UNITED STATES

SECURITIES AND EXCHANGE COMMISSION

Washington, D.C. 20549

  

FORM 10-Q

 

QUARTERLY REPORT PURSUANT TO SECTION 13 OR 15(d) OF THE SECURITIES EXCHANGE ACT OF 1934
   
  For the quarterly period ended September 30, 2025
   
  Or
   
TRANSITION REPORT PURSUANT TO SECTION 13 OR 15(d) OF THE SECURITIES EXCHANGE ACT OF 1934
   
  For the transition period from _________ to _________

 

Commission File Number: 001-34499

 

GULF RESOURCES, INC.

(Exact name of registrant as specified in its charter)

 

Nevada   13-3637458
(State or other jurisdiction of incorporation or organization)   (I.R.S. Employer Identification No.)
     

Level 11,Vegetable Building, Industrial Park of the East City,

Shouguang City, Shandong, China

  262700
(Address of principal executive offices)   (Zip Code)

 

Registrant’s telephone number, including area code: +86 (536) 567-0008

 

Securities registered pursuant to Section 12(b) of the Act:

 

Title of each class Trading Symbol (s) Name of each exchange on which registered
Common Stock, $0.0005 par value GURE NASDAQ Global Select Market

 

Indicate by check mark whether the registrant (1) has filed all reports required to be filed by Section 13 or 15(d) of the Securities Exchange Act of 1934 during the preceding 12 months (or for such shorter period that the registrant was required to file such reports), and (2) has been subject to such filing requirements for the past 90 days. Yes ☒ No ☐

 

Indicate by check mark whether the registrant has submitted electronically, every Interactive Data File required to be submitted pursuant to Rule 405 of Regulation S-T (§ 232.405 of this chapter) during the preceding 12 months (or for such shorter period that the registrant was required to submit such files). Yes ☒ No ☐

 

Indicate by check mark whether the registrant is a large accelerated filer, an accelerated filer, a non-accelerated filer, a smaller reporting company or an emerging growth company.  See the definitions of “large accelerated filer,” “accelerated filer”, “smaller reporting company” and “emerging growth company” in Rule 12b-2 of the Exchange Act. 

 

Large accelerated filer ☐ Accelerated filer ☐

Non-accelerated filer

Smaller reporting company
  Emerging Growth Company

 

If an emerging growth company, indicate by check mark if the registrant has elected not to use the extended transition period for complying with any new or revised financial accounting standards provided pursuant to Section 13(a) of the Exchange Act. ☐

 

Indicate by check mark whether the registrant is a shell company (as defined in Rule 12b-2 of the Exchange Act).

Yes ☐ No

 

As of November 18, 2025, the registrant had outstanding 1,382,114 shares of common stock, excluding 28,583 shares of treasury stock. 

 

 

 

 

Table of Contents

 

Part I – Financial Information  
Item 1. Financial Statements 1
Item 2. Management’s Discussion and Analysis of Financial Condition and Results of Operations 17
Item 3. Quantitative and Qualitative Disclosures about Market Risk 33
Item 4. Controls and Procedures 34
Part II – Other Information  
Item 1. Legal Proceedings 34
Item 1A. Risk Factors 35
Item 2. Unregistered Sale of Equity Securities and Use of Proceeds 42
Item 3. Defaults Upon Senior Securities 42
Item 4. Mine Safety Disclosures 42
Item 5. Other Information 42
Item 6. Exhibits 42
Signatures 43

 

 

 

 

PART I—FINANCIAL INFORMATION

 

Item 1. Financial Statements

 

GULF RESOURCES, INC.

AND SUBSIDIARIES

CONDENSED CONSOLIDATED BALANCE SHEETS

(Expressed in U.S. dollars)

(UNAUDITED)

 

   September 30, 2025
Unaudited
  December 31, 2024
Audited
Current Assets          
Cash  $5,820,083   $10,075,162 
Accounts receivable ,net   3,422,564    564,523 
Inventories, net   482,712    315,371 
Prepayments and deposits   5,916,171    6,376,656 
Amount due from related parties   25,333    25,040 
Other receivable   2,222    94,074 
Total Current Assets   15,669,085    17,450,826 
Non-Current Assets          
Property, plant and equipment, net   109,911,438    136,143,177 
Finance lease right-of use assets   73,959    76,868 
Operating lease right-of-use assets   5,847,348    6,169,855 
Prepaid land leases, net of current portion   405,717    9,615,269 
Deferred tax assets ,net        
Total non-current assets   116,238,462    152,005,169 
Total Assets  $131,907,547   $169,455,995 
           
Liabilities and Stockholders’ Equity          
Current Liabilities          
Accounts payable and accrued expenses  $12,183,011   $14,323,458 
Accrued liabilities   968,113     
Taxes payable-current   635,558    113,999 
Amount due to related parties   2,597,963    2,584,808 
Finance lease liability, current portion   208,212    217,743 
Operating lease liabilities, current portion   518,214    491,850 
Total Current Liabilities   17,111,071    17,731,858 
Non-Current Liabilities          
Finance lease liability, net of current portion   898,504    1,075,865 
Operating lease liabilities, net of current portion   6,436,276    6,941,602 
Total Non-Current Liabilities   7,334,780    8,017,467 
Total Liabilities  $24,445,851   $25,749,325 
           
Commitment and Loss Contingencies  $   $ 
           
Stockholders’ Equity          
PREFERRED STOCK; $0.001 par value; 1,000,000 shares authorized; none outstanding  $   $ 
COMMON STOCK; $0.0005 par value; 80,000,000 shares authorized; 1,382,114 and 1,120,145 shares issued; and 1,353,531 and 1,091,562 shares outstanding as of September 30, 2025 and December 31, 2024, respectively (1)   691    560 
Treasury stock; 28,583 shares as of September 30, 2025 and December 31, 2024 at cost   (1,372,673)   (1,372,673
Additional paid-in capital   105,192,535    101,712,325
Share to be issued       194,700 
Retained earnings unappropriated   (3,708,985   37,358,804 
Retained earnings appropriated   26,667,097    26,667,097 
Accumulated other comprehensive loss   (19,316,969)   (20,854,143
Total Stockholders’ Equity   107,461,696    143,706,670
Total Liabilities and Stockholders’ Equity  $131,907,547   $169,455,995 

 

(1) The shares and per share data are presented on a retroactive basis to reflect the stock split.

 

See accompanying notes to the condensed consolidated financial statements.

 

1 

 

 

GULF RESOURCES, INC.

AND SUBSIDIARIES

CONDENSED CONSOLIDATED STATEMENTS OF LOSS AND COMPREHENSIVE LOSS

(Expressed in U.S. dollars)

(UNAUDITED)

 

                                 
   Three-Month Period Ended September 30,  Nine -Month Period Ended September 30,
   2025  2024  2025  2024
             
NET REVENUE  $9,044,581   $2,242,365   $18,992,813   $5,932,596 
                     
OPERATING COSTS AND EXPENSES                    
Cost of net revenue   (7,996,785)   (4,071,616)   (16,948,185)   (11,303,519)
Sales and marketing expenses   (16,013)   (13,484)   (35,868)   (31,608)
Direct labor and factory overheads incurred during plant shutdown   (580,178)   (1,736,345)   (4,533,760)   (7,185,537)
General and administrative expenses   (785,533)   (1,002,529)   (3,169,821)   (2,409,957)
TOTAL OPERATING COSTS AND EXPENSE    (9,378,509)   (6,823,974)   (24,687,634)   (20,930,621)
                     
LOSS FROM OPERATIONS   (333,928)   (4,581,609)   (5,694,821)   (14,998,025)
                     
OTHER INCOME (EXPENSE)                    
Interest expense   (18,184)   (21,191)   (61,580)   (70,835)
Interest income   978    6,220    5,202    77,071 
Other expense, net   (3,521,613       (3,524,825)   (4,003)
Loss on disposal of long-lived assets   (2,008,853       (2,008,853   (29,169,008)
Impairment of long-lived assets   (29,782,912)       (29,782,912)    
LOSS BEFORE TAXES   (35,664,512)   (4,596,580)   (41,067,789)   (44,164,800)
                     
INCOME TAX BENEFIT (EXPENSE)       1,103,697        3,581,867 
NET LOSS  $(35,664,512)  $(3,492,883)  $(41,067,789)  $(40,582,933)
                     
COMPREHENSIVE LOSS                    
NET LOSS  $(35,664,512)  $(3,492,883)  $(41,067,789)  $(40,582,933)
OTHER COMPREHENSIVE (LOSS) INCOME                    
- Foreign currency translation adjustments   911,383    3,102,876    1,537,174    1,859,755 
TOTAL COMPREHENSIVE LOSS  $(34,753,129)  $(390,007)  $(39,530,615)  $(38,723,178)
                     
BASIC AND DILUTED LOSS PER SHARE(1):  $(26.35)  $(3.20)  $(31.62)  $(37.18)
                     
BASIC AND DILUTED WEIGHTED AVERAGE NUMBER OF SHARES(1):   1,353,532    1,091,562    1,298,766    1,091,562 

 

 

(1) The shares and per share data are presented on a retroactive basis to reflect the stock split.

 

See accompanying notes to the condensed consolidated financial statements.

 

2 

 

 

GULF RESOURCES, INC.
AND SUBSIDIARIES
CONDENSED CONSOLIDATED STATEMENT OF STOCKHOLDERS’ EQUITY
NINE-MONTH PERIOD ENDED SEPTEMBER 30, 2025
(Expressed in U.S. dollars)

  

                                                                                 
   Common stock              Accumulated   
   Number  Number  Number        Additional  Retained  Retained  other   
   of shares  of shares  of treasury     Treasury  paid-in  earnings  earnings  comprehensive   
   issued(1)  outstanding(1)  stock(1)  Amount(1)  stock(1)  capital(1)  unappropriated  appropriated  Income(loss)  Total
                               
BALANCE AT JUNE 30, 2025 (Unaudited)   1,382,114    1,353,531    28,583    691    (1,372,673)   105,192,535   $31,955,527   $26,667,097   $(20,228,352)  $142,214,825 
Translation adjustment                                   911,383    911,383 
Net loss for three-month period ended September 30, 2025                           (35,664,512)           (35,664,512)
BALANCE AT SEPTEMBER 30, 2025 (Unaudited)   1,382,114    1,353,531    28,583    691    (1,372,673)   105,192,535   $(3,708,985)  $26,667,097   $(19,316,969)  $107,461,696 

 

                                                                                 
   Common stock              Accumulated   
   Number  Number  Number        Additional  Retained  Retained  other   
   of shares  of shares  of treasury     Treasury  paid-in  earnings  earnings  comprehensive   
   issued(1)  outstanding(1)  stock(1)  Amount(1)  stock(1)  capital(1)  unappropriated  appropriated  Income(loss)  Total
                               
BALANCE AT JUNE 30, 2024 (Unaudited)   1,120,145    1,091,562    28,583    560    (1,372,673)   101,712,325   $59,204,206   $26,667,097   $(19,296,390)  $166,915,125 
Translation adjustment                                   3,102,876    3,102,876 
Net income for three-month period ended September 30, 2024                           (3,492,883)           (3,492,883)
BALANCE AT SEPTEMBER 30, 2024 (Unaudited)   1,120,145    1,091,562    28,583    560    (1,372,673)   101,712,325   $55,711,323   $26,667,097   $(16,193,514)  $166,525,118 

 

 

  

 

                                                                                         
   Common stock                 Accumulated   
   Number  Number  Number           Additional  Retained  Retained  other   
   of shares  of shares  of treasury     Treasury  Share to be  paid-in  earnings  earnings  comprehensive   
   issued(1)  outstanding(1)  stock(1)  Amount(1)  stock(1)  issued(1)  capital(1)  unappropriated  appropriated  Income(loss)  Total
                                  
BALANCE AT DECEMBER 31, 2024 (Audited)   1,120,145    1,091,562    28,583    560    (1,372,673)   194,700    101,712,325   $37,358,804   $26,667,097   $(20,854,143)  $143,706,670 
Restricted shares issued for services   56,000    56,000        28        (194,700)   390,772                196,100 
Acquisition of Assets   205,969    205,969        103            3,089,438                3,089,541 
Currency translation adjustment                                       1,537,174    1,537,174 
Net loss for nine-month period ended September 30, 2025                               (41,067,789)           (41,067,789)
BALANCE AT September  30, 2025(Unaudited)   1,382,114    1,353,531    28,583    691    (1,372,673)       105,192,535   $(3,708,985)  $26,667,097   $(19,316,969)  $107,461,696 

 

 

 

                                                                                 
   Common stock              Accumulated   
   Number  Number  Number        Additional  Retained  Retained  other   
   of shares  of shares  of treasury     Treasury  paid-in  earnings  earnings  comprehensive   
   issued(1)  outstanding(1)  stock(1)  Amount(1)  stock(1)  capital(1)  unappropriated  appropriated  Income(loss)  Total
                               
BALANCE AT DECEMBER 31, 2023 (Audited)   1,120,145    1,091,562    28,583    560    (1,372,673)   101,712,325   $96,294,256   $26,667,097   $(18,053,269)  $205,248,296 
Translation adjustment                                   1,859,755    1,859,755
Net loss for nine-month period ended September 30, 2024                           (40,582,933)           (40,582,933)
BALANCE AT SEPTEMBER 30, 2024(Unaudited)   1,120,145    1,091,562    28,583    560    (1,372,673)   101,712,325   $55,711,323   $26,667,097   $(16,193,514)  $166,525,118 

 

(1) The shares and per share data are presented on a retroactive basis to reflect the stock split.

  

See accompanying notes to the condensed consolidated financial statements.

3 

 

 

GULF RESOURCES, INC.
AND SUBSIDIARIES
CONDENSED CONSOLIDATED STATEMENTS OF CASH FLOWS
(Expressed in U.S. dollars)
(UNAUDITED)

 

                 
   Nine-Month Period Ended September 30,
   2025  2024
       
CASH FLOWS FROM OPERATING ACTIVITIES          
Net Loss  $(41,067,789)  $(40,582,933)
Adjustments to reconcile net loss to net cash provided by (used in) operating activities:          
Amortization on capital lease   61,580    70,835 
Depreciation and amortization   11,749,130    14,037,554 
Deferred tax asset       (3,615,091)
Amortization of right-of-use asset   654,450    659,509 
Stock-based compensation expense   196,100     
Loss on disposal of long-lived assets   2,008,853    29,169,008 
Impairment of long-lived assets   29,782,912     
Accrued Liabilities   3,521,613     
Changes in assets and liabilities:          
Accounts receivable   (2,827,988)   3,677,653 
Inventories   (162,301)   153,371 
Prepayments and deposits   530,803    171,305 
Advance from customers       (42,545)
Other receivables   91,867    (86,423)
Accounts and Other payable and accrued expenses   343,741    (2,685,766)
Amount due to related Parties        
Taxes payable   515,947    (330,299)
Operating lease   (824,305)   (889,641)
Net cash provided by (used in) operating activities   4,574,613    (293,463)
           
CASH FLOWS FROM INVESTING ACTIVITIES          
Purchase of property, plant and equipment   (8,673,384)   (60,526,213)
Net cash used in investing activities   (8,673,384)   (60,526,213)
           
CASH FLOWS FROM FINANCING ACTIVITIES          
Repayment of finance lease obligation   (260,997)   (264,094)
Net cash used in financing activities   (260,997)   (264,094)
           
EFFECTS OF EXCHANGE RATE CHANGES ON CASH AND CASH EQUIVALENTS   104,689    97,369 
NET INCREASE (DECREASE) IN CASH AND CASH EQUIVALENTS   (4,255,079)   (60,986,401)
CASH AND CASH EQUIVALENTS - BEGINNING OF PERIOD   10,075,162    72,223,894 
CASH AND CASH EQUIVALENTS - END OF PERIOD  $5,820,083   $11,237,493 

 

   Periods Ended September 30,
   2025  2024
SUPPLEMENTAL DISCLOSURE OF CASH FLOW INFORMATION          
Cash paid during the nine-month period ended September 30, 2025 for:          
Paid for taxes  $1,662,154   $1,013,382 
Interest on finance lease obligation  $61,580   $70,835 
SUPPLEMENTAL DISCLOSURE OF NON-CASH INVESTING AND FINANCING ACTIVITIES          

 

See accompanying notes to the condensed consolidated financial statements.

 

4 

 

 

GULF RESOURCES, INC.

AND SUBSIDIARIES

NOTES TO CONDENSED CONSOLIDATED FINANCIAL STATEMENTS

SEPTEMBER 30, 2025

(Expressed in U.S. dollars)

(UNAUDITED)

 

NOTE 1 – BASIS OF PRESENTATION AND SUMMARY OF SIGNIFICANT ACCOUNTING POLICIES

 

(a)           Basis of Presentation and Consolidation

 

The accompanying unaudited consolidated financial statements have been prepared by Gulf Resources, Inc. (“Gulf Resources”), a Nevada corporation and its subsidiaries (collectively, the “Company”).

 

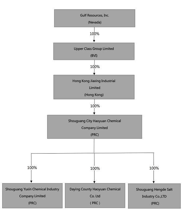
The consolidated financial statements include the accounts of Gulf Resources, Inc. and its wholly-owned subsidiary, Upper Class Group Limited, a company incorporated in the British Virgin Islands, which owns 100% of Hong Kong Jiaxing Industrial Limited, a company incorporated in Hong Kong (“HKJI”). HKJI owns 100% of Shouguang City Haoyuan Chemical Company Limited (“SCHC”) which owns 100% of Shouguang Yuxin Chemical Industry Co., Limited (“SYCI”), Daying County Haoyuan Chemical Company Limited (“DCHC”) and Shouguang Hengde Salt Industry Co. Ltd. (“SHSI”).  All material intercompany transactions have been eliminated on consolidation.

 

(b)  Going Concern Consideration

 

The consolidated financial statements are prepared on the going concern basis, meaning that the enterprise is expected to realize the assets and settle the liabilities through normal business operations. However, the going concern of the enterprise relies on many factors, such as profitable operations, generating operating cash flows, obtaining financing, etc.

 

The company assesses its liquidity by monitoring cash and cash equivalents, as well as operating and capital expenditure commitments. As of September 30, 2025, the Company had current assets of $15.67 million and current liabilities of $17.11 million. As a result, the deficit was $1.44 million, and it has suffered losses for the nine months ended by September 30, 2025. If it is unable to raise additional funds, it may need to take measures such as cutting administrative and operational cost and save funds. 

 

If there are significant doubts regarding the company's ability to continue operations, the company is attempting to alleviate such concerns through measures such as controlling operating expenses, shifting business focus to revenue-generating activities, obtaining authorization from domestic banks and other financial institutions, and seeking equity or debt financing. Additionally, the company will also obtain financial support commitments from related parties. However, these situations still pose significant doubts regarding the company's ability to continue operations. The financial statements do not consider the potential impact on the recoverability of assets, classification, and amounts and classification of liabilities if the company is unable to continue operations.

 

(c)        Nature of Business

 

The Company manufactures and trades bromine through its wholly-owned subsidiary, Shouguang City Haoyuan Chemical Company Limited (“SCHC”); manufactures and trades crude salt through its wholly-owned subsidiary, SHSI; and manufactures chemical products for use in the oil industry, pesticides, paper manufacturing industry and for human and animal antibiotics through its wholly-owned subsidiary, Shouguang Yuxin Chemical Industry Co., Limited (“SYCI”) in the People’s Republic of China (“PRC”). DCHC was established to further explore and develop natural gas and brine resources (including bromine and crude salt) in the PRC. DCHC’s business commenced trial operation in January 2019 but has temporarily suspended production insince May 2019 as required by the government to obtain project approval (see Note 1 (b)(iii)).

 

(i) Bromine and Crude Salt Segments

 

In February 2019, the Company received a notification from the local government of Yangkou County that its Factory No. 1, No. 4, No. 7 and No. 9 passed inspection and could resume operations. In April 2019, Factory No.1, and Factory No.7 resumed operation.

  

On November 25, 2019, the government of Shouguang City issued a notice ordering all bromine facilities in Shouguang City, including the Company’s bromine facilities, including Factory No. 1 and Factory No. 7, to temporarily stop production from December 16, 2019 to February 10, 2020. Subsequently, due to the coronavirus outbreak in China, the local government ordered those bromine facilities to postpone the commencement of production. Subsequently, the Company received an approval dated February 27, 2020 issued by the local governmental authority allowing the Company to resume production after the winter temporary closure. Further, the Company received another approval from the Shouguang Yangkou People’s Government dated March 5, 2020 allowing the Company to resume production at its bromine factories No. 1, No. 4, No. 7 and No. 9 in order to meet the needs of bromide products for epidemic prevention and control (the “March 2020 Approval”). The Company’s Factories No. 1 and No. 7 commenced trial production in mid March 2020 and commercial production on April 3, 2020 and its Factories No. 4 and No. 9 commenced commercial production on May 6, 2020. The Company received verbal notification from the government regarding Factory No. 8, allowing it to recommence production in August 2022. Factory No. 8 began contributing revenue in the fourth quarter 2022. 

 

The Company is still waiting for governmental approval for Factories No. 2 and No. 10. To our knowledge, the government is currently completing its planning process for all mining areas including that for prevention of flood. As a result, we may be required to make some modifications to our current wells and aqueducts prior to commencement of operations of these factories to satisfy the local government's requirements.

 

In April 2022, Shouguang Hengde Salt Industry Co. Ltd, our subsidiary, was incorporated in Shandong Province, China, for crude salt production and trading. This subsidiary was created in response to a new government policy that required bromine and crude salt companies to have separate registrations. The creation of this subsidiary and the separation of bromine and crude salt does not impact sales or overall profits. However, the establishment of this subsidiary has resulting in a reallocation of costs between bromine and crude salt.

 

(ii) Chemical Segment

 

On November 24, 2017, the Company received a letter from the Government of Yangkou County, Shouguang City notifying the Company to relocate its two chemical production plants located in the second living area of the Qinghe Oil Extraction to the Bohai Marine Fine Chemical Industrial Park (“Bohai Park”). This was because the two plants were located in a residential area and their production activities impacted the living environment of the residents. This was as a result of the country’s effort to improve the development of the chemical industry, manage safe production and curb environmental pollution accidents effectively, and ensure the quality of the living environment of residents. All chemical enterprises which did not comply with the requirements of the safety and environmental protection regulations were ordered to shut down.

 

In December 2017, the Company secured from the government the land use rights for its chemical plants located at the Bohai Park and in June 2018, the Company presented a completed construction design draft and other related documents to the local authorities for approval. In January 2020, the Company received the environmental protection approval by the government of Shouguang City, Shandong Province for the proposed Yuxin Chemical factory. The Company began the construction on its new chemical facilities located at Bohai Marine Fine Chemical Industrial Park in June 2020 and basically completed the civil works by the end of June 2021. On November 15, 2021, the Company announced that due to the supply chain issues as well as the electric restrictions in China, the delivery of some equipment, the equipment installation and testing and beginning trial production at the chemical factory had been delayed. On February 22, 2022, the Company announced that discussions with the government have convinced management that the electricity restrictions were eased. Accordingly, the Company contacted its suppliers and expect to have the remainder of the equipment produced and delivered, so the Company can complete installation and begin testing and trial production.

 

The Company believes the relocation process will cost approximately $69 million in total. The Company incurred relocation costs comprising prepaid land lease, professional fees related to the design of the new chemical factory, and progress payment and deposit for the construction of the new factory building in the amount of $45,584,344 and $45,584,344, which were recorded in the prepaid land leases and property, plant and equipment in the consolidated balance sheets as of September 30, 2025 and December 31, 2024. The Company does not believe the delay in opening the factory will materially impact the overall cost of the project.

 

(iii) Natural Gas Segment

 

In January 2017, the Company completed the first brine water and natural gas well field construction in Daying located in Sichuan Province, China, and commenced trial production in January 2019. On May 29, 2019, the Company received a verbal notice from the government of Tianbao Town, Daying County, Sichuan Province, whereby the Company is required to obtain project approval for its well located in Daying, including the whole natural gas and brine water project, and approvals for safety production inspection, environmental protection assessment, and to solve the related land issue. Until these approvals have been received, the Company has to temporarily halt trial production at its natural gas well in Daying. In compliance with the Chinese government new policies, the Company is also required to obtain an exploration license and a mining license for bromine and natural gas, respectively. Pursuant to the Opinions of the Ministry of Natural Resources on Several Issues in Promoting the Reform of Mineral Resources Management (Trial) promulgated by the Ministry of Natural Resources of PRC on January 9, 2020, which came into effect on May 1, 2020, privately owned enterprises are allowed to participate in the natural gas production. The Company plans to proceed with its applications for the natural gas and brine project approvals with related government departments until the governmental planning has been finalized.

 

(d) Use of Estimates

 

The Company’s consolidated financial statements have been prepared in accordance with accounting principles generally accepted in the United States of America and this requires management to make estimates and assumptions that affect the reported amounts of assets and liabilities at the date of the consolidated financial statements and the reported amounts of revenues and expenses during the reporting period. The Company bases its estimates on historical experience and on various other assumptions that are believed to be reasonable under the circumstances. The most significant accounting estimates with regard to these consolidated financial statements that require the most significant and subjective judgments include, but are not limited to, useful lives of property, plant and equipment, recoverability of long-lived assets, determination of impairment losses, assessment of market value of inventories and provision for inventory obsolescence, allowance for doubtful accounts, recognition and measurement of deferred income taxes, valuation allowance for deferred tax assets, and assumptions used for the valuation of share based payments. Accordingly, actual results may differ significantly from these estimates under different assumptions or conditions.

 

(e) Cash and Cash Equivalents

 

Cash and cash equivalents consist of all cash balances and highly liquid investments with original maturities of three months or less. Because of short maturity of these investments, the carrying amounts approximate their fair values.

 

(f)           Allowance for Doubtful Accounts

 

We make estimates of the uncollectibility of accounts receivable, especially analyzing accounts receivable and historical bad debts, customer concentrations, customer credit-worthiness, current economic trends and changes in customer payment terms, when evaluating the adequacy of the allowance for doubtful accounts. Credit evaluations are undertaken for all major sale transactions before shipment is authorized. On a quarterly basis, we evaluate aged items in the accounts receivable aging report and provide an allowance in an amount we deem adequate for doubtful accounts. If management were to make different judgments or utilize different estimates, material differences in the amount of our reported operating expenses could result.

 

(g)           Concentration of Credit Risk

 

The Company is exposed to credit risk in the normal course of business, primarily related to accounts receivable and cash and cash equivalents. Substantially all of the Company’s cash and cash equivalents are maintained with financial institutions in the PRC, namely, Industrial and Commercial Bank of China Limited, China Merchants Bank Company Limited, Bank of China Limited and Sichuan Rural Credit Union, which are not insured or otherwise protected. The Company placed $5,820,083 and $10,075,162 with these institutions as of September 30, 2025 and December 31, 2024, respectively.  The Company has not experienced any losses in such accounts in the PRC.

 

Concentrations of credit risk with respect to accounts receivable exists as the Company sells a substantial portion of its products to a limited number of customers. However, such concentrations of credit risks are limited since the Company performs ongoing credit evaluations of its customers’ financial condition and extends credit terms as and when appropriate.

 

5 

 

 

GULF RESOURCES, INC.

AND SUBSIDIARIES

NOTES TO CONDENSED CONSOLIDATED FINANCIAL STATEMENTS

SEPTEMBER 30, 2025

(Expressed in U.S. dollars)

(UNAUDITED)

 

NOTE 1 – BASIS OF PRESENTATION AND SUMMARY OF SIGNIFICANT ACCOUNTING POLICIES – Continued

 

(h)           Property, Plant and Equipment

 

Property, plant and equipment are stated at cost less accumulated depreciation and any impairment losses. Expenditures for new facilities or equipment, and major expenditures for betterment of existing facilities or equipment are capitalized and depreciated, when available for intended use, using the straight-line method at rates sufficient to depreciate such costs less 5% residual value over the estimated productive lives. All other ordinary repair and maintenance costs are expensed as incurred.

 

Mineral rights are recorded at cost less accumulated depreciation and any impairment losses. Mineral rights are amortized ratably over the term of the lease, or the equivalent term under the units of production method, whichever is shorter.

 

Construction in process primarily represents direct costs of construction of property, plant and equipment. Costs incurred are capitalized and transferred to property, plant and equipment upon completion and depreciation will commence when the completed assets are placed in service. 

 

The Company’s depreciation and amortization policies on property, plant and equipment, other than mineral rights and construction in process, are as follows:

 

 

 

Useful life

(in years) 

Buildings (including salt pans)   8 - 20
Plant and machinery (including protective shells, transmission channels and ducts)   3 - 8
Motor vehicles   5
Furniture, fixtures and equipment   3 - 8

 

Property, plant and equipment under the finance lease are depreciated over their expected useful lives on the same basis as owned assets, or where shorter, the term of the lease.

 

Producing oil and gas properties are depreciated on a unit-of-production basis over the proved developed reserves. Common facilities that are built specifically to service production directly attributed to designate oil and gas properties are depreciated based on the proved developed reserves of the respective oil and gas properties on a pro-rata basis. Common facilities that are not built specifically to service identified oil and gas properties are depreciated using the straight-line method over their estimated useful lives. Costs associated with significant development projects are not depreciated until commercial production commences and the reserves related to those costs are excluded from the calculation of depreciation.

 

(i)           Retirement Benefits

 

Pursuant to the relevant laws and regulations in the PRC, the Company participates in a defined contribution retirement plan for its employees arranged by a governmental organization. The Company makes contributions to the retirement plan at the applicable rate based on the employees’ salaries. The required contributions under the retirement plans are charged to the condensed consolidated statement of loss on an accrual basis when they are due. The Company’s contributions totaled $121,872 and $99,035 for the three-month period ended September 30, 2025 and 2024, respectively, and totaled $418,457 and $322,448 for the nine-month period ended September 30, 2025 and 2024, respectively.

 

(j)           Revenue Recognition

 

Net revenue is net of discount and value added tax and comprises the sale of bromine, crude salt and chemical products. Revenue is recognized when the control of the promised goods is transferred to the customers in an amount that reflects the consideration that the Company expects to receive from the customers in exchange for those goods. The acknowledgement of receipt of goods by the customers is when control of the product is deemed to be transferred. Invoicing occurs upon acknowledgement of receipt of the goods by the customers. Customers have no rights to return the goods upon acknowledgement of receipt of goods. Revenue from contracts with customers is disaggregated in Note 18.

 

6 

 

 

GULF RESOURCES, INC.

AND SUBSIDIARIES

NOTES TO CONDENSED CONSOLIDATED FINANCIAL STATEMENTS

SEPTEMBER 30, 2025

 (Expressed in U.S. dollars)

(UNAUDITED)

 

NOTE 1 – BASIS OF PRESENTATION AND SUMMARY OF SIGNIFICANT ACCOUNTING POLICIES – Continued

 

(k)           Recoverability of Long-lived Assets

 

In accordance with Financial Accounting Standards Board (“FASB”) Accounting Standards Codification (“ASC”) 360-10-35“Impairment or Disposal of Long-lived Assets”, long-lived assets to be held and used are analyzed for impairment whenever events or changes in circumstances indicate that the carrying amount of an asset may not be fully recoverable or that the useful lives of those assets are no longer appropriate. The Company evaluates at each balance sheet date whether events and circumstances have occurred that indicate possible impairment.

 

The Company determines the existence of such impairment by measuring the expected future cash flows (undiscounted and without interest charges) and comparing such amount to the carrying amount of the assets. An impairment loss, if one exists, is then measured as the amount by which the carrying amount of the asset exceeds the discounted estimated future cash flows. Assets to be disposed of are reported at the lower of the carrying amount or fair value of such assets less costs to sell. Asset impairment charges are recorded to reduce the carrying amount of the long-lived asset that will be sold or disposed of to their estimated fair values. Charges for the asset impairment reduce the carrying amount of the long-lived assets to their estimated salvage value in connection with the decision to dispose of such assets.

 

For the three-month and nine-month periods ending September 30, 2025, the impairment of the company's long-term assets was $29,782,912. For the three-month and nine-month periods ending September 30, 2024, there was no impairment of the company's long-term assets.

 

(l)           Basic and Diluted Earnings per Share of Common Stock

 

Basic earnings per common share are based on the weighted average number of shares outstanding during the periods presented. Diluted earnings per share are computed using weighted average number of common shares plus dilutive common share equivalents outstanding during the period. Potential common shares that would have the effect of increasing diluted earnings per share are considered to be anti-dilutive, i.e. the exercise prices of the outstanding stock options were greater than the market price of the common stock. Anti-dilutive common stock equivalents which were excluded from the calculation of number of dilutive common stock equivalents amounted to 0 and 0 shares for the nine-month periods ended September 30, 2025 and 2024, respectively.

 

Because the Company reported a net loss for the nine-month periods ended September 30, 2025 and 2024, common stock equivalents including stock options and warrants were anti-dilutive, therefore the amounts reported for basic and diluted loss per share were the same.

 

7 

 

 

GULF RESOURCES, INC.

AND SUBSIDIARIES

NOTES TO CONDENSED CONSOLIDATED FINANCIAL STATEMENTS

SEPTEMBER 30, 2025

 (Expressed in U.S. dollars)

(UNAUDITED)

 

NOTE 1 – BASIS OF PRESENTATION AND SUMMARY OF SIGNIFICANT ACCOUNTING POLICIES – Continued

 

(m)       Reporting Currency and Translation

 

The financial statements of the Company’s foreign subsidiaries are measured using the local currency, Renminbi (“RMB”), as the functional currency; whereas the functional currency and reporting currency of the Company is the United States dollar (“USD” or “$”).

 

As such, the Company uses the “current rate method” to translate its PRC operations from RMB into USD, as required under FASB ASC 830 “Foreign Currency Matters”. The assets and liabilities of its PRC operations are translated into USD using the rate of exchange prevailing at the balance sheet date. The capital accounts are translated at the historical rate. Adjustments resulting from the translation of the balance sheets of the Company’s PRC subsidiaries are recorded in stockholders’ equity as part of accumulated other comprehensive loss. The statement of loss and comprehensive loss is translated at average rate during the reporting period. Gains or losses resulting from transactions in currencies other than the functional currencies are recognized in net loss for the reporting periods as part of general and administrative expense. The statement of cash flows is translated at average rate during the reporting period, with the exception of the consideration paid for the acquisition of business which is translated at historical rates.

 

(n)       Foreign Operations

 

All of the Company’s operations and assets are located in PRC.  The Company may be adversely affected by possible political or economic events in this country.  The effect of these factors cannot be accurately predicted.

 

(o)       Inventories.

 

Inventories are stated at the lower of cost, determined on a first-in first-out cost basis, or net realizable value. Costs of work-in-progress and finished goods comprise direct materials, direct labor and an attributable portion of manufacturing overhead. Net realizable value is based on estimated selling price less costs to complete and selling expenses.

  

(p)       Leases

 

The Company determines if an arrangement is a lease at inception. Operating leases are included in operating lease right-of-use (“ROU”) assets and operating lease liabilities in the consolidated balance sheets. Finance leases are included in finance lease ROU assets and finance lease liabilities in the consolidated balance sheets.

 

ROU assets represent the Company’s right to use an underlying asset for the lease term and lease liabilities represent the Company’s obligation to make lease payments arising from the lease. Operating lease and finance lease ROU assets and liabilities are recognized at January 1, 2019 based on the present value of lease payments over the lease term discounted using the rate implicit in the lease. In cases where the implicit rate is not readily determinable, the Company uses its incremental borrowing rate based on the information available at commencement date in determining the present value of lease payments. Lease expense for lease payments is recognized on a straight-line basis over the lease term.

 

The Company does not recognize operating lease ROU assets and liabilities arising from lease arrangements with lease term of twelve months or less.

 

(q)        Stock-based Compensation

 

Stock-based awards issued to employees are recorded at their fair values estimated at grant date using the Black-Scholes model and the portion that is ultimately expected to vest is recognized as compensation cost over the requisite service period. Consistent with the accounting requirement for employee stock-based awards, nonemployee stock-based awards are measured at the grant-date fair value of the equity instruments that the Company is obligated to issue when the good has been delivered or the service has been rendered and any other conditions necessary to earn the right to benefit from the instruments have been satisfied.

  

The Company has elected to account for the forfeiture of stock-based awards as they occur.

 

(r)        Loss Contingencies

 

The Company accrues for loss contingencies relating to legal matters, including litigation defense costs, claims and other contingent matters, including liquidated damage liabilities, when such liabilities become probable and could be reasonably estimable. Such estimates may be based on advice from third parties or on management’s judgment, as appropriate. Revisions to accruals are reflected in earnings (loss) in the period in which different facts or information become known or circumstances change that affect the Company’s previous assumptions with respect to the likelihood or amount of loss. Amounts paid upon the ultimate resolution of such liabilities may be materially different from previous estimates.

 

(s)        Income Tax

 

The Company accounts for income taxes in accordance with the Income Taxes Topic of the FASB ASC, which requires the use of the liability method of accounting for deferred income taxes. Under this method, deferred income taxes are recorded to reflect the tax consequences on future years of temporary differences between the tax basis of assets and liabilities and their reported amounts at each period end. Deferred tax assets and liabilities are measured using tax rates that are expected to apply to taxable income for the years in which those tax assets and liabilities are expected to be realized or settled. The deferred income tax effects of a change in tax rates are recognized in the period of enactment. If it is more likely than not that some portion or all of a deferred tax asset will not be realized, a valuation allowance is recognized. The guidance also provides criteria for the recognition, measurement, presentation and disclosures of uncertain tax positions. A tax benefit from an uncertain tax position may be recognized if it is “more likely than not” that the position is sustainable based solely on its technical merits. Interests and penalties associated with unrecognized tax benefits are included within the (benefit from) provision for income tax in the consolidated statement of income (loss).

 

(t)        New Accounting Pronouncements

  

Recent accounting pronouncements adopted

 

There were no recent accounting pronouncements adopted during the nine months ended September 30, 2025.

 

Recently Issued Accounting Pronouncements Not Yet Adopted

 

There were no recently issued accounting pronouncements not yet adopted during the nine months ended September 30, 2025.

 

(u)      Fair Value Measurement

  

The Company applies Accounting Standards Codification (“ASC”) Topic 820, Fair Value Measurements and Disclosures which defines fair value, establishes a framework for measuring fair value and expands financial statement disclosure requirements for fair value measurements.

 

ASC Topic 820 defines fair value as the price that would be received from the sale of an asset or paid to transfer a liability (an exit price) on the measurement date in an orderly transaction between market participants in the principal or most advantageous market for the asset or liability.

 

ASC Topic 820 specifies a hierarchy of valuation techniques, which is based on whether the inputs into the valuation technique are observable or unobservable. The hierarchy is as follows:

 

Level 1 inputs to the valuation methodology are quoted prices (unadjusted) for identical assets or liabilities in active markets.

 

Level 2 inputs to the valuation methodology include quoted prices for identical or similar assets and liabilities in active markets or in inactive markets, and inputs that are observable for the assets or liability, either directly or indirectly, for substantially the full term of the financial instruments.

 

Level 3 inputs to the valuation methodology are unobservable and significant to the fair value.

 

The carrying amounts of the Company’s financial instruments approximate their fair values because of their short-term nature. The Company’s financial instruments include cash, accounts receivable, amounts due to related parties, accounts payable and other current payables. There were no material unrecognized financial assets and liabilities as of September 30, 2025 and 2024.

 

The Company determines the fair value with the help from independent third party professional valuation specialists, and the assumptions used in estimating fair value require significant judgment. The use of different assumptions and judgments could result in a materially different estimate of fair value. There are Base land price coefficient correction method and market comparison method for Prepaid land leases, and cost method for Property, Plant and equipment are used in the valuation, which are all classified in Level 3 of the valuation hierarchy.

 

The following table presents the Company’s assets measured at fair value on a non-recurring basis for the years ended September 30, 2025:

 

       Fair Value Measurements at Reporting Date Using
   Description 

Fair Value

as of

September 30,2025

US$

 

Quoted Prices

in Active

Markets for

Identical

Assets

(Level 1)

US$

 

Significant

Other

Observable

Inputs

(Level 2)

US$

 

Significant

Unobservable

Inputs

(Level 3)

US$

 

Total Gain(Loss)

for

the Year

Ended

September 30,2025

US$

As of September 30, 2025  Prepaid land leases   2,297,061            2,297,061    6,991,921 
As of September 30, 2025  Property, Plant and equipment   2,283,831            2,283,831    22,790,991 

 

 

 

8 

 

 

GULF RESOURCES, INC.

AND SUBSIDIARIES

NOTES TO CONDENSED CONSOLIDATED FINANCIAL STATEMENTS

SEPTEMBER 30, 2025

 (Expressed in U.S. dollars)

(UNAUDITED)

 

NOTE 2 – ACCOUNTS RECEIVABLE, NET

 

Accounts receivable net consist of:

  

   September 30,
2025
  December 31,
2024
       
Accounts receivable  $3,452,624   $594,234 
Allowance for doubtful debt   (30,060)   (29,711)
Accounts receivable, net  $3,422,564   $564,523 

 

The overall accounts receivable balance as of September 30, 2025 increased by $2,858,041, as compared to those of December 31, 2024. The increase was due to the rise in sales. We have policies in place to ensure that sales are made to customers with an appropriate credit history. We perform ongoing credit evaluation on the financial condition of our customer.

 

NOTE 3 – INVENTORIES

 

Inventories consist of:

 

   September 30,
2025
  December 31,
2024
       
Raw materials  $30,870   $10,610 
Finished goods   451,842    1,545,521 
Less: impairment       (1,240,760)
Inventory, net  $482,712   $315,371 

 

 

The Company recorded impairment charges for slow moving inventory in the amounts of nil and $989,035 for the years ended September 30, 2025 and December 31, 2024.

 

NOTE 4 – PREPAYMENTS AND DEPOSITS, NET

 

Prepayments and deposits consisted of the following:

 

   September 30,
2025
  December 31, 2024
Prepayments and deposits  $7,583,940   $8,025,110 
Provision for impairment   (1,667,769)   (1,648,454)
Prepayments and deposits, net  $5,916,171   $6,376,656 

 

As of September 30, 2025, the total amount of advance payments and deposits recorded by the company, net of impairment provisions was $5,916,171.

  

NOTE 5 – PREPAID LAND LEASES

 

The Company has the rights to use certain parcels of land located in Shouguang, Shandong, PRC, through lease agreements signed with local townships or the government authority. The production facilities and warehouses of the Company are located on these parcels of land. The lease term ranges from ten to fifty years. Some of the lease contracts were paid in one lump sum upfront and some are paid annually at the beginning of each anniversary date. These leases have no purchase option at the end of the lease term and were classified as operating leases prior to and as of January 1, 2019 when the new lease standard was adopted. Prior to January 2019, the prepaid land lease was amortized on a straight line basis. As of January 1, 2019, all the leases in which term has commenced and were in use were classified as operating lease right-of-use assets (“ROU”). See Note 8.

 

In December 2017, the Company paid a one lump sum upfront amount of $ 8,883,165 for a 50-year lease of a parcel of land at Bohai Marine Fine Chemical Industrial Park (“Bohai”) for the new chemical factory under construction. There is no purchase option at the end of the lease term. This was classified as an operating lease prior to and as of January 1, 2019. The land use certificate was issued on October 25, 2019. The lease term expires on August 12, 2069. The amount paid was recorded as prepaid land leases, net of current portion in the consolidated balance sheet as of September 30 2025 and December 31, 2024. As of September 30, 2025, the prepaid land lease increased to $9,242,933 due to an additional amount paid for stamp duty and related land use rights fees. Amortization of this prepaid land lease will commence when the chemical factory is completed and placed in service.

 

The above leased-land had done the impairment of $6,991,921 based on the independent third party evaluation report , and further been auctioned by the court due to the compulsory execution related to litigation. Please see note 16 for more details.

 

9 

 

 

GULF RESOURCES, INC.

AND SUBSIDIARIES

NOTES TO CONDENSED CONSOLIDATED FINANCIAL STATEMENTS

SEPTEMBER 30, 2025

 (Expressed in U.S. dollars)

(UNAUDITED)

 

NOTE 6 – PROPERTY, PLANT AND EQUIPMENT, NET

 

Property, plant and equipment, net consist of the following:

 

   September 30,
2025
  December 31,
2024
At cost:          
Mineral rights  $2,714,318   $2,682,882 
Buildings   76,562,769    68,476,868 
Plant and machinery   123,824,882    143,839,420 
Furniture, fixtures and office equipment   1,451,905    1,435,090 
Motor vehicles   125,670    124,215 
Construction in process       10,155,642 
Total   204,679,544    226,714,117 
Less: Accumulated depreciation and amortization   (94,768,106)   (83,826,560)
     Impairment       (6,744,380)
Net book value  $109,911,438   $136,143,177 

 

The Company has certain buildings and salt pans erected on parcels of land located in Shouguang, PRC, and such parcels of land are collectively owned by local townships or the government authority. The Company has not been able to obtain property ownership certificates over these buildings and salt pans. The aggregate carrying values of these properties situated on parcels of the land are $57,674,442 and $50,219,026 as at September 30, 2025 and December 31, 2024, respectively. The increase in this amount is mainly due to the renovation project of crude salt pans.

  

During the three-month period ended September 30, 2025, depreciation and amortization expense totaled $3,747,191 ,of which $353,924, $193,767 and $3,199,500 were recorded in direct labor and factory overheads incurred during plant shutdown, administrative expenses and cost of net revenue. During the nine-month period ended September 30, 2025,depreciation and amortization expense totaled $11,735,615 of which $3,253,978, $1,174,875 and $7,306,762 were recorded in direct labor and factory overheads incurred during plant shutdown, administrative expenses and cost of net revenue.

 

During the three-month period ended September 30, 2024, depreciation and amortization expense totaled $4,522,525, of which $1,211,694, $203,244 and $3,107,587 were recorded in direct labor and factory overheads incurred during plant shutdown, administrative expenses and cost of net revenue. During the nine-month period ended September 30, 2024,depreciation and amortization expense totaled $13,980,751 of which $5,601,791, $605,945 and $7,773,015 were recorded in direct labor and factory overheads incurred during plant shutdown, administrative expenses and cost of net revenue.

 

The company had done the impairment of $22,790,991 for these assets based on the independent third party evaluation report, and further been auctioned by the court due to the compulsory execution related to litigation. Please see note 16 for more details.

 

For those acquired crude salt assets bought back in year 2024. The company carried out and completed an update and renovation on them during year 2025, with a total cost of $8,673,384.

 

NOTE 7 –FINANCE LEASE RIGHT-OF-USE ASSETS

 

Property, plant and equipment under finance leases, net consist of the following:

  

   September 30,
2025
  December 31,
2024
At cost:          
Buildings   $210,916   $208,473 
Total   210,916    208,473 
Less: Accumulated depreciation and amortization   (136,957)   (131,605)
Net book value  $73,959   $76,868 

 

The above buildings erected on parcels of land located in Shouguang, PRC, are collectively owned by local townships.  The Company has not been able to obtain property ownership certificates over these buildings as the Company could not obtain land use rights certificates on the underlying parcels of land.  

 

During the three and nine months period ended September 30, 2025, depreciation and amortization expense totaled $1,266 and $3,778, respectively, which was recorded in direct labor and factory overheads incurred during plant shutdown.

 

During the three and nine months period ended September 30, 2024, depreciation and amortization expense totaled $1,268 and $3,808, respectively, which was recorded in direct labor and factory overheads incurred during plant shutdown.

 

10 

 

 

GULF RESOURCES, INC.

AND SUBSIDIARIES

NOTES TO CONDENSED CONSOLIDATED FINANCIAL STATEMENTS

SEPTEMBER 30, 2025

 (Expressed in U.S. dollars)

(UNAUDITED)

 

NOTE 8 – OPERATING LEASE RIGHT–OF USE ASSETS

 

The Company has the rights to use certain parcels of land located in Shouguang, PRC, through lease agreements signed with local townships or the government authority. For parcels of land that are collectively owned by local townships, the Company cannot obtain land use rights certificates. The parcels of land of which the Company cannot obtain land use rights certificates covers a total of approximately 34.95 square kilometers with an aggregate operating lease right-of-use assets amount of $6,980,537 as at September 30, 2025.

 

As of September 30, 2025, the total operating lease ROU assets was $5,847,348.

 

The total operating lease cost for the nine-month period ended September 30, 2025 and 2024 was $654,450 and $659,509.

 

NOTE 9 –PAYABLE AND ACCRUED EXPENSES

 

Payables and accrued expenses consist of the following:

 

   September 30,  December 31,
   2025  2024
Accounts payable  $379,806   $30,003 
Salary payable   292,402    323,655 
Social security insurance contribution payable   289,019    169,858 
Accrued expense for construction   5,372,260    5,310,040 
Accrued expense-others   5,849,524    8,489,902 
Total  $12,183,011   $14,323,458 

 

Accrued expense-others mainly include the purchase of the unpaid portion of salt Pans of $4,788,641, and others.

 

NOTE 10– RELATED PARTY TRANSACTIONS

 

On September 25, 2012, the Company purchased five floors of a commercial building in the PRC, through SYCI, from Shandong Shouguang Vegetable Seed Industry Group Co., Ltd. (the “Seller”) at a cost of approximately $5.7 million in cash, of which Mr. Ming Yang, the former chairman of the board of directors of the Company, had a 99% equity interest in the Seller. During the first quarter of 2018, the Company entered into an agreement with the Seller, a related party, to provide property management services for an annual amount of approximately $86,911 for five years from January 1, 2023 to December 31, 2027. The expense associated with this agreement for the three and nine months ended September 30, 2025 was approximately $21,877 and $65,300. The expense associated with this agreement for the three and nine months ended September 30, 2024 was approximately $22,258 and $66,125.

 

NOTE 10 – RELATED PARTY TRANSACTIONS – Continued

 

  a) Related parties

 

Name of related parties Position
Yang Ming Former Chairman Of the Board
Liu Xiaobin Chief Executive Officer and Chairman of the Board
Li Min Chief Financial Officer
Miao Naihui Chief Operating Officer,Director
Chengdu Dianjinshi Culture media Co., LTD Affiliated with company officers

 

b)

 

   September 30,  December 31,
   2025  2024
Amount due to related parties:          
Yang Ming  $415,158   $410,350 
Liu Xiaobin   887,214    887,214 
Li Min   655,240    636,264 
Miao Naihui   640,351    650,980 
Total  $2,597,963   $2,584,808 

 

c)

 

   September 30,
2025
  December 31,
2024
Due from related party:          
Chengdu Dianjinshi Culture media Co., LTD  $25,333   $25,040 
Total  $25,333   $25,040 

  

NOTE 11– TAXES PAYABLE

  

   September 30,  December 31,
   2025  2024
Land use tax payable  $36,663    19,318 
Value added tax and other taxes payable   598,895    94,681 
Total  $635,558   $113,999 

 

NOTE 12 –LEASE LIABILITIES-FINANCE AND OPERATING LEASE

 

The components of finance lease liabilities were as follows:

 

    Imputed   September 30,   December 31,
    Interest rate   2025   2024
Total finance lease liability     6.7%     $ 1,106,716     $ 1,293,608  
Less: Current portion             (208,212 )     (217,743 )
Finance lease liability, net of current portion           $ 898,504     $ 1,075,865  

 

Interest expenses from finance lease obligations amounted to $18,184 and $21,191 for the three-month period ended September 30, 2025 and 2024, respectively, which were charged to the condensed consolidated statement of income (loss). Interest expenses from finance lease obligations amounted to $61,580 and $70,835 for the nine-month period ended September 30, 2025 and 2024, respectively, which were charged to the condensed consolidated statement of income (loss).

 

The components of operating lease liabilities as follows:

 

      September 30,   December 31,
    Discount rate   2025   2024
Total Operating lease liabilities     4.89%     $ 6,954,490     $ 7,433,452  
Less: Current portion             (518,214 )     (491,850 )
Operating lease liabilities, net of current portion           $ 6,436,276     $ 6,941,602  

 

The weighted average remaining operating lease term at September 30, 2025 was 17 years and the weighted average discounts rate was 4.89%. Lease payments for the three-month period ended September 30, 2025 and 2024, respectively, were $79,507 and $66,387. Lease payments for the nine-month period ended September 30, 2025 and 2024, respectively, were $824,305 and $823,608.

 

Maturities of lease liabilities were as follows:

 

   Financial lease  Operating Lease
Payable within:          
the next 12 months  $264,169   $835,363 
the next 13 to 24 months   264,169    843,018 
the next 25 to 36 months   264,169    847,583 
the next 37 to 48 months   264,169    855,754 
the next 49 to 60 months   264,169    860,686 
thereafter       7,516,688 
Total   1,320,845    11,759,092 
Less: Amount representing interest   (214,129)   (4,804,602)
Present value of net minimum lease payments  $1,106,716   $6,954,490 

 

11 

 

 

GULF RESOURCES, INC.

AND SUBSIDIARIES

NOTES TO CONDENSED CONSOLIDATED FINANCIAL STATEMENTS

SEPTEMBER 30, 2025

 (Expressed in U.S. dollars)

(UNAUDITED)

 

NOTE 13 ––EQUITY

 

Reverse Stock Split and Authorized Shares

 

On October 27, 2025, the Company completed a 1-for-10 reverse stock split of the company’s common stock, such that for each ten shares outstanding prior to the stock split there was one share outstanding after the reverse stock split. All shares of common stock referenced in this report have been adjusted to reflect the stock split figures.

 

Restricted Shares

 

A restricted stock award (“RSA”) is an award of common shares that is subject to certain restrictions during a specified period. Restricted stock awards are independent of option grants and are generally subject to forfeiture if employment terminates prior to the release of the restrictions. The grantee cannot transfer the shares before the restricted shares vest. Shares of nonvested restricted stock have the same voting rights as common stock, are entitled to receive dividends and other distributions thereon and are considered to be currently issued and outstanding. The Company expenses the cost of the restricted stock awards, which is determined to be the fair market value of the shares at the date of grant, straight-line over the period during which the restrictions lapse. For these purposes, the fair market value of the restricted stock is determined based on the closing price of the Company's common stock on the grant date.

 

The Company granted an aggregate of 295,000 restricted shares of common stock in January 2025 to a consultant, the Company's directors, officers, and an employee as compensation for services rendered for the year ended December 31, 2024. The restricted shares award were granted under the 2019 Omnibus Equity Incentive Plan and vested immediately. The fair value of the award on the date of grant was $194,700 which was expensed in full during the year ended December 31, 2024.

 

During the nine months ended September 30, 2025, the Company granted in the aggregate, 265,000 restricted shares of common stock on March 21, 2025 to a consultant, the company's directors, officers and an employee as compensation for services rendered for the current year. The restricted shares award were granted under the 2019 Omnibus Equity Incentive Plan and vested immediately. The fair value of the award on the date of grant was $196,100 which was expensed in full during the nine months period ended September 30, 2025.

 

Retained Earnings – Appropriated

 

In accordance with the relevant PRC regulations and the PRC subsidiaries’ Articles of Association, the Company’s PRC subsidiaries are required to allocate its profit after tax to the following reserve:

 

Statutory Common Reserve Funds

 

SCHC, SYCI, SHSI and DCHC are required each year to transfer at least 10% of the profit after tax as reported under the PRC statutory financial statements to the Statutory Common Reserve Funds until the balance reaches 50% of the registered share capital.  This reserve can be used to make up any loss incurred or to increase share capital.  Except for the reduction of losses incurred, any other application should not result in this reserve balance falling below 25% of the registered capital. As at September 30, 2025 GULF RESOURCES 'statutory provident fund stood at $26.67 million.

 

NOTE 14 – TREASURY STOCK

 

As of September 30, 2025 and December 31, 2024, the number of treasury stock of the Company was 28,583 and 28,583, respectively.

 

NOTE 15 – STOCK-BASED COMPENSATION

 

Pursuant to the Company’s 2019 Omnibus Equity Incentive Plan adopted and approved in 2019 (“2019 Plan”), awards under the 2019 Plan is limited in the aggregate to 2,068,398 shares of our common stock, inclusive of the awards that were previously issued and outstanding under the Company’s 2007 Equity Incentive Plan, as amended (the “2007 Plan”). Upon adoption and approval of the 2019 Plan, the 2007 Plan was frozen, no new awards will be granted under the 2007 Plan, and outstanding awards under the 2007 Plan will continue to be governed by the terms and condition of the 2007 Plan and applicable award agreement. As of September 30, 2025, the number of shares of the Company’s common stock available for grant of awards under the 2019 Plan was 1,801 shares.

 

The fair value of each option award is estimated on the date of grant using the Black-Scholes option-pricing model. The risk free rate is based on the yield-to-maturity in continuous compounding of the US Government Bonds with the time-to-maturity similar to the expected tenor of the option granted, volatility is based on the annualized historical stock price volatility of the Company, and the expected life is based on the historical option exercise pattern.

 

For the three and nine months ended September 30, 2025 and 2024, total compensation costs for options issued recorded in the consolidated statement of loss were $0. There were no related tax benefits as a full valuation allowance was recorded in the three and nine months ended September 30, 2025 and 2024. 

 

 The following table summarizes all Company stock option transactions between January 1, 2025 and September 30, 2025.

 

    Number of Option
and Warrants
Outstanding and exercisable
  Weighted- Average Exercise price of Option
and Warrants
  Range of
Exercise Price per Common Share
Balance, January 1, 2025         $        
Granted during the period                  
Exercised during the period                  
Expired during the period         $     $  
Balance, September 30, 2025         $        

 

Stock Options and Warrants Outstanding and Exercisable
                      Weighted Average  
                      Remaining  
      Outstanding at September  30, 2025      

Range of

Exercise Prices

     

Contractual Life

 (Years)

 
Outstanding and exercisable                  

 

All options exercisable and outstanding at September 30, 2025 are fully vested. As of September 30, 2025 there was no unrecognized compensation cost related to outstanding stock options,

 

The aggregate intrinsic value of options outstanding and exercisable as of September 30, 2025 was $0.

 

During the three and nine months ended September 30, 2025 and 2024, there were no options exercised. 

 

12 

 

 

GULF RESOURCES, INC.

AND SUBSIDIARIES

NOTES TO CONDENSED CONSOLIDATED FINANCIAL STATEMENTS

SEPTEMBER 30, 2025

 (Expressed in U.S. dollars)

(UNAUDITED)

 

NOTE 16 ACCRUED LIABILITIES

 

On September 18, 2023, Shandong Shouguang Vegetable Industry Group Co., Ltd. and Shandong Shouguang Vegetable Seed Group Co., Ltd. entered into loan agreements with Shandong Deepin City Emergency Loan Fund Co., Ltd.. A total of nine companies and individuals providing guarantee to these loans, including SCHC and SYCI. As of July 2024, Shangdong Shouguang Vegetable Industry Group Co., Ltd. and Shandong Shouguang Vegetable Seed Group Co., Ltd. owed a principal of $2,104,050 and RMB $1,402,700 to Shandong Deepin City Emergency Loan Fund Co., Ltd., respectively.

 

Mediated by the Local Arbitration Commission and documented in mediation documents No. 1358 and 1357, Shandong Shouguang Vegetable Industry Group Co., Ltd. and Shandong Shouguang Vegetable Seed Industry Group Co., Ltd. were to repay $2,104,050 and $1,402,700 to Shandong Deepin City Emergency Loan Fund Co., Ltd. before May 8, 2024, respectively. In addition, they were required to pay interests every ten days starting from January 1, 2024. SCHC and SYCI are jointly and severally liable for both the principal and interests.

 

Shandong Deepin City Emergency Loan Fund Co., Ltd. sought court action as Shandong Shouguang Vegetable Industry Group Co., Ltd. and Shandong Shouguang Vegetable Seed Industry Group Co., Ltd. were unable to pay principal before deadline or interests as scheduled. Pursuant to court orders (2024) Lu 07 Exec 640 and (2024) Lu 07 Exec 641, SCHC and SYCI, as guarantors, are required to repay the principal and interests. The Shandong Weifang Intermediate People's Court ruled to auction the land at Xiangjiang road, Yangkou town, Shouguang City and the attached properties on it, and the auction proceeds would be used to repay Shandong Deepin City Emergency Loan Fund Co., Ltd.

 

The court engaged a third-party valuer for evaluation of the land at Xiangjiang road, Yangkou town ,Shouguang city and its attached properties. The valuation report returned a fair value of $4,580,892. The Company recognized an impairment loss of $29,782,912 accordingly.

 

The court imposed a forced auction of the land and its attached properties in July, 2025 however the auction was filed. A second auction was held on August 15, 2025. The land and its attached properties were sold at $2,556,733. As the selling price was lower than the fair value, the Company recognized a loss on disposal of long-term assets of $2,008,853.

 

As of September 30, 2025, as SCHC and SYCI were liable for a sum of principal and interests of $3,521,613, net of auction proceeds, the Company recognized accrued liabilities of $968,113 accordingly.

  

NOTE 17 – INCOME TAXES

 

The Company utilizes the asset and liability method of accounting for income taxes in accordance with FASB ASC 740-10. If it is more likely than not that some portion or all of a deferred tax asset will not be realized, a valuation allowance is recognized.

 

(a)          United States (“US”)

 

Gulf Resources, Inc. may be subject to the United States of America Tax laws at a tax rate of 21%. No provision for the US federal income taxes has been made as the Company had no US taxable income for the three-month and nine-month periods ended September 30, 2025 and 2024, and management believes that its earnings are permanently invested in the PRC.

 

(b)           British Virgin Islands (“BVI”)

 

Upper Class Group Limited, a subsidiary of Gulf Resources, Inc., was incorporated in the BVI and, under the current laws of the BVI, it is not subject to tax on income or capital gain in the BVI. Upper Class Group Limited did not generate assessable profit for the three-month and nine-month periods ended September 30, 2025 and 2024.

 

(c)           Hong Kong

 

HKJI, a subsidiary of Upper Class Group Limited, was incorporated in Hong Kong and is subject to Hong Kong taxation on its activities conducted in Hong Kong and income arising in or derived from Hong Kong.  No provision for income tax has been made as it has no taxable income for the three-month and nine-month periods ended September 30, 2025 and 2024.  The applicable statutory tax rates for the three-month and nine-month periods ended September 30, 2025 and 2024 are 16.5%. There is no dividend withholding tax in Hong Kong.

 

(d)           PRC

 

Enterprise income tax (“EIT”) for SCHC, SYCI, SHSI and DCHC in the PRC is charged at 25% of the assessable profits.

 

The operating subsidiaries SCHC is a wholly foreign-owned enterprises (“FIE”), SYCI, DCHC, and SHSI are incorporated in the PRC and are subject to PRC Local Income Tax Law. The PRC tax losses may be carried forward to be utilized against future taxable profit for ten years for High-tech enterprises and small and medium-sized enterprises of science and technology and for five years for other companies. Tax losses of the operating subsidiaries of the Company may be carried forward for five years.

 

On February 22, 2008, the Ministry of Finance (“MOF”) and the State Administration of Taxation (“SAT”) jointly issued Cai Shui [2008] Circular 1 (“Circular 1”). According to Article 4 of Circular 1, distributions of accumulated profits earned by a FIE prior to January 1, 2008 to foreign investor(s) in 2008 will be exempted from withholding tax (“WHT”) while distribution of the profit earned by an FIE after January 1, 2008 to its foreign investor(s) shall be subject to WHT at 10% effective tax rate.

 

As of September 30, 2025 and December 31, 2024, the accumulated distributable earnings under the Generally Accepted Accounting Principles (GAAP”) of PRC that are subject to WHT are $12,985,585 and $40,524,183, respectively. Since the Company intends to reinvest its earnings to further expand its businesses in mainland China, its foreign invested enterprises do not intend to declare dividends to their immediate foreign holding companies in the foreseeable future. Accordingly, as of September 30, 2025 and December 31, 2024, the Company has not recorded any WHT on the cumulative amount of distributable retained earnings of its foreign invested enterprises that are subject to WHT in China. As of September 30, 2025 and December 31, 2024, the unrecognized WHT are $0 and $1,078,743, respectively.

 

The Company’s income tax returns are subject to the various tax authorities’ examination. The federal, state and local authorities of the United States may examine the Company’s income tax returns filed in the United States for three years from the date of filing. The Company’s US income tax returns since 2016 are currently subject to examination.

 

Inland Revenue Department of Hong Kong (“IRD”) may examine the Company’s income tax returns filed in Hong Kong for seven years from date of filing. For the years 2012 through 2019, HKJI did not report any taxable income. It did not file any income tax returns during these years except for 2014 and 2018. For companies which do not have taxable income, IRD typically issues notification to companies requiring them to file income tax returns once in every four years. The tax returns for 2014 and 2018 have been examined, and there is no Hong Kong Profits Tax was charged.

 

The components of the income tax benefit from continuing operations are:

                                 
   Three-Month Period Ended September 30,  Nine-Month Period Ended September 30,
   2025  2024  2025  2024
Current taxes – PRC  $   $   $   $(33,224)
Deferred tax – PRC entities       1,103,697        3,615,091 
Total Income tax (expenses) benefits  $   $1,103,697   $   $3,581,867 

        

Significant components of the Company’s deferred tax assets and liabilities at September 30, 2025 and December 31, 2024 are as follows:

 

   September 30,  December 31,
   2025  2024
Deferred tax liabilities  $   $ 
           
Deferred tax assets:          
Exploration costs   1,752,213    1,731,920 
Allowance   424,457    729,731 
Impairment of long-lived assets       1,686,095 
PRC tax losses   21,243,924    9,125,871 
Accrued liabilities   242,028     
US federal net operating loss   1,763,850    1,661,464 
Total deferred tax assets   25,426,472    14,935,081 
Valuation allowance   (25,426,472)   (14,935,081)
Net deferred tax asset  $   $ 

 

Deferred tax assets consist of future reversals of existing taxable temporary differences and adequate future taxable income, exclusive of reversing deductible temporary differences. As of September 30, 2025 and 2024, valuation allowances were mainly provided against deferred tax assets caused by exploration costs and net operating loss where it was determined it was more likely than not that the benefits of the deferred tax assets will not be realized due to their continuous losses.

 

The increase in valuation allowance for the three-month period ended September 30, 2025 is $9,138,862.

 

The decrease in valuation allowance for the three-month period ended September 30, 2024 is $14,209.

 

The increase in valuation allowance for the nine-month period ended September 30, 2025 is $10,491,391.

 

The decrease in valuation allowance for the nine-month period ended September 30, 2024 is $71,237.

 

There were no unrecognized tax benefits and accrual for uncertain tax positions as of September 30, 2025 and December 31, 2024 and no amounts accrued for penalties and interest for the three and nine months ended September 30, 2025 and 2024.

 

13 

 

 

GULF RESOURCES, INC.

AND SUBSIDIARIES

NOTES TO CONDENSED CONSOLIDATED FINANCIAL STATEMENTS

SEPTEMBER 30, 2025

 (Expressed in U.S. dollars)

(UNAUDITED)

 

NOTE 18 – BUSINESS SEGMENTS

 

The Company has four reportable segments:  bromine, crude salt, chemical products and natural gas. The reportable segments are consistent with how management views the markets served by the Company and the financial information that is reviewed by its chief operating decision maker.

 

An operating segment’s performance is primarily evaluated based on segment operating income, which excludes share-based compensation expense, certain corporate costs and other income not associated with the operations of the segment. These corporate costs (income) are separately stated below and also include costs that are related to functional areas such as accounting, treasury, information technology, legal, human resources, and internal audit. The Company believes that segment operating income, as defined above, is an appropriate measure for evaluating the operating performance of its segments. All the customers are located in PRC.

 

Three-Month

Period Ended

September 30, 2025

  Bromine* 

Crude

 Salt*

 

Chemical

 Products

  Natural Gas 

Segment

 Total

  Corporate   Total
Net revenue
(external customers)
  $8,052,331   $992,250   $   $   $9,044,581   $   $9,044,581 
Net revenue
(intersegment)
                            
Loss from operations before income tax benefit   (274,496)   453,824    (352,371)   (39,781)   (212,824)   (121,104)   (333,928)
Income tax benefit (expense)                            
Loss from operations after
income tax benefit (expense)
   (274,496)   453,824    (352,371)   (39,781)   (212,824)   (121,104)   (333,928)
Total assets   74,250,761    52,514,527    4,276,746    859,069    131,901,103    6,444    131,907,547 
Depreciation and amortization   3,279,111    377,279    64,302    31,028    3,751,720        3,751,720 
Capital expenditures       8,673,384            8,673,384        8,673,384 

 

 

Three-Month

Period Ended

September 30, 2024

  Bromine* 

Crude

 Salt*

 

Chemical

 Products

  Natural Gas 

Segment

 Total

  Corporate  Total
Net revenue
(external customers)
  $1,571,313   $654,039   $   $17,013   $2,242,365   $   $2,242,365 
Net revenue
(intersegment)
                            
Loss from operations before income tax benefit   (4,029,999)   (102,657)   (339,038)   (39,072)   (4,510,766)   (70,843)   (4,581,609)
Income tax benefit (expense)   1,001,067    18,020    84,610        1,103,697        1,103,697 
Loss from operations after
income tax benefit (expense)
   (3,028,932)   (84,637)   (254,428)   (39,072)   (3,407,069)   (70,843)   (3,477,912)
Total assets   89,030,860    48,060,437    54,871,374    1,812,636    193,775,307    109,987    193,885,294 
Depreciation and amortization   3,818,547    649,997    68,221    33,478    4,570,243        4,570,243 
Capital expenditures                            

 

* Certain common production overheads, operating and administrative expenses and asset items (mainly cash and certain office equipment) of bromine and crude salt segments in SCHC were split by reference to the average selling price and production volume of the respective segment until April 2022. Commencing May 2022, costs were assigned to the two subsidiaries (SCHC and SHSI) by independent accounting.

 

14 

 

 

GULF RESOURCES, INC.

AND SUBSIDIARIES

NOTES TO CONDENSED CONSOLIDATED FINANCIAL STATEMENTS

SEPTEMBER 30, 2025

 (Expressed in U.S. dollars)

(UNAUDITED)

 

NOTE 18 – BUSINESS SEGMENTS – Continued

 

Nine-Month

Period Ended

September 30, 2025

  Bromine* 

Crude

 Salt*

 

Chemical

 Products

  Natural Gas 

Segment

 Total

  Corporate  Total
Net revenue
(external customers)
  $17,210,574   $1,782,239   $   $   $18,992,813   $   $18,992,813 
Net revenue
(intersegment)
                            
Loss from operations before income tax benefit   (3,775,713)   (247,727)   (1,055,947)   (127,880)   (5,207,267)   (487,554)   (5,694,821)
Income tax benefit (expense)                            
Loss from operations after
income tax benefit (expense)
   (3,775,713)   (247,727)   (1,055,947)   (127,880)   (5,207,267)   (487,554)   (5,694,821)
Total assets   74,250,761    52,514,527    4,276,746    859,069    131,901,103    6,444    131,907,547 
Depreciation and amortization   9,787,922    1,665,198    199,478    96,532    11,749,130        11,749,130 
Capital expenditures       8,673,384            8,673,384        8,673,384 

 

 

Nine-Month

Period Ended

September 30, 2024

  Bromine* 

Crude

 Salt*

 

Chemical

 Products

  Natural Gas 

Segment

 Total

  Corporate  Total
Net revenue
(external customers)
  $4,576,744   $1,294,645   $   $61,207   $5,932,596   $   $5,932,596 
Net revenue
(intersegment)
                            
Loss from operations before income tax benefit   (13,475,400)   (47,725)   (993,116)   (140,554)   (14,656,795)   (341,230)   (14,998,025)
Income tax benefit (expense)   3,361,390    (15,204)   235,681        3,581,867        3,581,867 
Loss from operations after
income tax benefit (expense)
   (10,114,010)   (62,929)   (757,435)   (140,554)   (11,074,928)   (341,230)   (11,416,158)
Total assets   89,030,860    48,060,437    54,871,374    1,812,636    193,775,307    109,987    193,885,294 
Depreciation and amortization   12,718,202    1,013,663    204,892    100,797    14,037,554        14,037,554 
Capital expenditures   28,923,642    31,602,571            60,526,213        60,526,213 

 

* Certain common production overheads, operating and administrative expenses and asset items (mainly cash and certain office equipment) of bromine and crude salt segments in SCHC were split by reference to the average selling price and production volume of each respective segment through April 2022. Commencing May 2022, costs were assigned to the two subsidiaries (SCHC and SHSI) by independent accounting.

 

15 

 

 

GULF RESOURCES, INC.

AND SUBSIDIARIES

NOTES TO CONDENSED CONSOLIDATED FINANCIAL STATEMENTS

SEPTEMBER 30, 2025

 (Expressed in U.S. dollars)

(UNAUDITED)

 

NOTE 18 – BUSINESS SEGMENTS – Continued

 

                                 
   Three-Month Period Ended September 30,  Nine-Month Period Ended September 30,
Reconciliations  2025  2024  2025  2024
Total segment operating Loss  $(212,824)  $(4,510,766)  $(5,207,267)  $(14,656,795)
Corporate costs   (121,104)   (70,843)   (487,554)   (341,230)
Loss from operations   (333,928)   (4,581,609)   (5,694,821)   (14,998,025)
Interest income, net of expense   (17,206)   (14,971)   (56,378)   6,236 
Other expense, net   (3,521,613)       (3,524,825)   (4,003)
Loss on disposal of long-lived assets   (2,008,853)       (2,008,853)   (29,169,008)
Impairment of long-lived assets   (29,782,912)       (29,782,912)    
Loss before taxes  $(35,664,512)  $(4,596,580)  $(41,067,789)  $(44,164,800)

 

The following table shows the major customer(s) (10% or more) for the three-month period ended September 30, 2025.

 

Number  Customer 

Bromine

(000’s)

 

Crude Salt

(000’s)

 

Chemical Products

(000’s) 

 

Total

Revenue

 (000’s)

  Percentage of Total Revenue (%)
1  Shandong Brother Technology Limited  $1,160   $445   $   $1,605    17.8%
2  Shandong Morui Chemical Company Limited  $1,158   $313   $   $1,471    16.3%
3  Shandong Shouguangshen Runfa Marine Chemical Company Limited  $1,350   $   $   $1,350    14.9%
4  Shouguang Weidong Chemical Company Limited  $962   $233   $   $1,195    13.2%
5  Shandong Xurui New Materials Company Limited  $925   $   $   $925    10.2%

 

The following table shows the major customer(s) (10% or more) for the nine-month period ended September 30, 2025.

 

Number  Customer 

Bromine

(000’s)

 

Crude Salt

(000’s)

 

Chemical Products

(000’s)

 

Total

Revenue

 (000’s) 

 

Percentage of

Total

Revenue (%) 

1  Shandong Morui Chemical Company Limited  $2,487   $607   $   $3,094    16.3%
2  Shandong Brother Technology Limited  $2,369   $712   $   $3,081    16.2%
3  Shouguang Weidong Chemical Company Limited  $2,187   $464   $   $2,651    14.0%
4  Shandong Shouguangshen Runfa Marine Chemical Company Limited  $2,577   $   $   $2,577    13.6%

 

The following table shows the major customer(s) (10% or more) for the three-month period ended September 30, 2024.

 

Number  Customer 

Bromine

(000’s)

 

Crude Salt

(000’s)

 

Chemical Products

(000’s)

 

Total

Revenue

 (000’s)

 

Percentage of

Total

Revenue (%)

1  Shandong Morui Chemical Company Limited  $188   $243   $   $431    19.2%
2  Shandong Brother Technology Limited  $190   $233   $   $423    18.9%
3  Shouguang Weidong Chemical Company Limited  $189   $178   $   $367    16.4%
                             

 

The following table shows the major customer(s) (10% or more) for the nine-month period ended September 30, 2024.

 

Number  Customer 

Bromine

(000’s)

 

Crude Salt

(000’s)

 

Chemical Products

(000’s)

 

Total

Revenue

 (000’s)

 

Percentage of

Total

Revenue (%)

1  Shandong Morui Chemical Company Limited  $543   $462   $   $1,005    16.9%
2  Shandong Brother Technology Limited  $515   $447   $   $962    16.2%
3  Shouguang Weidong Chemical Company Limited  $516   $386   $   $902    15.2%

 

 

NOTE 19– CUSTOMER CONCENTRATION

 

 

During the nine-month period ended September 30, 2025, the Company sold 67.7% of its products to its top five customers. As of September 30, 2025, amounts due from these customers were $2,579,855.

 

During the nine-month period ended September 30, 2024, the Company sold 62.9% of its products to its top five customers. As of September 30, 2024, amounts due from these customers were $948,003.

 

NOTE 20– MAJOR SUPPLIERS

 

 

During the nine-month period ended September 30, 2025 the Company purchased 100% of its raw materials from its top four suppliers.  As of September 30, 2025, amounts due to those suppliers were $379,806.

 

During the nine-month period ended September 30, 2024 the Company purchased 100% of its raw materials from its top four suppliers.  As of September 30, 2024, amounts due to those suppliers were $127,698.

 

NOTE 21 –LOSS CONTINGENCIES

 

 

On or about August 3, 2018, written decisions of administration penalty captioned Shou Guo Tu Zi Fa Gao Zi [2018] No. 291, Shou Guo Tu Zi Fa Gao Zi [2018] No. 292, Shou Guo Tu Zi Fa Gao Zi [2018] No. 293, Shou Guo Tu Zi Fa Gao Zi [2018] No. 294, Shou Guo Tu Zi Fa Gao Zi [2018] No. 295 and Shou Guo Tu Zi Fa Gao Zi [2018] No. 296 (together, the “Written Decisions”) were served on Shouguang City Haoyuan Chemical Company Limited (“SCHC”) by Shouguang City Natural Resources and Planning Bureau (the “Bureau”), naming SCHC as respondent respectively thereof. The Decisions challenged the land use of Factory nos. 2, 9, 7, 4, 8 and 10, respectively, and alleged, among other things, that SCHC had illegally occupied and used the land in the total area of approximately 52,674 square meter, on which Factory nos. 2, 9, 7, 4, 8 and 10 were built, respectively. The Written Decisions ordered SCHC, among other things, to return the land subject to the Written Decisions to its respective legal owner, restore the land to its original state, and demolish or confiscate all the buildings and facilities thereon and pay monetary penalty of approximately RMB 1.3 million ($184,000) in the aggregate. Each of the Written Decisions shall be executed within 15 days upon serving on SCHC. Additional interest penalty shall be imposed at a daily rate of 3% in the event that SCHC does not make the monetary penalty payment in a timely manner. Subsequently, the Bureau filed enforcement actions to the People’s Court of Shouguang City, Shandong Province (the “Court”), naming SCHC as enforcement respondent and alleged, among other things, that SCHC failed to perform its obligations under each of the Written Decisions within the specified timeframe. The enforcement proceedings sought court orders to enforce the Written Decisions. On May 5, 2019, written decisions of administrative ruling captioned (2019) Lu 0783 Xing Shen No. 384, (2019) Lu 0783 Xing Shen No. 385, (2019) Lu 0783 Xing Shen No. 389, (2019) Lu 0783 Xing Shen No. 390, (2019) Lu 0783 Xing Shen No. 393, and (2019) Lu 0783 Xing Shen No. 394, respectively (together, the “Court Rulings”) were made by the Court in favor of the Bureau. The Court orders, among other relief, to enforce each of the Written Decisions, to return each subject land to its legal owners and demolish or confiscate the buildings and facilities thereon and restore the land to its original state within 10 days from the service of the Court Rulings on SCHC. The Court Rulings became enforceable immediately upon service on SCHC on May 5, 2019.

 

In the last twenty years, to the Company’s knowledge, there were no government regulations requiring bromine manufacturers to obtain land use and planning approval document. As such, the Company believes most of the bromine manufacturers in Shouguang City do not have land use and planning approval documents and lease their land parcels from the village associations. They are facing the same issues in connection with land use and planning as the Company. To the Company’s knowledge, the local government has submitted its plan to solve the issues to higher authority and are waiting for approval from the higher authority.

 

The Company is in the process of resolving the issues in connection with SCHC’s land use and planning diligently. The Company has been in discussions closely with the local government authorities with the help from Shouguang City Bromine Association to seek reliefs and, based on verbal confirmation by local government authorities, believes the administrative penalties imposed by the Bureau according to the Written Decisions are being re-assessed by local government authorities and may be revoked. Pursuant to a Written Application dated October 28, 2019 addressed to the Court by the Bureau, the Bureau withdrew its application for the enforcement proceedings regarding the administrative penalty imposed on Factory No. 7, Factory No. 8 and Factory No.10. Pursuant to a written decisions of administrative ruling captioned (2019) Lu 0783 Xing Shen No. 389 Zhi Yi, dated November 25, 2020, the Court orders to terminate the enforcement of the case captioned (2019) Lu 0783 Xing Shen No. 389. Production of Factory No. 7 was allowed to resume in April 2019. The Company received a notification from the Shouguang City Government in February 2019 informing the Company that Factory No. 1, No. 4, No. 7 and No. 9 have passed inspection and were approved to resume operation.

 

In addition, on August 28, 2019, the People’s Government of Shandong Province, issued a regulation titled “Investment Project Management Requirements of Chemical Companies in Shandong Province” permitting the construction of facilities on existing sites or infrastructure of bromine manufacturing and other chemical industry-related types of projects (clause 11 of section 3). The Company believes that the goal of the government is to standardize and regulate the industry and not to demolish the facilities or penalize the manufacturers. As of the date of this report, the Company has not been notified by the local government that it will take any measure to enforce the administrative penalties. Based on information known to date, the Company believes that it is remote that the Written Decisions or Court Rulings will be enforced within the expected timeframe and a material penalty or costs and expenses against the Company will result. However, there can be no assurance that there will not be any further enforcement action, the occurrence of which may result in further liabilities, penalties and operational disruption.

 

In view of the above facts and circumstances, the Company believes that it is not necessary to accrue for any estimated losses or impairment as of September 30, 2025.

 

NOTE 22 - SUBSEQUENT EVENT

 

As previously disclosed, at the 2025 Annual Meeting of Stockholders of the Company held on September 9, 2025, the stockholders of the Company approved a proposal to authorize the Company’s Board of Directors (the “Board”) to amend the Company’s Articles of Incorporation with the Secretary of State of the State of Nevada to effect a reverse stock split of the outstanding shares of the Company’s common stock, par value $0.0005 (“Common Stock”) at a reverse split ratio of between 1-for-2 and 1-for-10 as determined by the Board.

 

On October 10, 2025, pursuant to the authority granted by the Company’s stockholders, the Board effectuated and approved a one-for-ten (1:10) reverse stock split ratio (the “Reverse Stock Split”) of the Common Stock. The Reverse Stock Split became effective at 12:01 am Eastern Time on October 27, 2025 (the “Effective Time”). When the Reverse Stock Split became effective, every ten (10) shares of the Company’s issued and outstanding Common Stock immediately prior to the Effective Time automatically be reclassified into one (1) share of Common Stock, without any change in the par value per share. The Reverse Stock Split reduced the number of issued and outstanding shares of Common stock from approximately 13.3 million to approximately 1.3 million. The Reverse Stock Split did not change the total number of authorized shares of Common Stock.

 

No fractional shares were issued as a result of the Reverse Stock Split. Stockholders who otherwise be entitled to receive a fractional share in connection with the Reverse Stock Split received one full share of the post-reverse stock split Common Stock in lieu of such fractional share.

 

Commencing on October 27, 2025, trading of the Company’s Common Stock continues The Nasdaq Capital Market on a Reverse Stock Split-adjusted basis. The new CUSIP number for the Company’s Common Stock following the Reverse Stock Split is 40251W507.

 

On November 12, 2025, the Company issued a press release providing certain updates on its hearing scheduling process with the Nasdaq Hearings Panel. The Company has received a hearing notification letter from Nasdaq scheduling an oral hearing for December 9, 2025. As of November 10, 2025, the Company’s common stock had maintained the requisite closing bid price in compliance with Listing Rule 5550(a)(2). In light of the above and in accordance with the instructions provided by the hearing notification letter, the Company has submitted a request to cancel the hearing, subject to the Company’s Listing Analyst review and confirmation.

 

 

16 

 

 

Item 2. Management’s Discussion and Analysis of Financial Condition and Results of Operations

 

Cautionary Note Regarding Forward-Looking Statements

 

The discussion below contains “forward-looking statements” within the meaning of the Private Securities Litigation Reform Act of 1995, Section 27A of the Securities Act, and Section 21E of the Exchange Act.  We have used words such as “believes,” “intends,” “anticipates,” “expects” and similar expressions to identify forward-looking statements. These statements are based on information currently available to us and are subject to a number of risks and uncertainties that may cause our actual results of operations, financial condition, cash flows, performance, business prospects and opportunities and the timing of certain events to differ materially from those expressed in, or implied by, these statements.  Except as expressly required by the federal securities laws, we undertake no obligation to update such factors or to publicly announce the results of any of the forward-looking statements contained herein to reflect future events, developments, or changed circumstances, or for any other reason. 

 

Overview

 

We are a Nevada holding company which conducts operations through our wholly-owned China-based subsidiaries. Our business is conducted and reported in four segments, namely, bromine, crude salt, chemical products and natural gas.

 

Through our wholly-owned subsidiary, SCHC, we produce and trade bromine and crude salt.  We are one of the largest producers of bromine in China, as measured by production output. Elemental bromine is used to manufacture a wide variety of bromine compounds used in industry and agriculture. Bromine also is used to form intermediary chemical compounds such as Tetramethylbenzidine.  Bromine is commonly used in brominated flame retardants, fumigants, water purification compounds, dyes, medicines and disinfectants.  Crude salt is the principal material in alkali production as well as chlorine alkali production and is widely used in the chemical, food and beverage, and other industries.

 

Through our wholly-owned subsidiary, SYCI, we manufacture and sell chemical products used in oil and gas field exploration, oil and gas distribution, oil field drilling, papermaking chemical agents, inorganic chemicals and materials that are used for human and animal antibiotics.

 

Our wholly-owned subsidiary, DCHC, was established to explore and develop natural gas and brine resources (including bromine and crude salt) in Sichuan Province, China.

 

As disclosed in the Company’s Current Report on Form 8-K filed on September 8, 2017, the Company received, on September 1, 2017, letters from the Yangkou County, Shouguang City government addressed to each of its subsidiaries, SCHC and SYCI, which stated that in an effort to improve the safety and environmental protection management level of chemical enterprises, the plants are requested to immediately stop production and perform rectification and improvements in accordance with the country’s new safety and environmental protection requirements. In the Company’s press release of August 11, 2017 and on its conference call of August 14, 2017, the Company addressed concerns that increased government enforcement of stringent environmental rules that were adopted in early 2017 to insure corporations bring their facilities up to necessary standards so that pollution and other negative environmental issues are limited and remediated, could have an impact on our business in both the short and long-term. The Company also expressed that although it believed its facilities were fully compliant at the time, the Company did not know how its facilities would fare under the new rules. Teams of inspectors from the government were sent to many provinces to inspect all mining and manufacturing facilities. The local government requested that facilities be closed, so that the facilities could undergo the inspection and analysis in the most efficient manner by inspectors’ team. As a result, our facilities were closed on September 1, 2017.

 

The Company believes that this is another step by the government to improve the environment. It further believes the goal of the government is not to close all plants, but rather to codify the regulations related to project approval, land use, planning approval and environmental protection assessment approval so that illegal plants are not able to open in the future and so that plants close to population centers do not cause serious environmental damage. In addition, the Company believes that the Shandong provincial government wants to assure that each of its regional and county governments has applied the Notice in a consistent manner.

 

The Shouguang City Bromine Association, on behalf of all the bromine plants in Shouguang, started discussions with the local government agencies. The local governmental agencies confirmed the facts that their initial requirements for the bromine industry did not include the project approval, the planning approval and the land use rights approval and that those three additional approvals were new requirements of the provincial government. The Company understood from the local government that it has been coordinating with several government agencies to solve these three outstanding approval issues in a timely manner and that all the affected bromine plants willnot be allowed to commence production prior to obtaining those approvals.

 

17 

 

 

In February 2019, the Company received a notification from the local government of Yangkou County that its Factory No. 1, No. 4, No. 7 and No. 9 had passed inspection and could resume operations. In April 2019, Factory No. 1 and No. 7 resumed operations.

 

On February 28, 2020, the Company announced that it received an approval from the government to resume bromine production after winter temporary closure. Subsequently, it received another approval from the Shouguang Yangkou People’s Government dated on March 5, 2020 to resume production at its bromine factories No. 1, No. 4, No. 7 and No. 9 in order to meet the needs of bromide products for epidemic prevention and control. With these two approvals, the Company was allowed to resume production at all four bromine factories.

 

The Company received an oral notification from the government for its Factory No. 8, which permitted Factory No.8 to resume production in August 2022. Factory No.8 started to contribute revenue in the fourth quarter 2022.

 

Pursuant to the notification from the government of Shouguang City, all bromine facilities in Shouguang City were temporarily closed from December 10, 2022 until February 1, 2023. To comply with such notification, the Company had temporarily stopped production at its bromine facilities during the aforesaid period and reopened the operating bromine and crude salt factories in February, 2023.

 

The Company is still waiting for governmental approval for factories No. 2 and No. 10. To its knowledge, the government is currently completing its planning process for all mining areas including that for prevention of flood. As a result, the Company may be required to make some modifications to our current wells and aqueducts prior to commencement of operations of these factories in order to satisfy the local government's requirements. 

 

On November 24, 2017, Gulf Resources received a letter from the People’s Government of Yangkou County, Shouguang City notifying the Company that due to the new standards and regulations relating to safety production and environmental pollution, from certain local governmental departments, such as the municipal environmental protection department, the security supervision department and the fire department, its chemical enterprises would have to be relocated to a new industrial park called Bohai Marine Fine Chemical Industry Park.  Although our chemical companies were in compliance with regulations, they were also close to a residential area. As a result, the government determined we should relocate to the Bohai park. Chemical companies that are not being asked to move into the park are being permanently closed.  Since our factories closed, the Company has secured from the government the land use rights for its chemical plant. On January 6, 2020, the Company received the environmental protection approval by the government of Shouguang City, Shandong Province for the proposed Yuxin Chemical factory. The Company began the construction on its new chemical facilities located at Bohai Marine Fine Chemical Industrial Park in June 2020. The construction was expected to take approximately one year and an additional six months to complete the equipment installation and testing, however due to the COVID epidemic and electrical restrictions, the opening of the chemical factory has been delayed. The  Company has received the refrigeration and air compressor units. On July 26, 2023, the Company announced that the delivery of the remaining equipment for its Yuxin chemical factory has been temporarily delayed and the Company will re-evaluate its chemical products strategy.

 

In January 2017, the Company completed the first brine water and natural gas well field construction in Daying located in Sichuan Province and commenced trial production in January 2019. On May 29, 2019, the Company received a verbal notice from the government of Tianbao Town ,Daying County, Sichuan Province, whereby the Company is required to obtain project approval for its well located in Daying, including the whole natural gas and brine water project, and approvals for safety production inspection, environmental protection assessment, and to solve the related land issue. Until these approvals have been received, the Company has to temporarily halt trial production at its natural gas well in Daying. In compliance with the Chinese government new policies, the Company is also required to obtain an exploration license and a mining license for bromine and natural gas, respectively. Pursuant to the Opinions of the Ministry of Natural Resources on Several Issues in Promoting the Reform of Mineral Resources Management (Trial) promulgated by the Ministry of Natural Resources of PRC on January 9, 2020, which came into effect on May 1, 2020, privately owned enterprises are allowed to participate in the natural gas production. The Company plans to proceed with its applications for the natural gas and brine project approvals with related government departments until after the governmental planning has been finalized the land and resource planning for Sichuan Province.

 

18 

 

 

In April 2022, Shouguang Hengde Salt Industry Co. Ltd“SHSI”, our subsidiary, was incorporated in Shandong Province, China, for crude salt production and trading.

 

On January 28, 2020 we completed a 1-for-5 reverse stock split of our common stock, such that for each five shares outstanding prior to the stock split there was one share outstanding after the reverse stock split.  All shares of common stock referenced in this report have been adjusted to reflect the stock split figures.

 

On October 27, 2025, we completed a 1-for-10 reverse stock split of our common stock, such that for each ten shares outstanding prior to the stock split there was one share outstanding after the reverse stock split. All shares of common stock referenced in this report have been adjusted to reflect the stock split figures.

 

Recent Developments

 

Acquisition Agreements

 

In June 2024, a wholly owned subsidiary of the Company, Shouguang Hengde Salt Industry Co. Ltd ( “SHSI”) entered into crude salt field acquisition agreements with Shouguang Qingshuibo Farm Co., LTD. (“Seller A”), Shouguang city Yangkou town Dingjia Zhuangzi village stock economic cooperative (“Seller B”), Shouguang city Yangkou town Shanjia Zhuangzi village stock economic cooperative (“Seller C”), Shouguang City Yangkou town Zhengjia Zhuangzi village stock economic cooperative (“Seller D”), and Shouguang city Yangkou town Renjia Zhuangzi village stock economic cooperative (“Seller E”), respectively, as amended in December 2024. A summary of these agreements are set forth below:

 

On June 26, 2024, SHSI entered into an acquisition agreement with Seller A, pursuant to which Seller A agrees to transfer to SHSI, and SHSI agrees to purchase, 2,380,000 square meters of crude salt field (including the land lease fee) for RMB54.40 per square meter, with the total transfer price of RMB129,472,000. The term of transfer is from June 29, 2024 to June 28, 2044. 80% of the transfer price shall be paid upon the execution of the agreement, and the remaining 20% shall be paid in shares of common stock of the Company within three months from the date of the agreement after SHSI has inspected the and accepted the crude salt field in writing. Subsequently, on December 17, 2024, the parties entered into an amendment to the agreement, pursuant to which the Article 2. 2 of the agreement has been amended as follows: eighty percent (80%) of the total amount, equaling RMB103,577,600 had been paid on the date of signing the contract by both parties. The remaining RMB25,894,400 shall be paid in a combination of common stock of the Company and cash as follows: (1) RMB10,357,800 shall be paid in shares, calculated on a per share price of US$1.5, using the exchange rate RMB/US$:7.27. These shares shall be issued by the Company to Seller A or Seller A's designated parties within three months after SHSI has inspected and accepted the crude salt field in writing; (2) the balance shall be paid in cash before December 31, 2028.

 

 

On June 27, 2024, SHSI entered into an acquisition agreement with each Seller B, Seller C, Seller D and Seller E, respectively, pursuant to which the sellers agreed to transfer to SHSI, and SHSI agrees to purchase from the sellers, 750,000, 804,000, 385,000, and 822,000 square meters of crude salt field (including the land lease fee) for RMB54.10, RMB54.90, RMB54.00, and RMB55.70 per square meter, respectively, with the total transfer price of RMB40,575,000, RMB44,139,600, RMB20,790,000, and RMB45,785,400, respectively. The term of transfers is from June 29, 2024 to June 28, 2044. 80% of the transfer price shall be paid upon the execution of the agreements, and the remaining 20% shall be paid in shares of common stock of the Company within three months from the date of the agreements after SHSI has inspected the and accepted the crude salt fields in writing. 

 

On December 17, 2024, SHSI entered into an amendment to the acquisition agreement with Seller B, pursuant to which the Article 2. 2 of the agreement has been amended as follows: (80%) of the total amount, equaling RMB32,460,000 had been paid on the date of signing the contract by both parties. The remaining RMB8,115,000 shall be paid in a combination of common stock of the Company and cash as follows: (1) RMB3,246,000 shall be paid in shares, calculated on a per share price of US$1.5, using the exchange rate RMB/US$:7.27. These shares shall be issued by the Company to Seller B or Seller B’s designated parties within three months after SHSI has inspected and accepted the crude salt field in writing; (2) the balance shall be paid in cash before December 31, 2028.

 

On December 17, 2024, SHSI entered into an amendment to the acquisition agreement with Seller C, pursuant to which the Article 2. 2 of the agreement has been amended as follows: Eighty percent (80%) of the total amount, equaling RMB35,311,680 had been paid on the date of signing the contract by both parties. The remaining RMB8,827,920 shall be paid in a combination of common stock of the Company and cash as follows: (1) RMB3,531,168 shall be paid in shares, calculated on a per share price of US$1.5 per, using the exchange rate RMB/US$:7.27. These shares shall be issued by the Company to Seller C or Seller C's designated parties within three months after SHSI has inspected and accepted the crude salt field in writing; (2) the balance shall be paid in cash before December 31, 2028.

 

On December 17, 2024, SHSI entered into an amendment to the acquisition agreement with Seller D, pursuant to which the Article 2. 2 of the agreement has been amended as follows: Eighty percent (80%) of the total amount, equaling RMB 16,632,000 had been paid on the date of signing the contract by both parties. The remaining RMB 4,158,000 shall be paid in a combination of common stock of the Company and cash as follows: (1) RMB1,663,200 shall be paid in shares, calculated on a per share price ofUS$1.5, using the exchange rate RMB/US$:7.27. These shares shall be issued by the Company to Seller D or Seller D's designated parties within three months after SHSI has inspected and accepted the crude salt field in writing; (2) the balance shall be paid in cash before December 31, 2028.

 

On December 17, 2024, SHSI entered into an amendment to the acquisition agreement with Seller E, pursuant to which the Article 2. 2 of the agreement has been amended as follows: Eighty percent (80%) of the total amount, equaling RMB36,628,320 had been paid on the date of signing the contract by both parties. The remaining RMB9,157,080 shall be paid in a combination of common stock of the Company and cash as follows: (1) RMB3,662,832 shall be paid in shares, calculated on a per share price of US$1.5, using the exchange rate RMB/US$:7.27. These shares shall be issued by the Company to Seller E or Seller E's designated party within three months after SHSI has inspected and accepted the crude salt field in writing; (2) the balance shall be paid in cash by SHSI to Seller E before December 31, 2028. 

 

In accordance to each amendment, the parties also acknowledged and agreed that, in compliance with the Nasdaq Listing Rule 5635, the issuance of shares pursuant to the agreement may not exceed 19.9% of the total outstanding shares of common stock of the Company prior to the issuance of the shares (the “19.9% Threshold”), unless such issuance is approved by the shareholders of the Company in accordance with the Nasdaq rules and regulations. SHSI shall cause the Company to take all necessary steps to obtain such shareholder approval if the issuance of shares under the agreement exceeds the 19.9% Threshold.

 

On December 30, 2024, SHSI and each of the sellers mutually acknowledged and confirmed that the salt land provided by each seller meets the acquisition criteria, is in the anticipated usable condition, and has been accepted and handed over to SHSI.

 

On February 28, 2025, the transactions as contemplated by the acquisition agreements were closed. On the closing date, the Company issued a total of 2,059,694 shares of the Company’s common stock at a price of $1.50 per share, to five individuals, who are citizens residing in the People’s Republic of China, designated by each seller.

 

19 

 

 

Nasdaq Compliance

 

The Company received a notice (the “Initial Notice”) from the Listing Qualifications Department of The Nasdaq Stock Market LLC (“Nasdaq”) on April 18, 2024 notifying the Company that due to the Company’s failure to timely file its Annual Report on Form 10-K for the fiscal year ended December 31, 2023 (the “Form 10-K”), with the SEC, the Company is not in compliance with Nasdaq’s continued listing requirements under Nasdaq Listing Rule 5250(c)(1) (the “Rule”), which requires the timely filing of all required periodic reports with the SEC, and the Company subsequently received a notice (the “May Notice”) from Nasdaq on May 21, 2024 due to the Company’s non-compliance with the Rule as a result of the Company’s failure to timely file its Quarterly Report on Form 10-Q for the fiscal quarter ended March 31, 2024 (the “Form 10-Q”, together with the Form 10-K, the “Delinquent Reports”). The May Notice states that the Company has until June 17, 2024 to submit to Nasdaq a plan to regain compliance with the Rule.

 

As previously announced, on November 5, 2024, the Staff notified the Company that the bid price for the Common Shares no longer satisfied Nasdaq Listing Rule 5450(a) (1), the minimum bid price requirement applicable to The Nasdaq Global Select Market issuers. Pursuant to Nasdaq Listing Rule 5810(c)(3)(A), the Company was afforded an initial 180-calendar day grace period, through May 5, 2025, to regain compliance with the minimum bid price requirement.

 

Issuers listed on The Nasdaq Global Select Market are not eligible for a second 180-day grace period under the Nasdaq Listing Rules. However, based upon the Company’s compliance with the various criteria required under Nasdaq Listing Rule 5810(c)(3)(A)(ii) to obtain a second 180-day grace period applicable to issuers listed on The Nasdaq Capital Market, the Company applied to transfer the listing of its Common Shares to The Nasdaq Capital Market. As noted above, the Staff approved the Company’s transfer application on May 6, 2025.

 

20 

 

 

The Company has provided written notice to Nasdaq of its intention to cure the deficiency during the Second Compliance Period by effecting a reverse stock split, if necessary.

 

On May 6, 2025, the Company was notified by the Nasdaq that the Company’s request to transfer the listing of its Common Stock, from The Nasdaq Global Select Market tier to The Nasdaq Capital Market tier has been granted, and that the Company was granted a second 180-calendar day period, or until November 3, 2025 (the “Second Compliance Period”), to regain compliance with the requisite bid price requirement, as set forth in Nasdaq Listing Rule 5550(a)(2). The transfer of the listing of the Common Shares from The Nasdaq Global Select Market to The Nasdaq Capital Market took effect with the open of business on May 8, 2025. The transfer is not expected to impact trading in the Common Shares, which will continue to trade on Nasdaq under the symbol “GURE.”

 

On November 12, 2025, the Company issued a press release providing certain updates on its hearing scheduling process with the Nasdaq Hearings Panel. The Company has received a hearing notification letter from Nasdaq scheduling an oral hearing for December 9, 2025. As of November 10, 2025, the Company’s common stock had maintained the requisite closing bid price in compliance with Listing Rule 5550(a)(2). In light of the above and in accordance with the instructions provided by the hearing notification letter, the Company has submitted a request to cancel the hearing, subject to the Company’s Listing Analyst review and confirmation.

 

21 

 

 

Our current corporate structure chart is set forth in the following diagram:

 

 

As a result of our acquisitions of SCHC and SYCI, our historical financial statements and the information presented below reflects the accounts of SCHC, SYCI, SHSI and DCHC. The following discussion should be read in conjunction with our condensed consolidated financial statements and notes thereto appearing elsewhere in this report.

 

22 

 

 

RESULTS OF OPERATIONS

 

The following table presents certain information derived from the condensed consolidated statements of operations, cash flows and stockholders equity for the three-month and nine-month periods ended September 30, 2025 and 2024. 

 

Comparison of the Three-Month Period Ended September 30, 2025 and 2024

 

   Three-Month Period
Ended September
30, 2025
  Three-Month Period
Ended September
30, 2024
  Percent Change Increase/
(Decrease)
Net revenue  $9,044,581   $2,242,365    303%
Cost of net revenue   (7,996,785)   (4,071,616)   96%
Gross profit(loss)   1,047,796    (1,829,251)   (157%)
Sales and marketing expenses   (16,013)   (13,484)   19%
Direct labor and factory overheads incurred during plant shutdown   (580,178)   (1,736,345)   (67%)
General and administrative expenses   (785,533)   (1,002,529)   (24%)
Loss from operations   (333,928)   (4,581,609)   (93%)
Interest income, net   (17,206)   (14,971)   15%
Other expense, net   (3,521,613)        
Loss on disposal of long-lived assets   (2,008,853)        
Impairment of long-lived assets   (29,782,912)        
Loss before taxes   (35,664,512)   (4,596,580)   676%
Income tax benefit       1,103,697    (100%)
Net loss  $(35,664,512)  $(3,492,883)   921%

  

Net Loss of $35,664,512 for the three-month periods ended September 30, 2025.

 

The increase in net loss was mainly due to a rise of 2,008,853 in loss on disposal of long-lived assets, a rise of 29,782,912 in impairment of long-lived assets, and an increase of 3,521,613 in provision accrued liabilities.

 

Net revenue.  The table below shows the changes in net revenue in the respective segment of the Company for the three-month period ended September 30, 2025 as compared to the same period in 2024:

  

   Net Revenue by Segment   
   Three-Month Period Ended  Three-Month Period Ended  Percent Change
Increase
   September 30, 2025  September 30, 2024  of Net Revenue
Segment     % of total     % of total   
Bromine  $8,052,331    89%  $1,571,313    70%   412%
Crude Salt   992,250    11%   654,039    29%   52%
Chemical Products                    
Natural Gas           17,013    1%    
Total sales  $9,044,581    100%  $2,242,365    100%   303%

 

 

Bromine and crude salt segments  Three-Month Period Ended  Percentage Change
product sold in tonnes  September 30, 2025  September 30, 2024  Increase (Decrease)
Bromine   2,214    656    238%
Crude Salt   38,379    24,249    58%

 

Bromine segment

 

For the three-month periods ended September 30, 2025 and 2024, the net revenue for the bromine segment was $8,052,331 and $1,571,313, respectively. The increase of the net revenue of bromine was due to the 238% increase in tonnes sold and the 52% increase in average selling price of bromine in the third quarter of 2025. The average selling price of bromine in the third quarter of 2025 was $3,637 compared to the average selling price of bromine in the third quarter of 2024 of $2,396 (calculated by dividing revenue by tonnes).

 

Crude salt segment

 

For the three-month periods ended September 30, 2025 and 2024, the net revenue for the crude salt was $992,250 and $654,039, respectively. The increase of net revenue of crude salt was mainly due to the 58% increase in tonnes sold and the 4% decrease in average selling price of crude salt for the three-month period ended September 30, 2025.

 

Chemical products segment

 

For the three-month periods ended September 30, 2025 and 2024, the net revenue for the chemical products segment was $0 due to the closure of our chemical factories since September 1, 2017.

 

Natural gas segment

 

For the three-month period ended September 30, 2025 and 2024, the net revenue was $0 and $17,013.

 

The decrease in income was due to the fact that the relevant documents of the client were incomplete, which prevented us from continuing the cooperation.

 

23 

 

 

Cost of Net Revenue

 

   Cost of Net Revenue by Segment  Percent Change
   Three-Month Period Ended  Three-Month Period Ended  of Cost of
   September 30, 2025  September 30, 2024  Net Revenue
Segment     % of total     % of total   
Bromine  $7,666,463    96%  $3,794,088    93%   102%
Crude Salt   330,322    4%   277,451    7%   19%
Chemical Products                    
Natural Gas           77        (100%)
Total  $7,996,785    100%  $4,071,616    100%   96%

  

Cost of net revenue reflects mainly the raw materials consumed and the direct salaries and benefits of staff engaged in the production process, electricity, depreciation and amortization of manufacturing plant and machinery and other manufacturing costs. Our cost of net revenue was $7,996,785 for the three-month period ended September 30, 2025, an increase of $3,925,169 (or 96%) as compared to the same period in 2024 due to the increase of net revenue by 303% for the three-month period ended September 30, 2025 as compared to the same period in 2024.

 

Bromine production capacity and utilization of our factories

 

The table below represents the annual capacity and utilization ratios for all of our bromine producing properties:

 

   Annual Production Capacity (in tonnes)  Utilization
Ratio (i)
Three-month period ended September 30, 2024   31,506    8%
Three-month period ended September 30, 2025   31,506    28%
Variance of the three-month period ended September 30, 2025 and 2024       20%

 

(i) Utilization ratio is calculated based on the annualized actual production volume in tonnes for the periods divided by the annual production capacity in tonnes.

 

Bromine segment

 

For the three -month period ended September 30, 2025 and 2024 the cost of net revenue for the bromine segment was $7,666,463 and $3,794,088, respectively. The increase in costs is mainly due to the increase in sales volume.

 

Crude salt segment

 

For the three -month period ended September 30, 2025 and 2024 the cost of net revenue for the crude salt segment was $330,322 and $277,451, respectively. The increase in costs is mainly due to the increase in sales volume.

 

Chemical products segment

 

Cost of net revenue for our chemical products segment for the three-month period ended September 30, 2025 and 2024 was $0.

 

Natural gas segment

 

Cost of net revenue for our natural gas segment for the three-month period ended September 30, 2025 and 2024 was $0 and 77, respectively. The decrease in income was due to the fact that the relevant documents of the client were incomplete, which prevented us from continuing the cooperation.

 

24 

 

 

Gross Profit (Loss). Gross profit was $1,047,796 or12%, of net revenue for three-month period ended September 30, 2025, representing an increase of $2,877,047, as compared to a gross loss of $1,829,251 or 82%, of net revenue for the same period in 2024.

 

   Gross Profit (Loss) by Segment  % Point Change
   Three-Month Period Ended  Three-Month Period Ended  of Gross
   September 30, 2025  September 30, 2024  Profit Margin
Segment     Gross Profit (loss)  Margin     Gross Profit (loss) Margin   
Bromine  $385,868    5%  $(2,222,775)   (141%)   146%
Crude Salt   661,928    67%   376,588    58%   9%
Chemical Products                    
Natural Gas           16,936    100%    
Total Gross Profit (Loss)  $1,047,796    12%  $(1,829,251)   (82%)   47%

 

Bromine segment

 

For the three-month period ended September 30, 2025, the gross profit for our bromine segment was 5%, compared to gross loss margin of 141% in the three-month period ended September 30, 2024. The increase in gross profit margin was primarily attributable to the higher average selling price of bromine of $3,637 per ton in the three-month period ended September 30, 2025 compared to $2,396 per ton in the three-month period ended September 30, 2024 and the number of sales was up 238% from the second quarter of 2024.

  

Crude salt segment

 

For the three-month period ended September 30, 2025, the gross profit margin for our crude salt segment was 67%. The increase of net revenue of crude salt was mainly due to the 58% increase in tonnes sold and the 4% decrease in average selling price of crude salt for the three-month period ended September 30, 2025.

 

For the three-month period ended September 30, 2024, the gross profit margin for our crude salt segment was 58%.

 

Natural gas segment

 

Gross profit for our natural gas segment for the three-month period ended September 30, 2025 and 2024 was $0 and $16,936 respectively. The decrease in income was due to the fact that the relevant documents of the client were incomplete, which prevented us from continuing the cooperation.

 

Direct labor and factory overheads incurred during plant shutdown On September 1, 2017, the Company received notification from the government of Yangkou County, Shouguang City of PRC that stated that production at all its bromine and crude salt and chemical factories should be halted with immediate effect in order for the Company to perform rectification and improvement in accordance with the county’s new safety and environmental protection requirements. On November 24, 2017, the Company received a letter from the Government of Yangkou County, Shouguang City notifying the Company to relocate its two chemical production plants located in the second living area of the Qinghe Oil Extraction Plant to Bohai Park. As a result, direct labor and factory overhead costs (including depreciation of plant and machinery) in the amount of $580,178 and $1,736,345 incurred for the three-month periods ended September 30, 2025 and 2024, respectively, of factories that have not resumed production were presented as part of the operating expense.

 

25 

 

 

General and Administrative Expenses General and administrative expenses were $785,533 for the three-month period ended September 30, 2025, representing an decrease of $216,966 as compared to $1,002,529 for the same period in 2024.

 

Loss from Operations Loss from operations was $333,928 for the three-month period ended September 30, 2025, compared to loss from operations of $4,581,609 in the same period in 2024.

 

   Loss from Operations by Segment
   Three-Month Period Ended
September 30, 2025
  Three-Month Period Ended
September 30, 2024
Segment:     % of total     % of total
Bromine  $(274,496)   128.98%  $(4,029,999)   89.34%
Crude Salt   453,824    (213.24%)   (102,657)   2.27%
Chemical Products   (352,371)   165.57%   (339,038)   7.52%
Natural Gas   (39,781)   18.69%   (39,072)   0.87%
Loss from operations before corporate costs   (212,824)   100%   (4,510,766)   100%
Corporate costs   (121,104)        (70,843)     
Loss from operations  $(333,928)       $(4,581,609)     

 

Bromine segment

 

Loss from operations from our bromine segment was $274,496 for the three-month period ended September 30, 2025, compared to loss from operations of $4,029,999 in the same period in 2024. The increase of the net revenue of bromine was due to the 238% increase in tonnes sold and the 52% increase in average selling price of bromine in the third quarter of 2025. 

 

Crude salt segment

 

Income from operations from our crude salt segment was $453,824 for the three-month period ended September 30, 2025, compared to loss from operations of $102,657 in the same period in 2024. The increase of net revenue of crude salt was mainly due to the 58% increase in tonnes sold and the 4% decrease in average selling price of crude salt for the three-month period ended September 30, 2025.

 

Chemical products segment

 

Loss from operations from our chemical products segment was $352,371 for the three-month period ended September 30, 2025, compared to loss from operations of $339,038 in the same period in 2024.

 

Natural gas segment

 

Loss from operations from our natural gas segment was $39,781 for the three -month period ended September 30, 2025, compared to a loss of $39,072 in the same period in 2024.

 

Interest income, net Interest income, net of $17,206 represented bank interest income, net of finance lease interest expense for the three-month period ended September 30, 2025, an increase of $2,235 as compared to the same period in 2024.

 

Other Expenses, net

 

As the company was the joint guarantor party for the debts of Shandong Shouguang Vegetable Industry Group Co., Ltd. and Shandong Shouguang Vegetable Seed Group Co., Ltd. ("Vegetable Group"). Currently, the Vegetable Group is unable to repay the debt. As the joint liability party, our company has to accrue a provision of $3,521,613.

 

Loss on Disposal of Long-lived Assets

 

As the company was the joint responsible party for the debts of the Vegetable Group, the court auctioned the idle land and the attached properties on it of SYCI, resulting in a total asset disposal loss of $2,008,853.

 

Impairment of Long-lived Assets

 

The court engaged a third-party valuer for evaluation of the land at xiangjiang road, yangkou town ,shouguang city and its attached properties. The valuation report returned a fair value of $4,580,892. The Company recognized an impairment loss of $29,782,912 accordingly.

 

Net Loss Net loss was $35,664,512 for the three-month period ended September 30, 2025, compared to a net loss of

$3,492,883 in the same period in 2024.

 

26 

 

 

Comparison of the Nine-Month Period Ended September 30, 2025 and 2024

 

   Nine-Month
Period
Ended
September 30,
2025
  Nine-Month
Period
Ended
September 30,
2024
  Percent Change
Increase/
(Decrease)
Net revenue  $18,992,813   $5,932,596    220%
Cost of net revenue   (16,948,185)   (11,303,519)   50%
Gross profit (loss)   2,044,628    (5,370,923)   (138%)
Sales and marketing expenses   (35,868)   (31,608)   13%
Direct labor and factory overheads incurred during plant shutdown   (4,533,760)   (7,185,537)   (37%)
General and administrative expenses   (3,169,821)   (2,409,957)   32%
Loss from operations   (5,694,821)   (14,998,025)   (62%)
Interest income ,net   (56,378)   6,236    804%
Other expense,net   (3,524,825)   (4,003)   880%
Loss from asset disposal   (2,008,853)   (29,169,008)   (93%)
Impairment of long-lived assets
   (29,782,912)        
Loss before taxes   (41,067,789)   (44,164,800)   (7%)
Income tax benefit (expense)       3,581,867    (100%)
Net loss  $(41,067,789)  $(40,582,933)   1%

  

27 

 

 

Net revenue.  The table below shows the changes in net revenue in the respective segment of the Company for the nine-month period ended September 30, 2025 as compared to the same period in 2024:

  

    Net Revenue by Segment    
    Nine-Month Period Ended   Nine-Month Period Ended   Percent Increase
    September 30, 2025   September 30, 2024   of Net Revenue
Segment         % of total         % of total        
Bromine   $ 17,210,574       91 %   $ 4,576,744       77 %     276 %  
Crude Salt     1,782,239       9 %     1,294,645       22 %     38 %  
Chemical Products     -         -     -               -    
Natural Gas     -       -       61,207       1 %     (100 %)  
Total sales   $ 18,992,813       100 %   $ 5,932,596       100 %     220 %  

   

Bromine and crude salt segments  Nine-Month Period Ended  Percentage Change
product sold in tonnes  September 30, 2025  September 30, 2024  Increase
Bromine (excluding volume sold to SYCI)   4,589    1,889    143%
Crude Salt   69,047    53,172    30%

 

Bromine segment

 

Net revenue from our bromine segment increased to $17,210,574 for the nine-month period ended September 30, 2025 compared to $4,576,744 for the same period in 2024 due to the higher selling price of bromine and tonnes sold of bromine.

 

Crude salt segment

 

Net revenue from our crude salt segment increased to $1,782,239 for the nine-month period ended September 30, 2025 compared $1,294,645 for the same period in 2024, respectively, due to the higher selling quantity.

 

Chemical products segment

 

For the nine-month period ended September 30, 2025 and 2024, the net revenue for the chemical products segment was $0 due to the closure of our chemical factories since September 1, 2017.

 

Natural gas segment

 

For the nine-month period ended September 30, 2025 and 2024, the net revenue for the natural gas was $0 and $61,207,respectively. The decrease in income was due to the fact that the relevant documents of the client were incomplete, which prevented us from continuing the cooperation.

 

Cost of Net Revenue

 

   Cost of Net Revenue by Segment  % Change
   Nine-Month Period Ended  Nine-Month Period Ended  of Cost of
   September 30, 2025  September 30, 2024  Net Revenue
Segment     % of total     % of total   
Bromine  $16,216,406    96%  $10,595,899    94%   53%
Crude Salt   731,779    4%   707,344    6%   3%
Chemical Products                    
Natural Gas           276    0%   (100%)
Total  $16,948,185    100%  $11,303,519    100%   50%

 

Cost of net revenue reflects mainly the raw materials consumed-direct salaries and benefits of staff engaged in the production process, electricity, depreciation and amortization of manufacturing plant and machinery and other manufacturing costs. Our cost of net revenue was $16,948,185 for nine-month period ended September 30, 2025, representing a $5,644,666 (or 50%) increase compared to the nine- month period ended September 30, 2025. The increase in costs was mainly due to a significant increase in sales volume.

 

28 

 

 

Bromine production capacity and utilization of our factories

 

The table below represents the annual capacity and utilization ratios for all of our bromine producing properties:

 

   Annual Production Capacity (in tonnes)  Utilization
Ratio (i)
Nine-month period ended September 30, 2024   31,506    8%
Nine-month period ended September 30, 2025   31,506    20%
Variance of the nine-month period ended September 30, 2025 and 2024       12%

 

(i) Utilization ratio is calculated based on the annualized actual production volume in tonnes for the periods divided by the annual production capacity in tonnes.

 

Bromine segment

  

For the nine-month period ended September 30, 2025 and 2024 the cost of net revenue for the bromine segment was $16,216,406 and $10,595,899, respectively. The increase in costs is mainly due to the increase in sales volume.

 

Crude salt segment

 

For the nine-month period ended September 30, 2025 and 2024 the cost of net revenue for the crude salt segment was $731,779 and $707,344, respectively. The increase in costs is mainly due to the increase in sales volume.

 

Natural gas segment

 

Cost of net revenue for our natural gas segment for the nine-month period ended September 30, 2025 and 2024 was $0 and $276, respectively. The decrease in income was due to the fact that the relevant documents of the client were incomplete, which prevented us from continuing the cooperation.

 

Gross Profit. Income profit was $2,044,628, or 10.8%, of net revenue for nine-month period ended September 30, 2025 compared to gross loss $5,370,923, or 91%, of net revenue for the same period in 2024.

 

   Gross Profit (Loss) by Segment  % Point Change
   Nine-Month Period Ended  Nine-Month Period Ended  of Gross
   September 30, 2025  September 30, 2024  Profit Margin
Segment     Gross Profit (loss) Margin     Gross Profit (loss) Margin   
Bromine  $994,168    5.8%  $(6,019,155)   (132%)   137.8%
Crude Salt   1,050,460    58.9%   587,301    45%   13.9%
Chemical Products                    
Natural Gas           60,931    100%    
Total Gross Profit(Loss)  $2,044,628    10.8%  $(5,370,923)   (91%)   (101.8%)

 

Bromine segment

 

For the nine-month period ended September 30, 2025, the gross profit margin for our bromine segment was 6%, compared to gross loss margin of 132% in the nine-month period ended September 30, 2024. The increase in gross loss margin was primarily attributable to the higher average selling price of bromine of $3,751 per ton in the nine-month period ended September 30, 2025 compared to $2,423 per ton in the nine-month period ended September 30, 2024.

  

29 

 

 

Crude salt segment

 

For the nine-month period ended September 30, 2025, the gross profit margin for our crude salt segment was 59%.

 

For the nine-month period ended September 30, 2024 the gross profit margin for our crude salt segment was 45%.

 

Chemical products segment

 

For the nine-month period ended September 30, 2025, the gross profit margin for our chemical segment was 0% due to the closure of our chemical products plant. As a result of the closure, there were no chemical products for sale for the nine-month period ended September 30, 2025.

 

Natural gas segment

 

Gross profit for our natural gas segment for the nine-month period ended September 30, 2025 and 2024 was $0 and $60,931 respectively. The decrease in income was due to the fact that the relevant documents of the client were incomplete, which prevented us from continuing the cooperation.

 

Direct labor and factory overheads incurred during plant shutdown On September 1, 2017, the Company received notification from the government of Yangkou County, Shouguang City of PRC that stated that production at all its bromine and crude salt and chemical factories should be halted with immediate effect in order for the Company to perform rectification and improvement in accordance with the county’s new safety and environmental protection requirements. On November 24, 2017, the Company received a letter from the Government of Yangkou County, Shouguang City notifying the Company to relocate its two chemical production plants located in the second living area of the Qinghe Oil Extraction Plant to Bohai Park. As a result, direct labor and factory overhead costs (including depreciation of plant and machinery) in the amount of $4,533,760 and $7,185,537 incurred for the nine-month periods ended September 30, 2025 and 2024, respectively, for the factories that have not resumed production were presented as part of the operating expense.

 

General and Administrative Expenses. General and administrative expenses were $3,169,821 for the nine-month period ended September 30, 2025, an increase of $759,864 (or 32%) as compared to $2,409,957 for the same period in 2024. The increase in administrative expenses is mainly due to the increase in depreciation.

 

Loss from Operations. Loss from operations was $5,694,821 for the nine-month period ended September 30, 2025, compared to a loss of $14,998,025 in the same period in 2024.

  

   Loss from Operations by Segment
   Nine-Month Period Ended
September 30, 2025
  Nine-Month Period Ended
September 30, 2024
Segment:     % of total     % of total
Bromine  $(3,775,713)   72.51%  $(13,475,400)   91.94%
Crude Salt   (247,727)   4.76%   (47,725)   0.32%
Chemical Products   (1,055,947)   20.28%   (993,116)   6.78%
Natural Gas   (127,880)   2.45%   (140,554)   0.96%
Loss from operations before corporate costs   (5,207,267)   100%   (14,656,795)   100%
Corporate costs   (487,554)        (341,230)     
Loss from operations before taxes  $(5,694,821)       $(14,998,025)     

 

30 

 

 

Bromine segment

 

Loss from operations from our bromine segment was $3,775,713 for the nine-month period ended September 30, 2025, compared to a loss of $13,475,400 in the same period in 2024. The decrease in gross loss margin was primarily attributable to the higher average selling price of bromine of $3,751 per ton in the nine-month period ended September 30, 2025 compared to $2,423 per ton in the nine-month period ended September 30, 2024.

 

Crude salt segment

 

Loss from operations from our crude salt segment was $247,727 for the nine-month period ended September 30, 2025, compared to a loss of $47,725 in the same period in 2024. The increase in operating losses is mainly due to the increase in administrative expenses.

 

Chemical products segment

 

Loss from operations from our chemical products segment was $1,055,947 for the nine-month period ended September 30, 2025, compared to a loss of $993,116 in the same period in 2024.

 

Natural gas segment

 

Loss from operations from our natural gas segment was $127,880 for the nine-month period ended September 30, 2025, compared to a loss of $140,554 in the same period in 2024.

 

Interest Income (Loss), Net. interest income, net of $56,378 represented bank interest income, net of finance lease interest expense for the nine -month period ended September 30, 2025, a decrease of $62,614 as compared to the same period in 2024.

 

Other Expenses, net

 

As the company was the joint guarantor party for the debts of the Vegetable Group. Currently, the Vegetable Group is unable to repay the debt. As the joint liability party, our company has to accrue a provision of $3,524,825.

 

Loss on Disposal of Long-lived Assets

 

As the company was the joint responsible party for the debts of the Vegetable Group, the court auctioned the idle land and the attached properties on it of SYCI, resulting in a total asset disposal loss of $2,008,853.

 

Impairment of Long-lived Assets

 

The court engaged a third-party valuer for evaluation of the land at xiangjiang road, yangkou town ,shouguang city and its attached properties. The valuation report returned a fair value of $4,580,892. The Company recognized an impairment loss of $29,782,912 accordingly.

  

Net Loss. Net loss was $41,067,789 for the nine-month period ended September 30, 2025, compared to a net loss of $40,582,933 in the same period in 2024.

 

31 

 

 

LIQUIDITY AND CAPITAL RESOURCES

 

As of September 30, 2025, cash and cash equivalents were $5,820,083 as compared to $10,075,162 as of December 31, 2024. The components of this decrease of $4,255,079 are reflected below.

 

Statement of Cash Flows

  

   Nine-Month Period Ended September 30,
   2025  2024
Net cash provided by (used in) operating activities  $4,574,613   $(293,463)
Net cash used in investing activities   (8,673,384)   (60,526,213)
Net cash used in financing activities   (260,997)   (264,094)
Effects of exchange rate changes on cash and cash equivalents   104,689    97,369
Net increase (decrease) in cash and cash equivalents  $(4,255,079)  $(60,986,401)

     

For the nine-month period ended September 30, 2025, we met our working capital and capital investment requirements by using cash on hand.

 

Net Cash provided by (used in) Operating Activities

 

During the nine-month period ended September 30, 2025, cash flow provided by operating activities of approximately $4.57 million was mainly due to a non-cash adjustment related to depreciation and amortization of property, plant and equipment of $11.75 million, a loss on disposal of long-lived assets of $2 million, a impairment of long-lived assets of 29.78 million, and offset by a net loss of $41.07 million, a decrease in accounts receivable of $2.83 million.

 

During the nine-month period ended September 30, 2024, cash flow used in by operating activities of approximately $0.29 million was mainly due to a net loss of $40.58 million, a decrease in deferred taxes of $3.62 million and offset by depreciation and amortization expense of $14.04 million and loss on disposal of equipment of $29.17 million.

 

Accounts receivable

 

Cash collections on our accounts receivable had a major impact on our overall liquidity. The following table presents the aging analysis of our accounts receivable as of September 30, 2025 and December 31, 2024.

 

   September 30, 2025  December 31, 2024
      % of total     % of total
Aged 1-30 days  $3,422,564    100%  $419,581    74%
Aged 31-60 days           144,942    26%
Aged 61-90 days                
Aged 91-120 days                
Aged 121-150 days                
Aged 151-180 days                
Aged 181-210 days                
Aged 211-240 days                
Total  $3,422,564    100%  $564,523    100%

 

The overall accounts receivable balance as of September 30, 2025 increased by $2,858,041, as compared to those of December 31, 2024. We have policies in place to ensure that sales are made to customers with an appropriate credit history. We perform ongoing credit evaluation on the financial condition of our customers.

 

32 

 

 

Inventory

 

Our inventory consists of the following:

 

   September 30, 2025  December 31, 2024
      % of total     % of total
Raw materials  $30,870    6%  $10,610    3%
Finished goods   451,842    94%   304,761    97%
Total  $482,712    100%  $315,371    100%

 

The net inventory level as of September 30, 2025 increased by $167,341, as compared to the net inventory level as of December 31, 2024. The main reason for the increase in inventory is to ensure the timely demands of customers, thereby increasing the stock.

 

Raw materials increased by $20,260 as of September 30, 2025 as compared to December 31, 2024.

 

Our finished goods increased by $147,081 as of September 30, 2025 as compared to December 31, 2024.

 

Net Cash Used in Investing Activities

 

During the nine months ended September 30, 2025, the Company carried out and completed an update and renovation on them during year 2025, with a total cost of $8,673,384.

  

For the nine-month period ended September 30, 2024, we used approximately $60.5 million to the flood prevention project aiming to prevent flooding that could harm the wells, aqueducts and crude salt pans at our plant.

 

Net Cash Used in Financing Activities

 

For the nine-month period ended September 30, 2025 and 2024, we used $0.3 million to repay finance lease obligations. 

 

We believe that our available funds and cash flows generated from operations will be sufficient to meet our anticipated ongoing operating needs and our obligations as they full due in the next twelve (12) months.

 

We had available cash of approximately $5.82 million at September 30, 2025, all of which is in highly liquid current deposits earning no or little interest. We do not anticipate paying cash dividends in the foreseeable future.

 

We intend to continue to focus our efforts on the activities of SCHC, SYCI, SHSI and DCHC as these segments continue to expand within the Chinese market.

 

We may not be able to identify, successfully integrate or profitably manage any businesses or business segment we may acquire, or any expansion of our business. An expansion may involve a number of risks, including possible adverse effects on our operating results, diversion of management’s attention, inability to retain key personnel, risks associated with unanticipated events, risks associated with the pandemic and the financial statement effect of potential impairment of acquired intangible assets, any of which could have a materially adverse effect on our condition and results of operations. In addition, if competition for acquisition candidates or operations were to increase, the cost of acquiring businesses could increase materially. We may effect an acquisition with a target business which may be financially unstable, under-managed, or in its early stages of development or growth. Our inability to implement and manage our expansion strategy successfully may have a material adverse effect on our business and future prospects.

 

Contractual Obligations and Commitments

 

We have no significant contractual obligations not fully recorded on our consolidated balance sheets or fully disclosed in the notes to our consolidated financial statements. Additional information regarding our contractual obligations and commitments at September 30, 2025 is provided in the notes to our consolidated financial statements. See “Notes to Condensed Consolidated Financial Statements.

 

Material Off-Balance Sheet Arrangements

 

We do not currently have any off balance sheet arrangements falling within the definition of Item 303(a) of Regulation S-K.

 

Critical Accounting Policies and Estimates

 

Our consolidated financial statements have been prepared in accordance with accounting principles generally accepted in the United States of America and this requires management to make estimates and assumptions that affect the reported amounts of assets and liabilities at the date of the consolidated financial statements and the reported amounts of revenues and expenses during the reporting period. We base its estimates on historical experience and on various other assumptions that are believed to be reasonable under the circumstances. Accordingly, actual results may differ significantly from these estimates under different assumptions or conditions. We have identified the following critical accounting policies and estimates used by us in the preparation of our financial statements: accounts receivable and allowance for doubtful accounts, inventories and allowance for obsolescence, assets retirement obligation, property, plant and equipment, recoverability of long-lived assets, mineral rights, leases, revenue recognition, income taxes, and loss contingencies. These policies and estimates are described in the Company’s Form 10-Q for the nine months ended September 30, 2025.

 

Item 3. Quantitative and Qualitative Disclosures About Market Risk

  

Pursuant to Item 305(e) of Regulation S-K (§ 229.305(e)), the Company is not required to provide the information required by this Item as it is a “smaller reporting company,” as defined by Rule 229.10(f)(1).

 

33 

 

 

Item 4. Controls and Procedures

 

(a) Evaluation of Disclosure Controls and Procedures

 

We maintain disclosure controls and procedures (as such term is defined in Exchange Act Rules 13a-15(e) and 15d-15(e)) that are designed to ensure that information required to be disclosed in our reports filed pursuant to the Exchange Act is recorded, processed, summarized and reported within the time periods specified in the SEC’s rules, regulations and related forms, and that such information is accumulated and communicated to our management, including our Chief Executive Officer (“CEO”) and Chief Financial Officer (“CFO”), as appropriate, to allow timely decisions regarding required disclosure.

 

Under the supervision and with the participation of our management, including our CEO and CFO, we conducted an evaluation of the effectiveness of the design and operation of our disclosure controls and procedures as of the end of the period covered by this report. Based on this evaluation, our CEO and CFO concluded that our disclosure controls and procedures were effective as of the end of the period covered by this Form 10-Q.

 

(b) Changes in internal controls

 

There were no changes in our internal control over financial reporting (as such term is defined in Rules 13a-15(f) under the Exchange Act) during our most recently completed fiscal quarter that have materially affected, or are reasonably likely to materially affect, our internal control over financial reporting.

 

PART II—OTHER INFORMATION

 

Item 1. Legal Proceedings

 

On or about August 3, 2018, written decisions of administration penalty captioned Shou Guo Tu Zi Fa Gao Zi [2018] No. 291, Shou Guo Tu Zi Fa Gao Zi [2018] No. 292, Shou Guo Tu Zi Fa Gao Zi [2018] No. 293, Shou Guo Tu Zi Fa Gao Zi [2018] No. 294, Shou Guo Tu Zi Fa Gao Zi [2018] No. 295 and Shou Guo Tu Zi Fa Gao Zi [2018] No. 296 (together, the “Written Decisions”) were served on Shouguang City Haoyuan Chemical Company Limited (“SCHC”) by the Shouguang City Natural Resources and Planning Bureau (the “Bureau”), naming SCHC as respondent.

  

For more details and information related to the Written Decisions, please see “Note 21 – Loss Contingencies, Notes to Condensed Consolidated Financial Statement” contained in this quarterly report.

 

According to a Civil Mediation Statement (No. (2025) Lu 0783 Min Chu 2607) issued by the Shouguang People's Court of Shandong Province on March 17, 2025, Shouguang City Haoyuan Chemical Company Limited ("SCHC"), a wholly owned subsidiary of the Company, owes the plaintiff, Shouguang Chengyu Trading Co., Ltd., a total of RMB 226,825.44 for goods. SCHC is also obligated to make monthly payments of RMB 50,000 to the plaintiff by the 15th of each month, starting in April 2025, until the debt is fully paid off.

 

According to the mediation document No. 1358 of the Local Arbitration Commission, the applicant, Shandong Deepin City Emergency Loan Fund Co., Ltd., and the respondent, Shandong Shouguang Vegetable Industry Group Co., Ltd., confirmed that the total amount of the debt was 15,000,000 yuan, as well as the interests to be paid in the future. Shouguang Yuxin Chemical Co., Ltd. and Shouguang Haoyuan Chemical Co., Ltd. are jointly and severally liable for the above payment contents. If the payment is not made on time, the applicant has the right to apply to the court for compulsory execution. According to the mediation document No. 1357 of the Local Arbitration Commission in 2023, the applicant, Shandong Deepin City Emergency Loan Fund Co., Ltd., and the respondent, Shandong Shouguang Vegetable Seed Industry Group Co., Ltd., confirmed that the total amount of the debt was 10,000,000 yuan, as well as the interests to be paid in the future. Shouguang Yuxin Chemical Co., Ltd. and Shouguang Haoyuan Chemical Co., Ltd. are jointly and severally liable for the above payment contents. If the payment is not made on time, the applicant has the right to apply to the court for compulsory execution. Reading these two mediation, in August 2025, the court auctioned the idle land and attached properties on the ground of Shouguang Yuxin Chemical Co., Ltd.

 

34 

 

 

Item 1A. Risk Factors

 

Investing in our common stock involves a high degree of risk. Before you invest you should carefully review our Management’s Discussion and Analysis of Financial Condition and Results of Operations set forth in Item 2 of Part I of this Quarterly Report on Form 10-Q, our consolidated financial statements and related notes included in Item 1 of Part I of this Quarterly Report on Form 10-Q and our consolidated financial statements and related notes, as well as our Management’s Discussion and Analysis of Financial Condition and Results of Operations and the other information in our Annual Report on Form 10-K for the fiscal year ended December 31, 2024. Readers should carefully review risks described in other documents we file from time to time with the Securities and Exchange Commission.

 

If we are unable to comply with the applicable continued listing requirements or standards of Nasdaq, there is a possibility that our common stock could be delisted. At present, we are not in compliance with certain Nasdaq continued listing requirements. Should we be unable to regain compliance, our securities may be subject to delisting, which could impact the market price and liquidity of our common stock and potentially limit our access to capital.

 

We have received a determination from Nasdaq regarding potential delisting and, while we have effected a reverse stock split and timely appealed against such determination. While these actions reflect our commitment to maintaining our listing, there can be no assurance that we will regain or maintain compliance with Nasdaq’s continued listing requirements. A delisting could have implications for the trading and liquidity of our common stock, as well as our capital-raising efforts.

 

On November 4, 2025, we received a letter from the Listing Qualifications Department of The Nasdaq Stock Market LLC (“Nasdaq”) indicating that we had not regained compliance with Nasdaq Listing Rule 5550(a)(2) (“Minimum Bid Price Requirement”) by the November 3, 2025 deadline. As a result, our securities would be scheduled for trading suspension. On November 7, 2025, we promptly appealed the Staff’s determination to the Nasdaq Hearings Panel (the “Panel a hearing before the Panel has been scheduled on December 9, 2025.

 

We are actively evaluating a range of available strategic and corporate actions that may assist in regaining compliance with the Minimum Bid Price Requirement. Apart from the reverse stock split which we have already implemented, we also intend to enhance investor engagement and pursue operational improvements, subject to board and shareholder approval.

 

While we are making every effort to address the listing requirements, there can be no assurance that the Panel will determine that we have achieved compliance with Listing Rule 5550(a)(2) within the prescribed period or that we will qualify for any additional compliance period that may be available or that we will ultimately satisfy all applicable Nasdaq listing standards. If our common stock is delisted, it could result in:

 

limited availability of market quotations for our securities;
reduced liquidity for the Company’s securities;
a determination that the Company’s common stock is a “penny stock” which may impose additional trading restrictions;
a limited amount of news and analyst coverage; and
challenges in raising capital or issuing additional securities in the future.

 

There can also be no assurance that the market price of the Company’s common stock will maintain the Minimum Bid Price Requirement.

  

35 

 

 

The Chinese government exerts substantial influence over the manner in which we must conduct our business activities. We are currently not required to obtain approval from Chinese authorities to list on U.S exchanges, however, if our holding company or subsidiaries were required to obtain approval or filing in the future and were denied permission from Chinese authorities to list on U.S. exchanges, we will not be able to continue listing on U.S. exchange, which would materially affect the interest of the investors.

 

The Chinese government has exercised and can continue to exercise substantial control to intervene on virtually every sector of the Chinese economy through regulation and state ownership, and as a result, it can influence the manner in which we must conduct our business activities and effect material changes in our operations or the value of the common stock we are registering in this resale. Under the current government leadership, the government of the PRC has been pursuing reform policies which have adversely affected China-based operating companies whose securities are listed in the U.S., with significant policies changes being made from time to time without notice. There are substantial uncertainties regarding the interpretation and application of PRC laws and regulations, including, but not limited to, the laws and regulations governing our business, or the enforcement and performance of our contractual arrangements with borrowers in the event of the imposition of statutory liens, death, bankruptcy or criminal proceedings. Our ability to operate in China may be harmed by changes in its laws and regulations, including those relating to taxation, environmental regulations, land use rights, property and other matters. The central or local governments of these jurisdictions may impose new, stricter regulations or interpretations of existing regulations that would require additional expenditures and efforts on our part to ensure our compliance with such regulations or interpretations. Accordingly, government actions in the future, including any decision not to continue to support recent economic reforms and to return to a more centrally planned economy or regional or local variations in the implementation of economic policies, could have a significant effect on economic conditions in China or particular regions thereof, and could require us to divest ourselves of any interest we then hold in Chinese properties.

 

Given recent statements by the Chinese government indicating an intent to exert more oversight and control over offerings that are conducted overseas and/or foreign investment in China-based issuers, any such action could significantly limit or completely hinder our ability to offer or continue to offer securities to investors and cause the value of such securities to significantly decline or become worthless.

 

Recently, the General Office of the Central Committee of the Communist Party of China and the General Office of the State Council jointly issued the Opinions on Severely Cracking Down on Illegal Securities Activities According to Law, or the Opinions, which was made available to the public on July 6, 2021. The Opinions emphasized the need to strengthen the administration over illegal securities activities, and the need to strengthen the supervision over overseas listings by Chinese companies. Effective measures, such as promoting the construction of relevant regulatory systems, will be taken to deal with the risks and incidents of China-concept overseas listed companies. As of the date hereof, we have not received any inquiry, notice, warning, or sanctions from PRC government authorities in connection with the Opinions.

 

On June 10, 2021, the Standing Committee of the National People’s Congress of China, or the SCNPC, promulgated the PRC Data Security Law, which took effect in September 2021. The PRC Data Security Law imposes data security and privacy obligations on entities and individuals carrying out data activities, and introduces a data classification and hierarchical protection system based on the importance of data in economic and social development, and the degree of harm it will cause to national security, public interests, or legitimate rights and interests of individuals or organizations when such data is tampered with, destroyed, leaked, illegally acquired or used. The PRC Data Security Law also provides for a national security review procedure for data activities that may affect national security and imposes export restrictions on certain data an information.

 

In early July 2021, regulatory authorities in China launched cybersecurity investigations with regard to several China-based companies that are listed in the United States. The Chinese cybersecurity regulator announced on July 2 that it had begun an investigation of Didi Global Inc. (NYSE: DIDI) and two days later ordered that the company’s app be removed from smartphone app stores. On July 5,2021, the Chinese cybersecurity regulator launched the same investigation on two other Internet platforms, China’s Full Truck Alliance of Full Truck Alliance Co. Ltd. (NYSE: YMM) and Boss of KANZHUN LIMITED (Nasdaq: BZ). On July 24, 2021, the General Office of the Communist Party of China Central Committee and the General Office of the State Council jointly released the Guidelines for Further Easing the Burden of Excessive Homework and Off-campus Tutoring for Students at the Stage of Compulsory Education, pursuant to which foreign investment in such firms via mergers and acquisitions, franchise development, and variable interest entities are banned from this sector.

 

36 

 

 

On August 17, 2021, the State Council promulgated the Regulations on the Protection of the Security of Critical Information Infrastructure, or the Regulations, which took effect on September 1, 2021. The Regulations supplement and specify the provisions on the security of critical information infrastructure as stated in the Cybersecurity Review Measures. The Regulations provide, among others, that protection department of certain industry or sector shall notify the operator of the critical information infrastructure in time after the identification of certain critical information infrastructure.

 

On August 20, 2021, the SCNPC promulgated the Personal Information Protection Law of the PRC, or the Personal Information Protection Law, which took effect in November 2021. As the first systematic and comprehensive law specifically for the protection of personal information in the PRC, the Personal Information Protection Law provides, among others, that (i) an individual’s consent shall be obtained to use sensitive personal information, such as biometric characteristics and individual location tracking, (ii) personal information operators using sensitive personal information shall notify individuals of the necessity of such use and impact on the individual’s rights, and (iii) where personal information operators reject an individual’s request to exercise his or her rights, the individual may file a lawsuit with a People’s Court.

 

As such, the Company’s business segments may be subject to various government and regulatory interference in the provinces in which they operate. The Company could be subject to regulation by various political and regulatory entities, including various local and municipal agencies and government sub-divisions. The Company may incur increased costs necessary to comply with existing and newly adopted laws and regulations or penalties for any failure to comply. Additionally, the governmental and regulatory interference could significantly limit or completely hinder our ability to offer or continue to offer securities to investors and cause the value of such securities to significantly decline or be worthless.

 

Furthermore, it is uncertain when and whether the Company will be required to obtain permission from the PRC government to list on U.S. exchanges in the future, and even when such permission is obtained, whether it will be denied or rescinded. Although the Company is currently not required to obtain permission from any of the PRC federal or local government to obtain such permission and has not received any denial to list on the U.S. exchange, our operations could be adversely affected, directly or indirectly, by existing or future laws and regulations relating to its business or industry.

 

On February 17, 2023, the CSRC promulgated Trial Administrative Measures of the Overseas Securities Offering and Listing by Domestic Companies (the “Overseas Listing Trial Measures”) and five relevant guidelines, which became effective on March 31, 2023.According to the Overseas Listing Trial Measures, PRC domestic companies that seek to offer and list securities in overseas markets, either in direct or indirect means, are required to fulfill the filing procedure with the CSRC and report relevant information. The Overseas Listing Trial Measures provides that an overseas listing or offering is explicitly prohibited, if any of the following: (1) such securities offering and listing is explicitly prohibited by provisions in laws, administrative regulations and relevant state rules; (2) the intended securities offering and listing may endanger national security as reviewed and determined by competent authorities under the State Council in accordance with law; (3) the domestic company intending to make the securities offering and listing, or its controlling shareholder(s) and the actual controller, have committed relevant crimes such as corruption, bribery, embezzlement, misappropriation of property or undermining the order of the socialist market economy during the latest three years; (4) the domestic company intending to make the securities offering and listing is currently under investigations for suspicion of criminal offenses or major violations of laws and regulations, and no conclusion has yet been made thereof; or (5) there are material ownership disputes over equity held by the domestic company’s controlling shareholder(s) or by other shareholder(s) that are controlled by the controlling shareholder(s) and/or actual controller.

 

37 

 

 

The Overseas Listing Trial Measures also provides that if the issuer meets both the following criteria, the overseas securities offering and listing conducted by such issuer will be deemed as indirect overseas offering by PRC domestic companies: (1) 50% or more of any of the issuer’s operating revenue, total profit, total assets or net assets as documented in its audited consolidated financial statements for the most recent fiscal year is accounted for by domestic companies; and (2) the issuer’s main business activities are conducted in China, or its main place(s) of business are located in China, or the majority of senior management staff in charge of its business operations and management are PRC citizens or have their usual place(s) of residence located in China. Where an issuer submits an application for initial public offering to competent overseas regulators, such issuer must file with the CSRC within three business days after such application is submitted. In addition, the Overseas Listing Trial Measures provide that the direct or indirect overseas listings of the assets of domestic companies through one or more acquisitions, share swaps, transfers or other transaction arrangements shall be subject to filing procedures in accordance with the Overseas Listing Trial Measures. The Overseas Listing Trial Measures also requires subsequent reports to be filed with the CSRC on material events, such as change of control or voluntary or forced delisting of the issuer(s) who have completed overseas offerings and listings.

 

At a press conference held for these new regulations (“Press Conference”), officials from the CSRC clarified that the domestic companies that have already been listed overseas on or before March 31, 2023 shall be deemed as existing issuers (the “Existing Issuers”). Existing Issuers are not required to complete the filling procedures immediately, and they shall be required to file with the CSRC upon occurrences of certain subsequent matters such as follow-on offerings of securities. According to the Overseas Listing Trial Measures and the Press Conference, the existing domestic companies that have completed overseas offering and listing before March31, 2023, such as us, shall not be required to perform filing procedures for the completed overseas securities issuance and listing. However, from the effective date of the regulation, any of our subsequent securities offering in the same overseas market or subsequent securities offering and listing in other overseas markets shall be subject to the filing requirement with the CSRC within three working days after the offering is completed or after the relevant application is submitted to the relevant overseas authorities, respectively. If it is determined that any approval, filing or other administrative procedures from other PRC governmental authorities is required for any future offering or listing, we cannot assure you that we can obtain the required approval or accomplish the required filings or other regulatory procedures in a timely manner, or at all. If we fail to fulfill filing procedure as stipulated by the Trial Measures or offer and list securities in an overseas market in violation of the Trial Measures, the CSRC may order rectification, issue warnings to us, and impose a fine of between RMB1,000,000 and RMB10,000,000. Persons-in-charge and other persons that are directly liable for such failure shall be warned and each imposed a fine from RMB500,000 to RMB5,000,000. Controlling shareholders and actual controlling persons of us that organize or instruct such violations shall be imposed a fine from RMB1,000,000 and RMB10,000,000.

 

On February 24, 2023, the CSRC published the Provisions on Strengthening the Confidentiality and Archives Administration Related to the Overseas Securities Offering and Listing by Domestic Enterprises (the “Provisions on Confidentiality and Archives Administration”), which came into effect on March 31, 2023. The Provisions on Confidentiality and Archives Administration requires that, in the process of overseas issuance and listing of securities by domestic entities, the domestic entities, and securities companies and securities service institutions that provide relevant securities service shall strictly implement the provisions of relevant laws and regulations and the requirements of these provisions, establish and improve rules on confidentiality and archives administration. Where the domestic entities provide with or publicly disclose documents, materials or other items related to the state secrets and government work secrets to the relevant securities companies, securities service institutions, overseas regulatory authorities, or other entities or individuals, the companies shall apply for approval of competent departments with the authority of examination and approval in accordance with law and report the matter to the secrecy administrative departments at the same level for record filing. Where there is unclear or controversial whether or not the concerned materials are related to state secrets, the materials shall be reported to the relevant secrecy administrative departments for determination. However, there remain uncertainties regarding the further interpretation and implementation of the Provisions on Confidentiality and Archives Administration.

 

38 

 

 

As of the date of this annual report, we and our PRC subsidiaries have obtain the requisite licenses and permits from the PRC government authorities that are material for the business operations of our PRC subsidiaries. In addition, as of the date of this annual report, we and our PRC subsidiaries are not required to obtain approval or permission from the CSRC or the CAC or any other entity that is required to approve our PRC subsidiaries’ operations or required for us to offer securities to foreign investors under any currently effective PRC laws, regulations, and regulatory rules. If it is determined that we are subject to filing requirements imposed by the CSRC under the Overseas Listing Regulations or approvals from other PRC regulatory authorities or other procedures, including the cybersecurity review under the revised Cybersecurity Review Measures, for our future offshore offerings, it would be uncertain whether we can or how long it will take us to complete such procedures or obtain such approval and any such approval could be rescinded. Any failure to obtain or delay in completing such procedures or obtaining such approval for our offshore offerings, or a rescission of any such approval if obtained by us, would subject us to sanctions by the CSRC or other PRC regulatory authorities for failure to file with the CSRC or failure to seek approval from other government authorization for our offshore offerings. These regulatory authorities may impose fines and penalties on our operations in China, limit our ability to pay dividends outside of China, limit our operating privileges in China, delay or restrict the repatriation of the proceeds from our offshore offerings into China or take other actions that could materially and adversely affect our business, financial condition, results of operations, and prospects, as well as the trading price of our common stock. The CSRC or other PRC regulatory authorities also may take actions requiring us, or making it advisable for us, to halt our offshore offerings before settlement and delivery of the securities offered. Consequently, if investors engage in market trading or other activities in anticipation of and prior to settlement and delivery, they do so at the risk that settlement and delivery may not occur. In addition, if the CSRC or other regulatory authorities later promulgate new rules or explanations requiring that we obtain their approvals or accomplish the required filing or other regulatory procedures for our prior offshore offerings, we may be unable to obtain a waiver of such approval requirements, if and when procedures are established to obtain such a waiver. Any uncertainties or negative publicity regarding such approval requirement could materially and adversely affect our business, prospects, financial condition, reputation, and the trading price of our common stock.

 

In addition, on December 28, 2021, the CAC, the National Development and Reform Commission (“NDRC”), and several other administrations jointly issued the revised Measures for Cybersecurity Review, or the Revised Review Measures, which became effective and has replaced the existing Measures for Cybersecurity Review on February 15, 2022. According to the Revised Review Measures, if an “online platform operator” that is in possession of personal data of more than one million users intends to list in a foreign country, it must apply for a cybersecurity review. Based on a set of Q&A published on the official website of the State Cipher Code Administration in connection with the issuance of the Revised Review Measures, an official of the said administration indicated that an online platform operator should apply for a cybersecurity review prior to the submission of its listing application with non-PRC securities regulators. Given the recency of the issuance of the Revised Review Measures and their pending effectiveness, there is a general lack of guidance and substantial uncertainties exist with respect to their interpretation and implementation. For example, it is unclear whether the requirement of cybersecurity review applies to follow-on offerings by an “online platform operator” that is in possession of personal data of more than one million users where the offshore holding company of such operator is already listed overseas. Furthermore, the CAC released the draft of the Regulations on Network Data Security Management in November 2021 for public consultation, which among other things, stipulates that a data processor listed overseas must conduct an annual data security review by itself or by engaging a data security service provider and submit the annual data security review report for a given year to the municipal cybersecurity department before January 31 of the following year. If the draft Regulations on Network Data Security Management are enacted in the current form, we, as an overseas listed company, will be required to carry out an annual data security review and comply with the relevant reporting obligations.

 

39 

 

 

Because the majority of our operations are in mainland China and our auditor has been located in mainland China, a jurisdiction where the U.S. Public Company Accounting Oversight Board (“PCAOB”) is currently unable to conduct inspections without the approval of Chinese authorities, there have been concerns regarding oversight of the audits of our financial statements filed with the SEC. If the PCAOB continues to be unable to inspect our audit firm in the PRC for three consecutive years, the HFCAA requires the SEC to prohibit the trading of our securities on a national securities exchange, including Nasdaq, or on over-the-counter markets in the United States.

 

In addition, the U.S. Senate and U.S. House of Representatives have each passed bills, which, if enacted, would decrease the number of non-inspection years from three consecutive years to two, thus reducing the time period before our securities may be prohibited from trading on a U.S. securities exchange or delisted from Nasdaq. The foregoing could adversely affect the market price of our securities and our ability to raise capital effectively.

 

Auditors of companies that are registered with the SEC and traded publicly in the United States, including our independent registered public accounting firm, are required to be registered with the PCAOB and to undergo regular inspections by the PCAOB to assess their compliance with the laws of the United States and applicable professional standards. Because our current auditor is located in mainland China, a jurisdiction where the PCAOB is currently unable to conduct inspections without the approval of Chinese authorities, our auditor is not currently inspected by the PCAOB.

 

PCAOB inspections of auditors located outside of mainland China and Hong Kong have at times identified deficiencies in those auditors’ audit procedures and quality control procedures, which may be addressed as part of the PCAOB’s inspection process to improve future audit quality. The lack of PCAOB inspections of audit work undertaken in mainland China and Hong Kong prevents the PCAOB from regularly evaluating our auditor’s audits and its quality control procedures. As a result, investors are deprived of the benefits of PCAOB inspections, which could result in limitations or restrictions on our access to the U.S. capital markets.

 

Furthermore, in recent years, the U.S. Congress and regulatory authorities have continued to express concerns about challenges in their oversight of financial statement audits of U.S.-listed companies with significant operations in China. As part of this continued focus on access to audit and other information currently protected by national law, in particular under Chinese law, the United States enacted the HFCAA in December 2020. The HFCAA requires the SEC to identify issuers that have filed an annual report with an audit report issued by a registered public accounting firm that is located in a foreign jurisdiction and that the PCAOB has determined it is unable to inspect or investigate completely because of a restriction imposed by a non-U.S. authority in the auditor’s local jurisdiction (a “Commission-Identified Issuer”). Under the HFCAA, if the SEC conclusively identifies an issuer as a Commission-Identified Issuer for three consecutive years, the SEC is required to prohibit the trading of the issuer’s securities on a national securities exchange or through any other method that is within the jurisdiction of the SEC to regulate, including over-the counter markets in the United States. Our securities may be prohibited from trading on the Nasdaq or other U.S. stock exchanges if our auditor is not inspected by the PCAOB for three consecutive years, and this ultimately could result in our securities being delisted.

 

Furthermore, in June 2021, the U.S. Senate passed the Accelerating Holding Foreign Companies Accountable Act (“AHFCAA”),which, if enacted, would amend the HFCAA and require the SEC to prohibit an issuer’s securities from trading on any U.S. stock exchanges if its auditor is not subject to PCAOB inspections for two consecutive years (as opposed to the three years under the HFCAA). In February 2022, the U.S. House of Representatives passed the America Creating Opportunities for Manufacturing Pre-Eminence in Technology and Economic Strength (COMPETES) Act of 2022 (the “America COMPETES Act”), which similarly would amend the HFCAA to shorten the number of non-inspection years from three years to two years. The America COMPETES Act, however, includes a broader range of legislation than the AHFCA Act in response to the U.S. Innovation and Competition Act passed by the U.S. Senate in 2021. The U.S. House of Representatives and the U.S. Senate will need to agree on amendments to these respective bills to allow the legislature to pass their amended bills before the President can sign the bill into law. It is unclear if or when either of these bills will be signed into law.

 

40 

 

 

In September 2021, the PCAOB adopted PCAOB Rule 6100, Board Determinations Under the Holding Foreign Companies Accountable Act, which provides a framework for the PCAOB to use when determining whether the PCAOB is unable to inspect or investigate completely a registered public accounting firm located in a foreign jurisdiction because of a position taken by one or more authorities in that jurisdiction for the purposes of the HFCAA. PCAOB Rule 6100 establishes the manner of the PCAOB’s determinations; the factors the PCAOB will evaluate and the documents and information it will consider when assessing whether a determination is warranted; the form, public availability, effective date, and duration of such determinations; and the process by which the PCAOB will reaffirm, modify or vacate any such determinations. In November 2021, the SEC announced that it had approved Rule6100. In December 2021, the SEC adopted amendments to finalize rules implementing the submission and disclosure requirements int he HFCAA for Commission-Identified Issuers, which became effective on January 10, 2022. In addition, the PCAOB issued a Determination Report, pursuant to PCAOB Rule 6100, which found that the PCAOB is unable to inspect or investigate completely registered public accounting firms headquartered in mainland China and Hong Kong because of positions taken by Chinese authorities in those jurisdictions. The SEC began to identify Commission- Identified Issuers for fiscal years beginning after December 18, 2020. A Commission-Identified Issuer will be required to comply with the submission and disclosure requirements in the annual report for each year in which it was so identified. If an issuer is identified as a Commission-Identified Issuer based on its annual report for the fiscal year ended December 31, 2021, the issuer will be required to comply with the submission or disclosure requirements in its annual report for the fiscal year ended December 31, 2022. If we are identified as a Commission-Identified Issuer that uses an auditor not subject to PCAOB inspection for three consecutive years, or, if the AHFCAA or the America COMPETES Act is passed, two consecutive years, our securities may be delisted from Nasdaq as a result. Delisting of our securities would force holders of our securities to sell their securities. Further, we may be prohibited from listing our securities on another U.S. securities exchange, making our shares harder to trade for the investors, potentially reducing demand and lowering our share price. The market price of our securities could be adversely affected as a result of anticipated negative impacts of such legislative or executive actions upon, as well as negative investor sentiment toward, companies with significant operations in mainland China and Hong Kong that are listed in the United States, regardless of whether such actions are implemented and regardless of our actual operating performance.

 

Our auditor, GGF CPA LTD., Certified Public Accountants, is a China-based accounting firm registered with the PCAOB, and is subject to laws in the United States pursuant to which the PCAOB conducts regular inspections to assess its compliance with the applicable professional standards. Our auditor is headquartered in the China and is subject to inspection by the PCAOB on a regular basis. On August 26, 2022, the PCAOB signed the Protocol with the CSRC and the MOF of the People’s Republic of China, governing inspections and investigations of audit firms based in mainland China and Hong Kong. The Protocol remains unpublished and is subject to further explanation and implementation. Pursuant to the fact sheet with respect to the Protocol disclosed by the SEC, the PCAOB shall have independent discretion to select any issuer audits for inspection or investigation and the unfettered ability to transfer information to the SEC. On December 15, 2022, the PCAOB announced that it was able to secure complete access to inspect and investigate PCAOB registered public accounting firms headquartered in China mainland and Hong Kong completely in 2022. The PCAOB Board vacated its previous 2021 determinations that the PCAOB was unable to inspect or investigate completely registered public accounting firms headquartered in China mainland and Hong Kong. However, whether the PCAOB will continue to be able to satisfactorily conduct inspections of PCAOB-registered public accounting firms headquartered in China mainland and Hong Kong is subject to uncertainty and depends on a number of factors out of our, and our auditor’s control. The PCAOB is continuing to demand complete access in China mainland and Hong Kong moving forward and was already making plans to resume regular inspections in early 2023 and beyond, as well as to continue pursuing ongoing investigations and initiate new investigations as needed. The PCAOB has indicated that it will act immediately to consider the need to issue new determinations with the HFCAA if needed. Therefore, the PCAOB in the future may determine that it is unable to inspect or investigate completely registered public accounting firms in mainland China and Hong Kong. Our auditor’s working papers related to us and our subsidiaries are located in China. If our auditor is not permitted to provide requested audit work papers located in China to the PCAOB, investors would be deprived of the benefits of PCAOB’s oversight of our auditor through such inspections which could result in limitation or restriction to our access to the U.S. capital markets and trading of our securities may be prohibited under the HFCAA, which would result in the delisting of our securities from the Nasdaq.

 

41 

 

 

Item 2. Unregistered Sale of Equity Securities and Use of Proceeds

 

None.

 

Item 3. Defaults Upon Senior Securities

 

None.

 

Item 4. Mine Safety Disclosures

 

Not applicable.

 

Item 5. Other Information

 

During our fiscal quarter ended September 30, 2024, none of our directors or officers informed us of the adoption or termination of a “Rule 10b5-1 trading arrangement” or “non-Rule 10b5-1 trading arrangement” as those terms are defined in Item 408(a) of Regulation S-K

 

Item 6. Exhibits

 

Exhibit No.

Description

 

31.1                          Certification of Chief Executive Officer pursuant to Rule 13a-14(a) and 15d-14(a), as adopted pursuant to Section 302 of the Sarbanes-Oxley Act of 2002.
31.2                          Certification of Chief Financial Officer pursuant to Rule 13a-14(a) and 15d-14(a), as adopted pursuant to Section 302 of the Sarbanes-Oxley Act of 2002.

  

32.1                          Certification pursuant to 18 U.S.C. Section 1350, as adopted pursuant to Section 906 of the Sarbanes-Oxley Act of 2002.

 

101                          The following financial statements from Gulf Resources, Inc.’s Quarterly Report on Form 10-Q for the quarterly period ended September 30, 2023 formatted in XBRL (Extensible Business Reporting Language): (i) the Consolidated Balance Sheets; (ii) the Consolidated Statements of Operations and Other Comprehensive Income (Loss); (iii) the Consolidated Statements of Changes in Equity; (iv) the Consolidated Statement of Cash Flows; and, (v) the Notes to Consolidated Financial Statements, tagged as blocks of text.
   
104 Cover Page Interactive Data File – The cover page interactive data file does not appear in the Interactive Data File because its XBRL tags are embedded within the Inline XBRL document.

 

42 

 

  

SIGNATURES

 

Pursuant to the requirements of Section 13 or 15(d) of the Securities Exchange Act of 1934, the registrant has duly caused this report to be signed on its behalf by the undersigned, thereunto duly authorized.

 

  GULF RESOURCES, INC.
     
Dated: November 19, 2025 By: /s/ Xiaobin Liu
    Xiaobin Liu
    Chief Executive Officer
    (principal executive officer)
     
Dated: November 19, 2025 By: /s/ Min Li
    Min Li
    Chief Financial Officer
    (principal financial and accounting officer)

 

  

 

 

43