UNITED STATES
SECURITIES AND EXCHANGE COMMISSION
WASHINGTON, D.C. 20549
FORM
(Mark One)
REGISTRATION STATEMENT PURSUANT TO SECTION 12(b) OR 12(g) OF THE SECURITIES EXCHANGE ACT OF 1934 |
OR
For the fiscal year ended
OR
OR
Date of event requiring this shell company report . . . . . . . . . . . . . . . .
For the transition period from to
Commission file number:
(Exact name of Registrant as specified in its charter)
N/A
(Translation of Registrant’s name into English)
(Jurisdiction of incorporation or organization)
(Address of principal executive offices)
Tel:
Email:
(Name, Telephone, E-mail and/or Facsimile number and Address of Company Contact Person)
Securities registered or to be registered pursuant to Section 12(b) of the Act.
Title of Each Class |
| Trading Symbol |
| Name of Each Exchange on Which Registered |
NCTY | ||||
* Not for trading, but only in connection with the listing on the Nasdaq Capital Market of American depositary shares.
Securities registered or to be registered pursuant to Section 12(g) of the Act.
None
(Title of Class)
Securities for which there is a reporting obligation pursuant to Section 15(d) of the Act.
None
(Title of Class)
Indicate the number of outstanding shares of each of the issuer’s classes of capital or common stock as of the close of the period covered by the annual report:
As of December 31, 2022, there were 861,044,917 ordinary shares, par value US$0.01 per share, issued and outstanding, being the sum of
Indicate by check mark if the registrant is a well-known seasoned issuer, as defined in Rule 405 of the Securities Act. Yes ☐
If this report is an annual or transition report, indicate by check mark if the registrant is not required to file reports pursuant to Section 13 or 15(d) of the Securities Exchange Act of 1934. Yes ☐
Note – Checking the box above will not relieve any registrant required to file reports pursuant to Section 13 or 15(d) of the Securities Exchange Act of 1934 from their obligations under those Sections.
Indicate by check mark whether the registrant (1) has filed all reports required to be filed by Section 13 or 15(d) of the Securities Exchange Act of 1934 during the preceding 12 months (or for such shorter period that the registrant was required to file such reports), and (2) has been subject to such filing requirements for the past 90 days.
Indicate by check mark whether the registrant has submitted electronically every Interactive Data File required to be submitted pursuant to Rule 405 of Regulation S-T during the preceding 12 months (or for such shorter period that the registrant was required to submit such files).
Indicate by check mark whether the registrant is a large accelerated filer, an accelerated filer, a non-accelerated filer, or an emerging growth company. See definition of “large accelerated filer,” “accelerated filer,” and “emerging growth company” in Rule 12b-2 of the Exchange Act. (Check one):
Large accelerated filer ☐ |
| Accelerated filer ☐ |
| Emerging growth company |
If an emerging growth company that prepares its financial statements in accordance with U.S. GAAP, indicate by check mark if the registrant has elected not to use the extended transition period for complying with any new or revised financial accounting standards† provided pursuant to Section 13(a) of the Exchange Act. ☐
† The term “new or revised financial accounting standard” refers to any update issued by the by the Financial Accounting Standards Board to its Accounting Standards Codification after April 5, 2012.
Indicate by check mark whether the registrant has filed a report on and attestation to its management’s assessment of the effectiveness of its internal control over financial reporting under Section 404(b) of the Sarbanes-Oxley Act (15 U.S. C. 7262(b)) by the registered public accounting firm that prepared or issued its audit report.
If securities are registered pursuant to Section 12(b) of the Act, indicate by check mark whether the financial statements of the registrant included in the filing reflect the correction of an error to previously issued financial statements. ☐
Indicate by check mark whether any of those error corrections are restatements that required a recovery analysis of incentive-based compensation received by any of the registrant’s executive officers during the relevant recovery period pursuant to §240.10D-1(b). ☐
Indicate by check mark which basis of accounting the registrant has used to prepare the financial statements included in this filing:
| International Financial Reporting Standards as issued by the International Accounting Standards Board ☐ |
| Other ☐ |
* If “Other” has been checked in response to the previous question, indicate by check mark which financial statement Item the registrant has elected to follow. Item 17 ☐ Item 18 ☐
If this is an annual report, indicate by check mark whether the registrant is a shell company (as defined in Rule 12b-2 of the Exchange Act). Yes
(APPLICABLE ONLY TO ISSUERS INVOLVED IN BANKRUPTCY PROCEEDINGS DURING THE PAST FIVE YEARS)
Indicate by check mark whether the registrant has filed all documents and reports required to be filed by Sections 12, 13 or 15(d) of the Securities Exchange Act of 1934 subsequent to the distribution of securities under a plan confirmed by a court. Yes ☐ No ☐
TABLE OF CONTENTS
i
INTRODUCTION
In this annual report, unless otherwise indicated, (1) the terms “we,” “us,” “our company,” “our” and “The9” refer to The9 Limited, its subsidiaries, and, in the context of describing our operations and consolidated financial information, also referring to the consolidated variable interest entity, Shanghai The9 Information Technology Co., Ltd., or Shanghai IT, in which we do not have direct equity interests. We maintain contractual arrangements with the consolidated variable interest entity, as described under “Item 7. Major Shareholders and Related Party Transactions—B. Related Party Transactions—Arrangements with Variable Interest Entity,” and are considered the primary beneficiary of the consolidated variable interest entity, whose financial results have been consolidated into our consolidated financial statements under U.S. GAAP for accounting purposes. The9 Limited is a holding company with no operations of its own. (2) the terms “shares” and “ordinary shares” refer to our ordinary shares; “Class A ordinary shares” refer to our Class A ordinary shares of par value US$0.01 per share; “Class B ordinary shares” refers to our Class B ordinary shares of par value US$0.01 per share; and “ADSs” refers to our American depositary shares, each of which represents thirty Class A ordinary shares, (3) “China” and “PRC” refer to the People’s Republic of China, (4) all references to “RMB” and “Renminbi” are to the legal currency of Chinese mainland and all references to “U.S. dollars,” “dollars,” “US$” and “$” are to the legal currency of the United States, and (5) all discrepancies in any table between the amounts identified as total amounts and the sum of the amounts listed therein are due to rounding.
Our reporting currency is RMB. This annual report contains translations of RMB amounts into U.S. dollars solely for the convenience of the readers. Unless otherwise stated, all translations from RMB to U.S. dollars were made at a rate of RMB6.8972 to US$1.00, which was the exchange rate in effect as of December 30, 2022 as set forth in the H.10 statistical release of The Board of Governors of the Federal Reserve System. We make no representation that any RMB or U.S. dollar amounts could have been, or could be, converted into U.S. dollars or RMB, as the case may be, at any particular rate, or at all. See “Item 3. Key Information—D. Risk Factors—Risks Related to Doing Business in China—Future movements in exchange rates between the U.S. dollar and the RMB may adversely affect the value of our ADSs.”
On December 15, 2004, our ADSs commenced trading on the Nasdaq Global Market under the symbol “NCTY.” In October 2018, we transferred our listing venue to the Nasdaq Capital Market. On May 6, 2019, we adjusted our authorized share capital and adopted dual-class share structure, consisting of Class A ordinary shares and Class B ordinary shares. Effective October 19, 2020, we effected a change of the ratio of the ADS to our Class A ordinary shares from one ADS representing three Class A ordinary shares to one ADS representing thirty Class A ordinary shares. Currently, each ADS represents thirty Class A ordinary shares. Unless otherwise indicated, ADSs and per ADS amount in this annual report have been retroactively adjusted to reflect the changes in ratio for all periods presented.
Summary of Risk Factors
Investing in our ADSs involves significant risks. You should carefully consider all of the information in this annual report before making an investment in our ADSs. Below please find a summary of the principal risks we face, organized under relevant headings. These risks are discussed more fully in the section titled “Item 3. Key Information—D. Risk Factors.”
Risks Related to Our Company and Our Industry
Risks and uncertainties related to our business include, but are not limited to, the following:
| ● | We may continue to incur losses, negative cash flows from operating activities and net current liabilities in the future. If we are not able to return to profitability or raise sufficient capital to cover our capital needs, we may not continue as a going concern. See the risk factor on page 17 for details; |
| ● | We have been transitioning our business focus and our results of operations may be materially and adversely affected. See the risk factor on page 18 for details; |
| ● | New lines of business or new products and services may subject us to additional risks. See the risk factor on page 18 for details; |
| ● | We may not be able to obtain additional financing to support our business and operations, and our equity or debt financings may have an adverse effect on our business operations and share price. See the risk factor on page 19 for details; |
| ● | The further development and acceptance of digital asset networks and other digital assets, which represent a new and rapidly changing industry, are subject to a variety of factors that are difficult to evaluate. The slowing or stopping of the development or acceptance of digital asset systems may adversely affect an investment in us. See the risk factor on page 20 for details; |
| ● | Because our miners are designed specifically to mine Bitcoin, our future success will depend in large part upon the value of Bitcoin, and any sustained decline in its value could adversely affect our business and results of operations. See the risk factor on page 25 for details; |
| ● | Regulatory changes or actions may restrict the use of Bitcoins or the operation of the Bitcoin network in a manner that adversely affects an investment in us. See the risk factor on page 30 for details; |
| ● | Our international business efforts could adversely affect us. See the risk factor on page 31 for details; |
| ● | We are facing the legal risks associated with our non-fungible tokens or NFTs. See the risk factor on page 32 for details; |
| ● | The further development and acceptance of blockchain networks, which are part of a new and rapidly changing industry, are subject to a variety of factors that are difficult to evaluate. The slowing or stopping of the development or acceptance of blockchain networks and blockchain assets could have an adverse material effect on the successful development and adoption of our NFT business. See the risk factor on page 32 for details; and |
| ● | While NFTs themselves are not likely to be classified as securities, further questions may hinge on the specific facts and circulations surrounding their creation, promotion and sale. See the risk factor on page 34 for details; and |
| ● | Our business is subject to complex and evolving Chinese and international laws and regulations regarding data privacy and cybersecurity. Failure to protect confidential information of our customers and network against security breaches could damage our reputation and brand and substantially harm our business and results of operations. See the risk factor on page 39 for details. |
Risks Related to Our Corporate Structure
Risks and uncertainties relating to our corporate structure include, but are not limited to, the following:
| ● | We are a Cayman Islands holding company with no equity ownership in the consolidated variable interest entity and we conduct our operations in Chinese mainland primarily through the consolidated variable interest entity with which we have maintained contractual arrangements. Investors in our Class A ordinary shares or the ADSs thus are not purchasing equity interest in the consolidated variable interest entity in Chinese mainland but instead are purchasing equity interest in a Cayman Islands holding company. If the PRC government determines that the contractual arrangements constituting part of the variable interest entity structure do not comply with laws and regulations of Chinese mainland, or if these laws and regulations change or are interpreted differently in the future, we could be subject to severe penalties or be forced to relinquish our interests in those operations. The PRC regulatory authorities could disallow the variable interest entity structure, which would likely result in a material adverse change in our operations, and our ADSs or Class A ordinary shares may decline significantly in value or become worthless. See “Item 3. Key Information—D. Risk Factors—Risks Related to Our Corporate Structure—If the PRC government determines that the contractual arrangements constituting part of the variable interest entity structure do not comply with laws and regulations of Chinese mainland, or if these laws and regulations change or are interpreted differently in the future, we could be subject to severe penalties or be forced to relinquish our interests in those operations” on page 46 for details; and |
| ● | The principal shareholders of the variable interest entity have potential conflicts of interest with us, which may adversely affect our business. See the risk factor on page 52 for details. |
Risks Related to Doing Business in China
We are also subject to risks and uncertainties relating to doing business in China in general, including, but are not limited to, the following:
| ● | Adverse changes in economic and political policies of the PRC government could have a material adverse effect on the overall economic growth of China, which could adversely affect our business. See the risk factor on page 53 for details; |
| ● | The PCAOB may be unable to inspect or investigate completely our auditor in relation to their audit work performed for our financial statements. If the PCAOB is unable to conduct such inspection, our investors would be deprived of the benefits of such inspection. See the risk factor on page 55 for details; |
| ● | Our ADSs may be prohibited from trading in the United States under the Holding Foreign Companies Accountable Act if the PCAOB is unable to inspect or investigate completely auditors located in Chinese mainland and Hong Kong and we use an accounting firm headquartered in one of these jurisdictions to issue an audit report on our financial statements filed with the Securities and Exchange Commission. The delisting of the ADSs, or the threat of their being delisted, may materially and adversely affect the value of your investment. See the risk factor on page 55 for details; |
2
| ● | We may be adversely affected by the complexity, uncertainties and changes in regulation in Chinese mainland of blockchain, NFT, and internet-related businesses and companies, and any lack of requisite approvals, licenses or permits applicable to our business may have a material adverse effect on our business and results of operations. See the risk factor on page 56 for details; |
| ● | PRC government has significant authority in regulating our operations and may influence our operations. It may exert more oversight and control over offerings conducted overseas by, and/or foreign investment in, China-based issuers, which could significantly limit or completely hinder our ability to offer or continue to offer securities to investors. Implementation of industry-wide regulations in this nature may cause the value of such securities to significantly decline or be worthless. See “Item 3. Key Information—D. Risk Factors—Risks Related to Doing Business in China—The PRC government’s significant oversight and discretion over our business operation could result in a material adverse change in our operations and the value of our ADSs. See the risk factor on page 57 for details; |
| ● | There is no assurance the PRC government will not intervene in or impose restrictions on the ability of us, our subsidiaries, and the consolidated variable interest entity to transfer cash. To the extent cash in the business is in Chinese mainland or an entity in Chinese mainland, the funds may not be available to fund operations or for other use outside of Chinese mainland due to interventions in or the imposition of restrictions and limitations on the ability of us, our subsidiaries, or the variable interest entity by the PRC government to transfer cash. See “Item 3. Key Information—D. Risk Factors—Risks Related to Doing Business in China—Restrictions on currency exchange in Chinese mainland limit our ability to utilize our revenues effectively, make dividend payments and meet our foreign currency denominated obligations” on page 59 for details; and |
| ● | Uncertainties with respect to the PRC legal system could adversely affect us. Certain laws and regulations of Chinese mainland can evolve quickly, which bring risks and uncertainties to their interpretation and enforcement. Administrative and court proceedings in Chinese mainland may be protracted. Some government policies and internal rules may not be published on a timely manner. These risks and uncertainties may make it difficult for us to meet or comply with requirements under the applicable laws and regulations. See “Item 3. Key Information—D. Risk Factors—Risks Related to Doing Business in China—Uncertainties with respect to the PRC legal system could adversely affect us.” See the risk factor on page 62 for details. |
General Risks Related to Our Shares, ADSs and Warrants
In addition to the risks described above, we are subject to general risks relating to our Class A ordinary shares, ADSs and warrants, including, but not limited to, the following:
| ● | Our ADSs may be delisted from the Nasdaq Capital Market as a result of our failure of meeting the Nasdaq Capital Market continued listing requirements. See the risk factor on page 69 for details; |
| ● | The market price for our ADSs may be volatile. See the risk factor on page 71 for details; |
| ● | The warrants are speculative in nature. See the risk factor on page 71 for details; and |
| ● | If securities or industry analysts do not publish research or reports about our business, or publish negative reports about our business, our share price and trading volume could decline. See the risk factor on page 76 for details. |
FORWARD-LOOKING INFORMATION
This annual report on Form 20-F contains statements of a forward-looking nature. These statements are made under the “safe harbor” provisions of the U.S. Private Securities Litigation Reform Act of 1995. You can identify these forward-looking statements by terminology such as “may,” “will,” “expects,” “anticipates,” “future,” “intend,” “plan,” “believe,” “estimate,” “is/are likely to,” “considers” or other and similar expressions. The accuracy of these statements may be impacted by a number of risks and uncertainties that could cause actual results to differ materially from those projected or anticipated. Such risks and uncertainties include, but are not limited to, the following:
| ● | our ability to return to profitability or raise sufficient capital to cover our capital needs; |
| ● | our ability to identify business development focus; |
| ● | our ability to develop our cryptocurrency mining business and difficulty of cryptocurrency mining to generate sufficient economic return; |
3
| ● | the price fluctuation and market demand of cryptocurrencies; |
| ● | risks inherent in cryptocurrencies, such as hacking, fraud and safety concerns; |
| ● | risks associated with our future acquisitions and investments; |
| ● | our ability to compete effectively against our competitors; |
| ● | risks associated with our corporate structure and the regulatory environment in the countries in which we conduct business operations; and |
| ● | other risks outlined in our filings with the SEC including this annual report on Form 20-F. |
These risks are not exhaustive. We operate in an emerging and evolving environment. New risk factors emerge from time to time and it is impossible for our management to predict all risk factors, nor can we assess the impact of all factors on our business or the extent to which any specific factor, or combination of factors, may cause actual results to differ materially from those contained in any forward-looking statements.
We would like to caution you not to place undue reliance on forward-looking statements and you should read these statements in conjunction with the risk factors disclosed in “Item 3. Key Information—D. Risk Factors.” We do not undertake any obligation to update forward-looking statements except as required under applicable law.
PART I
ITEM 1. IDENTITY OF DIRECTORS, SENIOR MANAGEMENT AND ADVISERS
Not Applicable.
ITEM 2. OFFER STATISTICS AND EXPECTED TIMETABLE
Not Applicable.
ITEM 3. KEY INFORMATION
Our Holding Company Structure and Contractual Arrangements with The Variable Interest Entity
The9 Limited is not an operating company but a Cayman Islands holding company with no equity ownership in the consolidated variable interest entity, but maintains contractual arrangements with the consolidated variable interest entity and is considered the primary beneficiary of these entities, whose financial results are consolidated in The9 Limited’s consolidated financial statements under the U.S. GAAP for accounting purposes. The contractual arrangements may not be as effective as direct equity ownership in the consolidated variable interest entity, and the relevant government authorities may challenge the enforceability of these contractual arrangements. We currently derive substantially all of our revenue from jurisdictions other than Chinese mainland. Since February 2021, we have turned our business focus to global blockchain business and are primarily engaged in the operation of cryptocurrency mining and a Non-Fungible Token platform NFTSTAR. We have significantly reduced our Chinese mainland-related revenue, which represents an insignificant amount in 2022. Historically, we primarily operated online game business before we turned to blockchain business and conducted our operations then in Chinese mainland through (i) our Chinese mainland subsidiaries, and (ii) the consolidated variable interest entity with which we have maintained contractual arrangements.
4
For our insignificant operation in Chinese mainland, laws and regulations of Chinese mainland restrict and impose conditions on foreign investment in internet content, value-added telecommunication-based online marketing, audio and video services and mobile application distribution businesses. Accordingly, we operated online game business in Chinese mainland through the consolidated variable interest entity, and such structure is used to provide investors with exposure to foreign investment in PRC-based companies where laws and regulations of Chinese mainland prohibit or restrict direct foreign investment in certain operating companies, and rely on contractual arrangements among our Chinese mainland subsidiaries, the consolidated variable interest entity and its shareholders to conduct business operations of the consolidated variable interest entity. The consolidated variable interest entity contributed an aggregate of 100.0%, 0.9% and 0.6% of the consolidated net revenues for the years ended December 31, 2020, 2021 and 2022, respectively. As used in this annual report, “we,” “us,” “our company” and “our” refers to The9 Limited, its subsidiaries, and, in the context of describing our operations and consolidated financial information, the variable interest entity in Chinese mainland, Shanghai The9 Information Technology Co., Ltd., or Shanghai IT. Shanghai IT, established in September 2000, currently holds one Internet Content Provider license, operates our website and primarily engages in our gaming business. Investors in our ADSs are not purchasing equity interest in the consolidated variable interest entity in Chinese mainland but instead are purchasing equity interest in a holding company incorporated in the Cayman Islands and may never directly hold equity interests in the consolidated variable interest entity in Chinese mainland.
A series of contractual agreements, including loan agreements, exclusive purchase option agreements, exclusive technology consulting and services agreements or exclusive business cooperation agreements, intellectual property rights license agreement, equity pledge agreements, powers of attorney, business cooperation agreement and business operations agreements, have been entered into by and among our subsidiaries, the consolidated variable interest entity and their respective shareholders. Despite the lack of legal majority ownership, we are able to direct the activities of and derive economic benefits from the consolidated variable interest entity pursuant to the contractual arrangements and therefore our Cayman Island holding company is considered the primary beneficiary of the consolidated variable interest entity for accounting purposes and consolidates the variable interest entity and its subsidiaries as required by Accounting Standards Codification topic 810, Consolidation. Accordingly, we treat the consolidated variable interest entity as a consolidated entity under U.S. GAAP and we consolidate the financial results of the consolidated variable interest entity in our consolidated financial statements in accordance with U.S. GAAP. Neither The9 Limited nor its investors have an equity ownership in, direct foreign investment in, or control through such ownership or investment of, the consolidated variable interest entity, and the contractual arrangements are not equivalent to an equity ownership in the business of the consolidated variable interest entity. For more details of these contractual arrangements, see “Item 4. Information on the Company—C. Organizational Structure—Contractual Arrangements with The Variable Interest Entity,” and “Item 7. Major Shareholders and Related Party Transactions—B. Related Party Transactions—Arrangements with Variable Interest Entity.”
However, the contractual arrangements may not be as effective as direct ownership and we may incur substantial costs to enforce the terms of the arrangements. In addition, these agreements have not been tested in courts of Chinese mainland. See “Item 3. Key Information—D. Risk Factors—Risks Related to Our Corporate Structure—We rely on contractual arrangements for our operations and operating licenses in Chinese mainland, which may not be as effective as direct ownership” and “Item 3. Key Information—D. Risk Factors—Risks Related to Our Corporate Structure—The principal shareholders of the variable interest entity have potential conflicts of interest with us, which may adversely affect our business.” There are also substantial uncertainties regarding the interpretation and application of current and future laws, regulations and rules in Chinese mainland regarding the status of the rights of our Cayman Islands holding company with respect to its contractual arrangements with the variable interest entity and its shareholders. It is uncertain whether any new laws or regulations of Chinese mainland relating to variable interest entity structures will be adopted or if adopted, what they would provide. If we or any of the variable interest entity is found to be in violation of any existing or future laws or regulations of Chinese mainland, or fail to obtain or maintain any of the required permits or approvals, the relevant PRC regulatory authorities would have broad discretion to take action in dealing with such violations or failures. See “Item 3. Key Information—D. Risk Factors—Risks Related to Our Corporate Structure—If the PRC government determines that the contractual arrangements constituting part of the variable interest entity structure do not comply with laws and regulations of Chinese mainland, or if these laws and regulations change or are interpreted differently in the future, we could be subject to severe penalties or be forced to relinquish our interests in those operations.”
5
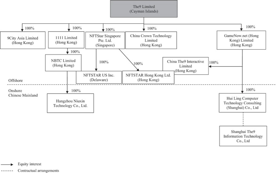
The following diagram illustrates our organizational structure, the place of formation, ownership interest of each of our significant subsidiaries and material variable interest entity as of the date of this annual report:

Note:
The shareholders of Shanghai IT are Mr. Wei Ji and Mr. Qi Wang, each owning 64% and 36% of Shanghai IT’s equity interest, respectively. Mr. Wei Ji and Mr. Qi Wang are two of our employees.
Current laws and regulations of Chinese mainland impose substantial restrictions on foreign ownership of entities involved in internet content provision, or ICP, in Chinese mainland. Therefore, we conduct part of our activities through a series of agreements with Shanghai IT, the variable interest entity. Shanghai IT holds the requisite licenses and approvals for conducting ICP-related businesses in Chinese mainland. Shanghai IT is owned by our employee Wei Ji, who acquired his equity interests in Shanghai IT from Jun Zhu in November 2011, and our employee Qi Wang, who acquired his equity interests in Shanghai IT from Zhimin Lin in December 2021.
We have obtained the exclusive right to benefit from Shanghai IT’s licenses and approvals. In addition, through a series of contractual arrangements with Shanghai IT and its shareholders, we are able to direct and conduct business operations through contractual arrangements with Shanghai IT. We believe that the individual shareholders of Shanghai IT will not receive material personal benefits from these agreements except as shareholders or employees of The9 Limited. Despite the lack of legal majority ownership, we are able to direct the activities of and derive economic benefits from the consolidated variable interest entity and therefore our Cayman Island holding company is considered the primary beneficiary of the consolidated variable interest entity for accounting purposes and consolidates the variable interest entity and its subsidiaries as required by Accounting Standards Codification topic 810, Consolidation. Accordingly, we treat the consolidated variable interest entity as a consolidated entity under U.S. GAAP and we consolidate the financial results of the consolidated variable interest entity in our consolidated financial statements in accordance with U.S. GAAP. Neither The9 Limited nor its investors have an equity ownership in, direct foreign investment in, or control through such ownership or investment of, the consolidated variable interest entity, and the contractual arrangements are not equivalent to an equity ownership in the business of the consolidated variable interest entity.
6
We do not believe we could have obtained these agreements, taken as a whole, from unrelated third parties. Because of the uncertainty relating to the legal and regulatory environment in China, the terms of most of the agreements were not defined unless terminated by the parties thereto. According to our PRC counsel, Grandall Law Firm, subject to the interpretation and implementation of the GAPP Circular and the Network Publication Measures, these agreements, except those that have already been terminated, are valid, binding and enforceable under the current laws and regulations of Chinese mainland. The principal provisions of these agreements are described below.
Exclusive Technical Service Agreement. We provide Shanghai IT with technical services for the operation of computer software and related businesses, including the provision of systematic solutions for the operation of internet websites, the rental of computer and internet facilities, daily maintenance of internet servers and databases, the development and update of relevant computer software, and all other related technical and consulting services. Shanghai IT pays service fees equivalent to 90% of profits after deduction of validated costs by the contracting parties to us. We are the exclusive provider of these services to Shanghai IT. According to the relevant rules and regulations of Chinese mainland, related party transactions should be negotiated at the arm’s length basis and apply reasonable transfer pricing methods. However, the determination of service fees is under the sole discretion of us. This agreement shall remain in force indefinitely unless the parties agree in writing to terminate in advance.
Shareholder Voting Proxy Agreement. Each of the shareholders of Shanghai IT has entered into a shareholder voting proxy agreement with us, under which each shareholder of Shanghai IT irrevocably grants any third party designated by us the power to exercise all voting rights to which he/she is entitled as a shareholder of Shanghai IT, including the right to attend shareholders meetings, to exercise voting rights and to appoint directors, a general manager, and other senior management of Shanghai IT. The power of proxy is irrevocable and may only be terminated at our discretion.
Call Option Agreement. We entered into a call option agreement with each of the shareholders of Shanghai IT, under which the parties irrevocably agreed that, at our sole discretion, we and/or any third party designated by us will be entitled to acquire all or part of the equity interest in Shanghai IT, to the extent permitted by the then-effective laws and regulations of Chinese mainland. The consideration for such acquisition will be the price equal to the lower of the amount of the registered capital of Shanghai IT and the minimum amount permissible by the then-applicable laws of Chinese mainland. The shareholders of Shanghai IT have also agreed not to enter into any transaction, or fail to take any action, that would substantially affect the assets, liabilities, equity, operations or other legal rights of Shanghai IT without our prior written consent, including, without limitation, declaration and distribution of dividends and profits; sale, assignment, mortgage or disposition of, or encumbrances on, Shanghai IT’s equity; merger or consolidation; creation, assumption, guarantee or incurrence of any indebtedness; entering into other materials contracts. This agreement shall not expire until such time as we acquire all equity interests of Shanghai IT subject to applicable laws of Chinese mainland.
Loan Agreement. From 2002 to May 2005, we provided an aggregate of RMB23.0 million in loan to the then shareholders of Shanghai IT, namely Jun Zhu and Yong Wong, for the purposes of capitalizing and increasing the registered capital of Shanghai IT. Such loan agreement was assumed by the current shareholders of Shanghai IT when Jun Zhu transferred the equity interest in Shanghai IT to Wei Ji in 2011 and Yong Wang transferred the equity interests in Shanghai IT to Zhimin Lin in 2014. Zhimin Lin transferred the equity interests in Shanghai IT to Qi Wang in 2022. In May 2019, we terminated such loan agreement and entered into a new loan agreement among the shareholders of Shanghai IT and Shanghai Hui Ling, our subsidiary. Pursuant to the terms of this new loan agreement, we granted an interest-free loan to each shareholder of Shanghai IT for the explicit purpose of making a capital contribution to Shanghai IT. The loans have an unspecified term and will remain outstanding for the shorter of the duration of Shanghai Hui Ling or that of the Shanghai IT, or until such time that we elect to terminate the agreement (which is at our sole discretion) at which point the loans are payable on demand. Such loans shall only become immediately due and payable when we send a written notice to the borrowers requesting repayment. In December 2021, Zhimin Lin, Qi Wang, Wei Ji, Shanghai Hui Ling, and Shanghai IT entered into a Transfer Agreement of Contract Interest, where all contract interest of Zhimin Lin under the loan agreement has been transferred to Qi Wang. Currently, Qi Wang and Wei Ji have pledged all of their equity interests in Shanghai IT in favor of us under the equity pledge agreements. In the event of a breach of any term in the loan agreement or any other agreement by either Shanghai IT or its shareholders, we will be entitled to enforce our rights as a pledgee under the agreement.
7
Equity Pledge Agreements. To secure the full performance by Shanghai IT or its shareholders of their respective obligations under the Shareholder Voting Proxy Agreement, the Call Option Agreement and the Loan Agreement, the shareholders of Shanghai IT have pledged all of their equity interests in Shanghai IT in favor of us under two equity pledge agreements. In addition, the dividend distributions to the shareholders of Shanghai IT, if any, will be deposited in an escrow account over which we have exclusive control. The pledge shall remain effective until all obligations under such agreements have been fully performed. The shareholders have the obligation to maintain ownership and conduct business operations with the pledged equity. Under no circumstances, without our prior written consent, may any shareholder transfer or otherwise encumber any equity interests in Shanghai IT. If any event of default as provided for therein occurs, Shanghai Hui Ling, as the pledgee, will be entitled to dispose of the pledged equity interests through transfer or assignment and use the proceeds to repay the loans or make other payments due under the above loan agreement up to the loan amounts. Each of the shareholders of Shanghai IT has registered the pledge of its equity interests with the relevant local administration for market regulation pursuant to the Property Rights Law of Chinese mainland. In the event of a breach of any term in the above agreements by either Shanghai IT or its shareholders, we will be entitled to enforce our pledge rights over such pledged equity interests to compensate for any and all losses suffered from such breach.
Our corporate structure is subject to risks associated with the contractual arrangements with the consolidated variable interest entity. If the PRC government determines that the contractual arrangements constituting part of the variable interest entity structure do not comply with laws and regulations of Chinese mainland, or if these laws and regulations change or are interpreted differently in the future, we could be subject to severe penalties or be forced to relinquish our interests in those operations. The PRC regulatory authorities could disallow the variable interest entity structure, which would likely result in a material adverse change in our operations, and our ADSs or Class A ordinary shares may decline significantly in value or become worthless. Our holding company, our Chinese mainland subsidiaries and the consolidated variable interest entity, and investors of our company face uncertainty about potential future actions by the PRC government that could affect the enforceability of the contractual arrangements with the consolidated variable interest entity and, consequently, significantly affect the financial performance of the consolidated variable interest entity and our company as a whole. For a detailed description of the risks associated with our corporate structure, please refer to risks disclosed under “Item 3. Key Information—D. Risk Factors—Risks Related to Our Corporate Structure.”
We face various risks and uncertainties related to doing business in China. For the business operations that are conducted in Chinese mainland, we are subject to complex and evolving laws and regulations of Chinese mainland. For example, we face risks associated with regulatory approvals on offshore offerings, anti-monopoly regulatory actions, and oversight on cybersecurity and data privacy. These risks could result in a material adverse change in our operations and the value of our ADSs, significantly limit or completely hinder our ability to continue to offer securities to investors, or cause the value of such securities to significantly decline. For a detailed description of risks related to doing business in China, please refer to risks disclosed under “Item 3.Key Information—D. Risk Factors—Risks Related to Doing Business in China.”
PRC government’s significant authority in regulating our operations and its oversight and control over offerings conducted overseas by, and foreign investment in, China-based issuers could significantly limit or completely hinder our ability to offer or continue to offer securities to investors. Implementation of industry-wide regulations, including data security related regulations, in this nature may cause the value of such securities to significantly decline. For more details, see “Item 3. Key Information—D. Risk Factors—Risks Related to Doing Business in China—The PRC government’s significant oversight and discretion over our business operation could result in a material adverse change in our operations and the value of our ADSs.”
Risks and uncertainties arising from the PRC legal system, including risks and uncertainties regarding the enforcement of laws and quickly evolving rules and regulations of Chinese mainland, could result in a material adverse change in our operations and the value of our ADSs. For more details, see “Item 3. Key Information—D. Risk Factors—Risks Related to Doing Business in China—Uncertainties with respect to the PRC legal system could adversely affect us.” and “—We may be adversely affected by the complexity, uncertainties and changes in regulation in Chinese mainland of blockchain, NFT, and internet-related businesses and companies, and any lack of requisite approvals, licenses or permits applicable to our business may have a material adverse effect on our business and results of operations.”
8
Permissions Required from the PRC Authorities for Our Operations
We conduct our business primarily through our subsidiaries, and we have significantly reduced our business operation through the variable interest entity in Chinese mainland. Our operations in Chinese mainland are governed by laws and regulations of Chinese mainland. As of the date of this annual report, for our insignificant operations in Chinese mainland, our Chinese mainland subsidiaries, the variable interest entity and its subsidiaries have obtained the necessary licenses and permits from the PRC government authorities. In addition to the Business License issued by the relevant department of the State Administration for Market Regulation for each of our Chinese mainland subsidiaries and the consolidated variable interest entity, the relevant Chinese mainland subsidiaries and the variable interest entity are required to obtain, and have obtained the Internet Content Provider license, which covers all our business operations in Chinese mainland. Currently, we do not operate online game business in Chinese mainland by ourselves, but authorize third parties to develop and publish online games, and therefore we do not need to obtain internet culture operation and internet publishing licenses for our current business operations. Given the uncertainties of interpretation and implementation of relevant laws and regulations and the enforcement practice by relevant government authorities, we may be required to obtain additional licenses, permits, filings or approvals for the functions and services of our platform in the future. For more detailed information, see “Item 3. Key Information—D. Risk Factors—Risks Related to Our Company and Our Industry—We may be adversely affected by the complexity, uncertainties and changes in regulation in Chinese mainland of blockchain, NFT, and internet-related businesses and companies, and any lack of requisite approvals, licenses or permits applicable to our business may have a material adverse effect on our business and results of operations.” If (i) we do not receive or maintain any permissions or approvals, (ii) we inadvertently concluded that certain permissions or approvals have been acquired or are not required, or (iii) applicable laws, regulations or interpretations thereof change and we become subject to the requirement of additional permissions or approvals in the future, we cannot assure you that we will be able to obtain such permissions or approvals in a timely manner, or at all, and such approvals may be rescinded even if obtained. Any such circumstance could subject us to penalties, including fines, suspension of business and revocation of required licenses, which could materially and adversely affect our business, financial condition and results of operations.
Furthermore, as advised by Grandall Law Firm, our PRC legal counsel, under current laws, regulations and regulatory rules in Chinese mainland currently in effect, as of the date of this annual report, we, our Chinese mainland subsidiaries and the consolidated variable interest entity (i) are not required to fulfill filing procedures and obtain approval from the China Securities Regulatory Commission, or the CSRC, immediately as a offshore listing company, but need to file accordingly if we conduct further offshoring offerings, (ii) are not required to go through cybersecurity review by the Cyberspace Administration of China, or the CAC, and (iii) have not been asked to obtain or were denied such permissions by the CSRC or the CAC, and (iv) have not been required to apply for, nor have we been denied, any permission or approval from any other PRC government authority. However, the PRC government has recently indicated an intent to exert more oversight and control over offerings that are conducted overseas and/or foreign investment in China-based issuers. According to the Notice on the Management Arrangement of Domestic Enterprises’ Overseas Issuance and Listing Filing, existing enterprises are not required to fulfill filing procedures and obtain CSRC approval immediately, but should file as required when it comes to matters such as further offshore offerings. Existing enterprises refer to those whose applications for indirect overseas issuance and listing have been approved by overseas regulatory agencies or overseas stock exchanges before March 31, 2023. Our PRC legal counsel is of the opinion that we meet the definition of a domestic enterprise with indirect overseas listing. Therefore, we believe that as an existing enterprise, we are not required to fulfill filing procedures immediately, but shall file for CSRC approval accordingly if we plan to conduct further offshore offering in the future. If we fail to obtain the relevant approval or complete other filing procedures for any future offshore offering or listing, we may face sanctions by the CSRC or other PRC regulatory authorities, which may include fines and penalties on our operations in Chinese mainland, limitations on our operating privileges in Chinese mainland, restrictions on or prohibition of the payments or remittance of dividends by our Chinese mainland subsidiaries, restrictions on or delays to our future financing transactions offshore, or other actions that could have a material and adverse effect on our business, financial condition, results of operations, reputation and prospects, as well as the trading price of our ADSs. For more detailed information, see “Item 3. Key Information—D. Risk Factors—Risks Relating to Doing Business in China—The approval of and filing with the CSRC or other PRC government authorities may be required in connection with our offshore offerings under laws of Chinese mainland, and, if required, we cannot predict whether or for how long we will be able to obtain such approval or complete such filing” and “—Risks Related to Our Company and Our Industry—Our business is subject to complex and evolving Chinese and international laws and regulations regarding data privacy and cybersecurity. Failure to protect confidential information of our customers and network against security breaches could damage our reputation and brand and substantially harm our business and results of operations.”
9
The Holding Foreign Companies Accountable Act
Pursuant to the Holding Foreign Companies Accountable Act, or the HFCAA, if the SEC determines that we have filed audit reports issued by a registered public accounting firm that has not been subject to inspections by the Public Company Accounting Oversight Board (United States), or the PCAOB, for two consecutive years, the SEC will prohibit our shares or the ADSs from being traded on a national securities exchange or in the over-the-counter trading market in the United States. On December 16, 2021, the PCAOB issued a report to notify the SEC of its determination that the PCAOB was unable to inspect or investigate completely registered public accounting firms headquartered in Chinese mainland and Hong Kong. Our former independent registered public accounting firm, Grant Thornton Zhitong Certified Public Accountants LLP (formerly known as Grant Thornton), whose audit report for the fiscal year 2020 is included in this annual report on Form 20-F, is located in Chinese mainland and was subject to the determinations announced by the PCAOB on December 16, 2021. Our current independent registered public accounting firm that we engaged in August 2021, RBSM LLP (“RBSM”), whose audit report for the fiscal years 2021 and 2022 is included in this annual report on Form 20-F, is headquartered in New York, New York, and has been inspected by the PCAOB on a regular basis. On December 15, 2022, the PCAOB issued a report that vacated its December 16, 2021 determination and removed Chinese mainland and Hong Kong from the list of jurisdictions where it is unable to inspect or investigate completely registered public accounting firms. Each year, the PCAOB will determine whether it can inspect and investigate completely audit firms in Chinese mainland and Hong Kong, among other jurisdictions. If the PCAOB determines in the future that it no longer has full access to inspect and investigate completely accounting firms in Chinese mainland and Hong Kong and we use an accounting firm headquartered in one of these jurisdictions to issue an audit report on our financial statements filed with the Securities and Exchange Commission, we would be identified as a Commission-Identified Issuer following the filing of the annual report on Form 20-F for the relevant fiscal year. There can be no assurance that we would not be identified as a Commission-Identified Issuer for any future fiscal year, and if we were so identified for two consecutive years, we would become subject to the prohibition on trading under the HFCAA. For more details, see “Item 3. Key Information—D. Risk Factors—Risks Related to Doing Business in China—The PCAOB may be unable to inspect or investigate completely our auditor in relation to their audit work performed for our financial statements. If the PCAOB is unable to conduct such inspection, our investors would be deprived of the benefits of such inspection” and “—Our ADSs may be prohibited from trading in the United States under the Holding Foreign Companies Accountable Act if the PCAOB is unable to inspect or investigate completely auditors located in Chinese mainland and Hong Kong and we use an accounting firm headquartered in one of these jurisdictions to issue an audit report on our financial statements filed with the Securities and Exchange Commission. The delisting of the ADSs, or the threat of their being delisted, may materially and adversely affect the value of your investment.”
Cash and Asset Flows through Our Organization
The9 Limited is a holding company with no material operations of its own. We conduct our operations primarily through our subsidiaries incorporated under the laws of various jurisdictions where we have business presence. As a result, our ability to pay dividends depends upon dividends paid by our subsidiaries, which is subject to restrictions imposed by the applicable laws and regulations in these jurisdictions. In certain jurisdictions, there are currently no foreign exchange control regulations which restrict the ability of our subsidiaries in these jurisdictions to distribute dividends to us. However, the relevant regulations may be changed and the ability of these subsidiaries to distribute dividends to us may be restricted in the future. As for our insignificant operation in the Chinese mainland, under the laws and regulations of Chinese mainland, if our existing Chinese mainland subsidiaries or any newly formed ones incur debt on their own behalf in the future, the instruments governing their debt may restrict their ability to pay dividends to us. In addition, our wholly foreign-owned Chinese mainland subsidiaries are permitted to pay dividends to us only out of its retained earnings, if any, as determined in accordance with PRC accounting standards and regulations. Under the laws and regulations of Chinese mainland, each of our subsidiaries and the variable interest entity in Chinese mainland is required to make appropriations to certain statutory reserve funds or may make appropriations to certain discretionary funds, which are not distributable as cash dividends except in the event of a solvent liquidation of the companies. Furthermore, there is no assurance the PRC government will not intervene in or impose restrictions on the ability of us, our subsidiaries, and the consolidated variable interest entity to transfer cash. To the extent cash in the business is in Chinese mainland or an entity in Chinese mainland, the funds may not be available to fund operations or for other use outside of Chinese mainland due to interventions in or the imposition of restrictions and limitations on the ability of us, our subsidiaries, or the variable interest entity by the PRC government to transfer cash. We do not, however, expect cash transfer from our Chinese mainland subsidiaries and the variable interest entity and its subsidiaries to us, or the other way around.
10
We have established stringent controls and procedures for cash flows within our organization. Each transfer of cash between our Cayman Islands holding company and a subsidiary, the variable interest entity or its subsidiaries is subject to internal approval. The cash inflows of the Cayman Islands holding company were primarily generated from the proceeds we received from our public offerings of securities, other financing activities and cash generated from operating activities. Our company has established a unified centralized cash management policy within our group companies to direct how funds are transferred between The9 Limited, our subsidiaries and the consolidated variable interest entity and its subsidiaries to improve the efficiency and ensure the security of cash management. Our management has established a series of manuals and policies, divided into five sub-processes, namely, bank account management, collection, payment, bank balance management, and physical cash management. They apply to all of our subsidiaries and the consolidated variable interest entity and its subsidiaries. We have complied with the applicable laws and regulations for the operation of such cash centralized management accounts and completed necessary registration and approval procedures with relevant governmental authorities. Every fund transfer within our group goes through an appropriate review and approval process depending on the nature and amount of the transfer under our cash management policy. In each sub-process, we enforce different levels of checking and approval procedures, ranging from staff level employees, department heads, chief financial officer, to chief executive officer.
In 2020, 2021 and 2022, our Cayman Islands holding company transferred cash in the total amount of RMB0.1 million, nil and RMB10.3 million (US$1.5 million) to our subsidiaries, respectively, and transferred cash, through our offshore intermediate holding entities, in the total amount of RMB0.3 million, nil and nil to the variable interest entity and its subsidiaries, respectively.
In 2020, 2021 and 2022, the consolidated variable interest entity and its subsidiaries transferred cash in the total amount of RMB310.8 million, RMB2.3 million and RMB5.1 million (US$0.7 million) to our subsidiaries, respectively, and received cash in the total amount of RMB359.7 million, RMB58.3 million and RMB17.0 million (US$2.5 million) from our subsidiaries, respectively. The variable interest entity and its subsidiaries have received nil, RMB6.8 million and RMB3.7 million (US$0.5 million) of service income from our subsidiaries in 2020, 2021 and 2022, respectively.
In 2020, 2021 and 2022, apart from the aforementioned amount and transactions between our subsidiaries in the ordinary course of business, no cash were transferred between us, our subsidiaries, the variable interest entity or its subsidiaries.
In 2020, 2021 and 2022, no assets other than cash were transferred between our Cayman Islands holding company and a subsidiary, a variable interest entity or its subsidiary, no subsidiaries paid dividends or made other distributions to the holding company, and no dividends or distributions were paid or made to U.S. investors.
Pursuant to the Exclusive Technical Service Agreement between our wholly-owned Chinese mainland subsidiaries and the variable interest entity, the amount of service fee shall be calculated in such manner as determined by both the variable interest entity and our wholly-owned Chinese mainland subsidiaries from time to time based on the nature of service and paid monthly. Considering the future operating and cashflow needs of the variable interest entity, for the years ended December 31, 2020, 2021 and 2022, our wholly-owned Chinese mainland subsidiaries agreed not to charge any service fees from the variable interest entity. As a result, no payments were made by the variable interest entity under this agreement.
For details of the financial position, cash flows, and results of operations of the consolidated variable interest entity, see “—Financial Information Related to the Consolidated Variable Interest Entity” and pages F-27 to F-30 of this annual report on Form 20-F.
11
As a Cayman Islands holding company, we may receive dividends from our Chinese mainland subsidiaries. Under the PRC Enterprise Income Tax Law, or the EIT Law, and related regulations, dividends, interests, rent or royalties payable by a foreign-invested enterprise, such as our Chinese mainland subsidiaries, to any of its foreign non-resident enterprise investors, and proceeds from any such foreign enterprise investor’s disposition of assets (after deducting the net value of such assets) are subject to a 10% withholding tax, unless the foreign enterprise investor’s jurisdiction of incorporation has a tax treaty with Chinese mainland that provides for a reduced rate of withholding tax. The Cayman Islands, where The9 Limited, the direct parent company of our Chinese mainland subsidiaries, is incorporated, does not have such a tax treaty with Chinese mainland. Hong Kong has a tax arrangement with Chinese mainland that provides for a 5% withholding tax on dividends subject to certain conditions and requirements, such as the requirement that the Hong Kong resident enterprise own at least 25% of the enterprise in Chinese mainland distributing the dividend at all times within the 12-month period immediately preceding the distribution of dividends and be a “beneficial owner” of the dividends. If our Chinese mainland subsidiaries declare and distribute profits to us, such payments will be subject to withholding tax, which will increase our tax liability and reduce the amount of cash available to our company. See “Item 3. Key Information—D. Risk Factors—Risks Related to Our Corporate Structure—Contractual arrangements in relation to the variable interest entity may be subject to scrutiny by the PRC tax authorities and they may determine that we or the variable interest entity owes additional taxes, which could negatively affect our financial condition and the value of your investment.” If our holding company in the Cayman Islands or any of our subsidiaries outside of Chinese mainland were deemed to be a “resident enterprise” under the PRC Enterprise Income Tax Law, it would be subject to enterprise income tax on its worldwide income at a rate of 25%.
For purposes of illustration, the following discussion reflects the hypothetical taxes that might be required to be paid within Chinese mainland, assuming that: (i) we have taxable earnings, and (ii) we determine to pay dividends in the future.
| Tax calculation (1) |
| |
Hypothetical pre-tax earnings (2) |
| 100 | % |
Tax on earnings at statutory rate of 25% (3) |
| (25) | % |
Net earnings available for distribution |
| 75 | % |
Withholding tax at standard rate of 10% (4) |
| (7.5) | % |
Net distribution to Parent/Shareholders |
| 67.5 | % |
Notes:
(1) For purposes of this example, the tax calculation has been simplified. The hypothetical book pre-tax earnings amount, not considering timing differences, is assumed to equal taxable income in Chinese mainland.
(2) Under the terms of variable interest entity agreements, our Chinese mainland subsidiaries may charge the consolidated variable interest entity for services provided to the consolidated variable interest entity. These service fees shall be recognized as expenses of the consolidated variable interest entity, with a corresponding amount as service income by our Chinese mainland subsidiaries and eliminate in consolidation. For income tax purposes, our Chinese mainland subsidiaries and the consolidated variable interest entity file income tax returns on a separate company basis. The service fees paid are recognized as a tax deduction by the consolidated variable interest entity and as income by our Chinese mainland subsidiaries and are tax neutral.
(3) Certain of our subsidiaries and the variable interest entity qualifies for a 15% preferential income tax rate in Chinese mainland. However, such rate is subject to qualification, is temporary in nature, and may not be available in a future period when distributions are paid. For purposes of this hypothetical example, the table above reflects a maximum tax scenario under which the full statutory rate would be effective.
(4) The PRC Enterprise Income Tax Law imposes a withholding income tax of 10% on dividends distributed by a foreign invested enterprise, or FIE, to its immediate holding company outside of Chinese mainland. A lower withholding income tax rate of 5% is applied if the FIE’s immediate holding company is registered in Hong Kong or other jurisdictions that have a tax treaty arrangement with Chinese mainland, subject to a qualification review at the time of the distribution. For purposes of this hypothetical example, the table above assumes a maximum tax scenario under which the full withholding tax would be applied.
12
The table above has been prepared under the assumption that all profits of the consolidated variable interest entity will be distributed as fees to our Chinese mainland subsidiaries under tax neutral contractual arrangements. If, in the future, the accumulated earnings of the consolidated variable interest entity exceed the service fees paid to our Chinese mainland subsidiaries (or if the current and contemplated fee structure between the intercompany entities is determined to be non-substantive and disallowed by Chinese tax authorities), the consolidated variable interest entity could make a non-deductible transfer to our Chinese mainland subsidiaries for the amounts of the stranded cash in the consolidated variable interest entity. This would result in such transfer being non-deductible expenses for the consolidated variable interest entity but still taxable income for the Chinese mainland subsidiaries.
Under laws and regulations of Chinese mainland, our PRC subsidiaries and the variable interest entity is subject to certain restrictions with respect to paying dividends or otherwise transferring any of their net assets to us. Our subsidiaries’ ability to distribute dividends is based upon their distributable earnings. Current regulations of Chinese mainland permit our Chinese mainland subsidiaries to pay dividends to their respective shareholders only out of their accumulated profits, if any, determined in accordance with PRC accounting standards and regulations. In addition, each of our Chinese mainland subsidiaries and the variable interest entity is required to set aside at least 10% of its after-tax profits each year, if any, to fund a statutory reserve until such reserve reaches 50% of its registered capital. Each of such entities in Chinese mainland is also required to further set aside a portion of its after-tax profits to fund the employee welfare fund, although the amount to be set aside, if any, is determined at the discretion of its board of directors. These reserves are not distributable as cash dividends. In the event that any of our Chinese mainland subsidiaries incurs debt on its own behalf, the instruments governing the debt may restrict its ability to pay dividends or make other distributions to us.
In addition, our Chinese mainland subsidiaries, the variable interest entity and its subsidiaries generate revenue primarily in Renminbi, which is not freely convertible into other currencies. As a result, any restriction on currency exchange may limit the ability of our Chinese mainland subsidiaries to pay dividends to us. For more details, see “—Summary of Risk Factors—Risks Related to Doing Business in China,” “Item 3. Key Information—D. Risk Factors—Risks Related to Doing Business in China—We may rely on dividends and other distributions on equity paid by our Chinese mainland subsidiaries to fund any cash and financing requirements we may have. Although currently substantially all of our revenue is generated from our subsidiaries outside of Chinese mainland, any limitation on the ability of our Chinese mainland subsidiaries to make payments to us could have a material adverse effect on our ability to conduct our business,” and “Item 3. Key Information—D. Risk Factors—Risks Related to Doing Business in China—Regulation in Chinese mainland of loans to and direct investment in entities in Chinese mainland by offshore holding companies and governmental control of currency conversion may delay or prevent us from making loans or additional capital contributions to our Chinese mainland subsidiaries and the variable interest entity, which could materially and adversely affect our liquidity and our ability to fund and expand our business.”
13
Financial Information Related to the Consolidated Variable Interest Entity
The following table presents the condensed consolidating schedule of financial position for the consolidated variable interest entity and other entities as of the dates presented.
Selected Condensed Consolidating Statements of Income Information
| For the Year Ended December 31, 2022 | |||||||||||
Primary | ||||||||||||
Beneficiaries of | ||||||||||||
Consolidated | Consolidated | |||||||||||
Other Company | Variable | Variable | Consolidated | |||||||||
| The9 Limited |
| Subsidiaries |
| Interest Entity |
| Interest Entity |
| Eliminations |
| Total | |
RMB | ||||||||||||
Inter-company revenues | — | — | — | 3,529,245 | (3,529,245) | — | ||||||
Revenues | — | 118,232,678 | — | 655,201 | — | 118,887,879 | ||||||
Inter-company cost | — | (3,529,245) | — | — | 3,529,245 | — | ||||||
Cost of Revenues |
| — |
| (179,967,071) |
| (3,951,292) | (705,252) |
| — |
| (184,623,615) | |
Gross (loss) profit |
| — |
| (65,263,638) |
| (3,951,292) | 3,479,194 |
| — |
| (65,735,736) | |
Operating (expenses) income: |
| (232,037,437) |
| (628,735,724) |
| (8,258,070) | (26,839,245) |
| — |
| (895,870,476) | |
Other operating income, net |
| — |
| — |
| — | — |
| — |
| — | |
Income (loss) from operations |
| (232,037,437) |
| (693,999,362) |
| (12,209,362) | (23,360,051) |
| — |
| (961,606,212) | |
Income (loss) before income tax expense and share of loss in equity method investments |
| (244,781,590) |
| (702,949,682) |
| (12,004,172) | (19,756,811) |
| — |
| (979,492,255) | |
Net income (loss) |
| (974,859,049) |
| 27,127,777 |
| (12,004,172) | (19,756,811) |
| — |
| (979,492,255) | |
Net income (loss) attributable to shareholders of ordinary shares |
| (974,859,049) |
| 29,731,811 |
| (12,004,172) | (17,727,640) |
| — |
| (974,859,050) | |
Total comprehensive income (loss) |
| (974,859,049) |
| 25,264,826 |
| (12,004,172) | (17,727,640) |
| — |
| (979,326,035) | |
| For the Year Ended December 31, 2021 | |||||||||||
Primary | ||||||||||||
Beneficiaries of | ||||||||||||
Consolidated | Consolidated | |||||||||||
Other Company | Variable | Variable | Consolidated | |||||||||
The9 Limited |
| Subsidiaries |
| Interest Entity |
| Interest Entity |
| Eliminations |
| Total | ||
RMB | ||||||||||||
Inter-company revenues | — | — | — | 5,982,986 | (5,982,986) | — | ||||||
Revenues | — | 134,596,222 | — | 1,278,918 | — | 135,875,140 | ||||||
Inter-company cost | — | (5,982,986) | — | — | 5,982,986 | — | ||||||
Cost of Revenues |
| — |
| (85,318,008) |
| (1,813,716) | (902,779) |
| — |
| (88,034,503) | |
Gross (loss) profit |
| — |
| 43,295,228 |
| (1,813,716) | 6,359,125 |
| — |
| 47,840,637 | |
Operating (expenses) income: |
| (186,462,351) |
| (142,673,199) |
| (2,737,820) | (32,747,408) |
| — |
| (364,620,778) | |
Other operating income, net |
| — |
| — |
| — | — |
| — |
| — | |
Income (loss) from operations |
| (186,462,351) |
| (99,377,971) |
| (4,551,536) | (26,388,283) |
| — |
| (316,780,141) | |
Income (loss) before income tax expense and share of loss in equity method investments |
| (275,407,505) |
| (117,502,252) |
| (4,551,537) | (17,638,822) |
| — |
| (415,100,116) | |
Net income (loss) |
| (411,234,755) |
| 16,599,846 |
| (4,551,537) | (17,638,822) |
| — |
| (416,825,268) | |
Net income (loss) attributable to shareholders of ordinary shares |
| (411,234,755) |
| 20,642,083 |
| (4,551,537) | (16,090,546) |
| — |
| (411,234,755) | |
Total comprehensive income (loss) |
| (407,250,312) |
| 15,051,570 |
| (4,551,537) | (16,090,546) |
| — |
| (412,840,825) | |
14
| For the Year Ended December 31, 2020 | |||||||||||
Primary | ||||||||||||
Beneficiaries of | ||||||||||||
Consolidated | Consolidated | |||||||||||
Other Company | Variable | Variable | Consolidated | |||||||||
| The9 Limited |
| Subsidiaries |
| Interest Entity |
| Interest Entity |
| Eliminations |
| Total | |
RMB | ||||||||||||
Inter-company revenues | — | — | — | 7,431,660 | (7,431,660) | — | ||||||
Revenues | — | — | — | 625,488 | — | 625,488 | ||||||
Inter-company cost | — | (7,431,660) | — | — | 7,431,660 | — | ||||||
Cost of Revenues |
| — |
| (445,878) |
| (22) | (368,236) |
| — |
| (814,136) | |
Gross (loss) profit |
| — |
| (7,877,538) |
| (22) | 7,688,912 |
| — |
| (188,648) | |
Operating (expenses) income: |
| (87,638,664) |
| 460,992,486 |
| (1,329) | (36,482,896) |
| — |
| 336,869,597 | |
Other operating income, net |
| — |
| — |
| — | 27,358 |
| — |
| 27,358 | |
Income (loss) from operations |
| (87,638,664) |
| 453,114,948 |
| (1,351) | (28,766,626) |
| — |
| 336,708,307 | |
Income (loss) before income tax expense and share of loss in equity method investments |
| (10,024,071) |
| 457,768,626 |
| (1,351) | (44,978,434) |
| — |
| 402,764,770 | |
Net income (loss) |
| 397,883,388 |
| 40,530,134 |
| (1,351) | (44,978,434) |
| — |
| 393,433,738 | |
Net income (loss) attributable to shareholders of ordinary shares |
| 397,883,388 |
| 43,735,958 |
| (1,351) | (44,924,729) |
| — |
| 396,693,266 | |
Total comprehensive income (loss) |
| 384,983,137 |
| 56,893,455 |
| (1,351) | (44,924,729) |
| — |
| 396,950,512 | |
Selected Condensed Consolidating Balance Sheets Information
As of December 31, 2022 | ||||||||||||
Primary | ||||||||||||
Beneficiaries of | ||||||||||||
Consolidated | Consolidated | |||||||||||
Other Company | Variable | Variable | Consolidated | |||||||||
| The9 Limited |
| Subsidiaries |
| Interest Entity |
| Interest Entity |
| Eliminations |
| Total | |
RMB | ||||||||||||
Cash and cash equivalents |
| 18,704,249 |
| 27,364,313 |
| 3,946,966 | 8,048,205 |
| — |
| 58,063,733 | |
Due from group companies | 2,378,886,528 | 4,007,581,495 | 24,999,100 | 460,606,686 | (6,872,073,809) | — | ||||||
Current assets |
| 2,397,590,777 |
| 4,343,634,971 |
| 51,959,707 | 476,562,669 |
| (6,872,073,809) |
| 397,674,315 | |
Non-current assets |
| (2,142,020,476) |
| 184,977,857 |
| 2,267,663 | 5,987,133 |
| 2,150,220,191 |
| 201,432,368 | |
Total assets |
| 255,570,301 |
| 4,528,612,828 |
| 54,227,370 | 482,549,802 |
| (4,721,853,618) |
| 599,106,683 | |
Due to group companies | 78,728,877 | 5,396,378,539 | 50,270,705 | 1,346,695,688 | (6,872,073,809) | — | ||||||
Current liabilities |
| 210,261,096 |
| 5,553,738,250 |
| 52,602,160 | 1,619,634,828 |
| (6,872,073,809) |
| 564,162,525 | |
Non-current liabilities |
| — |
| 6,537,187 |
| 868,618 | — |
| — |
| 7,405,805 | |
Total liabilities |
| 210,261,096 |
| 5,560,275,437 |
| 53,470,778 | 1,619,634,828 |
| (6,872,073,809) |
| 571,568,330 | |
Redeemable noncontrolling interest |
| — |
| — |
| — | — |
| — |
| — | |
Total equity (deficit) |
| 45,309,205 |
| (1,031,662,609) |
| 756,592 | (1,137,085,026) |
| 2,150,220,191 |
| 27,538,353 | |
Total liabilities, redeemable noncontrolling interest and equity (deficit) |
| 255,570,301 |
| 4,528,612,828 |
| 54,227,370 | 482,549,802 |
| (4,721,853,618) |
| 599,106,683 | |
15
| As of December 31, 2021 | |||||||||||
Primary | ||||||||||||
Beneficiaries of | ||||||||||||
Other | Consolidated | Consolidated | ||||||||||
Company | Variable | Variable | Consolidated | |||||||||
| The9 Limited |
| Subsidiaries |
| Interest Entity |
| Interest Entity |
| Eliminations |
| Total | |
RMB | ||||||||||||
Cash and cash equivalents | 12,243,809 | 408,123,847 | 1,837,813 | 6,215,304 | — | 428,420,773 | ||||||
Due from group companies | 2,358,774,226 | 4,139,687,950 | 24,999,100 | 465,441,678 | (6,988,902,954) | — | ||||||
Current assets |
| 2,371,074,261 |
| 5,132,343,768 |
| 49,836,912 | 486,159,418 |
| (6,988,902,954) |
| 1,050,511,405 | |
Non-current assets |
| (1,375,912,867) |
| 203,490,552 |
| 3,985,115 | 7,878,993 |
| 1,420,365,177 |
| 259,806,970 | |
Total assets |
| 995,161,394 |
| 5,335,834,320 |
| 53,822,027 | 494,038,411 |
| (5,568,537,777) |
| 1,310,318,375 | |
Due to group companies | 12,689,811 | 5,596,909,959 | 50,222,208 | 1,329,080,976 | (6,988,902,954) | — | ||||||
Current liabilities |
| 218,690,442 |
| 5,651,282,871 |
| 52,351,767 | 1,610,873,347 |
| (6,988,902,954) |
| 544,295,473 | |
Non-current liabilities |
| — |
| — |
| 2,196,465 | 370,877 |
| — |
| 2,567,342 | |
Total liabilities |
| 218,690,442 |
| 5,651,282,871 |
| 54,548,232 | 1,611,244,224 |
| (6,988,902,954) |
| 546,862,815 | |
Redeemable noncontrolling interest |
| — |
| — |
| — | — |
| — |
| — | |
Total equity (deficit) |
| 776,470,952 |
| (315,448,551) |
| (726,205) | (1,117,205,813) |
| 1,420,365,177 |
| 763,455,560 | |
Total liabilities, redeemable noncontrolling interest and equity (deficit) |
| 995,161,394 |
| 5,335,834,320 |
| 53,822,027 | 494,038,411 |
| (5,568,537,777) |
| 1,310,318,375 | |
Selected Condensed Consolidating Cash Flows Information
| For the Year Ended December 31, 2022 | |||||||||||
Primary | ||||||||||||
Beneficiaries of | ||||||||||||
Other | Consolidated | Consolidated | ||||||||||
Company | Variable | Variable | Consolidated | |||||||||
| The9 Limited |
| Subsidiaries |
| Interest Entity |
| Interest Entity |
| Eliminations |
| Total | |
RMB | ||||||||||||
Purchases of goods and services from Group Companies | — | (3,741,000) | — | — | 3,741,000 | — | ||||||
Sales of goods and services to Group Companies | — | — | — | 3,741,000 | (3,741,000) | — | ||||||
Net cash provided by (used in) operating activities | (3,417,452) | (136,507,259) | (11,377,817) | (3,439,648) | — | (154,742,176) | ||||||
Investment in group companies | — | (13,486,970) | — | — | 13,486,970 | — | ||||||
Net cash provided by (used in) investing activities | (17,640,000) | (251,065,058) | — | 6,432,549 | 13,486,970 | (248,785,539) | ||||||
Investment from group companies | — | — | 13,486,970 | — | (13,486,970) | — | ||||||
Net cash provided by (used in) financing activities |
| 26,655,443 |
| 21,017,217 |
| — | (1,160,000) |
| (13,486,970) |
| 33,025,690 | |
For the Year Ended December 31, 2021 | ||||||||||||
Primary | ||||||||||||
Beneficiaries of | ||||||||||||
|
| Other |
| Consolidated | Consolidated |
|
| |||||
Company | Variable | Variable | Consolidated | |||||||||
The9 Limited | Subsidiaries | Interest Entity | Interest Entity | Eliminations | Total | |||||||
RMB | ||||||||||||
Purchases of goods and services from Group Companies | — | (6,763,965) | — | — | 6,763,965 | — | ||||||
Sales of goods and services to Group Companies | — | — | — | 6,763,965 | (6,763,965) | — | ||||||
Net cash provided by (used in) operating activities | (1,230,116,807) | 521,147,505 | 2,035,143 | 19,245,582 | — | (687,688,577) | ||||||
Investment in group companies | — | — | — | — | — | — | ||||||
Net cash provided by (used in) investing activities |
| — |
| (134,027,128) |
| (197,383) | (7,658,562) |
| — |
| (141,883,073) | |
Investment from group companies |
| — |
| — |
| — | — |
| — |
| — | |
Net cash provided by (used in) financing activities |
| 1,233,814,698 |
| — |
| — | (6,378,690) |
| — |
| 1,227,436,008 | |
16
| For the Year Ended December 31, 2020 | |||||||||||
Primary | ||||||||||||
Beneficiaries of | ||||||||||||
Consolidated | Consolidated | |||||||||||
Company | Variable | Variable | Consolidated | |||||||||
| The9 Limited |
| Subsidiaries |
| Interest Entity |
| Interest Entity |
| Eliminations |
| Total | |
RMB | ||||||||||||
Purchases of goods and services from Group Companies | — | — | — | — | — | — | ||||||
Sales of goods and services to Group Companies | — | — | — | — | — | — | ||||||
Net cash provided by (used in) operating activities | 276,543,081 | (389,202,315) | 51 | 6,405,929 | — | (106,253,254) | ||||||
Investment in group companies | — | — | — | — | — | — | ||||||
Net cash provided by (used in) investing activities | — | 446,277,694 | — | (8,014,486) | — | 438,263,208 | ||||||
Investment from group companies |
| — |
| — |
| — | — |
| — |
| — | |
Net cash provided by (used in) financing activities |
| (268,141,059) |
| (37,795,136) |
| — | (4,750,000) |
| — |
| (310,686,195) | |
A.[Reserved]
B.Capitalization and Indebtedness
Not Applicable.
C.Reasons for the Offer and Use of Proceeds
Not Applicable.
D.Risk Factors
Risks Related to Our Company and Our Industry
We may continue to incur losses, negative cash flows from operating activities and net current liabilities in the future. If we are not able to return to profitability or raise sufficient capital to cover our capital needs, we may not continue as a going concern.
We recorded net income of RMB393.4 million for the year ended December 31, 2020, primarily due to gain on disposal of subsidiaries, which was of one-off nature. We recorded net loss of RMB416.8 million for the year ended December 31, 2021, primarily due to share-based compensation expense and interest expense (convertible note). We recorded net loss of RMB979.5 million (US$142 million) for the year ended December 31, 2022, primarily due to the decrease in revenue and we recorded a significant amount of impairment as the bear market for cryptocurrency in 2022. Our product development, sales and marketing and general and administrative expenses may increase in the future as we continue to explore various opportunities of new product and services development and business expansion in order to grow our revenues. Our ability to achieve profitability depends on the competitiveness of our products and services as well as our ability to control costs and to provide new products and services to meet the market demands and attract new customers. Due to the numerous risks and uncertainties associated with our business, we may not be able to achieve profitability in the short-term or long-term.
We generated negative operating cash flows of RMB106.3 million, RMB687.7 million and RMB154.7 million (US$22.4 million) for the years ended December 31, 2020, 2021 and 2022, respectively. As of December 31, 2021 and 2022, we had cash and cash equivalents of RMB428.4 million and RMB58.1 million (US$8.4 million), respectively. Furthermore, as of December 31, 2021 and 2022, we had working capital of RMB506.2 million and working capital deficit of RMB166.5 million (US$24.1 million), respectively. Our net current asset position as of December 31, 2021 was primarily due to the net cash provided by financing activities including proceeds from our follow-on offering and issuance of convertible notes in 2021, partially offset by cash used in operating activities mainly related to our cryptocurrency mining business in 2021. Our net current liabilities position as of December 31, 2022 was primarily due to continuous cash outflow in connection with our product development and sales and marketing activities. See “Item 5. Operating and Financial Review and Prospects—A. Operating Results—Results of Operations.” We cannot assure you that our liquidity position will improve in the future. We may continue to incur losses, negative cash flows from operating activities and net current liabilities (total current liabilities exceeded total current assets or working capital deficit), which may materially and adversely affect our business, prospects, liquidity, financial condition and results of operations.
17
We had an accumulated deficit of approximately RMB4,378.3 million (US$634.8 million) and working capital deficit of approximately RMB166.5 million (US$24.1 million) as of December 31, 2022. We also incurred recurring losess and generated negative cash flow from operating activities. These conditions, along with other matters raise substantial doubt about our ability to continue as a going concern for one year plus a day from the date the financial statements are issued. If we are unable to achieve profitability or raise sufficient capital to cover our capital needs, we may not continue as a going concern. There can be no assurance that we can obtain additional financing. Our ability to obtain additional financing is subject to a number of factors, which may be beyond our control. See “—We may not be able to obtain additional financing to support our business and operations, and our equity or debt financings may have an adverse effect on our business operations and share price.”
We have been transitioning our business focus and our results of operations may be materially and adversely affected.
Historically, we primarily operated and developed proprietary and licensed online games. We previously made significant investment in developing our own proprietary games as well as offering games licensed from game licensors. We used to operate a number of games licensed from game licensors, most of which already expired or terminated. For example, we entered into license agreement with Smilegate and other parties to develop CrossFire New Mobile Game. We also entered into a master cooperation and publishing agreement with Voodoo, a French game developer and publisher, to cooperate on the publishing and operations of casual games in China. As we do not plan to continue allocating major resources in or to negotiate to regain any license for game development, our past investment into and devotion to game development may be futile. In 2019, we attempted to transition our business focus to electric vehicles and we expected to develop our electric vehicles business through a proposed joint venture with Faraday&Future Inc., or F&F. The electric vehicles business did not develop as we anticipated. Afterwards, we still operated our gaming business and recorded revenues of RMB0.6 million in 2020. In early 2021, we decided to step into cryptocurrency mining business and started to devote resources and establish collaboration relationship with industry participants to develop our cryptocurrency mining business. We began cryptocurrency mining activities in February 2021 and the operation of a Non-Fungible Token platform NFTSTAR in late 2021. We experienced revenue growth in 2021. However, both cryptocurrency mining and Non-Fungible Token businesses heavily rely on the overall cryptocurrency market atmosphere. 2022 was a bear market for cryptocurrency compared to 2021. We experienced a decrease in revenue in 2022. Our efforts in developing such business may not succeed and we may not be able to generate sufficient revenue to cover our investment and become profitable. During such process, our results of operations and financial condition may not be improved in a timely manner, or at all. Given the substantial uncertainties regarding the prospects of the cryptocurrency business, there can be no assurance that we will not transit our business focus again in the future. We may continue to explore other business opportunities. However, we cannot assure you that we will successfully transition our business focus and it is possible that we remain in such status for a certain period of time. During such period, our revenue may be very limited and we may continue to experience material and adverse effect to our results of operations, financial condition and business prospects.
New lines of business or new products and services may subject us to additional risks.
From time to time, we may implement new lines of business or offer new products and services within our existing lines of business. For example, in March 2019, we entered into a joint venture agreement with F&F to establish a joint venture and serve China with electric vehicles designed and developed by F&F. However, the electric vehicles business did not develop as we anticipated. Currently, we are developing our cryptocurrency mining business and began cryptocurrency mining activities in February 2021. As a new entrant into the new lines of business, we face significant challenges, uncertainties and risks, including, among others, with respect to our ability to:
| ● | build a well-recognized and respected brand; |
| ● | establish and expand our customer base; |
| ● | improve and maintain our operational efficiency for new lines of business; |
| ● | maintain a reliable, secure, high-performance and scalable technology infrastructure for our new lines of business; |
| ● | anticipate and adapt to changing market conditions, including technological developments and changes in competitive landscape; |
| ● | navigate an evolving and complex regulatory environment, such as licensing and compliance requirements; and |
| ● | manage the resources and attention of management between our current core business and new lines of business. |
18
Moreover, there can be no assurance that the introduction and development of new lines of business or new products and services would not encounter significant difficulties or delay or would achieve the profitability as we expect. Failure to successfully manage these risks in the development and implementation of new lines of business or new products or services could have a material adverse effect on our business, results of operations and prospects. For example, with respect to our plan to develop our cryptocurrency mining business, we may not be able to acquire cryptocurrency mining machines at a reasonable cost, or at all. Due to our limited experience with cryptocurrency and its mining activities, we also face challenges and uncertainties relating to the possibility of success of our new business. We cannot assure you that our efforts in entry into new business sectors, such as our development of cryptocurrency mining business or our NFT business, will succeed. There can be no assurance that such operations will succeed or revert satisfactory results and our business, financial condition, results of operations and prospects may be materially and adversely affected.
As we enter into new business sectors, we are also subject to competition from such industry. For example, the cryptocurrency industry is highly competitive despite its relatively short history. There can be no assurance that we are able to compete effectively with respect to our new businesses. If we fail to establish our strengths or maintain our competitiveness in those industries, our business prospects, results of operations and financial condition may be materially and adversely affected.
We may not be able to obtain additional financing to support our business and operations, and our equity or debt financings may have an adverse effect on our business operations and share price.
We may continue to experience a material decrease in our cash and cash equivalents balance. We will require additional cash resources to fund our working capital and expenditure needs, such as acquisition costs of cryptocurrency mining machines, electricity expenses, product developments expenses, payment of license fees and royalties, sales and marketing activities, and investment or acquisition transactions.
Furthermore, we expect to continue to increase our global hash rate of Bitcoin, we expect to further invest into Bitcoin mining machines in order to achieve our business goal. If our internal financial resources are insufficient to satisfy our cash requirements, we may seek additional financing through the issuance of equity securities or through debt financing, such as borrowings from commercial banks or other financial institutions or lenders. However, we cannot assure you that such efforts may succeed. For example, in July 2019, we entered into a convertible note purchase agreement with Jupiter Excel Limited, or Jupiter Excel, pursuant to which we agreed to sell and Jupiter Excel agreed to purchase 12% convertible notes in an aggregate principal amount of US$30 million, or the 2019 Convertible Notes. The closing of the transaction was subject to certain closing conditions. Due to unfavorable market conditions and failure to satisfy the closing conditions, the proposed 2019 Convertible Notes transaction was not closed and the convertible note purchase agreement was terminated in March 2020.
To meet our anticipated working capital needs, we are considering multiple alternatives. See “Item 5. Operating And Financial Review And Prospects—B. Liquidity and Capital Resources—Cash Flows and Working Capital.” There can be no assurance that we will be able to complete any such transaction on acceptable terms or at all. If we are unable to obtain the necessary capital, we may need to seek to be acquired by another entity or cease operations. Meanwhile, any equity or debt financing may result in dilution to our existing shareholders’ interests or an increase in our debt service obligations. We have entered into several equity and debt financing transactions that have such dilutive effect in the past few years and may continue to enter into such transactions from time to time. For details of our material equity and debt financing transactions, see “Item 4. Information on the Company—A. History and Development of the Company” and “Item 5. Operating And Financial Review And Prospects—B. Liquidity and Capital Resources—Cash Flows and Working Capital.”
Our ability to make scheduled principal or interest payments or to refinance our indebtedness depends on our future performance, which is subject to economic, financial, competitive and other factors beyond our control. Our business may not generate cash flow from operations in the future sufficient to service our debt and make necessary capital expenditures. If we are unable to generate such cash flow, we may be required to adopt one or more alternatives, such as restructuring debt or obtaining additional equity capital. We may not be able to engage in any of these activities or engage in these activities on desirable terms, which could result in a default on our debt obligations. Incurrence of additional indebtedness could also result in operating and financing covenants restricting our business operations. In addition, we cannot assure you that any such future financing will be available to us in amounts or on terms acceptable to us, if at all. If we fail to obtain sufficient financing to fund our capital needs, our business, financial condition and results or operations could be materially and adversely affected.
19
Digital Assets such as Bitcoin are likely to be regulated as securities or investment securities.
Bitcoin is the oldest and most well-known form of digital asset. Bitcoin and other forms of digital assets/cryptocurrencies have been the source of much regulatory consternation, resulting in differing definitional outcomes without a single unifying statement. When the interests of investor protection are paramount, for example in the offer or sale of Initial Coin Offering (“ICO”) tokens, the SEC has no difficulty determining that the token offerings are securities under the Howey test as stated by the United States Supreme Court. As such, ICO offerings would require registration under the Securities Act or an available exemption therefrom for offers or sales in the United States to be lawful. Section 5(a) of the Securities Act provides that, unless a registration statement is in effect as to a security, it is unlawful for any person, directly or indirectly, to engage in the offer or sale of securities in interstate commerce. Section 5(c) of the Securities Act provides a similar prohibition against offers to sell, or offers to buy, unless a registration statement has been filed. Although we do not believe our mining activities require registration for us to conduct such activities and accumulate digital assets the SEC, CFTC, Nasdaq or other governmental or quasi-governmental agency or organization may conclude that our activities involve the offer or sale of “securities”, or ownership of “investment securities”, and we may face regulation under the Securities Act or the 1940 Act. Such regulation or the inability to meet the requirements to continue operations, would have a material adverse effect on our business and operations.
The further development and acceptance of digital asset networks and other digital assets, which represent a new and rapidly changing industry, are subject to a variety of factors that are difficult to evaluate. The slowing or stopping of the development or acceptance of digital asset systems may adversely affect an investment in us.
Digital assets such as Bitcoins, that may be used, among other things, to buy and sell goods and services are a new and rapidly evolving industry of which the digital asset networks are prominent, but not unique, parts. The growth of the digital asset industry in general, and the digital asset networks of Bitcoin in particular, are subject to a high degree of uncertainty. The factors affecting the further development of the digital asset industry, as well as the digital asset networks, include:
| ● | continued worldwide growth in the adoption and use of Bitcoins and other digital assets; |
| ● | government and quasi-government regulation of Bitcoins and other digital assets and their use, or restrictions on or regulation of access to and operation of the digital asset network or similar digital assets systems |
| ● | the maintenance and development of the open-source software protocol of the Bitcoin network; |
| ● | changes in consumer demographics and public tastes and preferences; |
| ● | the availability and popularity of other forms or methods of buying and selling goods and services, including new means of using fiat currencies; |
| ● | general economic conditions and the regulatory environment relating to digital assets; |
| ● | the impact of regulators focusing on digital assets and digital securities and the costs associated with such regulatory oversight; and |
| ● | a decline in the popularity or acceptance of the digital asset networks of Bitcoin, or similar digital asset systems, could adversely affect an investment in us. |
20
Additionally, various governmental and regulatory bodies, including legislative and executive bodies, in the United States and in other countries may adopt new laws and regulations, the direction and timing of which may be influenced by changes in the governing administrations and major events in the cryptoeconomy. For example, following the failure of several prominent crypto trading venues and lending platforms, such as FTX, Celsius Networks, Voyager and Three Arrows Capital in 2022 (the “2022 Events”), the U.S. Congress expressed the need for both greater federal oversight of the cryptoeconomy and comprehensive cryptocurrency legislation. In the near future, various governmental and regulatory bodies, including in the United States, may introduce new policies, laws, and regulations relating to crypto assets and the cryptoeconomy generally, and crypto asset platforms in particular. The failures of risk management and other control functions at other companies that played a role in the 2022 Events could accelerate an existing regulatory trend toward stricter oversight of crypto asset platforms and the cryptoeconomy. Furthermore, new interpretations of existing laws and regulations may be issued by such bodies or the judiciary, which may adversely impact the development of the cryptoeconomy as a whole and our legal and regulatory status in particular by changing how we operate our business, how our products and services are regulated, and what products or services we and our competitors can offer, requiring changes to our compliance and risk mitigation measures, imposing new licensing requirements, or imposing a total ban on certain crypto asset transactions, as has occurred in certain jurisdictions in the past. For example, under recommendations from the Financial Crimes Enforcement Network (“FinCEN”), and the Financial Action Task Force (“FATF”), the United States and several foreign jurisdictions have or are likely to impose the Funds Travel Rule and the Funds Transfer Rule (commonly referred to collectively as the Travel Rule) on financial service providers in the cryptoeconomy. We may face substantial costs to operationalize and comply with the Travel Rule and may be further subject to administrative sanctions for technical violations or customer attrition if the user experience suffers as a result. In December 2020, FinCEN released a proposed rule that would require us to collect personal information from the owners of self-custodied wallets that transfer cryptocurrencies to or receive cryptocurrencies from us, and report certain transactions to the federal government. There are substantial uncertainties on how these requirements would apply in practice, and we may face substantial costs to operationalize and comply with these rules.
If we acquire digital securities, even unintentionally, we may violate the Investment Company Act of 1940 and incur potential third-party liabilities.
We intend to comply with the 1940 Act in all respects. To that end, if holdings of cryptocurrencies are determined to constitute investment securities of a kind that subject the Company to registration and reporting under the 1940 Act, the volatility in digital asset markets may make it difficult to maintain a portfolio consisting of no more than 40% of digital assets that are securities or could result in sales of digital assets to avoid exceeding this threshold, including at times that may not be opportune. Section 3(a)(1)(C) of the 1940 Act defines “investment company” to mean any issuer that is engaged or proposes to engage in the business of investing, reinvesting, owning, holding, or trading in securities, and owns or proposes to acquire investment securities having a value exceeding 40% of the value of such issuer’s total assets (exclusive of Government securities and cash items) on an unconsolidated basis. Section 3(a)(2) of the 1940 Act defines “investment securities” to include all securities except (A) Government securities, (B) securities issued by employees’ securities companies, and (C) securities issued by majority-owned subsidiaries which (i) are not investment companies and (ii) are not relying on the exception from the definition of investment company in section 3(c)(1) or 3(c)(7) of the 1940 Act. As noted above, the SEC has not stated whether Bitcoin and cryptocurrency is an investment security, as defined in the 1940 Act.
Significant contributors to all or any digital asset network could propose amendments to the respective network’s protocols and software that, if accepted and authorized by such network, could adversely affect an investment in us.
For example, with respect to bitcoins network, a small group of individuals contribute to the Bitcoin Core project on GitHub.com. This group of contributors is currently headed by Wladimir J. van der Laan, the current lead maintainer. These individuals can propose refinements or improvements to the bitcoin network’s source code through one or more software upgrades that alter the protocols and software that govern the bitcoin network and the properties of bitcoin, including the irreversibility of transactions and limitations on the mining of new bitcoin. Proposals for upgrades and discussions relating thereto take place on online forums. For example, there is an ongoing debate regarding altering the blockchain by increasing the size of blocks to accommodate a larger volume of transactions. Although some proponents support an increase, other market participants oppose an increase to the block size as it may deter miners from confirming transactions and concentrate power into a smaller group of miners. To the extent that a significant majority of the users and miners on the bitcoin network install such software upgrade(s), the bitcoin network would be subject to new protocols and software that may adversely affect an investment in us. In the event a developer or group of developers proposes a modification to the bitcoin network that is not accepted by a majority of miners and users, but that is nonetheless accepted by a substantial plurality of miners and users, two or more competing and incompatible blockchain implementations could result. This is known as a “hard fork.” In such a case, the “hard fork” in the blockchain could materially and adversely affect the perceived value of digital assets as reflected on one or both incompatible blockchains, which may adversely affect an investment in us.
21
The open-source structure of the Bitcoin network protocol means that the contributors to the protocol are generally not directly compensated for their contributions in maintaining and developing the protocol. A failure to properly monitor and upgrade the protocol could damage the Bitcoin network and an investment in us.
The bitcoin network for example operates based on an open-source protocol maintained by contributors, largely on the Bitcoin Core project on GitHub. As an open source project, bitcoin is not represented by an official organization or authority. As the bitcoin network protocol is not sold and its use does not generate revenues for contributors, contributors are generally not compensated for maintaining and updating the bitcoin network protocol. Although the MIT Media Lab’s Digital Currency Initiative funds the current maintainer Wladimir J. van der Laan, among others, this type of financial incentive is not typical. The lack of guaranteed financial incentive for contributors to maintain or develop the bitcoin network and the lack of guaranteed resources to adequately address emerging issues with the bitcoin network may reduce incentives to address the issues adequately or in a timely manner. Changes to a digital asset network which we are mining on may adversely affect an investment in us.
If a malicious actor or botnet obtains control in excess of 50% of the processing power active on any digital asset network, including the Bitcoin network, it is possible that such actor or botnet could manipulate the blockchain in a manner that adversely affects an investment in us.
If a malicious actor or botnet (a volunteer or hacked collection of computers controlled by networked software coordinating the actions of the computers) obtains a majority of the processing power dedicated to mining on any digital asset network, including the Bitcoin network, it may be able to alter the blockchain by constructing alternate blocks if it is able to solve for such blocks faster than the remainder of the miners on the blockchain can add valid blocks. In such alternate blocks, the malicious actor or botnet could control, exclude or modify the ordering of transactions, though it could not generate new digital assets or transactions using such control. Using alternate blocks, the malicious actor could “double-spend” its own digital assets (i.e., spend the same digital assets in more than one transaction) and prevent the confirmation of other users’ transactions for so long as it maintains control. To the extent that such malicious actor or botnet does not yield its majority control of the processing power or the digital asset community does not reject the fraudulent blocks as malicious, reversing any changes made to the blockchain may not be possible. Such changes could adversely affect an investment in us.
The approach towards and possible crossing of the 50% threshold indicate a greater risk that a single mining pool could exert authority over the validation of digital asset transactions. To the extent that the digital assets ecosystems do not act to ensure greater decentralization of digital asset mining processing power, the feasibility of a malicious actor obtaining in excess of 50% of the processing power on any digital asset network (e.g., through control of a large mining pool or through hacking such a mining pool) will increase, which may adversely impact an investment in us.
If the award of digital assets for solving blocks and transaction fees for recording transactions are not sufficiently high to incentivize miners, miners may cease expending hash rate to solve blocks and confirmations of transactions on the blockchain could be slowed temporarily. A reduction in the hash rate expended by miners on any digital asset network could increase the likelihood of a malicious actor obtaining control in excess of fifty percent (50%) of the aggregate hash rate active on such network or the blockchain, potentially permitting such actor to manipulate the blockchain in a manner that adversely affects an investment in us.
Bitcoin miners record transactions when they solve for and add blocks of information to the blockchain. When a miner solves for a block, it creates that block, which includes data relating to (i) the solution to the block, (ii) a reference to the prior block in the blockchain to which the new block is being added and (iii) all transactions that have occurred but have not yet been added to the blockchain. The miner becomes aware of outstanding, unrecorded transactions through the data packet transmission and propagation discussed above. Typically, Bitcoin transactions will be recorded in the next chronological block if the spending party has an internet connection and at least one minute has passed between the transaction’s data packet transmission and the solution of the next block. If a transaction is not recorded in the next chronological block, it is usually recorded in the next block thereafter.
22
As the award of new digital assets for solving blocks declines, and if transaction fees are not sufficiently high, miners may not have an adequate incentive to continue mining and may cease their mining operations. For example, the primary cryptocurrencies for which we mine, Bitcoin, are subject to “halving,” which is the process by which the cryptocurrency reward for solving a block is cut in half–hence, “halving.” The current fixed reward on the Bitcoin network for solving a new block is 6.25 Bitcoins per block; the reward decreased from 12.5 Bitcoin. It is estimated that it will halve again in about two years. While Bitcoin prices have had a history of price fluctuations around the halving of their respective cryptocurrency rewards, there is no guarantee that the price change will be favorable or would compensate for the reduction in mining reward. This reduction may result in a reduction in the aggregate hash rate of the Bitcoin network as the incentive for miners will decrease. If a corresponding and proportionate increase in the trading price of these cryptocurrencies does not follow these anticipated halving events, the revenue we earn from our mining operations would see a corresponding decrease, which would have a material adverse effect on our business and operations.
Moreover, miners ceasing operations would reduce the aggregate hash rate on the Bitcoin network, which would adversely affect the confirmation process for transactions (i.e., temporarily decreasing the speed at which blocks are added to the blockchain until the next scheduled adjustment in difficulty for block solutions) and make the Bitcoin network more vulnerable to a malicious actor obtaining control in excess of fifty percent (50%) of the aggregate hash rate on the Bitcoin network. Periodically, the Bitcoin network has adjusted the difficulty for block solutions so that solution speeds remain in the vicinity of the expected ten (10) minute confirmation time targeted by the Bitcoin network protocol.
We believe that from time to time there will be further considerations and adjustments to the Bitcoin network, and others regarding the difficulty for block solutions. More significant reductions in aggregate hash rate on digital asset networks could result in material, though temporary, delays in block solution confirmation time. Any reduction in confidence in the confirmation process or aggregate hash rate of any digital asset network may negatively impact the value of digital assets, which will adversely impact an investment in us.
To the extent that the profit margins of digital asset mining operations are not high, operators of digital asset mining operations are more likely to immediately sell their digital assets earned by mining in the digital asset exchange market, resulting in a reduction in the price of digital assets that could adversely impact an investment in us.
Over the past six years, digital asset mining operations have evolved from individual users mining with computer processors, graphics processing units and first-generation servers. Currently, new processing power brought onto the digital asset networks is predominantly added by incorporated and unincorporated “professionalized” mining operations. Professionalized mining operations may use proprietary hardware or sophisticated machines. They require the investment of significant capital for the acquisition of this hardware, the leasing of operating space (often in data centers or warehousing facilities), incurring of electricity costs and the employment of technicians to operate the mining farms. As a result, professionalized mining operations are of a greater scale than prior miners and have more defined, regular expenses and liabilities. These regular expenses and liabilities require professionalized mining operations to more immediately sell digital assets earned from mining operations on the digital asset exchange market, whereas it is believed that individual miners in past years were more likely to hold newly mined digital assets for more extended periods. The immediate selling of newly mined digital assets greatly increases the supply of digital assets on the digital asset exchange market, creating downward pressure on the price of each digital asset.
The extent to which the value of digital assets mined by a professionalized mining operation exceeds the allocable capital and operating costs determines the profit margin of such operation. A professionalized mining operation may be more likely to sell a higher percentage of its newly mined digital assets rapidly if it is operating at a low profit margin—and it may partially or completely cease operations if its profit margin is negative. In a low profit margin environment, a higher percentage could be sold into the digital asset exchange market more rapidly, thereby potentially reducing digital asset prices. Lower digital asset prices could result in further tightening of profit margins, particularly for professionalized mining operations with higher costs and more limited capital reserves, creating a network effect that may further reduce the price of digital assets until mining operations with higher operating costs become unprofitable and remove mining power from the respective digital asset network. The network effect of reduced profit margins resulting in greater sales of newly mined digital assets could result in a reduction in the price of digital assets that could adversely impact an investment in us.
23
The cost of obtaining new and replacement miners and parts has historically been capital intensive, and is likely to continue to be very capital intensive, which may have a material and adverse effect on our business and results of operations.
Our mining operations can only be successful and ultimately profitable if the costs, including hardware and electricity costs, associated with mining cryptocurrencies are lower than the price of the cryptocurrencies we mine when we sell them. Our miners experience ordinary wear and tear from operation and may also face more significant malfunctions caused by factors which may be beyond our control. Additionally, as the technology evolves, we may acquire newer models of miners to remain competitive in the market. Over time, we replace those miners which are no longer functional with new miners purchased from third-party manufacturers, who are primarily based in Asia.
For example, in March 2021, our wholly-owned subsidiary NBTC Limited signed a Bitcoin mining machine purchase agreement with Bitmain Technologies Limited. Pursuant to the purchase agreement, the Company will purchase 24,000 Antminer S19j Bitcoin mining machines, which are scheduled to deliver starting from November 2021, for a total consideration of US$82.8 million payable in installments according to the agreed time schedule. As of the date of this annual report, all consideration has been paid. The miners will eventually become obsolete or will degrade due to ordinary wear and tear from usage, and may also be lost or damaged due to factors outside of our control. Once this happens, these new miners will need to be repaired or replaced along with other equipment from time to time for us to stay competitive. This upgrading process requires substantial capital investment, and we may face challenges in doing so on a timely and cost-effective basis based on availability of new miners and our access to adequate capital resources. If we are unable to obtain adequate numbers of new and replacement miners at scale, we may be unable to remain competitive in our highly competitive and evolving industry. If this happens, we may not be able to mine cryptocurrency as efficiently or in similar amounts as our competition and, as a result, our business and financial results could suffer. This could, in turn, materially and adversely affect the trading price of our securities and our investors could lose part or all of their investment.
The price of new miners may be linked to the market price of Bitcoin and other cryptocurrencies, and, if the current relatively high market price of Bitcoin persists, our costs of obtaining new and replacement miners may increase, which may have a material and adverse effect on our financial condition and results of operations.
Reports have been released that the prices of new miners are adjusted according to the price of Bitcoin. As a result, the cost of new machines can be unpredictable, and could also be significantly higher than our historical cost for new miners. Similarly, as Bitcoin prices have risen, we have observed significant increase in the demand for miners. As a result, at times, we may obtain Bitmain miners and other hardware from Bitmain or from third parties at higher prices, to the extent they are available. For example, in the first quarter of 2021, we have observed a significant appreciation in the market price of Bitcoin, as well as an increase in the per-unit price of the new Bitmain Antminer model S19j miners we purchased during this same period. While we cannot know definitively if these two phenomena are linked, we have seen a measurable increase in the prices for new miners offered by Bitmain.
As disclosed in this annual report, our financial condition and results of operations are dependent on our ability to sell the Bitcoin we mine at a price greater than our costs to produce that Bitcoin. As the price for new miners we buy increases, our cost to produce a single Bitcoin also increases, therefore requiring a corresponding increase in the price of Bitcoin for us to maintain our results of operations. We have observed significant fluctuations in market prices for Bitcoin, to the extent that we are unable to reasonably predict future prices for the Bitcoin we mine.
We incur significant up-front capital costs each time we acquire new miners, and, if future prices of Bitcoin are not sufficiently high, we may not realize the benefit of these capital expenditures. If this occurs, our business, results of operations, and financial condition could be materially and adversely affected, which may have a negative impact on the trading price of our securities, which may have a materially adverse impact on investors’ investment in our Company.
Our mining operating costs could outpace our mining revenues, which could seriously harm our business or increase our losses.
Our mining operations are costly and our expenses may increase in the future. This expense increase may not be offset by a corresponding increase in revenue. Our expenses may be greater than we anticipate, and our investments to make our business more efficient may not succeed and may outpace monetization efforts. Increases in our costs without a corresponding increase in our revenue would increase our losses and could seriously harm our business and financial performance.
24
There is a possibility of cryptocurrency mining algorithms transitioning to proof of stake validation and other mining related risks, which could make us less competitive and ultimately adversely affect our business and the value of our stock.
Proof of stake is an alternative method in validating cryptocurrency transactions. Should the algorithm shift from a proof of work validation method to a proof of stake method, mining would likely require less energy, which may render any company that maintains advantages in the current climate (for example, from lower priced electricity, processing, real estate, or hosting) less competitive. We, as a result of our efforts to optimize and improve the efficiency of our cryptocurrency mining operations, may be exposed to the risk in the future of losing the benefit of our capital investments and the competitive advantage we hope to gain from this as a result, and may be negatively impacted if a switch to proof of stake validation were to occur. Such events could have a material adverse effect on our ability to continue as a going concern or to pursue our new strategy at all, which could have a material adverse effect on our business, prospects or operations and potentially the value of any Bitcoin or other cryptocurrencies we mine or otherwise acquire or hold for our own account.
Because our miners are designed specifically to mine Bitcoin, our future success will depend in large part upon the value of Bitcoin, and any sustained decline in its value could adversely affect our business and results of operations.
Our operating results will depend in large part upon the value of Bitcoin because it is the primary cryptocurrency we currently mine. Specifically, our revenues from our Bitcoin mining operations are based upon two factors: (1) the number of Bitcoin rewards we successfully mine and (2) the value of Bitcoin. In addition, our operating results are directly impacted by changes in the value of Bitcoin, because under the value measurement model, we measure at fair value on the date received. Fair value of the cryptocurrency award received is determined using the quoted price of the related cryptocurrency at the time of receipt. There is currently no specific definitive guidance under GAAP or alternative accounting framework for the accounting for cryptocurrencies recognized as revenue or held, and management has exercised significant judgment in determining the appropriate accounting treatment. In the event authoritative guidance is enacted by the Financial Accounting Standards Board (“FASB”), the Company may be required to change its policies, which could have an effect on the Company’s consolidated financial position and results from operations. This means that our operating results will be subject to daily increases or decreases in the value of Bitcoin. Furthermore, our business strategy focuses almost entirely on producing Bitcoin (as opposed to other cryptocurrencies), and our current application-specific integrated circuit (“ASIC”) miners principally utilize the “SHA-256 algorithm,” which is designed primarily for mining Bitcoin. We therefore, cannot use these miners to mine other cryptocurrencies, such as ether, that are not mined utilizing this algorithm. If other cryptocurrencies overtake Bitcoin in terms of acceptance, the value of Bitcoin could decline. Further, if Bitcoin were to switch its proof of work algorithm from SHA-256 to another algorithm for which our miners would not be suited or if the value of Bitcoin were to decline for other reasons, particularly if such decline were significant or over an extended period of time, we would likely incur very significant costs in retooling or replacing our existing miners with miners better suited for this new protocols and our operating results could be adversely affected. This could result in a material adverse effect on our ability to continue as a going concern or to pursue our business strategy at all, which could have a material adverse effect on our business, prospects or operations, and thus harm investors.
Our mining operations, including the facilities in which our miners are operated, may experience damages, including damages that are not covered by insurance.
Our current mining operation in various countries is and any future mines we establish will be, subject to a variety of risks relating to physical condition and operation, including, but not limited to:
| ● | the presence of construction or repair defects or other structural or building damage; |
| ● | any noncompliance with or liabilities under applicable environmental, health or safety regulations or requirements or building permit requirements; |
| ● | any damage resulting from natural disasters, such as hurricanes, earthquakes, fires, floods and windstorms; and |
| ● | claims by employees and others for injuries sustained at our properties. |
25
For example, our or our partners’ mining facilities could be rendered inoperable, temporarily or permanently, as a result of a fire or other natural disaster or by a terrorist or other attack on the mine. The security and other measures we take to protect against these risks may not be sufficient. Additionally, mining facilities could be materially and adversely affected by a power outage or loss of access to the electrical grid or loss by the grid of cost-effective sources of electrical power generating capacity. Given the power requirement, it would not be feasible to run miners on back-up power generators in the event of a power outage. Insurance which we may purchase from the market may not cover the replacement cost of any lost or damaged miners, or any interruption of our mining activities; therefore our insurance may not be adequate to cover the losses we suffer as a result of any of these events. In the event of an uninsured loss, including a loss in excess of insured limits, at any of the mining facilities in our network, such mining facilities may not be adequately repaired in a timely manner or at all and we may lose some or all of the future revenues anticipated to be derived from such mines. The potential impact on our business may be magnified as we further expand operations in various countries.
We are subject to risks associated with our need for significant electrical power.
Our Bitcoin mining operations have required significant amounts of electrical power, and, as we continue to expand our mining fleet, we anticipate our demand for electrical power will continue to grow. If we are unable to continue to obtain sufficient electrical power to operate our miners on a cost-effective basis, we may not realize the anticipated benefits of our significant capital investments in new miners.
Additionally, our mining operations could be materially and adversely affected by prolonged power outages. Although our miners may be powered by backup generators on a temporary basis, it would not be feasible or cost-effective to run miners on back-up power generators for extended periods of time. Therefore, we may have to reduce or cease our operations in the event of an extended power outage, or as a result of the unavailability or increased cost of electrical power. If this were to occur, our business and results of operations could be materially and adversely affected, and investors in our securities could be harmed.
To the extent that any miners cease to record transactions in solved blocks, transactions that do not include the payment of a transaction fee will not be recorded on the blockchain until a block is solved by a miner who does not require the payment of transaction fees. Any widespread delays in the recording of transactions could result in a loss of confidence in that digital asset network, which could adversely impact an investment in us.
To the extent that any miners cease to record transaction in solved blocks, such transactions will not be recorded on the blockchain. Currently, there are no known incentives for miners to elect to exclude the recording of transactions in solved blocks; however, to the extent that any such incentives arise (e.g., a collective movement among miners or one or more mining pools forcing Bitcoin users to pay transaction fees as a substitute for or in addition to the award of new Bitcoins upon the solving of a block), actions of miners solving a significant number of blocks could delay the recording and confirmation of transactions on the blockchain. Any systemic delays in the recording and confirmation of transactions on the blockchain could result in greater exposure to double-spending transactions and a loss of confidence in certain or all digital asset networks, which could adversely impact an investment in us.
26
The acceptance of digital asset network software patches or upgrades by a significant, but not overwhelming, percentage of the users and miners in any digital asset network could result in a “fork” in the respective blockchain, resulting in the operation of two separate networks until such time as the forked blockchains are merged. The temporary or permanent existence of forked blockchains could adversely impact an investment in us.
Digital asset networks are open source projects and, although there is an influential group of leaders in, for example, the Bitcoin network community known as the “Core Developers,” there is no official developer or group of developers that formally controls the Bitcoin network. Any individual can download the Bitcoin network software and make any desired modifications, which are proposed to users and miners on the Bitcoin network through software downloads and upgrades, typically posted to the Bitcoin development forum on GitHub.com. A substantial majority of miners and Bitcoin users must consent to those software modifications by downloading the altered software or upgrade that implements the changes; otherwise, the changes do not become a part of the Bitcoin network. Since the Bitcoin network’s inception, changes to the Bitcoin network have been accepted by the vast majority of users and miners, ensuring that the Bitcoin network remains a coherent economic system; however, a developer or group of developers could potentially propose a modification to the Bitcoin network that is not accepted by a vast majority of miners and users, but that is nonetheless accepted by a substantial population of participants in the Bitcoin network. In such a case, and if the modification is material and/or not backwards compatible with the prior version of Bitcoin network software, the consequence would be what is known as a “fork” of the network, resulting in two separate Bitcoin networks, one running the pre-modification software program and the other running the modified version (i.e., a second “Bitcoin” network). The effect of such a fork would be the existence of two versions of the cryptocurrency running in parallel, yet lacking interchangeability and necessitating exchange-type transaction to convert currencies between the two forks. Additionally, it may be unclear following a fork which fork represents the original asset and which is the new asset.
Such a fork in the blockchain typically would be addressed by community-led efforts to merge the forked blockchains, and several prior forks have been so merged. Different metrics adopted by industry participants to determine which is the original asset include: referring to the wishes of the core developers of a cryptocurrency, blockchains with the greatest amount of hashing power contributed by miners or validators; or blockchains with the longest chain. This kind of split in the Bitcoin network could materially and adversely impact an investment in us and, in the worst-case scenario, harm the sustainability of the Bitcoin network’s economy.
We may not be able to realize the economic benefit of a fork, either immediately or ever, which could adversely affect an investment in our securities. If we hold a cryptocurrency at the time of a hard fork into two cryptocurrencies, industry standards would dictate that we would be expected to hold an equivalent amount of the old and new assets following the fork. However, we may not be able, or it may not be practical, to secure or realize the economic benefit of the new asset for various reasons. For instance, we may determine that there is no safe or practical way to custody the new asset, that trying to do so may pose an unacceptable risk to our holdings in the old asset, or that the costs of taking possession and/or maintaining ownership of the new cryptocurrency exceed the benefits of owning the new cryptocurrency. Additionally, laws, regulation or other factors may prevent us from benefitting from the new asset even if there is a safe and practical way to custody and secure the new asset.
The digital asset exchanges on which digital assets trade are relatively new and, in most cases, largely unregulated and may therefore be more exposed to fraud and failure than established, regulated exchanges for other products. To the extent that the digital asset exchanges representing a substantial portion of the volume in digital asset trading are involved in fraud or experience security failures or other operational issues, such digital asset exchanges’ failures may result in a reduction in the price of some or all digital assets and can adversely affect an investment in us.
The digital asset exchanges on which the digital assets trade are new and, in most cases, largely unregulated. Furthermore, many digital asset exchanges (including several of the most prominent U.S. dollar denominated digital asset exchanges) do not provide the public with significant information regarding their ownership structure, management teams, corporate practices or regulatory compliance. As a result, the marketplace may lose confidence in, or may experience problems relating to, digital asset exchanges, including prominent exchanges handling a significant portion of the volume of digital asset trading. In 2022, a number of digital asset exchanges filed for bankruptcy proceedings and/or became the subjects of investigation by various governmental agencies for, among other things, fraud, causing a loss of confidence and an increase in negative publicity for the digital asset ecosystem. As a result, many digital asset markets, including the market for Bitcoin, have experienced increased price volatility. The Bitcoin ecosystem may continue to be negatively impacted and experience long term volatility if public confidence decreases.
These events are continuing to develop and it is not possible to predict, at this time, every risk that they may pose to us, our service providers, or the digital asset industry as a whole.
27
A lack of stability in the digital asset exchange market and the closure or temporary shutdown of digital asset exchanges due to fraud, business failure, hackers or malware, or government-mandated regulation may reduce confidence in the digital asset networks and result in greater volatility in digital asset values. These potential consequences of a digital asset exchange’s failure could adversely affect an investment in us.
Bitcoin market exposure to financially troubled cryptocurrency-based companies.
The failure of several crypto platforms has impacted and may continue to impact the broader crypto economy; the full extent of these impacts may not yet be known. Bitcoin is part of the cryptocurrency environment and is subject to price volatility resulting from financial instability, poor business practices, and fraudulent activities of players in the cryptocurrency market. When investors in cryptocurrency and cryptocurrency-based companies experience financial difficulty as a result of price volatility, poor business practices, and/or fraud, it has, and may cause loss of confidence in the cryptocurrency space, reputational harm to cryptocurrency assets, heightened scrutiny by regulatory authorities and law makers, and a steep decline in the value of Bitcoin, among other material impacts. Such adverse effects have, and may in the future, affect the profitability of our Bitcoin mining operations.
Political or economic crises may motivate large-scale sales of digital assets, which could result in a reduction in some or all digital assets’ values and adversely affect an investment in us.
As an alternative to fiat currencies that are backed by central governments, digital assets such as Bitcoins, which are relatively new, are subject to supply and demand forces based upon the desirability of an alternative, decentralized means of buying and selling goods and services, and it is unclear how such supply and demand will be impacted by geopolitical events. Nevertheless, political or economic crises may motivate large-scale acquisitions or sales of digital assets either globally or locally. Large-scale sales of digital assets would result in a reduction in their value and could adversely affect an investment in us.
Further, political or economic crises may create increased uncertainty and price changes. Inflation has caused the price of materials to increase leading to increased expenses to our business. Global crises and economic downturns may also have the effect of discouraging investment in Bitcoin as investors shift their investments to less volatile assets. Such shift could have a materially adverse effect on our business, operations and the value of the Bitcoin we mine or the institutional data center clients we host.
Our ability to adopt technology in response to changing security needs or trends poses a challenge to the safekeeping of our digital assets.
The history of digital asset exchanges has shown that exchanges and large holders of digital assets must adapt to technological change in order to secure and safeguard their digital assets. We largely rely on cold storage solution to safeguard our digital assets from theft, loss, destruction or other issues relating to hackers and technological attack. Our digital assets will also be moved to various exchanges in order to exchange them for fiat currency during which time we will be relying on the security of such exchanges to safeguard our digital assets. We believe that it may become a more appealing target of security threats as the size of our Bitcoin holdings grow. To the extent that either our designated custodian of crypto assets or we are unable to identify and mitigate or stop new security threats, our digital assets may be subject to theft, loss, destruction or other attack, which could adversely affect an investment in us.
Security threats to us could result in, a loss of our digital assets, or damage to the reputation and our brand, each of which could adversely affect an investment in us.
Security breaches, computer malware and computer hacking attacks have been a prevalent concern in the digital asset exchange markets, for example since the launch of the Bitcoin network. Any security breach caused by hacking, which involves efforts to gain unauthorized access to information or systems, or to cause intentional malfunctions or loss or corruption of data, software, hardware or other computer equipment, and the inadvertent transmission of computer viruses, could harm our business operations or result in loss of our digital assets. Any breach of our infrastructure could result in damage to our reputation which could adversely affect an investment in us. Furthermore, we believe that, as our assets grow, it may become a more appealing target for security threats such as hackers and malware.
We primarily rely on cold self-storage to safeguard our digital assets from theft, loss, destruction or other issues relating to hackers and technological attack. Nevertheless, our designated self-custody security system may not be impenetrable and may not be free from defect or immune to acts of God, and any loss due to a security breach, software defect or act of God will be borne by the Company.
28
The security system and operational infrastructure may be breached due to the actions of outside parties, error or malfeasance of an employee of ours, or otherwise, and, as a result, an unauthorized party may obtain access to our, private keys, data or Bitcoins. Additionally, outside parties may attempt to fraudulently induce employees of ours to disclose sensitive information in order to gain access to our infrastructure. As the techniques used to obtain unauthorized access, disable or degrade service, or sabotage systems change frequently, or may be designed to remain dormant until a predetermined event and often are not recognized until launched against a target, we may be unable to anticipate these techniques or implement adequate preventative measures. If an actual or perceived breach of our security system occurs, the market perception of the effectiveness of our security system could be harmed, which could adversely affect an investment in us.
In the event of a security breach, we may be forced to cease operations, or suffer a reduction in assets, the occurrence of each of which could adversely affect an investment in us.
A loss of confidence in our security system, or a breach of our security system, may adversely affect us and the value of an investment in us.
We will take measures to protect us and our digital assets from unauthorized access, damage or theft; however, it is possible that the security system may not prevent the improper access to, or damage or theft of our digital assets. A security breach could harm our reputation or result in the loss of some or all of our digital assets. A resulting perception that our measures do not adequately protect our digital assets could result in a loss of current or potential shareholders, reducing demand for our Class A ordinary shares or the ADSs and causing our shares to decrease in value.
Digital Asset transactions are irrevocable and stolen or incorrectly transferred digital assets may be irretrievable. As a result, any incorrectly executed digital asset transactions could adversely affect an investment in us.
Digital asset transactions are not, from an administrative perspective, reversible without the consent and active participation of the recipient of the transaction or, in theory, control or consent of a majority of the processing power on the respective digital asset network. Once a transaction has been verified and recorded in a block that is added to the blockchain, an incorrect transfer of digital assets or a theft of digital assets generally will not be reversible, and we may not be capable of seeking compensation for any such transfer or theft. Although our transfers of digital assets will regularly be made to or from vendors, consultants, services providers, etc., it is possible that, through computer or human error, or through theft or criminal action, our digital assets could be transferred from us in incorrect amounts or to unauthorized third parties. To the extent that we are unable to seek a corrective transaction with such third party or are incapable of identifying the third party which has received our digital assets through error or theft, we will be unable to revert or otherwise recover incorrectly transferred Company digital assets. To the extent that we are unable to seek redress for such error or theft, such loss could adversely affect an investment in us.
The limited rights of legal recourse against us, and our lack of insurance protection expose us and our shareholders to the risk of loss of our digital assets for which no person is liable.
We have limited insurance coverage, including that covering our crypto assets which may be held in the custody accounts at custodians of the crypto assets, subject to the policy caps. A loss may be suffered with respect to our digital assets which is not covered by insurance and for which no person is liable in damages which could adversely affect our operations and, consequently, an investment in us.
Digital assets held by us are not subject to FDIC or SIPC protections.
We do not hold our digital assets with a banking institution or a member of the Federal Deposit Insurance Corporation (“FDIC”) or the Securities Investor Protection Corporation (“SIPC”) and, therefore, our digital assets are not subject to the protections enjoyed by depositors with FDIC or SIPC member institutions.
We may not have adequate sources of recovery if our digital assets are lost, stolen or destroyed.
If our digital assets are lost, stolen or destroyed under circumstances rendering a party liable to us, the responsible party may not have the financial resources sufficient to satisfy our claim. For example, as to a particular event of loss, the only source of recovery for us might be limited, to the extent identifiable, other responsible third parties (e.g., a thief or terrorist), any of which may not have the financial resources (including liability insurance coverage) to satisfy a valid claim of ours.
29
The sale of our digital assets to pay expenses at a time of low digital asset prices could adversely affect an investment in us.
We may sell our digital assets to pay expenses on an as-needed basis, irrespective of then-current prices. Consequently, our digital assets may be sold at a time when the prices on the respective digital asset exchange market are low, which could adversely affect an investment in us.
Regulatory changes or actions may restrict the use of Bitcoins or the operation of the Bitcoin network in a manner that adversely affects an investment in us.
Until recently, little or no regulatory attention has been directed toward Bitcoin and the Bitcoin network by U.S. federal and state governments, foreign governments and self-regulatory agencies. As Bitcoin has grown in popularity and in market size, the Federal Reserve Board, U.S. Congress and certain U.S. agencies (e.g., the CFTC, the Commission, FinCEN and the Federal Bureau of Investigation) have begun to examine the operations of the Bitcoin network, Bitcoin users and the Bitcoin exchange market.
Digital assets currently face an uncertain regulatory landscape in not only the United States but also in many foreign jurisdictions such as the European Union, China and Russia. While certain governments such as China, where PRC authorities has declared that virtual currencies do not have the same legal status as legal currency, most regulatory bodies have expressed intention to regulate crypto assets, although any determinations on regulation of Bitcoin, the Bitcoin network and Bitcoin users are not definite as of the date of this report.
The effect of any future regulatory change on us, Bitcoins, or other digital assets is impossible to predict, but such change could be substantial and adverse to us and could adversely affect an investment in us.
It may be illegal now, or in the future, to acquire, own, hold, sell or use digital assets in one or more countries, and ownership of, holding or trading in our securities may also be considered illegal and subject to sanction.
Although currently digital assets are not regulated or are lightly regulated in most countries, including the United States. In September 2021, PRC authorities issued the new regulations which made it clear that virtual currencies do not have the same legal status as legal currency, and virtual currency-related activities are illegal financial activities, strictly prohibiting new virtual currency mining projects, and accelerating the orderly withdrawal of the stock of projects. Provision of services by overseas virtual currency exchanges to mainland China residents via the internet is also considered to be an illegal financial activity. Subject to the new regulations, it is forbidden to invest in incremental projects and to develop virtual currency mining projects in any name. The virtual currency mining activities have been treated as the eliminated industry, and listed as the eliminated industries into Catalogue for Guiding Industry Restructuring (2019 version). One or more countries such as Russia may take regulatory actions in the future that severely restricts the right to acquire, own, hold, sell or use digital assets or to exchange digital assets for fiat currency. Such an action may also result in the restriction of ownership, holding or trading in our securities. Such restrictions may adversely affect an investment in us.
The loss or destruction of a private key required to access a digital asset may be irreversible. Our loss of access to our private keys or our experience of a data loss relating to our Company’s digital assets could adversely affect an investment in our Company.
Digital assets are controllable only by the possessor of both the unique public key and private key relating to the local or online digital wallet in which the digital assets are held. We are required by the operation of digital asset networks to publish the public key relating to a digital wallet in use by us when it first verifies a spending transaction from that digital wallet and disseminates such information into the respective network. We safeguard and keep private the private keys relating to our digital assets; to the extent a private key is lost, destroyed or otherwise compromised and no backup of the private key is accessible, we will be unable to access the digital assets held by it and the private key will not be capable of being restored by the respective digital asset network. Any loss of private keys relating to digital wallets used to store our digital assets could adversely affect an investment in us.
Because many of our digital assets are held by digital asset exchanges, we face heightened risks from cybersecurity attacks and financial stability of digital asset exchanges.
We may transfer our digital asset from our wallet to digital asset exchanges prior to selling them. Digital assets not held in our wallet are subject to the risks encountered by digital asset exchanges including a dDoS Attack or other malicious hacking, a sale of the digital asset exchange, loss of the digital assets by the digital asset exchange and other risks similar to those described herein. While we may have a custodian agreement with various providers that hold our digital assets, these digital asset custodians provide only limited insurance over all crypto assets under their custody, and may lack the resources to protect against hacking and theft. If this were to occur, we may be materially and adversely affected.
30
Fluctuations in the price of Bitcoin may significantly influence the market price of our Class A ordinary shares or the ADSs
To the extent investors view the value of our Class A ordinary shares or the ADSs as linked to the value or change in the value of our Bitcoin, fluctuations in the price of Bitcoin may significantly influence the market price of our Class A ordinary shares or the ADSs.
We depend on third-party companies to perform functions critical to our business, and any failure or increased cost on their part could have a material adverse effect on our business.
We depend on third-party companies to perform functions critical to our business. We depend on hosting service providers to conduct cryptocurrency mining. Difficulties with any of our significant partners or third parties involved in our business, regardless of the reason, could have a material adverse effect on our financial results, business and prospects.
If we or our third-party service providers experience a security breach or cyberattack and unauthorized parties obtain access to our Bitcoin, we may lose some or all of our Bitcoin and our financial condition and results of operations could be materially and adversely affected
Security breaches and cyberattacks are of particular concern with respect to our Bitcoin. Bitcoin and other blockchain-based cryptocurrencies have been, and may in the future be, subject to security breaches, cyberattacks, or other malicious activities. A successful security breach or cyberattack could result in a partial or total loss of our Bitcoin in a manner that may not be covered by insurance or indemnity provisions of the custody agreement with a custodian who holds our Bitcoin. Such a loss could have a material adverse effect on our financial condition and results of operations.
Our international business efforts could adversely affect us.
We operate and conduct business in different countries and regions. International transactions are subject to inherent risks and challenges that could adversely affect us, including:
| ● | the need to develop new supplier and manufacturer relationships; |
| ● | the need to comply with additional U.S. and foreign laws and regulations; |
| ● | changes in international laws, regulatory requirements, taxes and tariffs; |
| ● | our limited experience with different local cultures and standards; |
| ● | geopolitical events, such as war and terrorist attacks; and |
| ● | the additional resources and management attention required for such expansion. |
Our international business could expose us to penalties for non-compliance with laws applicable to international business and trade, which could have a material adverse effect on our business. Compliance with such laws and regulations will result in additional costs and may necessitate changes to our business practices, which may adversely affect our business. To the extent that we make purchases or sales denominated in foreign currencies, we would have foreign currency risks, which could have a material adverse effect on our financial results, business and prospects.
Our international business may face uncertainty in the tax implications.
We may be subject to various tax obligations associated with mining in countries where we have hosting agreements for our machines in the future, including the so-called tax on mining in Kazakhstan and Kyrgyzstan, effectively a surcharge on the electricity price per kW/h. Although crypto assets obtained through crypto mining operations are not currently taxed in jurisdictions such as Russia, we cannot guarantee the case will always be true in the future. If relevant governments promulgate new tax regimes that will subject our operation to additional tax liabilities, our business operations might be materially affected.
31
We are facing the legal risks associated with our non-fungible tokens or NFTs.
In late 2021, we formally stepped into the NFT business. An NFT is a cryptographic tool which is capable of proving ownership and authenticity of an underlying asset, typically in digital form. Similarly to their cryptocurrency counterparts, such as Bitcoin, NFTs are created and recorded using blockchain technology. Digital asset and blockchain platforms can be used to create NFTs. Those NFTs can then be bought and sold on marketplaces that are linked to the underlying blockchain technology. A fundamental distinction between NFTs and cryptocurrency lies in the fact that NFTs are not fungible, meaning each NFT is unique and therefore not interchangeable with any other NFT. Each NFT contains a unique identification and metadata that makes it a one-of-a-kind asset. The growing interest in NFTs is further driven by the potential for creating new revenue streams. NFTs, and the blockchain technology on which they are founded, offer asset owners the opportunity to generate significant revenues in a new and innovative way, for example, by creating and selling fractions of assets as digital representations. Assets which would have previously proved difficult, if not impossible, to sell, such as the tweets or the source code referred to above, can be monetized through issuing NFTs. Asset owners can even sell an NFT in respect of the digital representation of a physical asset, while still owning (or separately selling) the underlying asset at the same time.
We may face issues arising from the ownership rights of NFTs. As with any other contract of sale, it is crucial that a purchaser of an NFT carefully considers the terms governing the relevant token prior to purchase, including what rights are being acquired and what rights will remain with the seller. While the purchaser of an NFT buys, and then owns, the token, owning an NFT does not equate to owning the underlying asset itself. As such, the purchaser of an NFT will not necessarily enjoy rights such as copyright of the underlying asset, which often remains with the creator of the NFT. Smart contract technology can be embedded into NFTs, for example, to prohibit the transfer of the NFT until certain conditions are met or to protect the minter’s rights to royalties such that, each time the NFT is resold, the minter automatically receives a royalty fee.
An NFT and the underlying asset it represents are separate assets. While the NFT will contain information about its link to the underlying asset and the NFT holder’s title to the NFT, should the underlying asset be destroyed, lost or stolen, the NFT could be rendered worthless. It is therefore important to ensure that there is some guarantee as to the safety of the underlying physical asset and allocation of risk in the contractual documentation.
While NFTs exist to authenticate provenance and title, and although they benefit from the blockchain technology, which creates clear, timestamped audit trails of ownership, the risk of fraud persists, particularly in light of the anonymity of blockchain. Fraudsters could mint an NFT relating to a work that is not their own and without the creator’s permission. Likewise, with respect to copyright, minters of NFTs could falsely claim to own copyright in respect of the underlying asset.
Where NFTs are traded across global platforms, we may have to deal with the legal and regulatory treatments across different jurisdictions. However, since NFTs are a relatively new asset class, much of the legal and regulatory framework surrounding NFTs is still under development across the globe. Many NFTs would be considered as unregulated tokens since they do not meet the definition of either electronic money or security tokens. However, it is possible that certain types of NFT could constitute a type of regulated financial instrument such that it falls within the regulatory scheme. Careful analysis of the classification and regulation of each NFT transaction is therefore required. Furthermore, the considerable sums that are often spent on NFTs, coupled with the fact that sellers and buyers of NFTs often remain anonymous, can make NFTs attractive to those interested in laundering money. We, as an operator of an NFT platform, may incur significant costs in the compliance with our applicable regulatory duties.
The success of our NFT business depends on our ability to secure license agreements with individual stars to use their likeness for the purpose of creating NFTs. The market can be competitive, given the fact that there are other companies pursuing similar business. If we cannot successfully secure the cooperation with the individual stars, we may not be able to execute on growth and would need to redesign business model.
The further development and acceptance of blockchain networks, which are part of a new and rapidly changing industry, are subject to a variety of factors that are difficult to evaluate. The slowing or stopping of the development or acceptance of blockchain networks and blockchain assets could have an adverse material effect on the successful development and adoption of our NFT business.
The growth of the blockchain industry in general, as well as the blockchain networks on which our NFT business relies, is subject to a high degree of uncertainty. The factors affecting the further development of blockchain networks and digital assets, include, without limitation:
| ● | worldwide growth in the adoption and use of digital assets and other blockchain technologies; |
32
| ● | government and quasi-government regulation of digital assets and their use, or restrictions on or regulation of access to and operation of blockchain networks or similar systems; |
| ● | the maintenance and development of the open-source software protocol of blockchain networks; |
| ● | changes in consumer demographics and public tastes and preferences; |
| ● | the availability and popularity of other forms or methods of buying and selling goods and services, or trading assets including new means of using government-backed currencies or existing networks; |
| ● | the extent to which current purchaser interest in cryptocurrencies represents a speculative “bubble;” |
| ● | the extent to which historic price volatility in cryptocurrencies and digital assets continues into the future; |
| ● | general economic conditions in the United States and the world; |
| ● | the regulatory environment relating to cryptocurrencies and blockchains; and |
| ● | a decline in the popularity or acceptance of cryptocurrencies or other blockchain-based tokens. |
Moreover, if and to the extent we are unable to successfully expand our NFT business, we may incur unanticipated costs and losses, and face other adverse consequences, such as negative reputational effects. In addition, the actual effects of pursuing these initiatives may differ, possibly materially, from the benefits that we expect to realize from them, such as the generation of additional revenues.
The digital assets industries as a whole have been characterized by rapid changes and innovations and are constantly evolving. Although they have experienced significant growth in recent years, the slowing or stopping of the development, general acceptance and adoption and usage of blockchain networks and blockchain assets may deter or delay the acceptance and adoption of our NFT business and, as a result, adversely affect the future prospects of our NFT business as well as our financial results and financial condition.
The operation of our NFT trading and community platform is dependent on accepted and secured blockchain.
Our ability to operate our NFT trading and community platform is dependent on accepted and secured blockchain. Failure to maintain a secured and reliable blockchain will adversely affect our ability to operate a platform where our users can trade, purchase and sell their NFTs. Shut down of blockchains, such as Polygon and Ethereum blockchains we use, could cause the trading of historically issued NFTs to be temporarily suspended on the secondary market, thereby decreasing the royalty fees we could earn. Furthermore, if a blockchain becomes known for being susceptible to hacks and manipulation by malicious players, our customers may be hesitant to purchase NFTs built on that blockchain. As a result, we will have to identify alternative public blockchains for NFT development, which could be both costly and time-consuming to us.
There can be no assurance that the market for NFTs will be developed and sustained, which may materially adversely affect our business operations.
The market for digital assets, including, without limitation, NFTs, is still nascent. Accordingly, the market for NFTs may not develop, of if a market does develop, such value be maintained. If no market develops for NFTs in the future, it may be difficult or impossible for us to develop and maintain a platform where our users can trade, purchase and sell their NFTs. If we could not receive transaction fees from secondary market due to these users being unable to trade, purchase and sell their NFTs, our business operations and financial performance may be negatively affected.
The value of NFT is uncertain and may subject us to unforeseeable risks.
NFTs are unique, one-of-a-kind digital assets made possible by certain digital asset network protocols. Because of their non-fungible nature, NFTs introduce digital scarcity and have become popular as online “collectibles,” similar to physical rare collectible items, such as trading cards or art pieces. Like real world collectibles, the value of NFTs may be prone to “boom and bust” cycles as popularity increases and subsequently subsides. If any of these bust cycles were to occur, it could adversely affect the value of certain of our future strategies.
33
In addition, because NFTs generally rely on the same types of underlying technologies as digital assets, most risks applicable to digital assets are also applicable to NFTs, which will subject us to general digital assets risks. Digital assets are currently considered indefinite-lived intangible assets under applicable accounting rules, meaning that any decrease in their fair values below our carrying values for such assets at any time subsequent to their acquisition will require us to recognize impairment charges, whereas we may make no upward revisions for any market price increases until a sale, which may adversely affect our operating results in any period in which such impairment occurs. There is no guarantee that future changes in GAAP will not require us to change the way we account for digital assets held by us.
Digital assets, as intangible assets without centralized issuers or governing bodies, have been, and may in the future be, subject to security breaches, cyberattacks or other malicious activities, as well as human errors or computer malfunctions that may result in the loss or destruction of private keys needed to access such assets. While we intend to take all reasonable measures to secure any digital assets, if such threats are realized or the measures or controls we create or implement to secure our digital assets fail, it could result in a partial or total misappropriation or loss of our digital assets, and our financial condition and operating results may be harmed.
At this time, the regulation of digital assets and NFTs remains in an early stage. The extent to which securities laws or other regulations apply or may apply in the future to such assets is unclear at this time. However, on March 9, 2022, the White House issued an Executive Order on Ensuring Responsible Development of Digital Assets proposing, among other things, regulation of digital assets. Future regulation of such assets may increase our compliance costs or adversely impact our business.
While NFTs themselves are not likely to be classified as securities, further questions may hinge on the specific facts and circulations surrounding their creation, promotion and sale.
Under the Howey test, an asset constitutes an investment contract, and thus qualify as a security, when it represents a transaction involving (1) an investment of money, (2) in a common enterprise, (3) where profits are reasonably expected to be derived from the managerial or entrepreneurial efforts of others. An asset may fall outside the investment contract definition when it is acquired primarily for personal use rather than passive investment. Where the profits sought by purchasers are based on their own efforts or market forces of supply and demand, the Howey test may not be satisfied.
There are strong grounds to conclude the NFTs are not considered investment contracts under Howey, as each NFT is a unique, one-of-a-kind digital asset, there is arguably no common enterprise involved in the NFT’s purchase or sale. Further, many purchasers of NFTs buy them because of their consumptive value, that is, the buyers enjoy owning them in their own right, not because of any potential profit that ownership might bring. Even though some buyers of NFTs may seek to profit based on the possibility that they appreciate in value in the future, such value appreciation is likely to be more closely tied to its rarity and market forces than any ongoing managerial or entrepreneurial efforts of the sellers.
Nevertheless, courts have held that the manner in which the underlying asset is promoted to purchasers may give rise to an investment contract under Howey if they create a reasonable expectation of profits based on the managerial efforts of others. The concern here is that such marketing could transform a non-security into a security, such as that in Gary Plastic Packaging Corp. v. Merrill Lynch, Pierce, Fenner & Smith, Inc., in which a secondary market for the instruments was touted. Central to determining whether a security is being sold is how it is being sold and the reasonable expectations of purchasers. For example, when someone buys a housing unit to live in, it is probably not a security, but under certain circumstances, the same asset can be offered and sold in a way that causes investors to have a reasonable expectation of profits based on the efforts of others. If the housing unit is offered with a management contract or other services, it can be a security. Similarly, when a certificate of deposit, exempt from being treated as a security under Section 3 of the Securities Act, is sold as a part of a program organized by a broker who offers retail investors promises of liquidity and the potential to profit from changes in interest rates, Gary Plastic holds that the instrument can be part of an investment contract that is a security.
We do not think NFTs produced by NFTSTAR are securities as they constitute art or collectibles with the consumptive value and they are finished products whose value is determined at a sale that is made directly to a buyer. We target consumers who are fans of sport stars and enjoy owning piece of their likeness. Our NFTs are not marketed to reward holders with appreciation, profit, or dividends. Our NFTs, here, are more resembling sports cards than investment product. NFTSTAR is not an agent for the sports stars and does not extend any managerial efforts that will enhance popularity of any star and hence the value of their NFTs. Moreover, our sales proceeds are not funds which are raised with the expectation that we will build system and that investors can earn a return on the instrument.
34
There are, however, substantial uncertainties regarding the interpretation and application of current or future laws and regulations in the field of cryptocurrency. If we are deemed to engage in, or facilitate, transactions in unregistered securities, it could result in a material adverse change in our operations and the value of our ADSs, significantly limit or completely hinder our ability to continue to offer securities to investors, or cause the value of such securities to significantly decline.
It is uncertain whether certain cryptocurrencies fall within the definition of a “security” under the U.S. federal, state or foreign securities laws. If one of the cryptocurrencies that we possess are deemed to be a security under any U.S. federal or state or foreign jurisdiction, or in a proceeding in a court of law or otherwise, it may have adverse consequences for such cryptocurrency, and we could be subject to legal or regulatory action.
The SEC and its staff have taken the position that certain cryptocurrencies fall within the definition of a “security” under the U.S. federal securities laws. U.S. Supreme Court case law and the SEC staff have indicated that the determination as to whether a cryptocurrency is a security or not depends on the characteristics and use of that particular asset. As a result, determination as to whether a particular cryptocurrency is a security is a highly complex, fact-driven analysis whose outcome is difficult to predict. It is also possible that a change in the governing administration or the appointment of new SEC commissioners could substantially impact the views of the SEC and its staff. Public statements by senior officials at the SEC indicate that the SEC does not currently intend to take the position that Bitcoin or Ethereum are securities in their current form. Bitcoin and Ethereum are the only cryptocurrencies as to which senior officials at the SEC have publicly expressed a view. Moreover, such statements are not official policy statements by the SEC and reflect only the speakers’ views, which are not binding on the SEC or any other agency or court and cannot be generalized to any other cryptocurrency. With respect to all other cryptocurrencies, there is currently no certainty under the applicable legal test that such assets are not securities, notwithstanding the conclusions we may draw based on our risk-based assessment regarding the likelihood that a particular cryptocurrency could be deemed a “security” under applicable laws. Similarly, though the SEC’s Strategic Hub for Innovation and Financial Technology published a framework for analyzing whether any given cryptocurrency is a security in April 2019, this framework is also not a rule, regulation or statement of the SEC and is not binding on the SEC.
With respect to Ethereum, proof-of-stake mechanism might have brought Ethereum closer to a “security” because its interest payouts require little work and rhyme with the Howey Test’s “expectation of profit.” In a lawsuit filed against Seychelles-based crypto-exchange KuCoin in March 2023, it was argued that by shifting to proof-of-stake, Ethereum no longer relies upon competition between computers, but instead now relies on a pooling method that incentivizes users to own and stake Ethereum; and that the shift to proof-of-stake significantly impacted the core functionality and incentives for owning Ethereum, because Ethereum holders now can profit merely by participating in staking.
The determination as to whether a cryptocurrency is a security is a fact-driven analysis and the outcome may be difficult to predict. Our risk-based assessments about whether certain cryptocurrencies are securities are not legal determinations. The classification of a cryptocurrency as a security under applicable law has wide-ranging implications for the regulatory obligations that flow from the offer, sale, trading, and clearing of such assets. For example, a cryptocurrency that is a security in the United States may generally only be offered or sold in the United States pursuant to a registration statement filed with the SEC or in an offering that qualifies for an exemption from registration. Persons that effect transactions in cryptocurrencies that are securities in the United States may be subject to registration with the SEC as a “broker” or “dealer.” Platforms that bring together purchasers and sellers to trade cryptocurrencies that are securities in the United States are generally subject to registration as national securities exchanges, or must qualify for an exemption, such as by being operated by a registered broker-dealer as an alternative trading system. Persons facilitating clearing and settlement of securities may be subject to registration with the SEC as a clearing agency.
To the extent that the SEC or a court determines that any cryptocurrency supported by a trading platform is a security, that determination could prevent the platform from continuing to facilitate the trading of that cryptocurrency. It could also result in regulatory enforcement penalties and financial losses to the platform if it was determined to have liability to its customers and thus had to compensate them for any losses or damages. Such a platform could also be subject to judicial or administrative sanctions for failing to offer or sell the cryptocurrency in compliance with securities registration requirements, or for acting as a securities broker or dealer without appropriate registration. Such an action could result in injunctions and cease and desist orders, as well as civil monetary penalties, fines, and disgorgement, criminal liability, and reputational harm. Customers that traded those cryptocurrencies and suffered trading losses might also seek to rescind the transactions facilitated by the platform on the basis that such trades were conducted in violation of applicable law, which could subject the trading platform operator to significant liability and losses.
35
Our business may be adversely affected by the COVID-19 pandemic.
Since the beginning of 2020, outbreaks of COVID-19 have resulted in the temporary closure of many corporate offices, retail stores, and manufacturing facilities across China. Substantially all of our employees are located in Shanghai. Our employees in Shanghai were unable to go to our offices for an extended period. Normal economic life throughout China was sharply curtailed. The population in most of the major cities was locked down to a greater or lesser extent and opportunities for discretionary consumption were extremely limited. While many of the restrictions on movement within China have been relaxed, there is great uncertainty as to the future progress of the disease. Relaxation of restrictions on economic and social life may lead to new cases which may lead to the re-imposition of restrictions. In addition, the highly-transmissible Delta and Omicron variant of COVID-19 have caused authorities in various countries to reimpose restrictions such as mask mandates, curfews and prohibitions on large gatherings. There remain significant uncertainties surrounding COVID-19, including the existing and new variants of COVID-19, and its further development as a global pandemic, including the effectiveness of vaccine programs against existing and any new variants of COVID-19, and their impacts on our customers’ budget and spending more broadly. Since December 2022, China began to modify restrictive measures associated with COVID-19 and had downgraded its management of COVID-19 to Class-B on January 8, 2023 in accordance with the Law of the People’s Republic of China on Prevention and Treatment of Infectious Disease. The extent to which the pandemic impacts our results of operations going forward will depend on future developments which are highly uncertain and unpredictable, including the frequency, duration and extent of outbreaks of COVID-19, the appearance of new variants with different characteristics, the effectiveness of efforts to contain or treat cases, and future actions that may be taken in response to the developments. We will need time to recover from the economic effectives of the pandemic even after business conditions begin to return to normal. To the extent the COVID-19 pandemic adversely affects our business and financial results, it may also have the effect of heightening many of the other risks described in this annual report. The extent of any business disruption and the related impact on our financial results and outlook cannot be reasonably estimated at this time.
If we fail to timely accomplish our business goals due to the COVID-19 related disruptions, our business may be materially and adversely affected. The global spread of COVID-19 pandemic in a significant number of countries around the world has resulted in, and may intensify, global economic distress, and the extent to which it may affect our results of operations, financial condition and cash flow will depend on future developments, which are highly uncertain and cannot be predicted.
COVID-19 has caused delays in the development of the data centers where we plan to deploy our mining machines. Our foreign strategic partners face similar delays in their respective countries.
Our business, financial condition and results of operations may be adversely affected by the downturn in the global or Chinese economy.
COVID-19 had a severe and negative impact on the Chinese and the global economy in the first quarter of 2020. Whether this will lead to a prolonged downturn in the economy is still unknown. Even before the outbreak of COVID-19, the global macroeconomic environment was facing numerous challenges. There is considerable uncertainty over the long-term effects of the expansionary monetary and fiscal policies which had been adopted by the central banks and financial authorities of some of the world’s leading economies, including the United States and China, even before 2020. Unrest, terrorist threats and the potential for war in the Middle East and elsewhere may increase market volatility across the globe. There have also been concerns about the relationship between China and other countries, including the surrounding Asian countries, which may potentially have economic effects. In particular, there is significant uncertainty about the future relationship between the United States and China with respect to trade policies, treaties, government regulations and tariffs. Economic conditions in China are sensitive to global economic conditions, as well as changes in domestic economic and political policies and the expected or perceived overall economic growth rate in China. Since December 2022, China began to modify restrictive measures associated with COVID-19 and had downgraded its management of COVID-19 to Class-B on January 8, 2023 in accordance with the Law of the People’s Republic of China on Prevention and Treatment of Infectious Disease. The extent to which the pandemic impacts our results of operations going forward will depend on future developments which are highly uncertain and unpredictable, including the frequency, duration and extent of outbreaks of COVID-19, the appearance of new variants with different characteristics, the effectiveness of efforts to contain or treat cases, and future actions that may be taken in response to the developments. We will need time to recover from the economic effectives of the pandemic even after business conditions begin to return to normal. To the extent the COVID-19 pandemic adversely affects our business and financial results, it may also have the effect of heightening many of the other risks described in this annual report. Any severe or prolonged slowdown in the global or Chinese economy may materially and adversely affect our business, results of operations and financial condition.
36
Our equity investments or establishment of joint ventures and any material disputes with our investment or joint venture partners may have an adverse effect on our financial results, business prospects and our ability to manage our business.
From time to time, subject to the availability of the necessary financial resources, we make equity investments into selected targets, such as mining data center developers, online game developers, operators or application platforms, or establish joint venture with business partners, to seek business growth opportunities. For example, in March 2019, we entered into a joint venture agreement with F&F. The immediate objective of this joint venture was to exclusively manufacture and distribute certain electric car model designed and developed by F&F in China. The electric vehicles business did not develop as we anticipated. In addition, in May 2019, we entered into a joint venture agreement with Shenzhen EN-plus Technologies Co., Ltd., or EN+, to establish a joint venture to engage in sales of electric vehicle charging equipment, investment, construction and operation of charging stations, and provision of operational services relating to charging equipment and platforms for electric vehicles. Currently, we do not expect to pursue such joint venture opportunity with EN+.
We may have limited power to direct or otherwise participate in the management of operations and strategies of the companies in which we invest or the joint ventures we establish. The diversion of our management’s attention away from our business and any difficulties encountered in managing our interests in the respective investees or joint ventures could have an adverse effect on our ability to manage our business. Any material disputes with our investment or joint venture partners and existing shareholders may also require us to allocate significant corporate and other resources.
Our investments may also be subject to market conditions and therefore are uncertain whether our resources and expenses devoted are able to be converted into revenue. In addition, we may not recover our equity investments if the companies in which we invest do not perform well and equity investments could result in the incurrence of operating or impairment losses, which could materially and adversely affect our results of operations.
We may not be able to prevent others from infringing upon our intellectual property rights, which may harm our business and expose us to litigation.
We regard our proprietary software, domain names, trade names, trademarks and similar intellectual properties as critical to our business. Intellectual property rights and confidentiality protection in China may not be as effective as in the United States or other countries. Monitoring and preventing the unauthorized use of proprietary technology is difficult and expensive. The steps we have taken may be inadequate to prevent the misappropriation of our proprietary technology. Any misappropriation could have a negative effect on our business and operating results. We may need to resort to court proceedings to enforce our intellectual property rights in the future. Litigation relating to our intellectual property might result in substantial costs and diversion of resources and management attention away from our business. See “—Risks Related to Doing Business in China—Uncertainties with respect to the PRC legal system could adversely affect us.”
We rely on services and licenses from third parties to carry out our businesses, and if there is any negative development in these services or licenses, our end users may cease to use our products and services.
We rely on third parties for certain services and licenses for our business, including game platforms and distributors for the distribution of our games, and other services and licenses for our operations. For example, we rely on third-party licenses for some of the software underlying our technology platform, and on China Telecom’s internet data centers for hosting our servers. See “Item 4. Information on the Company—B. Business Overview—Pricing, Distribution and Marketing.”
Any interruption or any other negative development in our ability to rely on these services and licenses, such as material deterioration of quality of the third-party services or the loss of intellectual property relating to licenses held by our licensors, could have a material and adverse impact on our business operations. In particular, our game licensors may be subject to intellectual property rights claims with respect to the games or software licensed to us. If such licensors cannot prevail on the legal proceedings brought against them, we could lose the right to use the licensed games or software. Furthermore, if our arrangements with any of these third parties are terminated or modified against our interest, we may not be able to find alternative solutions on a timely basis or on terms favorable to us. If any of these events occur, our end users may cease using our products and services, and our business, financial condition and results of operations may be materially and adversely affected.
37
Unexpected network interruptions caused by system failures or other internal or external factors may lead to user attrition, revenue reductions and may harm our reputation.
Any failure to maintain satisfactory performances, reliability, security and availability of our network infrastructure may cause significant harm to our reputation and our ability to attract and maintain users. The system hardware for our operations is located in several cities in China. We maintain our backup system hardware and operate our back-end infrastructure in Shanghai. Server interruptions, breakdowns or system failures in the cities where we maintain our servers and system hardware, including failures that may be attributable to sustained power shutdowns, or other events within or outside our control that could result in a sustained shutdown of all or a material portion of our services, could adversely impact our ability to service our users.
Our network systems are also vulnerable to damage from computer viruses, fire, flood, earthquake, power loss, telecommunications failures, computer hacking and similar events. We maintain property insurance policies covering our servers, but do not have business interruption insurance.
Our business may be harmed if our technology becomes obsolete or if our system infrastructure fails to operate effectively.
The industries we operate in are subject to rapid technological change. We need to anticipate the emergence of new technologies in cryptocurrency mining and online games, assess their acceptance and make appropriate investments. If we are unable to do so, new technologies in cryptocurrency mining and online game programming or operations could render our cryptocurrency mining inefficient or our games obsolete or unattractive. In addition, our business may be harmed if we are unable to upgrade our systems fast enough to accommodate increasing computing power and fluctuations in future traffic levels, avoid obsolescence or successfully integrate any newly developed or acquired technology with our existing systems. Capacity constraints could cause unanticipated system disruptions and slower response and processing time, affecting data transmission and efficiency. These factors could, among other things, cause our cryptocurrency mining activities to become inefficient or cause us to lose existing or potential customers and existing or potential game development partners.
We have been and may be subject to future intellectual property rights claims or other claims, which could result in substantial costs and diversion of our financial and management resources away from our business.
There is no assurance that all aspects of our business operation do not or will not infringe upon patents, valid copyrights or other intellectual property rights held by third parties. We may be subject to legal proceedings and claims from time to time relating to the intellectual property of others.
Some of our employees were previously employed at other companies, including our current and potential competitors. To the extent these employees have been involved in research at our company similar to research in which they had been involved at their former employers, we may become subject to claims that such employees have used or disclosed trade secrets or other proprietary information of their former employers. In addition, our competitors may file lawsuits against us in order to gain an unfair competitive advantage over us.
If any such claim arises in the future, litigation or other dispute resolution proceedings may be necessary to retain our ability to offer our current and future games, which could result in substantial costs and diversion of our financial and management resources. Furthermore, if we are found to have violated the intellectual property rights of others, we may be enjoined from using such intellectual property, incur additional costs to license or develop alternative games and be forced to pay fines and damages, each of which may materially and adversely affect our business and results of operations.
Variability in intellectual property laws may adversely affect our intellectual property position.
Intellectual property laws, and patent laws and regulations in particular, have been subject to significant variability either through administrative or legislative changes to such laws or regulations or changes or differences in judicial interpretation, and it is expected that such variability will continue to occur. Additionally, intellectual property laws and regulations differ among states, and countries. Variations in the patent laws and regulations or in interpretations of patent laws and regulations in the United States and other countries may diminish the value of our intellectual property and may change the impact of third-party intellectual property on us. Accordingly, we cannot predict the scope of patents that may be granted to us, the extent to which we will be able to enforce our patents against third parties, or the extent to which third parties may be able to enforce their patents against us.
38
Our business is subject to complex and evolving Chinese and international laws and regulations regarding data privacy and cybersecurity. Failure to protect confidential information of our customers and network against security breaches could damage our reputation and brand and substantially harm our business and results of operations.
As the regulations regarding data privacy and cybersecurity are quickly evolving in China and globally, we may become subject to new laws and regulations applying to the solicitation, collection, processing or use of personal or consumer information that could affect how we store, process and share data with our customers, suppliers and third-party merchants.
39
For example, in December 2012, the Standing Committee of the PRC National People’s Congress promulgated the Decision on Strengthening Network Information Protection, or the Network Information Protection Decision, to enhance the legal protection of information security and privacy on the internet. The Network Information Protection Decision also requires internet operators to take measures to ensure confidentiality of information of users. In July 2013, the MIIT promulgated the Provisions on Protection of Personal Information of Telecommunication and Internet Users to regulate the collection and use of users’ personal information in the provision of telecommunication service and internet information service in Chinese mainland. In August 2015, the Standing Committee of the National People’s Congress promulgated the Ninth Amendment to the Criminal Law, which became effective in November 2015 and amended the standards of crime of infringing citizens’ personal information and reinforced the criminal culpability of unlawful collection, transaction, and provision of personal information. It further provides that any ICP provider that fails to fulfill the obligations related to internet information security administration as required by applicable laws and refuses to rectify upon orders will be subject to criminal liability. In November 2016, the Standing Committee of the National People’s Congress promulgated the PRC Cyber Security Law, which requires, among others, that network operators take security measures to protect the network from unauthorized interference, damage and unauthorized access and prevent data from being divulged, stolen or tampered with. Network operators are also required to collect and use personal information in compliance with the principles of legitimacy, properness and necessity, and strictly within the scope of authorization by the subject of personal information unless otherwise prescribed by laws or regulations. On September 12, 2022, the CAC released the Decision on Amending the Cyber Security Law of the PRC (Draft for Comments) to solicit public opinions by September 29, 2022, aiming to further protect cybersecurity and effectively ensure the alignment between the Cyber Security Law and other newly promulgated laws and regulations. Significant capital, managerial and human resources are required to comply with legal requirements, enhance information security and to address any issues caused by security failures. In addition, the Civil Code promulgated in 2020 also provides specific provisions regarding the protection of personal information.
Since 2021, the PRC government authorities have increasingly focused on the protection of personal information and are improving the legislative system on information and data security continuously. On June 10, 2021, the Standing Committee of the National People’s Congress promulgated the PRC Data Security Law, which took effect in September 2021. The Data Security Law, among others, provides for a security review procedure for the data activities that may affect national security. On July 30, 2021, the state council promulgated the Regulations on Protection of Critical Information Infrastructure, which became effective on September 1, 2021. Pursuant to the Regulations on Protection of Critical Information Infrastructure, critical information infrastructure shall mean any important network facilities or information systems of the important industry or field such as public communication and information service, energy, transportation, water conservation, finance, public services, e-government affairs and national defense science, which may endanger national security, people’s livelihood and public interest in case of damage, function loss or data leakage. In addition, relevant administration departments of each critical industry and sector, or Protection Departments, shall be responsible to formulate eligibility criteria and determine the critical information infrastructure operator in the respective industry or sector. The operators shall be informed about the final determination as to whether they are categorized as critical information infrastructure operators. However, the exact scope of “critical information infrastructure operators” under the current regulatory regime remains unclear, and the PRC government authorities may have wide discretion in the interpretation and enforcement of these laws. Therefore, we cannot rule out the possibility that we may be deemed as a critical information infrastructure operator under the laws and regulations of Chinese mainland. A final version of the Draft Measures is adopted and the definition of “critical information infrastructure operators” remains unclear. If we are deemed as a critical information infrastructure operator under the cybersecurity laws and regulations of Chinese mainland, we must fulfill certain obligations as required under such cybersecurity laws and regulations, including, among others, storing personal information and important data collected and produced within the territory of Chinese mainland during our operations in Chinese mainland, which we have fulfilled in our business, and we may be subject to review when purchasing internet products and services. On December 28, 2021, thirteen ministries and commissions, including the National Internet Information Office, the National Development and Reform Commission, the Ministry of Industry and Information Technology, the Ministry of Public Security, the Ministry of National Security, the Ministry of Finance, the Ministry of Commerce, the People’s Bank of China, the State Administration for Market Regulation, the State Administration of Radio and Television, the China Securities Regulatory Commission, the State Secret Service, and the State Cryptography Administration, issued the Measures for Cybersecurity Review (2021), which emphasized that operators of “critical information infrastructure” or data processors holding over one million users’ personal information shall apply with the Cybersecurity Review Office for a cybersecurity review before any public offering at a foreign stock exchange. The Measures for Cybersecurity Review that took effect on February 15, 2022 provide that the purchase of network products and services by critical information infrastructure operator and the data processing activities carries out online platform operators, which affects or may affect national security, shall be subject to cybersecurity review in accordance with the present Measures. In connection with offering and listing in an overseas market, an online platform operator who possesses the personal information of more than one million users shall declare to the Office of Cybersecurity Review for cybersecurity review.
40
On November 14, 2021, the CAC released the Regulations on the Network Data Security (Draft for Comments), or the Draft Regulations. The Draft Regulations provide that data processors refer to individuals or organizations that autonomously determine the purpose and the manner of processing data. In accordance with the Draft Regulations, data processors shall apply for a cybersecurity review for the following activities: (i) merger, reorganization or division of internet platform operators that have acquired a large number of data resources related to national security, economic development or public interests to the extent that affects or may affect national security; (ii) listing abroad of data processors which process over one million users’ personal information; (iii) the listing of data processors in Hong Kong which affects or may affect national security; or (iv) other data processing activities that affect or may affect national security. However, there have been no clarifications from the authorities as of the date of this annual report as to the standards for determining such activities that “affects or may affect national security.” See “Item 4.B. Information on the Company—Business Overview—Regulations.” As of the date of this annual report, the Draft Regulations were released for public comment only, and their respective provisions and the anticipated adoption or effective date may be subject to change with substantial uncertainty. The Measures for Cybersecurity Review (2021) and the Draft Regulations remain unclear on whether the relevant requirements will be applicable to companies that have been listed in the United States and Hong Kong, such as us. We cannot predict the impact of the Measures for Cybersecurity Review (2021) and the Draft Regulations, if any, at this stage, and we will closely monitor and assess any development in the rule-making process. As of the date of this annual report, we have not been involved in any formal investigations on cybersecurity review made by the CAC on such basis. However, if we are not able to comply with the cybersecurity and network data security requirements in a timely manner, or at all, we may be subject to government enforcement actions and investigations, fines, penalties, suspension of our non-compliant operations, or removal of our app from the relevant application stores, among other sanctions, which could materially and adversely affect our business and results of operations. In addition to the cybersecurity review, the Draft Regulations requires that data processors processing “important data” or listed overseas shall conduct an annual data security assessment by itself or commission a data security service provider to do so, and submit the assessment report of the preceding year to the municipal cybersecurity department by the end of January each year. As advised by our PRC legal counsel, if a final version of the Draft Regulations is adopted, we may be subject to review when conducting data processing activities and annual data security assessment and may face challenges in addressing its requirements and make necessary changes to our internal policies and practices in data processing. As advised by our PRC legal counsel, we are not required to file an application for the cybersecurity review by CAC for our previous issuance of securities to foreign investors as of the date of this annual report because (i) we are not a critical information infrastructure operator, (ii) we collect less than one million users’ information through our internet platform in China—the amount of registered users are approximately 100,000 as of the filing date of this annual report, and (iii) our business does not affect national security. Thus, our PRC legal counsel does not expect that, as of the date of this annual report, we are required to file an application for the cybersecurity review by CAC. Based on the foregoing, our PRC legal counsel does not expect that, as of the date of this annual report, the current applicable laws on cybersecurity in Chinese mainland would have a material adverse impact on our business.
On August 20, 2021, the Standing Committee of the National People’s Congress of China promulgated the Personal Information Protection Law, which integrates the scattered rules with respect to personal information rights and privacy protection and took effect on November 1, 2021. We do not collect user personal information. We do not collect any sensitive personal information or other excessive personal information that is not related to the corresponding services. We update our privacy policies from time to time to meet the latest regulatory requirements of the CAC and other authorities and adopt technical measures to protect data and ensure cybersecurity in a systematic way. Nonetheless, the Personal Information Protection Law raises the protection requirements for processing personal information, and many specific requirements of the Personal Information Protection Law remain to be clarified by the CAC, other regulatory authorities, and courts in practice. We may be required to make further adjustments to our business practices to comply with the personal information protection laws and regulations. See “Item 4.B. Information on the Company—Business Overview—Regulations.”
The PRC government authorities also further enhanced the supervision and regulation of cross-border data transmission. On July 7, 2022, the CAC promulgated the Measures for the Security Assessment of Cross-border Data Transfer, which became effective on September 1, 2022. In accordance with such measures, data processors will be subject to security assessment conducted by the CAC prior to any cross-border transfer of data if the transfer involves (i) important data; (ii) personal information transferred overseas by operators of critical information infrastructure or a data processor that has processed personal data of more than one million persons; (iii) personal information transferred overseas by a data processor which has already provided personal data of 100,000 persons or sensitive personal data of 10,000 persons overseas since January 1 of the preceding year; or (iv) other circumstances as required by the CAC. In addition, any cross-border data transfer activities conducted in violation of the Measures for the Security Assessment of Cross-border Data Transfer before the effectiveness of such measures are required to be rectified within six months of the effectiveness date thereof. Since these measures are relatively new, there are still substantial uncertainties with respect to the interpretation and implementation of these measures in practice and how they will affect our business operation.
41
The PRC Cyber Security Law, the Data Security Law and Civil Code are relatively new and subject to interpretation by the regulators. Although we only gain access to user information that is necessary for, and relevant to, the services provided, the data we obtain and use may include information that is deemed as “personal information”, “network data” or “important data” under the PRC Cyber Security Law, the Civil Code and related data privacy and protection laws and regulations. As such, we have adopted a series of measures to ensure that we comply with relevant laws and regulations in the collection, use, disclosure, sharing, storage, and security of user information and other data. The Data Security Law also stipulates that the relevant authorities will formulate the catalogues for important data and strengthen the protection of important data, and state core data, i.e. data having a bearing on national security, the lifelines of national economy, people’s key livelihood and major public interests, shall be subject to stricter management system. “Item 4.B. Information on the Company—Business Overview—Regulations.” The exact scopes of important data and state core data remain unclear and may be subject to further interpretation. If any data that we are in possession of constitutes important data or state core data, we may be required to adopt stricter measures for protection and management of such data.
On February 24, 2023, the CAC issued the Measures for Standard Contract on Personal Information Export (“the Measures”), which will take effect on June 1, 2023, and the Standard Contract on Personal Information Export (“the Standard Contract”). The Measures consist of 13 articles, clarifying the scope of application, applicable conditions, requirements for supporting personal information protection impact assessments, record-keeping requirements, and other related matters for the standard contract on personal information export. If a personal information processor provides personal information to overseas parties by entering into standard contracts, it shall meet the following conditions at the same time:(1) It shall not be a operator of critical information infrastructure; (2) The number of individuals whose personal information is processed shall be less than 1 million; (3) The cumulative number of individuals whose personal information has been provided to overseas parties shall be less than 100,000 since January 1 of the previous year; (4) The cumulative number of individuals whose sensitive personal information has been provided to overseas parties shall be less than 10,000 since January 1 of the previous year. As of the issuance date of this annual report, the Company does not involve providing personal information to overseas organizations, and there is no situation of providing personal information to overseas data processors. However, the Measures do not clarify whether the regulations still apply to companies providing personal information of their own directors and senior executives (such as their names, ages, and addresses that need to be disclosed in prospectuses) to overseas intermediaries and regulatory authorities. Based on the foregoing, our PRC legal counsel does not expect that, as of the date of this annual report, the current applicable laws of Chinese mainland on personal information export would have a material adverse impact on our business.
In addition, we may need to comply with increasingly complex and rigorous regulatory standards enacted to protect business and personal data in the U.S., Europe and elsewhere. For example, the European Union adopted the General Data Protection Regulation, or the GDPR, which became effective on May 25, 2018. The GDPR imposes additional obligations on companies regarding the handling of personal data and provides certain individual privacy rights to persons whose data is stored. Compliance with existing, proposed and recently enacted laws (including implementation of the privacy and process enhancements called for under GDPR) and regulations can be costly; any failure to comply with these regulatory standards could subject us to legal and reputational risks.
We generally comply with industry standards and are subject to the terms of our own privacy policies. Compliance with any additional laws could be expensive, and may place restrictions on the conduct of our business and the manner in which we interact with our customers. Any failure to comply with applicable regulations could also result in regulatory enforcement actions against us, and misuse of or failure to secure personal information could also result in violation of data privacy laws and regulations, proceedings against us by governmental authorities or other authorities, damage to our reputation and credibility and could have a negative impact on revenues and profits.
Significant capital and other resources may be required to protect against information security breaches or to alleviate problems caused by such breaches or to comply with our privacy policies or privacy-related legal obligations. The resources required may increase over time as the methods used by hackers and others engaged in online criminal activities are increasingly sophisticated and constantly evolving. Any failure or perceived failure by us to prevent information security breaches or to comply with privacy policies or privacy-related legal obligations, or any compromise of security that results in the unauthorized release or transfer of personally identifiable information or other customer data, could cause our customers to lose trust in us and could expose us to legal claims. Any perception by the public that online transactions or the privacy of user information are becoming increasingly unsafe or vulnerable to attacks could inhibit the growth of our business.
42
Our operating results may fluctuate due to various factors, and therefore may not be indicative of our future results.
Our operating results have experienced fluctuations from time to time and will likely continue to fluctuate in the future. These fluctuations in operating results depend on a variety of factors, including crypto price fluctuations, mining difficulty, market sentiment in the crypto space, the timing of new game launches, the expiration or termination of existing game licenses, and acquisition or disposal of subsidiaries. Other factors include the demand for our products and the products of our competitors, the level of usage of illegal game servers, the level of usage of the internet, the size and rate of growth of the online game market and development and promotional expenses related to the introduction of new products. In addition, because our game software is susceptible to unauthorized character enhancements, we may periodically delete characters that are enhanced with unauthorized modifications. This has caused some affected customers to stop playing the respective game, which, in the aggregate, may cause our operating results to fluctuate.
To a significant degree, our operating expenses are based on planned expenditures and our expectations regarding prospective customer usage. Failure to meet our expectations could disproportionately and adversely affect our operating results in any given period. As a result, our historical operating results may not necessarily be indicative of our future results.
Our business depends substantially on the continuing efforts of our senior executives, and our business may be severely disrupted if we lose their services.
Our business and prospect depend heavily upon the continued services of our senior executives. We rely on their expertise in business operations, technology support and sales and marketing and on their relationships with our shareholders and distributors. We do not maintain key-man life insurance for any of our key executives. If one or more of our key executives are unable or unwilling to continue in their present positions, we may not be able to replace them easily or at all. As a result, our business may be severely disrupted, our financial condition and results of operations may be materially and adversely affected, and we may incur additional expense to recruit and train personnel.
Each of our executive officers has entered into an employment agreement with us, which contains confidentiality and non-competition provisions. If any disputes arise between our executive officers and us, we cannot assure you the extent to which any of these agreements could be enforced in China, where these executive officers reside and hold most of their assets, in light of uncertainties with the PRC legal system. See “Item 3. Key Information—D. Risk Factors—Risks Related to Doing Business in China—Uncertainties with respect to the PRC legal system could adversely affect us.”
If we are unable to attract, train and retain key individuals and highly skilled employees, our business may be adversely affected.
Our business relies on our ability to hire and retain additional qualified employees, including skilled and experienced online game developers. Since our industry is characterized by high demand and intense competition for talent, we may need to offer higher compensation and other benefits in order to retain key personnel in the future. We cannot assure you that we will be able to attract or retain the qualified game developers or other key personnel that we will need to achieve our business objectives.
We have limited business insurance coverage in China and other areas.
The insurance industry in China is still at an early stage of development. Insurance companies in China offer limited business insurance products. Additionally, we cease to possess significant operating assets located in China. As a result, we do not have any business liability or disruption insurance coverage for our operations in China. Any business disruption, litigation or natural disaster might result in our incurring substantial costs and the diversion of our resources.
Our mining machines are located in the U.S., Canada, Russia, Kyrgyzstan and Kazakhstan. We are in the process to obtain insurance on our mining machines. We currently rely on the data center operators to insure their data centers, including, among others, our mining machines. Operators of data centers are holders of their own insurance policies. We cannot guarantee that the data center operators have fulfilled their obligations to comply with the insurance coverage requirements.
Some of our subsidiaries, the variable interest entity and its subsidiaries, and joint ventures in Chinese mainland engaged in certain business activities beyond the authorized scope of their respective licenses, and if they are subject to administrative penalties or fines, our operating results may be adversely affected.
Some of our subsidiaries, the variable interest entity and its subsidiaries, and joint ventures in Chinese mainland engaged in business activities that were not within the authorized scope of their respective licenses in the past. The relevant PRC authorities may impose administrative fines or other penalties for the non-compliance with the authorized scope of the business licenses, which may in turn adversely affect our operating results.
43
Uncertainty and instability resulting from the conflict between Russia and Ukraine could negatively impact our business, financial condition and operations.
We conduct certain of our mining operations in Russia by entering into hosting agreements pursuant to which our machines are co-located and operated in data centers in Russia. Our mining business in Russia contributed to approximately 8.1% of our revenue in 2022. We cannot assure you that our ability to continue using and paying for hosting services provided by Russian partners will not be materially affected by any such sanctions or other restrictions in the future.
The U.S. government and other governments in jurisdictions in which we operate may swiftly impose expansive economic sanctions that may have a material impact on our operations and require us to take, or refrain from taking, specific actions, including, but not limited to, ceasing agreements or mining operations involving Russia or transporting our mining machines out of Russia. Russia is considering a number of severe measures aimed at mitigating the effect of sanctions imposed against it by the U.S., EU, UK and other governments in connection with the Russia-Ukraine conflict, including nationalization and seizures of assets held by foreign businesses under certain circumstances. In addition, existing Russian legal frameworks may be unfairly or unevenly enforced, and courts may decline to enforce legal protections covering our investments and business partnerships in Russia altogether. In the future, the U.S. government or other governmental authorities may designate certain of our Russian partners as individuals or entities as subject to sanctions. As a result, we might be prohibited from doing businesses with such partners. The Russian government’s ability to raise funds, including cryptocurrency, has been restricted. If the Russia-Ukraine conflict continues, the value of cryptocurrency, such as Bitcoin, which our Russian operation concerns, may be materially affected.
On April 20, 2022, the U.S. Department of the Treasury’s Office of Foreign Assets Control (“OFAC”) added to its list of Specially Designated Nationals (the “SDN List”) certain companies operating in Russia’s virtual currency mining industry, including BitRiver AG (“BitRiver”). In the past, we partnered with BitRiver to carry out our mining business in Russia. Our mining business with BitRiver, our sole mining partner in Russia, contributed to approximately 8.1% of our revenue in 2022. OFAC included BitRiver on the SDN List pursuant to Executive Order 14024, for operating or having operated in the technology sector of the Russian Federation’s economy. BitRiver’s Russia-based subsidiaries were put on the SDN List, also pursuant to Executive Order 14024, for being owned or controlled by, or for having acted or purported to act for or on behalf of, directly or indirectly, BitRiver. Any entity in which BitRiver, or any of its designated subsidiaries, has a 50% or greater, direct or indirect, ownership interest is also subject to U.S. sanctions. Such sanctions may materially affect our mining operations in Russia, and we have decided to terminate our partnership with BitRiver. In response to the sanctions, we plan to (i) dispose of our mining machines, (ii) transfer our mining machines outside of Russia, or (iii) for those mining machines not transferred or disposed of, sign hosting agreements with entities located outside of Russia. As of the date of this annual report, as part of the termination arrangements, our operations with BitRiver have been downsized. We expect to wind up such operations completely by the end of 2023. If we are not able to successfully mitigate some or all disruptions due to our termination of such relationship and the disposal or relocation of our mining machines, there could be a material adverse impact on our business, financial condition and results of operations.
We could be liable for breaches of security of third-party online payment channels, which may have a material adverse effect on our reputation and business.
Currently, a portion of our online game operation revenues are generated from sales through third-party online payment platforms. In such transactions, secured transmission of confidential information, such as customers’ credit card numbers and expiration dates, personal information and billing addresses, over public networks, in some cases including our website, is essential to maintain consumer confidence. While we have not experienced any material breach of our security measures to date, we cannot assure you that our current security measures are adequate. We do not have control over the security measures of our third-party online payment vendors and we cannot assure you that these vendors’ security measures are adequate or will be adequate with the expected increased usage of online payment systems. Security breaches of the online payment systems that we use could expose us to litigation and possible liability for failing to secure confidential customer information and could harm our reputation, ability to attract customers and ability to encourage customers to purchase in-game items.
44
A significant deficiency in our internal control over financial reporting has been identified, and if we fail to maintain an effective system of internal control over financial reporting, we may not be able to accurately report our financial results, meet our reporting obligations or prevent fraud.
We are required to assess the effectiveness of our disclosure controls and procedures and internal control over financial reporting. As defined in standards established by the United States Public Company Accounting Oversight Board, or the PCAOB, a “significant deficiency” is deficiency, or a combination of deficiencies, in internal control over financial reporting that is less severe than a material weakness, yet important enough to merit attention by those responsible for oversight of our financial reporting.
In connection with the audit of our consolidated financial statements for the year ended December 31, 2022, identified significant deficiency as of December 31, 2022, in accordance with the standards established by the Public Company Accounting Oversight Board of the United States, or PCAOB.
For the year ended December 31,2022, the significant deficiency identified related to the untimely period-end closing of our subsidiaries abroad. To remedy our identified significant deficiency, we will strengthen the management of our subsidiaries, we will improve and perfect our reporting process.
In documenting our internal control procedures, in order to satisfy the requirements of Section 404 of the Sarbanes-Oxley Act of 2002, or Section 404, we may identify other weaknesses and deficiencies in our internal control over financial reporting. In addition, if we fail to maintain the adequacy of our internal control over financial reporting, as these standards are modified, supplemented or amended from time to time, we may not be able to conclude on an ongoing basis that we have effective internal control over financial reporting in accordance with Section 404. If we fail to achieve and maintain an effective internal control environment, we could suffer material misstatements in our financial statements and fail to meet our reporting obligations, which would likely cause investors to lose confidence in our reported financial information. This could in turn limit our access to capital markets, harm our results of operations, and lead to a decline in the trading price of our ADSs.
Additionally, ineffective internal control over financial reporting could expose us to increased risk of fraud or misuse of corporate assets and subject us to potential delisting from the Nasdaq, regulatory investigations and civil or criminal sanctions. We may also be required to restate our financial statements from prior periods.
Failure to achieve and maintain effective internal controls could have a material adverse effect on our business, results of operations and the trading price of our ADSs.
We are subject to reporting obligations under the U.S. securities laws. The Securities and Exchange Commission, or the SEC, as required by Section 404 of the Sarbanes-Oxley Act of 2002, has adopted rules requiring public companies to include a report of management in its annual report that contains management’s assessment of the effectiveness of such company’s internal controls over financial reporting.
In preparing our consolidated financial statements for the fiscal year ended December 31, 2020 and 2021, we and our independent registered public accounting firms identified material weakness in our internal control over financial reporting, in accordance with the standards established by the Public Company Accounting Oversight Board of the United States, or PCAOB. As defined in the standards established by the PCAOB, a “material weakness” is a deficiency, or combination of deficiencies, in internal control over financial reporting, such that there is a reasonable possibility that a material misstatement of the annual or interim financial statements will not be prevented or detected on a timely basis. For the year ended December 31, 2021, the material weaknesses identified were that (a) we failed to maintain and implement controls over our period-end closing and financial reporting process in a timely manner, and (b) we lacked accounting personnel with knowledge of U.S. GAAP and SEC financial reporting requirements, which resulted in a number of adjustments detected and or proposed by our auditor. We took improvement measures and we believe our internal control over financial reporting was improved. However, we still identified significant deficiency for the year ended December 31, 2022. The significant deficiency identified related to the untimely period-end closing of our subsidiaries abroad. To remedy our identified significant deficiency, we will strengthen the management of our subsidiaries, we will improve and perfect our reporting process.
If we fail to maintain effective internal controls over financial reporting in the future, our management and, if applicable, our independent registered public accounting firm may not be able to conclude that we have effective internal controls over financial reporting at a reasonable assurance level. This could result in a loss of investor confidence in the reliability of our financial reporting which in turn could negatively impact the trading price of our ADSs and result in lawsuits being filed against us by our shareholders or otherwise harm our reputation. Furthermore, we have incurred and anticipate that we will continue to incur considerable costs and use significant management time and other resources in an effort to comply with Section 404 and other requirements of the Sarbanes-Oxley Act.
45
Changes in accounting standards may adversely affect our financial statements
A change in accounting standards or practices may have a significant effect on our results of operations and may affect our reporting of transactions completed before the change is effective. New accounting pronouncements and varying interpretations of accounting pronouncements have occurred and may occur in the future. Changes to existing rules or the application thereof and changes to current practices may adversely affect our reported financial results or the way we conduct our business. For example, Accounting Standards Codification 606, “Revenue from Contracts with Customers,” or ASC 606, became effective on January 1, 2018. We adopted ASC 606 on January 1, 2018. Effective from January 1, 2019, we adopted ASC 842, a new accounting standard on the recognition of right-of-use assets and lease liabilities issued by FASB, and have applied this accounting standard on a modified retrospective basis and have elected not to restate comparative periods. As a result, we recorded operating lease right-of-assets of RMB9.3 million, current portion of operating lease liabilities of RMB3.4 million and non-current portion of operating lease liabilities of RMB6.3 million as of December 31, 2019. Effective from January 1, 2020, we adopted ASC 326, Credit Losses. The adoption of ASC 326 did not have significant impact on our consolidated financial statements and related disclosures as a result. There may be other standards that become effective in the future that may have a material impact on our consolidated financial statements and will result in a significant gross up of both our assets and liabilities.
We face risks related to natural disasters and health epidemics.
In addition to the impact of COVID-19, our business could be materially and adversely affected by natural disasters, other health epidemics or other public safety concerns affecting the PRC, and particularly Shanghai. Natural disasters may give rise to server interruptions, breakdowns, system failures, technology platform failures or internet failures, which could cause the loss or corruption of data or malfunctions of software or hardware as well as adversely affect our ability to operate our platforms and provide services and solutions. Our business could also be adversely affected if our employees are affected by health epidemics. In addition, our results of operations could be adversely affected to the extent that any health epidemic harms the Chinese economy in general. Our headquarters is located in Shanghai, where most of our directors and management and the majority of our employees currently reside. Most of our system hardware and back-up systems are hosted in facilities located in Shanghai. Consequently, if any natural disasters, health epidemics or other public safety concerns were to affect Shanghai, our operation may experience material disruptions, which may materially and adversely affect our business, financial condition and results of operations.
Risks Related to Our Corporate Structure
If the PRC government determines that the contractual arrangements constituting part of the variable interest entity structure do not comply with laws and regulations of Chinese mainland, or if these laws and regulations change or are interpreted differently in the future, we could be subject to severe penalties or be forced to relinquish our interests in those operations.
Foreign ownership of certain of our businesses including value-added telecommunication services is subject to restrictions under current laws and regulations of Chinese mainland. For example, foreign investors are not allowed to own more than 50% of the equity interests in a value-added telecommunication service provider (excluding e-commerce, domestic multi-party communications, data collection and transmission services and call centers) and the main foreign investor in the foreign-invested telecommunication enterprise must have experience in providing value-added telecommunications services overseas and maintain a good track record.
We are a Cayman Islands company and our Chinese mainland subsidiaries are considered foreign-invested enterprises. To comply with laws and regulations of Chinese mainland, we conduct our operations in Chinese mainland through a series of contractual arrangements entered into the variable interest entity in Chinese mainland and its Chinese mainland subsidiaries, including Shanghai IT.
In the opinion of our PRC legal counsel, (i) the ownership structures of the variable interest entity in Chinese mainland and the Chinese mainland subsidiaries that have entered into contractual arrangements with the variable interest entity, including Shanghai IT, comply with all existing laws and regulations of Chinese mainland; and (ii) the contractual arrangements between the Chinese mainland subsidiaries, including Shanghai IT, the variable interest entity and its respective shareholders governed by laws of Chinese mainland are valid, binding and enforceable, and will not result in any violation of laws or regulations of Chinese mainland currently in effect.
46
However, we are a Cayman Islands holding company with no equity ownership in the consolidated variable interest entity and we conduct our operations in Chinese mainland primarily through the consolidated variable interest entity with which we have maintained contractual arrangements. Investors in our Class A ordinary shares or the ADSs thus are not purchasing equity interest in the consolidated variable interest entity in Chinese mainland but instead are purchasing equity interest in a Cayman Islands holding company. If the PRC government determines that the contractual arrangements constituting part of the variable interest entity structure do not comply with laws and regulations of Chinese mainland, or if these laws and regulations change or are interpreted differently in the future, we could be subject to severe penalties or be forced to relinquish our interests in those operations. We may not be able to repay the notes and other indebtedness, and the securities we are registering may significantly decline in value or become worthless, if the determinations, changes, or interpretations result in our inability to conduct business operations of the consolidated variable interest entity. Our holding company in the Cayman Islands, the consolidated variable interest entity, and investors of our company face uncertainty about potential future actions by the PRC government that could affect the enforceability of the contractual arrangements with the consolidated variable interest entity and, consequently, significantly affect the financial performance of the consolidated variable interest entity and our company as a group.
Our PRC legal counsel has also advised us that there are substantial uncertainties regarding the interpretation and application of current and future laws, regulations and rules in Chinese mainland; accordingly, the PRC regulatory authorities may take a view that is contrary to the opinion of our PRC legal counsel. It is uncertain whether any other new laws or regulations of Chinese mainland relating to variable interest entity structures will be adopted or if adopted, what they would provide. If we or any of the variable interest entity are found to be in violation of any existing or future laws or regulations of Chinese mainland, or fail to obtain or maintain any of the required permits or approvals, the relevant PRC regulatory authorities would have broad discretion to take action in dealing with such violations or failures, including:
| ● | revoking the business licenses of such entities; |
| ● | discontinuing or restricting the conduct of any transactions between certain of our Chinese mainland subsidiaries and the variable interest entity; |
| ● | imposing fines, confiscating the income from the variable interest entity, or imposing other requirements with which we or the variable interest entity may not be able to comply; |
| ● | requiring us to restructure our ownership structure or operations, including terminating the contractual arrangements with the variable interest entity and deregistering the equity pledges of the variable interest entity, which in turn would affect our ability to consolidate, derive economic interests from, or conduct business operations through contractual arrangements with the consolidated variable interest entity; or |
| ● | restricting or prohibiting our use of the proceeds of any of our financing outside of Chinese mainland to finance our business and operations in Chinese mainland. |
The imposition of any of these penalties would result in a material and adverse effect on our ability to conduct our business. In addition, it is unclear what impact the PRC government actions would have on us and on our ability to consolidate the financial results of the variable interest entity in our consolidated financial statements, if the PRC government authorities were to find our legal structure and contractual arrangements to be in violation of laws and regulations of Chinese mainland. If the imposition of any of these government actions causes us to lose our right to direct the activities of the variable interest entity or our right to receive substantially all the economic benefits and residual returns from the variable interest entity and we are not able to restructure our ownership structure and operations in a satisfactory manner, we would no longer be able to consolidate the financial results of the variable interest entity in our consolidated financial statements. Either of these results, or any other significant penalties that might be imposed on us in this event, would have a material adverse effect on our financial condition and results of operations.
47
Although we believe we, our Chinese mainland subsidiaries and the variable interest entity comply with current laws and regulations of Chinese mainland, we cannot assure you that the PRC government would agree that our contractual arrangements comply with licensing, registration or other regulatory requirements in Chinese mainland, with existing policies or with requirements or policies that may be adopted in the future. The PRC government has broad discretion in determining rectifiable or punitive measures for non-compliance with or violations of laws and regulations of Chinese mainland. If the PRC government determines that we or the variable interest entity do not comply with applicable law, it could revoke the variable interest entity’s business and operating licenses, require the variable interest entity to discontinue or restrict the variable interest entity’s operations, restrict the variable interest entity’s right to collect revenues, block the variable interest entity’s websites, require the variable interest entity to restructure our operations, impose additional conditions or requirements with which the variable interest entity may not be able to comply, impose restrictions on the variable interest entity’s business operations or on their customers, or take other regulatory or enforcement actions against the variable interest entity that could be harmful to their business. Any of these or similar occurrences could significantly disrupt our or the variable interest entity’s business operations or restrict the variable interest entity from conducting a substantial portion of their business operations, which could materially and adversely affect the variable interest entity’s business, financial condition and results of operations. If any of these occurrences results in our inability to direct the activities of any of the variable interest entity that most significantly impact its economic performance, and/or our failure to receive the economic benefits from any of the variable interest entity, we may not be able to consolidate these entities in our consolidated financial statements in accordance with U.S. GAAP.
Contractual arrangements in relation to the variable interest entity may be subject to scrutiny by the PRC tax authorities and they may determine that we or the variable interest entity owes additional taxes, which could negatively affect our financial condition and the value of your investment.
Under applicable laws and regulations of Chinese mainland, arrangements and transactions among related parties may be subject to audit or challenge by the PRC tax authorities. We could face material and adverse tax consequences if the PRC tax authorities determine that the contractual arrangements in relation to the variable interest entity were not entered into on an arm’s length basis in such a way as to result in an impermissible reduction in taxes under applicable laws, rules and regulations of Chinese mainland, and adjust the taxable income of the variable interest entity in the form of a transfer pricing adjustment. A transfer pricing adjustment could, among other things, result in a reduction of expense deductions recorded by the variable interest entity for PRC tax purposes, which could in turn increase its tax liabilities without reducing tax expenses of our Chinese mainland subsidiaries. In addition, the PRC tax authorities may impose late payment fees and other penalties on the variable interest entity for the adjusted but unpaid taxes according to the applicable regulations. Our financial position could be materially and adversely affected if the variable interest entity’s tax liabilities increase or if it is required to pay late payment fees and other penalties.
Our current corporate structure and business operations may be affected by the Foreign Investment Law.
On March 15, 2019, the National People’s Congress promulgated the Foreign Investment Law, or the FIL, which took effect on January 1, 2020 and replaced the existing laws regulating foreign investment in Chinese mainland, namely, the Sino-Foreign Equity Joint Venture Law, the Sino-Foreign Cooperative Joint Venture Law and the Wholly Foreign-owned Enterprise Law, or Existing FIE Laws, together with their implementation rules and ancillary regulations. The FIL embodies an expected regulatory trend in Chinese mainland to rationalize its foreign investment regulatory regime in line with prevailing international practice and the legislative efforts to unify the corporate legal requirements for both foreign and domestic investments. See “Item 4. Information on the Company—B. Business Overview—Government Regulations—Regulation on Foreign Investment.”
48
Uncertainties still exist in relation to interpretation and implementation of the FIL, especially with respect to, including, among other things, the nature of variable interest entity contractual arrangements and specific rules regulating the organization form of foreign-invested enterprises within the five-year transition period. While FIL does not define contractual arrangements as a form of foreign investment explicitly, we cannot assure you that future laws and regulations will not provide for contractual arrangements as a form of foreign investment. Therefore, there can be no assurance that our business operations conducted through contractual arrangements with the consolidated variable interest entity will not be deemed as foreign investment in the future. Despite the lack of legal majority ownership, we are able to direct the activities of and derive economic benefits from the consolidated variable interest entity and therefore our Cayman Island holding company is considered the primary beneficiary of the consolidated variable interest entity for accounting purposes and consolidates the variable interest entity and its subsidiaries as required by Accounting Standards Codification topic 810, Consolidation. Accordingly, we treat the consolidated variable interest entity as a consolidated entity under U.S. GAAP and we consolidate the financial results of the consolidated variable interest entity in our consolidated financial statements in accordance with U.S. GAAP. Neither The9 Limited nor its investors have an equity ownership in, direct foreign investment in, or control through such ownership or investment of, the consolidated variable interest entity, and the contractual arrangements are not equivalent to an equity ownership in the business of the consolidated variable interest entity. The Special Administrative Measures on Access of Foreign Investment (Negative List) (Edition 2020), or the 2020 Negative List, was jointly issued by the Ministry of Commerce, or the MOC, and the National Development and Reform Commission, or the NDRC, on June 23, 2020, which took effect on July 23, 2020, and the Special Administrative Measures on Access of Foreign Investment (Negative List) (Edition 2021), or the 2021 Negative List, was jointly issued by the MOC, and the NDRC, on December 27, 2021, which took effect on January 1, 2022. The 2020 Negative List and the 2021 Negative List stipulate the special administrative measures on access of foreign investment. Industries not listed in the 2020 Negative List and the 2021 Negative List are generally deemed as falling into categories of “encouraged” or “permitted” unless specifically restricted by other laws of Chinese mainland. Our current business operations in Chinese mainland falls in the “prohibited” industry for foreign investment. However, even though FIL does not define contractual arrangements as a form of foreign investment explicitly, there can be no assurance that our contractual arrangements will be valid and legal at all times. In the event that any possible implementing regulations of the FIL, any other future laws, administrative regulations or provisions deem contractual arrangements as a way of foreign investment, our contractual arrangements may be deemed as invalid and illegal, we may be required to unwind the variable interest entity contractual arrangements and/or dispose of any affected business. Also, if future laws, administrative regulations or provisions mandate further actions to be taken with respect to existing contractual arrangements, we may face substantial uncertainties as to whether we can complete such actions in a timely manner, or at all. Furthermore, under the FIL, foreign investors or the foreign investment enterprise should be imposed legal liabilities for failing to report investment information in accordance with the requirements. In addition, the FIL provides that foreign invested enterprises established according to the existing laws regulating foreign investment may maintain their structure and corporate governance within a five-year transition period, which means that we may be required to adjust the structure and corporate governance of certain of our Chinese mainland subsidiaries in such transition period. Failure to take timely and appropriate measures to cope with any of these or similar regulatory compliance challenges could materially and adversely affect our current corporate structure, corporate governance and business operations.
Laws and regulations of Chinese mainland restrict foreign ownership of internet content provision, internet culture operation and internet publishing licenses, and substantial uncertainties exist with respect to the application and implementation of laws and regulations of Chinese mainland.
We are a Cayman Islands exempted company and, as such, we are classified as a foreign enterprise under laws of Chinese mainland. Various regulations of Chinese mainland currently restrict foreign or foreign-owned entities from holding certain licenses required in Chinese mainland to provide online game operation services over the internet, including ICP, internet culture operation and internet publishing licenses. In light of such restrictions, we primarily rely on Shanghai IT, the variable interest entity, to hold and maintain the licenses necessary for the operation of our online games in Chinese mainland.
In July 2006, the MIIT issued a notice entitled “Notice on Strengthening Management of Foreign Investment in Operating Value-Added Telecommunication Services,” or the MII Notice, which prohibits ICP license holders from leasing, transferring or selling a telecommunications business operating license to foreign investors in any form, or providing resources, sites or facilities to any foreign investors for their illegal operation of a telecommunications business in Chinese mainland. The notice also requires that ICP license holders and their shareholders directly own the domain names and trademarks used by such ICP license holders in their daily operations. The notice further requires each ICP license holder to have the necessary facilities for its approved business operations and to maintain such facilities in the regions covered by its license. In addition, all value-added telecommunication service providers are required to maintain network and information security in accordance with the standards set forth under relevant regulations of Chinese mainland. The local authorities in charge of telecommunications services are required to ensure that existing ICP license holders conduct a self-assessment of their compliance with the MII Notice and submit status reports to MIIT before November 1, 2006. Since the MII Notice was issued, we have transferred to Shanghai IT all of the domain names used in our daily operations and certain trademarks used in our daily operations, as required under the MII Notice. All relevant transfers have been completed and relevant approvals have been obtained.
49
In September 2009, the General Administration of Press and Publication, Radio, Film and Television, or GAPPRFT (formerly known as the General Administration of Press and Publication, or GAPP), promulgated the Circular Regarding the Implementation of the Department Reorganization Regulation by State Council and Relevant Interpretation by State Commission Office for Public Sector Reform to Further Strengthen the Administration of Pre-approval on Online Games and Approval on Import Online Games, or the GAPP Circular, which provides that foreign investors shall not control or participate in online game operation businesses in Chinese mainland indirectly or in a disguised manner by establishing joint venture companies or entering into relevant agreements with, or by providing technical supports to, such online game operation companies in Chinese mainland, or by inputting the users’ registration, account management or game card consumption directly into the interconnected gaming platform or fighting platform controlled or owned by the foreign investor. In addition, on February 4, 2016, the GAPPRFT and the MIIT jointly issued the Administrative Measures on Network Publication, or the Network Publication Measures, which took effect in March 2016. Pursuant to the Network Publication Measures, wholly foreign-owned enterprises, Sino-foreign equity joint ventures and Sino-foreign cooperative enterprises shall not engage in the provision of web publishing services, including online game services. Project cooperation involving internet publishing services between an internet publishing service provider and a wholly foreign-owned enterprise, Sino-foreign equity joint venture, or Sino-foreign cooperative enterprise within Chinese mainland or an overseas organization or individual shall be subject to prior examination and approval by the GAPPRFT. It is unclear whether the authorities will deem the variable interest entity structure as a kind of such “manners of cooperation” by foreign investors to gain control over or participate in domestic online game operators, and it is not clear whether GAPPRFT and MIIT have regulatory authority over the ownership structures of online game companies based in Chinese mainland and online game operation in Chinese mainland.
Subject to the interpretation and implementation of the GAPP Circular and the Network Publication Measures, the ownership structure and the business operation models of our Chinese mainland subsidiaries and variable interest entity comply with all applicable laws, rules and regulations of Chinese mainland, and no consent, approval or license is required under any of the existing laws and regulations of Chinese mainland for their ownership structure and business operation models except for those which we have already obtained or which would not have a material adverse effect on our business or operations as a whole. There are, however, substantial uncertainties regarding the interpretation and application of current or future laws and regulations of Chinese mainland. Accordingly, we cannot assure you that PRC government authorities will ultimately take a view that is consistent with the opinion of our PRC legal counsel.
For example, the Ministry of Commerce, or MOFCOM, promulgated the Rules of Ministry of Commerce on Implementation of Security Review System of Mergers and Acquisitions of Domestic Enterprises by Foreign Investors in August 2011, or the MOFCOM Security Review Rules, to implement the Notice of the General Office of the State Council on Establishing the Security Review System for Mergers and Acquisitions of Domestic Enterprises by Foreign Investors promulgated on February 3, 2011, or Circular No. 6. According to these circulars and rules, a security review is required for mergers and acquisitions by foreign investors having “national defense and security” concerns and mergers and acquisitions by which foreign investors may acquire the “de facto control” of domestic enterprises having “national security” concerns. In addition, when deciding whether a specific merger or acquisition of a domestic enterprise by foreign investors is subject to the security review, MOFCOM will look into the substance and actual impact of the transaction. The MOFCOM Security Review Rules further prohibit foreign investors from bypassing the security review requirement by structuring transactions through proxies, trusts, indirect investments, leases, loans, control through contractual arrangements or offshore transactions. There is no explicit provision or official interpretation stating that our online game operation services falls into the scope subject to the security review, and there is no requirement for foreign investors in those merger and acquisition transactions already completed prior to the promulgation of Circular No. 6 to submit such transactions to MOFCOM for security review. As we have already obtained the “de facto control” over the variable interest entity prior to the effectiveness of these circulars and rules, we do not believe we are required to submit our existing contractual arrangement to MOFCOM for security review. However, we are advised by our PRC legal counsel that, as there is a lack of clear statutory interpretation on the implementation of these circulars and rules, there is no assurance that MOFCOM will have the same view as we do when applying these national security review-related circulars and rules.
We have been further advised by our PRC counsel, Grandall Law Firm, that if we, any of our Chinese mainland subsidiaries or variable interest entity are found to be in violation of any existing or future laws or regulations of Chinese mainland, including the MII Notice, the GAPP Circular and the Network Publication Measures, or fail to obtain or maintain any of the required permits or approvals, the relevant PRC regulatory authorities, would have broad discretion in dealing with such violations, including:
| ● | revoking the business and operating licenses of Shanghai IT; |
| ● | confiscating our income or the income of Shanghai IT; |
| ● | discontinuing or restricting the operations of any related party transactions among us and Shanghai IT; |
| ● | limiting our business expansion in China by way of entering into contractual arrangements; |
50
| ● | imposing fines or other requirements with which we may not be able to comply; |
| ● | requiring Shanghai IT or us to restructure our corporate structure or operations; or |
| ● | requiring Shanghai IT or us to discontinue any portion or all of our operations related to online games. |
The imposition of any of these penalties could result in a material and adverse effect on our ability to conduct our business and on our results of operations. If any of these penalties results in our inability to direct the activities of Shanghai IT that most significantly impact its economic performance, and/or our failure to receive the economic benefits from Shanghai IT, we may not be able to consolidate Shanghai IT in our consolidated financial statements in accordance with U.S. GAAP.
We rely on contractual arrangements for our operations and operating licenses in Chinese mainland, which may not be as effective as direct ownership.
Because the PRC government restricts our ownership of ICP, internet culture operation and internet publishing businesses in Chinese mainland, we primarily depend on Shanghai IT, in which we have no ownership interest, to operate our online game business and other ICP related businesses, and hold and maintain the requisite licenses. We have relied and expect to continue to rely on contractual arrangements to conduct business operations through contractual arrangements with Shanghai IT. Such contractual arrangements may not be as effective as direct ownership. From the legal perspective, if Shanghai IT fails to perform its obligations under the contractual arrangements, we may have to incur substantial costs and spend other resources to enforce such arrangements, and rely on legal remedies under laws of Chinese mainland, including seeking specific performance or injunctive relief and claiming damages. For example, if the shareholders of Shanghai IT were to refuse to transfer their equity interests in Shanghai IT to us or our designee when we exercise the call option pursuant to the Call Option Agreement, or if such shareholders otherwise act in bad faith toward us, we may have to take legal action to compel it to fulfill their contractual obligations, which could be time consuming and costly. Despite the lack of legal majority ownership, we are able to direct the activities of and derive economic benefits from the consolidated variable interest entity and therefore our Cayman Island holding company is considered the primary beneficiary of the consolidated variable interest entity for accounting purposes and consolidates the variable interest entity and its subsidiaries as required by Accounting Standards Codification topic 810, Consolidation. Accordingly, we treat the consolidated variable interest entity as a consolidated entity under U.S. GAAP and we consolidate the financial results of the consolidated variable interest entity in our consolidated financial statements in accordance with U.S. GAAP. Neither The9 Limited nor its investors have an equity ownership in, direct foreign investment in, or control through such ownership or investment of, the consolidated variable interest entity, and the contractual arrangements are not equivalent to an equity ownership in the business of the consolidated variable interest entity.
These contractual arrangements are governed by laws of Chinese mainland and provide for the resolution of disputes through arbitration in Chinese mainland. The legal environment in Chinese mainland is not as developed as in some other jurisdictions, such as the United States. As a result, uncertainties in the PRC legal system could limit our ability to enforce these contractual arrangements. We have historically derived significant revenues from Shanghai IT. For the year ended December 31, 2020, 2021 and 2022, Shanghai IT contributed 100.0%, 0.9% and 0.2%, respectively, of our total revenues. In the event we are unable to enforce the contractual arrangements, we may not be able to have the power to direct the activities that most significantly affect the economic performance of Shanghai IT, and our ability to conduct our business may be negatively affected, and we may not be able to consolidate the financial results of Shanghai IT into our consolidated financial statements in accordance with U.S. GAAP.
We believe that our option to purchase all or part of the equity interests in Shanghai IT, when and to the extent permitted by laws of Chinese mainland, or request any existing shareholder of Shanghai IT to transfer all or part of the equity interest in Shanghai IT to another person or entity of Chinese mainland designated by us at any time in our discretion, and the rights under the Shareholder Voting Proxy Agreement that the shareholders of Shanghai IT have granted to us, effectively enable us to have the ability to cause the related contractual arrangements to be renewed when needed. However, if we are not able to effectively enforce these agreements or otherwise renew the relevant agreements when they expire, our ability to receive the economic benefits of Shanghai IT may be adversely affected.
51
Our ability to enforce the Equity Pledge Agreements between us and the shareholders of Shanghai IT may be subject to limitations based on laws and regulations of Chinese mainland.
Pursuant to the Equity Pledge Agreements with the shareholders of Shanghai IT, such shareholders agreed to pledge their equity interests in Shanghai IT to secure their performance under the relevant contractual arrangements. The equity pledges of Shanghai IT under these Equity Pledge Agreements have been registered with the relevant local administration for market regulation pursuant to the PRC Property Rights Law. According to the PRC Property Rights Law and PRC Guarantee Law, the pledgee and the pledgor are prohibited from making an agreement prior to the expiration of the debt performance period to transfer the ownership of the pledged equity to the pledgee when the obligor fails to pay the debt due. However, under the PRC Property Rights Law, when an obligor fails to pay its debt when due, the pledgee may choose to either conclude an agreement with the pledgor to obtain the pledged equity or seek payments from the proceeds of the auction or sell-off of the pledged equity. If Shanghai IT or its shareholders fail to perform their obligations secured by the pledges under the Equity Pledge Agreements, one remedy in the event of default under the agreements is to require the pledgors to sell the equity interests of Shanghai IT in an auction or private sale and remit the proceeds to our wholly-owned Chinese mainland subsidiaries, net of related taxes and expenses. Such an auction or private sale may not result in our receipt of the full value of the equity interests in Shanghai IT. We consider it very unlikely that the public auction process would be undertaken since, in an event of default, our preferred approach is to ask Hui Ling Computer Technology Consulting (Shanghai) Co., Ltd., or Shanghai Hui Ling, our wholly-owned subsidiary in Chinese mainland and a party to the Call Option Agreement, to replace or designate another person or entity in Chinese mainland to replace the existing shareholders of Shanghai IT pursuant to the direct transfer option we have under the option agreement.
In addition, in the registration forms of the local branch of State Administration for Market Regulation (formerly known as the State Administration for Industry and Commerce) for the pledges over the equity interests under the Equity Pledge Agreements, the amount of registered equity interests in Shanghai IT pledged to us was stated as RMB23.0 million, which represent 100% of the registered capital of Shanghai IT. The Equity Pledge Agreements with the shareholders of Shanghai IT provide that the pledged equity interest shall constitute continuing security for any and all of the indebtedness, obligations and liabilities under all of the contractual arrangements and the scope of pledge shall not be limited by the amount of the registered capital of Shanghai IT. However, it is possible that a court of Chinese mainland may take the position that the amount listed on the equity pledge registration forms represents the full amount of the collateral that has been registered and perfected. If this is the case, the obligations that are supposed to be secured under the Equity Pledge Agreements in excess of the amount listed on the equity pledge registration forms could be determined by the court of Chinese mainland as unsecured debt, which takes last priority among creditors and often does not have to be paid back at all. We do not have agreements that pledge the assets of Shanghai IT for the benefit of us.
The principal shareholders of the variable interest entity have potential conflicts of interest with us, which may adversely affect our business.
Qi Wang and Wei Ji, two of our employees, are the principal shareholders of Shanghai IT, the variable interest entity. Thus, there may be conflicts of interest between their respective duties to our company as employees and their respective shareholder interests in the variable interest entity. We cannot assure you that when conflicts of interest arise, these persons will act in our best interests or that conflicts of interests will be resolved in our favor. These persons could violate their legal duties, including duties under their non-competition or employment agreements with us, by engaging in activities that are not in the best interest in our company, such as diverting business opportunities from us. In any such event, we would have to rely on the PRC legal system to enforce these agreements. Any legal proceeding could result in the disruption of our business, diversion of our resources and the incurrence of substantial costs. See “—Risks Related to Doing Business in China—Uncertainties with respect to the PRC legal system could adversely affect us.”
Our contractual arrangements with the variable interest entity may result in adverse tax consequences to us.
We could face material and adverse tax consequences if the PRC tax authorities determine that our contractual arrangements with Shanghai IT were not made on reasonable or arm’s length commercial terms or otherwise. If this were to occur, they may adjust our income and expenses for PRC tax purposes in the form of a transfer pricing adjustment. A transfer pricing adjustment could result in a reduction, for PRC tax purposes, of costs and expenses recorded by the variable interest entity, which could adversely affect us by: (i) increasing the tax liability of the variable interest entity without reducing the tax liability of our other Chinese mainland subsidiaries, which could further result in late payment fees and other penalties to the variable interest entity for underpaid taxes; or (ii) limiting the abilities of the variable interest entity to maintain preferential tax treatments and other financial incentives.
52
Risks Related to Doing Business in China
Our business may be adversely affected by public opinion and government policies in China.
Due to the population of mobile internet and higher degree of user loyalty to mobile games, easy access to personal computers and mobile devices, and lack of more appealing forms of entertainment in China, many teenagers frequently play online games. This may result in these teenagers spending less time on, or refraining from, other activities, including education and sports. In April 2007, various governmental authorities, including GAPP, MIIT, the Ministry of Education, the Ministry of Public Security, and other relevant authorities jointly issued a circular concerning the mandatory implementation of an “anti-fatigue system” in online games, which aims to protect the physical and psychological health of minors. This circular required all online games to incorporate an “anti-fatigue system” and an identity verification system, both of which have limited the amount of time that a minor or other user may continuously spend playing an online game. We have implemented such “anti-fatigue” and identification systems on all of our online games as required. Since March 2011, various governmental authorities, including MIIT, the Ministry of Education, the Ministry of Public Security, and other relevant authorities have jointly launched the “Online Game Parents Guardianship Project for Minors,” which allows parents to require online game operators to take relevant measures to limit the time spent by the minors playing online games and the minors’ access to their online game accounts. On February 5, 2013, the Ministry of Culture, MIIT, GAPP and various other governmental authorities, jointly issued the Working Plan on the Comprehensive Prevention Scheme on Online Game Addiction of Minors, which further strengthens the administration of internet cafés, reinstates the importance of the “anti-fatigue system” and “Online Game Parents Guardianship Project for Minors” as prevention measures against the online game addiction of minors and orders all relevant governmental authorities to take all necessary actions in implementing such measures. In August 2021, GAPPRFT issued the Notice by the National Press and Publication Administration of Further Imposing Strict Administrative Measures to Prevent Minors from Becoming Addicted to Online Games, which imposed an array of restrictive measures to prevent underage users to indulge in online games. For example, all online game enterprises can only provide minors with one hour of online game services between 8 p.m. and 9 p.m. on Friday, weekends and statutory holidays, and are not allowed to provide online game services in any form to minors in any other time. Further strengthening of these systems, or enactment by the PRC government of any additional laws to further tighten its administration over the internet and online games may result in less time spent by customers or fewer customers playing our online games, which may materially and adversely affect our business results and prospects for future growth.
Adverse changes in economic and political policies of the PRC government could have a material adverse effect on the overall economic growth of China, which could adversely affect our business.
As the gaming industry is highly sensitive to business and personal discretionary spending, it tends to decline during general economic downturns. Accordingly, our results of operations, financial condition and prospects are subject to a significant degree to economic, political and legal developments in China. China’s economy differs from the economies of most developed countries in many respects, including the amount of government involvement, level of development, growth rate, control of foreign exchange and allocation of resources. While the PRC economy has experienced significant growth in the past twenty years, growth has slowed down since 2012 and has been uneven across different regions and among various economic sectors of China. The PRC government has implemented various measures to encourage economic development and guide the allocation of resources. While some of these measures benefit the overall PRC economy, they may also have a negative effect on us. For example, our financial condition and results of operations may be adversely affected by government control over capital investments or changes in tax regulations that are applicable to us. As the PRC economy is increasingly intricately linked to the global economy, it is affected in various respects by downturns and recessions of major economies around the world. The various economic and policy measures the PRC government enacts to forestall economic downturns or shore up the PRC economy could affect our business.
Although the PRC government has implemented measures emphasizing the utilization of market forces for economic reform, the reduction of state ownership of productive assets and the establishment of improved corporate governance in business enterprises, a substantial portion of productive assets in Chinese mainland are still owned by the PRC government. In addition, the PRC government continues to play a significant role in regulating industry development by imposing industrial policies. The PRC government also exercises significant control over China’s economic growth through the allocation of resources, controlling payment of foreign currency-denominated obligations, setting monetary policy and providing preferential treatment to particular industries or companies. These actions, as well as future actions and policies of the PRC government, could materially affect our liquidity and access to capital and our ability to operate our business.
53
The laws and regulations governing the online game industry in Chinese mainland are developing and subject to future changes. If we fail to obtain or maintain all applicable permits and approvals, our business and operations could be materially and adversely affected.
The online game industry in Chinese mainland is highly regulated by the PRC government. Various regulatory authorities of the PRC central government, such as the State Council, MIIT, GAPPRFT, the Ministry of Culture and the Tourism (formerly known as the Ministry of Culture), or MCT, the Ministry of Public Security, are empowered to issue and implement regulations governing various aspects of the online games industry.
We are required to obtain applicable permits or approvals from different regulatory authorities in order to provide online games to our customers. For example, an internet content provider must obtain a value-added telecommunications business operating license for ICP, or ICP License, in order to engage in any commercial ICP operations within Chinese mainland. In addition, an online games operator must also obtain a license from the MCT and a license from GAPPRFT in order to distribute games through the internet. Furthermore, an online game operator is required to obtain approval from the MCT in order to distribute virtual currencies for online games such as prepaid value cards, prepaid money or game points. If we fail to obtain or maintain any of the required filings, permits or approvals in the future, we may be subject to various penalties, including fines and the discontinuation or restriction of our operations. Any such disruption in our business operations would materially and adversely affect our financial condition and results of operations.
As the online game industry is at an early stage of development in Chinese mainland, new laws and regulations may be adopted from time to time to require additional licenses and permits other than those we currently have, and may address new issues that arise from time to time. As a result, substantial uncertainties exist regarding the interpretation and implementation of current and any future laws and regulations of Chinese mainland applicable to the online gaming industry. We cannot assure you that we will be able to timely obtain any new license required in the future, or at all. While we believe that we are in compliance in all material respects with all applicable laws and regulations of Chinese mainland currently in effect, we cannot assure you that we will not be found in violation of any current or future laws and regulations of Chinese mainland.
Regulation and censorship of information disseminated over the internet in Chinese mainland may adversely affect our business, and we may be liable for information displayed on, retrieved from, or linked to our internet websites.
The PRC government has adopted certain regulations governing internet access and the distribution of news and other information over the internet. Under these regulations, internet content providers and internet publishers are prohibited from posting or displaying over the internet content that, among other things, violates laws and regulations of Chinese mainland, impairs the national dignity of China, or is obscene, superstitious, fraudulent or defamatory. Failure to comply with these requirements could result in the revocation of ICP and other required licenses and the closure of the concerned websites. The website operator may also be held liable for such prohibited information displayed on, retrieved from or linked to such website.
MCT has promulgated laws and regulations that reiterate the government’s policies to prohibit the distribution of games with violence, cruelty or other elements that are believed to have the potential effect of instigating crimes, and to prevent the influx of harmful cultural products from overseas.
MCT has promulgated laws and regulations that require, among other things, (i) the review and prior approval of all new online games licensed from foreign game developers and related license agreements, (ii) the review of patches and updates with substantial changes of games which have already been approved, and (iii) the filing of domestically developed online games. Furthermore, online games, regardless of whether imported or domestic, will be subject to content review and approval by GAPPRFT prior to the commencement of games operations in Chinese mainland. Failure to obtain or renew approvals or to complete filings for online games, including mobile games, may materially delay or otherwise affect game operator’s plans to launch new games, and the operator may be subject to fines, restriction or suspension of operations of the related games or revocation of licenses in the event that the relevant governmental authority believes that the violation is severe. We obtained the necessary approvals from and completed necessary filings with the Ministry of Culture and GAPP for operations of our games as applicable. Consistent with the general practice of the mobile and TV game industry in Chinese mainland, we have not yet completed filings with the Ministry of Culture and GAPPRFT for our mobile and TV games before we commenced our operations. If any such negative event occurs, our business, financial condition and results of operations may be materially and adversely affected.
54
In addition, MIIT has published regulations that subject website operators to potential liability for content included on their websites and the actions of users and others using their websites, including liability for violations of laws of Chinese mainland prohibiting the dissemination of content deemed to be socially destabilizing. The Ministry of Public Security has the authority to order any local internet service provider to block any internet website maintained outside Chinese mainland at its sole discretion. Periodically, the Ministry of Public Security has stopped the dissemination over the internet of information which it believes to be socially destabilizing. The State Secrecy Bureau, which is directly responsible for the protection of State secrets of the PRC government, is authorized to block any website it deems to be leaking state secrets or failing to meet the relevant regulations relating to the protection of state secrets in the dissemination of online information.
As these regulations are subject to interpretation by the relevant authorities, it may not be possible for us to determine in all cases the type of content that could result in liability for us as a website operator. In addition, we may not be able to control or restrict the content of other internet content providers linked to or accessible through our websites, or content generated or placed on our websites by our users, despite our attempt to monitor such content. To the extent that regulatory authorities find any portion of our content objectionable, they may require us to limit or eliminate the dissemination of such information or otherwise curtail the nature of such content on our websites, which may reduce our user traffic and have a material adverse effect on our financial condition and results of operations. In addition, we may be subject to significant penalties for violations of those regulations arising from information displayed on, retrieved from or linked to our websites, including a suspension or shutdown of our operations.
The PCAOB may be unable to inspect or investigate completely our auditor in relation to their audit work performed for our financial statements. If the PCAOB is unable to conduct such inspection, our investors would be deprived of the benefits of such inspection.
Our former and current auditors, the independent registered public accounting firms that issue the audit report included elsewhere in this annual report, as auditors of companies with securities that are traded publicly in the United States and firms registered with the PCAOB, are subject to laws in the United States pursuant to which the PCAOB conducts regular inspections to assess their compliance with the applicable professional standards. Our former auditor is located in Chinese mainland, a jurisdiction where the PCAOB was historically unable to conduct inspections and investigations completely before 2022. Our former auditor was subject to the determinations announced by the PCAOB on December 16, 2021. As a result, we and investors in the ADSs were deprived of the benefits of such PCAOB inspections. The inability of the PCAOB to conduct inspections of auditors in Chinese mainland and Hong Kong in the past has made it more difficult to evaluate the effectiveness of our independent registered public accounting firm’s audit procedures or quality control procedures as compared to auditors outside of Chinese mainland and Hong Kong that are subject to the PCAOB inspections. Our current independent registered public accounting firm, RBSM LLP (“RBSM”) is headquartered in New York, New York, and has been inspected by the PCAOB on a regular basis. The PCAOB currently has access to inspect the working papers of our current auditor. Our current auditor is not headquartered in Chinese mainland or Hong Kong and was not identified as a firm subject to the PCAOB determinations announced on December 16, 2021 and as of the filing date of this annual report. On December 15, 2022, the PCAOB issued a report that vacated its December 16, 2021 determination and removed Chinese mainland and Hong Kong from the list of jurisdictions where it is unable to inspect or investigate completely registered public accounting firms. However, if the PCAOB determines in the future that it no longer has full access to inspect and investigate completely accounting firms in Chinese mainland and Hong Kong, and we use an accounting firm headquartered in one of these jurisdictions to issue an audit report on our financial statements filed with the Securities and Exchange Commission, we and investors in the ADSs would be deprived of the benefits of such PCAOB inspections again, which could cause investors and potential investors in the ADSs to lose confidence in our audit procedures and reported financial information and the quality of our financial statements.
Our ADSs may be prohibited from trading in the United States under the Holding Foreign Companies Accountable Act if the PCAOB is unable to inspect or investigate completely auditors located in Chinese mainland and Hong Kong and we use an accounting firm headquartered in one of these jurisdictions to issue an audit report on our financial statements filed with the Securities and Exchange Commission. The delisting of the ADSs, or the threat of their being delisted, may materially and adversely affect the value of your investment.
Pursuant to the Holding Foreign Companies Accountable Act, or the HFCAA, if the SEC determines that we have filed audit reports issued by an independent registered public accounting firm that has not been subject to inspections by the PCAOB for two consecutive years, the SEC shall prohibit our shares or ADSs from being traded on a national securities exchange or in the over-the-counter trading market in the United States.
55
On December 16, 2021, the PCAOB issued a report to notify the SEC of its determination that the PCAOB was unable to inspect or investigate completely registered public accounting firms headquartered in Chinese mainland and Hong Kong. Our former auditor is located in Chinese mainland, a jurisdiction where the PCAOB was historically unable to conduct inspections and investigations completely before 2022. Our former auditor was subject to the determinations announced by the PCAOB on December 16, 2021. Our current auditor is not headquartered in Chinese mainland or Hong Kong and was not identified as a firm subject to the PCAOB determinations announced on December 16, 2021 and as of the filing date of this annual report. Our current auditor has been inspected by the PCAOB on a regular basis. The PCAOB currently has access to inspect the working papers of our current auditor. On December 15, 2022, the PCAOB removed Chinese mainland and Hong Kong from the list of jurisdictions where it is unable to inspect or investigate completely registered public accounting firms. For this reason, we do not expect to be identified as a Commission-Identified Issuer under the HFCAA after we file this annual report on Form 20-F for the fiscal year ended December 31, 2022.
Each year, the PCAOB will determine whether it can inspect and investigate completely audit firms in Chinese mainland and Hong Kong, among other jurisdictions. If the PCAOB determines in the future that it no longer has full access to inspect and investigate completely accounting firms in Chinese mainland and Hong Kong and we use an accounting firm headquartered in one of these jurisdictions to issue an audit report on our financial statements filed with the Securities and Exchange Commission, we would be identified as a Commission-Identified Issuer following the filing of the annual report on Form 20-F for the relevant fiscal year. In accordance with the HFCAA, our securities would be prohibited from being traded on a national securities exchange or in the over-the-counter trading market in the United States if we are identified as a Commission-Identified Issuer for two consecutive years in the future. If our shares and ADSs are prohibited from trading in the United States, there is no certainty that we will be able to list on a non-U.S. exchange or that a market for our shares will develop outside of the United States. A prohibition of being able to trade in the United States would substantially impair your ability to sell or purchase our ADSs when you wish to do so, and the risk and uncertainty associated with delisting would have a negative impact on the price of our ADSs. Also, such a prohibition would significantly affect our ability to raise capital on terms acceptable to us, or at all, which would have a material adverse impact on our business, financial condition, and prospects.
We may be adversely affected by the complexity, uncertainties and changes in regulation in Chinese mainland of blockchain, NFT, and internet-related businesses and companies, and any lack of requisite approvals, licenses or permits applicable to our business may have a material adverse effect on our business and results of operations.
The PRC government extensively regulates the internet industry, including foreign ownership of, and the licensing and permit requirements pertaining to, companies in the internet industry. These internet-related laws and regulations are evolving, and their interpretation and enforcement involve significant uncertainties. As a result, in certain circumstances it may be difficult to determine what actions or omissions may be deemed to be in violation of applicable laws and regulations.
We only have contractual control over our websites. We do not directly own the websites due to the restriction of foreign investment in businesses providing value-added telecommunication services in Chinese mainland, including internet information provision services. This may significantly disrupt our business, subject us to sanctions, compromise enforceability of related contractual arrangements, or have other harmful effects on us.
The evolving PRC regulatory system for the internet industry may lead to the establishment of new regulatory agencies. For example, in May 2011, the State Council announced the establishment of a new department, the State Internet Information Office (with the involvement of the State Council Information Office, the MIIT, and the Ministry of Public Security). The primary role of this new agency is to facilitate the policy-making and legislative development in this field, to direct and coordinate with the relevant departments in connection with online content administration and to deal with cross-ministry regulatory matters in relation to the internet industry.
Shanghai IT, the variable interest entity operating our online gaming business, may be deemed to be providing commercial internet information services and transaction processing services, which would require Shanghai IT to obtain an ICP License.
An ICP License is a value-added telecommunications business operating license required for provision of commercial internet information services. As of the date of this annual report, Shanghai IT has applied and obtained an ICP License. Furthermore, as we are providing mobile applications to mobile device users, it is uncertain if Shanghai IT will be required to obtain a separate value-added telecommunications business operating license with respect to the services provided through mobile devices in addition to the ICP License. Although we believe that not obtaining such separate license is in line with the current market practice, there can be no assurance that we will not be required to apply for an operating license for our mobile applications in the future.
56
The Circular on Strengthening the Administration of Foreign Investment in and Operation of Value-added Telecommunications Business, issued by the MIIT in July 2006, prohibits domestic telecommunication service providers from leasing, transferring or selling telecommunications business operating licenses to any foreign investor in any form, or providing any resources, sites or facilities to any foreign investor for its illegal operation of a telecommunications business in Chinese mainland. According to this circular, either the holder of a value-added telecommunication services operation permit or its shareholders must directly own the domain names and trademarks used by such license holders in their provision of value-added telecommunication services. The circular also requires each license holder to have the necessary facilities, including servers, for its approved business operations and to maintain such facilities in the regions covered by its license. Shanghai IT currently owns the relevant domain names and trademarks in connection with our value-added telecommunications business and has the necessary personnel to operate our websites. If an ICP License holder fails to comply with the requirements and also fails to remedy such non-compliance within a specified period of time, the MIIT or its local counterparts have the discretion to take administrative measures against such license holder, including revoking its ICP License.
The interpretation and application of existing laws, regulations and policies in Chinese mainland and possible new laws, regulations or policies in Chinese mainland relating to the internet industry have created substantial uncertainties regarding the legality of existing and future foreign investments in, and the businesses and activities of, internet businesses in Chinese mainland, including our business. We cannot assure you that we have obtained all the permits or licenses required for conducting our business in Chinese mainland or will be able to maintain our existing licenses or obtain new ones. If the PRC government considers that we were operating without the proper approvals, licenses or permits or promulgates new laws and regulations that require additional approvals or licenses or imposes additional restrictions on the operation of any part of our business, it has the power, among other things, to levy fines, confiscate our income, revoke our business licenses, and require us to discontinue our relevant business or impose restrictions on the affected portion of our business. Any of these actions by the PRC government may have a material adverse effect on our business and results of operations.
The PRC government’s significant oversight and discretion over our business operation could result in a material adverse change in our operations and the value of our ADSs.
We conduct our business globally through our subsidiaries in the U.S., Kazakhstan, Hong Kong and Singapore, and we have significantly reduced our business operation through the variable interest entity in Chinese mainland. Our operations in Chinese mainland are governed by laws and regulations of Chinese mainland. The PRC government has significant oversight and discretion over the conduct of our business, and it may influence our operations, which could result in a material adverse change in our operation and/or the value of our ADSs. Also, the PRC government has recently indicated an intent to exert more oversight and control over offerings that are conducted overseas and/or foreign investment in China-based issuers. For example, on July 6, 2021, the relevant PRC government authorities made public the Opinions on Strictly Scrutinizing Illegal Securities Activities in Accordance with the Law. These opinions emphasized the need to strengthen the administration over illegal securities activities and the supervision on overseas listings by PRC-based companies and proposed to take effective measures, such as promoting the construction of relevant regulatory systems to deal with the risks and incidents faced by PRC-based overseas-listed companies. On November 14, 2021, the CAC released the Regulations on the Network Data Security, or the Draft Regulations, for public comments, which stipulates, among others, that a prior cybersecurity review is required for listing abroad of data processors which process over one million user’ personal information, and the listing of data processors in Hong Kong which affects or may affect national security. On December 28, 2021, the thirteen ministries and commissions including the National Internet Information Office, the National Development and Reform Commission, the Ministry of Industry and Information Technology, the Ministry of Public Security, the Ministry of National Security, the Ministry of Finance, the Ministry of Commerce, the People’s Bank of China, the State Administration for Market Regulation, the State Administration of Radio and Television, the China Securities Regulatory Commission, the State Secret Service, the State Cryptography Administration issued the Measures for Cybersecurity Review(2021), emphasized that operators of “critical information infrastructure” or data processors holding over one million users’ personal information shall apply with the Cybersecurity Review Office for a cybersecurity review before any public offering at a foreign stock exchange. On February 17, 2023, the CSRC issued a Trial Measures for the Administration of Overseas Securities Issuance and Listing of Domestic Enterprises(“the Trial Measures”), which will become effective on March 31,2023. According to the Trial Measures, the overseas offering and listing by a domestic company, whether directly or indirectly, shall be filed with the CSRC. According to the Trial Measures, the issuer or its affiliated domestic company, as the case may be, shall file with the CSRC: (i) with respect to its initial public offering and listing overseas, it shall file with the CSRC within three business days after submitting the application documents for offering and listing overseas. (ii) with respect to its follow-on offering in the same overseas market, it shall file with the CSRC within three business days after completion of the follow-on offering. (iii) If an issuer, after completion of the offering and listing overseas, make offering and listing in other overseas markets, it shall put on record in accordance with the provisions of the Article(i).
57
Trial Measures remain uncertain when dose the overseas listed company need to obtain such approvals from the CSRC, and Measures for Cybersecurity Review(2021) remain uncertain whether we are required to obtain any specific regulatory approvals from the CAC or any other PRC governmental authorities for our offshore offerings. If the CSRC, the CAC or other regulatory agencies later promulgate new rules or explanations requiring that we obtain their approvals for our future offshore offerings, we may be unable to obtain such approvals in a timely manner, or at all, and such approvals may be rescinded even if obtained. Any such circumstance could significantly limit or completely hinder our ability to continue to offer securities to investors and cause the value of such securities to significantly decline or be worthless. In addition, implementation of industry-wide regulations directly targeting our operations could cause the value of our securities to significantly decline. Therefore, investors of our company and our business face potential uncertainty from actions taken by the PRC government affecting our business.
We may rely on dividends and other distributions on equity paid by our Chinese mainland subsidiaries to fund any cash and financing requirements we may have. Although currently substantially all of our revenue is generated from our subsidiaries outside of Chinese mainland, any limitation on the ability of our Chinese mainland subsidiaries to make payments to us could have a material adverse effect on our ability to conduct our business.
We are a holding company, and we may rely on dividends and other distributions on equity paid by our Chinese mainland subsidiaries for our cash and financing requirements, including the funds necessary to pay dividends and other cash distributions to our shareholders and service any debt we may incur. After the middle of 2021, substantially all of our revenue is generated from our subsidiaries outside of Chinese mainland. However, any limitation on the ability of our Chinese mainland subsidiaries to make payments to us may still have a material adverse effect on our ability to conduct our business. If our Chinese mainland subsidiaries incur debt on their own behalf in the future, the instruments governing the debt may restrict their ability to pay dividends or make other distributions to us. In addition, the PRC tax authorities may require our Chinese mainland subsidiaries to adjust their taxable income under the contractual arrangements they currently have in place with the consolidated variable interest entity in a manner that would materially and adversely affect their ability to pay dividends and other distributions to us. See “—Risks Related to Our Corporate Structure—Our contractual arrangements with the variable interest entity may result in adverse tax consequences to us.”
Under laws and regulations of Chinese mainland, our Chinese mainland subsidiaries, as wholly foreign-owned enterprises in Chinese mainland, may pay dividends only out of their respective accumulated after-tax profits as determined in accordance with PRC accounting standards and regulations. In addition, a wholly foreign-owned enterprise is required to set aside at least 10% of its accumulated after-tax profits each year, if any, to fund certain statutory reserve funds, until the aggregate amount of such funds reaches 50% of its registered capital. At its discretion, a wholly foreign-owned enterprise may allocate a portion of its after-tax profits based on PRC accounting standards to staff welfare and bonus funds. These reserve funds and staff welfare and bonus funds are not distributable as cash dividends.
Any limitation on the ability of our Chinese mainland subsidiaries to pay dividends or make other distributions to us could materially and adversely limit our ability to grow, make investments or acquisitions that could be beneficial to our business, pay dividends, or otherwise fund and conduct our business.
Future movements in exchange rates between the U.S. dollar and the RMB may adversely affect the value of our ADSs.
The conversion of Renminbi into foreign currencies, including U.S. dollars, is based on rates set by the People’s Bank of China. The Renminbi has fluctuated against the U.S. dollar, at times significantly and unpredictably. The value of Renminbi against the U.S. dollar and other currencies is affected by changes in China’s political and economic conditions and by foreign exchange policies in Chinese mainland, among other things. We cannot assure you that Renminbi will not appreciate or depreciate significantly in value against the U.S. dollar in the future. It is difficult to predict how market forces or Chinese mainland or U.S. government policy may impact the exchange rate between Renminbi and the U.S. dollar in the future.
Any significant appreciation or depreciation of Renminbi may materially and adversely affect our revenues, earnings and financial position, and the value of, and any dividends payable on, our ADSs in U.S. dollars. Very limited hedging options are available in Chinese mainland to reduce our exposure to exchange rate fluctuations. To date, we have not entered into any hedging transactions in an effort to reduce our exposure to foreign currency exchange risk. While we may decide to enter into hedging transactions in the future, the availability and effectiveness of these hedges may be limited and we may not be able to adequately hedge our exposure or at all. In addition, our currency exchange losses may be magnified by exchange control regulations of Chinese mainland that restrict our ability to convert Renminbi into foreign currency. As a result, fluctuations in exchange rates may have a material adverse effect on your investment.
58
Restrictions on currency exchange in Chinese mainland limit our ability to utilize our revenues effectively, make dividend payments and meet our foreign currency denominated obligations.
Currently, we no longer derive a significant portion of our revenues from Chinese mainland and most of our revenues are not denominated in RMB. For the limited portion of revenues that are denominated in RMB, restrictions on currency exchange in Chinese mainland limit our ability to utilize revenues generated in RMB to fund our business activities outside of Chinese mainland, make dividend payments in U.S. dollars, or obtain and remit sufficient foreign currency to satisfy our foreign currency-denominated obligations, such as paying license fees and royalty payments. The principal regulation governing foreign currency exchange in Chinese mainland is the Foreign Exchange Administration Rules (1996), as amended. Under such rules, the RMB is generally freely convertible for trade and service-related foreign exchange transactions, but not for direct investment, loans or investment in securities outside of Chinese mainland unless the prior approval of SAFE or designated banks is obtained. Although the government regulations of Chinese mainland now allow greater convertibility of RMB for current account transactions, significant restrictions still remain. For example, foreign exchange transactions under capital account of our Chinese mainland subsidiaries, including principal payments in respect of foreign currency-denominated obligations, remain subject to significant foreign exchange controls and the approval and filing procedures of SAFE or authorized banks, as applicable. These limitations could affect our ability to obtain foreign exchange for capital expenditures. We cannot be certain that the PRC regulatory authorities will not impose more stringent restrictions on the convertibility of the RMB, especially with respect to foreign exchange transactions. As a result, there is no assurance the PRC government will not intervene in or impose restrictions on the ability of us, our subsidiaries, and the consolidated variable interest entity to transfer cash. To the extent cash in the business is in Chinese mainland or an entity in Chinese mainland, the funds may not be available to fund operations or for other use outside of Chinese mainland due to interventions in or the imposition of restrictions and limitations on the ability of us, our subsidiaries, or the variable interest entity by the PRC government to transfer cash.
Regulation in Chinese mainland of loans to and direct investment in entities in Chinese mainland by offshore holding companies and governmental control of currency conversion may delay or prevent us from making loans or additional capital contributions to our Chinese mainland subsidiaries and the variable interest entity, which could materially and adversely affect our liquidity and our ability to fund and expand our business.
We are an offshore holding company conducting our operations in Chinese mainland through our Chinese mainland subsidiaries and the variable interest entity. We may make loans to our Chinese mainland subsidiaries and the variable interest entity subject to the approval from or registration with governmental authorities and limitation on amount, we may make additional capital contributions to our wholly foreign-owned Chinese mainland subsidiaries, we may establish new Chinese mainland subsidiaries and make capital contributions to these new Chinese mainland subsidiaries, or we may acquire offshore entities with business operations in Chinese mainland in an offshore transaction.
Most of the aforementioned ways of making loans or investments in entities in Chinese mainland are subject to regulations and approvals of Chinese mainland. For example, any loans to our Chinese mainland subsidiaries and the variable interest entity are subject to applicable foreign loan registrations with the local counterpart of SAFE and limitation on amount under laws of Chinese mainland. If we decide to finance our wholly owned subsidiary in Chinese mainland by means of capital contributions, these capital contributions are subject to filing and registration with certain PRC government authorities, including MOFCOM or its local counterparts and the SAMR through its Enterprise Registration System, the National Enterprise Credit Information Publicity System and the local counterpart of SAFE. In addition, an FIE shall use its capital pursuant to the principle of authenticity and self-use within its business scope.
59
SAFE promulgated the Notice of the State Administration of Foreign Exchange on Reforming the Mode of Management of Settlement of Foreign Exchange Capital of Foreign Invested Enterprises, or SAFE Circular 19, effective June 2015 and amended on December 2019, in replacement of a former regulation. According to SAFE Circular 19, the flow and use of the RMB capital converted from foreign currency-denominated registered capital of a foreign-invested company is regulated such that RMB capital may not be used for the issuance of RMB entrusted loans (unless otherwise permitted in the business license), the repayment of inter-enterprise loans or the repayment of bank loans that have been transferred to a third party. Although SAFE Circular 19 allows RMB capital converted from foreign currency-denominated registered capital of a foreign-invested enterprise to be used for equity investments within Chinese mainland, it also reiterates the principle that RMB converted from the foreign currency-denominated capital of a foreign-invested company may not be directly or indirectly used for purposes beyond its business scope. Thus, it is unclear whether SAFE will permit such capital to be used for equity investments in Chinese mainland in actual practice. SAFE promulgated the Notice of the State Administration of Foreign Exchange on Reforming and Standardizing the Foreign Exchange Settlement Management Policy of Capital Account, or SAFE Circular 16, effective on June 9, 2016, which reiterates some of the rules set forth in SAFE Circular 19, but changes the prohibition against using RMB capital converted from foreign currency-denominated registered capital of a foreign-invested company to issue RMB entrusted loans to a prohibition against using such capital to issue loans to non-associated enterprises. Specifically, SAFE Circular 16 provides that the capital of an FIE shall not be used for the following purposes: (i) directly or indirectly used for payment beyond the business scope of such FIE or the payment prohibited by relevant laws and regulations; (ii) directly or indirectly used for investment in securities or investments in financial management other than banks’ principal-secured products unless otherwise provided by relevant laws and regulations; (iii) the granting of loans to non-affiliated enterprises, except where it is expressly permitted in the business license; and (iv) paying the expenses related to the purchase of real estate that is not for self-use (except for the foreign-invested real estate enterprises). Violations of SAFE Circular 19 and SAFE Circular 16 could result in administrative penalties. SAFE Circular 19 and SAFE Circular 16 may significantly limit our ability to transfer any foreign currency we hold to our Chinese mainland subsidiaries, which may adversely affect our liquidity and our ability to fund and expand our business in Chinese mainland. On October 23, 2019, the SAFE promulgated the Notice of the State Administration of Foreign Exchange on Further Promoting the Convenience of Cross-border Trade and Investment, or the SAFE Circular 28, which, among other things, allows all foreign-invested companies to use Renminbi converted from foreign currency-denominated capital for equity investments in Chinese mainland, as long as the equity investment is genuine, does not violate applicable laws, and complies with the negative list on foreign investment. On April 10, 2020, the SAFE promulgated the Circular on Optimizing Administration of Foreign Exchange to Support the Development of Foreign-related Business, or SAFE Circular 8, under which eligible enterprises are allowed to make domestic payments by using their capital funds, foreign loans and the income under capital accounts of overseas listing without providing the evidentiary materials concerning authenticity of each expenditure in advance, provided that their capital use shall be authentic and conforms to the prevailing administrative regulations on the use of income under capital accounts. However, since the SAFE Circular 28 and SAFE Circular 8 are relatively new, it is unclear how SAFE and competent banks will carry them out in practice.
Because we conduct business operations through contractual arrangement with the consolidated variable interest entity through contractual arrangements, we are not able to make capital contribution to the variable interest entity and its subsidiaries; however, we may provide financial support to them by loans. Under relevant laws and regulations of Chinese mainland, loans to the variable interest entity directly from the Cayman entity shall not exceed 200% of the net assets of the relevant variable interest entity, whereas loans from our Chinese mainland subsidiaries, subject to relevant laws and regulations of Chinese mainland concerning foreign currency, are not subject to amount limitations. Even though Renminbi capital, foreign debt and repatriated funds raised through overseas listing may be used at the discretion of the foreign-invested enterprise pursuant to SAFE Circular 19 and SAFE Circular 16, it is still not clear whether our Chinese mainland subsidiaries, as foreign invested enterprises, are allowed to extend intercompany loans to the variable interest entity. Despite the lack of legal majority ownership, we are able to direct the activities of and derive economic benefits from the consolidated variable interest entity and therefore our Cayman Island holding company is considered the primary beneficiary of the consolidated variable interest entity for accounting purposes and consolidates the variable interest entity and its subsidiaries as required by Accounting Standards Codification topic 810, Consolidation. Accordingly, we treat the consolidated variable interest entity as a consolidated entity under U.S. GAAP and we consolidate the financial results of the consolidated variable interest entity in our consolidated financial statements in accordance with U.S. GAAP. Neither The9 Limited nor its investors have an equity ownership in, direct foreign investment in, or control through such ownership or investment of, the consolidated variable interest entity, and the contractual arrangements are not equivalent to an equity ownership in the business of the consolidated variable interest entity.
In light of the various requirements imposed by regulations of Chinese mainland on loans to and direct investment in entities in Chinese mainland by offshore holding companies, we cannot assure you that we will be able to complete the necessary government registrations or obtain the necessary government approvals on a timely basis, or at all, with respect to future loans by us to our Chinese mainland subsidiaries or the variable interest entity or its subsidiaries or with respect to future capital contributions by us to our Chinese mainland subsidiaries. If we fail to complete such registrations or obtain such approvals, our ability to capitalize or otherwise fund our operations in Chinese mainland may be negatively affected, which could materially and adversely affect our liquidity and our ability to fund and expand our business.
60
Regulations of Chinese mainland relating to the establishment of offshore special purpose companies by residents of Chinese mainland may subject our resident shareholders in Chinese mainland or us to penalties and fines, and limit our ability to inject capital into our Chinese mainland subsidiaries, limit our subsidiaries’ ability to increase their registered capital, distribute profits to us, or otherwise adversely affect us.
On July 4, 2014, SAFE issued the Circular on Several Issues Concerning Foreign Exchange Administration of Domestic Residents Engaging in Overseas Investment, Financing and Round-Trip Investment via Special Purpose Vehicles, or SAFE Circular 37. SAFE Circular 37 and its detailed guidelines require residents of Chinese mainland to register with the local branch of SAFE before contributing their legally owned onshore or offshore assets or equity interest into any special purpose vehicle, or SPV, directly established, or indirectly controlled, by them for the purpose of investment or financing. SAFE Circular 37 further requires that when there is (a) any change to the basic information of the SPV, such as any change relating to its individual resident shareholders of Chinese mainland, name or operation period or (b) any material change, such as increase or decrease in the share capital held by its individual resident shareholders of Chinese mainland, a share transfer or exchange of the shares in the SPV, or a merger or split of the SPV, the resident of Chinese mainland must register such changes with the local branch of SAFE on a timely basis.
We have requested all of our shareholders who, based on our knowledge, are residents of Chinese mainland or whose ultimate beneficial owners are residents of Chinese mainland to comply with all applicable SAFE registration requirements. However, we have no control over our shareholders. We cannot assure you that the beneficial owners in Chinese mainland of our company and our subsidiaries have completed the required SAFE registrations or complied with other related requirements. Nor can we assure you that they will be in full compliance with the SAFE registration in the future. Any non-compliance by the beneficial owners in Chinese mainland of our company and our subsidiaries may subject us or such resident shareholders of Chinese mainland to fines and other penalties. It may also limit our ability to contribute additional capital to our Chinese mainland subsidiaries and our subsidiaries’ ability to distribute profits or make other payments to us.
Regulation in Chinese mainland of direct investment and loans by offshore holding companies to entities in Chinese mainland may delay or limit us from using offshore assets, including the proceeds of our initial public offering and other offering, to make additional capital contributions or loans to our subsidiary in Chinese mainland.
We are an offshore holding company conducting our operations in Chinese mainland through our Chinese mainland subsidiaries, the variable interest entity and its subsidiaries. We may make loans to our subsidiary in Chinese mainland, the variable interest entity and its subsidiaries, subject to the approval from governmental authorities and limitation of amount, or we may make additional capital contributions to our subsidiary in Chinese mainland.
Any loans to our Chinese mainland subsidiaries, which are treated as foreign-invested enterprises under laws of Chinese mainland, are subject to foreign exchange loan registrations. In addition, a foreign-invested enterprise shall use its capital pursuant to the principle of authenticity and self-use within its business scope. The capital of a foreign invested enterprise shall not be used for the following purposes: (i) direct or indirect payment beyond the business scope of the enterprises or the payment prohibited by relevant laws and regulations; (ii) direct or indirect investment in securities or investments other than banks’ principal-secured products unless otherwise provided by relevant laws and regulations; (iii) the granting of loans to non-affiliated enterprises, except where it is expressly permitted in the business license; and (iv) paying the expenses related to the purchase of real estate that is not for self-use (except for the foreign-invested real estate enterprises).In light of the various requirements imposed by regulations of Chinese mainland on loans to and direct investment in entities in Chinese mainland by offshore holding companies, we cannot assure you that we will be able to complete the necessary registration or obtain the necessary approval on a timely basis, or at all. If we fail to complete the necessary registration or obtain the necessary approval, our ability to make loans or equity contributions to our subsidiary in Chinese mainland may be negatively affected, which could adversely affect the liquidity of our subsidiary in Chinese mainland and its ability to fund its working capital and expansion projects and meet its obligations and commitments.
61
Failure to comply with regulations of Chinese mainland regarding the registration requirements for employee stock ownership plans or share option plans may subject the plan participants in Chinese mainland or us to fines and other legal or administrative sanctions.
In February 2012, SAFE promulgated the Notice of the State Administration of Foreign Exchange on the Relevant Issues Concerning the Administration of Foreign Exchange for Domestic Individuals’ Participation in Equity Incentive Programs of Overseas Listed Companies, or Circular 7. Under Circular 7, residents of Chinese mainland who participate in stock incentive plan in an overseas publicly-listed company are required to register with SAFE or its local branches and complete certain other procedures. Participants of a stock incentive plan who are residents of Chinese mainland must retain a qualified agent in Chinese mainland, which could be a subsidiary in Chinese mainland of such overseas publicly listed company or another qualified institution selected by such subsidiary in Chinese mainland, to conduct the SAFE registration and other procedures with respect to the stock incentive plan on behalf of its participants. Such participants must also retain an overseas entrusted institution to handle matters in connection with their exercise of stock options, the purchase and sale of corresponding stocks or interests and fund transfers. In addition, the agent in Chinese mainland is required to amend the SAFE registration with respect to the stock incentive plan if there is any material change to the stock incentive plan, the agent in Chinese mainland or the overseas entrusted institution or other material changes. We and our employees in Chinese mainland who have been granted stock incentive awards are be subject to these regulations. However, neither our plan participants in Chinese mainland nor we have completed such requisite registration and other procedures. In addition, we cannot assure you that we will be able to complete the relevant registration for new employees who participate in such stock incentive plan in the future in a timely manner or at all. Failure of our plan participants in Chinese mainland to complete their SAFE registrations may subject these residents in Chinese mainland or us to fines and legal sanctions and may also limit our ability to contribute additional capital into our subsidiary in Chinese mainland, limit the ability of our subsidiary in Chinese mainland to distribute dividends to us, or otherwise materially and adversely affect our business. We also face regulatory uncertainties that could restrict our ability to adopt additional incentive plans for our directors and employees under laws of Chinese mainland.
Uncertainties with respect to the PRC legal system could adversely affect us.
We conduct our business primarily through our subsidiaries, and we have gradually and significantly reduced our business operation through the variable interest entity in Chinese mainland. Our Chinese mainland subsidiaries are generally subject to laws and regulations applicable to foreign investment in Chinese mainland and, in particular, laws applicable to wholly-foreign-owned enterprises. We entered into a series of contractual arrangements with the variable interest entity in Chinese mainland to conduct business operations. Almost all of the agreements under those contractual arrangements are governed by laws of Chinese mainland and disputes arising out of these agreements are expected to be decided by arbitration in Chinese mainland. The legal system of Chinese mainland is based on written statutes. Prior court decisions may be cited for reference but have limited precedential value. Legislation and regulations of Chinese mainland have significantly enhanced the protections afforded to various forms of foreign investments in Chinese mainland for the past decades. However, since the PRC legal system continues to rapidly evolve, the interpretations of many laws, regulations and rules are not always uniform and enforcement of these laws, regulations and rules involves uncertainties, which may limit legal protections available to us. In addition, any litigation in China may be protracted and result in substantial costs and diversion of resources and management attention. Despite the lack of legal majority ownership, we are able to direct the activities of and derive economic benefits from the consolidated variable interest entity and therefore our Cayman Island holding company is considered the primary beneficiary of the consolidated variable interest entity for accounting purposes and consolidates the variable interest entity and its subsidiaries as required by Accounting Standards Codification topic 810, Consolidation. Accordingly, we treat the consolidated variable interest entity as a consolidated entity under U.S. GAAP and we consolidate the financial results of the consolidated variable interest entity in our consolidated financial statements in accordance with U.S. GAAP. Neither The9 Limited nor its investors have an equity ownership in, direct foreign investment in, or control through such ownership or investment of, the consolidated variable interest entity, and the contractual arrangements are not equivalent to an equity ownership in the business of the consolidated variable interest entity.
From time to time, we may have to resort to administrative and court proceedings to enforce our legal rights. Any administrative and court proceedings in China may be protracted, resulting in substantial costs and diversion of resources and management attention. Since PRC administrative and court authorities have significant discretion in interpreting and implementing statutory and contractual terms, it may be more difficult to evaluate the outcome of administrative and court proceedings and the level of legal protection we enjoy than in more developed legal systems. These uncertainties may impede our ability to enforce the contracts we have entered into and could materially and adversely affect our business and results of operations. Furthermore, the PRC legal system is based, in part, on government policies and internal rules, some of which are not published in a timely manner, or at all, but which may have retroactive effect. As a result, we may not always be aware of any potential violation of these policies and rules. Such unpredictability towards our contractual, property and procedural rights could adversely affect our business and impede our ability to continue our operations.
62
PRC government has significant oversight over the conduct of our business and it has recently indicated an intent to exert more oversight over offerings that are conducted overseas and/or foreign investment in China-based issuers. Any such action could significantly limit or completely hinder our ability to offer or continue to offer securities to investors and cause the value of such securities to significantly decline or be worthless.
We may not be able to pursue growth through strategic acquisitions in Chinese mainland due to complicated procedures under PRC laws and regulations for foreign investors to acquire companies in Chinese mainland.
In recent years, certain laws and regulations of Chinese mainland have established procedures and requirements that are expected to make merger and acquisition activities in Chinese mainland by foreign investors more time-consuming and complex. These laws and regulations include, without limitation, the Rules on the Merger and Acquisition of Domestic Enterprises by Foreign Investors, or the M&A Rules, and the Anti-Monopoly Law and the MOFCOM Security Review Rules. In some instances, MOFCOM needs to be notified in advance of any change-of-control transaction in which a foreign investor takes control of a domestic enterprise in Chinese mainland. The approval by MOFCOM may also need to be obtained in circumstances where overseas companies established or controlled by enterprises or residents in Chinese mainland acquire affiliated domestic companies. Laws and regulations of Chinese mainland also require certain merger and acquisition transactions to be subject to merger control review or security review. The MOFCOM Security Review Rules, effective from September 1, 2011, provide that, when deciding whether a specific merger or acquisition of a domestic enterprise by foreign investors shall be subject to the security review by MOFCOM, the principle of substance over form shall be applied. In particular, foreign investors are prohibited from bypassing the security review requirement by structuring transactions through proxies, trusts, indirect investments, leases, loans, control through contractual arrangements or offshore transactions.
If the business of any target company that we expect to acquire becomes subject to the security review, we may not be able to successfully complete the acquisition of such company, either by equity or asset acquisition, capital contribution or through any contractual arrangement. Complying with the requirements of the laws and regulations of Chinese mainland to complete acquisition transactions could become more time-consuming and complex. Any required approval, such as approval by MOFCOM, may delay or inhibit our ability to complete such transactions, which could affect our ability to grow our business or increase our market share. Furthermore, it is uncertain whether the M&A Rules, security review rules or the other regulations of Chinese mainland regarding the acquisitions of companies in Chinese mainland by foreign investors will be amended when the FIL becomes effective in the future.
The continued growth of Chinese mainland’s internet market depends on the establishment of adequate telecommunications infrastructure.
Although private sector internet service providers currently exist in Chinese mainland, almost all access to the internet is maintained through state-owned telecommunication operators under the administrative control and regulatory supervision of Chinese mainland’s MIIT. In addition, the national networks in Chinese mainland connect to the internet through government-controlled international gateways. These government-controlled international gateways are the only channel through which a domestic user in Chinese mainland can connect to the international internet network. We rely on this infrastructure to provide data communications capacity primarily through local telecommunications lines. Although the government has announced plans to aggressively develop the national information infrastructure, we cannot assure you that this infrastructure will be developed as planned or at all. In addition, we will have no access to alternative networks and services, on a timely basis if at all, in the event of any infrastructure disruption or failure. The internet infrastructure in Chinese mainland may not support the demands necessary for the continued growth in internet usage.
You may experience difficulties in effecting service of legal process, enforcing foreign judgments or bringing actions in China against us or our management named in this annual report based on foreign laws.
We are an exempted company incorporated under the laws of the Cayman Islands. We no longer conduct substantially all of our operations in China and substantially all of our assets are no longer located in China. However, all our senior executive officers reside within China for a significant portion of the time. As a result, it may be difficult for you to effect service of process upon us or our management residing in China. In addition, China does not have treaties providing for reciprocal recognition and enforcement of judgments of courts with the Cayman Islands and many other countries and regions. Therefore, recognition and enforcement in China of judgments of a court in any of these non-Chinese mainland jurisdictions in relation to any matter not subject to a binding arbitration provision may be difficult or impossible.
63
It may be difficult for overseas regulators to conduct investigation or collect evidence within China.
Shareholder claims or regulatory investigation that are common in the United States generally are difficult to pursue as a matter of law or practicality in China. For example, in China, there are significant legal and other obstacles to providing information needed for regulatory investigations or litigation initiated outside China. Although the authorities in China may establish a regulatory cooperation mechanism with the securities regulatory authorities of another country or region to implement cross-border supervision and administration, such cooperation with the securities regulatory authorities in the Unities States may not be efficient in the absence of mutual and practical cooperation mechanism. Furthermore, according to Article 177 of the PRC Securities Law, or Article 177, which became effective in March 2020, no overseas securities regulator is allowed to directly conduct investigation or evidence collection activities within the territory of Chinese mainland. While detailed interpretation of or implementation rules under Article 177 have yet to be promulgated, the inability for an overseas securities regulator to directly conduct investigation or evidence collection activities within China may further increase difficulties faced by you in protecting your interests. See also “—General Risks Related to Our Shares, ADSs and Warrants—You may face difficulties in protecting your interests, and your ability to protect your rights through U.S. courts may be limited, because we are incorporated under Cayman Islands law” for risks associated with investing in us as a Cayman Islands company.
Our Chinese mainland subsidiaries are subject to restrictions on paying dividends or making other payments.
We may rely on dividends paid by our Chinese mainland subsidiaries to fund our operations, such as paying dividends to our shareholders or meeting obligations under any indebtedness incurred by us or our overseas subsidiaries. Current regulations of Chinese mainland restrict our Chinese mainland subsidiaries from paying dividends in the following two principal aspects: (i) our Chinese mainland subsidiaries are only permitted to pay dividends out of their respective after-tax profits, if any, determined in accordance with PRC accounting standards and regulations, and (ii) these entities are required to allocate at least 10% of their respective after-tax profits each year, if any, to fund statutory reserve funds until the cumulative total of the allocated reserves reaches 50% of registered capital, and a portion of their respective after-tax profits to their staff welfare and bonus reserve funds as determined by their respective boards of directors or shareholders. These reserves are not distributable as dividends. See “Item 4. Information on the Company—B. Business Overview—Government Regulations.” Further, if these entities incur debt on their behalf in the future, the instruments governing such debt may restrict their ability to pay dividends or make other payments. Our inability to receive dividends or other payments from our Chinese mainland subsidiaries may adversely affect our ability to continue to grow our business and make cash or other distributions to the holders of our ordinary shares and ADSs. In addition, failure to comply with relevant State Administration of Foreign Exchange, or SAFE, regulations may restrict the ability of our subsidiaries to make dividend payments to us. See “—Risks Related to Doing Business in China—Regulations of Chinese mainland relating to the establishment of offshore special purpose companies by residents of Chinese mainland may subject our resident shareholders of Chinese mainland or us to penalties and fines, and limit our ability to inject capital into our Chinese mainland subsidiaries, limit our subsidiaries’ ability to increase their registered capital, distribute profits to us, or otherwise adversely affect us.”
The income tax laws of Chinese mainland may increase our tax burden or the tax burden on the holders of our shares or ADSs, and tax benefits available to us may be reduced or repealed, causing the value of your investment in us to decrease.
Our subsidiaries and the variable interest entity in Chinese mainland are subject to enterprise income tax, or EIT, on the taxable income as reported in their respective statutory financial statements adjusted in accordance with the Enterprise Income Tax Law of the PRC, or EIT Law, which was approved by the National People’s Congress on March 16, 2007. The EIT Law went into effect as of January 1, 2008 and was amended on February 24, 2017 and December 29, 2018, which unified the tax rate generally applicable to both domestic and foreign-invested enterprises in Chinese mainland. Our subsidiaries and the variable interest entity in Chinese mainland are generally subject to EIT at a statutory rate of 25%. Shanghai IT, the variable interest entity which holds a High and New Technology Enterprise, or HNTE, qualification is entitled to enjoy a 15% preferential EIT rate till November 23, 2020. As the HNTE qualification has expired in 2020, Shanghai IT was no longer entitled to enjoy preferential EIT.
64
Moreover, unlike the tax regulations effective before 2008, which specifically exempted withholding taxes on dividends payable to non-Chinese mainland investors from foreign-invested enterprises in Chinese mainland, the EIT Law and its implementation rules provide that a withholding income tax rate of 10% will be applicable to dividends payable by Chinese companies to non-Chinese mainland-resident enterprises unless otherwise exempted or reduced according to treaties or arrangements between the PRC central government and the governments of other countries or regions. While the Tax Agreement between Chinese mainland and Hong Kong provides dividends paid by a foreign-invested enterprise in Chinese mainland to its corporate shareholder, which is considered a Hong Kong tax resident, will be subject to withholding tax at the rate of 5% of total dividends, this is limited to instances where the corporate shareholder directly holds at least 25% of the shares of the company that is to pay dividends for at least twelve consecutive months immediately prior to receiving the dividends and meets certain other criteria prescribed by the relevant regulations. Under the Administrative Measures for Non-Resident Taxpayer to Enjoy Treatments under Tax Treaties, which became effective in January 2020, non-resident taxpayers shall determine whether they are eligible for treaty benefits and file a relevant report and materials with the tax authorities. Meanwhile, the reduced withholding tax rate also applies if the conditions stipulated by other tax rules and regulations are met.
In February 2018, the State Administration of Taxation, or SAT issued the Announcement of the State Administration of Taxation on Issues Relating to “Beneficial Owner” in Tax Treaties on issues relating to “beneficial owner” in tax treaties, or Circular No. 9, which took effect on April 1, 2018. Circular No. 9 provides detailed guidance to determine whether the applicant engages in substantive business activities to constitute a “beneficial owner”. When determining the applicant’s status of the “beneficial owner” regarding tax treatments in connection with dividends, interests or royalties in the tax treaties, several factors, including without limitation, whether the applicant is obligated to pay more than 50% of his or her income in the past twelve months to residents in third country or region, whether the business operated by the applicant constitutes the actual business activities, and whether the other country or region to the tax treaties does not levy any tax or grant tax exemption on relevant incomes at all or levy tax at an extremely low rate, will be taken into account, and it will be analyzed according to the actual circumstances of the specific cases. If the non-resident taxpayer does not apply to the withholding agent for the tax treaty benefits, or such taxpayer does not satisfy the criteria to be entitled to tax treaty benefits, the withholding agent should withhold tax pursuant to the provisions of tax laws of Chinese mainland. We cannot assure you that any dividends to be distributed by our subsidiaries to us or by us to our non-Chinese mainland shareholders and ADS holders, whose jurisdiction of incorporation has a tax treaty with Chinese mainland providing a different withholding arrangement, will be entitled to the benefits under the relevant withholding arrangement.
In addition, the EIT Law deems an enterprise established offshore but having its management organ in Chinese mainland as a “resident enterprise” that will be subject to Chinese mainland tax at the rate of 25% of its global income. Under the Implementation Rules of the EIT Law, the term “management organ” is defined as “an organ which has substantial and overall management and control over the manufacturing and business operation, personnel, accounting, properties and other factors.” On April 22, 2009, the SAT further issued a notice regarding recognizing an offshore-established enterprise controlled by shareholders in Chinese mainland as a resident enterprise according to its management organ, or Circular 82. According to Circular 82, a foreign enterprise controlled by a Chinese mainland company or a Chinese mainland company group shall be deemed a resident enterprise of Chinese mainland, if (i) the senior management and the core management departments in charge of its daily operations are mainly located and function in Chinese mainland; (ii) its financial decisions and human resource decisions are subject to the determination or approval of persons or institutions located in Chinese mainland; (iii) its major assets, accounting books, company seals, minutes and files of board meetings and shareholders’ meetings are located or kept in Chinese mainland; and (iv) more than half of the directors or senior management with voting rights reside in Chinese mainland. On July 27, 2011, SAT issued the Administrative Measures of Enterprise Income Tax of Chinese-Controlled Offshore Incorporated Resident Enterprises (Trial), or SAT Bulletin 45, which was amended in April 2015, June 2016 and June 2018. SAT Bulletin 45 further clarified the detailed procedures for determining resident status under Circular 82, competent tax authorities in charge and post-determination administration of such resident enterprises. Although our offshore companies are not controlled by any Chinese mainland company or Chinese mainland company group, we cannot assure you that we will not be deemed to be a “resident enterprise” under the EIT Law and thus be subject to PRC EIT on our global income.
According to the EIT Law and its implementation rules, dividends are exempted from income tax if such dividends are received by a resident enterprise on equity interests it directly owns in another resident enterprise. However, foreign corporate holders of our shares or ADSs may be subject to taxation at a rate of 10% on any dividends received from us or any gains realized from the transfer of our shares or ADSs if we are deemed to be a resident enterprise or if such income is otherwise regarded as income from “sources within Chinese mainland.” The EIT Law empowers the PRC State Council to enact appropriate implementing rules and measures and there is no guarantee that we or our subsidiaries will be entitled to any of the preferential tax treatments. Nor can we assure you that the tax authorities will not, in the future, discontinue any of our preferential tax treatments, potentially with retroactive effect. Any significant increase in the EIT rate under the EIT Law applicable to our Chinese mainland subsidiaries and the variable interest entity, or the imposition of withholding taxes on dividends payable by our subsidiaries to us, or an EIT levy on us or any of our subsidiaries or variable interest entity registered outside of Chinese mainland, or dividends or capital gains received by our shareholders due to shares or ADSs held in us will have a material adverse impact on our results of operations and financial conditions and the value of investments in us.
65
We are required to pay value added tax as a result of tax reforms in various regions in Chinese mainland and we may be subject to similar tax treatments elsewhere in Chinese mainland.
On March 23, 2016, the Ministry of Finance and the SAT jointly issued the Circular on the Pilot Program for Overall Implementation of the Collection of Value Added Tax Instead of Business Tax, or Circular 36, which took effect on May 1, 2016. Pursuant to Circular 36, all companies operating in construction, real estate, finance, modern service or other sectors which were required to pay business tax are required to pay value added tax, or VAT, in lieu of business tax. As a result of Circular 36, the services provided by Shanghai IT, Shanghai Hui Ling, Wuxi QuDong, Shencai, Leixian and Jiu gang, as general VAT payers are subject to VAT at the rate of 6%, and the services provided by our other Chinese mainland subsidiaries and the variable interest entity as small-scale VAT payers are subject to VAT at the rate of 3%. While as general VAT payers may reduce their VAT payable amount by the VAT which they paid in connection with their purchasing activities, or the Input VAT, those companies as small-scale VAT payers may not reduce their VAT payable amount by their Input VAT. As a result, some of our subsidiaries and the variable interest entity may be subject to more unfavorable tax treatment as a result of the tax reform, and our business, financial condition and results of operations could be materially and adversely affected.
Strengthened scrutiny over acquisition transactions by the PRC tax authorities may have a negative impact on our acquisition strategy.
In connection with the EIT Law, the SAT issued, on February 3, 2015, the Notice on Several Issues regarding Enterprise Income Tax for Indirect Property Transfer by Non-resident Enterprises, or SAT Circular 7, which further specifies the criteria for judging reasonable commercial purpose, and the legal requirements for the voluntary reporting procedures and filing materials in the case of indirect property transfer. SAT Circular 7 has listed several factors to be taken into consideration by tax authorities in determining whether an indirect transfer has a reasonable commercial purpose. However, despite these factors, an indirect transfer satisfying all the following criteria shall be deemed to lack reasonable commercial purpose and be taxable under the laws of Chinese mainland: (i) 75% or more of the equity value of the intermediary enterprise being transferred is derived directly or indirectly from the taxable properties in Chinese mainland; (ii) at any time during the one year period before the indirect transfer, 90% or more of the asset value of the intermediary enterprise (excluding cash) is comprised directly or indirectly of investments in Chinese mainland, or 90% or more of its income is derived directly or indirectly from Chinese mainland; (iii) the functions performed and risks assumed by the intermediary enterprise and any of its subsidiaries that directly or indirectly hold the taxable properties in Chinese mainland are limited and are insufficient to prove their economic substance; and (iv) the foreign tax payable on the gains derived from the indirect transfer of the taxable properties in Chinese mainland is lower than the potential Chinese mainland tax on the direct transfer of such assets. Nevertheless, the indirect transfer falling into the scope of the safe harbor under SAT Circular 7 may not be subject to Chinese mainland tax and such safe harbor includes qualified group restructuring, public market trading and tax treaty exemptions. According to SAT Circular 7, where the payer fails to withhold tax in a sufficient amount, the transferor can declare and pay such tax to the tax authority by itself within the statutory time period. Late payment of applicable tax will subject the transferor to default interest.
On October 17, 2017, the SAT released the Public Notice Regarding Issues Concerning the Withholding of Non-resident Enterprise Income Tax at Source, or SAT Public Notice 37, which further elaborates the relevant implementation rules regarding the calculation, reporting and payment obligations of the withholding tax by the non-resident enterprises.
Under SAT Circular 7 and SAT Public Notice 37, the entities or individuals obligated to pay the transfer price to the transferor shall be the withholding agent and shall withhold the Chinese mainland tax from the transfer price. If the withholding agent fails to do so, the transferor shall report to and pay the Chinese mainland tax to the PRC tax authorities. In case neither the withholding agent nor the transferor complies with the obligations under SAT Circular 7 and SAT Public Notice 37, other than imposing penalties such as late payment interest on the transferors, the tax authority may also hold the withholding agent liable and impose a penalty of 50% to 300% of the unpaid tax on the withholding agent, provided that such penalty imposed on the withholding agent may be reduced or waived if the withholding agent has submitted the relevant materials in connection with the indirect transfer to the PRC tax authorities in accordance with SAT Circular 7 and SAT Public Notice 37.
Since we may pursue acquisition as one of our growth strategies, and have conducted and may conduct acquisitions involving complex corporate structures, the PRC tax authorities may, at their discretion, adjust the capital gains and impose tax return filing obligations on us or request us to submit additional documentation for their review in connection with any of our acquisitions, thus causing us to incur additional acquisition costs.
66
The approval of and filing with the CSRC or other PRC government authorities may be required in connection with our offshore offerings under laws of Chinese mainland, and, if required, we cannot predict whether or for how long we will be able to obtain such approval or complete such filing.
The Regulations on Mergers and Acquisitions of Domestic Enterprises by Foreign Investors, or the M&A Rules, adopted by six PRC regulatory agencies in 2006 and amended in 2009, requires an overseas special purpose vehicle formed for listing purposes through acquisitions of domestic companies in Chinese mainland and controlled by persons or entities in Chinese mainland to obtain the approval of the CSRC prior to the listing and trading of such special purpose vehicle’s securities on an overseas stock exchange.
On July 6, 2021, the relevant PRC government authorities issued Opinions on Strictly Cracking Down Illegal Securities Activities in Accordance with the Law. These opinions emphasized the need to strengthen the administration over illegal securities activities and the supervision on overseas listings by PRC-based companies and proposed to take effective measures, such as promoting the construction of relevant regulatory systems to deal with the risks and incidents faced by PRC-based overseas-listed companies.
On February 17, 2023, the CSRC issued a Trial Measures for the Administration of Overseas Securities Issuance and Listing of Domestic Enterprises (“the Trial Measures”), which will become effective on March 31,2023. According to the Trial Measures, the overseas offering and listing by a domestic company, whether directly or indirectly, shall be filed with the CSRC. Specifically, the determination of an indirect offering and listing will be conducted on a “substance over form” basis, and an offering and listing shall be considered as an indirect overseas offering and listing by a domestic company if the issuer meets the following conditions: (i) the operating income, gross profit, total assets, or net assets of the domestic enterprise in the most recent fiscal year was more than 50% of the relevant line item in the issuer’s audited consolidated financial statement for that year; and (ii) the main part of the business activities is carried out in the territory of Chinese mainland or the main place of business is in Chinese mainland, and the senior management personnel responsible for business operations and management are mostly citizens of Chinese mainland or are ordinarily resident in Chinese mainland.
According to the Trial Measures, the issuer or its affiliated domestic company, as the case may be, shall file with the CSRC: (i) with respect to its initial public offering and listing overseas, it shall file with the CSRC within three business days after submitting the application documents for offering and listing overseas. (ii) with respect to its follow-on offering in the same overseas market, it shall file with the CSRC within three business days after completion of the follow-on offering. (iii) If an issuer, after completion of the offering and listing overseas, make offering and listing in other overseas markets, it shall put on record in accordance with the provisions of the Article(i). According to the Trial Measures, domestic enterprises which have already listed overseas is not required to make such filing immediately. However, we can not assure you that any new rules or regulations promulgated by CSRC in the future will not require us to obtain any approval or filing.
Non-compliance with the Trial Measures or an overseas listing completed in breach of the Trial Measures may result in a warning on the relevant domestic companies or a fine of RMB1 million to RMB10 million on them. The controlling shareholder or actual controller of the domestic enterprise organizes or instructs the illegal acts, then a fine between RMB1 million to RMB10 million shall be imposed on them, and for other directly responsible personnel in charge shall be punished by a fine of RMB500,000 to RMB5,000,000. Furthermore, If the circumstances are serious, the CSRC may impose a securities market ban on the responsible personnel from entering the securities market, and if they constitute a crime, criminal liability shall be investigated in accordance with the law.
According to the Trial Measures, an overseas offering and listing is prohibited under any of the following circumstances: (i) if the intended securities offering and listing is specifically prohibited by national laws and regulations and relevant provisions; (ii) if the intended securities offering and listing may constitute a threat to or endangers national security as reviewed and determined by competent authorities under the State Council in accordance with law; (iii) if, in the past three years, the domestic enterprise or its controlling shareholders or actual controllers have committed corruption, bribery, embezzlement, misappropriation of property, or other criminal offenses disruptive to the order of the socialist market economy; (v) if, the domestic enterprises are currently under investigation for suspicion of criminal offenses, or are under investigation for suspicion of major violations of laws and regulations, although no clear conclusions have been reached; (vi) if there are material ownership disputes over the equities held by the controlling shareholder or the shareholder under the control of the controlling shareholder or the de facto controller.
67
Relatedly, on December 27, 2021, the NDRC and the Ministry of Finance, or the MOC, jointly issued the Special Administrative Measures (Negative List) for Foreign Investment Access (2021 Version), or the 2021 Negative List, which will become effective on January 1, 2022. Pursuant to such Special Administrative Measures, if a domestic company engaging in the prohibited business stipulated in the 2021 Negative List seeks an overseas offering and listing, it shall obtain the approval from the competent governmental authorities. Besides, the foreign investors of the company shall not be involved in the company’s operation and management, and their shareholding percentage shall be subject, mutatis mutandis, to the relevant regulations on the domestic securities investments by foreign investors. As the 2021 Negative List is relatively new, there remain substantial uncertainties as to the interpretation and implementation of these new requirements, and it is unclear as to whether and to what extent listed companies like us will be subject to these new requirements. If we are required to comply with these requirements and fail to do so on a timely basis, if at all, our business operation, financial conditions and business prospect may be adversely and materially affected.
In addition, we cannot assure you that any new rules or regulations promulgated in the future will not impose additional requirements on us. If it is determined in the future that approval and filing from the CSRC or other regulatory authorities or other procedures, including the cybersecurity review under the enacted version of the revised Measures for Cybersecurity Review and the draft of Regulations on the Network Data Security, are required for our offshore offerings, it is uncertain whether we can or how long it will take us to obtain such approval or complete such filing procedures and any such approval or filing could be rescinded or rejected. Any failure to obtain or delay in obtaining such approval or completing such filing procedures for our offshore offerings, or a rescission of any such approval or filing if obtained by us, would subject us to sanctions by the CSRC or other PRC regulatory authorities for failure to seek CSRC approval or filing or other government authorization for our offshore offerings. These regulatory authorities may impose fines and penalties on our operations in Chinese mainland, limit our ability to pay dividends outside of Chinese mainland, limit our operating privileges in Chinese mainland, delay or restrict the repatriation of the proceeds from our offshore offerings into Chinese mainland or take other actions that could materially and adversely affect our business, financial condition, results of operations, and prospects, as well as the trading price of our listed securities. The CSRC or other PRC regulatory authorities also may take actions requiring us, or making it advisable for us, to halt our offshore offerings before settlement and delivery of the shares offered. Consequently, if investors engage in market trading or other activities in anticipation of and prior to settlement and delivery, they do so at the risk that settlement and delivery may not occur. In addition, if the CSRC or other regulatory authorities later promulgate new rules or explanations requiring that we obtain their approvals or accomplish the required filing or other regulatory procedures for our prior offshore offerings, we may be unable to obtain a waiver of such approval requirements, if and when procedures are established to obtain such a waiver. Any uncertainties or negative publicity regarding such approval requirement could materially and adversely affect our business, prospects, financial condition, reputation, and the trading price of our listed securities.
68
General Risks Related to Our Shares, ADSs and Warrants
Our ADSs may be delisted from the Nasdaq Capital Market as a result of our failure of meeting the Nasdaq Capital Market continued listing requirements.
Our ADSs are currently listed on the Nasdaq Capital Market under the symbol “NCTY.” We must continue to meet the requirements set forth in Nasdaq Listing Rule 5550 to remain listing on the Nasdaq Capital Market. The listing standards of the Nasdaq Capital Market provide that a company, in order to qualify for continued listing, must maintain a minimum ADS price of US$1.00 and satisfy standards relative to minimum shareholders’ equity, minimum market value of publicly held shares, or MVPHS, minimum MVLS, and various additional requirements. On October 3, 2018, we received a letter from the Listing Qualifications Department of Nasdaq, pursuant to which Nasdaq informed us that due to our failure to regain compliance with the continued listing requirement of US$50 million minimum MVLS for the Nasdaq Global Market as set in the Nasdaq Listing Rule 5450(b)(2)(A), our ADSs would be delisted from the Nasdaq Global Market unless measures are taken prior to a certain timeline. We later transferred our listing venue to Nasdaq Capital Market with which we fully comply with the continued listing standards. On March 6, 2020, we received a letter from the Listing Qualifications Department of Nasdaq, notifying us that the minimum bid price per ADS was below US$1.00 for a period of 30 consecutive business days and we did not meet the minimum bid price requirement set forth in Rule 5550(a)(2) of the Nasdaq Listing Rules. Due to the tolling of compliance period through June 30, 2020, as determined by Nasdaq, we had until November 16, 2020, to regain compliance with Nasdaq’s minimum bid price requirement. On April 13, 2020, we received a letter from the Listing Qualifications Department of Nasdaq, notifying us that we no longer met the continued listing standards of MVLS for the Nasdaq Capital Market, as set forth in the Nasdaq Listing Rule 5550(b)(2) because the market value of our securities listed on Nasdaq for the last 30 consecutive business days was below the minimum MVLS requirement of US$35.0 million. Pursuant to the Rule 5810(c)(3)(C) of the Nasdaq Listing Rules, we have a compliance period of 180 calendar days, or until October 12, 2020, to regain compliance with Nasdaq’s minimum MVLS requirement. On August 5, 2020, we received a notification letter from Nasdaq stating that we have regained compliance with the minimum MVLS requirement. On November 2, 2020, we received a notification letter from Nasdaq stating that we have regained compliance with the minimum bid price requirement. On November 12, 2020, we received a letter from the Listing Qualifications Department of Nasdaq, notifying us that we no longer met the continued listing standards of MVLS for the Nasdaq Capital Market, as set forth in the Nasdaq Listing Rule 5550(b)(2) because the market value of our securities listed on Nasdaq for the last 30 consecutive business days was below the minimum MVLS requirement of US$35.0 million. Pursuant to the Rule 5810(c)(3)(C) of the Nasdaq Listing Rules, we have a compliance period of 180 calendar days, or until May 11, 2021, to regain compliance with Nasdaq’s minimum MVLS requirement. On January 21, 2021, we received a notification letter from Nasdaq stating that we have regained compliance with the minimum MVLS requirement. If we fail to satisfy Nasdaq Capital Market’s continued listing requirements going forward and fail to regain compliance on a timely basis, our ADSs could be delisted from Nasdaq Capital Market. On November 17, 2022, we received a letter from the Listing Qualifications Department of Nasdaq, notifying us that the minimum bid price per ADS was below US$1.00 for a period of 30 consecutive business days and we did not meet the minimum bid price requirement set forth in Rule 5550(a)(2) of the Nasdaq Listing Rules. Pursuant to Rule 5810(c)(3)(A) of the Nasdaq Listing Rules, we have a compliance period of 180 calendar days, or until May 16, 2023, to regain compliance with Nasdaq’s minimum bid price requirement. On January 27, 2023, we received a notification letter from Nasdaq stating that we have regained compliance with the minimum bid price requirement and this matter was closed.
However, there can be no assurance that our ADSs will be eligible for trading on any such alternative exchanges or markets in the United States. If Nasdaq determines to delist our ordinary shares, or if we fail to list our ADSs on other stock exchanges or find alternative trading venue for our ADSs, the market liquidity and the price of our ADSs and our ability to obtain financing for our operations could be materially and adversely affected.
As a foreign private issuer, we are exempt from a number of rules under the U.S. securities laws and are permitted to file less information with the SEC than U.S. public companies.
We are a “foreign private issuer” as defined in the SEC rules and regulations and, consequently, we are not subject to all of the disclosure requirements applicable to companies organized within the United States. For example, we are exempt from certain rules under the Exchange Act that regulate disclosure obligations and procedural requirements related to the solicitation of proxies, consents or authorizations applicable to a security registered under the Exchange Act. In addition, our officers and directors are exempt from the reporting and “short-swing” profit recovery provisions of Section 16 of the Exchange Act and related rules with respect to their purchases and sales of our securities. Further, we are not required to comply with Regulation FD, which restricts the selective disclosure of material information. Moreover, we are not required to file periodic reports and financial statements with the SEC as frequently or as promptly as U.S. public companies. Accordingly, there may be less publicly available information concerning our company than there is for U.S. public companies.
69
As a foreign private issuer, we file annual reports on Form 20-F within four months of the close of each fiscal year ended December 31 and reports on Form 6-K relating to certain material events promptly after we publicly announce these events. However, because of the above exemptions for foreign private issuers, our shareholders are not afforded the same protections or information generally available to investors holding shares in public companies organized in the United States.
While we are a foreign private issuer, we are not subject to certain Nasdaq corporate governance listing standards applicable to U.S. listed companies. We are entitled to rely on a provision in the Nasdaq corporate governance listing standards that allows us to elect to follow Cayman Islands “home county” corporate law with regard to certain aspects of corporate governance. This allows us to follow certain corporate governance practices that differ in significant respects from the corporate governance requirements applicable to U.S. companies listed on the Nasdaq. For example, in each of November 2015 and August 2016, our board of directors approved an increase in the total number of ordinary shares reserved for issuance under our then effective stock option plan, for which we have followed “home country practice” in lieu of obtaining a shareholder approval pursuant to Nasdaq Market Rule 5635(c). In June 2020, we also followed “home country practice” in lieu of obtaining a shareholder approval pursuant to Nasdaq Market Rule 5635(a) with respect to issuance of securities in excess of 20% of our total issued and outstanding shares prior to such issuance. We also followed “home country practice” in lieu of the requirement under Nasdaq rule 5635(d) to seek shareholder approval in connection with certain transactions involving the sale, issuance or potential issuance by the company of common stock (or securities convertible into or exercisable for common stock) at a price less than certain references price equals 20% or more of common stock or 20% or more of the voting power outstanding before the issuance. We may also rely on other exemptions available to foreign private issuers in the future, and to the extent that we choose to do so in the future, our shareholders may be afforded less protection than they otherwise would under the Nasdaq corporate governance listing standards applicable to U.S. domestic issuers.
There can be no assurance that we will not be a passive foreign investment company, which could subject United States holders of the ADSs or ordinary shares to significant adverse United States federal income tax consequences.
A non-U.S. corporation will be a “passive foreign investment company,” or PFIC, for any taxable year if either (1) at least 75% of its gross income for such year consists of certain types of passive income, or (2) at least 50% of the value of its assets (generally determined on the basis of a quarterly average) during such year is attributable to assets that produce or are held for the production of passive income. We must make a separate determination after the close of each taxable year as to whether we were a PFIC for that year. Because the value of our assets for purposes of the PFIC test will generally be determined by reference to the market price of our ADSs or ordinary shares, our PFIC status will depend in part on the market price of the ADSs or ordinary shares, which may fluctuate significantly, and the composition of our assets and liabilities.
Based on the market price of our ADSs and the nature and composition of our assets, we do not believe that we were a PFIC for U.S. federal income tax purposes for our taxable year ended December 31, 2022. Further, as previously disclosed, although not free from doubt, we believe that we were a PFIC for U.S. federal income tax purposes for prior years including our taxable year ended December 31, 2021. In addition, it is possible that one or more of our subsidiaries were also PFICs for such years for U.S. federal income tax purposes.
If we are treated as a PFIC for any taxable year during which a U.S. Holder (as defined in “Item 10. Additional Information—E. Taxation—U.S. Federal Income Taxation”) holds our ADSs or ordinary shares, such U.S. Holders will generally be subject to reporting requirements and may incur significantly increased U.S. income tax on gain recognized on the sale or other disposition of the ADSs or ordinary shares and on the receipt of distributions on the ADSs or ordinary shares to the extent such gain or distribution is treated as an “excess distribution” under the U.S. federal income tax rules. Further, a U.S. Holder will generally be treated as holding an equity interest in a PFIC in the first taxable year of the U.S. Holder’s holding period in which we become classified as a PFIC and in subsequent taxable years even if we cease to be a PFIC in subsequent taxable years. See “Item 10. Additional Information—E. Taxation—U.S. Federal Income Taxation—Passive Foreign Investment Company Rules.”
You are strongly urged to consult your tax advisors regarding the impact of our being a PFIC in any taxable year on your investment in our ADSs and ordinary shares as well as the application of the PFIC rules.
Substantial future sales or the perception of sales of our ADSs or ordinary shares could adversely affect the price of our ADSs.
If our shareholders sell or are perceived by the market to sell substantial amounts of our ADSs, including those issued upon the exercise of outstanding options, in the public market, the market price of our ADSs could fall. Such sales also might make it more difficult for us to sell equity or equity-related securities in the future at a time and price that we deem appropriate. If any existing shareholder or shareholders sell or are perceived by the market to sell a substantial amount of Class A ordinary shares, the prevailing market price for our ADSs could be adversely affected.
70
We may issue additional ordinary shares or ADSs for future acquisitions. If we pay for our future acquisitions in whole or in part with additionally issued ordinary shares or ADSs, your ownership interest in our company would be diluted and this, in turn, could have a material adverse effect on the price of our ADSs.
The market price for our ADSs may be volatile.
We have been experiencing extreme price volatility. During the year 2022 up to the date of this annual report, the closing trade price of our ADSs ranged from US$0.47 to US$6.77 per ADS. Such extreme price volatility was probably attributable to our cryptocurrency mining business and the macro environment for the overall cryptocurrency industry. Due to such extreme price volatility, the risks exposure to and the possibilities of short squeeze also increased.
The market price for our ADSs is likely to be highly volatile and subject to wide fluctuations in response to factors including the following:
| ● | actual or anticipated fluctuations in our operating results; |
| ● | the market price of cryptocurrency; |
| ● | the development of our cryptocurrency mining business; |
| ● | changes in financial estimates by securities analysts; |
| ● | price fluctuations of publicly traded securities of other PRC-based companies engaging in internet-related services or other similar businesses; |
| ● | changes in the economic performance or market valuations of other internet companies; |
| ● | announcements by us or our competitors of significant acquisitions, strategic partnerships, joint ventures or capital commitments; |
| ● | fluctuations in the exchange rates between the U.S. dollar and the RMB; |
| ● | addition or departure of key personnel; and |
| ● | pending and potential litigation. |
In addition, the securities market has from time to time experienced significant price and volume fluctuations that are not related to the operating performance of particular companies. These market fluctuations may also materially and adversely affect the market price of our ADSs.
The warrants are speculative in nature.
The Warrants offered by us do not confer any rights of ordinary share ownership on their holders, such as voting rights or the right to receive dividends, but rather merely represent the right to acquire our Class A ordinary shares at a fixed price.
In October 2020, we completed an offering by issuing 70,500,000 Class A ordinary shares and 27,025,000 Warrants to purchase 2,702,500 ADSs, each ADS representing thirty Class A ordinary shares and each warrant exercisable for the purchase of 0.1 ADS, including 3,525,000 Warrants to purchase an additional 352,500 ADSs, each ADS representing thirty Class A ordinary shares, pursuant to the over-allotment option granted to the underwriter to purchase additional warrants to cover over-allotments. In connection with such offering, we also issued Representative’s Warrants to purchase 117,500 ADSs, each representing thirty Class A ordinary shares, to the underwriter of the offering. The numbers of the ADSs and the exercise price of the Warrants have reflected the adjustments as the result of the change in ADS-to-Class A ordinary shares ratio from each ADS representing three Class A ordinary shares to each ADS representing thirty Class A ordinary shares effected on October 19, 2020. Most of the Warrants and Representative Warrants were exercised by cash and other means in 2021. As of the date of this annual report, each Warrant represent the right of the holders thereof to purchase 0.1 ADS at an exercise price of US$3.7 per ADS, each ADS representing thirty Class A ordinary shares. The numbers of the ADSs and the exercise price of the Warrants have reflected the adjustments as the result of the change in ADS-to-Class A ordinary shares ratio from each ADS representing three Class A ordinary shares to each ADS representing thirty Class A ordinary shares effected on October 19, 2020.
71
On January 25, 2021, we entered into a Purchase Agreement with the holding entities of several investors in the cryptocurrencies mining industry, including Jianping Kong, the former Director and Co-Chairman of Canaan Inc. (Nasdaq: CAN), a Bitcoin mining machine manufacturer listed on Nasdaq, Qifeng Sun, Li Zhang and Enguang Li, based on the pre-agreed legally-binding term sheet. Those investors are collectively referred to as the Investors in this annual report. Pursuant to the Purchase Agreement, we issued 8,108,100 Class A ordinary shares in aggregate at US$0.1233 per Class A ordinary share and 207,891,840 warrants in aggregate, each warrant representing the right to purchase one Class A ordinary share, to the Investors in February 2020. The warrants are divided into four equal tranches: Tranche I Warrants, Tranche II Warrants, Tranche III Warrants and Tranche IV Warrants. The exercise price of each of the Tranche I Warrants, Tranche II Warrants and Tranche III Warrants is US$0.1233 per Class A ordinary share while the exercise price of the Tranche IV Warrants is US$0.2667 per Class A ordinary share. Each tranche of the warrants will only be exercisable upon the satisfaction of its respective condition in connection with the market capitalization of our company reaching US$100 million, US$300 million, US$500 million and US$1 billion within the timeframes of 6 months, 12 months, 24 months and 36 months from its issuance date, respectively. In addition, the Tranche III Warrants will be automatically forfeited with nil consideration in the event that the Tranche II Warrants fail to become exercisable within the specified timeframe and the Tranche IV Warrants will be automatically forfeited with nil consideration in the event that Tranche II or the Tranche III Warrants fail to become exercisable within the specified timeframe. The Investors shall make payment of the purchase price and the exercise price for the warrants in (i) cash, (ii) cryptocurrencies, or (iii) a combination of both, at our election. Pursuant to the Purchase Agreement, upon the satisfaction of the market capitalization condition of Tranche III Warrants, the Investors will be entitled to collectively appoint one director to our board of directors. Such appointment right will automatically terminate on the later of (i) the third anniversary of the closing date, and (ii) the date on which the Investors collectively hold less than 5% of our total number of ordinary shares on a fully diluted basis. The transaction was closed in February 2021 and we received the total purchase price for 8,108,100 Class A ordinary shares of US$1.0 million fully in cash. As of the date of this annual report, none of the Tranche I Warrants, Tranche II Warrants, Tranche III Warrants or Tranche IV Warrants was exercised. The Investors are expected to devote cryptocurrencies mining industry resources to us for our development of cryptocurrencies mining business. On July 15, 2022, we have entered into a cancellation agreement with JPKONG LTD. and Qifeng Sun Ltd., entities controlled by Mr. Jianping Kong and Mr. Qifeng Sun, respectively, to cancel the Tranche IV Warrants. The Tranche IV Warrants that were cancelled represented the warrants to purchase 23,099,093 Class A ordinary shares of the Company at the exercise price of US$0.2667 per Class A ordinary share issued to JPKONG LTD. and the warrants to purchase 11,549,547 Class A ordinary shares of the Company at the exercise price of US$0.2667 per Class A ordinary share issued to Qifeng Sun Ltd. pursuant to the Purchase Agreement. Such cancellation will not affect the terms or conditions of any other warrants issued pursuant to the Purchase Agreement.
In April 2021, we completed an offering of 3,765,100 ADSs, each representing thirty Class A ordinary shares, and warrants to purchase 2,823,825 ADSs, at a public offering price of US$33.20 per ADS and accompanying 0.75 of an warrant. The warrants offered in this offering has a term of three years and are exercisable by the holder at US$36.00 per ADS at any time after the date of issuance. The underwriter exercised its over-allotment option that we granted to it and we further issued and sold 564,760 ADSs, each representing thirty Class A ordinary shares, and warrants to purchase 423,574 ADSs to cover over-allotments. As of the date of this annual report, each Warrant represent the right of the holders thereof to purchase one ADS at an exercise price of US$36.00 per ADS, each ADS representing thirty Class A ordinary shares.
There is no public market for the Warrants offered by us and we do not expect one to develop.
There is presently no established public trading market for the Warrants offered by us and we do not expect a market to develop. In addition, we do not intend to apply to list the Warrants or on any securities exchange or nationally recognized trading system, including the Nasdaq. Without an active market, the liquidity of the Warrants will be limited.
Purchasers of our Warrants will not have any rights of common shareholders until such Warrants are exercised.
The Warrants offered by us do not confer any rights of common share ownership on their holders, such as voting rights or the right to receive dividends, but rather merely represent the right to acquire common shares at a fixed price.
72
Our dual-class share structure with different voting rights will limit your ability to influence corporate matters and could discourage others from pursuing any change of control transactions that holders of our Class A ordinary shares and ADSs may view as beneficial.
We have a dual-class share structure such that our ordinary shares consist of Class A ordinary shares and Class B ordinary shares. Holders of our Class A ordinary shares and our Class B ordinary shares shall at all times vote together as one class on all resolutions submitted to a vote by our shareholders. Each Class A ordinary share shall entitle the holder thereof to one vote on all matters subject to vote at our general meetings, and each Class B ordinary share shall entitle the holder thereof to a hundred votes on all matters subject to vote at our general meetings. Each Class B ordinary share is convertible into one Class A ordinary share at any time by the holder thereof, while Class A ordinary shares are not convertible into Class B ordinary shares under any circumstances. Upon any sale, transfer, assignment or disposition of any Class B ordinary share by the holder of such Class B ordinary share to any person who is not an affiliate of such shareholder, such Class B ordinary share shall be automatically and immediately converted into one Class A ordinary share.
Mr. Jun Zhu, our chairman and chief executive officer, beneficially owns all of our outstanding Class B ordinary shares. As of February 28, 2022, Mr. Jun Zhu beneficially owned approximately 69% of the aggregate voting power of our company. As a result of the dual-class share structure and the concentration of ownership, holders of our Class B ordinary shares have considerable influence over matters such as decisions regarding mergers, consolidations and the sale of all or substantially all of our assets, election of directors and other significant corporate actions. They may take actions that are not in the best interest of us or our other shareholders. This concentration of ownership may discourage, delay or prevent a change in control of our company, which could have the effect of depriving our other shareholders of the opportunity to receive a premium for their shares as part of a sale of our company and may reduce the price of our ADSs. This concentrated control will limit your ability to influence corporate matters and could discourage others from pursuing any potential merger, takeover or other change of control transactions that holders of Class A ordinary shares and ADSs may view as beneficial. In addition, we may incur incremental compensation expenses to the holders of Class B ordinary shares as a result of their becoming entitled to high votes on each Class B ordinary share.
The dual-class structure of our ordinary shares may adversely affect the trading market for our ADSs.
S&P Dow Jones and FTSE Russell have changed their eligibility criteria for inclusion of shares of public companies on certain indices, including the S&P 500, to exclude companies with multiple classes of shares and companies whose public shareholders hold no more than 5% of total voting power from being added to such indices. In addition, several shareholder advisory firms have announced their opposition to the use of multiple class structures. As a result, the dual class structure of our ordinary shares may prevent the inclusion of our ADSs representing Class A ordinary shares in such indices and may cause shareholder advisory firms to publish negative commentary about our corporate governance practices or otherwise seek to cause us to change our capital structure. Any such exclusion from indices could result in a less active trading market for our ADSs. Any actions or publications by shareholder advisory firms critical of our corporate governance practices or capital structure could also adversely affect the value of our ADSs.
Our shareholders may not have the same protections generally available to stockholders of other Nasdaq-listed companies because we are currently a “controlled company” within the meaning of the Nasdaq Listing Rules.
Because Mr. Jun Zhu holds a majority of the total outstanding voting power in our company for the election of our board of directors, we are a “controlled company” within the meaning of Nasdaq Listing Rule 5615(c). As a controlled company, we qualify for, and our board of directors, the composition of which is controlled by Mr. Jun Zhu, may rely upon, exemptions from several of Nasdaq’s corporate governance requirements, including requirements that:
| ● | a majority of the board of directors consist of independent directors; |
| ● | compensation of officers be determined or recommended to the board of directors by a majority of its independent directors or by a compensation committee comprised solely of independent directors; and |
| ● | director nominees be selected or recommended to the board of directors by a majority of its independent directors or by a nominating committee that is composed entirely of independent directors. |
Accordingly, to the extent that we may choose to rely on one or more of these exemptions, our shareholders would not be afforded the same protections generally as shareholders of other Nasdaq-listed companies for so long as Mr. Zhu is able to control the composition of our board and our board determines to rely upon one or more of such exemptions.
73
The rights of our shareholders may differ from the rights typically offered to shareholders of a U.S. corporation.
We are incorporated under the laws of the Cayman Islands. The rights of holders of our Class A ordinary shares and, therefore, certain of the rights of holders of our ADSs, are governed by Cayman Islands law, including the provisions of the Companies Act (As Revised) of the Cayman Islands, or the “Companies Act,” and by our Third Amended and Restated Memorandum and Articles of Association. These rights differ in certain respects from the rights of shareholders in typical U.S. corporations. See “Item 10. Additional Information—B. Memorandum and Articles of Association—Differences in Corporate Law” for a description of certain key differences between the provisions of the Companies Act applicable to us and, for example, the Delaware General Corporation Law relating to shareholders’ rights and protections.
Our Third Amended and Restated Memorandum and Articles of Association contain anti-takeover provisions that could have a material adverse effect on the rights of holders of our Class A ordinary shares and ADSs.
Our Third Amended and Restated Memorandum and Articles of Association contain provisions to limit the ability of others to acquire control of our company or cause us to engage in change-of-control transactions. These provisions could have the effect of depriving our shareholders of an opportunity to sell their shares at a premium over prevailing market prices by discouraging third parties from seeking to obtain control of our company in a tender offer or similar transaction. Our dual-class voting structure gives disproportionate voting power to the holders of our Class B ordinary shares. In addition, our board of directors will have the authority, without further action by our shareholders, to issue preferred shares in one or more series and to fix their designations, powers, preferences, privileges, and relative participating, optional or special rights and the qualifications, limitations or restrictions, including dividend rights, conversion rights, voting rights, terms of redemption and liquidation preferences, any or all of which may be greater than the rights associated with our Class A ordinary shares, including Class A ordinary shares represented by ADS. Preferred shares could be issued quickly with terms calculated to delay or prevent a change in control of our company or make removal of management more difficult. If our board of directors decides to issue preferred shares, the price of our ADSs may fall and the voting and other rights of the holders of our Class A ordinary shares and ADSs may be materially and adversely affected.
You may face difficulties in protecting your interests, and our ability to protect our rights through the U.S. federal courts may be limited, because we are incorporated under Cayman Islands law.
Our corporate affairs are governed by our Third Amended and Restated Memorandum and Articles of Association and by the Companies Act and common law of the Cayman Islands. The rights of our shareholders and the fiduciary duties of our directors under Cayman Islands law are not as clearly established as they would be under statutes or judicial precedents in the United States. In particular, the Cayman Islands has a less developed body of securities laws as compared to the United States, and provides significantly less protection to investors. Therefore, our public shareholders may have more difficulties protecting their interests in the face of actions by our management, directors or controlling shareholders than would shareholders of a corporation incorporated in a jurisdiction in the United States. In addition, shareholders of Cayman Islands companies may not have standing to initiate a shareholder derivative action before the federal courts of the United States. As a result, our shareholders may not be able to protect their interests if they are harmed in a manner that would otherwise enable them to sue in a United States federal court.
74
Our currently effective memorandum and articles of association provide that the United States District Court for the Southern District of New York (or, if the United States District Court for the Southern District of New York lacks subject matter jurisdiction over a particular dispute, the state courts in New York County, New York) is the exclusive judicial forum within the U.S. for the resolution of any complaint asserting a cause of action arising out of or relating in any way to the federal securities laws of the United States, which could limit the ability of holders of our Class A ordinary shares, the ADSs or other securities to obtain a favorable judicial forum for disputes with us, our directors and officers, the depositary, and potentially others.
Our Third Amended and Restated Memorandum and Articles of Association provide that the United States District Court for the Southern District of New York (or, if the United States District Court for the Southern District of New York lacks subject matter jurisdiction over a particular dispute, the state courts in New York County, New York) is the exclusive forum within the United States for the resolution of any complaint asserting a cause of action arising out of or relating in any way to the federal securities laws of the United States, regardless of whether such legal suit, action, or proceeding also involves parties other than our company. The enforceability of similar federal court choice of forum provisions in other companies’ organizational documents has been challenged in legal proceedings in the United States, and it is possible that a court could find this type of provision to be inapplicable or unenforceable. If a court were to find the federal choice of forum provision contained in our Third Amended and Restated Memorandum and Articles of Association to be inapplicable or unenforceable in an action, we may incur additional costs associated with resolving such action in other jurisdictions. If upheld, the forum selection clause in our Third Amended and Restated Memorandum and Articles of Association may limit a security-holder’s ability to bring a claim against us, our directors and officers, the depositary, and potentially others in his or her preferred judicial forum, and this limitation may discourage such lawsuits. Holders of our shares or the ADSs will not be deemed to have waived our compliance with the federal securities laws and the regulations promulgated thereunder pursuant to the exclusive forum provision in our Third Amended and Restated Memorandum and Articles of Association.
Your ability to bring an action against us or against our directors and officers, or to enforce a judgment against us or them, will be limited because we are incorporated in the Cayman Islands, because we conduct a substantial portion of our operations in China and because the majority of our directors and officers reside outside of the United States.
We are an exempted company incorporated in the Cayman Islands, substantially all of our assets are located in the U.S. For assets located in China, we conduct a substantial portion of our operations through our wholly-owned subsidiaries and variable interest entity in China. Most of our directors and officers reside outside of the United States and most of the assets of those persons are located outside of the United States. As of the date of this annual report, all of our directors and officers are located in China. As a result, it may be difficult or impossible for you to bring an action against us or against these individuals in the United States in the event that you believe that your rights have been infringed under the securities laws or otherwise. Even if you are successful in bringing an action of this kind, the laws of the Cayman Islands and of China may render you unable to enforce a judgment against our assets or the assets of our directors and officers.
You may not be able to exercise your right to vote.
As a holder of ADSs, you will not have any direct right to attend general meetings of our shareholders or to cast any votes at such meetings. You may give voting instructions to the depositary of our ADSs to vote the underlying Class A ordinary shares represented by your ADSs. Otherwise, you will not be able to exercise your right to vote with respect to the underlying Class A ordinary shares represented by your ADSs unless you withdraw the shares and become the registered holder of such shares prior to the record date for the general meeting. However, you may not receive sufficient advance notice of a shareholders’ meeting to enable you to withdraw the underlying Class A ordinary shares represented by your ADSs and become the registered holder of such shares to allow you to attend the general meeting and to vote directly with respect to any specific matter or resolution to be considered and voted upon at the general meeting. Pursuant to our Third Amended and Restated Memorandum and Articles of Association, a shareholders’ meeting may be convened by us on seven business days’ notice. If we ask for your instructions, the depositary will notify you of the upcoming vote and arrange to deliver our voting materials to you. We cannot assure you that you will receive the voting materials in time to ensure that you can instruct the depositary to vote the underlying Class A ordinary shares represented by your ADSs. In addition, the depositary and its agents are not responsible for failing to carry out your voting instructions or for the manner of carrying out your voting instructions, if any such action or non-action is in good faith. This means that you may not be able to exercise your right to direct how the underlying Class A ordinary shares represented by your ADSs are voted and you may have no legal remedy if the underlying Class A ordinary shares represented by your ADSs are not voted as you requested.
75
If securities or industry analysts do not publish research or reports about our business, or publish negative reports about our business, our share price and trading volume could decline.
The trading market for our ADSs depends, in part, on the research and reports that securities or industry analysts publish about us or our business. We do not have any control over these analysts or the content that they publish about us. If our financial performance fails to meet analyst estimates or one or more of the analysts who cover us downgrade our ADSs or change their opinion of our ADSs, our ADS price would likely decline. If one or more of these analysts cease coverage of our company or fail to regularly publish reports on us, we could lose visibility in the financial markets, which could cause our ADS price or trading volume to decline.
Because we do not expect to pay dividends in the foreseeable future, you must rely on a price appreciation of our ADSs for return on your investment.
We currently intend to retain most, if not all, of our available funds and any future earnings to fund the development and growth of our business. As a result, we do not expect to pay any cash dividends in the foreseeable future. Therefore, you should not rely on an investment in our ADSs as a source for any future dividend income.
Our board of directors has complete discretion as to whether to distribute dividends, subject to certain requirements of Cayman Islands law. In addition, our shareholders may by ordinary resolution declare a dividend, but no dividend may exceed the amount recommended by our directors. Under Cayman Islands law, a Cayman Islands company may pay a dividend out of either profit or share premium account, provided that in no circumstances may a dividend be paid if this would result in the company being unable to pay its debts as they fall due in the ordinary course of business. Even if our board of directors decides to declare and pay dividends, the timing, amount and form of future dividends, if any, will depend on our future results of operations and cash flow, our capital requirements and surplus, the amount of distributions, if any, received by us from our subsidiaries, our financial condition, contractual restrictions and other factors deemed relevant by our board of directors. Accordingly, the return on your investment in our ADSs will likely depend entirely upon any future price appreciation of our ADSs. There is no guarantee that our ADSs will appreciate in value in the future or even maintain the price at which you purchased the ADSs. You may not realize a return on your investment in our ADSs and you may even lose your entire investment in our ADSs.
Your right to participate in any future rights offerings may be limited, which may cause dilution to your holdings.
We may from time to time distribute rights to our shareholders, including rights to acquire our securities. However, we cannot make rights available to you in the United States unless we register the rights and the securities to which the rights relate under the Securities Act of 1933, as amended, or the Securities Act, or an exemption from the registration requirements is available. Also, under the deposit agreement, the depositary will not make rights available to you unless the distribution to ADS holders of both the rights and any related securities are either registered under the Securities Act, or exempt from registration under the Securities Act. We are under no obligation to file a registration statement with respect to any such rights or securities or to endeavor to cause such a registration statement to be declared effective. Moreover, we may not be able to establish an exemption from registration under the Securities Act. The depositary may, but is not required to, sell such undistributed rights to third parties in this situation. Accordingly, you may be unable to participate in our rights offerings and may experience dilution in your holdings.
You may not receive distributions on ordinary shares or any value for them if it is illegal or impractical to make them available to you.
The depositary of our ADSs has agreed to pay to you the cash dividends or other distributions it or the custodian receives on ordinary shares or other deposited securities after deducting its fees and expenses. You will receive these distributions in proportion to the number of ordinary shares your ADSs represent. However, the depositary is not responsible if it decides that it is unlawful or impractical to make a distribution available to any holders of ADSs. We have no obligation to register ADSs, ordinary shares, rights or other securities under U.S. securities laws. We also have no obligation to take any other action to permit the distribution of ADSs, ordinary shares, rights or anything else to holders of ADSs. This means that you may not receive the distribution we make on our ordinary shares or any value for them if it is illegal or impractical for us to make them available to you. These restrictions may have a material adverse effect on the value of your ADSs.
ADS holders may not be entitled to a jury trial with respect to claims arising under the deposit agreement, which could result in less favorable outcomes to the plaintiff(s) in any such action.
The deposit agreement governing the ADSs provides that, to the fullest extent permitted by law, ADS holders waive the right to a jury trial of any claim they may have against us or the depositary arising out of or relating to our shares, the ADSs or the deposit agreement, including any claim under the U.S. federal securities laws.
76
If we or the depositary opposed a jury trial demand based on the waiver, the court would determine whether the waiver was enforceable based on the facts and circumstances of that case in accordance with the applicable state and federal law. To our knowledge, the enforceability of a contractual pre-dispute jury trial waiver in connection with claims arising under the federal securities laws has not been finally adjudicated by the United States Supreme Court. However, we believe that a contractual pre-dispute jury trial waiver provision is generally enforceable, including under the laws of the State of New York, which govern the deposit agreement. In determining whether to enforce a contractual pre-dispute jury trial waiver provision, courts will generally consider whether a party knowingly, intelligently and voluntarily waived the right to a jury trial. We believe that this is the case with respect to the deposit agreement and the ADSs. It is advisable that you consult legal counsel regarding the jury waiver provision before investing in the ADSs.
If you or any other ADS holders bring a claim against us or the depositary in connection with matters arising under the deposit agreement or the ADSs, including claims under federal securities laws, you may not be entitled to a jury trial with respect to such claims, which may have the effect of limiting and discouraging lawsuits against us and / or the depositary. If a lawsuit is brought against us and/or the depositary under the deposit agreement, it may be heard only by a judge or justice of the applicable trial court, which would be conducted according to different civil procedures and may result in different outcomes than a trial by jury would have had, including results that could be less favorable to the plaintiffs in any such action.
Nevertheless, if this jury trial waiver provision is not permitted by applicable law, an action could proceed under the terms of the deposit agreement with a jury trial.
No provision of the deposit agreement or ADSs serves as a waiver by any ADS holder or by us or the depositary of compliance with any substantive provision of the U.S. federal securities laws and the rules and regulations promulgated thereunder.
ITEM 4. INFORMATION ON THE COMPANY
A.History and Development of the Company
We were incorporated in the Cayman Islands on December 22, 1999 under the name GameNow.net Limited as an exempted company limited by shares and were renamed The9 Limited in February 2004. We formed GameNow.net (Hong Kong) Limited, or GameNow, on January 17, 2000 in Hong Kong, as a wholly-owned subsidiary. We have historically conducted our operations in large part through The9 Computer Technology Consulting (Shanghai) Co., Ltd., or The9 Computer, previously a direct wholly-owned subsidiary of GameNow in China that we disposed in February 2020. We now conduct our operations through NBTC Limited, a wholly-owned subsidiary in Hong Kong, and NFTSTAR, a wholly-owned subsidiary in Hong Kong, and Shanghai Hui Ling, a wholly-owned subsidiary of GameNow in China.
Due to the current restrictions on foreign ownership of ICP and internet culture operation in China, currently, we primarily rely on Shanghai IT, one of the variable interest entity, in holding certain licenses and approvals necessary for our business online game operations through a series of contractual arrangements with Shanghai IT and its shareholders. See “Item 7. Major Shareholders and Related Party Transactions—B. Related Party Transactions—Arrangements with Variable Interest Entity” for details of the contractual arrangements with Shanghai IT and its shareholders. We do not hold any equity interest in Shanghai IT.
77
Our ADSs, each currently representing thirty Class A ordinary shares, are listed on the Nasdaq Capital Market. Our ADSs are traded under the symbol “NCTY.” Our ADSs had been listed on the Nasdaq Global Market from December 15, 2004 to October 2018. Effective October 19, 2020, we effected a change of the ratio of the ADS to our Class A ordinary shares from one ADS representing three Class A ordinary shares to one ADS representing thirty Class A ordinary shares. The change in the ratio of the ADS to our Class A ordinary shares had no impact on our underlying Class A ordinary shares, and no Class A ordinary shares were issued or cancelled in connection with the change in the ratio of the ADS to our Class A ordinary shares. As a result of such ADS ratio change, the exercise rate and the exercise price of the Warrants were adjusted from each Warrant representing the right of the holders thereof to purchase one ADS at an exercise price of US$0.37 per ADS, each ADS then representing three Class A ordinary shares, to each Warrant representing the right of the holders thereof to purchase 0.1 ADS at an exercise price of US$3.7 per ADS, each ADS representing thirty Class A ordinary shares, effective at the closing of business on October 19, 2020. We completed another offering in April 2021, with each Warrant representing the right of the holders thereof to purchase one ADS at an exercise price of US$36.00 per ADS, each ADS representing thirty Class A ordinary shares.
In March 2019, we signed a joint venture agreement with F&F to establish a joint venture to manufacture, market, distribute, and sell electric vehicles in China. We subsequently amended the joint venture agreement in June, July and September 2019, respectively. Pursuant to the joint venture agreement and the amendments with F&F, we are obligated to make a total of US$600.0 million in total capital contribution to the joint venture. In November 2020, we converted our initial deposit of US$5.0 million with F&F into 2,994,011 Class B ordinary shares of FF Intelligent Mobility Global Holdings Ltd. (formerly known as Smart King Limited), the holding company of F&F that operates its electric vehicles business, at a pre-agreed conversion price set forth in the joint venture agreement. As a result of such conversion, the capital commitment in the joint venture agreement was deemed to be released. In July 2021, F&F Intelligent Mobility Global Holdings Ltd. completed a merger with a SPAC company and became a public company F&F Intelligent Electric Inc. (Nasdaq: FFIE). We own 423,053 shares of FFIE after the merger.
We undertook a corporate restructure to facilitate the sale of the equity interests in certain subsidiaries that collectively held the properties previously mortgaged to secure the Convertible Notes. In September 2019, we entered into a definitive agreement with Kapler Pte. Ltd, or Kapler, an indirect subsidiary of Keppel Corporation Limited, a multi-business company providing solutions for sustainable urbanization, pursuant to which 100% equity interest in several then subsidiaries of our company in China, namely China The9 Interactive (Shanghai) Ltd., The9 Computer and Shanghai Kaie Information Technology Co., Ltd., or Shanghai Kaie, that collectively own Zhangjiang Micro-electronic Port Block #3 were sold to Kapler in exchange for consideration of RMB493.0 million. Other assets and liabilities previously held by the subsidiaries sold were transferred to Shanghai Hui Ling. We terminated the contractual arrangements between The9 Computer and Shanghai IT, and Shanghai Hui Ling entered into new contractual arrangements with Shanghai IT, replacing The9 Computer. The share pledge over the equity interest in The9 Computer to secure the Convertible Notes was released and de-registered in May 2019. This transaction was completed in February 2020.
On May 6, 2019, we held an extraordinary general meeting at which our shareholders approved, among other things, to adjust our authorized share capital and to adopt a dual-class share structure, consisting of Class A ordinary shares and Class B ordinary shares. Each Class A ordinary share then was entitled to one vote per share on all matters subject to vote at general meetings of our company. Each Class B ordinary share then was entitled to fifty (50) votes per share on all matters subject to vote at general meetings of our company. The issued and outstanding ordinary shares then held by Incsight Limited, a British Virgin Islands business company, which is wholly owned by Mr. Jun Zhu, our chairman and chief executive officer, and the issued and outstanding ordinary shares then held by Mr. Jun Zhu himself, were re-designated and re-classified as Class B ordinary shares. All other ordinary shares then issued and outstanding were re-designated and re-classified as Class A ordinary shares. On the same date, we amended and restated our then effective Amended and Restated Memorandum of Association and Articles of Association in their entirety and adopted our Second Amended and Restated Memorandum and Articles of Association which reflect, among other things, the changes to our capital structure. As a result of such changes, Mr. Jun Zhu holds the majority of our outstanding voting power and we became a “controlled company” as defined under Nasdaq Stock Market Rules.
In February 2020, we issued and sold (i) a one-year convertible note in a principal amount of US$500,000, (ii) 70,000 ADSs, and (iii) 3,300,000 Class A ordinary shares, for an aggregate consideration of US$500,000 to Iliad Research and Trading, L.P., or Iliad. The convertible note bears interest at a rate of 6.0% per year, compounded daily. The convertible note was fully repaid and settled in December 2020. In accordance with the convertible note, upon repayment of the convertible note, we have repurchased the 3,300,000 Class A ordinary shares previously issued to Iliad for nominal consideration.
78
On March 6, 2020, we received a letter from the Listing Qualifications Department of Nasdaq, notifying us that the minimum bid price per ADS, each then representing three Class A ordinary shares of the Company, was below US$1.00 for a period of 30 consecutive business days and we did not meet the minimum bid price requirement set forth in Rule 5550(a)(2) of the Nasdaq Listing Rules. Due to the tolling of compliance period through June 30, 2020, as determined by Nasdaq, we had until November 16, 2020, to regain compliance with Nasdaq’s minimum bid price requirement. On November 2, 2020, we received a notification letter from Nasdaq stating that we have regained compliance with the minimum bid price requirement.
On April 13, 2020, we received a letter from the Listing Qualifications Department of Nasdaq, notifying us that we no longer met the continued listing standards of MVLS for the Nasdaq Capital Market, as set forth in the Nasdaq Listing Rule 5550(b)(2) because the market value of our securities listed on Nasdaq for the last 30 consecutive business days was below the minimum MVLS requirement of US$35.0 million. Pursuant to the Rule 5810(c)(3)(C) of the Nasdaq Listing Rules, we have a compliance period of 180 calendar days, or until October 12, 2020, to regain compliance with Nasdaq’s minimum MVLS requirement. On August 5, 2020, we received a notification letter from Nasdaq stating that we have regained compliance with the minimum MVLS requirement.
In December 2018, we failed to repay the senior convertible notes issued and sold by us in December 2015 upon the maturity date and later entered into a deed of settlement and several amendments with Splendid Days, the holder of the Convertible Notes in relation to the repayment schedule for the overdue Convertible Notes. On May 29, 2020, we entered into a Settlement Deed with Splendid Days and other parties named therein relating to Convertible Notes repayment. Pursuant to the Settlement Deed, the interest rate on the Convertible Notes was retrospectively lowered from 12% to 7% per annum for the period commencing from the original Convertible Notes issuance date until February 21, 2020, the date on which interest stopped to accrue on the Convertible Notes. We settled approximately US$50.0 million of the total outstanding amount due to Splendid Days and its affiliates primarily relating to Convertible Notes in aggregate by cash and further settled the remaining portion on June 12, 2020 by an initial issuance of 32,400,000 Class A ordinary shares to Splendid Days. In accordance with the terms and conditions set forth in the Settlement Deed, the interest-free loan of US$5.0 million extended by Ark Pacific Associates Limited, an affiliate of Splendid Days, was waived in December 2020. In April 2022 we have negotiated and signed another settlement deed pursuant to which we agreed to pay Splendid Days and a third-party total of approximately US$8.6 million in order to settle outstanding claims under the Convertible Notes. In June 2022 we have paid US$5.4 million and In December we have paid US$0.2 million to Splendid Days.
On June 17, 2020, our board of directors and board committees authorized and approved the issuance of an aggregate number of 29,100,000 restricted Class A ordinary shares of our company to certain directors, officers, employees and consultants of our company as share incentive awards for their services to us pursuant to our Eighth Amended and Restated 2004 Stock Option Plan. Among those restricted Class A ordinary shares grants, 15,600,000 restricted Class A ordinary shares are subject to restrictions on transferability that would be removed once certain pre-agreed performance targets are met, and 13,500,000 restricted Class A ordinary shares are subject to restrictions on transferability for a six-month period that would be removed in installments once certain service period conditions are met. All the restrictions attached to those shares have been removed upon the satisfaction of the underlying targets and conditions.
In September 2020, we entered into a master cooperation and publishing agreement with Voodoo, a French game developer and publisher, to cooperate on the publishing and operations of casual games in China. In December 2020, we entered into an amendment to the master cooperation and publishing agreement to adjust the total consideration thereunder. Pursuant to the master cooperation and publishing agreement and its amendment, we obtained exclusive licenses of several games developed by Voodoo. Voodoo granted us an exclusive, sub-licensable license to test, perform, market, promote, distribute, reproduce, modify, support and/or otherwise use or exploit such games directly or through authorized contractors in China for a maximum period of three years, commencing upon the upload and distribution of the underlying games on any platform. In consideration for the exclusive license granted to us and as a minimum guarantee payment with respect to the first game, as amended by the amendment to the master cooperation and publishing agreement, we paid US$3.0 million in cash to Voodoo. Pursuant to the master cooperation and publishing agreement, we may further pay Voodoo an aggregate amount of US$10.0 million in cash based on the agreed timetable, subject to satisfaction of certain conditions related to delivery of games by Voodoo. Due to uncertainty in the game development, the upfront payment has been fully impaired in the second half of 2020.
In October 2020, we completed an offering by issuing 70,500,000 Class A ordinary shares and 27,025,000 Warrants to purchase 2,702,500 ADSs, each ADS representing thirty Class A ordinary shares and each warrant exercisable for the purchase of 0.1 ADS, including 3,525,000 Warrants to purchase an additional 352,500 ADSs, each ADS representing thirty Class A ordinary shares, pursuant to the over-allotment option granted to the underwriter to purchase additional warrants to cover over-allotments. In connection with such offering, we also issued Representative’s Warrants to purchase 117,500 ADSs, each representing thirty Class A ordinary shares, to the underwriter of the offering. We received net proceeds of US$8.1 million from such offering. Most of the Warrants and Representative Warrants were exercised by cash and other means in 2021. In 2021, we received an additional amount of US$9.98 million. The approximate total amount of proceeds from the offering is US$18.6 million.
79
On November 12, 2020, we received a letter from the Listing Qualifications Department of Nasdaq, notifying us that we no longer met the continued listing standards of MVLS for the Nasdaq Capital Market, as set forth in the Nasdaq Listing Rule 5550(b)(2) because the market value of our securities listed on Nasdaq for the last 30 consecutive business days was below the minimum MVLS requirement of US$35.0 million. Pursuant to the Rule 5810(c)(3)(C) of the Nasdaq Listing Rules, we have a compliance period of 180 calendar days, or until May 11, 2021, to regain compliance with Nasdaq’s minimum MVLS requirement. On January 21, 2021, we received a notification letter from Nasdaq stating that we have regained compliance with the minimum MVLS requirement.
Since February 2021, we started our cryptocurrency mining business in China. From time to time, we have selectively invested in cryptocurrency mining businesses, and will continue to do so in the future to expand and develop our business. See “Item 4.B. Information on the Company—Business Overview—Cryptocurrency Mining” for material strategic investments in cryptocurrency mining businesses over the past year.
On January 25, 2021, we entered into a Purchase Agreement with the holding entities of several investors in the cryptocurrencies mining industry, including Jianping Kong, the former Director and Co-Chairman of Canaan Inc. (Nasdaq: CAN), a Bitcoin mining machine manufacturer listed on Nasdaq, Qifeng Sun, Li Zhang and Enguang Li, based on the pre-agreed legally-binding term sheet. Those investors are collectively referred to as the Investors in this annual report. Pursuant to the Purchase Agreement, we issued 8,108,100 Class A ordinary shares in aggregate at US$0.1233 per Class A ordinary share and 207,891,840 warrants in aggregate, each warrant representing the right to purchase one Class A ordinary share, to the Investors in February 2020. The warrants are divided into four equal tranches: Tranche I Warrants, Tranche II Warrants, Tranche III Warrants and Tranche IV Warrants. The exercise price of each of the Tranche I Warrants, Tranche II Warrants and Tranche III Warrants is US$0.1233 per Class A ordinary share while the exercise price of the Tranche IV Warrants is US$0.2667 per Class A ordinary share. Each tranche of the warrants will only be exercisable upon the satisfaction of its respective condition in connection with the market capitalization of our company reaching US$100 million, US$300 million, US$500 million and US$1 billion within the timeframes of 6 months, 12 months, 24 months and 36 months from its issuance date, respectively. In addition, the Tranche III Warrants will be automatically forfeited with nil consideration in the event that the Tranche II Warrants fail to become exercisable within the specified timeframe and the Tranche IV Warrants will be automatically forfeited with nil consideration in the event that Tranche II or the Tranche III Warrants fail to become exercisable within the specified timeframe. The Investors shall make payment of the purchase price and the exercise price for the warrants in (i) cash, (ii) cryptocurrencies, or (iii) a combination of both, at our election. Pursuant to the Purchase Agreement, upon the satisfaction of the market capitalization condition of Tranche III Warrants, the Investors will be entitled to collectively appoint one director to our board of directors. Such appointment right will automatically terminate on the later of (i) the third anniversary of the closing date, and (ii) the date on which the Investors collectively hold less than 5% of our total number of ordinary shares on a fully diluted basis. The transaction was closed in February 2021 and we received the total purchase price for 8,108,100 Class A ordinary shares of US$1.0 million fully in cash. As of the date of this annual report, none of the Tranche I Warrants, Tranche II Warrants, Tranche III Warrants or Tranche IV Warrants was exercised. The Investors are expected to devote cryptocurrencies mining industry resources to us for our development of cryptocurrencies mining business. On July 15, 2022, we have entered into a cancellation agreement with JPKONG LTD. and Qifeng Sun Ltd., entities controlled by Mr. Jianping Kong and Mr. Qifeng Sun, respectively, to cancel the Tranche IV Warrants. The Tranche IV Warrants that were cancelled represented the warrants to purchase 23,099,093 Class A ordinary shares of the Company at the exercise price of US$0.2667 per Class A ordinary share issued to JPKONG LTD. and the warrants to purchase 11,549,547 Class A ordinary shares of the Company at the exercise price of US$0.2667 per Class A ordinary share issued to Qifeng Sun Ltd. pursuant to the Purchase Agreement. Such cancellation will not affect the terms or conditions of any other warrants issued pursuant to the Purchase Agreement.
In February 2021, we issued and sold (i) a one-year convertible note in a principal amount of US$5,000,000, (ii) 50,000 ADSs, and (iii) 10,000,000 Class A ordinary shares, for an aggregate consideration of US$5,000,000 to Streeterville. The convertible note bears interest at a rate of 6.0% per year, computed on the basis of a 360-day year. Streeterville has the right at any time after six months have elapsed since the purchase date until the outstanding balance has been paid in full, at its election, to convert all or any portion of the outstanding balance into ADSs of our company at an initial conversion price of US$14 per ADS, each ADS representing thirty Class A ordinary shares, subject to adjustment. Beginning on the date that is six months from the note purchase date, Streeterville has the right, exercisable at any time in its sole and absolute discretion, to redeem any portion of the convertible note up to US$840,000 per calendar month. Payment of the redemption amount could be in cash or our ADSs, provided that any redemptions made in cash which exceed half of the original principal amount will be subject to a ten percent (10%) premium. We have the right to prepay all or any portion of the outstanding balance, at any time, subject to fifteen percent (15%) premium on the prepaid amount. In the event the principal amount and interest accrued for the convertible note issued to Streeterville are fully repaid, we have the right to repurchase the remaining Class A ordinary shares held by Streeterville that are unsold at US$0.0001 per share. The convertible notes are repaid in full in 2021.
80
In February 2021, we entered into a standby equity distribution agreement, or the SEDA, with YA II PN, LTD., a Cayman Islands exempt limited partnership managed by Yorkville Advisor Global, LP, or the Purchaser, pursuant to which we are able to sell up to US$100.0 million of our ADSs solely at our request at any time during the 36 months following the date of the SEDA. Pursuant to the SEDA, the preliminary purchase price per ADS, or the Preliminary Purchase Price, shall initially be 90% of the average of the 3 lowest daily volume weighted average price of our ADSs during the five consecutive trading days immediately prior to the delivery of an advance notice by us, or the Preliminary Pricing Period (the date of payment of Preliminary Purchase Price being the Preliminary Closing Date), which shall be adjusted to the greater of (A) 90% of the average of the 3 lowest daily volume weighted average price of our ADSs during the Preliminary Pricing Period and during the five consecutive trading days commencing on the trading day immediately following the Preliminary Closing Date, or commencing on the Preliminary Closing Date if the ADSs are received by the Purchaser prior to the close of trading on the Preliminary Closing Date, or the Secondary Pricing Period, or (B) 85% of the average of the five daily volume weighted average price of our ADSs during the Secondary Pricing Period, or the Final Purchase Price. If the Final Purchase Price is less than the Preliminary Purchase Price, we shall deliver additional shares to the Purchaser. If the Final Purchase Price is greater than the Preliminary Purchase Price, the Purchaser shall make payment of the additional amount to us. The purchase would be subject to certain ownership limitations as provided under the SEDA. The Purchaser has agreed that, during the term of the SEDA, neither the Purchaser nor its affiliates will engage in any short sales or hedging transactions with respect to the Company’s Class A ordinary shares or ADSs. We intend to use the proceeds from the potential offering of the ADSs pursuant to the SEDA to fund our business growth. On August 27, 2021, the Company and the Purchaser agreed to terminate the SEDA and entered into a new standby equity distribution agreement (the “August SEDA”). The Company did not issue any securities pursuant to the SEDA. Pursuant to the August SEDA, the Company will be able to sell up to US$100.0 million of its ADSs solely at the Company’s request at any time during the 36 months following the date of the August SEDA. The ADSs would be purchased at a price per ADS that is the greater of (i) 85% of the average of the five daily VWAPs (as defined below) during the pricing period, or (ii) 90% of the average of the 3 lowest daily VWAPs during the pricing period, rounded to the nearest 100th. “VWAP” means, for any trading day, the daily volume weighted average price of the Company’s ADSs for such date on the principal market as reported by Bloomberg L.P. during regular trading hours.
In February 2021, we entered into purchase agreements with five Bitcoin mining machine owners to purchase Bitcoin mining machines by issuance of our Class A ordinary shares. Pursuant to the purchase agreements, we issued an aggregate of 26,838,360 Class A ordinary shares in exchange for 26,007 Bitcoin mining machines, with a total hash rate of approximately 549PH/S, accounting for about 0.36% of the global hash rate of Bitcoin. Majority of these mining machines were initially deployed in Xinjiang, Sichuan and Gansu in China. The number of Class A ordinary shares issued to each owner was determined based on the fair market value of Bitcoin mining machines, as apprised by an independent valuation firm prior to the execution of the purchase agreements, at a pre-agreed per share price of approximately US$0.37 per Class A ordinary share (equivalent to US$11.18 per ADS).
In February 2021, our board of directors and board committees authorized and approved the issuance of an aggregate number of 33,090,000 Class A ordinary shares of our company to certain directors, executive officers, employees and consultants of our company as share incentive awards for their services to us pursuant to the Option Plan. Among those Class A ordinary shares grants, 32,190,000 shares were restricted Class A ordinary shares, subject to restrictions on transferability to be removed upon the satisfaction of the conditions that half of the restricted shares should vest if our market capitalization reaches US$400 million and the other half should vest if our market capitalization reaches US$500 million. We also granted 900,000 restricted Class A ordinary share units to our directors which are immediately vested and issued the same number of shares.
In February 2021, we entered into a share purchase agreement with each of the four investors in the cryptocurrencies mining industry, respectively. Pursuant to the share purchase agreements, we should issue 9,231,240 Class A ordinary shares in aggregate to investors for an aggregate consideration of US$11.5 million. Such transactions were subsequently completed. Pursuant to the share purchase agreements, we filed a resale registration statement on Form F-3 covering resale of the investors’ Class A ordinary shares on May 3, 2021.
In March 2021, we entered into purchase agreements with five Bitcoin mining machine owners to purchase Bitcoin mining machines by issuance of our Class A ordinary shares. Pursuant to the purchase agreements, we issued an aggregate of 3,832,830 Class A ordinary shares in exchange for various Bitcoin mining machines including different brands, such as WhatsMiner, AntMiner and AvalonMiner, with a total number of 8,489 units and a total hash rate of approximately 156PH/S. These Bitcoin mining machines were initially deployed in Qinghai, Xinjiang and Inner Mongolia in China. The number of Class A ordinary shares issued to each owner was determined based on the fair market value of Bitcoin mining machines, as apprised by an independent valuation firm prior to the execution of the purchase agreements, at a pre-agreed per share price of approximately US$0.78 per Class A ordinary share (equivalent to US$23.35 per ADS).
81
In March 2021, we signed three legally-binding memoranda of understanding with three unrelated Bitcoin mining machine owners to purchase Bitcoin mining machines by the issuance of Class A ordinary shares. This batch of Bitcoin mining machines includes different brands such as AvalonMiner, AntMiner and WhatsMiner, with an additional total number of 10,252 units and an additional total hash rate of approximately 192PH/S. According to the memoranda of understanding, we will issue approximately 5,883,750 Class A ordinary shares (equivalent to 196,125 ADSs) to the sellers based on a per share price of approximately US$1.3 per Class A ordinary share (equivalent to US$38.51 per ADS) The number of Class A ordinary shares to be issued is subject to certain price adjustment mechanisms to be assessed six months after the signing of the definitive agreements. We designated an independent valuation firm to conduct examination and assessment of the Bitcoin mining machine fair market value. We entered into definitive agreement for the total of 5,246 units. After the closing, we issued additional Class A ordinary shares to two shareholders on November 18, 2021, while the third is still pending the ADS delivery.
In March 2021, our wholly-owned subsidiary NBTC Limited signed a Bitcoin mining machine purchase agreement with Bitmain Technologies Limited. Pursuant to the purchase agreement, we will purchase 24,000 Antminer S19j Bitcoin mining machines, which are scheduled to deliver starting from November 2021, for a total consideration of US$82.8 million payable in installments according to the agreed time schedule. As of the date of this annual report, all consideration has been paid.
In March 2021, we issued and sold a one-year convertible note in a principal amount of US$20,000,000 to Streeterville for an aggregate consideration of US$20,000,000. In addition, we are obligated to issue certain number of ADSs to Streeterville as transaction cost. The convertible note bears interest at a rate of 6.0% per year, computed on the basis of a 360-day year. Streeterville has the right, at any time after six months have elapsed since the purchase date until the outstanding balance has been paid in full, at its election, to convert all or any portion of the outstanding balance into ADSs of our company at an initial conversion price per ADS calculated as ninety percent (90%) of the lower of (a) the average of the closing trade prices during the five (5) trading days immediately preceding the date of the conversion, and (b) the closing trade price on the trading day immediately preceding the date of the conversion. Beginning on the date that is six months from the note purchase date, Streeterville has the right, exercisable at any time in its sole and absolute discretion, to redeem any portion of the convertible note up to US$3,360,000 per calendar month. Payment of the redemption amount could be in cash or our ADSs, provided that any redemptions made in cash which exceed half of the original principal amount will be subject to a ten percent (10%) premium. We have the right to prepay all or any portion of the outstanding balance, at any time, subject to fifteen percent (15%) premium on the prepaid amount. In January 2023, we and Streeterville entered into an amendment to the promissory note under which we agreed to extend the maturity of note until March 17, 2024, and the extension fee is 4% of the outstanding balance of the note. The convertible note has been partially repaid and the remaining outstanding amount is approximately US$11.6 million, as of March 30, 2022.
On March 31, 2021, we entered into an Underwriting Agreement with Maxim Group LLC, as the representative of several underwriters. In April 2021, we completed an offering of 3,765,100 ADSs, each representing thirty Class A ordinary shares, and warrants to purchase 2,823,825 ADSs, at a public offering price of US$33.20 per ADS and accompanying 0.75 of an warrant. The warrants offered in this offering has a term of three years and are exercisable by the holder at US$36.00 per ADS at any time after the date of issuance. The underwriter exercised its over-allotment option that we granted to it and we further issued and sold 564,760 ADSs, each representing thirty Class A ordinary shares, and warrants to purchase 423,574 ADSs to cover over-allotments. The aggregate net proceeds from this offering was approximately US$135.1 million, after deducting underwriting discounts and commissions and offering expenses.
In April 2021, we entered into share purchase agreements with three sellers of Bitcoin mining equipment separately by issuance of our Class A ordinary shares. Pursuant to the share purchase agreements, we issued an aggregate of 5,883,750 Class A ordinary shares, par value US$0.01 per share. In June 2021, we entered into an amendment with one of the seller as certain 5,000 units of the Bitcoin mining equipment have defects and are not suitable for the intended use. Pursuant to the amendment, we are deemed to have issued an aggregate of 5,346,020 Class A ordinary shares to the sellers. Upon the six month’s anniversary, we issued to all the sellers a total of additional 12,501,150 Class A ordinary shares, in the form of 416,705 ADSs. An accompanying prospectus supplement dated November 17, 2021 was filed.
82
In June 2021, we acquired Montcrypto Ltd. (“Montcrypto”), a Canadian company, to build a 20MW supply of electricity in Calgary, Canada. The carbon-neutral infrastructure of Montcrypto provides a greener and more environmentally friendly power supply to the cryptocurrency mining business of us. Montcrypto had signed natural gas procurement contracts with local oil extraction companies and plans to build carbon-neutral cryptocurrency mining facilities by using natural gas as the source of electricity power generation. We invested a total of CAD7.6 million in two phases to obtain the controlling stake in Montcrypto. Upon the completion of the construction, the power capacity of the mining facilities is expected to reach 20MW, which can supply electricity to operate more than 6,000 S19j Antminers. However, as of date of this annual report, the construction has not been fully completed and mining facilities have not been delivered to us for full deployment of our mining machines on the agreed date. We deployed small portion of 0.8 MW only. We may not be able to deploy all of our mining machines in these mining facilities if Montcrypto will not be able to complete the construction due to the local regulatory and permitting issues as well as significant construction delays.
In June 2021, we announced Coinbase Custody, a wholly owned subsidiary of Coinbase Global Inc. (Nasdaq: COIN), as the custodian for our digital assets, including Bitcoin. Since July 2022, we changed to self-custody.
In July 2021, we signed a cryptocurrency mining hosting agreement with Russian company BitRiver through our wholly-owned subsidiary NBTC Limited. BitRiver, headquartered in Moscow, was established in 2017 to provide global hosting services and one-stop, turnkey solutions for large-scale cryptocurrency mining operations. BitRiver currently utilizes surplus hydroelectric power to operate data centers through low cost and sustainable renewable energy that offers hosting services for cryptocurrency mining in Russia and the CIS region. The initial term of the agreement is 2 years. We have decided to terminate our partnership with BitRiver, following the OFAC restriction.
In August 2021, our wholly-owned subsidiary NBTC Limited and a Kazakhstan company LGHSTR Ltd. (“LGHSTR”) have signed a non-binding investment memorandum to establish a joint venture in Kazakhstan. Subsequently, we have decided to terminate joint venture and instead to cooperate based on contractual basis through signing of hosting services agreements with LGHSTR and its affiliates. NBTC Limited’s total of 3,829 mining machines have been deployed. Further expansion of the capacity is subject to the local regulatory and permitting issues as well as significant construction delays.
In August 2021, we formally stepped into the NFT business. NFTSTAR Singapore Pte. Ltd., our Singapore wholly owned subsidiary, launched a NFT trading and community platform NFTSTAR (www.nftstar.com). NFTSTAR is a NFT community platform that provides users with interactive activities. NFTSTAR creates NFT collections featuring global stars licensed IPs. Users can purchase and own stars’ limited NFT collections through third-party NFT sales platforms, such as OpenSea. Each NFT collectible has a unique record on the blockchain, and the users will obtain the ownership of the unique NFT collectible through purchase on designated third-party marketplaces, such as OpenSea.
In September 2021, our board of directors and board committees authorized and approved the issuance of an aggregate number of 44,290,560 Class A ordinary shares of our company to certain directors, executive officers, employees and consultants of our company as share incentive awards for their services to us pursuant to the Option Plan. Among those Class A ordinary shares grants, 44,290,560 shares were restricted Class A ordinary shares, subject to the following vesting condition: restricted shares shall vest within two years, i.e., 1/24th of all restricted share grants shall vest on the last day of each month after the date of the grant. We also granted 4,950,000 restricted Class A ordinary share units to our directors which are immediately vested and issued the same number of shares.
In November 2021, we offered 416,705 ADSs, representing 12,501,150 Class A ordinary shares, par value $0.01 per share. On April 9, 2021, we entered into certain share purchase agreements (the “SPAs”) with three sellers of Bitcoin mining equipment separately, pursuant to which, we agreed to issue an aggregate of 5,883,750 Class A ordinary shares to the sellers as preliminary subject shares and to issue additional Class A ordinary shares in case if, the aggregate market value of the preliminary subject shares as of the day prior to the six-month anniversary of entering into such SPAs is lower than the sum of the market value of the Bitcoin mined and the increased market value of such Bitcoin mining equipment during such six months, less the electricity cost, operation and maintenance service fee charged by mining facility and repair and spare parts’ cost for the bitcoin mining equipment. On April 10, 2021, we issued to the sellers an aggregate of 5,883,750 Class A ordinary shares as the preliminary subject shares under the SPAs. On June 28, 2021, we entered into an amendment with one of the seller as certain 5,000 units of the bitcoin mining equipment have defects and are not suitable for the intended use. Pursuant to the amendment, we shall be deemed to have issued an aggregate of 5,346,020 Class A ordinary shares to the sellers as the preliminary subject shares. Upon the six month’s anniversary, we determined to issue to all the sellers a total of additional 12,501,150 Class A ordinary shares, in the form of 416,705 ADSs, pursuant to the SPAs.
83
In November 2021, we offered 968,718 ADSs, representing 29,061,540 Class A ordinary shares, par value $0.01 per share. We entered into a SEDA with YA II PN, Ltd., a Cayman Islands exempt limited partnership managed by Yorkville Advisor Global LP in February 2021. On August 27, 2021, the SEDA was terminated and we entered into a new standby equity distribution agreement (the “August SEDA”) with YA II PN, Ltd. Pursuant to the August SEDA, the Company will be able to sell up to US$100.0 million of its ADSs solely at the Company’s request at any time during the 36 months following the date of the August SEDA. The ADSs would be purchased at a price per ADS that is the greater of (i) 85% of the average of the five daily VWAPs (as defined below) during the pricing period, or (ii) 90% of the average of the 3 lowest daily VWAPs during the pricing period, rounded to the nearest 100th. “VWAP” means, for any trading day, the daily volume weighted average price of the Company’s ADSs for such date on the principal market as reported by Bloomberg L.P. during regular trading hours. On November 17, 2021, we sent the first advance notice to the purchaser for an aggregate amount of $10 million. Subject to the beneficial ownership limit of the purchaser as set forth the SEDA, the aggregate purchase price of the ADSs as set forth in the settlement document provided by the purchaser in response to such advance notice is $9,600,000. The purchase price per ADS is $9.91.
On December 22, 2021, we passed a special resolution to amend and restate our then effective Amended and Restated Memorandum of Association and Articles of Association in their entirety and adopted our Third Amended and Restated Memorandum and Articles of Association. Our shareholders approved, among other things, to adjust voting power of each Class B ordinary share from fifty (50) votes per share to a hundred (100) votes per share on all matters subject to vote at general meetings of our company. The issued and outstanding ordinary shares then held by Incsight Limited, a British Virgin Islands business company, which is wholly owned by Mr. Jun Zhu, our chairman and chief executive officer, and the issued and outstanding ordinary shares then held by Mr. Jun Zhu himself, are Class B ordinary shares. All other ordinary shares currently issued and outstanding are Class A ordinary shares. As a result of such changes, Mr. Jun Zhu holds the majority of our outstanding voting power and we remain to be a “controlled company” as defined under Nasdaq Stock Market Rules. In addition, we have included the Federal Forum Provision, which provides that the United States District Court for the Southern District of New York (or, if the United States District Court for the Southern District of New York lacks subject matter jurisdiction over a particular dispute, the state courts in New York County, New York) is the exclusive judicial forum within the U.S. for the resolution of any complaint asserting a cause of action arising out of or relating in any way to the federal securities laws of the United States. The Federal Forum Provision could limit the ability of holders of our Class A ordinary shares, the ADSs or other securities to obtain a favorable judicial forum for disputes with us, our directors and officers, the depositary, and potentially others.
In February 2022, our subsidiary, NBTC Limited and Exponential Digital, Inc. (“Exponential Digital”), entered into series of hosting agreements pursuant to which Exponential Digital will provide total hosting capacity for 6,000 Bitmain S19j miners which NBTC will deploy in the United States, beginning of 2022. As of the date of this Annual Report, around 5,000 Bitmain S19j miners are deployed in the Exponential Digital.
In March 2023, our subsidiary, NBTC US Ltd and Crypto Mine Group LLC (“Crypto Mine”) entered into a hosting agreement pursuant to which Crypto Mine agreed to host our mining machines in its data center located at Pecos County, Texas, United States. We have deployed 988 Antminer S19 miners in this data center. We plan to enter into series of similar hosting agreements with Crypto Mine for a total hosting capacity of 3000 Bitmain S19j miners.
On July 15, 2022, we have entered into a cancellation agreement with JPKONG LTD. and Qifeng Sun Ltd., entities controlled by Mr. Jianping Kong and Mr. Qifeng Sun, respectively, to cancel the Tranche IV Warrants that were issued to them pursuant to a share subscription and warrant purchase agreement dated January 25, 2021 among The9, JPKONG LTD., Qifeng Sun Ltd. and other parties named thereto (the “Purchase Agreement”). The Tranche IV Warrants that were cancelled represented the warrants to purchase 23,099,093 Class A ordinary shares of the Company at the exercise price of US$0.2667 per Class A ordinary share issued to JPKONG LTD. and the warrants to purchase 11,549,547 Class A ordinary shares of the Company at the exercise price of US$0.2667 per Class A ordinary share issued to Qifeng Sun Ltd. pursuant to the Purchase Agreement. Such cancellation will not affect the terms or conditions of any other warrants issued pursuant to the Purchase Agreement.
In July 2022, the Company has made a US$3 million strategic investment in the initial public offering of Nano Labs Ltd (NASDAQ: NA) (“Nano Labs”), a company controlled by Mr. Jianping Kong and Mr. Qifeng Sun. The Company subscribed for, and has been allocated an aggregate of 260,642 American depositary shares (“ADSs”) of Nano Labs.
In May 2022, our wholly-owned subsidiary NBTC Limited and Kyrgyzstan enterprise SolarCoin LLC have signed a rental agreement regarding a block chain computing center in Kyrgyzstan, pursuant to which the Company will obtain the right to use 31.5MW electricity capacity for the deployment of its 7,500 Antminer S19J Bitcoin mining machines contributing approximately 675PH/s hash power. As of the date of this annual report, around 1540 machines have been deployed.
84
In August 2022, we issued and sold a one-year convertible note in a principal amount of US$5,500,000 to Streeterville for an aggregate consideration of US$4,985,000. The note carries an original issue discount of $500,000.00 (the “OID”). The convertible note bears interest at a rate of 6.0% per year, computed on the basis of a 360-day year. Streeterville has the right, at any time after six months have elapsed since the purchase date until the outstanding balance has been paid in full, at its election, to convert all or any portion of the outstanding balance into ADSs of our company at an initial conversion price per ADS calculated as ninety percent (90%) of the lower of (a) the average of the closing trade prices during the five (5) trading days immediately preceding the date of the conversion, and (b) the closing trade price on the trading day immediately preceding the date of the conversion. Beginning on the date that is six months from the note purchase date, Streeterville has the right, exercisable at any time in its sole and absolute discretion, to redeem any portion of the convertible note up to US$840,000 per calendar month. Payment of the redemption amount could be in cash or our ADSs, provided that any redemptions made in cash which exceed half of the original principal amount will be subject to a ten percent (10%) premium. We have the right to prepay all or any portion of the outstanding balance, at any time, subject to fifteen percent (15%) premium on the prepaid amount.
On November 17, 2022, we received a letter from the Listing Qualifications Department of Nasdaq, notifying us that the minimum bid price per ADS was below US$1.00 for a period of 30 consecutive business days and we did not meet the minimum bid price requirement set forth in Rule 5550(a)(2) of the Nasdaq Listing Rules. Pursuant to Rule 5810(c)(3)(A) of the Nasdaq Listing Rules, we have a compliance period of 180 calendar days, or until May 16, 2023, to regain compliance with Nasdaq’s minimum bid price requirement. On January 27, 2023, we received a notification letter from Nasdaq stating that we have regained compliance with the minimum bid price requirement and this matter was closed.
We made a few attempts and proposed to expand our businesses, such as singing a joint venture agreement with EN+ to expand electric vehicle business and license agreement with Smilegate and other parties to operate CrossFire New Mobile Game. These attempts did not proceed as anticipated as we have transitioned our business focus. Certain of our attempts to acquire mining machines, such as WhatsMinder M32 machines and Filecoin mining machines, were terminated for business considerations.
Our principal executive office is located at 17 Floor, No. 130 Wu Song Road, Shanghai 200080, People’s Republic of China. Our registered office in the Cayman Islands is located at the offices of CARD Corporate Services Ltd, c/o Collas Crill Corporate Services Limited, Floor 2, Willow House, Cricket Square, PO Box 709, Grand Cayman KY1-1107 Cayman Islands.
B.Business Overview
In early 2021, we decided to step into cryptocurrency mining business and started to devote resources and establish collaboration relationship with industry participants to develop our cryptocurrency mining business. We started to provide computing power, or hash rate, to a Bitcoin mining pool and we are entitled to receive a fractional share of Bitcoin award from the Bitcoin mining pool in return. In August 2021, we formally stepped into the NFT business. We historically operated and developed proprietary or licensed online games.
Cryptocurrency Mining
We began cryptocurrency mining activities in February 2021. We started to provide computing power, or hash rate, to a Bitcoin mining pool and we are entitled to receive a fractional share of Bitcoin award from the Bitcoin mining pool in return. As of the date of this annual report, we had mined a total of approximately 1,200 Bitcoins. After partial sale, we held approximately 300 Bitcoins. Our holdings of digital assets may increase in the future as we continue to expand our cryptocurrencies mining activities.
Our Bitcoins received from the Bitcoin mining pool are stored in our Bitcoin electronic wallet. The wallet is designated to have a dedicated multi-signature system. It takes approval from a majority of signatories to transfer Bitcoins out from our wallet. Six of our management level employees were assigned as the signatories of such electronic wallet. Each signatory holds an electronic private key password. In order to ensure the password will not be forgotten or lost by the signatory, each password is kept in a safe box at a bank. The safe boxes are registered under the accounts of two of our wholly-owned subsidiaries. We will continue to refine and optimize our holding, storage and custodial practices.
Since the inception of our cryptocurrency mining business, we have been making attempts to acquire mining machines. We had in the past issued our Class A ordinary shares to finance our purchase of mining machines. See “Item 4. Information on the Company—A. History and Development of the Company.”
85
On January 25, 2021, we entered into a Purchase Agreement with the holding entities of several investors in the cryptocurrencies mining industry, including Jianping Kong, the former Director and Co-Chairman of Canaan Inc. (Nasdaq: CAN), a Bitcoin mining machine manufacturer listed on Nasdaq, Qifeng Sun, Li Zhang and Enguang Li, based on the pre-agreed legally-binding term sheet.
In February 2021, we entered into purchase agreements with five Bitcoin mining machine owners to purchase 26,007 Bitcoin mining machines, with a total hash rate of approximately 549PH/S, accounting for about 0.36% of the global hash rate of Bitcoin. Majority of these mining machines were initially deployed in Xinjiang, Sichuan and Gansu in China.
In March 2021, we entered into purchase agreements with five Bitcoin mining machine owners to purchase various Bitcoin mining machines including different brands, such as WhatsMiner, AntMiner and AvalonMiner, with a total number of 8,489 units and a total hash rate of approximately 156PH/S. These Bitcoin mining machines were initially deployed in Qinghai, Xinjiang and Inner Mongolia in China.
In March 2021, we signed three legally-binding memoranda of understanding with three unrelated Bitcoin mining machine owners to purchase Bitcoin mining machines by the issuance of Class A ordinary shares. This batch of Bitcoin mining machines includes different brands such as AvalonMiner, AntMiner and WhatsMiner, with an additional total number of 10,252 units and an additional total hash rate of approximately 192PH/S. We designated an independent valuation firm to conduct examination and assessment of the Bitcoin mining machine fair market value. We entered into definitive agreement for the total of 5,246 units.
In March 2021, our wholly-owned subsidiary NBTC Limited signed a Bitcoin mining machine purchase agreement with Bitmain Technologies Limited. Pursuant to the purchase agreement, we will purchase 24,000 Antminer S19j Bitcoin mining machines, which are scheduled to deliver starting from November 2021, for a total consideration of US$82.8 million payable in installments according to the agreed time schedule. As of the date of this annual report, all consideration has been paid.
In April 2021, we entered into share purchase agreements with three sellers of Bitcoin mining equipment separately. In June 2021, we entered into an amendment with one of the seller as certain 5,000 units of the Bitcoin mining equipment have defects and are not suitable for the intended use.
In June 2021, we acquired Montcrypto Ltd. (“Montcrypto”), a Canadian company, to build a 20MW supply of electricity in Calgary, Canada. The carbon-neutral infrastructure of Montcrypto provides a greener and more environmentally friendly power supply to the cryptocurrency mining business of us. Montcrypto had signed natural gas procurement contracts with local oil extraction companies and plans to build carbon-neutral cryptocurrency mining facilities by using natural gas as the source of electricity power generation. We invested a total of CAD7.6 million in two phases to obtain the controlling stake in Montcrypto. Upon the completion of the construction, the power capacity of the mining facilities is expected to reach 20MW, which can supply electricity to operate more than 6,000 S19j Antminers. However, as of date of this annual report, the construction has not been fully completed and mining facilities have not been delivered to us for full deployment of our mining machines on the agreed date. We deployed small portion of 0.8 MW only. We may not be able to deploy all of our mining machines in these mining facilities if Montcrypto will not be able to complete the construction due to the local regulatory and permitting issues as well as significant construction delays.
In June 2021, we announced Coinbase Custody, a wholly owned subsidiary of Coinbase Global Inc. (Nasdaq: COIN), as the custodian for our digital assets, including Bitcoin. Since July 2022, we changed to self-custody.
In July 2021, we signed a cryptocurrency mining hosting agreement with Russian company BitRiver through our wholly-owned subsidiary NBTC Limited. BitRiver, headquartered in Moscow, was established in 2017 to provide global hosting services and one-stop, turnkey solutions for large-scale cryptocurrency mining operations. BitRiver currently utilizes surplus hydroelectric power to operate data centers through low cost and sustainable renewable energy that offers hosting services for cryptocurrency mining in Russia and the CIS region. The initial term of the agreement is 2 years. We have decided to terminate our partnership with BitRiver, following the OFAC restriction.
In August 2021, our wholly-owned subsidiary NBTC Limited and a Kazakhstan company LGHSTR Ltd. (“LGHSTR”) have signed a non-binding investment memorandum to establish a joint venture in Kazakhstan. Subsequently, we have decided to terminate joint venture and instead to cooperate based on contractual basis through signing of hosting services agreements with LGHSTR and its affiliates. NBTC Limited’s total of 3,829 mining machines have been deployed. Further expansion of the capacity is subject to the local regulatory and permitting issues as well as significant construction delays.
86
In February 2022, our subsidiary, NBTC Limited and Exponential Digital, Inc. (“Exponential Digital”), entered into series of hosting agreements pursuant to which Exponential Digital will provide total hosting capacity for 6,000 Bitmain S19j miners which NBTC will deploy in the United States, beginning of 2022. As of the date of this Annual Report, around 5,000 Bitmain S19j miners are deployed in the Exponential Digital.
In March 2023, our subsidiary, NBTC US Ltd and Crypto Mine Group LLC (“Crypto Mine”) entered into a hosting agreement pursuant to which Crypto Mine agreed to host our mining machines in its data center located at Pecos County, Texas, United States. We have deployed 988 Antminer S19 miners in this data center. We plan to enter into series of similar hosting agreements with Crypto Mine for a total hosting capacity of 3000 Bitmain S19j miners.
In May 2022, our wholly-owned subsidiary NBTC Limited and Kyrgyzstan enterprise SolarCoin LLC have signed a rental agreement regarding a block chain computing center in Kyrgyzstan, pursuant to which the Company will obtain the right to use 31.5MW electricity capacity for the deployment of its 7,500 Antminer S19J Bitcoin mining machines contributing approximately 675PH/s hash power. As of the date of this annual report, around 1540 machines have been deployed.
NFT Business
In August 2021, we formally stepped into the NFT business. NFTSTAR Singapore Pte. Ltd., our Singapore wholly owned subsidiary, launched a NFT trading and community platform NFTSTAR (www.nftstar.com).
NFTSTAR is a NFT community platform that provides users with interactive activities. NFTSTAR features NFT collections created by global stars licensed IPs. Users can purchase stars’ limited NFT collections through third-party NFT sales platforms, such as OpenSea. Each NFT collectible has a unique record on the blockchain, and the users will obtain the ownership of the unique NFT collectible through purchase on the third-party platforms, or through secondary market trading. NFTSTAR accepted general payment methods such as credit cards to make it easy for mainstream consumers to participate.
NFTSTAR community may feature stars from various fields, including but not limited to sports, entertainment, art, and other industries celebrities. Global sports stars are the main partners at the initial launch. NFTSTAR community aims to create a significant entrance to the future metaverse through NFT collections, trading, and community platform.
We expect the NFT market to grow globally and our NFTSTAR platform to grow accordingly. Driven by our current dual core businesses of NFT and cryptocurrency mining, we expect our globalization strategy to be more solid, and a broader market may bring stronger growth to us.
We conduct business of proprietary NFT development and trading through our subsidiary. NFTSTAR’s in-house development team collaborates with various third-party contractors to create NFTs featuring licensed celebrities for sale to consumers. In November 2021, we have entered into license agreements with international sports stars pursuant to which they have, granted us licenses to use their likeness for production of NFTs, respectively. As of December 31, 2022, the total sum paid under license agreements is US$17.7 million, the Company still has payment commitment amounting to US$37.8 million as of the date of this annual report.
NFTSTAR’s consumers are able to buy NFTs and trade NFTs through third-party platforms, such as OpenSea, depending on our decision where to launch the initial offering of each NFT collection.
For a short time period from October 2021 to May 2022, consumers were able to purchase NFTs on our own platform and were required to create a centrally-managed account on the NFTSTAR’s website in order to buy our NFTs in exchange for fiat or cryptocurrencies and were able to withdraw re-sale proceeds in the form of fiat after they sold their NFTs in a secondary transaction (the “Marketplace Account Operations”). In connection with the Marketplace Account Operations, we used centralized web 2.0 model and collected all payments for traded NFTs into the single pool under our management. We outsourced payments in fiat to third-party payment service providers (the “PSP”). Know Your Customer (the “KYC”) was conducted by PSP on their webpage. Similarly, KYC was conducted by PSP when consumers withdrew fiat. We used omnibus structure for storing client payments and made withdrawals from the same account.
As a requirement of our oversight and control measure over outsourced service, PSP provided us with reports containing consumers’ information including IP address, nationality, photo, name, credit card type, last four digits of the credit card, validation, issuing bank, and issuing country. Our compliance specialists could verify if our imposed consumer restrictions were upheld. For example, our requirement for PSP to comply with laws of Chinese mainland was that no NFT shall be traded by citizens of Chinese mainland.
87
The Marketplace Account Operations were terminated in May 2022 and we have subsequently closed all fiat withdrawals in June 2022. For the most part, platform change in May 2022 has not affected the terms, rights and obligations of the NFTs, except for increased transferability. All NFTs minted and sold prior to the platform change remain to be the property of our buyers. Prior to May 2022, NFTSTAR managed centrally controlled digital wallets of our customers which were opened on the proprietary marketplace. When customers transacted with each other, they could only do it within our marketplace, or with customers who have wallets on our marketplace. Network fees or gas fee, which is the cost that certain blockchain protocol users pay to network validators each time they wish to perform a function on the blockchain, was assumed by NFTSTAR. Upon the platform change, NFTSTAR moved every NFT from such marketplace wallets to the decentralized wallet addresses provided by the customers, free of charge. Once NFTs were transferred to the decentralized wallets, customers could sell or transfer NFTs to any wallet address (non-confined to our marketplace) via third-party platforms compatible with Polygon and Ethereum blockchains, however they would need to pay gas fees to the network validators themselves.
Now we have transitioned to decentralized web 3.0 model of operations where we do not require consumers to open centrally-managed accounts on our website in order to purchase our NFTs. Consumers may purchase NFTs through third-party sales platforms or C2C offering transactions by directly sending purchase price to the sellers and record their transactions on the open blockchain. Thus, we do not collect and store sales proceeds in the C2C transactions.
We, periodically, monitor transaction records on the chain and conduct closer examination of any abnormal transactions, such as high-volume transactions. However, we do not, and are technically unable, to monitor all the wallets involved in the NFT transactions.
Our roles in the NFT business
Pre-May 2022 Operations
NFTSTAR acted as the centralized platform owner. NFTSTAR offered proprietary NFT products on its platform to the consumers. NFTSTAR owned and organized the entire creation process of the NFTs from IP license negotiation to minting of the final NFT products and displaying them on its platform for sale. NFTSTAR created its NFT products featuring sports celebrities with whom NFTSTAR entered into licensing agreements. NFTSTAR negotiated and signed license agreements with various sports celebrities to license the right to use their names, voice, likeness, quotes, visual or artistic representation and other identifiable information in order to produce proprietary NFT collections. NFTSTAR used an in-house team of digital art designers and creators who set and create artistic themes for each NFT collection. NFTSTAR sometimes outsourced art work to third-party digital art and design studios based on the work service agreements with them. Through such processes final NFT product was created and posted on the platform for sale.
NFTSTAR targeted fans of these sports stars to purchase NFTs. As a platform owner, NFTSTAR offered consumers to open up accounts on the platform in order to be able to purchase and sell NFTs of their favorite sports star on the platform. Consumers were required to create a centrally-managed account on the NFTSTAR’s website in order to buy the NFTs in exchange for fiat or cryptocurrencies and were able to withdraw re-sale proceeds in the form of fiat after they sold their NFTs in a secondary transaction, i.e., the Marketplace Account Operations. In connection with the Marketplace Account Operations, we used centralized web 2.0 model and collected all payments for traded NFTs into the single pool under our management. We outsourced payments in fiat to third-party PSP. KYC was conducted by PSP on their webpage. Similarly, KYC was conducted by PSP when customers withdrew fiat. We used omnibus structure for storing client payments and made withdrawals from the same account.
In respect to the supply limitation and secondary market dynamics, NFTSTAR decided on the total number of NFTs to be issued for each collection based on (i) its market research of similar NFT collections across various platforms, (ii) cost of production, and expected revenue targets based on unit price and total amount, and (iii) number of NFTSTAR’s followers on various social media channels, like Discord. In the case where the set number of any particular NFT collection is far greater than initial sales number, NFTSTAR could announce to its customers that collection size will be reduced and then cancels excess NFTs from its subsequent offering. Secondary market for our NFTs is developed by the willingness of our customers to trade their NFTs. NFTSTAR manages social media account to engage with customers and maintain the community of sports fans.
The SEC defines securities based on the Howey Test, which says a security is “a contract, transaction or scheme whereby a person invests his money in a common enterprise and is led to expect profits solely from the efforts of the promoter or a third party.” With respect to NFTs, we do not think NFTs produced by NFTSTAR are securities as they constitute art or collectibles with the consumptive value and they are finished products whose value is determined at a sale that is made directly to a buyer. We target consumers who are fans of sport stars and enjoy owning piece of their likeness. Our NFTs are not marketed to reward holders with appreciation, profit, or dividends. NFTSTAR is not obligated to and does not plan to distribute any profit from its operation to any NFT holders. Our NFTs are more resembling sports cards than investment product. NFTSTAR is not an agent for the sports stars and does not extend any managerial efforts that will enhance popularity of any star and hence the value of their NFTs.
88
Moreover, our sales proceeds are not funds which are raised with the expectation that we will build system and that investors can earn a return on the instrument.
Post-May 2022 Operations
NFTSTAR offered its proprietary NFTs on third-party platforms. We have transitioned to decentralized web3 model of operations when we do not require consumers to open centrally-managed accounts on our website in order to purchase our NFTs. Consumers may purchase NFTs from third-party platforms, such as OpenSea. NFTSTAR creates NFTs and mints its final product NFTs on such platforms. NFTSTAR owns and organizes the entire creation process of the NFTs from IP license negotiation to minting of the final NFT products on third-party platforms. Minting is defined as a process of converting digital data into digital assets recorded on a blockchain. NFTSTAR negotiates and signs license agreements with various sports celebrities to license the right to use their names, voice, likeness, quotes, visual or artistic representation and other identifiable information in order to produce proprietary NFT collections. NFTSTAR has an in-house team of digital art designers and creators who set and create artistic themes for each NFT collection. NFTSTAR may outsource art work to third-party digital art and design studios based on the work service agreements with them. Upon the creation of digital NFT products, NFTSTAR mints them on various third-party NFT sales platforms. We may enter into cooperation agreements with third-party platform to increase marketing and advertisement exposure of our brand.
In respect to the supply limitation and secondary market dynamics, NFTSTAR decides on the total number of NFTs to be issued for each collection based on (i) its market research of similar NFT collections across various platforms, (ii) cost of production, and expected revenue targets based on unit price and total amount, and (iii) number of NFTSTAR’s followers on various social media channels, like Discord. In the case where the set number of any particular NFT collection is far greater than initial sales number, NFTSTAR could announce to its customers that collection size will be reduced and then cancels excess NFTs from its subsequent offering. Secondary market for our NFTs is developed by the willingness of our customers to trade their NFTs. NFTSTAR manages social media account to engage with customers and maintain the community of sports fans. As NFT product marketing and sales effort in respect to Son Heung Min NFT collection, we used “product scarcity” tactic to boost sales by purchasing back certain number of NFTs in both primary and secondary markets. The money we spent was expensed as marketing expenses. We did not recognize any revenue or assets for the NFTs we bought back. However, such marketing efforts did not successfully help us increase revenue. Therefore, we do not use such tactics anymore.
NFTSTAR aims to build a community of NFT holders and fans of the sports stars. Therefore, we provide auxiliary entertainment to our customers, for example, blockchain-based on-line game, MetaGoal. Customers may use their purchased NFTs to earn in-game currency or player cards. Customers may use such rewards only by playing our game. In addition, certain NFTs may entitle our customers to additional perks, such as merch items, gifts, participation in events organized by NFTSTAR.
The SEC defines securities based on the Howey Test, which says a security is “a contract, transaction or scheme whereby a person invests his money in a common enterprise and is led to expect profits solely from the efforts of the promoter or a third party.” With respect to NFTs, we do not think NFTs produced by NFTSTAR are securities as they constitute art or collectibles with the consumptive value and they are finished products whose value is determined at a sale that is made directly to a buyer. We target consumers who are fans of sport stars and enjoy owning piece of their likeness. Our NFTs are not marketed to reward holders with appreciation, profit, or dividends. NFTSTAR is not obligated to and does not plan to distribute any profit from its operation to any NFT holders. Our NFTs are more resembling sports cards than investment product. NFTSTAR is not an agent for the sports stars and does not extend any managerial efforts that will enhance popularity of any star and hence the value of their NFTs. Moreover, our sales proceeds are not funds which are raised with the expectation that we will build system and that investors can earn a return on the instrument.
Intellectual property
Underlying IP of our NFTs are granted through the license agreements, pursuant to which owners of the IP, or sports stars or their agents, have granted NFTSTAR the right and license to use sports stars’ names, voice, likeness, quotes, visual or artistic representation and other identifiable information in connection with the production of NFTs, promotion of the NFTs and sales of NFTs. The license includes the right to integrate and synchronize various IP elements into NFTs and marketplaces where such NFTs will be sold. NFTSTAR has an obligation to seek prior approval of each NFT design from the IP owners.
Additionally, the license, initially granted to NFTSTAR, is also granted to any subsequent owner of the NFTs for the right to use the NFTs for personal and non-commercial use. The resale of NFTs by subsequent owners will be deemed as non-commercial use.
89
Cooperation under all signed license agreements is exclusive for the term of such license agreements, which typically varies between two and three years. License is granted solely in the personal capacity of each celebrity, so that we do not have a license to use any sport clubs’ or national teams’ names, logos, trademarks and other IP.
Other matters
Our NFTs are created on Polygon and Ethereum blockchains. Polygon is a blockchain platform that aims to create a multi-chain blockchain ecosystem compatible with Ethereum. Polygon uses a modified proof of stake consensus mechanism that enables a consensus to be achieved with every block. The proof of stake method requires network participants to stake—agree to not trade or sell—their MATIC tokens, in exchange for the right to validate Polygon network transactions. Successful validators in the Polygon network are rewarded with MATIC tokens. Currently, Polygon Foundation is one of the largest holders of MATIC tokens. Ethereum is an open-source protocol. As with Ethereum, it uses a proof-of-stake consensus mechanism for processing transactions on-chain while deriving its security from Ethereum. General consensus is that Ethereum blockchain is decentralized and maintained by community of its users with no single person controlling it.
Our NFTs cannot be fractionalized. After initial sale of the NFTs, we are entitled to 5% of the NFTs sales value from each of secondary sale transactions. Percentage is determined by NFTSTAR based on the market research of fees for similar NFT projects across various NFT trading platforms.
Holders of our NFTs are deemed as full legal owners of each NFT they purchased. Underlying IP of our NFTs were granted to any subsequent owner of the NFTs for the right to use the NFTs for personal and non-commercial use under the license agreements between NFTSTAR and sports celebrities. The License agreements provide that the resale of NFTs by subsequent owners will be deemed as non-commercial use.
NFT holders may sell and transfer their NFTs on third-party marketplaces where they have initially bought NFTs.
Internal procedures
As of the date of this annual report, we only mine Bitcoin. Public statements by senior officials at the SEC indicate that the SEC does not currently intend to take the position that Bitcoin is a security in its current form. The SEC defines securities based on the Howey Test, which says a security is “a contract, transaction or scheme whereby a person invests his money in a common enterprise and is led to expect profits solely from the efforts of the promoter or a third party.” Therefore, for any other crypto assets, including our NFTs, we take this definition as determination guideline. However, the legal test for determining whether any given crypto asset is a security is a highly complex, fact-driven analysis that evolves over time, and the outcome is difficult to predict. The SEC generally does not provide advance guidance or confirmation on the status of any particular crypto asset as a security. Furthermore, it is also possible that a change in the governing administration or the appointment of new SEC commissioners could substantially impact the views of the SEC and its staff.
We continue to analyze the cryptocurrencies which we mine and NFTs which we create under our internal policies and procedures on a periodic basis to ensure that they are not securities under U.S. federal and state securities laws. We closely monitor the new industry and regulatory developments and adjust our assessment accordingly. We may make the determination to cease support for a cryptocurrency for any one or a variety of factors based on a totality of the circumstances under our internal policies and procedures. However, a determination by the SEC or a court that a cryptocurrency constitutes a security could also result in our determination that it is advisable to discontinue operations with such cryptocurrency or ones that have similar characteristics to the cryptocurrency that was determined to be a security.
Our internal procedures do not constitute a legal standard or binding on any regulatory body or court, but are rather internal guidelines, which we use to make a risk-based assessment regarding the likelihood that a particular crypto asset could be deemed a “security” under applicable laws. Regardless of our conclusions, we could be subject to legal or regulatory action in the event the SEC, a state or foreign regulatory authority, or a court were to determine that a supported crypto asset is a “security” under applicable laws. There can be no assurances that we will properly characterize over time any given crypto asset or product offering as a security or non-security.
90
With respect to NFTs, we do not think NFTs produced by NFTSTAR are securities as they constitute art or collectibles with the consumptive value and they are finished products whose value is determined at a sale that is made directly to a buyer. We target consumers who are fans of sport stars and enjoy owning piece of their likeness. Our NFTs are not marketed to reward holders with appreciation, profit, or dividends. NFTSTAR is not obligated to and does not plan to distribute any profit from its operation to any NFT holders. Our NFTs are more resembling sports cards than investment product. NFTSTAR is not an agent for the sports stars and does not extend any managerial efforts that will enhance popularity of any star and hence the value of their NFTs. Moreover, our sales proceeds are not funds which are raised with the expectation that we will build system and that investors can earn a return on the instrument.
In respect to the other crypto assets, especially ones which operate on proof-of-stake mechanism like Ethereum, we will be closely monitoring new developments of fresh allegations of New York state regulator against crypto asset exchange. In a lawsuit filed against Seychelles-based crypto-exchange KuCoin in March 2023, New York Attorney General alleged the firm broke the law by selling unregistered securities. Among the unregistered securities listed in the suit was Ethereum. Proof-of-stake, to which Ethereum has transitioned its operations, bring Ethereum closer to a “security” because its interest payouts require little work and rhyme with the Howey Test’s “expectation of profit.” It was argued by New York Attorney General that, by shifting to proof-of-stake, Ethereum no longer relies upon competition between computers, but instead now relies on a pooling method that incentivizes users to own and stake Ethereum; and that the shift to proof-of-stake significantly impacted the core functionality and incentives for owning Ethereum, because Ethereum holders now can profit merely by participating in staking.
Ethereum has long been treated as a commodity by state and federal regulators, including the Commodity Futures Trading Commission (CFTC). Designating it as a security would have a big impact on crypto markets, drastically changing how (and whether) the currency and others like it are traded in the U.S. Our internal determination of various crypto assets will be impacted by the court determination as well. Despite the SEC being the principal federal securities law regulator in the United States, whether or not an asset is a security under federal securities laws is ultimately determined by a federal court. No court ruling has yet been made in connection with any crypto assets. With respect to crypto assets, there is currently no certainty under the applicable legal test that such assets are not securities, notwithstanding the conclusions we may draw based on our risk-based assessment regarding the likelihood that a particular crypto asset could be deemed a “security” under applicable laws.
Online Games
We historically operated and developed proprietary or licensed online games, primarily mobile games, and TV games.
We previously also operated mobile games. Knight Forever and Q Jiang San Guo ceased operations in 2019 and Pop Fashion ceased operations in 2020. Legend of Immortals ceased operations in 2021. We used to have license from Smilegate to develop CrossFire New Mobile Game. However, such license expired by October 31, 2020 before we are able to launch CrossFire New Mobile Game. We no longer plan to negotiate with Smilegate to re-gain the license for such game development. See “Item 3. Key Information—D. Risk Factors— Risks Related to Our Company and Our Industry— We and our joint ventures may no longer focus on obtaining licenses to games to expand our gaming business, our future results of operations and profitability may be materially impacted,” and “Item 3. Key Information—D. Risk Factors—Risks Related to Our Company and Our Industry—We may no longer consider to pursue re-gaining license for CrossFire New Mobile Game, launching or operating CrossFire New Mobile Game or other licensed games in China, and our future results of operations may be materially and adversely affected.”
We entered into a master cooperation and publishing agreement with Voodoo, a French game developer and publisher, to cooperate on the publishing and operations of casual games in China. In December 2020, we entered into an amendment to the master cooperation and publishing agreement to adjust the total consideration thereunder. Pursuant to the master cooperation and publishing agreement and its amendment, we obtained exclusive licenses of several games developed by Voodoo. Voodoo granted us an exclusive, sub-licensable license to test, perform, market, promote, distribute, reproduce, modify, support and/or otherwise use or exploit such games directly or through authorized contractors in China for a maximum period of three years, commencing upon the upload and distribution of the underlying games on any platform. In consideration for the exclusive license granted to us and as a minimum guarantee payment with respect to the first game, as amended by the amendment to the master cooperation and publishing agreement, we paid US$3.0 million in cash to Voodoo. Pursuant to the master cooperation and publishing agreement, we may further pay Voodoo an aggregate amount of US$10.0 million in cash based on the agreed timetable, subject to satisfaction of certain conditions related to delivery of games by Voodoo. Currently, the collaboration has not formally ended, but our focus in the foreseeable future will no longer be directed at the gaming business. Due to uncertainty in the game development, the upfront payment has been fully impaired in the second half of 2020. We may not continue obtaining licenses to games.
91
In preparation for the commercial launch of a new game, we conduct “closed beta testing” of the game to resolve operational issues, which is followed by “limited commercial release” and “open beta testing.” In both limited commercial release and open beta testing, we allow our registered users to play without removing their in-game data to ensure the performance consistency and stability of our operating systems. While we limit the number of users allowed to play the game in limited commercial release, we do not set such a limit in open beta testing. We can choose to start charging users in limited commercial release or open beta testing or at a later stage at our discretion.
Technology
We maintain in-house servers to maintain internal technology networks, we utilize third-party cloud solutions to sustain our existing games and web-site operations. Our current technology infrastructure consists of hardware platform and server sites primarily consisting of IBM storage systems, HP, H3C and Cisco network equipment.
Competition
Our competitors include many well-known domestic and international players. We expect that competition in cryptocurrency mining industry will continue to be intense as we compete not only with existing players that have been focused on cryptocurrency mining, but also new entrants that include well-established players in internet industry, and players who were not predisposed to this industry in the past. Some of these competitors may also have stronger brand names, greater access to capital, longer histories, longer relationships with their suppliers or customers and more resources than we do. Competition among the top companies engaging in cryptocurrency mining business, such as Marathon Patent Group, Riot Blockchain and Bit Digital, has increased in recent years. All cryptocurrency mining companies compete for sourcing mining machines at reasonable prices. In addition, cloud mining is gaining popularity outside of Chinese market, which increases the demand for mining machines. The statistical fact that there are more Bitcoins currently stored in electronic wallets than Bitcoins remain to be mined may further exacerbate overall competition in the cryptocurrency industry. For a discussion of risks relating to competition, see “Risk Factors—Risks Related to Our Company and Our Industry—New lines of business or new products and services may subject us to additional risks.” and “Risk Factors—Risks Related to Our Company and Our Industry—We may not be able to recover our market share and profitability as we operate in a highly competitive industry with numerous competitors.”
Intellectual Property
Our intellectual property rights include trademarks and domain names associated with the name “The9” in China and copyright and other rights associated with our websites, technology platform, self-developed software and other aspects of our business. We regard our intellectual property rights as critical to our business. We rely on trademark and copyright law, trade secret protection, non-competition and confidentiality agreements with our employees, and license agreements with our partners, to protect our intellectual property rights. We require our employees to enter into agreements requiring them to keep confidential all information relating to our customers, methods, business and trade secrets during and after their employment with us and assign their inventions developed during their employment to us. Our employees are required to acknowledge and recognize that all inventions, trade secrets, works of authorship, developments and other processes made by them during their employment are our property.
We have registered our domain names with third-party domain registration entities, and have legal rights over these domain names through Shanghai IT, the variable interest entity. We conduct our business under the “The9 Limited” brand name and “The9” logo.
Legal Proceedings
See “Item 8. Financial Information—A. Consolidated Statements and Other Financial Information—Legal Proceedings.”
Government Regulations
Regulations on Cryptocurrency
On December, 2013, five ministries and commissions including the People’s Bank of China, the Ministry of Industry and Information Technology of China, the China Banking Regulatory Commission, the China Securities Regulatory Commission and the China Insurance Regulatory Commission issued the “Notice on Preventing Bitcoin Risks”, which identified Bitcoin as a “specified virtual commodity” that does not have the same legal status as currency, and should not be circulated as currency in the market. Financial institutions and payment institutions are prohibited from conducting bitcoin-related businesses.
92
On September, 2017, seven ministries including the People’s Bank of China, the Central Cyberspace Administration of China, the Ministry of Industry and Information Technology, the China Banking Regulatory Commission, the China Securities Regulatory Commission, the Insurance Regulatory Commission and the State Administration for Industry and Commerce issued the “Announcement on Preventing the Financing Risks of Coin Offering,” which recognized the Initial Coin Offering (ICO) is essentially an act of illegal public financing without approval. It immediately stopped all kinds of domestic ICO, clearly stipulating that no organization or individual may illegally engage in ICO activities. The currency financing transaction platform shall not engage in the exchange business between legal currency, and “virtual currency,” and financial institutions and payment institutions shall not conduct business related to ICO.
Since then, the People’s Bank of China and other financial regulatory agencies and industry associations have repeatedly reiterated that the issuance and financing of virtual digital currency/tokens is suspected of illegal and criminal activities by issuing risk warning announcements, rectification and self-examination notices, and prohibits financial institutions or payments institutions carry out virtual currency sales, transactions and other related businesses or provide services for this.
On September, 2021, eleven ministries and commissions including the National Development and Reform Commission, the Publicity Department of the CPC Central Committee, the Office of the Central Cyberspace Affairs Commission, the Ministry of Industry and Information Technology, the Ministry of Public Security, the Ministry of Finance, the People’s Bank of China, the State Taxation Administration, the State Administration for Market Regulation, the China Banking and Insurance Regulatory Commission and the National Energy Administration issued the “Notice on the regulation of virtual currency mining activities”, which requires strengthening the supervision of the whole industry chain of upstream and downstream virtual currency mining activities, strictly prohibiting new virtual currency mining projects, and accelerating the orderly withdrawal of the stock of projects. The notice also provides for the inclusion of virtual currency mining activities as an elimination category of industry. Add “virtual currency mining activities” to the “Catalogue for Guiding Industry Restructuring (2019 version)” as an “elimination category”. Before the addition, the virtual currency mining project is treated as an eliminated industry, and investment is prohibited in accordance with the relevant provisions of the Decision of the State Council on Promulgating the “Interim Provisions on Promoting Industrial Structure Adjustment” for Implementation (No. 40 [2005] of the State Council). On December 30, 2021, the National Development and Reform Commission on the revision of the “Catalogue for Guiding Industry Restructuring (2019 version)” decision came into effect, which added “(xviii) other” item 7, into the elimination category of “ I. Backward production processes and equipment”, which is “virtual currency mining activities”.
On September, 2021, ten ministries and commissions including the People’s Bank of China, the Office of the Central Cyberspace Affairs Commission, the Supreme People’s Court, the Supreme People’s Procuratorate, the Ministry of Industry and Information Technology, the Ministry of Public Security, the State Administration for Market Regulation, the China Banking and Insurance Regulatory Commission, China Securities Regulatory Commission and the State Administration of Foreign Exchange issued “Notice on Further Preventing and Resolving the Risks of Virtual Currency Trading and Speculation”, which made it clear once again that virtual currencies do not have the same legal status as legal currency, and virtual currency-related activities are illegal financial activities. Provision of services by overseas virtual currency exchanges to residents in China via the internet is also considered to be an illegal financial activity. It is aiming to establish a multi-dimensional and multi-level risk prevention and resolution system. Subject to the new regulations, it is forbidden to invest in incremental projects and to develop virtual currency mining projects in any name.
As we do not engage in operations as a financial institution or payment institution, we do not believe we are currently subject to such regulations. However, there can be no assurance that there will not be future regulations that may be applicable to us. See “Item 3. Key Information—D. Risk Factors— Risks Related to Our Company and Our Industry—We are subject to risks associated with legal, political or other conditions or developments regarding holding, using or mining of cryptocurrencies, which could negatively affect our business, results of operations and financial position.”
Regulations on Foreign Investment
Investment activities in Chinese mainland by foreign investors are principally governed by The Special Administrative Measures on Access of Foreign Investment (Negative List), as amended from time to time, and the Catalogue of Industries for Encouraging Foreign Investment (2022 Version), or the Encouraging Catalogue, which were promulgated by the National Development and Reform Commission, or the NDRC, and the Ministry of Commerce on October 26, 2022 and became effective on January 1, 2023.
93
On March 15, 2019, the National People’s Congress promulgated the FIL, which came into effect on January 1, 2020 and replaced the previous FIE Laws. The FIL embodies an expected regulatory trend in Chinese mainland to rationalize its foreign investment regulatory regime in line with prevailing international practice and the legislative efforts to unify the corporate legal requirements for both foreign and domestic investments. The FIL, by means of legislation, establishes the basic framework for the access, promotion, protection and administration of foreign investment in view of investment protection and fair competition.
According to the FIL, foreign investment shall enjoy pre-entry national treatment, except for those foreign invested entities that operate in industries deemed to be either “restricted” or “prohibited” in the “negative list.” The FIL provides that foreign invested entities operating in foreign “restricted” or “prohibited” industries will require entry clearance and other approvals. In addition, the FIL does not comment on the concept of “de facto control” or contractual arrangements with variable interest entity, however, it has a catch-all provision under definition of “foreign investment” to include investments made by foreign investors in Chinese mainland through means stipulated by laws or administrative regulations or other methods prescribed by the State Council. Therefore, it still leaves leeway for future laws, administrative regulations or provisions to provide for contractual arrangements as a form of foreign investment. See “Item 3. Key Information—D. Risk Factors—Our current corporate structure and business operations may be affected by the Foreign Investment Law.”
The FIL also provides several protective rules and principles for foreign investors and their investments in Chinese mainland, including, among others, that local governments shall abide by their commitments to the foreign investors; foreign-invested enterprises are allowed to issue stocks and corporate bonds; except for special circumstances, in which case statutory procedures shall be followed and fair and reasonable compensation shall be made in a timely manner, expropriate or requisition the investment of foreign investors is prohibited; mandatory technology transfer is prohibited, allows foreign investors’ funds to be freely transferred out and into the territory of Chinese mainland, which run through the entire lifecycle from the entry to the exit of foreign investment, and provide an all-around and multi-angle system to guarantee fair competition of foreign-invested enterprises in the market economy. In addition, foreign investors or the foreign investment enterprise should be imposed legal liabilities for failing to report investment information in accordance with the requirements. Furthermore, the FIL provides that foreign invested enterprises established according to the existing laws regulating foreign investment may maintain their structure and corporate governance within five years after the implementing of the FIL, which means that foreign invested enterprises may be required to adjust the structure and corporate governance in accordance with the current PRC Company Law and other laws and regulations governing the corporate governance.
94
Current laws and regulations of Chinese mainland impose substantial restrictions on foreign ownership of the online gaming and ICP businesses in Chinese mainland. We previously conducted our online gaming and ICP businesses in Chinese mainland through contractual arrangements with Shanghai IT, the variable interest entity. Shanghai IT is owned by Qi Wang and Wei Ji, both of whom are citizens of Chinese mainland.
In the opinion of our PRC counsel, Grandall Law Firm, subject to the interpretation and implementation of the GAPP Circular and the Network Publication Measures, the ownership structure and the business operation models of our Chinese mainland subsidiaries and the variable interest entity comply with all applicable laws, rules and regulations of Chinese mainland, and no consent, approval or license is required under any of the existing laws and regulations of Chinese mainland for their ownership structure and business operation models except for those which we have already obtained or which would not have a material adverse effect on our business or operations as a whole. Furthermore, as advised by Grandall Law Firm, our PRC legal counsel, under current laws, regulations and regulatory rules in Chinese mainland currently in effect, as of the date of this annual report, we, our Chinese mainland subsidiaries and the consolidated variable interest entity (i) are not required to fulfill filing procedures and obtain approval from the China Securities Regulatory Commission, or the CSRC, immediately as a offshore listing company, but need to file accordingly if we conduct further offshoring offerings, (ii) are not required to go through cybersecurity review by the Cyberspace Administration of China, or the CAC, and (iii) have not been asked to obtain or were denied such permissions by the CSRC or the CAC, and (iv) have not been required to apply for, nor have we been denied, any permission or approval from any other PRC government authority. As advised by our PRC legal counsel, we are not required to file an application for the cybersecurity review by CAC for our previous issuance of securities to foreign investors as of the date of this annual report because (i) we are not a critical information infrastructure operator, (ii) we collect less than one million users’ information through our internet platform in China—the amount of registered users are approximately 100,000 as of the filing date of this annual report, and (iii) our business does not affect national security. Thus, our PRC legal counsel does not expect that, as of the date of this annual report, we are required to file an application for the cybersecurity review by CAC. Based on the foregoing, our PRC legal counsel does not expect that, as of the date of this annual report, the current applicable laws of Chinese mainland on cybersecurity would have a material adverse impact on our business. For more detailed information, see “Item 3. Key Information—D. Risk Factors—Risks Related to Doing Business in China—The approval of and filing with the CSRC or other PRC government authorities may be required in connection with our offshore offerings under laws of Chinese mainland, and, if required, we cannot predict whether or for how long we will be able to obtain such approval or complete such filing” and “—Risks Related to Our Company and Our Industry—Our business is subject to complex and evolving Chinese and international laws and regulations regarding data privacy and cybersecurity. Failure to protect confidential information of our customers and network against security breaches could damage our reputation and brand and substantially harm our business and results of operations.” There are, however, substantial uncertainties regarding the interpretation and application of current or future laws and regulations of Chinese mainland. Accordingly, it is uncertain that the PRC government authorities will ultimately take a view that is consistent with the opinion of our PRC counsel.
In the online game industry in Chinese mainland, new laws and regulations may be adopted from time to time to require additional licenses and permits other than those we currently have, and address new issues that arise from time to time. As a result, substantial uncertainties exist regarding the interpretation and implementation of current and any future laws and regulations of Chinese mainland applicable to the online games industry. See “Item 3. Key Information—D. Risk Factors—Risks Related to Doing Business in China—The laws and regulations governing the online game industry in Chinese mainland are developing and subject to future changes. If we fail to obtain or maintain all applicable permits and approvals, our business and operations could be materially and adversely affected.”
Regulations on Internet Content Provision Service, Online Gaming and Internet Publishing
Our provision of online game-related content on our websites is subject to various laws and regulations of Chinese mainland relating to the telecommunications industry, internet and online gaming, and is regulated by various government authorities, including MIIT, the MCT, GAPPRFT and the State Administration for Market Regulation. The principal regulations of Chinese mainland governing the ICP industry as well as the online gaming services in Chinese mainland include:
| ● | Telecommunications Regulations (2000), as amended in 2014 and 2016; |
| ● | The Administrative Rules for Foreign Investments in Telecommunications Enterprises (2001), as amended in 2008 and 2016; |
| ● | The Administrative Measures for Telecommunications Business Operating License (2017); |
| ● | The Administrative Measures for Internet Information Services (2000), as amended in 2011; |
95
| ● | The Tentative Measures for Administration of Internet Culture (2003), as amended and reissued in 2011 and further amended in 2017; |
| ● | Administrative Measures on Network Publication (2016); |
| ● | The Catalogue of Industries for Encouraging Foreign Investment (Edition 2022); |
| ● | The Special Administrative Measures on Access of Foreign Investment (Negative List) (Edition 2021); and |
| ● | Provisions on the Ecological Governance of Network Information Contents (2020). |
In July 2006, MIIT issued the MII Notice. The MII Notice prohibits ICP license holders from leasing, transferring or selling a telecommunications business operating license to any foreign investors in any form, or providing any resource, sites or facilities to any foreign investors for their illegal operation of telecommunications businesses in Chinese mainland. The notice also requires that ICP license holders and their shareholders directly own the domain names and trademarks used by such ICP license holders in their daily operations. The notice further requires each ICP license holder to have the necessary facilities for its approved business operations and to maintain such facilities in the regions covered by its license. In addition, all the value-added telecommunication service providers are required to maintain network and information security in accordance with the standards set forth under relevant regulations of Chinese mainland. The local authorities in charge of telecommunications services are required to ensure that existing ICP license holders conduct a self-assessment of their compliance with the MII Notice and submit status reports to MIIT before November 1, 2006. For those which are not in compliance with the above requirements and further fail to rectify the situation, the relevant governmental authorities would have broad discretion in adopting one or more measures against them, including but not limited to revoking their operating licenses. See “Item 3. Key Information—D. Risk Factors—Risks Related to Our Company and Our Industry—Laws and regulations of Chinese mainland restrict foreign ownership of internet content provision, internet culture operation and internet publishing licenses, and substantial uncertainties exist with respect to the application and implementation of laws and regulations of Chinese mainland.”
Under these regulations, a foreign investor is currently prohibited from owning more than 50% of the equity interest in an entity in Chinese mainland that provides value-added telecommunications services (except for e-commerce services). ICP services are classified as value-added telecommunications businesses, and a commercial operator of such services must obtain an ICP License from the appropriate telecommunications authorities in order to carry on any commercial ICP operations in Chinese mainland.
In February 2016, the GAPPRFT and the MIIT jointly issued the Administrative Measures on Network Publication, which took effect in March 2016. The Administrative Measures on Network Publication further strengthen and expand the supervision and management on the network publication service, including online games service. Therefore, online games, including mobile games, regardless of whether imported or domestic, shall be subject to a content review and approval by the GAPPRFT prior to commencement of operations in Chinese mainland.
GAPPRFT and MIIT jointly impose a license requirement for any company that intends to engage in network publishing, defined as any activity of providing network publications to the public through information networks. Network publications refer to the digitalized works with publishing features such as editing, producing and processing. Furthermore, the distribution of online game cards and CD-keys for online gaming programs is subject to a licensing requirement. Shanghai IT holds the license necessary to distribute electronic publications, which allows it to distribute prepaid cards and CD-Keys for the games we operate. We sell our prepaid cards and CD-Keys through third-party distributors, which are responsible for maintaining requisite licenses for distributing our prepaid cards and CD Keys in Chinese mainland.
96
On February 15, 2007, fourteen governmental authorities, including the Ministry of Culture, MIIT, the State Administration for Industry and Commerce, and the People’s Bank of China, or the PBOC, jointly issued a circular entitled Circular for Further Strengthening the Administration of Internet Café and Online Games. This circular gave the PBOC administrative authority over virtual currencies issued by online game operators for use by players in online games to avoid the potential impact such virtual currencies may have on the real-world financial systems. According to this circular, the volume that may be issued and the purchase of such virtual currencies must be restricted, and virtual currency must not be used for the purchase of any physical products, refunded with a premium or otherwise illegally traded. The Notice of Strengthening the Management of Virtual Currency of Online Games promulgated by the Ministry of Culture and MOFCOM on June 4, 2009 imposes more restrictions and requirements on online game operators that issue virtual currencies. According to the above regulations, an online game operator which issues virtual currency used for online game services shall apply for approval from the Ministry of Culture. An online game operator shall further report detailed rules of issuance for virtual currencies, such as distribution scope, pricing, and terms for refunds and shall make certain periodic and supplementary filings as required by the relevant regulations. In addition, under these rules, online game operators are prohibited from assigning game tools or virtual currency to users by way of drawing lots, random samplings or other arbitrary means in exchange for users’ cash or virtual currency. These rules also require that service agreements entered into between online game operators and end users contain the general terms of a standard online game service agreement issued by the Ministry of Culture.
In September 2009, GAPP further promulgated the GAPP Circular, which provides that foreign investors are prohibited from making investment and engaging in online game operation services by setting up foreign-invested enterprises in Chinese mainland. Further, foreign investors shall not control and participate in online game operation businesses in Chinese mainland indirectly or in a disguised manner by establishing joint venture companies or entering into agreements with or providing technical support to such online game operation companies in Chinese mainland, or by inputting the users’ registration, account management, game cards consumption directly into the interconnected gaming platform or fighting platform controlled or owned by the foreign investor. In addition, on February 4, 2016, the GAPPRFT and the MIIT jointly issued the Administrative Measures on Network Publication, or the Network Publication Measures, which took effect in March 2016. Pursuant to the Network Publication Measures, wholly foreign-owned enterprises, Sino-foreign equity joint ventures and Sino-foreign cooperative enterprises shall not engage in the provision of web publishing services, including online game services. Project cooperation involving internet publishing services between an internet publishing service provider and a wholly foreign-owned enterprise, Sino-foreign equity joint venture, or Sino-foreign cooperative enterprise within Chinese mainland or an overseas organization or individual shall be subject to prior examination and approval by the GAPPRFT. It is not clear whether GAPPRFT and MIIT have regulatory authority over the ownership structures of online game companies based in Chinese mainland and online game operation in Chinese mainland. The relevant governmental authorities have broad discretion in adopting one or more of administrative measures against companies now in compliance with these measures, including revoking relevant licenses and relevant registration. See “Item 3. Key Information—D. Risk Factors—Risks Related to Our Company and Our Industry—Laws and regulations of Chinese mainland restrict foreign ownership of internet content provision, internet culture operation and internet publishing licenses, and substantial uncertainties exist with respect to the application and implementation of laws and regulations of Chinese mainland.”
On May 24, 2016, the GAPPRFT issued the Circular on the Administration over Mobile Game Publishing Services to further regulate the administration of mobile game publishing services. Pursuant to this circular, game publishing service entities shall be responsible for examining the contents of their games, applying for publication and applying for game publication numbers. Upgrades or new expansions of a mobile game that have been approved for publication shall be deemed as new works and the relevant publishing service entities shall go through relevant approval formalities again depending on the classification of the new works. Entities engaged in the joint operation of such new works must verify whether such games have gone through all the relevant approval formalities and whether the relevant information has been clearly displayed, or otherwise refrain from the joint operation. Mobile games without the required approval formalities shall be treated as illegal publications and the relevant entities shall be punished accordingly. The operation of SMS in Chinese mainland is classified as a value-added telecommunication business and SMS service providers shall obtain the relevant value-added telecommunication business permits.
97
Regulations on Internet Content
The PRC government has promulgated measures relating to internet content through a number of ministries and agencies, including MIIT, MCT and GAPPRFT. These measures specifically prohibit internet activities, including the operation of online games that result in the publication of any content which is found to, among other things, propagate obscenity, gambling or violence, instigate crimes, undermine public morality or the cultural traditions of the PRC, or compromise State security or secrets. See “Item 3. Key Information—D. Risk Factors—Risks Related to Doing Business in China—The laws and regulations governing the online game industry in Chinese mainland are developing and subject to future changes. If we fail to obtain or maintain all applicable permits and approvals, our business and operations could be materially and adversely affected.” If an ICP license holder violates these measures, the PRC government may revoke its ICP license and shut down its websites.
In February 2007, various governmental authorities, including GAPP, MIIT, the Ministry of Education, the Ministry of Public Security, and other relevant authorities jointly issued a circular concerning the mandatory implementation of an “anti-fatigue system” in online games, and the circular also stipulates that websites which operate online games without permission and operate online games without approval or filing shall be investigated and punished or shut down in accordance with relevant regulations, aiming at protecting the physical and psychological health of minors. Since March 2011, various governmental authorities, including the Ministry of Culture, MIIT, the Ministry of Education, the Ministry of Public Security, and other relevant authorities have jointly launched the “Online Game Parents Guardianship Project for Minors,” which allows parents to require online game operators to take relevant measures to limit the time spent by the minors on playing online games and the minors’ access to their online game accounts. On February 5, 2013, the Ministry of Culture, MIIT, GAPP and various other governmental authorities, jointly issued the Working Plan on the Comprehensive Prevention Scheme on Online Game Addiction of Minors, which further strengthened the administration of the internet cafés, reinstated the importance of the “anti-fatigue system” and “Online Game Parents Guardianship Project for Minors” as prevention measures against the online game addiction of minors and ordered all relevant governmental authorities to take all necessary actions in implementing such measures. Additional requirements for anti-fatigue and identification systems in our games, as well as the implementation of any other measures required by any new regulations the PRC government may enact to further tighten its administration of the internet and online games, and its supervision of internet cafés, may limit or slow down our prospects for growth, or may materially and adversely affect our business results. On October 20, 2021, various governmental authorities, including the Ministry of Education, the Ministry of Public Security, and other relevant authorities jointly issued a circular on further strengthening the prevention of minors addicted to online games, which further demanded that online game companies should ensure that the content of online game products is good, healthy and clean. At the same time, the pre-approval system for online games should be strictly implemented, and games without approval should not be put into operation. This circular required all online games to incorporate an “anti-fatigue system” and an identity verification system, both of which have limited the amount of time that a minor may continuously spend playing an online game at a particular time. We have implemented such “anti-fatigue” and identification systems on all of our online games as required. See “Item 3. Key Information—D. Risk Factors—Risks Related to Doing Business in China—Our business may be adversely affected by public opinion and government policies in China.”
The Administrative Measures on Internet Information Services specify that internet information services regarding news, publications, education, medical and health care, pharmacy and medical devices, among other things, are to be examined, approved and regulated by the relevant authorities. Internet information providers are prohibited from providing services beyond those included in the scope of their ICP licenses or filings. Furthermore, these measures clearly specify a list of prohibited content. Internet information providers are prohibited from producing, copying, publishing or distributing information that is humiliating or defamatory to others or that infringes the lawful rights and interests of others. Internet information providers that violate the prohibition may face criminal charges or administrative sanctions by the PRC authorities. Internet information providers must monitor and control the information posted on their websites. If any prohibited content is found, they must remove the offending content immediately, keep a record of it and report to the relevant authorities. Furthermore, in 2019, the CAC issued the Provisions on the Management of Network Information Content Ecology, or the CAC Order No.5, which became effective on March 1, 2020, to further strengthen the regulation and management of network information content. Pursuant to the CAC Order No.5, each network information content service platform is required, among others, (i) not to disseminate any information prohibited by laws and regulations, such as information jeopardizing national security; (ii) to strengthen the examination of advertisements published on such network information content service platform; (iii) to promulgate management rules and platform convention and improve user agreement, such that such network information content service platform could clarify users’ rights and obligations and perform management responsibilities required by laws, regulations, rules and convention; (iv) to establish convenient means for complaints and reports; and (v) to prepare annual work report regarding its management of network information content ecology. In addition, a network information content service platform must not, among others, (i) utilize new technologies such as deep learning and virtual reality to engage in activities prohibited by laws and regulations; (ii) engage in online traffic fraud, malicious traffic rerouting and other activities related to fraudulent account, illegal transaction account or maneuver of users’ account; or (iii) infringe a third party’s legitimate rights or seek illegal interests by way of interfering with information display.
98
On September 15, 2021, the CAC promulgated the Opinions on Further Enforcing Responsibilities on Website Platforms as the Main Responsible Party for Information Content Management. In accordance with the Opinions, website platforms are required to perform specific responsibilities as the main responsible party for information content management, including, among others, enhancing the platform community rules, strengthening the regulation and management of accounts, improving the content vetting mechanism, improving the quality of information content, managing the dissemination of information content, and strengthening the management of key functions.
Internet content in Chinese mainland is also regulated and restricted from a state security standpoint. The National People’s Congress, China’s national legislative body, has enacted a law that may subject to criminal punishment in Chinese mainland any effort to: (1) gain improper entry into a computer or system of strategic importance; (2) disseminate politically disruptive information; (3) leak state secrets; (4) spread false commercial information; or (5) infringe intellectual property rights.
The Ministry of Public Security has promulgated measures that prohibit the use of the internet in ways which, among other things, results in a leakage of state secrets or a spread of socially destabilizing content. The Ministry of Public Security has supervision and inspection rights in this regard, and we may be subject to the jurisdiction of the local security bureaus. See “Item 3. Key Information—D. Risk Factors—Risks Related to Doing Business in China—Regulation and censorship of information disseminated over the internet in Chinese mainland may adversely affect our business, and we may be liable for information displayed on, retrieved from, or linked to our internet websites.” If an ICP license holder violates these measures, the PRC government may revoke its ICP license and shut down its websites.
On December 15, 2019, the Cyberspace Administration of China promulgated the Provisions on the Ecological Governance of Network Information Contents, or the Order No. 5, which came into effect on March 1, 2020. Pursuant to the Order No. 5, producers of network information contents shall abide by laws and regulations, follow public order and good morals, and shall not harm national interests, public interests and the legitimate rights and interests of others. A network information content service platform shall establish a mechanism for ecological governance of network information contents, formulate detailed rules for ecological governance of network information contents of its own platform, and improve systems for user registration, account management, information release review, thread comment review, page ecological management, real-time inspection, emergency response, and disposal of network rumors and black industry chain information. Where any network information content service platform violates the regulations of the Order No. 5, the cyberspace administration shall, ex officio, have a talk with it, issue a warning and order it to take rectification measures within the required time limit; where the network information content service platform refuses to take rectification measures or the circumstances are serious, it shall be ordered to suspend updating the information and shall be punished in accordance with applicable laws and administrative regulations.
Regulation on Internet Information Security
Internet information in Chinese mainland is also regulated and restricted from a national security standpoint. The National People’s Congress, China’s national legislative body, has enacted the Decisions on Maintaining Internet Security, which may subject violators to criminal punishment in Chinese mainland for any effort to: (i) gain improper entry into a computer or system of strategic importance; (ii) disseminate politically disruptive information; (iii) leak state secrets; (iv) spread false commercial information; or (v) infringe intellectual property rights. In November 2016, the Standing Committee of National People’s Congress promulgated the PRC Cyber Security Law taken into effect in June 2017, or the PRC Cyber Security Law, which established a regulatory system with respect to the construction, operation, maintenance and use of internet and set forth provisions on the supervision and administration of cyber security within the territory of Chinese mainland. Pursuant to the PRC Cyber Security Law, the national internet information department shall take charge of the arrangement, coordination, supervision and administration in connection with cyber-security issues, and the telecommunications administrative departments, public security departments as well as other relevant departments shall be responsible for the security protection, supervision and administration within the scope of their respective duties. The Ministry of Public Security has promulgated measures that prohibit use of the internet in ways which, among other things, result in a leakage of state secrets or a spread of socially destabilizing content. If an internet information service provider violates these measures, the Ministry of Public Security and the local security bureaus may revoke its operating license and shut down its websites.
In addition, the Guidelines jointly released by ten PRC regulatory agencies in July 2015 purport, among other things, to require internet finance service providers, to improve technology security standards, and safeguard customer and transaction information.
99
The National People’s Congress has enacted legislation that prohibits use of the internet that breaches the public security, disseminates socially destabilizing content or leaks state secrets. Breach of public security includes breach of national security and infringement on legal rights and interests of the state, society or citizens. Socially destabilizing content includes any content that incites defiance or violations of laws or regulations of Chinese mainland or subversion of the PRC government or its political system, spreads socially disruptive rumors or involves cult activities, superstition, obscenities, pornography, gambling or violence. State secrets are defined broadly to include information concerning PRC national defense, state affairs and other matters as determined by the PRC authorities.
Pursuant to applicable regulations, ICP operators must complete mandatory security filing procedures and regularly update information security and monitoring systems for their websites with local public security authorities, and must also report any public dissemination of prohibited content.
In December 2015, the Standing Committee of the National People’s Congress promulgated the Anti-Terrorism Law of the PRC, or the Anti-Terrorism Law, which took effect on January 1, 2016 and was amended on April 27, 2018. According to the Anti-Terrorism Law, telecommunication service operators or internet service providers shall (i) carry out pertinent anti-terrorism publicity and education to society; (ii) provide technical interfaces, decryption and other technical support and assistance for the competent departments to prevent and investigate terrorist activities; (iii) implement network security and information monitoring systems as well as safety and technical prevention measures to avoid the dissemination of terrorism information, delete the terrorism information, immediately halt its dissemination, keep relevant records and report to the competent departments once the terrorism information is discovered; and (iv) examine customer identities before providing services. Any violation of the Anti-Terrorism Law may result in severe penalties, including substantial fines.
In November 2016, the Standing Committee of the National People’s Congress promulgated the Cyber Security Law of the PRC, or the Cyber Security Law, which took effect on June 1, 2017. In accordance with the Cyber Security Law, network operators must comply with applicable laws and regulations and fulfill their obligations to safeguard network security in conducting business and providing services. Network service providers must take technical and other necessary measures as required by laws, regulations and mandatory requirements to safeguard the operation of networks, respond to network security effectively, prevent illegal and criminal activities, and maintain the integrity, confidentiality and usability of network data. On September 12, 2022, the CAC released the Decision on Amending the Cyber Security Law of the PRC (Draft for Comments) to solicit public opinions by September 29, 2022, aiming to further protect the cybersecurity and effectively ensure the alignment between the Cyber Security Law of the PRC and other newly promulgated laws and regulations. On August 20, 2021, the Standing Committee of the National People’s Congress adopted the Personal Information Protection Law, which took effect on November 1, 2021. The Personal Information Protection Law integrated the scattered rules with respect to personal information rights and privacy protection.
For the further purposes of regulating data processing activities, safeguarding data security, promoting data development and utilization, protecting the lawful rights and interests of individuals and organizations, and maintaining national sovereignty, security, and development interests, on June 10, 2021, Standing Committee of the PRC National People’s Congress published the Data Security Law of the People’s Republic of China, which took effect on September 1, 2021. The Data Security Law requires data processing, which includes the collection, storage, use, processing, transmission, provision, publication of data, to be conducted in a legitimate and proper manner. The Data Security Law provides for data security and privacy obligations on entities and individuals carrying out data activities. The Data Security Law also introduces a data classification and hierarchical protection system based on the importance of data in economic and social development, and the degree of harm it may cause to national security, public interests, or legitimate rights and interests of individuals or organizations if such data are tampered with, destroyed, leaked, illegally acquired or illegally used. The appropriate level of protection measures is required to be taken for each respective category of data. For example, a processor of important data is required to designate the personnel and the management body responsible for data security, carry out risk assessments of its data processing activities and file the risk assessment reports with the competent authorities. State core data, i.e. data having a bearing on national security, the lifelines of national economy, people’s key livelihood and major public interests, shall be subject to stricter management system. Moreover, the Data Security Law provides a national security review procedure for those data activities which affect or may affect national security and imposes export restrictions on certain data and information. In addition, the Data Security Law also provides that any organization or individual within the territory of Chinese mainland shall not provide any foreign judicial body and law enforcement body with any data without the approval of the competent PRC governmental authorities. Since the Data Security Law has already taken effect, we may be required to make further adjustments to our business practices to comply with this law, as well as any adjustments that may be required by the ultimate Personal Information Protection Law.
100
On July 6, 2021, certain PRC regulatory authorities issued Opinions on Strictly Cracking Down on Illegal Securities Activities, which, among others, provides for improving relevant laws and regulations on data security, cross-border data transmission, and confidential information management. It provided that efforts will be made to revise the regulations on strengthening the confidentiality and file management relating to the offering and listing of securities overseas, to implement the responsibility on information security of overseas listed companies, and to strengthen the standardized management of cross-border information provision mechanisms and procedures.
On July 10, 2021, the Cyberspace Administration of China issued the Measures for Cybersecurity Review (Revision Daft for Comments), or the Draft Measures, which will replace the current Measures for Cybersecurity Review after it is adopted and becomes effective. The scope of review under the Draft Measures extends to critical information infrastructure operators that intend to purchase internet products and services and data processing operators engaging in data processing activities, which affect or may affect national security. According to Article 6 of the Draft Measures, operators who possess personal information of over a million users shall apply to the Cybersecurity Review Office for cybersecurity reviews before listing in a foreign country. Besides, the Draft Measures also provides that if the relevant authorities consider that certain network products and services, data processing activities and listings in foreign countries affect or may affect national security, the authorities may initiate a cybersecurity review even if the operators do not have an obligation to report for a cybersecurity review under such circumstances. The Draft Measures also elaborated the factors to be considered when assessing the national security risks of the relevant activities, including among others, risks of core data, important data or a large amount of personal information being stolen, leaked, destroyed, and illegally used or exited the country and risks of critical information infrastructure, core data, important data or a large amount of personal information data being affected, controlled and maliciously used by foreign governments after a foreign listing. The final version of Measures for Cybersecurity Review (2021) is issued on December 28,2021 and has taken effect on February 15, 2022.
On November 14, 2021, the CAC released the Regulations on the Network Data Security (Draft for Comments), or the Draft Regulations. The Draft Regulations provide that data processors refer to individuals or organizations that autonomously determine the purpose and the manner of processing data. In accordance with the Draft Regulations, data processors shall apply for a cybersecurity review for the following activities: (i) merger, reorganization or division of internet platform operators that have acquired a large number of data resources related to national security, economic development or public interests to the extent that affects or may affect national security; (ii) listing abroad of data processors which process over one million users’ personal information; (iii) listing in Hong Kong which affects or may affect national security; or (iv) other data processing activities that affect or may affect national security. Besides, data processors that are listed overseas shall carry out an annual data security assessment. The Measures for Cybersecurity Review (2021) and the Draft Regulations remain unclear on whether the relevant requirements will be applicable to companies that have been listed in the United States and Hong Kong, such as us. We cannot predict the impact of the Measures for Cybersecurity Review (2021) and the Draft Regulations, if any, at this stage, and we will closely monitor and assess any development in the rule-making process. If the enacted versions of the Measures for Cybersecurity Review (2021) and the Draft Regulations mandate clearance of cybersecurity review and other specific actions to be completed by PRC-based companies listed on a U.S. stock exchange and Hong Kong Exchanges, such as us, we face uncertainties as to whether such clearance can be timely obtained, or at all. In addition, if a final version of the Draft Regulations is adopted, we may be subject to review when conducting data processing activities and annual data security assessment and may face challenges in addressing its requirements and make necessary changes to our internal policies and practices in data processing. Based on the foregoing, our PRC legal counsel does not expect that, as of the date of this annual report, the current applicable laws of Chinese mainland on cybersecurity would have a material adverse impact on our business.
101
On July 7, 2022, the CAC promulgated the Measures for the Security Assessment of Cross-border Data Transfer, which became effective on September 1, 2022. In accordance with these measures, data processors will be subject to security assessment conducted by the CAC prior to any cross-border transfer of data if the transfer involves (i) important data; (ii) personal information transferred overseas by operators of critical information infrastructure or a data processor that has processed personal data of more than one million persons; (iii) personal information transferred overseas by a data processor who has already provided personal data of 100,000 persons or sensitive personal data of 10,000 persons overseas since January 1 of last year; or (iv) other circumstances as requested by the CAC. Furthermore, data processors shall conduct self-assessment on the risks of cross-border data transfer prior to their applying for the security assessment and focus on assessment of the following significant matters, including, among others: (i) the legality and necessity of the purpose, scope and method of cross-border data transfer; (ii) the scale, scope, type and sensitivity of data transferred overseas, and risks to the national security, public interests or legitimate rights of individuals or organizations caused by such cross-border data transfer; (iii) the responsibilities and obligations that the overseas recipient of such data promises to undertake, and whether such overseas recipient’s management and technical measures and capabilities for performing its responsibilities and obligations can guarantee the security of cross-border data transfer; (iv) the risks that the data transferred overseas may be falsified, destroyed, divulged, lost, transferred, illegally obtained or illegally used during and after the cross-border transfer; (v) whether contracts or other legally binding documents entered into with the overseas recipient have fully stipulated the responsibilities and obligations to protect data security. In addition, any cross-border data transfer activities conducted in violation of the Measures for the Security Assessment of Cross-border Data Transfer before the effectiveness of such measures are required to be rectified within 6 months of the effectiveness date thereof.
On February 24, 2023, the CAC issued the Measures for Standard Contract on Personal Information Export (“the Measures”), which will take effect on June 1, 2023, and the Standard Contract on Personal Information Export (“the Standard Contract”). The Measures consist of 13 articles, clarifying the scope of application, applicable conditions, requirements for supporting personal information protection impact assessments, record-keeping requirements, and other related matters for the standard contract on personal information export. If a personal information processor provides personal information to overseas parties by entering into standard contracts, it shall meet the following conditions at the same time:(1) It shall not be a operator of critical information infrastructure; (2) The number of individuals whose personal information is processed shall be less than 1 million; (3) The cumulative number of individuals whose personal information has been provided to overseas parties shall be less than 100,000 since January 1 of the previous year; (4) The cumulative number of individuals whose sensitive personal information has been provided to overseas parties shall be less than 10,000 since January 1 of the previous year. As of the issuance date of this annual report, the Company does not involve providing personal information to overseas organizations, and there is no situation of providing personal information to overseas data processors. However, the Measures do not clarify whether the regulations still apply to companies providing personal information of their own directors and senior executives (such as their names, ages, and addresses that need to be disclosed in prospectuses) to overseas intermediaries and regulatory authorities. Based on the foregoing, our PRC legal counsel does not expect that, as of the date of this annual report, the current applicable laws of Chinese mainland on personal information export would have a material adverse impact on our business.
On July 30, 2021, the State Council issued the Regulations on Protection of Critical Information Infrastructure, or the Regulations. Pursuant to the Regulations, critical information infrastructure shall mean the important network facilities or information systems of key industries or fields such as public communication and information service, energy, transportation, water conservation, finance, public services, e-government affairs and national defense science, and important network facilities or information systems which may endanger national security, people’s livelihood and public interest once there occur damage, malfunctioning or data leakage to them. The Regulations provide that no individual or organization may carry out any illegal activity of intruding into, interfering with, or sabotaging any critical information infrastructures, or endanger the security of any critical information infrastructures. The Regulations also require that critical information infrastructure operators shall establish a cybersecurity protection system and accountability system, and that the main responsible person of a critical information infrastructure operator shall take full responsibility for the security protection of the critical information infrastructures operated by it. In addition, relevant administration departments of each important industry and sector shall be responsible for formulating the rule of critical information infrastructure determination applicable to their respective industry or sector, and determine the critical information infrastructure operators in their industry or sector.
102
On July 12, 2021, the MIIT and two other authorities jointly issued the Provisions on the Administration of Security Vulnerabilities of Network Products, or the Provisions. The Provisions state that, no organization or individual may abuse the security vulnerabilities of network products to engage in activities that endanger network security, or to illegally collect, sell, or publish the information on such security vulnerabilities. Anyone who is aware of the aforesaid offences shall not provide technical support, advertising, payment settlement and other assistance to the relevant offenders. According to the Provisions, network product providers, network operators, and platforms collecting network product security vulnerabilities shall establish and improve channels for receiving network product security vulnerability information and keep such channels available, and retain network product security vulnerability information reception logs for at least six months. The Provisions also bans provision of undisclosed vulnerabilities to overseas organizations or individuals other than to the product providers. In order to regulate the administration of record-filing of security vulnerability collection platforms for network products, on October 25, 2022, the MIIT issued the Notice on Promulgation of the Administrative Measures for the Record-filing of Security Vulnerability Collection Platforms for Network Products. The notice state that the record-filing of a vulnerability collection platform shall be carried out through the cybersecurity threat and vulnerability information sharing platform of the MIIT in the form of online record-filing.
On August 20, 2021, the Standing Committee of the National People’s Congress of China promulgated the Personal Information Protection Law, which integrates the scattered rules with respect to personal information rights and privacy protection and took effect on November 1, 2021. The Personal Information Protection Law requires, among others, that (i) the processing of personal information should have a clear and reasonable purpose which should be directly related to the processing purpose and should be conducted in a method that has the minimum impact on personal rights and interests, and (ii) the collection of personal information should be limited to the minimum scope as necessary to achieve the processing purpose and avoid the excessive collection of personal information. Personal information processors shall adopt necessary measures to safeguard the security of the personal information they handle. The offending entities could be ordered to correct, or to suspend or terminate the provision of services, and face confiscation of illegal income, fines or other penalties.
In addition, the State Secrecy Bureau has issued provisions authorizing the blocking of access to any website it deems to be leaking state secrets or failing to comply with the relevant legislation regarding the protection of state secrets during online information distribution. Specifically, internet companies in Chinese mainland with bulletin boards, chat rooms or similar services must apply for specific approval prior to operating such services.
Furthermore, the Provisions on Technological Measures for Internet Security Protection, promulgated by the Ministry of Public Security and became effective in March 2006, require all ICP operators to keep records of certain information about its users (including user registration information, log-in and log-out time, IP address, content and time of posts by users) for at least 60 days and submit the above information as required by laws and regulations. The Decision on Strengthening Network Information Protection, or the Network Information Protection Decision, which was promulgated by the PRC National People’s Congress in December 2012, states that ICP operators must request identity information from users when ICP operators provide information publication services to the users. If ICP operators come across prohibited information, they must immediately cease the transmission of such information, delete the information, keep relevant records, and report to relevant government authorities.
On October 21, 2019, the Supreme People’s Court and the Supreme People’s Procuratorate of the PRC jointly issued the Interpretations on Certain Issues Regarding the Applicable of Law in the Handling of Criminal Case Involving Illegal Use of Information Networks and Assisting Committing Internet Crimes, which came into effect on November 1, 2019, and further clarifies the meaning of internet service provider and the severe situations of the relevant crimes.
Regulations on Privacy Protection
Laws and regulations of Chinese mainland prohibit internet content providers from collecting and analyzing personal information from their users without user’s prior consent. We require our users to accept a user agreement whereby they agree to provide certain personal information to us. In addition, laws of Chinese mainland prohibit internet content providers from disclosing to any third parties any information transmitted by users through their networks unless otherwise permitted by law. If an internet content provider violates these regulations, it may be liable for damages caused to its users and it may be subject to administrative penalties such as warnings, fines, confiscation of its unlawful income, revocation of licenses, cancellation of filings, shutdown of their websites or even criminal liabilities.
103
On November 7, 2016, the Standing Committee of the National People’s Congress, or the SCNPC, promulgated the Cybersecurity Law of the PRC, or the Cybersecurity Law, which came into effect on June 1, 2017. Pursuant to the Cybersecurity Law, network operators shall perform their cybersecurity obligations according to the requirements of the classified protection system for cybersecurity, including: (a) formulating internal security management systems and operating instructions, determining the persons responsible for cybersecurity, and implementing the responsibility for cybersecurity protection; (b) taking technological measures to prevent computer viruses, network attacks, network intrusions and other actions endangering cybersecurity; (c) taking technological measures to monitor and record the network operation status and cybersecurity incidents; (d) taking measures such as data classification, and back-up and encryption of important data; and (e) other obligations stipulated by laws and administrative regulations. In addition, network operators shall comply with the principles of legitimacy to collect and use personal information and disclose their rules of data collection and use, clearly express the purposes, means and scope of collecting and using the information, and obtain the consent of the persons whose data is gathered.
The PRC Constitution states that PRC law protects the freedom and privacy of communications of citizens and prohibits infringement of these rights. In recent years, PRC government authorities have enacted legislation on internet use to protect personal information from any unauthorized disclosure. The Network Information Protection Decision provides that electronic information that identifies a citizen or involves privacy of any citizen is protected by law and must not be unlawfully collected or provided to others. ICP operators collecting or using personal electronic information of citizens must specify the purposes, manners and scopes of information collection and uses, obtain consent of the relevant citizens, and keep the collected personal information confidential. ICP operators are prohibited from disclosing, tampering with, damaging, selling or illegally providing others with, collected personal information. ICP operators are required to take technical and other measures to prevent the collected personal information from any unauthorized disclosure, damage or loss. The Administrative Measures on Internet Information Services prohibit an ICP operator from insulting or slandering a third party or infringing upon the lawful rights and interests of a third party. According to the Provisions on Protection of Personal Information of Telecommunication and Internet Users, which was promulgated by MIIT and became effective in September 2013, telecommunication business operators and ICP operators are responsible for the security of the personal information of users they collect or use in the course of their provision of services. Without obtaining the consent from the users, telecommunication business operators and ICP operators may not collect or use the users’ personal information. The personal information collected or used in the course of provision of services by the telecommunication business operators or ICP operators must be kept in strict confidence, and may not be divulged, tampered with or damaged, and may not be sold or illegally provided to others. The ICP operators are required to take certain measures to prevent any divulgence of, damage to, tampering with or loss of users’ personal information. In accordance with the Cyber Security Law, network operators are required to collect and use personal information in compliance with the principles of legitimacy, properness and necessity, and strictly within the scope of authorization by the subject of personal information unless otherwise prescribed by laws or regulations. In the event of any unauthorized disclosure, damage or loss of collected personal information, network operators must take immediate remedial measures, notify the affected users and report the incidents to the relevant authorities in a timely manner. If any user knows that a network operator illegally collects and uses his or her personal information in violation of laws, regulations or any agreement with the user, or the collected and stored personal information is inaccurate or wrong, the user has the right to request the network operator to delete or correct the relevant collected personal information.
The relevant telecommunications authorities are further authorized to order ICP operators to rectify unauthorized disclosure. ICP operators are subject to legal liability, including warnings, fines, confiscation of illegal gains, revocation of licenses or filings, closing of the relevant websites, administrative punishment, criminal liabilities, or civil liabilities, if they violate relevant provisions on internet privacy. Pursuant to the Ninth Amendment to the Criminal Law issued by the Standing Committee of the National People’s Congress in August 2015 and becoming effective in November 2015, the standards of crime of infringing citizens’ personal information were amended accordingly and the criminal culpability of unlawful collection, transaction, and provision of personal information has been reinforced. In addition, any ICP provider that fails to fulfill the obligations related to internet information security administration as required by applicable laws and refuses to rectify upon orders, will be subject to criminal liability for (i) any dissemination of illegal information in large scale; (ii) any severe effect due to the leakage of the client’s information; (iii) any serious loss of evidence of criminal activities; or (iv) other severe situations, and any individual or entity that (x) sells or provides personal information to others unlawfully, or (y) steals or illegally obtains any personal information, will be subject to criminal liability in severe situations. In addition, the Interpretations of the Supreme People’s Court and the Supreme People’s Procuratorate of the PRC on Several Issues Concerning the Application of Law in Handling Criminal Cases of Infringing Personal Information, effective in June 2017, have clarified certain standards for the conviction and sentencing in relation to personal information infringement. The PRC government has the power and authority to order ICP operators to turn over personal information if an internet user posts any prohibited content or engages in illegal activities on the internet. The Civil Code further provides in a stand-alone chapter of right of personality and reiterate that the personal information of a natural person shall be protected by the law. Any organization or individual shall legitimately obtain such personal information of others in due course on a need-to-know basis and ensure the safety and privacy of such information, and refrain from excessively handling or using such information.
104
With respect to the security of information collected and used by mobile apps, pursuant to the Announcement of Conducting Special Supervision against the Illegal Collection and Use of Personal Information by Apps, which was issued on January 23, 2019, app operators should collect and use personal information in compliance with the Cyber Security Law and should be responsible for the security of personal information obtained from users and take effective measures to strengthen the personal information protection. Furthermore, app operators should not force their users to make authorization by means of bundling, suspending installation or in other default forms and should not collect personal information in violation of laws, regulations or breach of user agreements. Such regulatory requirements were emphasized by the Notice on the Special Rectification of Apps Infringing upon User’s Personal Rights and Interests, which was issued by MIIT on October 31, 2019. On November 28, 2019, the CAC, the MIIT, the Ministry of Public Security and the SAMR jointly issued the Methods of Identifying Illegal Acts of Apps to Collect and Use Personal Information. This regulation further illustrates certain commonly-seen illegal practices of apps operators in terms of personal information protection, including “failure to publicize rules for collecting and using personal information”, “failure to expressly state the purpose, manner and scope of collecting and using personal information”, “collection and use of personal information without consent of users of such App”, “collecting personal information irrelevant to the services provided by such app in violation of the principle of necessity”, “provision of personal information to others without users’ consent”, “failure to provide the function of deleting or correcting personal information as required by laws” and “failure to publish information such as methods for complaints and reporting”. Among others, any of the following acts of an app operator will constitute “collection and use of personal information without consent of users”: (i) collecting an user’s personal information or activating the permission for collecting any user’s personal information without obtaining such user’s consent; (ii) collecting personal information or activating the permission for collecting the personal information of any user who explicitly refuses such collection, or repeatedly seeking for user’s consent such that the user’s normal use of such app is disturbed; (iii) any user’s personal information which has been actually collected by the app operator or the permission for collecting any user’s personal information activated by the app operator is beyond the scope of personal information which such user authorizes such app operator to collect; (iv) seeking for any user’s consent in a non-explicit manner; (v) modifying any user’s settings for activating the permission for collecting any personal information without such user’s consent; (vi) using users’ personal information and any algorithms to directionally push any information, without providing the option of non-directed pushing such information; (vii) misleading users to permit collecting their personal information or activating the permission for collecting such users’ personal information by improper methods such as fraud and deception; (viii) failing to provide users with the means and methods to withdraw their permission of collecting personal information; and (ix) collecting and using personal information in violation of the rules for collecting and using personal information promulgated by such app operator.
On August 22, 2019, the CAC promulgated the Children Information Protection Provisions, which took effect on October 1, 2019, requiring that before collecting, using, transferring or disclosing the personal information of a child, the internet service operator should inform the child’s guardians in a noticeable and clear manner and obtain their consents. Meanwhile, internet service operators should take measures like encryption when storing children’s personal information. On March 12, 2021, the CAC and three other authorities jointly issued the Rules on the Scope of Necessary Personal Information for Common Types of Mobile Internet Applications. The Rules specifies the scope of necessary personal information to be collected each for a variety of common mobile internet applications, such as maps and navigation apps, online ride-hailing apps, instant messaging apps, online community apps. Operators of such apps shall not refuse to provide basic services to users on the ground of users’ refusal to provide their personal non-essential information. On April 26, 2021, the MIIT issued the Interim Administrative Provisions on Personal Information Protection in Internet Mobile Applications (Draft for Comment). The draft of the Interim Administrative Provisions on Personal Information Protection in Internet Mobile Applications sets forth two principles of collection and utilization of personal information, namely “explicit consent” and “minimum necessity.”
105
In October 2020, the Standing Committee of the National People’s Congress issued the Draft Personal Information Protection Law for public comments. In April 2021, the Standing Committee of the National Peoples’ Congress issued a Second Draft for review of the Personal Information Protection Law, or the Draft Personal Information Protection Law, for public comments. The Draft Personal Information Protection Law integrates provisions from several rules with respect to personal information rights and privacy protection. According to the Draft Personal Information Protection Law, personal information refers to information related to identified or identifiable natural persons which is recorded by electronic or other means (excluding the anonymized information). The Draft Personal Information Protection Law provides the circumstances under which a personal information processor could process personal information, such as where the consent of the individual concerned is obtained and where it is necessary for the conclusion or performance of a contract to which such individual is a party to such contract. It also stipulates certain specific provisions with respect to the obligations of a personal information processor. In addition, it imposes further obligations on a personal information processor that provides for basic internet platform services, has large amount of users, has complicated business activities, including formulating of an independent institution mainly comprising of outside members to supervise personal information processing activities, termination of provision of services for product or service providers on the platform whose personal information processing activities are in material violation of laws and regulations, and issuing personal information protection social responsibilities reports regularly. In addition, on August 20, 2021, the Standing Committee of the National People’s Congress adopted the Personal Information Protection Law which has taken effect on November 1, 2021. The Personal Information Protection Law requires, among others, that (i) the processing of personal information should have a clear and reasonable purpose which should be directly related to the processing purpose, in a method that has the least impact on personal rights and interests, and (ii) the collection of personal information should be limited to the minimum scope necessary to achieve the processing purpose to avoid the excessive collection of personal information. Different types of personal information and personal information processing will be subject to various rules on consent, transfer, and security. Entities handling personal information shall bear responsibilities for their personal information handling activities, and adopt necessary measures to safeguard the security of the personal information they handle. The entities failing to comply could be ordered to correct, or suspend or terminate the provision of services, and face confiscation of illegal income, fines or other penalties.
On June 24, 2022, the National Information Security Standardization Technical Committee issued the Notice on the Practice Guideline for Network Security Standards - Safety Certification Specifications for Personal Information Cross-border Processing Activities. In order to implement the relevant requirements of the Personal Information Protection Law on the establishment of a personal information protection certification system and to guide personal information processors to standardize the cross-border processing activities of personal information, the Practice Guideline puts forward the basic principles for the safety of cross-border processing activities of personal information and stipulates the basic requirements for cross-border processing activities of personal information and the requirements for the protection of the rights and interests of personal information subjects. The Practice Guideline states that both the personal information processor and the overseas recipient who conducts cross-border processing of personal information shall designate the person in charge of personal information protection. Both the personal information processor and the overseas recipient who conducts cross-border processing activities of personal information shall establish a personal information protection agency to fulfill its personal information protection obligations and prevent unauthorized access and leakage, falsification and loss of personal information, and in the cross-border processing of personal information activities, the following responsibilities shall be assumed in the cross-border processing of personal information: a) developing and implementing plans for cross-border processing activities of personal information in accordance with the law; b) organizing impact assessments of personal information protection; c) supervising the organization’s handling of cross-border personal information in accordance with the rules for cross-border handling of personal information agreed between the processor and the overseas recipient; d) receiving and handling requests and complaints from subjects of personal information.
Import Regulations
Our ability to obtain licenses for online games from abroad and import them into Chinese mainland is regulated in several ways. We are required to register with MOFCOM any license agreement with a foreign licensor that involves an import of technologies, including online game software into Chinese mainland. Without that registration, we may not remit licensing fees out of Chinese mainland to any foreign game licensor. In addition, MCT requires us to submit for its content review and/or approval any online games we want to license from overseas game developers or any patch or updates for such game if it contains substantial changes. If we license and operate games without that approval, MCT may impose penalties on us. Also, pursuant to a jointly issued notice in July 2004, GAPP and the State Copyright Bureau require us to obtain their approval for imported online game publications. Furthermore, the State Copyright Bureau requires us to register copyright license agreements relating to imported software. Without the State Copyright Bureau registration, we cannot remit licensing fees out of Chinese mainland to game licensor in other jurisdictions and we are not allowed to publish or reproduce the imported game software in Chinese mainland.
106
Regulations on Intellectual Property Rights
The State Council and the State Copyright Bureau have promulgated various regulations and rules relating to the protection of software in Chinese mainland. Under these regulations and rules, software owners, licensees and transferees may register their rights in software with the State Copyright Bureau or its local branches and obtain software copyright registration certificates. Although such registration is not mandatory under laws of Chinese mainland, software owners, licensees and transferees are encouraged to go through the registration process and registered software rights may receive better protection. We have registered most of our in-house developed online games with the State Copyright Bureau.
Regulations on Foreign Currency Exchange and Dividend Distribution
Foreign Currency Exchange. Foreign currency exchange regulation in Chinese mainland is primarily governed by the following rules:
| ● | Foreign Exchange Administration Rules (1996), as amended in 1997 and 2008; and |
| ● | Administration Rules of the Settlement, Sale and Payment of Foreign Exchange (1996). |
Pursuant to the Foreign Exchange Administration Rules (1996), as amended in 1997 and 2008, the RMB is generally freely convertible for trade and service-related foreign exchange transactions, but not for direct investment, loans, investment in securities, or other transactions through a capital account outside of Chinese mainland unless the prior approval of SAFE or authorized banks is obtained. Furthermore, foreign investment enterprises in Chinese mainland in general may purchase foreign exchange without the approval of SAFE or authorized banks for trade and service-related foreign exchange transactions by providing commercial documents evidencing these transactions. Foreign investment enterprises that need foreign exchange for the distribution of profits to their shareholders may effect payment from their foreign exchange account or purchase and pay foreign exchange at the designated foreign exchange banks to their foreign shareholders by producing board resolutions for such profit distribution. Under the Administration Rules of the Settlement, Sale and Payment of Foreign Exchange (1996), based on their needs, foreign investment enterprises are permitted to open foreign exchange settlement accounts for current account receipts and payments of foreign exchange along with specialized accounts for capital account receipts and payments of foreign exchange at certain designated foreign exchange banks.
On November 19, 2012, SAFE promulgated the Circular of Further Improving and Adjusting Foreign Exchange Administration Policies on Foreign Direct Investment, or SAFE Circular 59, which became effective on December 17, 2012 and was amended on May 4, 2015 and October 10, 2018 and was partly repealed on December 30, 2019. The major developments under SAFE Circular 59 were that the opening of various special purpose foreign exchange accounts (e.g. pre-establishment expenses account, foreign exchange capital account, guarantee account) no longer required the approval of SAFE. Furthermore, multiple capital accounts for the same entity may be opened in different provinces, which was not possible before the issuance of SAFE Circular 59. Reinvestment of RMB proceeds by foreign investors in Chinese mainland no longer required SAFE approval or verification, and remittance of foreign exchange profits and dividends by a foreign-invested enterprise to its foreign shareholders no longer required SAFE approval.
On May 10, 2013, SAFE promulgated the Circular on Printing and Distributing the Provisions on Foreign Exchange Administration over Domestic Direct Investment by Foreign Investors and the Supporting Documents, as amended on October 10, 2018 and partly repealed on December 30, 2019, which specifies that the administration by SAFE or its local branches over direct investment by foreign investors in Chinese mainland shall be based on registration. Institutions and individuals shall register with SAFE and/or its branches for their direct investment in Chinese mainland. Banks shall process foreign exchange business relating to the direct investment in Chinese mainland based on the registration information provided by SAFE and its branches.
On February 13, 2015, SAFE issued the Circular on Further Simplifying and Improving the Foreign Exchange Administration Policies on Direct Investments, or SAFE Circular 13, which took effect on June 1, 2015, and was partly repealed on December 30, 2019. Pursuant to SAFE Circular 13, the administrative examination and approval procedures with SAFE or its local branches relating to the foreign exchange registration approval for domestic direct investments as well as overseas direct investments have been cancelled, and qualified banks are delegated the power to directly conduct such foreign exchange registrations under the supervision of SAFE or its local branches.
On April 26, 2016, SAFE issued the Circular of the State Administration of Foreign Exchange on Further Promoting Trade and Investment Facility and Improving the Examination and Verification of the Authenticity, pursuant to which when handling the remittance of profits exceeding the equivalent of US$50,000 abroad for a domestic institution, a bank should examine the authenticity of the transaction by reviewing related corporate approvals, tax filing record and other materials.
107
On June 9, 2016, SAFE promulgated the Notice of the State Administration of Foreign Exchange on Reforming and Standardizing the Foreign Exchange Settlement Management Policy of Capital Account, or SAFE Circular 16, effective on June 9, 2016, which reiterates some of the rules set forth in Circular 19, but changes the prohibition against using RMB capital converted from foreign currency-denominated registered capital of a foreign-invested company to issue RMB entrusted loans to a prohibition against using such capital to issue loans to non-affiliated enterprises.
Dividend Distribution. The principal regulations governing distribution of dividends of foreign holding companies include:
| ● | The Company Law of People’s Republic of China; |
| ● | Foreign Investment Law (2019); and |
| ● | Implementation Regulations for the Foreign Investment Law (2019). |
Under these regulations, foreign investment enterprises in Chinese mainland may pay dividends only out of their accumulated profits, if any, determined in accordance with PRC accounting standards and regulations. In addition, foreign investment enterprises in Chinese mainland are required to allocate at least 10% of their respective profits each year, if any, to fund certain reserve funds until the cumulative total of the allocated reserve funds reaches 50% of an enterprise’s registered capital and a portion of their respective after-tax profits to their staff welfare and bonus reserve funds as determined by their respective board of directors or shareholders. These reserves are not distributable as dividends.
Regulations on Foreign Exchange in Certain Onshore and Offshore Transactions
On July 4, 2014, SAFE issued SAFE Circular 37, which is the Circular on Several Issues Concerning Foreign Exchange Administration of Domestic Residents Engaging in Overseas Investment, Financing and Round-Trip Investment via Special Purpose Vehicles. SAFE Circular 37 and its detailed guidelines require residents of Chinese mainland to register with the local branch of SAFE before contributing their legally owned onshore or offshore assets or equity interest into any SPV directly established, or indirectly controlled, by them for the purpose of investment or financing. In addition, when there is (a) any change to the basic information of the SPV, such as any change relating to its individual resident shareholders of Chinese mainland, name or operation period or (b) any material change, such as increase or decrease in the share capital held by its individual resident shareholders of Chinese mainland, a share transfer or exchange of the shares in the SPV, or a merger or split of the SPV, the resident of Chinese mainland must register such changes with the local branch of SAFE on a timely basis. According to the relevant SAFE rules, failure to comply with the registration procedures set forth in SAFE Circular 37 may result in restrictions being imposed on the foreign exchange activities of the relevant onshore companies of SPVs, including the payment of dividends and other distributions to its offshore parent or affiliate and the capital inflow from such offshore entity, and may also subject the relevant residents of Chinese mainland and onshore companies to penalties under foreign exchange administration regulations of Chinese mainland. Further, failure to comply with various SAFE registration requirements described above would result in liability for foreign exchange evasion under laws of Chinese mainland. On February 13, 2015, SAFE issued SAFE Circular 13, which is the Circular on Further Simplifying and Improving the Foreign Exchange Administration Policies on Direct Investments, which took effect on June 1, 2015 and was partly repealed on December 30, 2019. Under SAFE Circular 13, qualified banks are delegated the power to register all Chinese mainland residents’ investments in SPVs pursuant to SAFE Circular 37, saving for supplementary registration application made by residents of Chinese mainland who failed to comply with SAFE Circular 37, which shall still fall into the jurisdiction of the local branch of SAFE.
As a result of the uncertainties relating to the interpretation and implementation of SAFE Circular 37 and other regulations of SAFE, we cannot predict how these regulations will affect our business operations or strategies. For example, the ability of our present or future Chinese mainland subsidiaries to conduct foreign exchange activities, such as remittance of dividends and foreign-currency-denominated borrowings, may be subject to compliance with such SAFE registration requirements by relevant residents of Chinese mainland, over whom we have no control. In addition, we cannot assure you that any such Chinese mainland residents will be able to complete the necessary approval and registration procedures required by the SAFE regulations. We have requested all of our shareholders who, based on our knowledge, are residents of Chinese mainland or whose ultimate beneficial owners are residents of Chinese mainland to comply with all applicable SAFE registration requirements, but we have no control over our shareholders. We cannot assure you that the beneficial owners in Chinese mainland of our company and our subsidiaries have completed the required SAFE registrations. Nor can we assure you that they will be in full compliance with the SAFE registration in the future. Any non-compliance by the beneficial owners in Chinese mainland of our company and our subsidiaries may subject us or such resident shareholders of Chinese mainland to fines and other penalties. It may also limit our ability to contribute additional capitals to our Chinese mainland subsidiaries and our subsidiaries’ ability to distribute profits or make other payments to us.
108
Regulations Relating to Overseas Listing and M&A
On August 8, 2006, six PRC governmental and regulatory agencies, including the MOFCOM and the CSRC, jointly promulgated the Regulations on Mergers and Acquisitions of Domestic Enterprises by Foreign Investors (the “M&A Rules”), a new regulation with respect to the mergers and acquisitions of domestic enterprises by foreign investors that became effective on September 8, 2006 and revised on June 22, 2009. Foreign investors shall comply with the M&A rules when they purchase equity interests of a domestic company or subscribe for the increased capital of a domestic company, and thus changing the nature of the domestic company into a foreign- invested enterprise; or when the foreign investors establish a foreign-invested enterprise in Chinese mainland for the purpose of purchasing the assets of a domestic company and operating the asset; or when the foreign investors purchase the asset of a domestic company, establish a foreign-invested enterprise by injecting such assets, and operate the assets. The M&A rules, among other things, purports to require that an offshore special vehicle, or a special purpose vehicle, formed for listing purposes and controlled directly or indirectly by companies or individuals in Chinese mainland, shall obtain the approval of the CSRC prior to the listing and trading of such special purpose vehicle’s securities on an overseas stock exchange.
On July 6, 2021, the relevant PRC government authorities issued Opinions on Strictly Cracking Down Illegal Securities Activities in Accordance with the Law. These opinions emphasized the need to strengthen the administration over illegal securities activities and the supervision on overseas listings by PRC-based companies and proposed to take effective measures, such as promoting the construction of relevant regulatory systems to deal with the risks and incidents faced by PRC-based overseas-listed companies.
On December 27, 2021, the NDRC and the MOC jointly issued the Special Administrative Measures (Negative List) for Foreign Investment Access (2021 Version), or the 2021 Negative List, which will become effective on January 1, 2022. Pursuant to such Special Administrative Measures, if a domestic company engaging in the prohibited business stipulated in the 2021 Negative List seeks an overseas offering and listing, it shall obtain the approval from the competent governmental authorities. Besides, the foreign investors of the company shall not be involved in the company’s operation and management, and their shareholding percentage shall be subject, mutatis mutandis, to the relevant regulations on the domestic securities investments by foreign investors.
On February 17, 2023, the CSRC issued a Trial Measures for the Administration of Overseas Securities Issuance and Listing of Domestic Enterprises(“the Trial Measures”), which will become effective on March 31,2023. According to the Trial Measures, the overseas offering and listing by a domestic company, whether directly or indirectly, shall be filed with the CSRC. Specifically, the determination of an indirect offering and listing will be conducted on a “substance over form” basis, and an offering and listing shall be considered as an indirect overseas offering and listing by a domestic company if the issuer meets the following conditions: (i) the operating income, gross profit, total assets, or net assets of the domestic enterprise in the most recent fiscal year was more than 50% of the relevant line item in the issuer’s audited consolidated financial statement for that year; and (ii) the main part of the business activities is carried out in the territory of Chinese mainland or the main place of business is in Chinese mainland, and the senior management personnel responsible for business operations and management are mostly citizens of Chinese mainland or are ordinarily resident in Chinese mainland. According to the Trial Measures, an overseas offering and listing is prohibited under any of the following circumstances: (i) if the intended securities offering and listing is specifically prohibited by national laws and regulations and relevant provisions; (ii) if the intended securities offering and listing may constitute a threat to or endangers national security as reviewed and determined by competent authorities under the State Council in accordance with law; (iii) if, in the past three years, the domestic enterprise or its controlling shareholders or actual controllers have committed corruption, bribery, embezzlement, misappropriation of property, or other criminal offenses disruptive to the order of the socialist market economy; (v) if, the domestic enterprises are currently under investigation for suspicion of criminal offenses, or are under investigation for suspicion of major violations of laws and regulations, although no clear conclusions have been reached; (vi) if there are material ownership disputes over the equities held by the controlling shareholder or the shareholder under the control of the controlling shareholder or the de facto controller.
According to the Trial Measures, the issuer or its affiliated domestic company, as the case may be, shall file with the CSRC: (i) with respect to its initial public offering and listing overseas, it shall file with the CSRC within three business days after submitting the application documents for offering and listing overseas. (ii) with respect to its follow-on offering in the same overseas market, it shall file with the CSRC within three business days after completion of the follow-on offering. (iii) If an issuer, after completion of the offering and listing overseas, make offering and listing in other overseas markets, it shall put on record in accordance with the provisions of the Article(i). According to the Trial Measures, domestic enterprises which have already listed overseas is not required to make such filing immediately. However, we can not assure you that any new rules or regulations promulgated by CSRC in the future will not require us to obtain any approval or filing.
109
Non-compliance with the Trial Measures or an overseas listing completed in breach of the Trial Measures may result in a warning on the relevant domestic companies or a fine of RMB1 million to RMB10 million on them. The controlling shareholder or actual controller of the domestic enterprise organizes or instructs the illegal acts, then a fine between RMB1 million to RMB10 million shall be imposed on them, and for other directly responsible personnel in charge shall be punished by a fine of RMB500,000 to RMB5,000,000. Furthermore, If the circumstances are serious, the CSRC may impose a securities market ban on the responsible personnel from entering the securities market, and if they constitute a crime, criminal liability shall be investigated in accordance with the law.
C.Organizational Structure
The following diagram illustrates our organizational structure, the place of formation, ownership interest of each of our significant subsidiaries and material variable interest entity as of the date of this annual report:

Note:
The shareholders of Shanghai IT are Mr. Wei Ji and Mr. Qi Wang, each owning 64% and 36% of Shanghai IT’s equity interest, respectively. Mr. Wei Ji and Mr. Qi Wang are two of our employees.
Contractual Arrangements with The Variable Interest Entity
Due to legal restrictions in Chinese mainland on foreign ownership and investment in value-added telecommunications services, and internet content provision services in particular, we currently conduct these activities through Shanghai IT, which we conduct business operations through a series of contractual arrangements. These contractual arrangements allow us to:
| ● | conduct business operations through contractual arrangements with Shanghai IT; |
| ● | receive substantially all of the economic benefits of Shanghai IT; and |
| ● | have an exclusive option to purchase all or part of the equity interests in Shanghai IT when and to the extent permitted by laws of Chinese mainland. |
110
Despite the lack of legal majority ownership, we are able to direct the activities of and derive economic benefits from Shanghai IT and therefore our Cayman Island holding company is considered the primary beneficiary of Shanghai IT for accounting purposes and consolidates Shanghai IT and its subsidiaries as required by Accounting Standards Codification topic 810, Consolidation. Accordingly, we treat Shanghai IT as a consolidated entity under U.S. GAAP and we consolidate the financial results of Shanghai IT in our consolidated financial statements in accordance with U.S. GAAP. Neither The9 Limited nor its investors have an equity ownership in, direct foreign investment in, or control through such ownership or investment of, Shanghai IT, and the contractual arrangements are not equivalent to an equity ownership in the business of Shanghai IT.
Contractual Arrangements with Shanghai IT
Please refer to “Item 7. Major Shareholders and Related Party Transactions—B. Related Party Transactions—Arrangements with Variable Interest Entity.”
D.Property, Plants and Equipment
Our headquarters are located on premises comprising over 1,500 square meters in an office building in Shanghai, China. We lease all of our premises from unrelated third-parties. Our former headquarters were sold to Kapler, the consideration of which was used to repay the Convertible Notes. In addition, we have subsidiaries located in the United States and Singapore and small branch offices in Beijing, China.
ITEM 4A. UNRESOLVED STAFF COMMENTS
None.
ITEM 5. OPERATING AND FINANCIAL REVIEW AND PROSPECTS
The following discussion of our financial condition and results of operations is based upon and should be read in conjunction with our consolidated financial statements and their related notes included in this annual report. This report contains forward-looking statements. In evaluating our business, you should carefully consider the information provided under the caption “Risk Factors” in this annual report. We caution you that our businesses and financial performance are subject to substantial risks and uncertainties.
| A. | Operating Results |
We are an internet company listed on Nasdaq in 2004. The9 Limited aims to become a global diversified high-tech internet company. We had been operating an online game business before our listing until 2021, we have turned our business focus to blockchain business and are primarily engaged in the operation of cryptocurrency mining and a Non-Fungible Token platform NFTSTAR since 2022.
The major factors affecting our results of operations and financial conditions include:
| ● | our revenues’ composition and sources of revenues; |
| ● | our cost of revenues; and |
| ● | our operating expenses. |
111
Revenue Composition and Sources of Revenue. In 2020, we generated substantially all of our revenues from online game services, and the remaining portion of our revenues from other services. We began cryptocurrency mining activities in February 2021. In 2021 and 2022, we generated substantially all of our revenues from cryptocurrency mining, the remaining portion of our revenues from NFT business, provision of hosting services, consulting services and other services. The following table sets forth our revenues generated from cryptocurrency mining and NFT business and other revenues, both in absolute amounts and as percentages of total revenues for the periods indicated.
For the Year ended December 31, | ||||||||||||||
2020 | 2021 | 2022 | ||||||||||||
| RMB |
| % |
| RMB |
| % |
| RMB |
| US$ |
| % | |
| (in thousands, except percentages) | |||||||||||||
Revenues: |
|
|
|
|
|
|
|
|
|
|
|
|
|
|
Cryptocurrency mining revenue |
| — |
| — |
| 134,123 |
| 98.7 |
| 101,782 |
| 14,757 |
| 85.6 |
NFT business | 299 | 0.2 | 10,034 | 1,455 | 8.4 | |||||||||
Other revenues |
| 625 |
| 100.0 |
| 1,453 |
| 1.1 |
| 7,072 |
| 1,025 |
| 6.0 |
Total Revenues |
| 625 |
| 100.0 |
| 135,875 |
| 100.0 |
| 118,888 |
| 17,237 |
| 100.0 |
Cryptocurrency Mining. In 2021 and 2022, revenues from our cryptocurrency mining business amounted to RMB134.1 million and RMB101.8 million (US$14.8 million), respectively.
Majority of our cryptocurrency mining revenues was Bitcoin. Since February 2021, we have generated our Bitcoin mining revenues through provision of computing power, or hash rate, in crypto asset transaction verification services to Bitcoin mining pools. In exchange for that, we are entitled to receive a fractional share of the Bitcoin award from the Bitcoin mining pools. The transaction consideration we receive is noncash consideration, which we measure at fair value on the date received, which is not materially different than the fair value at contract inception. The consideration is all variable. Because it is not probable that a significant reversal of cumulative revenue will not occur, the consideration is constrained until the mining pools successfully place a block and we receive confirmation of the consideration, at which time revenue is recognized.
We also engaged in the mining of Filecoins. We generates Filecoins mining revenues through provision of computing storage space to the main networks. In exchange for that, we are entitled to receive a fractional share of the Filecoins awards from the main networks, As of December 31, 2022, we had recognized RMB0.8 million (US$0.1 million) Filecoin revenue based on our revenue recognition accounting policies.
NFT business and other revenues. In 2021 and 2022, NFT business and other revenues mainly included revenues from NFT Selling revenues, blockchain-based on-line game, MetaGoal. and provision of hosting and consulting services. Revenues from our NFT business and other revenues amounted to RMB1.8 million and RMB17.1 million (US$2.5 million) in 2021 and 2022, respectively. In 2020, other revenues mainly included online game services and revenues from the provision of technical services to customers. Revenues from our online game services amounted to RMB0.6 million in 2020. We primarily generate our online game service revenues through item-based revenue models. Under an item-based revenue model, players of our games play the games for free, but are charged for purchases of in-game items, such as performance-enhancing items, clothing and accessories. Thus, we generate revenues through the sale of such in-game premium features that players use game points to purchase. The distribution of points to end users is typically made through sales of prepaid online points. Fees from prepaid online points are deferred when initially received. This revenue is recognized over the life of the premium features or as the premium features are consumed.
Cost of Revenues. In 2021 and 2022, our cost of revenue primarily consisted of costs associated with running the cryptocurrency mining business, including electricity costs, depreciation on cryptocurrency mining equipment and transaction fees to the mining pools or mining partners. In 2020, our cost of revenues consisted of costs directly attributable to rendering our services, including online game royalties, payroll, revenue sharing to third-party game platform, telecom carries and other suppliers, depreciation and rental of internet data center sites, depreciation and amortization of computer equipment and software and other overhead expenses directly attributable to the services we provide.
Operating Expenses. In 2021 and 2022, Our operating expenses primarily consisted of impairment loss of equipment, gain on disposal of subsidiaries, product development expenses, sales and marketing expenses, general and administrative expenses, and impairment of cryptocurrencies. In 2020, our operating expenses primarily consisted of product development expenses, sales and marketing expenses, general and administrative expenses, impairment of other long-lived assets, impairment on advance and other assets and gain on disposal of subsidiaries.
112
Product Development Expenses. In 2021 and 2022, our product development expenses primarily consisted of outsourced research and development, payroll, depreciation charges and other overhead for the development of NFTSTAR. In 2020, our product development expenses primarily consisted of outsourced research and development, payroll, depreciation charges and other overhead for the development of our proprietary games. Other overhead product development costs included costs incurred by us to develop, maintain, monitor and manage our websites. Our product development expenses amounted to RMB2.4 million, RMB1.9 million and RMB2.4 million (US$0.4 million) for the year ended December 31, 2020, 2021 and 2022, respectively.
Sales and Marketing Expenses. Our sales and marketing expenses primarily consisted of advertising and promotional expenses, payroll and other overhead expenses incurred by our sales and marketing personnel. Our sales and marketing expenses amounted to RMB0.6 million, RMB22.0 million and RMB118.6 million (US$17.2 million) for the year ended December 31, 2020, 2021 and 2022, respectively.
General and Administrative Expenses. In 2021 and 2022, our general and administrative expenses primarily consisted of non-cash share-based compensation, payroll and professional fees incurred in connection with professional service providers for auditing, legal services, depreciation and amortization expenses and equity transactions. In 2020, our general and administrative expenses primarily consisted of compensation and travel expenses for our administrative staff, depreciation of property and equipment, provision of allowance for doubtful accounts, entertainment expenses, administrative office expenses, as well as fees paid to professional service providers for auditing, legal services, and equity transactions. General and administration expenses amounted to RMB108.7 million, RMB293.2 million and RMB376.4 million (US$54.6 million) for the year ended December 31, 2020, 2021 and 2022, respectively.
Impairment of cryptocurrencies. The useful life of cryptocurrency is indefinite, thus it should not be amortized but should be tested for impairment annually, or more frequently, when events or changes in circumstances occur which indicating that it is more likely than not that the indefinite-lived asset is impaired. Impairment of cryptocurrency exists when the carrying amount exceeds its fair value, which is measured using the intraday low quoted price of the cryptocurrency at the time its fair value is being measured on any day subsequent to its acquisition and an impairment charge will be recognized. To the extent an impairment loss is recognized, the loss establishes the new cost basis of the asset. Subsequent reversal of impairment losses is not permitted. We recognized impairment of cryptocurrencies of RMB50.9 million and RMB58.6 million (US$8.5 million) for the years ended December 31, 2021 and 2022, respectively.
Impairment of equipment, intangible assets and other long-lived assets. We recognized impairment on other long-lived assets of RMB6.5 million, RMB11.6 million and RMB176.9 million (US$25.6 million) for the years ended December 31, 2020, 2021 and 2022, respectively.
Impairment on advance and other assets. We recognized impairment on advance and other assets of RMB20.4 million, nil and RMB159.2 million (US$23.1 million) for the years ended December 31, 2020, 2021 and 2022, respectively.
Gain on disposal of subsidiaries. We recognized gain on disposal of subsidiaries of RMB475.6 million and RMB15.0 million for the years ended December 31, 2020 and 2021, respectively. We recognized loss on disposal of subsidiaries of RMB3.7 million (US$0.5 million) for the year ended December 31, 2022.
Holding Company Structure
We are a holding company incorporated in the Cayman Islands. We carry out our business mainly through our subsidiaries in Hong Kong, Singapore, Kazakhstan, etc. Currently, the majority of our revenues are derived from our Hong Kong subsidiaries. As a result, our cash requirements and our ability to pay dividends principally depend upon dividends and other distributions from our subsidiaries in Hong Kong. We do not foresee any foreign currency or dividend distribution control in Hong Kong.
113
We have gradually and significantly reduced our business operation through the variable interest entity in Chinese mainland. In terms of our business operations in Chinese mainland, our cash requirements and our ability to pay dividends principally depend upon dividends and other distributions from our Chinese mainland subsidiaries, which in turn are derived principally from earnings generated by the variable interest entity. Current regulations of Chinese mainland restrict the variable interest entity and subsidiaries from paying dividends in the following two principal aspects: (i) the variable interest entity and Chinese mainland subsidiaries are only permitted to pay dividends out of their respective accumulated profits, if any, determined in accordance with PRC accounting standards and regulations; and (ii) these entities are required to allocate at least 10% of their respective accumulated profits each year, if any, to fund certain capital reserves until the cumulative total of the allocated reserves reach 50% of registered capital, and a portion of their respective after-tax profits to their staff welfare and bonus reserve funds as determined by their respective boards of directors. These reserves are not distributable as dividends. See “Item 4. Information on the Company—B. Business Overview—Government Regulations.” In addition, failure to comply with relevant SAFE regulations may restrict the ability of our subsidiaries to make dividend payments to us. See “Item 3. Key Information—D. Risk Factors—Risks Related to Doing Business in China—Regulations of Chinese mainland relating to the establishment of offshore special purpose companies by residents of Chinese mainland may subject our resident shareholders of Chinese mainland or us to penalties and fines, and limit our ability to inject capital into our Chinese mainland subsidiaries, limit our subsidiaries’ ability to increase their registered capital, distribute profits to us, or otherwise adversely affect us.”
Income and Sales Taxes
Cayman Islands
Under the current tax laws of the Cayman Islands, we are not subject to tax on our income or capital gains. In addition, upon payment of dividends by The9 Limited to its shareholders, no Cayman Islands withholding tax will be imposed.
Hong Kong
Our subsidiaries incorporated in Hong Kong did not have assessable profits that were derived in Hong Kong during the year ended December 31, 2022.
Singapore
Our subsidiaries incorporated in Singapore did not have assessable profits that were derived in Singapore during the year ended December 31, 2022.
Chinese mainland
Our subsidiaries and the variable interest entity and its subsidiaries incorporated in Chinese mainland are subject to Enterprise Income Tax (“EIT”) on the taxable income as reported in their respective statutory financial statements adjusted in accordance with the PRC Enterprise Income Tax Law (“EIT Law”), which went into effect as of January 1, 2008. Our subsidiaries and the variable interest entity and its Chinese mainland subsidiaries are generally subject to EIT at a statutory rate of 25%. We had moved all mining operations outside of Chinese mainland.
The National People’s Congress of the PRC adopted and promulgated the EIT Law on March 16, 2007. The EIT Law went into effect as of January 1, 2008 and revised on February 24, 2017 and December 29, 2018, and unified the tax rate generally applicable to both domestic and foreign-invested enterprises in Chinese mainland. Our company’s subsidiaries and variable interest entity in Chinese mainland are generally subject to EIT at a statutory rate of 25%.
In addition, under the EIT Law, enterprises organized under the laws of their respective jurisdictions outside of Chinese mainland may be classified as either “non-resident enterprises” or “resident enterprises.” Non-resident enterprises are subject to withholding tax at the rate of 20% with respect to their Chinese mainland-sourced dividend income if they have no establishment or place of business in Chinese mainland or if such income is not related to their establishment or place of business in Chinese mainland, unless otherwise exempted or reduced according to treaties or arrangements between the PRC central government and the governments of other countries or regions. The State Council has reduced the withholding tax rate to 10% in the newly promulgated implementation rules of the EIT Law. As we are incorporated in the Cayman Islands, we may be regarded as a “non-resident enterprise.” We hold equity interests in certain Chinese mainland subsidiaries through subsidiaries in Hong Kong. According to the Tax Agreement between Chinese mainland and Hong Kong, dividends paid by a foreign-invested enterprise in Chinese mainland to its corporate shareholder in Hong Kong holding 25% or more of its equity interest may be subject to withholding tax at the maximum rate of 5% if certain criteria are met. Entitlement to such lower tax rate on dividends according to tax treaties or arrangements between the PRC central government and governments of other countries or regions is further subject to approval and filing procedures of relevant tax authority.
114
In February 2018, the SAT issued the Announcement of the State Administration of Taxation on Issues Relating to “Beneficial Owner” in Tax Treaties on issues relating to “beneficial owner” in tax treaties, or Circular No. 9, which took effect on April 1, 2018. Circular No. 9 provides a more elastic guidance to determine whether the applicant engages in substantive business activities to constitute a “beneficial owner.” When determining the applicant’s status of the “beneficial owner” regarding tax treatments in connection with dividends, interests or royalties in the tax treaties, several factors, including without limitation, whether the applicant is obligated to pay more than 50% of his or her income in the past twelve months to residents in third country or region, whether the business operated by the applicant constitutes the actual business activities, and whether the other country or region to the tax treaties does not levy any tax or grant tax exemption on relevant incomes at all or levy tax at an extremely low rate, will be taken into account, and it will be analyzed according to the actual circumstances of the specific cases. This circular further provides that applicants who intend to prove his or her status of the “beneficial owner” shall submit the relevant documents to the relevant tax bureau according to the Administrative Measures for Non-Resident Enterprises to Enjoy Treatments under Tax Treaties, pursuant to which non-resident taxpayers which satisfy the criteria to be entitled to tax treaty benefits may, at the time of tax declaration or withholding declaration through a withholding agent, enjoy the tax treaty benefits, and be subject to follow-up administration by the tax authorities. If the non-resident taxpayer does not apply to the withholding agent for the tax treaty benefits, or such taxpayer does not satisfy the criteria to be entitled to tax treaty benefits, the withholding agent should withhold tax pursuant to the provisions of tax laws of Chinese mainland. We cannot assure you that any dividends to be distributed by us or by our subsidiaries to our non-Chinese mainland shareholders and ADS holders whose jurisdiction of incorporation has a tax treaty with Chinese mainland providing a different withholding arrangement will be entitled to the benefits under the relevant withholding arrangement.
The EIT law deems an enterprise established offshore but having its management organ in Chinese mainland as a “resident enterprise” that will be subject to Chinese mainland tax at the rate of 25% of its global income. Under the Implementation Rules of the New Enterprise Income Tax Law, the term “management organ” is defined as “an organ which has substantial and overall management and control over the manufacturing and business operation, personnel, accounting, properties and other factors.” On April 22, 2009, the SAT further issued Circular 82 which was partly repealed on December 29, 2017. According to Circular 82, a foreign enterprise controlled by a company in Chinese mainland or a company group in Chinese mainland shall be deemed a resident enterprise of Chinese mainland, if (i) the senior management and the core management departments in charge of its daily operations are mainly located and function in Chinese mainland; (ii) its financial decisions and human resource decisions are subject to the determination or approval of persons or institutions located in Chinese mainland; (iii) its major assets, accounting books, company seals, minutes and files of board meetings and shareholders’ meetings are located or kept in Chinese mainland; and (iv) more than half of the directors or senior management with voting rights reside in Chinese mainland. On July 27, 2011, SAT issued SAT Bulletin 45, as amended on April 17, 2015, June 28, 2016 and June 15, 2018, which further clarified the detailed procedures for determination of the resident status provided in Circular 82, competent tax authorities in charge and post-determination administration of such resident enterprises. Although our offshore companies are not controlled by any company in Chinese mainland or company group in Chinese mainland, we cannot assure you that we will not be deemed to be a “resident enterprise” under the EIT Law and thus be subject to PRC EIT on our global income.
According to the EIT Law and its implementation rules, dividends are exempted from income tax if such dividends are received by a resident enterprise of Chinese mainland on equity interests it directly owns in another resident enterprise of Chinese mainland. However, foreign corporate holders of our shares or ADSs may be subject to taxation at a rate of 10% on any dividends received from us or any gains realized from the transfer of our shares or ADSs if we are deemed to be a resident enterprise or if such income is otherwise regarded as income “sourced within Chinese mainland.” See “Item 3. Key Information—D. Risk Factors—Risks Related to Our Company and Our Industry—The income tax laws of Chinese mainland may increase our tax burden or the tax burden on the holders of our shares or ADSs, and tax benefits available to us may be reduced or repealed, causing the value of your investment in us to decrease.”
With respect to sales taxes, before December 31, 2011, all the services provided by our Chinese mainland subsidiaries were subject to business taxes at the rate of 5%. On March 23, 2016, the Ministry of Finance and the SAT jointly issued the Circular on the Pilot Program for Overall Implementation of the Collection of Value Added Tax Instead of Business Tax, or Circular 36, which took effect on May 1, 2016 and was amended on July 11, 2017 and March 20, 2019. Pursuant to Circular 36, all companies operating in construction, real estate, finance, modern service or other sectors which were required to pay business tax are required to pay VAT in lieu of business tax As a result of Circular 36, the services provided by Shanghai IT, Shanghai Hui Ling, Wuxi QuDong, Shencai, Leixian and Jiugang as general VAT payers will be subject to VAT at the rate of 6%, and the services provided by our other Chinese mainland subsidiaries or the variable interest entity as small-scale VAT payers will be subject to VAT at the rate of 3%.
United States
Our subsidiaries in the United States are registered in Delaware and are subject to U.S. federal corporate marginal income tax at a rate of 21% for the taxable year ended December 31, 2022 and state corporate income tax at a rate of 8.7%.
115
Inflation
Since our inception, inflation in China has not materially affected our results of operations. According to the National Bureau of Statistics of China, the year-over-year percent changes in the consumer price index for December 2020, 2021 and 2022 increases of 0.2%, 1.5% and 1.8%, respectively. Although we have not been materially affected by inflation, we may be affected if China experiences higher rates of inflation in the future.
Recent Accounting Pronouncements
A list of recent accounting pronouncements that are relevant to us is included in note <30> to our consolidated financial statements, which are included in this annual report.
116
Results of Operations
The following table sets forth a summary of our consolidated statements of operations for the periods indicated.
For the Years Ended December 31, | ||||||||||||||
2020 | 2021 | 2022 | ||||||||||||
| RMB |
| % |
| RMB |
| % |
| RMB |
| US$ |
| % | |
Revenues: |
|
|
|
|
|
|
|
| ||||||
Cryptocurrency mining revenue |
| — |
| — | 134,122,954 |
| 98.7 | 101,782,024 |
| 14,757,006 | 85.6 | |||
Online game services and other revenues |
| 625,488 |
| 100.0 | 1,752,186 |
| 1.3 | 17,105,855 |
| 2,480,116 | 14.4 | |||
| 625,488 |
| 100.0 | 135,875,140 |
| 100.0 | 118,887,879 |
| 17,237,122 | 100.0 | ||||
Sales taxes |
| — |
| — | — |
| — | — |
| — | — | |||
Total net revenues |
| 625,488 |
| 100.0 | 135,875,140 |
| 100.0 | 118,887,879 |
| 17,237,122 | 100.0 | |||
Cost of cryptocurrency mining |
| — |
| — | (83,449,749) |
| (61.4) | (142,212,740) |
| (20,618,909) | (119.6) | |||
Cost of online game services and other revenues |
| (814,136) |
| (130.2) | (4,584,754) |
| (3.4) | (42,410,875) |
| (6,148,999) | (35.7) | |||
Total cost |
| (814,136) |
| (130.2) | (88,034,503) |
| (64.8) | (184,623,615) |
| (26,767,908) | (155.3) | |||
|
|
|
| |||||||||||
Gross (loss) profit |
| (188,648) |
| (30.2) | 47,840,637 |
| 35.2 | (65,735,736) |
| (9,530,786) | (55.3) | |||
|
|
|
| |||||||||||
Operating (expenses) income: |
|
|
|
| ||||||||||
Product development |
| (2,438,095) |
| (389.8) | (1,917,562) |
| (1.4) | (2,432,975) |
| (352,748) | (2.0) | |||
Sales and marketing |
| (646,492) |
| (103.4) | (22,039,467) |
| (16.2) | (118,586,562) |
| (17,193,435) | (99.7) | |||
General and administrative |
| (108,747,919) |
| (17,386.1) | (293,152,801) |
| (215.8) | (376,379,730) |
| (54,569,931) | (316.6) | |||
Impairment on other long-lived assets |
| (6,515,200) |
| (1,041.6) | — |
| — | — |
| — | — | |||
Impairment on cryptocurrency |
| — |
| — | (50,887,472) |
| (37.5) | (58,624,256) |
| (8,499,718) | (49.3) | |||
Impairment on equipment |
| — |
| — | (11,639,246) |
| (8.6) | (176,874,099) |
| (25,644,334) | (148.8) | |||
Impairment on advance and other assets |
| (20,371,500) |
| (3,256.9) | — |
| — | (159,224,137) |
| (23,085,330) | (133.9) | |||
Gain(loss) on disposal of subsidiaries |
| 475,588,803 |
| 76,034.8 | 15,015,770 |
| 11.1 | (3,748,717) |
| (543,513) | (3.2) | |||
Total operating (expenses) income |
| 336,869,597 |
| 53,857.1 | (364,620,778) |
| 268.3 | (895,870,476) |
| (129,889,009) | (753.5) | |||
|
|
|
| |||||||||||
Other operating income, net |
| 27,358 |
| 4.4 | — |
| — | — |
| — | — | |||
|
|
|
| |||||||||||
(Loss) income from operations |
| 336,708,307 |
| 53,831.3 | (316,780,141) |
| (233.1) | (961,606,212) |
| (139,419,795) | (808.8) | |||
Impairment on equity investments |
| (1,172,755) |
| (187.5) | (7,599,505) |
| (5.6) | (17,252,515) |
| (2,501,380) | (14.5) | |||
(Impairment) gain on other investments |
| (18,000,000) |
| (2,877.8) | 17,245,513 |
| 12.7 | (29,958,381) |
| (4,343,557) | (25.2) | |||
Realized gain on exchange cryptocurrencies |
| — |
| — | — |
| — | 10,864,747 |
| 1,575,240 | 9.1 | |||
Interest income |
| 429,732 |
| 68.7 | — |
| — | — |
| — | — | |||
Interest expense |
| (4,070,179) |
| (650.7) | (119,174,037) |
| (87.7) | (23,209,451) |
| (3,365,054) | (19.5) | |||
Fair value change on warrants liability |
| 37,851 |
| 6.1 | — |
| — | — |
| — | — | |||
Gain from change in fair value of convertible feature derivative liability |
| — | — | 62,246,860 |
| 45.8 | 37,249,976 |
| 5,400,739 | 31.3 | ||||
Gain on disposal of equity investee and available-for-sale investments |
| 174,295 |
| 27.9 | — |
| — | 711,914 |
| 103,218 | 0.6 | |||
Gain on disposal of other investments |
| 2,818,643 |
| 450.6 | — |
| — | — |
| — | — | |||
Gain on extinguishment of convertible notes |
| 56,755,902 |
| 9,073.9 | — |
| — | — |
| — | — | |||
Gain on waiver of interest-free loan |
| 35,397,500 |
| 5,659.2 | — |
| — | — |
| — | — | |||
Foreign exchange loss | (8,319,669) | (1,330.1) | (6,449,136) | (4.7) | (6,301,271) | (913,598) | (5.3) | |||||||
Other (expenses) income, net | 2,005,143 | 320.6 | (44,589,670) | (32.8) | 10,008,938 | 1,451,160 | 8.4 | |||||||
(Loss) income before income tax expense and share of loss in equity method investments | 402,764,770 | 64,392.1 | (415,100,116) | (305.5) | (979,492,255) | (142,013,027) | (823.9) | |||||||
Income tax expense | (7,165,097) | (1,145.5) | — | — | — | — | 0.0 | |||||||
Share of loss in equity method investments | (2,165,935) | (346.3) | (1,725,152) | (1.3) | — | — | — | |||||||
Net income (loss) | 393,433,738 | 62,900.3 | (416,825,268) | (306.8) | (979,492,255) | (142,013,027) | (823.9) | |||||||
Net loss attributable to noncontrolling interest | (3,259,528) | (521.1) | (5,590,513) | (4.1) | (4,633,205) | (671,752) | 3.9 | |||||||
Net loss attributable to redeemable noncontrolling interest | (1,190,122) | (190.3) | — | — | — | — | — | |||||||
Net income (loss) attributable to The9 Limited | 397,883,388 | 63,611.7 | (411,234,755) | (302.7) | (974,859,050) | (141,341,275) | (820.0) | |||||||
Change in redemption value of redeemable noncontrolling interest | (1,190,122) | (190.3) | — | — | — | — | — | |||||||
Net income (loss) attributable to shareholders of ordinary shares | 396,693,266 | 63,421.4 | (411,234,755) | (302.7) | (974,859,050) | (141,341,275) | (820.0) | |||||||
Other comprehensive (loss) income, net of tax: | ||||||||||||||
Currency translation adjustments | 3,516,774 | 562.2 | 3,984,443 | 2.9 | 166,220 | 24,100 | 0.1 | |||||||
Total comprehensive income (loss) | 396,950,512 | 63,462.5 | (412,840,825) | (303.8) | (979,326,035) | (141,988,927) | (823.7) | |||||||
Notes:
117
(1) Translation from Renminbi amounts into U.S. dollars was made at a rate of RMB6.8972 to US$1.00 for the convenience of the reader only. See “Item 3. Key Information—Selected Financial Information—Exchange Rate Information.”
Year 2022 Compared to Year 2021
Revenues. Our revenues decreased by 12.5%, from RMB135.9 million in 2021 to RMB118.9 million (US$17.2 million) in 2022, primarily because the fall in the price of Bitcoin.
Cost of Revenue. Cost of revenue increased by 109.7% from RMB88.0 million in 2021 to RMB184.6 million (US$26.8 million) in 2022, primarily due to the increase of depreciation expenses on Bitcoin mining machines.
Product Development Expenses. Product development expenses increased by 26.9% from RMB1.9 million in 2021 to RMB2.4 million (US$0.4 million) in 2022. The increase was primarily due to our development on new game.
Sales and Marketing Expenses. Sales and marketing expenses increased by 438.1% from RMB22.0 million in 2021 to RMB118.6 million (US$17.2 million) in 2022. The increase in sales and marketing expenses was primarily due to the royalty fee paid to the sports star.
General and Administrative Expenses. General and administrative expenses increased by 28.4% from RMB293.2 million in 2021 to RMB376.4 million (US$54.6 million) in 2022. The increase was primarily due to the increase in share-based compensation to senior management.
Impairment on Cryptocurrencies. We recognizedan impairment of cryptocurrencies amounting to RMB58.6 million (US$8.5 million) in 2022, based on the impairment assessment performed after considering our cryptocurrencies carrying amount exceeded its fair value at any time subsequent to their acquisition. We recognized an impairment of cryptocurrencies amounting to RMB50.9 million in 2021, based on the impairment assessment performed after considering our Bitcoin carrying amount exceeded its fair value at any time subsequent to their acquisition.
Gain on Disposal of Subsidiaries. We had a loss on disposal of subsidiaries of RMB3.7 million (US$0.5 million) in 2022. We had a gain on disposal of subsidiaries of RMB15.0 million in 2021, which included RMB9.4 million pertaining to the loss of control of Red 5 Studios, Inc. Red 5 Studios, Inc. was an online game development studio invested by us and based in the U.S., which had been inactive for the past few years.
Impairment (Gain) on Other Investments. We recognized loss on other investments amounting to RMB30.0 million (US$4.3 million) in 2022, primarily due to the impairment of investments of FF Intelligent ,SMI snd Skychain. We recognized gain on other investments amounting to RMB17.2 million in 2021, primarily due to the net effect on the gain we recognized on the rebooking the investment in FF Intelligent, less its subsequent impairment, and our investment in SMI; less the impairment losses we recognized in other investment.
Interest (Expenses), Net. We recorded interest expenses amounting to RMB23.2 million (US$3.4 million) in 2022, mainly resulting from decrease of non-cash amortization of debt discount and interest expense relating to the convertible notes. We recorded interest expenses amounting to RMB119.2 million in 2021, mainly resulting from a non-cash amortization of debt discount and interest expense relating to the convertible notes we issued in February and March 2021.
Change in Fair Value of Conversion Feature Derivative Liability. We had a gain from change in fair value of conversion feature derivative liability of RMB37.2 million (US$5.4 million) in 2022, mainly related to the convertible notes we issued in August 2022 and March 2021. We had a gain from change in fair value of conversion feature derivative liability of RMB62.2 million in 2021, mainly related to the convertible notes we issued in February 2021 and March 2021 and August 2022.
Other (Expenses) Income, Net. We recorded other income amounting to RMB10.0 million (US$1.5 million) in 2022, mainly relating to the Group recorded about RMB54.7 million settlement payment to Splendid Days and a third-party in 2021. We recorded other expenses amounting to RMB44.6 million in 2021, mainly relating to the refund made to investors who invested in our previous CrossFire New Mobile Game project. Since the refund was made at a discount, we recorded other income together with the extinguishment of the respective liabilities.
Net (Loss) Income Attributable to Shareholders of Ordinary Shares. Primarily as a result of the cumulative effect of the above factors, we recorded a net loss attributable to our shareholders of ordinary shares of RMB974.9 million (US$141.3 million) in 2022, as compared with net income attributable to holders of ordinary shares of RMB411.2 million in 2021.
118
Year 2021 Compared to Year 2020
Revenues. Our revenues increased by 21,623.1%, from RMB625 thousand in 2020 to RMB135.9 million in 2021, primarily because we started our cryptocurrency mining business in February 2021.
Cost of Revenue. Cost of revenue increased by 10,713.2% from RMB814 thousand in 2020 to RMB88.0 million in 2021, primarily due to the increase in costs associated with running the cryptocurrency mining business, including electricity costs, depreciation on cryptocurrency mining equipment and transaction fees to the mining pools or mining partners.
Product Development Expenses. Product development expenses decreased by 21.3% from RMB2.4 million in 2020 to RMB1.9 million in 2021. The decrease was primarily due to the decrease in payroll expenses for the development team.
Sales and Marketing Expenses. Sales and marketing expenses increased by 3,309.1% from RMB646 thousand in 2020 to RMB22.0 million in 2021. The increase in sales and marketing expenses was primarily due to the increase in offline marketing expenses and the increase in payroll expenses for the marketing team.
General and Administrative Expenses. General and administrative expenses increased by 169.6% from RMB108.7 million in 2020 to RMB293.2 million in 2021. The increase was primarily due to the increase in share-based compensation to senior management and professional fees incurred from professional service providers for auditing, legal services, and equity transactions.
Impairment on Cryptocurrencies. We recognized an impairment of cryptocurrencies amounting to RMB50.9 million in 2021, based on the impairment assessment performed after considering our Bitcoin carrying amount exceeded its fair value at any time subsequent to their acquisition. We did not have any impairment on cryptocurrencies in 2020 as we commenced our cryptocurrency mining in February 2021.
Gain on Disposal of Subsidiaries. We had a gain on disposal of subsidiaries of RMB15.0 million in 2021, which included RMB9.4 millon pertaining to the loss of control of Red 5 Studios, Inc. Red 5 Studios, Inc. was an online game development studio invested by us and based in the U.S., which had been inactive for the past few years. We had a gain on disposal of subsidiaries of RMB475.6 million in 2020, including a gain on disposal of subsidiaries that had been classified as held-for-sale.
Impairment (Gain) on Other Investments. We recognized gain on other investments amounting to RMB17.2 million in 2021, primarily due to the net effect on the gain we recognized on the rebooking the investment in FF Intelligent, less its subsequent impairment, and our investment in SMI; less the impairment losses we recognized in other investment. We recorded an impairment of other investment amounting to RMB18.0 million in 2020, primarily due to the impairment assessment performed after considering the recoverable amount of the Shanghai Institute of Visual Art of Fudan University.
Interest (Expenses), Net. We recorded interest expenses amounting to RMB119.2 million in 2021, mainly resulting from a non-cash amortization of debt discount and interest expense relating to the convertible notes we issued in February and March 2021. We recorded interest expenses of RMB4.1 million in 2020, primarily related to the convertible notes which were settled in May 2020.
Change in Fair Value of Warrants Liability. We had a loss from change in fair value of convertible notes and warrants liability of RMB37.9 thousand in 2020. We did not have such expenses after we settled the convertible notes in May 2020.
Change in Fair Value of Conversion Feature Derivative Liability. We had a gain from change in fair value of conversion feature derivative liability of RMB62.2 million in 2021, mainly related to the convertible notes we issued in February and March 2021.
Gain on Disposal of Other Investments. We had no gain on disposal of other investments in 2021. We had a gain on disposal of other investments of RMB2.8 million in 2020 related to the disposal and refund of certain subscribed tokens.
Other (Expenses) Income, Net. We recorded other expenses amounting to RMB44.6 million in 2021, mainly relating to the refund to investors who invested in our previous CrossFire New Mobile Game project. Since the refund was made at a discount, we recorded other income together with the extinguishment of the respective liabilities. We recorded other income of RMB2.0 million in 2020, primarily due to foreign exchange loss.
Net (Loss) Income Attributable to Shareholders of Ordinary Shares. Primarily as a result of the cumulative effect of the above factors, we recorded a net loss attributable to our shareholders of ordinary shares of RMB411.2 million in 2021, as compared with net income attributable to holders of ordinary shares of RMB396.7 million in 2020.
119
B.Liquidity and Capital Resources
We are a holding company and conduct our operations primarily through our subsidiaries in Hong Kong, Singapore and Chinese mainland. Currently, the majority of our revenues are derived from our Hong Kong subsidiaries. As a result, our cash requirements and our ability to pay dividends principally depend upon dividends and other distributions from our subsidiaries in Hong Kong. We do not foresee any foreign currency or dividend distribution control in Hong Kong.
We have gradually and significantly reduced our business operation through the variable interest entity in Chinese mainland. In terms of our business operations in Chinese mainland, our cash requirements and our ability to pay dividends principally depend upon dividends and other distributions from our Chinese mainland subsidiaries, which in turn are derived principally from earnings generated by the variable interest entity. Specifically, Shanghai Hui Ling, one of our Chinese mainland subsidiaries, obtains funds from the entities in Chinese mainland in the form of payments under the exclusive technical service agreements, pursuant to which Shanghai Hui Ling is entitled to determine the amount of payment.
We acknowledge that the PRC government imposes controls on the convertibility of the RMB into foreign currencies, and in certain cases, the remittance of currency out of Chinese mainland. However, under existing foreign exchange regulations of Chinese mainland, payments of current account items, including profit distributions and trade and service-related foreign exchange transactions, can be made in foreign currencies without prior approval from SAFE, by complying with certain procedural requirements. Therefore, we are able to pay dividends in foreign currencies without prior approval from SAFE or designated banks. Approval from or registration with appropriate government authorities and authorized banks is required where RMB is to be converted into foreign currency and remitted out of Chinese mainland to pay capital expenses such as the repayment of loans denominated in foreign currencies.
Furthermore, if our subsidiaries or any newly formed subsidiaries incur debt on their own behalf, the agreements governing their debt may restrict their ability to pay dividends to us. See “Item 3. Key Information—D. Risk Factors—Risks Related to Doing Business in China—Restrictions on currency exchange in Chinese mainland limit our ability to utilize our revenues effectively, make dividend payments and meet our foreign currency denominated obligations.”
Current regulations of Chinese mainland restrict the variable interest entity and subsidiaries from paying dividends in the following two principal aspects: (i) the variable interest entity and Chinese mainland subsidiaries are only permitted to pay dividends out of their respective accumulated profits, if any, determined in accordance with PRC accounting standards and regulations; and (ii) these entities are required to allocate at least 10% of their respective accumulated profits each year, if any, to fund certain capital reserves until the cumulative total of the allocated reserves reaches 50% of registered capital, and a portion of their respective after-tax profits to their staff welfare and bonus reserve funds as determined by their respective boards of directors. Although the statutory reserves can be used, among other ways, to increase the registered capital and eliminate future losses in excess of retained earnings of the respective companies, companies may not distribute the reserve funds as cash dividends except upon a liquidation of these subsidiaries. In addition, dividend payments from our Chinese mainland subsidiaries could be delayed as we may only distribute such dividends upon completion of annual statutory audits of the subsidiaries. As of December 31, 2022, such restricted portion was RMB70.4 million (US$10.2 million). We have not directed our Chinese mainland subsidiaries or the variable interest entity to distribute any dividends to-date.
In 2020, 2021 and 2022, our Cayman Islands holding company transferred cash in the total amount of RMB0.1 million, nil and RMB10.3 million (US$1.5 million) to our subsidiaries, respectively, and transferred cash, through our offshore intermediate holding entities, in the total amount of RMB0.3 million, nil and nil to the variable interest entity and its subsidiaries, respectively.
In 2020, 2021 and 2022, the consolidated variable interest entity and its subsidiaries transferred cash in the total amount of RMB310.8 million, RMB2.3 million and RMB5.1 million (US$0.7 million) to our subsidiaries, respectively, and received cash from in the total amount of RMB359.7 million, RMB58.3 million and RMB17.0 million (US$2.5 million) from our subsidiaries, respectively. The variable interest entity and its subsidiaries have received nil, RMB6.8 million and RMB3.7 million (US$0.5 million) of service income from our subsidiaries in 2020, 2021 and 2022, respectively.
In 2020, 2021 and 2022, apart from the aforementioned amount and transactions between our subsidiaries in the ordinary course of business, no cash were transferred between us, our subsidiaries, the variable interest entity or its subsidiaries.
In 2020, 2021 and 2022, no assets other than cash were transferred between our Cayman Islands holding company and a subsidiary, a variable interest entity or its subsidiary, no subsidiaries paid dividends or made other distributions to the holding company, and no dividends or distributions were paid or made to U.S. investors.
120
Pursuant to the Exclusive Technical Service Agreement between our wholly-owned Chinese mainland subsidiaries and the variable interest entity, the amount of service fee shall be calculated in such manner as determined by both the variable interest entity and our wholly-owned Chinese mainland subsidiaries from time to time based on the nature of service and paid monthly. Considering the future operating and cashflow needs of the variable interest entity, for the years ended December 31, 2020, 2021 and 2022, our wholly-owned Chinese mainland subsidiaries agreed not to charge any service fees from the variable interest entity. As a result, no payments were made by the variable interest entity under this agreement.
For details of the financial position, cash flows, and results of operations of the consolidated variable interest entity, see “Item 3. Key Information—Financial Information Related to the Consolidated Variable Interest Entity” and pages F-27 to F-30 of this annual report on Form 20-F.
Cash Flows and Working Capital
We fund our operations primarily through our available cash in hand as well as cash generated from our operating, financing and investing activities. As of December 31, 2020, 2021 and 2022, we had RMB31.7 million, RMB428.4 million and RMB58.1 million (US$8.4 million), respectively, in cash and cash equivalents. The decrease in cash and cash equivalents from 2021 to 2022 was primarily due to continuous cash outflow in connection with our product development and sales and marketing activities. The increase in cash and cash equivalents from 2020 to 2021 was primarily due to the net cash provided by financing activities including proceeds from our follow-on offering and issuance of convertible notes in 2021, partially offset by cash used in operating activities mainly related to our cryptocurrency mining business in 2021.
We had an accumulated deficit of approximately RMB4,378.3 million (US$634.8 million), working capital deficit of apprxomately RMB166.5 million (US$24.1 million), our total current liabilities exceeded total current assets as of December 31, 2022, incurred recurring losses and generated negative cash flow from operating activities. These conditions, along with other matters raise substantial doubt about our ability to continue as a going concern.. We have not generated significant revenues or positive cash flows from operations since 2009.
To meet our working capital needs, we are also considering multiple alternatives, including but not limited to additional equity and debt financing, as described below. We may continue to incur losses, negative cash flows from operating activities and net current liabilities in the future. If we are not able to return to profitability or raise sufficient capital to cover our capital needs, we may not continue as a going concern. See “Item 3. Key Information — D. Risk Factors—Risks Related to Our Company and Our Industry—We may continue to incur losses, negative cash flows from operating activities and net current liabilities in the future. If we are not able to return to profitability or raise sufficient capital to cover our capital needs, we may not continue as a going concern.”
Disposal of certain assets to meet the current obligations
Although majority of the current liabilities may not lead to actual short term cash outflow, in case we need to obtain cash to meet certain current obligations, we can sell cryptocurrencies and cryptocurrency mining machines on hand, both have active and liquid secondary market which can provide additional working capital to meet current obligations in addition to our current cash balance.
Additional Equity and Debt Financing
In February 2020, we issued and sold a one-year convertible note for consideration of US$500,000 to Iliad. In October 2020, we completed an offering of 2,350,000 ADSs and 27,025,000 Warrants to purchase 2,702,500 ADSs, each ADS representing thirty Class A ordinary shares, and raised net proceeds of US$8.1 million. The warrants were exercised in 2021, with the net proceeds being US$9 million.
In January 2021, we entered into a share subscription and warrant purchase agreement with the holding entities of several investors (“Investors”) in the cryptocurrencies mining industry based on the pre-agreed legally-binding term sheet. Pursuant to the purchase agreement, we issued 8,108,100 Class A ordinary shares in aggregate at US$0.1233 per share and 207,891,840 warrants in aggregate, to the Investors in February 2021. The warrants will only be exercisable upon the satisfaction of its respective condition in connection with the market capitalization of the Company reaching US$100 million, US$300 million, US$500 million and US$1 billion within the time frames of 6 months, 12 months, 24 months and 36 months from its issuance date, respectively. The transaction was closed in February 2021.
121
In February 2021, we issued and sold (i) a one-year convertible note in a principal amount of US$5,000,000, (ii) 50,000 ADSs, and (iii) 10,000,000 Class A ordinary shares, for an aggregate consideration of US$5,000,000 to Streeterville Capital LLC, or Streeterville. The convertible note bears interest at a rate of 6.0% per year, computed on the basis of a 360-day year. Streeterville has the right, at any time after six months have elapsed since the purchase date until the outstanding balance has been paid in full, at its election, to convert all or any portion of the outstanding balance into ADSs of our company at an initial conversion price of US$14 per ADS, each ADS representing thirty Class A ordinary shares, subject to adjustment. Beginning on the date that is six months from the note purchase date, Streeterville has the right, exercisable at any time in its sole and absolute discretion, to redeem any portion of the convertible note up to US$840,000 per calendar month. Payment of the redemption amount could be in cash or our ADSs, provided that any redemptions made in cash which exceed half of the original principal amount will be subject to a ten percent (10%) premium. We have the right to prepay all or any portion of the outstanding balance, at any time, subject to fifteen percent (15%) premium on the prepaid amount. In the event the principal amount and interest accrued for the convertible note issued to Streeterville are fully repaid, we have the right to repurchase the remaining Class A ordinary shares held by Streeterville that are unsold at US$0.0001 per share. We subsequently entered into the Exchange Agreement and convertible note, pursuant to which conversion price was amended to: ninety percent (90%) multiplied by the lower of (a) the average of the Closing Trade Prices during the five (5) Trading Days immediately preceding the date of the Lender Conversion Notice, and (b) the Closing Trade Price on the Trading Day immediately preceding the date of the Lender Conversion Notice. The convertible note was repaid in full in 2021.
In February 2021, we entered into a standby equity distribution agreement, or the SEDA, with YA II PN, Ltd., a Cayman Islands exempt limited partnership managed by Yorkville Advisor Global, LP, or the Purchaser, pursuant to which we are able to sell up to US$100.0 million of our ADSs solely at our request at any time during the 36 months following the date of the SEDA. Pursuant to the SEDA, the preliminary purchase price per ADS, or the Preliminary Purchase Price, shall initially be 90% of the average of the 3 lowest daily volume weighted average price of our ADSs during the five consecutive trading days immediately prior to the delivery of an advance notice by us, or the Preliminary Pricing Period (the date of payment of Preliminary Purchase Price being the Preliminary Closing Date), which shall be adjusted to the greater of (A) 90% of the average of the 3 lowest daily volume weighted average price of our ADSs during the Preliminary Pricing Period and during the five consecutive trading days commencing on the trading day immediately following the Preliminary Closing Date, or commencing on the Preliminary Closing Date if the ADSs are received by the Purchaser prior to the close of trading on the Preliminary Closing Date, or the Secondary Pricing Period, or (B) 85% of the average of the five daily volume weighted average price of our ADSs during the Secondary Pricing Period, or the Final Purchase Price. If the Final Purchase Price is less than the Preliminary Purchase Price, we shall deliver additional shares to the Purchaser. If the Final Purchase Price is greater than the Preliminary Purchase Price, the Purchaser shall make payment of the additional amount to us. The purchase would be subject to certain ownership limitations as provided under the SEDA. The Purchaser has agreed that, during the term of the SEDA, neither the Purchaser nor its affiliates will engage in any short sales or hedging transactions with respect to the Company’s Class A ordinary shares or ADSs. We intend to use the proceeds from the potential offering of the ADSs pursuant to the SEDA to fund our business growth. On August 27, 2021, the Company and the Purchaser agreed to terminate the SEDA and entered into a new standby equity distribution agreement (the “August SEDA”). The Company did not issue any securities pursuant to the SEDA. Pursuant to the August SEDA, the Company will be able to sell up to US$100.0 million of its ADSs solely at the Company’s request at any time during the 36 months following the date of the August SEDA. The ADSs would be purchased at a price per ADS that is the greater of (i) 85% of the average of the five daily VWAPs (as defined below) during the pricing period, or (ii) 90% of the average of the 3 lowest daily VWAPs during the pricing period, rounded to the nearest 100th. “VWAP” means, for any trading day, the daily volume weighted average price of the Company’s ADSs for such date on the principal market as reported by Bloomberg L.P. during regular trading hours. In November 2021, we offered 968,718 ADSs, representing 29,061,540 Class A ordinary shares, par value $0.01 per share. On November 17, 2021, we sent the first advance notice to the purchaser for an aggregate amount of $10 million. Subject to the beneficial ownership limit of the purchaser as set forth the SEDA, the aggregate purchase price of the ADSs as set forth in the settlement document provided by the purchaser in response to such advance notice is $9,600,000. The purchase price per ADS is $9.91.
In February 2021, we entered into a share purchase agreement with each of the four investors in the cryptocurrencies mining industry, respectively. Pursuant to the share purchase agreements, we issued 9,231,240 Class A ordinary shares in aggregate to investors for an aggregate consideration of US$11.5 million. Such transactions were subsequently completed.
122
In March 2021, we issued and sold a one-year convertible note in a principal amount of US$20,000,000 to Streeterville for an aggregate consideration of US$20,000,000. In addition, we are obligated to issue certain number of ADSs to Streeterville as transaction cost. The convertible note bears interest at a rate of 6.0% per year, computed on the basis of a 360-day year. Streeterville has the right, at any time after six months have elapsed since the purchase date until the outstanding balance has been paid in full, at its election, to convert all or any portion of the outstanding balance into ADSs of our company at an initial conversion price per ADS calculated as ninety percent (90%) of the lower of (a) the average of the closing trade prices during the five (5) trading days immediately preceding the date of the conversion, and (b) the closing trade price on the trading day immediately preceding the date of the conversion. Beginning on the date that is six months from the note purchase date, Streeterville has the right, exercisable at any time in its sole and absolute discretion, to redeem any portion of the convertible note up to US$3,360,000 per calendar month. Payment of the redemption amount could be in cash or our ADSs, provided that any redemptions made in cash which exceed half of the original principal amount will be subject to a ten percent (10%) premium. We have the right to prepay all or any portion of the outstanding balance, at any time, subject to fifteen percent (15%) premium on the prepaid amount. In January 2023, we and Streeterville entered into an amendment to the promissory note under which we agreed to extend the maturity of note until March 17, 2024, and the extension fee is 4% of the outstanding balance of the note. The convertible note has been partially repaid and the remaining outstanding amount is around US$15 million, as of March 30, 2022.
On March 31, 2021, we entered into an Underwriting Agreement (the “Underwriting Agreement”) with Maxim Group LLC, as the representative of several underwriters. In April 2021, we completed an offering of 3,765,100 ADSs, each representing thirty Class A ordinary shares, and warrants to purchase 2,823,825 ADSs, at a public offering price of US$33.20 per ADS and accompanying 0.75 of an warrant. The warrants offered in this offering has a term of three years and are exercisable by the holder at US$36.00 per ADS at any time after the date of issuance. The underwriter exercised its over-allotment option that we granted to it and we further issued and sold 564,760 ADSs, each representing thirty Class A ordinary shares, and warrants to purchase 423,574 ADSs to cover over-allotments. The aggregate net proceeds from this offering was approximately US$135.1 million, after deducting underwriting discounts and commissions and offering expenses.
In August 2022, we issued and sold a one-year convertible note in a principal amount of US$5,500,000 to Streeterville for an aggregate consideration of US$4,985,000. The note carries an original issue discount of $500,000.00 (the “OID”). The convertible note bears interest at a rate of 6.0% per year, computed on the basis of a 360-day year. Streeterville has the right, at any time after six months have elapsed since the purchase date until the outstanding balance has been paid in full, at its election, to convert all or any portion of the outstanding balance into ADSs of our company at an initial conversion price per ADS calculated as ninety percent (90%) of the lower of (a) the average of the closing trade prices during the five (5) trading days immediately preceding the date of the conversion, and (b) the closing trade price on the trading day immediately preceding the date of the conversion. Beginning on the date that is six months from the note purchase date, Streeterville has the right, exercisable at any time in its sole and absolute discretion, to redeem any portion of the convertible note up to US$840,000 per calendar month. Payment of the redemption amount could be in cash or our ADSs, provided that any redemptions made in cash which exceed half of the original principal amount will be subject to a ten percent (10%) premium. We have the right to prepay all or any portion of the outstanding balance, at any time, subject to fifteen percent (15%) premium on the prepaid amount.
We may continue to do similar equity financing in the future.
If we are unable to obtain the necessary capital, we will need to sell our assets, seek to be acquired by another entity and/or cease operations. See “Item 3. Key Information — D. Risk Factors—Risks Related to Our Company and Our Industry—We may not be able to obtain additional financing to support our business and operations, and our equity or debt financings may have an adverse effect on our business operations and share price.”
In 2022, a significant portion of our cash outflows was attributable to our NFT business. We have been reducing the cash outflow for this business significantly. Also, we have the ability to control the level of discretionary spending on expenses by implementation of cost savings on non-essential expenses from the day-to-day business operations.
We believe that, upon the successful implementation of the foregoing potential sources of cash flow, we may have sufficient financial resources to meet our anticipated operating cash flow requirements, to meet our obligations and to pay off liabilities as and when they fall due for the 12 months following the date of this annual report.
123
The following table sets forth the summary of our cash flows for the periods indicated:
For the Year Ended December 31, | ||||||||
2020 | 2021 | 2022 | ||||||
| RMB |
| RMB |
| RMB |
| US$ | |
| (in thousands) | |||||||
Net cash used in operating activities | (106,253) | (687,689) | (154,742) | (22,436) | ||||
Net cash provided by (used in) investing activities |
| 438,263 |
| (141,883) |
| (248,786) |
| (36,071) |
Net cash (used in) provided by financing activities |
| (310,686) |
| 1,227,436 |
| 33,026 |
| 4,788 |
Effect of foreign exchange rate changes on cash and cash equivalents |
| 259 |
| (1,140) |
| 145 |
| 21 |
Net change in cash and cash equivalents |
| 21,583 |
| 396,725 |
| (370,357) |
| (53,697) |
Cash and cash equivalents at the beginning of year |
| 10,113 |
| 31,696 |
| 428,421 |
| 62,115 |
Cash and cash equivalents at the end of year |
| 31,696 |
| 428,421 |
| 58,064 |
| 8,418 |
Operating Activities
Net cash used in operating activities was RMB154.7 million (US$22.4 million) in 2022, compared to RMB687.7 million in 2021 and RMB106.3 million in 2020. The increase of net cash used in operating activities in 2022 was mainly due to cash used in operating activities related to our NFT business in 2022.
The net cash used in operating activities in 2022 reflected a net loss of RMB979.5 million (US$142 million), primarily due to (i) decrease in accrued expense and other current liabilities of RMB71.7 million (US$10.4 million), (ii) gain from change in fair value of conversion feature derivative liability of RMB37.2 million (US$5.4 million), partially offset by (i) decrease in prepayments and other current assets of RMB72.4 million (US$10.5 million), (ii) decrease in accounts receivable RMB3.5 million (US$0.5 million), (iii) increase in accounts payable of RMB121.8 million (US$17.7 million), (iv) share-based compensation expense of RMB202.3 million (US$29.3 million), (v) impairment loss of equipment, intangible assets of RMB176.9 million (US$25.6 million), (vi) impairment on advance and other assets of RMB159.2 million (US$23.1 million), (vii) depreciation and amortization of property, equipment and software of RMB91.4 million (US$13.2 million), and (viii) impairment of cryptocurrencies of RMB58.6 million (US$8.5 million).
The net cash used in operating activities in 2021 reflected a net loss of RMB416.8 million, primarily due to (i) increase in intangible assets of cryptocurrencies of RMB114.9 million, (ii) increase in prepayments and other current assets of RMB537.1 million, and (iii) gain from change in fair value of conversion feature derivative liability of RMB62.2 million, partially offset by (i) impairment of cryptocurrencies of RMB50.9 million, (ii) share-based compensation expense of RMB150.2 million, (iii) depreciation and amortization of property, equipment and software of RMB47.4 million, (iv) amortization of discount and interest on convertible notes of RMB120.6 million, and (v) increase of accrued expense and other current liabilities of RMB60.3 million.
The net cash used in operating activities in 2020 primarily reflected a net gain of RMB393.4 million, partially offset by gain on disposal of subsidiaries of RMB475.6 million, gain on extinguishment of Convertible Notes of RMB56.8 million and gain on waiver of interest-free loan of RMB35.4 million.
Investing Activities
Net cash used in investing activities was RMB248.8 million (US$36.1 million) in 2022, which primarily included (i) purchase of property, equipment and software of RMB247.3 million (US$35.9 million), and (ii) purchase of other investments of RMB23.2 million (US$3.4 million), partially offset by proceeds from (i) proceeds from disposal of other investment of RMB16.6 million (US$2.4 million), (ii) refund from subscribed tokens and other investment of RMB4.5 million (US$0.7 million), and (iii) proceeds from sales of Cryptocurrencies of RMB5.6 million (US$0.8 million).
Net cash used in investing activities was RMB141.9 million in 2021, which primarily included (i) purchase of property, equipment and software of RMB75.6 million, and (ii) purchase of other investments of RMB46.6 million, (iii) purchase of equity method investments of RMB13.9 million and (iv) purchase of intangible assets of RMB 16.4 million, partially offset by proceeds from disposal of property, equipment and software of RMB11.7 million.
Net cash provided by investing activities was RMB438.3 million in 2020, which primarily included proceeds from disposal of subsidiaries of RMB443.9 million, partially offset by purchase for other investments of RMB8.0 million.
124
Financing Activities
Net cash provided by financing activities in 2022 was RMB33 million (US$4.8 million), primarily attributable to the proceeds from issuance of convertible note of RMB33.7 million (US$4.9 million), partially offset by repayment of loans from a related party of RMB2.6 million (US$0.4 million).
Net cash provided by financing activities in 2021 was RMB1,227.4 million, primarily attributable to (i) the proceeds from issuance of ordinary shares and warrants of RMB1,011.5 million, and (ii) the proceeds from issuance of convertible note of RMB161.6 million, partially offset by (i) ADS issuance fee of RMB3.7 million, and (ii) payment for financial products of RMB800.0 thousand.
Net cash used in financing activities in 2020 was RMB310.7 million, primarily attributable to the repayments of convertible notes and interest-free loan of RMB318.9 million, repayment of a loan from a related party of RMB42.5 million, partially offset against the proceeds from the issuance of ordinary shares and warrants of RMB47.4 million.
As a result of non-renewal of WoW license on June 7, 2009, we announced a refund plan in connection with inactivated WoW game point cards. According to the plan, inactivated WoW game point card holders are eligible to receive a cash refund from us. We recorded a liability in connection with both inactivated points cards and activated but unconsumed point cards of approximately RMB200.4 million, of which RMB4.0 million was refunded in 2009. Upon the loss of the WoW license, we concluded that the nature of the obligation substantively changed from deferred revenue, for which we had the ability to satisfy the underlying performance obligation, to an obligation to refund players for their unconsumed points. Thus, we have accounted for this refund liability by applying the relevant de-recognition guidance when determining the proper accounting treatment. In accordance with this guidance, the refund liability associated with these WoW game points, to the extent not refunded, will be recorded as other operating income after we are legally released from the obligation to refund amounts under the applicable laws. As we announced the refund plan on September 7, 2009, the statute of limitations of the creditors (in this case the game players with claims for refund of inactivated WoW game point cards) to assert their claims for refund is two years from such date under applicable laws and thus our legal liability relating to the inactivated WoW game point cards was extinguished on September 7, 2011 and the associated liability amounting to RMB26.0 million was recognized as other operating income for the year ended December 31, 2011. With respect to the remaining refund liability, based on current laws of Chinese mainland, to the extent not refunded, we, in consultation with legal counsel, have determined that we will be legally released from this liability in 2029, which represents 20 years from the date of discontinuation of WoW in 2009. However, if management were to publicly announce a refund policy, we would be legally released from any remaining liability for these activated, but unconsumed points, sooner than 20 years. To date, we have determined not to publicly announce any refund policy with respect to this remaining liability, and no refunds have been claimed. The remaining refund liability relating to the activated, but unconsumed WoW game points was RMB170 million (US$24.6 million) as of December 31, 2022.
Material Cash Requirements
Our material cash requirements as of December 31, 2022 and any subsequent interim period primarily include our purchase of mining machines, convertible notes payable and operating lease obligations.
We incurred capital expenditures of RMB0.4 million, RMB75.6 million and RMB247.3 million (US$35.9 million) in 2020, 2021 and 2022, respectively. In 2021 and 2022, the capital expenditures principally consisted of purchases of cryptocurrency mining machines. We may continue to purchase cryptocurrency mining machines depending on the market situation. In 2020, the capital expenditures principally consisted of purchases of computers and other items related to our network infrastructure.
Our convertible notes payable include the one-year convertible notes in a principal amount of US$5.5 million and US$20 million, respectively, issued to Streeterville Capital, LLC. If Streeterville Capital, LLC convert the notes or if we choose to repay the notes by issuance of shares, the upcoming cash repayment will be reduced. As of December 31, 2022, we have RMB61 million (US$8.8 million) of convertible notes payable.
Our operating lease obligations includes the lease of office space, parking lots and warehouse. As of December 31, 2022, we have RMB13.2 million (US$1.9 million) of operating lease obligations.
C.Research and Development, Patents and Licenses, etc.
Our research and development efforts are primarily focused on the development of our NFTSTAR platform, our proprietary online games and the maintenance of our websites. Our product development expenses were RMB2.4 million, RMB1.9 million and RMB2.4 million (US$0.4 million) in 2020, 2021 and 2022, respectively.
125
D.Trend Information
Except as disclosed elsewhere in this annual report, we are not aware of any trends, uncertainties, demands, commitments or events for the period from January 1, 2022 to December 31, 2022 that are reasonably likely to have a material adverse effect on our net sales or revenues, results of operations, profitability, liquidity or capital resources, or that would cause the reported financial information not necessarily to be indicative of future operating results or financial conditions.
E.Critical Accounting Estimates
We prepare financial statements in conformity with U.S. Generally Accepted Accounting Principles, or U.S. GAAP, which requires us to make estimates and assumptions that affect the reported amounts of assets and liabilities, disclosure of contingent assets and liabilities on the date of the financial statements, and the reported amounts of revenue and expenses during the financial reporting period. We continually evaluate these estimates and assumptions based on the most recently available information, our own historical experience and various other assumptions that are believed to be reasonable under the circumstances, the results of which form the basis for making judgments about the carrying values of assets and liabilities that are not readily apparent from other sources. Since the use of estimates is an integral component of the financial reporting process, actual results could differ from those estimates. Some of our accounting policies require higher degrees of judgment than others in their application. We consider the policies discussed below to be critical to an understanding of our financial statements as their application assists management in making their business decisions.
Use of Estimates
The preparation of consolidated financial statements in conformity with U.S. GAAP requires our management to make estimates and assumptions that affect the reported amount of assets and liabilities, the disclosure of contingent assets and liabilities as of the date of the consolidated financial statements, and the reported revenues and expenses during the reported periods. Significant accounting estimates reflected in our consolidated financial statements include the valuation of non-marketable equity investments and determination of other-than-temporary impairment, allowance for doubtful accounts, revenue recognition, assessment of impairment of other long-lived assets, assessment of impairment of advances to suppliers and other advances, incremental borrowing rates for lease assessment, fair value of redeemable noncontrolling interest, fair value of the warrants, fair value of conversion feature, share-based compensation expenses, consolidation of affiliated entity in Chinese mainland, valuation allowances for deferred tax assets, and contingencies. Such accounting policies are affected significantly by judgments, assumptions and estimates used in the preparation of our consolidated financial statements, and actual results could differ materially from these estimates.
Revenue Recognition
We recognize revenues when control of the promised goods or services is transferred to our customers, in an amount that reflects the consideration expected to be entitled to in exchange for those goods or services. Depending on the terms of the contract and the laws that apply to the contract, control of the goods or services may be transferred over time or at a point in time. We do not believe that significant management judgments are involved in revenue recognition. We adopted ASC 606 using the modified retrospective transition approach method, reflecting the cumulative effect of initially applying the standard to revenue recognition as of January 1, 2018. We evaluated all revenue streams to assess the impact of implementing ASC 606 on revenue contracts. The adoption did not have an effect over the consolidated financial statements on the adoption date and no adjustment to prior year consolidated financial statements was required. Under ASC 606, Revenue from contracts with customers, the core principle of the new revenue standard is that a company should recognize revenue to depict the transfer of promised goods or services to customers in an amount that reflects the consideration to which the company expects to be entitled in exchange for those goods or services. The following five steps are applied to achieve that core principle:
| ● | Step 1: Identify the contract with the customer; |
| ● | Step 2: Identify the performance obligations in the contract; |
| ● | Step 3: Determine the transaction price; |
| ● | Step 4: Allocate the transaction price to the performance obligations in the contract; and |
| ● | Step 5: Recognize revenue when the Company satisfies a performance obligation. |
126
In order to identify the performance obligations in a contract with a customer, a company must assess the promised goods or services in the contract and identify each promised good or service that is distinct. A performance obligation meets ASC 606’s definition of a “distinct” good or service (or bundle of goods or services) if both of the following criteria are met: The customer can benefit from the good or service either on its own or together with other resources that are readily available to the customer (i.e., the good or service is capable of being distinct), and the entity’s promise to transfer the good or service to the customer is separately identifiable from other promises in the contract (i.e., the promise to transfer the good or service is distinct within the context of the contract).
If a good or service is not distinct, the good or service is combined with other promised goods or services until a bundle of goods or services is identified that is distinct.
The transaction price is the amount of consideration to which an entity expects to be entitled in exchange for transferring promised goods or services to a customer. The consideration promised in a contract with a customer may include fixed amounts, variable amounts, or both. When determining the transaction price, an entity must consider the effects of all of the following:
| ● | Variable consideration |
| ● | Constraining estimates of variable consideration |
| ● | The existence of a significant financing component in the contract |
| ● | Noncash consideration |
| ● | Consideration payable to a customer |
Variable consideration is included in the transaction price only to the extent that it is probable that a significant reversal in the amount of cumulative revenue recognized will not occur when the uncertainty associated with the variable consideration is subsequently resolved. The transaction price is allocated to each performance obligation on a relative standalone selling price basis. The transaction price allocated to each performance obligation is recognized when that performance obligation is satisfied, at a point in time or over time as appropriate.
Majority of our cryptocurrency mining revenues was Bitcoin. We generate our Bitcoin mining revenues through provision of computing power, or hash rate, in crypto asset transaction verification services to Bitcoin mining pools. In exchange for that, we are entitled to receive a fractional share of the Bitcoin award from the Bitcoin mining pools. The transaction consideration we receive is noncash consideration, which we measure at fair value on the date received, which is not materially different than the fair value at contract inception. The consideration is all variable. Because it is not probable that a significant reversal of cumulative revenue will not occur, the consideration is constrained until the mining pools successfully place a block and we can confirm the receipt of the consideration, at which time revenue is recognized.
Fair value of the cryptocurrency award received is determined using the quoted price of the related cryptocurrency at the time of receipt. There is currently no specific definitive guidance under GAAP or alternative accounting framework for the accounting for cryptocurrencies recognized as revenue or held, and management has exercised significant judgment in determining the appropriate accounting treatment. In the event authoritative guidance is enacted by the Financial Accounting Standards Board (“FASB”), the Company may be required to change its policies, which could have an effect on the Company’s consolidated financial position and results from operations.
Other than Bitcoins, we are also engaged in the mining of Filecoins. We generate Filecoins mining revenues through provision of computing storage space to the main networks. In exchange for that, we are entitled to receive a fractional share of the Filecoins awards from the main networks.
127
For Filecoin mining, unlike other cryptocurrency mining, Filecoin mining main network requires miners not only to contribute mining machines with computing storage space, but miners also need to pledge certain amount of Filecoins to the main network to start the Filecoin mining. Then Filecoin main network will continuously reward the miners by Filecoin awards. Upon the end of the mining process, which is typically a 540 days process, the Filecoin main network will release the pledged Filecoins to the miners. We cooperate with a third party company where we contribute mining machines and the third party contributes Filecoins for pledging to the Filcoin main network. Under this mining cooperation, the Filecoins mined are distributed to the third party ahead of us according to the agreed distribution schedule. Therefore in the early stage of the 540 days mining process, we do not own any Filecoin. Since it is not probable that a significant reversal of cumulative revenue will not occur, we do not recognized any Filecoin mining revenue before we start to own the Filecoins being mined. Only when we start to own the Filecoins being mined (after the distribution made to the third party under the agreed distribution schedule), we will start to recognize Filecoin mining revenue at fair value on the date we receive and own the Filecoin awards.
Online game services
We earn revenue from provision of online game operation services to players on the game servers and third-party platforms and overseas licensing of the online game to other operators. We grant operation right on authorized games, together with associated services which are rendered to the customers over time. We adopt virtual item / service consumption model for the online game services. Players can access certain games free of charge, but many of them purchase game points to acquire in-game premium features. We may act as principal or agent through the various transaction arrangements we entered into.
The determination on whether to record the revenue gross or net is based on an assessment of various factors, including but not limited to whether we (i) are the primary obligor in the arrangement; (ii) have general inventory risk; (iii) change the product or perform part of the services; (iv) have latitude in establishing the selling price; and (v) have involvement in the determination of product or service specifications. The assessment is performed for all of the licensed online games.
When acting as principal
Revenues from online game operation operated through telecom carriers and certain online games operators are recognized upon consumption of the in-game premium features based on the gross of revenue sharing-payments to third-party operators, but net of VAT. We obtain revenue from the sale of in-game virtual items. Revenues are recognized when the virtual items are consumed or over the estimated lives of the virtual items, which are estimated by considering the average period that active players and players’ behavior patterns derived from operating data. Accordingly, commission fees paid to third-party operators are recorded as cost of revenues.
When acting as agent
With respect to games license arrangements we entered into with third-party operators, if the terms provide that (i) third-party operators are responsible for providing game desired by the game players; (ii) the hosting and maintenance of game servers for running the games are the responsibility of third-party operators; (iii) third-party operators have the right to review and approve the pricing of in-game virtual items and the specification, modification or update of the game made by us; and (iv) publishing, providing payment solution and market promotion services are the responsibilities of third-party operators and we are responsible to provide the license of intellectual property and subsequent technical services, then we consider ourselves as an agent of the third-party operators in such arrangement with game players. Accordingly, we record the game revenues from these licensed games, net of amounts paid to the third-party operators.
Licensing revenue
We license our proprietary online games to other game operators and receive license fees and royalty income in connection with their operation of the games. License fee revenue is recognized evenly throughout the license period after commencement of the game, given that our intellectual property rights subject to the license are considered to be symbolic and the licensee has the right to access such intellectual property rights as they exist over time when the license is granted. Monthly revenue-based royalty payments are recognized when the relevant services are delivered, provided that collectability is reasonably assured. We view the third-party licensee operators as our customers and recognize revenues on a net basis, as we do not have the primary responsibility for fulfillment and acceptability of the game services.
128
Technical services
Technical services are blockchain-related consulting services where we provide designing, programming, drafting of white papers, and related services to customers.
These revenues are recognized when delivery of the service has occurred or when services have been rendered and the collection of the related fees is reasonably assured.
Contract balances
Timing of revenue recognition may differ from the timing of invoicing to customers. Accounts receivable represent amounts invoiced and revenue recognized prior to invoicing, when we satisfy its performance obligations and have the unconditional right to payment.
Deferred revenue relates to unsatisfied performance obligations at the end of the period and primarily consists of fees received from game players in the online game services and technical services. For deferred revenue, due to the generally short-term duration of the contracts, the majority of the performance obligations are satisfied in the following reporting period. The amount of revenue recognized that was included in deferred revenue balance at the beginning of the period was nil for the year ended December 31, 2022.
Impairment of Cryptocurrencies
The useful life of cryptocurrency is indefinite, thus it shall not be amortized but should be tested for impairment annually, or more frequently, when events or changes in circumstances occur which indicate that it is more likely than not that the indefinite-lived asset is impaired. Impairment of cryptocurrency exists when the carrying amount exceeds its fair value at any time subsequent to its acquisition and will require us to recognize an impairment charge. To the extent an impairment loss is recognized, the loss establishes the new cost basis of the asset. Subsequent reversal of impairment losses is not permitted.
Income Taxes
We account for income taxes under the asset and liability method. Deferred taxes are determined based upon the differences between the carrying value of assets and liabilities for financial reporting and tax purposes at currently enacted statutory tax rates for the years in which the differences are expected to reverse. The effect on deferred taxes of a change in tax rates is recognized in income in the period of change.
A valuation allowance is provided on deferred tax assets to the extent that it is more likely than not that such deferred tax assets will not be realized. The total income tax provision includes current tax expenses under applicable tax regulations and the change in the balance of deferred tax assets and liabilities. Realization of the future tax benefits related to the deferred tax assets is dependent on many factors, including our ability to generate taxable income within the period during which the temporary differences reverse or our tax loss carry forwards expire, the outlook for the PRC economic environment, and the overall future industry outlook. We consider these factors in reaching our conclusion on the recoverability of the deferred tax assets and determine the valuation allowances necessary at each balance sheet date.
We recognize the impact of an uncertain income tax position at the largest amount that is more-likely-than-not to be sustained upon audit by the relevant tax authority. Income tax related interest is classified as interest expenses and penalties as income tax expense. As of December 31, 2020, 2021 and 2022, we did not have any material liability for uncertain tax positions. Our policy is to recognize, if any, tax-related interest as interest expenses and penalties as income tax expenses. For the year ended December 31, 2020, 2021 and 2022, we did not have any material interest and penalties associated with tax positions.
In recent years, the rise of cryptocurrency prices and transaction volume has attracted the attention of tax authorities. As the laws governing cryptocurrencies are still evolving, the tax treatment of cryptocurrencies in various jurisdictions are subject to change. While some countries intend to or have imposed taxation on cryptocurrency assets and transactions, other tax authorities are silent. As there is considerable uncertainty over the taxation of cryptocurrencies, we cannot guarantee that the cryptocurrency assets and transactions denominated in cryptocurrencies will not be subject to further taxation in the future, including but not limited to additional taxes and increased tax rate. These events could reduce the economic return of cryptocurrency and increase the holding costs of cryptocurrency assets, which could materially and adversely affect the businesses and financial performances of our cryptocurrency mining business, and in turn could have a material adverse effect on our business and results of operations.
129
We may be subject to various tax obligations associated with mining in countries where we have hosting agreements for our machines in the future, including the so-called tax on mining in Kazakhstan, effectively a surcharge on the electricity price per kW/h. Currently, crypto assets which are obtained through crypto mining operations are not taxed in Russia. However, to address this gap, local government is developing draft tax regulations. We do not expect that new laws will be applied retroactively, therefore, for the period until such regulations will be adopted by the parliament, cryptocurrency derived from the Russian mining operations are not taxable in Russia.
Share-Based Compensation
We have granted share-based compensation awards to certain employees, directors and consultants under several equity plans. We measure the cost of employee services received in exchange for an equity award, based on the fair value of the award at the date of grant. Share-based compensation expense is recognized net of estimated forfeitures, determined based on historical experience. We recognizes share-based compensation expense over the requisite service period. For performance and market-based awards which also require a service period, we use graded vesting over the longer of the derived service period or when the performance condition is considered probable. We determine the grant date fair value of stock options using a Black-Scholes Model with assumptions made regarding expected term, volatility, risk-free interest rate, and dividend yield. The fair value of the stock options containing a market condition is estimated using a Monte Carlo simulation model. For options awarded our private subsidiaries, the fair value of shares is estimated based on the equity value of the subsidiary. We evaluate the fair value of the subsidiary by making judgments and assumptions about the projected financial and operating results of the subsidiary. Once the equity value of the subsidiary is determined, it is allocated (as applicable) into the various classes of shares and options using the option-pricing method, which is one of the generally accepted valuation methodologies. On January 1, 2019, we adopted ASU 2018-07, Compensation—Stock Compensation (Topic 718): Improvement to Nonemployee Share-based Payment Accounting (“ASU 2018-07”) to amend the accounting for share-based payment awards issued to nonemployees. Under ASU 2018-07, the accounting for awards to non-employees is similar to the model for employee awards.
The expected term represents the period of time that stock-based awards granted are expected to be outstanding. The expected term of stock-based awards granted is determined based on historical data on employee exercise and post-vesting employment termination behavior. Expected volatilities are based on historical volatilities of our ADSs. Risk-free interest rate is based on United States government bonds issued with maturity terms similar to the expected term of the stock-based awards.
We recognize compensation expense, net of estimated forfeitures, on all share-based awards on a straight-line basis over the requisite service period, which is generally a two-to-three year vesting period or in the case of market-based awards, over the greater of the vesting period or derived service period. Forfeiture rate is estimated based on historical forfeiture patterns and adjusted to reflect future changes in circumstances and facts, if any. If actual forfeitures differ from those estimates, the estimates may need to be revised in subsequent periods. We use historical data to estimate pre-vesting option forfeitures and record stock-based compensation expense only for those awards that are expected to vest.
For stock option modifications, we compare the fair value of the original award immediately before and after the modification. For modifications, or probable-to-probable vesting conditions, the incremental fair value of fully vested awards is recognized as expense on the date of the modification, with the incremental fair value of unvested awards recognized ratably over the new service period.
While we paid a discretionary cash dividend in January 2009, we do not anticipate paying any recurring cash dividends in the foreseeable future.
In addition, on December 8, 2010, we granted 1,500,000 ordinary shares to Jun Zhu, our chairman and chief executive officer, which will only be vested if our company achieves certain income targets and the shares are not entitled to receive dividends until they become vested. Of such shares, 500,000 ordinary shares were vested and issued to Incsight Limited, a company wholly-owned by Jun Zhu, on November 17, 2015. We considered the grant of ordinary shares as an incentive to retain Mr. Jun Zhu’s services with our company. The awarded non-vested shares would be valid for five years from December 8, 2010. The fair value of the granted non-vested shares is US$6.48 per share, the market price on the date of grant. We record share-based compensation expenses for these performance-based awards based upon our estimate of the probable outcome at the end of the performance period (i.e., the estimated performance against the performance targets). We periodically adjust the cumulative share-based compensation recorded when the probable outcome for these performance-based awards is updated based upon changes in actual and forecasted operating results. Our actual performance against the performance targets could differ materially from our estimates.
130
In May 2011, we granted 30,000 ordinary shares to each of our four non-executive directors, of which 10,000 ordinary shares vest for each director on July 1 of each year from 2011 to 2013 so long as such director continues his service as of such date. An aggregate of 40,000 ordinary shares vested in each of July 2011, July 2012 and July 2013, respectively. The fair value of the shares granted was US$6.03 per share, being the market price on the date of the grant.
In February 2006, Red 5 adopted a Stock Incentive Plan, or Red 5 Stock Incentive Plan, under which Red 5 may grant to its employees, director and consultants stock options to purchase common stocks or restricted stocks of Red 5. Red 5 granted options to purchase an aggregate of 28,963,258 shares of common stock under the Red 5 Stock Incentive Plan from April 6, 2010 to December 31, 2013. In September 2012, Red 5 granted an aggregate of 6,122,435 restricted common stocks to two directors of Red 5 including Mr. Zhu for their services to Red 5. We measure the share-based compensation based on the fair value of the award as of the grant date. We measure the fair value of the stock options using the Black-Scholes option-pricing model with assumptions made regarding the fair value of the common stock, expected term, volatility, risk-free interest rate, and dividend yield.
In January 2018, we granted 8,250,000 options to directors, officers and consultants, of which 5,750,000 shares would vest based on their services period with our company and 2,500,000 shares granted would vest subject to their performance condition. We measured the fair value of the options using the Black-Scholes option-pricing model. In September 2018, we canceled a total of 6,200,000 shares granted in January 2018.
In September 2018 our board granted an aggregate amount of 30,000,000 restricted shares to our directors, officers and consultant. In exchange for such restricted shares grant, we forfeited and cancelled the stock options in the total amount of 6,200,000 shares previously granted to our directors in January 2018. In January 2019, our board of directors approved to forfeit and cancel 15,000,000 out of 30,000,000 restricted shares previously granted.
On June 17, 2020, our board of directors and board committees authorized and approved the issuance of an aggregate number of 29,100,000 restricted Class A ordinary shares of our company to certain directors, officers, employees and consultants of our company as share incentive awards for their services to us pursuant to our Eighth Amended and Restated 2004 Stock Option Plan. Among those restricted Class A ordinary shares grants, 15,600,000 restricted Class A ordinary shares are subject to restrictions on transferability that would be removed once certain pre-agreed performance targets are met, and 13,500,000 restricted Class A ordinary shares are subject to restrictions on transferability for a six-month period that would be removed in installments once certain service period conditions are met. All the restrictions attached to those shares have been removed upon the satisfaction of the underlying targets and conditions.
In February 2021, our board of directors and board committees authorized and approved the issuance of an aggregate number of 33,090,000 Class A ordinary shares of our company to certain directors, executive officers, employees and consultants of our company as share incentive awards for their services to us pursuant to the Option Plan. Among those Class A ordinary shares grants, 32,190,000 shares were restricted Class A ordinary shares, subject to restrictions on transferability to be removed upon the satisfaction of the conditions that half of the restricted shares should vest if our market capitalization reaches US$400 million and the other half should vest if our market capitalization reaches US$500 million. We also granted 900,000 restricted Class A ordinary share units to our directors which are immediately vested and issued the same number of shares.
In September 2021, our board of directors and board committees authorized and approved the issuance of an aggregate number of 44,290,560 Class A ordinary shares of our company to certain directors, executive officers, employees and consultants of our company as share incentive awards for their services to us pursuant to the Option Plan. Among those Class A ordinary shares grants, 44,290,560 shares were restricted Class A ordinary shares, subject to the following vesting condition: restricted shares shall vest within two years, i.e., 1/24th of all restricted share grants shall vest on the last day of each month after the date of the grant. We also granted 4,950,000 restricted Class A ordinary share units to our directors which are immediately vested and issued the same number of shares.
Share-based compensation expenses of RMB55.1 million, RMB150.2 million RMB202.3 million (US$29.3 million) were recognized for the year ended December 31, 2020, 2021 and 2022, respectively, for options and restricted shares granted to our company’s and its subsidiaries’ employees and directors, including compensation cost due to the acceleration vesting and exercise of options in June 2017.
131
Allowance for doubtful accounts
Starting from January 1, 2020, we adopted Accounting Standards Update (“ASU”) No. 2016-13. Financial Instruments—Credit Losses (Topic 326): Measurement of Credit Losses on Financial Instruments (“ASU 2016-13”) which requires the measurement and recognition of expected credit losses for financial assets held at amortized cost and is codified in Accounting Standards Codifications (“ASC”) Topic 326, Credit Losses (“ASC 326”). ASU 2016-13 replaces the existing incurred loss impairment model and introduces an expected loss approach with macroeconomic forecasts referred to as a current expected credit losses (“CECL”) methodology which will result in more timely recognition of credit losses. There was no significant impact on its consolidated financial statements and related disclosures as a result. Under the incurred loss methodology, credit losses are only recognized when the losses are probable of having been incurred. The CECL methodology requires that the full amount of expected credit losses for the lifetime of the financial instrument be recorded at the time it is originated or acquired, considering relevant historical experience, current conditions and reasonable and supportable macroeconomic forecasts that affect the collectability of financial assets, and adjusted for changes in expected lifetime credit losses subsequently, which may require earlier recognition of credit losses.
Accounts receivable mainly consist of receivables from third-party game platforms, and other receivables, which are included in prepayments and other current assets, both of which are recorded net of allowance for doubtful accounts. We determine the allowances for doubtful accounts when facts and circumstances indicate that the receivable is unlikely to be collected. Allowances for doubtful accounts are charged to general and administrative expenses. We provided an allowance for doubtful accounts of RMB2.3 million, RMB0.6 million and RMB20.8 million (US$3.0 million) for the years ended December 31, 2020, 2021 and 2022, respectively. We have written-off an amount of RMB2.1 million, RMB1.3 million and nil for the years ended December 31, 2020, 2021 and 2022, respectively.
Impairment of Long-lived Assets Other Than Cryptocurrencies
We review long-lived assets and intangible assets other than cryptocurrencies for impairment whenever events or changes in circumstances indicate that the carrying amount of an asset or asset group may not be recoverable. We assess the recoverability of long-lived assets and intangible assets (other than goodwill) by comparing the carrying amount to the estimated future undiscounted cash flow associated with the related assets. We recognize impairment of long-lived assets and intangible assets in the event that the net book value of such assets exceeds the estimated future undiscounted cash flow attributable to such assets. We use estimates and judgment in our impairment tests, and if different estimates or judgments had been utilized, the timing or the amount of the impairment charges could be different. Impairment charges relating to intangible assets and other assets amounting to RMB6.5 million, nil and RMB159.2 million (US$23.1 million) were recognized in 2020, 2021 and 2022, respectively.
Impairment Loss of Investments
We assess our equity investments for impairment on a periodic basis by considering factors including, but not limited to, current economic and market conditions, the operating performance of the investees including current earnings trends, the technological feasibility of the investee’s products and technologies, the general market conditions in the investee’s industry or geographic area, factors related to the investee’s ability to remain in business, such as the investee’s liquidity, debt ratios, and cash burn rate and other company-specific information including recent financing rounds. If it has been determined that the carrying amount of investment is higher than related fair value and that this decline is other-than-temporary, the carrying value of the investment is adjusted downward to reflect these declines in value. Impairment loss on investments of RMB19.2 million, RMB9.6 million and RMB47.0 million (US$6.8 million) was recognized in 2020, 2021 and 2022, respectively.
132
Consolidation of Variable Interest Entity, or VIE
Historically majority of our revenues was derived from online game operation in Chinese mainland. Laws and regulations of Chinese mainland, including the GAPP Circular and the Network Publication Measures prohibit or restrict foreign ownership of online game related businesses. We believe, consistent with the view of our PRC legal counsel that our structure complies with these foreign ownership restrictions, subject to the interpretation and implementation of the GAPP Circular and the Network Publication Measures. Specifically, we operated our online game business through Shanghai IT and have entered into a series of contractual arrangements with Shanghai IT and its equity owners. As a result of these contractual arrangements, we are entitled to receive service fees for services provided to Shanghai IT for an amount determined at our discretion, up to 90% of Chinese mainland entities’ profits. In addition, the equity owners of record for these entities have pledged all their equity interests in the VIE to us as collateral for all of their payments due to the wholly-owned foreign enterprise, or WFOE, and to secure performance of all obligations of the VIE and their shareholders under various agreements. In addition, the agreements provide that any dividend distributions made by the VIEs, if any, are required to be deposited in an escrow account over which we have exclusive control. Moreover, through the Call Option Agreements and Shareholder Voting Proxy Agreements, each shareholder of the VIE granted WFOE or any third parties designated by the WFOE an irrevocable power of attorney to act on all matters pertaining to the VIE. We believe that the terms of the Call Option Agreements are currently exercisable and legally enforceable under the laws and regulations of Chinese mainland. We also believe that the minimum amount of consideration permitted by the applicable laws of Chinese mainland to exercise the options does not represent a financial barrier or disincentive for us to exercise our rights under the Call Option Agreements. A simple majority vote of our board of directors is required to pass a resolution to exercise our rights under the Call Option Agreements, for which consent of the shareholder of the VIE is not required. As a result of the totality of these arrangements, we have both the power to direct activities that most significantly impact the VIE economic performance and the obligation to absorb losses of or right to receive benefits from the VIE that are significant to Shanghai IT. As a result, we concluded we are the primary beneficiary of Shanghai IT and as such Shanghai IT is consolidated VIE of our company. Since the beginning of 2021, we have changed our business focus from online games to the blockchain industry, including the operation of cryptocurrency mining and NFTSTAR. We expect going forward that a majority of our revenues will be sourced outside of Chinese mainland, and the revenues to be recorded in the variable interest entity will be minimal.
Refund of WoW Game Points
As a result of the non-renewal of the WoW license on June 7, 2009, we announced a refund plan in connection with inactivated WoW game point cards. According to the plan, unactivated WoW game point card holders are eligible to receive a cash refund from us. We recorded a liability in connection with both unactivated points cards and activated but unconsumed point cards of approximately RMB200.4 million, of which RMB4.0 million was refunded in 2009. Upon the loss of the WoW license, we concluded that the nature of the obligation substantively changed from deferred revenue, for which we had the ability to satisfy the underlying performance obligation, to an obligation to refund players for their unconsumed points. Thus, we have accounted for this refund liability by applying the relevant de-recognition guidance when determining the proper accounting treatment. In accordance with this guidance, the refund liability associated with these WoW game points, to the extent not refunded, will be recorded as other operating income after we are legally released from the obligation to refund amounts under the applicable laws. As we announced the refund plan on September 7, 2009, the statute of limitations of the creditors (in this case the game players with claims for refund of unactivated WoW game point cards) to assert their claims for refund is two years from such date under applicable laws and thus our legal liability relating to the unactivated WoW game point cards was extinguished on September 7, 2011 and the associated liability amounting to RMB26.0 million was recognized as other operating income for the year ended December 31, 2011. With respect to the remaining refund liability, based on current laws of Chinese mainland, to the extent not refunded, we, in consultation with legal counsel, have determined that we will be legally released from this liability in 2029, which represents 20 years from the date of discontinuation of WoW in 2009. However, if management were to publicly announce a refund policy, we would be legally released from any remaining liability for these activated, but unconsumed points, sooner than 20 years. To date, we have determined not to publicly announce any refund policy with respect to this remaining liability, and no refunds have been claimed. The remaining refund liability relating to the activated, but unconsumed WoW game points was RMB170.0 million (US$26.7 million) as of December 31, 2022.
133
Convertible Notes and Beneficial Conversion Feature (“BCF”)
We have issued convertible notes and warrants in December 2015. We have evaluated whether the conversion feature of the notes is considered an embedded derivative instrument subject to bifurcation in accordance with ASC 815, Accounting for Derivative Instruments and Hedging Activities. Based on our evaluation, the conversion feature is not considered an embedded derivative instrument subject to bifurcation as conversion option does not provide the holder of the notes with means to net settle the contracts. Convertible notes, for which the embedded conversion feature does not qualify for derivative treatment, are evaluated to determine if the effective rate of conversion pursuant to the terms of the convertible note agreement is below market value. In these instances, the value of the BCF is determined as the intrinsic value of the conversion feature, which is recorded as deduction to the carrying amount of the notes and credited to additional paid-in-capital. For convertible notes issued with detachable warrants, a portion of the note’s proceeds is allocated to the warrant based on the fair value of the warrants as of the date of issuance. The allocated fair values for the warrants and BCF are both recorded in the financial statements as debt discounts from the face amount of the notes, which are then accreted to interest expense over the life of the related debt using the effective interest method.
We present the occurred debt issuance costs as a direct deduction from the convertible notes. Amortization of the costs is reported as interest expense.
Upon the extinguishment of the convertible notes, the reacquisition price is allocated to the repurchased beneficial conversion feature measured at the intrinsic value as of the extinguishment date, the residual amount allocated to convertible debt. The difference between the reacquisition price of convertible debt and the net carrying amount of the extinguished convertible debt is recognized as gain or loss in the statement of operations and comprehensive (loss) gain of the period of extinguishment.
Warrants
We account for the warrants issued in connection with equity-linked instrument under authoritative guidance on accounting from ASC 480, Distinguishing Liabilities from Equity and ASC 815, Derivatives and Hedging. We classify warrants in its consolidated balance sheet as a liability or equity based on the nature and characteristics of each warrant issued. For those warrants classified as equity, there is no remeasurement to the warrants after initial recognition. For those warrants classified as liability, the proceeds are allocated first to the liability classified warrants at the full fair value then the remaining proceeds allocated to the equity instruments offered. The warrants are initially recognized on its fair value as of issuance date then remeasured at each reporting period and adjusted to fair value. The changes in the fair value of the warrant liability are recorded in the income of the period.
Redeemable Noncontrolling Interests
Redeemable non-controlling interests are equity interests of our consolidated subsidiary not attribute to us that have redemption features that are not solely within our control. These interests are classified as temporary equity because their redemption is considered probable. These interests are measured at the greater of estimated redemption value at the end of each reporting period or the initial carrying amount of the redeemable noncontrolling interests adjusted for cumulative earnings (loss) allocations.
ITEM 6. DIRECTORS, SENIOR MANAGEMENT AND EMPLOYEES
A.Directors and Senior Management
The following table sets forth information regarding our directors and executive officers as of the date of this annual report.
Directors and Executive Officers |
| Age |
| Position/Title |
Jun Zhu | 56 | Director, Chairman of the Board and Chief Executive Officer | ||
Davin A. Mackenzie(1)(2) | 62 | Independent Director | ||
Kwok Keung Chau(1)(2) | 46 | Independent Director | ||
Ka Keung Yeung(1)(2) | 64 | Independent Director | ||
George Lai (Lai Kwok Ho) | 46 | Director and Chief Finance Officer |
Notes:
| (1) | Member of Audit Committee. |
| (2) | Member of Compensation Committee. |
134
Biographical Information
Jun Zhu is one of our co-founders. He has served as the chairman of our board of directors and chief executive officer since our inception. Prior to founding our company, Mr. Zhu co-founded Flagholder New Technology Co. Ltd., an information technology company based in China, in 1997, and served as its director from 1997 to 1999. From 1993 to 1997, Mr. Zhu worked at QJ (U.S.A.) Investment, Ltd., a trading company in the United States. Mr. Zhu attended an undergraduate program at Shanghai Jiaotong University.
Davin A. Mackenzie has served as our independent director since July 2005. Mr. Mackenzie is currently the General Manager of Greater China for Scape, a developer and operator of purpose-build student accommodation, and the Managing Director – Asia Pacific for the Madison Sports Group, the promoter of the Six Day series of track cycling events. Mr. Mackenzie was a consultant of Spencer Stuart Beijing Office, a renowned global executive search company, from 2012 to 2016. Currently, he serves as a director of Mountain Hazelnut Ventures, a private agricultural company. From 2009 to 2011, Mr. Mackenzie was the Beijing representative of Brocade Capital Limited, a private equity advisory firm that he founded in 2009. From 2008 to 2009, Mr. Mackenzie was the managing director and Beijing representative of Arctic Capital Limited, a pan-Asia private equity advisory firm. Between 2000 and 2008, Mr. Mackenzie held the same positions in Peak Capital LLC, another private equity investment and advisory firm that focuses on the China market. Prior to Peak Capital, Mr. Mackenzie worked with the International Finance Corporation, a private sector arm of The World Bank Group, for seven years, including four years as the resident representative for China and Mongolia. Mr. Mackenzie has also worked at Mercer Management Consultants in Washington, D.C., and at First National Bank of Boston in Taiwan. Mr. Mackenzie received a bachelor’s degree in Government from Dartmouth College. He received a master’s degree in international studies and an MBA degree from the Wharton School of Business at the University of Pennsylvania. Mr. Mackenzie has also completed the World Bank Executive Development Program at Harvard Business School.
Kwok Keung Chau has served as our independent director since October 2015. Currently, he serves the chief financial officer and executive director of BetterLife Holding Limited (SEHK: 06909), responsible for overall financial planning and management, company secretarial affairs, coordination of investors relations and administrative work, an independent non-executive director of China Tobacco International (HK) Company Limited (SEHK: 06055) since December 2018, an independent non-executive director of Bank of Zhangjiakou Co., Ltd. since April 2020, an independent non-executive director and the chairman of the audit committee of Suzhou Basecare Medical Corporation Limited (SEHK 02170) since October 2021, and an independent non-executive director and the chairman of the audit committee of China Infrastructure and Logistics Group Limited (SEHK 01719) since May 2022. From October 2017 to November 2022, Mr. Chau was an independent non-executive director and the chairman of the audit committee of China Xinhua Education Group Limited (SEHK: 02779). From November 2007 to January 2020, Mr. Chau was an executive director and the chief financial officer of Comtec Solar Systems Group Limited, responsible for corporate financial and general management. From May 2014 to May 2019, he was an independent non-executive director and the chairman of the audit committee of Qingdao Port International Co., Ltd. (SEHK: 06198; SSE: 601298). From December 2019 to August 2021, he was an independent non-executive director and the chairman of the audit committee of Forward Fashion (International) Holdings Company Ltd. (SEHK: 02528). He acted as a member of supervisory board of RIB Software AG, a software company in Germany, which was listed in Frankfurt Stock Exchange, from May 2010 to June 2013. Prior to joining Comtec Solar in November 2007, Mr. Chau served in various positions at China.com Inc., (SEHK: 08006) from October 2005 to October 2007, including vice president of the finance department, chief financial officer, company secretary and authorized representative. Prior to joining China.com Inc., Mr. Chau served as the deputy group financial controller of China South City Holdings Limited (SEHK: 01668) from August 2003 to April 2005. Before that, he served as the financial controller of Shanghai Hawei New Material and Technology co., Ltd. from June 2002 to August 2003. Mr. Chau has been a member of the Association of Chartered Certified Accountants since June 2002, a Chartered Financial Analyst of the CFA Institute since September 2003, a member of the Hong Kong Institute of Certified Public Accountants since July 2005, and a fellow member of the Institute of Public Accountants of Australia and Institute of Financial Accountants since June 2020. Mr. Chau received his bachelor’s degree in business administration from the Chinese University of Hong Kong in May 1998.
Ka Keung Yeung has served as our independent director since July 2005. Mr. Yeung also serves as a director of Phoenix New Media Limited (NYSE: FENG), a subsidiary of Phoenix Media Investment (Holdings) Ltd. (Phoenix TV), of which he serves as the chief financial officer, company secretary and qualified accountant. Mr. Yeung joined Phoenix TV in March 1996 and is in charge of all its internal and external financial management and arrangements and also supervises administration and personnel matters. Mr. Yeung graduated from the University of Birmingham in the United Kingdom and is qualified as a chartered accountant. Upon returning to Hong Kong, he worked at Hutchison Telecommunications and STAR in the fields of finance and business development.
135
George Lai has served as our chief financial officer since July 2008 and our director since January 2016. Currently, he also serves as an independent non-executive director and the chairman of the compensation committee of Qingdao Port International Co., Ltd. (SEHK: 06198). Prior to joining us, Mr. Lai worked for Deloitte Touche Tohmatsu since 2000. Mr. Lai worked in several different Deloitte offices, including Hong Kong, New York and Beijing. During his eight years at Deloitte, Mr. Lai played key roles in the audit function in a number of IPO projects in the United States and China. He also assisted public companies in the United States, Hong Kong and China with a wide range of accounting matters. Mr. Lai received his bachelor of business administration, with a focus in professional accountancy, from the Chinese University of Hong Kong. Mr. Lai holds various accounting professional qualifications, including from AICPA, FCCA and HKICPA.
Board Diversity Matrix
Board Diversity Matrix (As of March 31, 2023) | |
Country of Principal Executive Offices | PRC |
Foreign Private Issuer | Yes |
Disclosure Prohibited Under Home Country Law | No |
Total Number of Directors | 5 |
| Female |
| Male |
| Non-Binary |
| Did Not |
| |
Part I: Gender Identity | |||||||||
Directors | 0 | 5 | 0 | 0 | |||||
Part II: Demographic Background | |||||||||
Underrepresented Individual in Home Country Jurisdiction | 0 | ||||||||
LGBTQ+ | 0 | ||||||||
Did Not Disclose Demographic Background | 0 |
B.Compensation
Compensation of Directors and Executive Officers
For the year ended December 31, 2022, the aggregate cash compensation paid or payable to our executive officers and non-executive directors for their services in 2022 was approximately RMB3.9 million (US$0.6 million) and RMB0.9 million (US$0.1 million), respectively. No director or executive officer is entitled to any severance benefits upon termination of his or her employment with or appointment by our company. With respect to compensation in the form of share incentive awards, see “—Share Incentive Plan.”
Share Incentive Plan
Tenth Amended and Restated 2004 Stock Option Plan
Our board of directors and our shareholders have adopted and approved the 2004 Stock Option Plan, as amended and restated, or the Option Plan, in order to attract and retain the best available personnel for positions of substantial responsibility, to provide additional incentives to employees, directors and consultants and to promote the success of our business. The Option Plan was amended and restated in December 2006, November 2008, August 2010, November 2010, November 2015, August 2016, June 2017, December 2018, August 2021 and April 2023.
136
Under the Tenth Amended and Restated 2004 Stock Option Plan, the maximum aggregate number of Class A ordinary shares that may be issued pursuant to awards is 550,000,000. As of March 31, 2023, no option to purchase Class A ordinary shares under the Option Plan was outstanding and 141,430,560 restricted shares were issued upon the grant of restricted shares and the vesting of restricted share units. In September 2018 our board granted an aggregate amount of 30,000,000 restricted shares to our directors, officers and consultant. In exchange for such restricted shares grant, we forfeited and cancelled the stock options in the total amount of 6,200,000 shares previously granted to our directors in January 2018. In January 2019, our board of directors approved to forfeit and cancel 15,000,000 out of 30,000,000 restricted shares previously granted. In June 2020, our board of directors and board committees authorized and approved the issuance of an aggregate number of 29,100,000 restricted Class A ordinary shares of our company to certain directors, officers, employees and consultants of our company as share incentive awards for their services to us pursuant to the Option Plan. Among those restricted Class A ordinary shares grants, 15,600,000 restricted Class A ordinary shares are subject to restrictions on transferability that would be removed once certain pre-agreed performance targets are met, and 13,500,000 restricted Class A ordinary shares are subject to restrictions on transferability for a six-month period that would be removed in installments once certain service period conditions are met. As of the date of this annual report, all the restrictions attached to those shares have been removed upon the satisfaction of the underlying targets and conditions. In February 2021, our board of directors and board committees authorized and approved the issuance of an aggregate number of 33,090,000 Class A ordinary shares of our company to certain directors, executive officers, employees and consultants of our company as share incentive awards for their services to us pursuant to the Option Plan. Among those Class A ordinary shares grants, 32,190,000 shares were restricted Class A ordinary shares, subject to restrictions on transferability to be removed upon the satisfaction of the conditions that half of the restricted shares should vest if our market capitalization reaches US$400 million and the other half should vest if our market capitalization reaches US$500 million. We also granted 900,000 restricted Class A ordinary share units to our directors which are immediately vested and issued the same number of shares. In September 2021, our board of directors and board committees authorized and approved the issuance of an aggregate number of 44,290,560 Class A ordinary shares of our company to certain directors, executive officers, employees and consultants of our company as share incentive awards for their services to us pursuant to the Option Plan. Among those Class A ordinary shares grants, 44,290,560 shares were restricted Class A ordinary shares, subject to the following vesting condition: restricted shares shall vest within two years, i.e., 1/24th of all restricted share grants shall vest on the last day of each month after the date of the grant. We also granted 4,950,000 restricted Class A ordinary share units to our directors which are immediately vested and issued the same number of shares.
The following table provides a summary of the options and restricted shares granted to our directors, executive officers and other individuals as a group under the Option Plan as of March 31, 2023 and that remained outstanding.
| Total Number | |||||||
of Ordinary | ||||||||
Shares | ||||||||
Restricted | Underlying | |||||||
| Shares Issued |
| Options |
| Exercise Price |
| Expiration Date | |
(in US$) | ||||||||
Jun Zhu | 58,800,000 | (1) | — |
| — |
| — | |
Davin Alexander Mackenzie | * |
| — |
| — |
| — | |
Kwok Keung Chau | * |
| — |
| — |
| — | |
Ka Keung Yeung | * |
| — |
| — |
| — | |
George Lai | 5,575,041 |
| — |
| — |
| — | |
All Directors and Senior Executive Officers as a Group | 64,375,077 |
| — |
| — |
| — | |
* Less than 1% of our total issued and outstanding shares.
As of March 31, 2023, 141,876,600 restricted Class A ordinary shares and no option to purchase Class A ordinary shares outstanding under the Option Plan were issued or granted to the other individuals as a group.
The following paragraphs describe the principal terms of the Tenth Amended and Restated 2004 Stock Option Plan.
Types of Awards. The Option Plan permits the awards of options, stock purchase rights, restricted shares and restricted share units.
137
Administration. Our Option Plan is administered by our board of directors or an option administrative committee designated by our board of directors and constituted to comply with applicable laws. In each case, our board of directors or the committee it designates will determine the provisions, terms and conditions of each award grant, including, but not limited to, the option vesting schedule, repurchase provisions, forfeiture provisions, form of payment upon settlement of the award, payment contingencies and satisfaction of any performance criteria.
Award Agreement. Awards granted under our Option Plan are evidenced by an award agreement that contains, among other things, terms, conditions and limitations for each award, which may include the term of the award, the provisions concerning exercisability and forfeiture upon termination of employment or consulting arrangements, as determined by our board.
Eligibility. We may grant awards to our employees, directors and consultants of our company.
Vesting Schedule. In general, the plan administrator determines the vesting schedule, which is specified in the relevant award agreement.
Exercise of Options. The plan administrator determines the exercise price for each award, which is stated in the award agreement. The vested portion of option will expire if not exercised prior to the time as the plan administrator determines at the time of its grant.
Third-Party Acquisition. If a third party acquires us through the purchase of all or substantially all of our assets, a merger or other business combination, all outstanding awards will be assumed or equivalent options or share awards substituted by the successor corporation or parent or subsidiary of the successor corporation. In the event that the successor corporation refuses to assume or substitute for the options or share purchase rights, all options or share purchase rights will become fully vested and exercisable immediately prior to such transaction.
Changes in Capitalization and Other Adjustments. If we shall at any time increase or decrease the number of outstanding shares, or change in any way the rights and privileges of our outstanding shares, by means of a payment or a stock dividend or any other distribution upon such ordinary shares, or through a stock split, subdivision, consolidation, combination, reclassification or recapitalization involving such ordinary shares, then in relation to the ordinary shares that are covered by the awards granted or available under the plan and are affected by one or more of the above events, the number, rights and privileges shall be increased, decreased or changed in like manner as if such ordinary shares had been issued and outstanding, fully paid and non-assessable at the time of such occurrence.
Termination of Plan. Unless terminated earlier, our Option Plan will expire in 2043. Our board of directors has the authority to amend, alter, suspend or terminate our Option Plan. However, no such action may (i) impair the rights of any grantee unless agreed by the grantee and the stock option plan administrator, or (ii) affect the stock option plan administrator’s ability to exercise the powers granted to it under our Option Plan.
C.Board Practices
Board of Directors
Our board of directors consists of the following five directors: Jun Zhu, Kwok Keung Chau, Davin A. Mackenzie, Ka Keung Yeung and George Lai. A director is not required to hold any shares in our company by way of qualification. Any director who is in any way, whether directly or indirectly, interested in a contract or proposed contract with our company must declare the nature of his interest at a meeting of our directors. A director may vote with respect to any contract, proposed contract or arrangement notwithstanding that he may be interested, and if he does so, his vote shall be counted and he may be counted in the quorum at any meeting of our directors at which any such contract or proposed contract or arrangement is considered and voted upon. Our directors may exercise all the powers of our company to borrow money, and to mortgage or charge its undertaking, property and uncalled capital or any part thereof, and issue debentures, debenture stock or other securities whenever money is borrowed, or as security for any debt, liability or obligation of our company or of any third party.
Committees of the Board of Directors
Audit Committee. Our audit committee consists of Messrs. Kwok Keung Chau, Davin A. Mackenzie and Ka Keung Yeung, all of whom satisfy the “independence” definition under Rule 5605 of the Nasdaq Stock Market, Inc. Marketplace Rules, or the Nasdaq Rules, and the audit committee independence standard under Rule 10A-3 under the Exchange Act. All the members of our audit committee meet the “financial expert” definition of the Nasdaq Rules.
138
The audit committee oversees our accounting and financial reporting processes and the audits of the financial statements of our company. The audit committee is responsible for, among other things:
| ● | selecting the independent auditors and pre-approving all auditing and non-auditing services permitted to be performed by the independent auditors; |
| ● | reviewing and approving all proposed related party transactions; |
| ● | discussing the annual audited financial statements with management and the independent auditors; |
| ● | annually reviewing and reassessing the adequacy of our audit committee charter; |
| ● | meeting separately and periodically with management and the independent auditors; |
| ● | reporting regularly to the full board of directors; and |
| ● | such other matters that are specifically delegated to our audit committee by our board of directors from time to time. |
Compensation Committee. Our compensation committee consists of Messrs. Kwok Keung Chau, Davin A. Mackenzie and Ka Keung Yeung, all of whom meet the “independence” standards for compensation committee members under the Nasdaq Rules. The compensation committee assists the board in reviewing and approving the compensation structure of our executive officers, including all forms of compensation to be provided to our executive officers. The compensation committee will be responsible for, among other things:
| ● | reviewing and determining the compensation for our five most senior executives; |
| ● | reviewing the compensation of our other employees and recommending any proposed changes to the management; |
| ● | reviewing and approving director and officer indemnification and insurance matters; |
| ● | reviewing and approving any employee loans in an amount equal to or greater than US$60,000 (or such amount as from time to time announced by the relevant regulatory bodies as requiring the approval of the Committee); and |
| ● | reviewing periodically and approving any long-term incentive compensation or equity plans, programs or similar arrangements, annual bonuses, employee pensions and welfare benefits plans. |
Duties of Directors
Under Cayman Islands law, our directors owe to our company fiduciary duties, including a duty of loyalty, a duty to act honestly and a duty to act in what they consider in good faith to be in our best interests. Our directors must also exercise their powers only for a proper purpose. Our directors also owe to our company a duty to act with care and diligence that a reasonably prudent person would exercise in comparable circumstances and a duty to exercise the skill they actually possess. It was previously considered that a director need not exhibit in the performance of his duties a greater degree of skill than may reasonably be expected from a person of his knowledge and experience. However, English and Commonwealth courts have moved towards an objective standard with regard to the required skill and care and these authorities are likely to be followed in the Cayman Islands. In fulfilling their duty of care to us, our directors must ensure compliance with our memorandum and articles of association, as amended and restated from time to time. We have the right to seek damages if a duty owed by our directors is breached.
139
Terms of Directors
Our board of directors is currently divided into three classes with different terms. This provision would delay the replacement of a majority of our directors and would make changes to the board of directors more difficult than if such provision were not in place. Our independent directors, namely Kwok Keung Chau, Davin A. Mackenzie and Ka Keung Yeung, were re-elected at our 2021 annual general meeting and each of them is serving a three-year term until the 2024 annual general meeting or until his/her successor is duly elected and qualified, whichever is earlier. Jun Zhu, our chairman and chief executive officer, was re-elected as a director at our 2022 annual general meeting and is serving a three-year term until the 2025 annual general meeting or until his successor is duly elected and qualified, whichever is earlier. George Lai, our chief financial officer and director, was re-elected as a director at our 2021 annual general meeting and is serving a three-year term until the 2024 annual general meeting or until his successor is duly elected and qualified, whichever is earlier. Upon expiration of the term of office of each class, succeeding directors in each class will be elected for a term of three years. Directors may be removed from office by ordinary resolution of shareholders at any time before the expiration of his/her term. Pursuant to the natural expiration of the directorial terms, elections for directors would be held on the date of the annual general meeting of shareholders.
D.Employees
As of December 31, 2022, we had 72 employees, all of them were based in China, including 35 in management and administration, 5 in game operations, sales and marketing, 20 in product development, operation, and market investment, 8 in technology development, and 4 technical support personnel. We had 74 and 61 employees as of December 31, 2020 and 2021, respectively. We consider our relations with our employees to be good.
E.Share Ownership
As of March 31, 2023, there were 941,701,597 ordinary shares outstanding, being the sum of 928,094,263 Class A ordinary shares (excluding 152,719,107 ordinary shares we reserved for issuance upon the exercise of options under our share incentive plan, shares that we may be obligated to issue pursuant to the terms and conditions of the warrants and for our treasury ADSs) and 13,607,334 Class B ordinary shares.
The following table sets forth information with respect to the beneficial ownership of our ordinary shares as of March 31, 2023 by:
| ● | each of our directors and executive officers who are also our shareholders; and |
| ● | each person known to us to beneficially own 5% or more of our ordinary shares. |
Ordinary Shares Beneficially Owned(1) | ||||||||||
Total ordinary | ||||||||||
shares on an | ||||||||||
as converted | % of aggregate | |||||||||
| Class A |
| Class B |
| basis |
| %(2) |
| voting power(3) | |
Directors and Executive Officers: |
|
|
|
|
|
|
|
|
|
|
Jun Zhu(4) | 57,517,323 |
| 13,607,334 |
| 71,124,657 |
| 7.6 |
| 62.0 | |
Davin A. Mackenzie | * |
| — |
| * |
| 0.4 |
| 0.2 | |
Kwok Keung Chau | * |
| — |
| * |
| 0.4 |
| 0.2 | |
Ka Keung Yeung | * |
| — |
| * |
| 0.4 |
| 0.2 | |
George Lai (Lai Kwok Ho)(5) | 9,019,991 |
| — |
| 9,019,991 |
| 1.0 |
| 0.4 | |
All Directors and Senior Executive Officers as a Group | 78,033,260 |
| 13,607,334 |
| 91,640,594 |
| 9.7 |
| 62.9 | |
Principal Shareholders: |
|
|
|
|
| |||||
Jun Zhu(4) |
| 57,517,323 |
| 13,607,334 |
| 71,124,657 |
| 7.6 |
| 62.0 |
JPKONG LTD(6) |
| 49,801,786 |
| — |
| 49,801,786 |
| 5.3 |
| 2.2 |
Notes:
* Less than 1% of our total outstanding shares.
140
| (1) | Beneficial ownership is determined in accordance with the rules of the SEC, and includes voting or investment power with respect to the securities. In computing the number of shares beneficially owned by a person and the percentage ownership of that person, we have included shares that the person has the right to acquire within 60 days of March 31, 2023, including through the exercise of any option, warrant or other right or the conversion of any other security. |
| (2) | Percentage of beneficial ownership is based on 941,701,597 ordinary shares outstanding as of March 31, 2023, as well as the shares underlying share options and warrants exercisable by such person or group within 60 days from March 31, 2023. |
| (3) | For each person and group included in this column, percentage of voting power is calculated by dividing the voting power beneficially owned by such person or group by the voting power of all of our Class A and Class B ordinary shares as a single class. Each holder of Class A ordinary shares is entitled to one vote per share and each holder of our Class B ordinary shares is entitled to one-hundred votes per share on all matters submitted to them for a vote. Our Class A ordinary shares and Class B ordinary shares vote together as a single class on all matters submitted to a vote of our shareholders, except as may otherwise be required by law. Our Class B ordinary shares are convertible at any time by the holder thereof into Class A ordinary shares on a one-for-one basis. |
| (4) | Includes (i) 6,107,334 Class B ordinary shares and 912,090 Class A ordinary shares represented by ADSs held by Incsight Limited, a British Virgin Islands company wholly owned and controlled by Jun Zhu, and (ii) 7,500,000 Class B ordinary shares in the form of restricted shares, 51,300,000 Class A ordinary shares in the form of restricted shares and 5,305,230 Class A ordinary shares represented by ADSs held by Jun Zhu. |
| (5) | Includes 5,775,041 Class A ordinary shares in the form of restricted shares and 3,244,950 Class A ordinary shares represented by American depositary shares directly held by George Lai. |
| (6) | Includes 49,801,786 Class A ordinary shares issuable upon the exercise of warrants exercisable pursuant to the terms and conditions specified in the Purchase Agreement held by JPKONG LTD. JPKONG LTD. is a British company wholly owned and controlled by Mr. Jianping Kong. The registered address for JPKONG LTD. is Sertus Chambers, P.O. Box 905, Quastisky Building, Road Town, Tortola, British Virgin Islands. |
To our knowledge, as of March 31, 2023, 937,198,762 Class A ordinary shares (including 152,719,107 ordinary shares we reserved for issuance upon the exercise of options under our share incentive plan and for our treasury ADSs), were held by two record shareholders in the United States, one of which is The Bank of New York Mellon, our ADS depositary. The number of beneficial owners of our ADSs in the United States is likely to be much larger than the number of record holders of our ordinary shares in the United States.
We are currently not aware of any arrangement that may, at a subsequent date, result in a change of control of our company.
| F. | Disclosure of a Registrant’s Action to Recover Erroneously Awarded Compensation |
Not applicable.
ITEM 7. MAJOR SHAREHOLDERS AND RELATED PARTY TRANSACTIONS
A.Major Shareholders
Please refer to “Item 6. Directors, Senior Management and Employees—E. Share Ownership.”
B.Related Party Transactions
Arrangements with Variable Interest Entity
Current laws and regulations of Chinese mainland impose substantial restrictions on foreign ownership of entities involved in ICP in Chinese mainland. Therefore, we conduct part of our activities through a series of agreements with Shanghai IT, the variable interest entity. Shanghai IT holds the requisite licenses and approvals for conducting ICP-related businesses in Chinese mainland. Shanghai IT is owned by our employee Wei Ji, who acquired his equity interests in Shanghai IT from Jun Zhu in November 2011, and our employee Qi Wang, who acquired his equity interests in Shanghai IT from Zhimin Lin in December 2021.
141
We have obtained the exclusive right to benefit from Shanghai IT’s licenses and approvals. In addition, through a series of contractual arrangements with Shanghai IT and its shareholders, we are able to direct and conduct business operations through contractual arrangements with Shanghai IT. We believe that the individual shareholders of Shanghai IT will not receive material personal benefits from these agreements except as shareholders or employees of The9 Limited. Despite the lack of legal majority ownership, we are able to direct the activities of and derive economic benefits from the consolidated variable interest entity and therefore our Cayman Island holding company is considered the primary beneficiary of the consolidated variable interest entity for accounting purposes and consolidates the variable interest entity and its subsidiaries as required by Accounting Standards Codification topic 810, Consolidation. Accordingly, we treat the consolidated variable interest entity as a consolidated entity under U.S. GAAP and we consolidate the financial results of the consolidated variable interest entity in our consolidated financial statements in accordance with U.S. GAAP. Neither The9 Limited nor its investors have an equity ownership in, direct foreign investment in, or control through such ownership or investment of, the consolidated variable interest entity, and the contractual arrangements are not equivalent to an equity ownership in the business of the consolidated variable interest entity.
We do not believe we could have obtained these agreements, taken as a whole, from unrelated third parties. Because of the uncertainty relating to the legal and regulatory environment in China, the terms of most of the agreements were not defined unless terminated by the parties thereto. According to our PRC counsel, Grandall Law Firm, subject to the interpretation and implementation of the GAPP Circular and the Network Publication Measures, these agreements, except those that have already been terminated, are valid, binding and enforceable under the current laws and regulations of Chinese mainland. The principal provisions of these agreements are described below.
Exclusive Technical Service Agreement. We provide Shanghai IT with technical services for the operation of computer software and related businesses, including the provision of systematic solutions for the operation of internet websites, the rental of computer and internet facilities, daily maintenance of internet servers and databases, the development and update of relevant computer software, and all other related technical and consulting services. Shanghai IT pays service fees equivalent to 90% of profits after deduction of validated costs by the contracting parties to us. We are the exclusive provider of these services to Shanghai IT. According to the relevant rules and regulations of Chinese mainland, related party transactions should be negotiated at the arm’s length basis and apply reasonable transfer pricing methods. However, the determination of service fees is under the sole discretion of us. This agreement shall remain in force indefinitely unless the parties agree in writing to terminate in advance.
Shareholder Voting Proxy Agreement. Each of the shareholders of Shanghai IT has entered into a shareholder voting proxy agreement with us, under which each shareholder of Shanghai IT irrevocably grants any third party designated by us the power to exercise all voting rights to which he/she is entitled as a shareholder of Shanghai IT, including the right to attend shareholders meetings, to exercise voting rights and to appoint directors, a general manager, and other senior management of Shanghai IT. The power of proxy is irrevocable and may only be terminated at our discretion.
Call Option Agreement. We entered into a call option agreement with each of the shareholders of Shanghai IT, under which the parties irrevocably agreed that, at our sole discretion, we and/or any third party designated by us will be entitled to acquire all or part of the equity interest in Shanghai IT, to the extent permitted by the then-effective laws and regulations of Chinese mainland. The consideration for such acquisition will be the price equal to the lower of the amount of the registered capital of Shanghai IT and the minimum amount permissible by the then-applicable laws of Chinese mainland. The shareholders of Shanghai IT have also agreed not to enter into any transaction, or fail to take any action, that would substantially affect the assets, liabilities, equity, operations or other legal rights of Shanghai IT without our prior written consent, including, without limitation, declaration and distribution of dividends and profits; sale, assignment, mortgage or disposition of, or encumbrances on, Shanghai IT’s equity; merger or consolidation; creation, assumption, guarantee or incurrence of any indebtedness; entering into other materials contracts. This agreement shall not expire until such time as we acquire all equity interests of Shanghai IT subject to applicable laws of Chinese mainland.
142
Loan Agreement. From 2002 to May 2005, we provided an aggregate of RMB23.0 million in loan to the then shareholders of Shanghai IT, namely Jun Zhu and Yong Wong, for the purposes of capitalizing and increasing the registered capital of Shanghai IT. Such loan agreement was assumed by the current shareholders of Shanghai IT when Jun Zhu transferred the equity interest in Shanghai IT to Wei Ji in 2011 and Yong Wang transferred the equity interests in Shanghai IT to Zhimin Lin in 2014. Zhimin Lin transferred the equity interests in Shanghai IT to Qi Wang in 2022. In May 2019, we terminated such loan agreement and entered into a new loan agreement among the shareholders of Shanghai IT and Shanghai Hui Ling, our subsidiary. Pursuant to the terms of this new loan agreement, we granted an interest-free loan to each shareholder of Shanghai IT for the explicit purpose of making a capital contribution to Shanghai IT. The loans have an unspecified term and will remain outstanding for the shorter of the duration of Shanghai Hui Ling or that of the Shanghai IT, or until such time that we elect to terminate the agreement (which is at our sole discretion) at which point the loans are payable on demand. Such loans shall only become immediately due and payable when we send a written notice to the borrowers requesting repayment. In December 2021, Zhimin Lin, Qi Wang, Wei Ji, Shanghai Hui Ling, and Shanghai IT entered into a Transfer Agreement of Contract Interest, where all contract interest of Zhimin Lin under the loan agreement has been transferred to Qi Wang. Currently, Qi Wang and Wei Ji have pledged all of their equity interests in Shanghai IT in favor of us under the equity pledge agreements. In the event of a breach of any term in the loan agreement or any other agreement by either Shanghai IT or its shareholders, we will be entitled to enforce our rights as a pledgee under the agreement.
Equity Pledge Agreements. To secure the full performance by Shanghai IT or its shareholders of their respective obligations under the Shareholder Voting Proxy Agreement, the Call Option Agreement and the Loan Agreement, the shareholders of Shanghai IT have pledged all of their equity interests in Shanghai IT in favor of us under two equity pledge agreements. In addition, the dividend distributions to the shareholders of Shanghai IT, if any, will be deposited in an escrow account over which we have exclusive control. The pledge shall remain effective until all obligations under such agreements have been fully performed. The shareholders have the obligation to maintain ownership and conduct business operations with the pledged equity. Under no circumstances, without our prior written consent, may any shareholder transfer or otherwise encumber any equity interests in Shanghai IT. If any event of default as provided for therein occurs, Shanghai Hui Ling, as the pledgee, will be entitled to dispose of the pledged equity interests through transfer or assignment and use the proceeds to repay the loans or make other payments due under the above loan agreement up to the loan amounts. Each of the shareholders of Shanghai IT has registered the pledge of its equity interests with the relevant local administration for market regulation pursuant to the PRC Property Rights Law. In the event of a breach of any term in the above agreements by either Shanghai IT or its shareholders, we will be entitled to enforce our pledge rights over such pledged equity interests to compensate for any and all losses suffered from such breach.
In the opinion of Grandall Law Firm, our PRC counsel:
| ● | the ownership structures of Shanghai Hui Ling and Shanghai IT currently are in compliance with laws or regulations of Chinese mainland currently in effect; and |
| ● | the contractual arrangements among Shanghai Hui Ling, Shanghai IT and the shareholders of Shanghai IT governed by laws of Chinese mainland currently are valid, binding and enforceable under laws of Chinese mainland, and do not and will not result in any violation of applicable laws or regulations of Chinese mainland currently in effect. |
However, there are substantial uncertainties regarding the interpretation and application of current and future laws, regulations and rules in Chinese mainland. The PRC regulatory authorities may in the future take a view that is contrary to the above opinion of our PRC counsel. If the PRC government finds that the agreements that establish the structure for operating our business do not comply with PRC government restrictions on foreign investment in value-added telecommunications services business, such as the internet content provision services, we could be subject to severe penalties, including being prohibited from continuing operations. See “Item 3. Key Information—D. Risk Factors—Risks Related to Our Corporate Structure—Our current corporate structure and business operations may be affected by the Foreign Investment Law.”
Investments or Agreements entered into with Variable Interest Entity or Associates
In 2013, we entered into an agreement with ZTE9, an equity investee of us, to jointly operate IPTV games in Chinese mainland. According to the agreement, we paid ZTE9 a royalty fee for providing game contents on IPTV. In July 2020, ZTE9 initiated the liquidation process given its inability to repay its liabilities due. In September 2020, we entered into a debt settlement agreement with ZTE9 by paying ZTE9 an amount of RMB1.0 million and all outstanding balances have been offset. No IPTV business transaction in 2020, 2021 and 2022 and total amount due to ZTE9 for IPTV business was nil, nil and nil as of December 31, 2020, 2021 and 2022, respectively. No borrowing lent to ZTE9 in 2020, 2021 and 2022 and total amount due from ZTE9 for outstanding loans was nil, nil and nil as of December 31, 2020, 2021 and 2022, respectively.
143
We charged a service fee to Big Data, a previous equity investee and now a subsidiary of ours, amounted to nil, nil and nil in 2020, 2021 and 2022, respectively. As of December 31, 2020, 2021 and 2022, the total amount due from Big Data was RMB0.1 million, RMB1.5 million and RMB1.1 million, respectively.
In March 2019, we entered into a joint venture agreement with F&F, and subsequently attempted to enter into electric vehicle business. In April 2019, we paid an initial deposit of US$5.0 million to F&F through an interest-free loan from Ark Pacific Associates Limited, an affiliate of Splendid Days Limited. In November 2020, we converted initial deposit of US$5.0 million with F&F into 2,994,011 Class B ordinary shares of FF Intelligent Mobility Global Holdings Ltd. (formerly known as Smart King Limited), the holding company of F&F that operates its electric vehicles business, at a pre-agreed conversion price set forth in the joint venture agreement. As a result of this conversion, the capital commitment in the joint venture agreement was deemed to be released. In July 2021, F&F Intelligent Mobility Global Holdings Ltd. completed a merger with a SPAC company and became a public company F&F Intelligent Electric Inc. (Nasdaq: FFIE). We own 423,053 shares of FFIE after the merger.
In June 2019, we and our wholly-owned subsidiary entered into a share purchase agreement with Comtec Windpark Renewable (Holdings) Co Ltd, a wholly-owned subsidiary of Comtec Solar Systems Group Limited (SEHK: 00712), which was affiliated with Kwok Keung Chau, our independent director. Pursuant to the share purchase agreement, we issued 3,444,882 Class A ordinary shares to purchase 9.9% equity interest in Zhenjiang Kexin Power System Design and Research Company, a lithium battery management system and power storage system supplier.
In February 2020, we entrusted a nominee to hold trust shares of 50% in Nanyang Herbs. In March 2020, Nanyang Herbs entered into a research collaboration agreement with Nanyang Technological University (“NTU”) to jointly provide technology and financial support to fund the research project to embark on evidence-based study to illustrate the medicinal values and efficacies of certain herbs. We have invested an amount of RMB3.3 million to Nanyang Herbs in 2020.
In June 2020, we entered into an investment agreement to establish Shandong Shanyeyunye, where we invested a total of RMB5.0 million in Shanyeyunye for an equity interest of 10%. Shanyeyunye is to establish a joint venture with Shandong Dazhong Digital Culture Technology Co., Ltd. to develop and operates chess and card leisure games in the Province of Shandong. In October 2021, we signed an agreement with a third party to sell our equity.
In August 2020, we entered into an investment agreement with Beijing Naonao, which aims to develop and operate games designed for therapy purposes. We invested RMB3.0 million in Beijing Naonao for an equity interest of 9.09%.
In May 2021, Shanghai IT entered into a joint venture agreement with Tian He (Hainan) Technology Co. Ltd. to establish a joint venture company, Shanghai Jiuciyuan Computer Co., Ltd. (the “Jiu Ciyuan”). Shanghai IT invested RMB 7.16 million for an equity interest of 60%. Jiu Ciyuan will develop technology to create digital avatar images, which could be used in various Apps and Metaverse projects.
In April 2021, we signed a legally binding term sheet on a CAD4 million investment in Skychain Technologies Inc., a company listed in TSX Venture Exchange in Canada. The purpose of the investment is for the construction and operation of a 12 MW cryptocurrency mining facility located in Birtle, Manitoba, Canada. In June 2021, we announced the closing of the investment in Skychain and entered into subscription agreements to purchase share units and debentures issued by Skychain Technologies Inc. However, the construction has not been completed and mining facility has not been delivered to us for deployment of our mining machines on the agreed date. We were not able to deploy our mining machines in this mining facility as Skychain Technologies Inc. failed to complete the construction due to the local regulatory and permitting issues as well as significant construction delays. In response, we have filed a complaint against Skychain and its affiliate Miningsky Technologies (Manitoba) Inc. As of the date of this annual report, we have obtained summary judgement for the portion of CAD2 million of convertible debentures repayment. We are in the process of enforcement.
Loan from Related Parties
Mr. Jun Zhu, the chairman and chief executive officer, extended aggregate of RMB60.0 million, RMB73.9 million, RMB11.0 million, RMB16.1 million in loan to us in 2016, 2017, 2018 and 2019, respectively. The loans are interest-free. We have repaid a total of RMB42.5 million, RMB6.4 million and RMB2.6 million (US$0.4 million) for the years ended December 31, 2020, 2021 and 2022, respectively. As of December 31, 2020, 2021 and 2022, RMB20.6 million, RMB14.1 million and RMB11.5 million (US$1.7 million) of such loan remained outstanding, respectively.
144
Stock Option Grants
See “Item 6. Directors, Senior Management and Employees—B. Compensation—Share Incentive Plan—Eighth Amended and Restated 2004 Stock Option Plan.”
C.Interests of Experts and Counsel
Not applicable.
ITEM 8. FINANCIAL INFORMATION
A.Consolidated Statements and Other Financial Information
We have appended consolidated financial statements filed as part of this annual report.
Legal Proceedings
Due to our failure to repay the Convertible Notes in a timely manner as stipulated in the previous deed of settlement and its amendments, in May 2020, Splendid Days obtained an injunction order from the Court of First Instance of the Hong Kong Special Administrative Region prohibiting our company and some of our subsidiaries and the variable interest entity from disposing our assets worldwide up to the value of US$55.5 million and such injunction order was also registered in the High Court of the Republic of Singapore. In May 2020, Splendid Days also commenced an arbitration proceeding in Hong Kong under the rules of the Hong Kong International Arbitration Centre against our company, our subsidiaries and the variable interest entity. We entered into a Settlement Deed with Splendid Days and other parties named therein to settle the Convertible Notes. The injunction order against us has been discharged. In April 2022 we have negotiated and signed another settlement deed pursuant to which we agreed to pay Splendid Days and a third-party total of approximately US$8.6 million in order to settle outstanding claims under the Convertible Notes. Upon the satisfaction of certain conditions set forth in the foregoing settlement deed, the arbitration proceeding will be terminated. In June 2022 we have paid US$5.4 million and in December 2022 we have paid US$0.2 million to Splendid Days.
Skychain Technologies Inc materially breached the Financing Agreement with us by failing to obtain permits required to complete the cryptocurrency hosting facility in Birtle, Manitoba, Canada and abandoned the construction project as a result. On July 6, 2022, filed a complaint against Skychain and its wholly owned subsidiary Miningsky Technologies (Manitoba) Inc. As of the date of this annual report, we have obtained summary judgement for CAD2 million and are in the processes of enforcement. Skychain has filed the appeal, which was rejected by the court in April 2023.
On August 5, 2022, we filed a compliant against Compute North, LLC for breach of contract under which Compute North should provide a facility to deploy our cryptocurrency machines. Compute North filed an application for bankruptcy and our compliant automatically stayed as a result until the bankruptcy is resolved. In February 2023, the relevant bankruptcy court has approved the bankruptcy reorganization plan.
Other than the foregoing, we are currently not a party to any material legal or administrative proceedings. We may from time to time be subject to various legal or administrative claims and proceedings arising in the ordinary course of business. Litigation or any other legal or administrative proceeding, regardless of the outcome, is likely to result in substantial cost and diversion of our resources, including our management’s time and attention.
Dividend Policy
We currently intend to retain most, if not all, of our available funds and any future earnings for use in the operation of our business. Our board of directors has discretion as to whether we will distribute dividends in the future, subject to applicable laws. In addition, our shareholders may by ordinary resolution declare a dividend, but no dividend may exceed the amount recommended by our board of directors. Even if our board of directors determines to distribute dividends, the form, frequency and amount of our dividends will depend upon our future operations and earnings, capital requirements and surplus, general financial condition, contractual restrictions, legal restrictions and other factors as the board of directors may deem relevant. Any dividend we declare will be paid to the holders of ADSs, subject to the terms of the deposit agreement, to the same extent as holders of our ordinary shares, less the fees and expenses payable under the deposit agreement. Any dividend we declare will be distributed by the depositary bank to the holders of our ADSs. Cash dividends on our ordinary shares, if any, will be paid in U.S. dollars.
145
B.Significant Changes
Except as otherwise disclosed in this annual report, we have not experienced any significant changes since the date of our audited consolidated financial statements included in this annual report.
ITEM 9. THE OFFER AND LISTING
A.Offer and Listing Details
Our ADSs, each currently representing thirty Class A ordinary shares, are listed on the Nasdaq Capital Market. Our ADSs are traded under the symbol “NCTY.” Our ADSs had been listed on the Nasdaq Global Market from December 15, 2004 to October 2018. Effective May 9, 2018, we effected a change of the ratio of the ADSs to ordinary shares from one ADS representing one ordinary share to three ordinary shares. In October 2018, we transferred our listing venue to the Nasdaq Capital Market. Effective October 19, 2020, we effected a change of the ratio of the ADS to our Class A ordinary shares from one ADS representing three Class A ordinary shares to one ADS representing thirty Class A ordinary shares. The change in the ratio of the ADS to our Class A ordinary shares had no impact on our underlying Class A ordinary shares, and no Class A ordinary shares were issued or cancelled in connection with the change in the ratio of the ADS to our Class A ordinary shares.
B.Plan of Distribution
Not applicable.
C.Markets
Our ADSs have been listed on the Nasdaq Capital Market since October 2018 and previously Nasdaq Global Market since December 15, 2004 under the symbol “NCTY.”
D.Selling Shareholders
Not applicable.
E.Dilution
Not applicable.
F.Expenses of the Issue
Not applicable.
ITEM 10. ADDITIONAL INFORMATION
A.Share Capital
Not applicable.
B.Memorandum and Articles of Association
The following are summaries of material provisions of our currently effective Third Amended and Restated Memorandum and Articles of Association, as well as the Companies Act insofar as they relate to the material terms of our ordinary shares.
146
Ordinary Shares
Our ordinary shares are divided into Class A ordinary shares and Class B ordinary shares. Holders of our Class A ordinary shares and Class B ordinary shares have the same rights except for voting and conversion rights. All of our issued and outstanding ordinary shares are fully paid and non-assessable. Our ordinary shares are issued in registered form and are issued when entered in our register of members (shareholders). Every person whose name is entered in our register of members as a registered shareholder is entitled to receive a share certificate within two months of the allotment of such shares. We are not permitted to issue bearer shares.
Conversion
Each Class B ordinary share is convertible into one Class A ordinary share at any time by the holder thereof. Class A ordinary shares are not convertible into Class B ordinary shares under any circumstances. Upon any sale, transfer, assignment or disposition of Class B ordinary shares by a holder thereof to any person who is not an affiliate of such holder, such Class B ordinary shares shall be automatically and immediately converted into the same number of Class A ordinary shares.
Dividends
The holders of our ordinary shares are entitled to such dividends as may be declared by our board of directors. In addition, our shareholders may declare dividends by ordinary resolution, but no dividend shall exceed the amount recommended by our directors. Under the laws of the Cayman Islands, our company may pay a dividend out of either profit or share premium account, provided that in no circumstances may a dividend be paid if this would result in our company being unable to pay its debts as they fall due in the ordinary course of business.
Voting Rights
Holders of our Class A ordinary shares and our Class B ordinary shares shall, at all times, vote together as one class on all matters submitted to a vote by our shareholders at any general meeting of our company. Each Class A ordinary share shall be entitled to one vote, and each Class B ordinary share shall be entitled to one hundred votes, on all matters subject to a vote at general meetings of our company. Voting at any meeting of shareholders is by show of hands unless a poll is demanded. A poll may be demanded by one or more shareholders together holding not less than ten percent of the paid up voting share capital, present in person or by proxy.
A quorum required for a meeting of shareholders consists of holders of not less than one-third of all issued and outstanding shares entitled to vote. Our company may hold an annual general meeting but shall not (unless required by the Companies Act) be obliged to hold an annual general meeting. Annual general meetings and extraordinary general meetings may be convened by our board of directors on its own initiative. In addition, our board of directors is required to convene extraordinary general meetings upon any requisition by shareholders holding in aggregate not less than 33% of our voting share capital. Advance notice of at least seven business days is required for the convening of our annual general meeting and extraordinary general meetings.
An ordinary resolution to be passed by our shareholders requires the affirmative vote of a simple majority of the votes attaching to our ordinary shares cast in a general meeting, while a special resolution requires the affirmative vote of no less than two-thirds of the votes attaching to our ordinary shares cast in a general meeting. A special resolution is required for important matters such as a change of name, a reduction of our share capital, effecting a statutory merger, or amending our memorandum and articles of association. Holders of our ordinary shares may effect certain changes by ordinary resolution, including an increase of our authorized share capital, the consolidation and division of all or any of our share capital into shares of a larger amount than our existing share capital, and the cancellation of any authorized but unissued shares.
Transfer of Shares
Subject to the restrictions of our memorandum and articles of association, as applicable, any of our shareholders may transfer all or any of his or her ordinary shares by an instrument of transfer in the usual or common form or any other form approved by our board. The transferor shall be deemed to remain the holder of the shares until the name of the transferee is entered in the register of members in respect thereof.
147
Liquidation
On the winding up of our company, if the assets available for distribution amongst our shareholders shall be more than sufficient to repay the whole of the share capital at the commencement of the winding up, the surplus shall be distributed amongst our shareholders in proportion to the par value of the shares held by them at the commencement of the winding up. If our assets available for distribution are insufficient to repay all of the paid-up capital, the assets will be distributed so that the losses are borne by our shareholders in proportion to the par value of the shares held by them.
Calls on Shares and Forfeiture of Shares
Our board of directors may from time to time make calls upon shareholders for any moneys unpaid on their shares in a notice served to such shareholders at least 14 days prior to the specified time of payment. The shares that have been called upon and remain unpaid on the specified time are subject to forfeiture.
Redemption, Repurchase and Surrender of Shares
We may issue shares on terms that such shares are subject to redemption, at our option or at the option of the holders of such shares, on such terms and in such manner as may be determined, before the issuance of such shares, by our board of directors. Our company may also repurchase any of our shares (including any redeemable shares) provided that the manner of such purchase has been approved by ordinary resolution of our shareholders or the manner of such purchase is in accordance with our memorandum and articles of association. Under the Companies Act, the redemption or repurchase of any share may be paid out of our company’s profits or out of the proceeds of a fresh issue of shares made for the purpose of such redemption or repurchase, or out of capital (including share premium account and capital redemption reserve) if the company can, immediately following such payment, pay its debts as they fall due in the ordinary course of business. In addition, under the Companies Act no such share may be redeemed or repurchased (a) unless it is fully paid up, (b) if such redemption or repurchase would result in there being no shares outstanding, or (c) if the company has commenced liquidation. In addition, our company may accept the surrender of any fully paid share for no consideration.
Variation of Rights of Shares
If at any time our share capital is divided into different classes of shares, the rights attaching to any class of shares may, subject to our memorandum articles of association, be varied or abrogated either with the written consent of the holders of a majority of the issued shares of that class or with the sanction of a resolution passed by at least a majority of the holders of the shares of that class present in person or by proxy at a separate general meeting of the holders of the shares of that class.
Issuance of Additional Shares
Our Third Amended and Restated Memorandum and Articles of Association authorize our board of directors to issue additional shares from time to time as our board of directors shall determine, to the extent of available authorized but unissued shares.
Our Third Amended and Restated Memorandum and Articles of Association also authorize our board of directors to establish from time to time one or more series of preferred shares and to determine, with respect to any series of preferred shares, the terms and rights of that series, including but not limited to:
| ● | the designation of the series; |
| ● | the number of shares of the series and the subscription price thereof if different from the par value thereof; |
| ● | the dividend rights, dividend rates, conversion rights, voting rights; and |
| ● | the rights and terms of redemption and liquidation preferences |
Our board of directors may issue preferred shares without action by our shareholders to the extent authorized but unissued. Issuance of these shares may dilute the voting power of holders of ordinary shares.
148
Inspection of Books and Records
Holders of our ordinary shares will have no general right under Cayman Islands law to inspect or obtain copies of our list of shareholders or our corporate records (other than a right to receive copies of our memorandum and articles of association and any special resolutions, and a right to inspect our register of mortgages and charges). However, we will provide our shareholders with annual audited financial statements.
Anti-Takeover Provisions
Some provisions of our Third Amended and Restated Memorandum and Articles of Association may discourage, delay or prevent a change of control of our company or management that shareholders may consider favorable, including provisions that:
| ● | authorize our board of directors to issue preferred shares in one or more series and to designate the price, rights, preferences, privileges and restrictions of such preferred shares without any further vote or action by our shareholders; and |
| ● | create a classified board of directors pursuant to which our directors are elected for staggered terms, which means that shareholders can only elect, or remove, a limited number of directors in any given year; and |
| ● | limit the ability of shareholders to requisition and convene general meetings of shareholders. |
However, under Cayman Islands law, our directors may only exercise the rights and powers granted to them under our Third Amended and Restated Memorandum and Articles of Association for a proper purpose and for what they believe in good faith to be in the best interests of our company.
Changes in Capital
We may from time to time by ordinary resolution of our shareholders increase our share capital by such sum, to be divided into shares of such classes and amount, as the resolution shall prescribe.
We may by ordinary resolution of our shareholders:
| ● | consolidate and divide all or any of our share capital into shares of a larger amount than our existing shares; |
| ● | sub-divide our existing shares, or any of them into shares of a smaller amount provided that in the subdivision the proportion between the amount paid and the amount, if any unpaid on each reduced share shall be the same as it was in case of our share from which the reduced share is derived; and |
| ● | cancel any shares which, at the date of the passing of the resolution, have not been taken or agreed to be taken by any person and diminish the amount of its share capital by the amount of the shares so cancelled. |
We may by special resolution of our shareholders reduce our share capital and any capital redemption reserve in any manner authorized by law.
Differences in Corporate Law
The Companies Act of the Cayman Islands is derived, to a large extent, from the older Companies Acts of England, but does not follow recent English law statutory enactments, and accordingly there are significant differences between the Companies Act of the Cayman Islands and the current Companies Act of England. In addition, the Companies Act of the Cayman Islands differs from laws applicable to United States corporations and their shareholders. Set forth below is a summary of certain significant differences between the provisions of the Companies Act applicable to us and the comparable provisions of the laws applicable to companies incorporated in the State of Delaware and their shareholders.
149
Mergers and Similar Arrangements
The Companies Act permits mergers and consolidations between Cayman Islands companies and between Cayman Islands companies and non-Cayman Islands companies. For these purposes, (a) ”merger” means the merging of two or more constituent companies and the vesting of their undertaking, property and liabilities in one of such companies as the surviving company and (b) a ”consolidation” means the combination of two or more constituent companies into a combined company and the vesting of the undertaking, property and liabilities of such companies to the consolidated company. In order to effect such a merger or consolidation, the directors of each constituent company must approve a written plan of merger or consolidation, which must then be authorized by (a) a special resolution of the shareholders of each constituent company, and (b) such other authorization, if any, as may be specified in such constituent company’s articles of association. The written plan of merger or consolidation must be filed with the Registrar of Companies together with a declaration as to the solvency of the consolidated or surviving company, a declaration as to the assets and liabilities of each constituent company and an undertaking that a copy of the certificate of merger or consolidation will be given to the members and creditors of each constituent company and that notification of the merger or consolidation will be published in the Cayman Islands Gazette. Save in certain limited circumstances, a shareholder of a Cayman Islands constituent company who dissents from the merger or consolidation is entitled to payment of the fair value of his shares (which, if not agreed between the parties, will be determined by the Cayman Islands court) upon dissenting to the merger or consolidation, provided the dissenting shareholder complies strictly with the procedures set out in the Companies Act. The exercise of dissenter rights will preclude the exercise by the dissenting shareholder of any other rights to which he or she might otherwise be entitled by virtue of holding shares, save for the right to seek relief on the grounds that the merger or consolidation is void or unlawful. Court approval is not required for a merger or consolidation which is effected in compliance with these statutory procedures.
In addition to the statutory provisions relating to mergers and considerations, the Companies Act also contains statutory provisions that facilitate the reconstruction and amalgamation of companies by way of schemes of arrangement, provided that the arrangement is approved by a majority in number of each class of shareholders or creditors with whom the arrangement is to be made, and who must in addition represent three-fourths in value of each such class of shareholders or creditors, as the case may be, that are present and voting either in person or by proxy at a meeting, or meetings, convened for that purpose. The convening of the meetings and subsequently the arrangement must be sanctioned by the Grand Court of the Cayman Islands. While a dissenting shareholder has the right to express to the court the view that the transaction ought not to be approved, the Grand Court of the Cayman Islands can be expected to approve the arrangement if it determines that:
| ● | the statutory provisions as to the required majority vote have been met; |
| ● | the shareholders have been fairly represented at the meeting in question and the statutory majority are acting bona fide without coercion of the minority to promote interests adverse to those of the class; |
| ● | the arrangement is such that may be reasonably approved by an intelligent and honest man of that class acting in respect of his interest; and |
| ● | the arrangement is not one that would more properly be sanctioned under some other provision of the Companies Act. |
The Companies Act also contains a statutory power of compulsory acquisition which may facilitate the “squeeze out” of dissentient minority shareholder upon a tender offer. When a tender offer is made and accepted by holders of 90% of the shares affected within four months, the offeror may, within a two-month period commencing on the expiration of such four month period, require the holders of the remaining shares to transfer such shares on the terms of the offer. An objection can be made to the Grand Court of the Cayman Islands but this is unlikely to succeed in the case of an offer which has been so approved unless there is evidence of fraud, bad faith or collusion.
If an arrangement and reconstruction by way of scheme of arrangement is thus approved and sanctioned, or if a tender offer is made and accepted, in accordance with the foregoing statutory provisions, a dissenting shareholder would have no rights comparable to appraisal rights, which would otherwise ordinarily be available to dissenting shareholders of Delaware corporations, providing rights to receive payment in cash for the judicially determined value of the shares.
150
Shareholders’ Suits
In principle, we will normally be the proper plaintiff to sue for a wrong done to us as a company, and as a general rule, a derivative action may ordinarily not be brought by a minority shareholder. However, based on English authority, which would in all likelihood be of persuasive authority in the Cayman Islands, the Cayman Islands courts can be expected (and have had occasion) to follow and apply the common law principles (namely the rule in Foss v. Harbottle and the exceptions thereto) which permit a minority shareholder to commence a class action against, or derivative actions in the name of, our company to challenge:
| ● | an act which is ultra vires or illegal and is therefore incapable of ratification by the shareholders, |
| ● | an act which constitutes a fraud against the minority where the wrongdoers are themselves in control of the company, and |
| ● | an act which requires a resolution with a qualified (or special) majority (i.e. more than a simple majority) which has not been obtained. |
Indemnification of Directors and Officers and Limitation of Liability
Cayman Islands law does not limit the extent to which a company’s memorandum and articles of association may provide for indemnification of officers and directors, except to the extent any such provision may be held by the Cayman Islands courts to be contrary to public policy, such as to provide indemnification against civil fraud or the consequences of committing a crime. Our Third Amended and Restated Memorandum and Articles of Association provides that we shall indemnify each of our directors and officers against all actions, proceedings, costs, charges, expenses, losses, damages or liabilities incurred or sustained by such director or officer in connection with the execution or discharge of his duties, powers, authorities or discretions as a director or officer, including without prejudice to the generality of the foregoing, any costs, expenses, losses or liabilities incurred by him in defending any civil proceedings concerning our company or its affairs in any court whether in the Cayman Islands or elsewhere. This standard of conduct is generally the same as permitted under the Delaware General Corporation Law for a Delaware corporation.
In addition, we have entered into indemnification agreements with our directors and executive officers that provide such persons with additional indemnification beyond that provided in our Third Amended and Restated Memorandum and Articles of Association.
Insofar as indemnification for liabilities arising under the Securities Act may be permitted to our directors, officers or persons controlling us under the foregoing provisions, we have been informed that in the opinion of the SEC, such indemnification is against public policy as expressed in the Securities Act and is therefore unenforceable.
Directors’ Fiduciary Duties
Under Delaware corporate law, a director of a Delaware corporation has a fiduciary duty to the corporation and its shareholders. This duty has two components: the duty of care and the duty of loyalty. The duty of care requires that a director act in good faith, with the care that an ordinarily prudent person would exercise under similar circumstances. Under this duty, a director must inform himself of, and disclose to shareholders, all material information reasonably available regarding a significant transaction. The duty of loyalty requires that a director acts in a manner he reasonably believes to be in the best interests of the corporation. He must not use his corporate position for personal gain or advantage. This duty prohibits self-dealing by a director and mandates that the best interest of the corporation and its shareholders take precedence over any interest possessed by a director, officer or controlling shareholder and not shared by the shareholders generally. In general, actions of a director are presumed to have been made on an informed basis, in good faith and in the honest belief that the action taken was in the best interests of the corporation. However, this presumption may be rebutted by evidence of a breach of one of the fiduciary duties. Should such evidence be presented concerning a transaction by a director, the director must prove the procedural fairness of the transaction, and that the transaction was of fair value to the corporation.
151
As a matter of Cayman Islands law, a director of a Cayman Islands company is in the position of a fiduciary with respect to the company and therefore he owes the following duties to the company—a duty to act in good faith in the best interests of the company, a duty not to make a personal profit based on his position as director (unless the company permits him to do so), a duty not to put himself in a position where the interests of the company conflict with his personal interest or his duty to a third party and a duty to exercise powers for the purpose for which such powers were intended. A director of a Cayman Islands company owes to the company a duty to act with skill and care. It was previously considered that a director need not exhibit in the performance of his duties a greater degree of skill than may reasonably be expected from a person of his knowledge and experience. However, English and Commonwealth courts have moved towards an objective standard with regard to the required skill and care and these authorities are likely to be followed in the Cayman Islands.
Shareholder Action by Written Consent
Under the Delaware General Corporation Law, a corporation may eliminate the right of shareholders to act by written consent by amendment to its certificate of incorporation. The Companies Act and our Third Amended and Restated Memorandum and Articles of Association provide that shareholders may approve corporate matters by way of a unanimous written resolution signed by or on behalf of each shareholder who would have been entitled to vote on such matter at a general meeting without a meeting being held.
Shareholder Proposals
Under the Delaware General Corporation Law, a shareholder has the right to put any proposal before the annual meeting of shareholders, provided it complies with the notice provisions in the governing documents. A special meeting may be called by the board of directors or any other person authorized to do so in the governing documents, but shareholders may be precluded from calling special meetings.
The Companies Act provides shareholders with only limited rights to requisition a general meeting and does not provide shareholders with any right to put any proposal before a general meeting. However, these rights may be provided in a company’s articles of association. Our Third Amended and Restated Memorandum and Articles of Association allow our shareholders holding not less than 33% of the share capital of our company carrying the right of voting at general meetings of our company to requisition a shareholder’s meeting, in which case our directors are obligated to convene an extraordinary general meeting and to put the resolutions so requisitioned to a vote at such meeting. Other than this right to requisition a shareholders’ meeting, our Third Amended and Restated Articles of Association do not provide our shareholders other right to put proposal before annual general meetings or extraordinary general meetings not called by such shareholders. As a Cayman Islands exempted company, we are not obliged by law to call shareholders’ annual general meetings.
Cumulative Voting
Under the Delaware General Corporation Law, cumulative voting for elections of directors is not permitted unless the corporation’s certificate of incorporation specifically provides for it. Cumulative voting potentially facilitates the representation of minority shareholders on a board of directors since it permits the minority shareholder to cast all the votes to which the shareholder is entitled on a single director, which increases the shareholder’s voting power with respect to electing such director. While there is nothing under the laws of the Cayman Islands which specifically prohibits or restricts the creation of cumulative voting rights for the election of directors of our company, it is not a concept that is accepted as a common practice in the Cayman Islands, and our company has made no provisions in our memorandum and articles of association to allow cumulative voting for such elections. As a result, our shareholders are not afforded any less protections or rights on this issue than shareholders of a Delaware corporation.
Removal of Directors
Under the Delaware General Corporation Law, a director of a corporation with a classified board may be removed only for cause with the approval of a majority of the outstanding shares entitled to vote, unless the certificate of incorporation provides otherwise. Under our Third Amended and Restated Memorandum and Articles of Association, subject to certain restrictions as contained therein, directors may be removed with or without cause, by an ordinary resolution of our shareholders. A director shall hold office until the expiration of his or her term or his or her successor shall have been elected and qualified, or until his or her office is otherwise vacated. In addition, a director’s office shall be vacated if the director (i) becomes bankrupt or makes any arrangement or composition with his creditors; (ii) is found to be or becomes of unsound mind or dies; (iii) resigns his office by notice in writing to the company; (iv) without special leave of absence from our board of directors, is absent from meetings of our board for six consecutive months and the board resolves that his office be vacated; or (v) is removed from office pursuant to any other provisions of our Third Amended and Restated Memorandum and Articles of Association.
152
Transactions with Interested Shareholders
The Delaware General Corporation Law contains a business combination statute applicable to Delaware corporations whereby, unless the corporation has specifically elected not to be governed by such statute by amendment to its certificate of incorporation, it is prohibited from engaging in certain business combinations with an “interested shareholder” for three years following the date that such person becomes an interested shareholder. An interested shareholder generally is a person or a group who or which owns or owned 15% or more of the target’s outstanding voting share within the past three years. This has the effect of limiting the ability of a potential acquirer to make a two-tiered bid for the target in which all shareholders would not be treated equally. The statute does not apply if, among other things, prior to the date on which such shareholder becomes an interested shareholder, the board of directors approves either the business combination or the transaction which resulted in the person becoming an interested shareholder. This encourages any potential acquirer of a Delaware corporation to negotiate the terms of any acquisition transaction with the target’s board of directors.
Cayman Islands law has no comparable statute. As a result, we cannot avail ourselves of the types of protections afforded by the Delaware business combination statute. However, although Cayman Islands law does not regulate transactions between a company and its significant shareholders, the directors of the Company are required to comply with the fiduciary duties which they owe to the Company under Cayman Islands law, including the duty to ensure that, in their opinion, any such transactions entered into are bona fide in the best interests of the Company, and are entered into for a proper corporate purpose and not with the effect of constituting a fraud on the minority shareholders.
Dissolution; Winding up
Under the Delaware General Corporation Law, unless the board of directors approves the proposal to dissolve, dissolution must be approved by shareholders holding 100% of the total voting power of the corporation. Only if the dissolution is initiated by the board of directors may it be approved by a simple majority of the corporation’s outstanding shares. Delaware law allows a Delaware corporation to include in its certificate of incorporation a supermajority voting requirement in connection with dissolutions initiated by the board.
Under Cayman Islands law, a company may be wound up by either an order of the courts of the Cayman Islands or by a special resolution of its members or, if the company is unable to pay its debts as they fall due, by an ordinary resolution of its members. The court has authority to order winding up in a number of specified circumstances including where it is, in the opinion of the court, just and equitable to do so.
Variation of Rights of Shares
Under the Delaware General Corporation Law, a corporation may vary the rights of a class of shares with the approval of a majority of the outstanding shares of such class, unless the certificate of incorporation provides otherwise. Under our Third Amended and Restated Articles of Association, if at any time our share capital is divided into different classes of shares, the rights attaching to any class (unless otherwise provided by the terms of issue of the shares of that class) may, subject to our Memorandum and Articles of Association, be varied or abrogated with the consent in writing of the holders of a majority of the issued shares of that class or with the sanction of a resolution passed by at least a majority of the holders of the shares of that class present in person or by proxy at a separate general meeting of the holders of the shares of that class.
Amendment of Governing Documents
Under the Delaware General Corporation Law, a corporation’s governing documents may be amended with the approval of a majority of the outstanding shares entitled to vote, unless the certificate of incorporation provides otherwise. Under Cayman Islands law and our Third Amended and Restated Memorandum and Articles of Associations, our Third Amended and Restated Memorandum and Articles of Association may only be amended with a special resolution of our shareholders.
Rights of Non-resident or Foreign Shareholders
There are no limitations imposed by our Third Amended and Restated Memorandum and Articles of Association on the rights of non-resident or foreign shareholders to hold or exercise voting rights on our shares. In addition, there are no provisions in our Third Amended and Restated Memorandum and Articles of Association which require our company to disclose shareholder ownership above any particular ownership threshold.
153
C.Material Contracts
We have not entered into any material contracts other than in the ordinary course of business and other than those described in “Item 4. Information on the Company” or elsewhere in this annual report.
D.Exchange Controls
See “Item 4. Information on the Company—B. Business Overview—Government Regulations—Regulations on Foreign Currency Exchange and Dividend Distribution.”
E.Taxation
Cayman Islands Taxation
In the opinion of our Cayman Islands counsel, Maples and Calder (Hong Kong) LLP, the Cayman Islands currently levies no taxes on individuals or corporations based upon profits, income, gains or appreciation and there is no taxation in the nature of inheritance tax or estate duty. No Cayman Islands stamp duty will be payable unless an instrument is executed in, or after execution, brought into, or produced before a court of the Cayman Islands. The Cayman Islands is not party to any double tax treaties which are applicable to payments made to or by our company. There are no exchange control regulations or currency restrictions in the Cayman Islands.
Payments of dividends and capital in respect of our shares will not be subject to taxation in the Cayman Islands and no withholding will be required on the payment of a dividend or capital to any holder of our shares, nor will gains derived from the disposal of our shares be subject to Cayman Islands income or corporation tax.
Chinese mainland Taxation
If we are considered a resident enterprise of Chinese mainland under the EIT Law, our shareholders and ADS holders who are deemed non-resident enterprises may be subject to the 10% EIT on the dividends payable by us or any gains realized from the transfer of our shares or ADSs, if such income is deemed derived from Chinese mainland, provided that (i) such foreign enterprise investor has no establishment or premises in Chinese mainland, or (ii) it has establishment or premises in Chinese mainland but its income derived from Chinese mainland has no real connection with such establishment or premises. Furthermore, if we are considered a resident enterprise of Chinese mainland and relevant PRC tax authorities consider the dividends we pay with respect to our shares or ADSs and the gains realized from the transfer of our shares or ADSs to be income derived from sources within Chinese mainland, it is also possible that such dividends and gains earned by non-resident individuals may be subject to the 20% individual income tax in Chinese mainland. It is uncertain whether, if we are considered a Chinese mainland resident enterprise, holders of our shares or ADSs would be able to claim the benefit of tax treaties or arrangements entered into between Chinese mainland and other jurisdictions.
If we are required under the tax law of Chinese mainland to withhold Chinese mainland income tax on our dividends payable to our non-Chinese mainland resident shareholders and ADS holders, or if any gains realized from the transfer of our shares or ADSs by our non-Chinese mainland resident shareholders and ADS holders are subject to the EIT or the individual income tax, your investment in our shares or ADSs could be materially and adversely affected.
U.S. Federal Income Taxation
The following discussion is a summary of U.S. federal income tax considerations to U.S. Holders (as defined below) relating to the ownership and disposition of the ADSs or ordinary shares. This discussion applies only to U.S. Holders of the ADSs or ordinary shares as “capital assets” (generally, property held for investment). This discussion is based on the tax laws of the United States in effect as of the date of this annual report and on U.S. Treasury regulations in effect or, in some cases, proposed as of the date of this annual report, as well as judicial and administrative interpretations thereof available on or before such date. All of the foregoing authorities are subject to change, which change could apply retroactively and could affect the tax consequences described below.
The following discussion is for general information only and does not address all of the tax considerations that may be relevant to any particular investor or to persons in special tax situations such as:
| ● | banks and other financial institutions; |
154
| ● | insurance companies; |
| ● | pension plans; |
| ● | cooperatives; |
| ● | regulated investment companies; |
| ● | real estate investment trusts; |
| ● | broker-dealers; |
| ● | traders that elect to use a mark-to-market method of accounting; |
| ● | U.S. expatriates or entities subject to the U.S. anti-inversion rules; |
| ● | tax-exempt entities (including private foundations); |
| ● | persons liable for alternative minimum tax; |
| ● | persons whose functional currency is not the U.S. dollar; |
| ● | persons holding ADSs or ordinary shares as part of a straddle, hedging, conversion or integrated transaction for U.S. federal income tax purposes; |
| ● | persons holding ADSs or ordinary shares through a bank, financial institution or other entity, or a branch thereof, located, organized or resident outside the United States; |
| ● | persons that directly, indirectly or constructively own 10% or more of our stock (by vote or value); |
| ● | partnerships or other pass-through entities, or persons holding ADSs or ordinary shares through such entities; or |
| ● | persons who acquired ADSs or ordinary shares pursuant to the exercise of any employee share option or otherwise as compensation. |
In addition, the discussion below does not address any U.S. state, local or non-U.S. tax considerations, the Medicare tax, alternative minimum tax, or any non-income tax (such as U.S. federal estate or gift tax) considerations.
U.S. HOLDERS ARE URGED TO CONSULT THEIR TAX ADVISORS REGARDING THE APPLICATION OF THE U.S. FEDERAL TAX RULES TO THEIR PARTICULAR CIRCUMSTANCES AS WELL AS THE STATE, LOCAL, NON-U.S. AND OTHER TAX CONSEQUENCES TO THEM OF THE OWNERSHIP AND DISPOSITION OF ADSs OR ORDINARY SHARES.
For the purpose of this discussion, a “U.S. Holder” is a beneficial owner of ADSs or ordinary shares that is, for U.S. federal income tax purposes:
| ● | an individual who is a citizen or resident of the United States; |
| ● | a corporation (or other entity taxable as a corporation for U.S. federal income tax purposes) organized under the laws of the United States, any state thereof or the District of Columbia; |
| ● | an estate, the income of which is subject to U.S. federal income taxation regardless of its source; or |
155
| ● | a trust that (1) is subject to the primary supervision of a court within the United States and the control of one or more U.S. persons for all substantial decisions or (2) has a valid election in effect under applicable U.S. Treasury regulations to be treated as a U.S. person. |
If a partnership (or other entity taxable as a partnership for U.S. federal income tax purposes) is a beneficial owner of our ADSs or ordinary shares, the tax treatment of a partner in such partnership will depend on the status of such partner and the activities of such partnership. If you are a partner or a partnership holding our ADSs or ordinary shares, you are urged to consult your tax advisor as to the particular U.S. federal income tax considerations of an investment in the ADSs or ordinary shares that is applicable to you.
It is generally expected that a U.S. Holder of ADSs should be treated, for U.S. federal income tax purposes, as the beneficial owner of the underlying Class A ordinary shares represented by the ADSs. The remainder of this discussion assumes that a U.S. Holder of ADSs will be treated in this manner. Predicated upon such treatment, deposits or withdrawals of our ordinary shares for our ADSs will not be subject to U.S. federal income tax.
Passive Foreign Investment Company Considerations
A non-U.S. corporation will be a PFIC for any taxable year if either:
| ● | at least 75% of its gross income for such year consists of certain types of passive income (the “income test”); or |
| ● | at least 50% of the value of its assets (generally determined on the basis of a quarterly average) is attributable to assets that produce or are held for the production of passive income (the “asset test”). |
For this purpose, cash and assets readily convertible into cash are generally classified as passive assets and goodwill and other unbooked intangibles associated with active business activities may generally be classified as non-passive assets. Passive income generally includes, among other things, dividends, interest, royalties and rents (other than certain royalties and rents derived in the active conduct of a trade or business and not derived from a related person), and gains from the disposition of passive assets.
We will be treated as owning our proportionate share of the assets and earning our proportionate share of the income of any other corporation in which we own, directly or indirectly, at least 25% (by value) of the stock.
Based on the market price of our ADSs and the nature and composition of our assets, we do not believe that we were a PFIC for United States federal income tax purposes for our taxable year ended December 31, 2022.
Further, as previously disclosed, although not free from doubt, we believe that we were a PFIC for U.S. federal income tax purposes for prior years including our taxable year ended December 31, 2021. In addition, it is possible that one or more of our subsidiaries were also PFICs for such years for U.S. federal income tax purposes. Because there are uncertainties in the application of the relevant rules and PFIC status is a factual determination made annually after the close of each taxable year, there can be no assurance that we will not be a PFIC for the current taxable year or any future taxable year. In addition, it is possible that the IRS may challenge our classification of certain income and assets as non-passive, which may result in our company being or becoming a PFIC in any taxable year. If we are a PFIC for any taxable year during which you hold ADSs or ordinary shares, we generally will continue to be treated as a PFIC with respect to you for all succeeding years during which you hold ADSs or ordinary shares. However, if we cease to be a PFIC, provided that you have not made a mark-to-market election, as described below, you may avoid some of the adverse effects of the PFIC regime by making a “deemed sale” election with respect to the ADSs or ordinary shares, as applicable. If such election is made, you will be deemed to have sold our ADSs or ordinary shares you hold at their fair market value and any gain from such deemed sale would be subject to the rules described below under “Passive Foreign Investment Company Rules.” After the deemed sale election, so long as we do not become a PFIC in a subsequent taxable year, your ADSs or ordinary shares with respect to which such election was made will not be treated as shares in a PFIC and you will not be subject to the rules described below with respect to any “excess distribution” you receive from us or any gain from an actual sale or other disposition of the ADSs or ordinary shares. The rules dealing with deemed sale elections are very complex. You are strongly urged to consult your tax advisors as to the possibility and consequences of making a deemed sale election if we cease to be a PFIC and such election becomes available to you.
156
Passive Foreign Investment Company Rules
For each taxable year that we are treated as a PFIC with respect to you, you will be subject to special tax rules with respect to any “excess distribution” you receive and any gain you recognize from a sale or other disposition (including a pledge) of the ADSs or ordinary shares, unless you make a “mark-to-market” election as discussed below. Distributions you receive in a taxable year that are greater than 125% of the average annual distributions you received during the shorter of the three preceding taxable years or your holding period for the ADSs or ordinary shares will be treated as an excess distribution. Under the PFIC rules, if you receive any excess distribution or recognize any gain from a sale or other disposition of the ADSs or ordinary shares:
| ● | the excess distribution or recognized gain will be allocated ratably over your holding period for the ADSs or ordinary shares; |
| ● | the amount allocated to the current taxable year, and any taxable years in your holding period prior to the first taxable year in which we became a PFIC (a “pre-PFIC year”), will be taxable as ordinary income; |
| ● | the amount allocated to each prior taxable year, other than a pre-PFIC year, will be subject to the highest tax rate in effect for individuals or corporations, as applicable to the U.S. Holder for each such year; and |
| ● | the interest charge generally applicable to underpayments of tax will be imposed on the resulting tax attributable to each prior taxable year other than a pre-PFIC year. |
The tax liability for amounts allocated to years prior to the year of disposition or excess distribution cannot be offset by any net operating losses for such years, and gains (but not losses) from the sale or other disposition of the ADSs or ordinary shares cannot be treated as capital, even if you hold the ADSs or ordinary shares as capital assets.
If we are a PFIC for any taxable year and any of non-U.S. subsidiaries is also a PFIC, a U.S. Holder would be treated as owning a proportionate amount (by value) of the shares of the lower-tier PFIC for purposes of the application of these rules, and could incur liability for the deferred tax and interest charge described below if either (1) we receive a distribution from, or dispose of all or part of our interest in, the lower-tier PFICs or (2) you dispose of all or part of your ADSs or ordinary shares. It is possible that one or more of our subsidiaries were also PFICs for prior taxable years. You should consult your tax advisors regarding the application of the PFIC rules to any of our subsidiaries.
The tax liability for amounts allocated to years prior to the year of disposition of “excessive distribution” cannot be offset by any net operating losses for such years, and gains (but not losses) realized on the sale of the ADSs or ordinary shares cannot be treated as capital, even if you hold the ADSs or ordinary shares as capital assets.
Alternatively, a U.S. Holder of “marketable stock” (as defined below) of a PFIC may make a mark-to-market election for such stock to elect out of the PFIC rules described above regarding excess distributions and recognized gains. If you make a valid mark-to-market election for the ADSs or ordinary shares, you will include in income for each year that we are a PFIC an amount equal to the excess, if any, of the fair market value of the ADSs or ordinary shares as of the close of your taxable year over your adjusted basis in such ADSs or ordinary shares. You will be allowed a deduction for the excess, if any, of the adjusted basis of the ADSs or ordinary shares over their fair market value as of the close of the taxable year. However, deductions will be allowable only to the extent of any net mark-to-market gains on the ADSs or ordinary shares included in your income for prior taxable years. Amounts included in your income under a mark-to-market election, as well as gain on the actual sale or other disposition of the ADSs or ordinary shares, will be treated as ordinary income. Ordinary loss treatment will apply to the deductible portion of any mark-to-market loss on the ADSs or ordinary shares, as well as to any loss from the actual sale or other disposition of the ADSs or ordinary shares, to the extent that the amount of such loss does not exceed the net mark-to-market gains previously included for such ADSs or ordinary shares. Your basis in the ADSs or ordinary shares will be adjusted to reflect any such income or loss amounts. If you make a mark-to-market election, any distributions that we make generally would be subject to the tax rules discussed below under “—Taxation of Dividends and Other Distributions on the ADSs or Ordinary Shares,” except that the lower tax rate applicable to qualified dividend income would not apply.
157
The mark-to-market election is available only for “marketable stock,” which is stock that is traded in greater than de minimis quantities on at least 15 days during each calendar quarter (“regularly traded”) on a qualified exchange or other market, as defined in applicable U.S. Treasury regulations. Although our ADSs are currently listed on, and historically regularly traded on, Nasdaq, which is a qualified exchange or other market for these purposes, no assurance can be given that the ADSs will be regularly traded on an established securities market in the United States for any taxable year. However, as mentioned above, on November 17, 2022 and on earlier dates, we received written notifications from Nasdaq advising us that we were not in compliance with certain continued listing requirements but we have regained compliance following each notification. See “Item 3. Key Information—D. Risk Factors— General Risks Related to Our Shares, ADSs and Warrants— Our ADSs may be delisted from the Nasdaq Capital Market as a result of our not meeting the Nasdaq Capital Market continued listing requirements.” If our ADSs are delisted, and are not otherwise readily tradable on an established securities market in the United States, as described above, our ADSs would not be treated as “marketable stock” for these purposes and a U.S. Holder would not be eligible to make a mark-to-market election with respect to our ADSs. If any of our subsidiaries are or become PFICs, the mark-to-market election will technically not be available with respect to the shares of such subsidiaries that are treated as owned by you. Consequently, you could be subject to the PFIC rules with respect to income of the lower-tier PFICs the value of which already had been taken into account indirectly via mark-to-market adjustments. You should consult your tax advisors as to the availability and desirability of a mark-to-market election, as well as the impact of such election on interests in any lower-tier PFICs.
We do not intend to provide information necessary for U.S. Holders to make qualified electing fund elections which, if available, would result in tax treatment different from (and generally less adverse than) the general tax treatment for PFICs described above.
Unless otherwise provided by the U.S. Treasury, each U.S. shareholder of a PFIC is required to file an annual report containing such information as the U.S. Treasury may require. In addition, if you hold ADSs or ordinary shares in any year in which we are a PFIC, you will be required to file IRS Form 8621 regarding distributions received on the ADSs or ordinary shares and any gain realized on the disposition of the ADSs or ordinary shares. You should consult your tax advisors regarding any reporting requirements that may apply to you.
YOU ARE STRONGLY URGED TO CONSULT YOUR TAX ADVISORS REGARDING THE IMPACT OF OUR BEING A PFIC FOR PRIOR YEARS INCLUDING OUR TAXABLE YEAR ENDED DECEMBER 31, 2021 ON YOUR INVESTMENT IN OUR ADSs AND ORDINARY SHARES AS WELL AS THE APPLICATION OF THE PFIC RULES AND THE POSSIBILITY OF MAKING A MARK-TO-MARKET OR DEEMED SALE ELECTION.
Taxation of Dividends and Other Distributions on the ADSs or Ordinary Shares
Subject to the discussion above under “Passive Foreign Investment Company Rules,” the gross amount of any distribution we make to you with respect to the ADSs or ordinary shares generally will be includible in your gross income as dividend income on the date of receipt by the depositary, in the case of ADSs, or by you, in the case of ordinary shares, but only to the extent that the distribution is paid out of our current or accumulated earnings and profits (as computed under U.S. federal income tax principles). The dividends will not be eligible for the dividends-received deduction allowed to corporations in respect of dividends received from other U.S. corporations. To the extent the amount of the distribution exceeds our current and accumulated earnings and profits, (as computed under U.S. federal income tax principles) such excess amount will be treated first as a tax-free return of your tax basis in your ADSs or ordinary shares, and then, to the extent such excess amount exceeds your tax basis, as a capital gain. Because we do not intend to determine our earnings and profits on the basis of U. S. federal income tax principles, any distribution paid will generally be reported as a “dividend” for U. S. federal income tax purposes.
158
With respect to certain non-corporate U.S. Holders, including individual U.S. Holders, dividends will be taxed at the lower capital gains rate applicable to “qualified dividend income,” provided that (1) the ADSs or ordinary shares, as applicable, are readily tradable on an established securities market in the United States, or we are eligible for the benefits of a qualifying income tax treaty with the United States that includes an exchange of information program, (2) we are neither a PFIC nor treated as such with respect to you for the taxable year in which the dividend was paid and the preceding taxable year, and (3) certain holding period requirements are met. Under IRS authority, common or ordinary shares, or ADSs representing such shares, are considered for the purpose of clause (1) above to be readily tradable on an established securities market in the United States if they are listed on Nasdaq, as are our ADSs (but not our ordinary shares). There can be no assurance that our ADSs will be considered readily tradable on an established securities market in the United States in later years, and the ADSs are expected to be readily tradable for so long as they continue to be listed on the Nasdaq, although there can be no assurance in this regard. However, as mentioned above, on November 17, 2022 and on earlier dates, we received written notifications from Nasdaq advising us that we were not in compliance with certain continued listing requirements but we have regained compliance following each notification. See “Item 3. Key Information—D. Risk Factors— General Risks Related to Our Shares, ADSs and Warrants— Our ADSs may be delisted from the Nasdaq Capital Market as a result of our not meeting the Nasdaq Capital Market continued listing requirements.” If our ADSs are delisted, and are not otherwise readily tradable on an established securities market in the United States, dividends received on our ADSs would generally not be eligible to be taxed as dividend income from a qualified foreign corporation. Since we do not expect that our ordinary shares will be listed on an established securities market in the United States, it is unclear if the dividends that we pay on our ordinary shares which are not backed by ADSs currently meet the conditions required for the reduced tax rate. Furthermore, as previously disclosed, while we do not believe that we were a PFIC for United States federal income tax purposes for our taxable year ended December 31, 2022, we believe that we were a PFIC for U.S. federal income tax purposes for prior taxable years including our taxable year ended December 31, 2021. If we are treated as a “resident enterprise” for PRC tax purposes under the EIT Law (see “Item 3. Key Information—D. Risk Factors—Risks Related to Our Company and Our Industry—The income tax laws of Chinese mainland may increase our tax burden or the tax burden on the holders of our shares or ADSs, and tax benefits available to us may be reduced or repealed, causing the value of your investment in us to suffer”), we may be eligible for the benefits of the income tax treaty between the United States and Chinese mainland (the “Treaty”). You should consult your tax advisors regarding the availability of the lower capital gains rate applicable to qualified dividend income for dividends paid with respect to our ADSs or ordinary shares.
Dividends will constitute foreign source income for foreign tax credit limitation purposes. If the dividends are taxed as qualified dividend income (as discussed above), the amount of the dividend taken into account for purposes of calculating the foreign tax credit limitation in general will be limited to the gross amount of the dividend, multiplied by the reduced tax rate applicable to qualified dividend income and divided by the highest tax rate normally applicable to dividends. The limitation on foreign taxes eligible for credit is calculated separately with respect to specific classes of income. For this purpose, dividends distributed by us with respect to the ADSs or ordinary shares generally will constitute “passive category income” but could, in the case of certain U.S. Holders, constitute “general category income.”
If Chinese mainland withholding taxes apply to dividends paid to you with respect to our ADSs or ordinary shares (see “Item 3. Key Information—D. Risk Factors—Risks Related to Our Company and Our Industry—The income tax laws of Chinese mainland may increase our tax burden or the tax burden on the holders of our shares or ADSs, and tax benefits available to us may be reduced or repealed, causing the value of your investment in us to decrease”), subject to certain conditions and limitations, such Chinese mainland withholding taxes may be treated as foreign taxes eligible for credit against your U.S. federal income tax liability. The rules relating to the determination of the foreign tax credit are complex, and you should consult your tax advisors regarding the availability of a foreign tax credit in your particular circumstances, including the effects of any applicable income tax treaties.
As discussed above, while we do not believe that we were a PFIC for United States federal income tax purposes for our taxable year ended December 31, 2022, we believe that we were a PFIC for prior taxable years including our taxable year ended December 31, 2021. You are urged to consult your tax advisors regarding the availability of the reduced tax rate on dividends with respect to our ADSs or ordinary shares in your particular circumstances.
159
Taxation of Disposition of the ADSs or Ordinary Shares
Subject to the discussion above under “Passive Foreign Investment Company Rules,” you will recognize taxable gain or loss on any sale, exchange or other taxable disposition of an ADS or ordinary share equal to the difference between the amount realized (in U.S. dollars) for the ADS or ordinary share and your tax basis (in U.S. dollars) in the ADS or ordinary share. If the consideration you receive for the ADS or ordinary share is not paid in U.S. dollars, the amount realized will be the U.S. dollar value of the payment received. In general, the U.S. dollar value of such a payment will be determined on the date of receipt of payment if you are a cash basis taxpayer and on the date of disposition if you are an accrual basis taxpayer. However, if the ADSs or ordinary shares, as applicable, are treated as traded on an established securities market and you are either a cash basis taxpayer or an accrual basis taxpayer who has made a special election, you will determine the U.S. dollar value of the amount realized in a foreign currency by translating the amount received at the spot rate of exchange on the settlement date of the sale. The gain or loss generally will be a capital gain or loss. If you are a non-corporate U.S. Holder, including an individual U.S. Holder, that has held the ADS or ordinary share for more than one year, you generally will be eligible for reduced tax rates. The deductibility of capital losses is subject to limitations.
Any gain or loss that you recognize on a disposition of ADSs or ordinary shares generally will be treated as U.S. source income or loss for foreign tax credit limitation purposes (in the case of loss, subject to certain limitations).
As described in “Item 10. Additional Information—E. Taxation—Chinese Mainland Taxation,” if we are deemed to be a resident enterprise of Chinese mainland under the EIT Law, gains from the disposition of the ADSs or ordinary shares may be subject to Chinese mainland income tax and will generally be U.S. source, which may limit the ability to receive a foreign tax credit. If a U.S. Holder is eligible for the benefits of the Treaty, such holder may be able to elect to treat such gain as Chinese mainland source income under the Treaty. Pursuant to recently issued U.S. Treasury regulations, however, if a U.S. Holder is not eligible for the benefits of the Treaty or does not elect to apply the Treaty, then such holder may not be able to claim a foreign tax credit arising from any Chinese mainland tax imposed on the disposition of the ADSs or ordinary shares. The rules regarding foreign tax credits and deduction of foreign taxes are complex. U.S. Holders should consult their tax advisors regarding the availability of a foreign tax credit or deduction in light of their particular circumstances, including their eligibility for benefits under the Treaty, and the potential impact of the recently issued U.S. Treasury regulations.
As discussed above, while we do not believe that we were a PFIC for United States federal income tax purposes for our taxable year ended December 31, 2022, we believe that we were a PFIC for prior taxable years including our taxable year ended December 31, 2021. You are urged to consult your tax advisors regarding the tax considerations of the sale or other disposition of our ADSs or ordinary shares under your particular circumstances.
F.Dividends and Paying Agents
Not applicable.
G.Statement by Experts
Not applicable.
H.Documents on Display
We are subject to the periodic reporting and other informational requirements of the Exchange Act. Under the Exchange Act, we are required to file reports and other information with the SEC. Copies of reports and other information, when so filed, may be inspected without charge and may be obtained at prescribed rates at the public reference facilities maintained by the SEC. The SEC also maintains a web site at www.sec.gov that contains reports, proxy and information statements, and other information regarding Registrants that make electronic filings with the SEC using its EDGAR system. As a foreign private issuer, we are exempt from the rules under the Exchange Act prescribing the furnishing and content of quarterly reports and proxy statements, and officers, directors and principal shareholders are exempt from the reporting and short-swing profit recovery provisions contained in Section 16 of the Exchange Act.
Our financial statements have been prepared in accordance with U.S. GAAP.
We will furnish our shareholders with annual reports, which will include a review of operations and annual audited consolidated financial statements prepared in conformity with U.S. GAAP.
160
I.Subsidiary Information
Not applicable.
ITEM 11. QUANTITATIVE AND QUALITATIVE DISCLOSURES ABOUT MARKET RISK
Interest Rate Risk
Our exposure to interest rate risk for changes in interest rates relates primarily to the interest income generated by excess cash invested in bank deposits. We have not used any derivative financial instruments in our investment portfolio or for cash management purposes. Interest-earning instruments carry a degree of interest rate risk. We have not been exposed nor do we anticipate being exposed to material risks due to changes in interest rates. However, our future interest income may fall short of expectations due to changes in interest rates.
Foreign Exchange Risk
We are exposed to foreign exchange risk arising from various currency exposures. Our payments to overseas developers, a portion of our financial assets and the Convertible Notes are denominated in U.S. dollars and other foreign currencies, while a significant portion of our revenues are denominated in RMB, the legal currency in Chinese mainland. We have not used any forward contracts or currency borrowings to hedge our exposure to foreign currency risk. The value of the RMB against the U.S. dollar and other currencies may fluctuate and is affected by, among other things, changes in political and economic conditions. Any significant revaluation of RMB against the U.S. dollar may materially affect our earnings and financial position, and the value of, and any dividends payable on, our ADS in U.S. dollars. See “Item 3. Key Information—D. Risk Factors—Risks Related to Doing Business in China—Future movements in exchange rates between the U.S. dollar and the RMB may adversely affect the value of our ADSs.”
As of December 31, 2022, we had U.S. dollar-denominated cash and cash equivalents of US$6.1 million. A hypothetical 10% increase or decrease in the exchange rate of the U.S. dollar against the RMB would have resulted in an increase or decrease of RMB4.2 million in the U.S. dollar-denominated cash and cash equivalents as of December 31, 2022.
ITEM 12. DESCRIPTION OF SECURITIES OTHER THAN EQUITY SECURITIES
A.Debt Securities
Not applicable.
B.Warrants and Rights
Not applicable.
C.Other Securities
Not applicable.
161
D.American Depositary Shares
The Bank of New York Mellon, our ADS depositary, collects its fees for delivery and surrender of ADSs directly from investors depositing shares or surrendering ADSs for the purpose of withdrawal or from intermediaries acting for them. The depositary collects fees for making distributions to investors by deducting those fees from the amounts distributed or by selling a portion of distributable property to pay the fees. The depositary may collect its annual fee for depositary services by deductions from cash distributions, or by directly billing investors, or by charging the book-entry system accounts of participants acting for them. The depositary may generally refuse to provide fee-attracting services until its fees for those services are paid.
Persons depositing or withdrawing shares or ADSs holders must pay: |
| For: |
US$5.00 (or less) per 100 ADSs (or portion of 100 ADSs) | ● Issuance of ADSs, including issuances resulting from a distribution of shares or rights or other property | |
| ● Cancellation of ADSs for the purpose of withdrawal, including if the deposit agreement terminates | |
US$0.05 (or less) per ADS | ● Any cash distribution to ADS registered holders | |
A fee equivalent to the fee that would be payable if securities distributed to you had been shares and the shares had been deposited for issuance of ADSs | ● Distribution of securities distributed to holders of deposited securities that are distributed by the depositary to ADS registered holders | |
US$0.05 (or less) per ADS per calendar year | ● Depositary services | |
Registration or transfer fees | ● Transfer and registration of shares on our share register to or from the name of the depositary or its agent when you deposit or withdraw shares | |
Expenses of the depositary | ● Cable, telex and facsimile transmissions (when expressly provided in the deposit agreement) | |
| ● Converting foreign currency to U.S. dollars | |
Taxes and other governmental charges the depositary or the custodian have to pay on any ADS or share underlying an ADS, for example, stock transfer taxes, stamp duty or withholding taxes | ● As necessary | |
Any charges incurred by the depositary or its agents for servicing the deposited securities | ● As necessary |
Starting from 2021, the depository is not be obliged to reimburse us due to the ADS ratio change (now the ADSs each represents thirty Class A ordinary shares), which led to a decrease in the number of ADSs, hence reduced the dollar amount of the collected ADS fees. According to the amended Letter Agreement, the revenue sharing arrangement was amended and the payment would be due to us for three contract years-for the periods from December 14, 2017 to December 13, 2018, from December 14, 2018 to December 13, 2019, and from December 14, 2019 to December 13, 2020-for the net issuance fees, net cash dividend fees, and net depositary service fees collected during such contract years. Thus, for the remaining two years of the contract, no revenue sharing would be due to us but rather that if the aforementioned net fees collected were less than $120,000 at the end of each contract year, the difference would be billed to us. For the contract year from December 14, 2020 to December 13, 2021, the total fees collected met the $120,000 requirement, and we would not be billed for any difference.
162
ITEM 13. DEFAULTS, DIVIDEND ARREARAGES AND DELINQUENCIES
None.
PART II
ITEM 14. MATERIAL MODIFICATIONS TO THE RIGHTS OF SECURITY HOLDERS AND USE OF PROCEEDS
Use of proceeds
In February 2021, we entered into a share purchase agreement with each of the four investors in the cryptocurrencies mining industry, respectively. Pursuant to the share purchase agreements, we should issue 9,231,240 Class A ordinary shares in aggregate to investors for an aggregate consideration of US$11.5 million.
On March 31, 2021, we entered into an Underwriting Agreement with Maxim Group LLC, as the representative of several underwriters. In April 2021, we completed an offering of 3,765,100 ADSs, each representing thirty Class A ordinary shares, and warrants to purchase 2,823,825 ADSs, at a public offering price of US$33.20 per ADS and accompanying 0.75 of an warrant. The warrants offered in this offering has a term of three years and are exercisable by the holder at US$36.00 per ADS at any time after the date of issuance. The underwriter exercised its over-allotment option that we granted to it and we further issued and sold 564,760 ADSs, each representing thirty Class A ordinary shares, and warrants to purchase 423,574 ADSs to cover over-allotments. The aggregate net proceeds from this offering was approximately US$135.1 million, after deducting underwriting discounts and commissions and offering expenses. In the event that the common warrants and over-allotment warrants offered are exercised in full, the Company would receive approximately an additional US$116 million in proceeds.
In November 2021, we offered 968,718 ADSs, representing 29,061,540 Class A ordinary shares. The aggregate net proceeds from this offering was approximately US$8,924,000, after deducting the finder’s fees and offering expenses, for working capital and other general corporate purposes.
As of the date of this annual report, we had used up the proceeds from the above-mentioned offerings for the development of our cryptocurrency business.
ITEM 15. CONTROLS AND PROCEDURES
Disclosure Controls and Procedures
Our management, with the participation of our chief executive officer and chief financial officer, has performed an evaluation of the effectiveness of our disclosure controls and procedures (as defined in Rule 13a-15I under the Exchange Act) as of the end of the period covered by this report, as required by Rule 13a-15(b) under the Exchange Act. Based upon that evaluation, our chief executive officer and chief financial officer have concluded that, as of December 31, 2022, we did not maintain effective disclosure controls and procedures as of December 31, 2022 due to the significant deficiency identified in our internal control over financial reporting as described below under “Internal Control over Financial Reporting.” We have taken action to and will continue to undertake remedial steps to address such significant deficiency as set forth below under “Internal Control over Financial Reporting.”
Management’s Annual Report on Internal Control over Financial Reporting
Our management is responsible for establishing and maintaining adequate internal control over financial reporting, as defined in Rules 13a-15(f) under the Exchange Act. Our management, with the participation of our chief financial officer and internal audit manager, evaluated the effectiveness of our internal control over financial reporting based on criteria established in the framework in Internal Control—Integrated Framework (2013) issued by the Committee of Sponsoring Organizations of the Treadway Commission. Based on this evaluation, our management has concluded that we did not maintain effective internal control over financial reporting as of December 31, 2022 due to significant deficiency identified in our internal control over financial reporting as described below under “Internal Control over Financial Reporting.”
163
Internal Control over Financial Reporting
In the course of preparing and auditing our consolidated financial statements for the year ended December 31, 2022, we identified significant deficiency in our internal control over financial reporting. In accordance with reporting requirements set forth by the SEC, a “significant deficiency” is deficiency, or a combination of deficiencies, in internal control over financial reporting that is less severe than a material weakness, yet important enough to merit attention by those responsible for oversight of our financial reporting.
For the year ended December 31, 2021, the following material weaknesses have been identified and are included in management’s assessment: a) we failed to maintain and implement controls over our period-end closing and financial reporting process in a timely manner, and b) we lack accounting personnel with knowledge of U.S. GAAP and SEC financial reporting requirements, which resulted in a number of adjustments detected and or proposed by our auditor.
In 2021, we began to fully engage in the cryptocurrency business, the financial personnel were inexperienced and unfamiliar with U.S. GAAP. Through communication with our auditor, we implemented a formal process to perform accounting researches for significant transactions and complex accounting processing, learned by all accounting personnel. Additionally, we strengthened our knowledge learning, we established clear roles and responsibilities for accounting and financial reporting staff to address accounting and financial reporting issues.
For the year ended December 31, 2022, with the increase in experience in the cryptocurrency business, our internal control over financial reporting had been improved. However, we still identified significant deficiency related to the untimely period-end closing at the subsidiary level for certain subsidiaries, especially our subsidiaries abroad. To remedy our identified significant deficiency, we will strengthen the management and financial personnel of our subsidiaries. We will also improve our reporting process from subsidiary level to group consolidation level. However, we cannot assure you that we will remediate our significant deficiency in a timely manner.
In light of the significant deficiency identified, our management, accounting and financial reporting staff performed additional analyses and procedures in order to conclude that our consolidated financial statements as of December 31, 2022, and for the year then ended included in this Annual Report on Form 20-F are fairly stated in accordance with U.S. GAAP. Accordingly, our management believes that the Group’s consolidated financial statements as of December 31, 2022, and for the year then ended are fairly stated, in all material respects, in accordance with U.S. GAAP, which we concurred.
Sec “Item 3. Key Information—D. Risk Factors—Risks Relating to Our Business and Our Industry—Failure to achieve and maintain effective internal controls could have a material adverse effect on our business, results of operations and the trading price of our ADSs.”
Attestation Report of the Registered Public Accounting Firm
This annual report on Form20-F does not include an attestation report of our registered public accounting firm because our company is neither an accelerated filer nor a large accelerated filer, as such terms are defined in Rule 12b-2 under the Exchange Act.
Changes in Internal Control over Financial Reporting
Our management has evaluated, with the participation of our chief executive officer and chief financial officer, whether any changes in our internal control over financial reporting that occurred during our last fiscal year have materially affected, or are reasonably likely to materially affect, our internal control over financial reporting. Other than as described above, there were no changes in our internal controls over financial reporting that occurred during the period covered by this annual report on Form 20-F that have materially affected, or are reasonably likely to materially affect, our internal control over financial reporting.
ITEM 16A. AUDIT COMMITTEE FINANCIAL EXPERT
See “Item 6. Directors, Senior Management and Employees—C. Board Practices.”
ITEM 16B. CODE OF ETHICS
Our board of directors has adopted a code of ethics that applies to our directors, officers, employees and agents, including certain provisions that specifically apply to our chief executive officer, chief financial officer, principal accounting officer, controller, vice presidents and any other persons who perform similar functions for us. We hereby undertake to provide to any person, without charge, a copy of our code of business conduct and ethics within ten working days after we receive such person’s written request.
164
ITEM 16C. PRINCIPAL ACCOUNTANT FEES AND SERVICES
The following table sets forth the aggregate fees by categories specified below in connection with certain professional services rendered by RBSM LLP (“RBSM”), our principal external auditors for the periods indicated below.
2021(5) |
| 2022 | ||||
| RMB |
| RMB |
| US$ | |
Audit fees(1) |
| 5,575,686 |
| 4,621,124 |
| 670,000 |
Audit-related fees(2) |
| 28,827 |
| — |
| — |
Tax fees(3) | — | — | — | |||
All other fees(4) |
| — |
| — |
| — |
| (1) | “Audit fees” represent the aggregate fees billed for professional services rendered by our principal auditor for the audit of our annual financial statements and the review of our comparative interim financial statements. |
| (2) | “Audit-related fees” represent the aggregate fees billed for assurance and related services rendered by our auditor. |
| (3) | “Tax fees” represents the aggregate fees billed in each of the fiscal years listed for the professional tax services rendered by our auditor. |
| (4) | “All other fees” represents the aggregate fees billed in each of the fiscal years listed for services rendered by our auditor other than services reported under “Audit fees”, “Audit-related fees” and “Tax fees.” |
| (5) | On August 20, 2021, Grant Thornton Zhitong Certified Public Accountants LLP has resigned as our independent registered public accounting firm. On August 27, 2021, we engaged RBSM as our independent registered public accounting firm. The fees for 2020 had been already paid to Grant Thornton Zhitong Certified Public Accountants LLP. See also “Item 16F. Change in Registrant’s Certifying Accountant.” |
The policy of our audit committee is to pre-approve all audit and non-audit services provided by our independent registered public accounting firm, including audit services, audit-related services, tax services and other services as described above, other than those for de minimis services which are approved by our audit committee prior to the completion of the audit.
ITEM 16D. EXEMPTIONS FROM THE LISTING STANDARDS FOR AUDIT COMMITTEE
Not applicable.
ITEM 16E. PURCHASES OF EQUITY SECURITIES BY THE ISSUER AND AFFILIATED PURCHASERS
In July 2022, we have entered into a cancellation agreement with JPKONG LTD. and Qifeng Sun Ltd., entities controlled by Mr. Jianping Kong and Mr. Qifeng Sun, respectively, to cancel the Tranche IV Warrants that were issued to them pursuant to a share subscription and warrant purchase agreement dated January 25, 2021 among The9, JPKONG LTD., Qifeng Sun Ltd. and other parties named thereto (the “Purchase Agreement”). The Tranche IV Warrants that were cancelled represented the warrants to purchase 23,099,093 Class A ordinary shares of the Company at the exercise price of US$0.2667 per Class A ordinary share issued to JPKONG LTD. and the warrants to purchase 11,549,547 Class A ordinary shares of the Company at the exercise price of US$0.2667 per Class A ordinary share issued to Qifeng Sun Ltd. pursuant to the Purchase Agreement. Such cancellation will not affect the terms or conditions of any other warrants issued pursuant to the Purchase Agreement.
ITEM 16F. CHANGE IN REGISTRANT’S CERTIFYING ACCOUNTANT
We had been notified by Grant Thornton Zhitong Certified Public Accountants LLP, the China member firm of Grant Thornton International, that, effective from August 20, 2021, Grant Thornton Zhitong Certified Public Accountants LLP has resigned as our independent registered public accounting firm. Grant Thornton Zhitong Certified Public Accountants LLP has served as our independent registered public accounting firm since 2016.
165
The reports of Grant Thornton Zhitong Certified Public Accountants LLP on our consolidated financial statements for the fiscal year ended December 31, 2020 did not contain an adverse opinion or a disclaimer of opinion and were not qualified or modified as to uncertainty, audit scope or accounting principle, except that they contained explanatory paragraphs which noted that there was substantial doubt as to the Company’s ability to continue as a going concern.
During the fiscal year ended December 31, 2020 and the subsequent interim period through August 20, 2021, there have been no (i) disagreements between us and Grant Thornton on any matter of accounting principles or practices, financial statement disclosure, or audit scope or procedure, which disagreements if not resolved to the satisfaction of Grant Thornton Zhitong Certified Public Accountants LLP would have caused them to make reference thereto in their reports on the consolidated financial statements for such years, or (ii) no “reportable events” (as described in Item 304(a)(1)(v) of Regulation S-K) other than the material weakness related to the Company’s lack of sufficient resources regarding financial reporting and accounting personnel with understanding of U.S. GAAP reported by management in Item 15 of the Company’s Form 20-F filed with the U.S. Securities and Exchange Commission on March 29, 2021.
We have provided Grant Thornton Zhitong Certified Public Accountants LLP with a copy of the disclosures hereunder and required under Item 16F of Form 20-F and requested from Grant Thornton Zhitong Certified Public Accountants LLP a letter addressed to the SEC indicating whether it agrees with such disclosures. A copy of Grant Thornton Zhitong Certified Public Accountants LLP’s letter dated May 2, 2022 is attached as Exhibit 16.1.
On August 27, 2021, we engaged RBSM as its independent registered public accounting firm. The engagement of RBSM has been approved by our audit committee and the board of directors on August 27, 2021.
During each of the fiscal years ended December 31, 2020 and the subsequent interim period through August 20, 2021, neither we nor anyone on behalf of us has consulted with RBSM regarding (i) the application of accounting principles to a specific transaction, either completed or proposed, or the type of audit opinion that might be rendered on our consolidated financial statements, and neither a written report nor oral advice was provided to us that RBSM concluded was an important factor considered by us in reaching a decision as to any accounting, audit, or financial reporting issue, (ii) any matter that was the subject of a disagreement pursuant to Item 16F(a)(1)(iv) of the instructions to Form 20-F, or (iii) any reportable event pursuant to Item 16F(a)(1)(v) of the instructions to Form 20-F.
ITEM 16G. CORPORATE GOVERNANCE
We are an exempted company incorporated in the Cayman Islands and our corporate governance practices are governed by applicable Cayman Islands law. In addition, because our ADSs are listed on the Nasdaq Capital Market, we are subject to corporate governance requirements of the Nasdaq. However, Nasdaq Marketplace Rule 5615(a)(3) permits foreign private issuers like us to follow “home country practice” with respect to certain corporate governance matters, and we may decide to follow the “home country practice” on a case-by-case basis. In each of November 2015 and August 2016, our board of directors approved an increase in the total number of ordinary shares reserved for issuance under our Option Plan, for which we have followed “home country practice” in lieu of obtaining a shareholder approval pursuant to Nasdaq Marketing Rule 5635(c). We also followed “home country practice” in lieu of obtaining a shareholder approval pursuant to Nasdaq Market Rule 5635(a) with respect to issuance of securities in excess of 20% of our total issued and outstanding shares prior to such issuance. We also followed “home country practice” in lieu of the requirement under Nasdaq rule 5635(d) to seek shareholder approval in connection with certain transactions involving the sale, issuance or potential issuance by the company of common stock (or securities convertible into or exercisable for common stock) at a price less than certain references price equals 20% or more of common stock or 20% or more of the voting power outstanding before the issuance We are committed to a high standard of corporate governance. As such, we endeavor to comply with most of the Nasdaq corporate governance practices and believe that we are currently in compliance with the Nasdaq corporate governance practices.
ITEM 16H. MINE SAFETY DISCLOSURE
Not applicable.
ITEM 16I.DISCLOSURE REGARDING FOREIGN JURISDICTIONS THAT PREVENT INSPECTIONS
Not applicable.
166
PART III
ITEM 17. FINANCIAL STATEMENTS
We have elected to provide financial statements pursuant to Item 18.
ITEM 18. FINANCIAL STATEMENTS
The consolidated financial statements for The9 Limited and its subsidiaries are included at the end of this annual report.
ITEM 19. EXHIBITS
Exhibit |
| Description of Document | |
|---|---|---|---|
1.1 | |||
2.1 | |||
2.2 | |||
2.3 | |||
2.4* | |||
4.1* | |||
4.2 | |||
4.3 | |||
4.4 | |||
4.5 | |||
4.6 | |||
4.7 | |||
4.8 | |||
4.9 | |||
167
Exhibit |
| Description of Document | |
|---|---|---|---|
4.10† | |||
4.11 | |||
4.12 | Form of Warrant Offered in the Offering (included in Exhibit 4.11) | ||
4.13 | |||
4.14 | |||
4.15 | |||
4.16 | |||
4.17 | |||
4.18† | |||
4.19 | |||
4.20 | |||
4.21 | |||
4.22† | |||
4.23† | |||
4.24† | |||
8.1* | List of Significant and Other Principal Subsidiaries and Variable Interest Entity of the Registrant | ||
11.1 | |||
12.1* | |||
12.2* | |||
13.1** | |||
13.2** | |||
15.1* | |||
15.2* | |||
15.3* | Consent of RBSM LLP, independent registered public accounting firm | ||
15.4* | |||
168
Exhibit |
| Description of Document | |
|---|---|---|---|
16.1 | |||
101.INS* | Inline XBRL Instance Document-this instance document does not appear in the Interactive Data File because its XBRL tags embedded within the Inline XBRL document | ||
101.SCH* | Inline XBRL Taxonomy Extension Schema Document | ||
101.CAL* | Inline XBRL Taxonomy Extension Calculation Linkbase Document | ||
101.DEF* | Inline XBRL Taxonomy Extension Definition Linkbase Document | ||
101.LAB* | Inline XBRL Taxonomy Extension Label Linkbase Document | ||
101.PRE* | Inline XBRL Taxonomy Extension Presentation Linkbase Document | ||
104* | Cover Page Interactive Data File (embedded within the Exhibit 101 Inline XBRL document set) | ||
*Filed with this Form 20-F.
**Furnished with this Form 20-F.
†Portions of this exhibit have been omitted for confidentiality purpose
169
SIGNATURES
The registrant hereby certifies that it meets all of the requirements for filing on Form 20-F and that it has duly caused and authorized the undersigned to sign this annual report on its behalf.
| The9 Limited | ||
|
| ||
| By: | /s/ Jun Zhu | |
|
| Name: | Jun Zhu |
|
| Title: | Chairman and Chief Executive Officer |
Date: May 1, 2023
170
THE9 LIMITED
INDEX TO CONSOLIDATED FINANCIAL STATEMENTS
F-1
REPORT OF INDEPENDENT REGISTERED PUBLIC ACCOUNTING FIRM
To the Shareholders and Board of Directors of
The9 Limited
Opinion on the Financial Statements
We have audited the accompanying consolidated balance sheets of The9 Limited, its subsidiaries and consolidated variable interest entity (the “Group”) as of December 31, 2022 and 2021, and the related consolidated statements of operations and comprehensive income (loss), changes in equity (deficit), and cash flows for each of the two years in the period ended December 31, 2022, and the related notes (collectively referred to as the “financial statements”). In our opinion, the financial statements present fairly, in all material respects, the financial position of the Group as of December 31, 2022 and 2021, and the results of its operations and its cash flows for each of the two years in the period ended December 31, 2022, in conformity with accounting principles generally accepted in the United States of America.
Going Concern
The accompanying financial statements have been prepared assuming that the Group will continue as a going concern. As discussed in Note 2.1 to the consolidated financial statements, the Group has suffered recurring losses from operations, generated negative cash flows from operating activities, had a working capital deficit and will require additional capital to continue as a going concern. These conditions, along with other matters set forth in Note 2.1, raise substantial doubt about the Group’s ability to continue as a going concern. Management’s plans regarding these matters are also described in Note 2.1. The financial statements do not include any adjustments that might result from the outcome of this uncertainty.
Basis for Opinion
These financial statements are the responsibility of the Group’s management. Our responsibility is to express an opinion on the Group’s financial statements based on our audits. We are a public accounting firm registered with the PCAOB and are required to be independent with respect to the Group in accordance with the U.S. federal securities laws and the applicable rules and regulations of the Securities and Exchange Commission and the PCAOB.
We conducted our audits in accordance with the standards of the PCAOB. Those standards require that we plan and perform the audits to obtain reasonable assurance about whether the financial statements are free of material misstatement, whether due to error or fraud. Our audits included performing procedures to assess the risks of material misstatement of the financial statements, whether due to error or fraud, and performing procedures that respond to those risks. Such procedures included examining, on a test basis, evidence regarding the amounts and disclosures in the financial statements. Our audits also included evaluating the accounting principles used and significant estimates made by management, as well as evaluating the overall presentation of the financial statements. We believe that our audits provide a reasonable basis for our opinion.
Critical Audit Matters
The critical audit matters communicated below are matters arising from the current period audit of the financial statements that were communicated or required to be communicated to the audit committee and that: (1) relate to accounts or disclosures that are material to the financial statements and (2) involved our especially challenging, subjective, or complex judgments. The communication of critical audit matters does not alter in any way our opinion on the financial statements, taken as a whole, and we are not, by communicating the critical audit matters below, providing separate opinions on the critical audit matters or on the accounts or disclosures to which they relate.
F-2
Accounting for and Disclosure of Cryptocurrency Mining Revenue Recognized
Description of the Matter
As discussed in Note 2 to the consolidated financial statements, the Group recognizes revenue in accordance with ASC 606, Revenue from Contracts with Customers. For cryptocurrency mining revenue, the Group provides computing power services to the mining pools and in exchange for providing such computing power, the Group is entitled to a fractional share of the cryptocurrency award the pool operator receives for successfully adding a block to the blockchain. The Group’s fractional share is based on the proportion of computing power the Group contributed to the mining pool operator to the total computing power contributed by all mining pool participants in solving the current algorithm. During the year ended December 31, 2022, the Group recognized cryptocurrency mining revenue of approximately RMB101.8 million (US$14.8 million). The Group’s management has exercised significant judgments in their determination of how existing accounting guidance should be applied to the accounting for and disclosure of cryptocurrency mining revenue recognized.
We identified the accounting for and disclosure of cryptocurrency mining revenue recognized as a critical audit matter due to the nature and extent of audit effort required to address the matter, which includes significant involvement of more experienced engagement team members. Subjective auditor judgment was required in determining the nature and extent of audit procedures to test the occurrence of the revenues recognized by the Group.
How We Addressed the Matter in Our Audit
The primary procedures we performed to address this critical audit matter included the following:
| ● | Obtained an understanding and evaluated the design and operating effectiveness of controls over the Group’s IT environment and key systems that are relevant to the cryptocurrency mining revenue; |
| ● | Performed site visits of the facilities where the Group’s mining machines are located, which included an observation of the physical and environmental controls and mining equipment inventory observation procedures; |
| ● | Obtained an understanding and tested the hashing power contributed by the Company’s mining equipment on a sample basis; |
| ● | Compared the Group’s wallet records of cryptocurrency mining revenue received to publicly available blockchain records and evaluated the relevance and reliability of audit evidence obtained from the public blockchains; |
| ● | Evaluated management’s rationale for the application of ASC 606 to account for its cryptocurrency mining revenue, which included evaluating the contract between the Group and the mining pool operator; |
| ● | Evaluated and tested management’s rationale and supporting documentation associated with the valuation of cryptocurrency awards earned; |
| ● | Independently confirming certain financial and performance data directly with the blockchain; |
| ● | Independently confirming the completeness and accuracy of the cryptocurrencies rewarded to the Group as consideration of providing computing power to third-party mining pool; |
| ● | Performing certain substantive analytical procedures using hashing power data and electricity consumption data to determine the completeness and occurrence of cryptocurrencies rewarded to the Group as consideration for services rendered; and |
| ● | Evaluated management’s disclosures of its cryptocurrency mining revenue and activity in the financial statement footnotes. |
/s/ | |
We have served as the Group’s auditor since 2021. | |
May 1, 2023 |
F-3
REPORT OF INDEPENDENT REGISTERED PUBLIC ACCOUNTING FIRM
Board of Directors and Shareholders of The9 Limited:
Opinion on the financial statements
We have audited the accompanying consolidated balance sheet of The9 Limited and its subsidiaries and its variable interest entities (the “Group”) as of December 31, 2020 (not presented herein) and the related consolidated statements of operations and comprehensive loss, changes in equity, and cash flows for the year then ended, and the related notes and the financial statement schedule (collectively referred to as the “consolidated financial statements”). In our opinion, the consolidated financial statements present fairly, in all material respects, the financial position of the Group as of December 31, 2020, and the results of its operations, changes in equity, and cash flows for year ended December 31, 2020, in conformity with accounting principles generally accepted in the United States of America.
Going concern
The accompanying consolidated financial statements have been prepared assuming that the Group will continue as a going concern. As discussed in Note 2.1 to the 2020 consolidated financial statements, the Group has an accumulated deficit of approximately RMB2,992.2 million (US$458.6 million) as of December 31, 2020. These conditions, along with other matters set forth in Note 2.1 of those 2020 consolidated financial statements, raise substantial doubt about the Group’s ability to continue as a going concern. Management’s plans regarding these matters are also discussed in Note 2.1 of those 2020 consolidated financial statements. The 2020 consolidated financial statements do not include any adjustments that might result from the outcome of this uncertainty.
Basis for opinion
These consolidated financial statements are the responsibility of the Group’s management. Our responsibility is to express an opinion on the consolidated financial statements based on our audits. We are a public accounting firm registered with the Public Company Accounting Oversight Board (United States) (“PCAOB”) and are required to be independent with respect to the Group in accordance with the U.S. federal securities laws and the applicable rules and regulations of the Securities and Exchange Commission and the PCAOB.
We conducted our audits in accordance with the standards of the PCAOB. Those standards require that we plan and perform the audit to obtain reasonable assurance about whether the financial statements are free of material misstatement, whether due to error or fraud. The Group is not required to have, nor were we engaged to perform, an audit of its internal control over financial reporting. As part of our audits we are required to obtain an understanding of internal control over financial reporting but not for the purpose of expressing an opinion on the effectiveness of the Group’s internal control over financial reporting. Accordingly, we express no such opinion.
Our audits included performing procedures to assess the risks of material misstatement of the financial statements, whether due to error or fraud, and performing procedures that respond to those risks. Such procedures included examining, on a test basis, evidence supporting the amounts and disclosures in the financial statements. Our audits also included evaluating the accounting principles used and significant estimates made by management, as well as evaluating the overall presentation of the financial statements. We believe that our audits provide a reasonable basis for our opinion.
/s/
We have served as the Group’s auditor from 2016 to 2021.
March 29, 2021
F-4
THE9 LIMITED
CONSOLIDATED STATEMENTS OF OPERATIONS AND COMPREHENSIVE INCOME (LOSS)
FOR THE YEARS ENDED DECEMBER 31, 2020, 2021 AND 2022
| 2020 |
| 2021 |
| 2022 |
| 2022 | |
| RMB |
| RMB |
| RMB |
| US$ | |
(Note 3) | ||||||||
Revenues: | ||||||||
Cryptocurrency mining revenue | — | | | | ||||
Online game services and other revenues | | | | | ||||
| | | | | ||||
Total net revenues |
| | | | | |||
Cost of cryptocurrency mining | — | ( | ( | ( | ||||
Cost of online game services and other revenues |
| ( | ( | ( | ( | |||
Total cost | ( | ( | ( | ( | ||||
Gross (loss) profit |
| ( | | ( | ( | |||
Operating income (expenses): | ||||||||
Product development |
| ( | ( | ( | ( | |||
Sales and marketing |
| ( | ( | ( | ( | |||
General and administrative |
| ( | ( | ( | ( | |||
Impairment on advance and other assets |
| ( | — | ( | ( | |||
Impairment on cryptocurrency | — | ( | ( | ( | ||||
Impairment on equipment | — | ( | ( | ( | ||||
Impairment on other long-lived assets |
| ( | — | — | — | |||
Gain on disposal of subsidiaries |
| | | ( | ( | |||
Total operating (expenses) income |
| | ( | ( | ( | |||
Other operating income, net |
| | — | — | — | |||
Income (loss) from operations |
| | ( | ( | ( | |||
Impairment on equity investments |
| ( | ( | ( | ( | |||
(Impairment) gain on other investments |
| ( | | ( | ( | |||
Realized gain on exchange cryptocurriencies | — | — | | | ||||
Interest income |
| | — | — | — | |||
Interest expense |
| ( | ( | ( | ( | |||
Fair value change on warrants liability |
| | — | — | — | |||
Gain from change in fair value of convertible feature derivative liability | — | | | | ||||
Gain on disposal of equity investee and available-for-sale investments |
| | — | | | |||
Gain on disposal of other investments | | — | — | — | ||||
Gain on extinguishment of convertible notes | | — | — | — | ||||
Gain on waiver of interest-free loan | | — | — | — | ||||
Foreign exchange loss |
| ( | ( | ( | ( | |||
Other income (expenses), net |
| | ( | | | |||
Income (loss) before income tax expense and share of loss in equity method investments |
| | ( | ( | ( | |||
Income tax expense |
| ( | — | — | — | |||
Share of loss in equity method investments |
| ( | ( | — | — | |||
Net income (loss) |
| | ( | ( | ( | |||
Net loss attributable to noncontrolling interest |
| ( | ( | ( | ( | |||
Net loss attributable to redeemable noncontrolling interest |
| ( | — | — | — | |||
Net income (loss) attributable to The9 Limited |
| | ( | ( | ( | |||
Change in redemption value of redeemable noncontrolling interest |
| ( | — | — | — | |||
Net income(loss) attributable to shareholders of ordinary shares |
| | ( | ( | ( | |||
Other comprehensive income (loss), net of tax: | ||||||||
Currency translation adjustments |
| | | | | |||
Total comprehensive income (loss) |
| | ( | ( | ( |
F-5
THE9 LIMITED
CONSOLIDATED STATEMENTS OF OPERATIONS AND COMPREHENSIVE INCOME (LOSS)
FOR THE YEARS ENDED DECEMBER 31, 2020, 2021 AND 2022 (Continued)
| 2020 |
| 2021 |
| 2022 |
| 2022 | |
| RMB |
| RMB |
| RMB |
| US$ | |
(Note 3) | ||||||||
Comprehensive income (loss) attributable to: | ||||||||
Noncontrolling interest |
| | ( | ( | ( | |||
Redeemable noncontrolling interest |
| ( | — | — | — | |||
The9 Limited |
| | ( | ( | ( | |||
Net income (loss) per share attributable to shareholders of ordinary shares: | ||||||||
- Basic and diluted |
| | ( | ( | ( | |||
Weighted average number of shares outstanding: | ||||||||
- Basic and diluted |
| | | | |
The accompanying notes are an integral part of these consolidated financial statements.
F-6
THE9 LIMITED
CONSOLIDATED BALANCE SHEETS
AS OF DECEMBER 31, 2021 AND 2022
| December 31, |
| December 31, |
| December 31, | |
| 2021 |
| 2022 |
| 2022 | |
RMB | RMB | US$ | ||||
|
|
| (Note 3) | |||
ASSETS | ||||||
Current assets: | ||||||
Cash and cash equivalents |
| | | | ||
Short term investment | | — | — | |||
Accounts receivable, net of allowance for doubtful accounts of RMB |
| | | | ||
Advances to suppliers |
| | | | ||
Prepayments and other current assets, net of allowance for doubtful accounts of RMB |
| | | | ||
Amounts due from related parties |
| | | | ||
Cryptocurrencies |
| | | | ||
Total current assets |
| | | | ||
Investments |
| | | | ||
Property, equipment and software, net |
| | | | ||
Operating lease right-of-use assets, net | | | | |||
Other long-lived assets, net |
| | | | ||
TOTAL ASSETS |
| |||||
LIABILITIES, REDEEMABLE NONCONTROLLING INTEREST AND EQUITY | ||||||
Current liabilities: | ||||||
Accounts payable (including accounts payable of the consolidated VIE without recourse to the Group of RMB |
| | | | ||
Other taxes payable (including other taxes payable of the consolidated VIE without recourse to the Group of RMB |
| | | | ||
Advances from customers (including advances from customers of the consolidated VIE without recourse to the Group of RMB |
| | | | ||
Amounts due to related parties (including amounts due to related parties of the consolidated VIE without recourse to the Group of RMB |
| | | | ||
Refund of game points (including refund of game points of the consolidated VIE without recourse to the Group of RMB |
| | | | ||
Convertible notes (including convertible notes of cnsolidated VIE without recourse to the Group of |
| | | | ||
Conversion feature derivative liability |
| |
| | | |
Interest payable (including interest payable of consolidated VIE without recourse to the Group of |
| | | | ||
Accrued expenses and other current liabilities (including accrued expenses and other current liabilities of the consolidated VIE without recourse to the Group of RMB | | | | |||
Current portion of operating lease liabilities of the consolidated VIE without recourse to the Group (including operating lease liabilities of consolidated VIE without recourse to the Group of RMB |
| |
| |
| |
Contract liabilities | | | ||||
Total current liabilities |
| | | | ||
Non-current portion of operating lease liabilities of the consolidated VIE without recourse to the Group (including operating lease liabilities of consolidated VIE without recourse to the Group of RMB | | | | |||
TOTAL LIABILITIES |
| | | | ||
Commitments and contingencies (Note 25) | ||||||
Redeemable noncontrolling interest (Note 23) |
| — |
| — |
| — |
EQUITY | ||||||
Class A ordinary shares (US$ | | | | |||
Class B ordinary shares (US$ | | | | |||
Additional paid-in capital |
| | | | ||
Statutory reserves |
| | | | ||
Accumulated other comprehensive loss |
| ( | ( | ( | ||
Accumulated deficit |
| ( | ( | ( | ||
The9 Limited shareholders’ equity |
| | | | ||
Noncontrolling interest |
| ( | ( | ( | ||
Total equity |
| | | | ||
TOTAL LIABILITIES, REDEEMABLE NONCONTROLLING INTEREST AND EQUITY |
| | | |
The accompanying notes are an integral part of these consolidated financial statements.
F-7
CONSOLIDATED STATEMENTS OF CHANGES IN EQUITY (DEFICIT)
FOR THE YEAR ENDED DECEMBER 31, 2020
Accumulated other | Equity (deficit) | Total | ||||||||||||||||
Additional | Statutory | comprehensive | Accumulated | attributable to | Noncontrolling | equity | ||||||||||||
Ordinary shares | paid-in capital | reserves | (loss) income | deficit | The9 Limited | interest | (deficit) | |||||||||||
(US$0.01 par value) | ||||||||||||||||||
| Number of shares |
| Par value |
|
|
|
|
|
|
| ||||||||
|
| RMB |
| RMB |
| RMB |
| RMB |
| RMB |
| RMB |
| RMB |
| RMB | ||
Balance as of January 1, 2020 | | | | | ( | ( | ( | ( | ( | |||||||||
Net loss | — |
| — |
| — |
| — |
| — |
| |
| | ( | | |||
Currency translation adjustments | — | — | — | — | ( | — | ( | | | |||||||||
Change in redemption value of redeemable noncontrolling interest | — |
| — |
| ( |
| — |
| — |
| — |
| ( |
| — |
| ( | |
Share-based compensation |
| |
| |
| |
| — |
| — |
| — |
| |
| — |
| |
Issuance of ordinary shares and warrants, net of issuance costs of RMB |
| |
| |
| |
| — |
| — |
| — |
| |
| — |
| |
Equity on conversion option of convertible notes | — |
| — |
| |
| — |
| — |
| — |
| |
| — |
| | |
Reversal of statutory reserves due to disposal of certain subsidiaries |
| — | — | — | ( | — | | — | — | — | ||||||||
Balance as of December 31, 2020 | | | | | ( | ( | ( | ( | ( | |||||||||
F-8
CONSOLIDATED STATEMENTS OF CHANGES IN EQUITY (DEFICIT)
FOR THE YEAR ENDED DECEMBER 31, 2021 (Continued)
Accumulated | Equity | |||||||||||||||||
Additional | other | Accumulated | (deficit) | Total | ||||||||||||||
|
| paid-in |
| Statutory |
| comprehensive |
| (deficit) |
| attributable to |
| Noncontrolling |
| equity | ||||
| Ordinary shares | capital |
| reserves | loss | earnings | The9 Limited | interest | (deficit) | |||||||||
(US$0.01 par value) | ||||||||||||||||||
| Number of shares |
| Par value |
| ||||||||||||||
|
| RMB |
| RMB |
| RMB |
| RMB |
| RMB |
| RMB |
| RMB |
| RMB | ||
Balance as of January 1, 2021 |
| | | | | ( | ( | ( | ( | ( | ||||||||
Net loss |
| — |
| — |
| — |
| — |
| — |
| ( | ( | ( | ( | |||
Currency translation adjustments |
| — |
| — |
| — |
| — |
| | — | | — | | ||||
Consolidated subsidiary |
| — |
| — |
| — |
| — |
| — |
| — |
| — |
| |
| |
Share-based compensation | | | | — | — | — | | — | | |||||||||
Issuance of ordinary shares |
| | | | — | — | — | | — | | ||||||||
Purchase of equipment |
| |
| |
| |
| — |
| — |
| — |
| |
| — |
| |
Issuance of convertible debt |
| | | | — | — | — | | — | | ||||||||
Conversion of convertible debt into ordinary shares | | | | — | — | — | | — | | |||||||||
Exercise of warrants | | | | — | — | — | | — | | |||||||||
Disposal of Red 5 | — | — | | — | — | — | | | | |||||||||
Balance as of December 31, 2021 | | | | | ( | ( | | ( | | |||||||||
F-9
CONSOLIDATED STATEMENTS OF CHANGES IN EQUITY (DEFICIT)
FOR THE YEAR ENDED DECEMBER 31, 2022 (Continued)
Accumulated | Equity | |||||||||||||||||
Additional | other | (deficit) | Total | |||||||||||||||
paid-in | Statutory | comprehensive | Accumulated | attributable to | Noncontrolling | equity | ||||||||||||
| Ordinary shares |
| capital |
| reserves |
| loss |
| (deficit) earnings |
| The9 Limited |
| interest |
| (deficit) | |||
(US$0.01 par value) | ||||||||||||||||||
| Number of shares |
| Par value | |||||||||||||||
|
| RMB |
| RMB |
| RMB |
| RMB |
| RMB |
| RMB |
| RMB |
| RMB | ||
Balance as of January 1, 2022 | | | | | ( | ( | | ( | | |||||||||
Net loss | — | — | — | — | — | ( | ( | ( | ( | |||||||||
Currency translation adjustments | — | — | — | — | | — | | — | | |||||||||
Consolidated subsidiary | — | — | — | — | — | — | — | ( | ( | |||||||||
Share-based compensation | — | — | | — | — | — | | — | | |||||||||
Issuance of ordinary shares | | | | — | — | — | | — | | |||||||||
Cancellation of ordinary shares | ( | ( | ( | — | — | — | ( | — | ( | |||||||||
Conversion of convertible debt into ordinary shares | | | | — | — | — | | — | | |||||||||
Balance as of December 31, 2022 | | | | | ( | ( | | ( | | |||||||||
Balance as of December 31, 2022 (US$except share data, Note 3) | | | | | ( | ( | | ( | | |||||||||
The accompanying notes are an integral part of these consolidated financial statements.
F-10
THE9 LIMITED
CONSOLIDATED STATEMENTS OF CASH FLOWS
FOR THE YEARS ENDED DECEMBER 31, 2020, 2021 AND 2022
| 2020 | 2021 | 2022 | 2022 | ||||
| RMB |
| RMB |
| RMB |
| US$ | |
(Note 3) | ||||||||
Cash flows from operating activities: |
|
|
|
|
|
|
|
|
Net (loss) income |
| | ( | ( | ( | |||
Adjustments to reconcile net (loss) income to net cash used in operating activities: |
|
|
|
| ||||
Gain on disposal of property, equipment and software |
| ( | ( | ( | ( | |||
(Gain) loss on disposal of subsidiaries |
| ( | ( | | | |||
Gain on disposal of other investments | ( | — | — | — | ||||
Share-based compensation expenses |
| | | | | |||
Impairment on equity investments |
| | | | | |||
Impairment (gain) on other investments |
| | ( | | | |||
Impairment on advance and other assets |
| | — | | | |||
Impairment loss of equipment, intangible assets and long lived assets | | | | | ||||
Impairment of cryptocurrencies | — | | | | ||||
Provision for doubtful accounts receivable |
| | | — | — | |||
Provision for doubtful other receivables |
| | | | | |||
Consulting fees paid by issuance of shares | | — | — | — | ||||
Gain on extinguishment of convertible notes | ( | — | — | — | ||||
Gain from change in fair value of conversion feature derivative liability | — | ( | ( | ( | ||||
Depreciation and amortization of property, equipment and software | | | | | ||||
Share of loss in equity method investments | | | — | — | ||||
Gain on disposal of investment in equity investee and available-for-sales investment | ( | — | ( | ( | ||||
Foreign currency exchange loss | | | | | ||||
Fair value change on warrant liability | ( | — | — | — | ||||
Exchange rate change on convertible notes face value | — | ( | — | — | ||||
Amortization of discount and interest on convertible notes | | | | | ||||
Cancellation of ordinary shares | — | — | ( | ( | ||||
Gain on waiver of interest-free loan | ( | — | — | — | ||||
Royalty fee paid by issuance of shares | — | | — | — | ||||
Payment of issuance cost by issuance of shares | | — | ( | ( | ||||
Non-cash lease expense | | | | | ||||
Changes in operating assets and liabilities: | ||||||||
Change in accounts receivable | | ( | | | ||||
Change in advances to suppliers | ( | ( | | | ||||
Change in prepayments and other current assets | ( | ( | | | ||||
Change in right-of-use assets | | — | — | — | ||||
Change in accounts payable | ( | | | | ||||
Change in amounts due to related parties | ( | | — | — | ||||
Change in other taxes payable | | ( | | | ||||
Change in advances from customers | ( | | ( | ( | ||||
Change in interest payable | ( | | | | ||||
Change in accrued expenses and other current liabilities | ( | | ( | ( | ||||
Change in lease liabilities | ( | ( | ( | ( | ||||
Change in cryptocurrencies | — | ( | ( | ( | ||||
Net cash used in operating activities |
| ( |
| ( |
| ( |
| ( |
Cash flows from investing activities |
|
|
|
| ||||
Proceeds from disposal of subsidiaries | | — | — | — | ||||
Proceeds from disposal of other investments |
| — | — | | | |||
Proceeds from disposal of property, equipment and software | | | | | ||||
Payment for financial products | — | ( | — | — | ||||
Proceeds from financial products | — | — | | | ||||
Proceeds from sales of Cryptocurrencies | — | — | | | ||||
Refund from subscribed tokens and other investment | | — | | | ||||
Purchase of equity method investments | ( | ( | — | — | ||||
Purchase of other investments |
| ( | ( | ( | ( | |||
Contribution from shareholder | — | — | | | ||||
Decrease in cash and cash equivalents on disposal of subsidiaries |
| — | ( | — | — | |||
Purchase of property, equipment and software |
| ( |
| ( |
| ( |
| ( |
Purchase of intangible assets |
| — | ( | ( | ( | |||
Net cash (used in) provided by investing activities |
| | ( | ( | ( | |||
Cash flows from financing activities: |
|
|
|
|
|
|
|
|
Proceeds from the issuance of ordinary shares and warrants | | | — | — | ||||
Proceeds from warrants exercises |
| — | | — | — | |||
Proceeds from the issuance of convertible note |
| | | | | |||
ADS issuance fee | — | ( | — | — | ||||
Repayment of loans from a related party |
| ( | ( | ( | ( | |||
Proceeds from other loans | — | — | | | ||||
Repayments of other loans | — | — | ( | ( | ||||
Repayments of convertible notes |
| ( |
| — |
| — |
| — |
Net cash (used in) provided by financing activities | ( | | | | ||||
| ||||||||
Effect of foreign exchange rate changes on cash and cash equivalents |
| |
| ( |
| |
| |
Net change in cash and cash equivalents |
| | | ( | ( | |||
Cash and cash equivalents, beginning of year |
| | | | | |||
Cash and cash equivalents, end of year | | | | | ||||
| ||||||||
Supplemental disclosure of cash flow information: |
|
|
|
|
|
|
| |
| ||||||||
Interest paid |
| | — | — | — | |||
Income taxes paid | | — | — | — | ||||
| ||||||||
Non-cash investing and financing activities |
|
|
|
|
| |||
| ||||||||
Cash paid for amounts included in the measurement of operating lease liabilities | | | | | ||||
Investment in an investment security in exchange of mining machine | — | — | | | ||||
Investment in an investment security in USDT | — | — | | | ||||
Operating lease right-of-use assets obtained in exchange for operating lease liabilities | — | | | | ||||
Share issued for purchase of Bitcoin mining machine | — | | — | — | ||||
Share cancellation for decrease the mining machine | — | — | | | ||||
Share issued for repayments of convertible notes | — | | | | ||||
Conversion of warrant payable | — | | — | — |
The accompanying notes are an integral part of these consolidated financial statements.
F-11
THE9 LIMITED
NOTES TO THE CONSOLIDATED FINANCIAL STATEMENTS
1. ORGANIZATION AND NATURE OF OPERATIONS
The accompanying consolidated financial statements include the financial statements of The9 Limited (the “Company”), which was incorporated on December 22, 1999 in the Cayman Islands, its subsidiaries and variable interest entitie (“VIE subsidiaries” or “VIE”), (collectively referred to as the “Group”). The Company or The9 Limited, and its subsidiaries and consolidated VIE are also collectively referred to as the “Group”, or where appropriate, the terms the “ Group”,”we”,”our”, or “us” also referred to The9 or the Company and its subsidiaries and the consolidated VIE as a whole.
The Group had been operating an online game business before the Group’s listing until 2021, the Group has turned our business focus to blockchain business and are primarily engaged in the operation of cryptocurrency mining and a Non-Fungible Token platform NFTSTAR since 2022.
The Company’s principal subsidiaries and VIE are as follows as of December 31, 2022:
| Date of |
| Place of |
| Legal |
| |
Name of Entity |
| Registration |
| Registration |
| Ownership |
|
Principal subsidiaries: | |||||||
GameNow.net (Hong Kong) Ltd. (“GameNow Hong Kon”) |
|
|
| | % | ||
China The9 Interactive Limited (“C9I”) |
|
|
| | % | ||
China The9 Interactive (Beijing) Ltd. (“C9I Beijing”) |
|
|
| | % | ||
JiuTuo (Shanghai) Information Technology Ltd. (“Jiu Tuo”) |
|
|
| | % | ||
China Crown Technology Ltd. (“China Crown Technology”) |
|
|
| | % | ||
Asian Way Development Ltd. (“Asian Way”) |
|
|
| | % | ||
New Star International Development Ltd. (“New Star”) |
|
|
| | % | ||
The9 Interactive, Inc. (“The9 Interactive”) |
|
|
| | % | ||
Shanghai Jiu Gang Electronic Technology Ltd. (“Jiu Gang”) |
|
|
| | % | ||
City Channel Ltd. (“City Channel”) |
|
|
| | % | ||
NFTStar Singapore Pte. Ltd. (“NFTStar Singapore”) | | % | |||||
NFTSTAR US Inc. (“NFTSTAR US”) | | % | |||||
NFTSTAR LTD.UK (“NFTSTAR UK”) | | % | |||||
NFTSTAR Hong Kong LTD. (“NFTSTAR Hong Kong”) | | % | |||||
STARNFT HONG KONG LIMITED (“STARNFT Hong Kong”) | | % | |||||
Nswap Singapore Pte. Ltd. (“Nswap Singapore”) | | % | |||||
Montcrypto Limited (“Montcrypto”) | | % | |||||
Terry First Limited (“Terry First”) | | % | |||||
System Run Limited (“System Run”) | | % | |||||
Lucky Pure Limited (“Lucky Pure”) | | % | |||||
Vast Ocean International Limited(“Vast Ocean”) | | % | |||||
The9 Singapore Pte. Ltd. (“The9 Singapore”) |
|
|
| | % | ||
1111 Limited (“1111”) |
|
|
| | % | ||
Supreme Exchange Limited (“Supreme”) |
|
|
| | % | ||
BET 111 Ltd. (“Bet 111”) | | % | |||||
Coin Exchange Ltd (“Coin”) | | % | |||||
The9 EV Limited (“The9 EV”) | | % | |||||
NBTC Limited (“NBTC”) | | % | |||||
FF The9 China Joint Venture Limited (“FF The9”) | | % | |||||
Huiling Computer Technology Consulting (Shanghai) Co.Ltd. (“Huiling”) | | % | |||||
Leixian Information Technology (Shanghai) Co., Ltd. (“Leixian”) | | % | |||||
Shanghai Yuyou Network Technology Co., Ltd. (“Yuyou”) | | % | |||||
Hangzhou Niuxin Technology Co., Ltd. (“Niuxin”) | | % | |||||
Variable interest entity: | |||||||
Shanghai The9 Information Technology Co., Ltd. (“Shanghai IT”) (Note 4) |
|
|
| N/A |
F-12
Subsidiaries and VIE of Shanghai IT:
|
|
| Legal |
| |||
Date of | Place of | Ownership Held |
| ||||
Name of Entity |
| Registration |
| Registration |
| by Shanghai IT |
|
Shanghai Jiushi Interactive Network Technology Co., Ltd. (“Jiushi”) |
|
|
| | % | ||
Shanghai ShencaiChengjiu Information Technology Co., Ltd. (“SH Shencai”) |
|
|
| | % | ||
Shanghai Zhiaojiqi Information Technology Co., Ltd. (“Shanghai Zhiaojiqi”) | | % | |||||
Wuxi Interest Dynamic Network Technology Co., Ltd. (“Wuxi Qudong”) |
|
|
| | % | ||
Silver Express Investments Ltd. (“Silver Express”) |
|
|
| | % | ||
Shanghai Jiuciyuan Computer Co., Ltd. (“Jiuciyuan”) | | % | |||||
Shanghai Big data culture media Co., Ltd(“Big data”) | % |
2. PRINCIPAL ACCOUNTING POLICIES
<1> Basis of presentation
The accompanying consolidated financial statements have been prepared in accordance with accounting principles generally accepted in the United States of America (“US GAAP”). Significant accounting policies followed by the Group in the preparation of the accompanying consolidated financial statements are summarized below.
The consolidated financial statements include the accounts of the Company and include the assets, liabilities, revenues and expenses of wholly owned and majority owned subsidiaries, VIE and subsidiaries of the VIE over which the Company exercises control and, when applicable, entity for which the Company has a controlling financial interest or is the primary beneficiary. All inter-company accounts and transactions have been eliminated in consolidation.
Going concern and management’s plan
The accompanying consolidated financial statements have been prepared on a going concern basis. The Group’s total current liabilities exceeded total current assets by approximately RMB
To meet its working capital needs, the Group is considering multiple alternatives, including, but not limited to, disposal of certain assets to meet the current obligations, additional equity or loan financing and cost controls as outlined below. There is no assurance that the Group will be able to complete any such transaction on acceptable terms or otherwise.
The accompanying consolidated financial statements do not include any adjustments relating to the recoverability and classification of asset or liability amounts that might result from the outcome of the going concern uncertainty for at least one year plus a day upon issuance of this annual report.
Disposal of certain assets to meet the current obligations
Although majority of the current liabilities may not lead to actual short term cash outflow, in case the Group needs to obtain cash to meet certain current obligations, the Group can sell cryptocurrencies and cryptocurrency mining machines on hand. Both have active and liquid secondary market which can provide additional working capital to meet current obligations in addition to the Group’s current cash balance.
Additional equity or loan financing
i) Since 2020, the Group has been issuing convertible notes to an investor when the Group is in need for additional financing, including US$
F-13
ii) The Group had obtained financial support from Mr. Jun Zhu, CEO and Chairman of the Group, from 2016 to 2019. In case the Group needs to obtain cash to meet certain current obligations, the Group may seek further financial support from Mr. Jun Zhu
Cost controls
In 2022, a significant portion of the Group’s cash outflows was attributable to our NFT business. The Group has been reducing the cash outflow for this business significantly. Also, the Group has the ability to control the level of discretionary spending on expenses by implementation of cost savings on non-essential expenses from the day-to-day business operations.
<2> Consolidation
The consolidated financial statements include the financial statements of The9 Limited, its subsidiaries and VIE in which it has a controlling financial interest. A subsidiary is consolidated from the date on which the Group obtained control and continues to be consolidated until the date that such control ceases. A controlling financial interest is typically determined when a company holds a majority of the voting equity interest in an entity. If the Group demonstrates its ability to control a VIE through its rights to all the residual benefits of the VIE and its obligation to fund losses of the VIE, then the VIE is consolidated. All intercompany balances and transactions between The9 Limited, its subsidiaries and VIE and its subsidiaires have been eliminated in consolidation.
In April 2010, the Group acquired a controlling interest in Red 5. In June 2016, the Group completed a share exchange transaction with L&A International Holding Limited (“L&A”) and certain other shareholders of Red 5. After the transaction, the Group owned
PRC laws and regulations currently prohibit or restrict foreign ownership of internet-related business. In September 2009, the General Administration of Press and Publication Radio, Film and Television (“GAPPRFT”) further promulgated the Circular Regarding the Implementation of the Department Reorganization Regulation by State Council and Relevant Interpretation by State Commission Office for Public Sector Reform to Further Strengthen the Administration of Pre-approval on Online Games and Approval on Import Online Games (the “GAPP Circular”). Pursuant to Administrative Measures on Network Publication (the “Network Publication Measures”) jointly issued by GAPPRFT and the Ministry of Information Industry (which has subsequently been reorganized as the Ministry of Industry and Information Technology) (“MIIT”) on February 4, 2016, effective from March 2016, wholly foreign-owned enterprises, Sino-foreign equity joint ventures and Sino-foreign cooperative enterprises shall not engage in the provision of web publishing services, including online game services. Prior examination and approval by GAPPRFT are required on project cooperation involving internet publishing services between an internet publishing services and a wholly foreign-owned enterprise, Sino-foreign equity joint venture, or Sino-foreign cooperative enterprise within China or an overseas organization or individual. It is unclear whether PRC authorities will deem the Group’s VIE structure as a kind of such “manners of cooperation” by foreign investors to gain control over or participate in domestic online game operators, and it is not clear whether GAPPRFT and MIIT have regulatory authority over the ownership structures of online game companies based in China and online game operations in China. Therefore, the Group believes that its ability to direct those activities of its VIE and its subsidiaires that most significantly impact their economic performance is not affected by the GAPP Circular.
<3> Use of estimates
The preparation of consolidated financial statements in conformity with US GAAP requires management to make estimates and assumptions that affect the reported amount of assets and liabilities, the disclosure of contingent assets and liabilities at the date of the consolidated financial statements, and the reported revenues and expenses during the reported periods. Significant accounting estimates reflected in the Group’s consolidated financial statements include the valuation of non-marketable equity investments and determination of other-than-temporary impairment, allowance for doubtful accounts, revenue recognition, assessment of impairment of other long-lived assets, assessment of impairment of advances to suppliers and other advances, incremental borrowing rates for lease assessment, fair value of redeemable noncontrolling interest, fair value of the warrants, fair value of conversion feature, share-based compensation expenses, consolidation of VIE and its subsidiaires, valuation allowances for deferred tax assets, and contingencies. Such accounting policies are affected significantly by judgments, assumptions and estimates used in the preparation of the Group’s consolidated financial statements, and actual results could differ materially from these estimates.
F-14
<4> Foreign currency translation
The Group’s reporting currency is the Renminbi (“RMB”). The Group’s functional currency, with the exception of its subsidiaries, NFTSTAR US Inc., NBTC US Inc., NFTStar Singapore Pte. Ltd. Nswapr Singapore Pte. Ltd., The 9 Singapore Pte. Ltd. and MONTCRYPTO LTD. is the RMB. The functional currency of, NFTSTAR US Inc., NBTC US Inc., NFTStar Singapore Pte. Ltd., Nswapr Singapore Pte. Ltd. and The 9 Singapore Pte. Ltd, is the United States dollar (“US$” or “U.S. dollar”). The functional currency of MONTCRYPTO LTD. is CAD. Assets and liabilities of, NFTSTAR US Inc., NBTC US Inc., NFTStar Singapore Pte. Ltd., Nswapr Singapore Pte. Ltd.,The 9 Singapore Pte. Ltd. and MONTCRYPTO LTD. are translated at the current exchange rates quoted by the People’s Bank of China (the “PBOC”) in effect at the balance sheet dates. Equity accounts are translated at historical exchange rates and revenues and expenses are translated at the average exchange rates in effect during the reporting period to RMB. Gains and losses resulting from foreign currency translation to reporting currency are recorded in accumulated other comprehensive income (loss) in the consolidated statements of changes in equity for the years presented.
Transactions denominated in currencies other than functional currencies, are translated into functional currencies at the exchange rates prevailing at the dates of the transactions. Gains and losses resulting from foreign currency transactions are included in the consolidated statements of operations and comprehensive loss. Monetary assets and liabilities denominated in foreign currencies are translated into functional currencies using the applicable exchange rates at the balance sheet dates. All such exchange gains and losses are included in foreign exchange loss in the consolidated statements of operations and comprehensive (loss) income.
<5> Cash and cash equivalents
Cash and cash equivalents represent cash on hand and highly liquid investments with a maturity date when acquired of three months or less. As of December 31, 2021 and 2022, cash and cash equivalents were comprised primarily of bank deposits where cash is deposited with reputable financial institutions. Included in cash and cash equivalents as of December 31, 2021 and 2022 are amounts denominated in U.S. dollar totaling US$
The RMB is not a freely convertible currency. The PRC State Administration for Foreign Exchange, under the authority of the PBOC, controls the conversion of RMB into foreign currencies. The value of the RMB is subject to changes in central government policies and to international economic and political developments affecting supply and demand in China’s foreign exchange trading system market. The Group’s aggregate amount of cash and cash equivalents denominated in RMB amounted to RMB
<6> Allowance for doubtful accounts
Starting from January 1, 2020, the Group adopted Accounting Standards Update (“ASU”) No. 2016-13, Financial Instruments—Credit Losses (Topic 326): Measurement of Credit Losses on Financial Instruments (“ASU 2016-13”) which requires the measurement and recognition of expected credit losses for financial assets held at amortized cost and is codified in Accounting Standards Codification (“ASC”) Topic 326, Credit Losses (“ASC 326”). ASU 2016-13 replaces the existing incurred loss impairment model and introduces an expected loss approach with macroeconomic forecasts referred to as a current expected credit losses (“CECL”) methodology, which will result in more timely recognition of credit losses. There was no significant impact on its consolidated financial statements and related disclosures as a result. Under the incurred loss methodology, credit losses are only recognized when the losses are probable of having been incurred. The CECL methodology requires that the full amount of expected credit losses for the lifetime of the financial instrument be recorded at the time it is originated or acquired, considering relevant historical experience, current conditions and reasonable and supportable macroeconomic forecasts that affect the collectability of financial assets, and adjusted for changes in expected lifetime credit losses subsequently, which may require earlier recognition of credit losses.
Accounts receivable mainly consist of receivables from third-party game platforms, and other receivables, which are included in prepayments and other current assets, both of which are recorded net of allowance for doubtful accounts. Allowances for doubtful accounts are charged to general and administrative expenses. The Group provided an allowance for doubtful accounts of RMB
F-15
<7> Investments in equity method investee and loan to equity method investee
Equity investments are comprised of investments in privately held companies. The Group uses the equity method to account for an equity investment over which it has the ability to exert significant influence but does not otherwise have control. The Group records equity method investments at the cost of acquisition, plus the Group’s share in undistributed earnings and losses since acquisition. For equity investments over which the Group does not have significant influence or control, the cost method of accounting is used.
The Group has historically provided financial support to certain equity investees in the form of loans. If the Group’s share of the undistributed losses exceeds the carrying amount of an investment accounted for by the equity method, the Group continues to report losses up to the investment carrying amount, including any loans balance due from the equity investees.
The Group assesses its equity investments and loans to equity investees for impairment on a periodic basis by considering factors including, but not limited to, current economic and market conditions, the operating performance of the investees including current earnings trends, the technological feasibility of the investee’s products and technologies, the general market conditions in the investee’s industry or geographic area, factors related to the investee’s ability to remain in business, such as the investee’s liquidity, debt ratios, cash burn rate, and other company-specific information including recent financing rounds. If it has been determined that the equity investment is less than its related fair value and that this decline is other-than-temporary, the carrying value of the investment and loan to equity investee is adjusted downward to reflect these declines in value.
<8> Property, equipment and software, net
Property, equipment and software are stated at cost less accumulated depreciation and amortization. Depreciation and amortization are computed using the straight-line method over the following estimated useful lives:
Leasehold improvements |
| |
Computer and equipment | ||
|
| |
Software | ||
|
| |
Office furniture and fixtures | ||
|
| |
Motor vehicles | ||
|
| |
Office buildings |
In September 2019, the Group entered into a sale purchase agreement with Kapler Pte. Ltd. to sell
Management has assessed the basis of depreciation of the Group’s Crypto-currency Machines used to verify digital currency transactions and generate digital currencies and believes they should be depreciated over a 3 year period. The rate at which the Group generates digital assets and, therefore, consumes the economic benefits of its transaction verification servers are influenced by a number of factors including the following:
F-16
The Group operates in an emerging industry for which limited data is available to make estimates of the useful economic lives of specialized equipment. Property and equipment are stated at cost, net of accumulated depreciation. Depreciation is computed using the straight-line method over the estimated useful lives of the assets. This assessment takes into consideration the availability of historical data and management’s expectations regarding the direction of the industry including potential changes in technology. Management will review this estimate annually and will revise such estimates as and when data comes available.
To the extent that any of the assumptions underlying management’s estimate of useful life of its transaction verification servers are subject to revision in a future reporting period either as a result of changes in circumstances or through the availability of greater quantities of data then the estimated useful life could change and have a prospective impact on depreciation expense and the carrying amounts of these assets.
<9> Cryptocurrencies
Cryptocurrencies (including Bitcoin, ETH, Filecoin and BNB) are included in current assets in the accompanying consolidated balance sheets. Cryptocurrencies purchased are recorded at cost and Cryptocurrencies awarded to the Company through its mining activities are accounted for in connection with the Company’s revenue recognition policy disclosed below.
Cryptocurrencies held are accounted for as intangible assets with indefinite usfeful lives,thus it should not be amortized but should be tested for impairment annually, or more frequently when events or changes in circumstances occur indicating that it is more likely than not that the indefinite-lived asset is impaired. Impairment of cryptocurrency exists when the carrying amount exceeds its fair value, which is measured using the intraday low quoted price of the Cryptocurrencies at the time its fair value is being measured on any day subsequent to its acquisition and an impairment charge will be recognized. The Company monitors and tracks the Cryptocurrencies price on a daily basis and recognizes the impairment charge whenever there are observable transactions in which the carrying amount of the Cryptocurrencies exceeds their fair value at any time. To the extent an impairment loss is recognized, the loss establishes the new cost basis of the Cryptocurrencies. Subsequent reversal of impairment losses is not permitted.
Purchases of Cryptocurrencies by the Company, if any, will be included within investing activities in the accompanying consolidated statements of cash flows, while Cryptocurrencies awarded to the Group through its mining activities are included within operating activities on the accompanying consolidated statements of cash flows. The sales of Cryptocurrencies are included within investing activities in the accompanying consolidated statements of cash flows and any realized gains or losses from such sales are included in “realized gain (loss) on exchange of Cryptocurrencies” in the consolidated statements of operations and comprehensive income (loss). The Company accounts for its gains or losses in accordance with the first-in first-out method of accounting.
<10> Assets held for sale
Assets and asset disposal groups are classified as held-for-sale if their carrying amount will be recovered principally through a sale transaction rather than through continuing use. Long-lived assets to be sold are classified as held for sale if all the recognition criteria in ASC 360-10-45-9 are met:
| ● | Management, having the authority to approve the action, commits to a plan to sell the asset; |
| ● | The asset is available for immediate sale in its present condition subject only to terms that are usual and customary for sales of such assets; |
| ● | An active program to locate a buyer and other actions required to complete the plan to sell the asset have been initiated; |
| ● | The sale of the asset is probable, and transfer of the asset is expected to qualify for recognition as a completed sale, within one year; |
| ● | The asset is being actively marketed for sale at a price that is reasonable in relation to its current fair value; and |
| ● | Actions required to complete the plan indicate that it is unlikely that significant changes to the plan will be made or that the plan will be withdrawn. |
Assets and liabilities classified as held-for-sale are measured at lower of their carrying amount or fair value less costs to sell.
F-17
<11> Land use rights, net
Land use rights represents operating lease prepayments to the PRC’s Land Bureau for usage of the parcel of land located at Zhangjiang, Shanghai. Amortization is calculated using the straight-line method over the estimated land use rights period of
In September 2019, the Group entered into a sale purchase agreement with Kapler Pte. Ltd. to sell
<12> Impairment of long-lived assets
The Group evaluates its long-lived assets, including finite-lived intangible assets, for impairment whenever events or changes in circumstances indicate that the carrying amount of an asset may not be recoverable or that the useful life is shorter than the Group had originally estimated. The Group assesses the recoverability of the long-lived assets by comparing the carrying amount to the estimated future undiscounted cash flow expected to result from the use of the assets and their eventual disposition. If the sum of the expected undiscounted cash flows is less than the carrying amount of the assets, the Group would recognize an impairment loss based on the fair value of the assets.
Indefinite-lived intangible assets are tested for impairment annually or more frequently if events or changes in circumstances indicate that the asset might be impaired. The impairment test consists of a comparison of the fair value of the intangible asset to its carrying amount. If the carrying amount exceeds the fair value, an impairment loss is recognized in an amount equal to that excess.
<13> Revenue recognition
The Group recognizes revenues when control of the promised goods or services is transferred to our customers, in an amount that reflects the consideration expected to be entitled to in exchange for those goods or services. Depending on the terms of the contract and the laws that apply to the contract, control of the goods or services may be transferred over time or at a point in time. The Group does not believe that significant management judgments are involved in revenue recognition. Under ASC 606, Revenue from contracts with customers, the core principle of the new revenue standard is that a company should recognize revenue to depict the transfer of promised goods or services to customers in an amount that reflects the consideration to which the company expects to be entitled in exchange for those goods or services. The following five steps are applied to achieve that core principle:
| ● | Step 1: Identify the contract with the customer; |
| ● | Step 2: Identify the performance obligations in the contract; |
| ● | Step 3: Determine the transaction price; |
| ● | Step 4: Allocate the transaction price to the performance obligations in the contract; and |
| ● | Step 5: Recognize revenue when the Company satisfies a performance obligation. |
In order to identify the performance obligations in a contract with a customer, a company must assess the promised goods or services in the contract and identify each promised good or service that is distinct. A performance obligation meets ASC 606’s definition of a “distinct” good or service (or bundle of goods or services) if both of the following criteria are met: The customer can benefit from the good or service either on its own or together with other resources that are readily available to the customer (i.e., the good or service is capable of being distinct), and the entity’s promise to transfer the good or service to the customer is separately identifiable from other promises in the contract (i.e., the promise to transfer the good or service is distinct within the context of the contract).
If a good or service is not distinct, the good or service is combined with other promised goods or services until a bundle of goods or services is identified that is distinct.
F-18
The transaction price is the amount of consideration to which an entity expects to be entitled in exchange for transferring promised goods or services to a customer. The consideration promised in a contract with a customer may include fixed amounts, variable amounts, or both. When determining the transaction price, an entity must consider the effects of all of the following:
| ● | Variable consideration |
| ● | Constraining estimates of variable consideration |
| ● | The existence of a significant financing component in the contract |
| ● | Noncash consideration |
| ● | Consideration payable to a customer |
Variable consideration is included in the transaction price only to the extent that it is probable that a significant reversal in the amount of cumulative revenue recognized will not occur when the uncertainty associated with the variable consideration is subsequently resolved. The transaction price is allocated to each performance obligation on a relative standalone selling price basis. The transaction price allocated to each performance obligation is recognized when that performance obligation is satisfied, at a point in time or over time as appropriate.
Majority of the Group’s cryptocurrency mining revenues was Bitcoin. The Group generates our Bitcoin mining revenues through provision of computing power, or hash rate, in crypto asset transaction verification services to Bitcoin mining pools. In exchange for that, the Group are entitled to receive a fractional share of the Bitcoin award from the Bitcoin mining pools. The transaction consideration the Group receives is noncash consideration, which the Group measure at fair value on the date received, which is not materially different than the fair value at contract inception. The consideration is all variable. Because it is not probable that a significant reversal of cumulative revenue will not occur, the consideration is constrained until the mining pools successfully place a block and we receive confirmation of the consideration, at which time revenue is recognized.
Fair value of the cryptocurrency award received is determined using the quoted price of the related cryptocurrency at the time of receipt. There is currently no specific definitive guidance under GAAP or alternative accounting framework for the accounting for cryptocurrencies recognized as revenue or held, and management has exercised significant judgment in determining the appropriate accounting treatment. In the event authoritative guidance is enacted by the Financial Accounting Standards Board (“FASB”), the Company may be required to change its policies, which could have an effect on the Company’s consolidated financial position and results from operations.
Other than Bitcoins, the Group is also engaged in the mining of Filecoins. The Group generates Filecoins mining revenues through provision of computing storage space to the main networks. In exchange for that, The Group is entitled to receive a fractional share of the Filecoins awards from the main networks.
F-19
For Filecoin mining, unlike other cryptocurrency mining, Filecoin mining main network requires miners not only to contribute mining machines with computing storage space, but miners also need to pledge certain amount of Filecoins to the main network to start the Filecoin mining. Then Filecoin main network will continuously reward the miners by Filecoin awards. Upon the end of the mining process, which is typically a 540 days process, the Filecoin main network will release the pledged Filecoins to the miners. The Group cooperates with a third party company where we contribute mining machines and the third party contributes Filecoins for pledging to the Filcoin main network. Under this mining cooperation, the Filecoins mined are distributed to the third party ahead of us according to the agreed distribution schedule. Therefore in the early stage of the 540 days mining process, the Group does not own any Filecoin. Since it is not probable that a significant reversal of cumulative revenue will not occur, the Group does not recognize any Filecoin mining revenue before the Group starts to own the Filecoins being mined. Only when the Group starts to own the Filecoins being mined (after the distribution made to the third party under the agreed distribution schedule). The Group started to own the Filecoins being mined from January 1, 2022, the Group started to recognize Filecoin mining revenue and the intangible assets at fair value on the date the Group received awards of the Filecoin from the thitd-party network.
NFTs are created and recorded using blockchain technology. Cryptocurrencies and blockchain platforms can be used to create NFTs. Those NFTs can then be bought and sold on marketplaces that are linked to the underlying blockchain technology. The Group recognizes revenues when control of the promised goods is transferred to our customers. The Group earns revenue from selling the NFTs on the platforms and provision of operation services to third-party on the platforms. When selling the NFTs on the platforms,the Group records the revenues from amount paid by the customers, commission fees paid to platforms are recorded as cost of revenues. The customers can also trade directly with the other customers, the Group records the revenues from collecting the royalties (5% of the selling price).
Online game services
The Group earns revenue from provision of online game operation services to players on the Group’s game servers and third-party platforms and overseas licensing of the online game to other operators. The Group grants operation right on authorized games, together with associated services which are rendered to the customers over time. The Group adopts virtual item / service consumption model for the online game services. Players can access certain games free of charge, but many purchase game points to acquire in-game premium features. The Group may act as principal or agent through the various transaction arrangements.
The determination on whether to record the revenue gross or net is based on an assessment of various factors, including but not limited to whether the Group (i) is the primary obligor in the arrangement; (ii) has general inventory risk; (iii) changes the product or performs part of the services; (iv) has latitude in establishing the selling price; (v) has involvement in the determination of product or service specifications. The assessment is performed for all licensed online games.
When acting as principal
Revenues from online game operation operated through telecom carriers and certain online games operators are recognized upon consumption of the in-game premium features based on gross revenue sharing-payments to third-party operators, but net of value-added tax (“VAT”). The Group earns revenue from the sale of in-game virtual items. Revenues are recognized as the virtual items are consumed or over the estimated lives of the virtual items, which are estimated by considering the average period that players are active and players’ behavior patterns derived from operating data. Accordingly, commission fees paid to third-party operators are recorded as cost of revenues.
F-20
When acting as agent
With respect to games license arrangements entered into by third-party operators, if the terms provide that (i) third-party operators are responsible for providing game desired by the game players; (ii) the hosting and maintenance of game servers for running the games is the responsibility of third-party operators; (iii) third-party operators have the right to review and approve the pricing of in-game virtual items and the specification, modification or update of the game made by the Group; and (iv) publishing, providing payment solution and market promotion services are the responsibilities of third-party operators and the Group is responsible to provide intellectual property licensing and subsequent technical services, then the Group considers itself as an agent of the third-party operators in such arrangement with game players. Accordingly, the Group records the game revenues from these licensed games, net of amounts paid to the third-party operators.
Licensing revenue
The Group licenses its online games, most of which are developed in house, to third parties. The Group receives monthly revenue-based royalty payments from the third-party licensee operators. Monthly revenue-based royalty payments are recognized when the relevant services are delivered, provided that collectability is reasonably assured. The Group views the third-party licensee operators as its customers and recognizes revenues on a net basis, as the Group does not have the primary responsibility for fulfillment and acceptability of the game services. The Group receives additional up-front license fees from certain third-party licensee operators who are entitled to an exclusive right to access the games where initial license fee is allocated solely on the license. License fees are recognized as revenue evenly throughout the license period after commencement of the game, given that the Group’s intellectual property rights subject to the license are considered to be symbolic and the licensee has the right to access such intellectual property rights as they exist over time when the license is granted.
Technical services
Technical services are blockchain-related consulting services where the Group is to provide designing, programming, drafting of white papers, and related services to customers. These revenues are recognized when delivery of the services has occurred or when services have been rendered and the collection of the related fees is reasonably assured.
Contract balances
Timing of revenue recognition may differ from the timing of invoicing to customers. Accounts receivable represent amounts invoiced and revenue recognized prior to invoicing, where the Group has satisfied its performance obligations and has the unconditional right to payment.
Contract liability related to unsatisfied performance obligations at the end of the period primarily consists of fees received from game players for online game services and technical services. For contract liability, due to the generally short-term duration of the contracts, the majority of the performance obligations are satisfied in the following reporting period. Of the contract liability balance at the beginning of the period, revenue of
<14> Advances from customers
The Group licenses proprietary games to operators in other countries and receives license fees and royalty income. License fees received in advance of the monetization of the game is recorded in advances from customers.
F-21
<15> Convertible notes
Convertible Notes and Beneficial Conversion Feature (“BCF”)
The Group evaluates its convertible debt, options, warrants or other contracts, if any, to determine if those contracts or embedded components of those contracts qualify as derivatives to be separately accounted for in accordance with Accounting Standards Codification Topic 815, Accounting for Derivative Instruments and Hedging Activities (“ASC 815”) as well as related interpretations of this standard and Accounting Standards Update 2020-06, which was adopted by the Group effective January 1, 2021. The Group recognizes derivative instruments as either assets or liabilities in the balance sheet and are measured at fair values with gains or losses recognized in earnings. Embedded derivatives that are not clearly and closely related to the host contract are bifurcated and are recognized at fair value with changes in fair value recognized as either a gain or loss in earnings. The result of this accounting treatment is that the fair value of the derivative instrument is marked-to-market each balance sheet date and with the change in fair value recognized in the statement of operations as other income or expense.
Upon conversion, exercise or cancellation of a derivative instrument, the instrument is marked to fair value at the date of conversion, exercise or cancellation then that the related fair value is removed from the books. Gains or losses on debt extinguishment are recognized in the statement of operations upon conversion, exercise or cancellation of a derivative instrument after any shares issued in such a transaction are recorded at market value. The classification of derivative instruments, including whether such instruments should be recorded as liabilities or as equity, is re-assessed at the end of each reporting period. Equity instruments that are initially classified as equity that become subject to reclassification are reclassified to liability at the fair value of the instrument on the reclassification date. Instruments that become a derivative after inception are recognized as a derivative on the date they become a derivative with the offsetting entry recorded in earnings.
The Group determines the fair value of derivative instruments and hybrid instruments, considering all of the rights and obligations of each instrument, based on available market data using the Black-Scholes model, adjusted for the effect of dilution, because it embodies all of the requisite assumptions (including trading volatility, estimated terms, and risk-free rates) necessary to fair value these instruments. For instruments in default with no remaining time to maturity the Group uses a one-year term for their years to maturity estimate unless a sooner conversion date can be estimated or is known. Estimating fair values of derivative financial instruments requires the development of significant and subjective estimates that may, and are likely to, change over the duration of the instrument with related changes in internal and external market factors. In addition, option-based techniques (such as Black-Scholes model) are highly volatile and sensitive to changes in the trading market price of our common stock.
ASU 2020-06 changed the accounting for convertible instruments. It requires convertible debt instruments to be accounted for under one of the following three models: embedded derivative, substantial premium, or no proceeds allocated (traditional debt) models. It eliminated the cash conversion and beneficial conversion feature models.
<16>Warrants
The Group account for the warrants issued in connection with equity-linked instrument under authoritative guidance on accounting from ASC 480, Distinguishing Liabilities from Equity and ASC 815, Derivatives and Hedging. The Group classifies warrants in its consolidated balance sheet as a liability or equity based on the nature and characteristics of each warrant issued. For those warrants classified as equity, there is no remeasurement to the warrants after initial recognition. For those warrants classified as liability, the proceeds are allocated first to the liability classified warrants at the full fair value then the remaining proceeds allocated to the equity instruments offered. The warrants are initially recognized on its fair value as of issuance date then remeasured at each reporting period and adjusted to fair value. The changes in the fair value of the warrant liability are recorded in the income of the period.
<17> Cost of revenues
Cost of revenues consists primarily of electricity of cryptocurrency mining, fee deducted by the mining pools, online game royalties, payroll, revenue sharing to third-party game platform, telecom carriers and other suppliers, maintenance and rental of Internet data center sites, depreciation and amortization of computer equipment and software, and other overhead expenses directly attributable to the services provided.
F-22
<18> Product development costs
For software development costs, including online games, to be sold or marketed to customers, the Group expenses software development costs incurred prior to reaching technological feasibility. Once a software product has reached technological feasibility, all subsequent software costs for that product are capitalized until that product is released for marketing. After an online game is released, the capitalized product development costs are amortized over the estimated product life. For the years ended December 31, 2020, 2021 and 2022, although software products have reached technological feasibility, total software costs incurred subsequent to reaching technological feasibility were immaterial and therefore not capitalized.
For website and internally used software development costs, the Group expenses all costs incurred in connection with the planning and implementation phases of development and costs that are associated with repair or maintenance of the existing websites and software. Costs incurred in the application and infrastructure development phase are capitalized and amortized over the estimated product life. Since the inception of the Group, the amount of internally generated costs qualifying for capitalization has been immaterial and, as a result, all website and internally used software development costs have been expensed as incurred.
Product development costs consist primarily of outsourced research and development, payroll, depreciation charges and other overhead for the development of the Group’s proprietary games. Other overhead product development costs include costs incurred by the Group to develop, maintain, monitor, and manage its websites.
<19> Sales and marketing expenses
Sales and marketing expenses consist primarily of advertising and promotional expenses, payroll and other overhead expenses incurred by the Group’s sales and marketing personnel. Advertising expenses in the amount of RMB
<20> Government grants
Unrestricted government subsidies from local government agencies allowing the Group full discretion to utilize the funds were RMB
<21> Share-based compensation
The Group has granted share-based compensation awards to certain employees under several equity plans. The Group measures the cost of employee services received in exchange for an equity award, based on the fair value of the award at the date of grant. Share-based compensation expense is recognized net of estimated forfeitures, determined based on historical experience. The Group recognizes share-based compensation expense over the requisite service period. For performance and market-based awards which also require a service period, the Group uses graded vesting over the longer of the derived service period or when the performance condition is considered probable. The Company determines the grant date fair value of stock options using a Black-Scholes Model with assumptions made regarding expected term, volatility, risk-free interest rate, and dividend yield. The fair value of the stock options containing a market condition is estimated using a Monte Carlo simulation model. For options awarded by private subsidiaries of the Group, the fair value of shares is estimated based on the equity value of the subsidiary. The Group evaluates the fair value of the subsidiary by making judgments and assumptions about the projected financial and operating results of the subsidiary. Once the equity value of the subsidiary is determined, it is allocated (as applicable) into the various classes of shares and options using the option-pricing method, which is one of the generally accepted valuation methodologies. On January 1, 2019, the Group adopted ASU 2018-07, Compensation-Stock Compensation (Topic 718): Improvement to Nonemployee Share-based Payment Accounting (“ASU 2018-07”) to amend the accounting for share-based payment awards issued to nonemployees. Under ASU 2018-07, the accounting for awards to non-employees is similar to the model for employee awards.
The expected term represents the period of time that stock-based awards granted are expected to be outstanding. The expected term of stock-based awards granted is determined based on historical data on employee exercise and post-vesting employment termination behavior. Expected volatilities are based on historical volatilities of the Company’s ordinary shares. Risk-free interest rate is based on United States government bonds issued with maturity terms similar to the expected term of the stock-based awards.
F-23
The Group recognizes compensation expense, net of estimated forfeitures, on all share-based awards on a straight-line basis over the requisite service period, which is generally a -to-
For stock option modifications, the Group compares the fair value of the original award immediately before and after the modification. For modifications, or probable-to-probable vesting conditions, the incremental fair value of fully vested awards is recognized as expense on the date of the modification, with the incremental fair value of unvested awards recognized ratably over the new service period.
<22> Leases
The Group applied ASC 842, Leases, on January 1, 2019 on a modified retrospective basis and has elected not to recast comparative periods. Right-of-use (“ROU”) assets represent the Group’s right to use an underlying asset for the lease term and lease liabilities represent its obligation to make lease payments arising from the lease. The operating lease ROU assets and liabilities are recognized at lease commencement date based on the present value of lease payments over the lease term. As most of the Group’s leases do not provide an implicit rate, the Company uses the PBOC’s incremental borrowing rate based on the information available at lease commencement date in determining the present value of lease payments. The operating lease ROU asset also includes any lease payments made and excludes lease incentives. The Group’s lease terms may include options to extend or terminate the lease. Renewal options are considered within the ROU assets and lease liability when it is reasonably certain that the Company will exercise that option. Lease expense for lease payments is recognized on a straight-line basis over the lease term.
For operating leases with a term of one year or less, the Group has elected to not recognize a lease liability or ROU asset on its consolidated balance sheet. Instead, it recognizes the lease payments as expense on a straight-line basis over the lease term. Short-term lease expense is immaterial to its consolidated statements of operations, comprehensive loss, and cash flows. The Group has operating lease agreements with insignificant non-lease components and has elected the practical expedient to combine and account for lease and non-lease components as a single lease component.
<23> Income taxes
Current income taxes are provided for in accordance with the laws and regulations applicable to the Group as enacted by the relevant tax authorities. Income taxes are accounted for under the asset and liability method. Deferred taxes are determined based upon differences between the financial reporting and tax bases of assets and liabilities at currently enacted statutory tax rates for the years in which the differences are expected to reverse. The effect on deferred taxes of a change in tax rates is recognized as income in the period of change. A valuation allowance is provided on deferred tax assets to the extent that it is more likely than not that such deferred tax assets will not be realized. The total income tax provision includes current tax expenses under applicable tax regulations and the change in the balance of deferred tax assets and liabilities.
The Group recognizes the impact of an uncertain income tax position at the largest amount that is more-likely-than not to be sustained upon audit by the relevant tax authority. Income tax related interest is classified as interest expenses and penalties as income tax expense. Since February 2021, we started our cryptocurrency mining business in China. Since this is a new industry in China, there is no explicit tax law in China regarding whether such mining revenue is taxable in China, since such revenue is non-cash before the cryptocurrencies are sold for fiat. For the year end of December 31, 2022, we have only achived RMB
<24> Redeemable noncontrolling interests
Redeemable noncontrolling interests are equity interests of the Group’s consolidated subsidiary not attributable to the Group that has redemption features that are not solely within the Group’s control. These interests are classified as temporary equity because their redemption is considered probable. These interests are measured at the greater of estimated redemption value at the end of each reporting period or the initial carrying amount of the redeemable noncontrolling interests adjusted for cumulative earnings (loss) allocations.
F-24
<25> Noncontrolling interest
A noncontrolling interest in a subsidiary or VIE of the Group represents the portion of the equity (net assets) in the subsidiary or VIE not directly or indirectly attributable to the Group. Noncontrolling interests are presented as a separate component of equity in the consolidated balance sheets and modifies the presentation of net (loss) income by requiring earnings and other comprehensive income loss to be attributed to controlling and noncontrolling interest.
<26> (Loss) income per share
Basic (loss) income per share is computed by dividing net (loss) income attributable to the holders of ordinary shares by the weighted average number of ordinary shares outstanding during the year. Diluted (loss) income per share is calculated by dividing net (loss) income attributable to the holders of ordinary shares as adjusted for the effect of dilutive ordinary share equivalents, if any, by the weighted average number of ordinary shares and dilutive ordinary share equivalents outstanding during the period. Ordinary share equivalents of stock options and warrants are calculated using the treasury stock method and are not included in the denominator of the diluted earnings per share calculation when inclusion of such shares would be anti-dilutive, such as in a period in which a net (loss) income is recorded.
<27> Segment reporting
The Group has
<28> Certain risks and concentration
Financial instruments that potentially subject the Group to significant concentrations of credit risk consist primarily of cash and cash equivalents, accounts receivable and prepayments and other current assets. As of December 31, 2021 and 2022, substantially all of the Group’s cash and cash equivalents were held by major financial institutions, which management believes are of high credit worthiness.
<29> Fair value measurements
Fair value is the price that would be received from selling an asset or paid to transfer a liability in an orderly transaction between market participants at the measurement date. When determining the fair value measurements for assets and liabilities required or permitted to be recorded at fair value, the Group considers the principal or most advantageous market in which it would transact and considers assumptions that market participants would use when pricing the asset or liability. The fair value measurement guidance provides a fair value hierarchy that requires an entity to maximize the use of observable inputs and minimize the use of unobservable inputs when measuring fair value. A financial instrument’s categorization within the fair value hierarchy is based upon the lowest level of input that is significant to the fair value measurement as follows:
Level 1 inputs are unadjusted quoted prices in active markets for identical assets that the management has the ability to access at the measurement date.
Level 2 inputs include quoted prices for similar assets in active markets, quoted prices for identical or similar assets in markets that are not active, inputs other than quoted prices that are observable for the asset (i.e., interest rates, yield curves, etc.), and inputs that are derived principally from or corroborated by observable market data by correlation or other means (market corroborated inputs).
Level 3 inputs include unobservable inputs to the valuation methodology that reflect management’s assumptions about the assumptions that market participants would use in pricing the asset. Management develops these inputs based on the best information available, including their own data.
F-25
<30> Financial instruments
Financial instruments primarily consist of cash and cash equivalents, investments, accounts receivable, accounts payable, warrants, convertible notes and short-term borrowings. The carrying value of the Group’s cash and cash equivalents, short-term investments, accounts receivable, accounts payable, convertible notes and short-term borrowings approximate their market values due to the short-term nature of these instruments.
<31> Deconsolidation of subsidiary
In accordance with ASC 810-40, deconsolidation of a subsidiary occurs when: (a) some or all of the ownership interests of the subsidiary are sold resulting in the loss of a controlling financial interest; (b) a contractual agreement granting control of the subsidiary expires; (c) the subsidiary issues its shares to outsiders reducing the parent’s ownership interest resulting in the loss of a controlling financial interest; or (d) the subsidiary becomes subject to the control of a government, court, administrator or regulator.
The parent should recognize a gain or loss measured as the difference between: (a) the aggregate of: (i) the fair value of any consideration received, (ii) the fair value of any retained non-controlling interest, and (iii) the carrying amount of any non-controlling interest at the date the subsidiary is deconsolidated; and (b) the carrying amount of the subsidiary’s assets and liabilities.
A subsidiary should be deconsolidated from the date a controlling financial interest is lost and should also consider the equity components included in the non-controlling interest and the amounts previously recognized in accumulated other comprehensive income (loss), i.e., the foreign currency translation adjustment.
<32> Reclassification
Certain prior period amounts have been reclassified to conform to the current period presentation. These reclassifications have no effect on the previously reported financial positions, results of operations and cash flows.
<33> Recent accounting pronouncements
The Group considers the applicability and impact of all ASUs. The ASUs not listed below were assessed and determined to be either not applicable or are expected to have minimal impact on the Group’s consolidated financial position and/or results of operations.
Recent Adopted Accounting Pronouncements
In August 2018, the FASB issued ASU No. 2018-13, Fair Value Measurement (Topic 820): Disclosure Framework-Changes to the Disclosure Requirements for Fair Value Measurement. The objective of ASU 2018-13 is to improve the effectiveness of disclosures in the notes to the financial statements by removing, modifying, and adding certain fair value disclosure requirements to facilitate clear communication of the information required by generally accepted accounting principles. The amendments are effective for all entities for fiscal years, and interim periods within those fiscal years, beginning after December 15, 2019 with early adoption permitted upon issuance of this ASU. The adoption of this standard had no material impact on the Group’s consolidated financial statements.
In December 2019, the FASB issued Accounting Standards Update 2019-12-Income Taxes (Topic 740): Simplifying the Accounting for Income Taxes. This ASU summarizes the FASB’s recently issued Accounting Standards Update (ASU) No. 2019-12, simplifying the Accounting for Income Taxes. The ASU enhances and simplifies various aspects of the income tax accounting guidance in ASC 740. The amendments in this update are effective for fiscal years, and interim periods within those fiscal years, beginning after December 15, 2020. The adoption of this ASU had no material impact on our consolidated financial statements.
Recently Issued Accounting Pronouncements
The Group considers the applicability and impact of all ASUs. The ASUs not listed below were assessed and determined to be either not applicable or are expected to have minimal impact on the Group’s consolidated financial position and/or results of operations.
F-26
In June 2016, the FASB issued ASU No. 2016-13, Financial Instruments-Credit Losses (Topic 326): Measurement of Credit Losses on Financial Instruments (“ASU 2016-13”), which requires the measurement and recognition of expected credit losses for financial assets held at amortized cost. ASU 2016-13 replaces the existing incurred loss impairment model with an expected loss methodology, which will result in more timely recognition of credit losses. ASU 2016-13 is effective for annual reporting periods, and interim periods within those years, beginning after December 15, 2019, excluding entities eligible to be smaller reporting company. For all other entities, the requirements are effective for fiscal years beginning after December 15, 2022, including interim periods within those fiscal years. Early adoption is permitted for fiscal years beginning after December 15, 2018, including interim periods within those fiscal years. ASU 2016-13 has been amended by ASU 2019-04, ASU 2019-05, and ASU 2019-11. For entities that have not yet adopted ASU No. 2016-13, the effective dates and transition methodology for ASU 2019-04, ASU 2019-05, and ASU 2019-11 are the same as the effective dates and transition methodology in ASU 2016-13. The Group did not adopt this standard yet due to the status of smaller reporting company. The Group plans to adopt this standard for the year beginning January 1, 2023. We do not expect the adoption of this standard will have material impact on the Group’s consolidated financial statements.
In August 2020, the FASB issued ASU 2020-06, Debt—Debt with Conversion and Other Options (Subtopic 470-20) and Derivatives and Hedging—Contracts in Entity’s Own Equity (Subtopic 815-40): Accounting for Convertible Instruments and Contracts in an Entity’s Own Equity. This ASU amends the guidance on convertible instruments and the derivatives scope exception for contracts in an entity’s own equity and improves and amends the related EPS guidance for both Subtopics. The ASU will be effective for annual reporting periods after December 15, 2023 and interim periods within those annual periods and early adoption is permitted in fiscal periods ending after December 15, 2020. We do not expect the adoption of this standard will have material impact on the Group’s consolidated financial statements.
In May 2021, the FASB issued ASU No. 2021-04, Earnings Per Share (Topic 260), Debt — Modifications and Extinguishments (Subtopic 470-50), Compensation — Stock Compensation (Topic 718), and Derivatives and Hedging — Contracts in Entity’s Own Equity (Subtopic 815-40): Issuer’s Accounting for Certain Modifications or Exchanges of Freestanding Equity-Classified Written Call Options (a consensus of the FASB Emerging Issues Task Force). The ASU addresses the diversity in practice in an issuer’s accounting for modifications or exchanges of freestanding equity-classified written call options (e.g., warrants) that remain equity classified after modification or exchange. Under the guidance, an issuer determines the accounting for the modification or exchange based on whether the transaction was done to issue equity, to issue or modify debt or for other reasons. The guidance is applied prospectively to all modifications or exchanges that occur on or after the date of adoption. We do not expect the adoption of this standard will have material impact on the Group’s consolidated financial statements.
Other accounting standards that have been issued or proposed by FASB that do not require adoption until a future date are not expected to have a material impact on the consolidated financial statements upon adoption. The Group does not discuss recent pronouncements that are not anticipated to have an impact on or are unrelated to its consolidated financial condition, results of operations, cash flows, or disclosures.
3. CONVENIENCE TRANSLATION
The Group, with the exception of its subsidiaries, The9 Interactive, NFTSTAR US Inc., NBTC US Inc., NFTStar Singapore Pte. Ltd., Nswapr Singapore Pte. Ltd. and The 9 Singapore Pte. Ltd, maintains its accounting records and prepares its financial statements in RMB. The U.S. dollar amounts disclosed in the accompanying consolidated financial statements are presented solely for the convenience of the readers at the rate of US$1.00 = RMB
4. VARIABLE INTEREST ENTITIES
The Group is the primary beneficiary of its VIE, including Shanghai IT which was designed by the Group to comply with PRC regulations that prohibit direct foreign ownership of businesses that operate online and TV games in the PRC.
Shanghai IT and its VIE subsidiaries
There are certain key contractual arrangements between the Group’s subsidiary, Huiling (wholly-owned foreign enterprise, the “WOFE”) and each of the VIE that provide the Group with control over the VIE. As a result of these contracts, the Group concluded that it is required to consolidate the VIE pursuant to the guidance in ASC 810 Consolidation.
F-27
A summary of these contractual agreements is as follows:
| 1) | Loan agreement. The WOFE entered into loan agreements with each shareholder of the relevant VIE. Pursuant to the terms of these loan agreements, the WOFE granted an interest-free loan to each shareholder of the VIE for the explicit purpose of making a capital contribution to the VIE. These loans have an unspecified term and will remain outstanding for the shorter of the duration of WOFE or that of the VIE, or until such time that the WOFE elects to terminate the agreement (which is at the WOFE’s sole discretion), at which point the loans are payable on demand. The shareholders of the VIE may not prepay all or any portion of the loans without the WOFE’s prior written request. |
| 2) | Equity pledge agreement. The shareholders of the VIE entered into equity pledge agreements with the WOFE. Under the equity pledge agreements, the shareholders of the VIE pledged all of their equity interests in the VIE to the WOFE as collateral for all of their payments due to the WOFE and to secure performance of all obligations of the VIE and their shareholders under the above loan agreements. In addition, the dividend distributions to the shareholders of VIE, if any, will be deposited in an escrow account over which the WOFE has exclusive control. The pledge shall remain effective until all obligations under such agreements have been fully performed. The shareholders have the obligation to maintain ownership and effective control over the pledged equity. Under no circumstances, without the prior written consent of the WOFE, may the shareholder transfer or otherwise encumber any equity interests in the VIE. If any event of default as provided for therein occurs, the WOFE, as the pledgee, will be entitled to dispose of the pledged equity interests through transfer or assignment and use the proceeds to repay the loans or make other payments due under the above loan agreements up to the loan amounts. |
| 3) | Call option agreement. The VIE and their shareholders entered into equity call option agreements with the WOFE. Pursuant to such agreements, the shareholders of the VIE grant the WOFE an irrevocable and exclusive option to purchase the shares of VIE at a purchase price equal to the amount of the registered capital of the VIE or the loan provided by the WOFE, permissible by the then-applicable PRC laws and regulations. WOFE may exercise such right at any time during the term of the agreement. Moreover, under the call option agreements, neither the VIE nor their shareholders may take actions that could materially affect the VIE’s assets, liabilities, operations, equity or other legal rights without the prior written approval of the WOFE, including, without limitation, declaration and distribution of dividends and profits; sale, assignment, mortgage or disposition of, or encumbrances on, the VIE’s equity; merger or consolidation; acquisition of and investment in any third-party entities; creation, assumption, guarantee or incurrence of any indebtedness; entering into other materials contracts. The agreements shall not expire until such time as the WOFE acquires all equity interests of the relevant VIE subject to applicable PRC laws. |
| 4) | Shareholder voting proxy agreement. Each of the VIE’s shareholders executed an irrevocable power of proxy to appoint the WOFE as the attorney-in-fact to act on his or her behalf on all matters pertaining to the VIE and to exercise all of his or her rights as a shareholder of the VIE, including the right to attend shareholders meetings, to exercise voting rights and to appoint directors, a general manager, and other senior management of the VIE. The power of proxy is irrevocable and may only be terminated at the discretion of the WOFE. |
| 5) | Exclusive technical service agreement. Under the exclusive technical service agreement, the VIE agreed to engage the WOFE as their exclusive provider of technology consulting and other services for a service fee equal to |
The Group shall be deemed to have a controlling financial interest in a VIE if it has both of the following characteristics:
| a. | The power to direct the activities of a VIE that most significantly impact the VIE’s economic performance; and |
| b. | The obligation to absorb losses of the VIE that could potentially be significant to the VIE or the right to receive benefits from the VIE that could potentially be significant to the VIE. |
F-28
In determining that the Group has “the power to direct the activities of the VIE that most significantly impact the VIE’s economic performance”, the Group looked to the specific provisions of the call option agreement and shareholder voting proxy agreement. These agreements, as summarized above, provide the WOFE effective control over all of the corporate and operating decisions of the VIE, and as such, the Group’s management concluded that the WOFE has the requisite power to direct the activities of the VIE that most significantly impact the VIE’s economic performance. In assessing the Group’s obligation to absorb losses, the Group notes that it has funded through the loan agreements all of the entities’ share capital and also provides financial support as necessary to the entities through intercompany transactions. The Group’s rights to receive economic benefits that are significant to the VIE are embodied firstly in the equity pledge agreements that secure the equity owners’ obligations under the relevant agreements, and ascribes to the WOFE all of the economic benefits of the equity interests including rights to any dividends declared. Secondly, the exclusive technical service agreement further secures the ability of WOFE to receive substantially all of the economic benefits from each of the VIE on behalf of the Group.
In conclusion, because the Group, through its wholly owned subsidiary Huiling, has (1) the power to direct the activities of the VIE that most significantly affect the VIE’s economic performance, and (2) the right to receive benefits from the VIE that could potentially be significant to the VIE, the Group has been deemed to be the primary beneficiary of the VIE and has consolidated the VIE since the date of execution of such agreements.
Shareholders of the VIE may potentially have conflicts of interest with the Company, and they may breach their contracts with the PRC subsidiaries or cause such contracts to be amended in a manner contrary to the interests of the Group. As a result, the Group may have to initiate legal proceedings, which involve significant uncertainty. Such disputes and proceedings may significantly disrupt the Groups business operations and adversely affect the Group’s ability to control the VIE. As most of the shareholders of the VIE are directors, officers, shareholders or employees of the Group, management is of the view that the risk that misaligned interests may lead to deconsolidation in the foreseeable future is remote and insignificant.
PRC laws and regulations currently limit foreign ownership of companies that provide Internet content services, which include operating online games. In addition, foreign invested enterprises are currently not eligible to apply for the required licenses to operate online games in the PRC. The9 Limited is incorporated in the Cayman Islands and is considered a foreign entity under PRC laws. Due to restrictions on foreign ownership of companies that provide online games, the Group has entered into contractual arrangements with Shanghai IT to conduct its online games business through its VIE in the PRC. Shanghai IT holds the necessary licenses and approvals that are essential for the online game business in China. Shanghai IT is principally owned by certain shareholder and employee of the Company. Pursuant to certain other agreements and undertakings, The9 Limited in substance controls Shanghai IT. The Group believes that its current ownership structures and contractual arrangements with Shanghai IT and its equity owners, as well as its operations, are in compliance with all existing PRC laws and regulations. There may, however, be changes and other developments in the PRC laws and regulations or their interpretation. Specifically, following the recent promulgation of the GAPPRFT Circular, it is unclear whether the authorities will deem the Group’s VIE structure and contractual arrangements with Shanghai IT as an “indirect or disguised” way for foreign investors to gain control over or participate in domestic online game operators, and challenge the Group’s VIE structure accordingly.
If the Group is found to be in violation of any existing or future PRC laws or regulations, or fails to obtain or maintain any of the required permits or approvals, the relevant PRC regulatory authorities would have broad discretion in dealing with such violations, including requiring the Group to undergo a costly and disruptive restructuring, such as forcing The9 Limited to transfer its equity interest in the VIE to a domestic entity or invalidating the VIE agreements. If the PRC government authorities impose penalties which cause the Group to lose its rights to direct the activities of and receive economic benefits from the VIE, the Group may lose the ability to consolidate and reflect in its financial statements the financial position, and results of operation of the VIE. The Group, however, does not believe such actions would result in the liquidation or dissolution of the Group, the WOFEs or VIE.
The aforementioned contractual arrangements with the VIE and their respective shareholders are subject to risks and uncertainties:
| ● | The VIE or their shareholders could fail to obtain the proper operating licenses or fail to comply with other regulatory requirements. As a result, the PRC government could impose fines, new requirements or other penalties on the VIE or the Group mandate a change in ownership structure or operations for the VIE or the Group, restrict the VIE or the Group’s use of financing sources, or otherwise restrict the VIE or the Group’s ability to conduct business. |
| ● | The aforementioned contractual agreements may be unenforceable or difficult to enforce. The equity pledge agreements may be deemed improperly registered or the VIE or the Group may fail to meet other requirements. Even if the agreements are enforceable, they may be difficult to enforce given the uncertainties in the PRC legal system. |
F-29
| ● | The PRC government may declare the aforementioned contractual agreements invalid. They may modify the relevant regulation, have a different interpretation of such regulations, or otherwise determine that the Group or the VIE have failed to comply with the legal obligations required to effectuate such contractual arrangements. |
| ● | It may be difficult to finance the VIE by means of loans or capital contributions. Loans from The9 Limited to the VIE must be approved by the relevant PRC government body and such approval may be difficult or impossible to obtain. The VIE are domestic PRC enterprises owned by nominee shareholders, thus the Group is not likely to finance activities of the VIE by means of direct capital contributions. |
Summary financial information of the VIE and its subsidiaries included in the accompanying consolidated financial statements with intercompany balances and transactions eliminated are as follows:
| December 31, 2021 |
| December 31, 2022 |
| December 31, 2022 | |
| RMB |
| RMB |
| US$ | |
(Note 3) | ||||||
Total assets |
| | | | ||
Total liabilities |
| | | |
| 2020 |
| 2021 |
| 2022 |
| 2022 | |
RMB | RMB | RMB | US$ | |||||
(Note 3) | ||||||||
Net revenues |
| | | | | |||
Net loss |
| ( | ( | ( | ( |
The VIE contributed an aggregate of
The VIE’s assets are not used as collateral for the VIE’s obligations and can only be used to settle the VIE’s obligations.
Relevant PRC laws and regulations restrict the VIE subsidiaries from transferring a portion of their net assets, equivalent to the balance of its statutory reserve and share capital, to the Group in the form of loans and advances or cash dividends. See Note 21 for disclosure of restricted net assets.
5. ADVANCES TO SUPPLIERS
Advances to suppliers are as follows:
| December 31, |
| December 31, |
| December 31, | |
| 2021 |
| 2022 |
| 2022 | |
RMB | RMB | US$ | ||||
(Note 3) | ||||||
Other |
| | | | ||
| | | |
F-30
On February 6, 2018, the Group entered into an agreement with a third-party company to subscribe to a total of
In September 2020, the Group entered into a master cooperation and publishing agreement with Voodoo SAS (“Voodoo”), a French game developer and publisher, to cooperate on the publishing and operations of casual games in China for a period of maximum
In total, the Group recorded impairment charges relating to the advances to suppliers and other advances of RMB
6. PREPAYMENTS AND OTHER CURRENT ASSETS, NET
Prepayments and other current assets are as follows:
| December 31, |
| December 31, |
| December 31, | |
| 2021 |
| 2022 |
| 2022 | |
| RMB |
| RMB |
| US$ | |
(Note 3) | ||||||
Employee advances |
| | | | ||
Input VAT recoverable | | | | |||
Prepayments and deposits |
| | | | ||
Receivable in relating to disposal of a subsidiary | | — | — | |||
Other receivables, net of allowance for doubtful accounts of RMB |
| | | | ||
| | | |
In March 2021, the Group signed a Bitcoin mining machine purchase agreement with Bitmain Technologies Limited. Pursuant to the purchase agreement, the Company will purchase
In August 2021, we formally stepped into the NFT business. In November 2021, we have entered into license agreements with international sports stars pursuant to which they have, respectively, granted us license to use their likeness for production of NFTs. As of December 31,2022, the Group has prepaid to the sports stars of RMB
In November 2021, the Group signed Antminer S19j Bitcoin mining machines hosting service agreements with Compute North LLC and Miningsky Technologies(manitoba)Inc. As of December 31, 2022, the Group has prepaid RMB
F-31
7. INVESTMENTS
The Group’s investments comprise the following:
Share | |||||||||
ownership as of | |||||||||
| December 31, |
| December 31, |
| December 31, |
| December 31, |
| |
| 2021 |
| 2022 |
| 2022 |
| 2022 |
| |
| RMB |
| RMB |
| US$ |
|
| ||
( Note 3) |
| ||||||||
Investments accounted for under equity method: | |||||||||
ZTE9 Network Technology Co., Ltd., Wuxi (“ZTE9”) |
| — |
| — |
| — | | % | |
Skychain Technologies Inc. (“Skychain”) <1> | | — | — | | % | ||||
Maxline Holdings Limited (“Maxline”) |
| — |
| — |
| — | | % | |
Nanyang Herbs Pte. Ltd. (“Nanyang Herbs”) <2> | — | — | — | | % | ||||
Investments accounted for under cost method: |
|
|
|
| |||||
Shanghai Ronglei Culture Communication Co., Ltd. (“Shanghai Ronglei”) <13> |
| — |
| |
| | | % | |
Shanghai The9 Education Technology Co., Ltd. (“The9 Education Technology”) |
| — |
| — |
| — | | % | |
Dragonfly Ventures II, L.P. (“Dragonfly”)<3> | | | | | % | ||||
Redblock Inc. (“Redblock”) <4> | | | | | % | ||||
Gameway Pte.Ltd. (“Gameway”) <14> |
| — |
| |
| | | % | |
Zhenjiang Kexin Power System Design and Research Co., Ltd. (“Zhenjiang Kexin”) | — | — | — | | % | ||||
Shangdong Shanyeyunye Culture Co., Ltd. (“Shanyeyunye”) <10> | — | — | — | | % | ||||
Beijing Weiming Naonao Technology Co., Ltd. (“BeijingNaonao”) <11> | — | — | — | | % | ||||
Shanghai Lingjun Sports Culture Development Co., Ltd. (“Shanghai Lingjun”) <6> | | — | — | | % | ||||
Hangzhou Lianfang Technology Co., Ltd. (“Hangzhou Lianfang”) <7> | | — | — | | % | ||||
Skychain Technologies Inc. (“Skychain”) <1> | — | — | | % | |||||
Shanghai Institute of Visual Art of Fudan University (“SIVA”) <12> | — | — | — | | % | ||||
Investments accounted for under readily determinable fair values | |||||||||
Nano Labs, Ltd. (“Nano Labs”) <9> | — | | | * | |||||
SMI Vantage(“SMI”) <5> | | % | |||||||
FF Intelligent Mobility Global Holdings Ltd. (“FF Intelligent”) <8> | * | ||||||||
Total | | | |
*Less than 1%
The Group recorded the impairment on equity investments of RMB
F-32
<1> Skychain
In April 2021, the Group signed a legally binding term sheet on a CAD
<2> Nanyang Herbs
In February 2020, the Group entrusted a nominee to hold trust shares of
<3> Dragonfly
In March 2021, the Group entered into an investment agreement with Dragonfly Ventures II, L.P. (“Dragonfly”). The Group invested RMB
<4> Redblock
In July 2021, the Group entered into an investment agreement with Redblock Inc. (“Redblock “). The Group invested RMB
<5> SMI
In June 2021, the Group entered into a subscription agreement with SMI Vantage (“SMI”), which the Group paid RMB
<6> Shanghai Lingjun
In August 2021, the Group enterd into an agreement with Shanghai Lingjun Sports Culture Development Co., Ltd. (“Shanghai Lingjun”). The Group invested RMB
<7> Hangzhou Lianfang
In August 2021, the Group entered into an investment agreement with Hangzhou Lianfang Technology Co., Ltd. (“Hangzhou Lianfang”). The Group invested RMB
F-33
<8> FF Intelligent (formerly known as Smart King Limited)
In March 2019, the Group entered into a joint venture agreement with Faraday & Future Inc. (“F&F”) in an attempt to enter into electric vehicle business. In April 2019, the Group paid an initial deposit of US$
<9> Nano Labs
In July 2022, the Group has made a RMB
In July and August 2022, the Group sold
<10>Shanyeyunye
In June 2020, the Group entered into an investment agreement with third parties to establish Shandong Shanyeyunye. The Group invested a total of RMB
<11>BeijingNaonao
In August 2020, the Group entered into an investment agreement with Beijing Weiming Naonao Technology Co., Ltd. (“Beijing Naonao”), which aims to develop and operate games designed for therapy purposes. The Group invested RMB
<12> SIVA
In 2020, the Group considered to dispose its investment in SIVA and has performed an impairment assessment to consider the recoverable amount of the investment. The Group recorded an impairment loss of RMB
For the investments in equity, the Group has recorded share of loss of RMB
F-34
In total, the Group recorded impairment charges relating to its investments in equity and other of RMB
<13> Ronglei
In October 2021, the Group entered into an investment agreement with Ronglei. The Group invested RMB
<14> Gameway
In February 2022, the Group entered into an investment agreement with Gameway. The Group invested RMB
8. PROPERTY, EQUIPMENT AND SOFTWARE, NET
Property, equipment and software and related accumulated depreciation and amortization are as follows:
| December 31, |
| December 31, |
| December 31, | |
| 2021 |
| 2022 |
| 2022 | |
| RMB |
| RMB |
| US$ | |
(Note 3) | ||||||
Computers and equipment |
| | | | ||
Office furniture and fixtures |
| | | | ||
Motor vehicles |
| | | | ||
Software |
| | | | ||
Less: accumulated depreciation and amortization |
| ( | ( | ( | ||
Net book value |
| | | |
Depreciation and amortization charges for the years ended December 31, 2020, 2021 and 2022 amounting to RMB
9. CRYPTOCURRENCIES
The Group’s cryptocurrencies comprise the following:
| December 31, |
| December 31, |
| December 31, | |
| 2021 |
| 2022 |
| 2022 | |
| RMB |
| RMB |
| US$ | |
| (Note 3) | |||||
Bitcoins (BTC) <1> |
| |
| |
| |
Tether (USDT) <2> |
| |
| |
| |
Ethereum(ETH) <4> | — | | | |||
Filecoin (Fil) <3> | — | | | |||
Binance Coin(BNB) | — | | | |||
Total |
| |
| |
| |
Addtioanl information about Bitcoins and ETH
F-35
The following table presents additional information about BTC as of and for the years end December 31,2022 and 2021,respectively:
December31,2021 | December31,2022 | |||
| RMB |
| RMB | |
Opening balance |
|
|
| |
Receipt of BTC from Cryptocurrency mining |
| |
| |
Interest income |
| — |
| |
Sales of BTC in exchange of cash |
| — |
| ( |
Exchange of BTC into other cryptocurrency |
| — |
| ( |
Used in operating activities |
| ( |
| ( |
Realized gain or loss |
| — |
| |
| ( |
| ( | |
Ending balance |
| |
| |
The following table presents additional information about ETH as of and for the years end December 31,2022 and 2021,respectively:
December31,2021 | December31,2022 | |||
| RMB |
| RMB | |
Opening balance |
| |
| |
Receipt of ETH from NFT business |
| — |
| |
Receipt of ETH from Games |
| — |
| |
Additions from exchange of BTC&USDT |
| — |
| |
Interest income |
| — |
| |
Used in operating activities |
| — |
| ( |
Realized gain or loss |
| — |
| ( |
Less: Impairment of cryptocurrencies |
| — |
| ( |
Ending balance |
| |
| |
<1> Bitcoins (BTC)
Since February 2021, the Group has generated Bitcoin mining revenues through provision of computing power, or hash rate, in crypto asset transaction verification services to Bitcoin mining pools. In exchange for that, the Group is entitled to receive a fractional share of the Bitcoin award from the Bitcoin mining pools. The transaction consideration received is noncash consideration, which the Group measures at fair value on the date received, which is not materially different than the fair value at contract inception. The consideration is all variable. Because it is not probable that a significant reversal of cumulative revenue will not occur, the consideration is constrained until the mining pools successfully place a block and the Group received the consideration, at which time revenue and intangible assets are recognized. As of December 31, 2022, the Group owned
<2> Tether (USDT)
Tether is a stablecoin because it was originally designed to always be worth US$1. Since the Group turned the business focus to blockchain industry, from time to time the Group needs to make certain payments in USDT. Therefore the Group uses US$ to purchase USDT from time to time. As of December 31, 2022, the Group owned
F-36
<3>Filecoin (Fil)
Among these intangible assets, the Group had pledged
<4> Ethereum(ETH)
Since the Group began the business in NFT and Web3 Games, from time to time the Group needs to make certain payments in ETH and collect the major revenue income with ETH. As of December 31, 2022, the Group owned
Cryptocurrencies, (including Bitcoin, Tether, Filecoin, Ethereum and Binance Coin) are included in current assets in the accompanying balance sheets. Cryptocurrencies purchased are recorded at cost and Cryptocurrencies awarded to the Group through its mining activities are accounted for in connection with the Group’s revenue recognition policy as disclosed in Note 2 above. Cryptocurrencies held are accounted for as intangible assets with indefinite useful lives, thus they should not be amortized but should be tested for impairment on annually and more frequently if events or changes in circumstances indicate that it is more likely than not that the indefinite-lived asset is impaired. Impairment of cryptocurrency exists when the carrying amount exceeds its fair value, which is measured using the intraday low quoted price of the Cryptocurrencies at the time its fair value is being measured on any day subsequent to its acquisition and an impairment charge will be recognized. The Group monitors and tracks the Cryptocurrencies price on a daily basis and recognizes the impairment charge whenever there are observable transactions in which the carrying amount of the Cryptocurrencies exceed their fair value at any time. To the extent an impairment loss is recognized, the loss establishes the new cost basis of the Cryptocurrencies. Subsequent reversal of impairment losses is not permitted.
10. LEASES
The Group has operating leases primarily for office space, parking lots and warehouse after relocation of their principal office since August 2019. Operating lease ROU assets and operating lease liabilities are recognized based on the present value of the lease payments over the lease term at commencement date.
As the leases do not provide an implicit rate, an incremental borrowing rate is used based on the information available at commencement date, to determine the present value of lease payments. The incremental borrowing rates approximate the rate the Group would pay to borrow in the currency of the lease payments for the weighted-average life of the lease.
The operating lease ROU assets also include any lease payments made prior to lease commencement and excludes lease incentives and initial direct costs incurred if any. Lease terms may include options to extend or terminate the lease when it is reasonably certain that the Group will exercise that option. Lease expense for minimum lease payments is recognized on a straight-line basis over the lease term.
Operating lease costs are recognized on a straight-line basis over the lease term. The prepaid rental expense recorded in operating lease right-of-use assets amounting to
F-37
The items related to operating lease in the consolidated balance sheets are summarized below:
| December 31, 2021 |
| December 31, 2022 |
| December 31, 2022 | |
RMB | RMB | US$ | ||||
(Note 3) | ||||||
Operating lease right-of-use assets |
| | | | ||
Operating lease liabilities-current portion |
| | | | ||
Operating lease liabilities-non-current portion |
| | | |
Lease cost recognized in the Group’s consolidated statements of operations and comprehensive loss is summarized as follows:
| Classification in Consolidated |
|
|
| ||||
Statements of Operations | ||||||||
| and Comprehensive (Loss) Gain |
| December 31, 2021 |
| December 31, 2022 |
| December 31, 2022 | |
RMB | RMB | US$ | ||||||
(Note 3) | ||||||||
Operating lease cost | Operating expenses | | | | ||||
Cost of other leases with terms less than one year |
| Operating expenses |
| |
| | | |
Total |
|
| |
| | |
Maturities of operating lease liabilities are as follows:
| December 31, 2021 |
| December 31, 2022 |
| December 31, 2022 | |
RMB | RMB | US$ | ||||
(Note 3) | ||||||
Due within one year |
| |
| | | |
Due in the second year |
| |
| | | |
Due in the third year |
| |
| | | |
Total lease payments |
| |
| | | |
Less: imputed interest |
| ( |
| ( | ( | |
Total |
| |
| | |
The following table summarizes the lease term and discount rate for the Company’s operating lease as of December 31, 2022:
| Operating Lease | ||
Weighted average remaining lease term (in years) | |||
Weighted average discount rate | | % |
As of December 31, 2022, the Group does not have significant operating or finance leases that have not yet commenced. The Group’s lease agreements do not contain any material residual value guarantees or material restrictive covenants.
Supplemental cash flow information related to operating leases is as follows:
| December 31, 2021 |
| December 31, 2022 |
| December 31, 2022 | |
RMB | RMB | US$ | ||||
(Note 3) | ||||||
Cash paid for amounts included in the measurement of operating lease liabilities |
| |
| | |
11. TAXATION
Cayman Islands
Under the current tax laws of the Cayman Islands, the Group is not subject to tax on its income or capital gains. In addition, upon payment of dividends by The9 Limited to its shareholders,
F-38
Hong Kong
The Group’s subsidiaries incorporated in Hong Kong did not have assessable profits that were derived in Hong Kong during the years ended December 31, 2020, 2021 and 2022. Therefore,
Singapore
The Group’s subsidiaries incorporated in Singapore did not have assessable profits that were derived in Singapore during the years ended December 31, 2020, 2021 and 2022. Therefore,
PRC
The Group’s subsidiaries and VIE subsidiaries incorporated in the PRC are subject to Enterprise Income Tax (“EIT”) on the taxable income as reported in their respective statutory financial statements adjusted in accordance with the PRC Enterprise Income Tax Law (“EIT Law”), which went into effect as of January 1, 2008. The Group’s subsidiaries and VIE subsidiaries in the PRC are generally subject to EIT at a statutory rate of
United States
The Group’s subsidiaries incorporated in the U.S. are registered in the state of Delaware and are subject to U.S. federal corporate marginal income tax rate of
On December 22, 2017, the U.S. government enacted the Tax Cuts and Jobs Act (the “Tax Act”). The Tax Act includes significant changes to the U.S. corporate income tax system including a federal corporate rate reduction from
F-39
The Tax Act creates a new requirement that certain income such as Global Intangible Low-Taxed Income (“GILTI”) earned by a controlled foreign corporation (“CFC”) must be included in the gross income of the CFC U.S. shareholder. The Group has evaluated these provisions of the Tax Act and whether taxes due on future U.S. inclusions related to GILTI be recorded as current-period expense when incurred, or factored into measurement of deferred taxes. The Group concluded that the Tax Act had no material effect to the financial statements.
Composition of income tax expense
The current and deferred portions of income tax expense included in the consolidated statements of operations and comprehensive loss are as follows:
For the year ended December 31, | ||||||||
| 2020 |
| 2021 |
| 2022 |
| 2022 | |
| RMB |
| RMB |
| RMB |
| US$ | |
(Note 3) | ||||||||
PRC |
| |
| |
| |
| |
Deferred tax assets |
|
|
|
|
|
| ||
PRC |
| | | ( | ( | |||
Other jurisdictions |
| ( | ( | — | — | |||
Subtotal |
| ( | ( | ( | ( | |||
Change in valuation allowance |
|
|
|
| ||||
PRC |
| ( | ( | | | |||
Other jurisdictions |
| | | — | — | |||
Subtotal |
| | | | | |||
Income tax expense |
| |
| — | — | — | ||
Reconciliation of the differences between statutory tax rate and the effective tax rate
Reconciliation between the statutory EIT rate and the Group’s effective tax rate is as follows:
| For the year ended |
| For the year ended |
| For the year ended |
| |
December 31, | December 31, | December 31, |
| ||||
| 2020 |
| 2021 |
| 2022 |
| |
PRC statutory EIT rate |
| | % | | % | | % |
Effect of different tax rates in other jurisdictions |
| ( | % | | % | | % |
Change in future tax rate (upon expiration of preferential rate) |
| | % | | % | | % |
Change of prior year deferred tax assets |
| | % | ( | % | ( | % |
Change of valuation allowance |
| ( | % | ( | % | ( | % |
Income not subject to tax and non-deductible expenses, net |
| | % | | % | | % |
Effect of expired net operating loss |
| ( | % | | % | | % |
PRC withholding tax | | % | | % | | % | |
Effective EIT rate |
| | % | | % | | % |
F-40
Significant components of deferred tax assets
| For the year ended |
| For the year ended |
| For the year ended | |
December 31, | December 31, | December 31, | ||||
| 2021 |
| 2022 |
| 2022 | |
| RMB |
| RMB |
| US$ | |
(Note 3) | ||||||
Temporary differences related to expenses and accruals |
| |
| |
| |
Temporary differences related to impairment on advances to suppliers |
| |
| |
| |
Temporary differences related to provision for doubtful accounts |
| |
| |
| |
Temporary differences related to depreciation, amortization, and impairment of equipment and intangible assets |
| |
| ( |
| ( |
Startup expenses and advertising fees |
| |
| |
| |
Temporary differences related to equity investments |
| |
| |
| |
Temporary differences related to provision for prepayment for equipment |
| |
|
| | |
Tax loss carry forwards |
| |
| |
| |
Total deferred tax assets |
| |
| |
| |
Less: Valuation allowance |
| ( |
| ( |
| ( |
Total deferred tax assets |
| |
| |
| |
Movement of valuation allowance on deferred tax assets
| For the year ended |
| For the year ended |
| For the year ended | |
December 31, | December 31, | December 31, | ||||
2021 | 2022 | 2022 | ||||
| RMB |
| RMB |
| US$ | |
(Note 3) | ||||||
Beginning balance |
| | | | ||
Decrease in valuation allowance |
| ( | ( | ( | ||
Ending balance |
| | | |
For the years ended December 31, 2021 and 2022, the Group recorded an Decrease of valuation allowance of approximately RMB
As of December 31, 2022, the Group’s PRC subsidiaries had net operating loss carry forwards amounting to RMB
F-41
In accordance with the EIT Law, dividends, which arise from profits of foreign invested enterprises (“FIEs”) earned after January 1, 2008, are subject to a
According to PRC Tax Administration and Collection Law, the statute of limitations is
12. ACCRUED EXPENSES AND OTHER CURRENT LIABILITIES
Accrued expenses and other current liabilities are as follows:
| December 31, | December 31, | December 31, | |||
2021 | 2022 | 2022 | ||||
| RMB |
| RMB |
| US$ | |
(Note 3) | ||||||
Funds raised for CrossFire New Mobile Game |
| | | | ||
Professional services |
| | | | ||
Agency commission fees payable | | | | |||
Staff cost related payables | | | | |||
Office expenses | | | | |||
Product development services | | | | |||
Other payables | | | | |||
Lawsuit dues | | | | |||
Others |
| | | | ||
Total |
| | | |
The Group has financed the early phase development of CrossFire New Mobile Game through fundraising from the Inner Mongolia Culture Assets and Equity Exchange. As of December 31, 2022, the Group had raised RMB
In April 2020, Inner Mongolia Culture Assets and Equity Exchange filed a civil claim against the Group to recover RMB
F-42
In April 2022, the Group has negotiated and intends to sign another settlement deed pursuant to which the Group agreed to pay Splendid Days and a third-party total of approximately USD
In late 2021, the Group entered into a share purchase agreement with a third party 51miner Limited (“51miner”) to sell all its equity interest in Niulian Technology (Shaoxing) Co. Ltd. (“Niulian”) to 51miner. Before the disposal, Niulian held certain BTC, FIL and XCH mining machines and mined these cryptocurrencies in China. Since the regulatory risk of mining in China had been increasing, The9 decided to transfer those machines which can mine overseas to NBTC based on net book value. Therefore, as of the disposal date, the Group recorded an other payables for RMB
In 2022, the Group borrowed a loan of RMB
13. Refund of WoW game points
As a result of the loss of the World of Warcraft (“WoW”) license on June 7, 2009, the Group announced a refund plan in connection with inactivated WoW game point cards, which the Group recorded as refund of game points. According to the plan, inactivated WoW game point card holders are eligible to receive a cash refund from the Group. The Group recorded a liability in connection with both inactivated points cards and activated but unconsumed point cards of approximately RMB
Upon the loss of the WoW license, the Group concluded the nature of the obligation substantively changed from deferred revenue, for which the Group had the responsibility to satisfy the underlying performance obligation, to an obligation to refund players for their unconsumed points. The Group has accounted for this refund liability by applying the derecognition guidance specified in ASC 405-20. In accordance with this guidance, the refund liability associated with these WoW game points, to the extent not refunded, will be recorded as other operating income after the Group is legally released from the obligation to refund amounts under the applicable laws. In consultation with its legal counsel, the Group concluded the legal liability relating to the inactivated WoW game point cards was extinguished in September 2011 on the basis that the legal liability lapsed
14. CONVERTIBLE NOTES
On February 2, 2021 (the “Original Issue Date”), the Group entered into a Securities Purchase Agreement (“Purchase Agreement”) and a
F-43
The Group issued a convertible promissory note on February 2, 2021 at $
On March 17, 2021 (the “Original Issue Date”), the Group entered into a Securities Purchase Agreement (“Purchase Agreement”) and a
The Group issued a convertible promissory note on March 17, 2021 at $
On August 4, 2022 (the “Original Issue Date”), the Group entered into a Securities Purchase Agreement (“Purchase Agreement”) and a
The Note is convertible into shares of ADSs at the lower of the conversion price of
Interest on the Notes is payable by shares. Under certain circumstances, interest on the Notes will be payable in cash at the election of the holder if such payments are permitted under the Notes Agreement. The indenture governing the February and March Notes contains customary events of default. No event of default existed as the date of this annual report.
F-44
The Group evaluated the embedded derivative resulting from the conversion feature within the Indenture for bifurcation from the March Note. The conversion feature of the March Note was not deemed clearly and closely related to the March Note and was bifurcated as a standalone derivative. The Group recorded this embedded derivative liability as a current liability on its consolidated balance sheets with a corresponding debt discount, which is netted against the principal amount of the
The following table provides a summary of the changes in convertible debt, net of unamortized discount, during 2022:
| 2022 | ||
Balance at January 1, |
| RMB | |
Issuance of convertible debt, face value |
| | |
Debt discount from issuance/sale of ADS shares |
| — | |
Debt discount from derivative liability (embedded conversion option) |
| ( | |
Debt discount from extension fee | ( | ||
Deferred financing fees |
| ( | |
Repayment of convertible debt |
| — | |
Conversion of convertible debt into ordinary shares |
| ( | |
Amortization of debt discount |
| | |
Exchange rate change on convertible notes face value |
| | |
Convertible debt, net at December 31, |
| RMB | |
As of December 31, 2022 and December 31, 2021, the Group had the following convertible notes outstanding:
| December 31, 2022 |
| December 31, 2021 | |||||||||
Accrued | Accrued | |||||||||||
| Principal |
| Interest |
| Principal |
| Interest | |||||
August 2022 $ |
| RMB | |
| RMB | |
| RMB | — |
| — | |
March 2021 $ | RMB | | RMB | | RMB | | RMB | | ||||
February 2021 $ | — | — | RMB | | RMB | | ||||||
Repayment of convertible debt | RMB | ( | RMB | ( | RMB | ( | RMB | ( | ||||
Exchange rate change on convertible notes face value | RMB | | RMB | — | RMB | ( | RMB | — | ||||
Total Convertible Notes Payable, Net |
| RMB | |
| RMB | |
| RMB | |
| RMB | |
Less: Debt Discount |
| ( |
| — |
| ( |
| — | ||||
| RMB | |
| RMB | |
| RMB | |
| RMB | | |
Amortization of debt discount and interest expense for the ended December 31, 2022, 2021 and 2020 on the convertible notes payable amounted to RMB
F-45
15. WARRANTS
In January 2021, the Group entered into a share subscription and warrant purchase agreement with the holding entities of several investors (“Investors”) in the cryptocurrencies mining industry based on the pre-agreed legally-binding term sheet. Pursuant to the purchase agreement, the Group issued
In April 2021, the Group completed an underwritten offering with Maxim Group LLC. In this transaction, The Group issued
16. SHAREHOLDER RIGHTS PLAN
On January 8, 2009, the Company adopted a shareholder rights plan. The shareholder rights plan is designed to protect the best interests of the Company and its shareholders by discouraging third-parties from seeking to obtain control of the Company in a tender offer or similar hostile transaction. The shareholder rights plan was amended on March 9, 2009, June 8, 2017, and June 16, 2017.
Pursuant to the terms of the shareholder rights plan, as amended, one right was distributed with respect to each ordinary share of the Company outstanding at the close of business on January 22, 2009. The rights will become exercisable only if a person or group (the “Acquiring Person”) obtains ownership of
On May 6, 2019, an extraordinary general meeting was held to adjust the authorized share capital and to adopt a dual-class share structure, consisting of Class A ordinary shares and Class B ordinary shares. Each Class A ordinary share is entitled to
As a special resolution in the annual general meeting of shareholders and the class meeting of holders of the Class B ordinary shares held on December 22, 2021, the Company’s Second Amended and Restated Memorandum and Articles of Association was amended so that each Class B ordinary share of the Company shall entitle the holder thereof to one hundred (
F-46
Only Mr. Jun Zhu and Incsight Limited (“Incsight”) hold Class B ordinary shares. As of December 31, 2022, there were
17. EMPLOYEE BENEFITS
Full-time employees of the Group’s subsidiaries and VIE subsidiaries registered in the PRC are entitled to statutory staff welfare benefits, including medical care, welfare subsidies, unemployment insurance and pension benefits through a PRC government-mandated multi-employer defined contribution plan. These subsidiaries and VIE subsidiaries are required to accrue for these benefits based on certain percentages of the employees’ salaries in accordance with the relevant regulations, and to make contributions to the state-sponsored pension and medical plans out of the amounts accrued for medical and pension benefits. The total amounts charged to the consolidated statements of operations and comprehensive gain (loss) for such employee benefits amounted to RMB
18. SHARE-BASED COMPENSATION
18.1 Share Option Plan
On December 15, 2004, in connection with its initial public offering, the Company adopted a share option plan (“2004 Option Plan”). As of December 31, 2013, the total number of ordinary shares reserved in the 2004 Option Plan was
Stock Options
The following table summarizes the Group’s share option activities with its employees and directors:
|
|
| Weighted-Average |
| |||||
Remaining | |||||||||
Number of | Weighted-Average | Contractual Term | Aggregate | ||||||
| Options |
| Exercise Price |
| (years) |
| Intrinsic Value | ||
Outstanding as of January 1, 2022 |
| |
| US$ | |
| |||
Granted |
| |
| |
| — |
| ||
Exercised |
| |
| |
| — |
| ||
Forfeited |
| |
| |
| — |
| ||
Outstanding as of December 31, 2022 |
| |
| US$ | |
|
| ||
Vested and expected to vest as of December 31, 2022 |
| |
| US$ | |
|
| ||
Exercisable as of December 31, 2022 |
| |
| US$ | |
|
| ||
The options expected to vest are estimated by applying the pre-vesting forfeiture rate assumptions to total unvested options. The total intrinsic value of options exercised during the year was
On January 24, 2018, as approved by the Board of Directors, the Group granted share options totaling
F-47
The weighted-average grant-date fair value of options granted during 2018 was US$
Risk-free interest rate |
|
| | % |
Expected life (years) |
| |||
Expected dividend yield |
| | % | |
Volatility |
| | % | |
Fair value of options at grant date | US$ | |
Restricted Ordinary Shares
On September 4, 2018, the Group granted an aggregate amount of
On January 21, 2019, the Group forfeited and canceled an aggregate amount of
On June 17, 2020, the Group granted an aggregate amount of
On February 14, 2021, our board of directors and board committees authorized and approved the issuance of an aggregate number of
In September 15, 2021, our board of directors and board committees authorized and approved the issuance of an aggregate number of
Share-Based Compensation
For the years ended December 31, 2020, 2021 and 2022, the Group recorded share-based compensation of RMB
F-48
As of December 31, 2022, there was approximately RMB
19. RELATED PARTY TRANSACTIONS AND BALANCES
Transaction with equity investee
In 2013, the Group entered into an agreement with ZTE9, an equity investee of the Group, to jointly operate IPTV games in the PRC. According to the agreement, the Group pays ZTE9 a royalty fee for providing game contents on IPTV. In July 2020, ZTE9 initiated the liquidation process given its inability to repay its liabilities due. In September 2020, the Group entered into a debt settlement agreement with ZTE9 by paying ZTE9 an amount of RMB
Transaction with Mr. Jun Zhu
Mr. Jun Zhu, the chairman and chief executive officer, provided loans of
In May 2019, the issued and outstanding ordinary shares then held by Incsight, which is wholly owned by Mr. Jun Zhu, and the issued and outstanding ordinary shares then held by Mr. Jun Zhu himself, were re-designated and re-classified as Class B ordinary shares. All other ordinary shares then issued and outstanding were re-designated and re-classified as Class A ordinary shares. On the same date, the Company amended and restated then effective Amended and Restated Memorandum of Association and Articles of Association in their entirety and adopted the Second Amended and Restated Memorandum and Articles of Association which reflect, among other things, the changes to the capital structure of the Company. As a result of such changes, Mr. Jun Zhu holds the majority of the Company’s outstanding voting power and the Company became a “controlled company” as defined under Nasdaq Stock Market Rules.
Transaction with Comtec
In June 2019, the Group entered into a share purchase agreement with Comtec Windpark Renewable (holdings) Co., Ltd. (“Comtec”), a wholly-owned subsidiary of Comtec Solar Systems Group Limited (SEHK: 00712) (“Comtec Group”), an entity affiliated with Kwok Keung Chau at that time., Kwok Keung Chau is an independent director of the Company. He resigned from Comtec Group in January 2020 so he is no longer an affiliate with Comtec. Pursuant to the share purchase agreement, the Company has issued
F-49
20. (LOSS) INCOME PER SHARE
Loss per share is calculated as follows:
For the year | For the year | For the year | For the year | |||||
ended December | ended December | ended December | ended December | |||||
| 31, 2020 |
| 31, 2021 |
| 31, 2022 |
| 31, 2022 | |
| RMB |
| RMB |
| RMB |
| US$ | |
(Note 3) | ||||||||
Numerator: | ||||||||
Net (loss) income attributable to ordinary shareholders before change in redeemable noncontrolling interest |
| | ( | ( | ( | |||
Change in redeemable noncontrolling interest |
| ( | | | | |||
Net (loss) income attributable to ordinary shareholders |
| | ( | ( | ( | |||
Denominator: | ||||||||
Denominator for basic and diluted (loss) income per share – weighted-average shares outstanding |
| | | | | |||
Net (loss) income attributable to holders of ordinary shares per share | ||||||||
- Basic and diluted |
| | ( | ( | ( |
The Company had
21. RESTRICTED NET ASSETS
Pursuant to laws applicable to entities incorporated in the PRC, the subsidiaries and the VIE of the Group established in the PRC must make appropriations from after-tax profit to non-distributable reserved funds. These reserve funds include one or more of the following: (i) a general reserve, (ii) an enterprise expansion fund and (iii) a staff bonus and welfare fund. Subject to certain cumulative limits, the general reserve fund requires annual appropriation of
F-50
22. NONCONTROLLING INTEREST
The following schedule shows the movement on the noncontrolling interests of The9 Limited for the years ended December 31, 2020, 2021 and 2022.
| RMB |
| US$ | |
(Note 3) | ||||
Noncontrolling interests on December 31, 2019 |
| | | |
Net loss attributable to noncontrolling interests | | | ||
Translation difference charge to noncontrolling interests | ( | ( | ||
Noncontrolling interests on December 31, 2020 | | | ||
Net loss attributable to noncontrolling interests | | | ||
Noncontrolling interests from consolidation since acquisition | ( | ( | ||
Noncontrolling interests on December 31, 2021 | | | ||
Net loss attributable to noncontrolling interests |
| |
| |
Contributions from noncontrolling interests | ( | ( | ||
Noncontrolling interests from consolidation since acquisition |
| | | |
Noncontrolling interests on December 31, 2022 |
| | |
23. REDEEMABLE NONCONTROLLING INTEREST
On December 31, 2014, the Group considered the redemption of the SBPS to be probable. The Group accreted the carrying value of SBPS to redemption value using the effective interest rate method over the period from the issuance date to the redemption date. As the Group lost control of Red 5 and no longer consolidated of Red 5, redeemable noncontrolling interest record as
A reconciliation of redeemable noncontrolling interest is as follows:
| For the year ended |
| For the year ended | For the year ended |
| For the year ended | ||
December 31, | December 31, | December 31, | December 31, | |||||
2020 | 2021 | 2022 | 2022 | |||||
| RMB |
| RMB |
| RMB |
| US$ | |
(Note 3) | ||||||||
Redeemable noncontrolling interest opening balance |
| | | | | |||
Net loss attributable to redeemable noncontrolling interest |
| ( | — | | | |||
Change in redeemable noncontrolling interest |
| | ( | | | |||
Redeemable noncontrolling interest ending balance |
| | — | | |
24. DISPOSAL OF SUBSIDIARIES
On September 26, 2019, the Group entered into an agreement with Kapler Pte. Ltd. to sell
On September 9, 2020, the provisional liquidator of Asian Development made a winding-up order and the High Court of Hong Kong gazetted this order on September 18, 2020. The Official Receiver’s Office has appointed a liquidator to perform the work and duties to the winding-up of Asian Development, including the prosecution of insolvency offences and disqualification of directors. Followed by the winding-up order issued by the court, the Group has lost control of Asian Development and deconsolidated Asian Development as of the date of the court order. The obligation for the payment of pledged loan remained with Asian Development as it is a limited liability company and the Group has recognized an amount of RMB
F-51
In April 2010, the Group acquired a controlling interest in Red 5 Studios, Inc. (“Red 5”), an online game development studio based in the U.S. Thereafter till 2016, the Group and Red 5 entered into several equity transactions with several third party investors and the Group’s equity holding to approximately
In December 7, 2021, NBTC entered into a share purchase agreement with a third party 51miner Limited (“51miner”) to sell all its equity interest in Niulian Technology (Shaoxing) Co. Ltd. (“Niulian”) to 51miner. Before the disposal, Niulian held certain BTC, FIL and XCH mining machines and mined these cryptocurrencies in China. Since the regulatory risk of mining in China had been increasing, The9 decided to transfer those machines which can mine overseas to NBTC based on net book value. Such transfer was completed before the disposal. Therefore as of the disposal date, Niulian’s assets only included approximately US$
The9 Interactive Inc. is a wholly-owned subsidiary of The9 Limited.Since all the business activities have been terminated from 2019, the9 Interactive Inc. is converting into dormant status. The9 decided to disposal the company by December 31,2022. Group has recorded a net loss of RMB
25. COMMITMENTS AND CONTINGENCIES
25.1 Other operating commitments
In October 2016, the Group had raised RMB
In September 2020, the Group entered into a master cooperation and publishing agreement with Voodoo, a French game developer and publisher, to cooperate on the publishing and operations of casual games in mainland China. Pursuant to the master cooperation and publishing agreement and amendment agreement entered in December 2020, the Group obtained exclusive licenses of several games developed by Voodoo. Voodoo granted the Group an exclusive, sub-licensable license to test, perform, market, promote, distribute, reproduce, modify, support and/or otherwise use or exploit such games directly or through authorized contractors in mainland China for a maximum period of three years, commencing upon the upload and distribution of the underlying games on any platform. In consideration for the exclusive license granted to the Group and as a minimum guarantee payment, the Group is to pay an aggregate amount of US$
In August 2021, we formally stepped into the NFT business. NFTSTAR Singapore Pte. Ltd., our Singapore wholly owned subsidiary, launched a NFT trading and community platform NFTSTAR. NFTSTAR is a NFT trading and community platform that provides users with purchase, trade, and interactive activities. NFTSTAR features NFT collections created by global stars licensed IPs. In November 2021, we have entered into license agreements with international sports stars pursuant to which they have, respectively, granted us license to use their likeness for production of NFTs. As of December 31,2022, the total sum paid under license agreements is US$
F-52
25.2 Contingencies
Due to the Group’s failure to repay the convertible notes in a timely manner as stipulated in the previous deed of settlement and its amendments, in May 2020, Splendid Days obtained an injunction order from the Court of First Instance of the Hong Kong Special Administrative Region prohibiting the Group from disposing its assets worldwide up to the value of US$
26. SEGMENT REPORTING
The Group is engaged in blockchain business including the operation of cryptocurrency mining and NFT business. The Group reports the operating segments based on cryptocurrency mining and NFT business. The Group’s chief operating decision maker is the chief executive officer, who reviews consolidated results when making decisions about allocating resources and assessing performance of the Group. The Group measures the performance of its operating segments based on revenue and income (loss) from operations.
The following tables present information about the Group’s reportable segments for the years ended December 31, 2022, 2021 and 2020:
Year ended December 31, 2022:
Cryptocurrency Mining | NFT Business |
| Corporate |
| Total | |||||||||||
| RMB |
| USD |
| RMB |
| USD | RMB |
| USD |
| RMB |
| USD | ||
(Note 3) | (Note 3) | (Note 3) | (Note 3) | |||||||||||||
Revenue | | | | | | | | |||||||||
Loss from operations | ( | ( | ( | ( | ( | ( | ( | ( | ||||||||
Prepayments and other current asset | | | | | | | | |||||||||
Cryptocurrencies, net | | | | | — | — | | | ||||||||
Property, equipment and software, net | | | | | | | | |||||||||
Year ended December 31, 2021:
Cryptocurrency Mining | NFT Business | Corporate | Total | |||||||||||||
| RMB |
| USD |
| RMB |
| USD |
| RMB |
| USD |
| RMB |
| USD | |
Revenue |
| |
| |
| |
| | |
| |
| |
| | |
Loss from operations |
| ( |
| ( |
| ( |
| ( | ( |
| ( |
| ( |
| ( | |
Prepayments and other current asset | | | | | | | | | ||||||||
Cryptocurrencies, net | | | — | — | — | — | | | ||||||||
Property, equipment and software, net | | | — | — | | | | | ||||||||
Year ended December 31, 2020:
Cryptocurrency Mining | NFT Business | Corporate | Total | |||||||||||||
| RMB |
| USD |
| RMB |
| USD |
| RMB |
| USD |
| RMB |
| USD | |
Revenue |
| — |
| — |
| — |
| — | |
| |
| |
| | |
Loss from operations |
| — |
| — |
| — |
| — | |
| |
| |
| | |
27. SUBSEQUENT EVENTS
The Company adopted Tenth Amended and Restated 2004 Share Option Plan (the “Amended Plan”), as approved and authorized by the board of directors of the Company on April 29, 2023. The Amended Plan amends and restates the previously adopted Ninth Amended and Restated 2004 Share Option Plan (the “Original Plan”) of the Company in its entirety and assumes all awards granted under the Original Plan. The number of Class A ordinary shares that are available for award grant purposes under the Amended Plan increased by
F-53
PARENT COMPANY CONDENSED STATEMENTS OF OPERATIONS AND COMPREHENSIVE INCOME (LOSS)
FOR THE YEARS ENDED DECEMBER 31, 2020, 2021 AND 2022
| 2020 |
| 2021 |
| 2022 |
| 2022 | |
| RMB |
| RMB |
| RMB |
| US$ | |
Operating expenses: | ||||||||
General and administrative |
| ( | ( | ( | ( | |||
Total operating expenses |
| ( | ( | ( | ( | |||
Loss from operations |
| ( | ( | ( | ( | |||
Impairment on equity investment | ( | ( | ( | ( | ||||
Gain on other investments |
| | | ( | ( | |||
Interest expenses |
| ( | ( | — | — | |||
Fair value change on warrants liability | | | — | — | ||||
Gain on disposal of equity investee and available-for-sale investments | | | | |||||
Non operating income | | | | | ||||
Gain from change in fair value of convertible feature derivative liability | | | | | ||||
Gain on extinguishment of convertible notes | | | — | — | ||||
Gain on waiver of interest-free loan |
| | | — | — | |||
Foreign exchange gain (loss) |
| | ( | ( | ( | |||
Other expenses, net |
| ( | ( | — | — | |||
Loss before income tax expense and share of loss in equity method investment |
| ( | ( | ( | ( | |||
Share of loss in equity method investment | ( | ( | — | — | ||||
Equity in (loss) income of subsidiaries and VIE |
| | ( | ( | ( | |||
Net income (loss) |
| | ( | ( | ( | |||
Other comprehensive income (loss), net of tax: | ||||||||
Currency translation adjustments |
| ( | | — | — | |||
Total comprehensive income (loss) |
| | ( | ( | ( |
F-54
PARENT COMPANY CONDENSED BALANCE SHEETS
AS OF DECEMBER 31, 2021 AND 2022
| December 31, |
| December 31, |
| December 31, | |
2021 | 2022 | 2022 | ||||
| RMB |
| RMB |
| US$ | |
(Note 3) | ||||||
ASSETS | ||||||
Current assets: | ||||||
Cash and cash equivalents |
| | | | ||
Prepayments and other current assets, net |
| |
| |||
Amounts due from intercompany |
| | | | ||
Total current assets |
| | | | ||
Investments | | | | |||
Investments in subsidiaries and VIE |
| ( | ( | ( | ||
Total assets |
| | | | ||
LIABILITIES | ||||||
Current liabilities: | ||||||
Accrued expenses and other current liabilities |
| | | | ||
Amounts due to intercompany | | | | |||
Warrants |
| | | | ||
Bond payable | | | | |||
Total current liabilities |
| | | | ||
Total liabilities |
| | | | ||
SHAREHODERS’ EQUITY | ||||||
Class A ordinary shares | | | | |||
Class B ordinary shares | | | | |||
Additional paid-in capital |
| | | | ||
Statutory reserves |
| | | | ||
Accumulated other comprehensive loss |
| ( | ( | ( | ||
Accumulated deficit |
| ( | ( | ( | ||
Total shareholders’ equity |
| | | | ||
Total liabilities and shareholders’ equity |
| | | |
F-55
PARENT COMPANY CONDENSED STATEMENTS OF CASH FLOWS
FOR THE YEARS ENDED DECEMBER 31, 2020 2021 AND 2022
| 2020 |
| 2021 |
| 2022 |
| 2022 | |
| RMB |
| RMB |
| RMB |
| US$ | |
(Note 3) | ||||||||
Cash flows from operating activities: | ||||||||
Net income (loss) |
| | ( | ( | ( | |||
Adjustments for: | ||||||||
Share-based compensation expenses |
| | | | | |||
Employee share-based compensation expense | | | | | ||||
Fair value change on warrants liability |
| ( | | | | |||
Interest expenses | | | | | ||||
Amortization of discount and interest on convertible notes |
| | | | | |||
Foreign exchange (gain) loss |
| ( | | ( | ( | |||
Cancle of ordinary shares | — | — | ( | ( | ||||
Equity in loss (income) of subsidiaries and VIE |
| ( | | | | |||
Consulting fees paid by issuance of shares |
| | | | | |||
Gain from change in fair value of conversion feature derivative liability | | ( | ( | ( | ||||
Gain on extinguishment of convertible notes | ( | ( | | | ||||
Gain on waiver of interest-free loan | ( | | | | ||||
Payment of issuance cost by issuance of shares | | | | | ||||
Changes in operating assets and liabilities: | ||||||||
Change in prepayments and other current assets |
| ( | | | | |||
Change in amounts due from intercompany |
| | ( | | | |||
Change in accrued expenses and other current liabilities |
| ( | | ( | ( | |||
Increase/(Decrease) in interest payable | | | | | ||||
Net cash (used in) provided by operating activities |
| |
| ( |
| ( |
| ( |
Cash flows from investing activities: | ||||||||
Purchase of property, plant and equipment | — | — | ( | ( | ||||
Net cash (used in) provided by investing activities | — |
| — |
| ( |
| ( | |
Cash flows from financing activities: | ||||||||
Proceeds from the issuance of ordinary shares and warrants | | | | | ||||
Proceeds from the issuance of convertible note | | | | | ||||
Purchase of other investment |
| — | — | ( | ( | |||
ADS issuance fee | | ( | | | ||||
New issued stock to investors | | | | | ||||
Proceeds from disposal of other investment | — | — | | | ||||
Repayments of convertible notes | ( | | ||||||
Net cash provided by (used in) financing activities |
| ( | | | | |||
Effect of foreign exchange rate changes on cash and cash equivalents |
| | | |||||
Net change in cash and cash equivalents |
| | | | | |||
Cash and cash equivalents, beginning of year |
| |||||||
Cash and cash equivalents, end of year | ||||||||
Supplement disclosure of cash flow information: | ||||||||
Interest paid |
| | | | |
F-56