UNITED STATES
SECURITIES AND EXCHANGE COMMISSION
WASHINGTON, D.C. 20549
FORM
OR
For the fiscal year ended .
OR
For the transition period from___to____.
OR
Date of event requiring this shell company report
Commission file number:
(Exact name of Registrant as specified in its charter)
N/A
(Translation of Registrant’s name into English)
(Jurisdiction of incorporation or organization)
(Address of principal executive offices)
Telephone: +
Email:
(Name, Telephone, E-mail and/or Facsimile number and Address of Company Contact Person)
Securities registered or to be registered pursuant to Section 12(b) of the Act.
Title of each class |
| Trading Symbol(s) |
| Name of each exchange on which registered |
| NYSE: |
| ||
NYSE: |
* Effective on August 16, 2017, the ratio of ADSs to Class A common shares was changed from one ADS representing two Class A common shares to three ADSs representing one Class A common share.
** Not for trading, but only in connection with the listing on The New York Stock Exchange of American depositary shares.
Securities registered or to be registered pursuant to Section 12(g) of the Act.
None
(Title of Class)
Securities for which there is a reporting obligation pursuant to Section 15(d) of the Act.
None
(Title of Class)
Indicate the number of outstanding shares of each of the issuer’s classes of capital or common stock as of the close of the period covered by the annual report.
As of February 28, 2022,
and
Indicate by check mark if the registrant is a well-known seasoned issuer, as defined in Rule 405 of the Securities Act.
⌧
If this report is an annual or transition report, indicate by check mark if the registrant is not required to file reports pursuant to Section 13 or 15(d) of the Securities Exchange Act of 1934.
◻ Yes ⌧
Indicate by check mark whether the registrant (1) has filed all reports required to be filed by Section 13 or 15(d) of the Securities Exchange Act of 1934 during the preceding 12 months (or for such shorter period that the registrant was required to file such reports), and (2) has been subject to such filing requirements for the past 90 days.
⌧
Indicate by check mark whether the registrant has submitted electronically, if any, every Interactive Data File required to be submitted pursuant to Rule 405 of Regulation S-T (§232.405 of this chapter) during the preceding 12 months (or for such shorter period that the registrant was required to submit such files).
⌧
Indicate by check mark whether the registrant is a large accelerated filer, an accelerated filer, a non-accelerated filer, or an emerging growth company. See the definitions of “large accelerated filer,” “accelerated filer,” and “emerging growth company” in Rule 12b-2 of the Exchange Act.
⌧
If an emerging growth company that prepares its financial statements in accordance with U.S. GAAP, indicate by check mark if the registrant has elected not to use the extended transition period for complying with any new or revised financial accounting standards†† provided pursuant to Section 13(a) of the Exchange Act. ◻
Indicate by check mark whether the registrant has filed a report on and attestation to its management’s assessment of the effectiveness of its internal control over financial reporting under Section 404(b) of the Sarbanes-Oxley Act (15 U.S.C. 7262(b)) by the registered public accounting firm that prepared or issued its audit report.
Indicate by check mark which basis of accounting the registrant has used to prepare the financial statements included in this filing:
⌧ | ◻ International Financial Reporting Standards as issued by the International Accounting Standards Board | ◻ Other |
If “Other” has been checked in response to the previous question, indicate by check mark which financial statement item the registrant has elected to follow.
◻ Item 17 ◻ Item 18
If this is an annual report, indicate by check mark whether the registrant is a shell company (as defined in Rule 12b-2 of the Exchange Act).
(APPLICABLE ONLY TO ISSUERS INVOLVED IN BANKRUPTCY PROCEEDINGS DURING THE PAST FIVE YEARS)
Indicate by check mark whether the registrant has filed all documents and reports required to be filed by Sections 12, 13 or 15(d) of the Securities Exchange Act of 1934 subsequent to the distribution of securities under a plan confirmed by a court.
◻ Yes ☐ No
† The term “new or revised financial accounting standard” refers to any update issued by the Financial Accounting Standards Board to its Accounting Standards Codification after April 5, 2012.
TABLE OF CONTENTS
Page | ||
1 | ||
2 | ||
3 | ||
3 | ||
3 | ||
3 | ||
57 | ||
89 | ||
89 | ||
106 | ||
114 | ||
115 | ||
117 | ||
118 | ||
127 | ||
127 | ||
129 | ||
129 | ||
Material Modifications to the Rights of Security Holders and Use of Proceeds | 129 | |
129 | ||
131 | ||
131 | ||
131 | ||
131 | ||
131 | ||
Purchases of Equity Securities by the Issuer and Affiliated Purchasers | 132 | |
132 | ||
132 | ||
132 | ||
Disclosure Regarding Foreign Jurisdictions that Prevent Inspections | 132 | |
133 | ||
133 | ||
133 | ||
133 | ||
INTRODUCTION
In this annual report, except where the context otherwise requires, unless otherwise indicated and for purposes of this annual report only:
| ● | “China” or “PRC” refers to the People’s Republic of China, and for the purpose of this annual report, excluding Taiwan, Hong Kong and Macau; |
| ● | “we,” “us,” “our company” and “our” refer to TAL Education Group, a Cayman Islands company, and its subsidiaries, and, in the context of describing our operations and consolidated financial information, the Consolidated Affiliated Entities (as defined below); |
| ● | “shares” or “common shares” refers to our Class A and Class B common shares, par value $0.001 per share; |
| ● | “ADSs” refers to our American depositary shares, each three of which represent one Class A common share; |
| ● | “VIEs” or variable interest entities refers to entities including, among others, Beijing Xueersi Network Technology Co., Ltd., or Xueersi Network, Beijing Xueersi Education Technology Co., Ltd., or Xueersi Education, and Xinxin Xiangrong Education Technology (Beijing) Co., Ltd. (the original name of which is Beijing Dididaojia Education Technology Co., Ltd.), or Xinxin Xiangrong, all of which are domestic PRC companies in which we do not have equity interests but whose financial results have been consolidated into our consolidated financial statements in accordance with U.S. GAAP; and “Consolidated Affiliated Entities” refers to the VIEs and the VIEs’ direct and indirect subsidiaries and schools; |
| ● | “U.S. GAAP” refers to generally accepted accounting principles in the United States; |
| ● | “student enrollments of normal priced long-term course” for a certain period refers to the total number of normal priced long-term courses enrolled in and paid for by our students during that period, including multiple courses enrolled in and paid for by the same student, excluding courses offered at significant discounts for promotional purposes or short-term courses offered on an ad hoc basis (as opposed to long-term courses that tend to track the school semesters and vacations); |
| ● | “K-12” refers to the year before the first grade through the last year of high school; |
| ● | “K9 Academic AST Services” refers to the offering of academic subjects to students from kindergarten through grade nine; |
| ● | “RMB” or “Renminbi” refers to the legal currency of China; and |
| ● | “$,” “US$” or “U.S. dollars” refers to the legal currency of the United States. |
Our financial statements are expressed in U.S. dollars, which is our reporting currency. Certain of our financial data in this annual report on Form 20-F are translated into U.S. dollars solely for the reader’s convenience. Unless otherwise noted, all convenient translations from Renminbi to U.S. dollars in this annual report on Form 20-F were made at a rate of RMB6.3084 to $1.00, the exchange rate set forth in the H.10 statistical release of the Federal Reserve Board on February 28, 2022. We make no representation that any RMB or U.S. dollar amounts could have been, or could be, converted into U.S. dollars or Renminbi, as the case may be, at any particular rate, at the rate stated above, or at all.
1
FORWARD-LOOKING STATEMENTS
This annual report contains forward-looking statements that reflect our current expectations and views of future events. These forward looking statements are made under the “safe-harbor” provisions of the U.S. Private Securities Litigation Reform Act of 1995. These statements involve known and unknown risks, uncertainties and other factors that may cause our actual results, performance or achievements to be materially different from those expressed or implied by these forward-looking statements.
You can identify some of these forward-looking statements by words or phrases such as “may,” “will,” “expect,” “anticipate,” “aim,” “estimate,” “intend,” “plan,” “believe,” “is/are likely to” or other similar expressions. These forward-looking statements include statements relating to:
| ● | PRC laws, regulations and policies relating to the learning solutions industry; |
| ● | our anticipated growth strategies; |
| ● | competition in the markets where we offer learning products and services; |
| ● | our future business development, results of operations and financial condition; |
| ● | expected changes in our revenues and certain cost and expense items; |
| ● | our ability to increase learner enrollments and expand solution and product offerings; and |
| ● | risks associated with the expansion of our geographic reach and our offering of new learning products and services. |
We have based these forward-looking statements largely on our current expectations and projections about future events and financial trends that we believe may affect our financial condition, results of operations, business strategy and financial needs. Although we believe that our expectations expressed in these forward-looking statements are reasonable, our expectations may later be found to be incorrect. You should read this annual report and the documents that we refer to in this annual report completely and with the understanding that our actual future results may be materially different from and/or worse than what we expect. We qualify all of our forward-looking statements with these cautionary statements. Other sections of this annual report include additional factors which could adversely impact our business and financial performance. Moreover, we operate in an evolving environment. New risk factors emerge from time to time and it is not possible for our management to predict all risk factors, nor can we assess the impact of all factors on our business or the extent to which any factor, or combination of factors, may cause actual results to differ materially from those contained in any forward-looking statements.
The forward-looking statements made in this annual report relate only to events or information as of the date on which the statements are made in this annual report. Except as required by law, we undertake no obligation to update or revise publicly any forward-looking statements, whether as a result of new information, future events or otherwise, after the date on which the statements are made or to reflect the occurrence of unanticipated events.
2
PART I
Item 1. Identity of Directors, Senior Management and Advisers
Not applicable.
Item 2. Offer Statistics and Expected Timetable
Not applicable.
Item 3. Key Information
Our Holding Company Structure and Contractual Arrangements with the Consolidated Affiliated Entities
TAL Education Group is not a Chinese operating company but a Cayman Islands holding company with no equity ownership in the Consolidated Affiliated Entities. We conduct our operations in China through (i) our PRC subsidiaries and (ii) the Consolidated Affiliated Entities with which we have maintained contractual arrangements. PRC laws and regulations restrict and impose conditions on foreign investment in the education business and value-added telecommunication services in China. Accordingly, we operate substantially all of our learning business in China through the Consolidated Affiliated Entities and rely on contractual arrangements among our PRC subsidiaries, the Consolidated Affiliated Entities and their nominee shareholders to control the business operations of the Consolidated Affiliated Entities. Net revenues contributed by the Consolidated Affiliated Entities accounted for 93.4%, 94.4%, and 95.5% of our net revenues in the fiscal years ended February 28/29, 2020, 2021 and 2022, respectively. As used in this annual report, “we,” “us,” “our company,” and “our” refers to TAL Education Group, a Cayman Islands company, its subsidiaries, and, in the context of describing our operations and consolidated financial information, the Consolidated Affiliated Entities, including the VIEs and the VIEs’ direct and indirect subsidiaries and schools. Investors of our ADSs are not purchasing equity interest in the Consolidated Affiliated Entities in China but instead are purchasing equity interest in a holding company incorporated in the Cayman Islands, and may never hold equity interests in the Consolidated Affiliated Entities.
A series of contractual agreements, including exclusive business service agreements, call option agreement, equity pledge agreement, letters of undertaking, and power of attorney agreements by and among our PRC subsidiaries, the Consolidated Affiliated Entities and their respective shareholders. These contractual agreements include:
(i) exclusive business service agreements, pursuant to which TAL Beijing or its designated affiliates have the exclusive right to provide the VIEs and their subsidiaries and schools comprehensive intellectual property licensing and various technical and business support services and relevant VIEs agreed to pay service fees annually or regularly to TAL Beijing or its designated affiliates and adjust the service fee rates from time to time at TAL Beijing’s discretion, and TAL Beijing or its designated affiliates is entitled to charge the Consolidated Affiliated Entities service fees regularly that amount to substantially all of the net income of the Consolidated Affiliated Entities before the service fees;
(ii) call option agreements, pursuant to which the respective shareholders of the VIEs unconditionally and irrevocably granted TAL Beijing or its designated party an exclusive option to purchase from the shareholders part or all of the equity interests in the respective VIEs for the minimum amount of consideration permitted by the applicable PRC laws and regulations under the circumstances where TAL Beijing or its designated party is permitted under PRC laws and regulations to own all or part of the equity interests of the respective VIEs or where we otherwise deem it necessary or appropriate to exercise the option, and TAL Beijing has sole discretion to decide when to exercise the option, and whether to exercise the option in part or in full;
(iii) equity pledge agreements, as supplemented, pursuant to which the respective shareholders of the VIEs unconditionally and irrevocably pledged all of their equity interests in the respective VIEs to TAL Beijing to guarantee performance of the obligations of the respective VIEs and their respective subsidiaries and schools under the technology support and service agreements with TAL Beijing;
(iv) letters of undertaking, pursuant to which all shareholders of the VIEs covenanted with and undertook to TAL Beijing that, if, as the respective shareholders of the VIEs, such shareholders receive any dividends, interests, other distributions or remnant assets upon liquidation from the respective VIEs, such shareholders shall, to the extent permitted by applicable laws, regulations and
3
legal procedures, remit all such income after payment of any applicable tax and other expenses required by laws and regulations to TAL Beijing without any compensation therefore; and
(v) power of attorney agreements, pursuant to which each of the shareholders of the VIEs has executed an irrevocable power of attorney appointed TAL Beijing, or any person designated by TAL Beijing as their attorney-in-fact to vote on their behalf on matters of the respective VIEs requiring shareholder approval, and TAL Beijing has the ability to exercise effective control over each of the VIEs respectively through shareholder votes and, through such votes, to also control the composition of the board of directors.
In addition, the spouse of each shareholder, who is a natural person, of the VIEs has entered into a spousal consent letter to acknowledge that she is aware of, and consents to, the execution by her spouse of the call option agreement described above. Each such spouse further agrees that she will not take any actions or raise any claims to interfere with performance by her spouse of the obligations under the above mentioned agreements.
Terms contained in each set of contractual arrangements with the Consolidated Affiliated Entities and their respective shareholders are substantially similar. As a result of the contractual arrangements, we have effective control over and are considered the primary beneficiary of the Consolidated Affiliated Entities for accounting purposes, and we have consolidated the financial results of the Consolidated Affiliated Entities in our consolidated financial statements.
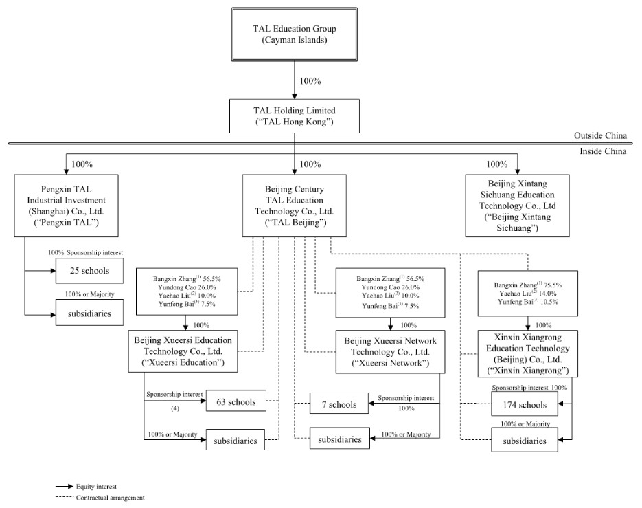
The following diagram sets out details of our significant subsidiaries and Consolidated Affiliated Entities as of February 28, 2022:

4
| (1) | Mr. Bangxin Zhang is our chairman and chief executive officer who owned 26.3% of the common shares and 71.8% of the voting power of TAL Education Group as of April 30, 2022. |
| (2) | Mr. Yachao Liu is our chief operating officer who owned 4.1% of the common shares and 5.4% of the voting power of TAL Education Group as of April 30, 2022. |
| (3) | Mr. Yunfeng Bai is our director who owned less than 1.0% of the common shares and 0.3% of voting power of TAL Education Group as of April 30, 2022. |
| (4) | Among the 63 schools, seven schools’ majority ownership are directly or indirectly held by Xueersi Education, and the remaining minority ownership are directly or indirectly held by Xueersi Network. For the other schools, Xueersi Education held either 100% or majority ownership for which the remaining minority ownership were held by third parties. |
However, the contractual arrangements may not be as effective as direct ownership in providing us with control over the Consolidated Affiliated Entities. If we had direct ownership of the Consolidated Affiliated Entities, we would be able to exercise our rights as a shareholder to effect changes in the board of directors of these entities, which in turn could effect changes, subject to any applicable fiduciary obligations, at the management level. However, under the VIE Contractual Arrangements, we rely on the performance by the Consolidated Affiliated Entities and their respective shareholders of their obligations under the contracts to exercise control over and receive economic benefits from the Consolidated Affiliated Entities. In addition, we cannot assure you that when conflicts of interest arise, any or all of these individuals will act in the best interests of our company or such conflicts will be resolved in our favor. In addition, these individuals may breach, or cause the Consolidated Affiliated Entities to breach, or refuse to renew, the existing VIE Contractual Arrangements. If we cannot resolve any conflict of interest or dispute between us and these individuals, we would have to rely on legal proceedings, which could result in disruption of our business and subject us to substantial uncertainty as to the outcome of any such legal proceedings. As such, we may incur substantial costs to enforce the terms of the arrangements. In addition, our contractual arrangements have not been tested in a court of law as of the date of this annual report. See “Item 3. Key Information—D. Risk Factors—Risks Related to Our Corporate Structure—We rely on the VIE Contractual Arrangements for our PRC operations, which may not be as effective in providing operational control as direct ownership” and “Item 3. Key Information—D. Risk Factors—Risks Related to Our Corporate Structure—The legal owners of the VIEs may have potential conflicts of interest with us, which may materially and adversely affect our business and financial condition” for further details.
Our corporate structure is subject to unique risks associated with our contractual arrangements with the Consolidated Affiliated Entities. If the PRC government deems that our contractual arrangements with the Consolidated Affiliated Entities do not comply with PRC regulatory restrictions on foreign investment in the relevant industries, or if these regulations or the interpretation of existing regulations change or are interpreted differently in the future, we could be subject to severe penalties or be forced to relinquish our interests in those operations. The PRC regulatory authorities could disallow the VIE structure, which would likely result in a material adverse change in our operations, and our ADSs may decline significantly in value or become worthless. Our holding company, our PRC subsidiaries and the Consolidated Affiliated Entities, and investors of our company face uncertainty about potential future actions by the PRC government that could affect the enforceability of the contractual arrangements with the Consolidated Affiliated Entities and, consequently, significantly affect the financial performance of the Consolidated Affiliated Entities and our company as a whole. In addition, our contractual arrangements have not been tested in a court of law as of the date of this annual report. For a detailed description of the risks associated with our corporate structure, please refer to risks disclosed under “Item 3. Key Information—D. Risk Factors—Risks Related to Our Corporate Structure.”
There are also substantial uncertainties regarding the interpretation and application of current and future PRC laws, regulations and rules regarding the status of the rights of our Cayman Islands holding company with respect to its contractual arrangements with the Consolidated Affiliated Entities and their nominee shareholders. It is uncertain whether any new PRC laws or regulations related to variable interest entity structures will be adopted or, if adopted, what they would provide. If we or any of the Consolidated Affiliated Entities is found to be in violation of any existing or future PRC laws or regulations, or fail to obtain or maintain any of the required licenses, permits or approvals, the relevant PRC regulatory authorities would have broad discretion to take action in dealing with such violations or failures. See “Item 3. Key Information—D. Risk Factors—Risks Related to Our Corporate Structure—If the PRC government determines that the agreements that establish the structure for operating our business in China are not in compliance with applicable PRC laws and regulations, we could be subject to severe penalties” and “Item 3. Key Information—D. Risk Factors—Risks Related to Doing Business in China—Uncertainties exist with respect to the interpretation and implementation of the newly enacted Foreign Investment Law and how it may impact our business, financial condition and results of operations.”
We face various risks and uncertainties related to doing business in China. Our business operations are primarily conducted in China, and we are subject to complex and evolving PRC laws and regulations. For example, we face risks associated with
5
regulatory approvals on offshore offerings, anti-monopoly regulatory actions, regulations on the use of variable interest entities, and oversight on cybersecurity and data privacy, as well as the lack of inspection on our auditors by the Public Company Accounting Oversight Board, or the PCAOB, which may impact our ability to conduct certain businesses, accept foreign investments, or list and conduct offerings on a United States or other foreign exchange. These risks could result in a material adverse change in our operations and the value of our ADSs, significantly limit or completely hinder our ability to continue to offer securities to investors, or cause the value of such securities to significantly decline. For a detailed description of risks related to doing business in China, “Item 3.D. Key Information—Risk Factors—Risks Related to Doing Business in China.”
The PRC government’s significant authority in regulating our operations and its oversight and control over offerings conducted overseas by, and foreign investment in, China-based issuers could significantly limit or completely hinder our ability to offer or continue to offer securities to investors. Implementation of industry-wide regulations in this nature may cause the value of such securities to significantly decline. For more details, see “Item 3. Key Information—D. Risk Factors—Risks Related to Doing Business in China—The PRC government’s oversight and discretions over our business operation could result in a material adverse change in our operations and the value of our ADSs.”
Risks and uncertainties arising from the legal system in China, including risks and uncertainties regarding the enforcement of laws and quickly evolving rules and regulations in China, could result in a material adverse change in our operations and the value of our ADSs. For more details, see “Item 3. Key Information—D. Risk Factors—Risks Related to Doing Business in China—Uncertainties with respect to the PRC legal system could have a material adverse effect on us.”
The Holding Foreign Companies Accountable Act
Our ADSs will be delisted and our ADSs and shares will be prohibited from trading in the over-the-counter market in 2024 under the Holding Foreign Companies Accountable Act, or the HFCAA, if the PCAOB is unable to inspect or fully investigate auditors located in China, or in 2023 if proposed changes to the law are enacted. The PCAOB has been unable, and is currently unable, to inspect our auditor in relation to their audit work performed for our financial statements. On December 16, 2021, the PCAOB issued a report to notify the SEC of its determination that the PCAOB is unable to inspect or investigate completely registered public accounting firms headquartered in Mainland China and Hong Kong. The PCAOB identified our auditor, Deloitte Touche Tohmatsu Certified Public Accountants LLP, as one of the registered public accounting firms that the PCAOB is unable to inspect or investigate completely. Under the current law, delisting and prohibition from over-the-counter trading in the United States could take place in 2024. The delisting of our ADSs, or the threat of their being delisted, may materially and adversely affect the value of your investment. In addition, the proposed changes to the law would decrease the number of non-inspection years from three years to two, thus reducing the time period before our ADSs may be prohibited from over-the-counter trading or delisted. If the proposed provision is enacted, our ADS could be delisted from the exchange and prohibited from over-the-counter trading in the United States in 2023. See “Item 3. Key Information—D. Risk Factors—Risk Factors Related to Doing Business in China—Our ADSs will be prohibited from trading in the United States under the HFCAA in 2024 if the PCAOB is unable to inspect or fully investigate auditors located in China, or in 2023 if proposed changes to the law are enacted. The delisting of our ADSs, or the threat of their being delisted, may materially and adversely affect the value of your investment.”
Permissions Required from the PRC Authorities for Our Operations
We conduct our business primarily through our subsidiaries and Consolidated Affiliated Entities in China. Our operations in China are governed by PRC laws and regulations. As of the date of this annual report, other than disclosed in “Item 3. Key Information—D. Risk Factors—Risks Related to Doing Business in China—We are required to obtain various operating licenses and permits and to make registrations and filings for our current business in China; failure to comply with these requirements may materially and adversely affect our business and results of operations” and “If we fail to obtain and maintain the licenses and approvals as well as registrations and filings required under the uncertain regulatory environment for online education in China, our business, financial condition and results of operations may be materially and adversely affected,” based on the advice of our PRC counsel, we believe our PRC subsidiaries and Consolidated Affiliated Entities have obtained the requisite licenses and permits from the PRC government authorities that are necessary for the business operations of our PRC subsidiaries and the Consolidated Affiliated Entities in China, including, among others, the Permit for Operating a Private School, license for internet information services, or ICP license, the License for the Production and Operation of Radio and Television Program, and the Permit for Operating Publications Business. Given the uncertainties of interpretation and implementation of relevant laws and regulations and the enforcement practice by relevant government authorities, we may be required to obtain additional licenses, permits, filings, or approvals for our business operations.
6
Furthermore, in connection with our issuance of securities to foreign investors in the past, under current PRC laws, regulations, and rules, as of the date of this annual report, we, our PRC subsidiaries, and the Consolidated Affiliated Entities (i) have not been required to obtain permissions from or complete filings with the China Securities Regulatory Commission, or the CSRC, (ii) have not been required to go through cybersecurity review by the Cyberspace Administration of China, or the CAC, and (iii) have not received or have not been denied such requisite permissions by the CSRC or the CAC. Our PRC counsel has consulted the relevant government authorities, which acknowledged that, under the currently effective PRC laws and regulations, a company already listed in a foreign stock exchange before promulgation of the latest Cybersecurity Review Measures is not required to go through a cybersecurity review by the CAC to conduct a securities offering or maintain its listing status on the foreign stock exchange on which its securities have been listed. Therefore, we believe that under the currently effective PRC laws and regulations, we are not required to go through a cybersecurity review by the CAC for conducting a securities offering or maintain our listing status on the NYSE.
However, the PRC government has recently indicated an intent to exert more oversight over offerings that are conducted overseas and/or foreign investment in China-based issuers like us and published a series of proposed rules for public comments in this regard, the enaction timetable, final content, interpretation and implementation of most of which remains uncertain. Therefore, there are substantial uncertainties as to how PRC governmental authorities will regulate overseas listing in general and whether we are required to complete filing or obtain any specific regulatory approvals from the CSRC, CAC or any other PRC governmental authorities for our future offshore offerings. If we had inadvertently concluded that such approvals were not required, or if applicable laws, regulations or interpretations change in a way that requires us to obtain such approval in the future, we may be unable to obtain such necessary approvals in a timely manner, or at all, and such approvals may be rescinded even if obtained. Any such circumstance could subject us to penalties, including fines, suspension of business and revocation of required licenses, significantly limit or completely hinder our ability to continue to offer securities to investors and cause the value of such securities to significantly decline or be worthless. For more detailed information, see “Item 3. Key Information—D. Risk Factors—Risks Related to Doing Business in China—The PRC government’s oversight and discretion over our business operations could result in a material adverse change in our operations and the value of our ADSs.”
Cash and Asset Flows Through Our Organization
TAL Education Group is a holding company with no operations of its own. We conduct our operations in China primarily through our subsidiaries and the Consolidated Affiliated Entities in China. As a result, although other means are available for us to obtain financing at the holding company level, TAL Education Group’s ability to pay dividends to the shareholders and to service any debt it may incur depends upon dividends paid by our PRC subsidiaries and license and service fees paid by the Consolidated Affiliated Entities. If any of our subsidiaries incurs debt on its own behalf in the future, the instruments governing such debt may restrict its ability to pay dividends to TAL Education Group. In addition, to the extent cash or assets in our business is in the PRC or Hong Kong or a PRC or Hong Kong entity, such cash or assets may not be available to fund operations or for other use outside of the PRC or Hong Kong due to interventions in, or the imposition of restrictions and limitations on, the ability of our holding company, our PRC subsidiaries, or the Consolidated Affiliated Entities by the PRC government to transfer cash or assets. Cash may be transferred within our organization in the following manners:
(i) Under PRC law, TAL Education Group may directly provide funding to our PRC subsidiaries through capital contributions, loans and cross-border RMB fund pool established under applicable PRC laws and regulations, and to the Consolidated Affiliated Entities through loans and cross-border RMB fund pool established under applicable PRC laws and regulations, subject to satisfaction of applicable government registration and approval requirements. With respect to the cross-border RMB fund pool, TAL Education Group, Pengxin TAL Industrial Investment (Shanghai) Co., Ltd. (a wholly-owned subsidiary), five of our wholly-owned subsidiaries and one VIE as a Multinational Enterprise Group, started a Round-way Cross-border RMB Fund Pool Business and opened a special deposit account, where the Multinational Enterprise Group can optimize and balance cross-border RMB funds among its domestic and foreign members.
For the years ended February 28/29, 2020, 2021 and 2022, TAL Education Group, through its intermediate holding companies, provided capital contribution of $20.0 million, $10.0 million and $110.2 million to its subsidiaries in China, respectively. TAL Education Group provided $194.7 million, $0.4 million and $70.8 million, respectively, to other members in the Multinational Enterprise Group, for the years ended February 28/29, 2020, 2021 and 2022. For the years ended February 28/29, 2020, 2021 and 2022, there was no repayment from other members in the Multinational Enterprise Group to TAL Education Group.
7
(ii) Our subsidiaries, including our PRC subsidiaries, could declare dividends or other distributions to their shareholders and eventually to TAL Education Group. As of the date of this annual report, no dividends or distributions have been made to TAL Education Group by our PRC subsidiaries or other subsidiaries. Our PRC subsidiaries are permitted to pay dividends to their shareholders and eventually to TAL Education Group only out of their retained earnings, if any, as determined in accordance with PRC accounting standards and regulations. Such payment of dividends by entities registered in China is subject to limitations, which could result in limitations on the availability of cash to fund dividends or make distributions to shareholders of our securities. The amount of dividends paid by our PRC subsidiaries to us primarily depends on the service fees paid to our PRC subsidiaries from the Consolidated Affiliated Entities, and, to a lesser degree, our PRC subsidiaries’ retained earnings. For any amounts owed by the Consolidated Affiliated Entities to our PRC subsidiaries under the VIE agreements, unless otherwise required by the PRC tax authorities, we are able to have such amounts settled without limitations under the currently effective PRC laws and regulations, provided that the Consolidated Affiliated Entities have sufficient funds to do so. In the fiscal years ended February 28/29, 2020, 2021 and 2022, our relevant PRC subsidiaries collectively charged $726.7 million, $1,123.5 million and $1,174.6 million in service fees, respectively, to the Consolidated Affiliated Entities. The Consolidated Affiliated Entities collectively paid $776.3 million, $784.4 million and $839.9 million in service fees to relevant PRC subsidiaries in the fiscal years ended February 28/29, 2020, 2021 and 2022, respectively. As of February 28/29, 2020, 2021 and 2022, the balance of the amount payable for the service fees was $78.4 million, $417.5 million and $752.2 million, respectively. The Consolidated Affiliated Entities provided net funds to relevant PRC subsidiaries of $1,531.5 million in the fiscal year ended February 29, 2020 and collected net proceeds of $1,762.4 million and $1,536.3 million in the fiscal year ended February 28, 2021 and 2022, respectively.
For the details of the financial position, cash flows and results of operation of the Consolidated Affiliated Entities, please refer to the “Item 3. Key information—Financial Information Related to the Consolidated Affiliated Entities.”
Our PRC subsidiaries and the Consolidated Affiliated Entities are required to make appropriations to certain statutory reserve funds or may make appropriations to certain discretionary funds, which are not distributable as cash dividends except in the event of a solvent liquidation of the companies. For more details, see “Item 5. Operating and Financial Review and Prospects—B. Liquidity and Capital Resources—Holding Company Structure” and “Item 3. Key Information—D. Risk Factors—Risks Related to Doing Business in China—We may rely on dividends paid by our subsidiaries for our cash needs, and any limitation on the ability of our subsidiaries to make payments to us could limit our ability to pay dividends to holders of our ADSs and common shares.”
In November 2010, we paid a $30 million cash dividend to our shareholders of record as of September 29, 2010, the date we declared this dividend out of our cash balance. In December 2012, we paid a $39.0 million cash dividend with $0.25 per share to our shareholders of record at the close of business on December 7, 2012 out of our cash balance. In May 2017, we paid $41.2 million special cash dividend with $0.25 per share to our shareholders of record at the close of business on May 11, 2017 out of our cash balance. No dividends or distributions have been made to the holding company by WFOEs, the Consolidated Affiliated Entities or other subsidiaries. See “Item 8. Financial Information—A. Consolidated Statements and Other Financial Information—Dividend Policy.” For PRC and United States federal income tax considerations of an investment in our ADSs, see “Item 10. Additional Information—E. Taxation.”
We currently do not have cash management policies in place that dictate how funds are transferred between TAL Education Group, our subsidiaries, the Consolidated Affiliated Entities and the investors. Rather, the funds can be transferred in accordance with the applicable PRC laws and regulations. For purposes of illustration, the following discussion reflects the hypothetical taxes that might be required to be paid within mainland China, assuming that: (i) we have taxable earnings, and (ii) we determine to pay a dividend in the future:
| Tax calculation (1) |
| |
Hypothetical pre-tax earnings(2) |
| 100 | % |
Tax on earnings at statutory rate of 25%(3) |
| (25) | % |
Net earnings available for distribution |
| 75 | % |
Withholding tax at standard rate of 10%(4) |
| (7.5) | % |
Net distribution to Parent/Shareholders |
| 67.5 | % |
Notes:
| (1) | For purposes of this example, the tax calculation has been simplified. The hypothetical book pre-tax earnings amount, not considering timing differences, is assumed to equal taxable income in China. |
8
| (2) | Under the terms of the VIE agreements, our PRC subsidiaries may charge the VIEs for services provided to VIEs. These service fees shall be recognized as cost and expenses of the VIEs, with a corresponding amount as service income by our PRC subsidiaries and eliminate in consolidation. For income tax purposes, our PRC subsidiaries and VIEs file income tax returns on a separate company basis. The service fees paid are recognized as a tax deduction by our VIEs and as income by our PRC subsidiaries and are tax neutral. |
| (3) | Certain of our subsidiaries and Consolidated Affiliated Entities qualify for a preferential income tax rate which is lower than the statutory rate of 25% in China. However, such rate is subject to qualification, is temporary in nature, and may not be available in a future period when distributions are paid. For purposes of this hypothetical example, the table above reflects a maximum tax scenario under which the full statutory rate would be effective. |
| (4) | The PRC Enterprise Income Tax Law imposes a withholding income tax of 10% on dividends distributed by a foreign invested enterprise, or FIE, to its immediate holding company outside of China. A lower withholding income tax rate of 5% is applied if the FIE’s immediate holding company is registered in Hong Kong or other jurisdictions that have a tax treaty arrangement with China, subject to a qualification review at the time of the distribution. For purposes of this hypothetical example, the table above assumes a maximum tax scenario under which the full withholding tax would be applied. |
The table above has been prepared under the assumption that all profits of the Consolidated Affiliated Entities will be distributed as fees to TAL Beijing under tax neutral contractual arrangements. If, in the future, the accumulated earnings of the Consolidated Affiliated Entities exceed the service fees paid to TAL Beijing (or if the current and contemplated fee structure between the intercompany entities is determined to be non-substantive and disallowed by Chinese tax authorities), the Consolidated Affiliated Entities could make a non-deductible transfer to our PRC subsidiaries for the amounts of the stranded cash in the Consolidated Affiliated Entities. This would result in such transfer being non-deductible expenses for the Consolidated Affiliated Entities but still taxable income for our PRC subsidiaries. Such a transfer and the related tax burdens would reduce our after-tax income to approximately 50.6% of the pre-tax income. Our management believes that there is only a remote possibility that this scenario would happen.
Financial Information Related to the Consolidated Affiliated Entities
The following table presents the condensed consolidating schedule of financial position for the Consolidated Affiliated entities and other entities as of the dates presented.
Selected Condensed Consolidated Statements of Operations Information
For the Year Ended February 28, 2022 | ||||||||||||
Consolidated | ||||||||||||
Affiliated | Consolidated | |||||||||||
The Company | WFOEs(1) | Entities | Others | Eliminations | Total | |||||||
US$ | ||||||||||||
(In thousands) | ||||||||||||
Third-party net revenues |
| — |
| 177,551 |
| 4,193,212 |
| 20,144 |
| — |
| 4,390,907 |
Inter-company revenues |
| — |
| 1,173,049 |
| 11,449 |
| 5,175 |
| (1,189,673) |
| — |
Total costs and operating expenses |
| (521,184) |
| (812,986) |
| (4,812,029) |
| (70,319) |
| 1,190,283 |
| (5,026,235) |
(Loss)/income from government subsidies and non-operations |
| (125,514) |
| 9,534 |
| (20,547) |
| 2,157 |
| (8,432) |
| (142,802) |
Loss from subsidiaries and VIEs |
| (501,143) |
| (918,903) |
| — |
| (452,185) |
| 1,872,231 |
| — |
Loss before income tax expenses |
| (1,147,841) |
| (371,755) |
| (627,915) |
| (495,028) |
| 1,864,409 |
| (778,130) |
Less: income tax (expenses)/benefits |
| — |
| (80,454) |
| (316,832) |
| 294 |
| — |
| (396,992) |
Income/(loss) from equity method investments |
| 11,726 |
| — |
| (939) |
| — |
| — |
| 10,787 |
Net loss |
| (1,136,115) |
| (452,209) |
| (945,686) |
| (494,734) |
| 1,864,409 |
| (1,164,335) |
9
For the Year Ended February 28, 2021 | ||||||||||||
Consolidated | ||||||||||||
Affiliated | Consolidated | |||||||||||
The Company | WFOEs(1) | Entities | Others | Eliminations | Total | |||||||
US$ | ||||||||||||
(In thousands) | ||||||||||||
Third-party net revenues |
| — |
| 236,916 |
| 4,244,907 |
| 13,932 |
| — |
| 4,495,755 |
Inter-company revenues |
| — |
| 1,141,716 |
| 12,272 |
| 14,547 |
| (1,168,535) |
| — |
Total costs and operating expenses |
| (216,782) |
| (657,460) |
| (5,182,473) |
| (65,157) |
| 1,168,402 |
| (4,953,470) |
Income/(loss) from government subsidies and non-operations |
| 10,772 |
| 76,857 |
| 145,836 |
| (806) |
| 433 |
| 233,092 |
Income/(loss) from subsidiaries and VIEs |
| 83,269 |
| (594,633) |
| — |
| 120,898 |
| 390,466 |
| — |
(Loss)/income before income tax expenses |
| (122,741) |
| 203,396 |
| (779,458) |
| 83,414 |
| 390,766 |
| (224,623) |
Less: income tax (expenses)/benefits |
| (63) |
| (82,518) |
| 152,361 |
| 117 |
| — |
| 69,897 |
Income from equity method investments |
| 6,814 |
| — |
| 4,862 |
| — |
| — |
| 11,676 |
Net (loss)/income |
| (115,990) |
| 120,878 |
| (622,235) |
| 83,531 |
| 390,766 |
| (143,050) |
For the Year Ended February 29, 2020 | ||||||||||||
Consolidated | ||||||||||||
Affiliated | Consolidated | |||||||||||
The Company | WFOEs(1) | Entities | Others | Eliminations | Total | |||||||
US$ | ||||||||||||
(In thousands) | ||||||||||||
Third-party net revenues |
| — |
| 204,527 |
| 3,058,285 |
| 10,496 |
| — |
| 3,273,308 |
Inter-company revenues |
| — |
| 637,999 |
| 7,036 |
| 682 |
| (645,717) |
| — |
Total costs and operating expenses |
| (115,065) |
| (494,754) |
| (3,199,492) |
| (26,617) |
| 690,596 |
| (3,145,332) |
(Loss)/income from government subsidies and non-operations |
| (247,320) |
| 31,631 |
| 37,183 |
| (127) |
| 4 |
| (178,629) |
Income/(loss) from subsidiaries and VIEs |
| 253,884 |
| (107,762) |
| — |
| 224,888 |
| (371,010) |
| — |
(Loss)/income before income tax expenses |
| (108,501) |
| 271,641 |
| (96,988) |
| 209,322 |
| (326,127) |
| (50,653) |
Less: income tax (expenses)/benefits |
| (2,689) |
| (46,749) |
| (20,035) |
| 145 |
| — |
| (69,328) |
Income/(loss) from equity method investments |
| 995 |
| — |
| (8,665) |
| — |
| — |
| (7,670) |
Net (loss)/income |
| (110,195) |
| 224,892 |
| (125,688) |
| 209,467 |
| (326,127) |
| (127,651) |
10
Selected Condensed Consolidated Balance Sheets Information
As of February 28, 2022 | ||||||||||||
Consolidated | ||||||||||||
Affiliated | Consolidated | |||||||||||
The Company | WFOEs(1) | Entities | Others | Eliminations | Total | |||||||
US$ | ||||||||||||
(In thousands) | ||||||||||||
Assets |
|
|
|
|
|
|
| |||||
Cash and cash equivalents |
| 812,377 |
| 456,595 |
| 359,208 |
| 10,009 |
| — |
| 1,638,189 |
Amount due from Group companies |
| 612,066 |
| 3,256,687 |
| 480,722 |
| 44,309 |
| (4,393,784) |
| — |
Other current assets |
| 1,657,282 |
| 54,842 |
| 276,804 |
| 2,259 |
| — |
| 1,991,187 |
Total current assets |
| 3,081,725 |
| 3,768,124 |
| 1,116,734 |
| 56,577 |
| (4,393,784) |
| 3,629,376 |
Investment in subsidiaries and VIEs |
| 882,221 |
| — |
| — |
| 1,145,901 |
| (2,028,122) |
| — |
Property and equipment, net |
| — |
| 79,995 |
| 206,030 |
| 3,587 |
| (8,386) |
| 281,226 |
Other non-current assets |
| 251,808 |
| 26,479 |
| 883,759 |
| 9,880 |
| — |
| 1,171,926 |
Total assets |
| 4,215,754 |
| 3,874,598 |
| 2,206,523 |
| 1,215,945 |
| (6,430,292) |
| 5,082,528 |
Liabilities |
|
|
|
|
|
|
|
|
|
|
|
|
Deferred revenue-current |
| — |
| 19 |
| 182,337 |
| 5,362 |
| — |
| 187,718 |
Amount due to Group companies |
| 182,926 |
| 736,275 |
| 3,165,700 |
| 300,368 |
| (4,385,269) |
| — |
Other current liabilities |
| 2,677 |
| 123,887 |
| 583,051 |
| 5,251 |
| — |
| 714,866 |
Total current liabilities |
| 185,603 |
| 860,181 |
| 3,931,088 |
| 310,981 |
| (4,385,269) |
| 902,584 |
Deficits of investment in subsidiaries and VIEs |
| — |
| 1,858,676 |
| — |
| — |
| (1,858,676) |
| — |
Other non-current liabilities |
| — |
| 9,834 |
| 164,169 |
| 3,679 |
| — |
| 177,682 |
Total liabilities |
| 185,603 |
| 2,728,691 |
| 4,095,257 |
| 314,660 |
| (6,243,945) |
| 1,080,266 |
Total equity |
| 4,030,151 |
| 1,145,907 |
| (1,888,734) |
| 901,285 |
| (186,347) |
| 4,002,262 |
Total liabilities and equity |
| 4,215,754 |
| 3,874,598 |
| 2,206,523 |
| 1,215,945 |
| (6,430,292) |
| 5,082,528 |
As of February 28, 2021 | ||||||||||||
Consolidated | ||||||||||||
The | Affiliated | Consolidated | ||||||||||
| Company |
| WFOEs(1) |
| Entities |
| Others |
| Eliminations |
| Total | |
US$ | ||||||||||||
(In thousands) | ||||||||||||
Assets | ||||||||||||
Cash and cash equivalents |
| 1,572,459 |
| 840,656 |
| 820,301 |
| 9,537 |
| — |
| 3,242,953 |
Amount due from Group companies |
| 397,443 |
| 2,647,724 |
| 1,465,330 |
| 51,963 |
| (4,562,460) |
| — |
Other current assets |
| 3,902,729 |
| 684,751 |
| 324,568 |
| 1,834 |
| — |
| 4,913,882 |
Total current assets |
| 5,872,631 |
| 4,173,131 |
| 2,610,199 |
| 63,334 |
| (4,562,460) |
| 8,156,835 |
Investment in subsidiaries and VIEs |
| 1,362,415 |
| — |
| — |
| 1,464,664 |
| (2,827,079) |
| — |
Property and equipment, net |
| — |
| 76,121 |
| 430,137 |
| 5,169 |
| (12) |
| 511,415 |
Other non-current assets |
| 744,837 |
| 129,506 |
| 2,555,459 |
| 14,257 |
| — |
| 3,444,059 |
Total assets |
| 7,979,883 |
| 4,378,758 |
| 5,595,795 |
| 1,547,424 |
| (7,389,551) |
| 12,112,309 |
Liabilities |
|
|
|
|
|
|
|
|
|
|
|
|
Deferred revenue-current |
| — |
| 56,024 |
| 1,328,473 |
| 2,996 |
| — |
| 1,387,493 |
Amount due to Group companies |
| 185,229 |
| 1,705,250 |
| 2,506,654 |
| 160,324 |
| (4,557,457) |
| — |
Other current liabilities |
| 292,825 |
| 197,676 |
| 1,488,763 |
| 7,094 |
| — |
| 1,986,358 |
Total current liabilities |
| 478,054 |
| 1,958,950 |
| 5,323,890 |
| 170,414 |
| (4,557,457) |
| 3,373,851 |
Deficits of investment in subsidiaries and VIEs |
| — |
| 889,120 |
| — |
| — |
| (889,120) |
| — |
Other non-current liabilities |
| 2,300,000 |
| 66,051 |
| 1,163,622 |
| 4,229 |
| — |
| 3,533,902 |
Total liabilities |
| 2,778,054 |
| 2,914,121 |
| 6,487,512 |
| 174,643 |
| (5,446,577) |
| 6,907,753 |
Redeemable noncontrolling interests |
| — |
| — |
| — |
| — |
| 1,775 |
| 1,775 |
Total equity |
| 5,201,829 |
| 1,464,637 |
| (891,717) |
| 1,372,781 |
| (1,944,749) |
| 5,202,781 |
Total liabilities, mezzanine equity and equity |
| 7,979,883 |
| 4,378,758 |
| 5,595,795 |
| 1,547,424 |
| (7,389,551) |
| 12,112,309 |
11
Selected Condensed Consolidated Cash Flows Information
For the Year Ended February 28, 2022 | ||||||||||||
Consolidated | ||||||||||||
The | Affiliated | Consolidated | ||||||||||
| Company |
| WFOEs(1) |
| Entities |
| Others |
| Eliminations |
| Total | |
US$ | ||||||||||||
(In thousands) | ||||||||||||
Net cash provided by / (used in) operating activities | 74,281 | 433,808 | (1,418,908) | (28,365) | — | (939,184) | ||||||
Loan and fund pool to entities within the Group |
| (212,542) |
| (1,538,343) |
| — |
| — |
| 1,750,885 |
| — |
Repayment of loan to entities within the Group |
| 2,352 |
| 2,085 |
| — |
| — |
| (4,437) |
| — |
Investment in entities within the Group |
| — |
| — |
| — |
| (110,200) |
| 110,200 |
| — |
Other investing activities |
| 994,197 |
| 569,214 |
| (194,349) |
| (346) |
| — |
| 1,368,716 |
Net cash provided by / (used in) investing activities |
| 784,007 |
| (967,044) |
| (194,349) |
| (110,546) |
| 1,856,648 |
| 1,368,716 |
Net proceeds from loan and fund pool from entities within the Group |
| — |
| 70,757 |
| 1,538,343 |
| 141,785 |
| (1,750,885) |
| — |
Repayment of loan to entities within the Group |
| — |
| — |
| (2,085) |
| (2,352) |
| 4,437 |
| — |
Proceeds from group capital contribution |
| — |
| 110,200 |
| — |
| — |
| (110,200) |
| — |
Other financing activities |
| (2,766,679) |
| — |
| — |
| — |
| — |
| (2,766,679) |
Net cash (used in) / provided by financing activities |
| (2,766,679) |
| 180,957 |
| 1,536,258 |
| 139,433 |
| (1,856,648) |
| (2,766,679) |
| For the Year Ended February 28, 2021 | |||||||||||
Consolidated | ||||||||||||
The | Affiliated | Consolidated | ||||||||||
Company |
| WFOEs(1) |
| Entities |
| Others |
| Eliminations |
| Total | ||
US$ | ||||||||||||
(In thousands) | ||||||||||||
Net cash (used in) / provided by operating activities |
| (11,253) |
| 2,053,596 |
| (1,034,695) |
| (52,916) |
| — |
| 954,732 |
Loan and fund pool to entities within the Group |
| (79,469) |
| (1,762,356) |
| — |
| — |
| 1,841,825 |
| — |
Repayment of loan to entities within the Group |
| 11,083 |
| — |
| — |
| — |
| (11,083) |
| — |
Investment in entities within the Group |
| — |
| — |
| — |
| (10,000) |
| 10,000 |
| — |
Other investing activities |
| (1,842,514) |
| (574,720) |
| (224,235) |
| — |
| — |
| (2,641,469) |
Net cash used in investing activities |
| (1,910,900) |
| (2,337,076) |
| (224,235) |
| (10,000) |
| 1,840,742 |
| (2,641,469) |
Net proceeds from loan and fund pool from entities within the Group |
| — |
| 367 |
| 1,762,356 |
| 79,102 |
| (1,841,825) |
| — |
Repayment of loan to entities within the Group |
| — |
| — |
| — |
| (11,083) |
| 11,083 |
| — |
Proceeds from group capital contribution |
| — |
| 10,000 |
| — |
| — |
| (10,000) |
| — |
Other financing activities |
| 4,798,331 |
| — |
| (3,518) |
| — |
| — |
| 4,794,813 |
Net cash provided by financing activities |
| 4,798,331 |
| 10,367 |
| 1,758,838 |
| 68,019 |
| (1,840,742) |
| 4,794,813 |
12
| For the Year Ended February 29, 2020 | |||||||||||
Consolidated | ||||||||||||
The | Affiliated | Consolidated | ||||||||||
Company |
| WFOEs(1) |
| Entities |
| Others |
| Eliminations |
| Total | ||
US$ | ||||||||||||
(In thousands) | ||||||||||||
Net cash provided by / (used in) operating activities |
| 29,115 |
| (905,998) |
| 1,747,371 |
| (14,638) |
| — |
| 855,850 |
Loan and fund pool to entities within the Group |
| (234,757) |
| (8,244) |
| (1,539,722) |
| — |
| 1,782,723 |
| — |
Repayment of loan to entities within the Group |
| 4,496 |
| — |
| — |
| — |
| (4,496) |
| — |
Investment in entities within the Group |
| (500) |
| — |
| — |
| (20,000) |
| 20,500 |
| — |
Other investing activities |
| (207,544) |
| 5,907 |
| (134,936) |
| (2,242) |
| — |
| (338,815) |
Net cash used in investing activities |
| (438,305) |
| (2,337) |
| (1,674,658) |
| (22,242) |
| 1,798,727 |
| (338,815) |
Net proceeds from loan and fund pool from entities within the Group |
| — |
| 1,734,441 |
| 8,244 |
| 40,038 |
| (1,782,723) |
| — |
Repayment of loan to entities within the Group |
| — |
| — |
| — |
| (4,496) |
| 4,496 |
| — |
Proceeds from group capital contribution |
| — |
| 20,000 |
| — |
| 500 |
| (20,500) |
| — |
Other financing activities |
| 150,713 |
| (14,306) |
| (5,173) |
| (3) |
| — |
| 131,231 |
Net cash provided by financing activities |
| 150,713 |
| 1,740,135 |
| 3,071 |
| 36,039 |
| (1,798,727) |
| 131,231 |
Notes:
| (1) | As used in this section, “WFOEs” include WFOEs that are the primary beneficiary of the VIEs, their designated affiliates, also being WFOEs, which charged service fees on the VIEs and other PRC subsidiaries. |
A. [Reserved]
Selected Financial Data
The following selected consolidated statement of operations data for our company for the fiscal years ended February 28/29, 2020, 2021 and 2022 and the selected consolidated balance sheet data as of February 28, 2021 and 2022 are derived from our audited consolidated financial statements included elsewhere in this annual report. The selected consolidated statement of operations data for our company for the fiscal years ended February 28, 2018 and 2019 and the selected consolidated balance sheet data as of February 28/29, 2018, 2019 and 2020 are derived from our audited consolidated financial statements not included in this annual report.
The selected consolidated financial data should be read in conjunction with, and are qualified in their entirety by reference to, our consolidated financial statements and related notes and “Item 5. Operating and Financial Review and Prospects” included elsewhere in this annual report. Our consolidated financial statements are prepared and presented in accordance with U.S. GAAP.
13
Our historical results are not necessarily indicative of results to be expected in any future period.
| For the Years Ended February 28/29, | ||||||||||||||
| 2018 |
| 2019 |
| 2020 |
| 2021 |
| 2022 | ||||||
(in thousands of $, except for share, per share and per ADS data) | |||||||||||||||
Consolidated Statements of Operations Data: |
|
|
|
|
|
|
|
|
|
| |||||
Net revenues | $ | 1,715,016 | $ | 2,562,984 | $ | 3,273,308 | $ | 4,495,755 | $ | 4,390,907 | |||||
Cost of revenues(1) |
| (882,316) |
| (1,164,454) |
| (1,468,569) |
| (2,048,561) |
| (2,203,336) | |||||
Gross profit |
| 832,700 |
| 1,398,530 |
| 1,804,739 |
| 2,447,194 |
| 2,187,571 | |||||
Operating expenses |
|
|
|
|
|
|
|
| |||||||
Selling and marketing (1) |
| (242,102) |
| (484,000) |
| (852,808) |
| (1,680,050) |
| (1,118,141) | |||||
General and administrative (1) |
| (386,287) |
| (579,672) |
| (794,957) |
| (1,117,324) |
| (1,199,708) | |||||
Impairment loss on intangible assets and goodwill |
| (358) |
| — |
| (28,998) |
| (107,535) |
| (505,050) | |||||
Total operating expenses |
| (628,747) |
| (1,063,672) |
| (1,676,763) |
| (2,904,909) |
| (2,822,899) | |||||
Government subsidies |
| 4,651 |
| 6,724 |
| 9,467 |
| 19,491 |
| 20,812 | |||||
Income/(loss) from operations |
| 208,604 |
| 341,582 |
| 137,443 |
| (438,224) |
| (614,516) | |||||
Interest income |
| 39,837 |
| 59,614 |
| 72,991 |
| 114,232 |
| 103,179 | |||||
Interest expense |
| (16,640) |
| (17,628) |
| (11,820) |
| (16,946) |
| (7,871) | |||||
Other income/(expense) |
| 17,406 |
| 131,727 |
| (95,297) |
| 140,878 |
| 16,950 | |||||
Impairment loss on long-term investments |
| (2,213) |
| (58,091) |
| (153,970) |
| (24,563) |
| (275,872) | |||||
Income/(loss) before income tax (expense)/benefit and (loss)/income from equity method investments |
| 246,994 |
| 457,204 |
| (50,653) |
| (224,623) |
| (778,130) | |||||
Income tax (expense)/benefit |
| (44,653) |
| (76,504) |
| (69,328) |
| 69,897 |
| (396,992) | |||||
(Loss)/income from equity method investments |
| (7,678) |
| (16,186) |
| (7,670) |
| 11,676 |
| 10,787 | |||||
Net income/(loss) |
| 194,663 |
| 364,514 |
| (127,651) |
| (143,050) |
| (1,164,335) | |||||
Add: Net loss attributable to noncontrolling interest |
| 3,777 |
| 2,722 |
| 17,456 |
| 27,060 |
| 28,220 | |||||
Net income/(loss) attributable to shareholders of TAL Education Group |
| 198,440 |
| 367,236 |
| (110,195) |
| (115,990) |
| (1,136,115) | |||||
Net income /(loss) per common share attributable to shareholders of TAL Education Group |
|
|
|
|
|
|
|
| |||||||
Basic | $ | 1.13 | $ | 1.93 | $ | (0.56) | $ | (0.57) | $ | (5.29) | |||||
Diluted | $ | 1.03 | $ | 1.83 | $ | (0.56) | $ | (0.57) | $ | (5.29) | |||||
Net income /(loss) per ADS attributable to shareholders of TAL Education Group (2) |
|
|
|
|
|
|
|
| |||||||
Basic | $ | 0.38 | $ | 0.64 | $ | (0.19) | $ | (0.19) | $ | (1.76) | |||||
Diluted | $ | 0.34 | $ | 0.61 | $ | (0.19) | $ | (0.19) | $ | (1.76) | |||||
Cash dividends per common share(3) | $ | 0.25 | — | — | — |
| — | ||||||||
Weighted average shares used in calculating net income/(loss) per common share attributable to shareholders of TAL Education Group |
|
|
|
|
|
|
|
| |||||||
Basic |
| 174,979,574 |
| 189,951,643 |
| 198,184,370 |
| 203,603,391 |
| 214,825,470 | |||||
Diluted |
| 194,331,305 |
| 200,224,934 |
| 198,184,370 |
| 203,603,391 |
| 214,825,470 | |||||
| (1) | Includes share-based compensation expenses as follows: |
14
| For the Years Ended February 28/29 | ||||||||||||||
| 2018 |
| 2019 |
| 2020 |
| 2021 |
| 2022 | ||||||
(in thousands of $) | |||||||||||||||
Cost of revenues | $ | 366 | $ | 706 | $ | 1,074 | $ | 1,803 | $ | 1,134 | |||||
Selling and marketing expenses |
| 5,037 |
| 10,454 |
| 19,356 |
| 56,609 |
| 53,850 | |||||
General and administrative expenses |
| 41,747 |
| 66,117 |
| 97,513 |
| 146,533 |
| 119,848 | |||||
Total |
| 47,150 |
| 77,277 |
| 117,943 |
| 204,945 |
| 174,832 | |||||
| (2) | Each three ADSs represent one Class A common share. Effective on August 16, 2017, we adjusted the ratio of our ADSs to Class A common shares from one ADS representing two Class A common shares to three ADSs representing one Class A common share. All earnings per ADS figures in this report give effect to the foregoing ADS to share ratio change. |
| As of February 28/29 | ||||||||||||||
| 2018 |
| 2019 |
| 2020 |
| 2021 |
| 2022 | ||||||
(in thousands of $) | |||||||||||||||
Summary Consolidated Balance Sheet Data: |
|
|
|
|
|
|
|
|
|
| |||||
Cash and cash equivalents | $ | 711,519 | $ | 1,247,140 | $ | 1,873,866 | $ | 3,242,953 | $ | 1,638,189 | |||||
Total assets |
| 3,054,560 |
| 3,735,091 |
| 5,571,246 |
| 12,112,309 |
| 5,082,528 | |||||
Deferred revenue |
| 842,256 |
| 436,107 |
| 781,000 |
| 1,417,498 |
| 187,732 | |||||
Total liabilities |
| 1,414,096 |
| 1,204,614 |
| 3,027,049 |
| 6,907,753 |
| 1,080,266 | |||||
Total mezzanine equity | — | — | — | 1,775 | — | ||||||||||
Total equity |
| 1,640,464 |
| 2,530,477 |
| 2,544,197 |
| 5,202,781 |
| 4,002,262 | |||||
| (3) | Total cash dividends paid for the fiscal year ended February 28, 2018 was $41.2 million. |
B. Capitalization and Indebtedness
Not applicable.
C. Reasons for the Offer and Use of Proceeds
Not applicable.
D. Risk Factors
Summary of Risk Factors
An investment in our ADSs involves significant risks. Below is a summary of material risks we face, organized under relevant headings. These risks are discussed in more details in “Item 3. Key Information—D. Risk Factors.”
Risks Related to Our Business and Industry
| ● | If we are not able to develop new types of learning products or services under the recent regulatory policies in China to successfully attract prospective learners and customers in a timely or cost-effective manner or to continue to attract learners and customers to purchase our existing products or services, our business, results of operations and prospects will continue to be materially and adversely affected. |
| ● | If we fail to successfully design and execute our growth strategies, our business and prospects may be materially and adversely affected. |
| ● | If we are not able to maintain and enhance the value of our brands, our business and operating results may be harmed. |
| ● | Significant uncertainties exist in relation to the interpretation and implementation of, or proposed changes to, the PRC laws, regulations and policies regarding the after-school tutoring industry. In particular, our compliance with the Opinions on |
15
| Further Alleviating the Burden of Homework and After-School Tutoring for Students in Compulsory Education and the implementation measures issued by the relevant PRC government authorities has had, and could have further, material adverse effect on us. |
| ● | We are required to obtain various operating licenses and permits and to make registrations and filings for our current business in China; failure to comply with these requirements may materially and adversely affect our business and results of operations. |
| ● | We face significant competition, and if we fail to compete effectively, we may lose our market share or fail to gain additional market share, and our profitability may be adversely affected. |
| ● | Our historical financial and operating results, growth rates and profitability may not be indicative of future performance. |
| ● | We may not be able to recruit, train and retain qualified and dedicated teachers, who are critical to the success of our business and the effective delivery of our services to learners. |
Risks Related to Our Corporate Structure
| ● | TAL Education Group is not a Chinese operating company but a Cayman Islands holding company with no equity ownership in the Consolidated Affiliated Entities. We conduct our operations in China through (i) our PRC subsidiaries and (ii) the Consolidated Affiliated Entities with which we have maintained contractual arrangements. Investors of our ADSs thus are not purchasing equity interest in the Consolidated Affiliated Entities in China but instead are purchasing equity interest in a Cayman Islands holding company. If the PRC government deems that the contractual arrangements with the Consolidated Affiliated Entities do not comply with PRC regulatory restrictions on foreign investment in the relevant industries, or if these regulations or the interpretation of existing regulations change in the future, we could be subject to severe penalties or be forced to relinquish our interests in those operations. Our holding company, our PRC subsidiaries and the Consolidated Affiliated Entities, and investors of our company face uncertainty about potential future actions by the PRC government that could affect the enforceability of the contractual arrangements with the Consolidated Affiliated Entities and, consequently, significantly affect the financial performance of the Consolidated Affiliated Entities and our company as a group. See “Item 3. Key Information—D. Risk Factors—Risks Related to Our Corporate Structure—If the PRC government determines that the agreements that establish the structure for operating our business in China are not in compliance with applicable PRC laws and regulations, we could be subject to severe penalties” on page 31 for details. |
| ● | We rely on the VIE Contractual Arrangements for our PRC operations, which may not be as effective in providing operational control as direct ownership. See the risk factor on page 33 for details. |
| ● | Any failure by the VIEs or their respective shareholders to perform their obligations under the VIE Contractual Arrangements would have a material adverse effect on our business and financial condition. See the risk factor on page 34 for details. |
| ● | The legal owners of the VIEs may have potential conflicts of interest with us, which may materially and adversely affect our business and financial condition. See the risk factor on page 34 for details. |
Risks Related to Doing Business in China
| ● | Uncertainties with respect to the PRC legal system could have a material adverse effect on us. Certain laws and regulations are relatively new and can change quickly with little advance notice. In addition, the interpretations of many laws, regulations and rules are not always consistent, and enforcement of these laws, regulations and rules involve uncertainties, which may limit the available legal protections. Furthermore, the PRC administrative and court authorities have significant discretion in interpreting and implementing or enforcing statutory rules and contractual terms, and it may be more difficult to predict the outcome of administrative and court proceedings and the level of legal protection we may enjoy in China than under some more developed legal systems. These uncertainties may affect our judgment on the relevance of legal requirements and our decisions on the measures and actions to be taken to fully comply therewith and may affect our ability to enforce our |
16
| contractual or tort rights. See “Item 3. Key Information—D. Risk Factors—Risks Related to Doing Business in China—Uncertainties with respect to the PRC legal system could have a material adverse effect on us” on page 36 for details. |
| ● | We conduct our business primarily in China. Our operations in China are governed by PRC laws and regulations. The PRC government has significant oversight and discretion over the operation of our business, and it may influence our operations at any time, which could result in a material adverse change in our operation and the value of our ADSs. In addition, implementation of industry-wide regulations directly targeting our operations could cause the value of our securities to significantly decline. Therefore, investors of our company and our business face potential uncertainty from actions taken by the PRC government affecting our business. See “Item 3. Key Information—D. Risk Factors—Risks Related to Doing Business in China—The PRC government’s oversight and discretion over our business operations could result in a material adverse change in our operations and the value of our ADSs” on page 36 for details. |
| ● | Our business is subject to various evolving PRC laws and regulations regarding data privacy and cybersecurity. Failure of cybersecurity and data privacy concerns could subject us to penalties, damage our reputation and brand, and harm our business and results of operations. See the risk factor on page 37 for details. |
| ● | The PRC government has recently indicated an intent to exert more oversight over overseas offerings by and foreign investment in China-based issuers like us. On December 24, 2021, the CSRC published the Provisions of the State Council on the Administration of Overseas Securities Offering and Listing by Domestic Companies (Draft for Comments) and the Administrative Measures for the Filing of Overseas Securities Offering and Listing by Domestic Companies (Draft for Comments) for public comments. Pursuant to these drafts, PRC domestic companies that directly or indirectly seek to offer or list their securities on an overseas stock exchange, including a PRC company limited by shares and an offshore company whose main business operations are in China and who intends to offer securities or be listed on an overseas stock exchange based on its onshore equities, assets, or similar interests, are required to file with the CSRC within three business days after submitting their application documents. If the CSRC, CAC or other government authorities later promulgate new rules or explanations requiring that we obtain their approvals for our future overseas offerings, we may be unable to obtain such approvals in a timely manner, or at all, and such approvals may be rescinded even if obtained. Any such circumstance could significantly limit or completely hinder our ability to continue to offer securities to investors and cause the value of such securities to significantly decline or be worthless. See “Item 3. Key Information—D. Risk Factors—Risks Related to Doing Business in China—The approval of or filing with the CSRC or other PRC government authorities may be required in connection with our offshore offerings under PRC law, and, if required, we cannot predict whether or for how long we will be able to obtain such approval or complete such filing” on page 40 for details. |
| ● | The PCAOB is currently unable to inspect our auditor in relation to their audit work performed for our financial statements and the inability of the PCAOB to conduct inspections over our auditor deprives our investors with the benefits of such inspections. See the risk factor on page 42 for details. |
| ● | Our ADSs will be delisted and our ADSs and shares will prohibited from trading in the over-the-counter market under the Holding Foreign Companies Accountable Act, or the HFCAA, if the PCAOB is unable to inspect or fully investigate auditors located in China. On December 16, 2021, PCAOB issued the HFCAA Determination Report, according to which our auditor is subject to the determinations that the PCAOB is unable to inspect or investigate completely. Under the current law, delisting and prohibition from over-the-counter trading in the United States could take place in 2024, or in 2023 if proposed changes to the law are enacted. The delisting of our ADSs, or the threat of their being delisted, may materially and adversely affect the value of your investment. See “Item 3. Key Information—D. Risk Factors—Risks Related to Doing Business in China—Our ADSs will be prohibited from trading in the United States under the HFCAA in 2024 if the PCAOB is unable to inspect or fully investigate auditors located in China, or in 2023 if proposed changes to the law are enacted. The delisting of our ADSs, or the threat of their being delisted, may materially and adversely affect the value of your investment” on page 42 for details. |
| ● | We may rely on dividends paid by our subsidiaries for our cash needs, including the funds necessary to pay dividends and other cash distributions to our shareholders, to service any debt we may incur and to pay our operating expenses. The payment of dividends by entities organized in China is subject to limitations. In particular, regulations in China currently permit payment of dividends only out of accumulated profits as determined in accordance with PRC accounting standards and regulations. PRC companies are also required to set aside at least 10% of their after-tax profit based on PRC accounting standards each year to their statutory surplus reserves until the accumulative amount of such reserves reaches 50% of their |
17
| registered capital. These reserves are not distributable as cash dividends. Furthermore, if our subsidiaries and the VIEs in China incur debt on their own behalf in the future, the instruments governing the debt may restrict their ability to pay dividends or make other payments to us. To the extent cash or assets in our business is in the PRC or Hong Kong or a PRC or Hong Kong entity, such cash or assets may not be available to fund operations or for other use outside of the PRC or Hong Kong due to interventions in, or the imposition of restrictions and limitations on, the ability of our holding company, our PRC subsidiaries, or the Consolidated Affiliated Entities by the PRC government to transfer cash or assets. See “Item 3. Key Information—D. Risk Factors—Risks Related to Doing Business in China—We may rely on dividends paid by our subsidiaries for our cash needs, and any limitation on the ability of our subsidiaries to make payments to us could limit our ability to pay dividends to holders of our ADSs and common shares” on page 44 for details. |
Risks Related to Our ADSs
| ● | The market price for our ADSs may be volatile. |
| ● | Our dual-class voting structure will limit your ability to influence corporate matters and could discourage others from pursuing any change-of-control transactions that holders of our Class A common shares and ADSs may view as beneficial. |
| ● | Our corporate actions are substantially controlled by our officers, directors and their affiliated entities. |
Risks Related to Our Business and Industry
If we are not able to develop new types of learning products or services under the recent regulatory policies in China to successfully attract prospective learners and customers in a timely or cost-effective manner or to continue to attract learners and customers to purchase our existing products or services, our business, results of operations and prospects will continue to be materially and adversely affected.
The success of our business in the future depends primarily on our ability to develop new types of learning products or services to meet market needs while in compliance with the then effective regulatory policies in China. This will depend on several factors, including our ability to adapt existing programs or solutions to respond to changes in regulatory policies, market trends and learner demands, expand our geographic reach, effectively market our services or solutions to a broader base of prospective learners and customers, develop additional high-quality learning content and technology solutions, maintain consistent and high teaching quality and respond effectively to competitive pressures. If we are unable to successfully attract prospective learners and customers with new types of learning products or services in a timely or cost-effective manner or if we are not able to continue to attract learners and customers to purchase our existing products or services and to increase the spending of our learners and customers, there is no guarantee that our revenues may resume or maintain growth in the future, which may have a material adverse effect on our business, financial condition and results of operations.
We also engage in new initiatives from time to time to expand our offerings or market reach. We may devote significant resources to our new initiatives, but fail to achieve expected results from such new initiatives. However, some of those new initiatives may be easily replicable by our competitors in a short timeframe, which may render our efforts less valuable. In addition, if such new initiatives are not well accepted by market, the reputation of our other offerings and our overall brand and reputation may be harmed. As a result, our overall business and results of operations may be materially and adversely affected. In addition, some of these new initiatives have not generated significant or any profit to date. We have limited experience responding quickly to changes and competing successfully for certain of these new areas. In addition, newer offerings may require more financial and managerial resources than available. Furthermore, there is limited operating history on which you can base your evaluation of the business and prospects of these relatively more recent offerings.
If we fail to successfully design and execute our growth strategies, our business and prospects may be materially and adversely affected.
It is paramount that we properly design our growth strategies amidst the current regulatory policies and competitive environment. Our current growth strategies include continuing to enhance learning services with better learning experience and wider offerings, enhancing learning technology solution and content solution businesses, and further investment to strengthen our fundamental capabilities. We may not succeed in executing our growth strategies due to a number of factors, including, without limitation, the following:
18
| ● | we may fail to promote our current business in existing markets or identify, or market our current business in new markets with sufficient growth potential; |
| ● | we may fail to obtain the requisite licenses and permits necessary to operate our business at our desired locations from local authorities or face risks in opening without the requisite licenses and permits; |
| ● | we may not be able to further expand our existing content library or learning technology solutions; |
| ● | we may not be able to retain core talents that are critical to our business; |
| ● | we may fail to maintain our competitive advantages in the market; |
| ● | we may not be able to expand the scale of our current business in a cost-effective and timely manner; |
| ● | we may not be able to successfully replicate or adapt our business model in overseas markets; and |
| ● | we may not be able to successfully identify new business opportunities, if any, or integrate acquired businesses and may not be able to achieve the benefits we expect from recent and future acquisitions or investments. |
If we fail to successfully execute our growth strategies, we may not be able to maintain our growth rate and our business and prospects may be materially and adversely affected as a result.
If we are not able to maintain and enhance the value of our brands, our business and operating results may be harmed.
We believe that market awareness of our “Xueersi” brand has contributed significantly to the success of our business, and that maintaining and enhancing the value of this brand is critical to maintaining and enhancing our competitive advantage. If we are unable to successfully promote and market our brands and services, our ability to attract new learners could be adversely impacted and, consequently, our financial performance could suffer. We mainly rely on word-of-mouth referrals to attract prospective learners and we also use integrated marketing tools and tactics to promote our brands. We have also sought to strengthen recognition for our other brands, such as our “Haoweilai” brand, which is the umbrella brand for all our brands, our “Xueersi” brand, through which we offer learning services and content solutions, and our “Think Academy,” through which we provide our overseas offerings. A number of factors could prevent us from successfully promoting our brands, including learner dissatisfaction with our services, the failure of our marketing tools and strategies to attract prospective learners. In addition, our brands may be adversely affected by misconduct and non-compliance, including those related to licensing or qualification requirements, of our business partners who purchase our services and solutions. If we are unable to maintain and enhance our existing brands, successfully develop additional brands, or utilize marketing tools in a cost-effective manner, our revenues and profitability may suffer. See “—Our brand image, business and results of operations may be adversely impacted by illegal, fraudulent or collusive activities or other wrongdoings by our employees and third parties acting on our behalf.”
Furthermore, we cannot assure you that our sales and marketing efforts will be successful in further promoting our brands in a cost-effective manner. If we are unable to further enhance our brand recognition and increase awareness of our services, or if we incur excessive sales and marketing expenses, our business and results of operations may be materially and adversely affected.
Significant uncertainties exist in relation to the interpretation and implementation of, or proposed changes to, the PRC laws, regulations and policies regarding the after-school tutoring industry. In particular, our compliance with the Opinions on Further Alleviating the Burden of Homework and After-School Tutoring for Students in Compulsory Education and the implementation measures issued by the relevant PRC government authorities has had, and could have further, material adverse effect on us.
The regulatory environment with respect to the industry that we have been operating in China is changing rapidly for the past years and therefore is subject to substantial uncertainties. Prior to the end of December 2021, we primarily operate the K9 Academic AST Services in China. In July 2021, the General Office of the CPC Central Committee and the General Office of the State Council promulgated the Opinions on Further Alleviating the Burden of Homework and After-School Tutoring for Students in Compulsory Education, or the Alleviating Burden Opinion Regarding Compulsory Education, which contains high-level policy directives in terms of the requirements and restrictions on after-school tutoring institutions, including, among other things, (i) institutions providing after-school tutoring services on academic subjects in China, or Academic AST Institutions, need to be registered as non-profit institutions
19
and foreign ownership in Academic AST Institutions is prohibited, including through contractual arrangements, and companies with existing foreign ownership need to rectify the situation; (ii) listing or raising capital from capital markets to invest in or acquiring Academic AST Institutions is prohibited and local government authorities shall no longer approve any new Academic AST Institutions; (iii) online Academic AST Institutions that have filed with the local education administration authorities shall be re-approved; (iv) for non-academic tutoring, local authorities shall identify corresponding competent authorities for different tutoring categories, set forth standards and approve relevant non-academic tutoring institutions; and (v) other compliance requirements for the operation of after-school tutoring institutions, including without limitation that after-school tutoring institutions shall not provide tutoring services during national holidays, weekends and school breaks, and requirements on risk management and control over the pre-collection of fees by after-school tutoring institutions. See “Item 4. Information on the Company—B. Business Overview—PRC Regulation—Regulations on Private Education—Regulations on After-school Tutoring Institutions and Online Education” for more details.
The Alleviating Burden Opinion Regarding Compulsory Education also provides that administration over academic tutoring services for high school students, which do not fall within China’s compulsory education system, shall be implemented by reference to the relevant provisions of the Alleviating Burden Opinion Regarding Compulsory Education, however, it remains uncertain as to how and to what extent such implementation by reference will be. Therefore, we cannot assure you that we would not be required to take further actions regarding our high-school academic tutoring services to comply with the Alleviating Burden Opinion Regarding Compulsory Education and its implementation measures. Further, the Ministry of Education of the PRC, or the MOE, together with other government authorities, issued several implementation regulations and rules, including without limitation, a circular requiring all Academic AST Institutions providing K9 Academic AST Services to complete registration as non-profit by the end of 2021 and a circular requiring all online Academic AST Institutions that have filed with the local education administration authorities providing tutoring services on academic subjects to obtain the private school operating permit by the end of 2021. See “Item 4. Information on the Company—B. Business Overview—PRC Regulation—Regulations on Private Education—Regulations on After-school Tutoring Institutions and Online Education” for more details.
We have been closely monitoring the evolving regulatory environment and are making efforts to seek guidance from and cooperate with the government authorities to comply with the Alleviating Burden Opinion and its implementation measures. In compliance with the Alleviating Burden Opinion Regarding Compulsory Education and applicable rules, regulations and measures, we ceased offering K9 Academic AST Services in mainland China by the end of December 2021. Such cessation has had a significant negative impact on our financial performance for the fiscal year ended February 28, 2022 since revenues from offering K9 Academic AST Services accounted for a substantial majority of our total revenues prior to our cessation of such business, and is expected to have a significant negative impact on our financial performance for the fiscal year ending February 28, 2023 and subsequent periods, compared with that of previous years. Due to the complexity and substantial uncertainty of the regulatory environment, we cannot assure you that our operations would be in full compliance with applicable laws, regulations and policies, including the Alleviating Burden Opinion and its implementation measures, in a timely manner, or at all. We may become subject to fines or other penalties or be required to terminate certain operations or incur material costs and expenses to comply with such applicable laws, regulations and policies, in which case our business, financial condition and results of operations could be materially and adversely affected further. We also cannot assure you that there will not be any new rules or regulations in China on the business we currently operate, or such new rules and regulations will not subject our business operations to further adjustments and in the event of such changes, our business operations may be adversely impacted.
We are required to obtain various operating licenses and permits and to make registrations and filings for our current business in China; failure to comply with these requirements may materially and adversely affect our business and results of operations.
We are required to obtain and maintain various licenses and permits and fulfill registration and filing requirements in order to operate our current offerings, or the current business. For instance, pursuant to the Alleviating Burden Opinion Regarding Compulsory Education and the Opinion on Supervising After-School Tutoring Institutions issued by the State Council on August 22, 2018, or the State Council Circular 80, institutions providing after-school tutoring services on academic subjects shall obtain the private school operation permit. The State Council Circular 80 and the Amended Implementation Rules for the Private Education Law, or the Amended Implementation Rules, effective on September 1, 2021, further require the learning centers of after-school tutoring institutions to make filings with the relevant education authorities. As of February 28, 2022, substantially all of our schools engaging in high-school academic tutoring services have obtained and maintained valid private school operating permits and substantially all of our learning centers have completed the required filings with relevant education authorities.
For our enrichment learning services, a few local governments have issued rules or recently released draft rules for public comments requiring the providers of enrichment learning service to obtain private school operating permit and to comply with relevant
20
implementation measures, whereas the local government authorities in most of the provinces and cities where we operate enrichment learning business have not published rules that subject our enrichment learning services to private school operating permit requirements or have not provided specific rules for application of private school operating permits regarding our enrichment learning services. We have obtained the private school operating permits as required or are otherwise in the process of applying for such operating permits in accordance with newly promulgated rules.
We follow internal guidelines to make necessary registrations and filings and obtain necessary licenses and permits on a timely basis. However, we may not be able to obtain and maintain all requisite licenses, permits, approvals and filings or pass all requisite assessments. Besides, we are also subject to various compliance requirements under applicable laws and regulations regarding our current business. See “Item 4. Information on the Company—B. Business Overview—PRC Regulation” for more details. We are closely monitoring the evolving regulatory environment and making efforts to seek guidance from and cooperate with the competent local government authorities to comply with relevant administrative measures regarding our current business. However, we cannot assure you that the operations of our current business would be in full compliance with applicable laws, regulations and policies, in a timely manner, or at all as relevant governmental authorities have significant discretion in interpreting and implementing such laws and regulations and their related local rules. We also cannot assure you that there will not be new rules or regulations in China on the current business we operate, or such new rules and regulations will not subject our business operations to additional license or filing requirements. If we fail to comply with applicable legal requirements, we may be subject to fines, confiscation of the gains derived from our noncompliant operations or the suspension of our noncompliant operations, which may materially and adversely affect our business and results of operations.
We face significant competition, and if we fail to compete effectively, we may lose our market share or fail to gain additional market share, and our profitability may be adversely affected.
The learning solutions market in China is rapidly evolving, highly fragmented and competitive, and we expect competition to persist and intensify. We face competition in each type of products or services we offer and in each geographic market where we operate. Our competitors include providers of learning services, learning technology solutions and content solutions.
Our learner enrollments and sales of products or solutions may decrease due to intense competition. Some of our competitors may be able to devote greater resources than we can to the development, promotion and sale of their solutions, programs, services and products, respond more quickly than we can to changes in learner needs, market trends or new technologies and have gained more experience in certain areas than we do due to their longer operating history. Moreover, the increasing use of the internet and advances in internet, mobile internet, computer-related technologies, such as online live broadcasting technologies, are eliminating geographic and physical facility-related entry barriers to providing learning services or solutions. As a result, smaller local companies or internet-content providers may be able to use the internet or mobile internet to offer their programs, services and products quickly and cost-effectively to a large number of learners with less capital expenditure than previously required. Consequently, we may be pressured to reduce course fees or increase spending in response to competition in order to retain or attract learners or pursue new market opportunities, which could result in a decrease in our revenues and profitability. We will also face increased competition as we expand our operations. We cannot assure you that we will be able to compete successfully against current or future competitors. If we are unable to maintain our competitive position or otherwise effectively respond to competition, we may lose our market share or fail to gain additional market share, and our profitability may be adversely affected.
Our historical financial and operating results, growth rates and profitability may not be indicative of future performance.
Our net revenues increased from $3,273.3 million in the fiscal year ended February 29, 2020 to $4,495.8 million in the fiscal year ended February 28, 2021 and decreased to $4,390.9 million in the fiscal year ended February 28, 2022. Any evaluation of our business and our prospects must be considered in light of the risks and uncertainties encountered by companies at our stage of development, especially considering the recent change of regulatory policies on after-school tutoring services market. In addition, our past results may not be indicative of future performance because of the cessation of K9 Academic AST Services in the mainland of China by the end of December 2021 as well as any new businesses developed or acquired by us. Substantial uncertainties exist with respect to the profitability and cash generating capability of such new businesses. Furthermore, our results of operations may vary from period to period in response to a variety of other factors beyond our control, including general economic conditions and regulations or government actions pertaining to the learning solutions market in China, changes in spending on learning solutions and non-recurring charges incurred under unexpected circumstances or in connection with acquisitions, equity investments or other extraordinary transactions. Due to these and other factors, our historical financial and operating results, growth rates and profitability as well as quarter-to-quarter comparisons of our operating results may not be indicative of our future performance and investors should not rely on them to predict our future performance.
21
We may not be able to recruit, train and retain qualified and dedicated teachers, who are critical to the success of our business and the effective delivery of our services to learners.
Our teachers are critical to the quality of our services and our reputation. We seek to hire qualified and dedicated teachers who are able to deliver effective and inspirational instructions to learners. There is a limited pool of teachers with these attributes, and we must provide competitive compensation packages to attract and retain such teachers. We must also provide continued training to our teachers to ensure that they stay abreast of changes in learner demands and other key trends necessary to teach effectively. We may not be able to recruit, train and retain a sufficient number of qualified teachers in the future to keep pace with our business development while maintaining consistently high teaching quality in the different markets we serve. In addition, PRC laws and regulations require teachers to have requisite licenses if they teach, among others, academic subject such as Chinese, mathematics, English, physics, chemistry, biography, history, geography, and teachers are also required to have relevant qualifications if they teach non-academic subjects. However, we cannot assure you that our teachers can all apply for and obtain the teaching licenses and relevant qualifications in a timely manner or at all due to various reasons, such as the time gap between the recruitment and the newly-recruited teachers taking the exam and ultimately obtaining the teacher license or relevant qualifications, and the cancellation and delay of teacher license examinations and other qualifications examinations in recent years due to COVID-19. If some of our teachers, due to various reasons, are unable to apply for and obtain the requisite teaching licenses or relevant qualifications on a timely basis, or at all, we may be required to rectify such non-compliance and may not be able to continue to retain such teachers. A shortage of qualified teachers or a decrease in the quality of our teachers’ services, whether actual or perceived, or a significant increase in compensation for us to retain qualified teachers, would have a material adverse effect on our business, financial condition and results of operations.
We may not be able to continue to improve our current business to meet the demand of learners, teachers and educational institutions in a cost-effective manner. If the level of satisfaction of our leaners, teachers and educational institutions with our services declines, they may decide to withdraw from our programs and request refunds and our business, financial condition, results of operations and reputation would be adversely affected.
Our current offerings encompass learning services, learning technology solutions and content solutions, striving to meet the demands of learners, teachers and educational institutions. Since we launched certain of our current business relatively recently, such as enrichment learning, we cannot assure you that such business will turn out to be successful in the long term. We have been improving and will continue to improve our service quality and content quality of our current business to better serve the interests of our existing learners, teachers and educational institutions. However, improvements of service and content quality and upgrades of our services and solutions may involve significant costs and we cannot guarantee that the improved services or solutions will meet the demand of learners, teachers and educational institutions more precisely, or at all. If we are not able to continue to improve our current business or not able to do so in a cost-effective manner to meet their demand, our results of operations and financial performance may suffer as a result.
The success of our business largely depends on our ability to deliver a satisfactory learning experience. For instance, our enrichment learning services may fail to arouse or maintain a learner’s interests in the subject, fail to improve a learner’s capacity and a learner may perform below expectations even after using our services, or fail to continually update and enhance our learning materials and teaching methods to accommodate the ever-changing admission and assessment processes. A learner’s learning experience may also suffer if his or her interaction with our teachers does not meet expectations. If a significant number of learners fail to become interested in the subject or fail to improve their capabilities after using our services or if they are not satisfied with our service or their learning experiences, they may decide not to purchase our services or solutions again, and our business, financial condition, results of operations and reputation would be adversely affected.
We derive a significant portion of our revenues from a limited number of cities. Any event negatively affecting the learning solutions market in these cities, or any increase in the level of competition for the types of services we offer in these cities, could have a material adverse effect on our overall business and results of operations.
Although we have expanded our offerings into a broad range of cities in China, we derive a significant portion of our revenues from a limited number of cities. In the fiscal years ended February 28/29, 2020, 2021 and 2022, we derived a significant portion of our total net revenues from service offerings in Beijing, Shanghai, Guangzhou, Shenzhen, and Nanjing. If any of these cities experiences an event negatively affecting its learning solutions market, such as a serious economic downturn, natural disaster or outbreak of contagious disease, adopts regulations relating to private education that place additional restrictions or burdens on us, or
22
experiences an increase in the level of competition for the types of services we offer, our overall business and results of operations may be materially and adversely affected.
We face a number of manufacturing, supply chain, distribution channel and inventory risks as well as product quality risks that, if not properly managed, could harm our financial condition, operating results and prospects.
Our content solutions business provides the development and distribution of next-generation diverse learning content in both paper and digital formats. The offering of content solutions involves various risks in the course of paper content manufacturing, supply chain management, distribution channel identification and maintenance as well as inventory management and sales. For instance, the costs of raw materials and logistics may increase significantly, which may decrease our profit for this business if the sale price could not be lifted. We may also fail to publish our ready-for-publish paper content if we are not able to obtain a valid publish number for such content. In addition, we cannot assure you that we will not be subject to liability claims for any inappropriate or illegal content in our learning content offerings, which could cause us to incur legal costs and damages our reputation. We may also face credit risks from our customers, for instance, our accounts receivables may not be timely collected or cannot be collected at all. If we cannot properly manage these risks, our financial condition, operating results and prospects may be adversely affected.
If we are not able to continue to innovate our technology, our business, financial condition, operating results and prospects could be harmed.
We operate a highly digital, R&D-intensive and tech-enabled business and rely on innovative technology to fuel our growth as a result. For instance, our enrichment learning is empowered by our self-developed intelligent class content development system as well as AI-driven teaching methodologies such as computer vision, speech recognition and natural language processing. We also provide full-stack learning technology solutions premised on our core technology capabilities empowering private learning institutions in China. Therefore, if we cannot continue to innovate our technology, we may not be able to continue to develop our business or empower other industry players, which may harm our business, financial condition, operating results and prospects.
We are subject to risks related to global expansion.
We expect to expand our business globally. Since fiscal year 2020, we have established a new school in the United States and expanded our business into other countries or regions as well, such as Singapore and United Kingdom. Our business and operation are subject to a variety of laws and regulations in these jurisdictions that are constantly evolving and subject to potentially differing interpretations, including the General Data Protection Regulation, or the GDPR, in the European Union, the Data Protection Act 2018 in the United Kingdom and anti-long-arm jurisdiction related laws and regulations such as the one newly promulgated in China. There is no harmonized approach to these laws and regulations globally. Consequently, we could face increased risk and uncertainty of non-compliance with applicable laws by expanding internationally. We may need to change and limit the way we operate our business and may have difficulty maintaining the current operating model that is compliant. As a general matter, compliance with laws and regulations may result in substantial costs and may necessitate changes to our business practices, and otherwise adversely affect our business, financial condition and results of operations.
Our business was materially adversely affected by the COVID-19 pandemic and may be materially adversely affected by a similar outbreak in the future.
The worldwide outbreak of the COVID-19 pandemic has resulted in significant disruptions in the global economy. To contain the spread of COVID-19, the Chinese government has taken certain emergency measures, including implementation of travel bans, blockade of transportation and closure of factories, facilities and businesses, and encouragement of remote working arrangements and cancellation of public activities. Since early 2022, there has been a recurrence of COVID-19 outbreaks in certain provinces of China due to the Delta and Omicron variants. As a result, similar emergency measures have been implemented to contain further spread of COVID-19.
The COVID-19 pandemic affected many aspects of our business since 2020. Our learning centers across the nation also underwent temporary closure, following which, we immediately took measures to effectively move our offline course offerings online and provide our customers that already purchased offline courses with comprehensive remedies such as refunds, exchanges, or compensation for price differences. Despite our initiatives, there could still be cases of customer dissatisfaction and complaints as a result of the drastic changes. The decrease in revenues from offline learning centers was partially offset by the increase in online revenues. In the later part of 2020, we were able to gradually reopen our learning centers. However, we again were required to close
23
our learning centers in certain regions from time to time where new cases of COVID-19 were discovered between the end of 2020 and beginning of 2022. We may be further required from time to time to close our offline learning centers due to restrictive measures to curb the spread of COVID-19. In addition, we have experienced supply chain shortage logistics disruptions for our content solutions business due to the impact of the spread of COVID-19. Moreover, we had two major facilities under construction, the progress of which were delayed due to restrictions on travel, suspension of business activities, and disease control protocols, that were in place. The construction delay may cause, among others, the projects to miss completion deadline, go over budget, or both, and the raw material cost may fluctuate as a result of the pandemic. The potential impact of development of COVID-19 and discovery of new cases can create uncertainty on our financial condition and results of operations. For example, we may have to make fair value adjustments or impairment to our long-term investments and goodwill as a result of such impact.
We cannot assure you that the COVID-19 pandemic can be eliminated completely. Moreover, more waves or a similar outbreak may occur, which could materially and adversely affect our business, financial condition, and results of operations.
Our success depends on the continuing efforts of our senior management team and other key personnel and our business may be harmed if we lose their services.
Our future success depends heavily upon the continuing services of the members of our senior management team. If any member of our senior management team leaves us and we fail to effectively manage a transition to new personnel in the future or if we fail to attract and retain qualified and experienced professionals on acceptable terms, our business, financial condition and results of operations could be adversely affected. Competition for experienced management personnel in the industry we operate is intense, the pool of qualified candidates is very limited, and we may not be able to retain the services of our senior executives or key personnel, or to attract and retain high-quality senior executives or key personnel in the future.
Our success also depends on our having highly trained financial, technological, human resource, sales and marketing staff, management personnel and qualified and dedicated teachers for local markets. We may need to hire additional personnel as our business develops. A shortage in the supply of personnel with requisite skills or our failure to recruit them could impede our ability to increase revenues from our existing courses and services, to launch new course and service offerings and to expand our operations, and would have an adverse effect on our business and financial results.
Our brand image, business and results of operations may be adversely impacted by illegal, fraudulent or collusive activities or other wrongdoings by our employees and third parties acting on our behalf.
Illegal, fraudulent or collusive activities or other wrongdoings by our employees or third parties acting on our behalf could subject us to liability or negative publicity and harm our business. Negative publicity generated as a result of actual or alleged wrongdoings by our employees or the third parties could damage our reputation and diminish the value of our brand, and materially and adversely affect our business, financial condition and results of operations.
We are exposed to the risk of various types of illegal, fraudulent or collusive activities or other wrongdoings, including but not limited to taking kickbacks, forging documentation, etc. It is not always possible to deter or discover wrongdoings, and the precautionary or remedial measures we take may not be effective in controlling unknown or unmanaged risks or losses. An example of such incident is the one related to the “Light Class” business. For more details, see “Item 8. Financial Information—A. Consolidated Statements and Other Financial Information—Legal and Administrative Proceedings.”
Our reputation and the trading price of our ADSs may be negatively affected by adverse publicity or detrimental conduct against us.
Adverse publicity concerning our failure or perceived failure to comply with legal and regulatory requirements, especially the recently promulgated Alleviating Burden Opinion, alleged accounting or financial reporting irregularities, regulatory scrutiny and further regulatory action or litigation could harm our reputation and cause the trading price of our ADSs to decline and fluctuate significantly. For example, after Muddy Waters Capital LLC, an entity unrelated to us, issued a series of reports containing various allegations about us in June and July 2018, the trading price of our ADSs declined sharply and we received numerous investor inquiries. The negative publicity and the resulting decline of the trading price of our ADSs also led to the filing of shareholder class action lawsuits against us and some of our current and former executives.
We may continue to be the target of adverse publicity and detrimental conduct against us, including complaints, anonymous or otherwise, to regulatory agencies regarding our operations, accounting, revenues and regulatory compliance practices. Specifically,
24
we may become the target of anti-competitive, harassing, or other detrimental conduct by third parties. Such conduct includes allegations, anonymous or otherwise, sent to our auditors and/or other third parties regarding our operations, accounting, revenues, business relationships, business prospects and business ethics. Additionally, allegations, directly or indirectly against us, may be posted in internet chat rooms or on blogs or any websites by anyone, whether or not related to us, on an anonymous basis. We may be subject to government or regulatory investigation or inquiries, or shareholder lawsuits, as a result of such third-party conduct and may be required to incur significant time and substantial costs to defend ourselves, and there is no assurance that we will be able to conclusively refute each of the allegations within a reasonable period of time or at all. Our reputation may also be negatively affected as a result of the public dissemination of allegations or malicious statements about us, which in turn may materially and adversely affect the trading price of our ADSs.
We have been and may again be subject to legal proceedings, claims and investigations and could be adversely impacted by unfavorable results of legal proceedings and investigations.
We are subject to various legal proceedings, claims and investigations from time to time in the ordinary course of our business and have not yet been fully resolved, and new legal proceedings, claims, investigations, penalties or actions may arise in the future. The existence of litigation, claims, investigations and proceedings have adversely affected and may continue to adversely affect our reputation, business, results of operations and financial condition.
We have been defending putative shareholder class action lawsuits described in “Item 8. Financial Information—A. Consolidated Statements and Other Financial Information—Legal and Administrative Proceedings—Litigation,” including any appeals of such lawsuits. On June 18, 2018 and July 17, 2018, two putative shareholder class action lawsuits were filed against our company and certain officers of our company in the U.S. District Court for the Southern District of New York, which was later consolidated into one. The plaintiffs sought to represent a class of persons who allegedly suffered damages as a result of their trading activities related to our ADSs from April 26 to June 13, 2018. On June 24, 2021, we reached a stipulation and agreement of settlement with the plaintiffs. On November 30, 2021, the court issued a final judgment approving the parties’ stipulation and agreement of settlement.
Separately, on February 4, 2022, a complaint was filed in the U.S. District Court for the Southern District of New York against our company and certain of our current and former executives, advancing claims under Sections 10(b) and 20(a) of the Securities Exchange Act of 1934, 15 U.S.C. §§ 78(b) and 78t(a), and Rule 10b-5 promulgated thereunder, 17 C.F.R. § 240.10b-5 (2013). The plaintiff seeks to represent all purchasers of our company’s ADSs between April 26, 2018 and July 22, 2021. So far, the court has not appointed a lead plaintiff. The action is in its preliminary stages. We are defending this action vigorously. We are currently unable to estimate the possible loss or possible range of loss, if any, associated with the resolution of these lawsuits. In the event that our initial defense of these lawsuits is unsuccessful, there can be no assurance that we will prevail in any appeal. Any adverse outcome of these cases, including any plaintiff’s appeal, could have a material adverse effect on our business, financial condition, results of operation, cash flows and reputation. In addition, there can be no assurance that our insurance carriers will cover all or part of the defense costs, or any liabilities that may arise from this matter. The litigation process may utilize a significant portion of our cash resources and divert management’s attention from the day-to-day operations of our company, all of which could harm our business. We are also subject to claims for indemnification related to this matter, and we cannot predict the impact that indemnification claims may have on our business or financial results.
In addition, as described in “Item 8. Financial Information—A. Consolidated Statements and Other Financial Information—Legal and Administrative Proceedings,” the SEC’s Division of Enforcement has sought the production of certain documents and information related to the transactions identified in the Muddy Water report, issues related to the “Light Class” business that we announced in April 2020, and the subsequent internal reviews regarding these issues and other related information. We are cooperating with the SEC. We cannot predict or provide any assurance as to the timing, outcome or consequences of the SEC investigation. We have incurred, and may continue to incur, significant expenses related to legal, accounting, and other professional services in connection with matters relating to or arising from the internal review and SEC investigation. Moreover, if the SEC were to determine that legal violations occurred, we could be required to pay significant civil penalties and/or other amounts and we could become subject to other remedies or conditions imposed as part of any resolution.
Besides, claims arising out of actual or alleged violations of law could be asserted against us by learners, teachers, vendors and business partners that utilize our services or solutions, by competitors, or by governmental entities in civil or criminal investigations and proceedings or by other entities. These claims could be asserted under a variety of laws, including but not limited to consumer protection laws, intellectual property laws, unfair competition laws, privacy laws, labor and employment laws, securities laws, real estate laws, tort laws, contract laws, property laws and employee benefit laws. For example, we are subject to ongoing
25
contract disputes and other proceedings in the PRC. We are unable to predict the outcome of these cases, or reasonably estimate a range of possible loss, if any, given the current status of the proceedings. We accrue liability when the loss payment with respect to these cases is probable and reasonably estimable, which is not material to our overall business operations. There is no guarantee that we will be successful in defending ourselves in legal and administrative actions or in asserting our rights under various laws. Even if we are successful in our attempt to defend ourselves in legal and administrative actions or to assert our rights under various laws, enforcing our rights against the various parties involved may be expensive, time-consuming and ultimately futile. These actions could expose us to negative publicity and to substantial monetary damages and legal defense costs, injunctive relief and criminal and civil fines and penalties, including but not limited to suspension or revocation of licenses to conduct business.
Accidents or injuries suffered by our learners or other people caused by us, or perceived to be caused by us, may adversely affect our reputation, subject us to liability and cause us to incur substantial costs.
We have a large number of learners and their parents on our premises to attend classes and/or use our facilities, and they may suffer accidents or injuries or other harm on our premises, including those caused by or otherwise arising from the actions of our employees or contractors. Although we have since enhanced preventive measures to avoid similar incidents, we cannot assure you that there will be no similar incidents in the future.
In the event of accidents or injuries or other harm caused or perceived to be caused by us, our facilities and/or services may be perceived to be unsafe, which may discourage prospective learners and customers from using our services. Although we carry certain liability insurance policies for our learners and their parents, they may not be sufficient to cover all the compensation or even applicable to the accidents or injuries occurred. We could also face claims alleging that we should be liable for the accidents or injuries, or we were negligent, provided inadequate supervision to our employees or contractors and therefore should be held jointly liable for harm caused by them. A material liability claim against us or any of our teachers or independent contractors could adversely affect our reputation, learner enrollment and revenues. Even if unsuccessful, such a claim could create unfavorable publicity, cause us to incur substantial expenses and divert the time and attention of our management.
Our advertising and promotional content may subject us to penalties and other administrative actions and may harm our reputation.
Under PRC advertising, pricing and anti-unfair competition laws and regulations, we are obligated to monitor our advertising and promotional content to ensure that such content is true and accurate and in full compliance with applicable laws and regulations. For example, the PRC Pricing Law provides that an operator is prohibited from using false or misunderstanding pricing methods to induce consumers or other operators into trading with it. In addition, education or training advertisement are further prohibited from containing content such as guarantee of passing of examination or the effect of education or training, recommendation and/or endorsement by scientific research institutes, academic institutions, educational organizations, industry associations, professionals or beneficiaries using their name or image. Further, in accordance with recent regulatory requirements, no advertisements in connection with after-school tutoring services shall be published or broadcasted on the network platforms and billboards displayed on the mainstream media, new media, public space and residential areas. Violation of these laws and regulations may subject us to penalties, including fines, confiscation of our advertising income, orders to cease dissemination of the advertisements and orders to publish an announcement correcting the misleading information. In circumstances of our serious violations, government authorities may force us to terminate our advertising operations or revoke our licenses.
Relevant regulatory authorities have significant discretion in interpreting and implementing the advertising, pricing and anti-unfair competition laws and regulations. We cannot assure you that all the content contained in our advertisements and promotional content is true and accurate as required by, and complies in all aspects with, the advertising, pricing and anti-unfair competition laws and regulations. We also cannot assure you that we can rectify such content which is deemed not in compliance with such laws and regulations in a timely manner or at all, especially given the uncertainty in the interpretation of these PRC laws and regulations. If we are found to be in violation of applicable PRC advertising, pricing and anti-unfair competition laws and regulations, we may be subject to penalties and our reputation may be harmed, which may negatively affect our operations, financial condition and prospects.
Our new products and services may compete with our existing offerings.
We are constantly developing new products, services and solutions to meet changes in demands of learners, teachers and educational institutions, learning materials, admission standards, market trends and technologies. While some of the products, services and solutions that we develop will expand our current offerings and increase learner enrollment and usage of solutions, others may compete with or render obsolete our existing offerings without increasing our total learner enrollment or usage of services or solutions.
26
If we are unable to increase our total learner enrollment, usage of services or solutions or profitability as we expand our product and service offerings, our business and growth may be adversely affected.
Failure to control rental costs, obtain leases at desired locations at reasonable prices or protect our leasehold interests could materially and adversely affect our business.
Our office space and service and learning centers are presently mainly located on leased premises. We may not be able to obtain new leases at desirable locations or renew our existing leases on acceptable terms or at all, which could adversely affect our business. We may have to relocate our operations for various other reasons, including increasing rentals, failure in passing the fire inspection in certain locations, the violation of the prescribed usage of the properties we use, and early termination of lease agreements. In addition, if the leased premises do not pass the fire inspection or do not comply with the relevant fire safety regulations, we may have to close such learning centers. We also have not registered most of our lease agreements with the relevant PRC governmental authorities as required by relevant PRC law. We may be required by the relevant governmental authorities to complete such registration, or otherwise be subject to fines ranging from RMB1,000 to RMB10,000 for each lease agreement that has not been registered. However, failure to complete such registration would not affect the enforceability of the relevant lease agreements in practice.
In addition, a few of our lessors have not been able to provide us with document proving completion of the fire inspection of the leased premises, copies of title certificates or other evidentiary documents to prove that they have authorization to lease the properties to us. Our business and legal teams followed an internal guideline to identify and assess risks in connection with leasing the properties, and a final business decision was made after our analysis of the likely impact of the defects on the leasehold interests and the value of the properties to our expansion plan. However, there is no assurance that our decision would always lead to the favorable outcome we expected to achieve. If any of our leases are terminated as a result of challenges by third parties or government authorities for lack of title certificates or proof of authorization to lease, we do not expect to be subject to any fines or penalties but we may be forced to relocate the affected learning centers and incur additional expenses relating to such relocation. Furthermore, a few of our lessors have mortgaged the properties that we are renting. In the event that these properties are foreclosed on due to such lessors’ failure to perform their obligations to the creditors, we may not be able to continue to use such leased properties and may incur additional expenses for relocation. If our use of the leased premises is challenged by relevant government authorities for lack of fire inspection, we may be further subject to fines and also be forced to relocate the affected learning centers and incur additional expenses. If we fail to find suitable replacement sites in a timely manner or on terms acceptable to us, our business and results of operations could be materially and adversely affected.
If we fail to protect our intellectual property rights, our brand and business may suffer.
We consider our copyrights, trademarks, trade names, internet domain names, patents and other intellectual property rights invaluable to our ability to continue to develop and enhance our brand recognition. Unauthorized use of our intellectual property rights may damage our reputation and brands. Our “Xueersi” brand and logo is a registered trademark in China. Our proprietary curricula and course materials are protected by copyrights. However, preventing infringement on or misuse of intellectual property rights could be difficult, costly and time-consuming, particularly in China. The measures we take to protect our intellectual property rights may not be adequate to prevent unauthorized uses. Furthermore, application of laws governing intellectual property rights in China is uncertain and evolving, and could involve substantial risks to us. There have been several incidents in the past where third parties used our brand “Xueersi” without our authorization, and on occasion we have needed to resort to litigation to protect our intellectual property rights. In addition, we are still in the process of applying for the registration in China of the trademarks for our “Haoweilai” brand in certain categories. We cannot assure you that the relevant governmental authorities will grant us the approval to register such trademarks. As a result, we may be unable to prevent third parties from utilizing this brand name, which may have an adverse impact on our brand image. If we are unable to adequately protect our intellectual property rights in the future, we may lose these rights, our brand name may be harmed, and our reputation and business may suffer materially. Furthermore, our management’s attention may be diverted by violations of our intellectual property rights, and we may be required to enter into costly litigation to protect our proprietary rights against any infringement or violation.
We may encounter disputes from time to time relating to our use of the intellectual property of third parties or allegations of infringement of the intellectual properties of third parties and we may be unable to be authorised to use third-party copyrighted materials.
27
We cannot assure you that our learning materials, marketing materials, products and programs or other intellectual property developed or used by us do not or will not infringe upon valid copyrights or other intellectual property rights held by third parties. We are also authorized to use certain copyrighted materials from third parties. We may encounter disputes from time to time over rights and obligations concerning intellectual property, and we may not prevail in those disputes. We have adopted policies and procedures to prohibit our employees and contractors from infringing upon third-party copyright or intellectual property rights. However, we cannot assure you that our teachers or other personnel will not, against our policies, use third-party copyrighted materials or intellectual property without proper authorization in our classes, on our websites, at any of our locations or via any medium through which we provide our services. Our users may also post unauthorized third-party content on our websites or mobile apps as platforms. We may incur liability for unauthorized use, duplication or distribution of materials posted on our websites or mobile apps or used in our classes. We have been involved in claims against us alleging our infringement of third-party intellectual property rights and we may be subject to such claims in the future. Any such intellectual property infringement claim could result in costly litigation, harm our reputation and divert our management attention and resources and pay substantial damage.
We may fail to successfully make necessary or desirable acquisition or investment, and we may not be able to achieve the benefits we expect from recent and future acquisitions or investments.
We have made and intend to continue to make acquisitions or equity investments in additional businesses that complement our existing business. The valuation of the acquisition or investment targets may not be to our satisfaction or higher than it should be, and the pricing of the transaction may be higher as a result. Although we will conduct thorough and comprehensive due diligence on the acquisition or investment targets, we may be unable to identify certain issues which, when materialized, may deem the acquisition or investment less valuable or less meaningful. Even after we have successfully acquired the targets, we may not be able to successfully integrate our acquired businesses. If the businesses we acquire do not subsequently generate the anticipated financial performance or if any goodwill impairment test triggering event occurs, we may need to revalue or write down the value of goodwill and other intangible assets in connection with such acquisitions or investments, which would harm our results of operations.
We may not have any control over the businesses or operations of our minority equity investments, the value of which may decline over time. For the investments accounted for by the equity method, we book a gain or loss of share of net income or loss of the investments. If the investee’s operation or financial performance deteriorated, we may need to revalue or record impairment to the carrying amount of the long-term investment, which would harm our results of operations.
In addition, we may be unable to identify appropriate acquisition or strategic investment targets when it is necessary or desirable to make such acquisition or investment to remain competitive or to expand our business. Even if we identify an appropriate acquisition or investment target, we may not be able to negotiate the terms of the acquisition or investment successfully, finance the proposed transaction or integrate the relevant businesses into our existing business and operations. Furthermore, as we often do not have control over the companies in which we only have minority stake, we cannot ensure that these companies always will comply with applicable laws and regulations in their business operations. Material non-compliance by our investees may cause substantial harms to our reputations and the value of our investment.
Seasonal and other fluctuations in our results of operations could adversely affect the trading price of our ADSs.
Our business is subject to fluctuations caused by seasonality or other factors beyond our control, which may cause our operating results to fluctuate from quarter to quarter. This may result in volatility and adversely affect the price of our ADSs. We have experienced, and expect to continue to experience, seasonal fluctuations in our revenues and results of operations, primarily due to seasonal changes in learner enrollments. However, our expenses vary, and certain of our expenses do not necessarily correspond with changes in our learner enrollments and revenues. For example, we make investments in marketing and promotion, teacher recruitment and training, and product development throughout the year and we pay rent for our facilities based on the terms of the lease agreements. In addition, other factors beyond our control, such as special events that take place during a quarter when our learner enrollment would normally be high, may have a negative impact on our learner enrollments. We expect quarterly fluctuations in our revenues and results of operations to continue. These fluctuations could result in volatility and adversely affect the price of our ADSs s. As our revenues grow, these seasonal fluctuations may become more pronounced.
If we cannot obtain sufficient cash when we need it, we may not be able to meet our payment obligations under our indebtedness.
We cannot assure you that we will have sufficient funds to fulfill our payment obligations under our indebtedness. Our ability to meet our payment obligations under our indebtedness depends on our ability to generate sufficient cash flow, which is subject to
28
general economic, financial, competitive, legislative and regulatory factors as well as other factors that are beyond our control. In addition, our ability to obtain external financing in the future is subject to a variety of uncertainties, including:
| ● | our financial condition, results of operations and cash flows; |
| ● | general market conditions for financing activities; and |
| ● | economic, political and other conditions in China and elsewhere. |
If we are unable to obtain funding in a timely manner or on commercially acceptable terms, we may not be able to meet our payment obligations under our indebtedness.
Moreover, TAL Education Group is a holding company with no material operations of its own. As a result, it relies upon dividends and other cash distributions paid to it by its subsidiaries to meet its payment obligations under indebtedness incurred at the holding company level. The subsidiaries are distinct legal entities and do not have any obligation, legal or otherwise, to provide TAL Education Group with dividends or other distributions. TAL Education Group may face tax or other adverse consequences, or legal limitations, on its ability to obtain funds from these entities.
We have experienced recent fluctuations in our margins and incurred net loss in recent fiscal periods.
In recent years, we have experienced fluctuations in our margins. We incurred net loss in each of the fiscal years ended February 28/29, 2020, 2021 and 2022. Many factors may cause our margins to decline or lead to net losses. For example, costs incurred in the expansion of our business may increase faster than our revenues. New investments and acquisitions may cause our margins to decline before we successfully integrate the acquired businesses into our operations and realize the full benefits of these investments and acquisitions. A significant increase in operating expenses or impairment loss on long-term investments and goodwill may lead to a net loss. Our ability to improve our financial performance is affected by various factors that are beyond our control, such as the COVID-19 pandemic and the regulatory environment. There can be no assurance that our margins will not decline or fluctuate, or that we will not incur net loss again, in the future.
We have limited liability insurance coverage and do not carry business disruption insurance.
We have limited liability insurance coverage for our learners and their parents in our learning centers. A successful liability claim against us due to injuries suffered by our learners or other people on our premises could materially and adversely affect our financial conditions, results of operations and reputation. Even if unsuccessful, such a claim could cause adverse publicity to us, require substantial cost to defend and divert the time and attention of our management. See “—Accidents or injuries suffered by our learners or other people caused by us, or perceived to be caused by us, may adversely affect our reputation, subject us to liability and cause us to incur substantial costs.” In addition, we do not have any business disruption insurance. Any business disruption event could result in substantial cost to us and diversion of our resources.
System disruptions to our websites or information technology systems, any significant cybersecurity incident or a leakage of data could damage our reputation, limit our ability to retain and increase customers or give rise to financial or legal consequences.
The performance and reliability of our online and technology infrastructure is critical to our reputation and ability to retain learners and increase learner enrollment. Any system error or failure, or a sudden and significant increase in online traffic, could disrupt or slow access to our websites. We cannot assure you that we will be able to expand our online infrastructure in a timely and cost-effective manner to meet the increasing demands of our learners and their parents. In addition, our information technology systems store and process important information including, without limitation, class schedules, registration information and customer data and could be vulnerable to interruptions or malfunctions due to events beyond our control, such as natural disasters and technology failures. For instance, we have in the past experienced interruptions to our operations due to temporary information technology system failures.
Although we have a daily backup system that runs on different servers including a combination of internet data center and cloud servers for our operating data, we may still lose important customer data or suffer disruption to our operations if there is a failure of the database system or the backup system. In addition, computer hackers may attempt to penetrate our network security and our website. We have in the past experienced several computer attacks, although they did not materially affect our operations. We may
29
be required to invest significant resources in protecting against the foregoing technological disruptions and/or security breaches, or to remediate problems and damages caused by such incidents, which could increase the cost of our business and in turn adversely affect our financial conditions and results of operations. Unauthorized access to our proprietary business information or customer data may be obtained through break-ins, sabotage, breach of our secure network by an unauthorized party, computer viruses, computer denial-of-service attacks, employee theft or misuse, breach of the security of the networks of our third party providers, or other misconduct. Because the techniques used by computer programmers who may attempt to penetrate and sabotage our network security or our website change frequently and may not be recognized until launched against a target, we may be unable to anticipate these techniques. It is also possible that unauthorized access to customer data may be obtained through inadequate use of security controls by customers. We would suffer economic and reputational damages if a technical failure of our systems or a security breach compromises student data, including identification or contact information, although there has not been any material compromise in the past. Any disruption to our computer systems could therefore have a material adverse effect on our on-site operations and ability to retain learners and increase learner enrollments.
We face risks related to natural and other disasters, including outbreaks of health epidemics, and other extraordinary events, which could significantly disrupt our operations.
In addition to the impact of COVID-19, our business could be materially and adversely affected by natural and other disasters, including earthquakes, fire, floods, environmental accidents, power loss, communication failures and similar events. Additionally, our business could be materially and adversely affected by the outbreak of H7N9 bird flu, H1N1 swine influenza, severe acute respiratory syndrome (SARS), Ebola or another health epidemic. While we have not suffered any material loss or experienced any significant increase in costs as a result of any natural and other disaster or other extraordinary event, our learner attendance and our business could be materially and adversely affected by any such occurrence in any of the cities in which we have major operations.
Failure to maintain effective internal control over financial reporting could cause us to inaccurately report our financial results or fail to prevent fraud and have a material adverse effect on our business, results of operations and the trading price of our ADSs.
We are subject to the reporting obligations under U.S. securities laws. Section 404 of the Sarbanes-Oxley Act of 2002 and related rules require public companies to include a report of management on their internal control over financial reporting in their annual reports. This report must contain an assessment by management of the effectiveness of a public company’s internal control over financial reporting. In addition, an independent registered public accounting firm for a public company must attest to and report on management’s assessment of the effectiveness of the company’s internal control over financial reporting. Our efforts to implement standardized internal control procedures and develop the internal tests necessary to verify the proper application of the internal control procedures and their effectiveness are a key area of focus for our board of directors, our audit committee and senior management.
Our management and our independent registered public accounting firm, which had issued an attestation report, identified one material weakness in our internal control over financial reporting as of February 29, 2020 in accordance with the standards established by the Public Company Accounting Oversight Board of the United States and concluded that our internal control over financial reporting was not effective due to this material weakness as of February 29, 2020. The material weakness identified related to our failure to timely update our design on controls with a sufficient level of precision to prevent and detect misstatements related to our newly developed business. The material weakness resulted in restatement of our unaudited quarterly financial statements for the periods ended May 31, August 31 and November 30, 2019, respectively, to reflect correction of errors which led to reversal of our net revenues and net income attributable to our company for the first nine months of fiscal year 2020 in the aggregate amount of $86.1 million and $26.6 million, respectively. We have taken a number of measures to remedy the material weakness and the deficiencies that have been identified. Our management and our independent registered public accounting firm, which has issued an attestation report, have concluded that our internal control over financial reporting was effective as of February 28, 2021 after the remediation and was effective as of February 28, 2022. However, we cannot assure you that we will not identify any additional material weaknesses or significant deficiencies in the future.
If we fail to maintain effective internal control over financial reporting in the future, our management and our independent registered public accounting firm may not be able to conclude that we have effective internal control over financial reporting at a reasonable assurance level. Moreover, effective internal controls over financial reporting are necessary for us to produce reliable financial reports and are important to help prevent fraud. In addition, we need to continue to evaluate the consolidation of the VIEs and their subsidiaries and schools given the change in the ownership or voting power of the Company by the nominee shareholders of the VIEs. As a result, although we have incurred and anticipate that we will continue to incur considerable costs, management time and other resources in an effort to continue to comply with Section 404 and other requirements of the Sarbanes-Oxley Act of 2002,
30
any failure to maintain effective internal controls over financial reporting could in turn result in the loss of investor confidence in the reliability of our financial statements and negatively impact the trading price of our ADSs.
We are subject to anti-corruption laws. Our failure to comply with these laws could result in penalties, which may harm our reputation and have an adverse impact on our business and results of operations.
We are subject to anti-corruption laws, including China’s anti-corruption laws and the U.S. Foreign Corrupt Practices Act, or the FCPA, which generally prohibits companies and anyone acting on their behalf from offering or making improper payments or providing benefits to foreign officials for the purpose of obtaining or keeping business and that requires an “issuer” like us to maintain accurate books and records. Our company policies require that our employees comply with applicable laws. However, there is no assurance that such policies will work effectively or protect us from liability under the FCPA or other anti-corruption laws for actions taken by our employees and intermediaries with respect to our business or any business that we may acquire. If we are found to be not in compliance with the FCPA and other applicable anti-corruption laws, we may be subject to penalties and other remedial measures, which may have an adverse impact on our reputation, business and results of operations. Any investigation of any potential violations of the FCPA or other anti-corruption laws by government authorities may cause us to incur significant expenses, divert management attention, and adversely affect our business and results of operations.
We have granted and will continue to grant restricted shares, share options and other share-based awards in the future, which may materially reduce our net income.
In June 2010, we adopted a 2010 share incentive plan, as amended and restated in August 2013, that permits granting of options to purchase our Class A common shares, restricted shares, restricted share units, share appreciation rights, dividend equivalent rights and other instruments as deemed appropriate by the administrator under the plan. The amended and restated 2010 share incentive plan ceased to be used for grants of future awards upon the effectiveness of the 2020 Share Incentive Plan adopted in June 2020, or the 2020 Plan. Pursuant to the 2020 Plan, the maximum aggregate number of shares that may be issued pursuant to all awards (including incentive share options), or the Award Pool, is initially five percent (5%) of our total issued and outstanding shares as of the effective date of the 2020 Plan, provided that (A) the Award Pool shall be increased automatically if and whenever the number of shares that may be issued pursuant to ungranted awards pursuant to the 2020 Plan, or the Ungranted Portion, accounts for less than one percent (1%) of the then total issued and outstanding shares of our company, so that for each automatic increase, the Ungranted Portion immediately after such increase shall equal five percent (5%) of the then total issued and outstanding shares of our company, and (B) the size of the Award Pool shall be equitably adjusted in the event of any share dividend, subdivision, reclassification, recapitalization, split, reverse split, combination, consolidation or similar transactions. As of April 30, 2022, 9,244,714 non-vested restricted Class A common shares and 992,841 share options to purchase 992,841 Class A common shares under the 2010 Plan and the 2020 Plan previously granted to our employees and directors are outstanding. As a result of the outstanding grants under the 2010 Plan and the 2020 Plan, we have incurred and will continue to incur share-based compensation expenses. We had share-based compensation expenses of $117.9 million, $204.9 million and $174.8 million for the fiscal years ended February 28/29, 2020, 2021 and 2022, respectively. As of February 28, 2022, the unrecognized compensation expenses amounted to $362.1 million related to the non-vested restricted shares, which will be recognized over a weighted-average period of 3.7 years for service based non-vested restricted shares and 3.4 years for performance based non-vested restricted shares, and $6.8 million related to share options, which will be recognized over a weighted-average period of 3.4 years. Expenses associated with share-based compensation awards granted under our share incentive plan may materially reduce our future net income. However, if we limit the size of grants under our share incentive plan to minimize share-based compensation expenses, we may not be able to attract or retain key personnel.
Risks Related to Our Corporate Structure
If the PRC government determines that the agreements that establish the structure for operating our business in China are not in compliance with applicable PRC laws and regulations, we could be subject to severe penalties.
TAL Education Group is not a Chinese operating company but a Cayman Islands holding company with no equity ownership in the Consolidated Affiliated Entities. We conduct our operations in China through (i) our PRC subsidiaries and (ii) the Consolidated Affiliated Entities with which we have maintained contractual arrangements. Investors of our ADSs are not purchasing equity interest in the Consolidated Affiliated Entities in China but instead are purchasing equity interest in a holding company incorporated in the Cayman Islands. If the PRC government deems that our contractual arrangements with the Consolidated Affiliated Entities do not comply with PRC regulatory restrictions on foreign investment in the relevant industries, or if these regulations or the interpretation of existing regulations change or are interpreted differently in the future, we could be subject to severe penalties or be forced to
31
relinquish our interests in those operations. The PRC regulatory authorities could disallow the VIE structure, which would likely result in a material adverse change in our operations, and our ADSs may decline significantly in value or become worthless. Our holding company, our PRC subsidiaries and the Consolidated Affiliated Entities, and investors of our company face uncertainty about potential future actions by the PRC government that could affect the enforceability of the contractual arrangements with the Consolidated Affiliated Entities and, consequently, significantly affect the financial performance of the Consolidated Affiliated Entities and our company as a whole.
PRC laws and regulations currently require any foreign entity that invests in the education business in China to be an educational institution with relevant experience in providing education services outside China. None of our offshore holding companies is an educational institution or provides education services. In addition, foreign ownership in entities that provide value-added telecommunication services, with a few exceptions, is subject to restrictions under the current PRC laws and regulations. Specifically, foreign ownership of an internet information service provider may not exceed 50%. To comply with PRC laws and regulations, we have entered into a series of contractual arrangements among Beijing Century TAL Education Technology Co., Ltd., or TAL Beijing, on the one hand, and Xueersi Education, Xueersi Network, Xinxin Xiangrong and their respective shareholders, subsidiaries and schools, on the other hand. Accordingly, Xueersi Education, Xueersi Network and Xinxin Xiangrong are the VIEs, and we rely on the contractual arrangements with the VIEs and their respective shareholders, subsidiaries and schools, or the VIE Contractual Arrangements, to conduct most of our services in China. The VIEs, together with their respective subsidiaries and schools, are the Consolidated Affiliated Entities.
We have been and are expected to continue to be dependent on the Consolidated Affiliated Entities in China to operate our learning business until we are qualified for direct ownership of such business in China. Pursuant to the VIE Contractual Arrangements, we, through our wholly owned subsidiaries in China, exclusively provide comprehensive intellectual property licensing, technical and business support services to the Consolidated Affiliated Entities in exchange for payments from them. In addition, the VIE Contractual Arrangements provide us with the ability to effectively control the VIEs and their respective existing and future subsidiaries and schools, as applicable, under U.S. GAAP. TAL Education Group is also considered the primary beneficiary of the VIEs for accounting purposes on the conditions that we have consolidated the financial results of the VIEs and their subsidiaries and schools in our consolidated financial statements in accordance with U.S. GAAP. However, neither TAL Education Group nor its investors have an equity ownership in, direct foreign investment in, or control through such ownership or investment of, the VIEs, and the VIE Contractual Arrangements are not equivalent to an equity ownership in the business of the VIEs. As of the date of this annual report, the VIE Contractual Arrangements have not been tested in a court of law.
It is uncertain whether any new PRC laws, rules or regulations relating to variable interest entity structures will be adopted or if adopted, what they would provide. For example, the Alleviating Burden Opinion Regarding Compulsory Education provides, among others, that foreign ownership in Academic AST Institutions is prohibited, including through contractual arrangements, and companies with existing foreign ownership need to rectify the situation. Such regulatory directives also provide that administration over academic tutoring services for high school students shall be implemented by reference to the relevant provisions but it remains uncertain as to how and to what extent the administration over academic tutoring services for high school students will be implemented by reference of the Alleviating Burden Opinion Regarding Compulsory Education. In addition, the Amended Implementation Rules provide that relevant government authorities shall enhance the supervision on the agreements entered into between non-profit private schools and its related party and shall review such transaction on an annual basis. We cannot preclude the possibility that relevant government authorities would determine transactions between our subsidiaries and Consolidated Affiliated Entities that are non-profit private schools to be in violation of any existing or future PRC laws or regulations during such supervision as relevant governmental authorities have significant discretion in interpreting and implementing such laws and regulations.
If the corporate structure and contractual arrangements through which we conduct our business in China are found to be in violation of any existing or future PRC laws or regulations, or such arrangements are determined as illegal and invalid by PRC courts, arbitration tribunals or regulatory authorities, or if we fail to obtain or maintain any of the required permits or approvals, we would be subject to potential actions by the relevant PRC regulatory authorities with broad discretion, which actions could include:
| ● | revoke our business and operating licenses; |
| ● | require us to discontinue or restrict our operations; |
| ● | limit our business expansion in China by way of entering into contractual arrangements; |
| ● | restrict our right to collect revenues or impose fines; |
32
| ● | block our websites; |
| ● | require us to restructure our operations in such a way as to compel us to establish a new enterprise, re-apply for the necessary licenses or relocate our businesses, staff and assets; |
| ● | impose additional conditions or requirements with which we may not be able to comply; or |
| ● | take other regulatory or enforcement actions against us that could be harmful to our business. |
Any of these actions could cause significant disruption to our business operations and severely damage our reputation, which would in turn materially and adversely affect our business, financial condition and results of operations. If any of these actions results in our inability to direct the activities of the Consolidated Affiliated Entities that most significantly impact their economic performance, and/or our failure to receive the economic benefits from the Consolidated Affiliated Entities, we may not be able to consolidate these entities in our consolidated financial statements in accordance with U.S. GAAP. However, we do not believe that such actions would result in the liquidation or dissolution of our company, our wholly owned subsidiaries in China or the Consolidated Affiliated Entities.
We rely on the VIE Contractual Arrangements for our PRC operations, which may not be as effective in providing operational control as direct ownership.
We have relied and expect to continue to rely on the VIE Contractual Arrangements to operate our learning business in China. See “Item 4. Information on the Company—C. Organizational Structure—VIE Contractual Arrangements.” The VIE Contractual Arrangements may not be as effective in providing us with control over the Consolidated Affiliated Entities as direct ownership. If we had direct ownership of the Consolidated Affiliated Entities, we would be able to exercise our rights as a shareholder to effect changes in the board of directors of these entities, which in turn could effect changes, subject to any applicable fiduciary obligations, at the management level. However, under the VIE Contractual Arrangements, we rely on the performance by the Consolidated Affiliated Entities and their respective shareholders of their obligations under the contracts to exercise control over and receive economic benefits from the Consolidated Affiliated Entities.
We have entered into equity pledge agreements with the VIEs and their respective shareholders to guarantee the performance of the obligations of the Consolidated Affiliated Entities under the exclusive business cooperation agreements they have entered into with us. The equity pledge agreements with the shareholders of the VIEs provide that the pledged equity interest shall constitute continuing security for any and all of the indebtedness, obligations and liabilities under all of the principal service agreements and the scope of pledge shall not be limited by the amount of the registered capital of the VIEs. However, it is possible that a PRC court may take the position that the amount listed on the equity pledge registration forms represents the full amount of the collateral that has been registered and perfected. If this is the case, the obligations that are supposed to be secured in the equity pledge agreements in excess of the amount listed on the equity pledge registration forms could be determined by the PRC court as unsecured debt, which takes last priority among creditors.
In addition, we have not entered into agreements with the VIEs that pledge the assets of the Consolidated Affiliated Entities for the benefit of us or our wholly owned subsidiaries. Consequently, the assets of the Consolidated Affiliated Entities are not secured on behalf of our wholly owned subsidiary, and the amounts owed by the Consolidated Affiliated Entities are not collateralized. As a result, if the Consolidated Affiliated Entities fail to pay any amount due to us under, or otherwise breach, the exclusive business service agreements, we will not be able to directly seize the assets of the Consolidated Affiliated Entities. If the nominee shareholders of the VIEs do not act in the best interests of us when conflicts of interest arise, or if they act in bad faith towards us, they may attempt to cause the Consolidated Affiliated Entities to transfer or encumber the assets of the Consolidated Affiliated Entities without our authorization. In such a scenario, we may choose to exercise our option under the call option agreements to demand the shareholders of the VIEs to transfer their respective equity interests in the VIEs to a PRC person designated by us, and we may need to resort to litigation in the PRC courts to effect such an equity interests transfer and prevent the transfer or encumbrance of the VIEs’ assets without our authorization. However, uncertainties in the PRC legal system could limit our ability to enforce the VIE Contractual Arrangements. In the event we are unable to enforce the VIE Contractual Arrangements, we may not be able to have the power to direct the activities that most significantly affect the economic performance of the VIEs and their schools and subsidiaries, and our ability to conduct our business may be negatively affected, and we may not be able to consolidate the financial results of the VIEs and their schools and subsidiaries into our consolidated financial statements in accordance with U.S. GAAP.
33
Any failure by the VIEs or their respective shareholders to perform their obligations under the VIE Contractual Arrangements would have a material adverse effect on our business and financial condition.
If the VIEs or any of their respective subsidiaries or schools or any of their respective shareholders fail to perform its obligations under the VIE Contractual Arrangements, we may have to incur substantial costs and resources to enforce our rights under the contracts, and rely on legal remedies under the PRC law, including seeking specific performance or injunctive relief and claiming damages, which may not be effective. For example, if the shareholders of the VIEs were to refuse to transfer their equity interest in these entities to us or our designee when we exercise the call option pursuant to the VIE Contractual Arrangements, or if they were otherwise to act in bad faith toward us, we may have to take legal actions to compel them to perform their contractual obligations.
All the material agreements under the VIE Contractual Arrangements, which are summarized under “Item 4. Information on the Company—C. Organizational Structure—VIE Contractual Arrangements,” are governed by PRC law and provide for the resolution of disputes under the agreements through arbitration in Beijing. Accordingly, these contracts would be interpreted in accordance with PRC law and any disputes would be resolved in accordance with PRC legal procedures. The legal system in China is constantly evolving and may involve more uncertainty compared to some other jurisdictions. As a result, uncertainties in the PRC legal system could limit our ability to enforce the VIE Contractual Arrangements. Under PRC law, rulings by arbitrators are final, parties cannot appeal the arbitration results in courts, and the prevailing parties may only enforce the arbitration awards in PRC courts through arbitration award recognition proceedings, which would incur additional expenses and delay. In the event we are unable to enforce the VIE Contractual Arrangements, we may not be able to exert effective control over the Consolidated Affiliated Entities, and our ability to conduct our business may be negatively affected.
The legal owners of the VIEs may have potential conflicts of interest with us, which may materially and adversely affect our business and financial condition.
The four legal owners of Xueersi Education and Xueersi Network are Mr. Bangxin Zhang, Mr. Yachao Liu, Mr. Yunfeng Bai and Mr. Yundong Cao, and the three legal owners of Xinxin Xiangrong are Mr. Zhang, Mr. Liu and Mr. Bai. Mr. Zhang, Mr. Liu and Mr. Bai are shareholders and directors or officers of TAL Education Group. The interests of Mr. Zhang, Mr. Liu, Mr. Bai and Mr. Cao as beneficial owners of the VIEs may differ from the interests of our company as a whole, since these parties’ respective equity interests in the VIEs may conflict with their respective equity interests in our company.
We cannot assure you that when conflicts of interest arise, any or all of these individuals will act in the best interests of our company or such conflicts will be resolved in our favor. In addition, these individuals may breach, or cause the Consolidated Affiliated Entities to breach, or refuse to renew, the existing VIE Contractual Arrangements. In June 2013, we entered into a deed of undertaking with Mr. Zhang, which prevents Mr. Zhang from using his majority voting power to remove, replace or appoint any of our directors, and from casting any votes he has as our director or shareholder on any resolutions or matters concerning the deed itself. The deed is irrevocable, and applies to any and all periods during which Mr. Zhang beneficially owns shares representing more than 50% of the aggregate voting power of our then total issued and outstanding shares. However, there can be no assurance that such arrangement is sufficient to address potential conflicts of interests Mr. Zhang may encounter. Other than this deed of undertaking we have entered into with Mr. Zhang, we currently do not have any arrangements to address potential conflicts of interest Mr. Zhang, Mr. Liu and Mr. Bai may encounter in their capacity as direct or indirect nominee shareholders of the VIEs (and, as applicable, as directors of the VIEs), on the one hand, and as beneficial owners of our company (and, as applicable, director and/or officers of our company), on the other hand. To a large extent, we rely on the legal owners of the VIEs to abide by the laws of the Cayman Islands and China, which provide that directors and officers owe a fiduciary duty to our company that requires them to act in good faith and in the best interests of our company and not to use their positions for personal gains. If we cannot resolve any conflict of interest or dispute between us and these individuals, we would have to rely on legal proceedings, which could result in disruption of our business and subject us to substantial uncertainty as to the outcome of any such legal proceedings.
If the custodians or authorized users of our controlling non-tangible assets, including chops and seals, fail to fulfill their responsibilities, or misappropriate or misuse these assets, our business and operations could be materially and adversely affected.
Under PRC law, legal documents for corporate transactions, including agreements and contracts such as the leases and sales contracts that our business relies on, are executed using the chop or seal of the signing entity or with the signature of a legal representative whose designation is registered and filed with the relevant local branch of the SAIC. We generally execute legal documents by affixing chops or seals, rather than having the designated legal representatives sign the documents.
34
We have three major types of chops, corporate chops, contract chops and finance chops. We use corporate chops generally for documents to be submitted to government agencies, such as applications for changing business scope, directors or company name, and for legal letters. We use corporate chops or contract chops for executing leases and commercial contracts. We use finance chops generally for making and collecting payments, including, but not limited to issuing invoices. Use of chops must be approved by the responsible departments and follow our internal procedure. Although we usually utilize chops to execute contracts, the registered legal representatives of our PRC subsidiaries, VIEs and their schools and subsidiaries have the apparent authority to enter into contracts on behalf of such entities without chops.
In order to maintain the physical security of our chops, we generally have them stored in secured locations accessible only to authorized employees. Our designated legal representatives generally do not have access to the chops. Although we monitor such employees and the designated legal representatives, the procedures may not be sufficient to prevent all instances of abuse or negligence. There is a risk that our employees or designated legal representatives could abuse their authority, for example, by binding the relevant subsidiary or Consolidated Affiliated Entity with contracts against our interests, as we would be obligated to honor these contracts if the other contracting party acts in good faith in reliance on the apparent authority of our chops or signatures of our legal representatives. If any designated legal representative obtains control of the chop in an effort to obtain control over the relevant entity, we would need to have a shareholder or board resolution to designate a new legal representative and to take legal action to seek the return of the chop, apply for a new chop with the relevant authorities, or otherwise seek legal remedies for the legal representative’s violation of the duties to us.
If any of the authorized employees or designated legal representatives obtain and misuse or misappropriate our chops and seals or other controlling intangible assets for whatever reason, we could experience disruption to our normal business operations. We may have to take corporate or legal action, which could involve significant time and resources to resolve while distracting management from our operations.
The VIE Contractual Arrangements may be subject to scrutiny by the PRC tax authorities and a finding that we or the Consolidated Affiliated Entities owe additional taxes could substantially reduce our consolidated net income and the value of your investment.
Under PRC laws and regulations, arrangements and transactions among related parties may be subject to audit or challenge by the PRC tax authorities within ten years after the taxable year when the transactions are conducted. We could face material and adverse tax consequences if the PRC tax authorities determine that the VIE Contractual Arrangements do not represent an arm’s-length price and consequently adjust the Consolidated Affiliated Entities’ income in the form of a transfer pricing adjustment. A transfer pricing adjustment could, among other things, result in a reduction, for PRC tax purposes, of expense deductions recorded by the Consolidated Affiliated Entities, which could in turn increase their tax liabilities. In addition, the PRC tax authorities may impose late payment fees and other penalties to the Consolidated Affiliated Entities for unpaid taxes. Our consolidated net income may be materially and adversely affected if the Consolidated Affiliated Entities’ tax liabilities increase or if they are subject to late payment fees or other penalties.
If any of our PRC subsidiaries or Consolidated Affiliated Entities becomes the subject of a bankruptcy or liquidation proceeding, we may lose the ability to use and enjoy certain important assets, which could reduce the size of our operations and materially and adversely affect our business, ability to generate revenue and the market price of our ADSs.
We currently conduct our operations in China mainly through the VIE Contractual Arrangements. As part of these arrangements, the Consolidated Affiliated Entities hold operating permits and licenses and some of the assets that are important to the operation of our business. If any of these entities goes bankrupt and all or part of their assets become subject to liens or rights of third-party creditors, we may be unable to continue some or all of our business activities, which could materially and adversely affect our business, financial condition and results of operations.
We do not have priority pledges and liens against the assets of the Consolidated Affiliated Entities. As a contractual and property right matter, this lack of priority pledges and liens has remote risks. If any of the Consolidated Affiliated Entities undergoes an involuntary liquidation proceeding, third-party creditors may claim rights to some or all of its assets and we may not have priority against such third-party creditors on the assets. If any of the Consolidated Affiliated Entities liquidates, we may take part in the liquidation procedures as a general creditor under the PRC Enterprise Bankruptcy Law and recover any outstanding liabilities owed by the entity to our PRC subsidiaries under the applicable service agreements.
35
If the shareholders of the VIEs were to attempt to voluntarily liquidate the VIEs without obtaining our prior consent, we could effectively prevent such unauthorized voluntary liquidation by exercising our option under the call option agreements to demand such shareholders to transfer their respective equity interests in the VIEs to a PRC person designated by us. In the event that the shareholders of any of the VIEs initiates a voluntary liquidation proceeding without our authorization or attempts to distribute the retained earnings or assets of the relevant VIE without our prior consent, we may need to resort to legal proceedings to enforce the terms of the VIE Contractual Arrangements. Any such litigation may be costly and may divert our management’s time and attention away from the operation of our business, and the outcome of such litigation would be uncertain.
Risks Related to Doing Business in China
Uncertainties with respect to the PRC legal system could have a material adverse effect on us.
The PRC legal system is a civil law system based on written statutes. Unlike the common law system, prior court decisions in a civil law system may be cited for reference but have limited precedential value. Since 1979, PRC legislation and regulations have significantly enhanced the protections afforded to various forms of foreign investments in China. However, since these laws and regulations are relatively new and the PRC legal system continues to rapidly evolve, the interpretations of many laws, regulations and rules are not always consistent, and enforcement of these laws, regulations and rules involve uncertainties, which may limit the available legal protections. In addition, the PRC administrative and court authorities have significant discretion in interpreting and implementing or enforcing statutory rules and contractual terms, and it may be more difficult to predict the outcome of administrative and court proceedings and the level of legal protection we may enjoy in China than under some more developed legal systems. These uncertainties may affect our judgment on the relevance of legal requirements and our decisions on the measures and actions to be taken to fully comply therewith and may affect our ability to enforce our contractual or tort rights. In addition, the regulatory uncertainties may be exploited through unmerited legal actions or threats in an attempt to extract payments or benefits from us. Such uncertainties may therefore increase our operating expenses and costs, and materially and adversely affect our business and results of operations.
The PRC government’s oversight and discretion over our business operations could result in a material adverse change in our operations and the value of our ADSs.
We conduct our business primarily in China. Our operations in China are governed by PRC laws and regulations. The PRC government has significant oversight and discretion over the operation of our business, and it may influence our operations, which could result in a material adverse change in our operation and the value of our ADSs.
The PRC government has recently indicated an intent to exert more oversight over overseas offerings by and foreign investment in China-based issuers like us. For example, on July 6, 2021, relevant PRC government authorities promulgated the Opinions on Lawfully and Strictly Cracking Down Illegal Securities Activities, which stated that the administration and supervision of overseas-listed China-based companies will be strengthened, and the special provisions of the State Council on overseas issuance and listing of shares by such companies will be revised, clarifying the responsibilities of the relevant domestic industry regulatory authorities and other regulatory authorities. On December 24, 2021, the CSRC published the Provisions of the State Council on the Administration of Overseas Securities Offering and Listing by Domestic Companies (Draft for Comments), or the Draft Overseas Listing Provisions, and the Administrative Measures for the Filing of Overseas Securities Offering and Listing by Domestic Companies (Draft for Comments), or the Draft Filing Measures, for public comments. Pursuant to these drafts, PRC domestic companies that directly or indirectly seek to offer or list their securities on an overseas stock exchange, including a PRC company limited by shares and an offshore company whose main business operations are in China and who intends to offer securities or be listed on an overseas stock exchange based on its onshore equities, assets, or similar interests, are required to file with the CSRC within three business days after submitting their application documents. The Draft Filing Measures also provides that a PRC domestic company must file with the CSRC within three business days for its follow-on offering of securities or issue of securities to purchase assets after it is listed in an overseas market. The period for which the CSRC solicits comments on these drafts ended on January 23, 2022, and there is no timetable as to when these drafts will be enacted. As of the date of this annual report, there is no schedule to adopt these drafts, and it remains unclear whether the versions adopted will have any further material changes. There remain substantial uncertainties about how these drafts will be enacted, interpreted, or implemented and how they will affect our operations and future overseas offerings. We cannot assure you that any new rules or regulations promulgated in the future will not impose additional requirements on us.
36
In addition, on December 28, 2021, the CAC, the NDRC, the MIIT, and several other PRC government authorities jointly issued the Cybersecurity Review Measures, which took effect on February 15, 2022. Pursuant to the Cybersecurity Review Measures, in addition to “critical information infrastructure operators,” network platform operators engaging in data processing activities that affect or may affect national security are subject to cybersecurity review. The relevant government authorities may initiate the cybersecurity review against the relevant operators if the authorities believe that the network products or services or data processing activities of such operators affect or may affect national security. In addition, the Cybersecurity Review Measures provides that network platform operators holding personal information of over one million users must apply with the Cybersecurity Review Office for a cybersecurity review before public offering at a foreign stock exchange. The cybersecurity review will evaluate, among others, the risk of critical information infrastructure, core data, important data, or a large amount of personal information being affected, controlled, or maliciously used by foreign government and the network information security risk in connection with the listing. There are substantial uncertainties as to the interpretation, application, and enforcement of the Cybersecurity Review Measures.
Furthermore, in November 2021, the CAC released the Administrative Regulations on Internet Data Security (Draft for Comments), or the Draft Data Security Regulations, which provides that data processors refer to individuals or organizations that, during their data processing activities such as data collection, storage, utilization, transmission, publication and deletion, have autonomy over the purpose and the manner of data processing. In accordance with the Draft Data Security Regulations, data processors shall apply for a cybersecurity review for certain activities, including, among other things, (i) the listing abroad of data processors that process the personal information of more than one million individuals and (ii) any data processing activity that affects or may affect national security. However, there have been no clarifications from the relevant authorities as of the date of this annual report as to the standards for determining whether an activity is one that “affects or may affect national security.” In addition, the Draft Data Security Regulations requires that data processors that process “important data” or are listed overseas must conduct an annual data security assessment by itself or engage a data security service provider to do so, and submit the assessment report of the preceding year to the municipal cybersecurity department by the end of January each year. As of the date of this annual report, the Draft Data Security Regulations was released for public comment only, and their respective provisions and anticipated adoption or effective date may be subject to change with substantial uncertainty. As such, it remains unclear whether the formal version adopted in the future will have any further material changes, it is uncertain how the measures will be enacted, interpreted or implemented and how they will affect us.
It remains uncertain how PRC government authorities will regulate overseas listing in general and whether we are required to complete filing or obtain any specific regulatory approvals from the CSRC, CAC or any other PRC government authorities for our overseas offerings. If the CSRC, CAC or other government authorities later promulgate new rules or explanations requiring that we obtain their approvals for our future overseas offerings, we may be unable to obtain such approvals in a timely manner, or at all, and such approvals may be rescinded even if obtained. Any such circumstance could significantly limit or completely hinder our ability to continue to offer securities to investors and cause the value of such securities to significantly decline or be worthless. In addition, implementation of industry-wide regulations directly targeting our operations could cause the value of our securities to significantly decline. Therefore, investors of our company and our business face potential uncertainty from actions taken by the PRC government affecting our business.
Our business is subject to various evolving PRC laws and regulations regarding data privacy and cybersecurity. Failure of cybersecurity and data privacy concerns could subject us to penalties, damage our reputation and brand, and harm our business and results of operations.
We routinely collect, store and use personal information and other data during the ordinary course of our business. If we are unable to protect the personal information and other data we collect, store and use from unauthorized access, use, disclosure, disruption, modification, or destruction, such problems or security breaches could cause a loss, give rise to our liabilities to the owners or subject of the information, or subject us to fines and other penalties. In addition, complying with various laws and regulations could cause us to incur substantial costs or require us to change our business practices, including our data practices, in a manner adverse to our business.
In general, we expect that data security and data protection compliance will receive greater attention and focus from regulators, both domestically and globally, as well as attract continued or greater public scrutiny and attention going forward, which could increase our compliance costs and subject us to heightened risks and challenges associated with data security and protection. If we are unable to manage these risks, we could become subject to penalties, including fines, suspension of business and revocation of required licenses, and our reputation and results of operations could be materially and adversely affected.
37
The PRC regulatory and enforcement regime with regard to data security and data protection is evolving and may be subject to different interpretations or significant changes. Moreover, different PRC regulatory bodies, including the Standing Committee of the NPC, the Ministry of Industry and Information Technology, or the MIIT, the CAC, the MPS and the SAMR, have enforced data privacy and protections laws and regulations with varying standards and applications. We are subject to PRC laws and regulations governing the collection, storing, sharing, using, processing, disclosure and protection of personal information and other data on the internet and mobile platforms including, without limitation, the PRC Civil Code, the PRC Cybersecurity Law, the PRC Data Security Law and the PRC Personal Information Protection Law. See “Item 4. Information on the Company—B. Business Overview—PRC Regulation—Laws of Protection of Personal Information of Citizen” and “—Cybersecurity and Data Security.” The following are examples of certain recent PRC regulatory activities in this area:
Data Security
| ● | In June 2021, the Standing Committee of the NPC promulgated the PRC Data Security Law, which took effect in September 2021. The PRC Data Security Law, among other things, provides for security review procedure for data-related activities that may affect national security. In January 2022, the CAC, together with other authorities, jointly promulgated the Cybersecurity Review Measures, which became effective on February 15, 2022 and replaces its predecessor regulation. Pursuant to the Cybersecurity Review Measures, critical information infrastructure operators that procure internet products and services and network platform operators engaging in data processing activities must be subject to the cybersecurity review if their activities affect or may affect national security. The Cybersecurity Review Measures further stipulates that network platform operators that hold personal information of over one million users shall apply with the Cybersecurity Review Office for a cybersecurity review before any public offering at a foreign stock exchange. In August 2021, the state council promulgated the Regulations on Critical Information Infrastructure Security Protection, which became effective on September 1, 2021. Pursuant to this regulation, critical information infrastructure means key network facilities or information systems of critical industries or sectors, such as public communication and information service, energy, transportation, water conservation, finance, public services, e-government affairs and national defense science, the damage, malfunction or data leakage of which may endanger national security, people’s livelihoods and the public interest. Relevant governmental authorities of each critical industry and sector shall be responsible for formulating eligibility criteria and determining the scope of critical information infrastructure operator in the respective industry or sector and operators will be informed about the final determination as to whether they are categorized as critical information infrastructure operators. As of the date of this annual report, no detailed rules or implementation rules have been issued by any authority and we have not been informed that we are a critical information infrastructure operator by any government authorities. Furthermore, the exact scope of “critical information infrastructure operators” under the current regulatory regime remains unclear, and the PRC government authorities may have wide discretion in the interpretation and enforcement of the applicable laws. Therefore, it is uncertain whether we would be deemed to be a critical information infrastructure operator under PRC law. If we are deemed to be a critical information infrastructure operator under the PRC cybersecurity laws and regulations, we may be subject to obligations in addition to what we have fulfilled under the PRC cybersecurity laws and regulations. |
| ● | In November 2021, the CAC released the Administrative Regulations on Internet Data Security (Draft for Comments), or the Draft Data Security Regulations, which provides that data processors refer to individuals or organizations that, during their data processing activities such as data collection, storage, utilization, transmission, publication and deletion, have autonomy over the purpose and the manner of data processing. In accordance with the Draft Data Security Regulations, data processors shall apply for a cybersecurity review for certain activities, including, among other things, (i) the listing abroad of data processors that process the personal information of more than one million individuals and (ii) any data processing activity that affects or may affect national security. However, there have been no clarifications from the relevant authorities as of the date of this annual report as to the standards for determining whether an activity is one that “affects or may affect national security.” In addition, the Draft Data Security Regulations requires that data processors that process “important data” or are listed overseas must conduct an annual data security assessment by itself or commission a data security service provider to do so, and submit the assessment report of the preceding year to the municipal cybersecurity department by the end of January each year. As of the date of this annual report, the Draft Data Security Regulations was released for public comment only, and their respective provisions and anticipated adoption or effective date may be subject to change with substantial uncertainty. |
Personal Information and Privacy
38
| ● | The Anti-monopoly Guidelines for the Platform Economy Sector published by the Anti-monopoly Committee of the State Council, effective on February 7, 2021, prohibits collection of user information through coercive means by online platforms operators. |
| ● | In August 2021, the Standing Committee of the NPC promulgated the PRC Personal Information Protection Law, which integrates the scattered rules with respect to personal information rights and privacy protection and took effect on November 1, 2021. We update our privacy policies from time to time to meet the latest regulatory requirements of PRC government authorities and adopt technical measures to protect data and ensure cybersecurity in a systematic way. Nonetheless, the Personal Information Protection Law elevates the protection requirements for personal information processing, and many specific requirements of this law remain to be clarified by the CAC, other regulatory authorities, and courts in practice. We may be required to make further adjustments to our business practices to comply with the personal information protection laws and regulations. |
Many of the data-related legislations are relatively new and certain concepts thereunder remain subject to interpretation by the regulators. If any data that we possess belongs to data categories that are subject to heightened scrutiny, we may be required to adopt stricter measures for protection and management of such data. The Cybersecurity Review Measures and the Draft Data Security Regulations remain unclear on whether the relevant requirements will be applicable to companies that are already listed in the United States, such as us. We cannot predict the impact of the Cybersecurity Review Measures and the Draft Data Security Regulations, if any, at this stage, and we will closely monitor and assess any development in the rule-making process. If the Cybersecurity Review Measures and the enacted version of the Draft Data Security Regulations mandate clearance of cybersecurity review and other specific actions to be taken by issuers like us, we face uncertainties as to whether these additional procedures can be completed by us timely, or at all, which may subject us to government enforcement actions and investigations, fines, penalties, suspension of our non-compliant operations, or removal of our app from the relevant application stores, and materially and adversely affect our business and results of operations. As of the date of this annual report, we have not been involved in any formal investigations on cybersecurity review made by the CAC on such basis.
In general, compliance with the existing PRC laws and regulations, as well as additional laws and regulations that PRC regulatory bodies may enact in the future, related to data security and personal information protection, may be costly and result in additional expenses to us, and subject us to negative publicity, which could harm our reputation and business operations. As advised by our PRC counsel, there are also uncertainties with respect to how such laws and regulations will be implemented and interpreted in practice as they are relatively new. We may need to adjust our business to comply with the data security and cybersecurity requirements from time to time and we have taken measures to comply with applicable data-related laws and regulations.
In addition, regulatory authorities around the world have adopted or are considering a number of legislative and regulatory proposals concerning data protection. These legislative and regulatory proposals, if adopted, and the uncertain interpretations and application thereof could, in addition to the possibility of fines, result in an order requiring that we change our data practices and policies, which could have an adverse effect on our business and results of operations. The European Union General Data Protection Regulation (“GDPR”), which came into effect on May 25, 2018, includes operational requirements for companies that receive or process personal data of residents of the European Economic Area. The GDPR establishes new requirements applicable to the processing of personal data, affords new data protection rights to individuals and imposes penalties for serious data breaches. Individuals also have a right to compensation under the GDPR for financial or non-financial losses. In the event that residents of the European Economic Area access our website or our mobile apps and input protected information, we may become subject to provisions of the GDPR.
Uncertainties exist with respect to the interpretation and implementation of the newly enacted Foreign Investment Law and how it may impact our business, financial condition and results of operations.
On March 15, 2019, the National People’s Congress promulgated the Foreign Investment Law, which came into effect on January 1, 2020 and replaced the previous laws regulating foreign investment in China, namely, the Sino-foreign Equity Joint Venture Enterprise Law, the Sino-foreign Cooperative Joint Venture Enterprise Law and the Wholly Foreign-invested Enterprise Law, together with their implementation rules and ancillary regulations. On December 26, 2019, the State Council published the Implementation Rules of Foreign Investment Law, which came into effect on January 1, 2020. The Foreign Investment Law and its Implementation Rules embody an expected PRC regulatory trend to rationalize its foreign investment regulatory regime in line with prevailing international practice and the legislative efforts to unify the corporate legal requirements for both foreign and domestic investments. The enacted Foreign Investment Law or its Implementation Rules do not mention concepts such as “actual control” and “controlling
39
PRC companies by contracts or trusts” that were included in the previous drafts, nor did it specify regulation on controlling through contractual arrangements, and thus this regulatory topic remains unclear under the Foreign Investment Law. However, since it is relatively new, uncertainties still exist in relation to its interpretation and implementation. For instance, though the Foreign Investment Law or its Implementation Rules do not explicitly classify contractual arrangements as a form of foreign investment, it contains a catch-all provision under the definition of “foreign investment,” which includes investments made by foreign investors in China through means stipulated in laws or administrative regulations or other methods prescribed by the State Council. Therefore, it still leaves leeway for future laws, administrative regulations or provisions promulgated by the State Council to provide for contractual arrangements as a form of foreign investment. Furthermore, if future laws, administrative regulations or provisions prescribed by the State Council mandate further actions to be taken by companies with respect to existing contractual arrangements, such as unwinding our existing contractual arrangements and/or disposal of our related business operations, we may face substantial uncertainties as to whether we can complete such actions in a timely manner, or at all. Failure to take timely and appropriate measures to cope with any of these or similar regulatory compliance challenges could materially and adversely affect our current corporate structure, corporate governance and business operations.
The approval of or filing with the CSRC or other PRC government authorities may be required in connection with our offshore offerings under PRC law, and, if required, we cannot predict whether or for how long we will be able to obtain such approval or complete such filing.
The Regulations on Mergers and Acquisitions of Domestic Enterprises by Foreign Investors, or the M&A Rules, adopted by six PRC regulatory agencies in 2006 and amended in 2009, requires an overseas special purpose vehicle formed for listing purposes through acquisitions of PRC domestic companies and controlled by PRC persons or entities to obtain the approval of the CSRC prior to the listing and trading of such special purpose vehicle’s securities on an overseas stock exchange. The interpretation and application of the regulations remain unclear, and our offshore offerings may ultimately require approval of the CSRC. If the CSRC approval is required, it is uncertain whether we can or how long it will take us to obtain the approval and, even if we obtain such CSRC approval, the approval could be rescinded. Any failure to obtain or delay in obtaining the CSRC approval for any of our offshore offerings, or a rescission of such approval if obtained by us, would subject us to sanctions imposed by the CSRC or other PRC regulatory authorities, which could include fines and penalties on our operations in China, restrictions or limitations on our ability to pay dividends outside of China, and other forms of sanctions that may materially and adversely affect our business, financial condition, and results of operations.
On July 6, 2021, the relevant PRC government authorities issued Opinions on Lawfully and Strictly Cracking Down Illegal Securities Activities. These opinions emphasized the need to strengthen the administration over illegal securities activities and the supervision on overseas listings by China-based companies and proposed to take effective measures, such as promoting the construction of relevant regulatory systems to deal with the risks and incidents faced by China-based overseas-listed companies. As a follow-up, on December 24, 2021, the State Council issued a draft of the Provisions of the State Council on the Administration of Overseas Securities Offering and Listing by Domestic Companies, or the Draft Provisions, and the CSRC issued a draft of Administration Measures for the Filing of Overseas Securities Offering and Listing by Domestic Companies, or the Draft Administration Measures, for public comments.
The Draft Provisions and the Draft Administration Measures propose to establish a new filing-based regime to regulate overseas offerings of stocks, depository receipts, convertible corporate bond, or other equity securities, and overseas listing of these securities for trading, by domestic companies. According to the Draft Provisions and the Draft Administration Measures, an overseas offering and listing by a domestic company, whether directly or indirectly, shall be filed with the CSRC. Specifically, the examination and determination of an indirect offering and listing will be conducted on a substance-over-form basis, and an offering and listing shall be considered as an indirect overseas offering and listing by a domestic company if the issuer meets the following conditions: (i) the operating income, gross profit, total assets, or net assets of the domestic enterprise in the most recent fiscal year was more than 50% of the relevant line item in the issuer’s audited consolidated financial statement for that year; and (ii) senior management personnel responsible for business operations and management are mostly PRC citizens or are ordinarily resident in the PRC, and the main place of business is in the PRC or carried out in the PRC. According to the Draft Administration Measures, the issuer or its affiliated domestic company, as the case may be, shall file with the CSRC for its initial public offering, follow-on offering and other equivalent offering activities. Particularly, the issuer shall submit the filing with respect to its initial public offering and listing within three business days after its initial filing of the listing application, and submit the filing with respect to its follow-on offering within three business days after completion of the follow-on offering. Failure to comply with the filing requirements may result in fines to the relevant domestic companies, suspension of their businesses, revocation of their business licenses and operation permits and fines on the controlling shareholder and other responsible persons. The Draft Administration Measures also sets forth certain regulatory red lines for overseas offerings and listings by domestic enterprises.
40
As of the date of this annual report, the Draft Provisions and the Draft Administration Measures have been released for public comment only. There are uncertainties as to whether the Draft Provisions and the Draft Administration Measures would be further amended, revised or updated. Substantial uncertainties exist with respect to the enactment timetable and final content of the Draft Provisions and the Draft Administration Measures. As the CSRC may formulate and publish guidelines for filings in the future, the Draft Administration Measures does not provide for detailed requirements of the substance and form of the filing documents. In a Q&A released on its official website, the respondent CSRC official indicated that the CSRS will start applying the filing requirements to new offerings and listings, including new initial public offerings and refinancing by existing overseas listed Chinese companies. As for the filings for the existing companies, the regulator will grant adequate transition period to complete their filing procedures. The Q&A also addressed the contractual arrangements and pointed out that if complying with domestic laws and regulations, companies with VIE structure are eligible to list overseas after filing with the CSRC. Nevertheless, it does not specify what relevant domestic laws and regulations are required to be complied with. Given the substantial uncertainties surrounding the latest CSRC filing requirements at this stage, we cannot assure you that we will be able to complete the filings and fully comply with the relevant new rules on a timely basis, if at all.
In addition, we cannot assure you that any new rules or regulations promulgated in the future will not impose additional requirements on us. If it is determined in the future that approval and filing from the CSRC or other regulatory authorities or other procedures, including the cybersecurity review under the Cybersecurity Review Measures and the Draft Data Security Regulations, are required for our offshore offerings, it is uncertain whether we can or how long it will take us to obtain such approval or complete such filing procedures and any such approval or filing could be rescinded or rejected. Any failure to obtain or delay in obtaining such approval or completing such filing procedures for our offshore offerings, or a rescission of any such approval or filing if obtained by us, would subject us to sanctions by the CSRC or other PRC regulatory authorities for failure to seek CSRC approval or filing or other government authorization for our offshore offerings. These regulatory authorities may impose fines and penalties on our operations in China, limit our ability to pay dividends outside of China, limit our operating privileges in China, delay or restrict the repatriation of the proceeds from our offshore offerings into China or take other actions that could materially and adversely affect our business, financial condition, results of operations, and prospects, as well as the trading price of our ADSs. The CSRC or other PRC regulatory authorities also may take actions requiring us, or making it advisable for us, to halt our offshore offerings before settlement and delivery of the shares offered. Consequently, if investors engage in market trading or other activities in anticipation of and prior to settlement and delivery, they do so at the risk that settlement and delivery may not occur. In addition, if the CSRC or other regulatory authorities later promulgate new rules or explanations requiring that we obtain their approvals or accomplish the required filing or other regulatory procedures for our prior offshore offerings, we may be unable to obtain a waiver of such approval requirements, if and when procedures are established to obtain such a waiver. Any uncertainties or negative publicity regarding such approval requirement could materially and adversely affect our business, prospects, financial condition, reputation, and the trading price of our ADSs.
If we fail to obtain and maintain the licenses and approvals as well as registrations and filings required under the uncertain regulatory environment for online education in China, our business, financial condition and results of operations may be materially and adversely affected.
The online education industry in China is still in its nascent stage. The relevant laws and regulations are relatively new and still evolving, and their interpretation and enforcement involve significant uncertainty. As a result, under certain circumstances, it may be difficult to determine whether a certain license or approval requirement applies to us and what actions or omissions may be deemed to be in violation of applicable laws and regulations for our online education business. If government authorities determine that our operations fall within the scope of business operations that require additional licenses, permits, approvals, registrations or filings, we may not be able to obtain such licenses, permits, approvals, registrations or filings in a timely manner or on commercially reasonable terms or at all. Failure to obtain such licenses, permits, approvals registrations or filings may subject us to fines, legal sanctions or an order to suspend our related operations.
We currently hold Value-added Telecommunications Business Operating Licenses and Licenses for the Production and Operation of Radio and Television Programs by some of the VIEs. We may be required to apply for and obtain additional licenses or permits for our online operations as the interpretation and implementation of current PRC laws and regulations are still evolving, and new laws and regulations may also be promulgated.
For example, applicable PRC laws and regulations require any entity engaged in certain audio-visual program services via the internet to hold a License for Online Transmission of Audio-visual Programs, or the AVSP or complete relevant registration procedures with the State Administration of Press, Publication, Radio, Film and Television, or the SAPPRFT (currently known as National Radio and Television Administration) or its local bureaus. As of the date of this document, only wholly state-owned or state-
41
controlled enterprises are eligible to apply for the AVSP. We offer certain online courses on our platforms in live-streaming format and we also offer video recordings of live streaming courses and certain other audio-video contents on our online platforms to our learners. Due to the significant uncertainty regarding the scope of audio-visual program services, we may be required to obtain an AVSP or to complete the relevant registration. However, we may not be able to obtain the AVSP as we are not a wholly state-owned or state-controlled entity. In addition, due to the uncertainty of the definition of “online publishing service,” the online distribution of content, including our course materials, may be regarded as an “online publishing service” and therefore we may be required to obtain an Online Publishing License. If the government authorities deem printing and providing physical learning materials to users as “publishing” or “publication distribution,” we may be required to obtain a Publication License. Further, our online learning contents and products may be deemed to constitute “online education activities” under the Amended Implementation Rules, which may subject our relevant operating entities to obtain a private school operating permit as there is no definition of “online education activities” under the Amended Implementation Rules. Moreover, the Opinions on Guiding and Regulating the Orderly and Healthy Development of Educational Mobile Apps issued jointly by the MoE with certain other PRC government authorities on August 10, 2019, or the Opinions on Educational Apps, require that mobile Apps that provide services for school teaching and management, student learning and student life, or home-school interactions, with school faculty, students or parents as the main users, and with education or learning as the main application scenarios, or the Education Apps, be filed with competent provincial regulatory authorities for education. Following the Opinions on Educational Apps, we filed our Education Apps with relevant government authorities. However, to implement the Alleviating Burden Opinion Regarding Compulsory Education, the MoE require all Educational Apps already filed to be refiled to make sure they comply with relevant compliance requirements under the Alleviating Burden Opinion Regarding Compulsory Education. As of the date of this annual report, we have already refiled or are otherwise in the process of applying for refiling of our Educational Apps and have not been subject to any material fines or other form of material regulatory or administrative penalties or sanctions due to the lack of any the licenses, approvals, permits, registrations and filings.
If the government authorities determine that our online education services fall within the scope of business operations that require additional licenses or other licenses or permits, including without limitation the licenses and permits mentioned above, we may not be able to obtain such licenses or permits on reasonable terms or in a timely manner or at all. Moreover, we may fail to maintain, renew or update any of our existing licenses, permits, approvals, registrations or filings in a timely manner and on commercially reasonable terms, or at all, which could materially and adversely affect our business, results of operations and financial condition. Besides, we may develop new business lines or make changes to the operations of certain of the current business of our PRC subsidiaries or the Consolidated Affiliated Entities, which may require us to obtain additional licenses, approvals, permits, registrations and filings. However, there can be no assurance that we are, or will be, able to successfully obtain such licenses, approvals, permits, registrations and filings in a timely manner, or at all. Government authorities may also from time to time issue new laws, rules and regulations or enhance enforcement of existing laws, rules and regulations, which could also require us to obtain new and additional licenses, permits, approvals, registrations or filings. If we fail to obtain and maintain such required licenses and permit, as well as required registrations and filings, we may be subject to fines, legal sanctions or an order to suspend our online education services and our business, financial condition and operational results may be materially and adversely affected.
The PCAOB is currently unable to inspect our auditor in relation to their audit work performed for our financial statements and the inability of the PCAOB to conduct inspections over our auditor deprives our investors with the benefits of such inspections.
Our auditor, the independent registered public accounting firm that issues the audit report included elsewhere in this annual report, as an auditor of companies that are traded publicly in the United States and a firm registered with the PCAOB, is subject to laws in the United States pursuant to which the PCAOB conducts regular inspections to assess its compliance with the applicable professional standards. Since our auditor is located in China, a jurisdiction where the PCAOB has been unable to conduct inspections without the approval of the PRC authorities, our auditor is not currently inspected by the PCAOB. As a result, we and investors in our ADSs are deprived of the benefits of such PCAOB inspections. The inability of the PCAOB to conduct inspections of auditors in China makes it more difficult to evaluate the effectiveness of our independent registered public accounting firm’s audit procedures or quality control procedures as compared to auditors outside of China that are subject to the PCAOB inspections, which could cause investors and potential investors in our ADSs to lose confidence in our audit procedures and reported financial information and the quality of our financial statements.
Our ADSs will be prohibited from trading in the United States under the HFCAA in 2024 if the PCAOB is unable to inspect or fully investigate auditors located in China, or in 2023 if proposed changes to the law are enacted. The delisting of our ADSs, or the threat of their being delisted, may materially and adversely affect the value of your investment.
42
As part of a continued regulatory focus in the United States on access to audit and other information currently protected by national law, in particular China’s, the HFCAA was signed into law on December 18, 2020. The HFCAA states if the SEC determines that we have filed audit reports issued by a registered public accounting firm that has not been subject to inspection for the PCAOB for three consecutive years beginning in 2021, the SEC shall prohibit our shares or ADSs from being traded on a national securities exchange or in the over-the-counter trading market in the United States. On December 2, 2021, the SEC adopted final amendments implementing the disclosure and submission requirements of the HFCAA, pursuant to which the SEC will identify an issuer as a “Commission-Identified Issuer” if the issuer has filed an annual report containing an audit report issued by a registered public accounting firm that the PCAOB has determined it is unable to inspect or investigate completely, and will then impose a trading prohibition on an issuer after it is identified as a Commission-Identified Issuer for three consecutive years. On December 16, 2021, the PCAOB issued a report to notify the SEC of its determination that the PCAOB is unable to inspect or investigate completely registered public accounting firms headquartered in Mainland China and Hong Kong. The PCAOB identified our auditor, Deloitte Touche Tohmatsu Certified Public Accountants LLP, as one of the registered public accounting firms that the PCAOB is unable to inspect or investigate completely. Therefore, we expect to be identified as a “Commission-Identified Issuer” shortly after the filing of this annual report on Form 20-F.
Whether the PCAOB will be able to conduct inspections of our auditor before the issuance of our financial statements on the annual report on Form 20-F for the year ending February 29, 2024 which is due by June 30, 2024, or at all, is subject to substantial uncertainty and depends on a number of factors out of our, and our auditor’s, control. If our ADSs are prohibited from trading in the United States, there is no certainty that we will be able to list on a non-U.S. exchange or that a market for our shares will develop outside of the United States. Such a prohibition would substantially impair your ability to sell or purchase our ADSs when you wish to do so, and the risk and uncertainty associated with delisting would have a negative impact on the price of our ADSs. Also, such a prohibition would significantly affect our ability to raise capital on terms acceptable to us, or at all, which would materially and adversely affect our business, financial condition, and prospects.
On June 22, 2021, the U.S. Senate passed a bill which would reduce the number of consecutive non-inspection years required for triggering the prohibitions under the HFCAA from three years to two. On February 4, 2022, the U.S. House of Representatives passed a bill which contained, among other things, an identical provision. If this provision is enacted into law and the number of consecutive non-inspection years required for triggering the prohibitions under the HFCAA is reduced from three years to two, then our shares and ADSs could be prohibited from trading in the United States in 2023.
Regulation and censorship of information disseminated over the internet in China may adversely affect our business and reputation and subject us to liability for information displayed on our websites.
The PRC government has adopted regulations governing internet access and the distribution of news and other information over the internet. Under these regulations, internet content providers and internet publishers are prohibited from posting or displaying over the internet content that, among other things, violates PRC laws and regulations, impairs the national dignity of China, or is reactionary, obscene, superstitious, fraudulent or defamatory. Failure to comply with these requirements may result in, and has previously resulted in, the revocation of licenses to provide internet content and other licenses, and the closure of the concerned websites. The website operator may also be held liable for such censored information displayed on or linked to the websites. If any of our websites, including those used for our online education business, are found to be in violation of any such requirements, we may be penalized by relevant authorities, and our operations or reputation could be adversely affected.
Changes in global or PRC economy, or economic and political conditions or government policies in China, could have a material adverse effect on our business, financial conditions and results of operations.
Substantially all of our business operations are conducted in China. Accordingly, our business, financial condition, results of operations and prospects are influenced by economic, political and legal developments in China. The economy in China differs from the economies of most developed countries in many respects, including the degree of government involvement, level of development, growth rate, control of foreign exchange and currency conversion, access to financing and allocation of resources. The Chinese government continues to play a significant role in regulating industry development by imposing industrial policies. The Chinese government also exercises significant control over China’s economic growth through allocating resources, controlling payment obligations denominated in foreign currencies, setting monetary policy and providing preferential treatment to particular industries or companies. While the Chinese economy has experienced significant growth over the past decades, growth has been uneven, both geographically and among various sectors of the economy. Any adverse changes in economic conditions or policies in China may have a material adverse effect on the overall economic growth of China. The PRC government has implemented various measures to
43
encourage economic development and guide the allocation of resources. While some of these measures benefit the overall PRC economy, they may also have a negative effect on us. For example, our financial condition and results of operations may be adversely affected by government control over capital investments, conversion of foreign exchange into Renminbi or changes in tax regulations and practices that are applicable to us. Continued policies regarding strengthening the management and supervision of the control of foreign currency could adversely affect our business development.
The global macroeconomic environment is facing challenges, especially the challenges due to the COVID-19 pandemic. See also “—Our business was materially adversely affected by the COVID-19 pandemic and may be materially adversely affected by a similar outbreak in the future.” The PRC economy has shown slower growth compared to the previous decade since 2012 and whether this slowdown will continue is still unknown. In addition, there is considerable uncertainty over the long-term effects of the expansionary monetary and fiscal policies adopted by the central banks and financial authorities of some of the world’s leading economies, including the United States and China. Unrest, terrorist threats and potential for war in the Middle East and elsewhere may increase market volatility across the globe. Recently, the Russia-Ukraine conflict has caused, and continues to intensify, significant geopolitical tensions in Europe and across the global. The resulting sanctions are expected to have significant impacts on the economic conditions of the targeted countries and markets. There is significant uncertainty about the future relationship between the United States and China with respect to trade policies, treaties, government regulations and tariffs. There have also been concerns on the relationship between China and other countries, including the surrounding Asian countries, which may potentially have economic effects. Economic conditions in China are sensitive to global economic conditions, as well as changes in domestic economic and political policies and the expected or perceived overall economic growth rate in China. Any severe or prolonged slowdown in the global or PRC economy may materially and adversely affect our business, results of operations and financial condition. In addition, continued turbulence in the international markets may adversely affect our ability to access capital markets to meet liquidity needs.
Increases in labor costs and potential non-compliance with labor laws and regulations may adversely affect our business, financial condition and results of operations.
The economy of China has been experiencing increases in labor costs in recent years, and the average wage in China is expected to continue to grow. The average wage level for our employees has increased in recent years. We expect that our labor costs, including wages and employee benefits, will continue to increase. Unless we are able to pass on these increased labor costs to our learners by increasing prices for our services or improving the utilization of our teachers and our staff, our profitability and results of operations may be materially and adversely affected.
In addition, we are required by PRC laws and regulations to pay various statutory employee benefits, including pensions, housing fund, medical insurance, work-related injury insurance, unemployment insurance and maternity insurance to designated government agencies for the benefit of our employees. We have required all of our PRC operating entities to participate in employee benefit plans and make employee benefit payments for our employees pursuant to applicable laws and regulations. However, we cannot assure you that we will be able to make adequate employee benefit payments for every employee in a timely manner. If we fail to make adequate employee benefit payments, we may be subject to fines, late fees and legal sanctions, and our business, financial conditions and results of operations may be adversely affected.
Furthermore, the PRC government has stipulated new laws and regulations to enhance labor protection in recent years, such as the Labor Contract Law and the Social Insurance Law. Given that the interpretation and implementation of these new laws and regulations are still evolving and relevant laws and regulations are becoming stricter, our employment practice may not at all times be deemed in compliance with the new laws and regulations. If we are subject to penalties or incur significant liabilities in connection with labor disputes or investigation, our business and profitability may be adversely affected.
We may rely on dividends paid by our subsidiaries for our cash needs, and any limitation on the ability of our subsidiaries to make payments to us could limit our ability to pay dividends to holders of our ADSs and common shares.
We are a holding company and conduct substantially all of our business through our operating subsidiaries and the Consolidated Affiliated Entities We may rely on dividends paid by our subsidiaries for our cash needs, including the funds necessary to pay dividends and other cash distributions to our shareholders, to service any debt we may incur and to pay our operating expenses. The payment of dividends by entities organized in China is subject to limitations. In particular, regulations in China currently permit payment of dividends only out of accumulated profits as determined in accordance with PRC accounting standards and regulations. PRC companies are also required to set aside at least 10% of their after-tax profit based on PRC accounting standards each year to their statutory surplus reserves until the accumulative amount of such reserves reaches 50% of their registered capital. These reserves are not distributable as cash dividends. Furthermore, if our subsidiaries and the Consolidated Affiliated Entities in China incur debt on
44
their own behalf in the future, the instruments governing the debt may restrict their ability to pay dividends or make other payments to us. To the extent cash or assets in our business is in the PRC or Hong Kong or a PRC or Hong Kong entity, such cash or assets may not be available to fund operations or for other use outside of the PRC or Hong Kong due to interventions in, or the imposition of restrictions and limitations on, the ability of our holding company, our PRC subsidiaries, or the Consolidated Affiliated Entities by the PRC government to transfer cash or assets. The PRC tax authorities may require us to adjust our taxable income under the contractual arrangements we currently have in place in a manner that would materially and adversely affect our subsidiaries’ ability to pay dividends and other distributions to us. Moreover, each of our affiliated schools is required to allocate certain amount of profits to its development fund for the construction or maintenance of school facilities or procurement or upgrade of learning equipment at the end of each fiscal year. See “Item 4. Information on the Company—B. Business Overview—PRC Regulation—Regulations on Private Education—The Private Education Law and the Implementation Rules for Private Education Law” for a discussion on the requirements for private schools to make allocations to school development funds. Any direct or indirect limitation on the ability of our PRC subsidiaries to distribute dividends and other distributions to us could materially and adversely limit our ability to make investments or acquisitions at the holding company level, pay dividends or otherwise fund and conduct our business.
PRC laws and regulations may limit the use of the proceeds we received from our financing activities for our investment or operations in China.
In utilizing the proceeds we received from our financing activities as an offshore holding company with PRC subsidiaries, we may (i) make additional capital contributions to our PRC subsidiaries, (ii) establish new PRC subsidiaries and make capital contributions to these new PRC subsidiaries, (iii) make loans to our PRC subsidiaries or the VIEs, or (iv) acquire offshore entities with business operations in China in an offshore transaction. However, most of these uses are subject to PRC regulations and approvals. For example:
| ● | capital contributions to our subsidiaries in China, whether existing ones or newly established ones, require that the PRC subsidiaries complete the relevant filing and reporting procedures with relevant governmental authorities and register with the local bank authorized by State Administration of Foreign Exchange, or SAFE; |
| ● | loans by us to our subsidiaries in China, each of which is a foreign-invested enterprise, to finance their activities cannot exceed statutory limits and must be registered with local branches of SAFE; and |
| ● | loans by us to the Consolidated Affiliated Entities, which are domestic PRC entities, cannot exceed statutory limits and must be registered with the National Development and Reform Commission and must also be registered with SAFE or its local branches. |
SAFE promulgated the Notice of the State Administration of Foreign Exchange on Reforming the Administration of Foreign Exchange Settlement of Capital of Foreign-invested Enterprises, or SAFE Circular 19, effective in June 2015, in replacement of a former regulation. SAFE Circular 19 regulates the flow and use of the RMB capital converted from foreign currency-denominated registered capital of a foreign-invested company. According to SAFE Circular 19, RMB capital may not be used for the issuance of RMB entrusted loans, the repayment of inter-enterprise loans or the repayment of bank loans that have been transferred to a third party. Although SAFE Circular 19 allows RMB capital converted from foreign currency-denominated registered capital of a foreign-invested enterprise to be used for equity investments within China, it also reiterates the principle that RMB converted from the foreign currency-denominated capital of a foreign-invested company may not be directly or indirectly used for purposes beyond its business scope. Thus, it is unclear whether SAFE will permit such capital to be used for equity investments in China. SAFE promulgated the Notice of the State Administration of Foreign Exchange on Reforming and Standardizing the Foreign Exchange Settlement Management Policy of Capital Account, or SAFE Circular 16, effective on June 9, 2016, which reiterates some of the rules set forth in SAFE Circular 19, but changes the prohibition against using RMB capital converted from foreign currency-denominated registered capital of a foreign-invested company to issue RMB entrusted loans to a prohibition against using such capital to issue loans to non-associated enterprises. Violations of SAFE Circular 19 and SAFE Circular 16 could result in administrative penalties. SAFE Circular 19 and SAFE Circular 16 may significantly limit our ability to transfer any foreign currency we hold, including the net proceeds from our offshore offerings, to our PRC subsidiaries, which may adversely affect our liquidity and our ability to fund and expand our business in China. On October 23, 2019, the SAFE promulgated the Notice of the State Administration of Foreign Exchange on Further Promoting the Convenience of Cross-border Trade and Investment, or the SAFE Circular 28, which, among other things, allows all foreign-invested companies to use RMB converted from foreign currency-denominated capital for equity investments in China, as long as the equity investment is genuine, does not violate applicable laws, and complies with the negative list on foreign investment. However, due to lack of sufficient guidance, it is unclear how SAFE and competent banks will carry this out in practice.
45
We expect that PRC laws and regulations may continue to limit our use of proceeds from offshore offerings. We cannot assure you that we will be able to obtain these government registrations or approvals on a timely basis, if at all, with respect to our future plans to use the U.S. dollar proceeds we receive from offshore offerings for our investments and operations in China. If we fail to receive such registrations or approvals, our ability to use the proceeds of offshore offerings and to capitalize our PRC operations may be negatively affected, which could materially and adversely affect our liquidity and ability to fund and expand our business.
PRC regulations relating to the establishment of offshore special purpose companies by PRC residents may subject our PRC resident beneficial owners to personal liability and limit our ability to acquire PRC companies or to inject capital into our PRC subsidiary, limit our PRC subsidiary’s ability to distribute profits to us, or otherwise materially and adversely affect us.
SAFE promulgated the Circular on Relevant Issues Concerning Foreign Exchange Control on Domestic Residents’ Offshore Investment and Financing and Roundtrip Investment through Special Purpose Vehicles, or SAFE Circular 37, in July 2014. SAFE Circular 37 requires PRC residents to register with local branches of SAFE in connection with their direct establishment or indirect control of an offshore entity, for the purpose of overseas investment and financing, with such PRC residents’ legally owned assets or equity interests in domestic enterprises or offshore assets or interests, referred to in SAFE Circular 37 as a “special purpose vehicle.” The term “control” under SAFE Circular 37 is broadly defined as the operation rights, beneficiary rights or decision-making rights acquired by PRC residents in the offshore special purpose vehicles by such means as acquisition, trust, proxy, voting rights, repurchase, convertible bonds or other arrangements. SAFE Circular 37 further requires amendment to the registration in the event of any changes with respect to the basic information of the special purpose vehicle, such as changes in a PRC resident individual shareholder, name or operation period; or any significant changes with respect to the special purpose vehicle, such as increase or decrease of capital contributed by PRC individuals, share transfer or exchange, merger, division or other material event. If the shareholders of the offshore holding company who are PRC residents do not complete their registration with the local SAFE branches, the PRC subsidiaries may be prohibited from distributing their profits and proceeds from any reduction in capital, share transfer or liquidation to the offshore company, and the offshore company may be restricted in its ability to contribute additional capital to its PRC subsidiaries. Moreover, failure to comply with SAFE registration and amendment requirements described above could result in liability under PRC law for evasion of applicable foreign exchange restrictions. Further, the National Development and Reform Commission, or NDRC, issued the Administrative Measures for Outbound Investment by Enterprises, or Circular 11, on December 26, 2017, which took effect on March 1, 2018, pursuant to which outbound investments via the overseas enterprises controlled by PRC residents are subject to verification and approval, record-filing and reporting to the NDRC. Failure to comply with such verification and approval, record-filing and reporting requirements may subject such PRC Residents to personal liability. See “Item 4. Information on the Company—B. Business Overview—PRC Regulation—Administrative Measures for Outbound Investment by Enterprises” for more detail of Circular 11.
In February 2015, SAFE promulgated SAFE Circular 13, according to which, local banks authorized by the SAFE are the new registration authorities under the SAFE foreign exchange control policies, instead of the local SAFE branches, in order to simplify the procedures of foreign exchange control related to direct investment. And therefore, pursuant to the SAFE Circular 13, the registration and amendment of PRC residents under SAFE Circular 37 should be conducted with local banks authorized by SAFE. The PRC residents are also required to, by themselves or entrusting accounting firms or banks, file with the online information system designated by SAFE with respect to its existing rights under offshore direct investment each year prior to the requisite time.
The failure or inability of our PRC resident beneficial owners to make any required registrations or filings or comply with these requirements may subject such beneficial owners to fines and legal sanctions and may also limit our ability to contribute additional capital into or provide loans to our PRC operations, limit our PRC subsidiary’s ability to pay dividends or otherwise distribute profits to us, or otherwise materially and adversely affect us.
The M&A rules and certain other PRC regulations establish complex procedures for some acquisitions of PRC companies by foreign investors, and the NDRC Circular 11 establishes certain procedures for our offshore investing activities, which could make it more difficult for us to pursue growth through acquisitions in and outside China.
The MOFCOM, the State Assets Supervision and Administration Commission, the State Administration of Taxation, or the SAT, the SAIC, the China Securities Regulatory Commission, or CSRC, and SAFE jointly adopted regulations commonly referred to as the M&A Rules. The M&A Rules establish procedures and requirements that could make some acquisitions of PRC companies by foreign investors more time-consuming and complex, including requirements in some instances that the MOFCOM be notified in advance of any change-of-control transaction in which a foreign investor takes control of a PRC domestic enterprise. Moreover, the Anti-Monopoly Law promulgated by the Standing Committee of the National People’s Congress which became effective in 2008 requires that transactions which are deemed concentrations and involve parties with specified turnover thresholds must be cleared by
46
relevant governmental authorities before they can be completed. In February 2021, the Anti-Monopoly Commission of the State Council published the Anti-Monopoly Guidelines for the Internet Platform Economy Sector that aims at specifying some of the circumstances under which an activity of internet platforms may be identified as monopolistic act as well as classifying that concentrations involving variable interest entities shall also be subject to anti-monopoly review. In addition, the security review rules issued by the MOFCOM that became effective in September 2011 specify that mergers and acquisitions by foreign investors that raise “national defense and security” concerns and mergers and acquisitions through which foreign investors may acquire de facto control over domestic enterprises that raise “national security” concerns are subject to strict review by the MOFCOM, and the rules prohibit any activities attempting to bypass a security review, including by structuring a transaction through a proxy or contractual control arrangement.
Further, pursuant to the Circular 11 issued by NDRC, outbound investment via the overseas enterprises controlled by PRC residents are subject to verification and approval, record-filing and reporting requirements to the NDRC. According to Circular 11, sensitive projects, such as outbound investment in real estate, hotels, news media, cinemas or sports club, carried out by overseas enterprises controlled by PRC residents shall obtain verification and approval from the NDRC prior to the implementation of the project. The non-sensitive projects carried out by overseas enterprises directly controlled by PRC residents, including by means of making asset or equity investment, or providing financing or guarantee, shall complete record-filing with the competent authority prior to the implementation of the Project. The non-sensitive projects carried out by overseas enterprises indirectly controlled by PRC residents with an investment amount over RMB0.3 billion shall be reported to the NDRC of relevant information by submitting an information reporting form for large-amount non-sensitive projects. See “Item 4. Information on the Company—B. Business Overview—PRC Regulation—Administrative Measures for Outbound Investment by Enterprises” for more detail of Circular 11. Through our dual-class share structure, Mr. Bangxin Zhang, a PRC citizen, possesses and controls 71.8% of the voting power of our company as of April 30, 2022, thus our investments outside China are subject to the abovementioned verification and approval, record-filing and reporting requirements to the NDRC under Circular 11.
We may expand our business in part by acquiring complementary businesses. Complying with the requirements of the M&A Rules and Circular 11 to complete such transactions could be time-consuming, and any required verification, approval, record-filing and reporting processes, including obtaining approval from the MOFCOM or NDRC, may delay or inhibit our ability to complete such transactions, which could affect our ability to expand our business or maintain our market share.
The discontinuation of any of the preferential tax treatments currently available to us in China could adversely affect our overall results of operations and we face risks relating to the discretion of relevant tax authorities in interpreting and implementing tax related laws and regulations.
Pursuant to the EIT Law, as further clarified by subsequent tax regulations implementing the EIT Law, foreign-invested enterprises and domestic enterprises are subject to EIT at a uniform rate of 25%. Certain enterprises may benefit from preferential tax rate if they qualify as “High and New Technology Enterprises,” or HNTE, “Newly Established Software Enterprise” or “Key Software Enterprise” pursuant to EIT Law and the related regulations. See “Item 5. Operating and Financial Review and Prospects—A. Operating Results—Taxation—PRC Enterprise Income Tax.”
A number of our PRC subsidiaries and Consolidated Affiliated Entities are, or are expected to be, entitled to applicable preferential tax treatment. However, there can be no assurance that any of these entities will continue to enjoy such preferential tax rate. See “Item 5. Operating and Financial Review and Prospects—A. Operating Results—Taxation—PRC Enterprise Income Tax.” The discontinuation of any of the above-mentioned preferential income tax treatments currently available to us in the PRC could have a material and adverse effect on our result of operations and financial condition. We cannot assure you that we will be able to maintain our current effective tax rate in the future.
In addition, relevant tax authorities have broad discretion in interpreting and implementing, and may from time to time conduct inspections on compliance with, tax related laws and regulations and their related local rules. We have been making and will continue to make efforts to comply with such laws and regulations as well as requirements by tax authorities during such inspections. However, we cannot assure you that our practices in dealing with taxes will be acceptable to the tax authorities in every aspect. If we are deemed to have failed to comply with these laws, regulations and requirements, we may be subject to fines, or other regulatory and disciplinary sanctions, which may materially and adversely affect our business and results of operations.
47
Under the EIT Law, we may be classified as a PRC “resident enterprise.” Such classification could result in unfavorable tax consequences to us and our non-PRC shareholders.
Under the EIT Law, an enterprise established outside China with a “de facto management body” within China is considered a “resident enterprise,” meaning that it can be treated in a manner similar to a PRC enterprise for enterprise income tax purposes, although the dividends paid to one resident enterprise from another may be qualified as “tax-exempt income.” The implementation rules of the EIT Law define de facto management as “substantial and overall management and control over the production and operations, personnel, accounting, and properties” of the enterprise. SAT has issued a circular providing that a foreign enterprise controlled by a PRC company or a PRC company group will be classified as a “resident enterprise” with its “de facto management body” located within China if all of the following requirements are satisfied: (i) the senior management and core management departments in charge of its daily operations function are mainly in China; (ii) its financial and human resources decisions are subject to determination or approval by persons or bodies in China; (iii) its major assets, accounting books, company seals, and minutes and files of its board and shareholders’ meetings are located or kept in China; and (iv) at least half of the enterprise’s directors with voting right or senior management reside in China.
In addition, the SAT issued bulletins to provide more guidance on the implementation of the above circular. These bulletins clarified certain matters relating to resident status determination, post-determination administration and competent tax authorities. It also specifies that when provided with a copy of a PRC tax resident determination certificate from a resident PRC-controlled offshore incorporated enterprise, the payer shall not be required to withhold 10% income tax when paying the PRC-sourced dividends, interest and royalties to the PRC-controlled offshore incorporated enterprise.
In addition, the SAT issued the Bulletin on Issues Concerning the Determination of Resident Enterprises on the Basis of their Actual Management Bodies in January 2014 to provide more guidance on the implementation of the above circular. This bulletin further provided that, among other things, an entity that is classified as a “resident enterprise” in accordance with the circular shall file the application for classifying its status of residential enterprise with the local tax authorities where its main domestic investors are registered. From the year in which the entity is determined as a “resident enterprise,” any dividend, profit and other equity investment gain shall be taxed in accordance with the Article 26 of the EIT law and Article 17 and Article 83 of its implementation rules. Although both the circular and these bulletins only apply to offshore enterprises controlled by PRC enterprises and not those controlled by PRC individuals, the determination criteria set forth in the circular and administration clarification made in the bulletin may reflect the SAT’s general position on how the “de facto management body” test should be applied in determining the tax residency status of offshore enterprises and the administration measures should be implemented, regardless of whether they are controlled by PRC enterprises or PRC individuals.
As substantially all of our management members are based in China, it remains unclear how the tax residency rule will apply to our case. We believe that none of our offshore holding companies should be treated as a “resident enterprise” for PRC tax purposes. However, as the tax resident status of an enterprise is subject to determination by the PRC tax authorities, there are uncertainties and risks associated with this issue. If the PRC tax authorities determine that any of our offshore holding companies are “resident enterprises” for PRC enterprise income tax purposes, a number of unfavorable PRC tax consequences could follow. First, we may be subject to enterprise income tax at a rate of 25% on our worldwide taxable income, as well as PRC enterprise income tax reporting obligations. Second, although under the EIT Law and its implementation rules, dividend income between qualified resident enterprises is a “tax-exempt income,” we cannot guarantee that dividends paid to TAL Education Group from our PRC subsidiaries through TAL Holding Limited, or TAL Hong Kong, would qualify as “tax-exempt income” and will not be subject to withholding tax, as the relevant government authorities that enforce the withholding tax, have not yet issued guidance with respect to the processing of outbound remittances to entities that are treated as “resident enterprises” for PRC enterprise income tax purposes. Finally, the “resident enterprise” classification could result in a situation in which a 10% withholding tax is imposed on dividends we pay to our non-PRC enterprise shareholders and with respect to gains derived by our non-PRC and enterprise shareholders from transferring our notes, shares or ADSs, if such income is considered PRC-sourced income by the relevant PRC authorities. This could have the effect of increasing our and our shareholders’ effective income tax rates and may require us to deduct withholding tax from any dividends we pay to our non-PRC shareholders. In addition to the uncertainties regarding how the “resident enterprise” classification may apply, it is also possible that the rules may change in the future, possibly with retroactive effect.
Dividends we receive from our operating subsidiaries located in China may be subject to PRC withholding tax.
Pursuant to the Arrangement between Mainland of China and Hong Kong Special Administrative Region on the Avoidance of Double Taxation and Prevention of Fiscal Evasion, dividends distributed to our Hong Kong subsidiaries by our PRC subsidiaries are subject to withholding tax at a rate of 5%, provided that our Hong Kong subsidiaries are deemed by the relevant PRC tax
48
authorities to be “non-PRC resident enterprises” under the EIT Law and hold at least 25% of the equity interest of our PRC subsidiaries. The SAT promulgated the Announcement on Issues concerning “Beneficial Owners” in Tax Treaties, or SAT Circular 9, which provides guidance for determining whether a resident of a jurisdiction with tax treaties with China is the “beneficial owner” of an item of income under PRC tax treaties and tax arrangements. According to SAT Circular 9, a beneficial owner generally must engage in substantive business activities. An agent or conduit company will not be regarded as a beneficial owner and, therefore, will not qualify for treaty benefits. A conduit company normally refers to a company that is set up for the purpose of avoiding or reducing taxes or transferring or accumulating profits. Although we may use our Hong Kong subsidiary, namely TAL Holding Limited, as a platform to expand our business in the future, our Hong Kong subsidiary currently does not engage in any substantive business activities and thus it is possible that it may not be regarded as “beneficial owner” for the purposes of SAT Circular 9 and the dividends it receives from our PRC subsidiaries would be subject to withholding tax at a rate of 10%.
We face uncertainties with respect to indirect transfers of equity interests in PRC resident enterprises by their non-PRC holding companies.
Pursuant to the Announcement of the State Administration of Taxation on Several Issues Concerning the Enterprise Income Tax on Indirect Property Transfer by Non-Resident Enterprises issued by the SAT in February 2015, or SAT Bulletin 7, where a non-resident enterprise indirectly transfers properties such as equity in PRC resident enterprises without any justifiable business purpose, aiming to avoid the payment of enterprise income tax, such indirect transfer must be reclassified as a direct transfer of equity in PRC resident enterprise, and gains derived from such transfer will be subject to PRC withholding tax at a rate of up to 10%. To assess whether an indirect transfer of PRC taxable properties has reasonable commercial purposes, all arrangements related to the indirect transfer must be considered comprehensively and factors set forth in SAT Bulletin 7 must be comprehensively analyzed in light of the actual circumstances. SAT Bulletin 7 also provides that, where a non-PRC resident enterprise transfers its equity interests in a resident enterprise to its related parties at a price lower than the fair market value, the competent tax authority has the power to make a reasonable adjustment to the taxable income of the transaction.
On October 17, 2017, the SAT issued the Announcement of the State Administration of Taxation on Issues Concerning the Withholding of Non-resident Enterprise Income Tax at Source, or SAT Bulletin 37, which came into effect and superseded Circular 698 on December 1, 2017. The SAT Bulletin 37 further clarifies the practice and procedure of the withholding of nonresident enterprise income tax.
There is uncertainty as to the implementation details of SAT Bulletin 7 and Bulletin 37. It is possible that we or our non-PRC resident investors may become at risk of being taxed under SAT Bulletin 7 and may be required to expend valuable resources to comply with SAT Bulletin 7 and Bulletin 37 or to establish that we or our non-PRC resident investors should not be taxed under SAT Bulletin 7, which may have an adverse effect on our financial condition and results of operations or such non-PRC resident investors’ investment in us. In addition, we may conduct acquisitions involving changes in corporate structures. We cannot assure you that the PRC tax authorities will not, at their discretion, adjust any capital gains and impose tax return filing obligations on us or require us to provide assistance for the investigation of PRC tax authorities with respect thereto. Any PRC tax imposed on a transfer of our shares or any adjustment of such gains would cause us to incur additional costs and may have a negative impact on the value of your investment in us.
Fluctuations in exchange rates could have a material adverse effect on our results of operations and the value of your investment.
Our revenues and costs are mostly denominated in RMB. The value of the RMB against the U.S. dollar and other currencies may fluctuate and is affected by, among other things, changes in China’s political and economic conditions and foreign exchange policies. After the PRC government changed its policy of pegging the value of RMB to the U.S. dollar in 2005, the RMB has fluctuated against the U.S. dollar, at times significantly and unpredictably. With the development of the foreign exchange market and progress towards interest rate liberalization and Renminbi internationalization, the PRC government may in the future announce further changes to the exchange rate system and there is no guarantee that the RMB will not appreciate or depreciate significantly in value against the U.S. dollar in the future. It is difficult to predict how market forces or PRC or U.S. government policy may impact the exchange rate between the RMB and the U.S. dollar in the future.
To the extent that we need to convert U.S. dollars into Renminbi for capital expenditures and working capital and other business purposes, appreciation of the Renminbi against the U.S. dollar would have an adverse effect on the RMB amount we would receive from the conversion. Conversely, if we decide to convert Renminbi into U.S. dollars for the purpose of making payments for dividends on our common shares or ADSs, strategic acquisitions or investments or other business purposes, appreciation of the U.S. dollar against the Renminbi would have a negative effect on the U.S. dollar amount available to us.
49
We have invested in derivative financial instruments such as the exchange option contracts that may hedge our exposure to foreign currency risks to a certain extent. The availability and effectiveness of hedges may be limited and we may not be able to adequately hedge our exposure or at all. In addition, our currency exchange losses may be magnified by PRC exchange control regulations that restrict our ability to convert Renminbi into foreign currency. As a result, fluctuations in exchange rates may have a material adverse effect on your investment.
Governmental control of currency conversion may affect the value of your investment.
The PRC government imposes controls on the convertibility between the Renminbi and foreign currencies and, in certain cases, the remittance of currency out of China. We received substantially all of our revenues in RMB. Under our current corporate structure, our income at the holding company level may be primarily derived from dividend payments from our PRC subsidiaries. Shortages in the availability of foreign currency may restrict the ability of our PRC subsidiaries to remit sufficient foreign currency to pay dividends or other payments to us, or otherwise satisfy their foreign currency-denominated obligations. Under existing PRC foreign exchange regulations, payments of current account items, including profit distributions, interest payments and expenditures from trade-related transactions, can be made in foreign currencies without prior approval from SAFE by complying with certain procedural requirements. However, for any PRC company, dividends can be declared and paid only out of the retained earnings of that company under PRC law. Furthermore, approval from SAFE or its local branch or prior registrant with banks, is required where Renminbi is to be converted into foreign currency and remitted out of China to pay capital expenses, such as the repayment of loans denominated in foreign currencies. Specifically, under the existing exchange restrictions, without a prior approval of SAFE or prior registrant with banks, cash generated from the operations of our subsidiaries in China may be used to pay dividends by our PRC subsidiaries to TAL Education Group through our Hong Kong subsidiaries and pay employees of our PRC subsidiaries who are located outside China in a currency other than the Renminbi. With a prior approval from SAFE, cash generated from the operations of our PRC subsidiaries and Consolidated Affiliated Entities may be used to pay off debt in a currency other than the Renminbi owed by our subsidiaries and Consolidated Affiliated Entities to entities outside China, and make other capital expenditures outside China in a currency other than the Renminbi. The PRC government may also at its discretion restrict access in the future to foreign currencies for current account transactions. If the foreign exchange control system prevents us from obtaining sufficient foreign currency to satisfy our currency demands, we may not be able to pay dividends in foreign currencies to our shareholders, including holders of our ADSs.
Employee participants in our share incentive plan who are PRC citizens may be required to register with SAFE. We also face regulatory uncertainties in China that could restrict our ability to grant share incentive awards to our employees who are PRC citizens.
Pursuant to the Notices on Issues concerning the Foreign Exchange Administration for Domestic Individuals Participating in a Stock Incentive Plan of an Overseas Publicly-Listed Company issued by SAFE, or SAFE Circular 7, a qualified PRC agent (which could be the PRC subsidiary of an overseas-listed company) is required to file, on behalf of “domestic individuals” (both PRC residents and non-PRC residents who reside in China for a continuous period of not less than one year, excluding the foreign diplomatic personnel and representatives of international organizations) who are granted shares or share options by an overseas-listed company according to its stock incentive plan, an application with SAFE to conduct the SAFE registration with respect to such stock incentive plan, and obtain approval for an annual allowance with respect to the purchase of foreign exchange in connection with the stock purchase or stock option exercise. Such PRC individuals’ foreign exchange income received from the sale of stocks and dividends distributed by the overseas listed company and any other income shall be fully remitted into a collective foreign currency account in China opened and managed by the PRC domestic agent before distribution to such individuals. In addition, such domestic individuals must also retain an overseas entrusted institution to handle matters in connection with their exercise of stock options and their purchase and sale of stock. The PRC domestic agent also needs to update registration with SAFE within three months after the overseas-listed company materially changes its stock incentive plan or make any new stock incentive plans.
Prior to the issuance of SAFE Circular 7, we received approval from SAFE’s Beijing branch in regards to applications we had submitted on behalf of certain of our employees who hold a significant number of restricted shares. Upon the issuance of SAFE Circular 7, we renewed our registration on behalf of these employees in accordance with SAFE Circular 7. From time to time, we need to apply for or to update our registration with SAFE or its local branches on behalf of our employees who are granted options or registered shares under our share incentive plan or material changes in our current share incentive plan. We may not always be able to make applications or update our registration on behalf of our employees who hold our restricted shares or other types of share incentive awards in compliance with SAFE Circular 7, nor can we ensure you that such applications or update of registration will be successful. If we or the participants of our share incentive plan who are PRC citizens fail to comply with SAFE Circular 7, we and/or such participants of our share incentive plan may be subject to fines and legal sanctions, there may be additional restrictions on the
50
ability of such participants to exercise their stock options or remit proceeds gained from sale of their stock into China, and we may be prevented from further granting share incentive awards under our share incentive plan to our employees who are PRC citizens. Such events could adversely affect our business operations.
Risks Related to Our ADSs
The market price for our ADSs may be volatile.
The market price for our ADSs has fluctuated significantly since we first listed our ADSs. For the fiscal year ended February 28, 2022, the closing prices of our ADSs have ranged from $2.40 to $79.79 per ADS.
The market price for our ADSs is likely to be highly volatile and subject to wide fluctuations in response to factors such as:
· | actual or anticipated fluctuations in our operating results; |
· | changes in financial estimates by securities research analysts; |
· | changes in the economic performance or market valuation of other companies in our industry; |
· | announcements by us or our competitors of significant acquisitions, strategic partnerships, joint ventures or capital commitments; |
· | addition or departure of our executive officers and key personnel; |
· | detrimental negative publicity about us, our competitors or our industry; |
· | intellectual property litigation, regulatory investigation or other governmental proceedings against us; |
· | substantial sales or perception of sales of our ADSs in the public market; and |
· | general economic, regulatory or political conditions in China and the United States. |
In addition, the stock market in general, and the market prices for companies with operations in China in particular, have experienced volatility that often has been unrelated to the operating performance of such companies. The securities of some PRC-based companies that have listed their securities in the United States have experienced significant volatility since their initial public offerings, including, in some cases, substantial price declines in the trading prices of their securities. The trading performances of these PRC-based companies’ securities after their offerings may affect the attitudes of investors toward PRC-based companies listed in the United States, which consequently may impact the trading performance of our ADSs, regardless of our actual operating performance. In addition, any negative news or perceptions about inadequate corporate governance practices or fraudulent accounting, corporate structure or other matters of other PRC-based companies may also negatively affect the attitudes of investors towards PRC-based companies in general, including us, regardless of whether we have conducted any inappropriate activities. Further, the global financial crisis, the ensuing economic recessions in many countries and the slowing PRC economy have contributed and may continue to contribute to extreme volatility in the global stock markets. These broad market and industry fluctuations may adversely affect operating performance. Volatility or a lack of positive performance in our ADS price may also adversely affect our ability to retain key employees, some of whom have been granted share incentive awards under our share incentive plan.
Our dual-class voting structure will limit your ability to influence corporate matters and could discourage others from pursuing any change-of-control transactions that holders of our Class A common shares and ADSs may view as beneficial.
Our common shares are divided into Class A common shares and Class B common shares. Holders of Class A common shares are entitled to one vote per share, while holders of Class B common shares are entitled to ten votes per share. We issued Class A common shares represented by our ADSs in our initial public offering in October 2010. As part of the re-designation of our capital structure at the time of our initial public offering, all of our then-existing shareholders as of September 29, 2010, including our founders, received Class B common shares, and our outstanding preferred shares at the time were automatically converted into Class B common shares immediately prior to the completion of our initial public offering. Each Class B common share is convertible
51
into one Class A common share at any time by the holder thereof. Class A common shares are not convertible into Class B common shares under any circumstances.
Upon any transfer of Class B common shares by a holder thereof to any person or entity which is not an affiliate of such holder, such Class B common shares shall be automatically and immediately converted into the equal number of Class A common shares. In addition, if at any time, any of the persons who held Class B common shares immediately before our initial public offering and their affiliates collectively own less than 5% of the total number of the issued and outstanding Class B common shares, each issued and outstanding Class B common share owned by such Class B holder shall be automatically and immediately converted into one Class A common share, and no Class B common shares shall be issued by us thereafter. Due to the disparate voting powers attached to these two classes, as of April 30, 2022, holders of our Class B common shares (excluding any Class A common shares such holder may hold in the form of ADSs) collectively held approximately 74.6% the voting power of our outstanding shares and have considerable influence over matters requiring shareholder approval, including election of directors and significant corporate transactions, such as a merger or sale of our company or our assets. This concentrated control will limit your ability to influence corporate matters and could discourage others from pursuing any potential merger, takeover or other change-of-control transactions that holders of Class A common shares and ADSs may view as beneficial.
Our corporate actions are substantially controlled by our officers, directors and their affiliated entities.
As of April 30, 2022, our executive officers, directors and their affiliated entities beneficially owned approximately 31.3% of our total outstanding shares, representing 77.5% of our total voting power. These shareholders, if they acted together, could exert substantial influence over matters requiring approval by our shareholders, including electing directors and approving mergers or other business combination transactions and they may not act in the best interests of other minority shareholders. This concentration of ownership may also discourage, delay or prevent a change in control of our company, which could deprive our shareholders of an opportunity to receive a premium for their shares as part of a sale of our company and might reduce the price of our ADSs. These actions may be taken even if they are opposed by our other shareholders.
If securities or industry analysts publish negative reports about our business, the price and trading volume of our securities could decline.
The trading market for our securities depends, in part, on the research reports and ratings that securities or industry analysts or ratings agencies publish about us, our business and the market we operate in general. We do not have any control over these analysts or agencies. If one or more of the analysts or agencies who cover us downgrades us or our securities, the price of our securities may decline. If one or more of these analysts cease coverage of our company or fail to regularly publish reports on us, we could lose visibility in the financial markets, which could cause the price of our securities or trading volume to decline.
Substantial future sales or the expectation of substantial sales of our ADSs in the public market could cause the price of our ADSs to decline.
Sales of our ADSs in the public market or the perception that these sales could occur, may cause the market price of our ADSs to decline and could materially impair our ability to raise capital through equity offerings in the future. We have Class A and Class B common shares outstanding, including Class A common shares represented by ADSs. All of our ADSs are freely transferable without restriction or additional registration under the Securities Act of 1933, as amended, or the Securities Act. Class A common shares not represented by ADSs, such as grants of share incentive awards which have vested, and Class B common shares are available for sale subject to volume and other restrictions as applicable under Rule 144 and Rule 701 under the Securities Act. To the extent shares are sold into the market, the market price of our ADSs could decline.
In addition, we may be required by our shareholders to register the sale of their shares under the Securities Act. Registration of these shares under the Securities Act would result in these shares becoming freely tradable without restriction under the Securities Act immediately upon the effectiveness of the registration of these shares. Sales of these registered shares in the public market could cause the price of our ADSs to decline.
52
Because we do not expect to pay dividends in the foreseeable future, holders of our ADSs must rely on price appreciation of our ADSs for return on their investment.
We currently do not expect to pay any cash dividends in the foreseeable future. Therefore, holders of our ADSs should not rely on an investment in our ADSs as a source for any future dividend income.
Our board of directors has complete discretion as to whether to distribute dividends. In addition, our shareholders may by ordinary resolution declare a dividend, but no dividend may exceed the amount recommended by our board of directors. In either case, the declaration of dividend will be subject to our memorandum and articles of association and certain restrictions under Cayman Islands law. Even if our board of directors decides to declare and pay dividends, the timing, amount and form of future dividends, if any, will depend on, among other things, our future results of operations and cash flow, our capital requirements and surplus, the amount of distributions, if any, received by us from our subsidiaries, our financial condition, contractual restrictions and other factors deemed relevant by our board of directors. Accordingly, the return on the investment in our ADSs will likely depend entirely upon any future price appreciation of our ADSs. There is no guarantee that our ADSs will appreciate in value or even maintain the price at which they are purchased. Holders of our ADSs may not realize a return on the investment in our ADSs and may even lose their entire investment in our ADSs.
Certain judgments obtained against us by our shareholders may not be enforceable.
We are incorporated in the Cayman Islands, and conduct substantially all of our operations in China through our subsidiaries and the Consolidated Affiliated Entities in China. Most of our executive officers and directors do not reside in the United States and some or all of the assets of these persons are not located in the United States. As a result, it may not be possible to effect service of process within the United States or elsewhere outside of China upon our executive officers, including with respect to matters arising under U.S. federal securities laws or applicable state securities laws.
It may also be difficult or impossible for you to bring an action against us or against our directors and executive officers in the Cayman Islands or in China in the event that you believe that your rights have been infringed under the securities laws or otherwise. Even if you are successful in bringing an action of this kind, the laws of the Cayman Islands and of China may render you unable to enforce a judgment against our assets or the assets of our directors and executive officers.
Although there is no statutory enforcement in the Cayman Islands of judgments obtained in federal or state courts of the United States (and the Cayman Islands are not a party to any treaties for the reciprocal enforcement or recognition of such judgments), the courts of the Cayman Islands will, at common law, recognize and enforce a foreign monetary judgment of a foreign court of competent jurisdiction without any re-examination of the merits of the underlying dispute based on the principle that a judgment of a competent foreign court imposes upon the judgment debtor an obligation to pay the liquidated sum for which such judgment has been given, provided such judgment (i) is given by a foreign court of competent jurisdiction, (ii) imposes on the judgment debtor a liability to pay a liquidated sum for which the judgment has been given, (iii) is final, (iv) is not in respect of taxes, a fine or a penalty, and (v) was not obtained in a manner and is not of a kind the enforcement of which is contrary to natural justice or the public policy of the Cayman Islands. However, the Cayman Islands courts are unlikely to enforce a judgment obtained from the U.S. courts under civil liability provisions of the U.S. federal securities law if such judgment is determined by the courts of the Cayman Islands to give rise to obligations to make payments that are penal or punitive in nature. Because such a determination has not yet been made by a court of the Cayman Islands, it is uncertain whether such civil liability judgments from the United States would be enforceable in the Cayman Islands.
Our corporate affairs are governed by our memorandum and articles of association and by the Cayman Islands Companies Act (As Revised) and common law of the Cayman Islands. The rights of shareholders to take legal action against our directors and us, actions by minority shareholders and the fiduciary responsibilities of our directors to us under Cayman Islands law are to a large extent governed by the common law of the Cayman Islands. The common law of the Cayman Islands is derived in part from comparatively limited judicial precedent in the Cayman Islands as well as from English common law, which has persuasive, but not binding, authority on a court in the Cayman Islands. The rights of our shareholders and the fiduciary duties of our directors under Cayman Islands law are not as clearly established as they would be under statutes or judicial precedents in the United States. In particular, the Cayman Islands has a less developed body of securities laws as compared to the United States, and provides significantly less protection to investors. In addition, Cayman Islands companies may not have standing to initiate a shareholder derivative action before the federal courts of the United States.
53
The recognition and enforcement of foreign judgments are provided for under the PRC Civil Procedures Law. PRC courts may recognize and enforce foreign judgments in accordance with the requirements of the PRC Civil Procedures Law based either on treaties between China and the country where the judgment is made or on principles of reciprocity between jurisdictions. China does not have any treaties or other forms of reciprocity with the United States that provide for the reciprocal recognition and enforcement of foreign judgments. In addition, according to the PRC Civil Procedures Law, the PRC courts will not enforce a foreign judgment against us or our director and officers if they decide that the judgment violates the basic principles of PRC laws or national sovereignty, security or public interest. As a result, it is uncertain whether and on what basis a PRC court would enforce a judgment rendered by a court in the United States.
As a result of all of the above, our public shareholders may have more difficulty in protecting their interests through actions against our management, directors or major shareholders than would shareholders of a corporation incorporated in a jurisdiction in the United States.
Our articles of association contain anti-takeover provisions that could discourage a third party from acquiring us, which could limit our shareholders’ opportunity to sell their shares, including Class A common shares represented by our ADSs, at a premium.
Our articles of association contain provisions that limit the ability of others to acquire control of our company or cause us to engage in change-of-control transactions. These provisions could have the effect of depriving our shareholders of an opportunity to sell their shares at a premium over prevailing market prices by discouraging third parties from seeking to obtain control of our company in a tender offer or similar transaction. For example, our board of directors has the authority, without further action by our shareholders, to issue preferred shares. These preferred shares may have better voting rights than our Class A common shares, in the form of ADSs or otherwise, and could be issued quickly with terms calculated to delay or prevent a change in control of our company or make removal of management more difficult. If our board of directors decides to issue preferred shares, the price of our ADSs may fall and the voting rights of the holders of our common shares and ADSs may be diluted.
Holders of ADSs have fewer rights than holders of our common shares and must act through the depositary to exercise those rights.
Holders of ADSs do not have the same rights as our shareholders and may only exercise voting rights with respect to the underlying Class A common shares in accordance with the provisions of the deposit agreement. Under our memorandum and articles of association, the minimum notice period required to convene a general meeting is ten days. When a general meeting is convened, holders of ADSs may not receive sufficient notice of a shareholders’ meeting to permit them to withdraw their common shares to allow them to cast their vote with respect to any specific matter. In addition, the depositary and its agents may not be able to send voting instructions to holders of ADSs or carry out their voting instructions in a timely manner. We will make all reasonable efforts to cause the depositary to extend voting rights to holders of ADSs in a timely manner, but we cannot assure them that they will receive the voting materials in time to ensure that they can instruct the depositary to vote the ADSs. Furthermore, the depositary and its agents will not be responsible for any failure to carry out any instructions to vote, for the manner in which any vote is cast or for the effect of any such vote. As a result, holders of ADSs may not be able to exercise their right to vote and may lack recourse if the votes attaching to the common shares underlying the ADSs are not voted as they requested. In addition, in their capacity as an ADS holder, holders of ADSs will not be able to call a shareholders’ meeting.
Holders of our ADSs may not receive distributions on our common shares or any value for them if such distribution is illegal or if any required government approval cannot be obtained in order to make such distribution available to them.
The depositary of our ADSs has agreed to pay to holders of our ADSs the cash dividends or other distributions it or the custodian receives on common shares or other deposited securities underlying our ADSs, after deducting its fees and expenses. Holders of our ADSs will receive these distributions in proportion to the number of Class A common shares such ADSs represent. However, the depositary is not responsible if it decides that it is unlawful, inequitable or impractical to make a distribution available to any holders of ADSs. For example, it would be unlawful to make a distribution to a holder of ADSs if it consists of securities that require registration under the Securities Act but that are not properly registered or distributed under an applicable exemption from registration. The depositary may also determine that it is not feasible to distribute certain property through the mail. Additionally, the value of certain distributions may be less than the cost of mailing them. In these cases, the depositary may determine not to distribute such property. We have no obligation to register under U.S. securities laws any ADSs, common shares, rights or other securities received through such distributions. We also have no obligation to take any other action to permit the distribution of ADSs, common shares, rights or anything else to holders of ADSs. This means that holders of ADSs may not receive distributions we make on our
54
common shares or any value for them if it is illegal or impractical for us to make them available to holders of ADSs. These restrictions may cause a material decline in the value of our ADSs.
Holders of our ADSs may be subject to limitations on transfers of their ADSs.
In certain cases, our ADSs are transferable on the books of the depositary. However, the depositary may close its transfer books at any time or from time to time when it deems expedient in connection with the performance of its duties. In addition, the depositary may refuse to deliver, transfer or register transfers of ADSs generally when our books or the books of the depositary are closed, or at any time if we or the depositary deem it advisable to do so because of any requirement of law or of any government or governmental body, or under any provision of the deposit agreement, or for any other reason.
The right of holders of our ADSs, and holders of common shares located in the United States, to participate in any future rights offerings may be limited, which may cause dilution to their holdings.
We may from time to time distribute rights to our shareholders, including rights to acquire our securities. However, we cannot make rights available to holders of our ADSs and holders of common shares located in the United States unless we register the rights and the securities to which the rights relate under the Securities Act or an exemption from the registration requirements is available. Also, under the deposit agreement, the depositary will not make rights available to them unless the distribution to ADS holders of both the rights and any related securities are either registered under the Securities Act, or exempted from registration under the Securities Act. We are under no obligation to file a registration statement with respect to any such rights or securities or to endeavor to cause such a registration statement to be declared effective. Moreover, we may not be able to establish an exemption from registration under the Securities Act. Accordingly, holders of ADSs and holders of common shares located in the United States may be unable to participate in our rights offerings and may experience dilution in their holdings.
Since we are a Cayman Islands exempted company, the rights of our shareholders may be more limited than those of shareholders of a company organized in the United States.
Our corporate affairs are governed by our memorandum and articles of association, as amended and restated from time to time, the Companies Act (As Revised) of the Cayman Islands and the common law of the Cayman Islands. The rights of shareholders to take action against the directors, actions by minority shareholders and the fiduciary duties of our directors to us under Cayman Islands law are to a large extent governed by the common law of the Cayman Islands. The common law of the Cayman Islands is derived in part from comparatively limited judicial precedent in the Cayman Islands as well as that from English common law, which has persuasive, but not binding, authority on a court in the Cayman Islands. The rights of our shareholders and the fiduciary duties of our directors under Cayman Islands law are not as clearly established as they would be under statutes or judicial precedent in some jurisdictions in the United States. In particular, the Cayman Islands has a less developed body of securities laws than the United States. In addition, some U.S. states, such as Delaware, have more fully developed and judicially interpreted bodies of corporate law than the Cayman Islands.
As a result of all of the above, public shareholders may have more difficulty in protecting their interests in the face of actions taken by management, members of the board of directors or controlling shareholders than they would as shareholders of a U.S. public company.
It may be difficult for overseas regulators to conduct investigation or collect evidence within China.
Shareholder claims or regulatory investigation that are common in the United States generally are difficult to pursue as a matter of law or practicality in China. For example, in China, there are significant legal and other obstacles to obtaining information needed for regulatory investigations or litigations initiated outside China. Although the authorities in China may establish a regulatory cooperation mechanism with the securities regulatory authorities of another country or region to implement cross-border supervision and administration, such cooperation with the securities regulatory authorities in the Unities States may not be efficient in the absence of mutual and practical cooperation mechanism. Furthermore, according to Article 177 of the PRC Securities Law, or Article 177, which became effective in March 2020, no overseas securities regulator is allowed to directly conduct investigation or evidence collection activities within the territory of the PRC, and no organization or individual may provide documents or materials relating to securities business activities to overseas parties arbitrarily without the consent of the competent securities regulatory authority in China. While detailed interpretation of or implementation rules under Article 177 have yet to be promulgated, the inability for an overseas securities regulator to directly conduct investigation or evidence collection activities within China may further increase the
55
difficulties you face in protecting your interests. See also “—Since we are a Cayman Islands exempted company, the rights of our shareholders may be more limited than those of shareholders of a company organized in the United States” for risks associated with investing in us as a Cayman Islands company.
We are a foreign private issuer within the meaning of the rules under the U.S. Exchange Act, and as such we are exempt from certain provisions applicable to U.S. domestic public companies.
Because we are a foreign private issuer under the Exchange Act, we are exempt from certain provisions of the securities rules and regulations in the United States that are applicable to U.S. domestic issuers, including:
· | the rules under the Exchange Act requiring the filing of quarterly reports on Form 10-Q or current reports on Form 8-K with the SEC; |
· | the sections of the Exchange Act regulating the solicitation of proxies, consents, or authorizations in respect of a security registered under the Exchange Act; |
· | the sections of the Exchange Act requiring insiders to file public reports of their stock ownership and trading activities and liability for insiders who profit from trades made in a short period of time; |
· | the selective disclosure rules by issuers of material nonpublic information under Regulation FD; and |
· | certain audit committee independence requirements in Rule 10A-3 of the Exchange Act. |
We are required to file an annual report on Form 20-F within four months of the end of each fiscal year. In addition, we intend to publish our results on a quarterly basis through press releases, distributed pursuant to the rules and regulations of NYSE. Press releases relating to financial results and material events will also be furnished to the SEC on Form 6-K. However, the information we are required to file with or furnish to the SEC will be less extensive and less timely compared to that required to be filed with the SEC by U.S. domestic issuers.
We may be classified as a passive foreign investment company for U.S. federal income tax purposes, which could result in adverse U.S. federal income tax consequences to U.S. Holders of our ADSs or common shares.
Under U.S. federal income tax law, we will be classified as a PFIC for any taxable year if either (i) at least 75% of our gross income for the taxable year is passive income or (ii) at least 50% of the value of our assets (generally determined on the basis of a quarterly average) is attributable to assets that produce or are held for the production of passive income (the asset test). Although the law in this regard is unclear, we treat the VIEs and their respective subsidiaries and schools as being owned by us for U.S. federal income tax purposes, not only because we control their management decisions but also because we are entitled to substantially all of the economic benefits associated with these entities, and, as a result, we consolidate their operating results in our consolidated U.S. GAAP financial statements. If it were determined, however, that we are not the owner of the VIEs and their respective subsidiaries for U.S. federal income tax purposes, we would likely be treated as a PFIC for our current and any subsequent taxable year.
Assuming that we are the owner of the VIEs and their respective subsidiaries for U.S. federal income tax purposes, and based on our income and assets and the market price of our ADSs, we do not believe that we were a PFIC for the taxable year ended February 28, 2022. However, no assurance can be given on whether we may be or become a PFIC in the current taxable year or the foreseeable future because the determination of whether we will be or become a PFIC is a fact-intensive inquiry made on an annual basis that depends, in part, on the composition of our income and assets. Fluctuations in the market price of our ADSs may cause us to become a PFIC for the current or subsequent taxable years because the value of assets for the purpose of the asset test may be determined by reference to the market price of our ADSs from time to time (which may be volatile). In particular, the recent decline in the market price of our ADSs significantly increased our risk of becoming a PFIC. The composition of our income and assets may also be affected by how, and how quickly, we use our liquid assets. Under circumstances where our revenue from activities that produce passive income significantly increase relative to our revenue from activities that produce non-passive income, or where we determine not to deploy significant amounts of cash or other passive assets for active purposes, our risk of becoming classified as a PFIC may substantially increase.
56
If we were to be or become classified as a PFIC, a U.S. Holder (as defined in “Item 10. Additional Information—E. Taxation—U.S. Federal Income Tax Considerations—General”) may be subject to reporting requirements and may incur significantly increased U.S. federal income tax on gain recognized on the sale or other disposition of the ADSs or common shares and on the receipt of distributions on the ADSs or common shares to the extent such gain or distribution is treated as an “excess distribution” under the U.S. federal income tax rules. Further, if we were a PFIC for any year during which a U.S. Holder held our ADSs or common shares, we generally would continue to be treated as a PFIC for all succeeding years during which such U.S. Holder held our ADSs or common shares. You are urged to consult your tax advisor concerning the U.S. federal income tax consequences of holding and disposing of ADSs or common shares if we are or become classified as a PFIC. See “Item 10. Additional Information—E. Taxation—U.S. Federal Income Tax Considerations—PFIC Considerations” and “Item 10. Additional Information—E. Taxation—U.S. Federal Income Tax Considerations—PFIC Rules.”
Item 4. Information on the Company
A. History and Development of the Company
We started our operation in 2005 with the establishment of Xueersi Education, a domestic company in China. We then incorporated TAL Education Group to become our offshore holding company under the laws of the Cayman Islands on January 10, 2008, in order to facilitate foreign investment in our company. TAL Education Group established TAL Holdings Limited in Hong Kong in March 2008 as our intermediary holding company.
In August 2013, we changed the name of TAL Education Technology (Beijing) Co., Ltd. to Beijing Century TAL Education Technology Co., Ltd. In addition, we changed our umbrella brand from “Xueersi” to “Haoweilai.”
We have made certain other principal expansion of our service offerings:
| ● | in January 2016, we completed the acquisition of Firstleap Education, a provider of small-class tutoring services in English to young learners in China; |
| ● | in February 2016, we acquired majority equity interest of Beijing Yinghe Youshi Technology Co., Ltd., or Yinghe Youshi, which primarily provides online preparation services of English tests for study-abroad purposes, and purchased all its remaining noncontrolling interest in 2017; |
| ● | in July 2016, we acquired majority interest in Beijing Shunshun Bida Information Consulting Co., Ltd., or Shunshun Bida, which primarily engages in providing professional counseling services to students who desire to study abroad; |
| ● | in August 2016, we acquired majority equity interest in Shanghai Yaya Information Technology Co., Ltd., or Shanghai Yaya, which primarily operates an online platform focusing on children, babies and maternity market; in 2019, we acquired the remaining minority interest in steps; and |
| ● | in fiscal year 2019, we obtained control of Shanghai Xiaoxin Information and Technology Co., Ltd., a previously minority-owned investee. This investee is mainly engaged in the development of communication tools connecting teachers and students. |
We have also made certain material investments in other businesses that complement our existing business, including the following in recent years:
| ● | in January 2014, we made a minority equity investment in BabyTree Inc., an online parenting community and an online retailer of products for children, baby and maternity wear in China; |
| ● | since April 2015, we have entered into a series of transactions to invest for minority equity interest in Changing Education Inc., which operates a customer-to-customer mobile tutoring platform and provides tutoring services in China; |
| ● | in August 2016 and 2019, we completed two minority equity investment transactions in Shanghai Zhengda Ximalaya Technology Company Limited, an online audio platform; and |
57
| ● | in December 2018, we invested in minority equity interest in Xiamen Meiyou Information and Technology Co., Ltd, an internet company focusing on providing services to female clients. |
Prior to December 2021, we mainly offered comprehensive tutoring services to K-12 students covering core academic subjects as well as learning products, contents, technologies, services and other learning resources for learners and customers. In response to regulatory developments, we ceased offering K9 Academic AST Services in mainland China as of December 31, 2021.
For more information on our acquisitions and investments, see Note 3 “Business Acquisitions,” Note 10 “Long-term investments” and Note 15 “Fair Value” to the consolidated financial statements.
For information on our capital expenditures, see “Item 5. Operating and Financial Review and Prospects—B. Liquidity and Capital Resources—Material Cash Requirements.”
In October 2010, we completed an initial public offering of 13,800,000 ADSs. On October 20, 2010, we listed our ADSs on the New York Stock Exchange under the symbol “XRS” and changed the symbol to “TAL” effective from December 1, 2016.
In May 2014, we issued $230 million in aggregate principal amount of 2.50% convertible notes due 2019. The notes matured on May 15, 2019.
In January 2018, we issued certain numbers of Class A common shares to a long-term equity investment firm for a total proceed of approximately US$500 million.
In February 2019, we issued certain numbers of Class A common shares to a long-term equity investment firm for a total proceed of approximately US$500 million.
In November 2020, we issued certain numbers of Class A common shares to a global growth investment firm for a total proceed of approximately US$1.5 billion.
In January 2021, we issued certain numbers of Class A common shares for a total proceed of approximately US$1.0 billion and convertible notes for a total proceed of approximately US$2.3 billion to a group of investors. The notes were repurchased in full in October 2021.
Our principal executive offices are located at 5/F, Tower B, Heying Center, Xiaoying West Street, Haidian District, Beijing 100085, People’s Republic of China. Our telephone number at this address is +86 (10) 5292 6658. Our registered office in the Cayman Islands is located at Maples Corporate Services Limited, PO Box 309, Ugland House, Grand Cayman, KY1-1104, Cayman Islands. As of February 28, 2022, we had branch offices in 41 cities in China and four branch offices in other countries.
B. Business Overview
TAL Education Group is a smart learning solutions provider in China. The acronym “TAL” stands for “Tomorrow Advancing Life,” which reflects our vision to promote top learning opportunities for learners through both high-quality teaching and content, as well as leading edge application of technology in the learning experience. Since our inception in 2005, we have witnessed tremendous developments in China’s learning industry and continued to upgrade our business strategies to capture the new opportunities brought by technology advancement and evolving learning needs. Our widely trusted brand through word-of-mouth referrals and proven capabilities forge us valuable fortune to compete in the evolving learning industry.
Our businesses started in 2005 by launching tutoring services mainly for the K-12 age groups in China, and began to explore online learning services afterwards, with the mission to provide engaging and effective learning experiences regardless of the learners’ geographic location or socio-economic background. We further expanded our offerings by introducing enrichment learning products, launching enterprise product suites and entering overseas markets in the recent years. In compliance with regulatory policies promulgated in 2021, we ceased offering the K9 Academic AST Services in mainland China at the end of 2021. We have since realigned our business focus towards enrichment learning, learning technology solutions and content solutions to capture evolving customer needs. We have continued to integrate technology with learning, promote industry innovation, and lead industry development form our inception. We are always full of the passion for empowering learners, teachers and learning institutions and keeping a keen prospective for the evolving and developing industry.
58
Our Offerings
Powered by our technology capabilities, we are committed to maximizing a learner’s potential by providing access to an engaging learning experience with efficacy and convenience, regardless of his or her geographic location or socio-economic background. We have crafted a wide variety of learning products and services to address learners’ evolving needs in well-rounded development to excel in a global environment. We also offer learning technology solutions and content solutions empowering teachers and educational institutions.
Learning Services
We are currently offering, and evaluating, a broad range of learning programs that are aligned with our mission, core competencies, and learner demand. We deliver our learning services primarily through small classes, personalized premium services and online course offerings.
We launched our enrichment learning programs in recent years, such as Science and Creativity, Coding and Programing, and Humanities and Aesthetics. Equipped with our robust content development and technology capabilities, we are devoted to creating immersive, engaging, and holistic learning experiences to learners. We have designed and implemented a leveled learning program for learners of different ages and differed interests. In addition to the enrichment learning programs, we are continually providing academic tutoring services under the guidance from local government authorities in various provinces, municipalities and countries. Historically, we offered K9 Academic AST Services in mainland China, which was ceased at the end of 2021 in compliance with regulatory policies promulgated in 2021. The revenues from offering K9 Academic AST Services accounted for a substantial majority of our total revenues in the fiscal year 2021 and 2022.
Our primary enrichment learning offerings currently include following programs:
Science and Creativity guides learners through observation, analysis and application of various scientific phenomena and theories. The program is designed to develop learners’ scientific curiosity and problem-solving capabilities.
Coding and Programing covers a broad range of computer-science related topics, including programing literacy, software development, algorithms and others. The program is designed to advance learners’ technological fluency and critical thinking skills.
Humanities and Aesthetics provides comprehensive learning at the intersection of history, art and literature. The program is designed to cultivate learners’ cultural and aesthetic literacy.
Our average student enrollments of normal priced long-term course per quarter for learning services decreased by 17.5% from approximately 4.7 million in the fiscal year ended February 28, 2021 to approximately 3.9 million in the fiscal year ended February 28, 2022.
Learning Technology Solutions
We are a pioneer in providing full-stack learning technology solutions empowering other industry players including teachers and educational institutions. Driven by real-world needs and pain points faced by these players, we have created, developed and launched a broad array of learning technology solutions customized for various close-loop learning scenarios encompassing teaching, learning and content development.
Teaching: GodEye Classroom Quality Evaluation Solution (GodEye)
In the past, teachers had to practice repeatedly in an empty classroom to prepare for classes and improve teaching proficiency, which was time-consuming and ineffective. To address this pain point, we have developed GodEye based on our AI technology capabilities to help teachers and third-party learning institutions deliver best-in-class classroom experiences.
GodEye is able to collect and analyze data on teachers’ class delivery and detect abnormal or improper behaviors or language. Based on our self-developed algorithms, GodEye can generate evaluation reports for teachers by analyzing, among other indicators, their interactions with learners, the examples they illustrate with, and their behaviors during the class and provide corresponding guidance for them to continuously improve their teaching ability.
59
Learning: Intelligent Classroom Solutions
We apply a tech-enabled, dual-teacher intelligent classroom solution to online classes and provide such solution for customers.
We have invested significantly in our technology capabilities and developed our unique intelligent classroom solutions featuring an AI-enabled virtual assistant teacher, or AI assistant teacher. AI assistant teachers play an in-depth, overarching role in supplementing instructors’ teaching efforts and closely guiding learners and parents with data-driven insights. Premised on our technology capabilities in computer vision, speech recognition and natural language processing, AI assistant teachers are capable of detecting and analyzing various sorts of data on learners’ behaviors and reaction, and then automatically generating real-time feedback during classes to encourage better performance and more active interaction. AI assistant teachers can also make data-driven, intelligent and personalized recommendations for specific courseware, exercises, and study plan that cater to an individual learner’s different and evolving needs. Furthermore, AI assistant teachers can provide parents highly contextualized and detailed evaluation of their children’s performance and provide personalized consultation accordingly throughout the service offering.
Content: Intelligent Class Content Development System
With almost two decades of learning service and content development experience, we have developed a one-stop SaaS-based, learning-centric cloud platform. The platform is capable of developing and distributing diverse learning content in both paper and digital formats.
Deploying our Optical Character Recognition (OCR), Text-to-Speech (TTS) and other AI technologies, the system allows teachers to efficiently create and produce courseware and lecture handouts. The system provides various cloud-based, easy-to-use tools for teachers, so that they can prepare for classes anywhere with seamless and secured access to our rich content library. It also features modules for handwriting, video or animation clips and other interactive features.
Content Solutions
We are a leading content developer and distributor with a rich library of diverse learning content in both paper and digital format. Equipped with robust content development capabilities and actionable insights into the learning needs of young learners, we have been continually developing and launching content solution offerings of different categories. The content materials themselves are either created in-house leveraging the broad content library we accumulated over the course of the company history, or acquired or licensed from domestic and global partners. These digital integrated, highly interactive learning contents enable our learner to self-study or simply to read casually.
| ● | Paper-back content. We offer a wide range of supplemental learning materials and have launched series of leveled reading materials to facilitate learning for learners of different ages groups. The reading materials is designed to be suitable for self-learning with their varied interests and language proficiency level. |
| ● | Digital Content. Other than traditional paper booklets, we are committed to building digital content that is more on-demand, easier to access, and more engaging. We have developed and introduced tech-enabled digital content including, among others, audio picture books, audible e-books and mobile apps, to facilitate a holistic and immersive learning experience. |
Technology, Research and Development
Our Technology Capabilities
We are committed to maximizing a learner’s potential by providing access to engaging and effective learning solutions, regardless of geographic location or socio-economic background, which integrate a full stack of cutting-edge technology initiatives, including Optical Character Recognition, computer vision, Automatic Speech Recognition, Natural Language Processing and streaming capability.
60
Our Technology Infrastructure
We have built a reliable and stable network infrastructure to ensure high availability and a low risk of downtime. We currently utilize third-party clouds in China to host our network infrastructure, renting public servers and bandwidth. We focus on maintaining and enhancing the reliability, stability and scalability of our technology infrastructure. Our technology infrastructure enables us to handle large-volume, cloud-based classes at peak periods while maintaining processing speed and quality consistency.
Research and Development
We have a dedicated in-house research and development team who are engaged in the research and development of our foundational technologies, the application of such technologies in the learning solutions sector and the research, development and design of learning services and content solutions that we offer.
Competition
The learning solutions market in China is rapidly evolving, highly fragmented and competitive. We face competition in each type of products and services we offer and each geographic market in which we operate. For example, we mainly face competition from other existing major players in the learning solutions market who also provide comprehensive learning services, learning technology solutions and learning content products. There may be new entrants emerging, in each of our business lines, and these market players compete to attract, engage and retain learners and their parents.
Entry barriers and key competitive factors in our business include the following:
| ● | brand recognition and reputation; |
| ● | learning-centric technology capabilities; |
| ● | learning content development capabilities; |
| ● | overall learner and user experience; |
| ● | price-to-value; |
| ● | type and quality of products and services offered; and |
| ● | offering spectrum to fulfill different demands. |
As we introduce new services similar to ones in the current market, or as other companies introduce new products to services, we may become subject to additional competition. We believe that we compete favorably with our competitors on the basis of the above factors. However, some of our competitors may have more resources than we do, and may be able to devote greater resources than we can to expand their business and market shares. See “Item 3. Key Information—D. Risk Factors—Risks Related to Our Business and Industry—We face significant competition, and if we fail to compete effectively, we may lose our market share or fail to gain additional market share, and our profitability may be adversely affected.”
Branding and Marketing
We recruit learners customers primarily through word-of-mouth referrals. Our reputation and brand have also greatly facilitated our learner recruitment and enterprise-customer acquisition. Moreover, we engage in a range of marketing activities to enhance our brand recognition among prospective learners and their parents, generate interest in our service offerings and further stimulate referrals. Our selling and marketing expenses as a percentage of net revenues was 26.1%, 37.4% and 25.5% for the fiscal years ended February 28/29, 2020, 2021 and 2022, respectively.
61
Referrals
We believe a great contributor to our success has been word-of-mouth referrals by our learners and their parents who share their learning experiences with others. Our customer acquisition through word-of-mouth referrals has enjoyed a strong network effect with the rapid growth in our learner base, and benefits from our reputation and brand.
Online Platform
Our online and mobile platform is an important component of our marketing and branding efforts. It also facilitates direct and frequent communications with and among our prospective learners as well as our existing learners and parents, supporting our overall sales and marketing efforts.
Data Privacy and Security
We are committed to protecting data privacy and security. We have internal rules and policies on data collection, processing and usage, as well as protocols, systems and technologies in place to ensure the confidentiality and integrity of our data. Users must acknowledge the terms and conditions of the user agreement before using our products, under which they consent to our collection, use and disclosure of their data in compliance with applicable laws and regulations.
We are subject to PRC laws and regulations governing the collection, storing, sharing, using, processing, disclosure and protection of personal information and other data and the relevant risks and uncertainties. See “Item 3. Key Information—D. Risk Factors—Risks Related to Doing Business in China—Our business is subject to various evolving PRC laws and regulations regarding data privacy and cybersecurity. Failure of cybersecurity and data privacy concerns could subject us to penalties, damage our reputation and brand, and harm our business and results of operations.”
Intellectual Property
Our brands, trademarks, service marks, copyrights, patents and other intellectual property rights distinguish and protect our course offerings and services from infringement, and contribute to our competitive advantages in the after-school tutoring service sector in China. As of February 28, 2022, our intellectual property rights include the following:
| ● | Trademark registrations for our brands and logos in China and Hong Kong; |
| ● | Domain names, including our key domain names www.xueersi.com ,www.speiyou.com and www.jzb.com; |
| ● | copyrights to substantially all of the course contents we developed in house, including all of our online courses; |
| ● | copyright registration certificates for software programs developed by us relating to different aspects of our operations; and |
| ● | patents granted in China relating to interactive and technology-driven teaching and learning in our classes, as well as user interface on various platforms. |
To protect our brand and other intellectual property, we rely on a combination of trademarks, copyrights, patents, domain names, know-how and trade secret laws as well as confidentiality agreements with our employees, contractors and others. We cannot be certain that our efforts to protect our intellectual property rights will be adequate or that third parties will not infringe or misappropriate these rights. See “Item 3. Key Information—D. Risk Factors—Risks Related to Our Business and Industry—If we fail to protect our intellectual property rights, our brand and business may suffer.”
Insurance
We have purchased limited liability insurance covering our learning centers and service centers. We consider our insurance coverage to be in line with that of other learning service providers of a similar size in China.
62
PRC Regulation
This section summarizes the principal PRC regulations relating to our businesses.
We operate our business in China under a legal regime consisting of the National People’s Congress, which is the country’s highest legislative body, the State Council, which is the highest authority of the executive branch of the PRC central government, and several ministries and agencies under its authority, including the MoE, State General Administration of Press, Publication, Radio, Film and Television, or the SAPPRFT (currently known as the National Press and Publication Administration and National Radio and Television Administration), the MIIT, the SAIC (currently known as the State Administration for Market Regulation of the PRC, or the SAMR), the Ministry of Civil Affairs and their respective local offices.
Regulations on Private Education
The principal laws and regulations governing private education in China consist of the PRC Education Law, the Private Education Law and Implementation Rules, and the Regulations on PRC-Foreign Cooperation in Operating Schools. Below is a summary of relevant provisions of these regulations.
PRC Education Law
The National People’s Congress enacted the PRC Education Law, the most recent amendment of which was effective on April 30, 2021. The PRC Education Law sets forth provisions relating to the fundamental education systems of China, including a school system of preschool education, primary education, secondary education (including middle and high schools) and higher education, a system of nine-year compulsory education and a system of education certificates. The PRC Education Law stipulates that the government formulates plans for the development of education, and establishes and operates schools and other institutions of education. Under the PRC Education Law, enterprises, social organizations and individuals are in principle encouraged to operate schools and other types of educational organizations in accordance with PRC laws and regulations. The amendment of the PRC Education Law on December 27, 2015, which became effective on June 1, 2016, abolished the provision that prohibits any organization or individual from establishing or operating a school or any other education institution for profit-making purposes. Nevertheless, schools and other education institutions sponsored wholly or partially by government financial funds and donated assets remain prohibited from being established as for-profit organizations.
The Private Education Law and the Implementation Rules for the Private Education Law
The principal laws and regulations governing the private education industry in China are the Private Education Law and the Implementation Rules for the Private Education Law, or collectively, the Private Education Law and Implementation Rules. The Private Education Law was promulgated by the Standing Committee of the National People’s Congress in 2002, and its material amendments were effective in 2013 and 2017. Under the Private Education Law and Implementation Rules, “private schools” are defined as schools established by non-governmental organizations or individuals using non-government funds. In addition, under the Private Education Law and Implementation Rules, private schools providing certifications, pre-school education, self-study aid and other academic education are subject to approval by the education authorities, while private schools engaging in occupational qualification training and occupational skill training are subject to approval by the authorities in charge of labor and social welfare. A duly approved private school will be granted a Permit for Operating a Private School, and shall be registered in accordance with relevant laws and regulations.
Under the Private Education Law and Implementation Rules, private schools have the same status as public schools, though private schools are prohibited from providing military, police, political and other kinds of education that are of a special nature. Government-run schools that provide compulsory education are not permitted to be converted into private schools. In addition, under the Private Education Law and Implementation Rules, operation of a private school is highly regulated. For example, a private school shall establish an executive council, a board of directors or any other form of decision-making body and such a decision-making body shall meet at least once a year. Teachers employed by a private school shall have the qualifications specified for teachers and meet the conditions provided for in the Teachers Law of the PRC, or the Teachers Law, and the other relevant laws and regulations, and there shall be a definite number of full-time teachers in a private school.
Before September 1, 2017, the date the Amended Private Education Law became effective, private education is treated as a public welfare undertaking in all aspects. Nonetheless, investors of a private school may choose to require “reasonable returns” from
63
the annual net balance of the school net of costs, donations received, government subsidies, if any, or the reserved development fund and other expenses as required by the regulations. Private schools fell into three categories, including private schools established with donated funds, private schools that require reasonable returns and private schools that do not require reasonable returns.
Every private school was required to allocate a certain amount to its development fund for the construction or maintenance of school facilities or procurement or upgrade of educational equipment. In the case of a private school that required reasonable returns, this amount shall be no less than 25% of the annual net income of the school, while in the case of a private school that does not require reasonable returns, this amount shall be equal to no less than 25% of the annual increase in the net assets of the school, if any. Private schools that did not require reasonable returns shall be entitled to the same preferential tax treatment as public schools, while the preferential tax treatment policies applicable to private schools requiring reasonable returns shall be formulated by the finance authority, taxation authority and other authorities under the State Council. To date, however, no regulations had been promulgated by the relevant authorities in this regard.
On November 7, 2016 the Standing Committee of the National People’s Congress promulgated the Amended Private Education Law, which took effect on September 1, 2017.
Under the Amended Private Education Law, the term “reasonable return” is no longer used, and sponsors of private school may choose to establish non-profit or for-profit private schools at their own discretion. Nevertheless, school sponsors are not allowed to establish for-profit private schools that are engaged in compulsory education according to the Amended Private Education Law.
The Amended Private Education Law further establishes a new classification system for private schools on whether they are established and operated for profit-making purposes. Key features of this system include the following:
| ● | sponsors of for-profit private schools are entitled to retain the profits and proceeds from the schools and the operation surplus may be allocated to the sponsors pursuant to the PRC Company Law and other relevant laws and regulations, whereas sponsors of non-profit private schools are not entitled to the distribution of profits or proceeds from the non-profit schools and all operation surplus of non-profit schools shall be used for the operation of the schools, except that sponsors of private schools established before November 7, 2016 and registered as non-profit private schools, are allowed to obtain compensation or reward after the liquidation of such schools based on their investment to the schools, the reasonable returned they had obtained from the schools and the effectiveness of their operation of the school; |
| ● | for-profit private schools are entitled to set their own tuition and other miscellaneous fees without seeking prior approval from or reporting to the relevant government authorities. whereas the collection of fees by non-profit private schools shall be regulated by the provincial, autonomous regional or municipal governments; |
| ● | private schools (for-profit and non-profit alike) may enjoy preferential tax treatments; non-profit private schools will be entitled to the same tax benefits as public schools whereas taxation policies for for-profit private schools are still unclear as more specific provisions are yet to be introduced; |
| ● | for construction or expansion of the school, non-profit schools may acquire the required land use rights in the form of allocation by the government as a preferential treatment, whereas for-profit private schools shall acquire the required land use rights by purchasing them from the government; |
| ● | the remaining assets of non-profit private schools after liquidation shall continue to be used for the operation of non-profit schools, whereas the remaining assets of for-profit private schools shall be distributed to the sponsors in accordance with the PRC Company Law; and |
| ● | governments at or above the prefecture level may support private schools (for-profit and non-profit alike) by subscribing to their services, providing student loans and scholarships, and leasing or transferring unused state assets to the schools, and the governments may further support non-profit private schools in the form of government subsidies, bonus funds and incentives for donation. |
64
On December 29, 2016, the State Council issued the Several Opinions of the State Council on Encouraging the Operation of Education by Social Forces and Promoting the Healthy Development of Private Education, which requires to ease the access to the operation of private schools and encourages social forces to enter the education industry. The opinions also provide that each level of the government shall increase their support to the private schools in terms of financial investment, financial support, autonomy policies, preferential tax treatments, land policies, fee policies, autonomy operation, protection of the rights of teachers and students etc. Further, the opinions require each level of the government to improve local policies on government support to for-profit and non-profit private schools by such means as preferential tax treatments.
On December 30, 2016, the MoE, Ministry of Civil Affairs, the SAIC, the Ministry of Human Resources and Social Welfare and the State Commission Office of Public Sectors Reform jointly issued the Implementation Rules on the Classification Registration of Private Schools to reflect the new classification system for private schools as set out in the Amended Private Education Law. Generally, if a private school established before promulgation of the Amended Private Education Law chooses to register as a non-profit school, it shall amend its articles of association, continue its operation and complete the new registration process. If such private school chooses to register as a for-profit school, it shall conduct a financial liquidation process, have the property rights of its assets such as lands, school buildings and net balance authenticated by relevant government authorities, pay up relevant taxes, apply for a new Permit for Operating a Private School, re-register as for-profit schools and continue its operation. Specific provisions regarding the above registration process shall be introduced by governments at the provincial level.
On December 30, 2016, the MoE, the SAIC and the Ministry of Human Resources and Social Welfare jointly issued the Implementation Rules on the Supervision and Administration of For-profit Private Schools, pursuant to which the establishment, division, merger and other material changes of a for-profit private school shall first be approved by the education authorities or the authorities in charge of labor and social welfare, and then be registered with the competent branch of the SAIC.
As of the date of this report, certain local governments, for example, Beijing, Shanghai, Guangdong Province, Jiangsu Province, Chengdu (a city of Sichuan Province) have promulgated regulations relating to the registration and administration of for-profit and non-profit after-school tutoring institutions, among which, some local governments, such as Beijing, Shanghai, Hubei, Hebei, Anhui, Yunnan and Zhejiang require the existing private schools to register either as for-profit or non-profit schools within a specific time period and certain local governments, for example, Beijing, Tianjin, Shanghai, Zhejiang Province, Hainan Province, Ningxia Province, have promulgated specific measures for registration of pre-existing private schools.
Further, the State Council published the amendment to the Implementation Rules for the Private Education Law on April 7, 2021, or Amended Implementation Rules which became effective on September 1, 2021. The Amended Implementation Rules stipulates that a private school using internet technology to provide online educational courses shall obtain a Permit for Operating a Private School, as well as the internet operating permit. Further, non-profit private schools shall use the bank account filed with relevant government authority to collect fees and make payments to conduct business operations. Relevant government authorities shall enhance the supervision on the agreements entered into between non-profit private schools and its related party and shall review such transaction on an annual basis.
Regulations on PRC-Foreign Cooperation in Operating Schools
PRC-foreign cooperation in operating schools or training courses is specifically governed by the Regulations on PRC-Foreign Cooperation in Operating Schools, promulgated by the State Council in accordance with the PRC Education Law, the Occupational Education Law and Private Education Law, and the Implementation Rules for the Regulations on PRC-Foreign Cooperation in Operating Schools.
The Regulations on PRC-Foreign Cooperation in Operating Schools and its implementation rules encourage substantive cooperation between overseas educational organizations with relevant qualifications and experience in providing high-quality education and PRC educational organizations to jointly operate various types of schools in China. Cooperation in the areas of higher education and occupational education is especially encouraged. PRC-foreign cooperative schools are not permitted, however, to engage in compulsory education or military, police, political and other kinds of education that are of a special nature in China.
Permits for schools jointly operated by PRC and foreign entities shall be obtained from the relevant education authorities or the authorities that regulate labor and social welfare in China.
65
Regulations on After-school Tutoring Institutions and Online Education
On August 6, 2018, the General Office of the State Council issued the State Council Circular 80 which provided various guidance on regulating the after-school tutoring market for primary and secondary school students, including, among others, the operation standards that after-school tutoring institutions should follow, the requirements and approvals necessary for opening new after-school tutoring institutions, the guidance for daily operation of after-school tutoring institutions, and the regulatory supervision scheme for after-school tutoring institutions.
The State Council Circular 80 set out the operation standards of after-school tutoring institutions, including but not limited to the requirements for the Permit for Operating a Private School, the size of training areas, the teachers’ qualifications, insurance, fire safety, environmental protection, and health and food safety. The State Council Circular 80 also provide guidance on the daily operation of after-school tutoring institutions, including but not limited to the content of the courses, the time of the courses, the methods of training, the method of receiving training service fee, the State Council Circular 80 prohibit intensive exam-oriented training, advanced training that does not follow formal school curricula, and any arrangement that correlates students’ examination performance in after-school tutoring institutions to admission into primary and secondary schools. Moreover, the State Council Circular 80 set out the general regulatory supervision scheme by education administration authorities.
The MoE, jointly with certain other PRC government authorities, promulgated the Implementation Opinions on Regulating Online After-School Tutoring, or the Online After-School Tutoring Opinions, effective on July 12, 2019. The Online After-School Tutoring Opinions are intended to regulate academic after-school tutoring involving internet technology provided to students in primary and secondary schools. Among other things, the Online After-School Tutoring Opinions requires that online after-school training institutions shall file with the competent provincial education regulatory authorities before October 31, 2019 and that such education regulatory authorities shall, jointly with other provincial government authorities, review such filings and the qualification of the online after-school training institutions submitting such filings.
Moreover, the MoE, jointly with certain other PRC government authorities, issued the Opinions on Guiding and Regulating the Orderly and Healthy Development of Educational Mobile Apps on August 10, 2019, or the Opinions on Educational Apps, which requires, among others, mobile Apps that provide services for school teaching and management, student learning and student life, or home-school interactions, with school faculty, students or parents as the main users, and with education or learning as the main application scenarios (the “Educational Apps”), be filed with competent provincial regulatory authorities for education. The Opinions on Educational Apps also requires, among others, that: (i) before filing, the Educational App’s provider obtain the ICP license or complete the ICP filing and obtain the certificate and the grade evaluation report for graded protection of cybersecurity; (ii) Educational Apps whose main users are under the age of 18 limit the use time, specify the range of suitable ages, and strictly monitor their content; (iii) before an Educational App is introduced as a mandatory app to students, such Educational App be approved by the applicable school through its collective decision-making process and be filed with the competent education authority; and (iv) Educational Apps adopted by education authorities and schools as their uniformly used teaching or management tools not charge the students or parents any fee, and not offer any commercial advertisements or games. On November 11, 2019, the General Office of MoE promulgate the Administrative Measures for the Filing of Educational Apps, which further provided the detailed implementation rules with respect to such filing requirements under the Opinions on Educational Apps.
On April 21, 2020, the Ministry of Human Resources and Social Welfare and other government authorities jointly promulgated the Notice of Implementing the Phased Measures of “Taking Certificate after Starting Career” for Certain Occupations under COVID-19, pursuant to which all college graduates who are eligible for the teacher qualification examination and meet the requirements of teacher qualification regarding ideological and political criteria, language skills and physical conditions are allowed to start to engage in the related work of education before obtaining the teacher qualification licenses. The teacher qualification licenses would not be a mandatory precondition for college graduates if they were hired prior to December 31, 2020.
On May 6, 2020, the General Office of the MoE promulgated the Notice on the Negative List of Advanced Trainings that Do Not Follow the Formal School Curricula of Six Compulsory Education Subjects (for Trial Implementation), which, in accordance with the State Council Circular 80, prohibits after-school tutoring institutions from providing advanced training that does not follow the formal school curricula to the students in primary school and secondary school, and sets forth the typical activities that shall be regarded as advanced training in the subjects of Chinese, mathematics, English, physics, chemistry and biology.
On June 10, 2020, the General Office of MoE and the General Office of State Administration for Market Regulation promulgated the Notice on Issuing the Form of Service Contract for After-school Training Provided to Primary and Secondary School
66
Students and amended on September 27, 2021, which requires the local competent regulatory authorities to guide the relevant parties to use the form of service contract for after-school training activities provided to primary and secondary school students. The form of service contract covers the obligations and rights of parties involved in the after-school training, including detailed provisions on training fees, refund arrangement and default liabilities.
On August 17, 2020, the MoE and certain other PRC government authorities jointly promulgated the Opinion on Further Strengthening and Regulating the Management of Educational Fees, or the Education Fees Opinions, pursuant to which all fees collected by private schools shall be paid into the school’s bank account filed with the education authority, be unified managed, and mainly used for educational and teaching activities, improving the operational conditions, of teachers’ and staffs’ medical treatment and allocating development fund according to relevant laws and regulations. The fee level of for-profit private schools is open for market adjustment and can be determined by for-profit private schools at their own discretion, while the fee-collecting regulatory policies for non-profit private schools shall be formulated by the provincial governments. The Education Fees Opinions further clarify that private schools established prior to November 7, 2016 shall be regulated in the same way as non-profit private schools in terms of fee-collecting policies until the completion of the classification registration procedures. Besides, the Education Fees Opinions propose to explore a special audit system for school education fees, in particular for non-profit private schools. The Education Fees Opinions underline that sponsors of non-profit private schools shall not obtain proceeds from schools’ operating profits, distribute the operating surplus or residual assets, or transfer operating profits through related-party transactions or related parties. On October 16, 2020, the General Office of the MoE and the General Office of the State Administration for Market Regulation of PRC jointly promulgated the Notice on the Centralized Rectification of After-school Tutoring Institutions’ Illegal Acts of Infringing Consumers’ Rights by Using Unfair Standard Terms. The Notice stipulates that local education and market regulation authorities shall increase the efforts for the investigation of after-school tutoring institutions’ illegal acts which infringes consumers’ rights by using unfair standard terms/ to exempt them from their own responsibility, increase consumers’ liability and exclude consumers’ legal rights.
The General Office of the MoE enacted the Notice of Strengthening the Management of Homework for Compulsory Education on April 8, 2021, which requires that the local governments shall take prohibition of leaving homework as an important part of the daily supervision on after-school training institutions in accordance with relevant regulations, and in order to avoid reducing the burden in schools but increasing the burden after-school, after-school training institutions shall not leave homework to primary and secondary school student.
The Law for Protection of Minors issued by The Standing Committee of the National People’s Congress on December 29, 2006 was recently amended on October 17, 2020 and took effect on June 1, 2021. According to the amended Law for Protection of Minors, kindergartens and after-school training agencies may not carry out primary school curriculum for the pre-school age minors, and online education products and services which are targeted at minors shall not include any links to online games or push any advertisements and other information irrelevant to teaching.
On July 24, 2021, the General Office of State Council and the General Office of Central Committee of the Communist Party of China jointly promulgated the Opinions on Further Alleviating the Burden of Homework and After-School Tutoring for Students in Compulsory Education, or the Alleviating Burden Opinion Regarding Compulsory Education, which provides that, among other things, (i) institutions providing after-school tutoring services on academic subjects in China, or Academic AST Institutions, need to be registered as non-profit institutions and foreign ownership in Academic AST Institutions is prohibited, including through contractual arrangements, and companies with existing foreign ownership need to rectify the situation; (ii) listing or raising capital from capital markets to invest in or acquiring Academic AST Institutions is prohibited and local government authorities shall no longer approve any new Academic AST Institutions; (iii) online Academic AST Institutions that have filed with the local education administration authorities shall be re-approved; and (iv) for non-academic tutoring, local authorities shall identify corresponding competent authorities for different tutoring categories, set forth standards and approve relevant non-academic tutoring institutions.
Moreover, the Alleviating Burden Opinion Regarding Compulsory Education specifies a series of operating requirements that after-school tutoring institutions must meet, including, among other things, (i) after-school tutoring institutions shall not provide tutoring services on academic subjects during national holidays, weekends and school breaks; (ii) for online tutoring, each session shall be no more than thirty minutes and the training shall end no later than 9:00 p.m.; (iii) no advertisements for after-school tutoring shall be published or broadcasted in the network platforms and billboards displayed in the mainstream media, new media, public place and residential areas; (iv) the provision of overseas education courses is strictly prohibited; (v) fees charged for academic subjects tutoring in compulsory education shall be included into government-guided price management, and excessive high fees and excessive profit-seeking behaviors will be suppressed; (vi) government authorities will implement risk management and control for the pre-collection of fees by after-school tutoring institutions with requirements such as setting up third-party custodians and risk reserves,
67
and strengthen supervision over loans regarding tutoring services; (vii) online tutoring for preschool-age children is prohibited, and offline academic subjects (including foreign language) tutoring services for preschool-age children is also strictly prohibited; and (viii) administration over academic tutoring services for high school students shall be implemented by reference to the relevant provisions of the Alleviating Burden Opinion Regarding Compulsory Education. On February 8, 2022, the MoE issued the 2022 Work Points of MoE, which specifies that administration over academic tutoring services for high school students shall be strictly implemented by reference to the relevant provisions of the Alleviating Burden Opinion Regarding Compulsory Education.
On July 28, 2021, the General Office of MoE promulgated the Notice on Further Clarifying the Scope of Academic Subjects and Non-Academic Subjects of After-School Tutoring in the Compulsory Education, which specifies that according to the national curriculum on compulsory education, when after-school institutions carry out tutoring, morality and rule of law, Chinese, history, geography, mathematics, foreign language (including English, Japanese, Russian), physics, chemistry and biology are classified as academic subjects, while sports (or sports and health), art (or music, art), and comprehensive practical activities (including information technology education, labor and technology education) are classified as non-academic subjects.
On August 25, 2021, the General Office of MoE issued the Administrative Measures for After-School Tutoring Materials for Primary and Secondary School Students (for Trial Implementation), which provide that, among others, (i) after-school tutoring materials for primary and secondary school students and staff preparing such tutoring materials shall meet certain requirements specified in such measures, which include, among others, tutoring materials shall follow the national curriculum standard and shall not provide contents in advance of the school curriculum; (ii) after-school tutoring institutions shall establish internal management system for the tutoring materials and the staff preparing such tutoring materials; (iii) after-school tutoring institutions shall conduct internal review of the tutoring materials and the local education administrations shall conduct external review of the tutoring materials; (iv) after-school tutoring institutions may only use tutoring materials that have been internally and externally reviewed or if the materials have been officially published; (v) after school tutoring institutions shall file with the relevant education administrations the tutoring materials and the staff preparing such materials; (vi) after-school tutoring institutions in violation of the measures will be subject to rectification and shall not use the relevant tutoring materials during the rectification period; if the after-school tutoring institution refuses to rectify within the time limit or if the violation is severe, its Permit for Operating a Private School may be revoked by the local education administration.
On September 7, 2021, the MoE, together with two other government authorities, issued a circular requiring all Academic AST Institutions to complete registration as non-profit by the end of 2021, and all Academic AST Institutions shall, before completing such registration, suspend enrollment of students and charging fees.
On September 9, 2021, the General Office of MoE and the General Office of the Ministry of Human Resources and Social Welfare jointly issued the Administrative Measures for Practitioners of the After-School Tutoring Institutions (for Trial Implementation), which set out a series of requirements for the after-school tutoring institutions with respect to their employed teachers, research staff and teaching assistants. After-school tutoring institutions in violation of such requirements will be subject to rectification. If an after-school tutoring institution violates the requirements several times or violates several requirements, such after-school tutoring institution is prohibited from enrollment of students and shall not conduct tutoring activities during the rectification period; and if the after-school tutoring institution refuses to rectify within the time limit or if the violation is severe, its Permit for Operating a Private School may be revoked by the local education administration.
On September 18, 2021, the General Office of MoE, together with five other government authorities, issued a circular requiring all online after-school tutoring institutions that have filed with the local education administration authorities providing tutoring services on academic subjects to obtain the Permit for Operating a Private School by the end of 2021, and all online after-school tutoring institutions shall, before obtain such permit, suspend enrollment of students and charging fees.
On October 21, 2021, the MOE jointly with certain other PRC government authorities, promulgated the Notice on Strengthening the Supervision of After-School Tutoring Institutions Pre-collection of Fees, which requires the pre-collection of fees by Academic AST Institutions and non-academic after school tutoring institutions shall be supervised. Local government will adopt bank custodians or risk reserves to control such risk with the consideration of local situation.
On November 8, 2021, the General Office of MoE promulgated the Identification Guidelines for Classification of After School Training Programs for Compulsory Education, which stipulates that the identification of academic after school training shall consider factors including training purpose, training content, training methods, valuation methods and others. Furthermore, the General Office of MoE issued the Notice on Investigation and Publishing of Providing Academic After School Training in Disguised
68
Methods Illegally, which prohibits the invisible or variant form of providing academic after school training in violation of relevant laws and regulations.
In March 2022, the MoE, National Development and Reform Commission, or NDRC and SAMR jointly issued the Notice on Regulating Non-Academic After School Training Institutions, which provide that, among others, (i) non-academic after school tutoring institutions shall have the corresponding qualifications and their staffs shall have the corresponding proofs for their profession; (ii) non-academic after school tutoring institutions shall ensure that training contents and training methods are suitable for the age, mental and physical characteristics and cognitive level of students; (iii) the training contents, training hours, charging items, charging standards and other information of non-academic after school tutoring institutions shall be made public and subject to public supervision; (iv) non-academic after school tutoring institutions shall use the form of service contract for after-school training activities provided to primary and secondary school students, strictly performing contractual obligations and regulating its charging behaviors; (v) non-academic after school tutoring institutions’ unfair competition by fictitious original prices, false discounts, false publicity, monopolistic behaviors and any form of price fraud are prohibited; (vi) the pre-collection of fees by non-academic after school tutoring institutions shall be deposited to the special account for fee collection and tuition fees shall not be collected in a lump sum, or in disguised form of recharging or measured cards for more than 60 classes or for a course length of more than three months; and (vii) non-academic after school tutoring institutions shall comply with requirements relating to premise, facilities and fire safety.
In addition, the Alleviating Burden Opinion Regarding Compulsory Education also requires that local governments shall clarify the competent authorities of non-academic after school tutoring institutions, by classifying sports, culture and art, science and technology and other non-academic subjects, formulate standards among different classification of non-academic tutoring and conduct strict examination before permitting.
As of the date of this annual report, certain local governments have promulgated rules that require non-academic tutoring service providers in areas such as art, music, physics, among others, to obtain private school operating permit, but for most of the places where we operate enrichment learning business, the local governments have not promulgated rules that require enrichment learning service providers to obtain private school operating permit or have not provided specific rules for application of private school operating permits regarding our enrichment learning services. As of the date of this annual report, only a few local governments have promulgated local rules or released draft rules for public comments very recently which require us to obtain private school operating permit for the provision of the enrichment learning services and comply with relevant implementation measures.
Regulations on Publishing and Distribution of Publications
The Administrative Regulations on Publication, promulgated by the State Council and most recently amended on November 29, 2020, apply to publication activities, i.e., the publishing, printing, copying, importation or distribution of publications, including books, newspapers, periodicals, audio and video products and electronic publications, each of which requires approval from the relevant publication administrative authorities. According to the Administrative Regulations on Publication, any entity engaging in the activities of publishing, printing, copying, importation or distribution of publications, shall obtain relevant permits of publishing, printing, copying, importation or distribution of publications. In addition, according to the effective Negative List, foreign investors are prohibited from engaging in the publishing business. Therefore, our subsidiaries and Consolidated Affiliated Entities are not permitted to engage in publishing business under these regulations. We have been cooperating with qualified PRC publishing companies to publish our self-developed books, to comply with the Administrative Regulations on Publication.
According to the Administrative Regulations on Publications Market issued by the General Administration of Press and Publication and MOFCOM, effective on June 1, 2016, any organization or individual engaged in wholesale or retail distribution of publications shall obtain a Permit for Operating Publications Business. Distribution of publications in China is regulated on different administrative levels. An entity engaged in wholesaling of publications shall obtain such permit from the provincial office of the General Administration of Press and Publication. An entity engaged in retail distribution of publications shall obtain such permit from the local office of the General Administration of Press and Publication. Foreign-invested enterprises are allowed to engage in the business of distribution of publications.
The SAPPRFT and the MIIT promulgated the Provisions on the Administration of Online Publishing Services, effective on March 10, 2016. The Provisions on the Administration of Online Publishing Services provides that the entity engaging in publication services through information network shall obtain Internet Publishing Service License from the SAPPRFT. “Online publishing services” refers to the provision of online publications to the public through information networks, and “online publications” refers to digital works with publishing features such as having been edited, produced or processed and are available to the public through
69
information networks, including: (i) written works, pictures, maps, games, cartoons, audio/video reading materials and other original digital works containing useful knowledge or ideas in the field of literature, art, science or other fields; (ii) digital works of which the content is identical to that of any published book, newspaper, periodical, audio/video product, electronic publication or the like; (iii) network literature databases or other digital works, derived from any of the aforesaid works by selection, arrangement, collection or other means; and (iv) other types of digital works as may be determined by the SAPPRFT. Foreign-invested enterprises are prohibited from engaging in the business of publication service through information network.
Regulations on Value-Added Telecommunications Services
Under the PRC Telecommunications Regulations, promulgated by the State Council and most recently amended in February 2016, a telecommunication services provider in China must obtain an operating license from the MIIT, or its provincial authorities. The PRC Telecommunications Regulations categorize all telecommunication services in China as either basic telecommunications business or value-added telecommunications business. Internet information services are value-added telecommunications business.
As a subsector of the value-added telecommunications business, internet information services are regulated by the Administrative Measures on Internet Information Services promulgated by the State Council on September 25, 2000 and most recently amended and effective on January 8, 2011, or the Internet Information Measures. The Internet Information Measures require that commercial internet content providers, or ICP providers, obtain a license for internet information services, or ICP license, from the appropriate telecommunications authorities in order to offer any commercial internet information services in China. ICP providers shall display their ICP license number in a conspicuous location on their home page. In addition, the Internet Information Measures also provide that ICP providers that operate in sensitive and strategic sectors, including news, publishing, education, health care, medicine and medical devices, must obtain additional approvals from the relevant authorities regulating those sectors as well. According to the Internet Information Measures, internet information service providers shall not produce, duplicate, publish or disseminate information which: (i) is against the fundamental principles set out in the PRC Constitution; (ii) endangers national security, divulges state secrets, subverts State power, or undermine the national unity; (iii) damages the State’s honor or interests; (iv) incite ethnic hatred and ethnic discrimination or undermine inter-ethnic unity; (v) undermines the PRC’s religious policy, advocates religious cults or feudal superstition; (vi) disseminates rumors to disrupt social order and undermine social stability; (vii) disseminates obscenity or pornography, advocates gambling, violence, murder and terrorism, or instigates others to commit crimes; (viii) humiliates or defames other persons or infringes the legitimate rights and interests of the others; or (ix) is otherwise prohibited by laws and administrative regulations.
In addition to the Telecommunications Regulations and the other regulations discussed above, the provision of commercial internet information services on mobile internet applications is regulated by the Administrative Provisions on Mobile Internet Applications Information Services, which was promulgated by Cyberspace Administration of China, or the CAC. The providers of mobile internet applications are subject to requirements under these provisions, including acquiring the qualifications and complying with other requirements provided by laws and regulations and being responsible for information security.
Regulation of Advertising and Promotion Services
The principal regulations governing advertising businesses in China are the PRC Advertising Law, which was promulgated by Standing Committee of the National People’s Congress on October 27, 1994, and was recently amended on April 29, 2021, and the Advertising Administrative Regulations promulgated by the State Council on October 26, 1987. These laws, rules and regulations require companies that engage in advertising activities to obtain a business license that explicitly includes advertising in the business scope from the SAIC or its local branches.
Applicable PRC advertising laws, rules and regulations contain certain prohibitions on the content of advertisements in China (including prohibitions on misleading content, superlative wording, socially destabilizing content or content involving obscenities, superstition, violence, discrimination or infringement of the public interest). Advertisements for anesthetic, psychotropic, toxic or radioactive drugs are prohibited, and the dissemination of advertisements of certain other products, such as tobacco, patented products, pharmaceuticals, medical instruments, agrochemicals, foodstuff, alcohol and cosmetics, are also subject to specific restrictions and requirements. Education and/or training advertisements shall not contain the following contents: (i) explicit or implicit guarantee for successful enrollment to a higher grade, passing of examination, obtaining of degree qualification or passing certificate, or the effect of education or training; (ii) explicit or implicit expression of participation by the relevant examination body or its personnel, personnel setting examination questions in the education or training; and (iii) recommendation and/or endorsement by scientific
70
research institutes, academic institutions, educational organizations, industry associations, professionals or beneficiaries using their name or image.
The Alleviating Burden Opinion Regarding Compulsory Education requires that no advertisements for after school tutoring shall be published or broadcasted in the network platforms and billboards displayed in the mainstream media, new media, public place and residential areas. Further, the SAMR jointly with other government authorities promulgated the Notice on the Control of Advertisements for After-school Tutoring on November 3, 2021 which specifies such requirements under the Alleviating Burden Opinion Regarding Compulsory Education applies to advertisements for both academic and non-academic tutoring, and relevant local authorities shall implement measures to achieve such requirements.
Advertisers, advertising operators and advertising distributors, which certain of the variable interest entities may be categorized as due to the businesses they engage in, are required by applicable PRC advertising laws, rules and regulations to ensure that the content of the advertisements they prepare or distribute are true and in compliance with applicable laws, rules and regulations. Violation of these laws, rules and regulations may result in penalties, including fines, confiscation of advertising income, orders to cease dissemination of the advertisements and orders to publish an advertisement correcting the misleading information. In circumstances involving serious violations, the SAIC or its local branches may revoke the violator’s business license or advertising business review approval. In addition, advertisers, advertising operators or advertising distributors may be subject to civil liability if they infringe the legal rights and interests of third parties, such as infringement of intellectual proprietary rights, unauthorized use of a name or portrait and defamation.
In addition, the Anti-Unfair Competition Law promulgated by the Standing Committee of the National People’s Congress, last amended on April 23, 2019, requires that business operators shall not make false or misleading commercial promotion for the performance, functions, quality, sales, user evaluation, accolades, among others, as to defraud or mislead customers.
Regulations on Broadcasting Audio-Video Programs through the Internet
The State Administration of Radio, Film and Television, or the SARFT (currently known as the National Press and Publication Administration) and the Ministry of Information Industry issued the Internet Audio-Video Program Measures on December 20, 2007 and as amended on August 28, 2015. Among other things, the Internet Audio-Video Program Measures stipulate that no entities or individuals may provide internet audio-video program services without a License for Disseminating Audio-Video Programs through Information Network issued by the SARFT or SAPPRFT (as applicable) or the relevant local branches or completing the relevant registration with the SARFT or SAPPRFT (as applicable) or the relevant local branches and only entities wholly owned or controlled by the PRC government may engage in the production, editing, integration or consolidation, and transmission to the public through the internet, of audio-video programs, and the provision of audio-video program uploading and transmission services. There are significant uncertainties relating to the interpretation and implementation of the Internet Audio-Video Program Measures, in particular, the scope of “Internet Audio-Video Programs.” However, the SARFT promulgated Audio-Visual Program Categories in 2010, which is updated on March 10, 2017, clarifying the scope of Internet Audio-Video Programs. According to the Audio-Visual Program Categories, there are four categories of internet audio-visual program service which in turn are divided into seventeen sub-categories. The third sub-category of the second category covers the making and broadcasting of certain specialized audio-visual programs concerning art, culture, technology, entertainment, finance, sports, and education.
Regulations on Television Program Production and Operation
Television program productions and distribution businesses are mainly regulated by the Administrative Regulations on Radio and Television, and the Administrative Regulations on the Production and Operation of Radio and Television Program. Pursuant to the Administrative Regulations on the Production and Operation of Radio and Television Program promulgated by the SARFT on July 19, 2004, and most recently amended on October 29, 2020, any entities that engage in the production of radio and television programs are required to apply for a License for the Production and Operation of Radio and Television Program. Entities with the Radio and Television Program Production and Operation License must conduct their operations strictly within the approved scope of production and operation.
71
Regulations on Protection of the Right of Dissemination through Information Networks
The Regulations on Protection of the Right of Dissemination through Information Networks, promulgated by the State Council on May 18, 2006 and amended on January 30, 2013, require that every organization or individual who disseminates a third party’s work, performance, audio or visual recording products to the public through information networks shall obtain permission from, and pay compensation to, the legitimate copyright owner of such products, unless otherwise provided under relevant laws and regulations. The legitimate copyright owner may take technical measures to protect his or her copyright and any organization or individual shall not intentionally jeopardize, destroy or otherwise assist others in jeopardizing such protective measures unless otherwise permitted under law. The regulations also provide that permission from and compensation to the copyright owner is not required in the case of limited dissemination to teaching or research staff for the purpose of school instruction or scientific research only.
Moreover, The Supreme Court of the PRC promulgated the Interpretation of Several Issues Concerning the Application of Laws for Civil Dispute Cases regarding Infringement upon Information Network Dissemination Rights, effective as of January 1, 2021, which stipulates that producing works, performance, audio and video products in the information network by means of uploading to a network server, setting up shared files or using file-sharing software etc., which enables the public to download, browse or obtain by other means at any desired time and location, shall constitute the infringement of information network dissemination rights.
The PRC Foreign Investment Law
On March 15, 2019, the National People’s Congress promulgated the Foreign Investment Law, which came into effect on January 1, 2020 and replaced the trio of existing laws regulating foreign investment in China, namely, the Sino-foreign Equity Joint Venture Enterprise Law, the Sino-foreign Cooperative Joint Venture Enterprise Law and the Wholly Foreign-invested Enterprise Law, together with their implementation rules and ancillary regulations. The existing foreign-invested enterprises established prior to the effective of the Foreign Investment Law may keep their corporate forms within five years. Pursuant to the Foreign Investment Law, “foreign investors” means natural person, enterprise, or other organization of a foreign country, “foreign-invested enterprises” (FIEs) means any enterprise established under PRC law that is wholly or partially invested by foreign investors and “foreign investment” means any foreign investor’s direct or indirect investment in mainland China, including: (i) establishing FIEs in mainland China either individually or jointly with other investors; (ii) obtaining stock shares, stock equity, property shares, other similar interests in Chinese domestic enterprises; (iii) investing in new projects in mainland China either individually or jointly with other investors; and (iv) making investment through other means provided by laws, administrative regulations, or State Council provisions.
The Foreign Investment Law stipulates that China implements the management system of pre-establishment national treatment plus a negative list to foreign investment and the government generally will not expropriate foreign investment, except under special circumstances, in which case it will provide fair and reasonable compensation to foreign investors. Foreign investors are barred from investing in prohibited industries on the negative list and must comply with the specified requirements when investing in restricted industries on that list. When a license is required to enter a certain industry, the foreign investor must apply for one, and the government must treat the application the same as one by a domestic enterprise, except where laws or regulations provide otherwise. In addition, foreign investors or FIEs are required to file information reports and foreign investment shall be subject to the national security review.
On December 26, 2019, the State Council published the Implementation Rules of Foreign Investment Law, which came into effect on January 1, 2020. The Implementation Rules of Foreign Investment Law restates certain principles of the Foreign Investment Law and further provides, among others, (i) an FIE’s investment within the territory of PRC is also subject to the Foreign Investment Law and the Implementation Rules of Foreign Investment Law; (ii) an FIE may, within five years following January 1, 2020, choose to amend its legal form or the corporate governance and complete amendment registration, or to keep its original legal form or the corporate governance; (iii) the provisions regarding the transfer of equity interests, distribution of profits and remaining assets as stipulated in the contracts among the joint venture parties of an existing FIE may survive the Foreign Investment Law after such FIE amends its legal form or the corporate governance in accordance with relevant applicable laws.
On December 26, 2019, the Supreme People’s Court of the PRC promulgated the Interpretation of the Supreme People’s Court on Several Issues Concerning the Application of the Foreign Investment Law of the PRC, effective as of January 1, 2020, pursuant to which “investment contracts” shall mean the relevant agreements formed as a result of direct or indirect investments in the PRC by foreign investors, i.e. foreign natural persons, foreign enterprises or other foreign organizations, including contracts for
72
establishment of foreign investment enterprises, share transfer contracts, equity transfer contracts, contracts for transfer of property or other similar interests, contracts for newly-built projects, etc. Where a party concerned claims that an investment contract is invalid for investing in prohibited industries as stipulated in the Negative List for foreign investment access or due to violation of specified administrative measures in restricted industries, the People’s Court shall support such claim.
Regulation Related to Foreign Investment Restrictions
According to the latest list of special management measures for the market entry of foreign investment, or the Negative List promulgated by MOFCOM and NDRC and took effect on January 1, 2022, foreign investors shall comply with such restrictive requirements when engaging in the restricted activities listed in the Negative List. In addition, according to the Negative List, foreign investors shall not engage in the prohibited activities listed in the Negative List. Under the Negative List, the provision of pre-school, ordinary senior high school and higher education services in the PRC is restricted for foreign investors. Foreign investments in such education institutions are only allowed in the form of PRC-foreign cooperative school in which the PRC party shall play a dominant role. It suggests that the principal or the chief executive officer of an education institutions shall be a PRC national and the representatives of the PRC party shall account for no less than half of the total number of members of the board of directors, the executive council or the joint administration committee of a PRC-foreign cooperative school. The Negative List further provides that foreign investors are prohibited from providing compulsory education services. The Negative List also provides that domestic companies engaged in foreign investment prohibited business and intend to offer and list securities in overseas markets shall obtain approval from relevant government authorities.
In addition, with respect to the provision of value-added telecommunications services under the Negative List, the percentage of foreign ownership cannot exceed 50% (except for e-commerce, domestic multi-party communication, store-and-forward and call center). The Regulations on Administration of Foreign-Invested Telecommunications Enterprises, or the FITE Regulations, which is most recently amended on May 1, 2022, are the key regulations for foreign direct investment in telecommunications companies in China. The FITE Regulations stipulate that the foreign investor of a telecommunications enterprise is prohibited from holding more than 50% of the equity interest in an FIE that provides value-added telecommunications services, unless otherwise provided by the relevant laws and regulations. Moreover, foreign investors that intend to invest in or establish a value-added telecommunications enterprise operating the value-added telecommunications business must obtain approvals from MIIT, which retain considerable discretion in granting approvals.
On July 13, 2006, the MII issued the Circular on Strengthening the Administration of Foreign Investment in Value-Added Telecommunications Services, which requires that (i) foreign investors can only operate a telecommunications business in China through establishing a telecommunications enterprise with a valid telecommunications business operation license; (ii) domestic license holders are prohibited from leasing, transferring or selling telecommunications business operation licenses to foreign investors in any form, or providing any resource, sites or facilities to foreign investors to facilitate the unlicensed operation of telecommunications business in China; (iii) value-added telecommunications services providers or their shareholders must directly own the domain names and registered trademarks they use in their daily operations; (iv) each value-added telecommunications services provider must have the necessary facilities for its approved business operations and maintain such facilities in the geographic regions covered by its license; and (v) all value-added telecommunications services providers should improve network and information security, enact relevant information safety administration regulations and set up emergency plans to ensure network and information safety. The provincial communications administration bureaus, as local authorities in charge of regulating telecommunications services, may revoke the value-added telecommunications business operation licenses of those who fail to comply with the above requirements or fail to rectify such non-compliance within specified time limits.
Regulations on Tax
Enterprise Income Tax
Pursuant to the People’s Republic of China Enterprise Income Tax Law, or the EIT Law, which was promulgated by National People’s Congress of the PRC on March 16, 2007, effective on January 1, 2008 and amended by the Standing Committee of the National People's Congress on February 24, 2017 and December 29, 2018, and its implementing rules, last amended by the State Council on April 23, 2019, enterprises are classified into resident enterprises and non-resident enterprises. PRC resident enterprises typically pay an enterprise income tax at the rate of 25% while non-PRC resident enterprises without any branches in the PRC should pay an enterprise income tax in connection with their income from the PRC at the tax rate of 10%. According to the EIT Law, the enterprise income tax rate of a high and new technology enterprise is 15%. Pursuant to the Administrative Measures for the
73
Recognition of High and New Technology Enterprises which were promulgated by Ministry of Science and Technology of the PRC and relevant authorities on April 14, 2008 and last amended on January 29, 2016 and came into effect on January 1, 2016, the Certificate of a High and New Technology Enterprise is valid for three years.
The Notice Regarding the Determination of Chinese-Controlled Offshore Incorporated Enterprises as People’s Republic of China Tax Resident Enterprises on the Basis of De Facto Management Bodies promulgated by SAT on April 22, 2009, took effect on January 1, 2008, and amended on December 29, 2017, sets out the standards and procedures for determining whether the “de facto management body” of an enterprise registered outside of mainland China and controlled by mainland Chinese enterprises or mainland Chinese enterprise groups is located within mainland China.
On July 27, 2011, the SAT issued a trial version of the Administrative Measures for Enterprise Income Tax of Chinese-Controlled Offshore Incorporated Resident Enterprises, which came into effect on September 1, 2011 and was last amended on June 15, 2018, to clarify certain issues in the areas of resident status determination, post-determination administration and competent tax authorities’ procedures.
The EIT Law and the implementation rules provide that an income tax rate of 10% will normally be applicable to dividends payable to investors that are “non-resident enterprises,” and gains derived by such investors, which (i) do not have an establishment or place of business in the PRC or (ii) have an establishment or place of business in the PRC, but the relevant income is not effectively connected with the establishment or place of business to the extent such dividends and gains are derived from sources within the PRC. Such income tax on the dividends may be reduced pursuant to a tax treaty between China and other jurisdictions. Pursuant to the Arrangement Between the Mainland of China and the Hong Kong Special Administrative Region for the Avoidance of Double Taxation and Prevention of Fiscal Evasion, or the Double Tax Avoidance Arrangement, and other applicable PRC laws, if a Hong Kong resident enterprise is determined by the competent PRC tax authority to have satisfied the relevant conditions and requirements under such Double Tax Avoidance Arrangement and other applicable laws, the 10% withholding tax on the dividends the Hong Kong resident enterprise receives from a PRC resident enterprise may be reduced to 5% upon receiving approval from in-charge tax authority. However, based on the Notice on Certain Issues with Respect to the Enforcement of Dividend Provisions in Tax Treaties which was promulgated and effective on February 20, 2009 by the SAT, if the relevant PRC tax authorities determine, in their discretion, that a company benefits from such reduced income tax rate due to a structure or arrangement that is primarily tax-driven, such PRC tax authorities may adjust the preferential tax treatment. The Circular on Several Issues regarding the “Beneficial Owner” in Tax Treaties, or the SAT Circular 9 which was issued on February 3, 2018 by the SAT and effective on April 1, 2018 describes factors in favor of and factors not conducive to the determination of an applicant’s status as a “beneficial owner.”
The Announcement of the State Administration of Taxation on Several Issues Concerning the Enterprise Income Tax on Indirect Property Transfer by Non-resident Enterprises, or the SAT Bulletin 7 issued by the SAT on February 3, 2015 and last amended on December 29, 2017, extends its tax jurisdiction to transactions involving the transfer of taxable assets through offshore transfer of a foreign intermediate holding company. Pursuant to SAT Bulletin 7, where a non-resident enterprise indirectly transfers properties such as equity in PRC resident enterprises without any justifiable business purposes and aiming to avoid the payment of enterprise income tax, such indirect transfer must be reclassified as a direct transfer of equity in PRC resident enterprise. To assess whether an indirect transfer of PRC taxable properties has reasonable commercial purposes, all arrangements related to the indirect transfer must be considered comprehensively and factors set forth in SAT Bulletin 7 must be comprehensively analyzed in light of the actual circumstances. In addition, SAT Bulletin 7 has introduced safe harbors for internal group restructurings and the purchase and sale of equity through a public securities market.
The Announcement of the State Administration of Taxation on Issues Concerning the Withholding of Non-resident Enterprise Income Tax at Source, or the SAT Bulletin 37 issued by the SAT on October 17, 2017 and amended on June 15, 2018, further clarifies the practice and procedure of the withholding of non-resident enterprise income tax.
Value-added Tax and Business Tax
According to the Provisional Regulations on Value-added Tax promulgated by the State Council on December 13, 1993 and amended on November 10, 2008, February 6, 2016, and November 19, 2017, and the Implementing Rules of the Provisional Regulations on Value-added Tax promulgated by MOF on December 25, 1993 and amended on December 15, 2008 and October 28, 2011 collectively, the VAT Law, all taxpayers selling goods, providing processing, repairing or replacement services or importing goods within the PRC shall pay value-added tax. For general VAT taxpayers selling or importing goods or selling services other than those specifically listed in the VAT Law, the value-added tax rate is 17%, which was adjusted to 13% according to the Circular of the
74
Ministry of Finance and the State Administration of Taxation on Adjustment of Value-Added Tax Rates promulgated jointly by the Ministry of Finance of the PRC, or MOF and SAT on April 4, 2018 and the Announcement on Policies for Deepening the VAT Reform promulgated jointly by the MOF, the SAT and the General Administration of Customs on March 20, 2019. For general VAT taxpayers selling services and intangible assets, the value-added tax rate is 6%. Furthermore, the value-added tax rate shall be 3% for small-scale taxpayers, unless otherwise stipulated by the State Council.
Regulations on Foreign Exchange Registration of Overseas Investment by PRC Residents
SAFE promulgated SAFE Circular 37 in July 2014. SAFE Circular 37 requires PRC residents to register with local branches of SAFE in connection with their direct establishment or indirect control of an offshore entity, for the purpose of overseas investment and financing, with such PRC residents’ legally owned assets or equity interests in domestic enterprises or offshore assets or interests, referred to in SAFE Circular 37 as a “special purpose vehicle.” The term “control” under SAFE Circular 37 is broadly defined as the operation rights, beneficiary rights or decision-making rights acquired by the PRC residents in the offshore special purpose vehicles by such means as acquisition, trust, proxy, voting rights, repurchase, convertible bonds or other arrangements. SAFE Circular 37 further requires amendment to the registration in the event of any changes with respect to the basic information of the special purpose vehicle, such as changes in a PRC resident individual shareholder, name or operation period; or any significant changes with respect to the special purpose vehicle, such as increase or decrease of capital contributed by PRC individuals, share transfer or exchange, merger, division or other material event. If the shareholders of the offshore holding company who are PRC residents do not complete their registration with the local SAFE branches, the PRC subsidiaries may be prohibited from distributing their profits and proceeds from any reduction in capital, share transfer or liquidation to the offshore company, and the offshore company may be restricted in its ability to contribute additional capital to its PRC subsidiaries. Moreover, failure to comply with SAFE registration and amendment requirements described above could result in liability under PRC law for evasion of applicable foreign exchange restrictions.
In February 2015, SAFE promulgated SAFE Circular 13, according to which, in order to simplify the procedures of performing the foreign exchange control policy of direct investment, the registration authorities under the SAFE foreign exchange control policies, including the registration of PRC residents under SAFE Circular 37 change from local SAFE branches to local banks authorized by SAFE. Thus, according to SAFE Circular 13, the registration of PRC residents under SAFE Circular 37 shall be conducted with local banks authorized by SAFE. The PRC residents shall also, by themselves or entrusting accounting firms or banks, file with the online information system designated by SAFE with respect to its existing rights under offshore direct investment each year prior to the requisite time.
Regulations on Loans to and Direct Investment in the PRC Entities by Offshore Holding Companies
According to the Implementation Rules for the Provisional Regulations on Statistics and Supervision of Foreign Debt promulgated by SAFE, the Interim Provisions on the Management of Foreign Debts, promulgated by SAFE, the NDRC and the Ministry of Finance in 2003, and Measures for the Administration of the Registration of Foreign Debts, effective May 2013 and revised on May 4, 2015, loans by foreign companies to their subsidiaries in China, which are foreign-invested enterprises, are considered foreign debt, and such loans must be registered with the local branches of SAFE. Under the provisions, these foreign-invested enterprises must submit registration applications to the local branches of SAFE within 15 days following execution of foreign loan agreements, and the registration should be completed within 20 business days from the date of receipt of the application. In addition, the total amount of accumulated medium-term and long-term foreign debt and the balance of short-term foreign debt borrowed by a foreign-invested enterprise is limited to the difference between the total investment and the registered capital of the foreign-invested enterprise.
Regulations on Intellectual Property Rights Protection
China has adopted legislation governing intellectual property rights, including copyrights, Trademarks, patent rights and domain names. China is a signatory to major international conventions on intellectual property rights and is subject to the Agreement on Trade Related Aspects of Intellectual Property Rights as a result of its accession to the World Trade Organization in 2001.
Copyright. The Standing Committee of the National People’s Congress amended the Copyright Law to widen the scope of works and rights that are eligible for copyright protection. The amended Copyright Law extends copyright protection to internet activities, products disseminated over the internet and software products. In addition, there is a voluntary registration system administered by the China Copyright Protection Center. To address copyright infringement related to content posted or transmitted over the internet, the National Copyright Administration and the MII jointly promulgated the Administrative Measures for Copyright
75
Protection Related to the Internet. The Computer Software Protection Regulations promulgated by the State Council are formulated for protecting the rights and interests of computer software copyright owners, encouraging the development and application of computer software and promoting the development of software business. In order to further implement the Computer Software Protection Regulations, the NCAC issued the Computer Software Copyright Registration Procedures, which apply to software copyright registration, license contract registration and transfer contract registration.
Trademark. The PRC Trademark Law, most recent revision effective on November 1, 2019, protects the proprietary rights to registered trademarks. The Trademark Office under the SAIC handles trademark registrations and may grant a term of ten years for registered trademarks, which may be extended for another ten years upon request. Trademark license agreements must be filed with the Trademark Office for record. In addition, if a registered trademark is recognized as a well-known trademark, the protection of the proprietary right of the trademark holder may reach beyond the specific sector of the relevant products or services. The transfer of registered trademarks shall be registered with the Trademark Office. An application for registration of a malicious trademark not for use shall be rejected and those who apply for trademark registration maliciously shall be given administrative penalties of warning or fines according to the circumstances; those who file trademark lawsuits maliciously shall be punished by the people’s court according to applicable laws.
Patent. Under the PRC Patent Law, a patentable invention, utility model or design must meet three conditions: novelty, inventiveness and practical applicability. Patents cannot be granted for scientific discoveries, rules and methods for intellectual activities, methods used to diagnose or treat diseases, animal and plant breeds or substances obtained by means of nuclear transformation. The Patent Office under the State Council is responsible for receiving, examining and approving patent applications. The PRC Patent Law was amended on October 17, 2020, effective as of June 1, 2021, pursuant to which an invention patent is valid for 20 years, a utility model is valid for 20 years, and a design patent is valid for 15 years, starting from the application date. A third-party user must obtain consent or a proper license from the patent owner to use the patent except for certain specific circumstances provided by law.
Domain names. Pursuant to the Measures for the Administration of Internet Domain Names, which was promulgated by MIIT on August 24, 2017 with effect from November 1, 2017, “domain name” shall refer to the character mark of hierarchical structure, which identifies and locates a computer on the internet and corresponds to the internet protocol (IP) address of that computer and the principle of “first come, first serve” is followed for the domain name registration service. Domain name applicants shall provide true, accurate and complete identification of the domain name holder as requested by the domain name registration service provider.
On January 1, 2017, PBOC promulgated Notice of the People’s Bank of China on Issues Concerning Macro Prudential Management of Full Scale Cross-border Financing or PBOC Circular 9. According to PBOC Circular 9, PBOC establishes a cross-broader financing regulation system based on the capital or net assets of the micro main body under macro prudential rules, and the legal entities and financial institutions established in PRC including the branches of foreign banks registered in China but excluding government financing vehicles and real estate enterprise, may carry out cross-border financing of foreign currency in accordance with relevant regulations of such system. PBOC Circular 9 provides that, among other things, the outstanding amount of the foreign currency for the entities in cross-border financing shall be limited to the Upper Limit of the Risk Weighted Balance of such entity, which shall be calculated according to the formula provided in PBOC Circular 9; the enterprise shall, after signing the contract for cross-border financing, but not later than three business days before the withdrawal of the borrowing funds, file with the local branches of SAFE for the cross-border financing through SAFE’s capital project information system. PBOC Circular 9 also provides that during the one-year period started from January 11, 2017, foreign-invested enterprises may choose one method to carry out cross-broader financing in foreign currency either according to PBOC Circular 9 or according to the Interim Provisions on the Management of Foreign Debts. After the end of such one-year period, the method of foreign-invested enterprises to carry out cross-broader financing in foreign currency will be determined by PBOC and SAFE. As of the date of this annual report, neither the PBOC nor SAFE has promulgated and made public any further rules, regulations, notices or circulars in this regard.
Regulations on Labor
Pursuant to the PRC Labor Law, and the PRC Labor Contract Law and the Implementation Regulations of the Labor Contracts Law, promulgated by the State Council, labor contracts in written form shall be executed to establish labor relationships between employers and employees. Wages cannot be lower than local minimum wage. The employer must establish a system for labor safety and sanitation, strictly abide by state standards, and provide relevant education to its employees. Employees are also required to
76
work in safe and sanitary conditions meeting State rules and standards, and carry out regular health examinations of employees engaged in hazardous occupations.
With respect to the employment of foreigner in China, according to the Provision on the Employment of Foreigners in China and the Circular on the Comprehensive Implementation of the Permit System for Foreigners to Work in China, to employ a foreigner who does not have PRC nationality, an employer shall apply for an employment license, namely the Permit to Work in China, or the Employment License for such foreigner, and may only employ him or her after such foreigner obtains the Employment License; prior to obtaining employment in China, a foreigner shall enter China with an employment visa (or in accordance with an agreement on mutual exemption of visas if there is such an agreement); and after entering China, such foreigner shall obtain an Employment License, and a residence permit for foreigners. The Provision on the Employment of Foreigners in China also provides that the Employment License is valid only in the area defined by the authority which issued such license; the actual employer of a foreigner shall be consistent with the employer recorded on the Employment License; if the actual employer changed but the foreigner is employed in a similar job by another employer within the same area defined by the authority which issued such license, the foreigner shall file with such authority to change information on the Employment License.
If the employment of foreigners is not in compliance with the above relevant regulations, the employer may become subject to penalties, fines or an order to terminate such employment and to bear all the expenses and costs arising from the repatriation of such foreigner.
Under PRC laws, rules and regulations, including the Social Insurance Law which was promulgated by the State Council on October 28, 2010, effective on July 1, 2011 and amended on December 29, 2018, the Interim Regulations on the Collection and Payment of Social Security Funds which were promulgated by the State Council and effective on January 22, 1999 and amended on March 24, 2019, and the Regulations on the Administration of Housing Accumulation Funds which were promulgated by the State Council, effective on April 3, 1999 and amended on March 24, 2002 and March 24, 2019, employers are required to contribute, on behalf of their employees, to a number of social security funds, including funds for pension insurance, unemployment insurance, medical insurance, work-related injury insurance, maternity insurance and housing funds. These payments are made to local administrative authorities and any employer who fails to contribute may be fined and ordered to pay the deficit amount.
Regulations on Employee Share Incentive Awards Granted by Listed Companies
According to a series of notices concerning individual income tax on earnings from employee share incentive awards, issued by the Ministry of Finance and the SAT, companies that implement employee stock ownership programs shall file the employee stock ownership plans and other relevant documents with the local tax authorities having jurisdiction over such companies before implementing such plans, and shall file share option exercise notices and other relevant documents with local tax authorities before exercise by their employees of any share options, and clarify whether the shares issuable under the employee share options referenced in the notice are shares of publicly listed companies.
According to SAFE Circular 7 issued in 2012, if “domestic individuals” (meaning both PRC residents and non-PRC residents who reside in China for a continuous period of not less than one year, excluding the foreign diplomatic personnel and representatives of international organizations) participate in any stock incentive plan of an overseas listed company, a qualified PRC domestic agent, which could be the PRC subsidiaries of such overseas listed company, shall, among other things, file, on behalf of such individuals, an application with SAFE to conduct the SAFE registration with respect to such stock incentive plan, and obtain approval for an annual allowance with respect to the purchase of foreign exchange in connection with the stock purchase or stock option exercise. Such PRC individuals’ foreign exchange income received from the sale of stocks and dividends distributed by the overseas listed company and any other income shall be fully remitted into a collective foreign currency account in China opened and managed by the PRC domestic agent before distribution to such individuals. In addition, such domestic individuals must also retain an overseas entrusted institution to handle matters in connection with the exercise of their stock options and their purchase and sale of stock. The PRC domestic agent also needs to update registration with SAFE within three months after the overseas-listed company materially changes its stock incentive plan or make any new stock incentive plans.
M&A Regulations and Overseas Listings
The MOFCOM, the State Assets Supervision and Administration Commission, the SAT, the SAIC, the CSRC and SAFE jointly adopted the M&A Rules. The M&A Rules establish procedures and requirements that could make some acquisitions of PRC companies by foreign investors more time-consuming and complex, including requirements in some instances that the MOFCOM be
77
notified in advance of any change-of-control transaction in which a foreign investor takes control of a PRC domestic enterprise where any of the following situations exist: (i) the transaction involves an important industry in China, (ii) the transaction may affect national “economic security,” or (iii) the PRC domestic enterprise has a well-known trademark or historical Chinese trade name in China. Complying with the requirements of the M&A Rules to complete acquisitions of PRC companies by foreign investors could be time-consuming, and any required approval processes, including obtaining approval from the MOFCOM, may delay or inhibit the ability to complete such transactions.
On July 6, 2021, General Office of the State Council of the PRC together with another authority jointly promulgated the Opinions on Lawfully and Strictly Cracking Down Illegal Securities Activities, or the Securities Activities Opinions, which called for the enhanced administration and supervision of overseas-listed China-based companies, proposed to revise the relevant regulation governing the overseas issuance and listing of shares by such companies and clarified the responsibilities of competent domestic industry regulators and government authorities.
On December 24, 2021, the CSRC issued the Provisions of the State Council on the Administration of Overseas Securities Offering and Listing by Domestic Companies (Draft for Comments), or the Draft Overseas Listing Administration Provisions, and the Administrative Measures for the Filing of Overseas Securities Offering and Listing by Domestic Companies (Draft for Comments), or the Draft Overseas Listing Filing Measures, which are open for public comments until January 23, 2022.
The Draft Overseas Listing Administration Provisions, if adopted in its current form, will comprehensively improve and reform the existing regulatory regime for overseas offering and listing of PRC domestic companies’ securities, and will regulate both direct and indirect overseas offering and listing of PRC domestic companies’ securities by adopting a filing-based regulatory regime. According to the draft regulations, PRC domestic companies that seek to offer and list securities in overseas markets, either in direct or indirect means, are required to fulfill the filing procedure with the CSRC and report relevant information. Overseas offerings and listings that are prohibited by specific laws and regulations, constitute threat to or endanger national security, involve material ownership disputes, the PRC domestic companies, their controlling shareholder or actual controller involving in certain criminal offence, or directors, supervisors and senior management of the issuer involving in certain criminal offence or administrative penalties, among other circumstances, are explicitly forbidden. As implementation rules, the Draft Overseas Listing Filing Measures specifies the filing requirement and procedures. The Draft Overseas Listing Filing Measures provides that if the issuer meets the following criteria, the overseas securities offering and listing conducted by such issuer will be deemed as indirect overseas offering by PRC domestic companies: (i) any of the revenue, net profit, total assets or net assets of the domestic companies accounted for more than 50% of the respective audited revenue, net profit, total assets or net assets of the issuer within the latest fiscal year; (ii) a majority of the officers responsible for management of the issuer are PRC citizens or have their usual place of residence located in mainland China, the issuer’s main place of operation is within mainland China. It is unclear based on the Draft Overseas Listing Filing Measures whether either or both of the above criteria need to be satisfied. Where an issuer makes an application for initial public offering to competent overseas regulators, the issuer must submit to the CSRC filing documents within three working days after such application is submitted. The Draft Overseas Listing Filing Measures also requires subsequent report to the CSRC on material events, such as material change in principal business and change of control.
As of the date of this annual report, the Draft Overseas Listing Administration Provisions and the Draft Overseas Listing Filing Measures were released for public comments only and the final version and effective date of such regulations are subject to change with substantial uncertainty.
Regulations on Anti-Monopoly
The Anti-Monopoly Law promulgated by the Standing Committee of the National People’s Congress, which became effective on August 1, 2008, and the Interim Provisions on the Review of Concentrations promulgated by the State Administration for Market Regulation, which became effective on December 1, 2020, require that transactions which are deemed concentrations and involve parties with specified turnover thresholds must be cleared by the State Administration for Market Regulation before they can be completed. Where the participation in concentrations by way of foreign-funded merger and acquisition of domestic enterprises or any other method which involves national security, the examination of concentration shall be carried out pursuant to the provisions of The Anti-Monopoly Law and examination of national security shall be carried out pursuant to the relevant laws and regulations. Failure to comply with above regulations may result in an order to stop concentration, dispose the shares/assets or transfer the operation within a stipulated period, or adopt other necessary measures to reinstate the pre-concentration status, or fines.
78
On February 7, 2021, the Anti-Monopoly Commission of the State Council issued the Anti-Monopoly Guidelines for the Internet Platform Economy Sector that aims at specifying some of the circumstances under which an activity of internet platforms may be identified as monopolistic act as well as classifying that concentrations involving variable interest entities shall also be subject to anti-monopoly review.
Regulations on Cross-border Fund Pool of Multinational Corporations
In September 2015, PBOC promulgated the Notice to Further Facilitate Multinational Corporation Groups to Carry Out Round-way Cross-border RMB Fund Pool Business, or PBOC Circular 279. According to PBOC Circular 279, the term “Multinational Corporation Group” refers to the enterprise consortium consisting of the entities with equity relationship, including a parent company and its subsidiaries, or Parent Company’s Subsidiaries, more than 51% equity interest of which is held by such parent company, the wholly owned subsidiaries of Parent Company’s Subsidiaries, the subsidiaries more than 20% equity interest of which is held by one or more Parent Company’s Subsidiaries, and the subsidiaries less than 20% equity interest of which is held by one or more Parent Company’s Subsidiaries but the first majority shareholder is the Parent Company’s Subsidiary. Multinational Enterprise Group can arrange the surplus and deficiency of cross-border RMB funds of domestic and foreign members of the Multinational Corporation Group and centralize the cross-border RMB funds between domestic and foreign members based on the needs of its operation and management subject to the requirements of PBOC Circular 279, or Round-way Cross-border RMB Fund Pool Business. The domestic enterprise which carries out the Round-way Cross-border RMB Fund Pool Business shall open an RMB special deposit account for Round-way Cross-border RMB Fund Pool Business.
Regulations on Foreign Currency Exchange
Pursuant to applicable PRC regulations on foreign currency exchange, the Renminbi is freely convertible to foreign currencies for current account items only, such as trade-related receipts and payments, interest and dividends. Conversion of Renminbi to foreign exchange for capital account items, such as direct equity investments, loans and repatriation of investments, are subject to the prior approval of SAFE or its local branches or prior registration with banks.
In utilizing the proceeds we received from our initial public offering and other financing activities as an offshore holding company with PRC subsidiaries, we may (i) make additional capital contributions to our PRC subsidiaries, (ii) establish new PRC subsidiaries and make capital contributions to these new PRC subsidiaries, (iii) make loans to our PRC subsidiaries or the Consolidated Affiliated Entities, or (iv) acquire offshore entities with business operations in China in an offshore transaction. However, most of these uses are subject to PRC regulations and approvals. For example:
| ● | capital contributions to our subsidiaries in China, whether existing ones or newly established ones, require that the PRC subsidiaries completes the relevant filing and reporting procedures with relevant governmental authorities and register with the local bank authorized by SAFE; |
| ● | loans by us to our subsidiaries in China, each of which is a foreign-invested enterprise, to finance their activities cannot exceed statutory limits and must be registered with the local branches of SAFE; and |
| ● | loans by us to the Consolidated Affiliated Entities, which are domestic PRC entities, cannot exceed statutory limits and must be registered with the National Development and Reform Commission and must also be registered with SAFE or its local branches. |
SAFE promulgated the Notice of the State Administration of Foreign Exchange on Reforming the Administration of Foreign Exchange Settlement of Capital of Foreign-invested Enterprises, or SAFE Circular 19, effective in June 2015, in replacement of a former regulation. SAFE Circular 19 regulates the flow and use of the RMB capital converted from foreign currency-denominated registered capital of a foreign-invested company. According to SAFE Circular 19, RMB capital may not be used for the issuance of RMB entrusted loans, the repayment of inter-enterprise loans or the repayment of bank loans that have been transferred to a third party. Although SAFE Circular 19 allows RMB capital converted from foreign currency-denominated registered capital of a foreign-invested enterprise to be used for equity investments within China, it also reiterates the principle that RMB converted from the foreign currency-denominated capital of a foreign-invested company may not be directly or indirectly used for purposes beyond its business scope. Thus, it is unclear whether SAFE will permit such capital to be used for equity investments in China. SAFE promulgated the Notice of the State Administration of Foreign Exchange on Reforming and Standardizing the Foreign Exchange Settlement Management Policy of Capital Account, or SAFE Circular 16, effective on June 9, 2016, which reiterates some of the rules set forth in
79
SAFE Circular 19, but changes the prohibition against using RMB capital converted from foreign currency-denominated registered capital of a foreign-invested company to issue RMB entrusted loans to a prohibition against using such capital to issue loans to non-associated enterprises. Violations of SAFE Circular 19 and SAFE Circular 16 could result in administrative penalties. SAFE Circular 19 and SAFE Circular 16 may significantly limit our ability to transfer any foreign currency we hold, including the net proceeds from our offshore offerings, to our PRC subsidiaries, which may adversely affect our liquidity and our ability to fund and expand our business in China. On October 23, 2019, the SAFE promulgated the Notice of the State Administration of Foreign Exchange on Further Promoting the Convenience of Cross-border Trade and Investment, or the SAFE Circular 28, which, among other things, allows all foreign-invested companies to use RMB converted from foreign currency-denominated capital for equity investments in China, as long as the equity investment is genuine, does not violate applicable laws, and complies with the negative list on foreign investment. However, due to lack of sufficient guidance, it is unclear how SAFE and competent banks will carry this out in practice.
Laws of Protection of Personal Information of Citizen
Pursuant to the Decision on Strengthening the Protection of Online Information issued by the Standing Committee of the National People’s Congress, and the Order for the Protection of Telecommunication and Internet User Personal Information issued by the MIIT, any collection and use of user personal information must be subject to the consent of the user, abide by the principles of legality, rationality and necessity and be within the specified purposes, methods and scopes. An internet information service provider must also keep information collected strictly confidential, and is further prohibited from divulging, tampering or destroying of any such information, or selling or providing such information to other parties. Any violation of the above decision or order may subject the internet information service provider to warnings, fines, confiscation of illegal gains, revocation of licenses, cancelation of filings, closedown of websites or even criminal liabilities.
On November 28, 2019, the CAC, the MIIT, the Ministry of Public Security and the State Administration for Market Regulation jointly promulgated Notice on Promulgation of the Method for Identifying the Illegal Collection and Use of Personal Information by Apps, in order to provide reference for the identification of illegal collection and use of personal information by Apps and in the implementation of the PRC Cybersecurity Law and other relevant laws and regulations. This Notice provide the detailed methods to identifying of illegal behaviors in collecting and using personal information by Apps, such as the behavior of “non-disclosure of collection and use rules,” “failing to expressly state the purpose, method and scope of collecting and using personal information,” “collecting or using personal information without the consent of users,” “collecting personal information unrelated to the services they provide in violation of the principle of necessity,” “providing others with personal information without the consent,” “failure to provide the function of deleting or correcting personal information in accordance with the law” and “failure to disclose the information on complaints and whistleblowing reports.”
On August 22, 2019, CAC promulgated the Provisions on the Cyber Protection of Children’s Personal Information, which became effective on October 1, 2019. According to such Provisions, among other things, (i) “children” in these Provisions refers to minors under the age of 14; any network operator collecting, storing, using, transferring or disclosing children’s personal information shall follow the principles of properness and necessity, informed consent, explicit purpose, security assurance and lawful use; (ii) network operators shall establish special rules and user agreements for the protection of children’s personal information, and designate persons to take charge of the protection of children’s personal information; (iii) to collect, use, transfer or disclose a child’s personal information, any network operator shall inform the child’s guardians in a noticeable and clear manner, and shall obtain the consent of the child’s guardians; network operators shall, upon seeking consent, provide the option of rejecting option for the child’s guardians; (iv) network operators shall not collect children’s personal information unrelated to the services they provide, nor shall they collect children’s personal information in violation of the provisions of laws and administrative regulations and the agreements reached by both parties, and if it is really necessary to use such information beyond the agreed purposes and scope due to business needs, consent shall be obtained from the child’s guardians again; (vi) where a network operator entrusts a third party with the processing of children’s personal information, it shall conduct security assessment of the entrusted party and the acts of entrustment, sign an entrustment agreement, specifying responsibilities of both parties, matters to be handled, handling period, nature and purpose of the handling; the entrustment shall not exceed the scope of authorization, and where network operators intend to transfer children’s personal information to a third party, they shall carry out security assessment by themselves or entrust a third-party institution to do so.
Pursuant to the Notice on Promulgation of the Rules on the Scope of Necessary Personal Information for Common Types of Mobile Internet Applications, which was promulgated by the CAC, the MIIT and certain other government authorities on March 12, 2021 to be effective on May 1, 2021, “necessary personal information” refers to the personal information necessary for ensuring the normal operation of an App’s basic functional services, without which the App cannot achieve its basic functional services. For
80
learning and education App, the basic functional services are “online tutoring, online classes, etc.” and the necessary personal information is mobile phone numbers of registered users.
Further, the SAMR promulgated the Measures for the Supervision and Administration of Online Transactions, which took effect from May 1, 2021. The measures require that online transaction operators shall not force customers, whether or not in a disguised manner, to consent to the collection and use of information not directly related to their business activities by means of one-off general authorization, default authorization, bundling with other authorizations, or the suspension of installation and use. Otherwise, such online transaction operator may be subject to fines and consequences under related laws and regulations, including without limitation suspension of business for rectification and revocation of permits and licenses.
On August 20, 2021, the Standing Committee of the National People’s Congress promulgated the PRC Personal Information Protection Law, which became effective on November 1, 2021. The PRC Personal Information Protection Law aims at protecting the personal information rights and interests, regulating the processing of personal information, ensuring the orderly and free flow of personal information in accordance with the law, and promoting the reasonable use of personal information. "Personal information” refers to any recorded information related to identified or identifiable natural persons, though it excludes anonymized information. The PRC Personal Information Protection Law also specified the rules for handling sensitive personal information, which includes biometrics, religious beliefs, specific identities, medical health, financial accounts, trails and locations, and personal information of teenagers under fourteen years old and other personal information, which, upon leakage or illegal usage, may easily infringe the personal dignity or harm of safety of livelihood and property. The PRC Personal Information Protection Law requires, among other things, that (i) the processing of personal information should have a clear and reasonable purpose and should be directly related to its purpose, in a method that has the least impact on personal rights and interests, and (ii) the collection of personal information should be limited to the minimum scope necessary to achieve the processing purpose to avoid the excessive collection of personal information. Entities processing personal information handlers shall bear responsibility for their personal information handling activities, and adopt necessary measures to safeguard the security of the personal information they handle. Otherwise, the personal information handlers will be ordered for rectification or suspension or termination of provision of services, confiscation of illegal income, subject to fines or other penalties according to the PRC Personal Information Protection Law.
On January 4, 2022, the CAC published the Administrative Provisions on Internet Information Service Algorithm Recommendation on its website, or the Algorithm Recommendation Provisions, which became effective on March 1, 2022 and raise certain new compliance requirements on internet information service providers using algorithm recommendation technology. Specifically, the Algorithm Recommendation Provisions require that such service providers shall provide users with options that are not specific to their personal characteristics, or provide users with convenient options to cancel algorithmic recommendation services.
Cybersecurity and Data Security
According to the PRC Cybersecurity Law promulgated in November 7, 2016 and effective on June 1, 2017, in construction or operation of networks or supply of services through networks, technical measures and other necessary measures must be implemented in accordance with laws and regulations as well as the compulsory requirements of the national and industrial standards to safeguard the safe and stable operation of the networks, effectively respond to cybersecurity incidents, prevent illegal and criminal activities, and maintain the integrity, confidentiality and availability of network data. The PRC Cybersecurity Law provides that, among other things, the network operators must perform the following obligations:
| ● | protect networks from disturbance, damage or unauthorized access and prevent network data from being divulged, stolen or tampered with in accordance with the requirements of security graded protection system; |
| ● | comply with the compulsory requirements of relevant national standards and take remedial measures to promptly notify users in accordance with relevant provisions and report the same to relevant competent authorities in a timely manner if they find that their network products or services have security defects, loopholes or other risks; |
| ● | provide security maintenance for their products and services on a continuous basis; |
| ● | comply with relevant laws and administrative regulations on protection of personal information; |
| ● | require users to provide authentic identity information when they enter into agreements with the users or when they confirm the supply of services where the network operators handle the network access or domain name registration |
81
| services, the access formalities for fixed-line telephone or mobile phone for users, or provide users with the services of information release or instant messaging; |
| ● | formulate emergency response plans for network security incidents and dispose of system loopholes, computer virus, network attack, network intrusion and any other security risks in a timely manner and initiate the emergency response plans, take appropriate remedial measures, and report the same to relevant competent authorities in accordance with relevant provisions in the event of any incidents endangering network security; |
| ● | strengthen the management of the information published by their users; if they find any information that is prohibited from publication or transmission by laws or administrative regulations, they must immediately stop the transmission of such information, take disposal measures such as removal to prevent the spread of such information, keep relevant records, and report the same to relevant competent authorities; and |
| ● | set up complaint and reporting platform for network information security, make public the complaint or reporting methods and other relevant information, accept and handle the complaints and reports on network information security in a timely manner, and cooperate with supervision and inspections conducted by internet information department and other relevant departments in accordance with the applicable laws and regulations. |
On June 10, 2021, the Standing Committee of the National People’s Congress promulgated the PRC Data Security Law of the PRC, which came into effect on September 1, 2021. The PRC Data Security Law provides for data security and privacy obligations on entities and individuals carrying out data activities. The PRC Data Security Law also introduces a data classification and hierarchical protection system based on the importance of data in economic and social development, as well as the degree of harm it will cause to national security, public interests, or legitimate rights and interests of individuals or organizations when such data is tampered with, destroyed, leaked, or illegally acquired or used. The appropriate level of protection measures is required to be taken for each respective category of data. For example, a processor of important data shall designate the personnel and the management body responsible for data security, carry out risk assessments for its data processing activities and file the risk assessment reports with the competent authorities. In addition, the PRC Data Security Law provides a national security review procedure for those data activities which may affect national security and imposes export restrictions on certain data and information. No entity or individual within the territory of the PRC may provide foreign judicial or law enforcement authorities with the data stored within the territory of the PRC without the approval of the competent PRC authorities.
On January 4, 2022, the CAC published the Revised Cybersecurity Review Measures, which became effective on February 15, 2022 and repeal the Cybersecurity Review Measures promulgated on April 13, 2020. The Revised Cybersecurity Review Measures provide that a critical information infrastructure operator purchasing network products and services, and network platform operators engaging in data processing activities that affect or may affect national security, which affect or may affect national security, shall apply for cybersecurity review and that network platform operators that hold personal information of over one million users shall apply with the Cybersecurity Review Office for a cybersecurity review before any public offering at a foreign stock exchange.
On August 17, 2021, the State Council promulgated the Regulations on Critical Information Infrastructure Security Protection, which went into effect on September 1, 2021. The regulations provide that, among others, critical information infrastructure, or the CIIO, means key network facilities or information systems of critical industries or sectors, such as public communication and information service, energy, transportation, water conservation, finance, public services, e-government affairs and national defense science, the damage, malfunction or data leakage of which may endanger national security, people’s livelihoods and the public interest. Operators shall, based on leveled system for cybersecurity protection, adopt technical protection measures and other necessary measures to deal with cybersecurity security events, defend against cyber-attack and criminal activities, ensure the safe and stable operation of CIIO, and maintain data integrity, confidentiality and availability pursuant to relevant laws, regulations and the mandatory requirements of national standards. Relevant governmental authorities of each critical industry and sector shall be responsible for formulating eligibility criteria and determining the scope of critical information infrastructure operator in the respective industry or sector and operators will be informed about the final determination as to whether they are categorized as critical information infrastructure operators.
Furthermore, on November 14, 2021, the CAC published the Administrative Regulations on Internet Data Security (Draft for Comments), or the Draft Data Security Regulations, which provides that data processors refer to individuals or organizations that, during their data processing activities such as data collection, storage, utilization, transmission, publication and deletion, have autonomy over the purpose and the manner of data processing. In accordance with the Draft Data Security Regulations, data
82
processors shall apply for a cybersecurity review for certain activities, including, among other things, (i) the listing abroad of data processors that process the personal information of more than one million individuals and (ii) any data processing activity that affects or may affect national security. In addition, the Draft Data Security Regulations requires that data processors that process “important data” or are listed overseas must conduct an annual data security assessment by itself or commission a data security service provider to do so, and submit the assessment report of the preceding year to the municipal cybersecurity department by the end of January each year. As of the date of this annual report, the Draft Data Security Regulations is published for public comments only and the final version and effective date of which are subject to change with substantial uncertainty.
Administrative Measures for Outbound Investment by Enterprises
Administrative Measures for Outbound Investment by Enterprises, or Circular 11, is promulgated by NDRC, on December 26, 2017 and became effective on March 1, 2018. According to Circular 11, to make Outbound Investment, the investor shall go through verification and approval, record-filing and other procedures applicable to outbound investment projects, report relevant information, and cooperate with supervision and inspection. Outbound investments for purpose of Circular 11 are the investment activities whereby an enterprise within PRC, directly or via overseas enterprises under its control, acquires ownership, controlling power, rights of operation and management and other relevant rights and interests overseas by making asset or equity investment, providing financing or guarantee, etc., and the aforementioned investment activities shall include but not limited to (1) acquiring land ownership, land-use rights and other rights and interests overseas; (2) acquiring concession rights to explore or exploit natural resources and other rights and interests overseas; (3) acquiring ownership, rights of operation and management and other rights and interests of infrastructure overseas; (4) acquiring ownership, rights of operation and management and other rights and interests of enterprises or assets overseas; (5) constructing new fixed assets overseas, or renovating or expanding existing fixed assets overseas; (6) establishing a new enterprise overseas or increasing investment in an existing enterprise overseas; (7) setting up a new overseas equity investment fund or purchasing units in an existing overseas equity investment fund; and (8) controlling enterprises or assets overseas by agreements or trusts. Individual resident of PRC who invest overseas via overseas enterprises or enterprises in Hong Kong, Macao and Taiwan regions which are under their control shall also be subject to this Circular 11.
According to Circular 11, sensitive projects carried out by an enterprise within PRC directly or via the overseas enterprises under their control should obtain verification and prior approval from NDRC. For the purpose of the Circular 11, sensitive projects include: (1) Projects involving sensitive countries and regions, including (i) countries and regions that have not established diplomatic relations with China; (ii) countries and regions where war or civil unrest has broken out; (iii) countries and regions in which investment by enterprises shall be restricted pursuant to the international treaties, agreements, etc. concluded or acceded to by China; and (iv) other sensitive countries and regions, and (2) Projects involving sensitive industries, including (i) research, production and maintenance of weaponry and equipment; (ii) development and utilization of cross-border water resources; (iii) news media; and (iv) other industries in which outbound investment needs to be restricted pursuant to China’s laws and regulations as well as related control policies.
According to Circular 11, the non-sensitive projects directly carried out by an enterprise within the PRC, including directly making asset or equity investment, or providing financing or guarantee, shall complete record-filing with the competent authority prior to the implementation of the Project. Where an investor within the PRC carries out a large-amount non-sensitive project with the investment amount over RMB0.3 billion via overseas enterprises under its control, such investor shall submit an information reporting form for large-amount non-sensitive projects with the investment amount over RMB0.3 billion via the Network System prior to the implementation of the said Project to inform the NDRC of relevant information.
Where an outbound investment project falls within the scope of administration by verification and approval or record-filing but its investor within the PRC fails to obtain a valid verification and approval document or notice of record-filing, departments in charge of foreign exchange administration and customs, should, pursuant to the law, not process its application, and no financial enterprises should, pursuant to the law, provide relevant fund settlement and financing services.
Regulations on Anti Long-Arm Jurisdiction
The MOFCOM issued Provisions on the List of Unreliable Entities, or the MOFCOM Order No. 4 of 2020, on September 19, 2020. Pursuant to the order, an interagency task force composed of central government agencies, or the Working Mechanism, shall, according to the investigation results and by taking the following factors into comprehensive consideration, decide whether or not to include a foreign entity concerned in the list of unreliable entities, and make an announcement on such inclusion: (i) the extent of damage caused to China’s sovereignty, security and development interests; (ii) the extent of the damage to the legitimate rights and
83
interests of Chinese enterprises, other organizations or individuals; (iii) whether or not the international economic and trade rules are followed; and (iv) other factors that shall be taken into consideration. If a foreign entity is included in the list of unreliable entities, the Working Mechanism may decide to take one or more of the following measures: (i) restricting or prohibiting the foreign entity from engaging in import or export activities related to China; (ii) restricting or prohibiting the foreign entity’s investment within the territory of China; (iii) restricting or prohibiting the entry of the foreign entity’s relevant personnel or transport vehicles into the territory of China; (iv) restricting or cancelling the work permit, stay or residence qualification of the foreign entity’s relevant personnel in China; (v) imposing a fine corresponding to the seriousness of the case against the foreign entity; or (vi) Other necessary measures.
On January 9, 2021, the MOFCOM promulgated the Rules on Counteracting Unjustified Extra-Territorial Application of Foreign Legislation and Other Measures, or the MOFCOM Order No. 1 of 2021. Pursuant to the MOFCOM Order No. 1 of 2021, where a citizen, legal person or other organization of China is prohibited or restricted by foreign legislation and other measures from engaging in normal economic, trade and related activities with a third State (or region) or its citizens, legal persons or other organizations, he/she/it shall truthfully report such matters to the competent department of commerce of the State Council within 30 days. The Working Mechanism will take following factors into overall account when assessing whether there exists unjustified extra-territorial application of foreign legislation and other measures: (i) whether international law or the basic principles of international relations are violated; (ii) potential impact on China’s national sovereignty, security and development interests; (iii) potential impact on the legitimate rights and interests of the citizens, legal persons or other organizations of China; and (iv) other factors that shall be taken into account. If the Working Mechanism determine that there exists unjustified extra-territorial application of foreign legislation and other measures, MOFCOM may issue an injunction that the relevant foreign legislation and other measures shall not be accepted, executed, or observed. A citizen, legal person or other organization in China may apply for exemption from compliance with an injunction.
84
C. Organizational Structure
The following diagram sets out details of our significant subsidiaries and Consolidated Affiliated Entities as of February 28, 2022:

| (1) | Mr. Bangxin Zhang is our chairman and chief executive officer who owned 26.3% of the common shares and 71.8% of the voting power of TAL Education Group as of April 30, 2022. |
| (2) | Mr. Yachao Liu is our chief operating officer who owned 4.1% of the common shares and 5.4% of the voting power of TAL Education Group as of April 30, 2022. |
| (3) | Mr. Yunfeng Bai is our director who owned less than 1.0% of the common shares and 0.3% of voting power of TAL Education Group as of April 30, 2022. |
| (4) | Among the 63 schools, seven schools’ majority ownership are directly or indirectly held by Xueersi Education, and the remaining minority ownership are directly or indirectly held by Xueersi Network. For the other schools, Xueersi Education held either 100% or majority ownership for which the remaining minority ownership were held by third parties. |
85
VIE Contractual Arrangements
Due to PRC legal restrictions on foreign ownership and investment in the education business in China, substantially all of our learning business in China is conducted through the VIE Contractual Arrangements. The VIE Contractual Arrangements, which are summarized below, enable us, through TAL Beijing, to direct the activities of the VIEs that most significantly affect the VIEs’ economic performance and to receive substantially all the benefits from the Consolidated Affiliated Entities.
Exclusive Business Service Agreements. Pursuant to the Exclusive Business Cooperation Agreement entered into on June 25, 2010 by and among TAL Beijing, Xueersi Education, Xueersi Network, the shareholders, subsidiaries and schools of Xueersi Education and Xueersi Network, or the Agreement of Xueersi Education and Xueersi Network, which supersedes all agreements among parties with respect to subject matters thereof, TAL Beijing or its designated affiliates have the exclusive right to provide each of Xueersi Education and Xueersi Network and their subsidiaries and schools comprehensive intellectual property licensing and various technical and business support services. Pursuant to the Exclusive Business Service Agreement entered into by and among TAL Beijing, Xinxin Xiangrong and its shareholders on August 4, 2015, or the Agreement of Xinxin Xiangrong, TAL Beijing and its designated affiliates have the exclusive right to provide Xinxin Xiangrong and its subsidiaries and schools (if any) comprehensive intellectual property licensing and various technical and business support services. The services under each of these agreements include, but are not limited to, employee training, technology development, transfer and consulting services, public relation services, market survey, research and consulting services, market development and planning services, human resource and internal information management, network development, upgrade and ordinary maintenance services, and software and trademark licensing and other additional services as the parties may mutually agree from time to time. Without the prior written consent of TAL Beijing, none of the VIEs or their respective subsidiaries or schools may accept services provided by any third party which are covered by the agreements set forth above. TAL Beijing or its designated affiliates owns the exclusive intellectual property rights created as a result of the performance of these agreements. With respect to the Agreement of Xueersi Education and Xueersi Network, the relevant Consolidated Affiliated Entities agree to pay annual service fees to TAL Beijing or its designated affiliates and adjust the service fee rates from time to time at TAL Beijing’s discretion. Such agreement will not expire unless terminated pursuant by a mutual agreement of parties. With respect to the Agreement of Xinxin Xiangrong, the relevant Consolidated Affiliated Entities agree to pay service fees regularly to TAL Beijing or its designated affiliates and adjust the service fee rates from time to time at TAL Beijing’s discretion. Such agreement will not expire unless terminated pursuant by a mutual agreement of parties. Each of these agreements entitle TAL Beijing or its designated affiliates to charge the Consolidated Affiliated Entities service fees regularly that amount to substantially all of the net income of the Consolidated Affiliated Entities before the service fees.
Call Option Agreement. Pursuant to a call option agreement, dated on February 12, 2009, by and among TAL Beijing, Xueersi Education, Xueersi Network and the respective shareholders of Xueersi Education and Xueersi Network, the respective shareholders of Xueersi Education and Xueersi Network unconditionally and irrevocably granted TAL Beijing or its designated party an exclusive option to purchase from the shareholders part or all of the equity interests in Xueersi Education and Xueersi Network, as the case may be, for the minimum amount of consideration permitted by the applicable PRC laws and regulations under the circumstances where TAL Beijing or its designated party is permitted under PRC laws and regulations to own all or part of the equity interests of Xueersi Education and Xueersi Network or where we otherwise deem it necessary or appropriate to exercise the option. TAL Beijing, Xinxin Xiangrong and the shareholders of Xinxin Xiangrong have entered into a call option agreement on August 4, 2015, the terms of which are substantially the same as the call option agreement summarized above. These agreements become effective on the date of execution and terminate when all of the obligations and rights under such agreement are completely performed. Under each of these agreements, TAL Beijing has sole discretion to decide when to exercise the option, and whether to exercise the option in part or in full. The key factor for us to decide whether to exercise the option is whether the current regulatory restrictions on foreign investment in the educational service business will be removed in the future, the likelihood of which we are not in a position to know or comment on.
Equity Pledge Agreement. Pursuant to an equity pledge agreement, dated on February 12, 2009, by and among TAL Beijing, Xueersi Education, Xueersi Network and the respective shareholders of Xueersi Education and Xueersi Network, and supplemental agreements, dated on June 25, 2010, by and among TAL Beijing, Xueersi Education, Xueersi Network and their respective shareholders, the respective shareholders of Xueersi Education and Xueersi Network unconditionally and irrevocably pledged all of their equity interests in Xueersi Education and Xueersi Network to TAL Beijing to guarantee performance of the obligations of Xueersi Education and Xueersi Network and their respective subsidiaries and schools under the technology support and service agreements with TAL Beijing. The shareholders of Xueersi Education and Xueersi Network agree that, without the prior written consent of TAL Beijing, they will not transfer or dispose the pledged equity interests or create or allow any encumbrance on the pledged equity interests that would prejudice TAL Beijing’s interest.
86
TAL Beijing, Xinxin Xiangrong and the shareholders of Xinxin Xiangrong have entered into an equity pledge agreement on August 4, 2015, the terms of which are substantially the same as the agreement summarized above. These agreements are effective on the date of execution and terminate when all the secured rights under the relevant agreements, as the case may be, are completely fulfilled or terminated in accordance thereof. The above pledges of the equity interests in Xueersi Network, Xueersi Education and Xinxin Xiangrong have been registered with the relevant local branch of the SAMR.
Letter of Undertaking. All of the shareholders of Xueersi Education and Xueersi Network have executed a letter of undertaking on September 8, 2010 to covenant with and undertake to TAL Beijing that, if, as the respective shareholders of Xueersi Education and Xueersi Network, such shareholders receive any dividends, interests, other distributions or remnant assets upon liquidation from Xueersi Education and Xueersi Network, such shareholders shall, to the extent permitted by applicable laws, regulations and legal procedures, remit all such income after payment of any applicable tax and other expenses required by laws and regulations to TAL Beijing without any compensation therefore. All of the shareholders of Xinxin Xiangrong have made similar undertakings in a letter of undertaking on August 4, 2015.
Power of Attorney. Each of the shareholders of Xueersi Education and Xueersi Network has executed an irrevocable power of attorney on August 12, 2009, appointing TAL Beijing, or any person designated by TAL Beijing as their attorney-in-fact to vote on their behalf on all matters of Xueersi Education and Xueersi Network requiring shareholder approval under PRC laws and regulations and the articles of association of Xueersi Education and Xueersi Network. Each of the shareholders of Xinxin Xiangrong has executed an irrevocable power of attorney on August 4, 2015, the terms of which are substantially the same as the power of attorney of Xueersi Education and Xueersi Network summarized above. The power of attorney remains effective as long as the relevant person remains a shareholder of the VIE.
The articles of association of each of the VIEs states that the major rights of the shareholders in a shareholders’ meeting include the power to approve the operating strategy and investment plan, elect the members of board of directors and approve their compensation and review and approve the annual budget and earning distribution plan. Therefore, through the irrevocable power of attorney arrangement, TAL Beijing has the ability to exercise effective control over each of the VIEs respectively through shareholder votes and, through such votes, to also control the composition of the board of directors. In addition, the senior management team of each of the VIEs is the same as that of, or is appointed and controlled by, TAL Beijing, as applicable. As a result of these contractual rights, we have the power to direct the activities of each of the VIEs that most significantly impact their economic performance.
Spousal consent letter. The spouse of each shareholder, who is a natural person, of the VIEs has entered into a spousal consent letter to acknowledge that she is aware of, and consents to, the execution by her spouse of the call option agreement described above. Each such spouse further agrees that she will not take any actions or raise any claims to interfere with performance by her spouse of the obligations under the above mentioned agreements.
In the opinion of Tian Yuan Law Firm, our PRC counsel, save for the uncertainties disclosed in this annual report:
| ● | the ownership structures of the Consolidated Affiliated Entities and wholly owned subsidiaries in China are in compliance with existing PRC laws and regulations; and |
| ● | the VIE Contractual Arrangements are valid, binding and enforceable under, and will not result in any violation of, PRC laws or regulations currently in effect. |
We have been advised by our PRC counsel, however, that there are substantial uncertainties regarding the interpretation and application of current and future PRC laws and regulations. Accordingly, there can be no assurance that the PRC regulatory authorities will not in the future take a view that is contrary to the above opinion of our PRC counsel. We have been further advised by our PRC counsel that if the PRC government finds that the agreements that establish the structure for operating our PRC education business do not comply with PRC government restrictions on foreign investment in the education business, we could be subject to severe penalties, which could include the PRC government:
| ● | revoking our business and operating licenses; |
| ● | requiring us to discontinue or restrict our operations; |
| ● | limit our business expansion in China by way of entering into contractual arrangements; |
87
| ● | restricting our right to collect revenues; |
| ● | blocking our websites; |
| ● | requiring us to restructure our operations in such a way as to compel us to establish a new enterprise, re-apply for the necessary licenses or relocate our businesses, staff and assets; |
| ● | imposing additional conditions or requirements with which we may not be able to comply; or |
| ● | taking other regulatory or enforcement actions against us that could be harmful to our business. |
The imposition of any of these penalties could result in a material adverse effect on our ability to conduct our business. See “Item 3. Key Information—D. Risk Factors—Risks Related to Our Corporate Structure—If the PRC government determines that the agreements that establish the structure for operating our business in China are not in compliance with applicable PRC laws and regulations, we could be subject to severe penalties” and “Item 3. Key Information—D. Risk Factors—Risks Related to Doing Business in China—Uncertainties with respect to the PRC legal system could have a material adverse effect on us.”
In addition to the VIE Contractual Arrangements, we have entered into a deed of undertaking on June 24, 2013 and a side letter dated July 29, 2013 with Mr. Bangxin Zhang, our chairman and chief executive officer, or the Deed collectively. Pursuant to the Deed, Mr. Zhang has irrevocably covenanted and undertaken to us that:
| ● | as long as Mr. Bangxin Zhang owns shares in our company, whether legally or beneficially, and directly or indirectly (including shares held through Mr. Bangxin Zhang’s personal holding company Bright Unison Limited or any other company, trust, nominee or agent, if any), representing more than 50% of the aggregate voting power of the then total issued and outstanding shares of our company, Mr. Bangxin Zhang will not, directly or indirectly, (i) requisition or call any meeting of our shareholders for the purpose of removing or replacing any of our existing directors or appointing any new director, or (ii) propose any resolution at any of our shareholders meetings to remove or replace any of our existing directors or appoint any new director; |
| ● | should any meeting of our shareholders be called by the board of directors or requisitioned or called by our shareholders for the purpose of removing or replacing any of the directors or appointing any new director, or if any resolution is proposed at any of our shareholder meetings to remove or replace any of the directors or appoint any new director, the maximum number of votes which Mr. Bangxin Zhang will be permitted to exercise shall be equal to the total aggregate number of votes of the then total issued and outstanding shares of our company held by all members of our company, other than shares which are owned, whether legally or beneficially, and directly or indirectly by Mr. Bangxin Zhang, less one vote; and |
| ● | Mr. Bangxin Zhang will not cast any votes he has as a director or shareholder (if applicable) on any resolutions or matters concerning enforcing, amending or otherwise relating to the Deed being considered or voted upon by our board of directors or our shareholders, as the case may be. |
In the opinion of Maples and Calder (Hong Kong) LLP, our Cayman Islands legal counsel, the deed of undertaking constitutes the legal, valid and binding obligations of Mr. Bangxin Zhang, which cannot be unilaterally revoked by Mr. Bangxin Zhang, and is enforceable in accordance with its terms under existing Cayman Islands laws.
D. Property, Plants and Equipment
Facilities
Our headquarters are located in Beijing, China. As of February 28, 2022, we owned approximately 7,582 square meters of office space in Beijing.
As of February 28, 2022, we leased approximately 92,700 square meters in Beijing, consisting of approximately 16,100 square meters of learning center and service center space and approximately 76,600 square meters of office space. In addition, as of
88
February 28, 2022, we leased an aggregate of approximately 175,600 square meters of learning center and service center space and an aggregate of approximately 89,800 square meters of office space in 40 other cities throughout China and four cities in other countries. These leases vary in duration from 0.5 to 10.5 years.
On March 19, 2019, we acquired land use rights of a parcel in Zhenjiang, Jiangsu for the construction of office building, at total cost of approximately RMB92 million for approximately 83,025 square meters. In December 2019, we entered into a contract, as amended from time to time, at total cost of approximately RMB1,421 million for the development of office space in Zhenjiang, Jiangsu, covering approximately 222,730 square meters of construction area. As of February 28, 2022, RMB382 million had been paid. We expect to complete the construction in December 2022. We intend to fund the construction through cash on hand and bank financing.
On July 8, 2019, we acquired land use rights of a parcel in Beijing for the development of office space, at a total cost of approximately RMB1,360 million for approximately 28,600 square meters. In December 2019, we entered into a contract, as amended from time to time, at total cost of approximately RMB972 million for the development of office space in Changping District, Beijing, as supplemented from time to time, covering approximately 127,670 square meters of construction area. As of February 28, 2022, RMB388 million had been paid. We expect to complete the construction in June 2023. We intend to fund the foregoing construction through cash on hand and/or bank financing.
Item 4A Unresolved Staff Comments
None.
Item 5. Operating and Financial Review and Prospects
You should read the following discussion and analysis of our financial condition and results of operations in conjunction with the consolidated financial statements and the related notes included elsewhere in this annual report. This discussion contains forward-looking statements that involve risks and uncertainties. Our actual results and the timing of selected events could differ materially from those anticipated in these forward-looking statements as a result of various factors, including those set forth under “Item 3. Key Information—D. Risk Factors” and elsewhere in this annual report.
A. Operating Results
Overview
TAL Education Group is a smart learning solutions provider in China. The acronym “TAL” stands for “Tomorrow Advancing Life,” which reflects our vision to promote top learning opportunities for learners through both high-quality teaching and content, as well as leading edge application of technology in the learning experience. Since our inception in 2005, we have witnessed tremendous developments in China’s learning industry and continued to upgrade our business strategies to capture the new opportunities brought by technology advancement and evolving learning needs. Our widely trusted brand through word-of-mouth referrals and proven capabilities forge us valuable fortune to compete in the evolving learning industry.
Our businesses started in 2005 by launching tutoring services mainly for the K-12 age groups in China, and began to explore online learning services afterwards, with the mission to provide engaging and effective learning experiences regardless of the learners’ geographic location or socio-economic background. We further expanded our offerings by introducing enrichment learning products, launching enterprise product suites and entering overseas markets in the recent years. In compliance with regulatory policies promulgated in 2021, we ceased offering the K9 Academic AST Services in mainland China at the end of 2021. We have since realigned our business focus towards enrichment learning, learning technology solutions and content solutions to capture evolving customer needs. We have continued to integrate technology with learning, promote industry innovation, and lead industry development form our inception. We are always full of the passion for empowering learners, teachers and learning institutions and keeping a keen prospective for the evolving and developing industry.
General Factors Affecting Our Results of Operations
Our results of operations are affected by various general factors affecting the learning solution market in China, which include changes in population growth, disposable income per capita and level of urbanization, changes in demand from individual
89
learners or educational institutions for learning solutions, changes in regulatory, legal and public policy landscape, changes in technology development, and general economic and business conditions in China and globally. Adverse changes in any of these factors could materially and negatively affect demand for our products and services and our results of operations.
Specific Factors Affecting Our Results of Operations
We believe that our results of operations are more directly affected by specific factors relating to our business, which are primarily as follows:
Our ability to deliver high-quality products and services in our existing businesses
Historically, our success largely depends on our deep understanding of, and close relationship with, our learners and customers in the learning solution market. We seek to continue to maintain our competitive advantages in our existing businesses.
Learning services. Specifically, the results of operations of our learning services business depend on our abilities to retain existing learners by maintaining the consistency and quality of our existing services, to attract new learners through our brands and marketing and promotion efforts, to optimize the pricing and structure of our courses, and to meet the evolving needs of our learners and customers through introduction of new offerings, as well as the market acceptance of our learning services.
Learning technology solutions. The success of our learning technology solutions primarily depend on our abilities to continue to provide high value-added services to our existing customers leveraging our technology capabilities, to increase customer penetration on the back of success stories of our customers in the same industry, and to tailor our learning technology products and services to the needs of customers in other industries.
Content solutions. In addition, the results of operations of our content solutions business are primarily dependent on our ability to generate high-quality content through our in-house development team and external partners to further develop our accumulated immense content library, as well as our ability to establish and maintain relationship with major distributors and gain access to a wide range of distribution channels to facilitate the distribution of our rich content.
We believe our ability to deliver high-quality products and services well positions us to keep competitive in our existing businesses. However, any compromise in such ability may materially and adversely affect the success and growth of our existing businesses, thus negatively impacting our results of operations.
Our ability to broaden offerings of our learning solutions and expand into various markets
Our results of operations are also affected by our ability to invest in and develop new service offerings and further penetrate our potential client base both domestically and globally.
Broaden offerings. As a smart learning solutions provider, we have accumulated deep understanding of China’s learning industry and are well-positioned in delivering learning solutions beyond traditional training courses and textbooks. Going forward, we intend to further broaden our footprint and launch new products and services accommodating the additional demand of learners and customers in the learning industry.
Regional expansion. In addition to our further domestic expansion, our successful experience and accumulated know-how in China laid a solid foundation for our international expansion into various markets. Our ability to successfully expand our global reach depends on our understanding of the learning industry of the markets we expand into, the extent we replicate the proven success in China in new regions, and the strength of our talents with global exposure.
Our ability to attract, train and retain talents
To manage and support our growth, it is critical for us to recruit, train and retain qualified talents, including teachers, research and development talents and management personnel, as well as other personnel in administrative and selling and marketing functions, in particular during the time as we are going through the transition of our business model.
90
Our ability to attract, train and retain these qualified talents primarily depends on our ability to offer competitive compensation, effective and continued training opportunities and rotation opportunities within our organization as well as the development path to management opportunities.
Our ability to maintain competitiveness in technology
We have demonstrated our capabilities in developing proprietary technologies and applying them to enhance our products and services and improve our user experience. We have developed and launched various learning technology solutions customized for close-loop learning scenarios on (i) teaching, such as our GodEye classroom quality evaluation solution, an AI-enabled solution focused on evaluating and enhancing teaching quality and class delivery, (ii) learning, such as our intelligent classroom solutions empowering the delivery of learning experience under our unique dual-teacher model with an AI-enabled assistant teacher, and (iii) content development with our one-stop SaaS-based, learning-centric cloud platform capable of developing and distributing diverse learning content in both paper and digital formats.
We will continue to proactively invest in developing and upgrading our technology with focuses on optimizing our products and services to increase their efficiency and delivering a tailored and differentiated user experience.
Our management of costs and expenses
Our ability to maintain and increase our operational efficiency also depends on our ability to effectively control our costs and expenses. Talent compensation is critical in ensuring development and delivery of high-quality products, contents and services. We offer competitive remunerations to our talents and expect to continue to do so in the future. Fees and performance-linked bonuses to our teachers accounted for approximately 21.4%, 23.1% and 21.1% of our net revenues for the fiscal years ended February 28/29, 2020, 2021 and 2022, respectively. Another important component of our cost of revenues is rental expenses for our learning and service centers, which accounted for approximately 9.7%, 8.2% and 12.8% of our net revenues for the fiscal years ended February 28/29, 2020, 2021 and 2022, respectively. For the fiscal years ended February 28/29, 2020, 2021 and 2022, we incurred share-based compensation expenses representing approximately 3.6%, 4.6% and 4.0%, respectively, of our net revenues.
Impact of COVID-19
Our results of operations for the fourth fiscal quarter ended February 29, 2020 was impacted by the outbreak of COVID-19 and the resulting precautionary measures with respect to our offline business, though the negative impact on our offline business was partially offset by the growth in student enrollments in online courses and related revenues for the quarter. Beginning in the first fiscal quarter of fiscal year 2021, we experienced continued recovery and growth, driven by online courses and despite the lingering pressure on our offline business. After the initial outbreak of COVID-19, from time to time, some instances of COVID-19 infections have emerged in various regions of China, including the infections caused by the Omicron variants in early 2022, and varying levels of temporary restrictions and other measures are reinstated to contain the infections, such as those in Shanghai and Beijing from March 2022. The COVID-19 outbreak may continue affect our business operations and its financial condition and operating results in the future, including but not limited to negative impact to our total revenues, fair value adjustments or impairment to our long-term investments and other long-lived assets. See “Item 3. Key Information—D. Risk Factors—Risks Related to Our Business and Industry—Our business was materially adversely affected by the COVID-19 pandemic and may be materially adversely affected by a similar outbreak in the future.”
Key Components of Results of Operations
Net Revenues
In the fiscal years ended February 28/29, 2020, 2021 and 2022, we generated total net revenues of $3,273.3 million, $4,495.8 million and $4,390.9 million, respectively. We derive substantially all of our revenues from learning services, including small-class offerings, personalized premium services and online course offerings. Revenues generated from our online course offerings through www.xueersi.com contributed 18.9%, 28.4% and 30.4% of our total net revenues in the fiscal years ended February 28/29, 2020, 2021 and 2022, respectively.
We generally collect course fees in advance, which we initially record as deferred revenues. We had deferred revenues in the amounts of $781.0 million, $1,417.5 million and $187.7 million as of February 28/29, 2020, 2021 and 2022, respectively.
91
In compliance with the Alleviating Burden Opinion Regarding Compulsory Education and applicable rules, regulations and measures, we ceased offering K9 Academic AST Services in mainland China by the end of December 2021. Such cessation has had a significantly negative impact on our financial performance for the fiscal year ended February 28, 2022 since revenues from offering K9 Academic AST Services accounted for a substantial majority of our total revenues prior to our cessation of such business, and is expected to have a significantly negative impact on our financial performance for the fiscal year ending February 28, 2023 and subsequent periods, compared with that of previous years.
Cost of Revenues and Operating Expenses
The following table sets forth, for the periods indicated, our cost of revenues and operating expenses, in absolute amounts and as percentages of the total net revenues:
| For the Years Ended February 28/29, | ||||||||||||||
2020 | 2021 | 2022 | |||||||||||||
| $ |
| % |
| $ |
| % |
| $ |
| % | ||||
(in thousands of $, except percentages) | |||||||||||||||
Net revenues | $ | 3,273,308 | 100.0 | $ | 4,495,755 | 100.0 | $ | 4,390,907 |
| 100.0 | |||||
Total cost of revenues(1) |
| (1,468,569) | (44.9) |
| (2,048,561) | (45.6) |
| (2,203,336) |
| (50.2) | |||||
Operating expenses: |
|
|
|
|
|
| |||||||||
Selling and marketing(2) |
| (852,808) | (26.1) |
| (1,680,050) | (37.4) |
| (1,118,141) |
| (25.5) | |||||
General and administrative(3) |
| (794,957) | (24.3) |
| (1,117,324) | (24.9) |
| (1,199,708) |
| (27.3) | |||||
Impairment loss on intangible assets and goodwill |
| (28,998) | (0.9) |
| (107,535) | (2.4) |
| (505,050) |
| (11.5) | |||||
Total operating expenses | (1,676,763) | (51.2) | (2,904,909) | (64.6) | (2,822,899) |
| (64.3) | ||||||||
| (1) | Includes share-based compensation expenses of $1.1 million, $1.8 million and $1.1 million for the fiscal years ended February 28/29, 2020, 2021 and 2022, respectively. |
| (2) | Includes share-based compensation expenses of $19.4 million, $56.6 million and $53.9 million for the fiscal years ended February 28/29, 2020, 2021 and 2022, respectively. |
| (3) | Includes share-based compensation expenses of $97.5 million, $146.5 million and $119.8 million for the fiscal years ended February 28/29, 2020, 2021 and 2022, respectively. |
Cost of Revenues
Our cost of revenues primarily consists of teaching fees, performance-linked bonuses and other compensations for our teachers and rental cost for our learning centers and service centers, compensation to personnel providing learning service support, costs of course materials, and to a lesser extent, depreciation, amortization and impairment of long-lived assets used in the provision of learning services, and other office supplies.
Operating Expenses
Our operating expenses consist primarily of selling and marketing expenses and general and administrative expenses.
Our selling and marketing expenses primarily consist of advertising expenses, compensation to our personnel involved in sales and marketing expenses relating to our marketing and branding promotion activities, rental and utilities expenses relating to selling and marketing functions and, to a lesser extent, depreciation, amortization and impairment of long-lived assets used in our selling and marketing activities. Our selling and marketing expenses as a percentage of net revenues was 26.1%, 37.4% and 25.5% for the fiscal years ended February 28/29, 2020, 2021 and 2022, respectively.
Our general and administrative expenses primarily consist of compensation paid to our management and administrative personnel, research and development expenses, costs of third-party professional services, rental and utilities expenses relating to office and administrative functions, and, to a lesser extent, depreciation, amortization and impairment of long-lived assets used in our administrative activities. Our general and administrative expenses as a percentage of our total net revenues was 24.3%, 24.9% and 27.3% for the fiscal years ended February 28/29, 2020, 2021 and 2022, respectively.
92
Impairment loss on intangible assets and goodwill was mainly due to the decline in reporting units’ fair value.
The financial results for the fiscal year ended February 28, 2022 were subject to impacts from one-off business adjustments due to the cessation of our K9 Academic AST Services in mainland China by the end of December 2021, such as severance costs and impairment of long-lived assets.
Taxation
Cayman Islands
We are an exempted company incorporated in the Cayman Islands. Under the current law of the Cayman Islands, we are not subject to income, corporate or capital gains tax, and the Cayman Islands currently have no form of estate duty, inheritance tax or gift tax. In addition, payments of dividends and capital in respect of our shares are not subject to taxation in the Cayman Islands and no withholding will be required in the Cayman Islands on the payment of any dividend or capital to any holder of our shares, nor will gains derived from the disposal of our shares be subject to Cayman Islands income or corporation tax.
Hong Kong
Each of our Hong Kong subsidiaries are subject to a two-tiered income tax rate for taxable income earned in Hong Kong effectively since April 1, 2018. The first 2 million Hong Kong dollars of profits earned by a company are subject to be taxed at an income tax rate of 8.25%, while the remaining profits will continue to be taxed at the existing tax rate, 16.5%. The provision for Hong Kong profits tax in our consolidated financial statements was immaterial for the fiscal years ended February 28/29, 2020, 2021 and 2022.
PRC Enterprise Income Tax
Our subsidiaries in China are companies incorporated under PRC law and, as such, are subject to PRC enterprise income tax on their taxable income in accordance with the relevant PRC income tax laws. Pursuant to the EIT Law, a uniform 25% enterprise income tax rate is generally applicable to both foreign-invested enterprises and domestic enterprises, except where a special preferential rate applies.
Enterprises qualified as “Newly Established Software Enterprise” are entitled to an income tax exemption for two calendar years, followed by reduced income tax at a rate of 12.5% for three calendar years. If an enterprise qualified as “Newly Established Software Enterprise” is also entitled to other tax preferential policies in enterprise income tax, such enterprise shall elect only one tax preference among these tax preferential policies. Enterprises qualified as “High and New Technology Enterprises” are entitled to a 15% enterprise income tax rate rather than the 25% uniform statutory tax rate. The preferential tax treatment continues as long as an enterprise can retain its “High and New Technology Enterprise” status. Enterprises qualified as “Key Software Enterprise” are entitled to a preferential tax rate of 0% or 10%.
The following preferential tax treatments are enjoyed by certain of our subsidiaries and Consolidated Affiliated Entities:
| ● | Yidu Huida was qualified as a High and New Technology Enterprise from the calendar year of 2015 to the calendar year of 2023 and accordingly was entitled to the 15% preferential tax rate during the period. It is expected to be subject to an EIT rate of 15% as long as it maintains its status as an HNTE. Yidu Huida applied and was approved for Key Software Enterprise status for calendar year 2016, 2017, 2018 and 2019, which entitled Yidu Huida at the preferential tax rate of 10%. Yidu Huida elected to adopt the 12.5% preferential tax rate in 2015, the 10% preferential tax rate from calendar year 2016 to 2019, and 15% for calendar years 2020 through 2022 as a HNTE. |
| ● | Beijing Xintang Sichuang was qualified as a Software Enterprise in 2013 and accordingly was entitled to an income tax exemption in 2013 and 2014 followed by reduced income tax at a rate of 12.5% from 2015 through 2017. Beijing Xintang Sichuang was also qualified as a High and New Technology Enterprise from the calendar year of 2017 to the calendar year of 2022 and accordingly is entitled to the 15% preferential tax rate during the period. Beijing Xintang Sichuang was also qualified as a Key Software Enterprise for calendar year 2018 and 2019, and accordingly was entitled to 10% preferential tax rate. Beijing Xintang Sichuang elected to adopt the 12.5% preferential tax rate in 2017, the 10% preferential tax rate in 2018 and 2019, and 15% for calendar years 2020 through 2022 as a HNTE. |
93
| ● | TAL Beijing was qualified as a “High and New Technology Enterprise” from 2014 to 2016 and it maintained the qualification from the calendar year of 2017 to the calendar year of 2022, and as a result it continued to enjoy the 15% preferential tax rate during the period. TAL Beijing was also qualified as a Key Software Enterprise for calendar year 2018 and 2019, and accordingly was entitled to 10% preferential tax rate. TAL Beijing elected to adopt the 10% preferential tax rate in 2018 and 2019, and 15% for calendar years 2020 through 2022 as a HNTE. |
| ● | Yinghe Youshi was qualified as a “High and New Technology Enterprise” from 2016 to 2018 and it maintained the qualification for the calendar year of 2019 through 2021, and as a result it continued to enjoy the 15% preferential tax rate during the period. It is expected to be subject to an EIT rate of 15% as long as it maintains its status as an HNTE. |
| ● | Beijing Yizhen Xuesi was qualified as a Software Enterprise in 2017 and accordingly was entitled to an income tax exemption in 2017 and 2018 followed by reduced income tax at a rate of 12.5% from 2019 through 2021. Beijing Yizhen Xuesi was qualified as an HNTE and entitled to a preferential tax rate of 15% from calendar years 2021 through 2023 and is expected to be subject to an EIT rate of 15% as long as it maintains its status as an HNTE. |
Preferential tax treatments granted to our PRC subsidiaries and Consolidated Affiliated Entities in China by local governmental authorities are subject to review and may be adjusted or revoked at any time. The software enterprises which enjoy preferential tax treatments shall also provide filing documents with respect to preferential tax treatments to the relevant tax authority when filing annual enterprise income tax returns for the settlement of tax payments. The discontinuation of any preferential tax treatments currently available to us, will cause our effective tax rate to increase, which could have a material adverse effect on our results of operations.
PRC Withholding Tax
As a Cayman Islands holding company, we may receive dividends from our PRC operating subsidiaries through TAL Hong Kong. The EIT Law and its implementation rules provide that dividends paid by a PRC entity to a non-resident enterprise for income tax purposes is subject to PRC withholding tax at a rate of 10%, subject to reduction by an applicable tax treaty with China. According to the Arrangement between Mainland China and the Hong Kong Special Administrative Region for the Avoidance of Double Taxation and Prevention of Fiscal Evasion, dividends paid to shareholders residing in Hong Kong are subject to a reduced 5% rate of tax withholding provided that the Hong Kong residents are deemed by the relevant PRC tax authorities to be “non-PRC resident enterprises” under the EIT Law and the Hong Kong residents’ equity interests in the mainland dividend issuer is above 25%. In February 2018, the SAT promulgated SAT Circular 9 to clarify the definition of beneficial owner under PRC tax treaties and tax arrangements. According to SAT Circular 9, a beneficial owner refers to a party who holds ownership and control over incomes or the rights or assets from which the incomes are derived. In determining whether a resident of the other contracting party to a double taxation agreement, or a DTA, who is applying for enjoying preferential treatment under the DTA has the status as a beneficial owner, comprehensive analysis shall be conducted in light of the actual circumstances of the specific case and based on several factors, include among others, if (1) an applicant is under the obligation to pay 50% or more of the incomes received to any resident of any third country (region) within 12 months upon receipt of the incomes; and (2) if the business activities carried out by an applicant constitutes substantive business activities. Substantive business activities shall include substantive manufacturing, distribution, management and other activities. Whether an applicant’s business activities are substantive shall be determined based on the functions actually performed by the applicant and the risks assumed thereby. The substantive investment and shareholding management activities carried out by the applicant may constitute substantive business activities. Where the applicant concurrently engages in investment and shareholding management activities that do not constitute substantive business activities and other business activities, if the other business activities are not significant enough, the applicant will not be considered as engaging in substantive business activities and hence more likely not a beneficial owner;
In addition, if the incomes derived by any of the following applicants from China are dividends, the relevant applicant may be directly determined as having the status of a “beneficial owner”:
94
Further, according to SAT Circular 9, agents or designated payees are not beneficial owners. The fact that an applicant collects incomes via an agent or a designated payee does not affect the determination of whether the applicant has the status of a beneficial owner irrespective of whether an agent or a designated payee is a resident of the other contracting party to the relevant DTA.
According to such SAT Circular 9, if the business activities carried out by an applicant do not constitute substantive business activities, then such applicant is likely not to be regarded as a beneficial owner. Although we may use our Hong Kong subsidiaries as a platform to expand our business in the future, our Hong Kong subsidiaries currently do not engage in any substantive business activities and thus it is possible that our Hong Kong subsidiaries may not be regarded as “beneficial owners” for the purposes of SAT Circular 9 and the dividends they receive from our PRC subsidiaries would be subject to withholding tax at a rate of 10%. In addition, our Hong Kong subsidiaries may be considered PRC resident enterprises for enterprise income tax purposes if the relevant PRC tax authorities determine that our Hong Kong subsidiaries’ “de facto management bodies” are within China, in which case dividends received by them from our PRC subsidiaries would be exempt from PRC withholding tax because such income is exempted under the EIT Law for a PRC resident enterprise recipient. As there remain uncertainties regarding the interpretation and implementation of the EIT Law and its implementation rules, it is uncertain whether, if we are deemed a PRC resident enterprise, any dividends to be distributed by us to our non-PRC shareholders and ADS holders would be subject to any PRC withholding tax. For a detailed discussion of PRC tax issues related to resident enterprise status, see “Item 3. Key Information—D. Risk Factors—Risks Related to Doing Business in China-Under the EIT Law, we may be classified as a PRC “resident enterprise.” Such classification could result in unfavorable tax consequences to us and our non-PRC shareholders.”
In September 29, 2018, the SAT promulgated Notice on the Scope of Application Concerning the Policy for Temporary Exemption of Withholding Income Tax on Direct Investment by Overseas Investors with Distributed Profits, or Circular 102. Pursuant to Circular 102, the scope of application of the temporary exemption of Withholding Income Tax was expanded from where overseas investors use the profits obtained from resident enterprises within China to invest directly in the encouraged investment projects, to where overseas investors use the profits obtained from resident enterprises within China to invest directly in all projects and fields which are not prohibited from foreign investment pursuant to the Special Administrative Measures for Foreign Investment Access (2021), or Negative List.
Further, according to the Circular 102, for the temporary exemption of overseas investors from payment of withholding income tax, the following conditions must be satisfied at the same time:
95
PRC Business Tax and Value-Added Tax (VAT)
Details of the pilot VAT reform program was set out in two circulars jointly issued by the Ministry of Finance and the SAT. The VAT reform program change the charge of sales tax from business tax to VAT for certain pilot industries, and was initially applied only to certain pilot industries in Shanghai. The VAT reform program started to apply nationwide in 2013, was extended to cover additional industry sectors such as construction, real estate, finance and consumer services in May 2016.
With respect to all of our PRC entities for the period immediately prior to the implementation of the VAT reform program, revenues from our services are subject to a 5% or 3% PRC business tax. After implementation of the VAT reform program, revenues from our services are mainly subject to a 6% or 3% PRC VAT. Since January 2020, in accordance with the Announcement on Tax Policies to Support Prevention and Control of Pneumonia Caused by Novel Coronavirus Infection issued by Ministry of Finance and SAT, or the Cai Shui [2020] No.8, due to the COVID-19 virus, the VAT from providing daily life services will be exempted starting on January 1, 2020 until December 31, 2020. In March 17, 2021, the SAT promulgated Announcement on Continued Implementation of Some Preferential Tax/Fee Policies for Responding to the COVID-19 Epidemic, or Circular 7, which extended the aforementioned articles of Cai Shui [2020] No.8, and the VAT exemption from providing daily life services has been extended to March 31, 2021.
Urban Maintenance and Construction Tax and Education Surcharge
Any foreign-invested or purely domestic entity or individual that is subject to consumption tax and VAT is also required to pay PRC urban maintenance and construction tax. The rates of urban maintenance and construction tax are 7%, 5% or 1% of the amount of consumption tax and VAT actually paid depending on where the taxpayer is located. All entities and individuals who pay consumption tax and VAT are also required to pay education surcharge at a rate of 3%, and local education surcharges at a rate of 2% of the amount of VAT and consumption tax actually paid.
Critical Accounting Estimates
We prepare our financial statements in accordance with U.S. GAAP, which requires us to make estimates and assumptions that affect reported amounts of assets, liabilities, revenue, costs, and expenses, and the disclosure of contingent assets and liabilities. Actual results could differ from those estimates. We continually evaluate these estimates and assumptions based on the most recently available information, our own historical experiences and other factors that we believe to be relevant under the circumstances. Our management has discussed the development, selection and disclosure of these estimates with our board of directors. Since our financial reporting process inherently relies on the use of estimates and assumptions, actual results may differ from these estimates under different assumptions or conditions.
An accounting policy is considered to be critical if it requires an accounting estimate to be made based on assumptions about matters that are highly uncertain at the time the estimate is made, and if different estimates that could reasonably have been used, or changes in the accounting estimates that are reasonably likely to occur periodically, could materially impact the consolidated financial statements. We consider the policies discussed below to be critical to an understanding of our audited consolidated financial statements because they involve the greatest reliance on our management’s judgment. You should read the following descriptions of critical accounting policies, judgments and estimates in conjunction with our consolidated financial statements and other disclosures included with this annual report.
Impairment assessment of goodwill
Goodwill is not amortized, but tested for impairment annually or more frequently if event and circumstances indicate that it might be impaired. We first assess qualitative factors to determine whether it is “more likely than not” that the fair value of a reporting unit is less than its carrying amount as a basis for determining whether it is necessary to perform the goodwill impairment test by comparing the fair value of a reporting unit with its carrying amount. We recognize an impairment charge for the amount by which the carrying amount exceeds the reporting unit’s fair value.
We used the discounted cash flow model to estimate fair value of the reporting units, which requires management to make significant estimates and assumptions related to inputs into the model, including discount rates and forecasts of future revenues and operating margins. Changes in these assumptions could have a significant impact on the estimated fair value, the corresponding amount of goodwill impairment charges, if any.
96
Impairment assessment of long-term investments
Our long-term investments include equity securities without readily determinable fair values, equity securities with readily determinable fair values, equity method investments, available-for-sale investments, fair value option investment and held-to-maturity investments. An impairment charge is recorded when the carrying amount of the investment exceeds its fair value.
Application of a long-term investments impairment test requires significant management judgment. When indicators of impairment exist, we make qualitative and quantitative analysis based on the factors including the investments’ financial position and future cash flows, the impact of COVID-19 and the new regulations, and other assumptions. Changes in these estimates and assumptions could materially affect the determination of fair value of the long-term investments.
Impairment assessment of long-lived assets other than goodwill and long-term investments
We review our long-lived assets for impairment whenever events or changes in circumstances indicate that the carrying amount of an asset may no longer be recoverable. When these events occur, we measure impairment by comparing the carrying value of the long-lived assets to the estimated undiscounted future cash flows expected to result from the use of the assets and their eventual disposition. If the sum of the expected undiscounted cash flow is less than the carrying amount of the assets, we would recognize an impairment loss based on the fair value of the assets.
Application of a long-lived assets impairment test requires significant management judgment. The judgment in estimating the fair value of the assets includes estimating future cash flows, or prices and other relevant information generated by market transactions, consideration of the impact of COVID-19 and the new regulations, and making other assumptions. Changes in these estimates and assumptions could materially affect the determination of fair value of the assets.
Fair value of level 3 available-for-sale investments
Available-for-sale investments are reported at fair value, with unrealized gains and losses recorded in accumulated other comprehensive income as a component of shareholders’ equity. Declines in the fair value of individual available-for-sale investments below their amortized cost due to credit-related factors are recognized as an allowance for credit losses, whereas if declines in the fair value is not due to credit-related factors, the loss is recorded in other comprehensive income / (loss).
The available-for-sale investments classified within Level 3 are valued using income approach in discounted cash flow method or market approach in backsolve method. The discounted cash flow analysis and backsolve method require the use of significant unobservable inputs (Level 3 inputs) which involve significant management judgment and estimation, such as weighted average cost of capital, discount for lack of marketability and expected volatilities.
Income Taxes and valuation allowance for deferred tax asset
Deferred income taxes are recognized for temporary differences between the tax basis of assets and liabilities and their reported amounts in the financial statements, net of operating loss carry forwards and credits, by applying enacted statutory tax rates applicable to future years. Deferred tax assets are reduced by a valuation allowance when, in the opinion of management, it is more likely than not that some portion or all of the deferred tax assets will not be realized. Current income taxes are provided for in accordance with the laws and regulations applicable to us as enacted by the relevant tax authorities.
The impact of an uncertain income tax position on the income tax return is recognized at the largest amount that is more-likely-than-not to be sustained upon audit by the relevant tax authorities. An uncertain income tax position will not be recognized if it has less than 50% likelihood of being sustained. Interest and penalties on income taxes will be classified as a component of the provisions for income taxes.
Significant judgment is required in determining the valuation allowance. In assessing the need for a valuation allowance, we consider all sources of factors, including estimates such as projected future taxable income, reversing taxable temporary differences and ongoing tax planning strategies. If it is determined that we are able to realize deferred tax assets in excess of the net carrying value or to the extent we are unable to realize a deferred tax asset, we would adjust the valuation allowance in the period in which such a determination is made, with a corresponding increase or decrease to earnings.
97
Results of Operations
The following table sets forth a summary of our consolidated results of operations for the periods indicated, both in absolute amounts and as percentages of our net revenues. This information should be read together with our consolidated financial statements and related notes included elsewhere in this annual report. The operating results in any period are not necessarily indicative of the results that may be expected for any future period.
| For the Years Ended February 28/29, |
| ||||||||||||||
2020 | 2021 | 2022 |
| |||||||||||||
| $ |
| % |
| $ |
| % |
| $ |
| % |
| ||||
(in thousands of $, except percentages) |
| |||||||||||||||
Net revenues | $ | 3,273,308 | 100.0 | % | $ | 4,495,755 | 100.0 | % | $ | 4,390,907 | 100.0 | % | ||||
Cost of revenues(1) |
| (1,468,569) | (44.9) |
| (2,048,561) | (45.6) |
| (2,203,336) | (50.2) | |||||||
Gross profit |
| 1,804,739 | 55.1 |
| 2,447,194 | 54.4 |
| 2,187,571 | 49.8 | |||||||
Operating expenses |
|
|
|
| ||||||||||||
Selling and marketing(2) |
| (852,808) | (26.1) |
| (1,680,050) | (37.4) |
| (1,118,141) | (25.5) | |||||||
General and administrative(3) |
| (794,957) | (24.3) |
| (1,117,324) | (24.9) |
| (1,199,708) | (27.3) | |||||||
Impairment loss on intangible assets and goodwill |
| (28,998) | (0.9) |
| (107,535) | (2.4) |
| (505,050) | (11.5) | |||||||
Total operating expenses |
| (1,676,763) | (51.2) |
| (2,904,909) | (64.6) |
| (2,822,899) | (64.3) | |||||||
Government subsidies |
| 9,467 | 0.3 |
| 19,491 | 0.4 |
| 20,812 | 0.5 | |||||||
Income/(loss) from operations |
| 137,443 | 4.2 |
| (438,224) | (9.8) |
| (614,516) | (14.0) | |||||||
Interest income |
| 72,991 | 2.2 |
| 114,232 | 2.5 |
| 103,179 | 2.3 | |||||||
Interest expense |
| (11,820) | (0.4) |
| (16,946) | (0.4) |
| (7,871) | (0.2) | |||||||
Other (expense)/income |
| (95,297) | (2.9) |
| 140,878 | 3.1 |
| 16,950 | 0.4 | |||||||
Impairment loss on long-term investments |
| (153,970) | (4.7) |
| (24,563) | (0.6) |
| (275,872) | (6.3) | |||||||
Loss before income tax and (loss)/income from equity method investments |
| (50,653) | (1.5) |
| (224,623) | (5.2) |
| (778,130) | (17.7) | |||||||
Income tax (expense)/benefit |
| (69,328) | (2.1) |
| 69,897 | 1.6 |
| (396,992) | (9.0) | |||||||
(Loss)/income from equity method investments |
| (7,670) | (0.2) |
| 11,676 | 0.3 |
| 10,787 | 0.2 | |||||||
Net loss |
| (127,651) | (3.9) |
| (143,050) | (3.3) |
| (1,164,335) | (26.5) | |||||||
Add: Net loss attributable to non-controlling interest |
| 17,456 | 0.5 |
| 27,060 | 0.6 |
| 28,220 | 0.6 | |||||||
Net loss attributable to TAL Education Group | $ | (110,195) | (3.4) | $ | (115,990) | (2.7) | $ | (1,136,115) | (25.9) | |||||||
| (1) | Includes share-based compensation expenses of $1.1 million, $1.8 million and $1.1 million for the fiscal years ended February 28/29, 2020, 2021 and 2022, respectively. |
| (2) | Includes share-based compensation expenses of $19.4 million, $56.6 million and $53.9 million for the fiscal years ended February 28/29, 2020, 2021 and 2022, respectively. |
| (3) | Includes share-based compensation expenses of $97.5 million, $146.5 million and $119.8 million for the fiscal years ended February 28/29, 2020, 2021 and 2022, respectively. |
Fiscal Year Ended February 28, 2022 Compared to Fiscal Year Ended February 28, 2021
Net Revenues
Our total net revenues decreased by 2.3% to $4,390.9 million for the fiscal year ended February 28, 2022 from $4,495.8 million for the fiscal year ended February 28, 2021. The decrease was mainly driven by the cessation of K9 Academic AST Services in the mainland of China by the end of December 2021.
Operating Costs and Expenses
In the fiscal year ended February 28, 2022, our operating costs and expenses were $5,026.2 million, a 1.5% increase from $4,953.5 million in the fiscal year 2021. The increase was primarily due to increases in cost of revenues, general and administrative expenses and impairment loss on intangible assets and goodwill, partially offset by a decrease in selling and marketing expenses.
98
Cost of Revenues. Our cost of revenues increased by 7.6% to $2,203.3 million for the fiscal year ended February 28, 2022 from $2,048.6 million for the fiscal year ended February 28, 2021. This increase was largely due to increased severance costs for the reduction of our teachers and costs for the early termination of the lease contracts for certain learning centers and service centers. Cost of revenues for the fiscal year ended February 28, 2022 also included $1.1 million in share-based compensation expenses, as compared to $1.8 million for the fiscal year ended February 28, 2021.
Selling and Marketing Expenses. Our selling and marketing expenses decreased by 33.4% to $1,118.1 million for the fiscal year ended February 28, 2022 from $1,680.1 million for the fiscal year ended February 28, 2021. This decrease was primarily a result of the reduction of marketing promotion activities, partially offset by increased severance costs for the reduction of sales and marketing staff. Selling and marketing expenses for the fiscal year ended February 28, 2022 also included $53.9 million in share-based compensation expenses, as compared to $56.6 million for the fiscal year ended February 28, 2021.
General and Administrative Expenses. Our general and administrative expenses increased by 7.4% to $1,199.7 million for the fiscal year ended February 28, 2022 from $1,117.3 million for the fiscal year ended February 28, 2021. This increase was primarily due to an increase in compensation to general and administrative staff, which includes severance costs for the fiscal year ended February 28, 2022. General and administrative expenses for the fiscal year ended February 28, 2022 included $119.8 million in share-based compensation expenses, as compared to $146.5 million for the fiscal year ended February 28, 2021.
Impairment loss on intangible assets and goodwill was $505.1 million for the fiscal year ended February 28, 2022, compared to $107.5 million for the fiscal year ended February 28, 2021. Impairment loss on intangible assets and goodwill was due to the decline in reporting units’ fair value.
Government Subsidies
We received government subsidies related to government sponsored projects and recorded such government subsidies as a liability when such government subsidies were received and recorded it as other operating income when there was no further performance obligation. We received government subsidies of $20.9 million for the fiscal year ended February 28, 2022, compared to $20.3 million for the fiscal year ended February 28, 2021. We recorded $20.8 million and $19.5 million government subsidies as other operating income for the fiscal years ended February 28, 2022 and 2021, respectively.
Interest Income
We had interest income of $103.2 million for the fiscal year ended February 28, 2022, compared to $114.2 million for the fiscal year ended February 28, 2021. Our interest income in both fiscal years consisted primarily of interest earned from our cash and cash equivalents and short-term investments.
Other income
We recorded other income of $17.0 million for the fiscal year ended February 28, 2022. We recorded other income of $140.9 million for the fiscal year ended February 28, 2021, primarily consisting of the value-added tax and social security expense exemption offered by the government during the COVID-19 outbreak.
Impairment loss on long-term investments
We incurred $275.9 million of impairment loss on long-term investments for fiscal year ended February 28, 2022, compared to $24.6 million for the fiscal year ended February 28, 2021. Impairment loss on long-term investments was due to declines in the value of long-term investments in several investees.
Income tax (expense)/benefit
We had $397.0 million of income tax expense for the fiscal year ended February 28, 2022, compared to $69.9 million of income tax benefit for the fiscal year ended February 28, 2021.
99
Net loss
As a result of the foregoing, net loss was $1,164.3 million for fiscal year ended February 28, 2022, compared to net loss of $143.1 million for the fiscal year ended February 28, 2021.
Fiscal Year Ended February 28, 2021 Compared to Fiscal Year Ended February 29, 2020
Net Revenues
Our total net revenues increased by 37.3% to $4,495.8 million for the fiscal year ended February 28, 2021 from $3,273.3 million for the fiscal year ended February 29, 2020. The increase was mainly driven by the growth in average student enrollments of normal priced long-term courses. The increase in average student enrollments of normal priced long-term courses was driven primarily by the growth of enrollments in the small class offerings and online courses.
Cost of Revenues
Our cost of revenues increased by 39.5% to $2,048.6 million for the fiscal year ended February 28, 2021 from $1,468.6 million for the fiscal year ended February 29, 2020. This increase was largely due to the increase in teaching fees and performance-linked bonuses to our teachers, and rental costs for our learning centers and service centers and costs of learning materials. The increase of teaching fees and performance-linked bonuses was primarily due to the increase in the number of our full-time teachers from 27,500 for the fiscal year ended February 29, 2020 to 44,849 for the fiscal year ended February 28, 2021. The increase of rental costs for our facilities was primarily due to the increase in the leased space of learning centers and service centers from approximately 1,693,655 square meters as of February 29, 2020 to approximately 1,888,170 square meters as of February 28, 2021. Cost of revenues for the fiscal year ended February 28, 2021 included $1.8 million in share-based compensation expenses, as compared to $1.1 million for the fiscal year ended February 29, 2020.
Operating Expenses
Our operating expenses increased by 73.2% to $2,904.9 million for the fiscal year ended February 28, 2021 from $1,676.8 million for the fiscal year ended February 29, 2020. This increase primarily resulted from increases in both our selling and marketing expenses and general and administrative expenses.
Selling and Marketing Expenses. Our selling and marketing expenses increased by 97.0% to $1,680.1 million for the fiscal year ended February 28, 2021 from $852.8 million for the fiscal year ended February 29, 2020. This increase was primarily a result of more marketing promotion activities to expand our customer base and for brand enhancement, as well as a rise in the compensation to sales and marketing staff to support a greater number of programs and service offerings. Selling and marketing expenses for the fiscal year ended February 28, 2021 also included $56.6 million in share-based compensation expenses, as compared to $19.4 million for the fiscal year ended February 29, 2020.
General and Administrative Expenses. Our general and administrative expenses increased by 40.6% to $1,117.3 million for the fiscal year ended February 28, 2021 from $795.0 million for the fiscal year ended February 29, 2020. This increase was primarily due to an increase of the number of our general and administrative personnel and a rise in compensation to our general and administrative personnel. General and administrative expenses for the fiscal year ended February 28, 2021 included $146.5 million in share-based compensation expenses, as compared to $97.5 million for the fiscal year ended February 29, 2020.
Impairment loss on intangible assets and goodwill was $107.5 million for the fiscal year ended February 28, 2021, compared to $29.0 million for the fiscal year ended February 29, 2020. Impairment loss on intangible assets and goodwill was due to the decline in reporting units’ fair value.
Government Subsidies
We received government subsidies related to government sponsored projects and recorded such government subsidies as a liability when such government subsidies were received and recorded it as other operating income when there was no further performance obligation. We received government subsidies of $20.3 million for the fiscal year ended February 28, 2021, compared to
100
$9.5 million for the fiscal year ended February 29, 2020. We recorded $19.5 million and $9.5 million government subsidies as other operating income for the fiscal years ended February 28/29, 2021 and 2020, respectively.
Interest Income
We had interest income of $114.2 million for the fiscal year ended February 28, 2021, compared to $73.0 million for the fiscal year ended February 29, 2020. Our interest income in both fiscal years consisted primarily of interest earned from our cash and cash equivalents and short-term investments.
Other income/(expense)
We recorded other income of $140.9 million for the fiscal year ended February 28, 2021, primarily consisting of the value-added tax and social security expense exemption offered by the government during the COVID-19 outbreak. Other expense was $95.3 million for the fiscal year ended February 29, 2020, mainly related to loss from the fair value change of an equity security with readily determinable fair value.
Impairment loss on long-term investments
We incurred $24.6 million of impairment loss on long-term investments for fiscal year ended February 28, 2021, compared to $154.0 million for the fiscal year ended February 29, 2020. Impairment loss on long-term investments was due to declines in the value of long-term investments in several investees.
Income tax (expense)/benefit
We had $69.9 million of income tax benefit for the fiscal year ended February 28, 2021, compared to $69.3 million of income tax expense for the fiscal year ended February 29, 2020.
Net loss
As a result of the foregoing, net loss was $143.1 million for fiscal year ended February 28, 2021, compared to net loss of $127.7 million for the fiscal year ended February 29, 2020.
Inflation
According to the National Bureau of Statistics of China, the year-over-year percent changes in the consumer price index in China for February 2020, 2021 and 2022 were an increase of 5.2%, a decrease of 0.2% and an increase of 0.9%, respectively. Inflation has had some impact on our operations in recent years, in the form of higher salaries for our teachers and other staff and higher rental payments for certain of the office space and service center and learning center space we lease. We can provide no assurance that we will not continue to be affected in the future by higher rates of inflation in China, or that we will be able to adjust our tuition rates to mitigate the impact of inflation on our results of operations.
Recent Accounting Pronouncements
A list of recent accounting pronouncements that are relevant to us is included in note 2 to our consolidated financial statements, which are included in this annual report.
B. Liquidity and Capital Resources
Cash Flows and Working Capital
In recent years, we have financed our operations and the expansion of our business primarily through cash flows from operations, proceeds from our various private placements of our common shares, offering or private placement of convertible notes, the term and revolving credit facilities we entered into in June 2016 and February 2019 and a construction loan facility we entered into December 2019. As of February 28, 2022, we had $1,638.2 million in cash and cash equivalents, $1,043.6 million in restricted cash and $1,070.5 million in short-term investments. Our cash and cash equivalents consist of cash on hand, demand deposits and highly
101
liquid investments that are placed with banks and other financial institutions and which are either unrestricted as to withdrawal or use, or have original maturities of three months or less when purchased. Our restricted cash mainly represents security deposits held in designated bank accounts for future transactions, deposits required by PRC government authorities related to learning programs and services and establishment of new schools and subsidiaries. The short-term investments primarily consist of wealth management products with variable interest rates with original maturity of less than one year and more than three months.
The following table sets forth a summary of our cash and cash equivalents, restricted cash and short-term investments inside and outside China as of February 28, 2022.
| Cash, cash |
| Cash, cash |
| Total |
|
|
| ||||
equivalents | equivalents | Cash, cash | ||||||||||
and | and | equivalents | Short-term | |||||||||
restricted | restricted | and | Short-term | investments | Total | |||||||
cash in | cash in other | restricted | investments | in other | short-term | |||||||
| RMB |
| currencies |
| cash |
| in RMB |
| currencies |
| investments | |
(in thousands) | ||||||||||||
Entities outside China |
| 2 |
| 1,428,721 |
| 1,428,723 |
| — |
| 1,051,450 |
| 1,051,450 |
VIEs in China |
| 794,748 |
| 218 |
| 794,966 |
| — |
| — |
| — |
Non-VIEs in China |
| 385,725 |
| 72,372 |
| 458,097 |
| 19,085 |
| — |
| 19,085 |
Entities inside China |
| 1,180,473 |
| 72,590 |
| 1,253,063 |
| 19,085 |
| — |
| 19,085 |
Total |
| 1,180,475 |
| 1,501,311 |
| 2,681,786 |
| 19,085 |
| 1,051,450 |
| 1,070,535 |
Although we consolidate the results of the VIEs, our access to the Consolidated Affiliated Entities is only through the VIE Contractual Arrangements. See “Item 4. Information on the Company—C. Organizational Structure—VIE Contractual Arrangements.” For restrictions and limitations on liquidity and capital resources as a result of our corporate structure, see “—Holding Company Structure.”
On February 1, 2019, we signed a 3-year $600 million term and revolving facilities agreement with a group of arrangers led by Deutsche Bank AG, Singapore Branch. The facilities, a $270 million 3-year bullet maturity term loan and a $330 million 3-year revolving facility, are priced at 175 basis points over LIBOR. As of February 28, 2021, the Company had drawn down $270 million three-year bullet maturity term loan under the facility commitment. In March 2021, the Company repaid the drawn down amount and terminated the facility.
In January 2021, we issued certain convertible notes for a total proceed of approximately $2.3 billion to a group of investors. The convertible notes bear an interest of 0.50% per annum, mature on February 1, 2026, and be convertible into American depositary shares at the holder’s option. The notes were repurchased in full in October 2021.
We believe that our current cash, cash equivalents, restricted cash and short-term investments and anticipated cash flow from operations will be sufficient to meet our anticipated cash needs to support our organic growth, including our cash needs for working capital and capital expenditures, for at least the next 12 months. However, we may need additional cash resources in the future if we experience changed business conditions or other developments or if we find and wish to pursue opportunities for investment, acquisition, strategic cooperation or other similar actions. If we determine that our cash requirements exceed our cash on hand, we may seek to issue debt or equity securities or obtain a credit facility. Any issuance of equity securities could cause dilution to our shareholders. Any incurrence of indebtedness could increase our debt service obligations and cause us to be subject to restrictive operating and finance covenants. In addition, there can be no assurance that when we need additional cash resources, financing will be available to us on commercially acceptable terms and amount, or at all.
102
The following table sets forth a summary of our cash flows for the periods indicated.
| For the Years Ended February 28/29, | ||||||||
| 2020 |
| 2021 |
| 2022 | ||||
(in thousands of $) | |||||||||
Net cash provided by / (used in) operating activities | $ | 855,850 | $ | 954,732 | $ | (939,184) | |||
Net cash (used in) / provided by investing activities |
| (338,815) |
| (2,641,469) |
| 1,368,716 | |||
Net cash provided by / (used in) financing activities |
| 131,231 |
| 4,794,813 |
| (2,766,679) | |||
Effect of exchange rate changes |
| 3,218 |
| (5,277) |
| 949 | |||
Net increase / (decrease) in cash and cash equivalents and restricted cash |
| 651,484 |
| 3,102,799 |
| (2,336,198) | |||
Cash, cash equivalents and restricted cash at the beginning of the period |
| 1,263,701 |
| 1,915,185 |
| 5,017,984 | |||
Cash, cash equivalents and restricted cash at end of the period | 1,915,185 | 5,017,984 | 2,681,786 | ||||||
Operating Activities
Net cash used in operating activities amounted to $939.2 million in the fiscal year ended February 28, 2022, as compared to net cash provided amounted to $954.7 million in the fiscal year ended February 28, 2021. Net cash used in operating activities in the fiscal year ended February 28, 2022 reflected net loss of $1,164.3 million, adjusted by non-cash expenses and gain, mainly including depreciation of property and equipment of $171.4 million, share-based compensation expenses of $174.8 million, impairment loss on operating assets, intangible assets and goodwill of $897.9 million, and changes in working capital mainly including a decrease in deferred revenues of $1,229.8 million, and a decrease in accrued expenses and other current liabilities of $386.3 million.
Net cash provided by operating activities amounted to $954.7 million in the fiscal year ended February 28, 2021, as compared to $855.9 million in the fiscal year ended February 29, 2020. Net cash provided by operating activities in the fiscal year ended February 28, 2021 reflected net loss of $143.1 million, adjusted by non-cash expenses and gain, mainly including depreciation of property and equipment of $137.0 million, share-based compensation expenses of $204.9 million, impairment loss on operating assets, intangible assets and goodwill of $154.7 million, and changes in working capital mainly including an increase in deferred revenues of $529.2 million, and an increase in accrued expenses and other current liabilities of $283.1 million.
Investing Activities
Net cash provided by investing activities amounted to $1,368.7 million in the fiscal year ended February 28, 2022, as compared to net cash used amounted to $2,641.5 million in the fiscal year ended February 28, 2021. Net cash provided by investing activities in the fiscal year ended February 28, 2022 primarily related to proceeds from maturity of short-term investment of $3,002.5 million, partially offset by purchase of short-term investments of $1,344.5 million and purchase of property and equipment of $246.3 million.
Net cash used in investing activities amounted to $2,641.5 million in the fiscal year ended February 28, 2021, as compared to $338.8 million in the fiscal year ended February 29, 2020. Net cash used in investing activities in the fiscal year ended February 28, 2021 primarily related to purchase of short-term investments of $2,534.7 million and purchase of property and equipment of $245.1 million, partially offset by proceeds from maturity of short-term investment of $207.6 million.
Financing Activities
Net cash used in financing activities amounted to $2,766.7 million in the fiscal year ended February 28, 2022, as compared to net cash provided amounted to $4,794.8 million in the fiscal year ended February 28, 2021. Net cash used in financing activities in the fiscal year ended February 28, 2022 was attributable to the repurchase of convertible notes and repayment of long-term debt.
Net cash provided by financing activities amounted to $4,794.8 million in the fiscal year ended February 28, 2021, as compared to $131.2 million in the fiscal year ended February 29, 2020. Net cash provided by financing activities in the fiscal year ended February 28, 2021 was attributable to the proceeds of $2,300 million from issuance of convertible bond and the proceeds of $2,500 million from private placement.
103
Material cash requirements
Our material cash requirements as of February 28, 2022 and any subsequent interim period primarily include our capital expenditures, lease property management fee obligations, purchase of property and equipment obligations, and long-term investment obligations.
For the fiscal years 2020 to 2022, our primary capital expenditures were mainly related to purchase of land use rights, leasehold improvements, construction projects costs and purchase of servers, computers, network equipment, and software systems. Our capital expenditures were $187.5 million, $245.0 million and $220.1 million for the fiscal years ended February 28/29, 2020, 2021 and 2022, respectively, representing 5.7%, 5.4% and 5.0% of our total net revenues for such years, respectively. See “Item 4. Information on the Company—D. Property, Plants and Equipment” for more information.
Our lease property management fee obligations represent our non-cancelable agreements for property management fees in relation to leases for our offices, learning centers and service centers. As of February 28, 2022, the payment due within one year and thereafter for our lease property management fee obligations amounted to $38.3 million.
Purchase of property and equipment obligations represent our outstanding capital commitments mainly relating to capital expenditures of office space construction in Beijing and Jiangsu. As of February 28, 2022, the payment due within one year and thereafter for our purchase of property and equipment obligations amounted to $278.7 million.
Our long-term investment obligations represent obligations in connection with several investments as of February 28, 2022. As of February 28, 2022, the payment due within one year and thereafter for our long-term investment obligations amounted to $9.9 million.
We intend to fund our existing and future material cash requirements primarily with anticipated cash flows from operations, our existing cash balance and other financing alternatives. We will continue to make cash commitments, including capital expenditures, to support the growth of our business.
We have not entered into any financial guarantees or other commitments to guarantee the payment obligations of any third parties. We have not entered into any derivative contracts that are indexed to our shares and classified as shareholders’ equity, or that are not reflected in our consolidated financial statements. Furthermore, we do not have any retained or contingent interest in assets transferred to an unconsolidated entity that serves as credit, liquidity or market risk support to such entity. We do not have any variable interest in any unconsolidated entity that provides financing, liquidity, market risk or credit support to us or engages in leasing, hedging or research and development services with us.
Other than as discussed above, we did not have any significant capital and other commitments, long-term obligations or guarantees as of February 28, 2022.
Holding Company Structure
Overview
We are a holding company with no material operations of our own. Substantially all of our learning business in China is conducted through the VIE Contractual Arrangements. See “Item 4. Information on the Company—C. Organizational Structure—VIE Contractual Arrangements.” In the fiscal years ended February 28/29, 2020, 2021 and 2022, the Consolidated Affiliated Entities contributed 93.4%, 94.4% and 95.5%, respectively, of our total net revenues.
Conducting most of our operations through the VIE Contractual Arrangements entails a risk that we may lose effective control over the Consolidated Affiliated Entities, which may result in our being unable to consolidate their financial results with our results and may impair our access to their cash flow from operations and thereby reduce our liquidity. See “Item 3. Key Information—D. Risk Factors—Risks Related to Our Corporate Structure” for more information, including the risk factors titled “If the PRC government determines that the agreements that establish the structure for operating our business in China are not in compliance with applicable PRC laws and regulations, we could be subject to severe penalties” and “We rely on the VIE Contractual Arrangements for our PRC operations, which may not be as effective in providing operational control as direct ownership.”
104
Dividend Distributions
As a holding company, our ability to pay dividends and other cash distributions to our shareholders depends upon dividends and other distributions paid to us by our PRC subsidiaries. The amount of dividends paid by our PRC subsidiaries to us primarily depends on the service fees paid to our PRC subsidiaries from the Consolidated Affiliated Entities, and, to a lesser degree, our PRC subsidiaries’ retained earnings. In the fiscal years ended February 28/29, 2020, 2021 and 2022, TAL Beijing and its designated PRC subsidiaries collectively charged $726.7 million, $1,123.5 million and $1,174.6 million in service fees, respectively, to the Consolidated Affiliated Entities. The Consolidated Affiliated Entities collectively paid $776.3 million, $784.4 million and $839.9 million in service fees to TAL Beijing and its designated PRC subsidiaries in the fiscal years ended February 28/29, 2020, 2021 and 2022, respectively. As of February 28/29, 2020, 2021 and 2022, the balance of the amount payable for the fees was $78.4 million, $417.5 million and $752.2 million, respectively.
Under PRC law, each of our PRC subsidiaries and Consolidated Affiliated Entities in China is required to set aside at least 10% of its after-tax profits each year, if any, to fund a statutory surplus reserve until such reserve reaches 50% of its registered capital and to further set aside a portion of its after-tax profit to fund the reserve fund at the discretion of our board of directors. Although the statutory reserves can be used, among other ways, to increase the registered capital and eliminate future losses in excess of retained earnings of the respective companies, the reserve funds are not distributable as cash dividends except in the event of liquidation.
Pursuant to the VIE Contractual Arrangements, the earnings and cash of each of the VIEs (including dividends received from their respective subsidiaries and schools) are used to pay service fees in RMB to TAL Beijing or its designated affiliates, as applicable, in the manner and amount set forth in the VIE Contractual Arrangements. After paying the applicable withholding taxes, making appropriations for its statutory reserve requirement and retaining any profits from accumulated profits, the remaining net profits of TAL Beijing and its designated affiliates would be available for distribution to TAL Hong Kong, and from TAL Hong Kong to our company. See “Item 3. Key Information—D. Risk Factors—Risks Related to Doing Business in China—Dividends we receive from our operating subsidiaries located in China may be subject to PRC withholding tax” and “Item 5. Item 5. Operating and Financial Review and Prospects—A. Operating Results—Taxation” for detailed discussions on withholding taxes; and see “Item 4. Information on the Company—B. Business Overview—PRC Regulation—Regulations on Dividend Distribution” for a detailed discussion on statutory reserve requirement. As of February 28, 2022, the net assets of our PRC subsidiaries and Consolidated Affiliated Entities which were restricted due to statutory reserve requirements and other applicable laws and regulations, and thus not available for distribution, was in aggregate $943.5 million, and the net assets of our PRC subsidiaries and Consolidated Affiliated Entities which were unrestricted and thus available for distribution was in aggregate $3,112.1 million.
We do not believe that these restrictions on the distribution of our net assets will have a significant impact on our ability to timely meet our financial obligations in the future. See “Item 3. Risk Factors—D. Risks Related to Doing Business in China—We may rely on dividends paid by our subsidiaries for our cash needs, and any limitation on the ability of our subsidiaries to make payments to us could limit our ability to pay dividends to holders of our ADSs and common shares” for more information.
Furthermore, cash transfers from our PRC subsidiaries to our subsidiaries in Hong Kong are subject to PRC government control of currency conversion. Restrictions on the availability of foreign currency may affect the ability of our PRC subsidiaries and the Consolidated Affiliated Entities to remit sufficient foreign currency to pay dividends or other payments to us, or otherwise satisfy their foreign currency denominated obligations. See “Item 3. Key Information—D. Risk Factors—Risks Related to Doing Business in China—Governmental control of currency conversion may affect the value of your investment.”
C. Research and Development, Patents and Licenses, etc.
See “Item 4. Information on the Company—B. Business Overview—Technology, Research and Development” and “Item 4. Information on the Company—B. Business Overview—Intellectual Property.”
D. Trend Information
Other than as disclosed elsewhere in this annual report, we are not aware of any trends, uncertainties, demands, commitments or events for the fiscal year ended February 28, 2022 that are reasonably likely to have a material adverse effect on our net revenues, income, profitability, liquidity or capital resources, or that would cause the disclosed financial information to be not necessarily indicative of future operating results or financial conditions.
105
E. Critical Accounting Estimates
For our critical accounting estimates, see “Item 5. Operating and Financial Review and Prospects—A. Operating Results—Critical Accounting Estimates.”
Item 6. Directors, Senior Management and Employees
A. Directors and Senior Management
The following table sets forth information regarding our directors and executive officers as of the date of this annual report.
Directors and Executive Officers |
| Age |
| Position/Title |
Bangxin Zhang |
| 41 |
| Chairman of the Board of Directors and Chief Executive Officer |
Yunfeng Bai |
| 40 |
| Director |
Kaifu Zhang |
| 37 |
| Independent Director |
Weiru Chen |
| 51 |
| Independent Director |
Janet Yan Feng |
| 45 |
| Independent Director |
Yachao Liu |
| 40 |
| Chief Operating Officer |
Alex Zhuangzhuang Peng |
| 48 |
| President and Chief Financial Officer |
Mi Tian |
| 39 |
| Chief Technology Officer |
Bangxin Zhang is one of our founders and has served as our director and chief executive officer since our inception and our chairman prior to January 2020. Mr. Zhang has served as our chairman again since April 2022. Mr. Zhang has been instrumental to the development and success of our business. Mr. Zhang provides vision, overall management, and strategic decision-making relating to marketing, investment planning, and corporate development. Mr. Zhang received his bachelor’s degree in Life Sciences from Sichuan University in 2001, was in the postgraduate program of the Life Science School of Peking University from 2002 to 2007, and received an EMBA degree from China Europe International Business School in 2009.
Yunfeng Bai has served as our director since January 2020, served as our chairman from January 2020 to April 2022, and served as our president since October 2016 to December 2021.From April 2011 to October 2016, Mr. Bai was our senior vice president and led our Small Class business throughout China. Prior to this, Mr. Bai served as our vice president between June 2008 and April 2011, and in this capacity he oversaw our personalized premium services. Mr. Bai founded our high school division in 2005 and was the director of our Beijing operations from June 2006 to May 2008. Mr. Bai received his bachelor’s degree in engineering automation from Beijing University of Aeronautics and Astronautics in 2003. He attended the CEO course of Guanghua Management School at Peking University between 2008 and 2009 and graduated from the EMBA program of China Europe International Business School in 2012.
Kaifu Zhang has served as our independent director since October 2016. Dr. Zhang is a researcher at Alibaba Group. Prior to that, he was an assistant professor and the Xerox Junior Chair at Carnegie Mellon University and an assistant professor at Cheung Kong Graduate Schools of Business in China. His research interests include the economics of multi-sided markets, business model design for on-line platforms, and the use of big data and machine learning in econometrics. He has consulted for and offered executive training at a number of tech firms in Europe, US and China. He holds a Ph.D. in Management from INSEAD (France) and a BE in Computer Science from Tsinghua University.
Weiru Chen has served as our independent director since June 2015. Mr. Chen has served as an associate professor at China Europe International Business School (CEIBS) since July 2011, and in-between he served as a chief strategic officer of China Smart Logistic Network from August 2017 to February 2019. Prior to joining CEIBS, he served as assistant professor of strategy at INSEAD Business School from 2003 to 2011. Mr. Chen’s research is centered on firms’ technological search behaviors, strategic dynamics, and across-boarder business model transfer. Mr. Chen has also served as an independent director of several public companies, including Dian Diagnostics Group (SHE: 300244) since August 2017, Country Garden Services Holdings Company Limited (SEHK: 6098) since February 2018, Fangdd Network Group Ltd. (Nasdaq: DUO) since November 2019 and BlueCity Holdings Limited (Nasdaq: BLCT) since December 2020. Mr. Chen received a Ph.D. in Management from Purdue University in 2003.
Janet Yan Feng has served as our independent director since April 2022. Ms. Feng currently serves as a senior vice president and the chief executive officer of the finance department of TRIP.COM GROUP LIMITED (Nasdaq: TCOM), where she joint in 2004
106
and has held a number of managerial positions related to finance. Prior to that, Ms. Feng served as a senior audit manager at PricewaterhouseCoopers Zhong Tian LLP from 2000 to 2004. In addition, Ms. Feng currently serves as the vice chairman of Shanghai ShangCheng Consumer Finance Corporation Limited since 2017 and a director of Mox Bank Limited. Ms. Feng received a bachelor's degree in 2000 and an MBA degree in 2008 from Shanghai Jiao Tong University and is pursuing an EMBA degree from Tsinghua University PBC School of Finance.
Yachao Liu has served as our chief operating officer since June 2017. Dr. Liu also served as our director from October 2016 to January 2020. Prior to that, Dr. Liu had been our senior vice president from April 2011 to September 2016 and in charge of our Kaoyan business and certain new businesses from February 2015 to September 2016. Dr. Liu was in charge of our strategic investments from November 2014 to January 2015. From February 2013 to October 2014, Dr. Liu was in charge of our online course offerings. From May 2012 to January 2013, Dr. Liu was in charge of our enterprise planning division and information management center in addition to our online course offerings. From April 2011 to April 2012, Dr. Liu was in charge of our teaching and research division, teachers’ training school, information management center and network operation center. From January 2008 to April 2011, Dr. Liu was our vice president and was in charge of our online course offerings. From September 2005 to January 2008, Dr. Liu was director of our middle school division. Dr. Liu received his bachelor’s degree in Mechanics from Peking University in 2003 and Ph.D. from the Institute of Mechanics of the Chinese Academy of Science in 2008.
Alex Zhuangzhuang Peng has served as our president since January 2022 and our chief financial officer since November 2021. Dr. Peng joined us in March 2020 as our vice president of strategy, and has been responsible for designing overall corporate strategy and leading strategic planning process for our various business units. Prior to his role with us, Dr. Peng was the General Manager of Business Strategy in Microsoft’s Greater China Region from 2011 to 2020. Prior to that, Dr. Peng was a consultant and partner at the global management consulting firm McKinsey & Company in Beijing from 2001 to 2011. Dr. Peng holds his bachelor’s degree in mathematics from Harvard University and his Ph.D. in mathematics from Princeton University.
Mi Tian has served as our chief technology officer since May 2020. Before that, Mr. Tian had served as our vice chief technology officer since December 2019, and had been responsible for technical system management. Mr. Tian joined us in May 2019 and had been in charge of product technology for Xueersi Peiyou. Prior to his role with us, Mr. Tian served as a senior technology director for Alibaba from October 2016, the vice president of technology for AutoNavi from August 2014 to October 2016, and the general manager of AutoNavi’s big data department from August 2013 to August 2014. Mr. Tian received his bachelor’s degree and master’s degree from Beihang University in computer science.
Employment Agreements
We have entered into employment agreements with each of our executive officers. Under these agreements, each of our senior executive officers is employed for a specified time period. We may terminate employment for cause, at any time, without advance notice or remuneration, for certain acts of the executive officer, such as conviction or plea of guilty to a felony or any crime involving moral turpitude, negligent or dishonest acts to our detriment, or misconduct or a failure to perform agreed duties. We may also terminate an executive officer’s employment without cause upon one-month advance written notice. The executive officer may terminate the employment at any time with a one-month advance written notice under certain circumstances.
Each executive officer has agreed to hold, both during and after the termination or expiry of his or her employment agreement, in strict confidence and not to use, except as required in the performance of his or her duties in connection with the employment, any of our confidential information or trade secrets, any confidential information or trade secrets of our clients or prospective clients, or the confidential or proprietary information of any third party received by us and for which we have confidential obligations. The executive officers have also agreed to disclose in confidence to us all inventions, designs and trade secrets which they conceive, develop or reduce to practice and to assign all right, title and interest in them to us, and assist us in obtaining patents, copyrights and other legal rights for these inventions, designs and trade secrets.
107
In addition, each executive officer has agreed to be bound by non-competition and non-solicitation restrictions during the term of his or her employment and for half a year following the last date of employment. Specifically, each executive officer has agreed not to:
| (i) | approach our clients, customers or contacts or other persons or entities introduced to the executive officer for the purpose of doing business with such persons or entities that will harm our business relationships with these persons or entities; (ii) assume employment with or provide services to any of our competitors, or engage, whether as principal, partner, licensor or otherwise, any of our competitors; or (iii) seek directly or indirectly, to solicit the services of any of our employees who is employed by us on or after the date of the executive officer’s termination, or in the year preceding such termination. |
B. Compensation
For the fiscal year ended February 28, 2022, the aggregate cash compensation we paid to our executive officers and non-executive directors as a group was approximately $2.4 million. We do not pay our independent directors in cash for their services on our board. For the fiscal year ended February 28, 2022, we granted 250,700 non-vested restricted Class A common shares to our executive officers and non-executive directors. For the fiscal year ended February 28, 2022, we recognized a total share-based compensation expense of $9.2 million for our executive officers and non-executive directors. See “—Share Incentive Plans.”
Share Incentive Plans
2010 Share Incentive Plan
In June 2010, we adopted our 2010 Share Incentive Plan in order to attract and retain the qualified personnel, provide additional incentives to employees, directors and consultants and promote the success of our business. The plan permits the grant of options to purchase our Class A common shares, restricted shares, restricted share units, share appreciation rights, dividend equivalent rights and other instruments as deemed appropriate by the administrator under the plan. In August 2013, we amended and restated the 2010 Share Incentive Plan, or the 2010 Plan. Pursuant to the amended and restated 2010 Share Incentive Plan, the maximum aggregate number of Class A common shares that may be issued pursuant to all awards under our share incentive plan is equal to five percent (5%) of the total issued and outstanding shares as of the date when the amended and restated 2010 Share Incentive Plan became effective; provided that, the shares reserved shall be increased automatically if and whenever the unissued shares reserved accounts for less than one percent (1%) of the total then issued and outstanding shares, as a result of which increase the shares unissued and reserved in the Award Pool immediately after each such increase shall equal to five percent (5%) of the then issued and outstanding shares. The 2010 Plan ceased to be used for grants of future awards upon the effectiveness of the 2020 Plan.
The following paragraphs describe the principal terms of our share incentive plan:
Plan Administration. The plan is administered by our board of directors or our compensation committee. The compensation committee or the full board of directors, as appropriate, determines the provisions and terms and conditions of each award grant except for grants below a certain threshold in which the Board has delegated authority to the Chief Executive Officer of the Company.
Awards and Award Agreement. Pursuant to our amended and restated 2010 Share Incentive Plan, we may grant options, restricted shares, restricted share units, share appreciation rights, dividend equivalent rights or other instruments to our directors, employees or consultants. Awards granted under our plan are evidenced by award agreements that set forth the terms, conditions and limitations for each award, which may include the term of an award, the provisions applicable in the event the participant’s employment or service terminates, and our authority to unilaterally or bilaterally amend, modify, suspend, cancel or rescind an award.
Option Exercise Price. The exercise price of an option is determined by the plan administrator and set forth in the award agreement and may be a fixed or variable price related to the fair market value of the shares, to the extent not prohibited by applicable laws. Subject to certain limits set forth in the plan, the exercise price may be amended or adjusted in the absolute discretion of the plan administrator, the determination of which shall be final, binding and conclusive. To the extent not prohibited by applicable laws or any exchange rule, a downward adjustment of the exercise prices of options shall be effective without the approval of the shareholders or the approval of the affected participants.
108
Eligibility. We may grant awards to our employees, directors and consultants or those of any of our related entities, which include our subsidiaries or any entities in which we hold a substantial ownership interest, as determined by our plan administrator. Awards other than incentive share options may be granted to our employees, directors and consultants. Incentive share options may be granted only to employees of our company or a parent or a subsidiary of our company.
Term of the Awards. The term of each award grant is determined by our plan administrator, provided that the term shall not exceed ten years from the date of the grant.
Vesting Schedule. In general, the plan administrator determines, or the award agreement specifies, the vesting schedule. We have the right to repurchase the restricted shares until vested.
Transfer Restrictions. Except as otherwise provided by our plan administrator, an award may not be transferred or otherwise disposed of by a participant other than by will or the laws of descent and distribution. Our plan administrator by express provision in the award or an amendment may permit an award (other than an incentive share option) to be transferred to or exercised by certain persons related to the participant.
Corporate Transactions. Except as may be provided otherwise in an individual award agreement or any other written agreement entered into by a participant and us, in the event of a change-of-control or other corporate transactions, our plan administrator may determine to provide for one or more of the following: (i) each award outstanding under the plan to terminate at a specific time in the future and give each participant the right to exercise the vested portion of the awards during a period of time as determined by our plan administrator; or (ii) termination of any award in exchange for an amount of cash equal to the amount that could have been attained upon the exercise of the award; or (iii) the replacement of such award with other rights or property selected by our plan administrator; or (iv) the assumption of or substitution of such award by our successor, parent or subsidiary, with appropriate adjustments; or (v) payment of an award in cash based on the value of shares on the date of the corporate transaction plus reasonable interest on the award.
Amendment and Termination of the Plan. With the approval of our board, our plan administrator may, at any time and from time to time, amend, modify or terminate the plan, provided, however, that no such amendment shall be made without the approval of our shareholders to the extent such approval is required by applicable laws, or in the event that such amendment increases the number of shares available under our plan, permits our plan administrator to extend the term of our plan or the exercise period for an option beyond ten years from the date of grant, or results in a material increase in benefits or a change in eligibility requirements, unless we decides to follow home country practice.
2020 Share Incentive Plan
In June 2020, we adopted our 2020 Share Incentive Plan, or the 2020 Plan, in order to motivate, attract and retain the qualified personnel, provide additional incentives to employees, directors and consultants and promote the success and enhance the value of our business. The plan permits the grant of options to purchase our Class A common shares, restricted shares, restricted share units and other instruments as deemed appropriate by the administrator under the plan. Pursuant to the 2020 Plan, the maximum aggregate number of shares that may be issued pursuant to all awards (including incentive share options) (the “Award Pool”) is initially five percent (5%) of our total issued and outstanding shares as of the effective date of the 2020 Plan, provided that (A) the Award Pool shall be increased automatically if and whenever the number of shares that may be issued pursuant to ungranted awards pursuant to the 2020 Plan (the “Ungranted Portion”) accounts for less than one percent (1%) of the then total issued and outstanding shares of our company, so that for each automatic increase, the Ungranted Portion immediately after such increase shall equal five percent (5%) of the then total issued and outstanding shares of our company, and (B) the size of the Award Pool shall be equitably adjusted in the event of any share dividend, subdivision, reclassification, recapitalization, split, reverse split, combination, consolidation or similar transactions.
The following paragraphs describe the principal terms of our 2020 share incentive plan:
Types of awards. The 2020 Plan permits the awards of options, restricted shares, restricted share units or any other type of awards approved by the plan administrator.
109
Plan administration. Our board of directors or a committee of one or more members of the board of directors will administer the 2020 Plan. The committee or the full board of directors, as applicable, will determine the participants to receive awards, the type and number of awards to be granted to each participant, and the terms and conditions of each award.
Award agreement. Awards granted under the 2020 Plan will be evidenced by an award agreement that sets forth terms, conditions and limitations for each award, which may include the term of the award, the provisions applicable in the event that the grantee’s employment or service terminates, and our authority to unilaterally or bilaterally amend, modify, suspend, cancel or rescind the award.
Eligibility. We may grant awards to our employees, directors and consultants of our company. However, we may grant options that are intended to qualify as incentive share options only to our employees and employees of our subsidiaries.
Vesting schedule. In general, the plan administrator determines the vesting schedule, which is specified in the relevant award agreement.
Exercise price. The plan administrator determines the exercise price for each award, which is stated in the award agreement.
Term of the awards. The vested portion of options will expire if not exercised prior to the time as the plan administrator determines at the time of its grant. However, the maximum exercisable term is ten years from the date of a grant.
Transfer restrictions. Awards may not be transferred in any manner by the participant other than in accordance with the exceptions provided in the 2020 Plan or the relevant award agreement or otherwise determined by the plan administrator, such as transfers by will or the laws of descent and distribution.
Termination and amendment. Unless terminated earlier, the 2020 Plan has a term of ten years from its date of effectiveness. Our board of directors has the authority to amend or terminate the plan. However, no such action may adversely affect in any material way any awards previously granted without the written consent of the participant.
As of April 30, 2022, 9,244,714 non-vested restricted Class A common shares and 992,841 share options to purchase 992,841 Class A common shares under the 2010 Plan and the 2020 Plan previously granted to our employees and directors are outstanding. The following table summarizes, as of April 30, 2022, the share options and non-vested restricted shares granted and outstanding under our share incentive plan to our directors and executive officers and to other individuals as a group.
Number of Class A | |||||||||
Common Shares | |||||||||
Underlying Share | Exercise | ||||||||
Options and Class A | Price ($per | ||||||||
Name |
| Restricted Shares |
| share) |
| Date of Grant |
| Date of Expiration | |
Yunfeng Bai | * | (1) | — | October 25, 2013 / March 1, 2014/ October 11, 2018 | 13 years from the date of the grant | ||||
Kaifu Zhang | * | (1) | — | October 26, 2021 | 10 years from the date of the grant | ||||
Weiru Chen | * | (1) | — | October 26, 2021 | 10 years from the date of the grant | ||||
Janet Yan Feng | — | — | — | — | |||||
Yachao Liu |
| * | (1) | — |
| October 25, 2013 / March 1, 2014/ October 11, 2018 |
| 13 years from the date of the grant | |
Alex Zhuangzhuang Peng |
| * | (1) | — |
| April 26, 2020 / April 26, 2021 / December 15, 2021 |
| 10 years from the date of the grant | |
| * | (2) | $ | 0.03 | April 26, 2022 |
| 10 years from the date of the grant | ||
Mi Tian |
| * | (1) |
| — | July 26, 2019 / September 30, 2020/ April 26, 2021/October 26, 2021 |
| 10 years from the date of the grant | |
| * | (2) | from $0.03 to $3.00 | July 26, 2019 / September 30, 2020 / April 26, 2022 |
| 10 years from the date of the grant | |||
Other individuals as a group |
| 8,583,914 | (1) |
| — | — |
| 10 or 13 years from the date of the grant | |
| 505,471 | (2) |
| from $0.03 to $109.98 | — |
| 10 or 12 years from the date of the grant |
Notes:
*Less than 1% of the outstanding common shares.
| (1) | Non-vested restricted shares. |
| (2) | Share options. |
110
C. Board Practices
Composition of Board of Directors
Our board of directors consists of five directors. A director is not required to hold any shares in our company by way of qualification. A director who is in any way, whether directly or indirectly, interested in a contract or proposed contract with our company must declare the nature of his interest at a meeting of our directors. A director may vote in respect of any contract or proposed contract or arrangement notwithstanding that he may be interested therein and if he does so his vote shall be counted and he may be counted in the quorum at the board meeting at which such contract or proposed contract or arrangement is considered. Subject to our memorandum and articles of association, the directors may exercise all the powers of our company to borrow money and to mortgage its undertaking, property and uncalled capital or any part thereof, to issue debentures, debenture stock and other securities whenever money is borrowed or as security for any debt, liability or obligation of our company or of any third party.
Code of Business Conduct and Ethics
Our code of business conduct and ethics provides that our directors and officers are expected to avoid any action, position or interest that conflicts with the interests of our company or gives the appearance of a conflict. Directors and officers have an obligation under our code of business conduct and ethics to advance our company’s interests when the opportunity to do so arises.
Duties of Directors
Under Cayman Islands law, our directors owe to us fiduciary duties, including a duty of loyalty, a duty to act honestly, and a duty to act in what they consider in good faith to be in our best interests. Our directors also have a duty to exercise the skill they possess and such care and diligence that a reasonably prudent person would exercise in comparable circumstances. In fulfilling their duty of care to us, our directors must ensure compliance with our memorandum and articles of association, as amended and restated from time to time. Our company has the right to seek damages if a duty owed by our directors is breached.
Terms of Directors and Executive Officers
Our officers are elected by and serve at the discretion of our board of directors. Our directors are not subject to a term of office and hold office until such time as they are removed from office by an ordinary resolution passed at a shareholder meeting, or in the absence of a shareholder meeting by a unanimous written resolution of our shareholders. In addition, the office of a director will be vacated if, among other things, the director (i) becomes bankrupt or makes any arrangement or composition with his creditors; (ii) dies or is found to be or becomes of unsound mind; (iii) resigns his office by notice in writing to our company; or (iv) without special leave of absence from our board, is absent from three consecutive meetings of our board, and our board resolves that his office be vacated.
Committees of the Board of Directors
Our board of directors has three committees, namely the audit committee, the compensation committee and the nominating and corporate governance committee. We have adopted a charter for each of the three committees. Each committee’s members and functions are described below.
Audit Committee. Our audit committee consists of Ms. Janet Yan Feng, Mr. Weiru Chen and Mr. Kaifu Zhang. Ms. Feng, Mr. Chen and Mr. Kaifu Zhang satisfy the “independence” requirements of Section 303A of the Corporate Governance Rules of the New York Stock Exchange and Rule 10A-3 under the Exchange Act. Ms. Feng is the chair of our audit committee. Our board of directors has determined that Ms. Feng is an audit committee financial expert as defined in the instructions to Item 16A of Form 20-F. Each of Mr. Chen and Mr. Zhang are financially literate. The purpose of the audit committee is to assist our board of directors with its oversight responsibilities regarding: (i) the integrity of our financial statements, (ii) our compliance with legal and regulatory requirements, (iii) the independent auditor’s qualifications and independence and (iv) the performance of our internal audit function and independent auditor. The audit committee is responsible for, among other things:
| ● | appointing the independent auditors and pre-approving all auditing and non-auditing services permitted to be performed by the independent auditors; |
| ● | reviewing with the independent auditors any audit problems or difficulties and management’s response; |
111
| ● | discussing the annual audited financial statements with management and the independent auditors; |
| ● | reviewing the adequacy and effectiveness of our accounting and internal control policies and procedures and any steps taken to monitor and control major financial risk exposures; |
| ● | reviewing and approving all proposed related party transactions; |
| ● | meeting separately and periodically with management and the independent auditors; and |
| ● | monitoring compliance with our code of business conduct and ethics, including reviewing the adequacy and effectiveness of our procedures to ensure proper compliance. |
Compensation Committee. Our compensation committee consists of Mr. Weiru Chen, Mr. Kaifu Zhang and Ms. Janet Yan Feng. Mr. Chen, Mr. Zhang and Ms. Feng satisfy the “independence” requirements of Section 303A of the Corporate Governance Rules of the New York Stock Exchange. Mr. Chen is the chair of our compensation committee. The compensation committee assists the board in reviewing and approving the compensation structure, including all forms of compensation, relating to our directors and executive officers. Our chief executive officer may not be present at any committee meeting during which his compensation is deliberated. The compensation committee is responsible for, among other things:
| ● | reviewing and approving, or recommending to the board for its approval, the compensation for our chief executive officer and other executive officers; |
| ● | reviewing and recommending to the board for determination with respect to the compensation of our non-employee directors; and |
| ● | reviewing periodically and approving any incentive compensation or equity plans, programs or similar arrangements. |
Nominating and Corporate Governance Committee. Our nominating and corporate governance committee consists of Mr. Kaifu Zhang, Mr. Weiru Chen and Ms. Janet Yan Feng. Mr. Zhang, Mr. Chen and Ms. Feng satisfy the “independence” requirements of Section 303A of the Corporate Governance Rules of the New York Stock Exchange. Mr. Zhang is the chair of our nominating and corporate governance committee. The nominating and corporate governance committee assists the board of directors in selecting individuals qualified to become our directors and in determining the composition of the board and its committees. The nominating and corporate governance committee is responsible for, among other things:
| ● | selecting and recommending to the board nominees for election by the shareholders or appointment by the board; |
| ● | reviewing annually with the board the current composition of the board with regards to characteristics such as independence, knowledge, skills, experience and diversity; |
| ● | making recommendations on the frequency and structure of board meetings and monitoring the functioning of the committees of the board; and |
| ● | advising the board periodically with regards to significant developments in the law and practice of corporate governance as well as our compliance with applicable laws and regulations, and making recommendations to the board on all matters of corporate governance and on any remedial action to be taken. |
D. Employees
We had approximately 45,300, 70,900 and 16,200 full-time employees as of February 28/29, 2020, 2021 and 2022, respectively. Of our total number of full-time employees as of February 28, 2022, approximately 6,200 were located in Beijing, and 10,000 in other places in China and other countries.
In addition to full-time employees, from time to time, we also employ contract teachers, contract labor and engage independent consultants to support our teaching and learning material development activities. We remunerate our employees with
112
basic salaries as well as performance-based bonuses. None of our employees are represented by collective bargaining arrangements. We believe that we maintain a good working relationship with our employees and we have not experienced any significant labor disputes.
Under PRC regulations, we are required to participate in and make contributions to housing funds and various employee social security plans that are organized by applicable local municipal and provincial governments, including pension, medical, work-related injury, maternity and unemployment benefit plans. Bonuses are generally discretionary and based in part on employee performance and in part on the overall performance of our business.
We enter into standard employment contracts with our full-time employees.
E. Share Ownership
The following table sets forth information with respect to the beneficial ownership of our common shares (including shares represented by our ADSs), as of April 30, 2022, by:
| ● | each of our directors and executive officers; and |
| ● | each person known to us to own beneficially more than 5% of our common shares. |
| Shares Beneficially Owned | ||||||
% of Voting | |||||||
| Number(1) |
| %(2) |
| Power(3) |
| |
Directors and Executive Officers: |
|
|
|
| |||
Bangxin Zhang(4) |
| 56,788,704 |
| 26.3 | % | 71.8 | % |
Yunfeng Bai(5) |
| 2,059,066 |
| * | 0.3 | % | |
Kaifu Zhang(6) |
| * |
| * | * | ||
Weiru Chen(7) |
| * |
| * |
| * | |
Janet Yan Feng(8) |
| — |
| — |
| — | |
Yachao Liu(9) |
| 8,835,463 |
| 4.1 | % | 5.4 | % |
Alex Zhuangzhuang Peng |
| * |
| * |
| * | |
Mi Tian |
| * |
| * |
| * | |
All directors and executive officers as a group |
| 67,765,469 |
| 31.3 | % | 77.5 | % |
Principal Shareholders: |
|
|
| ||||
Bright Unison Limited(10) |
| 47,991,204 |
| 22.2 | % | 58.4 | % |
* Less than 1% of our total outstanding shares.
| (1) | Beneficial ownership is determined in accordance with the rules of the SEC and includes voting or investment power with respect to the securities. In computing the number of shares beneficially owned by a person and the percentage ownership of that person, we have included shares that the person has the right to acquire within 60 days, including through the exercise of any option, warrant, restricted shares or other right or the conversion of any other security. These shares, however, are not included in the computation of the percentage ownership of any other person. |
| (2) | For each person and group included in this column, percentage ownership is calculated by dividing the number of shares beneficially owned by such person or group by the sum of (1) 216,265,670, being the number of common shares issued as of April 30, 2022, and (2) the number of shares such person or group has the right to acquire or receive within 60 days after April 30, 2022. |
| (3) | Percentage of total voting power represents voting power with respect to all of our Class A and Class B common shares, as a single class. As of April 30, 2022, our issued and outstanding share capital consisted of 167,112,066 Class A common shares and 49,153,604 Class B common shares. Each holder of our Class B common shares is entitled to ten votes per Class B common share and each holder of Class A common shares is entitled to one vote per Class A common share held by our shareholders on all matters submitted to them for a vote. Our Class A common shares and Class B common shares vote together as a single class on |
113
| all matters submitted to a vote of our shareholders, except as may otherwise be required by law. Our Class B common shares are convertible at any time by the holder into Class A common shares on a 1:1 basis. |
| (4) | Consists of (i) 10,572,600 Class A common shares and 37,418,604 Class B common shares held by Bright Unison Limited, a British Virgin Islands company, and (ii) 8,797,500 Class B common shares held by FAITH FIT LIMITED, a British Virgin Islands company. Bangxin Zhang has the power to direct the retention or disposal of, and the exercise of any voting rights attached to, the foregoing shares through a trust structure. For more details, see Schedule 13G/A filed by the relevant reporting persons on February 4, 2022. Bangxin Zhang’s business address is 5/F, Tower B, Heying Center, Xiaoying West Street, Haidian District, Beijing 100085, People’s Republic of China. |
| (5) | Consists of (i) 2,000,000 Class A common shares held by Excellent New Limited, a British Virgin Islands company and (ii) 59,066 Class A common shares in the form of ADS. Yunfeng Bai has the power to direct the retention or disposal of, and the exercise of any voting rights attached to, the foregoing shares through a trust structure. The business address of Mr. Bai is 5/F, Tower B, Heying Center, Xiaoying West Street, Haidian District, Beijing 100085, People’s Republic of China. |
| (6) | The business address of Mr. Zhang is No. 28, Xi Zhi Men North Street, Beijing, People’s Republic of China. |
| (7) | The business address of Mr. Chen is No. 699 Hongfeng Road, Pudong New District, Shanghai, People’s Republic of China. |
| (8) | The business address of Ms. Feng is 8F, No. 16 Building, No. 968 Jin Zhong Road, Changning District, Shanghai, People’s Republic of China. |
| (9) | Consists of (i) 2,937,500 Class A common shares and 2,937,500 Class B common shares held by Perfect Wisdom International Limited, a British Virgin Islands company, (ii) 2,937,500 Class A common shares held by COMPLETE HONOUR GLOBAL LIMITED, a British Virgin Islands company, and (iii) 22,963 Class A common shares in the form of ADS. Yachao Liu has the power to direct the retention or disposal of, and the exercise of any voting rights attached to, the foregoing shares through a trust structure. Yachao Liu’s business address is 5/F, Tower B, Heying Center, Xiaoying West Street, Haidian District, Beijing 100085, People’s Republic of China. |
| (10) | Bright Unison Limited is a company incorporated in the British Virgin Islands. Bangxin Zhang is the sole shareholder and the sole director of Bright Unison Limited. Its registered office is at P.O. Box 957, Offshore Incorporations Centre, Road Town, Tortola, British Virgin Islands. |
Our common shares are divided into Class A common shares and Class B common shares. Holders of Class A common shares are entitled to one vote per share, while holders of Class B common shares are entitled to ten votes per share. Holders of our Class B common shares may choose to convert their Class B common shares into the same number of Class A common shares at any time. See “Item 10. Additional Information—B. Memorandum and Articles of Association—Common Shares” for a more detailed description of our Class A common shares and Class B common shares.
To our knowledge, as of April 30, 2022, 148,619,261 of our issued and outstanding Class A common shares were held by one record holder in the United States, which was JPMorgan Chase Bank, N.A., the depositary of our ADS program. The number of beneficial owners of our ADSs in the United States is likely to be much larger than the number of record holders of our Class A common shares in the United States.
For the restricted Class A common shares granted to our directors, officers, employees and consultants, please refer to “—B. Compensation—Share Incentive Plan.”
We are not aware of any arrangement that may, at a subsequent date, result in a change of control of our company.
Item 7. Major Shareholders and Related Party Transactions
A. Major Shareholders
Please refer to “Item 6. Directors, Senior Management and Employees—E. Share Ownership.”
114
B. Related Party Transactions
Transactions with Related Investees
We have amounts due from related parties representing loans and prepayments to certain investees for service fees. As of February 28, 2021, we had $3.0 million current amounts due from related parties. As of February 28, 2022, we had $1.0 million current and non-current amounts due from related parties. In fiscal year 2021 and 2022, we recorded $16.1 million and $2.1 million impairment loss on the amounts due from related parties during the year ended February 28, 2021 and the year ended February 28, 2022.
We have amounts due to related parties primarily related to service fees payable to related parties. As of February 28, 2022, we had $0.2 million current amounts due to related parties.
We incur services fees in connection with services provided by certain investees to us. For the years ended February 28/29, 2020, 2021 and 2022, respectively, we incurred services fees to related parties of $6.4 million, $3.7 million and $2.9 million.
We generate other revenue from related parties in connection with services provided by us. For the years ended February 28/29, 2020, 2021 and 2022, respectively, we generated other revenue from related parties of $4.1 million, $1.6 million and $1.3 million.
We purchase equipment from related parties used in our learning programs. For the years ended February 28/29, 2020, 2021 and 2022, respectively, we purchased equipment in an amount of $0.1 million, $0.8 million and $0.6 million.
VIE Contractual Arrangements
Please refer to “Item 4. Information on the Company—B. Business Overview—Organizational Structure—VIE Contractual Arrangements.”
Employment Agreement
Please refer to “Item 6. Directors, Senior Management and Employees—A. Directors and Senior Management—Employment Agreements.”
Stock Incentives
Please refer to “Item 6. Directors, Senior Management and Employees—B. Compensation—Share Incentive Plan.”
C. Interests of Experts and Counsel
Not applicable.
Item 8. Financial Information
A. Consolidated Statements and Other Financial Information
See “Item 18. Financial Statements.”
Legal and Administrative Proceedings
From time to time, we are subject to legal proceedings and claims incidental to the conduct of our business.
115
Litigation
On June 18, 2018 and July 17, 2018, two putative shareholder class action lawsuits were filed against our company and certain officers of our company in the U.S. District Court for the Southern District of New York (the “District Court”). The putative class action lawsuits were captioned Lea v. TAL Education Group, et al. , Case No. 1:18-cv-05480-RWS (S.D.N.Y.) (filed on June 18, 2018); Extract v. TAL Education Group, et al. , Case No. 1:18-cv-06440 (filed on July 17, 2018). The plaintiffs sought to represent a class of persons who allegedly suffered damages as a result of their trading activities related to our ADSs from April 26 to June 13, 2018. The plaintiffs alleged that certain press releases and financial statements made by our company during the alleged class period contained material misstatements and omissions in violation of the federal securities laws, and advanced claims under Sections 10(b) and 20(a) of the Securities Exchange Act of 1934, 15 U.S.C. §§ 78(b) and 78t(a), and Rule 10b-5 promulgated thereunder, 17 C.F.R. § 240.10b-5 (2013). On September 27, 2018, the District Court consolidated the two lawsuits as In re Tal Education Group Securities Litigation, Case No. 1: 18-cv-05480-LAP-KHP. On September 25, 2019, the District Court granted the Company’s motion to dismiss the case in its entirety with prejudice.
On November 25, 2020, the U.S. Court of Appeals for the Second Circuit reversed and remanded the case to the District Court for further proceedings. On June 24, 2021, the Company reached a stipulation and agreement of settlement to settle all claims with the plaintiffs. On November 30, 2021, the District Court issued a final judgment approving the parties’ stipulation and agreement of settlement.
Separately, on February 4, 2022, a complaint was filed in the U.S. District Court for the Southern District of New York against our company and certain of our current and former executives, advancing claims under Sections 10(b) and 20(a) of the Securities Exchange Act of 1934, 15 U.S.C. §§ 78(b) and 78t(a), and Rule 10b-5 promulgated thereunder, 17 C.F.R. § 240.10b-5 (2013). The case is captioned Ruoshui Sun v. TAL Education Group, et al., Civil Action No. 1:22-cv-01015. The plaintiff seeks to represent all purchasers of our company’s ADSs between April 26, 2018 and July 22, 2021. So far, the District Court has not appointed a lead plaintiff. The action is in its preliminary stages. We are defending the actions vigorously.
For risks and uncertainties relating to the pending case against us, please see “Item 3. Key Information—D. Risk Factors—Risks Related to Our Business and Industry—We have been and may again be subject to legal proceedings, claims and investigations and could be adversely impacted by unfavorable results of legal proceedings and investigations.”
Internal Review and SEC Proceeding
Muddy Waters Capital LLC, an entity unrelated to us, issued a series of reports containing various allegations about us in June and July 2018. In response, the audit committee of our board of directors directed our internal audit team to conduct an internal review of such allegations. Our internal audit team’s review was completed and uncovered no evidence which would support these allegations prior to the filing of our last annual report in 2019. To assist us responding to the requests from the SEC’s Division of Enforcement, we authorized external professional advisers to conduct an internal review of certain allegations in the Muddy Waters reports; this internal review within the agreed scope was substantially completed in June 2020 uncovering no evidence which would support the allegations.
As we previously announced on April 7, 2020, during our routine internal auditing process, we discovered certain employee misconduct in relation to the “Light Class” business and upon such discovery, we immediately reported to the local police which resulted in a number of employees being taken into custody by the local police. In response, the audit committee of our board of directors directed external professional advisers to conduct an internal review. Based on the agreed scope and procedures performed, we do not believe the internal review has uncovered material findings that would have a material adverse financial impact on our results of operations for the fiscal year 2020, except for the issues related to the “Light Class” business. The issues related to the “Light Class” business that we discovered and announced in April 2020 resulted in reversal of our net revenues and net income attributable to our company for the first nine months of fiscal year 2020 in the aggregate amount of US$86.1 million and US$26.6 million, respectively; after the above reversal, revenue from the “Light Class” business for our fiscal year 2020 was less than 1% of our total revenues for the year.
The SEC’s Division of Enforcement has sought the production of certain documents and information related to the transactions identified in the Muddy Water reports, the issues regarding the “Light Class” business, and the subsequent internal reviews and other related information. We are cooperating with the SEC. We cannot predict the timing, outcome or consequences of the SEC investigations.
116
For risks and uncertainties relating to the SEC investigation, please see “Item 3. Key Information—D. Risk Factors—Risks Related to Our Business and Industry—We have been and may again be subject to legal proceedings, claims and investigations and could be adversely impacted by unfavorable results of legal proceedings and investigations.”
Dividend Policy
In November 2010, we paid a $30 million cash dividend to our shareholders of record as of September 29, 2010, the date we declared this dividend. In December 2012, we paid a $39.0 million cash dividend with $0.25 per share to our shareholders of record at the close of business on December 7, 2012. In May 2017, we paid US$41.2 million special cash dividend with $0.25 per share to our shareholders of record at the close of business on May 11, 2017. We expect to source cash for future dividends, if any, from our offshore cash balance, which is more cost-efficient than using onshore cash we hold.
Our board of directors has complete discretion whether to declare dividends, subject to the Companies Act, our articles of association, and the common law of the Cayman Islands. In addition, our shareholders may by ordinary resolution declare a dividend, but no dividend may exceed the amount recommended by our directors. Even if our board of directors decides to declare dividends, their form, frequency and amount will depend upon our future operations and earnings, capital requirements and surplus, general financial condition, contractual restrictions and other factors that the board of directors may deem relevant. Under Cayman Islands law, a Cayman Islands company may pay a dividend out of either profit or share premium account, provided that in no circumstances may a dividend be paid if this would result in the company being unable to pay its debts as they fall due in the ordinary course of business.
Holders of our ADSs will be entitled to receive dividends, if any, subject to the terms of the deposit agreement, to the same extent as the holders of our Class A common shares. Cash dividends will be paid to the depositary of our ADSs in U.S. dollars, which will distribute them to the holders of ADSs after fees according to the terms of the deposit agreement. Other distributions, if any, will be paid by the depositary to the holders of ADSs in any means it deems legal, fair and practical.
We are a holding company incorporated in the Cayman Islands. We may rely on dividends from our subsidiaries in China for our cash needs. To pay dividends to us, our subsidiaries in China shall comply with the current PRC laws and regulations. See “Item 3. Key Information-D. Risk Factors-Risks Related to Doing Business in China-We may rely on dividends paid by our subsidiaries for our cash needs, and any limitation on the ability of our subsidiaries to make payments to us could limit our ability to pay dividends to holders of our ADSs and common shares.”
B. Significant Changes
Except as disclosed elsewhere in this annual report, we have not experienced any significant changes since the date of our audited consolidated financial statements included in this annual report.
Item 9. The Offer and Listing
A. Offering and Listing Details
See “C. Markets.”
B. Plan of Distribution
Not applicable.
C. Markets
Our ADSs, each three representing one Class A common share, have been listed on the New York Stock Exchange since October 20, 2010 and trade under the symbol “XRS,” which was changed to “TAL” effective from December 1, 2016. Effective on August 16, 2017, we adjusted the ratio of our ADSs to Class A common shares from one ADS representing two Class A common shares to three ADSs representing one Class A common share.
117
D. Selling Shareholders
Not applicable.
E. Dilution
Not applicable.
F. Expenses of the Issue
Not applicable.
Item 10. Additional Information
A. Share Capital
Not applicable.
B. Memorandum and Articles of Association
We are a Cayman Islands company and our affairs are governed by our memorandum and articles of association, as amended from time to time, and the Companies Act (As Revised) of the Cayman Islands, which is referred to below as the Companies Act, and the common law of the Cayman Islands.
The following are summaries of material provisions of our Fourth Amended and Restated Memorandum and Articles of Association and the Companies Act insofar as they relate to the material terms of our common shares.
Registered Office and Objects
Our registered office in the Cayman Islands is located at Maples Corporate Services Limited, P.O. Box 309, Ugland House, Grand Cayman, KY1-1104, Cayman Islands or at such other place within the Cayman Islands as our board of directors may from time to time decide. The objects for which our company is established are unrestricted and we have full power and authority to carry out any object not prohibited by the Companies Act, or any other law of the Cayman Islands.
Board of Directors
See “Item 6. Directors, Senior Management and Employees—C. Board Practices—Composition of Board of Directors.”
Common Shares
General. Our common shares are divided into Class A common shares and Class B common shares. Holders of our Class A common shares and Class B common shares have the same rights except for voting and conversion rights. Our authorized share capital is $2,000,000 divided into 500,000,000 Class A common shares, with a par value of $0.001 each, 500,000,000 Class B common shares of $0.001 each and 1,000,000,000 shares with a par value of $0.001 each of such class or classes (howsoever designated) as our board of directors may determine in accordance with our articles of association. Certificates representing the common shares are issued in registered form. Our shareholders who are nonresidents of the Cayman Islands may freely hold and vote their shares.
Dividends. The holders of our common shares are entitled to such dividends as may be declared by our board of directors subject to the Companies Act, our articles of association, and the common law of the Cayman Islands. Our shareholders may by ordinary resolution declare a dividend, but no dividend may exceed the amount recommended by our directors. Under Cayman Islands law, a Cayman Islands company may pay a dividend on its shares out of either profit or share premium account, provided that in no circumstances may a dividend be paid if this would result in the company being unable to pay its debts as they fall due in the ordinary course of business.
118
Conversion. Each Class B common share is convertible into one Class A common share at any time by the holder thereof. Class A common shares are not convertible into Class B common shares under any circumstances. Upon any transfer of Class B common shares by a holder thereof to any person or entity which is not an affiliate of such holder (as defined in our articles of association), such Class B common shares shall be automatically and immediately converted into an equal number of Class A common shares. In addition, if at any time, any of the persons who held Class B common shares immediately before our initial public offering and their affiliates collectively own less than 5% of the total number of the issued and outstanding Class B common shares, each issued and outstanding Class B common share owned by such Class B holder shall be automatically and immediately converted into one Class A common share.
Voting Rights. In respect of matters requiring shareholders’ vote, each Class A common share is entitled to one vote, and each Class B common share is entitled to ten votes. Shareholders may attend any shareholders’ meeting and vote in person or by proxy, and in the case of a corporation or other non-natural person, by its duly authorized representative or proxy; we currently do not allow shareholders to vote electronically. Voting at any shareholders’ meeting is by show of hands unless a poll is demanded. A poll may be demanded by the chairman of the meeting or by any shareholder holding at least one-tenth of the voting power of our shares given the right to vote at the meeting, present in person or by proxy.
General Meetings and Shareholder Proposals. As a Cayman Islands exempted company, we are not obliged by the Companies Act to call shareholders’ annual general meetings. Our memorandum and articles of association provide that we may (but are not obliged to) in each year hold a general meeting as our annual general meeting in which case we shall specify the meeting as such in the notices calling it, and the annual general meeting shall be held at such time and place as may be determined by our directors. We, however, will hold an annual shareholders’ meeting during each fiscal year, as required by the rules of the New York Stock Exchange. To hold a general meeting, at least ten days’ notice shall be given specifying the place, the day and the hour of the meeting and the general nature of the business.
Cayman Islands law provides shareholders with only limited rights to requisition a general meeting, and does not provide shareholders with any right to put any proposal before a general meeting. However, these rights may be provided in a company’s articles of association. Our memorandum and articles of association allow our shareholders holding in aggregate not less than one-third of such of our issued shares as carries the right of voting at general meetings of our company to requisition an extraordinary general meeting of the shareholders, in which case our directors are obliged to call such meeting and to put the resolutions so requisitioned to a vote at such meeting; however, our memorandum and articles of association do not provide our shareholders with any right to put any proposals before annual general meetings or extraordinary general meetings not called by such shareholders. In addition, extraordinary general meetings may be convened by our board of directors on its own initiative.
A quorum required for a meeting of shareholders consists of at least one shareholder present in person or by proxy or, if a corporation or other non-natural person, by its duly authorized representative, and entitled to vote, holding in aggregate not less than one-tenth of the voting power of our shares in issue carrying a right to vote at such meeting. Advance notice of at least ten days is required for the convening of our shareholders’ annual general meeting and any extraordinary general meeting of our shareholders.
An ordinary resolution to be passed by the shareholders requires a simple majority of votes cast in a general meeting, while a special resolution requires no less than two-thirds of the votes cast. A special resolution is required for important matters such as a change of name or any amendments to our memorandum or articles of association. Our shareholders may effect certain changes by ordinary resolution, including to appoint, remove, and replace directors, increase the amount of our authorized share capital, to consolidate and divide all or any of our share capital into shares of larger amount than our existing shares, and to cancel any of our authorized but unissued shares.
Transfer of Shares. Subject to the restrictions of our memorandum and articles of association, as applicable, any of our shareholders may transfer all or any of his or her common shares by an instrument of transfer in the usual or common form or any other form approved by our board.
119
Our board of directors may, in its sole discretion, decline to register any transfer of any common share which is not fully paid up or on which we have a lien. Our directors may also decline to register any transfer of any share unless (a) the instrument of transfer is lodged with us, accompanied by the certificate for the shares to which it relates and such other evidence as our board of directors may reasonably require to show the right of the transferor to make the transfer; (b) the instrument of transfer is in respect of only one class of shares; (c) the instrument of transfer is properly stamped, if required; (d) in the case of a transfer to joint holders, the number of joint holders to whom the share is to be transferred does not exceed four; (e) the shares transferred are free of any lien in favor of us; or (f) a fee of such maximum sum as the New York Stock Exchange may determine to be payable, or such lesser sum as our board of directors may from time to time require, is paid to us in respect thereof.
If our directors refuse to register a transfer they shall, within two months after the date on which the instrument of transfer was lodged, send to each of the transferor and the transferee notice of such refusal. The registration of transfers may, on 14 days’ notice being given by advertisement in such one or more newspapers or by electronic means, be suspended and the register closed at such times and for such periods as our board of directors may from time to time determine, provided, however, that the registration of transfers shall not be suspended nor the register closed for more than 30 days in any year.
Liquidation. On a return of capital on winding up or otherwise (other than on conversion, redemption or purchase of shares), assets available for distribution among the holders of common shares shall be distributed among the holders of the common shares on a pro rata basis. If our assets available for distribution are insufficient to repay all of the paid-up capital, the assets will be distributed so that the losses are borne by our shareholders proportionately.
Calls on Shares and Forfeiture of Shares. Our board of directors may from time to time make calls upon shareholders for any amounts unpaid on their shares in a notice served to such shareholders at least 14 days prior to the specified time of payment. The shares that have been called upon and remain unpaid on the specified time are subject to forfeiture.
Redemption, Repurchase and Surrender of Shares. We may issue shares on terms that such shares are subject to redemption, at our option or at the option of the holders thereof, on such terms and in such manner as may be determined, before the issue of such shares, by our board of directors or by a special resolution of our shareholders. Our company may also repurchase any of our shares provided that the manner of such purchase has been approved by an ordinary resolution of our shareholders, or the manner of purchase is in accordance with the procedures set out in our memorandum and articles of association. Under the Companies Act, the redemption or repurchase of any share may be paid out of our company’s profits or out of the proceeds of a fresh issue of shares made for the purpose of such redemption or repurchase, or out of capital (including share premium account and capital redemption reserve) if our company can, immediately following such payment, pay its debts as they fall due in the ordinary course of business. In addition, under the Companies Act no such share may be redeemed or repurchased (a) unless it is fully paid up, (b) if such redemption or repurchase would result in there being no shares outstanding, or (c) if the company has commenced liquidation. In addition, our company may accept the surrender of any fully paid share for no consideration.
Variations of Rights of Shares. Whenever the capital of our company is divided into different classes, the rights attached to any such class may, subject to the rights and restrictions for the time being attached to any class, only be materially adversely varied or abrogated either with the written consent of the holders of a majority of the issued shares of that class or with the sanction of a special resolution passed at a separate meeting of the holders of the shares of that class. The rights conferred upon the holders of the shares of any class issued with preferred or other rights shall not, subject to any rights or restrictions for the time being attached to the shares of that class, be deemed to be materially adversely varied or abrogated by the creation, allotment or issue of further shares ranking in priority to or pari passu with such previously existing shares, or the redemption or purchase of any shares of any class by our company. The rights of the holders of shares shall not be deemed to be materially adversely varied or abrogated by the creation or issue of shares with preferred or other rights including, without limitation, the creation of shares with enhanced or weighted voting rights.
Inspection of Books and Records. Holders of our common shares will have no general right under Cayman Islands law to inspect or obtain copies of our list of shareholders or our corporate records (other than copies of our memorandum and articles of association and any special resolutions passed by our shareholders, and our register of mortgages and charge). However, we will provide our shareholders with annual audited financial statements.
120
C. Material Contracts
For the two years immediately preceding the date of this annual report, we have not entered into any material contracts other than in the ordinary course of business and other than those described in “Item 4. Information on the Company” or elsewhere in this annual report.
D. Exchange Controls
The Cayman Islands currently have no exchange control restrictions. Also see “Item 4. Information on the Company—B. Business Overview—PRC Regulation—Regulations on Foreign Currency Exchange.”
E. Taxation
Cayman Islands Taxation
We are an exempted company incorporated in the Cayman Islands. The Cayman Islands currently levies no taxes on individuals or corporations based upon profits, income, gains or appreciation and there is no taxation in the nature of inheritance tax or estate duty. Payments of dividends by our company will not be subject to taxation in the Cayman Islands and no withholding will be required on the payment of dividends to any shareholder of our company. There are no other taxes likely to be material to us levied by the Government of the Cayman Islands except for stamp duties which may be applicable on instruments executed in, or brought within the jurisdiction of the Cayman Islands. The Cayman Islands is not party to any double tax treaties that are applicable to any payments made to or by our company. There are no exchange control regulations or currency restrictions in the Cayman Islands.
People’s Republic of China Taxation
Enterprise Income Tax
Under the EIT Law, an enterprise established outside China with “de facto management body” within China is considered a “resident enterprise,” meaning that it can be treated in a manner similar to a PRC enterprise for enterprise income tax purposes, although the dividends paid to one resident enterprise from another may qualify as “tax-exempt income.” The implementation rules of the EIT Law define de facto management as “substantial and overall management and control over the production and operations, personnel, accounting, and properties” of the enterprise. SAT has issued circular to provide that a foreign enterprise controlled by a PRC company or a PRC company group will be classified as a “resident enterprise” with its “de facto management body” located within China if all of the following conditions are satisfied: (i) the senior management and core management departments in charge of its daily operations function are mainly in China; (ii) its financial and human resources decisions are subject to determination or approval by persons or bodies in China; (iii) its major assets, accounting books, company seals, and minutes and files of its board and shareholders’ meetings are located or kept in China; and (iv) at least half of the enterprise’s directors with voting right or senior management reside in China.
In addition, the SAT issued a bulletin to provide more guidance on the implementation of the above circular. The bulletin clarified certain matters relating to resident status determination, post-determination administration and competent tax authorities. It also specifies that when provided with a copy of a PRC tax resident determination certificate from a resident PRC-controlled offshore incorporated enterprise, the payer shall not be required to withhold 10% income tax when paying the PRC-sourced dividends, interest and royalties to the PRC-controlled offshore incorporated enterprise. Although both the circular and the bulletin only apply to offshore enterprises controlled by PRC enterprises and not those by PRC individuals, the determination criteria set forth in the circular and administration clarification made in the bulletin may reflect the SAT’s general position on how the “de facto management body” test should be applied in determining the tax residency status of offshore enterprises and the administration measures should be implemented, regardless of whether they are controlled by PRC enterprises or PRC individuals.
In addition, the SAT issued the Bulletin on Issues Concerning the Determination of Resident Enterprises on the Basis of their Actual Management Bodies in January 2014, to provide more guidance on the implementation of the above circular. This bulletin further provided that, among other things, an entity that is classified as a “resident enterprise” in accordance with the circular shall file the application for classifying its status of residential enterprise with the local tax authorities where its main domestic investors registered. From the year in which the entity is determined as a “resident enterprise,” any dividend, profit and other equity investment gain shall be taxed in accordance with the Article 26 of the EIT law and the Article 17 and Article 83 of its implementation rules.
121
We do not believe that any of our offshore holding companies meets all of the conditions above. In addition, we are not aware of any offshore holding companies with a similar corporate structure as ours ever having been deemed to be PRC “resident enterprises” by the PRC tax authorities. Therefore, we believe that none of our offshore holding companies should be treated as a “resident enterprise” for PRC tax purposes. However, as the tax resident status of an enterprise is subject to determination by the PRC tax authorities, there are uncertainties and risks associated with this issue. If the PRC tax authorities determine that any of our offshore holding companies are “resident enterprises,” a number of unfavorable PRC tax consequences could follow. First, we may be subject to enterprise income tax at a rate of 25% on our worldwide taxable income. Second, although under the EIT Law and its implementation rules, dividend income between qualified resident enterprises is a “tax-exempt income,” we cannot guarantee that dividends paid to TAL Education Group from our PRC subsidiaries through our Hong Kong subsidiaries would qualify as “tax-exempt income” and will not be subject to withholding tax, as the PRC foreign exchange control authorities, which enforce the withholding tax, have not yet issued guidance with respect to the processing of outbound remittances to entities that are treated as “resident enterprises” for PRC enterprise income tax purposes. Finally, the “resident enterprise” classification could result in a situation in which a 10% withholding tax is imposed on dividends we pay to our non-PRC enterprise shareholders and with respect to gains derived by our non-PRC enterprise shareholders from transferring our shares or ADSs, if such income is considered PRC-sourced income by the relevant PRC authorities. This could have the effect of increasing our and our shareholders’ effective income tax rates and may require us to deduct withholding tax from any dividends we pay to our non-PRC shareholders.
In addition to the uncertainty in how the “resident enterprise” classification could apply, it is also possible that the rules may change in the future, possibly with retroactive effect. We are actively monitoring the possibility of “resident enterprise” treatment for the current and future tax years and are evaluating appropriate organizational changes to avoid this treatment, to the extent possible.
Circular on Strengthening the Administration of Enterprise Income Tax for Share Transfer by Non-PRC Resident Enterprises
In February 2015, the SAT issued SAT Bulletin 7. Pursuant to SAT Bulletin 7, where a non-resident enterprise indirectly transfers properties such as equity in PRC resident enterprises without any justifiable business purposes and aiming to avoid the payment of enterprise income tax, such indirect transfer must be reclassified as a direct transfer of equity in PRC resident enterprise. To assess whether an indirect transfer of PRC taxable properties has reasonable commercial purposes, all arrangements related to the indirect transfer must be considered comprehensively and factors set forth in SAT Bulletin 7 must be comprehensively analyzed in light of the actual circumstances. SAT Bulletin 7 also provides that, where a non-PRC resident enterprise transfers its equity interests in a resident enterprise to its related parties at a price lower than the fair market value, the competent tax authority has the power to make a reasonable adjustment to the taxable income of the transaction.
On October 17, 2017, the SAT issued the Announcement of the State Administration of Taxation on Issues Concerning the Withholding of Non-resident Enterprise Income Tax at Source, or SAT Bulletin 37, which came into effect on December 1, 2017. The SAT Bulletin 37 further clarifies the practice and procedure of the withholding of nonresident enterprise income tax.
In certain practical cases regarding the application of SAT Bulletin 7 and Bulletin 37, intermediary holding companies were actually looked through by the PRC tax authorities, and consequently the non-PRC resident investors were deemed to have transferred the PRC subsidiaries and PRC corporate taxes were assessed accordingly. It is possible that we or our non-PRC resident investors may become at risk of being taxed under SAT Bulletin 7 and Bulletin 37 may be required to expend valuable resources to comply with SAT Bulletin 7 and Bulletin 37 or to establish that we or our non-PRC resident investors should not be taxed under SAT Bulletin 7 and Bulletin 37, which may have an adverse effect on our financial condition and results of operations or such non-PRC resident investors’ investment in us.
U.S. Federal Income Tax Considerations
The following is a discussion of the U.S. federal income tax consequences of the ownership and disposition of our ADSs or common shares by a U.S. Holder (as defined below) that will hold our ADSs or common shares as “capital assets” (generally, property held for investment) under the U.S. Internal Revenue Code of 1986, as amended, or the Code. This discussion is based upon existing U.S. federal income tax law, which is subject to differing interpretations or change, possibly with retroactive effect. This discussion does not address all aspects of U.S. federal income taxation that may be important to particular investors in light of their individual investment circumstances, including investors subject to special tax rules that differ significantly from those summarized below (for example, financial institutions, insurance companies, broker-dealers, traders in securities that elect mark-to-market treatment, pension plans, regulated investment companies, real estate investment trusts, cooperatives, and tax-exempt organizations (including private
122
foundations)), holders who are not U.S. Holders, holders who own (directly, indirectly, or constructively) 10% or more of our stock (by vote or value), investors that will hold their ADSs or common shares as part of a straddle, hedge, conversion, constructive sale, or other integrated transaction for U.S. federal income tax purposes, U.S. expatriates, persons liable for alternative minimum tax, or investors that have a functional currency other than the U.S. dollar. In addition, this discussion does not address any non-U.S., state or local tax considerations, or non-income (such as estate, gift or Medicare) tax considerations. Each U.S. Holder is urged to consult its tax advisor regarding the U.S. federal, state, local, non-U.S. income and other tax considerations of an investment in our ADSs or common shares.
General
For purposes of this discussion, a “U.S. Holder” is a beneficial owner of our ADSs or common shares that is, for U.S. federal income tax purposes, (i) an individual who is a citizen or resident of the United States, (ii) a corporation (or other entity treated as a corporation for U.S. federal income tax purposes) created in, or organized under the law of, the United States or any state thereof or the District of Columbia, (iii) an estate the income of which is includible in gross income for U.S. federal income tax purposes regardless of its source, or (iv) a trust (A) the administration of which is subject to the primary supervision of a U.S. court and which has one or more U.S. persons who have the authority to control all substantial decisions of the trust or (B) that has otherwise elected to be treated as a U.S. person under the Code.
If a partnership (including any entity treated as a partnership for U.S. federal income tax purposes) is a beneficial owner of our ADSs or common shares, the tax treatment of a partner in the partnership will generally depend upon the status of the partner and the activities of the partnership. Partners of a partnership holding our ADSs or common shares are urged to consult their tax advisors regarding an investment in our ADSs or common shares.
For U.S. federal income tax purposes, it is generally expected that a U.S. Holder holds ADSs will generally be treated as the beneficial owner of the underlying common shares represented by those ADSs. The remainder of this discussion assumes that a U.S. Holder of our ADSs will be treated in this manner. Accordingly, deposits or withdrawals of common shares for ADSs will generally not be subject to U.S. federal income tax.
PFIC Considerations
A non-U.S. corporation, such as our company, will be classified as a passive foreign investment company (PFIC) for U.S. federal income tax purposes for any taxable year, if either (i) at least 75% of its gross income for such year consists of certain types of “passive” income or (ii) at least 50% of the value of its assets (generally determined on the basis of a quarterly average) during such year is attributable to assets that produce or are held for the production of passive income. Passive income generally includes dividends, interest, royalties, rent, annuities, net gains from the sale or exchange of property producing such income and net foreign currency gains. For this purpose, cash and assets readily convertible into cash are categorized as passive assets and the company’s goodwill and other unbooked intangibles are taken into account for determining the value of its assets. We will be treated as owning a proportionate share of the assets and earning a proportionate share of the income of any other corporation in which we own, directly or indirectly, 25% or more (by value) of the stock.
Although the law in this regard is unclear, we treat the VIEs and their respective subsidiaries as being owned by us for U.S. federal income tax purposes, not only because we control their management decisions but also because we are entitled to substantially all of the economic benefits associated with these entities, and, as a result, we consolidate their results of operations in our consolidated U.S. GAAP financial statements. If it were determined, however, that we are not the owner of the VIEs and their respective subsidiaries, as applicable, for U.S. federal income tax purposes, we would likely be treated as a PFIC for the current taxable year and any subsequent taxable year.
Accordingly, assuming that we are the owner of the VIEs and their respective subsidiaries for U.S. federal income tax purposes and based on our income and assets and the market price of our ADSs, we do not believe that we were a PFIC for the taxable year ended February 28, 2022. However, no assurance can be given on whether we may be or become a PFIC in the current taxable year or the foreseeable future because the determination of whether we will be or become a PFIC is a fact-intensive inquiry made on an annual basis that depends, in part, on the composition of our income and assets. Fluctuations in the market price of our ADSs may cause us to become a PFIC for the current or subsequent taxable years because the value of assets for the purpose of the asset test, including the value of our goodwill and other unbooked intangibles, may be determined by reference to the market price of our ADSs
123
from time to time (which may be volatile). In particular, the recent decline in the market price of our ADSs significantly increased our risk of becoming a PFIC.
Furthermore, the determination of whether we will be or become a PFIC may also be affected by how, and how quickly, we use our liquid assets. Under circumstances where our revenue from activities that produce passive income significantly increase relative to our revenue from activities that produce non-passive income, or where we determine not to deploy significant amounts of cash or other passive assets for active purposes, our risk of becoming classified as a PFIC may substantially increase. If we are classified as a PFIC for any year during which a U.S. Holder holds our ADSs or common shares, we would generally continue to be treated as a PFIC for all succeeding years during which such U.S. Holder holds our ADSs or common shares unless we cease to be a PFIC and the U.S. Holder makes a “deemed sale” election with respect to the ADSs or common shares.
The discussion below under “Dividends” and “Sale or Other Disposition of ADSs or Common Shares” assumes that we will not be classified as a PFIC for U.S. federal income tax purposes. The U.S. federal income tax rules that apply if we are classified as a PFIC for the current taxable year or any subsequent taxable year are generally discussed below under “PFIC Rules.” Each U.S. Holder is urged to consult with its tax advisor regarding the U.S. federal income tax consequences of an investment in our ADSs or common shares if we are or become classified as a PFIC.
Dividends
Any cash distributions (including the amount of any PRC tax withheld) paid on our ADSs or common shares out of our current or accumulated earnings and profits, as determined under U.S. federal income tax principles, will generally be includible in the gross income of a U.S. Holder as dividend income on the day actually or constructively received by the U.S. Holder, in the case of common shares, or by the Depositary, in the case of ADSs. Because we do not intend to determine our earnings and profits on the basis of U.S. federal income tax principles, any distribution paid will generally be treated as a “dividend” for U.S. federal income tax purposes. A non-corporate recipient of dividend income generally will be subject to tax on dividend income from a “qualified foreign corporation” at a reduced U.S. federal tax rate rather than the marginal tax rates generally applicable to ordinary income provided that certain holding period requirements are met.
A non-U.S. corporation (other than a corporation that is classified as a PFIC for the taxable year in which the dividend is paid or the preceding taxable year) generally will be considered to be a qualified foreign corporation (i) if it is eligible for the benefits of a comprehensive tax treaty with the United States which the Secretary of Treasury of the United States determines is satisfactory for purposes of this provision and which includes an exchange of information program, or (ii) with respect to any dividend it pays on stock (or ADSs in respect of such stock) which is readily tradable on an established securities market in the United States. Our ADSs are listed on the New York Stock Exchange, which is an established securities market in the United States, and qualify as readily tradable. Thus, we believe that we will be treated as a qualified foreign corporation with respect to dividends we pay on our ADSs, but there can be no assurance that our ADSs will continue to be considered readily tradable on an established securities market in later years. Since we do not expect that our common shares will be listed on established securities markets, it is unclear whether dividends that we pay on our common shares that are not backed by ADSs currently meet the conditions required for the reduced tax rate. However, in the event that we are deemed to be a resident enterprise under the EIT Law, as discussed above under “-People’s Republic of China Taxation,” we may be eligible for the benefits of the U.S.-PRC income tax treaty (which the U.S. Treasury Department has determined is satisfactory for this purpose) and be treated as a qualified foreign corporation with respect to dividends paid on our ADSs or common shares. Dividends received on our ADSs or common shares will not be eligible for the dividends-received deduction allowed to corporations under the Code. U.S. Holders are urged to consult their tax advisors regarding the availability of the reduced tax rate on dividends in their particular circumstances.
Dividends generally will be treated as income from foreign sources for U.S. foreign tax credit purposes and generally will constitute passive category income. In the event that we are deemed to be a PRC “resident enterprise” under the EIT Law, a U.S. Holder may be subject to PRC withholding taxes on dividends paid, if any, on our ADSs or common shares. See “-People’s Republic of China Taxation.” The U.S. Holder may be eligible to claim a foreign tax credit in respect of any foreign withholding taxes imposed on dividends received on our ADSs or common shares. A U.S. Holder who does not elect to claim a foreign tax credit for foreign tax withheld is permitted instead to claim a deduction, for U.S. federal income tax purposes, in respect to such withholdings, but only for a year in which such holder elects to do so for all creditable foreign income taxes. The rules governing the foreign tax credit are complex and their outcome depends in large part on the taxpayer’s individual facts and circumstances. Each U.S. Holder is urged to consult its tax advisors regarding the availability of the foreign tax credit under their particular circumstances.
124
Sale or Other Disposition of ADSs or Common Shares
A U.S. Holder will generally recognize capital gain or loss upon the sale or other disposition of ADSs or common shares in an amount equal to the difference between the amount realized upon the disposition and the U.S. Holder’s adjusted tax basis in such ADSs or common shares. Any capital gain or loss will be long-term if the ADSs or common shares have been held for more than one year and will generally be U.S. source gain or loss for U.S. foreign tax credit purposes. Net long-term capital gains of non-corporate U.S. Holders currently are eligible for reduced rates of taxation. The deductibility of a capital loss may be subject to limitations. In the event that we are deemed to be a “resident enterprise” under the EIT Law and gain from the disposition of the ADSs or common shares is subject to tax in China, such gain may be treated as PRC-source gain for foreign tax credit purposes under the U.S.-PRC income tax treaty. Pursuant to recently issued Treasury Regulations, however, if a U.S. Holder is not eligible for the benefits of the U.S.-PRC income tax treaty or does not elect to apply the U.S.-PRC income tax treaty, then such holder may not be able to claim a foreign tax credit arising from any PRC tax imposed on the disposition of the ADSs or Class A common shares. Each U.S. Holder is urged to consult its tax advisors regarding the tax consequences if a foreign tax is imposed on a disposition of our ADSs or common shares, including the availability of the foreign tax credit or deduction under their particular circumstances, their eligibility for benefits under the U.S.-PRC income tax treaty and the potential impact of the recently issued Treasury Regulations.
PFIC Rules
If we are classified as a PFIC for any taxable year during which a U.S. Holder holds our ADSs or common shares, unless the U.S. Holder makes a mark-to-market election (as described below), the U.S. Holder will generally be subject to special tax rules that have a penalizing effect, regardless of whether we remain a PFIC, on (i) any excess distribution that we make to the U.S. Holder (which generally means any distribution paid during a taxable year to a U.S. Holder that is greater than 125% of the average annual distributions paid in the three preceding taxable years or, if shorter, the U.S. Holder’s holding period for the ADSs or common shares), and (ii) any gain realized on the sale or other disposition, including, under certain circumstances, a pledge, of ADSs or common shares. Under the PFIC rules:
| ● | the excess distribution and/or gain will be allocated ratably over the U.S. Holder’s holding period for the ADSs or common shares; |
| ● | the amount allocated to the current taxable year and any taxable years in the U.S. Holder’s holding period prior to the first taxable year in which we are classified as a PFIC (a pre-PFIC year) will be taxable as ordinary income; |
| ● | the amount allocated to each prior taxable year, other than a pre-PFIC year, will be subject to tax at the highest tax rate in effect applicable to the U.S. Holder for that year; and |
| ● | an additional tax equal to the interest charge generally applicable to underpayments of tax will be imposed on the tax attributable to each prior taxable year, other than a pre-PFIC year. |
If we are a PFIC for any taxable year during which a U.S. Holder holds our ADSs or common shares and any of our non-U.S. subsidiaries is also a PFIC (i.e., a lower-tier PFIC), such U.S. Holder would be treated as owning a proportionate amount (by value) of the shares of the lower-tier PFIC for purposes of the rules described above. Each U.S. Holder is urged to consult its tax advisors regarding the application of the PFIC rules to any of our subsidiaries.
As an alternative to the foregoing rules, a U.S. Holder of “marketable stock” in a PFIC may make a mark-to-market election with respect to our ADSs, but not our common shares, provided that the ADSs are regularly traded on a qualified exchange or other market. Our ADSs are listed on the New York Stock Exchange, which is a qualified exchange. Our ADSs are expected to qualify as being regularly traded, but no assurances may be given in this regard. If a U.S. Holder makes this election, the U.S. Holder will generally (i) include as ordinary income for each taxable year that we are a PFIC the excess, if any, of the fair market value of ADSs held at the end of the taxable year over the adjusted tax basis of such ADSs and (ii) deduct as an ordinary loss the excess, if any, of the adjusted tax basis of the ADSs over the fair market value of such ADSs held at the end of the taxable year, but such deduction will only be allowed to the extent of the net amount previously included in income as a result of the mark-to-market election. The U.S. Holder’s adjusted tax basis in the ADSs would be adjusted to reflect any income or loss resulting from the mark-to-market election. If a U.S. Holder makes a mark-to-market election in respect of a corporation classified as a PFIC and such corporation ceases to be classified as a PFIC, the U.S. Holder will not be required to take into account the mark-to-market gain or loss described above during any period that such corporation is not classified as a PFIC. If a U.S. Holder makes a mark-to-market election, any gain such U.S.
125
Holder recognizes upon the sale or other disposition of our ADSs in a year when we are a PFIC will be treated as ordinary income and any loss will be treated as ordinary loss, but such loss will only be treated as ordinary loss to the extent of the net amount previously included in income as a result of the mark-to-market election.
Because a mark-to-market election cannot technically be made for any lower-tier PFICs that we may own, a U.S. Holder may continue to be subject to the PFIC rules with respect to such U.S. Holder’s indirect interest in any investments held by us that are treated as an equity interest in a PFIC for U.S. federal income tax purposes.
We do not intend to provide information necessary for U.S. Holders to make qualified electing fund elections, which, if available, would result in tax treatment different from the general tax treatment for PFICs described above.
If a U.S. Holder owns our ADSs or common shares during any taxable year that we are a PFIC, the holder must generally file an annual Internal Revenue Service Form 8621 and provide such other information as may be required by the U.S. Treasury. In the case of a U.S. Holder who has held ADSs or common shares during any taxable year in respect of which we were classified as a PFIC and continues to hold such ADSs or common shares (or any portion thereof) and has not previously determined to make a mark-to-market election, and who later considers making a mark-to-market election, special tax rules may apply relating to purging the PFIC taint of such ADSs or common shares. Each U.S. Holder is urged to consult its tax advisor concerning the U.S. federal income tax consequences of holding and disposing ADSs or common shares if we are or become classified as a PFIC, including the possibility of making a mark-to-market election and the unavailability of the qualified electing fund election.
F. Dividends and Paying Agents
Not applicable.
G. Statement by Experts
Not applicable.
H. Documents on Display
We previously filed with the Securities and Exchange Commission, or SEC, a registration statement on Form F-1 under the Securities Act with respect to our initial public offering of our Class A common shares represented by ADSs.
We are subject to the periodic reporting and other informational requirements of the Exchange Act. Under the Exchange Act, we are required to file reports and other information with the SEC, including the annual filing of a Form 20-F within four months after the end of each fiscal year. Our company’s fiscal year ends on February 28/29. The SEC maintains a website at www.sec.gov that contains reports, proxy and information statements, and other information regarding registrants that make electronic filings with the SEC using its EDGAR system. Copies of reports and other information, when filed, may also be inspected without charge and may be obtained at prescribed rates at the public reference facilities maintained by the SEC at 100 F Street, N.E., Room 1580, Washington, D.C. 20549. The public may obtain information regarding the Washington, D.C. Public Reference Room by calling the SEC at 1-800-SEC-0330. As a foreign private issuer, we are exempt from the rules under the Exchange Act prescribing the furnishing and content of quarterly reports and proxy statements, and officers, directors and principal shareholders are exempt from the reporting and short-swing profit recovery provisions contained in Section 16 of the Exchange Act.
We will furnish JPMorgan Chase Bank, N.A., the depositary of our ADSs, with our annual reports, which will include a review of operations and annual audited consolidated financial statements prepared in conformity with U.S. GAAP, and all notices of shareholders’ meetings and other reports and communications that are made generally available to our shareholders. The depositary will make such notices, reports and communications available to holders of ADSs and, upon our request, will mail to all record holders of ADSs the information contained in any notice of a shareholders’ meeting received by the depositary from us. We will file our annual report on Form 20-F, including our audited financial statements, with the SEC. Form 20-F can be accessed on the SEC’s website as well the investor relations section of our website. Investors may request a hard copy of our annual report, free of charge, by contacting us.
126
I. Subsidiary Information
Not applicable.
Item 11. Quantitative and Qualitative Disclosures About Market Risk
Interest Rate Risk
Our exposure to interest rate risk primarily relates to the interest income generated by excess cash invested in liquid investments. Our future interest income may fluctuate due to changes in market interest rates.
On February 1, 2019, we signed a 3-year $600 million term and revolving facilities agreement with a group of arrangers led by Deutsche Bank AG, Singapore Branch. The facilities, a $270 million 3-year bullet maturity term loan and a $330 million 3-year revolving facility, are priced at 175 basis points over LIBOR. In March 2021, we repaid the drawn down amount and terminated the facility.
As of February 28, 2022, we had no short-term or long-term borrowings associated with floating rate.
We have not been exposed, nor do we anticipate being exposed, to material risks due to changes in interest rates. Currently, we do not have any derivative financial instruments to manage our interest risk exposure.
Foreign Exchange Risk
The value of the Renminbi against the U.S. dollar and other currencies is affected by changes in China’s political and economic conditions and by China’s foreign exchange policies, among other things. After the PRC government changed its policy of pegging the value of Renminbi to the U.S. dollar in 2005, the Renminbi has fluctuated against the U.S. dollar, at times significantly and unpredictably. With the development of the foreign exchange market and progress towards interest rate liberalization and Renminbi internationalization, the PRC government may in the future announce further changes to the exchange rate system and there is no guarantee that the Renminbi will not appreciate or depreciate significantly in value against the U.S. dollar in the future. It is difficult to predict how market forces or PRC or U.S. government policy may impact the exchange rate between the Renminbi and the U.S. dollar in the future.
Appreciation or depreciation in the value of the Renminbi relative to the U.S. dollar would affect our financial results reported in U.S. dollar terms without giving effect to any underlying change in our business or results of operations. Fluctuations in the exchange rate will also affect the relative value of any dividend we issue that will be exchanged into U.S. dollars and earnings from, and the value of, any U.S. dollar-denominated investments we make in the future. We have invested in derivative financial instruments such as the exchange option contracts that may hedge our exposure to foreign currency risks to a certain extent. Although our exposure to foreign exchange risks should be limited in general, the value of your investment in our ADSs is affected by the foreign exchange rate between U.S. dollar and Renminbi because the value of our business is effectively denominated in RMB, while the ADSs are traded in U.S. dollars.
Moreover, to the extent that we need to convert U.S. dollars into Renminbi for our operations, appreciation of the Renminbi against the U.S. dollar would have an adverse effect on the RMB amount we receive from the conversion. To the extent that we seek to convert Renminbi into U.S. dollars, depreciation of the Renminbi against the U.S. dollar would have an adverse effect on the RMB amount we receive from the conversion. Assuming we had converted the U.S. dollar-denominated cash and cash equivalent, restricted cash and short investments balance of $2,546.9 million as of February 28, 2022 into RMB at the exchange rate of $1.00 for RMB6.3084 as of February 28, 2022, this cash balance would have been RMB16,067.1 million. Assuming a 1.0% appreciation of the Renminbi against the U.S. dollar, this cash balance would have decreased to RMB15,906.4 million as of February 28, 2022.
Item 12. Description of Securities Other than Equity Securities
A. Debt Securities
Not applicable.
127
B. Warrants and Rights
Not applicable.
C. Other Securities
Not applicable.
D. American Depositary Shares
Fees and Charges Our ADS holders May Have to Pay
The depositary may charge each person to whom ADSs are issued, including, without limitation, issuances against deposits of shares, issuances in respect of share distributions, rights and other distributions, issuances pursuant to a share dividend or share split declared by us or issuances pursuant to a merger, exchange of securities or any other transaction or event affecting the ADSs or deposited securities, and each person surrendering ADSs for withdrawal of deposited securities or whose ADRs are cancelled or reduced for any other reason, $5.00 for each 100 ADSs (or any portion thereof) issued, delivered, reduced, cancelled or surrendered, as the case may be. The depositary may sell (by public or private sale) sufficient securities and property received in respect of a share distribution, rights and/or other distribution prior to such deposit to pay such charge.
The following additional charges shall be incurred by the ADR holders, by any party depositing or withdrawing shares or by any party surrendering ADSs or to whom ADSs are issued (including, without limitation, issuance pursuant to a share dividend or share split declared by us or an exchange of shares regarding the ADRs or the deposited securities or a distribution of ADSs), whichever is applicable:
| ● | a fee of $1.50 per ADR or ADRs for transfers of certificated or direct registration ADRs; |
| ● | a fee of up to $0.05 per ADS for any cash distribution made pursuant to the deposit agreement; |
| ● | a fee of up to $0.05 per ADS per calendar year (or portion thereof) for services performed by the depositary in administering the ADRs (which fee may be charged on a periodic basis during each calendar year and shall be assessed against holders of ADRs as of the record date or record dates set by the depositary during each calendar year and shall be payable in the manner described in the next succeeding provision); |
| ● | reimbursement of such fees, charges and expenses as are incurred by the depositary and/or any of the depositary’s agents (including, without limitation, the custodian and expenses incurred on behalf of holders in connection with compliance with foreign exchange control regulations or any law or regulation relating to foreign investment) in connection with the servicing of the shares or other deposited securities, the delivery of deposited securities or otherwise in connection with the depositary’s or its custodian’s compliance with applicable law, rule or regulation (which charge shall be assessed on a proportionate basis against holders as of the record date or dates set by the depositary and shall be payable at the sole discretion of the depositary by billing such holders or by deducting such charge from one or more cash dividends or other cash distributions); |
| ● | a fee for the distribution of securities (or the sale of securities in connection with a distribution), such fee being in an amount equal to the fee for the execution and delivery of ADSs which would have been charged as a result of the deposit of such securities (treating all such securities as if they were shares) but which securities or the net cash proceeds from the sale thereof are instead distributed by the depositary to those holders entitled thereto; |
| ● | share transfer or other taxes and other governmental charges; |
| ● | cable, telex and facsimile transmission and delivery charges incurred at your request in connection with the deposit or delivery of shares; |
128
| ● | transfer or registration fees for the registration of transfer of deposited securities on any applicable register in connection with the deposit or withdrawal of deposited securities; and |
| ● | expenses of the depositary in connection with the conversion of foreign currency into U.S. dollars. |
We will pay all other charges and expenses of the depositary and any agent of the depositary (except the custodian) pursuant to agreements from time to time between us and the depositary. The charges described above may be amended from time to time by agreement between us and the depositary.
Fees and Other Payments Made by the Depositary to Us
Our depositary has agreed to contribute us for certain expenses we incur that are related to establishment and maintenance of the ADR program, including investor relations expenses and exchange application and listing fees. There are limits on the amount of expenses for which the depositary will contribute us, and the amount of contribution available to us is not entirely related to the amounts of fees the depositary collects from investors. For the fiscal year ended February 28, 2022, no payment was received from the depository for expenses incurred in connection with the establishment and maintenance of the ADS program.
PART II
Item 13. Defaults, Dividend Arrearages and Delinquencies
None.
Item 14. Material Modifications to the Rights of Security Holders and Use of Proceeds
None.
Item 15. Controls and Procedures
Disclosure Controls and Procedures
As of the end of the period covered by this annual report, our management, with the participation of our chief executive officer and chief financial officer, has performed an evaluation of the effectiveness of our disclosure controls and procedures within the meaning of Rules 13a-15(e) and 15d-15(e) of the Exchange Act. Based upon this evaluation, our management has concluded that, as of February 28, 2022, our existing disclosure controls and procedures were effective.
Management’s Annual Report on Internal Control over Financial Reporting
Our management is responsible for establishing and maintaining adequate internal control over financial reporting. Our internal control system was designed to provide reasonable assurance regarding the reliability of financial reporting and the preparation and fair presentation of its published consolidated financial statements. All internal control systems, no matter how well designed, have inherent limitations. Therefore, even those systems determined to be effective may not prevent or detect misstatements and can provide only reasonable assurance with respect to financial statement preparation and presentation. Also, projections of any evaluation of effectiveness to future periods are subject to the risk that controls may become inadequate because of changes in conditions, or that the degree of compliance with the policies or procedures may deteriorate.
Our management has concluded that our internal control over financial reporting was effective as of February 28, 2022. However, we cannot assure you that we will not identify any additional material weaknesses or significant deficiencies in the future. For risks and uncertainties related to our internal control, see “Item 3. Key Information—D. Risk Factors—Risks Related to Our Business—Failure to maintain effective internal controls over financial reporting could cause us to inaccurately report our financial result or fail to prevent fraud and have a material adverse effect on our business, results of operations and the trading price of our ADSs.”
Our independent registered public accounting firm, Deloitte Touche Tohmatsu Certified Public Accountants LLP, has issued an attestation report on our internal control over financial reporting. That attestation report appears below.
129
REPORT OF INDEPENDENT REGISTERED PUBLIC ACCOUNTING FIRM
TO THE BOARD OF DIRECTORS AND SHAREHOLDERS OF TAL EDUCATION GROUP
Opinion on Internal Control over Financial Reporting
We have audited the internal control over financial reporting of TAL Education Group and its subsidiaries (the “Company”), as of February 28, 2022, based on criteria established in Internal Control—Integrated Framework (2013) issued by the Committee of Sponsoring Organizations of the Treadway Commission (COSO). In our opinion, the Company maintained, in all material respects, effective internal control over financial reporting as of February 28, 2022, based on criteria established in Internal Control — Integrated Framework (2013) issued by COSO.
We have also audited, in accordance with the standards of the Public Company Accounting Oversight Board (United States) (PCAOB), the consolidated financial statements as of and for the year ended February 28, 2022, of the Company and our report dated June 14, 2022, expressed an unqualified opinion on those financial statements.
Basis for Opinion
The Company’s management is responsible for maintaining effective internal control over financial reporting and for its assessment of the effectiveness of internal control over financial reporting, included in the accompanying Management’s Annual Report on Internal Control over Financial Reporting. Our responsibility is to express an opinion on the Company’s internal control over financial reporting based on our audit. We are a public accounting firm registered with the PCAOB and are required to be independent with respect to the Company in accordance with the U.S. federal securities laws and the applicable rules and regulations of the Securities and Exchange Commission and the PCAOB.
We conducted our audit in accordance with the standards of the PCAOB. Those standards require that we plan and perform the audit to obtain reasonable assurance about whether effective internal control over financial reporting was maintained in all material respects. Our audit included obtaining an understanding of internal control over financial reporting, assessing the risk that a material weakness exists, testing and evaluating the design and operating effectiveness of internal control based on the assessed risk, and performing such other procedures as we considered necessary in the circumstances. We believe that our audit provides a reasonable basis for our opinion.
Definition and Limitations of Internal Control over Financial Reporting
A company’s internal control over financial reporting is a process designed to provide reasonable assurance regarding the reliability of financial reporting and the preparation of financial statements for external purposes in accordance with generally accepted accounting principles. A company’s internal control over financial reporting includes those policies and procedures that (1) pertain to the maintenance of records that, in reasonable detail, accurately and fairly reflect the transactions and dispositions of the assets of the company; (2) provide reasonable assurance that transactions are recorded as necessary to permit preparation of financial statements in accordance with generally accepted accounting principles, and that receipts and expenditures of the company are being made only in accordance with authorizations of management and directors of the company; and (3) provide reasonable assurance regarding prevention or timely detection of unauthorized acquisition, use, or disposition of the company’s assets that could have a material effect on the financial statements.
Because of its inherent limitations, internal control over financial reporting may not prevent or detect misstatements. Also, projections of any evaluation of effectiveness to future periods are subject to the risk that controls may become inadequate because of changes in conditions, or that the degree of compliance with the policies or procedures may deteriorate.
/s/ Deloitte Touche Tohmatsu Certified Public Accountants LLP | |
Beijing, the People’s Republic of China | |
June 14, 2022 |
130
Changes in Internal Control Over Financial Reporting
Except as disclosed under this Item, there were no changes in our internal control over financial reporting that occurred during the period covered by this annual report on Form 20-F that have materially affected, or are reasonably likely to materially affect, our internal controls over financial reporting.
Item 16. [Reserved]
Item 16A. Audit Committee Financial Expert
Our board of directors has determined that Ms. Janet Yan Feng, an independent director (under the standards set forth in Section 303A of the Corporate Governance Rules of the New York Stock Exchange and Rule 10A-3 under the Exchange Act) qualifies as an “audit committee financial expert.”
Item 16B. Code of Ethics
Our board has adopted a code of business conduct and ethics that provides that our directors and officers are expected to avoid any action, position or interest that conflicts with the interests of our company or gives the appearance of a conflict. Directors and officers have an obligation under our code of business conduct and ethics to advance our company’s interests when the opportunity to do so arises. We have posted a copy of our code of business conduct and ethics on our website at http://ir.100tal.com.
Item 16C. Principal Accountant Fees and Services
The following table sets forth the aggregate fees by categories specified below in connection with certain professional services rendered by Deloitte Touche Tohmatsu Certified Public Accountants LLP (PCAOB ID No.
For the Year Ended February 28, | ||||
| 2021 |
| 2022 | |
(in thousands of $) | ||||
Audit fees(1) |
| 2,057 |
| 2,400 |
Audit-related fees(2) |
| 1,284 |
| — |
Tax fees(3) |
| 278 |
| 473 |
All other fees(4) |
| 74 |
| — |
| (1) | “Audit fees” means the aggregate fees in each of the fiscal years listed for professional services rendered by our principal auditors for the audit of our annual financial statements or services that are normally provided by the auditors in connection with statutory and regulatory filings or engagements. |
| (2) | “Audit-related fees” represents the aggregate fees billed for professional services rendered by our principal accounting firm for the assurance and related services. |
| (3) | “Tax fees” represents the aggregate fees for professional services rendered by our independent registered public accounting firm for tax compliance, tax advice, and tax planning. |
| (4) | “All other fees” means the aggregate fees in each of the fiscal years listed for finding and providing U.S. GAAP accounting guidance services rendered by our principal auditors. |
All audit and non-audit services provided by our independent auditors must be pre-approved by our audit committee.
Item 16D. Exemptions from the Listing Standards for Audit Committees
Not applicable.
131
Item 16E. Purchases of Equity Securities by the Issuer and Affiliated Purchasers
On October 24, 2011, our board of directors authorized a share repurchase program, whereby our company may repurchase of up to $50.0 million of our ADSs during the period from October 24, 2011 through October 23, 2012. The share repurchase program was publicly announced on October 25, 2011. On October 24, 2018, our board of directors authorized a share repurchase program, whereby our company may repurchase of up to $100.0 million of our ADSs during the period from October 24, 2018 through October 23, 2019. The share repurchase program was publicly announced on October 25, 2018. On April 28, 2020, our board of directors authorized the repurchase of up to US$500 million of our common shares over the following 12 months and the purchase of our common shares by certain members of our management to be carried out together with the repurchase program, both subject to the applicable rules under the Exchange Act.
On April 19, 2021, our board of directors authorized a share repurchase plan under which we may repurchase up to US$1.0 billion of our common shares over the next 12 months. The share repurchase program was publicly announced on April 22, 2021. In April 2022, we announced our board of directors' authorization to extend the share repurchase plan by another 12 months through April 30, 2023. The table below is a summary of the shares repurchased by us and our management in the open market in fiscal year 2022.
|
|
|
| Approximate U.S. | |||||
Total Number of | Dollar Value of | ||||||||
ADSs Purchased as | ADSs that May Yet | ||||||||
Total Number of | Average Price Paid | Part of Publicly | Be Purchased | ||||||
Period | ADSs Purchased | Per ADS(1) | Announced Plan | Under the Plan | |||||
May 2021 | 4,520,001 | $ | 43.42 | 4,520,001 | 803,723,696 | ||||
| (1) | Effective on August 16, 2017, we adjusted the ratio of our ADSs to Class A common shares from one ADS representing two Class A common shares to three ADSs representing one Class A common share. The price shown here reflected the ratio at the time when repurchase took place. |
Item 16F. Change in Registrant’s Certifying Accountant
Not applicable.
Item 16G. Corporate Governance
Certain corporate governance practices in the Cayman Islands, which is our home country, differ significantly from the New York Stock Exchange corporate governance listing standards. For example, neither the Companies Act of the Cayman Islands nor our memorandum and articles of association requires a majority of our directors to be independent and we could include non-independent directors as members of our compensation committee and nominating committee, and our independent directors would not necessarily hold regularly scheduled meetings at which only independent directors are present. In addition, under NYSE listing standards, listed companies are required to hold an annual shareholders’ meeting during each fiscal year. Under Cayman law, we are not obliged to hold an annual general meeting of shareholders.
Currently, we do not plan to rely on home country practice with respect to our corporate governance. However, if we choose to follow home country practice in the future, our shareholders may be afforded less protection than they otherwise would under the New York Stock Exchange corporate governance listing standards applicable to U.S. domestic issuers.
Item 16H. Mine Safety Disclosure
Not applicable.
Item 16I. Disclosure Regarding Foreign Jurisdictions that Prevent Inspections.
Not applicable.
132
PART III
Item 17. Financial Statements
We have elected to provide financial statements pursuant to Item 18.
Item 18. Financial Statements
The consolidated financial statements of TAL Education Group and its subsidiaries and Consolidated Affiliated Entities are included at the end of this annual report.
Item 19. Exhibits
Exhibit |
| Description of Document |
|---|---|---|
|
|
|
1.1 |
| |
|
|
|
2.1 |
| |
|
|
|
2.2 |
| |
|
|
|
2.3 |
| |
|
|
|
2.4 | ||
4.1 |
| |
|
|
|
4.2 |
| |
4.3 |
| |
|
|
|
4.4 |
|
133
Exhibit |
| Description of Document |
|---|---|---|
|
|
|
4.5 |
| |
|
|
|
4.6 |
| |
|
|
|
4.7 |
| |
|
|
|
4.8 |
| |
|
|
|
4.13 |
| |
|
|
|
4.15 |
| |
|
|
|
4.16 |
| |
|
|
|
4.18 |
| |
|
|
|
4.19 |
| |
|
|
|
4.20 |
| |
|
|
|
4.21 |
| |
|
|
|
134
Exhibit |
| Description of Document |
|---|---|---|
4.22 |
| |
|
|
|
4.23 |
| |
|
|
|
4.24 |
| |
|
|
|
4.25 | ||
4.26 | ||
4.27 | ||
4.28 | ||
4.29 | ||
4.30* | ||
8.1* |
| |
|
|
|
11.1 |
| |
|
|
|
12.1* |
| |
|
|
|
12.2* |
| |
|
|
|
13.1** |
| |
|
|
|
13.2** |
| |
15.1* |
| |
|
|
|
15.2* |
| Consent of Deloitte Touche Tohmatsu Certified Public Accountants LLP |
135
Exhibit |
| Description of Document |
|---|---|---|
|
|
|
15.3* |
| |
|
|
|
101.INS* |
| Inline XBRL Instance Document- The instance document does not appear in the Interactive Data File because its XBRL tags are embedded within the Inline XBRL Document |
|
|
|
101.SCH* |
| Inline XBRL Taxonomy Extension Schema Document |
|
|
|
101.CAL* |
| Inline XBRL Taxonomy Extension Calculation Linkbase Document |
|
|
|
101.DEF* |
| Inline XBRL Taxonomy Extension Definition Linkbase Document |
|
|
|
101.LAB* |
| Inline XBRL Taxonomy Extension Label Linkbase Document |
|
|
|
101.PRE* |
| Inline XBRL Taxonomy Extension Presentation Linkbase Document |
104* | Cover Page Interactive Data File (formatted as inline XBRL and contained in Exhibit 101) |
* Filed herewith
** Furnished herewith
136
SIGNATURES
The registrant hereby certifies that it meets all of the requirements for filing its annual report on Form 20-F and that it has duly caused and authorized the undersigned to sign this annual report on its behalf.
| TAL EDUCATION GROUP | |
|
| |
| By: | /s/ Bangxin Zhang |
| Name: Bangxin Zhang | |
| Title: Chairman and Chief Executive Officer | |
Date: June 14, 2022
137
TAL EDUCATION GROUP
Consolidated Financial Statements and Report
of Independent Registered Public Accounting Firm
For the years ended February 29, 2020,
February 28, 2021 and 2022
TAL EDUCATION GROUP
INDEX TO CONSOLIDATED FINANCIAL STATEMENTS
FOR THE YEARS ENDED FEBRUARY 29, 2020,
FEBRUARY 28, 2021 AND 2022
CONTENTS |
| PAGE(S) |
| ||
F-2 – F-4 | ||
| ||
CONSOLIDATED BALANCE SHEETS AS OF FEBRUARY 28, 2021 AND 2022 | F-5 – F-6 | |
| ||
F-7 | ||
| ||
F-8 | ||
| ||
F-9 | ||
| ||
F-10 – F-11 | ||
| ||
F-12 – F-64 |
F-1
REPORT OF INDEPENDENT REGISTERED PUBLIC ACCOUNTING FIRM
TO THE BOARD OF DIRECTORS AND SHAREHOLDERS OF TAL EDUCATION GROUP
Opinion on the Financial Statements
We have audited the accompanying consolidated balance sheets of TAL Education Group and its subsidiaries (the “Company”) as of February 28, 2022 and 2021, the related consolidated statements of operations, comprehensive loss, changes in equity and cash flows for each of the three years in the period ended February 28, 2022, and the related notes (collectively referred to as the “financial statements”). In our opinion, the financial statements present fairly, in all material respects, the financial position of the Company as of February 28, 2022 and 2021, and the results of its operations and its cash flows for each of the three years in the period ended February 28, 2022, in conformity with accounting principles generally accepted in the United States of America.
We have also audited, in accordance with the standards of the Public Company Accounting Oversight Board (United States) (PCAOB), the Company’s internal control over financial reporting as of February 28, 2022, based on criteria established in Internal Control — Integrated Framework (2013) issued by the Committee of Sponsoring Organizations of the Treadway Commission and our report dated June 14, 2022, expressed an unqualified opinion on the Company’s internal control over financial reporting.
Basis for Opinion
These financial statements are the responsibility of the Company’s management. Our responsibility is to express an opinion on the Company’s financial statements based on our audits. We are a public accounting firm registered with the PCAOB and are required to be independent with respect to the Company in accordance with the U.S. federal securities laws and the applicable rules and regulations of the Securities and Exchange Commission and the PCAOB.
We conducted our audits in accordance with the standards of the PCAOB. Those standards require that we plan and perform the audit to obtain reasonable assurance about whether the financial statements are free of material misstatement, whether due to error or fraud. Our audits included performing procedures to assess the risks of material misstatement of the financial statements, whether due to error or fraud, and performing procedures that respond to those risks. Such procedures included examining, on a test basis, evidence regarding the amounts and disclosures in the financial statements. Our audits also included evaluating the accounting principles used and significant estimates made by management, as well as evaluating the overall presentation of the financial statements. We believe that our audits provide a reasonable basis for our opinion.
Critical Audit Matters
The critical audit matters communicated below are matters arising from the current-period audit of the financial statements that were communicated or required to be communicated to the audit committee and that (1) relate to accounts or disclosures that are material to the financial statements and (2) involved our especially challenging, subjective, or complex judgments. The communication of critical audit matters does not alter in any way our opinion on the financial statements, taken as a whole, and we are not, by communicating the critical audit matters below, providing separate opinions on the critical audit matters or on the accounts or disclosures to which they relate.
F-2
TAL EDUCATION GROUP
REPORT OF INDEPENDENT REGISTERED PUBLIC ACCOUNTING FIRM
TO THE BOARD OF DIRECTORS AND SHAREHOLDERS OF TAL EDUCATION GROUP
Critical Audit Matters - continued
Goodwill - Impairment Assessment of Reporting Units - Refer to Notes 3 and 9 to the financial statements
Critical Audit Matter Description
The Company’s goodwill impairment assessment involves the comparison of the estimated fair value of each reporting unit to its carrying value. The Company used the discounted cash flow model to estimate fair value of the reporting units, which requires management to make significant estimates and assumptions related to inputs into the model, including discount rates and forecasts of future revenues and operating margins. Changes in these assumptions could have a significant impact on the estimated fair value, the corresponding amount of goodwill impairment charges, if any. For the year ended February 28, 2022, the Company concluded goodwill of all its reporting units were impaired and recorded impairment charges totaling $453.6 million.
We identified the impairment assessment of goodwill as a critical audit matter because of the significant estimates and assumptions management makes to estimate their fair value for the reporting units. This required a high degree of auditor judgment and an increased extent of effort, including the need to involve valuation specialists, when performing audit procedures to evaluate the reasonableness of management’s estimates and assumptions made relating to discount rates, forecasts of future revenues, and operating margins used in its valuation model.
How the Critical Audit Matter Was Addressed in the Audit
Our audit procedures related to the models’ inputs, for forecasts of future revenues, operating margins and the determination of discount rates for the reporting units included the following, among others:
| ● | We tested the effectiveness of controls over management’s goodwill impairment assessment, including controls related to forecasts of future revenues, operating margins and management’s determination of discount rates for the reporting units. |
| ● | We evaluated management’s ability to appropriately forecast future revenues and operating margins by comparing actual results to management’s historical forecasts. |
| ● | We evaluated the reasonableness of management’s forecasts by (1) comparing the forecasts to historical results, (2) examining future business plans, developed by the management, of the reporting units, and (3) searching for disconfirming information based on market place data. |
| ● | We evaluated the competency, capability and objectivity of the independent external valuer engaged to assist the Company in developing the estimates of fair value for purposes of the goodwill impairment assessment. |
| ● | With the assistance of our valuation specialists, we evaluated the reasonableness of the (1) valuation methodology and (2) discount rates used by testing the source information underlying the determination of the discount rate and the mathematical accuracy of the calculations. |
F-3
TAL EDUCATION GROUP
REPORT OF INDEPENDENT REGISTERED PUBLIC ACCOUNTING FIRM
TO THE BOARD OF DIRECTORS AND SHAREHOLDERS OF TAL EDUCATION GROUP
Critical Audit Matters - continued
Investments - Fair Value of Level 3 Available-for-sale Investments - Refer to Note 15 to the financial statements
Critical Audit Matter Description
As of February 28, 2022, the carrying value of the Company’s financial instruments measured at fair value that are classified as Level 3 amounted to $134.3 million, including investments accounted for as available-for-sale investments of $134.0 million. The available-for-sale investments classified within Level 3 are valued using income approach in discounted cash flow method, where appropriate, the backsolve method, a market approach.
We identified assessing the fair value of Level 3 available-for-sale investments as a critical audit matter because of the complex valuation models and unobservable inputs management uses to estimate their fair values. This required a high degree of auditor judgment and an increased extent of effort, including the need to engage our valuation specialists who possess significant quantitative and modeling expertise, to audit and evaluate the appropriateness of these models and inputs.
How the Critical Audit Matter Was Addressed in the Audit
Our audit procedures surrounding the complex valuation models and unobservable inputs used by management to estimate the fair value of Level 3 available-for-sale investments included the following, among others:
| ● | We tested the effectiveness of controls over management’s fair value estimate of Level 3 available-for-sale investments, including those related to the valuation methodology for estimating the fair value, the key inputs used in the valuation and the mathematical accuracy of the valuation. |
| ● | We evaluated management’s ability to appropriately estimate fair value by comparing management’s historical estimates to actual results, taking into account changes in market conditions. |
| ● | We assessed the consistency by which management has applied significant unobservable valuation assumptions. |
| ● | With the assistance of our valuation specialists, we evaluated the reasonableness of the valuation models and key inputs used by the management, and tested the mathematical accuracy of the fair value calculations. |
/s/
Beijing, the
June 14, 2022
We have served as the Company’s auditor since 2008.
F-4
TAL EDUCATION GROUP
CONSOLIDATED BALANCE SHEETS
(In thousands of U.S. dollars, except share and share related data or otherwise noted)
| As of |
| As of | |||
February 28, | February 28, | |||||
2021 | 2022 | |||||
ASSETS | ||||||
Current assets |
|
|
|
| ||
Cash and cash equivalents | $ | | $ | | ||
Restricted cash-current |
| |
| | ||
Short-term investments |
| |
| | ||
Inventory |
| |
| | ||
Amounts due from related parties-current |
| |
| | ||
Income tax receivables |
| |
| | ||
Prepaid expenses and other current assets |
| |
| | ||
Total current assets |
| |
| | ||
Restricted cash-non-current |
| |
| | ||
Property and equipment, net |
| |
| | ||
Deferred tax assets |
| |
| | ||
Rental deposits |
| |
| | ||
Intangible assets, net |
| |
| | ||
Land use rights, net |
| |
| | ||
Goodwill |
| |
| — | ||
Long-term investments |
| |
| | ||
Amounts due from related parties-non-current | — | | ||||
Long-term prepayments and other non-current assets | | | ||||
Operating lease right-of-use assets | | | ||||
Total assets | $ | | $ | | ||
LIABILITIES AND EQUITY |
|
|
|
| ||
Current liabilities |
|
|
|
| ||
Accounts payable (including accounts payable of the consolidated VIEs without recourse to TAL Education Group of $ | $ | | $ | | ||
Deferred revenue-current (including deferred revenue-current of the consolidated VIEs without recourse to TAL Education Group of $ |
| |
| | ||
Amounts due to related parties-current (including amounts due to related parties-current of the consolidated VIEs without recourse to TAL Education Group of $ |
| |
| | ||
Accrued expenses and other current liabilities (including accrued expenses and other current liabilities of the consolidated VIEs without recourse to TAL Education Group of $ |
| |
| | ||
Income tax payable (including income tax payable of the consolidated VIEs without recourse to TAL Education Group of $ |
| |
| | ||
Current portion of long-term debt (including current portion of long-term debt of the consolidated VIEs without recourse to TAL Education Group of |
| |
| — | ||
F-5
TAL EDUCATION GROUP
CONSOLIDATED BALANCE SHEETS - continued
(In thousands of U.S. dollars, except share and share related data or otherwise noted)
| As of |
| As of | |||
February 28, | February 28, | |||||
2021 | 2022 | |||||
Operating lease liabilities, current portion (including operating lease liabilities, current portion of the consolidated VIEs without recourse to TAL Education Group of $ | | | ||||
Total current liabilities | | | ||||
Deferred revenue-non-current (including deferred revenue-non-current of the consolidated VIEs without recourse to TAL Education Group of $ |
| |
| | ||
Deferred tax liabilities (including deferred tax liabilities of the consolidated VIEs without recourse to TAL Education Group of $ |
| |
| | ||
Bond payable (including bond payable of the consolidated VIEs without recourse to TAL Education Group of |
| |
| — | ||
Operating lease liabilities, non-current portion (including operating lease liabilities, non-current portion of the consolidated VIEs without recourse to TAL Education Group of $ | | | ||||
Total liabilities |
| |
| | ||
Commitments and contingencies (Note 21) |
|
|
|
| ||
Mezzanine equity | ||||||
Redeemable noncontrolling interests |
| |
| — | ||
Equity | ||||||
Class A common shares ($ |
| |
| | ||
Class B common shares ($ |
| |
| | ||
Additional paid-in capital |
| |
| | ||
Statutory reserve |
| |
| | ||
Retained earnings/(accumulated deficit) |
| |
| ( | ||
Accumulated other comprehensive income |
| |
| | ||
Total TAL Education Group shareholders’ equity |
| |
| | ||
Noncontrolling interests |
| |
| ( | ||
Total equity |
| |
| | ||
Total liabilities, mezzanine equity and equity | $ | | $ | | ||
The accompanying notes are an integral part of these consolidated financial statements.
F-6
TAL EDUCATION GROUP
CONSOLIDATED STATEMENTS OF OPERATIONS
(In thousands of U.S. dollars, except share and share related data or otherwise noted)
| For the year ended |
| For the year ended |
| For the year ended | ||||
February 29, | February 28, | February 28, | |||||||
2020 | 2021 | 2022 | |||||||
Net revenues | $ | | $ | | $ | | |||
Cost of revenues |
| ( |
| ( |
| ( | |||
Gross profit |
| |
| |
| | |||
Operating expenses |
|
|
|
|
|
| |||
Selling and marketing |
| ( |
| ( |
| ( | |||
General and administrative |
| ( |
| ( |
| ( | |||
Impairment loss on intangible assets and goodwill |
| ( |
| ( |
| ( | |||
Total operating expenses |
| ( |
| ( |
| ( | |||
Government subsidies |
| |
| |
| | |||
Income / (loss) from operations |
| |
| ( |
| ( | |||
Interest income |
| |
| |
| | |||
Interest expense |
| ( |
| ( |
| ( | |||
Other (expense) / income |
| ( |
| |
| | |||
Impairment loss on long-term investments |
| ( |
| ( |
| ( | |||
Loss before provision for income tax and (loss) / income from equity method investments |
| ( |
| ( |
| ( | |||
Income tax (expense) / benefit |
| ( |
| |
| ( | |||
(Loss) / income from equity method investments |
| ( |
| |
| | |||
Net loss |
| ( |
| ( |
| ( | |||
Add: Net loss attributable to noncontrolling interests shareholders |
| |
| |
| | |||
| |||||||||
Net loss attributable to TAL Education Group’s shareholders | $ | ( | $ | ( | $ | ( | |||
Net loss per common share |
|
|
|
|
|
| |||
Basic | $ | ( | $ | ( | $ | ( | |||
Diluted | $ | ( | $ | ( | $ | ( | |||
| |||||||||
Weighted average shares used in calculating net loss per common share |
|
|
|
|
| ||||
Basic |
| |
| |
| | |||
Diluted |
| |
| |
| | |||
The accompanying notes are an integral part of these consolidated financial statements.
F-7
TAL EDUCATION GROUP
CONSOLIDATED STATEMENTS OF COMPREHENSIVE LOSS
(In thousands of U.S. dollars, except share and share related data or otherwise noted)
| For the year ended |
| For the year ended |
| For the year ended | ||||
February 29, | February 28, | February 28 | |||||||
2020 | 2021 | 2022 | |||||||
Net loss | $ | ( | $ | ( | $ | ( | |||
Other comprehensive (loss) / income |
|
|
| ||||||
Foreign currency translation adjustment |
| ( |
| |
| | |||
Unrealized gain/ (loss) on available-for-sale investments: |
|
|
|
|
|
| |||
Net unrealized gains on available-for-sale investments, net of tax effect of (tax benefit)/tax expense of $( |
| |
| |
| ( | |||
Other comprehensive (loss) /income |
| ( |
| |
| ( | |||
Comprehensive loss |
| ( |
| ( |
| ( | |||
Add: Comprehensive loss attributable to noncontrolling interests shareholders |
| |
| |
| | |||
Comprehensive loss attributable to TAL Education Group’s shareholders | $ | ( | $ | ( | $ | ( | |||
The accompanying notes are an integral part of these consolidated financial statements.
F-8
TAL EDUCATION GROUP
CONSOLIDATED STATEMENTS OF CHANGES IN EQUITY
(In thousands of U.S. dollars, except share and share related data or otherwise noted)
Total TAL | ||||||||||||||||||||||||||||||||||
Class A | Accumulated | Education | ||||||||||||||||||||||||||||||||
common | Additional | other | Group | Non- | ||||||||||||||||||||||||||||||
Class A Common shares | Class B Common shares | shares | paid-in | Statutory | Retained | comprehensive | shareholders’ | controlling | Total | |||||||||||||||||||||||||
| Shares |
| Amount |
| Shares |
| Amount |
| Issuable |
| capital |
| reserve |
| earnings |
| income / (loss) |
| equity |
| interest |
| equity | |||||||||||
Balance as of February 28, 2019 |
| | $ | |
| | $ | |
| $ | | $ | | $ | | $ | | $ | | $ | | $ | | $ | | |||||||||
Conversion of Class B common shares to Class A common shares | | | ( | ( | — | — | — | — | — | — | — | — | ||||||||||||||||||||||
Net loss |
| — |
| — |
| — |
| — |
| — |
| — |
| — |
| ( |
| — |
| ( |
| ( |
| ( | ||||||||||
Provision for statutory reserve |
| — |
| — |
| — |
| — |
| — |
| — |
| |
| ( |
| — |
| — |
| — |
| — | ||||||||||
Issuance of common shares in connection with vesting of non-vested shares |
| |
| |
| — |
| — |
| — |
| ( |
| — |
| — |
| — |
| — |
| — |
| — | ||||||||||
Share-based compensation |
| — |
| — |
| — |
| — |
| — |
| |
| — |
| — |
| — |
| |
| — |
| | ||||||||||
Exercise of share options |
| |
| — |
| — |
| — |
| — |
| |
| — |
| — |
| — |
| |
| — |
| | ||||||||||
Foreign currency translation adjustment |
| — |
| — |
| — |
| — |
| — |
| — |
| — |
| — |
| ( |
| ( |
| ( |
| ( | ||||||||||
Net unrealized gains on available-for-sale investments, net of tax effect of $( |
| — |
| — |
| — |
| — |
| — |
| — |
| — |
| — |
| |
| |
| — |
| | ||||||||||
Conversion of convertible bond to Class A common shares |
| |
| — |
| — |
| — |
| — |
| |
| — |
| — |
| — |
| |
| — |
| | ||||||||||
Exercise of capped call option |
| — |
| — |
| — |
| — |
| — |
| |
| — |
| — |
| — |
| |
| — |
| | ||||||||||
Acquisition of noncontrolling interests | — | — | — | — | — | ( | — | — | — | ( | ( | ( | ||||||||||||||||||||||
Business acquisitions |
| |
| — |
| — |
| — |
| ( |
| |
| — |
| — |
| — |
| |
| — |
| | ||||||||||
Capital injection from noncontrolling interests shareholders |
| — |
| — |
| — |
| — |
| — |
| ( |
| — |
| — |
| — |
| ( |
| |
| | ||||||||||
Balance as of February 29, 2020 |
| | $ | |
| | $ | | — | $ | | $ | | $ | | $ | ( | $ | | $ | | $ | | |||||||||||
Conversion of Class B common shares to Class A common shares | | — | ( | — | — | — | — | — | — | — | — | — | ||||||||||||||||||||||
Net loss | — | — | — | — | — | — | — | ( | — | ( | ( | ( | ||||||||||||||||||||||
Provision for statutory reserve |
| — |
| — |
| — |
| — |
| — |
| — |
| |
| ( |
| — |
| — |
| — |
| — | ||||||||||
Issuance of common shares in connection with vesting of non-vested shares |
| |
| |
| — |
| — |
| — |
| ( |
| — |
| — |
| — |
| — |
| — |
| — | ||||||||||
Share-based compensation |
| — |
| — |
| — |
| — |
| — |
| |
| — |
| — |
| — |
| |
| — |
| | ||||||||||
Exercise of share options |
| |
| — |
| — |
| — |
| — |
| |
| — |
| — |
| — |
| |
| — |
| | ||||||||||
Share repurchase (Note 18) | ( | — | — | — | — | ( | — | — | — | ( | — | ( | ||||||||||||||||||||||
Foreign currency translation adjustment |
| — |
| — |
| — |
| — |
| — |
| — |
| — |
| — |
| |
| |
| |
| | ||||||||||
Net unrealized gains on available-for-sale investments, net of tax effect of $ |
| — |
| — |
| — |
| — |
| — |
| — |
| — |
| — |
| |
| |
| — |
| | ||||||||||
Business acquisitions |
| — |
| — |
| — |
| — |
| — |
| — |
| — |
| — |
| — |
| — |
| ( |
| ( | ||||||||||
Disposal of a subsidiary |
| — |
| — |
| — |
| — |
| — |
| — |
| — |
| — |
| — |
| — |
| ( |
| ( | ||||||||||
Class A Common shares issued under private placements (Note 18) | | | — | — | — | | — | — | — | | — | | ||||||||||||||||||||||
Cumulative effect of initially applying new accounting standard | — | — | — | — | — | — | — | ( | — | ( | — | ( | ||||||||||||||||||||||
Balance as of February 28, 2021 | | $ | | | $ | | — | $ | | $ | | $ | | $ | | $ | | $ | | $ | | |||||||||||||
Conversion of Class B common shares to Class A common shares | | | ( | ( | — | — | — | — | — | — | — | — | ||||||||||||||||||||||
Net loss | — | — | — | — | — | — | — | ( | — | ( | ( | ( | ||||||||||||||||||||||
Provision for statutory reserve | — | — | — | — | — | — | | ( | — | — | — | — | ||||||||||||||||||||||
Issuance of common shares in connection with vesting of non-vested shares and settlement of liability-classified awards | | | — | — | — | | — | — | — | | — | | ||||||||||||||||||||||
Share-based compensation | — | — | — | — | — | | — | — | — | | — | | ||||||||||||||||||||||
Exercise of share options | | — | — | — | — | | — | — | — | | — | | ||||||||||||||||||||||
Share repurchase(Note 18) | ( | ( | — | — | — | ( | — | — | — | ( | — | ( | ||||||||||||||||||||||
Foreign currency translation adjustment | — | — | — | — | — | — | — | — | | | ( | | ||||||||||||||||||||||
Net unrealized gains on available-for-sale investments, net of tax effect of $( | — | — | — | — | — | — | — | — | ( | ( | — | ( | ||||||||||||||||||||||
Balance as of February 28, 2022 | | $ | | | $ | | — | $ | | $ | | $ | ( | $ | | $ | | $ | ( | $ | | |||||||||||||
The accompanying notes are an integral part of these consolidated financial statements.
F-9
TAL EDUCATION GROUP
CONSOLIDATED STATEMENTS OF CASH FLOWS
(In thousands of U.S. dollars, except share and share related data or otherwise noted)
| For the year ended |
| For the year ended |
| For the year ended | ||||
February 29, | February 28, |
| February 28, | ||||||
2020 | 2021 |
| 2022 | ||||||
Cash flows from operating activities |
|
|
|
|
| ||||
Net loss | $ | ( | $ | ( | $ | ( | |||
Adjustments to reconcile net loss to net cash provided by / (used in) operating activities |
|
|
|
|
|
| |||
Depreciation of property and equipment |
| |
| |
| | |||
Amortization of intangible assets |
| |
| |
| | |||
Amortization of land use rights | | | | ||||||
Loss on disposal of property and equipment |
| |
| |
| | |||
Share-based compensation |
| |
| |
| | |||
Impairment loss on operating assets, intangible assets and goodwill |
| |
| |
| | |||
Impairment loss on long-term investments |
| |
| |
| | |||
Loss / (gain) from equity method investments |
| |
| ( |
| ( | |||
Loss / (gain) from fair value change of investments |
| |
| ( |
| ( | |||
Gain from remeasuring fair value of previously held equity interests upon business acquisitions |
| — |
| ( |
| — | |||
Gain from disposal of long-term investments |
| ( |
| ( |
| ( | |||
Loss from disposal of a subsidiary | — | | — | ||||||
Dividend received from an equity-method investment | — | — | | ||||||
Changes in operating assets and liabilities |
|
|
|
|
|
| |||
Inventory |
| ( |
| ( |
| | |||
Amounts due from related parties |
| ( |
| |
| ( | |||
Prepaid expenses and other current assets |
| ( |
| ( |
| | |||
Income tax receivables |
| ( |
| ( |
| ( | |||
Deferred income taxes |
| ( |
| ( |
| | |||
Rental deposits |
| ( |
| ( |
| | |||
Other non-current assets |
| |
| ( |
| | |||
Accounts payable |
| |
| |
| ( | |||
Deferred revenue |
| |
| |
| ( | |||
Amounts due to related parties |
| |
| ( |
| ( | |||
Accrued expenses and other current liabilities |
| |
| |
| ( | |||
Income tax payable |
| |
| |
| ( | |||
Operating lease right-of-use assets | ( | ( | | ||||||
Operating lease liabilities | | | ( | ||||||
Net cash provided by / (used in) operating activities |
| |
| |
| ( | |||
Cash flows from investing activities |
|
|
|
|
|
| |||
Loan to third parties |
| ( |
| — |
| ( | |||
Repayment of loan to third parties |
| — |
| |
| — | |||
Loan to related parties |
| ( |
| ( |
| — | |||
Repayment of loan to related parties |
| |
| — |
| — | |||
Loan to employees |
| ( |
| ( |
| ( | |||
Repayment of loan to employees |
| |
| |
| | |||
Prepayment for investments |
| ( |
| ( |
| ( | |||
Prepayments for purchase of land use rights |
| ( |
| — |
| — | |||
Purchase of property and equipment |
| ( |
| ( |
| ( | |||
Purchase of intangible assets |
| ( |
| ( |
| ( | |||
Purchase of short-term investments |
| ( |
| ( |
| ( | |||
Proceeds from short-term investments |
| |
| |
| | |||
Proceeds from disposal of property and equipment |
| |
| |
| | |||
Business acquisitions, net of cash acquired |
| ( |
| ( |
| — | |||
Payments for long-term investments |
| ( |
| ( |
| ( | |||
Proceeds from disposal of long-term investments |
| |
| |
| | |||
Net cash (used in) / provided by investing activities |
| ( |
| ( |
| | |||
F-10
TAL EDUCATION GROUP
CONSOLIDATED STATEMENTS OF CASH FLOWS- continued
(In thousands of U.S. dollars, except share and share related data or otherwise noted)
| For the year ended |
| For the year ended |
| For the year ended | ||||
February 29, | February 28, |
| February 28, | ||||||
2020 | 2021 |
| 2022 | ||||||
Cash flows from financing activities |
|
|
|
|
| ||||
Net proceeds from long-term debt and short-term debt |
| |
| — | — | ||||
Repayment of long-term debt and short-term debt |
| ( |
| ( | ( | ||||
Payments for purchasing noncontrolling interests |
| ( |
| — | ( | ||||
Capital injection from noncontrolling interests shareholders |
| |
| — | — | ||||
Cash received from exercise of capped call option |
| |
| — | — | ||||
Proceeds from issuance of convertible bond (Note 13) | — | | — | ||||||
Proceeds from private placement (Note 18) |
| — |
| | — | ||||
Proceeds from exercise of share options |
| |
| | | ||||
Repayment of convertible bond | ( | — | ( | ||||||
Share repurchase |
| — |
| ( | ( | ||||
Net cash provided by / (used in) financing activities |
| |
| | ( | ||||
Effect of exchange rate changes |
| |
| ( | | ||||
Net increase / (decrease) in cash, cash equivalents and restricted cash |
| |
| | ( | ||||
Cash, cash equivalents and restricted cash at the beginning of year |
| |
| | | ||||
Cash, cash equivalents and restricted cash at the end of year |
| |
| | | ||||
Supplemental disclosure of cash flow information: |
|
|
|
|
| ||||
Interest paid | $ | | $ | | $ | | |||
Income tax paid |
| |
| |
| | |||
Non-cash investing and financing activities: |
|
|
|
|
|
| |||
Payable for purchase of property and equipment | $ | | $ | | $ | | |||
Payable for purchase of intangible assets |
| |
| |
| | |||
Payable for investments and acquisitions |
| |
| |
| | |||
Conversion of convertible bond to Class A common shares |
| |
| — |
| — | |||
The accompanying notes are an integral part of these consolidated financial statements.
F-11
TAL EDUCATION GROUP
NOTES TO CONSOLIDATED FINANCIAL STATEMENTS
FOR THE YEARS ENDED FEBRUARY 29, 2020, FEBRUARY 28, 2021
AND FEBRUARY 28, 2022
(In thousands of U.S. dollars, except share and share related data or otherwise noted)
1. | ORGANIZATION AND PRINCIPAL ACTIVITIES |
TAL Education Group (the “Company” or “TAL”) was incorporated in the Cayman Islands on January 10, 2008. The Company, its subsidiaries, the consolidated VIEs and VIEs’ subsidiaries and schools are collectively referred to as the “Group”.
The Group was previously engaged in the provision of high quality after-school tutoring programs (“AST”) for primary and secondary school students in the People’s Republic of China (the “PRC”) and has realigned to focus on smart learning solutions in the PRC.
On July 24, 2021, the announcement of “Opinions on Further Alleviating the Burden of Homework and After-School Tutoring for Students in Compulsory Education (the “Opinion”)” was made by the General Office of the CPC Central Committee and the General Office of the State Council. The Opinion contains guiding principles about requirements and restrictions related to after-school tutoring services, including (i) service providers in AST services on academic subjects relating to compulsory education or academic AST institutions, need to register as non-profit entity, (ii) foreign ownership in academic AST institutions are prohibited, including through contractual arrangements; (iii) listed companies are prohibited from raising capital to invest in businesses that teach academic subjects in compulsory education; (iv) relevant tutoring services on academic subjects in compulsory education are not allowed during public holidays, weekends and school breaks; and (v) academic AST institutions must follow the fee standards to be established by relevant authorities. The Opinion also provides that institutions providing after-school tutoring services on academic subjects in high schools (which do not fall within China’s compulsory education system) shall take into consideration the Opinion when conducting activities.
In compliance with the Opinion and applicable rules, regulations and measures, the Company decided in November 2021 to cease offering services relating to academic subjects to students from kindergarten through grade nine (“K9 Academic AST Services”) in the mainland of China by the end of December 2021. The Company has completed the cessation where the revenues from offering K9 Academic AST Services accounted for a substantial majority of the Company’s total revenues in the fiscal years ended February 29, 2020, February 28, 2021 and 2022. The Company also has taken actions to restructure its business and operations, including the early termination of certain leased office spaces and learning centers, disposal of relevant leasehold improvements and electronic equipment, which are disclosed in Note 6, 7, 9 and 16.
Responding to the regulatory changes, the Group realigned the business focus towards enrichment learning, learning technology solutions and content solutions.
F-12
TAL EDUCATION GROUP
NOTES TO CONSOLIDATED FINANCIAL STATEMENTS - continued
FOR THE YEARS ENDED FEBRUARY 29, 2020, FEBRUARY 28, 2021
AND FEBRUARY 28, 2022
(In thousands of U.S. dollars, except share and share related data or otherwise noted)
1. | ORGANIZATION AND PRINCIPAL ACTIVITIES - continued |
As of February 28, 2022, details of the Company’s major subsidiaries, VIEs and VIEs’ subsidiaries and schools are as follows:
|
| Place of |
|
|
| |||||
Later of date of | incorporation (or | Percentage | ||||||||
incorporation or | establishment) | of legal | Principal | Nature of | ||||||
Name | acquisition | /operation | ownership | activities | company | |||||
TAL Holding Limited (“TAL Hong Kong”) | March 11, 2008 |
| Hong Kong |
|
| Intermediate holding company |
| Subsidiary | ||
Beijing Century TAL Education Technology Co., Ltd. (“TAL Beijing”) | May 8, 2008 |
| Beijing |
|
| Software sales, and consulting service |
| Subsidiary | ||
Beijing Xintang Sichuang Education Technology Co., Ltd. (“Beijing Xintang Sichuang”) | August 27, 2012 |
| Beijing |
|
| Software and Network development, sales, and consulting service |
| Subsidiary | ||
Pengxin TAL Industrial investment (Shanghai) Co., Ltd. (“Pengxin TAL”) | June 26, 2014 |
| Shanghai |
|
| Investment management and consulting services |
| Subsidiary | ||
Beijing Xueersi Education Technology Co., Ltd. (“Xueersi Education”) | December 31, 2005 |
| Beijing |
| N/A* |
| Sales of educational materials and products |
| VIE | |
Beijing Xueersi Network Technology Co., Ltd. (“Xueersi Network”) | August 23, 2007 |
| Beijing |
| N/A* |
| Technology development and Educational consulting service |
| VIE | |
Xinxin Xiangrong Education Technology (Beijing) Co., Ltd. (“Xinxin Xiangrong”) | June 23, 2015 |
| Beijing |
| N/A* |
| Technology development and Educational consulting service |
| VIE | |
TAL Training School (Shanghai) Co., Ltd. (“TAL Shanghai”) | February 20, 2019 |
| Shanghai |
| N/A* |
| Learning services |
| VIE’s subsidiaries and schools | |
TAL Education Technology (Jiangsu) Co., Ltd.(“TAL Jiangsu”) | July 4, 2018 |
| Jiangsu |
| N/A* |
| Technology development and consulting service |
| VIE’s subsidiaries and schools | |
Shidai TAL Education Technology (Beijing) Co., Ltd.(“Shidai TAL”) | July 26, 2018 |
| Beijing |
| N/A* |
| Technology development and consulting service |
| VIE’s subsidiaries and schools | |
Shenzhen Xueersi Training Center (“Shenzhen School”) | November 12, 2013 |
| Shenzhen |
| N/A* |
| Learning services |
| VIE’s subsidiaries and schools |
* | These entities are controlled by the Company pursuant to the contractual arrangements disclosed below. |
The VIE arrangements
PRC laws and regulations restrict and impose conditions on foreign investment in the education business and value-added telecommunication services in China. Accordingly, the Group operates substantially all of the education business in China through the consolidated VIEs, their subsidiaries and schools.
F-13
TAL EDUCATION GROUP
NOTES TO CONSOLIDATED FINANCIAL STATEMENTS - continued
FOR THE YEARS ENDED FEBRUARY 29, 2020, FEBRUARY 28, 2021
AND FEBRUARY 28, 2022
(In thousands of U.S. dollars, except share and share related data or otherwise noted)
1. | ORGANIZATION AND PRINCIPAL ACTIVITIES - continued |
The VIE arrangements – continued
To provide the Company the power to control and the ability to receive the expected residual returns of the VIEs and their subsidiaries and schools, the Company’s wholly owned subsidiary, TAL Beijing, entered into a series of contractual arrangements with Xueersi Education, Xueersi Network and their respective shareholders on February 12, 2009 and August 12, 2009, including exclusive business service agreements, which were superseded by the Exclusive Business Cooperation Agreement entered into on June 25, 2010. TAL Beijing also entered into a series of contractual arrangements with Xinxin Xiangrong on August 4, 2015.
The VIEs and their subsidiaries and schools hold various licenses upon which the Group’s business depends. A substantial majority of the Group’s employees who provide the Group’s services are hired by the VIEs and their subsidiaries and schools, and the VIEs and their subsidiaries and schools lease a substantial portion of the properties upon which the Group’s services are delivered. The net revenue from the VIEs and their subsidiaries and schools accounted for
Through the contractual arrangements below, TAL Beijing has (1) the power to direct the activities of the VIEs and their subsidiaries and schools that most significantly affect their economic performance and (2) the right to receive substantially all the benefits from the VIEs and their subsidiaries and schools. It is therefore considered the primary beneficiaries of the VIEs and their subsidiaries and schools, and accordingly, the results of operations, assets and liabilities of the VIEs and their subsidiaries and schools are consolidated in the Group’s financial statements.
Series of exclusive technology support and service agreements: Pursuant to Exclusive Business Cooperation Agreement entered into on June 25, 2010, by and among TAL Beijing, Xueersi Education, Xueersi Network, and the shareholders of Xueersi Education and Xueersi Network, TAL Beijing or its designated affiliates have the exclusive right to provide each of Xueersi Education and Xueersi Network and their subsidiaries and schools comprehensive intellectual property licensing and various technical and business support services. Pursuant to the Exclusive Business Service Agreement entered into by and among group TAL Beijing, Xinxin Xiangrong and its shareholders on August 4, 2015, TAL Beijing and its designated affiliates have the exclusive right to provide Xinxin Xiangrong and its subsidiaries and schools (if any) comprehensive intellectual property licensing and various technical and business support services. The agreements are effective within the operation term of TAL Beijing, its subsidiaries and schools according to PRC Law, unless earlier terminated by mutual agreement of all parties.
F-14
TAL EDUCATION GROUP
NOTES TO CONSOLIDATED FINANCIAL STATEMENTS - continued
FOR THE YEARS ENDED FEBRUARY 29, 2020, FEBRUARY 28, 2021
AND FEBRUARY 28, 2022
(In thousands of U.S. dollars, except share and share related data or otherwise noted)
1. ORGANIZATION AND PRINCIPAL ACTIVITIES - continued
The VIE arrangements – continued
The services under each of these agreements include, but are not limited to, employee training, technology development, transfer and consulting services, public relation services, market survey, research and consulting services, market development and planning services, human resource and internal information management, network development, upgrade and ordinary maintenance services, and software and trademark licensing and other additional services as the parties may mutually agree from time to time. TAL Beijing or its designated affiliates, owns the exclusive intellectual property rights developed in the performance of these agreements. As consideration for these services, TAL Beijing or its designated affiliates are entitled to charge the VIEs and VIEs’ subsidiaries and schools service fees annually or regularly, and adjust the service fee rates from time to time at their discretion.
Call option agreement: Pursuant to the call option agreement entered into on February 12, 2009, by and among TAL Beijing, Xueersi Education, Xueersi Network and their respective shareholders, the respective shareholders of Xueersi Education and Xueersi Network unconditionally and irrevocably granted TAL Beijing or its designated party an exclusive option to purchase from Xueersi Education and Xueersi Network’ shareholders, to the extent permitted under PRC law, part of or all the equity interests in Xueersi Education and Xueersi Network, as the case may be, for the minimum amount of consideration permitted by the applicable law without any other conditions.
TAL Beijing, Xinxin Xiangrong and the shareholders of Xinxin Xiangrong have entered into a call option agreement on August 4, 2015.
Under each of these agreements, TAL Beijing has the sole discretion to decide when to exercise the option, and whether to exercise the option in part or in full. Unless terminated early by mutual agreement of all parties, these agreements shall remain effective until TAL Beijing exercises its purchase right to purchase all the VIEs’ equity interests according to these agreements.
Equity pledge agreement: Pursuant to the equity pledge agreements, dated on February 12, 2009, by and among TAL Beijing, Xueersi Education, Xueersi Network and the respective shareholders of Xueersi Education and Xueersi Network, and supplemental agreements, dated on June 25, 2010, by and among TAL Beijing, Xueersi Education, Xueersi Network and their respective shareholders, the shareholders of Xueersi Education and Xueersi Network unconditionally and irrevocably pledged all of their equity interests, including the right to receive declared dividends and the voting rights, in the Xueersi Education and Xueersi Network to TAL Beijing to guarantee Xueersi Education and Xueersi Network’s performance of their obligations under the exclusive technology support and service agreements. The shareholders of Xueersi Education and Xueersi Network agree that, without prior written consent of TAL Beijing, they will not transfer or dispose the pledged equity interests or create or allow any encumbrance on the pledged equity interests that would prejudice TAL Beijing’s interest.
TAL Beijing, Xinxin Xiangrong and the shareholders of Xinxin Xiangrong have entered into an equity pledge agreement on August 4, 2015. These agreements are effective on the date of execution and terminate when all the secured rights under the relevant agreements, as the case may be, are completely fulfilled or terminated in accordance thereof.
F-15
TAL EDUCATION GROUP
NOTES TO CONSOLIDATED FINANCIAL STATEMENTS - continued
FOR THE YEARS ENDED FEBRUARY 29, 2020, FEBRUARY 28, 2021
AND FEBRUARY 28, 2022
(In thousands of U.S. dollars, except share and share related data or otherwise noted)
1. ORGANIZATION AND PRINCIPAL ACTIVITIES - continued
The VIE arrangements - continued
Letter of Undertaking: All of the shareholders of Xueersi Education and Xueersi Network have executed a letter of undertaking to covenant with and undertake to TAL Beijing that, if, as the respective shareholders of Xueersi Education and Xueersi Network, such shareholders receive any dividends, interests, other distributions or remnant assets upon liquidation from Xueersi Education and Xueersi Network, such shareholders shall, to the extent permitted by applicable laws, regulations and legal procedures, remit all such income after payment of any applicable tax and other expenses required by laws and regulations to TAL Beijing without any compensation therefore. All the shareholders of Xinxin Xiangrong have made similar undertakings in the option agreement dated August 4, 2015, described above.
Power of attorney: The shareholders of the VIEs have executed an irrevocable power of attorney appointing TAL Beijing, as applicable, or any person designated by TAL Beijing as their attorney-in-fact to vote on their behalf on all matters of the VIEs requiring shareholder approval under PRC laws and regulations and the articles of association of each of the VIEs on August 12, 2009, August 4, 2015 and October 26, 2015, respectively. These agreements remain effective during the entire period during which they are shareholders of the VIEs.
The articles of associations of each of the VIEs state that the major rights of the shareholders in shareholders’ meeting include the power to approve the operating strategy and investment plan, elect the members of board of directors and approve their compensation and review and approve annual budget and earning distribution plan. Therefore, through the irrevocable power of attorney arrangement TAL Beijing has the ability to exercise effective control over each of the VIEs respectively through shareholder votes and, through such votes, to also control the composition of the board of directors. As a result of these contractual rights, the Company has the power to direct the activities of each of the VIEs that most significantly impact their economic performance.
Spousal consent letter: The spouse of each shareholder of the VIEs has entered into a spousal consent letter to acknowledge that she is aware of, and consents to, the execution by her spouse of the call option agreement described above. Each spouse further agrees that she will not take any actions or raise any claims to interfere with the performance by her spouse of the obligations under the above mentioned agreements.
F-16
TAL EDUCATION GROUP
NOTES TO CONSOLIDATED FINANCIAL STATEMENTS - continued
FOR THE YEARS ENDED FEBRUARY 29, 2020, FEBRUARY 28, 2021
AND FEBRUARY 28, 2022
(In thousands of U.S. dollars, except share and share related data or otherwise noted)
1. ORGANIZATION AND PRINCIPAL ACTIVITIES - continued
The VIE arrangements - continued
Deed of undertaking: On June 24, 2013 and July 29, 2013, the Company and Mr. Bangxin Zhang executed a deed of undertaking dated June 24, 2013 and a side letter dated July 29, 2013, respectively (collectively, the “Deed”). Pursuant to the Deed, Mr. Bangxin Zhang has irrevocably covenanted and undertaken to the Company that:
| ● | as long as Mr. Bangxin Zhang owns shares in the Company, whether legally or beneficially, and directly or indirectly (including shares held through Mr. Bangxin Zhang’s personal holding company Bright Unison Limited or any other company, trust, nominee or agent, if any), representing more than |
| ● | Mr. Bangxin Zhang will not, directly or indirectly, (i) request or call any meeting of shareholders for the purpose of removing or replacing any of existing directors or appointing any new director, or (ii) propose any resolution at any of shareholders meetings to remove or replace any of existing directors or appoint any new director; and should any meeting of shareholders be called by the board of directors or requisitioned or called by shareholders for the purpose of removing or replacing any of the directors or appointing any new director, or if any resolution is proposed at any of shareholder meetings to remove or replace any of the directors or appoint any new director, the maximum number of votes which Mr. Bangxin Zhang will be permitted to exercise shall be equal to the total aggregate number of votes of the then total issued and outstanding shares of the Company held by all members of the Company, other than shares which are owned, whether legally or beneficially, and directly or indirectly by Mr. Bangxin Zhang, less one vote; and |
| ● | Mr. Bangxin Zhang will not cast any votes he has as a director or shareholder (if applicable) on any resolutions or matters concerning enforcing, amending or otherwise relating to the Deed being considered or voted upon by board of directors or shareholders, as the case may be. |
In the opinion of Maples and Calder (Hong Kong) LLP, the Company’s Cayman Islands legal counsel, the deed of undertaking constitutes the legal, valid and binding obligations of Mr. Bangxin Zhang, which cannot be unilaterally revoked by Mr. Bangxin Zhang, and is enforceable in accordance with its terms under existing Cayman Islands laws.
F-17
TAL EDUCATION GROUP
NOTES TO CONSOLIDATED FINANCIAL STATEMENTS - continued
FOR THE YEARS ENDED FEBRUARY 29, 2020, FEBRUARY 28, 2021
AND FEBRUARY 28, 2022
(In thousands of U.S. dollars, except share and share related data or otherwise noted)
1. ORGANIZATION AND PRINCIPAL ACTIVITIES - continued
Risks in relation to the VIE structure
The Company believes that TAL Beijing’s contractual arrangements with the VIEs and their respective subsidiaries, schools and shareholders are in compliance with PRC law and are legally enforceable. However, uncertainties in the PRC legal system could limit the Company’s ability to enforce these contractual arrangements. If the legal structure and contractual arrangements were found to be in violation of any existing PRC laws and regulations, the Group would be subject to fines or potential actions by the relevant PRC regulatory authorities with broad discretions, which could include:
| ● | revoke the Group’s business and operating licenses; |
| ● | require the Group to discontinue or restrict its operations; |
| ● | limit the Group’s business expansion in China by way of entering into contractual arrangements; |
| ● | restrict the Group’s right to collect revenues or impose fines; |
| ● | block the Group’s websites; |
| ● | require the Group to restructure the operations in such a way as to compel the Group to establish a new enterprise, re-apply for the necessary licenses or relocate its businesses, staff and assets; |
| ● | impose additional conditions or requirements with which the Group may not be able to comply; or |
| ● | take other regulatory or enforcement actions against the Group that could be harmful to its business. |
The imposition of any of these penalties could result in a material adverse effect on the Company’s ability to conduct the Group’s business. In addition, if the imposition of any of these penalties causes the Company to lose the rights to direct the activities of the VIEs, and the VIEs’ subsidiaries and schools, or the right to receive their economic benefits, the Company would no longer be able to consolidate the VIEs, and the VIEs’ subsidiaries and schools. The Company does not believe that any penalties imposed or actions taken by the PRC government would result in the liquidation or dissolution of the Company, TAL Beijing, or the VIEs and their respective subsidiaries and schools.
The
F-18
TAL EDUCATION GROUP
NOTES TO CONSOLIDATED FINANCIAL STATEMENTS - continued
FOR THE YEARS ENDED FEBRUARY 29, 2020, FEBRUARY 28, 2021
AND FEBRUARY 28, 2022
(In thousands of U.S. dollars, except share and share related data or otherwise noted)
1. ORGANIZATION AND PRINCIPAL ACTIVITIES - continued
The VIE arrangements
The following consolidated financial statement balances and amounts of the Company’s VIEs and their subsidiaries and schools, were included in the accompanying consolidated financial statements after the elimination of intercompany balances and transactions amongst the Company, its subsidiaries, the VIEs and VIEs’ subsidiaries and schools in the Group.
| As of February 28, |
| As of February 28, | |||
2021 |
| 2022 | ||||
Cash and cash equivalents | $ | | $ | | ||
Other current assets |
| |
| | ||
Total current assets |
| |
| | ||
Property and equipment, net |
| |
| | ||
Other non-current assets |
| |
| | ||
Total assets |
| |
| |||
Deferred revenue-current |
| | | |||
Other current liabilities |
| |
| | ||
Total current liabilities |
| |
| | ||
Total non-current liabilities |
| |
| | ||
Total liabilities | $ | | $ | | ||
F-19
TAL EDUCATION GROUP
NOTES TO CONSOLIDATED FINANCIAL STATEMENTS - continued
FOR THE YEARS ENDED FEBRUARY 29, 2020, FEBRUARY 28, 2021
AND FEBRUARY 28, 2022
(In thousands of U.S. dollars, except share and share related data or otherwise noted)
1. ORGANIZATION AND PRINCIPAL ACTIVITIES - continued
The VIE arrangements – continued
| For the year ended |
| For the year ended |
| For the year ended | ||||
February 29, | February 28, |
| February 28, | ||||||
2020 | 2021 |
| 2022 | ||||||
Net revenues | $ | | $ | | $ | | |||
Net income | $ | | $ | | $ | | |||
The following are cash flows of the VIEs and VIEs’ subsidiaries for the years ended February 29, 2020, February 28, 2021 and 2022:
| For the year ended |
| For the year ended |
| For the year ended | ||||
February 29, | February 28, |
| February 28, | ||||||
2020 | 2021 |
| 2022 | ||||||
Net cash provided by / (used in) operating activities | $ | | $ | ( | $ | ( | |||
Net cash used in investing activities | $ | ( | $ | ( | $ | ( | |||
Net cash provided by financing activities | $ | | $ | | $ | | |||
For the years ended February 29, 2020, February 28, 2021 and 2022, for all of the VIEs and VIEs’ subsidiaries, excluding inter-company transactions:
(1)the cash provided by operating activities were $
(2)the cash used in investing activities were $
(3)the cash used in financing activities were $
F-20
TAL EDUCATION GROUP
NOTES TO CONSOLIDATED FINANCIAL STATEMENTS - continued
FOR THE YEARS ENDED FEBRUARY 29, 2020, FEBRUARY 28, 2021
AND FEBRUARY 28, 2022
(In thousands of U.S. dollars, except share and share related data or otherwise noted)
1. ORGANIZATION AND PRINCIPAL ACTIVITIES - continued
The VIE arrangements – continued
As of February 29, 2020, February 28, 2021 and 2022, the balance of the amount payable by the VIEs and their subsidiaries and schools to TAL Beijing or its designated affiliates related to the service fees was $
Relevant PRC laws and regulations restrict the VIEs from transferring a portion of their net assets, equivalent to the balance of their paid-in capital and statutory reserve, to the Company in the form of loans and advances or cash dividends. Please refer to Note 24 for disclosure of restricted net assets.
2. SIGNIFICANT ACCOUNTING POLICIES
Basis of presentation
The consolidated financial statements of the Group have been prepared in accordance with the accounting principles generally accepted in the United States of America (“U.S. GAAP”).
Basis of consolidation
The consolidated financial statements include the financial statements of the Company, its subsidiaries, which are accounted for under the voting interest model, and the VIEs, VIEs’ subsidiaries and schools consolidated under the variable interest entity consolidation model. All inter-company transactions and balances have been eliminated upon consolidation.
Consolidation of Variable Interest Entities
The Company through TAL Beijing, wholly owned foreign enterprises, has executed a series of contractual agreements with the VIEs, the VIEs’ subsidiaries and schools and the VIEs’ nominee shareholders. For a description of these contractual arrangements, see “Note 1 Organization and Principal Activities—The VIE Arrangements”. These contractual agreements do not provide TAL Beijing with an equity interest in legal form in the VIEs. As the Company holds no legal form of equity ownership in the VIEs, the Company applied the variable interest entity consolidation model as set forth in Accounting Standards Codification 810, Consolidation (“ASC 810”) instead of the voting interest model of consolidation.
F-21
TAL EDUCATION GROUP
NOTES TO CONSOLIDATED FINANCIAL STATEMENTS - continued
FOR THE YEARS ENDED FEBRUARY 29, 2020, FEBRUARY 28, 2021
AND FEBRUARY 28, 2022
(In thousands of U.S. dollars, except share and share related data or otherwise noted)
2. SIGNIFICANT ACCOUNTING POLICIES - continued
Consolidation of Variable Interest Entities - continued
By design, the contractual agreements provide TAL Beijing with the right to receive benefits equal to substantially all of the net income of these entities, and thus under ASC 810, these agreements are considered variable interests. Subsequent to identifying any variable interests, any party holding such variable interests must determine if the entity in which the interest is held is a variable interest entity and subsequently which reporting entity is the primary beneficiary of, and should therefore consolidate the variable interest entity.
The contractual arrangements, by design, enable TAL Beijing to have (a) the power to direct the activities that most significantly impact the economic performance of the VIEs and (b) the right to receive substantially all the benefits of the VIEs. As a result, the VIEs are considered to be variable interest entities under ASC 810 and TAL Beijing are considered to be the primary beneficiary of the VIEs and consolidate the VIEs’ financial position and results of operations.
Determining whether TAL Beijing are the primary beneficiaries requires a careful evaluation of the facts and circumstances, including whether the contractual agreements are substantive under the applicable legal and financial reporting frameworks, i.e. PRC law and U.S. GAAP. The Company continually reviews its corporate governance arrangements to ensure that the contractual agreements are indeed substantive.
The Company has determined that the contractual agreements are in fact valid and legally enforceable. Such arrangements were entered into in order to comply with the underlying legal and/or regulatory restrictions that govern the ownership of a direct equity interest in the VIEs. In the opinion of the Company’s PRC counsel, Tian Yuan Law Firm, the contracts are legally enforceable under PRC law. See “Note 1 Organization and Principal Activities—The VIE Arrangements”.
On June 24, 2013 and July 29, 2013, the Company and Mr. Bangxin Zhang executed a deed of undertaking dated June 24, 2013 and a side letter dated July 29, 2013, respectively (collectively, the “Deed”). Pursuant to the terms of the Deed, as long as Mr. Bangxin Zhang owns a majority voting interest, whether legally or beneficially, and directly or indirectly, in the Company, (1) Mr. Bangxin Zhang cannot request or call a meeting of shareholders or propose a shareholders resolution to appoint or remove a director, (2) if shareholders are asked to appoint or remove a director, the maximum number of votes which Mr. Bangxin Zhang will be permitted to exercise in connection with such shareholder approval is equal to the total aggregate number of votes of the then total issued and outstanding shares of the Company held by all members of the Company, other than shares which are owned, whether legally or beneficially, and directly or indirectly by Mr. Bangxin Zhang, less one vote and (3) if shareholders or board of directors are asked to consider or approve any matter related to the Deed, Mr. Bangxin Zhang cannot exercise his voting power.
Upon execution of the Deed, despite his ownership of and as long as he holds a majority voting interest, whether legally or beneficially, and directly or indirectly, in the Company, Mr. Bangxin Zhang will (1) not be permitted to requisition or call a meeting of shareholders or propose a shareholders resolution to appoint or remove a director, (2) in relation to any shareholder approvals to appoint or remove a director, only be permitted to exercise up to the number of votes equal to the total aggregate number of votes of the then total issued and outstanding shares of the Company held by all members of the Company, other than shares which are owned, whether legally or beneficially, and directly or indirectly by Mr. Bangxin Zhang, less one vote and (3) in relation to shareholders’ or board of directors’ consideration or approval of any matter related to the Deed, Mr. Bangxin Zhang cannot exercise his voting power. The terms of the Deed prevent Mr. Bangxin Zhang from controlling the rights of the Company as it relates to the contractual agreements, and accordingly, the Company retains a controlling financial interest in the VIEs and would consolidate them as the VIEs’ primary beneficiary.
Please see Note 1 for the presentation of condensed financial information of the VIEs and VIEs’ subsidiaries and schools, after elimination of intercompany balances and transactions.
F-22
TAL EDUCATION GROUP
NOTES TO CONSOLIDATED FINANCIAL STATEMENTS - continued
FOR THE YEARS ENDED FEBRUARY 29, 2020, FEBRUARY 28, 2021
AND FEBRUARY 28, 2022
(In thousands of U.S. dollars, except share and share related data or otherwise noted)
2. SIGNIFICANT ACCOUNTING POLICIES - continued
Use of estimates
The preparation of financial statements in conformity with U.S. GAAP requires management to make estimates and assumptions that affect reported amounts of assets, liabilities, revenue, costs, and expenses, and the disclosure of contingent assets and liabilities. Actual results could differ from those estimates. Significant accounting estimates reflected in the Group’s consolidated financial statements include purchase price allocation relating to business acquisitions, valuation allowance for deferred tax assets, the useful lives of intangible assets, impairment of intangible assets, long-lived assets, goodwill and long term investments, fair value assessment of long-term investments, discount rate for leases and consolidation of variable interest entities.
Cash and cash equivalents
Cash and cash equivalents consist of cash on hand, demand deposits and highly liquid investments, which are unrestricted as to withdrawal or use, or have original maturities of three months or less when purchased.
Restricted cash
Cash that is restricted as to withdrawal or for use or pledged as security is separately reported. The Group’s restricted cash mainly represents security deposits held in designated bank accounts for future transactions, deposits required by PRC government authorities related to educational programs and services and establishment of new schools and subsidiaries.
Short-term investments
Short-term investments include wealth management products, which are mainly deposits with variable interest rates placed with financial institutions and are restricted as to withdrawal and use. Investments are classified as held-to-maturity when the Group has the positive intent and ability to hold the securities to maturity, and are recorded at amortized cost. The original maturities of the short-term investments are greater than three months, but less than twelve months.
The Group reviews its investments in held-to-maturity investments for impairment periodically, recognizing an allowance, if any, by applying an estimated loss rate. The Group considers available evidence in evaluating the potential impairment of its investments in held-to-maturity investments. The allowance for credit losses is a valuation account that is deducted from the amortized cost basis of the financial assets to present the net carrying value at the amount expected to be collected on the held-to-maturity investments. The allowance for credit losses was
Investment products not classified as trading or as held-to-maturity are classified as available-for-sale debt securities, which are reported at fair value, with unrealized gains and losses recorded in “Accumulated other comprehensive income” on the consolidated balance sheets. Realized gains or losses are included in earnings during the period in which the gain or loss is realized.
For investment products indexed to an underlying stock, stock market or foreign exchange, the Group elects the fair value option to record them at fair value in accordance with ASC 825 Financial Instruments. Changes in the fair value are reflected in the consolidated statements of operations.
Derivative Instruments
Derivative instruments are carried at fair value in accordance with Accounting Standards Codification 815. The fair values of the derivative financial instruments generally represent the estimated amounts expect to receive or pay upon termination of the contracts as of the reporting date.
F-23
TAL EDUCATION GROUP
NOTES TO CONSOLIDATED FINANCIAL STATEMENTS - continued
FOR THE YEARS ENDED FEBRUARY 29, 2020, FEBRUARY 28, 2021
AND FEBRUARY 28, 2022
(In thousands of U.S. dollars, except share and share related data or otherwise noted)
2. SIGNIFICANT ACCOUNTING POLICIES - continued
Derivative Instruments - continued
As of February 28, 2022, the Group’s derivative instruments primarily consisted of foreign currency option contracts which aims to manage foreign currency exposure to certain extent. As the derivative instruments do not qualify for hedge accounting treatment, changes in the fair value are reflected in other income/(expense) of the consolidated statements of operations. The Group held certain security deposits in designated bank accounts as stipulated in the contracts, and classified them as restricted cash in the consolidated balance sheets.
Property and equipment, net
Property and equipment are stated at cost less accumulated depreciation and amortization. Depreciation and amortization are calculated on a straight-line basis over the following estimated useful lives:
Building |
| |
Computer, network equipment and software |
| |
Vehicles |
| |
Office equipment and furniture |
| |
Leasehold improvement |
| Shorter of the lease term or estimated useful lives |
Construction in progress represents buildings and related premises under construction, which is stated at actual construction cost less any impairment loss. Construction in progress is transferred to building when completed and ready for its intended use.
Business combinations
Business combinations are recorded using the acquisition method of accounting. The assets acquired, the liabilities assumed and any noncontrolling interests of the acquiree at the acquisition date, if any, are measured at their fair values as of the acquisition date. Goodwill is recognized and measured as the excess of the total consideration transferred plus the fair value of any noncontrolling interests of the acquiree and fair value of previously held equity interest in the acquiree, if any, at the acquisition date over the fair values of the identifiable net assets acquired. Common forms of the consideration made in acquisitions include cash and common equity instruments. Consideration transferred in a business acquisition is measured at the fair value as of the date of acquisition.
Where the consideration in an acquisition includes contingent consideration the payment of which depends on the achievement of certain specified conditions post-acquisition, the contingent consideration is recognized and measured at its fair value at the acquisition date and if recorded as a liability, it is subsequently carried at fair value with changes in fair value reflected in the consolidated statements of operations.
In a business combination achieved in stages, the Group remeasures the previously held equity interest in the acquiree immediately before obtaining control at its acquisition-date fair value and the remeasurement gain or loss, if any, is recognized in the consolidated statements of operations.
Where in a business combination, the noncontrolling shareholder received a put option to sell its entire noncontrolling interest of the acquiree to the Group at the price stipulated by the contract when option is exercised, the noncontrolling interest has been recorded as a redeemable noncontrolling interest presented in the mezzanine equity section of the consolidated balance sheets.
F-24
TAL EDUCATION GROUP
NOTES TO CONSOLIDATED FINANCIAL STATEMENTS - continued
FOR THE YEARS ENDED FEBRUARY 29, 2020, FEBRUARY 28, 2021
AND FEBRUARY 28, 2022
(In thousands of U.S. dollars, except share and share related data or otherwise noted)
2. SIGNIFICANT ACCOUNTING POLICIES – continued
Acquired intangible assets, net
Acquired intangible assets other than goodwill consist of trade name and domain names, copyrights, teaching materials, user base, customer relationships, technology, partnership agreements, school cooperation agreements, licenses, etc., and are carried at cost, less accumulated amortization and impairment. Amortization of finite-lived intangible assets is computed using the straight-line method over the estimated useful lives. The amortization periods by intangible asset classes are as follows:
Trade name and domain names |
| |
Copyrights and teaching materials |
| |
User base and customer relationships |
| |
Technology |
| |
Partnership agreements and school cooperation agreements |
| |
Licenses |
| |
Others |
|
Land use rights, net
All land in the PRC is owned by PRC government, which, according to the relevant PRC law, may grant the right to use the land for a specified period of time. Payment for acquiring land use rights are recorded at cost and amortized on a straight line basis over the term of the land certificates.
Impairment of long-lived assets
The Group reviews its long-lived assets for impairment whenever events or changes in circumstances indicate that the carrying amount of an asset may no longer be recoverable. When these events occur, the Group measures impairment by comparing the carrying value of the long-lived assets to the estimated undiscounted future cash flows expected to result from the use of the assets and their eventual disposition. If the sum of the expected undiscounted cash flow is less than the carrying amount of the assets, the Group would recognize an impairment loss based on the fair value of the assets.
Goodwill
The excess of the purchase price over the fair value of net assets acquired is recorded on the consolidated balance sheets as goodwill. Goodwill is not amortized, but tested for impairment annually or more frequently if event and circumstances indicate that it might be impaired.
ASC 350-20 permits the Group to first assess qualitative factors to determine whether it is “more likely than not” that the fair value of a reporting unit is less than its carrying amount as a basis for determining whether it is necessary to perform the two-step goodwill impairment test. The Group early adopted ASU 2017-04: Intangibles-Goodwill and Other (Topic 350) in fiscal year 2020, which eliminated Step 2 from the goodwill impairment test on a prospective basis.
F-25
TAL EDUCATION GROUP
NOTES TO CONSOLIDATED FINANCIAL STATEMENTS - continued
FOR THE YEARS ENDED FEBRUARY 29, 2020, FEBRUARY 28, 2021
AND FEBRUARY 28, 2022
(In thousands of U.S. dollars, except share and share related data or otherwise noted)
2. SIGNIFICANT ACCOUNTING POLICIES - continued
Goodwill - continued
Under ASU 2017-04, the Group performs its annual impairment test by comparing the fair value of a reporting unit with its carrying amount. The Group should recognize an impairment charge for the amount by which the carrying amount exceeds the reporting unit’s fair value; however, the loss recognized should not exceed the total amount of goodwill allocated to that reporting unit.
Long-term investments
The Group’s long-term investments include equity securities without readily determinable fair values, equity securities with readily determinable fair values, equity method investments, available-for-sale investments, fair value option investment and held-to-maturity investments.
Equity securities without readily determinable fair values
The Group reviews its equity securities without readily determinable fair value for impairment at each reporting period. If a qualitative assessment indicates that the investment is impaired, the Group estimates the investment’s fair value in accordance with the principles of ASC 820. If the fair value is less than the investment’s carrying value, the Group recognizes an impairment loss in net income / (loss) equal to the difference between the carrying value and fair value.
Equity securities with readily determinable fair values
Equity securities with readily determinable fair value are measured at fair values, and any changes in fair value are recognized in the consolidated statements of operations.
Equity method investments
Investee companies over which the Group has the ability to exercise significant influence, but does not have a controlling interest through investment in common shares or in-substance common shares, are accounted for using the equity method. Significant influence is generally considered to exist when the Group has an ownership interest in the voting stock of the investee between
Under the equity method, the Group initially records its investment at cost and subsequently recognizes the Group’s proportionate share of each equity investee’s net income or loss after the date of investment into the consolidated statements of operations and accordingly adjusts the carrying amount of the investment. If financial statements of an investee cannot be made available within a reasonable period of time, the Group records its share of the net income or loss of an investee on a one quarter lag basis in accordance with ASC 323-10-35-6.
The Group reviews its equity method investments for impairment whenever an event or circumstance indicates that an other-than-temporary impairment has occurred. The Group considers available quantitative and qualitative evidence in evaluating potential impairment of its equity method investments. An impairment charge is recorded when the carrying amount of the investment exceeds its fair value and this condition is determined to be other-than-temporary.
F-26
TAL EDUCATION GROUP
NOTES TO CONSOLIDATED FINANCIAL STATEMENTS - continued
FOR THE YEARS ENDED FEBRUARY 29, 2020, FEBRUARY 28, 2021
AND FEBRUARY 28, 2022
(In thousands of U.S. dollars, except share and share related data or otherwise noted)
2. SIGNIFICANT ACCOUNTING POLICIES - continued
Long-term investments-continued
Available-for-sale investments
For investments in investees’ shares which are determined to be debt securities, the Group accounts for them as available-for-sale investments when they are not classified as either trading or held-to-maturity investments. Available-for-sale investments are reported at fair value, with unrealized gains and losses recorded in accumulated other comprehensive income as a component of shareholders’ equity. Declines in the fair value of individual available-for-sale investments below their amortized cost due to credit-related factors are recognized as an allowance for credit losses, whereas if declines in the fair value is not due to credit-related factors, the loss is recorded in other comprehensive (loss) / income.
Fair value option investments
The Group elected the fair value option to account for certain investment whereby the change in fair value is recognized in the consolidated statements of operations.
Held-to-maturity investments
Long-term investments include wealth management products, which are mainly deposits with variable interest rates placed with financial institutions and are restricted as to withdrawal and use. The Group classifies the wealth management products as “held-to-maturity” securities.
Fair value
Fair value is the price that would be received from selling an asset or paid to transfer a liability in an orderly transaction between market participants at the measurement date. When determining the fair value measurements for assets and liabilities required or permitted to be recorded at fair value, the Group considers the principal or most advantageous market in which it would transact and it considers assumptions that market participants would use when pricing the asset or liability.
Authoritative literature provides a fair value hierarchy, which prioritizes the inputs to valuation techniques used to measure fair value into three broad levels. The level in the hierarchy within which the fair value measurement in its entirety falls is based upon the lowest level of input that is significant to the fair value measurement as follows:
Level 1 applies to assets or liabilities for which there are quoted prices in active markets for identical assets or liabilities.
Level 2 applies to assets or liabilities for which there are inputs other than quoted prices included within Level 1 that are observable for the assets or liabilities such as quoted prices for similar assets or liabilities in active markets; quoted prices for identical assets or liabilities in markets with insufficient volume or infrequent transactions (less active markets); or model-derived valuations in which significant inputs are observable or can be derived principally from, or corroborated by, observable market data.
F-27
TAL EDUCATION GROUP
NOTES TO CONSOLIDATED FINANCIAL STATEMENTS - continued
FOR THE YEARS ENDED FEBRUARY 29, 2020, FEBRUARY 28, 2021
AND FEBRUARY 28, 2022
(In thousands of U.S. dollars, except share and share related data or otherwise noted)
2. SIGNIFICANT ACCOUNTING POLICIES – continued
Fair value - continued
Level 3 applies to assets or liabilities for which there are unobservable inputs to the valuation methodology that are significant to the measurement of the fair value of the assets or liabilities.
Fair value of financial instruments is disclosed in Note 15.
Revenue recognition
Revenue is recognized when control of promised goods or services is transferred to the Group’s customers in an amount of consideration to which the Group expects to be entitled to in exchange for those goods or services. The Group follows the five steps approach for revenue recognition under Topic 606: (i) identify the contract(s) with a customer, (ii) identify the performance obligations in the contract, (iii) determine the transaction price, (iv) allocate the transaction price to the performance obligations in the contract, and (v) recognize revenue when (or as) the Group satisfies a performance obligation.
The Group generated substantially all of its revenues through learning service with individual students in the PRC, in which revenue is recognized over time. The Group ceased K9 Academic AST Services in mainland China at the end of calendar year 2021 in compliance with regulatory policies promulgated in 2021 where, historically, revenues from K9 Academic AST Services accounted for a substantial majority of the total revenues in the fiscal year 2020, 2021 and 2022.
The Group has realigned its business to focus on services in enrichment learning programs, launched in recent years, such as Science and Creativity, Coding and Programing, and Humanities and Aesthetics; and the Group continues its offering of academic tutoring services under the guidance from relevant local government authorities. The Group also generates revenues from sales of products, consist primarily of books, which were insignificant for the years ended February 29, 2020, February 28, 2021 and 2022, and were included in small class learning services, personalized premium services and others below.
The following table presents the Group’s revenues disaggregated by revenue sources. The Group’s revenue is reported net of discounts, value added tax and surcharges.
For the year ended | For the year ended | For the year ended | |||||||
February 29, | February 28, | February 28, | |||||||
| 2020 |
| 2021 |
| 2022 | ||||
Disaggregation of net revenues |
|
|
|
|
|
| |||
-Small class learning services, personalized premium services and others | $ | | $ | | $ | | |||
-Online education services through www.xueersi.com |
| |
| |
| | |||
Total | $ | | $ | | $ | | |||
F-28
TAL EDUCATION GROUP
NOTES TO CONSOLIDATED FINANCIAL STATEMENTS - continued
FOR THE YEARS ENDED FEBRUARY 29, 2020, FEBRUARY 28, 2021
AND FEBRUARY 28, 2022
(In thousands of U.S. dollars, except share and share related data or otherwise noted)
2. SIGNIFICANT ACCOUNTING POLICIES - continued
Revenue recognition - continued
The primary sources of the Group’s revenues are as follows:
(a) Small class learning services, personalized premium services and others
Small class learning services primarily consist of Xueersi Peiyou small class. Personalized premium services are referring to Izhikang after-school one-on-one learning services. Each contract of small class learning service or personalized premium service is accounted for as a single performance obligation which is satisfied proportionately over the service period. Tuition fee is generally collected in advance and is initially recorded as deferred revenue. Tuition revenue is recognized proportionately as the learning sessions are delivered.
Generally, for small class learning services, the Group offers refunds for any remaining classes to students who decide to withdraw from a course. The refund is equal to and limited to the amount related to the undelivered classes. For personalized premium services, a student can withdraw at any time and receive a refund equal to and limited to the amount related to the undelivered classes. Historically, the Group has not had material refunds.
The Group distributes coupons to attract both existing and prospective students to enroll in its courses. The coupon has fixed dollar amounts and can only be used against future courses. The coupon is not considered a material right to the customer and accounted for as a reduction of transaction price of the service contract.
Other revenues are primarily derived from one-on-one online learning services for children, artificial intelligence (“AI”) interactive courses provided on the Group’s online platforms, and books related to preschool and K-12 education. Revenue is recognized when control of promised goods or services is transferred to the Group’s customers in an amount of consideration to which the Group expects to be entitled to in exchange for those goods or services.
(b) Online education services through www.xueersi.com
The Group provides online education services, including live class and pre-recorded course content, to its students through www.xueersi.com.
Students enroll for online courses through www.xueersi.com by the use of prepaid study cards or payment to the Group’s online accounts. Each contract of the online education service is accounted for as single performance obligation which is satisfied ratably over the service period. The proceeds collected are initially recorded as deferred revenue. For live class courses, revenues are recognized proportionately as the learning sessions are delivered. For pre-recorded course content, revenues are recognized on a straight line basis over the subscription period from the date in which the students activate the courses to the date in which the subscribed courses end. Refunds are provided to the students who decide to withdraw from the subscribed courses within the course offer period and a proportional refund is based on the percentage of untaken courses to the total courses purchased. Historically, the Group has not experienced material refunds.
As a practical expedient, the Group elects to record the incremental costs of obtaining a contract as an expense when incurred if the amortization period of the asset that the entity otherwise would have recognized is one year or less. In addition, the Group determines the transaction price to be earned by estimating the refund liability based on historical refund ratio on a portfolio basis using the expected value method. Reclassification was made from deferred revenue to refund liabilities, which was recorded under accrued expenses and other current liabilities, for tuition collected that expected to be refunded to the customers in the future if students withdraw from a course for the remaining classes.
F-29
TAL EDUCATION GROUP
NOTES TO CONSOLIDATED FINANCIAL STATEMENTS - continued
FOR THE YEARS ENDED FEBRUARY 29, 2020, FEBRUARY 28, 2021
AND FEBRUARY 28, 2022
(In thousands of U.S. dollars, except share and share related data or otherwise noted)
2. SIGNIFICANT ACCOUNTING POLICIES - continued
Revenue recognition - continued
The contract liabilities of deferred revenue was $
Share-based compensation
Share-based payment transactions with employees are measured based on the grant date fair value of the equity instrument and recognized as compensation expense on a straight-line basis over the requisite service period, with a corresponding impact reflected in additional paid-in capital. For share-based awards granted with performance condition, the compensation cost is recognized when it is probable that the performance condition will be achieved. The Group reassesses the probability of achieving the performance condition at the end of each reporting date and records a cumulative catch-up adjustment for any changes to its assessment. Forfeitures are recognized as they occur. Liability-classified awards are remeasured at their fair-value-based measurement as of each reporting date until settlement. Compensation expense related to modified stock options is measured based on the fair value for the awards as of the modification date. Any incremental compensation expense arising from the excess of the fair value of the awards on the modification date compared to the fair value of the awards immediately before the modification date is recognized at the modification date or ratably over the requisite service period, as appropriate.
Value added tax (“VAT”)
Pursuant to the PRC tax laws, in case of any product sales, the VAT rate is
The Group’s online education services and inter-company technical services are subject to VAT at the rate of
In accordance with The Ministry of Finance and State Administration of Taxation Announcement [2021] No. 10, VAT on book sales revenue of Xueersi Education enjoy exemption policy from January 1, 2021 to December 31, 2023.
In accordance with Circular Cai Shui [2016] No. 68, the general VAT payers who provide non-academic education service could elect a simple VAT collection method and apply for a
In accordance with The Ministry of Finance, State Administration of Taxation and General Administration of Customs Announcement [2019] No.39, for general VAT payer of the Group, VAT on products sales is calculated at
F-30
TAL EDUCATION GROUP
NOTES TO CONSOLIDATED FINANCIAL STATEMENTS - continued
FOR THE YEARS ENDED FEBRUARY 29, 2020, FEBRUARY 28, 2021
AND FEBRUARY 28, 2022
(In thousands of U.S. dollars, except share and share related data or otherwise noted)
2. SIGNIFICANT ACCOUNTING POLICIES - continued
Value added tax (“VAT”) - continued
In accordance with The Ministry of Finance and State Administration of Taxation Announcement [2020] No. 8, due to the COVID-19 pandemic, the VAT on non-academic education service was temporarily exempted since January 1, 2020. In accordance with The Ministry of Finance and State Administration of Taxation Announcement [2021] No. 7, the above mentioned VAT exemption policy came to an end on March 31, 2021.
Operating leases
The Group determines if an arrangement is a lease or contains a lease at lease inception. Operating leases are required to record in the statement of financial position as right-of-use assets and lease liabilities, initially measured at the present value of the lease payments. The Group has elected the package of practical expedients, which allows the Group not to reassess (1) whether any expired or existing contracts as of the adoption date are or contain a lease, (2) lease classification for any expired or existing leases as of the adoption date and (3) initial direct costs for any expired or existing leases as of the adoption date. The Group also elected the practical expedient not to separate lease and non-lease components of contracts. Lastly, for lease assets other than real estate, such as printing machine and electronic appliances, the Group elected the short-term lease exemption as their lease terms are 12 months or less.
As the rate implicit in the lease is not readily determinable, the Group estimates its incremental borrowing rate based on the information available at the commencement date in determining the present value of lease payments. The incremental borrowing rate is estimated in a portfolio approach to approximate the interest rate on a collateralized basis with similar terms and payments in a similar economic environment. The Group’s leases often include options to extend and lease terms include such extended terms when the Group is reasonably certain to exercise those options. Lease terms also include periods covered by options to terminate the leases when the Group is reasonably certain not to exercise those options. Lease expense is recorded on a straight-line basis over the lease term.
Advertising costs
The Group expenses advertising costs as incurred, which mainly include advertising expenditure through social media, search engines and outdoor advertising, etc. Total advertising costs incurred were $
Government subsidies
The Group reports government subsidies as other income when received from local government authority with no limitation on the use of the subsidies. From time to time, the Group receives government subsidies related to government sponsored projects and records such government subsidies as a liability when received and recognizes as other income when the performance obligation is met or fulfilled.
F-31
TAL EDUCATION GROUP
NOTES TO CONSOLIDATED FINANCIAL STATEMENTS - continued
FOR THE YEARS ENDED FEBRUARY 29, 2020, FEBRUARY 28, 2021
AND FEBRUARY 28, 2022
(In thousands of U.S. dollars, except share and share related data or otherwise noted)
2. SIGNIFICANT ACCOUNTING POLICIES - continued
Foreign currency translation
The functional and reporting currency of the Company is the United States dollar. The functional currency of the Company’s PRC subsidiaries, VIEs and VIEs’ subsidiaries and schools in the PRC is Renminbi (“RMB”).
Monetary assets and liabilities denominated in currencies other than the applicable functional currencies are translated into the functional currencies at the prevailing rates of exchange at the balance sheet date. Nonmonetary assets and liabilities are remeasured into the applicable functional currencies at historical exchange rates. Transactions in currencies other than the applicable functional currencies during the year are converted into the functional currencies at the applicable rates of exchange prevailing at the transaction dates. Transaction gains and losses are recognized in the consolidated statements of operations. For the years ended February 29, 2020, February 28, 2021 and 2022, the Group recorded exchange loss of $
For translating the results of the PRC subsidiaries into the functional currency of the Company, assets and liabilities are translated from each subsidiary’s functional currency to the reporting currency at the exchange rate on the balance sheet date. Equity amounts are translated at historical exchange rates, and revenues, expenses, gains and losses are translated using the average rate for the period. Translation adjustments are reported as cumulative translation adjustments and are shown as a separate component of other comprehensive income in the consolidated statements of changes in equity and comprehensive loss.
Foreign currency risk
RMB is not a freely convertible currency. The State Administration for Foreign Exchange, under the authority of the People’s Bank of China, controls the conversion of RMB into other currencies. The value of the RMB is subject to changes in central government policies and to international economic and political developments affecting supply and demand in the China Foreign Exchange Trading System market. Cash and cash equivalents, and restricted cash of the Group included aggregate amounts of $
Income taxes
Deferred income taxes are recognized for temporary differences between the tax basis of assets and liabilities and their reported amounts in the financial statements, net of operating loss carry forwards and credits, by applying enacted statutory tax rates applicable to future years. Deferred tax assets are reduced by a valuation allowance when, in the opinion of management, it is more likely than not that some portion or all of the deferred tax assets will not be realized. Current income taxes are provided for in accordance with the laws and regulations applicable to the Group as enacted by the relevant tax authorities.
The impact of an uncertain income tax position on the income tax return is recognized at the largest amount that is more-likely-than-not to be sustained upon audit by the relevant tax authorities. An uncertain income tax position will not be recognized if it has less than 50% likelihood of being sustained. Interest and penalties on income taxes will be classified as a component of the provisions for income taxes.
F-32
TAL EDUCATION GROUP
NOTES TO CONSOLIDATED FINANCIAL STATEMENTS - continued
FOR THE YEARS ENDED FEBRUARY 29, 2020, FEBRUARY 28, 2021
AND FEBRUARY 28, 2022
(In thousands of U.S. dollars, except share and share related data or otherwise noted)
2. SIGNIFICANT ACCOUNTING POLICIES - continued
Comprehensive loss
Comprehensive loss includes net income loss, unrealized gain or loss on available-for-sale investments, and foreign currency translation adjustments. Comprehensive loss is reported in the consolidated statements of comprehensive loss.
Concentration of credit risk
Financial instruments that potentially expose the Group to significant concentration of credit risk consist primarily of cash and cash equivalents, short-term investments and restricted cash. The Group places its cash and cash equivalents, short-term investments and restricted cash in financial institutions with high credit ratings.
Financial instruments
The Group’s financial instruments consist primarily of cash and cash equivalents, restricted cash, short-term investments, long-term investments accounted for available-for-sale investments, fair value option investment, equity securities with readily determinable fair values, equity securities without readily determinable fair values, held-to-maturity investments, amounts due from related parties and amounts due to related parties, accounts payable, income tax payable, short-term debt, long-term debt and bond payable. The Group carries its available-for-sale investments, equity securities with readily determinable fair values and fair value option investment at fair value. The carrying amounts of short-term debt and long-term debt approximate fair value as their interest rates are at the same level of current market yield for comparable debts. The carrying amounts of other financial instruments, except for bond payable, equity securities without readily determinable fair values and long-term held-to-maturity investments, approximate their fair values because of their generally short maturities. The bond payable and long-term held-to-maturity investments are recorded at amortized cost.
Net loss per share
Basic net loss per share is computed by dividing net loss attributable to common shareholders of the Company by the weighted average number of common shares outstanding during the year. Diluted net loss per share reflects the potential dilution that could occur if securities or other contracts to issue common shares were exercised into common shares. Common share equivalents are excluded from the computation of the diluted net loss per share in years when their effect would be anti-dilutive. The Group has share options, non-vested shares and bond payable which could potentially dilute basic earnings per share in the future. To calculate the number of shares for diluted net loss per share, the effect of the share options and non-vested shares is computed using the treasury stock method. The dilutive effect of the bond payable is computed using as-if converted method.
As the Group incurred net loss for the years ended February 29, 2020, February 28, 2021 and 2022, the effect of potential issuances of the shares for the non-vested shares and share options would be anti-dilutive. Therefore, basic and diluted losses per share are the same in the periods.
F-33
TAL EDUCATION GROUP
NOTES TO CONSOLIDATED FINANCIAL STATEMENTS - continued
FOR THE YEARS ENDED FEBRUARY 29, 2020, FEBRUARY 28, 2021
AND FEBRUARY 28, 2022
(In thousands of U.S. dollars, except share and share related data or otherwise noted)
2. SIGNIFICANT ACCOUNTING POLICIES - continued
Recent accounting pronouncements adopted
In January 2020, the FASB issued ASU 2020-01, Investments—Equity Securities (Topic 321), Investments—Equity Method and Joint Ventures (Topic 323), which clarifies that a company should consider observable transactions that require a company to either apply or discontinue the equity method of accounting under Topic 323, Investments—Equity Method and Joint Ventures, for the purposes of applying the measurement alternative in accordance with Topic 321 immediately before applying or upon discontinuing the equity method. The ASU is effective for fiscal years beginning after December 15, 2020, and interim periods within those fiscal years. Early adoption is permitted, including early adoption in an interim period, for periods for which financial statements have not yet been issued. The Group adopted this new standard beginning March 1, 2021 with no material impact on its consolidated financial statements.
Recent accounting pronouncements not yet adopted
In October 2021, the FASB issued ASU 2021-08, Business Combinations (Topic 805), Accounting for Contract Assets and Contract Liabilities from Contracts with Customers, which the amendments in this Update require that an entity (acquirer) recognize and measure contract assets and contract liabilities acquired in a business combination in accordance with Topic 606.The amendments in this Update address how to determine whether a contract liability is recognized by the acquirer in a business combination. The ASU is effective for fiscal years beginning after December 15, 2022, and interim periods within those fiscal years. Early adoption is permitted, including early adoption in an interim period, for periods for which financial statements have not yet been issued. The adoption of this standard is not expected to have a material impact on the Group’s consolidated financial statements.
3.BUSINESS ACQUISITION
Business acquisitions in fiscal year 2021:
Acquisition of Dada Education Group (“Dada”)
As of February 29, 2020, the Group held
The acquisition was recorded using the acquisition method of accounting. Accordingly, the acquired assets and liabilities were recorded at fair value at the date of acquisition. The acquisition-date fair value of the equity interest held by the Group immediately prior to the acquisition was measured at fair value using the discounted cash flow method and taking into account certain factors including the management projection of discounted future cash flow and an appropriate discount rate. A remeasurement gain of $
F-34
TAL EDUCATION GROUP
NOTES TO CONSOLIDATED FINANCIAL STATEMENTS - continued
FOR THE YEARS ENDED FEBRUARY 29, 2020, FEBRUARY 28, 2021
AND FEBRUARY 28, 2022
(In thousands of U.S. dollars, except share and share related data or otherwise noted)
3. BUSINESS ACQUISITION – continued
Business acquisitions in fiscal year 2021-continued:
The purchase price was allocated as of April 30, 2020, the date of acquisition, as follows:
| Amortization | ||||
| US$ |
| period | ||
Cash and cash equivalents | $ | | |||
Net assets acquired, excluding cash and cash equivalents, intangible assets and related deferred tax liabilities |
| ( |
|
| |
Intangible assets, net | |||||
User base and customer relationships | | ||||
Trade name and domain names |
| |
| ||
Others |
| |
| ||
Goodwill |
| |
|
| |
Deferred tax liabilities |
| ( |
|
| |
Noncontrolling interests |
| ( |
|
| |
Total purchase consideration | $ | |
|
| |
The purchase price allocation was determined by the Group with the assistance of an independent valuation appraiser. The fair value of the acquired intangible assets was measured by using the “multi-period excess earnings method (MEEM)”, “relief from royalty” and “replacement cost” valuation methods. Goodwill resulted from the acquisition is not deductible for tax purposes, which was primarily attributable to intangible assets that cannot be recognized separately as identifiable assets under GAAP, and comprised (a) the assembled workforce and (b) the expected but unidentifiable business growth as a result of the synergy resulting from the acquisition.
Other acquisition
During the year ended February 28, 2021, the Group made another acquisition with total purchase price of $
The results of operations for all these acquired entities have been included in the Group’s consolidated financial statements from their respective acquisition dates.
F-35
TAL EDUCATION GROUP
NOTES TO CONSOLIDATED FINANCIAL STATEMENTS - continued
FOR THE YEARS ENDED FEBRUARY 29, 2020, FEBRUARY 28, 2021
AND FEBRUARY 28, 2022
(In thousands of U.S. dollars, except share and share related data or otherwise noted)
3. BUSINESS ACQUISITION – continued
Business acquisitions in fiscal year 2021–continued:
The following summarized unaudited pro forma results of operations for the years ended February 29, 2020 and February 28, 2021 assuming that these acquisitions during the year ended February 28, 2021 occurred as of March 1, 2019. These pro forma results have been prepared for comparative purposes only and do not purport to be indicative of the results of operations which actually would have resulted had the acquisitions occurred as of March 1, 2019, nor is it indicative of future operating results.
For the years ended | ||||||
February 29/28 | ||||||
| 2020 |
| 2021 | |||
| (Unaudited) |
| (Unaudited) | |||
Pro forma net revenues | $ | | $ | | ||
Pro forma net loss attributable to TAL Education Group | $ | ( | $ | ( | ||
Pro forma net loss per share - basic | $ | ( | $ | ( | ||
Pro forma net loss per share - diluted | $ | ( | $ | ( | ||
Business acquisitions in fiscal year 2020:
During the year ended February 29, 2020, the Group made
The results of operations for all these acquired entities have been included in the Group’s consolidated financial statements from their respective acquisition dates.
The following summarized unaudited pro forma results of operations for the years ended February 28, 2019 and February 29, 2020 assuming that these acquisitions during the year ended February 29, 2020 occurred as of March 1, 2018. These pro forma results have been prepared for comparative purposes only and do not purport to be indicative of the results of operations which actually would have resulted had the acquisitions occurred as of March 1, 2018, nor is it indicative of future operating results.
| For the years ended | |||||
February 28/29 | ||||||
2019 | 2020 | |||||
| (Unaudited) |
| (Unaudited) | |||
Pro forma net revenues | $ | | $ | | ||
Pro forma net income/ (loss) attributable to TAL Education Group | $ | | $ | ( | ||
Pro forma net income/ (loss) per share - basic | $ | | $ | ( | ||
Pro forma net income/ (loss) per share - diluted | $ | | $ | ( | ||
F-36
TAL EDUCATION GROUP
NOTES TO CONSOLIDATED FINANCIAL STATEMENTS - continued
FOR THE YEARS ENDED FEBRUARY 29, 2020, FEBRUARY 28, 2021
AND FEBRUARY 28, 2022
(In thousands of U.S. dollars, except share and share related data or otherwise noted)
4. SHORT-TERM INVESTMENTS
Short-term investments consisted of the following:
As of | As of | |||||
February 28, | February 28, | |||||
| 2021 |
| 2022 | |||
Held-to-maturity investments (1) | $ | | $ | | ||
Variable-rate financial instruments (2) |
| |
| | ||
Available-for-sale securities (3) |
| |
| | ||
$ | | $ | | |||
| (1) | The Group purchased wealth management products from financial institutions and classified them as held-to-maturity investments as the Group has the positive intent and ability to hold the investments to maturity. The maturities of these financial products range from |
| (2) | The Group purchased several investment products indexed to certain stock, stock market or foreign exchange with maturities less than one year and accounted for them at fair value. The fair value changes of the investment products was insignificant for the year ended February 28, 2022. |
| (3) | The short-term available-for-sale securities include wealth management products issued by commercial banks and other financial institutions with variable rates where principal is unsecured but no restriction on withdrawal. The Group accounted for them at fair value and recognized a fair value decrease of $ |
F-37
TAL EDUCATION GROUP
NOTES TO CONSOLIDATED FINANCIAL STATEMENTS - continued
FOR THE YEARS ENDED FEBRUARY 29, 2020, FEBRUARY 28, 2021
AND FEBRUARY 28, 2022
(In thousands of U.S. dollars, except share and share related data or otherwise noted)
5. PREPAID EXPENSES AND OTHER CURRENT ASSETS
Prepaid expenses and other current assets consisted of the following:
As of | As of | |||||
February 28, | February 28, | |||||
| 2021 |
| 2022 | |||
Accounts receivables | $ | | $ | | ||
Prepaid VAT (1) | | | ||||
Prepayments to suppliers (2) |
| |
| | ||
Loans to third-parties (3) | | | ||||
Prepaid rental and related fees(4) | | | ||||
Interest receivable |
| |
| | ||
Other deposits |
| |
| | ||
Loan to employees, current portion (5) | | | ||||
Staff advances (6) | | | ||||
Receivables of withholding tax for employees related to share incentive plan (7) |
| |
| | ||
Others |
| |
| | ||
$ | | $ | | |||
| (1) | Prepaid VAT represents input VAT from the purchase of goods and services. |
| (2) | Prepayments to suppliers are primarily for prepaid operating expenses. |
| (3) | Balances represent short-term loans to third-parties as well as loans reclassified from non-current assets. See Note 11. |
| (4) | Balances include prepaid rental where lease term not yet commenced and rental deposit receivables from leases that have been terminated. |
| (5) | The Group offered housing benefit plan to employees who have been employed by the Group for |
| (6) | Advances were made to employees primarily for traveling, office expenses and other expenditures which are subsequently expensed as incurred. |
| (7) | The Group pays for withholding tax on behalf of employees when their non-vested shares were vested or their options were exercised and agreed to repay the tax by deduction from the proceeds of shares sold subsequent to the option exercise through the Group’s broker. The receivable represents cash to be received from the broker to the above transaction. |
F-38
TAL EDUCATION GROUP
NOTES TO CONSOLIDATED FINANCIAL STATEMENTS - continued
FOR THE YEARS ENDED FEBRUARY 29, 2020, FEBRUARY 28, 2021
AND FEBRUARY 28, 2022
(In thousands of U.S. dollars, except share and share related data or otherwise noted)
6. PROPERTY AND EQUIPMENT, NET
Property and equipment, net, consisted of the following:
As of | As of | |||||
February 28, | February 28, | |||||
| 2021 |
| 2022 | |||
Building | $ | | $ | | ||
Leasehold improvement |
| |
| | ||
Computer, network equipment and software |
| |
| | ||
Vehicles |
| |
| | ||
Office equipment and furniture |
| |
| | ||
Construction in progress | | | ||||
Total cost of property and equipment |
| |
| | ||
Less: accumulated depreciation |
| ( |
| ( | ||
Less: accumulated impairment loss | — | ( | ||||
$ | | $ | | |||
For the years ended February 29, 2020, February 28, 2021 and 2022, depreciation expenses were $
In December 2019, the Group entered into contracts for the development of office space on parcels in Beijing and Jiangsu. The direct costs related to the construction were capitalized as construction in progress for the years ended February 29, 2020, February 28, 2021 and 2022.
F-39
TAL EDUCATION GROUP
NOTES TO CONSOLIDATED FINANCIAL STATEMENTS - continued
FOR THE YEARS ENDED FEBRUARY 29, 2020, FEBRUARY 28, 2021
AND FEBRUARY 28, 2022
(In thousands of U.S. dollars, except share and share related data or otherwise noted)
7. INTANGIBLE ASSETS, NET
Intangible assets, net, consisted of the following:
As of | As of | |||||
February 28, | February 28, | |||||
| 2021 |
| 2022 | |||
Trade name and domain names | $ | | $ | | ||
User base and customer relationships |
| |
| | ||
Licenses |
| |
| | ||
Technology |
| |
| | ||
Copyrights and teaching materials |
| |
| | ||
Partnership agreements and school cooperation agreements |
| |
| | ||
Others |
| |
| | ||
Total cost of intangible assets |
| |
| | ||
Less: accumulated amortization |
| ( |
| ( | ||
Less: accumulated impairment loss |
| ( |
| ( | ||
Add: foreign exchange difference |
| |
| | ||
$ | | $ | | |||
The Group recorded amortization expense of $
Estimated amortization expense of the existing intangible assets for the next five years is $
The impairment loss on acquired intangible assets was
F-40
TAL EDUCATION GROUP
NOTES TO CONSOLIDATED FINANCIAL STATEMENTS - continued
FOR THE YEARS ENDED FEBRUARY 29, 2020, FEBRUARY 28, 2021
AND FEBRUARY 28, 2022
(In thousands of U.S. dollars, except share and share related data or otherwise noted)
8. LAND USE RIGHTS, NET
Land use rights, net, consisted of the following:
| As of |
| As of | |||
February 28, | February 28, | |||||
2021 | 2022 | |||||
Land use rights | $ | | $ | | ||
Less: accumulated amortization |
| ( |
| ( | ||
|
|
|
| |||
Add: foreign exchange difference |
| |
| | ||
Land use rights, net | $ | | $ | | ||
The Group acquired
According to land use right policy in the PRC, the Group has a
Amortization expense for land use rights for the year ended February 28, 2021 and 2022, were $
9. GOODWILL
Changes in the carrying amount of goodwill for the years ended February 28, 2021 and 2022 consisted of the following:
As of | As of | |||||
February 28, | February 28, | |||||
| 2021 |
| 2022 | |||
Beginning balance | $ | | $ | | ||
Addition (Note 3) |
| |
| — | ||
Accumulated impairment loss |
| ( |
| ( | ||
Disposal and write-off | ( | — | ||||
Exchange difference |
| |
| ( | ||
Goodwill, net | $ | | — | |||
In the annual goodwill impairment assessment, the Group concluded that the carrying amounts of certain reporting units exceeded their respective fair values and recorded impairment losses of $
F-41
TAL EDUCATION GROUP
NOTES TO CONSOLIDATED FINANCIAL STATEMENTS - continued
FOR THE YEARS ENDED FEBRUARY 29, 2020, FEBRUARY 28, 2021
AND FEBRUARY 28, 2022
(In thousands of U.S. dollars, except share and share related data or otherwise noted)
10. LONG-TERM INVESTMENTS
Long-term investments consisted of the following:
As of | As of | |||||
February 28, | February 28, | |||||
| 2021 |
| 2022 | |||
Equity securities with readily determinable fair values |
|
|
|
| ||
BabyTree Inc. (“BabyTree”) (1) |
| |
| | ||
Other investments | — | | ||||
Equity securities without readily determinable fair values |
|
|
|
| ||
Xiamen Meiyou Information and Technology Co., Ltd. (“Xiamen Meiyou”) (2) |
| |
| | ||
Other investments (3) |
| |
| | ||
Equity method investments |
|
|
|
| ||
Long-term investment in third-party technology companies (4) |
| |
| | ||
Fair value option investment |
|
|
|
| ||
Long-term investment in a third-party technology company |
| |
| | ||
Other investments(5) | — | | ||||
Available-for-sale investments |
|
|
|
| ||
Changing Education Inc. (“Changing”) (6) |
| |
| — | ||
Ximalaya Inc. (“Ximalaya”) (7) | | | ||||
Other investments (8) |
| |
| | ||
Held-to-maturity investments (9) |
| |
| | ||
Total | $ | | $ | | ||
| (1) | In January 2014, the Group acquired minority equity interests in BabyTree by purchasing its Series E convertible redeemable preferred shares with a total cash consideration of $ |
On November 27, 2018, BabyTree was listed on the Hong Kong Stock Exchange and its preferred shares were converted to ordinary shares upon the completion of the listing. The investment was then reclassified from available-for-sale investment to equity security with readily determinable fair value upon the listing.
In fiscal year 2020, 2021 and 2022, the stock price of BabyTree declined, and accordingly the Group recognized loss of $
F-42
TAL EDUCATION GROUP
NOTES TO CONSOLIDATED FINANCIAL STATEMENTS - continued
FOR THE YEARS ENDED FEBRUARY 29, 2020, FEBRUARY 28, 2021
AND FEBRUARY 28, 2022
(In thousands of U.S. dollars, except share and share related data or otherwise noted)
10. LONG-TERM INVESTMENTS – continued
| (2) | In December 2018, the Group acquired |
| (3) | The Group holds equity interests in certain third-party private companies through investments in their common shares or in-substance common shares, which were accounted for using the cost method prior to the adoption of ASC 321. After the adoption of ASC 321, the Group accounted for these equity investments using the measurement alternative when equity method is not applicable and there is no readily determinable fair value for the investments. The Group recorded $ |
| (4) | The Group holds minority equity interests in several third-party private companies through investments in their common shares or in-substance common shares. Majority of the long-term investments are companies which engage in online education services. The Group accounts for these investments under the equity method because the Group has the ability to exercise significant influence but does not have control over the investees. |
The Group recorded $
| (5) | The Group purchased wealth management products from financial institutions in China and classified them as fair value option investments. The Group measures these products with their fair value using directly or indirectly observable inputs in the market place. |
| (6) | In fiscal year 2016 through 2021, the Group acquired Series B+, Series C, Series D, Series E convertible redeemable preferred shares and convertible bond of Changing which operates a customer-to-customer mobile tutoring platform and provides tutoring services in China. The Group accounted for the investment as available-for-sale investments since the investee’s preferred shares held are determined to be debt securities. The Group fully impaired the investment during the fiscal year ended February 28, 2022 due to the cessation of substantial all of the business operations of the investee. |
| (7) | In fiscal year 2017 and 2020, the Group completed |
| (8) | The Group acquired minority equity interest in several third-party private companies, the majority of which are engaged in online platform or online education services. The Group holds minority equity interests of these companies through purchasing their convertible redeemable preferred shares. The Group accounted for these investments as available-for-sale investments since the investee’s preferred shares held are determined to be debt securities. The Group recorded $ |
F-43
TAL EDUCATION GROUP
NOTES TO CONSOLIDATED FINANCIAL STATEMENTS - continued
FOR THE YEARS ENDED FEBRUARY 29, 2020, FEBRUARY 28, 2021
AND FEBRUARY 28, 2022
(In thousands of U.S. dollars, except share and share related data or otherwise noted)
10. LONG-TERM INVESTMENTS – continued
| (9) | The Group purchased wealth management products from financial institutions in China and classified them as held-to-maturity investments as the Group has the positive intent and ability to hold the investments to maturity. The original maturities of these financial products were |
11. LONG-TERM PREPAYMENTS AND OTHER NON-CURRENT ASSETS
Long-term prepayments and other non-current assets consisted of the following:
As of | As of | |||||
February 28, | February 28, | |||||
| 2021 |
| 2022 | |||
Loan to employees (1) |
| |
| | ||
Loan receivable (2) |
| |
| — | ||
Other non-current assets (3) |
| |
| | ||
$ | | $ | | |||
| (1) | Please see Note 5(3) for details of loan to employees. |
| (2) | The balances represented long-term loans to certain third parties with original maturity over one year. As of February 28, 2022, the loan receivable will be due within one year and was reclassified to prepaid expenses and other current assets in Note 5. |
| (3) | As of February 28, 2021 and 2022, other non-current assets were primarily made up of prepayment for property and equipment, the construction in process and long-term service fees. |
The Group recognized
F-44
TAL EDUCATION GROUP
NOTES TO CONSOLIDATED FINANCIAL STATEMENTS - continued
FOR THE YEARS ENDED FEBRUARY 29, 2020, FEBRUARY 28, 2021
AND FEBRUARY 28, 2022
(In thousands of U.S. dollars, except share and share related data or otherwise noted)
12. ACCRUED EXPENSES AND OTHER CURRENT LIABILITIES
Accrued expenses and other current liabilities consisted of the following:
As of | As of | |||||
February 28, | February 28, | |||||
| 2021 |
| 2022 | |||
Accrued employee payroll and welfare benefits | $ | | $ | | ||
Refund liabilities |
| |
| | ||
Accrued operating expenses |
| |
| | ||
Other taxes payable |
| |
| | ||
Professional service fee payable |
| |
| | ||
Interest payable |
| |
| — | ||
Others |
| |
| | ||
Total | $ | | $ | | ||
13. BOND PAYABLE
On January 28 and 29, 2021, the Company issued $
The net proceeds from the Bond were $
The main terms of the Bond are summarized as follows:
Conversion
The Bond are convertible into the Company’s ADSs, at the option of the holders, in integral multiples of one thousand dollars principal amount, at any time prior to the close of business on the scheduled trading day immediately preceding the maturity date. The conversion rate equals
Redemption
The Company does not have the right to redeem the Bond prior to maturity. Holders of the Bond have the right to require the Company to repurchase in cash all or part of their Bond on February 1, 2026 or upon the occurrence of certain fundamental changes at a repurchase price equal to
F-45
TAL EDUCATION GROUP
NOTES TO CONSOLIDATED FINANCIAL STATEMENTS - continued
FOR THE YEARS ENDED FEBRUARY 29, 2020, FEBRUARY 28, 2021
AND FEBRUARY 28, 2022
(In thousands of U.S. dollars, except share and share related data or otherwise noted)
14. LONG-TERM DEBT AND SHORT-TERM DEBT
Facilities Agreement of 2019
On February 1, 2019, the Company entered into a
The Facilities Agreement of 2019 contains financial covenants on the Group’s equity, interest cover and leverage, and also it has acceleration clauses about the occurrence of an event of default. The Company is required to maintain restricted cash equivalent to a three-month period of interest expense on the draw down for the duration of the Facilities Agreement of 2019.
The debt issuance cost of $
In October 2019, the Company drew down $
Facilities Agreement of Zhenjiang
In December 2019, the Group signed a RMB
F-46
TAL EDUCATION GROUP
NOTES TO CONSOLIDATED FINANCIAL STATEMENTS - continued
FOR THE YEARS ENDED FEBRUARY 29, 2020, FEBRUARY 28, 2021
AND FEBRUARY 28, 2022
(In thousands of U.S. dollars, except share and share related data or otherwise noted)
15. FAIR VALUE
(a) Assets and liabilities measured at fair value on a recurring basis
In accordance with ASC 820-10, the Group measures financial products, available-for-sale investments, fair value option investment and equity securities with readily determinable fair value at fair value on a recurring basis. Equity securities classified within Level 1 are valued using quoted market prices currently available on the Hong Kong Stock Exchange. Variable-rate financial instruments and available-for-sale investments classified within Level 2 are valued using directly or indirectly observable inputs in the market place. The available-for-sale investments and fair value option investment classified within Level 3 are valued using income approach in discounted cash flow method or market approach in backsolve method. The discounted cash flow analysis and backsolve method require the use of significant unobservable inputs (Level 3 inputs) which involve significant management judgment and estimation. In the valuation of Level 3 financial instruments as of February 28, 2022, the weighted average cost of capital adopted ranges from
As of February 28, 2021 and 2022, information about inputs for the fair value measurements of the Group’s assets that are measured at fair value on a recurring basis in periods subsequent to their initial recognition is as follows:
Fair Value Measurement at Reporting Date Using | ||||||||||||
Quoted Prices in | Significant Other | Significant | ||||||||||
February 28, | Active Market for | Observable | Unobservable | |||||||||
Description |
| 2021 |
| Identical Assets |
| Inputs |
| Inputs | ||||
| (Level 1) |
| (Level 2) |
| (Level 3) | |||||||
Short-term investments |
|
|
|
|
|
|
|
| ||||
Variable-rate financial instruments | $ | |
| — | $ | |
| — | ||||
Available-for-sale investments | $ | |
| — | $ | |
| — | ||||
Long-term investments |
|
|
|
|
| |||||||
Equity securities with readily determinable fair values | $ | | $ | |
| — | — | |||||
Fair value option investment | $ | |
| — |
| — | $ | | ||||
Available-for-sale investments | $ | |
| — |
| — | $ | | ||||
Total | $ | | $ | | $ | | $ | | ||||
F-47
TAL EDUCATION GROUP
NOTES TO CONSOLIDATED FINANCIAL STATEMENTS - continued
FOR THE YEARS ENDED FEBRUARY 29, 2020, FEBRUARY 28, 2021
AND FEBRUARY 28, 2022
(In thousands of U.S. dollars, except share and share related data or otherwise noted)
15. FAIR VALUE - continued
(a) Assets and liabilities measured at fair value on a recurring basis-continued
Fair Value Measurement at Reporting Date Using | ||||||||||||
Quoted Prices in | Significant Other | Significant | ||||||||||
February 28, | Active Market for | Observable | Unobservable | |||||||||
Description |
| 2022 |
| Identical Assets |
| Inputs |
| Inputs | ||||
| (Level 1) |
| (Level 2) |
| (Level 3) | |||||||
Short-term investments |
|
|
|
|
|
|
|
| ||||
Variable-rate financial instruments | $ | |
| — | $ | |
| — | ||||
Available-for-sale investments | $ | | — | $ | | — | ||||||
Long-term investments |
|
|
|
|
| |||||||
Equity securities with readily determinable fair values | $ | | $ | | $ | |
| — | ||||
Fair value option investment | $ | |
| — | $ | | $ | | ||||
Available-for-sale investments | $ | |
| — |
| — | $ | | ||||
Total | $ | | $ | | $ | | $ | | ||||
The roll forward of Level 3 investments are as following:
| US$ | ||
Balance as of February 29, 2020 | $ | | |
Purchase |
| | |
Transfer in due to reclassification |
| | |
Changes in fair value |
| | |
Impairment loss |
| ( | |
Foreign exchange difference |
| | |
Balance as of February 28, 2021 | $ | | |
Purchase | | ||
Disposal |
| ( | |
Changes in fair value |
| ( | |
Impairment loss |
| ( | |
Foreign exchange difference |
| | |
Balance as of February 28, 2022 | $ | | |
(b) Assets and liabilities measured at fair value on a nonrecurring basis
The Group’s goodwill and intangible assets are primarily acquired through business acquisitions. Purchase price allocation are measured at fair value on a nonrecurring basis as of the acquisition dates. The Group measures its goodwill and intangible assets at fair value on a nonrecurring basis annually or whenever events or changes in circumstances indicate that carrying amount of a reporting unit exceeds its fair value. Acquired intangible assets are measured using the income approach - discounted cash flow method when events or changes in circumstances indicate that the carrying amount of an asset may no longer be recoverable.
F-48
TAL EDUCATION GROUP
NOTES TO CONSOLIDATED FINANCIAL STATEMENTS - continued
FOR THE YEARS ENDED FEBRUARY 29, 2020, FEBRUARY 28, 2021
AND FEBRUARY 28, 2022
(In thousands of U.S. dollars, except share and share related data or otherwise noted)
15. FAIR VALUE - continued
(b) Assets and liabilities measured at fair value on a nonrecurring basis - continued
The Group measures long-term investments (excluding the equity securities with readily determinable fair values, available-for-sale investments and fair value option investment) at fair value on a nonrecurring basis only if an impairment or observable price adjustment is recognized in the current period. Please see Note 10(2), Note 10(3) and Note 10(4).
For equity securities without readily determinable fair values, the fair value was determined using directly or indirectly observable inputs in the market place (Level 2 inputs). Whenever events or changes in circumstances indicate that the carrying value may no longer be recoverable, the fair value of aforementioned long term investments was determined using models with significant unobservable inputs (Level 3 inputs), primarily the management projection of discounted future cash flow and the discount rate.
16. LEASES
The Group has operating leases for learning centers, service centers and office spaces. Certain leases include renewal options and/or termination options, which are factored into the Group’s determination of lease payments when appropriate.
Certain leases were terminated before the expiration of the lease term due to the cessation of K9 Academic AST Services during the year ended February 28, 2022, and the relevant right-of-use asset, at the carrying amount totaled at $
Operating lease cost for the years ended February 29, 2020, February 28, 2021 and 2022 were $
As of February 28, 2021 and 2022, the weighted average remaining lease term were
Supplemental cash flow information of the leases were as follows:
| For the year ended, | For the year ended, | ||||
February 28, | February 28, | |||||
| 2021 |
| 2022 | |||
Cash payments for operating leases | $ | $ | | |||
Right-of-use assets obtained in exchange for operating lease liabilities | | |||||
F-49
TAL EDUCATION GROUP
NOTES TO CONSOLIDATED FINANCIAL STATEMENTS - continued
FOR THE YEARS ENDED FEBRUARY 29, 2020, FEBRUARY 28, 2021
AND FEBRUARY 28, 2022
(In thousands of U.S. dollars, except share and share related data or otherwise noted)
16. LEASES - continued
The following is a maturity analysis of the annual undiscounted cash flows for lease liabilities as of February 28, 2022:
| As of February 28, | ||
Fiscal year ending | 2022 | ||
February 2023 | $ | | |
February 2024 |
| | |
February 2025 |
| | |
February 2026 |
| | |
February 2027 |
| | |
Thereafter |
| | |
Total future lease payments | $ | | |
Less: Imputed interest | ( | ||
$ | | ||
As of February 28, 2022, the Group has lease contracts that has been entered into but not yet commenced amounted to $
17. INCOME TAXES
Cayman Islands
The Company is a tax-exempted company incorporated in the Cayman Islands.
Hong Kong
TAL Hong Kong is established in Hong Kong and have been subject to a two-tiered income tax rate for taxable income earned in Hong Kong effectively since April 1, 2018. The first
PRC
Effective from January 1, 2008, a new Enterprise Income Tax Law, or (“the New EIT Law”), combined the previous income tax laws for foreign invested and domestic invested enterprises in the PRC by the adoption of a unified tax rate of
TAL Beijing was qualified as a High and New Technology Enterprises (“HNTE”) and was accordingly entitled to a preferential tax rate of
F-50
TAL EDUCATION GROUP
NOTES TO CONSOLIDATED FINANCIAL STATEMENTS - continued
FOR THE YEARS ENDED FEBRUARY 29, 2020, FEBRUARY 28, 2021
AND FEBRUARY 28, 2022
(In thousands of U.S. dollars, except share and share related data or otherwise noted)
17. INCOME TAXES - continued
PRC - continued
Yidu Huida was qualified as an HNTE and was accordingly entitled to a preferential tax rate of
Beijing Xintang Sichuang was qualified as an HNTE and entitled to a preferential tax rate of
Beijing Yinghe Youshi Technology Co., Ltd. (“Yinghe Youshi”) was also qualified as an HNTE and was accordingly entitled to a preferential tax rate of
Yizhen Xuesi was qualified as “Newly Established Software Enterprise” in calendar year 2017 and therefore it was entitled to a two-year exemption from EIT and a further reduction of tax rate to
Beijing Lebai Information Consulting Co., Ltd. (“Lebai Information”) was qualified as “Newly Established Software Enterprise” in calendar year 2018 and therefore it was entitled to a two-year exemption from EIT and a further reduction of tax rate to
Provision (benefits) for income tax consisted of the following:
For the year ended | For the year ended | For the year ended | |||||||
February 29, | February 28, | February 28, | |||||||
| 2020 |
| 2021 |
| 2022 | ||||
Current |
|
|
|
|
|
| |||
- PRC income tax expenses | $ | | $ | | $ | | |||
Deferred |
|
|
|
|
|
| |||
- PRC income tax expenses |
| ( |
| ( |
| | |||
Total | $ | | $ | ( | $ | | |||
F-51
TAL EDUCATION GROUP
NOTES TO CONSOLIDATED FINANCIAL STATEMENTS - continued
FOR THE YEARS ENDED FEBRUARY 29, 2020, FEBRUARY 28, 2021
AND FEBRUARY 28, 2022
(In thousands of U.S. dollars, except share and share related data or otherwise noted)
17. INCOME TAXES – continued
PRC - continued
Deferred income taxes reflect the net tax effects of temporary differences between the carrying amount of assets and liabilities for financial reporting purposes and the amounts used for income tax purposes. Significant components of the Group’s deferred tax assets and liabilities were as follows:
As of | As of | |||||
February 28, | February 28, | |||||
| 2021 |
| 2022 | |||
Deferred tax assets: |
|
|
|
| ||
Advertising expense and prepaid rental |
| |
| | ||
Property and equipment |
| |
| | ||
Impairment loss on long-term investments |
| |
| | ||
Others |
| |
| | ||
Tax losses carry-forward |
| |
| | ||
Less: valuation allowance |
| ( |
| ( | ||
Deferred tax assets, net | $ | | $ | | ||
Deferred tax liabilities: |
|
|
|
| ||
Intangible assets |
| |
| | ||
Property and equipment |
| |
| | ||
Others |
| — |
| | ||
Deferred tax liabilities | $ | | $ | | ||
As of February 28, 2022, the Group had operating loss carry-forward of $
Under U.S. GAAP, a deferred tax liability should be recorded for taxable temporary differences attributable to the excess of financial reporting amounts over tax basis amounts, including those differences attributable to a more than 50% interest in a domestic subsidiary. However, recognition is not required in situations where the tax law provides a means by which the reported amount of that investment can be recovered tax-free and the enterprise expects that it will ultimately use that means. The Company has not recorded any such deferred tax liability attributable to the undistributed earnings of its financial interest in VIEs because it believes such excess earnings can be distributed in a manner that would not be subject to income tax.
F-52
TAL EDUCATION GROUP
NOTES TO CONSOLIDATED FINANCIAL STATEMENTS - continued
FOR THE YEARS ENDED FEBRUARY 29, 2020, FEBRUARY 28, 2021
AND FEBRUARY 28, 2022
(In thousands of U.S. dollars, except share and share related data or otherwise noted)
17. INCOME TAXES – continued
PRC - continued
The impact of an uncertain income tax position on the income tax return is recognized at the largest amount that is more-likely-than-not to be sustained upon audit by the relevant tax authority. An uncertain income tax position will not be recognized if it has less than a 50% likelihood of being sustained. Interest and penalties on income taxes will be classified as a component of the provisions for income taxes. The Group has concluded that there are
According to the PRC Tax Administration and Collection Law, the tax authority may require the taxpayer or the withholding agent to make delinquent tax payment within three years if the underpayment of taxes is resulted from the tax authority’s act or error. No late payment surcharge will be assessed under such circumstances. The statute of limitation will be three years if the underpayment of taxes is due to the computational errors made by the taxpayer or the withholding agent. Late payment surcharge will be assessed in such case. The statute of limitation will be extended to five years under special circumstances which are not clearly defined (but an underpayment of tax liability exceeding RMB
Reconciliation between the provision for income taxes computed by applying the PRC EIT rates of
For the year ended | For the year ended | For the year ended | ||||||||
February 29, | February 28, | February 28, | ||||||||
| 2020 |
| 2021 |
| 2022 | |||||
Loss before provision for income tax | $ | ( | $ | ( | $ | ( | ||||
PRC statutory income tax rate |
| | % |
| | % |
| | % | |
Income tax at statutory income tax rate |
| ( |
| ( |
| ( | ||||
Effect of non-deductible expenses and loss and super deduction expenses |
| ( |
| |
| | ||||
Effect of income tax exemptions and preferential tax rates |
| ( |
| ( |
| ( | ||||
Effect of income tax rate difference in other jurisdictions |
| |
| |
| | ||||
Change in valuation allowance |
| |
| |
| | ||||
Income tax expense / (benefit) | $ | | $ | ( | $ | | ||||
F-53
TAL EDUCATION GROUP
NOTES TO CONSOLIDATED FINANCIAL STATEMENTS - continued
FOR THE YEARS ENDED FEBRUARY 29, 2020, FEBRUARY 28, 2021
AND FEBRUARY 28, 2022
(In thousands of U.S. dollars, except share and share related data or otherwise noted)
17. INCOME TAXES – continued
PRC - continued
If Yidu Huida, TAL Beijing, Beijing Xintang Sichuang, Yinghe Youshi, Lebai Information and Yizhen Xuesi did not enjoy income tax exemptions and preferential tax rates for the years ended February 29, 2020, February 28, 2021 and 2022, the increase in income tax expenses and net loss per share amounts would be as follows:
For the year ended | For the year ended | For the year ended | |||||||
February 29, | February 28, | February 28, | |||||||
| 2020 |
| 2021 |
| 2022 | ||||
Increase in income tax expenses | $ | | $ | | $ | | |||
Net loss per common share-basic | $ | ( | $ | ( | $ | ( | |||
Net loss per common share-diluted | $ | ( | $ | ( | $ | ( | |||
New EIT Law includes a provision specifying that legal entities organized outside of the PRC will be considered residents for Chinese Income tax purposes if the place of effective management or control is within the PRC. The implementation rules to the New EIT Law provide that non-resident legal entities will be considered PRC residents if substantial and overall management and control over the manufacturing and business operations, personnel, accounting, properties, etc., occurs within the PRC. Despite the present uncertainties resulting from the limited PRC tax guidance on the issue, the Group does not believe that the legal entities organized outside of the PRC within the Group should be treated as residents for PRC EIT law purposes. If the PRC tax authorities subsequently determine that the Company and its subsidiaries registered outside the PRC should be deemed a resident enterprise, the Company and its subsidiaries registered outside the PRC will be subject to the PRC income tax at a rate of
If the Company were to be non-resident for PRC tax purpose, dividends paid to it out of profits earned after January 1, 2008 would be subject to a withholding tax. In the case of dividends paid by PRC subsidiaries, the withholding tax would be
The Chinese tax authorities clarified that distributions made out of earnings prior to but distributed after January 1, 2008 will not be subject to withholding tax. The aggregate undistributed earnings of the Company’s subsidiaries, VIEs and VIEs’ subsidiaries and schools located in the PRC that are available for distribution are $
F-54
TAL EDUCATION GROUP
NOTES TO CONSOLIDATED FINANCIAL STATEMENTS - continued
FOR THE YEARS ENDED FEBRUARY 29, 2020, FEBRUARY 28, 2021
AND FEBRUARY 28, 2022
(In thousands of U.S. dollars, except share and share related data or otherwise noted)
18. COMMON SHARES
The Company has
Holders of Class A common shares and Class B common shares have the same rights except for voting and conversion rights. In respect of matters requiring shareholders’ vote, each Class A common share is entitled to
During the years ended February 29, 2020, February 28, 2021 and 2022,
During the years ended February 29, 2020, February 28, 2021 and 2022,
During the years ended February 29, 2020, February 28, 2021 and 2022,
On April 28, 2020, the Company authorized the repurchase of up to $
On April 19, 2021, the Company authorized the repurchase of up to $
During the years ended February 29, 2020, February 28, 2021 and 2022,
On November 12, 2020, the Company entered into a subscription agreement with a global growth investment firm, pursuant to which the Company issued
F-55
TAL EDUCATION GROUP
NOTES TO CONSOLIDATED FINANCIAL STATEMENTS - continued
FOR THE YEARS ENDED FEBRUARY 29, 2020, FEBRUARY 28, 2021
AND FEBRUARY 28, 2022
(In thousands of U.S. dollars, except share and share related data or otherwise noted)
19. NET LOSS PER SHARE
For the year ended | For the year ended | For the year ended | |||||||
February 29, | February 28, | February 28, | |||||||
| 2020 |
| 2021 |
| 2022 | ||||
Numerator: |
|
|
|
|
|
| |||
Net loss attributable to TAL Education Group’s shareholders | $ | ( | $ | ( | $ | ( | |||
Numerator used for calculation of diluted net loss per share | $ | ( | $ | ( | $ | ( | |||
Denominator: |
|
|
|
|
|
| |||
Weighted average shares outstanding |
|
|
|
|
|
| |||
Basic |
| |
| |
| | |||
|
|
| |||||||
Denominator for diluted net loss per share (i) |
| |
| |
| | |||
Net loss per common share attributable to TAL Education Group’s shareholders-basic (ii) | $ | ( | $ | ( | $ | ( | |||
Net loss per common share attributable to TAL Education Group’s shareholders-diluted | $ | ( | $ | ( | $ | ( | |||
| (i) | For the years ended February 29, 2020, February 28, 2021 and 2022, |
| (ii) | The Company’s common shares are divided into Class A and Class B common shares. Holders of Class A and Class B common shares have the same dividend rights. Therefore, the Company does not present earnings per share for each separate class. |
F-56
TAL EDUCATION GROUP
NOTES TO CONSOLIDATED FINANCIAL STATEMENTS - continued
FOR THE YEARS ENDED FEBRUARY 29, 2020, FEBRUARY 28, 2021
AND FEBRUARY 28, 2022
(In thousands of U.S. dollars, except share and share related data or otherwise noted)
20. RELATED PARTY TRANSACTIONS
The Group had the following balances and transactions with related parties:
Balances:
As of | As of | |||||
February 28, | February 28, | |||||
| 2021 |
| 2022 | |||
Amounts due from related parties-current (i) | $ | | $ | | ||
Amounts due from related parties-non-current (i) | — | $ | | |||
Amounts due to related parties-current (ii) | $ | | $ | | ||
Transactions:
For the year ended | For the year ended | For the year ended | |||||||
February 29, | February 28, | February 28, | |||||||
| 2020 |
| 2021 |
| 2022 | ||||
Services fees | $ | | $ | | $ | | |||
Other revenue | $ | | $ | | $ | | |||
Purchase of equipment | $ | | $ | | $ | | |||
| (i) | The amounts due from related parties represent loans and prepayments to certain investees for service fees. |
In fiscal year 2021 and 2022, the Group recorded $
| (ii) | The amounts due to related parties primarily related to service fees payable to related parties. |
F-57
TAL EDUCATION GROUP
NOTES TO CONSOLIDATED FINANCIAL STATEMENTS - continued
FOR THE YEARS ENDED FEBRUARY 29, 2020, FEBRUARY 28, 2021
AND FEBRUARY 28, 2022
(In thousands of U.S. dollars, except share and share related data or otherwise noted)
21. COMMITMENTS AND CONTINGENCIES
Capital commitment
Capital commitment for construction of property and purchase of property, plant and equipment were $
Lease property management fee commitment
Future minimum payments under non-cancelable agreements for property management fees as of February 28, 2022 were as follows:
Fiscal year ending |
| ||
February 2023 | $ | | |
February 2024 |
| | |
February 2025 |
| | |
February 2026 |
| | |
February 2027 |
| | |
Thereafter |
| | |
Total | $ | |
Investment commitment
The Group was obligated to pay $
Contingencies
As of February 28, 2022, the Group remains in the process of preparing filings and applying for permits of certain learning centers. The Group cannot reasonably estimate the contingent liability of without the filling of the permit; no liabilities is recorded as of February 28, 2022.
During June and July 2018, two putative shareholder class action lawsuits were filed against the Company and certain officers of the Company in the U.S. District Court for the Southern District of New York (“the Court”). These class actions seek to recover damages caused by the Company’s violations of the federal securities laws and pursue remedies under the Securities Exchange Act of 1934 and Rule 10b-5. In September 2018, the Court consolidated the two lawsuits as one case. In November 2021, the Courted granted final approval of the class action settlement reached by the Company and the plaintiffs, and the settlement is fully covered by insurance policy.
The SEC’s Division of Enforcement has requested the Company to provide information relating to certain transactions discussed in a report issued by Muddy Waters Capital LLC in 2018, the Company’s internal review status report, as well as information regarding issues related to the “Light Class” business as Company announced in April 2020.
F-58
TAL EDUCATION GROUP
NOTES TO CONSOLIDATED FINANCIAL STATEMENTS - continued
FOR THE YEARS ENDED FEBRUARY 29, 2020, FEBRUARY 28, 2021
AND FEBRUARY 28, 2022
(In thousands of U.S. dollars, except share and share related data or otherwise noted)
21. COMMITMENTS AND CONTINGENCIES - continued
Contingencies - continued
Based on the current progress and information available, the Company does not believe it has sound basis to develop possible outcome of the SEC’s inquiries as well as the contingent losses it may incur. Therefore, no accrual for contingency loss was recognized in the consolidated statements of operations.
From time to time, the Group may be subject to other legal proceedings and claims incidental to the conduct of its business. The Group accrues the liability when the loss is probable and reasonably estimable.
22. SEGMENT INFORMATION
The Group’s chief operating decision maker (“CODM”) has been identified as the Chief Executive Officer. The CODM currently regularly reviews the consolidated financial results of the Group. Therefore, the Group has
23. MAINLAND CHINA CONTRIBUTION PLAN
Full time employees of the Group in the PRC participate in a government-mandated multi-employer defined contribution plan pursuant to which certain pension benefits, medical care, unemployment insurance, employee housing fund and other welfare benefits are provided to employees. The PRC labor regulations require the Group to accrue for these benefits based on certain percentages of the employees’ salaries. Total provisions for such employee benefits were $
24. STATUTORY RESERVES AND RESTRICTED NET ASSETS
As stipulated by the relevant PRC laws and regulations, PRC entities are required to make appropriations from net income as determined in accordance with the PRC GAAP to non-distributable statutory reserve, which includes a statutory surplus reserve and a statutory welfare reserve (the “reserve fund”), and a development fund. The PRC laws and regulations require that annual appropriations of
In private school sector, the PRC laws and regulations require that certain amount should be set aside as development fund prior to payments of dividends. In the case of for-profit private school, this amount should be no less than
The statutory reserve may be applied against prior year losses, if any, and may be used for general business expansion and production or increase in registered capital of the entities. For the years ended February 28, 2021 and 2022, the Group made apportions of $
F-59
TAL EDUCATION GROUP
NOTES TO CONSOLIDATED FINANCIAL STATEMENTS - continued
FOR THE YEARS ENDED FEBRUARY 29, 2020, FEBRUARY 28, 2021
AND FEBRUARY 28, 2022
(In thousands of U.S. dollars, except share and share related data or otherwise noted)
24. STATUTORY RESERVES AND RESTRICTED NET ASSETS - continued
As a result of these PRC laws and regulations and the requirement that distribution by PRC entities can only be paid out of distributable profits computed in accordance with PRC GAAP, the PRC entities are restricted from transferring a portion of their net assets to the Group. Amounts restricted include paid-in capital and the statutory reserve of the Company’s PRC subsidiaries, the VIEs and VIEs’ subsidiaries and schools. As of February 28, 2021 and 2022, paid-in capital balance of such entities was $
25. SHARE-BASED COMPENSATION
In June 2010, the Company adopted the 2010 Share Incentive Plan. The plan permits the grant of options to purchase the Class A common shares, share appreciation rights, restricted shares, restricted share units, dividend equivalent rights and other instruments as deemed appropriate by the administrator under the plans. In August 2013, the Company amended and restated the 2010 Share Incentive Plan (the “Amendment”). Pursuant to the Amendment, the maximum aggregate number of Class A common shares that may be issued pursuant to all awards under the share incentive plan is equal to five percent (
In June, 2020, the Company adopted the 2020 Share Incentive Plan. The 2020 Plan permits the grant of options to purchase Class A common shares, restricted shares, restricted share units and other instruments as deemed appropriate by the administrator under the plan. Pursuant to the 2020 Plan, the maximum aggregate number of shares that may be issued pursuant to all awards (including incentive share options) (the “Award Pool”) is initially five percent (
The Company’s 2010 Share Incentive Plan has ceased to be used for grants of future awards upon the effectiveness of the 2020 Plan.
Non-vested shares – service condition
During the year ended February 29, 2020, the Company granted
During the year ended February 28, 2021, the Company granted
During the year ended February 28, 2022, the Company granted
F-60
TAL EDUCATION GROUP
NOTES TO CONSOLIDATED FINANCIAL STATEMENTS - continued
FOR THE YEARS ENDED FEBRUARY 29, 2020, FEBRUARY 28, 2021
AND FEBRUARY 28, 2022
(In thousands of U.S. dollars, except share and share related data or otherwise noted)
25. SHARE-BASED COMPENSATION – continued
Non-vested shares – service condition - continued
The activities of non-vested shares granted with service condition were summarized as follows:
Service Condition | ||||
Number of | Weighted | |||
non-vested | average grant date | |||
| shares |
| fair value | |
Outstanding as of February 28, 2021 |
| |
| |
Granted |
| |
| |
Forfeited |
| |
| |
Vested |
| |
| |
Outstanding as of February 28, 2022 |
| |
| |
The Company recorded compensation expense of $
As of February 28, 2022, the unrecognized compensation expense related to the service-based non-vested share awards amounted to $
Non-vested shares – performance condition
During the year ended February 28, 2022, the Company granted
The activities of non-vested shares granted with performance condition were summarized as follows:
Performance Condition | ||||
Number of | Weighted | |||
non-vested | average grant date | |||
| shares |
| fair value | |
Outstanding as of February 28, 2021 |
| |
| |
Granted |
| |
| |
Forfeited |
| |
| |
Vested | | | ||
Outstanding as of February 28, 2022 |
| |
| |
F-61
TAL EDUCATION GROUP
NOTES TO CONSOLIDATED FINANCIAL STATEMENTS - continued
FOR THE YEARS ENDED FEBRUARY 29, 2020, FEBRUARY 28, 2021
AND FEBRUARY 28, 2022
(In thousands of U.S. dollars, except share and share related data or otherwise noted)
25. SHARE-BASED COMPENSATION – continued
Non-vested shares – performance condition - continued
The Company recorded compensation expense related to performance-based non-vested shares of
As of February 28, 2022, the unrecognized compensation expense related to the performance-based non-vested share awards amounted to $
The total fair value of performance-based non-vested share that vested during the year ended February 28, 2022 was $
Share options
Share options granted to employees and directors expire ranging from
During the year ended February 29, 2020, the Company granted
During the year ended February 28, 2021, the Company granted
During the year ended February 28, 2022, the Company granted
The fair value of each option granted was estimated on the date of grant using the Black-Scholes option-pricing model with the following assumptions used for grants during the applicable periods:
| For the year ended |
| For the year ended |
| For the year ended |
| |
February 29, 2020 | February 28, 2021 | February 28, 2022 | |||||
Risk-free interest rate(1) |
| % | % | % | |||
Expected life (years)(2) |
|
|
| ||||
Expected dividend yield(3) |
| % | % | % | |||
Volatility(4) |
| % | % | % | |||
Fair value of options at grant date per share | $ | $ | $ |
| (1) | Risk-free interest rate |
Risk-free interest rate for periods within the contractual life of the option is based upon the U.S. treasury yield curve in effect at the time of grant.
| (2) | Expected life (years) |
Assumption of the expected term were based on the vesting and contractual terms and employee demographics.
| (3) | Expected dividend yield |
The dividend yield was estimated by the Company based on its expected dividend policy over the expected term of the options.
F-62
TAL EDUCATION GROUP
NOTES TO CONSOLIDATED FINANCIAL STATEMENTS - continued
FOR THE YEARS ENDED FEBRUARY 29, 2020, FEBRUARY 28, 2021
AND FEBRUARY 28, 2022
(In thousands of U.S. dollars, except share and share related data or otherwise noted)
25. SHARE-BASED COMPENSATION – continued
Share options - continued
| (4) | Volatility |
The volatility assumption was estimated based on historical volatility of the Company’s share price applying the guidance provided by ASC 718. The Company begins to estimate the volatility assumption solely based on its historical information since October 2010.
The activities of share options for the years ended February 28, 2022 were as follows:
Weighted | Weighted | Aggregate | ||||||
average | average remaining | intrinsic | ||||||
Number | exercise price | contractual | value | |||||
Share options |
| of shares |
| (US$) |
| life (Years) |
| (US$) |
Outstanding as of February 28, 2021 |
| |
| |
|
| | |
Granted |
| |
| |
| |||
Exercised |
| |
| |
| |||
Forfeited |
| |
| |
|
|
|
|
Outstanding as of February 28, 2022 |
| |
| |
|
| | |
Vested and expected to vest as of February 28, 2022 |
| |
| |
|
| | |
Exercisable as of February 28, 2022 |
| |
| |
|
| |
The Company recorded compensation expense of $
Total intrinsic value of options exercised for the years ended February 29, 2020, February 28, 2021 and 2022 was $
As of February 28, 2022, there was $
The total compensation expense is recognized on a straight-line basis over the respective vesting periods. The Group recorded the related compensation expense of $
F-63
TAL EDUCATION GROUP
NOTES TO CONSOLIDATED FINANCIAL STATEMENTS - continued
FOR THE YEARS ENDED FEBRUARY 29, 2020, FEBRUARY 28, 2021
AND FEBRUARY 28, 2022
(In thousands of U.S. dollars, except share and share related data or otherwise noted)
25. SHARE-BASED COMPENSATION – continued
Share options - continued
Table below shows the summary of share-based compensation expense:
For the year ended | For the year ended | For the year ended | |||||||
February 29, | February 28, | February 28, | |||||||
| 2020 |
| 2021 |
| 2022 | ||||
Cost of revenues | $ | | $ | | $ | | |||
Selling and marketing expenses |
| |
| |
| | |||
General and administrative expenses |
| |
| |
| | |||
Total | $ | | $ | | $ | | |||
Stock Option Exercise Price Adjustment
In September 2021, the Company’s Board of Directors approved the adjustment of exercise prices for certain options vesting on and after July 26, 2021 on a one-for-one basis to $
The Company treated the adjustment of exercise price as a modification of the original awards and calculated incremental compensation costs for the difference between the fair value of the awards immediately before and after modification, which resulted in incremental stock-based compensation expense of $
26. SUBSEQUENT EVENT
On April 28, 2022, the Company’s board of directors authorized to extend its share repurchase program launched in April 2021 by 12 months. Pursuant to the extended share repurchase program, the Company may repurchase up to $
F-64