UNITED STATES
SECURITIES AND EXCHANGE COMMISSION
WASHINGTON, D.C. 20549
FORM
OR
For the fiscal year ended
OR
For the transition period from___to____.
OR
Date of event requiring this shell company report
Commission file number:
(Exact name of Registrant as specified in its charter)
N/A
(Translation of Registrant’s name into English)
(Jurisdiction of incorporation or organization)
(Address of principal executive offices)
Telephone: +
Email: ir@tal.com
(Name, Telephone, E-mail and/or Facsimile number and Address of Company Contact Person)
Securities registered or to be registered pursuant to Section 12(b) of the Act.
Title of each class |
| Trading Symbol(s) |
| Name of each exchange on which registered |
| NYSE: |
| ||
NYSE: |
* Effective on August 16, 2017, the ratio of ADSs to Class A common shares was changed from one ADS representing two Class A common shares to three ADSs representing one Class A common share.
** Not for trading, but only in connection with the listing on The New York Stock Exchange of American depositary shares.
Securities registered or to be registered pursuant to Section 12(g) of the Act.
None
(Title of Class)
Securities for which there is a reporting obligation pursuant to Section 15(d) of the Act.
None
(Title of Class)
Indicate the number of outstanding shares of each of the issuer’s classes of capital or common stock as of the close of the period covered by the annual report.
As of February 28, 2025,
and
Indicate by check mark if the registrant is a well-known seasoned issuer, as defined in Rule 405 of the Securities Act.
☒
If this report is an annual or transition report, indicate by check mark if the registrant is not required to file reports pursuant to Section 13 or 15(d) of the Securities Exchange Act of 1934.
☐ Yes ☒
Indicate by check mark whether the registrant (1) has filed all reports required to be filed by Section 13 or 15(d) of the Securities Exchange Act of 1934 during the preceding 12 months (or for such shorter period that the registrant was required to file such reports), and (2) has been subject to such filing requirements for the past 90 days.
☒
Indicate by check mark whether the registrant has submitted electronically, if any, every Interactive Data File required to be submitted pursuant to Rule 405 of Regulation S-T (§232.405 of this chapter) during the preceding 12 months (or for such shorter period that the registrant was required to submit such files).
☒
Indicate by check mark whether the registrant is a large accelerated filer, an accelerated filer, a non-accelerated filer, or an emerging growth company. See the definitions of “large accelerated filer,” “accelerated filer,” and “emerging growth company” in Rule 12b-2 of the Exchange Act.
☒
If an emerging growth company that prepares its financial statements in accordance with U.S. GAAP, indicate by check mark if the registrant has elected not to use the extended transition period for complying with any new or revised financial accounting standards† provided pursuant to Section 13(a) of the Exchange Act. ☐
Indicate by check mark whether the registrant has filed a report on and attestation to its management’s assessment of the effectiveness of its internal control over financial reporting under Section 404 (b) of the Sarbanes - Oxley Act (15 U.S.C. 7262 (b)) by the registered public accounting firm that prepared or issued its audit report.
If securities are registered pursuant to Section 12(b) of the Act, indicate by check mark whether the financial statements of the registrant included in the filing reflect the correction of an error to previously issued financial statements.
Indicate by check mark whether any of those error corrections are restatements that required a recovery analysis of incentive-based compensation received by any of the registrant’s executive officers during the relevant recovery period pursuant to §240.10D-1(b). ☐
Indicate by check mark which basis of accounting the registrant has used to prepare the financial statements included in this filing:
☒ | ☐ International Financial Reporting Standards as issued by the International Accounting Standards Board | ☐ Other |
If “Other” has been checked in response to the previous question, indicate by check mark which financial statement item the registrant has elected to follow.
☐ Item 17 ☐ Item 18
If this is an annual report, indicate by check mark whether the registrant is a shell company (as defined in Rule 12b-2 of the Exchange Act).
(APPLICABLE ONLY TO ISSUERS INVOLVED IN BANKRUPTCY PROCEEDINGS DURING THE PAST FIVE YEARS)
Indicate by check mark whether the registrant has filed all documents and reports required to be filed by Sections 12, 13 or 15(d) of the Securities Exchange Act of 1934 subsequent to the distribution of securities under a plan confirmed by a court.
☐ Yes ☐ No
† The term “new or revised financial accounting standard” refers to any update issued by the Financial Accounting Standards Board to its Accounting Standards Codification after April 5, 2012.
TABLE OF CONTENTS
Page | ||
1 | ||
2 | ||
3 | ||
3 | ||
3 | ||
3 | ||
66 | ||
101 | ||
101 | ||
118 | ||
128 | ||
129 | ||
130 | ||
130 | ||
141 | ||
142 | ||
143 | ||
143 | ||
Material Modifications to the Rights of Security Holders and Use of Proceeds | 143 | |
143 | ||
146 | ||
146 | ||
146 | ||
146 | ||
146 | ||
Purchases of Equity Securities by the Issuer and Affiliated Purchasers | 147 | |
147 | ||
147 | ||
147 | ||
Disclosure Regarding Foreign Jurisdictions that Prevent Inspections | 147 | |
147 | ||
148 | ||
150 | ||
150 | ||
150 | ||
150 | ||
INTRODUCTION
In this annual report, except where the context otherwise requires, unless otherwise indicated and for purposes of this annual report only:
| ● | “ADSs” refers to our American depositary shares, each three of which represent one Class A common share; |
| ● | “AI” refers to artificial intelligence; |
| ● | “China” or “PRC” refers to the People’s Republic of China, and only in the context of describing PRC laws, regulations and other legal or tax matters in this annual report, excludes Taiwan, Hong Kong and Macau; |
| ● | “Hong Kong” refers to the Hong Kong Special Administrative Region of the PRC; |
| ● | “K-12” refers to the year before the first grade through the last year of high school; |
| ● | “K-9 Academic AST Services” refers to after-school tutoring services on academic subjects offered to students from kindergarten through grade nine; |
| ● | “RMB” or “Renminbi” refers to the lawful currency of China; |
| ● | “shares” or “common shares” refers to our Class A and Class B common shares, par value $0.001 per share; |
| ● | “$,” “US$” or “U.S. dollars” refers to the lawful currency of the United States; |
| ● | “U.S. GAAP” refers to generally accepted accounting principles in the United States; |
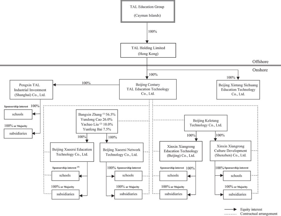
| ● | “VIEs” refers to variable interest entities including, among others, Beijing Xueersi Network Technology Co., Ltd., or Xueersi Network, Beijing Xueersi Education Technology Co., Ltd., or Xueersi Education, Xinxin Xiangrong Education Technology (Beijing) Co., Ltd. (previously known as Beijing Dididaojia Education Technology Co., Ltd.), or Xinxin Beijing, and Xinxin Xiangrong Culture Development (Shenzhen) Co., Ltd., or Xinxin Shenzhen, all of which are domestic companies incorporated in the PRC in which we do not have equity interests but whose financial results have been consolidated into our consolidated financial statements in accordance with U.S. GAAP. See “Item 4. Information on the Company—C. Organizational Structure” for an illustrative diagram of our corporate structure; |
| ● | “VIE Subsidiaries” refers to the VIEs’ direct and indirect subsidiaries and schools; |
| ● | “VIE Contractual Arrangements” refer to the series of contractual agreements, including exclusive business service agreements, call option agreements, equity pledge agreements, letter of undertaking or entrustment agreements, and power of attorney agreements entered into by and among our subsidiaries incorporated in the PRC, or PRC subsidiaries, the VIEs and their respective equity holders, and VIE Subsidiaries; and |
| ● | “we,” “us,” “our company” and “our” refer to TAL Education Group, which is not a PRC operating company but a Cayman Islands holding company, and its subsidiaries, and, in the context of describing our operations and consolidated financial information, the VIEs and VIE Subsidiaries. We primarily conduct our operations in China through (i) our PRC subsidiaries and (ii) the VIEs with which we have maintained contractual arrangements, and VIE Subsidiaries. This structure entails unique risks to investors. See “Item 3. Key Information—D. Risk Factors—Risks Related to our Corporate Structure” for more details. |
Our financial statements are expressed in U.S. dollars, which is our reporting currency. Certain of our financial data in this annual report on Form 20-F are translated into U.S. dollars solely for the reader’s convenience. Unless otherwise noted, all convenient translations from Renminbi to U.S. dollars in this annual report on Form 20-F were made at a rate of RMB7.2828 to $1.00, the exchange rate set forth in the H.10 statistical release of the Federal Reserve Board on February 28, 2025. We make no representation that any RMB or U.S. dollar amounts could have been, or could be, converted into U.S. dollars or Renminbi, as the case may be, at any particular rate, at the rate stated above, or at all.
1
FORWARD-LOOKING STATEMENTS
This annual report contains forward-looking statements that reflect our current expectations and views of future events. These forward looking statements are made under the “safe-harbor” provisions of the U.S. Private Securities Litigation Reform Act of 1995. These statements involve known and unknown risks, uncertainties and other factors that may cause our actual results, performance or achievements to be materially different from those expressed or implied by these forward-looking statements.
You can identify some of these forward-looking statements by words or phrases such as “may,” “will,” “expect,” “anticipate,” “aim,” “estimate,” “intend,” “plan,” “believe,” “is/are likely to” or other similar expressions. These forward-looking statements include statements relating to:
| ● | PRC laws, regulations and policies relating to the learning solutions industry; |
| ● | our anticipated growth strategies; |
| ● | competition in the markets where we offer learning products and services; |
| ● | our future business development, results of operations and financial condition; |
| ● | expected changes in our revenues and certain cost and expense items; |
| ● | our ability to increase learner enrollments and expand solution and product offerings; and |
| ● | risks associated with the expansion of our geographic reach and our offering of new learning products and services. |
We have based these forward-looking statements largely on our current expectations and projections about future events and financial trends that we believe may affect our financial condition, results of operations, business strategy and financial needs. Although we believe that our expectations expressed in these forward-looking statements are reasonable, our expectations may later be found to be incorrect. You should read this annual report and the documents that we refer to in this annual report completely and with the understanding that our actual future results may be materially different from and/or worse than what we expect. We qualify all of our forward-looking statements with these cautionary statements. Other sections of this annual report include additional factors which could adversely impact our business and financial performance. Moreover, we operate in an evolving environment. New risk factors emerge from time to time and it is not possible for our management to predict all risk factors, nor can we assess the impact of all factors on our business or the extent to which any factor, or combination of factors, may cause actual results to differ materially from those contained in any forward-looking statements.
The forward-looking statements made in this annual report relate only to events or information as of the date on which the statements are made in this annual report. Except as required by law, we undertake no obligation to update or revise publicly any forward-looking statements, whether as a result of new information, future events or otherwise, after the date on which the statements are made or to reflect the occurrence of unanticipated events.
2
PART I
Item 1. Identity of Directors, Senior Management and Advisers
Not applicable.
Item 2. Offer Statistics and Expected Timetable
Not applicable.
Item 3. Key Information
Our Holding Company Structure and VIE Contractual Arrangements
TAL Education Group is not a PRC operating company but a Cayman Islands holding company. We primarily conduct our operations in China through (i) our PRC subsidiaries, and (ii) the VIEs with which we have maintained contractual arrangements, and VIE Subsidiaries. The PRC laws and regulations impose foreign investment restrictions and license requirements on certain learning business and value-added telecommunication services. Therefore, we operate a substantial majority of such business in China through the VIEs and VIE Subsidiaries and rely on contractual arrangements among our PRC subsidiaries, the VIEs and their nominee equity holders, and VIE Subsidiaries, or VIE Contractual Arrangements, to control the business operations of the VIEs and VIE Subsidiaries. Accordingly, we are considered the primary beneficiary of these entities, whose financial results are consolidated in TAL Education Group’s consolidated financial statements under the U.S. GAAP for accounting purposes. Net revenues contributed by the VIEs and VIE Subsidiaries accounted for 84.9%, 82.6% and 81.5% of our net revenues in the fiscal years ended February 28, 2023, February 29, 2024 and February 28, 2025, respectively. As used in this annual report, “we,” “us,” “our company,” and “our” refers to TAL Education Group, a Cayman Islands company, its subsidiaries, and, in the context of describing our operations and consolidated financial information, the VIEs and VIE Subsidiaries. As of the date of this annual report, all of the VIEs and VIE Subsidiaries are domestic companies incorporated in the PRC in which we do not have any equity ownership but whose financial results have been consolidated into our consolidated financial statements based solely on the VIE Contractual Arrangements in accordance with U.S. GAAP. Investors of our ADSs are not purchasing the equity interest in the VIEs or VIE Subsidiaries in China, but instead are purchasing equity interest in a holding company incorporated in the Cayman Islands, and may never hold equity interests in the VIEs or VIE Subsidiaries.
The VIE Contractual Arrangements include:
(i) exclusive business service agreements, pursuant to which Beijing Century TAL Education Technology Co., Ltd., or TAL Beijing, or its designated affiliates have the exclusive right to provide the VIEs comprehensive intellectual property licensing and various technical and business support services and relevant VIEs agreed to pay service fees annually or regularly to TAL Beijing or its designated affiliates and adjust the service fee rates from time to time at TAL Beijing’s discretion, and TAL Beijing or its designated affiliates is entitled to charge the VIEs and VIE Subsidiaries service fees regularly;
(ii) call option agreements, pursuant to which the respective equity holders of the VIEs unconditionally and irrevocably granted TAL Beijing or its designated party an exclusive option to purchase from the equity holders part or all of the equity interests or the assets in the respective VIEs for the minimum amount of consideration permitted by the applicable PRC laws and regulations under the circumstances where TAL Beijing or its designated party is permitted under PRC laws and regulations to own all or part of the equity interests or the assets of the respective VIEs or where we otherwise deem it necessary or appropriate to exercise the option, and TAL Beijing has sole discretion to decide when to exercise the option, and whether to exercise the option in part or in full;
(iii) equity pledge agreements, as supplemented, pursuant to which the respective equity holders of the VIEs unconditionally and irrevocably pledged all of their equity interests in the respective VIEs to TAL Beijing to guarantee performance of the obligations of the respective VIEs and VIE Subsidiaries under the technology support and service agreements with TAL Beijing;
3
(iv) letter of undertaking or entrustment agreements, pursuant to which all equity holders of the VIEs covenanted with and undertook to TAL Beijing that, if, as the respective equity holders of the VIEs, such equity holders receive any dividends, interests, other distributions or remnant assets upon liquidation from the respective VIEs, such equity holders shall, to the extent permitted by applicable laws, regulations and legal procedures, remit all such income after payment of any applicable tax and other expenses required by laws and regulations to TAL Beijing without any compensation therefore; and
(v) power of attorney agreements, pursuant to which each of the equity holders of the VIEs has executed an irrevocable power of attorney appointed TAL Beijing, or any person designated by TAL Beijing as their attorney-in-fact to vote on their behalf on matters of the respective VIEs requiring shareholder approval, and TAL Beijing has the ability to exercise effective control over each of the VIEs respectively through shareholder votes and, through such votes, to also control the composition of the board of directors.
In addition, the spouse of each individual equity holder (as applicable) of the VIEs has entered into a spousal consent letter to acknowledge that she is aware of, and consents to, the execution by her spouse of the call option agreement described above. Each such spouse further agrees that she will not take any actions or raise any claims to interfere with performance by her spouse of the obligations under the above mentioned agreements.
Terms contained in each set of the VIE Contractual Arrangements are substantially similar. As a result of the VIE Contractual Arrangements, we have effective control over and are considered the primary beneficiary of the VIEs for accounting purposes, and we have consolidated the financial results of the VIEs and VIE Subsidiaries in our consolidated financial statements.
The following diagram sets out details of our significant subsidiaries, VIEs and VIE Subsidiaries as of February 28, 2025.

| (1) | Mr. Bangxin Zhang is our chairman and chief executive officer who owned 27.3% of the common shares and 73.0% of the voting power of TAL Education Group as of April 30, 2025. |
4
| (2) | Mr. Yachao Liu is our director and chief operating officer who owned 4.2% of the common shares and 5.4% of the voting power of TAL Education Group as of April 30, 2025. |
| (3) | Among these schools, certain schools’ majority ownership are directly or indirectly held by Xueersi Education, and the remaining minority ownership are directly or indirectly held by Xueersi Network. For the other schools, Xueersi Education holds 100% ownership. |
However, the VIE Contractual Arrangements may not be as effective as direct ownership in providing us with control over the VIEs. If we had direct ownership of the VIEs, we would be able to exercise our rights as an equity holder to effect changes in the board of directors of these entities, which in turn could effect changes, subject to any applicable fiduciary obligations, at the management level. However, under the VIE Contractual Arrangements, we rely on the performance by the VIEs and their respective equity holders of their obligations under the contracts to exercise control over and receive economic benefits from the VIEs. In addition, we cannot assure you that when conflicts of interest arise, any or all of the individual equity holders will act in the best interests of our company or such conflicts will be resolved in our favor. In addition, these individual equity holders may breach, or cause the VIEs to breach, or refuse to renew, the existing VIE Contractual Arrangements. If we cannot resolve any conflict of interest or dispute between us and these individual equity holders, we would have to rely on legal proceedings, which could result in disruption of our business and subject us to substantial uncertainty as to the outcome of any such legal proceedings. As such, we may incur substantial costs to enforce the terms of the VIE Contractual Arrangements. In addition, the VIE Contractual Arrangements have not been tested in a court of law as of the date of this annual report. See “Item 3. Key Information—D. Risk Factors—Risks Related to Our Corporate Structure—We rely on the VIE Contractual Arrangements for our operations in China, which may not be as effective in providing operational control as direct ownership” and “—The legal owners of the VIEs may have potential conflicts of interest with us, which may materially and adversely affect our business and financial condition” for further details.
Our corporate structure is subject to unique risks associated with the VIE Contractual Arrangements. If the PRC government deems that the VIE Contractual Arrangements do not comply with PRC regulatory restrictions on foreign investment in the relevant industries, or if these regulations or the interpretation of existing regulations change or are interpreted differently in the future, we could be subject to severe penalties or be forced to relinquish our interests in those operations. The PRC regulatory authorities could disallow the VIE structure, which would likely result in a material adverse change in our operations, and our ADSs may decline significantly in value or become worthless. Our holding company, our PRC subsidiaries, the VIEs and VIE Subsidiaries, and investors of our company face uncertainty about potential future actions by the PRC government that could affect the enforceability of the VIE Contractual Arrangements and, consequently, significantly affect the financial performance of the VIEs, VIE Subsidiaries and our company as a whole. For a detailed description of the risks associated with our corporate structure, please refer to risks disclosed under “Item 3. Key Information—D. Risk Factors—Risks Related to Our Corporate Structure.”
There are also substantial uncertainties regarding the interpretation and application of current and future PRC laws, regulations and rules regarding the status of the rights of our Cayman Islands holding company with respect to the VIE Contractual Arrangements. It is uncertain whether any new PRC laws or regulations related to variable interest entity structures will be adopted or, if adopted, what they would provide. If we or any of the VIEs is found to be in violation of any existing or future PRC laws or regulations, or fail to obtain or maintain any of the required licenses, permits or approvals, the relevant PRC regulatory authorities would have broad discretion to take action in dealing with such violations or failures. See “Item 3. Key Information—D. Risk Factors—Risks Related to Our Corporate Structure—If the PRC government determines that the agreements that establish the structure for operating our business in China are not in compliance with applicable PRC laws and regulations, we could be subject to severe penalties.”
5
We primarily conduct our operations in China through (i) our PRC subsidiaries and (ii) the VIEs with which we have maintained contractual arrangements, and VIE Subsidiaries. Our revenues are primarily generated from China. Though the PRC’s Foreign Investment Law does not explicitly classify contractual arrangements as a form of foreign investment, the definition of “foreign investment” thereunder is relatively wide and contains a catch-all provision which includes investments made by foreign investors through means stipulated in laws or administrative regulations or other methods prescribed by the State Council of the PRC government. Therefore, there is no assurance that foreign investments via contractual arrangements would not be interpreted as a type of indirect foreign investment activities in the future. If any of the VIEs were deemed as a foreign-invested enterprise under any such future laws, administrative regulations or provisions and any of our business would be included in any negative list or other form of restrictions on foreign investment, we may need to take further actions to comply with such future laws, administrative regulations or provisions. Such actions may have a material and adverse impact on our business, financial condition, result of operations and prospects. In addition, if the PRC regulatory authorities were to find our legal structure and the VIE Contractual Arrangements to be in violation of any PRC laws, administrative regulations or provisions, we are uncertain what impact of actions by above PRC regulatory authorities would have on us and our ability to consolidate the VIEs and VIE Subsidiaries in the consolidated financial statements. For more details, see “Item 3. Key Information—D. Risk Factors—Risks Related to Doing Business in China—Uncertainties exist with respect to the interpretation and implementation of the Foreign Investment Law and how it may impact our business, financial condition and results of operations.”
We face various risks and uncertainties related to doing business in China. Our business operations are primarily conducted in China, and we are subject to complex and evolving PRC laws and regulations. For example, we face risks associated with regulatory approvals on offshore offerings, anti-monopoly regulatory actions, regulations on the use of variable interest entities, and oversight on cybersecurity and data privacy. These risks could result in a material adverse change in our operations and the value of our ADSs, significantly limit or completely hinder our ability to continue to offer securities to investors, or cause the value of such securities to significantly decline. For a detailed description of risks related to doing business in China, “Item 3. Key Information—D. Risk Factors—Risks Related to Doing Business in China.”
The PRC government’s significant authority in regulating our operations and its oversight and control over offerings conducted overseas by, and foreign investment in, China-based issuers could significantly limit or completely hinder our ability to offer or continue to offer securities to investors. Implementation of industry-wide regulations in this nature may cause the value of such securities to significantly decline. For more details, see “Item 3. Key Information—D. Risk Factors—Risks Related to Doing Business in China—The PRC government’s oversight and discretion over our business operations could result in a material adverse change in our operations and the value of our ADSs.”
Risks and uncertainties arising from the legal system in China, including risks and uncertainties regarding the enforcement of laws and quickly evolving rules and regulations in China, could result in a material adverse change in our operations and the value of our ADSs. For more details, see “Item 3. Key Information—D. Risk Factors—Risks Related to Doing Business in China—Uncertainties with respect to the PRC legal system could have a material adverse effect on us.”
The Holding Foreign Companies Accountable Act
Pursuant to the Holding Foreign Companies Accountable Act, or the HFCAA, if the Securities and Exchange Commission, or the SEC, determines that we have filed audit reports issued by a registered public accounting firm that has not been subject to inspections by the Public Company Accounting Oversight Board, or the PCAOB, for two consecutive years, the SEC will prohibit our shares or ADSs from being traded on a national securities exchange or in the over-the-counter trading market in the United States. On December 16, 2021, the PCAOB issued a report to notify the SEC, of its determination that the PCAOB was unable to inspect or investigate completely registered public accounting firms headquartered in the mainland of China and Hong Kong, including our auditor. In July 2022, the SEC conclusively listed us as a “covered issuer,” or SEC-Identified Issuer, under the HFCAA following the filing of our annual report on Form 20-F for the fiscal year ended February 28, 2022. On December 15, 2022, the PCAOB issued a report that vacated its December 16, 2021 determination and removed the mainland of China and Hong Kong from the list of jurisdictions where it is unable to inspect or investigate completely registered public accounting firms. For this reason, we were not identified as an SEC-Identified Issuer under the HFCAA after we filed our annual reports on Form 20-F for the fiscal years ended February 28, 2023 and February 29, 2024. As of the date of this annual report, the PCAOB has not issued any new determination that it is unable to inspect or investigate completely registered public accounting firms headquartered in the mainland of China and Hong Kong,and we do not expect to be identified so after we file this annual report on Form 20-F.
6
Each year, the PCAOB will determine whether it can inspect and investigate completely audit firms in the mainland of China and Hong Kong, among other jurisdictions. If the PCAOB determines in the future that it no longer has full access to inspect and investigate completely accounting firms in the mainland of China and Hong Kong and we continue to use an accounting firm headquartered in one of these jurisdictions to issue an audit report on our financial statements filed with the SEC, we would be identified as an SEC-Identified Issuer following the filing of the annual report on Form 20-F for the relevant fiscal year. There can be no assurance that we would not be identified as an SEC-Identified Issuer for any future fiscal year, and if we were so identified for two consecutive years, we would become subject to the prohibition on trading under the HFCAA. See “Item 3. Key Information—D. Risk Factors—Risks Related to Doing Business in China—The PCAOB had historically been unable to inspect our auditor in relation to their audit work performed for our financial statements and the inability of the PCAOB to conduct inspections of our auditor in the past has deprived our investors of the benefits of such inspections.” and “—Our ADSs may be prohibited from trading in the United States under the HFCAA in the future if the PCAOB is unable to inspect or investigate completely auditors located in the mainland of China. The delisting of the ADSs, or the threat of their being delisted, may materially and adversely affect the value of your investment.”
Permissions Required from the PRC Government Authorities for Our Operations
We primarily conduct our business through our subsidiaries and the VIEs and VIE Subsidiaries in China. Our operations in China are governed by the PRC laws and regulations. As of the date of this annual report, other than disclosed in “Item 3. Key Information—D. Risk Factors—Risks Related to Our Business and Industry—We are required to obtain various operating licenses and permits and to make registrations and filings for our current business in China; failure to comply with these requirements may materially and adversely affect our business and results of operations”, “—Risks Related to Doing Business in China—If we fail to obtain and maintain licenses, permits or approvals or to complete registrations and filings required under the evolving regulatory regime for online learning in China, our business, financial condition and results of operations may be materially and adversely affected,” “—Risks Related to Doing Business in China—Failure to comply with various evolving laws and regulations regarding cybersecurity and data privacy could subject us to penalties, damage our reputation and brand, and harm our business and results of operations,” and “—Risks Related to Doing Business in China—Our introduction and use of AI may not be successful and may present business, compliance, and reputational challenges which could lead to operational or reputational damage, competitive harm, legal and regulatory risk, and additional costs, any of which could materially and adversely affect our business, financial condition, and results of operations,” based on the advice of our PRC counsel, we believe our PRC subsidiaries and the VIEs and VIE Subsidiaries have obtained the requisite licenses and permits from the PRC government authorities that are necessary for their material business operations in China, including, among others, the private school operating permit, license for internet information services, or ICP license, the License for the Production and Operation of Radio and Television Program, the Permit for Operating Publications Business and the security assessment and algorithm filing related to generative AI services.
Given the uncertainties of interpretation and implementation of relevant laws and regulations and the enforcement practice by relevant government authorities, we may be required to obtain additional licenses, permits, filings, or approvals for our business operations.
7
Furthermore, in connection with our issuance of securities to foreign investors in the past, under current PRC laws, regulations, and rules, as of the date of this annual report, we, our PRC subsidiaries, and the VIEs and VIE Subsidiaries (i) have not been required to obtain permissions from or complete filings with the China Securities Regulatory Commission, or the CSRC, (ii) have not been required to go through cybersecurity review by the Cyberspace Administration of China, or the CAC, and (iii) have not received or have not been denied such requisite permissions by the CSRC or the CAC. Our PRC counsel has consulted the relevant government authorities, which acknowledged that, under the currently effective PRC laws and regulations, a company already listed in a foreign stock exchange before promulgation of the latest Cybersecurity Review Measures is not required to go through a cybersecurity review by the CAC to conduct a securities offering or maintain its listing status on the foreign stock exchange on which its securities have been listed. Therefore, we believe that under the currently effective PRC laws and regulations, we are not required to go through a cybersecurity review by the CAC for conducting a securities offering or maintain our listing status on the New York Stock Exchange, or NYSE. In addition, on February 17, 2023, the CSRC released the Trial Administrative Measures of Overseas Securities Offering and Listing by Domestic Companies, or the Overseas Listing Trial Measures, and five supporting guidelines, effective in March 2023, with two more supporting guidelines published thereafter and went effective successively in May 2023 and May 2024. Pursuant to the Overseas Listing Trial Measures, domestic companies that seek to offer or list securities overseas, both directly and indirectly, should fulfill the filing procedure and report relevant information to the CSRC. Pursuant to the press conference held by CSRC for the release of the Overseas Listing Trial Measures and the Notice on Administration for the Filing of Overseas Offering and Listing by Domestic Companies, domestic companies that have been listed on a foreign stock exchange prior to the effective date of the Overseas Listing Trial Measures are not required to complete filing with the CSRC to maintain their listing status on the foreign stock exchange, but are required to file with the CSRC within three working days after such domestic companies complete a securities offering on the foreign stock exchange on which their securities have been listed. Since the Overseas Listing Trial Measures were recently promulgated, there are substantial uncertainties as to its interpretation, application and enforcement. If the filing procedure with the CSRC under the Overseas Listing Trial Measures is required for any future offerings, listing or any other capital raising activities by us, it is uncertain whether we could complete the filing procedure in a timely manner, or at all. For more detailed information, see “Item 3. Key Information—D. Risk Factors—Risks Related to Doing Business in China—The approval of or filing with the CSRC or other PRC government authorities may be required in connection with our offshore offerings under PRC laws, and, if required, we cannot predict whether or for how long we will be able to obtain such approvals or complete such filings.”
The PRC government has recently indicated an intent to exert more oversight over offerings that are conducted overseas and/or foreign investment in China-based issuers like us and published a series of new rules and regulations in this regard. Since these laws, regulations and rules are recently issued, there are substantial uncertainties as to the interpretation, application and enforcement of such laws, regulations and rules. If we had inadvertently concluded that such approvals were not required, or if applicable laws, regulations or interpretations change in a way that requires us to obtain such approvals in the future, we may be unable to obtain such necessary approvals in a timely manner, or at all, and such approvals may be rescinded even if obtained. Any such circumstance could subject us to penalties, including fines, suspension of business and revocation of required licenses, significantly limit or completely hinder our ability to continue to offer securities to investors and cause the value of such securities to significantly decline or be worthless. For more detailed information, see “Item 3. Key Information—D. Risk Factors—Risks Related to Doing Business in China—The PRC government’s oversight and discretion over our business operations could result in a material adverse change in our operations and the value of our ADSs.”
Cash and Asset Flows Through Our Organization
TAL Education Group is a Cayman Islands holding company with no operations of its own. We primarily conduct our operations in China through our PRC subsidiaries and the VIEs and VIE Subsidiaries. As a result, although other means are available for us to obtain financing at the holding company level, TAL Education Group’s ability to pay dividends to the shareholders and to service any debt it may incur depends upon dividends paid by our PRC subsidiaries and license and service fees paid by the VIEs and VIE Subsidiaries. If any of our subsidiaries incurs debt on its own behalf in the future, the instruments governing such debt may restrict its ability to pay dividends to TAL Education Group. In addition, to the extent cash or assets in our business is in the mainland of China or Hong Kong or a mainland of China or Hong Kong entity, such cash or assets may not be available to fund operations or for other use outside of China due to interventions in, or the imposition of restrictions and limitations on, the ability of our holding company, our PRC subsidiaries, or the VIEs or VIE Subsidiaries by the PRC government to transfer cash or assets. Cash may be transferred within our organization in the following manners:
8
(i) Under PRC laws, TAL Education Group may directly provide funding to our PRC subsidiaries through capital contributions, loans and cross-border RMB fund pool established under applicable PRC laws and regulations, and to the VIEs and VIE Subsidiaries through loans and cross-border RMB fund pool established under applicable PRC laws and regulations, subject to satisfaction of applicable government registration and approval requirements. With respect to the cross-border RMB fund pool, TAL Education Group, Pengxin TAL Industrial Investment (Shanghai) Co., Ltd. (a wholly-owned subsidiary of TAL Education Group), five of our wholly-owned subsidiaries and one VIE as a Multinational Enterprise Group, started a Round-way Cross-border RMB Fund Pool Business and opened a special deposit account, where the Multinational Enterprise Group can optimize and balance cross-border RMB funds among its domestic and foreign members.
For the years ended February 28, 2023, February 29, 2024 and February 28, 2025, TAL Education Group, through its intermediate holding companies, provided capital contributions of nil, nil and $1.4 million to its subsidiaries in China, respectively. There was no cash provided from TAL Education Group to other members in the Multinational Enterprise Group for the years ended February 28, 2023, February 29, 2024 and February 28, 2025. For the years ended February 28, 2023, February 29, 2024 and February 28, 2025, other members in the Multinational Enterprise Group repaid nil, nil and $255.4 million to TAL Education Group.
(ii) Our subsidiaries, including our PRC subsidiaries, could declare dividends or other distributions to their shareholders and eventually to TAL Education Group. As of the date of this annual report, no dividends or distributions have been made to TAL Education Group by our PRC subsidiaries or other subsidiaries. Our PRC subsidiaries are permitted to pay dividends to their shareholders and eventually to TAL Education Group only out of their retained earnings, if any, as determined in accordance with PRC accounting standards and regulations. Such payment of dividends by entities registered in China is subject to limitations, which could result in limitations on the availability of cash to fund dividends or make distributions to shareholders of our securities. The amount of dividends paid by our PRC subsidiaries to us primarily depends on the service fees paid to our PRC subsidiaries from the VIEs and VIE Subsidiaries, and, to a lesser degree, our PRC subsidiaries’ retained earnings. For any amounts owed by the VIEs and VIE Subsidiaries to our PRC subsidiaries under the VIE Contractual Arrangements, unless otherwise required by the PRC tax authorities, we are able to have such amounts settled without limitations under the currently effective PRC laws and regulations, provided that the VIEs and VIE Subsidiaries have sufficient funds to do so and that the VIEs and VIE Subsidiaries, if they are in the form of non-enterprise institution, follow the principles of openness, fairness and impartiality, set prices reasonably and establish appropriate decision-making processes, and do not damage the interests of the state, the non-enterprise institution, teachers or students when conducting such transactions. In the fiscal years ended February 28, 2023, February 29, 2024 and February 28, 2025, our relevant PRC subsidiaries collectively charged $96.2 million, $201.1 million and $345.8 million in service fees, respectively, to the VIEs and VIE Subsidiaries. The VIEs and VIE Subsidiaries collectively paid $316.1 million, $196.4 million and $170.1 million in service fees to relevant PRC subsidiaries in the fiscal years ended February 28, 2023, February 29, 2024 and February 28, 2025, respectively. As of February 28, 2023, February 29, 2024 and February 28, 2025, the balance of the amount payable for the service fees was $532.3 million, $537.0 million and $712.7 million, respectively. The VIEs and VIE Subsidiaries provided net funds to relevant PRC subsidiaries of $108.5 million in the fiscal year ended February 28, 2023, collected net proceeds from relevant PRC subsidiaries of $31.1 million in the fiscal year ended February 29, 2024 and provided net funds to relevant PRC subsidiaries of $375.7 million in the fiscal year ended February 28, 2025.
For the details of the financial position, cash flows and results of operation of the VIEs and VIE Subsidiaries, please refer to the “Item 3. Key information—Financial Information Related to the VIEs and VIE Subsidiaries.”
Our PRC subsidiaries and the VIEs and VIE Subsidiaries are required to make appropriations to certain statutory reserve funds or may make appropriations to certain discretionary funds, which are not distributable as cash dividends except in the event of a solvent liquidation of the companies. For more details, see “Item 5. Operating and Financial Review and Prospects—B. Liquidity and Capital Resources—Holding Company Structure” and “Item 3. Key Information—D. Risk Factors—Risks Related to Doing Business in China—We may rely on dividends paid by our subsidiaries for our cash needs, and any limitation on the ability of our subsidiaries to make payments to us could limit our ability to pay dividends to holders of our ADSs and common shares.”
No dividends or distributions have been made to the holding company by WFOEs, the VIEs or other subsidiaries. See “Item 8. Financial Information—A. Consolidated Statements and Other Financial Information—Dividend Policy.” For PRC and United States federal income tax considerations of an investment in our ADSs, see “Item 10. Additional Information—E. Taxation.”
9
We currently do not have cash management policies in place that dictate how funds are transferred between TAL Education Group, our subsidiaries, the VIEs, VIE Subsidiaries and the investors. Rather, the funds can be transferred in accordance with applicable PRC laws and regulations. For purposes of illustration, the following discussion reflects the hypothetical taxes that might be required to be paid within China, assuming that: (i) we have taxable earnings, and (ii) we determine to pay a dividend in the future:
| Tax calculation (1) |
| |
Hypothetical pre-tax earnings(2) |
| 100 | % |
Tax on earnings at statutory rate of 25%(3) |
| (25) | % |
Net earnings available for distribution |
| 75 | % |
Withholding tax at standard rate of 10%(4) |
| (7.5) | % |
Net distribution to Parent/Shareholders |
| 67.5 | % |
Notes:
| (1) | For purposes of this example, the tax calculation has been simplified. The hypothetical book pre-tax earnings amount, not considering timing differences, is assumed to equal taxable income in China. |
| (2) | Under the terms of the VIE Contractual Arrangements, our PRC subsidiaries may charge the VIEs and VIE Subsidiaries for services provided to such entities. These service fees shall be recognized as costs and expenses of the VIEs and VIE Subsidiaries, with corresponding amounts as service income by our PRC subsidiaries and eliminated in consolidation. For income tax purposes, our PRC subsidiaries and the VIEs and VIE Subsidiaries file income tax returns on a separate company basis. The service fees paid are recognized as tax deductions by the VIEs and VIE Subsidiaries and as income by our PRC subsidiaries and are tax neutral. |
| (3) | Certain of our PRC subsidiaries and the VIEs and VIE Subsidiaries qualify for a preferential income tax rate which is lower than the statutory rate of 25%. However, such rate is subject to qualification, is temporary in nature, and may not be available in a future period when distributions are paid. For purposes of this hypothetical example, the table above reflects a maximum tax scenario under which the full statutory rate would be effective. |
| (4) | The PRC Enterprise Income Tax Law imposes a withholding income tax of 10% on dividends distributed by a foreign invested enterprise, or FIE, to its immediate holding company outside of China. A lower withholding income tax rate of 5% is applied if the FIE’s immediate holding company is registered in Hong Kong or other jurisdictions that have a tax treaty arrangement with China, subject to a qualification review at the time of the distribution. For purposes of this hypothetical example, the table above assumes a maximum tax scenario under which the full withholding tax would be applied. |
The table above has been prepared under the assumption that all profits of the VIEs and VIE Subsidiaries will be distributed as fees to TAL Beijing under tax-neutral contractual arrangements. If, in the future, the accumulated earnings of the VIEs and VIE Subsidiaries exceed the service fees paid to TAL Beijing (or if the current and contemplated fee structure between the intercompany entities is determined to be non-substantive and disallowed by PRC tax authorities), the VIEs and VIE Subsidiaries could make a non-deductible transfer to our PRC subsidiaries for the amounts of the stranded cash in the VIEs and VIE Subsidiaries. This would result in such transfer being non-deductible expenses for the VIEs and VIE Subsidiaries but still taxable income for our PRC subsidiaries. Such a transfer and the related tax burdens would reduce our after-tax income. Our management believes that there is only a remote possibility that this scenario would happen.
10
Financial Information Related to the VIEs and VIE Subsidiaries
The following table presents the condensed consolidating schedule of financial position for the VIEs and VIE Subsidiaries and other entities as of the dates presented.
Selected Condensed Consolidated Statements of Operations Information
For the Year Ended February 28, 2025 | ||||||||||||
VIEs and | ||||||||||||
VIE | Consolidated | |||||||||||
The Company | WFOEs(1) | Subsidiaries | Others | Eliminations | Total | |||||||
US$ | ||||||||||||
(In thousands) | ||||||||||||
Third-party net revenues |
| — |
| 336,709 |
| 1,834,109 |
| 79,415 |
| — |
| 2,250,233 |
Inter-company revenues |
| — |
| 534,960 |
| 59,039 |
| 10,278 |
| (604,277) |
| — |
Total costs and operating expenses |
| (41,821) |
| (787,563) |
| (1,945,232) |
| (87,810) |
| 604,806 |
| (2,257,620) |
Income/(loss) from government subsidies and non-operations |
| 114,928 |
| 10,290 |
| 14,005 |
| (144) |
| 419 |
| 139,498 |
Income/(loss) from subsidiaries and VIEs |
| 18,979 |
| (62,933) |
| — |
| 17,298 |
| 26,656 |
| — |
Income/(loss) before income tax and loss from equity method investments |
| 92,086 |
| 31,463 |
| (38,079) |
| 19,037 |
| 27,604 |
| 132,111 |
Less: income tax expenses |
| (1,965) |
| (14,139) |
| (21,139) |
| (1,077) |
| — |
| (38,320) |
Loss from equity method investments |
| (5,530) |
| — |
| (4,001) |
| — |
| — |
| (9,531) |
Net income |
| 84,591 |
| 17,324 |
| (63,219) |
| 17,960 |
| 27,604 |
| 84,260 |
For the Year Ended February 29, 2024 | ||||||||||||
VIEs and | ||||||||||||
VIE | Consolidated | |||||||||||
The Company | WFOEs(1) | Subsidiaries | Others | Eliminations | Total | |||||||
US$ | ||||||||||||
(In thousands) | ||||||||||||
Third-party net revenues |
| — |
| 197,856 |
| 1,230,855 |
| 61,729 |
| — |
| 1,490,440 |
Inter-company revenues |
| — |
| 324,271 |
| 51,595 |
| 3,413 |
| (379,279) |
| — |
Total costs and operating expenses |
| (60,915) |
| (542,655) |
| (1,277,759) |
| (73,382) |
| 378,597 |
| (1,576,114) |
Income from government subsidies and non-operations |
| 63,764 |
| 17,698 |
| 7,293 |
| 26,531 |
| (12,129) |
| 103,157 |
Income/(loss) from subsidiaries and VIEs |
| 3,357 |
| 3,771 |
| — |
| (1,650) |
| (5,478) |
| — |
Income before income tax and (loss)/income from equity method investments |
| 6,206 |
| 941 |
| 11,984 |
| 16,641 |
| (18,289) |
| 17,483 |
Less: income tax expenses |
| (1,852) |
| (2,632) |
| (10,390) |
| (505) |
| — |
| (15,379) |
(Loss)/income from equity method investments |
| (7,927) |
| — |
| 1,685 |
| — |
| — |
| (6,242) |
Net (loss)/income |
| (3,573) |
| (1,691) |
| 3,279 |
| 16,136 |
| (18,289) |
| (4,138) |
11
For the Year Ended February 28, 2023 | ||||||||||||
VIEs and | ||||||||||||
VIE | Consolidated | |||||||||||
The Company | WFOEs(1) | Subsidiaries | Others | Eliminations | Total | |||||||
US$ | ||||||||||||
(In thousands) | ||||||||||||
Third-party net revenues |
| — |
| 112,260 |
| 865,846 |
| 41,666 |
| — |
| 1,019,772 |
Inter-company revenues |
| — |
| 107,282 |
| 30,204 |
| 428 |
| (137,914) |
| — |
Total costs and operating expenses |
| (117,005) |
| (297,313) |
| (782,753) |
| (50,217) |
| 114,103 |
| (1,133,185) |
(Loss)/income from government subsidies and non-operations |
| (138,504) |
| 81,786 |
| 63,419 |
| (24,620) |
| 21,613 |
| 3,694 |
Income from subsidiaries and VIEs |
| 123,668 |
| 153,225 |
| — |
| 158,557 |
| (435,450) |
| — |
(Loss)/income before income tax and income/(loss) from equity method investments |
| (131,841) |
| 157,240 |
| 176,716 |
| 125,814 |
| (437,648) |
| (109,719) |
Less: income tax (expenses)/benefits |
| (1,796) |
| 1,318 |
| (19,630) |
| (246) |
| 343 |
| (20,011) |
Loss from equity method investments |
| (1,975) |
| — |
| (273) |
| — |
| — |
| (2,248) |
Net (loss)/income |
| (135,612) |
| 158,558 |
| 156,813 |
| 125,568 |
| (437,305) |
| (131,978) |
Selected Condensed Consolidated Balance Sheets Information
As of February 28, 2025 | ||||||||||||
VIEs and | ||||||||||||
The | VIE | Consolidated | ||||||||||
| Company |
| WFOEs(1) |
| Subsidiaries |
| Others |
| Eliminations |
| Total | |
US$ | ||||||||||||
(In thousands) | ||||||||||||
Assets |
|
|
|
|
|
| ||||||
Cash and cash equivalents |
| 1,036,364 | 144,865 | 513,971 | 76,060 | — | 1,771,260 | |||||
Amount due from Group companies |
| 217,141 | 2,777,652 | 567,621 | 28,028 | (3,590,442) | — | |||||
Other current assets |
| 1,518,504 | 486,515 | 343,250 | 7,656 | (265) | 2,355,660 | |||||
Total current assets |
| 2,772,009 | 3,409,032 | 1,424,842 | 111,744 | (3,590,707) | 4,126,920 | |||||
Investment in subsidiaries and VIEs |
| 1,009,495 | — | — | 1,126,702 | (2,136,197) | — | |||||
Property and equipment, net |
| — | 73,230 | 404,331 | 2,068 | (7,263) | 472,366 | |||||
Other non-current assets |
| 164,203 | 93,406 | 596,552 | 49,620 | — | 903,781 | |||||
Total assets |
| 3,945,707 | 3,575,668 | 2,425,725 | 1,290,134 | (5,734,167) | 5,503,067 | |||||
Liabilities |
| |||||||||||
Deferred revenue-current |
| — | 75,613 | 531,655 | 17,004 | — | 624,272 | |||||
Amount due to Group companies |
| 178,397 | 567,172 | 2,608,709 | 237,396 | (3,591,674) | — | |||||
Other current liabilities |
| 743 | 174,690 | 629,886 | 11,754 | — | 817,073 | |||||
Total current liabilities |
| 179,140 | 817,475 | 3,770,250 | 266,154 | (3,591,674) | 1,441,345 | |||||
Deficits of investment in subsidiaries and VIEs |
| — | 1,538,634 | — | — | (1,538,634) | — | |||||
Other non-current liabilities |
| — | 92,842 | 193,381 | 9,101 | — | 295,324 | |||||
Total liabilities |
| 179,140 | 2,448,951 | 3,963,631 | 275,255 | (5,130,308) | 1,736,669 | |||||
Total equity |
| 3,766,567 |
| 1,126,717 |
| (1,537,906) |
| 1,014,879 |
| (603,859) |
| 3,766,398 |
Total liabilities and equity |
| 3,945,707 |
| 3,575,668 |
| 2,425,725 |
| 1,290,134 |
| (5,734,167) |
| 5,503,067 |
12
As of February 29, 2024 | ||||||||||||
VIEs and | ||||||||||||
VIE | Consolidated | |||||||||||
The Company | WFOEs(1) | Subsidiaries | Others | Eliminations | Total | |||||||
US$ | ||||||||||||
(In thousands) | ||||||||||||
Assets |
|
|
|
|
|
|
| |||||
Cash and cash equivalents |
| 1,318,870 |
| 315,155 | 524,271 | 50,460 | — | 2,208,756 | ||||
Amount due from Group companies |
| 338,795 |
| 2,649,515 | 401,958 | 19,251 | (3,409,519) | — | ||||
Other current assets |
| 944,222 |
| 230,230 | 312,149 | 3,817 | — | 1,490,418 | ||||
Total current assets |
| 2,601,887 |
| 3,194,900 | 1,238,378 | 73,528 | (3,409,519) | 3,699,174 | ||||
Investment in subsidiaries and VIEs |
| 977,442 |
| — | — | 1,114,662 | (2,092,104) | — | ||||
Property and equipment, net |
| — |
| 64,161 | 347,032 | 1,475 | (7,349) | 405,319 | ||||
Other non-current assets |
| 126,360 |
| 23,389 | 611,982 | 61,725 | — | 823,456 | ||||
Total assets |
| 3,705,689 |
| 3,282,450 | 2,197,392 | 1,251,390 | (5,508,972) | 4,927,949 | ||||
Liabilities |
|
| ||||||||||
Deferred revenue-current |
| — |
| 32,811 | 350,887 | 16,588 | — | 400,286 | ||||
Amount due to Group companies |
| 42,370 |
| 509,134 | 2,622,625 | 236,667 | (3,410,796) | — | ||||
Other current liabilities |
| 1,221 |
| 132,483 | 540,620 | 7,608 | — | 681,932 | ||||
Total current liabilities |
| 43,591 |
| 674,428 | 3,514,132 | 260,863 | (3,410,796) | 1,082,218 | ||||
Deficits of investment in subsidiaries and VIEs |
| — |
| 1,479,385 | — | — | (1,479,385) | — | ||||
Other non-current liabilities |
| — |
| 13,979 | 188,149 | 4,839 | — | 206,967 | ||||
Total liabilities |
| 43,591 |
| 2,167,792 | 3,702,281 | 265,702 | (4,890,181) | 1,289,185 | ||||
Total equity |
| 3,662,098 |
| 1,114,658 | (1,504,889) | 985,688 | (618,791) | 3,638,764 | ||||
Total liabilities and equity |
| 3,705,689 |
| 3,282,450 | 2,197,392 | 1,251,390 | (5,508,972) | 4,927,949 | ||||
Selected Condensed Consolidated Cash Flows Information
For the Year Ended February 28, 2025 | ||||||||||||
VIEs and | ||||||||||||
The | VIE | Consolidated | ||||||||||
| Company |
| WFOEs(1) |
| Subsidiaries |
| Others |
| Eliminations |
| Total | |
US$ | ||||||||||||
(In thousands) | ||||||||||||
Net cash provided by / (used in) operating activities |
| 95,118 |
| (71,919) |
| 395,313 |
| (20,589) |
| — |
| 397,923 |
Loan and fund pool to entities within the Group |
| (88,388) |
| (6,859) |
| — |
| — |
| 95,247 |
| — |
Repayment of loan to entities within the Group |
| 328,669 |
| 382,259 |
| — |
| — |
| (710,928) |
| — |
Investment in entities within the Group |
| (16,721) |
| — |
| — |
| (1,409) |
| 18,130 |
| — |
Other investing activities |
| (588,444) |
| (188,264) |
| (87,476) |
| 17,156 |
|
|
| (847,028) |
Net cash (used in) / provided by investing activities |
| (364,884) |
| 187,136 |
| (87,476) |
| 15,747 |
| (597,551) |
| (847,028) |
Net proceeds from loan and fund pool from entities within the Group |
| — |
| — |
| 6,859 |
| 88,388 |
| (95,247) |
| — |
Repayment of loan and fund pool to entities within the Group |
| — |
| (255,396) |
| (382,259) |
| (73,273) |
| 710,928 |
| — |
Proceeds from group capital contribution |
| — |
| 1,409 |
| — |
| 16,721 |
| (18,130) |
| — |
Other financing activities |
| (12,740) |
| (154) |
| (273) |
| — |
| — |
| (13,167) |
Net cash (used in) / provided by financing activities |
| (12,740) |
| (254,141) |
| (375,673) |
| 31,836 |
| 597,551 |
| (13,167) |
13
For the Year Ended February 29, 2024 | ||||||||||||
VIEs and | ||||||||||||
The | VIE | Consolidated | ||||||||||
| Company |
| WFOEs(1) |
| Subsidiaries |
| Others |
| Eliminations |
| Total | |
US$ | ||||||||||||
(In thousands) | ||||||||||||
Net cash provided by / (used in) operating activities |
| 78,285 |
| (31,207) |
| 264,755 |
| (5,661) |
| — |
| 306,172 |
Loan and fund pool to entities within the Group |
| — |
| (47,921) |
| — |
| — |
| 47,921 |
| — |
Repayment of loan to entities within the Group |
| — |
| 2,942 |
| — |
| — |
| (2,942) |
| — |
Investment in entities within the Group |
| (60,544) |
| — |
| — |
| — |
| 60,544 |
| — |
Other investing activities |
| 197,989 |
| 75,952 |
| (137,073) |
| (41,800) |
| — |
| 95,068 |
Net cash provided by / (used in) investing activities |
| 137,445 |
| 30,973 |
| (137,073) |
| (41,800) |
| 105,523 |
| 95,068 |
Net proceeds from loan and fund pool from entities within the Group |
| — |
| — |
| 34,028 |
| 13,893 |
| (47,921) |
| — |
Repayment of loan to entities within the Group |
| — |
| — |
| (2,941) |
| (1) |
| 2,942 |
| — |
Proceeds from group capital contribution |
| — |
| — |
| — |
| 60,544 |
| (60,544) |
| — |
Other financing activities |
| (233,095) |
| — |
| — |
| — |
| — |
| (233,095) |
Net cash (used in) / provided by financing activities |
| (233,095) |
| — |
| 31,087 |
| 74,436 |
| (105,523) |
| (233,095) |
| For the Year Ended February 28, 2023 | |||||||||||
VIEs and | ||||||||||||
The | VIE | Consolidated | ||||||||||
| Company |
| WFOEs(1) |
| Subsidiaries |
| Others |
| Eliminations |
| Total | |
US$ | ||||||||||||
(In thousands) | ||||||||||||
Net cash provided by / (used in) operating activities |
| 14,674 |
| 40,908 |
| (56,397) |
| 8,173 |
| — |
| 7,358 |
Loan and fund pool to entities within the Group |
| (4,557) |
| (13,124) |
| (2,100) |
| — |
| 19,781 |
| — |
Repayment of loan to entities within the Group |
| 2,717 |
| 121,641 |
| 5 |
| — |
| (124,363) |
| — |
Investment in entities within the Group |
| (865) |
| — |
| — |
| — |
| 865 |
| — |
Other investing activities |
| (24,024) |
| (201,092) |
| (76,209) |
| (301) |
| — |
| (301,626) |
Net cash used in investing activities |
| (26,729) |
| (92,575) |
| (78,304) |
| (301) |
| (103,717) |
| (301,626) |
Net proceeds from loan and fund pool from entities within the Group |
| 2,100 |
| — |
| 13,124 |
| 4,557 |
| (19,781) |
| — |
Repayment of loan to entities within the Group |
| (3) |
| — |
| (121,635) |
| (2,725) |
| 124,363 |
| — |
Proceeds from group capital contribution |
| — |
| — |
| — |
| 865 |
| (865) |
| — |
Other financing activities |
| (66,184) |
| — |
| — |
| — |
| — |
| (66,184) |
Net cash (used in) / provided by financing activities |
| (64,087) |
| — |
| (108,511) |
| 2,697 |
| 103,717 |
| (66,184) |
Notes:
| (1) | As used in this section, “WFOEs” include WFOEs that are the primary beneficiary of the VIEs, their designated affiliates, also being WFOEs, which charged service fees on the VIEs, VIE Subsidiaries and other PRC subsidiaries. |
A. [Reserved]
B. Capitalization and Indebtedness
Not applicable.
C. Reasons for the Offer and Use of Proceeds
Not applicable.
14
D. Risk Factors
Summary of Risk Factors
An investment in our ADSs involves significant risks. Below is a summary of material risks we face, organized under relevant headings. These risks are discussed in more details in “Item 3. Key Information—D. Risk Factors.”
Risks Related to Our Business and Industry
| ● | If we are not able to develop new types of learning products or services under the recent regulatory policies in China to successfully attract prospective learners and customers in a timely or cost-effective manner or to continue to attract learners and customers to purchase our existing products or services, our business, results of operations and prospects will continue to be materially and adversely affected. |
| ● | If we fail to successfully design and execute our growth strategies, our business and prospects may be materially and adversely affected. |
| ● | If we are not able to maintain and enhance the value of our brands, our business and operating results may be harmed. |
| ● | Uncertainties exist in relation to the interpretation and implementation of, or proposed changes to, the PRC laws, regulations and policies regarding the after-school tutoring industry. |
| ● | We are required to obtain various operating licenses and permits and to make registrations and filings for our current business in China; failure to comply with these requirements may materially and adversely affect our business and results of operations. |
| ● | We face significant competition, and if we fail to compete effectively, we may lose our market share or fail to gain additional market share, and our profitability may be adversely affected. |
| ● | Our historical financial and operating results, growth rates and profitability may not be indicative of future performance. |
| ● | We may not be able to recruit, train and retain qualified and dedicated teachers, who are critical to the success of our business and the effective delivery of our services to learners. |
| ● | We are subject to risks related to global expansion. |
Risks Related to Our Corporate Structure
| ● | TAL Education Group is not a PRC operating company but a Cayman Islands holding company with no equity ownership in the VIEs. We primarily conduct our operations in China through (i) our PRC subsidiaries and (ii) the VIEs with which we have maintained contractual arrangements, and VIE Subsidiaries. Investors of our ADSs thus are not purchasing equity interest in the VIEs in China but instead are purchasing equity interest in a Cayman Islands holding company. If the PRC government deems that the VIE Contractual Arrangements do not comply with PRC regulatory restrictions on foreign investment in the relevant industries, or if these regulations or the interpretation of existing regulations change in the future, we could be subject to severe penalties or be forced to relinquish our interests in those operations. Our holding company, our PRC subsidiaries, the VIEs and VIE Subsidiaries, and the investors of our company face uncertainty about potential future actions by the PRC government that could affect the enforceability of the VIE Contractual Arrangements and, consequently, significantly affect the financial performance of the VIEs, VIE Subsidiaries and our company as a group. See “Item 3. Key Information—D. Risk Factors—Risks Related to Our Corporate Structure—If the PRC government determines that the agreements that establish the structure for operating our business in China are not in compliance with applicable PRC laws and regulations, we could be subject to severe penalties” for details. |
15
| ● | We rely on the VIE Contractual Arrangements for our operations in China, which may not be as effective in providing operational control as direct ownership. |
| ● | Any failure by the VIEs or their respective equity holders or VIE Subsidiaries to perform their obligations under the VIE Contractual Arrangements would have a material adverse effect on our business and financial condition. |
| ● | The legal owners of the VIEs may have potential conflicts of interest with us, which may materially and adversely affect our business and financial condition. |
Risks Related to Doing Business in China
| ● | Uncertainties with respect to the PRC legal system could have a material adverse effect on us. Certain laws and regulations are relatively new and can change quickly with little advance notice. In addition, the interpretations of many laws, regulations and rules are not always consistent, and enforcement of these laws, regulations and rules involve uncertainties, which may limit the available legal protections. Furthermore, the PRC administrative and court authorities have significant discretion in interpreting and implementing or enforcing statutory rules and contractual terms, and it may be more difficult to predict the outcome of administrative and court proceedings and the level of legal protection we may enjoy in China than under some more developed legal systems. These uncertainties may affect our judgment on the relevance of legal requirements and our decisions on the measures and actions to be taken to fully comply therewith and may affect our ability to enforce our contractual or tort rights. See “Item 3. Key Information—D. Risk Factors—Risks Related to Doing Business in China—Uncertainties with respect to the PRC legal system could have a material adverse effect on us” for details. |
| ● | We conduct our business primarily in China. Our operations in China are governed by PRC laws and regulations. The PRC government has significant oversight and discretion over the operation of our business, and it may influence our operations at any time, which could result in a material adverse change in our operation and the value of our ADSs. In addition, implementation of industry-wide regulations directly targeting our operations could cause the value of our securities to significantly decline. Therefore, investors of our company and our business face potential uncertainty from actions taken by the PRC government affecting our business. See “Item 3. Key Information—D. Risk Factors—Risks Related to Doing Business in China—The PRC government’s oversight and discretion over our business operations could result in a material adverse change in our operations and the value of our ADSs” for details. |
| ● | Failure to comply with various evolving laws and regulations regarding cybersecurity and data privacy could subject us to penalties, damage our reputation and brand, and harm our business and results of operations. |
| ● | The PRC government has recently indicated an intent to exert more oversight over overseas offerings by and foreign investment in China-based issuers like us. On February 17, 2023, the CSRC released the Overseas Listing Trial Measures, and five supporting guidelines, effective in March 2023, with two more supporting guidelines published thereafter and went effective successively in May 2023 and May 2024. Pursuant to the Overseas Listing Trial Measures, domestic companies that seek to offer or list securities overseas, both directly and indirectly, should fulfill the filing procedure and report relevant information to the CSRC. In addition, domestic companies that have been listed on a foreign stock exchange prior to the effective date of the Overseas Listing Trial Measures are required to file with the CSRC within three working days after such domestic companies complete a securities offering on the foreign stock exchange on which their securities have been listed. Since the Overseas Listing Trial Measures were newly promulgated, there are substantial uncertainties as to its interpretation, application and enforcement. If the filing procedure with the CSRC under the Overseas Listing Trial Measures is required for any future offerings, listings or any other capital raising activities by us, it is uncertain whether we could complete the filing procedure in a timely manner, or at all. Any such circumstance could significantly limit or completely hinder our ability to continue to offer securities to investors and cause the value of such securities to significantly decline or be worthless. See “Item 3. Key Information—D. Risk Factors—Risks Related to Doing Business in China—The approval of or filing with the CSRC or other PRC government authorities may be required in connection with our offshore offerings under PRC laws, and, if required, we cannot predict whether or for how long we will be able to obtain such approvals or complete such filings” for details. |
16
| ● | The PCAOB had historically been unable to inspect our auditor in relation to their audit work performed for our financial statements and the inability of the PCAOB to conduct inspections of our auditor in the past has deprived our investors of the benefits of such inspections. |
| ● | Our ADSs may be prohibited from trading in the United States under the HFCAA in the future if the PCAOB is unable to inspect or investigate completely auditors located in the mainland of China. The delisting of the ADSs, or the threat of their being delisted, may materially and adversely affect the value of your investment. |
| ● | We may rely on dividends paid by our subsidiaries for our cash needs, including the funds necessary to pay dividends and other cash distributions to our shareholders, to service any debt we may incur and to pay our operating expenses. The payment of dividends by entities organized in China is subject to limitations. In particular, PRC regulations currently permit payment of dividends only out of accumulated profits as determined in accordance with PRC accounting standards and regulations. PRC companies are also required to set aside at least 10% of their after-tax profit based on PRC accounting standards each year to their statutory surplus reserves until the accumulative amount of such reserves reaches 50% of their registered capital. These reserves are not distributable as cash dividends. Furthermore, if our subsidiaries and the VIEs in China incur debt on their own behalf in the future, the instruments governing the debt may restrict their ability to pay dividends or make other payments to us. To the extent cash or assets in our business are in the mainland of China or Hong Kong or a mainland of China or Hong Kong entity, such cash or assets may not be available to fund operations or for other use outside of China due to interventions in, or the imposition of restrictions and limitations on, the ability of our holding company, our PRC subsidiaries, or VIEs or VIE Subsidiaries by the PRC government to transfer cash or assets. See “Item 3. Key Information—D. Risk Factors—Risks Related to Doing Business in China—We may rely on dividends paid by our subsidiaries for our cash needs, and any limitation on the ability of our subsidiaries to make payments to us could limit our ability to pay dividends to holders of our ADSs and common shares” for details. |
Risks Related to Our ADSs
| ● | The market price for our ADSs may be volatile. |
| ● | Our dual-class voting structure will limit your ability to influence corporate matters and could discourage others from pursuing any change-of-control transactions that holders of our Class A common shares and ADSs may view as beneficial. |
| ● | Our corporate actions are substantially controlled by our officers, directors and their affiliated entities. |
Risks Related to Our Business and Industry
If we are not able to develop new types of learning products or services under the recent regulatory policies in China to successfully attract prospective learners and customers in a timely or cost-effective manner or to continue to attract learners and customers to purchase our existing products or services, our business, results of operations and prospects will continue to be materially and adversely affected.
The success of our business in the future depends primarily on our ability to develop new types of learning products or services to meet market needs while in compliance with the then effective regulatory policies in China. This will depend on several factors, including our ability to adapt existing programs or solutions to respond to changes in regulatory policies, market trends and learner demands, expand our geographic reach, effectively market our services or solutions to a broader base of prospective learners and customers, develop additional high-quality learning content solutions, maintain consistent and high teaching quality and respond effectively to competitive pressures. If we are unable to successfully attract prospective learners and customers with new types of learning products or services in a timely or cost-effective manner or if we are not able to continue to attract learners and customers to purchase our existing products or services and to increase the spending of our learners and customers, there is no guarantee that our revenues may resume or maintain growth in the future, which may have a material adverse effect on our business, financial condition and results of operations.
17
We also engage in new initiatives from time to time to expand our offerings or market reach. We may have to dedicate significant resources to our new initiatives, which may require more financial and managerial resources than available. We have limited experience responding quickly to changes and competing successfully for certain of these new areas, and we may fail to achieve expected results from such new initiatives. Some of those new initiatives may be easily replicable by our competitors in a short timeframe, which may render our efforts less valuable. If such new initiatives are not well accepted by market, the reputation of our other offerings and our overall brand and reputation may be harmed. As a result, our overall business and results of operations may be materially and adversely affected. In addition, some of these new initiatives have not generated significant or any profit to date. There is also limited operating history on which you can base your evaluation of the business and prospects of these relatively more recent offerings. For example, although we had growth in the sales of certain new and existing products and services in recent fiscal years, we cannot assure you that we will be able to maintain such growth going forward.
If we fail to successfully design and execute our growth strategies, our business and prospects may be materially and adversely affected.
It is paramount that we properly design our growth strategies amidst the current regulatory policies and competitive environment. Our current growth strategies include continuing to enhance the learning services and others with better learning experience and wider offerings, enhancing learning content solutions, and making further investments to strengthen our fundamental capabilities. We may not succeed in executing our growth strategies due to a number of factors, including, without limitation, the following:
| ● | we may fail to promote our current business in existing markets or identify, or market our current business in, new markets with sufficient growth potential; |
| ● | we may fail to obtain the requisite licenses and permits necessary to operate our business at our desired locations from local government authorities or face risks in opening without the requisite licenses and permits; |
| ● | we may not be able to further expand our existing content library or solutions; |
| ● | we may not be able to retain core talents that are critical to our business; |
| ● | we may fail to maintain our competitive advantages in the market; |
| ● | we may not be able to expand the scale of our current business in a cost-effective and timely manner; |
| ● | we may not be able to successfully replicate or adapt our business model in overseas markets; and |
| ● | we may not be able to successfully identify new business opportunities, if any, or integrate acquired businesses and may not be able to achieve the benefits we expect from recent and future acquisitions or investments. |
If we fail to successfully execute on our growth strategies, we may not be able to maintain our growth rate and our business and prospects may be materially and adversely affected as a result.
If we are not able to maintain and enhance the value of our brands, our business and operating results may be harmed.
We believe that market awareness of our “Xueersi” brand has contributed significantly to the success of our business, and that maintaining and enhancing the value of this brand is critical to maintaining and enhancing our competitive advantage. If we are unable to successfully promote and market our brands and services, our ability to attract new learners could be adversely impacted and, consequently, our financial performance could suffer. We engage in a range of marketing activities to enhance our brands. We have also sought to strengthen recognition for our other brands, such as our “Haoweilai” brand, which is the umbrella brand for all our brands, and our “Think Academy,” through which we provide our offerings outside the mainland of China. A number of factors could prevent us from successfully promoting our brands, including learner dissatisfaction with our services, and the failure of our marketing tools and strategies to attract prospective learners. In addition, our brands may be adversely affected by misconduct and non-compliance, including those related to licensing or qualification requirements, of our business partners who purchase our services and solutions. If we are unable to maintain and enhance our existing brands, successfully develop additional brands, or utilize marketing tools in a cost-effective manner, our revenues and profitability may suffer. See “—Our brand image, business and results of operations may be adversely impacted by illegal, fraudulent or collusive activities or other wrongdoings by our employees and third parties.”
18
Furthermore, we cannot assure you that our sales and marketing efforts will be successful in further promoting our brands in a cost-effective manner. If we are unable to further enhance our brand recognition and increase awareness of our services, or if we incur excessive sales and marketing expenses, our business and results of operations may be materially and adversely affected.
Uncertainties exist in relation to the interpretation and implementation of, or proposed changes to, the PRC laws, regulations and policies regarding the after-school tutoring industry.
The regulatory environment with respect to the industry that we have been operating in China is changing rapidly for the past years and therefore is subject to substantial uncertainties. In July 2021, the General Office of the CPC Central Committee and the General Office of the State Council promulgated the Alleviating Burden Opinion Regarding Compulsory Education, which contains high-level policy directives in terms of the requirements and restrictions on after-school tutoring institutions, including, among other things, (i) institutions providing after-school tutoring services on academic subjects in China, or Academic AST Institutions, need to be registered as non-profit institutions; (ii) foreign ownership in Academic AST Institutions is prohibited, including through contractual arrangements, and companies with existing foreign ownership need to rectify the situation; (iii) listing or raising capital from capital markets to invest in, or acquire, Academic AST Institutions is prohibited and local government authorities shall no longer approve any new Academic AST Institutions; (iv) online Academic AST Institutions that have previously filed with the local education administration authorities shall be re-approved; (v) for non-academic tutoring, local government authorities shall identify corresponding competent authorities for different tutoring categories, set forth standards and approve relevant non-academic tutoring institutions; and (vi) other compliance requirements for the operation of after-school tutoring institutions, including without limitation that after-school tutoring institutions shall not provide tutoring services during national holidays, weekends and school breaks, and that risk management and control shall be established over the pre-collection of fees by after-school tutoring institutions. See “Item 4. Information on the Company—B. Business Overview—PRC Regulations—Regulations on Private Education—Regulations on After-school Tutoring Institutions and Online Education” for more details.
The Alleviating Burden Opinion Regarding Compulsory Education also provides that administration over academic tutoring services for high school students, which do not fall within China’s compulsory education system, shall be implemented by reference to the relevant provisions of the Alleviating Burden Opinion Regarding Compulsory Education, however, it remains uncertain as to how and to what extent such implementation by reference will be. Therefore, we may be required to take further actions regarding our high-school academic tutoring services to comply with the Alleviating Burden Opinion Regarding Compulsory Education and its implementation measures. See also “—We are required to obtain various operating licenses and permits and to make registrations and filings for our current business in China; failure to comply with these requirements may materially and adversely affect our business and results of operations.” We have been closely monitoring the evolving regulatory environment and are making efforts to seek guidance from and cooperate with the government authorities to comply with the Alleviating Burden Opinion Regarding Compulsory Education and its implementation measures. However, due to the complexity and substantial uncertainty of the regulatory environment and considering that local authorities in different regions may adopt different interpretation and implementation measures, we cannot assure you that our operations would be in full compliance with all applicable laws, regulations and policies in a timely manner, or at all, in all geographic areas where we operate our business. We may become subject to fines or other penalties or be required to terminate certain operations or incur material costs and expenses to comply with such applicable laws, regulations and policies, in which case our business, financial condition and results of operations could be materially and adversely affected. In addition, there may be new PRC rules or regulations on the business we currently operate, and such new rules and regulations may subject our business operations to further adjustments. In the event of such changes, our business operations may be adversely impacted.
19
We are required to obtain various operating licenses and permits and to make registrations and filings for our current business in China; failure to comply with these requirements may materially and adversely affect our business and results of operations.
We are required to obtain and maintain various licenses and permits and fulfill registration and filing requirements in order to operate our current business. For instance, pursuant to the Private Education Law and the Amended Implementation Rules for the Private Education Law, or the Amended Implementation Rules, effective on September 1, 2021, private schools shall obtain private school operating permits and their branches shall make filings with the relevant education authorities. It is further provided in the relevant directives that local government authorities shall identify corresponding competent authorities for different tutoring categories and set forth standards by categories to approve relevant non-academic tutoring institutions. As of the date of this annual report, some local government authorities have issued rules or released draft rules for public comments requiring non-academic tutoring institutions to obtain private school operating permits or other approvals and comply with relevant implementation measures. Given these local rules are recently promulgated, there are substantial uncertainties as to their interpretation, application and enforcement. Furthermore, the Alleviating Burden Opinion Regarding Compulsory Education provides that administration and supervision over institutions providing academic tutoring services for high school students, which do not fall within China’s compulsory education system, shall be implemented by reference to the relevant provisions of the Alleviating Burden Opinion Regarding Compulsory Education. However, it remains uncertain as to how and to what extent the administration over institutions providing academic tutoring services for high school students will be implemented. Therefore, we cannot assure you that we would not be required to take further actions, including obtaining any operation permits regarding our academic tutoring services for high school students to comply with the Alleviating Burden Opinion Regarding Compulsory Education and its implementation measures, if applicable.
Although we follow internal guidelines to make necessary registrations and filings and obtain, maintain and renew necessary licenses and permits on a timely basis, we cannot assure you we could obtain, maintain and renew all requisite licenses, permits, approvals and filings or pass all requisite assessments in a timely manner, or at all. Even if we obtain relevant licenses and permits, such as private school operating permits, there is no assurance that such licenses and permits cover all the learning services we currently provide or that we would not be required to obtain additional licenses or permits, such as additional private school operating permits, in the future. Besides, we are subject to various compliance requirements under applicable laws and regulations regarding our current business. See “Item 4. Information on the Company—B. Business Overview—PRC Regulations” for more details.
We are closely monitoring the evolving regulatory environment and making efforts to seek guidance from and cooperate with the competent local government authorities to comply with relevant administrative measures regarding our current business. While we have internal control mechanism in place to promote regulatory compliance, such mechanism may not always be effective or be strictly implemented at each of our schools. In the fiscal year ended February 28, 2025, we were subject to administrative penalties, including fines and orders for rectification measures, for isolated instances in which tutoring services were not provided in a fully compliant manner. We have undertaken measures to rectify such non-compliances. However, we cannot assure you that the operations of our current business would be in full compliance with applicable laws, regulations and policies, in a timely manner, or at all as relevant government authorities have significant discretion in interpreting and implementing such laws and regulations and their related local rules. We also cannot assure you that there will not be new PRC rules or regulations on the current business we operate, or such new rules and regulations will not subject our business operations to additional license or filing requirements. If we fail to comply with applicable legal requirements, we may be subject to fines, confiscation of the gains derived from our non-compliant operations or the suspension of our non-compliant operations, which may materially and adversely affect our business and results of operations.
We face significant competition, and if we fail to compete effectively, we may lose our market share or fail to gain additional market share, and our profitability may be adversely affected.
The learning solutions market in China is rapidly evolving, highly fragmented and competitive, and we expect competition to persist and intensify. We face competition in each type of products or services we offer and in each geographic market where we operate. Our competitors include providers of learning services and learning content solutions.
20
Our learner enrollments and sales of products or solutions may decrease due to intense competition. Some of our competitors may be able to dedicate greater resources than we can to the development, promotion and sale of their solutions, programs, services and products, respond more quickly than we can to changes in learner needs, market trends or new technologies and have gained more experience in certain areas than we have due to their longer operating history. Moreover, the increasing use of the internet and advancement in internet, mobile internet and computer-related technologies, such as online live broadcasting technologies, are eliminating geographic and physical facility-related entry barriers to providing learning services or solutions. As a result, smaller local companies or internet-content providers may be able to use the internet or mobile internet to offer their programs, services and products quickly and cost-effectively to a large number of learners with lower capital expenditures than previously required. Consequently, we may be pressured to reduce course fees or increase spending in response to competition in order to retain or attract learners or pursue new market opportunities, which could result in a decrease in our revenues and profitability. We will also face increased competition as we expand our operations. We cannot assure you that we will be able to compete successfully against current or future competitors. If we are unable to maintain our competitive position or otherwise effectively respond to competition, we may lose our market share or fail to gain additional market share, and our profitability may be materially and adversely affected.
Our historical financial and operating results, growth rates and profitability may not be indicative of future performance.
Our net revenues increased from $1,019.8 million in the fiscal year ended February 28, 2023 to $1,490.4 million in the fiscal year ended February 29, 2024, and further increased to $2,250.2 million in the fiscal year ended February 28, 2025. Any evaluation of our business and our prospects must be considered in light of the risks and uncertainties encountered by companies at our stage of development, especially considering the recent change of regulatory policies on the after-school tutoring services market. In addition, our past results may not be indicative of future performance because of any new businesses developed or acquired by us. Substantial uncertainties exist with respect to the profitability and cash generating capability of such new businesses. Furthermore, our results of operations may vary from period to period in response to factors beyond our control, including general economic conditions, regulations or government actions pertaining to the learning solutions market in China, changes in spending on learning solutions and non-recurring charges incurred under unexpected circumstances or in connection with acquisitions, equity investments or other extraordinary transactions. Due to these and other factors, our historical financial and operating results, growth rates and profitability as well as quarter-to-quarter comparisons of our operating results may not be indicative of our future performance and investors should not rely on them to predict our future performance.
If we fail to adopt new technologies or upgrade existing technologies that are important to our business, our competitive position and ability to generate revenues may be materially and adversely affected.
We believe our technologies are core to our success and are critical to the implementation of our business model. We operate a highly digital business and rely on innovative technologies and research and development capabilities to fuel our growth. For instance, our enrichment learning is empowered by our self-developed intelligent class content development system as well as AI-driven teaching methodologies, such as computer vision, speech recognition and natural language processing. We also provide learning solutions premised on our core technology capabilities empowering private learning institutions in China. However, we cannot assure you that we can keep up with the fast pace of the technology industry, especially the AI-related technologies, and continue to develop, innovate and utilize our proprietary capabilities. Our technologies may become obsolete or insufficient due to the new solutions and technologies developed and introduced by competitors, and we may have difficulties in following and adapting to technological changes in the learning solutions industry in a timely and cost-effective manner. Developing and integrating new technologies into our existing offerings and algorithms could be expensive and time-consuming and we may not succeed in developing and incorporating new technologies at all. If we fail to continue to develop, innovate and utilize our technologies effectively and in a timely manner, we may not be able to continue to develop our business or empower other industry players including teachers and learning institutions and our business, financial performance and prospects could be materially and adversely affected.
Moreover, the adjustments, updates and expansions of our technology functionalities and the development of new product and service features may not be accepted by existing or prospective learning institutions, teachers and learners, and we may not be able to introduce them as quickly as teachers require or as quickly as our competitors introduce competing offerings. If we are unsuccessful in pursuing technology and content development and upgrading opportunities due to factors beyond our control, unable to attract technology and content development personnel, or encounter other related challenges, our ability to maintain existing relationships with learning institutions or attract new learning institutions to adopt our solutions and our business and reputation may be materially and adversely affected.
21
We may be subject to liability claims for any inappropriate or illegal content in our learning content or that is otherwise displayed on our websites or mobile apps, which could cause us to incur legal costs and damage our reputation.
Although we have deployed content-monitoring technologies and procedures, we cannot assure you that there will be no inappropriate or illegal content included in our learning content or websites and mobile apps. Moreover, as we have limited control over the behaviors of our learners or users of our websites or mobile apps, such learners or users may engage in conversations or activities on our websites or mobile apps that may be inappropriate or illegal under applicable laws and regulations. For instance, learners may upload presentations, texts or videos to our learning platform for interactive in-class discussions or post-class references. We cannot assure you that such presentations, texts or videos do not contain inappropriate or illegal content. If inappropriate or illegal content were to be displayed on our learning platform, websites or mobile apps, we may not be able to correct or remove it on a timely basis. In such an event, we may face civil, administrative or criminal liability or legal or regulatory sanctions, such as being required to restrict or discontinue our content, products or services, if an individual or corporate, governmental or other entity believes that any of our learning content or content displayed by us or posted by third parties on our platform, websites or mobile apps violates any laws, regulations or governmental policies or infringes upon such entity’s legal rights. Even if such a claim were not successful, defending such a claim may lead to significant negative publicity, cause us to incur substantial costs and involve significant time and attention of our management and other resources, which could materially and adversely affect our business, financial condition, results of operations and prospects.
We may not be able to recruit, train and retain qualified and dedicated teachers, who are critical to the success of our business and the effective delivery of our services to learners.
Our teachers are critical to the quality of our services and our reputation. We seek to hire qualified and dedicated teachers who are able to deliver effective and inspirational instructions to learners. There is a limited pool of teachers with these attributes, and we must provide competitive compensation packages to attract and retain such teachers. We must also provide continued training to our teachers to ensure that they stay abreast of changes in learner demands and other key trends necessary to teach effectively. We may not be able to recruit, train and retain a sufficient number of qualified teachers in the future to keep pace with our business development while maintaining consistently high teaching quality in the different markets we serve. In addition, PRC laws and regulations require teachers to have requisite licenses if they teach, among others, academic subjects such as Chinese, mathematics, English, physics, chemistry, biology, history and geography, and teachers are also required to have relevant qualifications if they teach non-academic subjects. However, we cannot assure you that our teachers can all apply for and obtain the teaching licenses and relevant qualifications in a timely manner or at all due to various reasons, such as the time gap between the recruitment and the newly-recruited teachers taking the requisite examinations and ultimately obtaining the teacher licenses or relevant qualifications, or cancellations and delays of teacher license or other qualification examinations. If due to various reasons some of our teachers are unable to apply for and obtain the requisite teaching licenses or relevant qualifications on a timely basis, or at all, we may be required to rectify such non-compliance and may not be able to continue to retain such teachers. A shortage of qualified teachers or a decrease in the quality of our teachers’ services, whether actual or perceived, or a significant increase in compensation for us to retain qualified teachers, would have a material adverse effect on our business, financial condition and results of operations.
We may not be able to continue to improve our current business to meet the demand of learners, parents, teachers and learning institutions in a cost-effective manner. If the level of satisfaction of our leaners, parents, teachers and learning institutions with our services declines, they may decide to withdraw from our programs and request refunds and our business, financial condition, results of operations and reputation would be adversely affected.
Our current offerings encompass (i) learning services and others, and (ii) learning content solutions, in order to meet the demands of learners, parents, teachers and learning institutions. Since we launched certain of our current business relatively recently, we cannot assure you that such business will turn out to be successful in the long term. In addition, further improvements to solutions, services and content quality may involve significant costs and we cannot guarantee that the improved services or solutions will meet the needs of learners, parents, teachers and learning institutions more precisely, or at all. If we are not able to continue to improve our current business or not able to do so in a cost-effective manner to meet their demand, our results of operations and financial performance may suffer as a result.
22
The success of our business largely depends on our ability to deliver a satisfactory learning experience. For instance, in providing our enrichment learning services, we may fail to arouse or maintain a learner’s interests in the subject or improve a learner’s capabilities, and the learner may perform below expectations even after using our services. We may also fail to continually update and enhance our learning materials and teaching methods to accommodate the ever-changing admission and assessment processes. A learner’s learning experience may also suffer if his or her interactions with our teachers do not meet the learner’s expectations. If a significant number of learners fail to become interested in the subject or fail to improve their capabilities after using our services, or if they are not satisfied with our services or their learning experiences, they may decide to seek refunds or to not purchase our services or solutions again, and our business, financial condition, results of operations and reputation would be materially and adversely affected.
We offer refunds for any remaining classes in a course to learners who withdraw from the course. Our refund policies in these scenarios vary from service to service. The number of refund requests and the amount of refunds could be affected by a number of factors, many of which are beyond our control. These factors include, without limitation, then-current market conditions, learner preferences over the content and style of courses, competitiveness of our service offerings, learner dissatisfaction with our teaching quality and our service offerings, negative publicity regarding us or the learning solutions market in general, and any change or development in PRC laws and regulations with respect to fees charged by learning service providers like us. As of the date of this annual report, we did not have any material liabilities in connection with the refunds. Any refund payments that we may be required to make to our learners, as well as the expenses we could incur for processing refunds and resolving refund disputes, if any, could adversely affect our cash flows, business operations and financial results.
We derive a significant portion of our revenues from a limited number of cities. Any event negatively affecting the learning solutions market in these cities, or any increase in the level of competition for the types of services we offer in these cities, could have a material adverse effect on our overall business and results of operations.
Although we have expanded our offerings into a broad range of cities in China, we derive a significant portion of our revenues from a limited number of cities. In the fiscal years ended February 28, 2023, February 29, 2024 and February 28, 2025, we derived a significant portion of our total net revenues from learning services and others, such as in Beijing, Shanghai, Guangzhou, Shenzhen, and Tianjin. If any of these cities experiences an event negatively affecting its learning solutions market, such as a serious economic downturn, natural disaster or outbreak of contagious disease, adopts regulations relating to private education that place additional restrictions or burdens on us, or experiences an increase in the level of competition for the types of services we offer, our overall business and results of operations may be materially and adversely affected.
We face a number of manufacturing, supply chain, distribution channel and inventory risks as well as product quality risks that, if not properly managed, could harm our financial condition, operating results and prospects.
Our learning content solutions provide the development and distribution of next-generation diverse learning content in both paper and digital formats. The offering of learning content solutions involves various risks in the course of paper content and product manufacturing, supply chain management, distribution channel identification and maintenance as well as inventory management and sales. For instance:
| ● | the costs of raw materials and logistics may increase significantly, which may decrease our profits for this business if the sale prices could not be lifted; |
| ● | our inventories may be negatively affected by disruptions to our supply chains or disputes with our suppliers, which would result in additional costs; |
| ● | we may incur increased inventory costs or lose sales opportunities if we are unable to maintain adequate production capacity or an appropriate level of product inventory; |
| ● | our products may be subject to errors, defects or other quality issues that negatively affect our results of operations and reputation; |
| ● | we may not be able to successfully maintain and expand the distribution network for our products; |
| ● | our ready-for-publish paper content may fail to be published in a timely manner, or at all, if a valid publish number for such content fails to be obtained; and |
23
| ● | we may also face credit risks from our customers as our accounts receivables may not be collected in a timely manner, or at all. |
If we cannot properly manage these risks, our financial condition, operating results and prospects may be adversely affected.
We are subject to risks related to global expansion.
We expect to expand our business globally. We have established schools in the United States and other countries or regions, such as Singapore and United Kingdom. In addition, we provide learning services through our website and mobile apps to learners worldwide. Furthermore, we are selling our products, such as print books, to learners in certain foreign jurisdictions. As a result, our business and operations are subject to a variety of laws and regulations in foreign jurisdictions that are constantly evolving and subject to potentially differing interpretations, which may include but are not limited to, learning services, labor and employment, advertising, digital content, consumer protection, mobile communications and media, intellectual property ownership and infringement, tax, import and export controls, anti-corruption, foreign exchange controls and cash repatriation restrictions, data privacy and security, anti-competition as well as health and safety.
For example, we are subject to the General Data Protection Regulation, or the GDPR, in the European Union, the Data Protection Act 2018 in the United Kingdom and anti-long-arm jurisdiction related laws and regulations. When exporting our products, we must also comply with various economic and trade sanctions laws in different jurisdictions, such as the United States and United Kingdom, which prohibit the provision of products and services to countries, governments and persons on certain target lists. Furthermore, our global business may subject us to risks associated with reduced or varied protection for intellectual property rights in some markets, and we may face intellectual property infringement claims in relation to online classes, mobile apps and other products and services that we offer in overseas markets. We may also be required to obtain and maintain permits, licenses and approvals from relevant local government authorities in order to offer our solutions or products, such as providing learning services to learners in foreign jurisdictions, and we cannot assure you that we will be able to obtain or maintain such permits, licenses or approvals. In addition, some foreign jurisdictions may have national security laws or policies that restrict our ability to: (i) invest in or acquire companies; (ii) develop, import or export certain technologies; or (iii) utilize technologies that are deemed by foreign government authorities to pose a threat to their national security.
There is no harmonized approach to these laws and regulations globally. Consequently, we could face increased risks and uncertainties of non-compliance with applicable laws and regulations by expanding internationally. We may need to change and limit the way we operate our business and may have difficulty maintaining the current operating model that is compliant. There also can be no assurance that our employees, contractors, agents or business partners will not violate such laws and regulations or our compliance policies and procedures. As a general matter, compliance with laws and regulations may result in substantial costs and may necessitate changes to our business practices, and otherwise materially and adversely affect our business, financial condition and results of operations.
We have made, and expect to continue to make, investments to expand our global business operations and compete with local market players. Such investments may not be successful and may negatively affect our operating results. Conducting our business internationally, particularly in jurisdictions in which we have limited experience, exposes us to risks and challenges that we do not face to the same degree in China, which include but are not limited to:
| ● | failure to understand and adapt to cultural differences, local consumer behaviors and preferences and localize our solutions to appeal to local tastes; |
| ● | competition with businesses that understand local markets and local business practice better than we do, that have pre-existing relationships with potential customers in those markets, or that are favored by government or regulatory authorities in those markets; |
| ● | challenges in replicating or adapting our policies, procedures and systems to operating environments different from that of China, including technology and logistics infrastructure; |
| ● | increased financial accounting and reporting burdens, and complexities associated with implementing and maintaining adequate internal controls; |
24
| ● | failure to attract and retain capable talent with international perspectives who can effectively manage and operate local businesses; |
| ● | adverse tax consequences, including the complexities of foreign tax systems, and restrictions on the repatriation of earnings; |
| ● | heightened restrictions and barriers on the transfer of data between different jurisdictions; |
| ● | availability, reliability and security of international and cross-border payment systems and logistics infrastructure; |
| ● | exchange rate fluctuations, which may have a material adverse effect on cross-border product sales and businesses in the affected jurisdictions; |
| ● | credit and collectability risk on our trade receivables with customers in certain international markets; and |
| ● | general geopolitical environment among the countries and regions where we have operations or may expand into. |
Failure to manage these risks could negatively affect our ability to expand our global businesses and operations as well as materially and adversely affect our business, financial condition and results of operations.
Our success depends on the continuing efforts of our senior management team and other key personnel and our business may be harmed if we lose their services.
Our future success depends heavily upon the continuing services of the members of our senior management team. If any member of our senior management team leaves us and we fail to effectively manage a transition to new personnel in the future or if we fail to attract and retain qualified and experienced professionals on acceptable terms, or at all, our business, financial condition and results of operations could be materially and adversely affected. Competition for experienced management personnel in the industry we operate is intense, the pool of qualified candidates is very limited, and we may not be able to retain the services of our senior executives or key personnel, or to attract and retain high-quality senior executives or key personnel in the future.
Our success also depends on our having highly trained financial, technological, human resource, sales and marketing staff, management personnel and qualified and dedicated teachers for local markets. We may need to hire additional personnel as our business grows. A shortage in the supply of personnel with requisite skills or our failure to recruit them could impede our ability to increase revenues from our existing courses and services, to launch new courses and services and to expand our operations, and may have a material adverse effect on our business and financial results.
Our brand image, business and results of operations may be adversely impacted by illegal, fraudulent or collusive activities or other wrongdoings by our employees and third parties.
Illegal, fraudulent or collusive activities or other wrongdoings by our employees or third parties could subject us to liability or negative publicity and harm our business. Negative publicity generated as a result of actual or alleged wrongdoings by our employees or any third parties could damage our reputation and diminish the value of our brand, and materially and adversely affect our business, financial condition and results of operations.
We are exposed to the risk of various types of illegal, fraudulent or collusive activities or other wrongdoings, including but not limited to taking kickbacks, forging documentation, among others. It is not always possible to deter or discover wrongdoings, and the precautionary or remedial measures we take may not be effective in controlling unknown or unmanaged risks or losses. While we have adopted codes of conduct for our employees and implemented policies and procedures relating to data privacy, intellectual property, anti-corruption, among other aspects, we cannot assure you that our employees will abide by these codes, policies and procedures or that the precautions we take to detect and prevent employee misconduct will be effective.
25
Our reputation and the trading price of our ADSs may be negatively affected by adverse publicity or detrimental conduct against us.
Adverse publicity concerning any actual or perceived failure to comply with legal and regulatory requirements, especially the Alleviating Burden Opinion Regarding Compulsory Education, alleged accounting or financial reporting irregularities, regulatory scrutiny and further regulatory action, litigation or penalties could harm our reputation and cause the trading price of our ADSs to decline and fluctuate significantly. For example, after Muddy Waters Capital LLC, an entity unrelated to us, issued a series of reports containing various allegations against us in June and July 2018, the trading price of our ADSs declined sharply and we received numerous investor inquiries. The negative publicity and the resulting decline of the trading price of our ADSs also led to the filing of shareholder class action lawsuits against us and some of our current and former executives.
Moreover, adverse publicity, regardless of its merits and veracity, about us and our business, shareholders, affiliates, directors, officers, teaching staff and other employees, as well as the industry in which we operate, could also harm our reputation and cause the trading price of our ADSs to fluctuate significantly. Adverse publicity could be related to a wide variety of matters, including but not limited to:
| ● | false or malicious allegations or rumors of our business about failure to comply with legal and regulatory requirements; |
| ● | alleged misconduct or other improper activities committed by our students or our directors, officers, teaching staff and other employees, including misrepresentation made by our employees to potential students during sales and marketing activities, and other fraudulent activities to artificially inflate the popularity of our services or course offerings; |
| ● | false or malicious allegations or rumors about us or our directors, shareholders, affiliates, officers, teaching staff and other employees; |
| ● | complaints by our students about our offerings and sales and marketing activities; |
| ● | complaints about the truthfulness or authenticity of the advertisements for our offerings; |
| ● | refund disputes of course fees between us and our students or administrative penalties; and |
| ● | employment-related claims relating to alleged employment discrimination, wage and hour violations. |
We may continue to be the target of adverse publicity and detrimental conduct, including complaints, anonymous or otherwise, to regulatory agencies regarding our operations, accounting, revenues and regulatory compliance practices. In particular, we may become the target of anti-competitive, harassing, or other detrimental conduct by third parties. Such conduct includes allegations, anonymous or otherwise, sent to our auditors and/or other third parties regarding our operations, accounting, revenues, business relationships, business prospects and business ethics. Additionally, allegations, directly or indirectly against us, may be posted in social media platforms and similar channels by anyone at any time, whether or not related to us, on an anonymous basis. We may be subject to government or regulatory investigations or inquiries, or shareholder lawsuits, as a result of such third-party conduct and may be required to incur significant time and substantial costs to defend ourselves, and there is no assurance that we will be able to conclusively refute each of the allegations within a reasonable period of time, or at all. Our reputation may also be negatively affected as a result of the public dissemination of allegations or malicious statements about us, which in turn may materially and adversely affect the trading price of our ADSs.
We have been and may again be subject to legal proceedings, claims and investigations and could be adversely impacted by unfavorable results of legal proceedings and investigations.
We are subject to various legal proceedings, claims and investigations from time to time in the ordinary course of our business and have not yet been fully resolved, and new legal proceedings, claims, investigations, penalties or actions may arise in the future. The existence of litigation, claims, investigations and proceedings has adversely affected and may continue to adversely affect our reputation, business, results of operations and financial condition.
26
We have been defending putative shareholder class action lawsuits described in “Item 8. Financial Information—A. Consolidated Statements and Other Financial Information—Legal and Administrative Proceedings—Litigation,” including any appeals of such lawsuits.
On February 4, 2022, a complaint was filed in the U.S. District Court for the Southern District of New York against our company and certain of our current and former executives, advancing claims under Sections 10(b) and 20(a) of the Securities Exchange Act of 1934, 15 U.S.C. §§ 78(b) and 78t(a), and Rule 10b-5 promulgated thereunder, 17 C.F.R. § 240.10b-5 (2013). The plaintiff seeks to represent all purchasers of our company’s ADSs between April 26, 2018 and July 22, 2021. On February 10, 2023, our company filed a motion to dismiss the amended complaint. On March 27, 2023, the lead plaintiff filed an opposition to our company’s motion to dismiss. On April 26, 2023, our company filed a reply to the lead plaintiff’s opposition. On October 2, 2023, the Court granted our company’s motion to dismiss in its entirety and dismissed the amended complaint in its entirety without prejudice. After requesting for and obtaining an extension from the Court, the lead plaintiff filed a second amended complaint on November 20, 2023. Our company filed a motion to dismiss the second amended complaint on January 19, 2024. On February 15, 2024, the lead plaintiff filed the opposition to our company’s motion to dismiss. On March 15, 2024, our company filed its reply to lead plaintiff’s opposition. The Court has not yet ruled on the motion to dismiss.
Furthermore, on March 29, 2023, a complaint was filed in the U.S. District Court for the District of New Jersey against our company and our chief executive officer, advancing claims under Sections 10(b) and 20(a) of the Securities Exchange Act of 1934, 15 U.S.C. §§ 78(b) and 78t(a), and Rule 10b-5 promulgated thereunder, 17 C.F.R. § 240.10b-5 (2013). The complaint alleges that the Company made misrepresentations and misleading disclosures between June 14, 2022 and March 14, 2023 about its compliance with Chinese laws and regulations. On October 16, 2023, the lead plaintiff filed an amended complaint, which named the Company and several executives as co-defendants. On December 17, 2024, all individual defendants were dismissed from this case. The case now proceeds to discovery with the Company as the sole remaining defendant.
We are currently unable to estimate the possible loss or possible range of loss, if any, associated with the resolution of these lawsuits. In the event that our initial defense of these lawsuits is unsuccessful, there can be no assurance that we will prevail in any appeal. Any adverse outcome of these cases, including any plaintiff’s appeal, could have a material adverse effect on our business, financial condition, results of operation, cash flows and reputation. In addition, there can be no assurance that our insurance carriers will cover all or part of the defense costs, or any liabilities that may arise from these matters. The litigation process may utilize a significant portion of our cash resources and divert management’s attention from the day-to-day operations of our company, all of which could harm our business. We are also subject to claims for indemnification related to these matters, and we cannot predict the impact that indemnification claims may have on our business or financial results.
Besides, claims arising out of actual or alleged violations of law could be asserted against us by learners, teachers, vendors and business partners that utilize our services or solutions, by competitors, or by governmental entities in civil or criminal investigations and proceedings or by other entities. These claims could be asserted under a variety of laws, including but not limited to consumer protection laws, intellectual property laws, unfair competition laws, privacy laws, labor and employment laws, securities laws, real estate laws, tort laws, contract laws, property laws and employee benefit laws. For example, we are subject to ongoing contract disputes and other proceedings in China. We are unable to predict the outcome of these cases, or reasonably estimate a range of possible loss, if any, given the current status of the proceedings. We accrue liability when the loss payment with respect to these cases is probable and reasonably estimable, which is not material to our overall business operations. There is no guarantee that we will be successful in defending ourselves in legal and administrative actions or in asserting our rights under various laws. Even if we are successful in our attempt to defend ourselves in legal and administrative actions or to assert our rights under various laws, enforcing our rights against the various parties involved may be expensive, time-consuming and ultimately futile. These actions could expose us to negative publicity and to substantial monetary damages and legal defense costs, injunctive relief and criminal and civil fines and penalties, including but not limited to suspension or revocation of licenses to conduct business.
27
Accidents or injuries suffered by our learners or other people caused by us, or perceived to be caused by us, may adversely affect our reputation, subject us to liability and cause us to incur substantial costs.
We have a large number of learners and their parents on our premises to attend classes and/or use our facilities, and they may suffer accidents or injuries or other harm on our premises, including those caused by or otherwise arising from the actions of our employees or independent contractors. Although we have enhanced preventive measures to avoid similar incidents, we cannot assure you that there will be no similar incidents in the future.
In the event of accidents or injuries or other harm caused or perceived to be caused by us, our facilities and/or services may be perceived to be unsafe, which may discourage prospective learners and customers from using our services. Although we carry certain liability insurance policies for our learners and their parents, they may not be sufficient to cover all the compensation or even applicable to the accidents or injuries occurred. We could also face claims alleging that we should be liable for the accidents or injuries, or that we were negligent and provided inadequate supervision to our employees or independent contractors and therefore should be held jointly liable for harm caused by them. A material liability claim against us or any of our employees or independent contractors could adversely affect our reputation, learner enrollment and revenues. Even if unsuccessful, such a claim could create unfavorable publicity, cause us to incur substantial expenses and divert the time and attention of our management.
Our advertising and promotional content may subject us to penalties and other administrative actions and may harm our reputation.
Under the advertising, pricing and anti-unfair competition PRC laws and regulations, we are obligated to monitor our advertising and promotional content to ensure that such content is true and accurate and in full compliance with applicable laws and regulations. For example, the PRC Pricing Law provides that an operator is prohibited from using false or misunderstanding pricing methods to induce consumers or other operators into trading with it. In addition, education or training advertisements are prohibited from containing content such as guarantee of passing of examination or the effect of education or training, recommendation and/or endorsement by scientific research institutes, academic institutions, educational organizations, industry associations, professionals or beneficiaries using their name or image. Further, in accordance with recent regulatory requirements, no advertisements in connection with after-school tutoring services shall be published or broadcasted on the network platforms and billboards displayed on mainstream media, new media, public space or residential areas. Any violation of these laws and regulations may subject us to penalties, including fines, confiscation of our advertising income, orders to cease dissemination of the advertisements and orders to publish an announcement correcting any misleading information. In circumstances of serious violations, government authorities may order us to terminate our advertising operations or revoke our licenses.
Relevant regulatory authorities have significant discretion in interpreting and implementing the advertising, pricing and anti-unfair competition laws and regulations. We cannot assure you that all of the content contained in our advertisements and promotional material is true and accurate as required by, and complies in all aspects with, the advertising, pricing and anti-unfair competition laws and regulations. We also cannot assure you that we can rectify such content which is deemed not in compliance with such laws and regulations in a timely manner or at all, especially given the uncertainty in the interpretation and implementation of relevant PRC laws and regulations. If we were found to be in violation of applicable advertising, pricing and anti-unfair competition PRC laws and regulations, we may be subject to penalties and our reputation may be harmed, which may negatively affect our operations, financial condition and prospects.
Our new products and services may compete with our existing offerings.
We are constantly developing new products, services and solutions to meet changes in the needs of learners, parents, teachers and learning institutions, learning materials, admission standards, market trends and technologies. While some of the products, services and solutions that we develop will expand our current offerings and increase learner enrollment and use of our services or solutions, others may compete with, or render obsolete, our existing offerings without increasing our total learner enrollment or usage of services or solutions.
If we are unable to increase our total learner enrollment, use of our services or solutions or profitability as we expand our product and service offerings, our business and growth may be materially and adversely affected.
28
We leverage celebrities or influencers to promote our products or services. Any failure to engage and maintain strong relationships with them, or their ineffective marketing and promotion, may adversely affect our business, prospects, financial performance and results of operations.
We leverage celebrities and influencers to carry out various forms of advertising and marketing campaigns. To a certain extent, the sales of our products or services are influenced by the popularity of these celebrities or influencers. Celebrities or influencers with a large fan base can reach a broader audience when promoting products and guide more potential consumers to purchase these products or services. Therefore, the ability to establish and maintain close cooperative relationships with these celebrities or influencers is crucial for promoting our products and services. However, we cannot guarantee that we will successfully attract these celebrities or influencers and maintain close cooperation. The influencer market is highly competitive, and our ability to effectively attract them may be constrained by various factors, such as competition from large platforms, changes in influencers’ preferences, or our own resource limitations.
Moreover, we cannot ensure that marketing campaigns by celebrities or influencers will definitely achieve the desired results. Such campaigns are faced with various risks and uncertainties, including the credibility and suitability of influencers, audience acceptance, and the quality of promotional content, and such risks and uncertainties may have an adverse impact on our business, prospects, financial performance and results of operations. Even if we make efforts, we may not always be able to identify and match suitable influencers for promoting our business. Constant changes in market demand and consumer preferences may also negatively impact the effectiveness of promotions. If celebrities or influencers fail to resonate with their audience, the effectiveness of their marketing efforts may be significantly diminished. Furthermore, our marketing campaigns with celebrities and influencers are subject to certain PRC laws and regulations which are subject to evolving interpretation and implementations, and failure to comply with such laws and regulations could subject us to penalties. For example, enterprises engaging in education and training operations shall not choose professionals or beneficiaries to carry out such campaigns.
Failure to control rental costs, obtain leases at desired locations at reasonable prices or protect our leasehold interests could materially and adversely affect our business.
Our office space and service and learning centers are presently mainly located on leased premises. We may not be able to obtain new leases at desirable locations or renew our existing leases on acceptable terms or at all, which could adversely affect our business. We may have to relocate our operations or close learning centers for other reasons, such as increasing rentals, failure in passing the fire inspections or comply with relevant fire safety regulations, violations of the prescribed usage of properties, and early terminations of lease agreements. We also have not registered most of our lease agreements with relevant PRC government authorities as required by relevant PRC laws. We may be required by relevant government authorities to complete such registrations, or otherwise be subject to fines ranging from RMB1,000 to RMB10,000 for each lease agreement that has not been registered. However, failure to complete such registration would not affect the enforceability of the relevant lease agreements in practice.
In addition, a few of our lessors have not been able to provide us with documents proving completion of fire inspections of the leased premises, copies of title certificates or other evidentiary documents to prove that they have authorization to lease the properties to us. Our business and legal teams followed our internal guidelines to identify and assess risks in connection with leasing such properties, and a final business decision was made to lease such properties after our analysis of the likely impact of the defects on the leasehold interests and the value of the properties to our expansion plans. However, there is no assurance that our decision would always lead to favorable outcomes we expected to achieve. If any of our leases were terminated as a result of challenges by third parties or government authorities for a lack of title certificates or proof of authorization for leasing, we do not expect to be subject to any fines or penalties, but we may have to relocate the affected learning centers and incur additional expenses relating to such relocations. Furthermore, a few of our lessors have mortgaged the properties that we are renting. In the event that these properties are foreclosed upon due to such lessors’ failure to perform their obligations to the creditors, we may not be able to continue to use such leased properties and may incur additional expenses for relocation. If our use of the leased premises is challenged by relevant government authorities for a lack of fire inspections, we may be further subject to fines and also be ordered to relocate the affected learning centers and incur additional expenses. If we fail to find suitable replacement sites in a timely manner or on terms acceptable to us, our business and results of operations could be materially and adversely affected.
29
Failure to comply with various evolving laws and regulations regarding cybersecurity and data privacy could subject us to penalties, damage our reputation and brand, and harm our business and results of operations.
We routinely collect, store and use personal information and other data during the ordinary course of our business. If we are unable to protect such personal information and other data from unauthorized access, use, disclosure, disruption, modification, or destruction, such security breaches or issues may subject us to economic losses, legal liabilities to the owners or subjects of compromised information or data, or fines and other penalties. In addition, complying with various laws and regulations could cause us to incur substantial costs or require us to change our business practices, including our data practices, in a manner adverse to our business.
In general, we expect that data security and data protection compliance will receive greater attention and focus from regulators, both domestically and globally, as well as attract continued or greater public scrutiny going forward, which could increase our compliance costs and subject us to heightened risks and challenges associated with data security and protection. If we are unable to manage these risks, we could become subject to penalties, including fines, suspension of business and revocation of required licenses, and our reputation and results of operations could be materially and adversely affected.
The regulatory and enforcement regime of China with regard to data security and data protection is evolving and may be subject to different interpretations or significant changes. Moreover, various PRC legislative and regulatory bodies, including the Standing Committee of the PRC National People’s Congress, or the NPC, the MIIT, the CAC, the Ministry of Public Security and the SAMR have enforced data privacy and protections laws and regulations with varying standards and applications. We are subject to PRC laws and regulations governing the collection, storing, sharing, using, processing, disclosure and protection of personal information and other data on the internet and mobile platforms including, without limitation, the PRC Civil Code, the PRC Cybersecurity Law, the PRC Data Security Law and the PRC Personal Information Protection Law. See “Item 4. Information on the Company—B. Business Overview—PRC Regulations—Laws of Protection of Personal Information of Citizen” and “—Cybersecurity and Data Security.” The following are examples of certain recent PRC regulatory activities in this area:
Cybersecurity and Data Security
| ● | In June 2021, the Standing Committee of the NPC promulgated the PRC Data Security Law, which took effect in September 2021. The PRC Data Security Law, among other things, provides for security review procedures for data-related activities that may affect national security. In January 2022, the CAC, together with other government authorities, jointly promulgated the Revised Cybersecurity Review Measures, which became effective on February 15, 2022 and replaces its predecessor regulation. Pursuant to the Revised Cybersecurity Review Measures, CIIOs that procure internet products and services and network platform operators engaging in data processing activities must be subject to the cybersecurity review if their activities affect or may affect national security. The Cybersecurity Review Measures further stipulates that any network platform operator that holds personal information of over one million users shall apply with the Cybersecurity Review Office for a cybersecurity review before listing abroad. In August 2021, the state council promulgated the Regulations on Critical Information Infrastructure Security Protection, which became effective on September 1, 2021. Pursuant to this regulation, critical information infrastructure means key network facilities or information systems of critical industries or sectors, such as public communications and information services, energy, transportation, water conservation, finance, public services, e-government affairs and national defense science, the damage, malfunction or data leakage of which may endanger national security, national economy and public interests. Relevant government authorities for each critical industry and sector shall be responsible for formulating eligibility criteria and determining the scope of CIIOs in the respective industry or sector, and such operators will be informed of the final determinations as to whether they are categorized as CIIOs. As of the date of this annual report, no implementation rules have been issued by any government authority, and we have not been informed by any government authority that we are a CIIO. Furthermore, the exact scope of CIIOs under the current regulatory regime remains unclear, and the PRC government authorities have wide discretion in the interpretation and enforcement of applicable laws and regulations. We cannot assure you that we will not be deemed to be a CIIO under PRC laws. If we were so deemed, we may be subject to additional obligations and incur additional compliance costs under the cybersecurity PRC laws and regulations. |
30
| ● | On September 24, 2024, the State Council promulgated the Data Security Regulations, which came into effect on January 1, 2025. The Data Security Regulations provide that data processors refer to individuals or organizations that, during their data processing activities such as data collection, storage, utilization, transmission, publication and deletion, have autonomy over the purpose and manner of data processing. In accordance with the Data Security Regulations, data processors shall apply for a national security review for any data processing activity that affects or may affect national security. However, there have been no clarifications from the relevant authorities as of the date of this annual report as to the standards for determining whether an activity is one that “affects or may affect national security.” |
| ● | On July 7, 2022, the CAC promulgated the Security Assessment Measures for Outbound Data Transfer, or the Outbound Data Transfer Measures, effective from September 1, 2022, to regulate outbound data transfer activities, protect the rights and interests of personal information, safeguard national security and social public interests, and promote the cross-border security and free flow of data. On March 22, 2024, the CAC published the Provisions on Promoting and Regulating Cross-border Data Flow, which streamline and provide clarity to the governance framework for outbound data transfer. |
Personal Information and Privacy
| ● | The Anti-Monopoly Guidelines for the Platform Economy Sector published by the Anti-monopoly Committee of the State Council, effective on February 7, 2021, prohibits the collection of user information through coercive means by operators of online platforms. |
| ● | In August 2021, the Standing Committee of the NPC promulgated the PRC Personal Information Protection Law, which integrates the scattered rules with respect to personal information rights and privacy protection and took effect on November 1, 2021. The Personal Information Protection Law elevates the protection requirements for personal information processing, and many specific requirements of this law remain to be clarified by the CAC, other regulatory authorities, and courts in practice. We may be required to make further adjustments to our business practices to comply with applicable laws and regulations concerning the protection of privacy and personal information. |
Many of the data-related legislations are relatively new and certain concepts thereunder remain subject to interpretations by the regulators. If any data that we possess belongs to data categories that are subject to heightened regulatory scrutiny, we may be required to adopt stricter measures for protecting and managing such data. The Revised Cybersecurity Review Measures remain unclear on whether relevant requirements will be applicable to companies that are already listed in the United States, such as us. We continue to closely monitor and assess any development in the rule-making processes, we cannot predict the impact of the Revised Cybersecurity Review Measures, if any, at this stage. If the Revised Cybersecurity Review Measures mandate clearance of cybersecurity reviews and other specific actions to be taken by issuers like us, we face uncertainties as to whether these additional procedures can be completed by us in a timely manner, or at all, which may subject us to government enforcement actions and investigations, fines, penalties, or orders to suspend non-compliant operations or remove our mobile apps from relevant app stores, and materially and adversely affect our business and results of operations. As of the date of this annual report, we have not been involved in any formal investigations or cybersecurity reviews conducted by the CAC on such basis.
In general, compliance with existing PRC laws and regulations, as well as additional laws and regulations that PRC government authorities may enact in the future, related to data security, cybersecurity and personal information protection, may subject us to additional costs and negative publicity, which could harm our reputation and business operations. As advised by our PRC counsel, there are uncertainties with respect to how such PRC laws and regulations will be implemented and interpreted in practice as they are relatively new. We may need to adjust our business or take additional measures to comply with the evolving laws and regulations concerning data security, cybersecurity and personal information protection.
31
In addition, government authorities around the world have adopted or are considering legislative and regulatory proposals concerning data protection. These legislative and regulatory proposals, if adopted, and the uncertain interpretations and applications thereof could subject us to fines, penalties or government orders requiring that we change our data practices and policies, which could have a material adverse effect on our business and results of operations. For example, in the United States, rules and regulations governing data privacy and security include those promulgated under the authority of the Federal Trade Commission Act, the Electronic Communications Privacy Act, the Computer Fraud and Abuse Act, California’s California Consumer Privacy Act of 2018 (“CCPA”) and California Privacy Rights Act of 2020 (“CPRA”), and other state and federal laws relating to privacy, consumer protection, and data security. The CCPA and CPRA contain requirements regarding the handling of personal information of California consumers and households, including compliance and record keeping obligations, the right of individuals to request access to, correction of, and deletion of their personal information, and the right to opt out of the sale and other uses of their personal information, and provide a private right of action and statutory damages for data breaches. Other jurisdictions in the United States are beginning to expand existing regulations, or propose laws similar to the CCPA, which will continue to shape the data privacy environment nationally. Aspects of certain newly enacted state privacy statutes remain unclear, resulting in further legal uncertainty and potentially requiring us to modify our data practices and policies and to incur substantial additional costs and expenses to comply. If more stringent privacy legislation arises in the United States, it could increase our potential liability and adversely affect our business, results of operations, and financial condition. In addition, the GDPR, which came into effect on May 25, 2018, includes operational requirements for companies that receive or process personal data of residents of the European Economic Area, which primarily covers member states of the European Union and certain countries of the European Free Trade Association. The GDPR establishes new requirements applicable to the processing of personal data, affords new data protection rights to individuals and imposes penalties for serious data breaches. Individuals also have a right to compensation under the GDPR for financial or non-financial losses. In the event that residents of the European Economic Area access our websites or mobile apps and input protected information, we may become subject to provisions of the GDPR.
If we fail to protect our intellectual property rights, our brand and business may suffer.
We consider our copyrights, trademarks, trade names, internet domain names, patents and other intellectual property rights invaluable to our ability to continue to develop and enhance our brand recognition. Unauthorized use of our intellectual property rights may damage our reputation and brands. Our “Xueersi” brand and logo is a registered trademark in China. Our proprietary curricula and course materials are protected by copyrights. However, preventing infringement on or misuse of intellectual property rights could be difficult, costly and time-consuming. The measures we take to protect our intellectual property rights may not be adequate to prevent unauthorized uses. Furthermore, the application of laws governing intellectual property rights in China is uncertain and evolving, and could involve substantial risks to us. There have been several incidents in the past where third parties used our brand “Xueersi” without our authorization, and on occasion we had to resort to litigation to protect our intellectual property rights. In addition, we are still in the process of applying for the registration in China of the trademarks for our “Haoweilai” brand in certain categories. We cannot assure you that the relevant government authorities will grant us the approval to register such trademarks. As a result, we may be unable to prevent third parties from using this brand name, which may have an adverse impact on our brand image. If we are unable to adequately protect our intellectual property rights in the future, we may lose these rights, our brand name may be harmed, and our reputation and business may suffer materially. Furthermore, our management’s attention may be diverted by violations of our intellectual property rights, and we may be required to enter into costly and time-consuming litigation to protect our proprietary rights against any infringement or violation.
32
We may encounter disputes from time to time relating to our use of the intellectual property of third parties or allegations of infringement of the intellectual properties of third parties, and we may be unable to be authorized to use third-party copyrighted materials.
We cannot assure you that our learning materials, marketing materials, products, programs or other intellectual properties developed or used by us do not, or will not, infringe upon valid copyrights or other intellectual property rights held by third parties. We are also authorized to use certain copyrighted materials from third parties. We may encounter disputes from time to time over rights and obligations concerning intellectual property, and we may not prevail in those disputes. We have adopted policies and procedures to prohibit our employees and independent contractors from infringing upon third-party copyright or intellectual property rights. However, we cannot assure you that our teachers or other personnel will not, against our policies, use third-party copyrighted materials or intellectual properties without proper authorization in our classes, on our websites or mobile apps, at any of our physical locations or via any other medium through which we provide our services. Our users may also post unauthorized third-party content on our websites or mobile apps used as learning platforms. We may incur liability for unauthorized use, duplication or distribution of materials posted on our websites or mobile apps or used in our classes. We have been involved in claims against us alleging our infringement of third-party intellectual property rights and we may be subject to such claims in the future. Any such intellectual property infringement claim could result in costly litigation, harm our reputation and divert our management attention and resources and pay substantial damage.
We may fail to successfully make necessary or desirable acquisitions or investments, and we may not be able to achieve the benefits we expect from recent and future acquisitions or investments.
We have made and intend to continue to make acquisitions of, or equity investments in, additional businesses that complement our existing business. We may be unable to identify appropriate acquisition or investment targets when it is necessary or desirable to make such acquisition or investment to remain competitive or to expand our business. Even if we identify an appropriate acquisition or investment target, we may not be able to negotiate the terms of the acquisition or investment successfully or finance the proposed transaction. The valuation of the acquisition or investment targets may not be to our satisfaction or higher than it should be, and the pricing of the transaction may be higher as a result. Although we will conduct thorough and comprehensive due diligence on the acquisition or investment targets, we may be unable to identify all risks and issues which, when materialized, may deem the acquisitions or investments less valuable or less meaningful. Even after we have successfully acquired the targets, we may not be able to successfully integrate the acquired businesses. If the businesses we acquire or invest in do not subsequently generate the anticipated financial performance or if any triggering event for goodwill impairment tests occurs, we may need to revalue or write down the value of goodwill and other intangible assets in connection with such acquisitions or investments, which would harm our results of operations.
We may not have any control over the businesses or operations of our minority equity investments, the value of which may decline over time. For the investments accounted for by the equity method, we book a gain or loss of share of net income or loss of the investments. If the investee’s operation or financial performance deteriorated, we may need to revalue or record impairment to the carrying amount of the long-term investment, which would harm our results of operations. Furthermore, as we often do not have control over the companies in which we only have minority stake, we cannot ensure that these companies always will comply with applicable laws and regulations in their business operations. Material non-compliance by our investees may cause substantial harms to our reputations and the value of our investment.
Seasonal and other fluctuations in our results of operations could adversely affect the trading price of our ADSs.
Our business is subject to fluctuations caused by seasonality or other factors beyond our control, which may cause our operating results to fluctuate from quarter to quarter. This may result in volatility and adversely affect the price of our ADSs. We have experienced, and expect to continue to experience, seasonal fluctuations in our revenues and results of operations, primarily due to seasonal changes in learner enrollments. However, our expenses vary, and certain of our expenses do not necessarily correspond with changes in our learner enrollments and revenues. For example, we make investments in marketing and promotion, teacher recruitment and training, and product development throughout the year and we pay rent for our facilities based on the terms of the lease agreements. In addition, other factors beyond our control, such as special events that take place during a quarter when our learner enrollment would normally be high, may have a negative impact on our learner enrollments. As our revenues grow, these seasonal fluctuations may become more pronounced.
33
If we cannot obtain sufficient cash when we need it, we may not be able to meet our payment obligations under our indebtedness.
We cannot assure you that we will have sufficient funds to fulfill our payment obligations under our indebtedness. Our ability to meet our payment obligations under our indebtedness depends on our ability to generate sufficient cash flow, which is subject to general economic, financial, competitive, legislative and regulatory factors as well as other factors that are beyond our control. In addition, our ability to obtain external financing in the future is subject to a variety of uncertainties, including:
| ● | our financial condition, results of operations and cash flows; |
| ● | general market conditions for financing activities; and |
| ● | economic, political and other conditions in China and elsewhere. |
If we are unable to obtain funding in a timely manner or on commercially acceptable terms, we may not be able to meet our payment obligations under our indebtedness.
Moreover, TAL Education Group is a Cayman Islands holding company with no material operations of its own. As a result, it relies upon dividends and other cash distributions paid to it by its subsidiaries to meet its payment obligations under indebtedness incurred at the holding company level. The subsidiaries are distinct legal entities and do not have any obligation, legal or otherwise, to provide TAL Education Group with dividends or other distributions. TAL Education Group may face tax or other adverse consequences, or legal limitations, on its ability to obtain funds from these entities.
We may need additional capital to pursue business objectives and respond to business opportunities, challenges or unforeseen circumstances, and financing may not be available on terms acceptable to us, or at all.
Growing and operating our business will require significant cash investments, capital expenditures and commitments to respond to business challenges, including developing or enhancing new or existing services and technologies and expanding our infrastructure. If cash on hand and cash generated from operations are not sufficient to meet our cash and liquidity needs, we may need to seek additional capital, potentially through debt or equity financings. We may not be able to raise required cash on terms acceptable to us, or at all. Volatility in the credit markets may have an adverse effect on our ability to obtain debt financing. Issuances of equity or convertible debt securities may be on terms that are dilutive or potentially dilutive to our shareholders. The holders of new securities may also have rights, preferences, or privileges that are senior to those of existing stockholders. If new financing sources are required, but are insufficient or unavailable, we may need to modify our growth and operating plans and business strategies based on available funding, if any, which would harm our ability to grow our business.
We incurred net losses in the past and may not be able to maintain or improve profitability as expected.
We experienced fluctuations in our margins in the past. We incurred net losses in each of the fiscal years ended February 28, 2023 and February 29, 2024, but recorded net income for the fiscal year ended February 28, 2025. We plan to continue to maintain and improve our profitability going forward. However, such plans may not develop as timely and to the extent as expected, in which case we may not maintain or improve profitability as planned or at all. Many factors may cause our margins to decline or lead to net losses. For example, costs incurred in the expansion of our business may increase faster than our revenues. New investments and acquisitions may cause our margins to decline before we successfully integrate the acquired businesses into our operations and realize the full benefits of these investments and acquisitions. A significant increase in operating expenses or impairment loss on long-term investments and goodwill may lead to a net loss. Our ability to improve our financial performance is affected by various factors that are beyond our control, such as outbreak of contagious disease and the regulatory environment. There can be no assurance that our margins will not decline or fluctuate, or that we will not incur net losses again, in the future.
34
We have limited liability insurance coverage and do not carry business disruption insurance.
We have limited liability insurance coverage for our learners and their parents in our learning centers. A successful liability claim against us due to injuries suffered by our learners or their parents on our premises could materially and adversely affect our financial conditions, results of operations and reputation. Even if unsuccessful, such a claim could cause adverse publicity on us, require substantial costs to defend and divert the time and attention of our management. See “—Accidents or injuries suffered by our learners or other people caused by us, or perceived to be caused by us, may adversely affect our reputation, subject us to liability and cause us to incur substantial costs.” In addition, we do not have business disruption insurance for most of our operating entities. Furthermore, any business disruption event could result in substantial costs to us and diversion of our resources, which may materially and adversely affect our business and results of operations.
Significant disruptions to our websites, mobile apps or information technology systems, cybersecurity incidents or data leakages could damage our reputation, limit our ability to retain and increase customers or give rise to negative financial or legal consequences.
The performance and reliability of our online and technology infrastructure is critical to our reputation and ability to retain learners and increase learner enrollment. Any system error or failure, or a sudden and significant increase in online traffic, could disrupt or slow access to our websites or mobile apps. We cannot assure you that we will be able to expand our online and technology infrastructure in a timely and cost-effective manner to meet the increasing demands of our learners and their parents. In addition, our information technology systems store and process important information including, without limitation, class schedules and registrations and customer data, and they could be vulnerable to interruptions or malfunctions due to events beyond our control, such as natural disasters and technology failures. For instance, we have in the past experienced interruptions to our operations due to temporary failures of our information technology systems. Any disruption to our computer systems could therefore have a material adverse effect on our on-site operations and ability to retain learners and increase learner enrollments.
Although we have a daily backup system that runs on different servers, including a combination of internet data centers and cloud servers for our operating data, we may still lose important customer data or suffer disruptions to our operations if there is a failure of the database or backup systems. In addition, computer hackers may attempt to penetrate our network security and our website. We have in the past experienced several computer attacks, although they did not materially affect our operations. We may be required to invest significant resources in protecting against the foregoing technological disruptions and/or security breaches, or to remediate problems and damages caused by such incidents, which could increase our cost of doing business, lead to non-compliance with applicable laws and regulations, and in turn adversely affect our financial conditions and results of operations.
Furthermore, unauthorized access to our proprietary business information or customer data may be obtained through break-ins, sabotage, breaches of our secure network by unauthorized parties, computer viruses, computer denial-of-service attacks, employee theft or misuse, breaches of the security of the networks of our third party providers, or other misconduct. Because the means used by computer hackers who may attempt to penetrate and sabotage our network security or websites change frequently and may not be recognized until launched against a target, we may be unable to anticipate such attempts, or respond to them in a timely manner. Unauthorized access to customer data may also be obtained due to inadequate use of security controls by our customers. Although there has not been any material compromise in the past, we may suffer economic and reputational damages and legal or regulatory actions in the future if a technical failure of our systems or a security breach compromises student or other customer data, including identification or contact information. See also “—Failure to comply with various evolving laws and regulations regarding cybersecurity and data privacy could subject us to penalties, damage our reputation and brand, and harm our business and results of operations” for further details regarding privacy and cybersecurity regulations.
35
Any deficiencies in internet infrastructure and unavailability of third-party platforms could impair our ability to offer our solutions and services over our websites and mobile apps, which could harm our operating results.
We rely on certain third-party platforms to facilitate the offering of our solutions and services. If we are unable to conduct the activities on those third-party platforms on acceptable terms or at reasonable costs, we may have to switch to other third-party platforms for similar activities. However, we cannot assure you that we will be able to switch to other third-party platforms in a timely manner, or at all. Moreover, the availability of our websites and mobile apps depends on telecommunications carriers and other third-party providers for communications and storage capacity. If we are unable to enter into and renew agreements with these providers on acceptable terms, or if any of our existing agreements with such providers are terminated, our ability to provide our solutions and services could be adversely affected. In addition, frequent service disruptions at the external telecommunications service providers may prevent learners from accessing our websites and mobile apps, which could affect their learning experience and in turn harm our learner enrollment and retention and operating results.
We face risks related to natural and other disasters, health epidemics and other extraordinary events, which could significantly disrupt our operations.
Our business could be materially and adversely affected by natural and other disasters, including earthquakes, fire, floods, environmental accidents, power loss, communication failures and similar events. Additionally, our business could be materially and adversely affected by the outbreak of COVID-19, monkeypox, H7N9 bird flu, H1N1 swine influenza, severe acute respiratory syndrome (SARS), Ebola or another health epidemic. We have not suffered any material loss or experienced any significant increase in costs as a result of any natural and other disaster, health epidemics or other extraordinary event, other than the negative impact of COVID-19 on our business operations in the past. However, any such occurrence in any of the cities in which we have major operations could cause us to temporary close our learning centers, affect our abilities to manage learning centers, acquire and retain customers and recruit talents, or result in supply chain shortages or logistics disruptions for our learning content solutions, any of which could materially and adversely affect our business and results of operations.
Increasing scrutiny and evolving expectations from investors, customers, employees, business partners, governmental authorities and other stakeholders with respect to environmental, social and governance matters may cause us to incur additional costs, devote additional resources and expose us to additional risks, which could adversely affect our reputation, business, financial performance and the price of our ADSs.
Companies across many industries are facing increased scrutiny relating to their environmental, social and governance, or ESG, practices and disclosures. In particular, investors, customers, employees, business partners and other stakeholders placed increasing importance on the implications and social costs of their investments, purchases and other interactions with companies. For example, many investors focus on positive ESG business practices and sustainability scores, and may consider a company’s ESG or sustainability scores when making investment decisions. In addition, some institutional investors have used such scores to benchmark companies against their peers and, if the companies are perceived to be lagging with respect to ESG matters, may engage with these companies to improve ESG practices or disclosures, or make voting decisions on this basis. The increasing levels of investor focus on ESG matters may hinder our access to capital, as investors may decide to reallocate capital or to not commit capital as a result of their assessment of our ESG practices and disclosures.
In addition, evolving government regulations could result in new or more stringent forms of ESG oversight and expanding mandatory and voluntary reporting, diligence, and disclosure. Collecting, measuring and reporting ESG information and metrics can be costly, difficult and time consuming, and can present numerous operational, reputational, financial, legal and other risks, any of which could have a material impact on us. Inadequate processes to collect and review this information prior to disclosure could subject us to potential liability related to such information.
We are currently disclosing certain ESG information. Our business may face increased scrutiny related to relevant ESG areas, including from the investment community, and our failure to achieve progress in these ESG areas on a timely basis, or at all, could impact our customer acquisition and retention, employee engagement, business partner relationship and access to capital, which could adversely affect our reputation, business, financial performance and the price of our ADSs.
36
Failure to maintain effective internal control over financial reporting could cause us to inaccurately report our financial results or fail to prevent fraud and have a material adverse effect on our business, results of operations and the trading price of our ADSs.
We are subject to the reporting obligations under U.S. securities laws. For example, Section 404 of the Sarbanes-Oxley Act of 2002 and related rules require a public company to include a report of management on its internal control over financial reporting in its annual reports. This management report must contain an assessment by management of the effectiveness of the public company’s internal control over financial reporting. In addition, an independent registered public accounting firm for a public company must attest to and report on management’s assessment of the effectiveness of the public company’s internal control over financial reporting. Our efforts to implement standardized internal control procedures and develop the internal tests necessary to verify the proper application of the internal control procedures and their effectiveness are a key area of focus for our board of directors, our audit committee and senior management.
Our management and our independent registered public accounting firm, which has issued an attestation report, have concluded that our internal control over financial reporting was effective as of February 28, 2025. However, we cannot assure you that we will not identify any additional material weaknesses or significant deficiencies in the future.
If we fail to maintain effective internal control over financial reporting in the future, our management and our independent registered public accounting firm may not be able to conclude that we have effective internal control over financial reporting at a reasonable assurance level. Moreover, maintaining effective internal controls over financial reporting is necessary for us to produce reliable financial reports and prevent fraud. As a result, although we have incurred and expect to continue to incur considerable costs, management time and other resources to comply with Section 404 and other requirements of the Sarbanes-Oxley Act of 2002, any failure to maintain effective internal control over financial reporting could in turn result in the loss of investor confidence in the reliability of our financial statements and negatively impact the trading price of our ADSs.
Any failure by us to comply with anti-corruption laws could result in penalties, which may harm our reputation and have an adverse impact on our business and results of operations.
We are subject to anti-corruption laws, including PRC anti-corruption laws and the U.S. Foreign Corrupt Practices Act, or the FCPA, which generally prohibits companies and anyone acting on their behalf from offering or making improper payments or providing benefits to foreign officials for the purpose of obtaining or keeping business and that requires an “issuer” like us to maintain accurate books and records. Our company’s policies require that our employees comply with applicable laws. However, there is no assurance that such policies will work effectively or protect us from liability under the FCPA or other anti-corruption laws for actions taken by our employees and intermediaries with respect to our business or any business that we may acquire. We may be subject to government investigations of potential violations of the FCPA or other applicable anti-corruption laws, and, if we were found to violate such laws, we may be subject to significant penalties and requirements to implement remedial measures. These may cause us to incur significant expenses, divert management attention, and materially and adversely affect our reputation, business and results of operations.
37
We have granted and will continue to grant restricted shares, share options and other share-based awards in the future, which may materially reduce our net income.
In June 2010, we adopted a share incentive plan (as amended and restated in August 2013), or the 2010 Plan, that permits granting of options to purchase our Class A common shares, restricted shares, restricted share units, share appreciation rights, dividend equivalent rights and other instruments as deemed appropriate by the administrator under the 2010 Plan. The amended and restated 2010 Plan ceased to be used for grants of future awards upon the effectiveness of a share incentive plan adopted in June 2020, or the 2020 Plan. Pursuant to the 2020 Plan, the maximum aggregate number of shares that may be issued pursuant to all awards (including incentive share options), or the Award Pool, is initially five percent (5%) of our total issued and outstanding shares as of the effective date of the 2020 Plan, provided that (A) the Award Pool shall be increased automatically if and whenever the number of shares that may be issued pursuant to ungranted awards pursuant to the 2020 Plan, or the Ungranted Portion, accounts for less than one percent (1%) of the then total issued and outstanding shares of our company, so that for each automatic increase, the Ungranted Portion immediately after such increase shall equal five percent (5%) of the then total issued and outstanding shares of our company, and (B) the size of the Award Pool shall be equitably adjusted in the event of any share dividend, subdivision, reclassification, recapitalization, split, reverse split, combination, consolidation or similar transactions. As of April 30, 2025, 4,232,126 non-vested restricted Class A common shares and 980,266 share options to purchase 980,266 Class A common shares under the 2010 Plan and the 2020 Plan previously granted to our employees and directors are outstanding. As a result of the outstanding grants under the 2010 Plan and the 2020 Plan, we have incurred and will continue to incur share-based compensation expenses. We had share-based compensation expenses of $108.6 million, $88.9 million and $64.9 million for the fiscal years ended February 28, 2023, February 29, 2024 and February 28, 2025, respectively. As of February 28, 2025, the unrecognized compensation expenses amounted to $101.6 million related to the non-vested restricted shares, which will be recognized over a weighted-average period of 3.3 years for service based non-vested restricted shares and 3.0 years for performance based non-vested restricted shares, and $6.8 million related to share options, which will be recognized over a weighted-average period of 3.9 years. Expenses associated with share-based compensation awards granted under our share incentive plans may materially reduce our future net income. However, if we limit the size of grants under our share incentive plans to minimize share-based compensation expenses, we may not be able to attract or retain key personnel.
Risks Related to Our Corporate Structure
If the PRC government determines that the agreements that establish the structure for operating our business in China are not in compliance with applicable PRC laws and regulations, we could be subject to severe penalties.
TAL Education Group is not a PRC operating company but a Cayman Islands holding company with no equity ownership in the VIEs. We primarily conduct our operations in China through (i) our PRC subsidiaries and (ii) the VIEs with which we have maintained contractual arrangements, and VIE Subsidiaries. Investors of our ADSs are not purchasing equity interest in the VIEs in China but instead are purchasing an equity interest in a holding company incorporated in the Cayman Islands. If the PRC government deems that the VIE Contractual Arrangements do not comply with PRC regulatory restrictions on foreign investments in the relevant industries, or if these regulations or the interpretations of existing regulations change in the future, we could be subject to severe penalties or be forced to relinquish our interests in those operations. The PRC regulatory authorities could disallow the VIE structure, which would likely result in a material adverse change in our operations, and our ADSs may decline significantly in value or become worthless. Our holding company, our PRC subsidiaries, the VIEs and VIE Subsidiaries, and investors of our company face uncertainty about potential future actions by the PRC government that could affect the enforceability of the VIE Contractual Arrangements and, consequently, significantly affect the financial performance of the VIEs, VIE Subsidiaries and our company as a whole.
PRC laws and regulations currently require any foreign entity that invests in the education business in China to be an educational institution with relevant experience in providing education services outside of China. None of the offshore holding companies of our subsidiaries in the mainland of China is an educational institution or provides education services. In addition, foreign ownership in entities that provide value-added telecommunication services, with a few exceptions, is subject to restrictions under the current PRC laws and regulations. Specifically, foreign ownership of an internet information service provider may not exceed 50%. To comply with PRC laws and regulations, we have entered into a series of contractual arrangements among TAL Beijing, on the one hand, and Xueersi Education, Xueersi Network, Xinxin Beijing, Xinxin Shenzhen and their respective equity holders, subsidiaries and schools, on the other hand. Accordingly, Xueersi Education, Xueersi Network, Xinxin Beijing, Xinxin Shenzhen are the VIEs, and we rely on the VIE Contractual Arrangements to conduct most of our operations in China.
38
We have been and are expected to continue to be dependent on the VIEs and VIE Subsidiaries in China to operate our learning business until we are qualified for direct ownership of such business in China. Pursuant to the VIE Contractual Arrangements, we, through our wholly owned PRC subsidiaries, exclusively provide comprehensive intellectual property licensing, technical and business support services to the VIEs and VIE Subsidiaries in exchange for payments from them. In addition, the VIE Contractual Arrangements provide us with the ability to effectively control the VIEs and VIE Subsidiaries, as applicable, under U.S. GAAP. TAL Education Group is also considered the primary beneficiary of the VIEs for accounting purposes on the conditions that we have consolidated the financial results of the VIEs and VIE Subsidiaries in our consolidated financial statements in accordance with U.S. GAAP. However, neither TAL Education Group nor its investors have an equity ownership in, direct foreign investment in, or control through such ownership or investment of, the VIEs, and the VIE Contractual Arrangements are not equivalent to an equity ownership in the business of the VIEs. As of the date of this annual report, the VIE Contractual Arrangements have not been tested in a court of law.
It is uncertain whether any new PRC laws, rules or regulations relating to variable interest entity structures will be adopted or if adopted, what they would provide. For example, the Alleviating Burden Opinion Regarding Compulsory Education provides, among others, that foreign ownership in Academic AST Institutions is prohibited, including through contractual arrangements, and companies with existing foreign ownership need to rectify the situation. Such regulatory directives also provide that administration over academic tutoring services for high school students shall be implemented by reference to the relevant provisions, but it remains uncertain as to how and to what extent the administration over academic tutoring services for high school students will be implemented by reference of the Alleviating Burden Opinion Regarding Compulsory Education. In addition, the Amended Implementation Rules provide that relevant government authorities shall enhance the supervision on the agreements entered into between non-profit private schools and their related parties and shall review such transactions on an annual basis. We cannot preclude the possibility that relevant government authorities would determine transactions between our subsidiaries and VIE Subsidiaries that are non-profit private schools to be in violation of any existing or future PRC laws or regulations during such supervision as relevant government authorities have significant discretion in interpreting and implementing such laws and regulations. In addition, on February 17, 2023, the CSRC released the Overseas Listing Trial Measures, and five supporting guidelines, effective in March 2023, with two more supporting guidelines published thereafter and went effective successively in May 2023 and May 2024. At the press conference held for the Overseas Listing Trial Measures on the same day, officials from the CSRC clarified that, as for companies seeking overseas listing with contractual arrangements, the CSRC will solicit opinions from relevant regulatory authorities and complete the filing of the overseas listing of such companies if they duly meet the compliance requirements, and support the development and growth of these companies by enabling them to utilize two markets and two kinds of resources. If we fail to complete the filing with the CSRC in a timely manner or at all, for any future offerings, listing or any other capital raising activities, which are subject to the filings under the Overseas Listing Trial Measures, due to our contractual arrangements, our ability to raise or utilize funds could be materially and adversely affected, and we may even need to unwind our contractual arrangements or restructure our business operations to rectify the failure to complete the filings. However, given that the Overseas Listing Trial Measures were recently promulgated, there remain substantial uncertainties as to their interpretation, application, and enforcement and how they will affect our operations and our future financing.
If the corporate structure and VIE Contractual Arrangements through which we conduct our business in China are found to be in violation of any existing or future PRC laws or regulations, or such arrangements are determined as illegal and invalid by PRC courts, arbitration tribunals or regulatory authorities, or if we fail to obtain or maintain any of the required permits or approvals, we may be subject to severe actions by the relevant PRC regulatory authorities with broad discretion, which may include but are not limited to the following:
| ● | revoke our business and operating licenses; |
| ● | require us to discontinue or restrict our operations; |
| ● | limit our business expansions in China by way of entering into contractual arrangements; |
| ● | restrict our right to collect revenues; |
| ● | impose fines; |
| ● | confiscate any of our income that is deemed to be obtained through illegal operations; |
39
| ● | block our websites or mobile apps; |
| ● | require us to restructure our operations in such ways as to compel us to establish a new enterprise, re-apply for the necessary licenses or permits, or relocate our businesses, staff and assets; |
| ● | restrict or prohibit our use of the proceeds from overseas offering to finance our PRC subsidiaries’ or the VIEs’ or VIE Subsidiaries’ business and operations; |
| ● | impose additional conditions or requirements with which we may not be able to comply; or |
| ● | take other regulatory or enforcement actions against us that could be detrimental to our business. |
Any of these actions could cause significant disruptions to our business operations and severely damage our reputation, which would in turn materially and adversely affect our business, financial condition and results of operations. Furthermore, new PRC laws, rules and regulations may be introduced to impose additional requirements that may be applicable to our corporate structure and VIE Contractual Arrangements. See “—Uncertainties exist with respect to the interpretation and implementation of the Foreign Investment Law and how it may impact our business, financial condition and results of operations.” If any of these actions results in our inability to direct the activities of the VIEs or VIE Subsidiaries that most significantly impact their economic performance, and/or our failure to receive the economic benefits from the VIEs and VIE Subsidiaries, we may not be able to consolidate the VIEs and VIE Subsidiaries in our consolidated financial statements in accordance with U.S. GAAP. However, we do not believe that such actions would result in the liquidation or dissolution of our company, our wholly-owned PRC subsidiaries or the VIEs or the VIE Subsidiaries.
We rely on the VIE Contractual Arrangements for our operations in China, which may not be as effective in providing operational control as direct ownership.
We have relied and expect to continue to rely on the VIE Contractual Arrangements to operate our learning business in China. See “Item 4. Information on the Company—C. Organizational Structure—VIE Contractual Arrangements.” The VIE Contractual Arrangements may not be as effective in providing us with control over the VIEs or VIE Subsidiaries as direct ownership. If we had direct ownership of the VIEs or VIE Subsidiaries, we would be able to exercise our rights as an equity holder to effect changes in the board of directors of these entities, which in turn could effect changes, subject to any applicable fiduciary obligations, at the management level. However, under the VIE Contractual Arrangements, we rely on the performance by the VIEs and their respective equity holders and VIE Subsidiaries of their obligations under the contracts to exercise control over and receive economic benefits from the VIEs and VIE Subsidiaries.
We have entered into equity pledge agreements with the VIEs and their respective equity holders to guarantee the performance of the obligations of the VIEs and VIE Subsidiaries under the exclusive business cooperation agreements they have entered into with us. The equity pledge agreements with the equity holders of the VIEs provide that the pledged equity interest shall constitute continuing security for any and all of the indebtedness, obligations and liabilities under all of the principal service agreements and the scope of pledge shall not be limited by the amount of the registered capital of the VIEs. However, it is possible that a PRC court may take the position that the amount listed on the equity pledge registration forms represents the full amount of the collateral that has been registered and perfected. If this is the case, the obligations that are supposed to be secured in the equity pledge agreements in excess of the amount listed on the equity pledge registration forms could be determined by the PRC court as unsecured debt, which takes last priority among creditors.
40
In addition, we have not entered into agreements with the VIEs that pledge the assets of the VIEs for the benefit of us or our wholly owned subsidiaries. Consequently, the assets of the VIEs are not secured on behalf of our wholly owned subsidiary, and the amounts owed by the VIEs are not collateralized. As a result, if the VIEs fail to pay any amount due to us under, or otherwise breach, the exclusive business service agreements, we will not be able to directly seize the assets of the VIEs. If the nominee equity holders of the VIEs do not act in the best interests of us when conflicts of interest arise, or if they act in bad faith towards us, they may attempt to cause the VIEs or VIE Subsidiaries to transfer or encumber the assets of the VIEs or VIE Subsidiaries without our authorization. In such a scenario, we may choose to exercise our option under the call option agreements to demand the equity holders of the VIEs to transfer their respective equity interests in the VIEs to a PRC person designated by us, and we may need to resort to litigation in PRC courts to effect such an equity interests transfer and prevent the transfer or encumbrance of the VIEs’ assets without our authorization. However, uncertainties in the PRC legal system could limit our ability to enforce the VIE Contractual Arrangements. See also “—Risks Related to Doing Business in China—Uncertainties with respect to the PRC legal system could have a material adverse effect on us.” In the event we are unable to enforce the VIE Contractual Arrangements, we may not have the power to direct the activities that most significantly affect the economic performance of the VIEs and VIE Subsidiaries, and our ability to conduct our business may be negatively affected, and we may not be able to consolidate the financial results of the VIEs and VIE Subsidiaries into our consolidated financial statements in accordance with U.S. GAAP.
Any failure by the VIEs or their respective equity holders or VIE Subsidiaries to perform their obligations under the VIE Contractual Arrangements would have a material adverse effect on our business and financial condition.
If the VIEs or any of their respective equity holders or VIE Subsidiaries fail to perform their obligations under the VIE Contractual Arrangements, we may have to incur substantial costs and resources to enforce our rights under the contracts, and rely on legal remedies under PRC laws, including seeking specific performance or injunctive relief and claiming damages, which may not be effective. For example, if the equity holders of the VIEs were to refuse to transfer their equity interest in these entities to us or our designee when we exercise the call option pursuant to the VIE Contractual Arrangements, or if they were otherwise to act in bad faith toward us, we may have to take legal actions to compel them to perform their contractual obligations. See also “—We rely on the VIE Contractual Arrangements for our operations in China, which may not be as effective in providing operational control as direct ownership.”
All the material agreements under the VIE Contractual Arrangements, which are summarized under “Item 4. Information on the Company—C. Organizational Structure—VIE Contractual Arrangements,” are governed by PRC laws and provide for the resolution of disputes under the agreements through arbitration in Beijing. Accordingly, these contracts would be interpreted in accordance with PRC laws and any disputes would be resolved in accordance with PRC legal procedures. The legal system in China is constantly evolving and may involve more uncertainty compared to some other jurisdictions. As a result, uncertainties in the PRC legal system could limit our ability to enforce the VIE Contractual Arrangements. Under PRC laws, rulings by arbitrators are final, parties cannot appeal the arbitration results in courts, and the prevailing parties may only enforce the arbitration awards in PRC courts through arbitration award recognition proceedings, which would incur additional expenses and delay. In the event we are unable to enforce the VIE Contractual Arrangements, we may not be able to exert effective control over the VIEs, and our ability to conduct our business may be negatively affected.
The legal owners of the VIEs may have potential conflicts of interest with us, which may materially and adversely affect our business and financial condition.
The four legal owners of Xueersi Education and Xueersi Network are Mr. Bangxin Zhang, Mr. Yachao Liu, Mr. Yunfeng Bai and Mr. Yundong Cao. Mr. Zhang and Mr. Liu are shareholders, directors and officers of TAL Education Group. The interests of Mr. Zhang, Mr. Liu, Mr. Bai and Mr. Cao as beneficial owners of the VIEs may differ from the interests of our company as a whole, since these parties’ respective equity interests in the VIEs may conflict with their respective equity interests in our company.
41
We cannot assure you that when conflicts of interest arise, any or all of these individual equity holders of VIEs will act in the best interests of our company or such conflicts will be resolved in our favor. In addition, these individual equity holders of VIEs may breach, or cause the VIEs to breach, or refuse to renew, the existing VIE Contractual Arrangements. In June 2013, we entered into a deed of undertaking with Mr. Zhang, which prevents Mr. Zhang from using his majority voting power to remove, replace or appoint any of our directors, and from casting any votes he has as our director or shareholder on any resolutions or matters concerning the deed itself. The deed is irrevocable, and applies to any and all periods during which Mr. Zhang beneficially owns shares representing more than 50% of the aggregate voting power of our then total issued and outstanding shares. However, there can be no assurance that such arrangement is sufficient to address potential conflicts of interests Mr. Zhang may encounter. Other than this deed of undertaking we have entered into with Mr. Zhang, we currently do not have any arrangements to address potential conflicts of interest Mr. Zhang or Mr. Liu may encounter in their capacity as direct or indirect nominee equity holders of the VIEs (and, as applicable, as directors of the VIEs), on the one hand, and as beneficial owners of our company (and, as applicable, director and/or officers of our company), on the other hand. To a large extent, we rely on the legal owners of the VIEs to abide by the laws of the Cayman Islands and China, which provide that directors and officers owe a fiduciary duty to our company that requires them to act in good faith and in the best interests of our company and not to use their positions for personal gains. If we cannot resolve any conflict of interest or dispute between us and these individuals, we would have to rely on legal proceedings, which could result in disruptions to our business and subject us to substantial uncertainty as to the outcome of any such legal proceedings.
If the custodians or authorized users of our controlling non-tangible assets, including chops and seals, fail to fulfill their responsibilities, or misappropriate or misuse these assets, our business and operations could be materially and adversely affected.
Under PRC laws, legal documents for corporate transactions, including agreements and contracts such as the leases and sales contracts that our business enters into, are executed using chops or seals of signing entities or with the signatures of legal representatives whose designations are registered and filed with the relevant local branches of the State Administration for Market Regulation, or the SAMR (formerly known as the State Administration for Industry and Commerce). We generally execute legal documents by affixing chops or seals, rather than having the designated legal representatives sign the documents.
We have three major types of chops, namely corporate chops, contract chops and finance chops. We use corporate chops generally for documents to be submitted to government agencies, such as applications for changing business scope, directors or company name, and for legal letters. We use corporate chops or contract chops for executing leases and commercial contracts. We use finance chops generally for making and collecting payments, including, but not limited to issuing invoices. Use of chops must be approved by the responsible departments and follow our internal procedure. Although we usually utilize chops to execute contracts, the designated legal representatives of our PRC subsidiaries, VIEs and VIE Subsidiaries have the apparent authority to enter into contracts on behalf of such entities without chops.
In order to physically secure our chops, we generally have them stored in locations that are secured and accessible only to authorized employees. Our designated legal representatives generally do not have access to the chops. Although we monitor such authorized employees and designated legal representatives, the monitoring procedures may not be sufficient to prevent all instances of abuse or negligence. The authorized employees or designated legal representatives may abuse their authority, for example, by binding the relevant entities with contracts against our interests, as we would be obligated to honor these contracts if the other contracting party acts in good faith in reliance on the apparent authority of our chops or signatures of our legal representatives. If any of our designated legal representatives obtains control of the chop in an effort to obtain control over the relevant entity, we would need to pass a shareholder or board resolution to designate a new legal representative and to take legal action to seek the return of the chop, apply for a new chop with the relevant government authorities, or otherwise seek legal remedies for the legal representative’s violation of his or her duties owed to us.
If any of our authorized employees or designated legal representatives obtains, misuses or misappropriates our chops and seals or other controlling intangible assets for whatever reason, we may experience disruptions to our normal business operations and suffer economic losses. We may have to take corporate or legal actions, which may take significant time and resources to resolve while distracting management from our operations. If any of these occurs, our business and results of operations may be materially and adversely affected.
42
The VIE Contractual Arrangements may be subject to scrutiny by PRC tax authorities and a finding that we or the VIEs owe additional taxes could substantially reduce our consolidated net income and the value of your investment.
Under PRC laws and regulations, arrangements and transactions among related parties may be subject to audit or challenge by PRC tax authorities within ten years after the taxable year when the transactions are conducted. We could face material and adverse tax consequences if PRC tax authorities determine that the VIE Contractual Arrangements do not represent an arm’s-length price and consequently adjust the VIEs’ or VIE Subsidiaries’ income in the form of a transfer pricing adjustment. A transfer pricing adjustment could, among other things, result in a reduction, for PRC tax purposes, of expense deductions recorded by the VIEs or VIE Subsidiaries, which could in turn increase their tax liabilities. In addition, PRC tax authorities may impose late payment fees and other penalties to the VIEs and VIE Subsidiaries for unpaid taxes. Our consolidated net income may be materially and adversely affected if the VIEs’ or VIE Subsidiaries’ tax liabilities increase or if they are subject to late payment fees or other penalties.
If any of our PRC subsidiaries or any of the VIEs or VIE Subsidiaries becomes the subject of a bankruptcy or liquidation proceeding, we may lose the ability to use certain important assets, which could reduce the size of our operations and materially and adversely affect our business, ability to generate revenue and the market price of our ADSs.
At present, we primarily conduct our operations in China through the VIE Contractual Arrangements. As part of these arrangements, the VIEs and VIE Subsidiaries hold operating permits and licenses and some of the assets that are important to the operation of our business. If any of these entities goes bankrupt and all or part of their assets become subject to liens or rights of third-party creditors, we may be unable to continue some or all of our business activities, which could materially and adversely affect our business, financial condition and results of operations.
We do not have priority pledges and liens against the assets of the VIEs or VIE Subsidiaries. As a contractual and property rights matter, this lack of priority pledges and liens has remote risks. If any of the VIEs or VIE Subsidiaries undergoes an involuntary liquidation proceeding, third-party creditors may claim rights to some or all of its assets and we may not have priority against such third-party creditors on the assets. If any of the VIEs or VIE Subsidiaries liquidates, we may take part in the liquidation procedures as a general creditor under the PRC Enterprise Bankruptcy Law and recover any outstanding liabilities owed by the entity to our PRC subsidiaries under applicable service agreements.
If the equity holders of the VIEs were to attempt to voluntarily liquidate the VIEs without obtaining our prior consent, we could effectively prevent such unauthorized voluntary liquidation by exercising our option under the call option agreements to demand such equity holders to transfer their respective equity interests in the VIEs to a PRC person designated by us. In the event that the equity holders of any of the VIEs initiates a voluntary liquidation proceeding without our authorization or attempts to distribute the retained earnings or assets of the relevant VIE without our prior consent, we may need to resort to legal proceedings to enforce the terms of the VIE Contractual Arrangements. Any such litigation may be costly and may divert our management’s time and attention away from the operation of our business, and the outcome of such litigation would be uncertain.
Risks Related to Doing Business in China
Uncertainties with respect to the PRC legal system could have a material adverse effect on us.
The PRC legal system is a civil law system based on written statutes. Unlike the common law system, prior court decisions in a civil law system may be cited for reference but have limited precedential value. Since 1979, PRC laws, rules and regulations have significantly enhanced the protections afforded to various forms of foreign investments in China. However, since these laws, rules and regulations are relatively new and the PRC legal system continues to rapidly evolve, the interpretation and enforcement of many laws, rules and regulations involve uncertainties, which may limit the available legal protections. In addition, the PRC administrative and court authorities have significant discretion in interpreting, implementing and enforcing statutory rules and contractual terms, and it may be difficult to predict the outcome of administrative and court proceedings and the level of legal protection we may enjoy in China. These uncertainties may affect our judgment on the relevance of legal requirements and our decisions on the measures and actions to be taken to fully comply therewith and may affect our ability to enforce our legal rights. In addition, regulatory uncertainties may be exploited through unmerited legal actions or threats in an attempt to extract payments or other benefits from us. Such uncertainties may therefore increase our operating expenses and costs, and materially and adversely affect our business and results of operations.
43
The PRC government’s oversight and discretion over our business operations could result in a material adverse change in our operations and the value of our ADSs.
We conduct our business and operations primarily in China, which are governed by the PRC laws, rules and regulations. The PRC government has significant oversight, discretion and influence over our business and operations, which could result in material adverse changes in our business and operations and the value of our ADSs.
The PRC government has recently indicated an intent to exert more oversight over overseas offerings by and foreign investment in China-based issuers like us. For example, on July 6, 2021, relevant PRC government authorities promulgated the Opinions on Lawfully and Strictly Cracking Down Illegal Securities Activities, which stated that the administration and supervision of overseas-listed China-based companies will be strengthened, and the special provisions of the State Council on overseas issuance and listing of shares by such companies will be revised to clarify the responsibilities of the relevant domestic industry regulatory authorities and other regulatory authorities, among other purposes. On February 17, 2023, the CSRC released the Overseas Listing Trial Measures, and five supporting guidelines, effective in March 2023, with two more supporting guidelines published thereafter and went effective successively in May 2023 and May 2024. Pursuant to the Overseas Listing Trial Measures, domestic companies that seek to offer or list securities overseas, both directly and indirectly, should fulfill the filing procedure and report relevant information to the CSRC. In addition, domestic companies that have been listed on a foreign stock exchange prior to the effective date of the Overseas Listing Trial Measures are required to file with the CSRC within three working days after such domestic companies complete a securities offering on the foreign stock exchange on which their securities have been listed. Since the Overseas Listing Trial Measures were newly promulgated, there are substantial uncertainties as to its interpretation, application and enforcement. If the filing procedure with the CSRC under the Overseas Listing Trial Measures is required for any future offerings, listing or any other capital raising activities by us, it is uncertain whether we could complete the filing procedure in a timely manner, or at all. In addition, we cannot assure you that any new rules or regulations promulgated in the future will not impose additional requirements on us.
In addition, on December 28, 2021, the CAC, the National Development and Reform Commission, or the NDRC, the Ministry of Industry and Information Technology, or the MIIT, and several other PRC government authorities jointly issued the Revised Cybersecurity Review Measures, which took effect on February 15, 2022. Pursuant to the Revised Cybersecurity Review Measures, “critical information infrastructure operators,” or CIIOs, and network platform operators engaging in data processing activities that affect or may affect national security are subject to cybersecurity reviews. The relevant government authorities may initiate the cybersecurity reviews against the relevant operators if the authorities believe that the network products or services or data processing activities of such operators affect or may affect national security. In addition, the Revised Cybersecurity Review Measures provides that network platform operators holding personal information of over one million users must apply with the Cybersecurity Review Office for a cybersecurity review before listing abroad. The cybersecurity review will evaluate, among others, the risks of critical information infrastructure, core data, important data, or a large amount of personal information being affected, controlled, or maliciously used by a foreign government and network information security risks in connection with the listing. There are substantial uncertainties as to the interpretation, application, and enforcement of the Revised Cybersecurity Review Measures.
Furthermore, on September 24, 2024, the State Council promulgated the Regulation on Network Data Security Management, or the Data Security Regulations, which came into effect on January 1, 2025. The Data Security Regulations provide that data processors refer to individuals or organizations that, during their data processing activities such as data collection, storage, utilization, transmission, publication and deletion, have autonomy over the purpose and manner of data processing. In accordance with the Data Security Regulations, data processors shall apply for a national security review for any data processing activity that affects or may affect national security. However, there have been no clarifications from the relevant authorities as of the date of this annual report as to the standards for determining whether an activity is one that “affects or may affect national security.” In addition, the Data Security Regulations require that data processors that process “important data” must conduct an annual data security assessment and submit the assessment report of the preceding year to the provincial competent authority. Since the Data Security Regulations were newly promulgated, it is uncertain how the regulations will be interpreted or implemented and how they will affect us. See also “—Failure to comply with various evolving laws and regulations regarding cybersecurity and data privacy could subject us to penalties, damage our reputation and brand, and harm our business and results of operations” for further details regarding cybersecurity and privacy regulations.
44
It also remains uncertain whether and how PRC government authorities will issue new law, rules, regulations, implement measures or interpretations to regulate overseas listing in general and whether we are required to complete additional filings or obtain any specific regulatory approvals from the CSRC, CAC or any other PRC government authorities for our overseas offerings. If the CSRC, CAC or other government authorities later promulgate new rules or explanations requiring that we obtain additional approvals or complete additional filing or registration procedures for our future overseas offerings, we may be unable to obtain such approvals or complete such filings or registration procedures in a timely manner, or at all, and such approvals, filings or registrations may be rescinded even if obtained or completed. Any such circumstance could significantly limit or completely hinder our ability to continue to offer securities to investors and cause the value of such securities to significantly decline or be worthless. In addition, implementation of industry-wide regulations directly targeting our operations could cause the value of our securities to significantly decline. Therefore, investors of our company and our business face potential uncertainty from actions taken by the PRC government affecting our business.
Our introduction and use of AI may not be successful and may present business, compliance, and reputational challenges which could lead to operational or reputational damage, competitive harm, legal and regulatory risk, and additional costs, any of which could materially and adversely affect our business, financial condition, and results of operations.
We have incorporated, and expect to continue to incorporate, AI in our learning services and content solutions, as well as in our AI-powered platform innovations and features, and this incorporation of AI in our business and operations may become more significant over time.
As with most emerging technologies, AI comes with its own set of risks and challenges that could affect its adoption and our business. AI algorithms may be flawed, and the data used could be incomplete or biased. Inappropriate or controversial data practices, by us or by others, could impair our AI solutions. Certain AI applications could trigger ethical issues. Should our AI-based product and service offerings become controversial due to their effects on human rights, privacy, employment, or other social matters, we risk reputational harm or legal repercussions. While the generative AI technology has the potential to streamline content creation processes and reduce costs, there may be significant upfront investments required for businesses to integrate generative AI into our products and service offerings. Also, uncertainty exists with respect to the economic feasibility of commercializing generative AI. Although generative AI holds much promise for commercial applications, there still exists substantial uncertainties, such as quality and reliability of outputs, customer acceptance and clear industry standards, which need to be addressed before widespread adoption.
Additionally, there are uncertainties around the ownership and intellectual property protection of AI generated content, or AIGC. Using AIGC tools could also lead to potential intellectual property infringement and other legal issues. If we are unable to obtain any needed authorization or licenses for using AIGC tools, whether due to failure to identify the rights holder or any other reason, we might infringe on others’ rights and encounter claims. Such third-party infringement claims might lead to monetary claims, increasing licensing or usage fees or less content for our users.
The regulatory and legal framework on generative AI is constantly evolving. On November 25, 2022, the CAC, the MIIT and the Ministry of Public Security jointly issued the Administrative Provisions on Deep Synthesis of Internet Information Services, which became effective on January 10, 2023. According to these Provisions, no organization or individual may use deep synthesis services to produce, reproduce, release or disseminate information prohibited by laws and administrative regulations, or to engage in activities that endanger national security and interests, damage the national image, infringe upon social public interests, disrupt the economic and social order or undermine the legitimate rights and interests of others. Additionally, the providers of deep synthesis services shall, among other things, establish and maintain management systems for algorithmic mechanism review, data security and personal information protection. On July 10, 2023, the CAC published the Provisional Administrative Measures for Generative Artificial Intelligence Services, which took effect on August 15, 2023. These Measures provide, among others, that any providers of generative AI products with public opinion attributes or social mobilization capabilities shall conduct security assessment in accordance with relevant regulations, and complete the filing procedures in accordance with the Administrative Provisions on Internet Information Service Algorithm Recommendation. See “Item 4. Information on the Company—B. Business Overview—Regulations—Regulations Relating to Generative AI” for details on regulations over Generative AI in the PRC. However, since these laws and regulations are still relatively new and significant uncertainties remain with respect to their interpretation and implementation, there remain uncertainties whether we are required to complete such security assessment and algorithm filing, and if so, we cannot assure you whether we will be able to comply with the requirements of such laws and regulations or complete additional registrations and filings in a timely manner or at all. If we are unable to complete all necessary filings and/or assessments, or to comply with applicable laws and regulations, or if we have any dispute with any third party relating to intellectual property or data security, our reputation, business operation and financial condition may be materially and adversely affected.
45
The regulatory framework in relation to the development and use of emerging AI technologies outside of PRC is also rapidly evolving. Many foreign government bodies, states or agencies have introduced or are currently considering adding laws and regulations related to the development and integration of AI. In the U.S., AI technologies have been the subject of executive orders. In the meantime, legislation has also been promulgated at the state level. For example, State of California of the U.S. has enacted several new laws in 2024 which further regulate the use of AI technologies, such as the California AI Transparency Act, which will go into effect on January 1, 2026 and require that covered AI providers shall give users the option to include a manifest disclosure to identify the content as AI-generated content. Other states have also passed AI-focused legislation, such as Colorado Artificial Intelligence Act, which will go effective on January 1, 2026 and require developers and deployers of “high-risk” AI systems to implement certain safeguards against algorithmic discrimination. The regulation on AI providers could affect our use of AI and our ability to provide and to improve our AI-related services in the relevant jurisdictions, since additional compliance measures and changes to our operations will be continuously required in this area.
Uncertainties exist with respect to the interpretation and implementation of the Foreign Investment Law and how it may impact our business, financial condition and results of operations.
On March 15, 2019, the NPC promulgated the Foreign Investment Law, which came into effect on January 1, 2020 and replaced the previous laws regulating foreign investments in China, namely, the Sino-Foreign Equity Joint Venture Enterprise Law, the Sino-Foreign Cooperative Joint Venture Enterprise Law and the Wholly Foreign-Invested Enterprise Law, together with their implementation rules and ancillary regulations. On December 26, 2019, the State Council published the Implementation Rules of Foreign Investment Law, which came into effect on January 1, 2020. The Foreign Investment Law and its Implementation Rules embody an expected regulatory trend in China to rationalize the regulatory regime over foreign investments in line with prevailing international practices, as well as legislative efforts to unify the corporate legal requirements for both foreign and domestic investments. The enacted Foreign Investment Law and its Implementation Rules do not mention concepts such as “actual control” and “controlling PRC companies by contracts or trusts” that were included in the previous drafts, nor did it specify regulation on controlling through contractual arrangements, and thus this regulatory topic regarding corporate control remains unclear under the Foreign Investment Law. However, since it is relatively new, uncertainties still exist in relation to its interpretation and implementation. For instance, though the Foreign Investment Law or its Implementation Rules do not explicitly classify contractual arrangements as a form of foreign investment, it contains a catch-all provision under the definition of “foreign investment,” which includes investments made by foreign investors in China through means stipulated in laws or administrative regulations or other methods prescribed by the State Council. Therefore, it still leaves leeway for future laws, administrative regulations or provisions promulgated by the State Council to provide for contractual arrangements as a form of foreign investment. Furthermore, if future laws, administrative regulations or provisions prescribed by the State Council mandate further actions to be taken by companies with respect to existing contractual arrangements, such as unwinding the VIE Contractual Arrangements and/or disposal of our related business operations, we may face substantial uncertainties as to whether we can complete such actions in a timely manner, or at all. Failure to take timely and appropriate measures to cope with any of these or similar regulatory compliance challenges could materially and adversely affect our current corporate structure, corporate governance and business operations.
The approval of or filing with the CSRC or other PRC government authorities may be required in connection with our offshore offerings under PRC laws, and, if required, we cannot predict whether or for how long we will be able to obtain such approvals or complete such filings.
The Regulations on Mergers and Acquisitions of Domestic Enterprises by Foreign Investors, or the M&A Rules, adopted by six PRC regulatory agencies in 2006 and amended in 2009, requires an overseas special purpose vehicle formed for listing purposes through acquisitions of domestic PRC companies using the equity interests in such overseas special purpose vehicle as a means of payment and controlled by persons or entities in China to obtain the approval of the CSRC prior to the listing and trading of such special purpose vehicle’s securities on an overseas stock exchange. The interpretation and application of the regulations remain unclear, and our offshore offerings may ultimately require approval of the CSRC. If the CSRC approval is required, it is uncertain whether we can or how long it will take us to obtain the approval and, even if we obtain such CSRC approval, the approval could be rescinded. Any failure to obtain or delay in obtaining the CSRC approval for any of our offshore offerings, or a rescission of such approval if obtained by us, would subject us to sanctions imposed by the CSRC or other PRC regulatory authorities, which could include fines and penalties on our operations in China, restrictions or limitations on our ability to pay dividends outside of China, and other forms of sanctions that may materially and adversely affect our business, financial condition and results of operations.
46
Furthermore, on July 6, 2021, the relevant PRC government authorities issued the Opinions on Lawfully and Strictly Cracking Down Illegal Securities Activities. These opinions emphasized the need to strengthen the administration over illegal securities activities and the supervision on overseas listings by China-based companies and proposed to take effective measures, such as promoting the construction of relevant regulatory systems to address the risks and incidents faced by PRC-based overseas-listed companies. As a follow-up, on February 17, 2023, the CSRC released the Overseas Listing Trial Measures, and five supporting guidelines, effective in March 2023, with two more supporting guidelines published thereafter and went effective successively in May 2023 and May 2024. Pursuant to the Overseas Listing Trial Measures, domestic companies that seek to offer or list securities overseas, both directly and indirectly, should fulfill the filing procedure and report relevant information to the CSRC. In addition, domestic companies that have been listed on a foreign stock exchange prior to the effective date of the Overseas Listing Trial Measures are required to file with the CSRC within three working days after such domestic companies complete a securities offering on the foreign stock exchange on which their securities have been listed. Since the Overseas Listing Trial Measures were newly promulgated, there are substantial uncertainties as to its interpretation, application and enforcement. If the filing procedure with the CSRC under the Overseas Listing Trial Measures is required for any future offerings, listing or any other capital raising activities by us, it is uncertain whether we could complete the filing procedure in a timely manner, or at all.
In addition, new rules or regulations promulgated in the future may impose additional requirements on us. If it were determined in the future that additional approval and filing from the CSRC or other regulatory authorities or other procedures, including cybersecurity reviews under the Revised Cybersecurity Review Measures, are required for our offshore offerings, we may not be able to complete the requisite filing procedures or obtain approvals in a timely manner, or at all. Approvals or filings that have been obtained or completed by us may also be rescinded. Any failure to, or delay in, completing such filing procedures or obtaining such approvals for our offshore offerings, or any rescission of approvals or filings that have been obtained or completed by us, would subject us to sanctions by the CSRC or other PRC regulatory authorities. These regulatory authorities may impose fines and penalties on our operations in China, limit our ability to pay dividends outside of China, limit our operating privileges in China, delay or restrict the repatriation of the proceeds from our offshore offerings into China or take other actions that could materially and adversely affect our business, financial condition, results of operations, and prospects, as well as the trading price of our ADSs. The CSRC or other PRC regulatory authorities also may take actions requiring us, or making it advisable for us, to halt our offshore offerings before settlement and delivery of the shares offered. Consequently, if investors engage in market trading or other activities in anticipation of and prior to settlement and delivery, they do so at the risk that settlement and delivery may not occur. In addition, if the CSRC or other regulatory authorities later promulgate new rules or explanations requiring that we obtain their approvals or accomplish the required filing or other regulatory procedures for our prior offshore offerings, we may be unable to obtain a waiver of such approval requirements, if and when procedures are established to obtain such a waiver. Any uncertainties or negative publicity regarding such approval requirement could materially and adversely affect our business, prospects, financial condition, reputation, and the trading price of our ADSs.
If we fail to obtain and maintain licenses, permits or approvals or to complete registrations and filings required under the evolving regulatory regime for online learning in China, our business, financial condition and results of operations may be materially and adversely affected.
The online learning industry in China is highly regulated. As an online learning service provider, we are required to obtain and maintain all necessary approvals, licenses and permits. Meanwhile, the online learning industry in China is still in its nascent stage. The relevant laws and regulations are relatively new and still evolving, and involve uncertainties as to their interpretation and enforcement. As a result, it may be difficult to determine whether a given licensing, permit or approval requirement applies to us and what actions or omissions may be deemed to violate the laws and regulations applicable to our online education business. If relevant government authorities determine that we must obtain additional licenses, permits or approvals, or complete additional registrations or filings for our business or operations, we may not be able to obtain or complete them in a timely manner, on commercially reasonable terms, or at all. Failure to obtain such licenses, permits or approvals, or complete such registrations or filings, may subject us to fines, legal sanctions or government orders to suspend our related business or operations.
47
We currently hold the Value-added Telecommunications Business Operating Licenses and Licenses for the Production and Operation of Radio and Television Programs by some of the VIEs. As further explained below, we may be required to apply for and obtain additional licenses or permits for our online operations as the interpretation and implementation of current PRC laws and regulations are still evolving, and new laws and regulations may also be promulgated.
| ● | License for Online Transmission of Audio-Visual Programs. Applicable PRC laws and regulations require an entity providing certain audio-visual program services via the internet to hold a License for Online Transmission of Audio-visual Programs, or the AVSP, or complete relevant registration procedures with the State Administration of Press, Publication, Radio, Film and Television, or the SAPPRFT (currently known as National Radio and Television Administration) or its local bureaus. As of the date of this annual report, only wholly state-owned or state-controlled enterprises are eligible to apply for the AVSP. We offer certain online courses in live-streaming or video-recording formats and other audio-video content through our online learning platforms to our learners. Due to the uncertainty regarding the scope of audio-visual program services, we may be required to obtain an AVSP or to complete the relevant registration procedures. However, we may not be able to obtain the AVSP as we are not a wholly state-owned or state-controlled entity. |
| ● | Online Publishing License. If relevant government authorities deem our online distribution of content, including our course materials, to constitute “online publishing service,” we may be required to obtain an Online Publishing License. However, there is uncertainty regarding what activity constitutes online publishing service that is subject to such licensing requirements. |
| ● | Publication License. If relevant government authorities deem our printing and providing physical learning materials to users to constitute “publishing” or “publication distribution,” we may be required to obtain a Publication License. |
| ● | Private School Operating Permit. If relevant government authorities deem our online learning content and solutions to constitute “online education activities” under the Amended Implementation Rules for the Private Education Law, our relevant operating entities may be required to obtain a private school operating permit. However, there is no definition of “online education activities” under the Amended Implementation Rules for the Private Education Law. |
| ● | Applying for or refiling of Education Apps. The Opinions on Guiding and Regulating the Orderly and Healthy Development of Educational Mobile Apps issued jointly by the MoE with certain other PRC government authorities on August 10, 2019, or the Opinions on Educational Apps, require that mobile apps that provide services for school teaching and management, student learning and student life, or home-school interactions, with school faculty, students or parents as the main users, and with education or learning as the main application scenarios, or the Education Apps, be filed with competent provincial regulatory authorities for education. Following the Opinions on Educational Apps, we filed our Education Apps with relevant government authorities. However, to implement the Alleviating Burden Opinion Regarding Compulsory Education, the MoE require all Educational Apps already filed to be refiled to make sure they comply with the Alleviating Burden Opinion Regarding Compulsory Education. As of the date of this annual report, we have already refiled or are otherwise in the process of applying for refiling of our Educational Apps and have not been subject to any material fines or other form of material regulatory or administrative penalties or sanctions due to a lack of requisite licenses, approvals, permits, registrations and filings. |
| ● | Filing of Apps. Our mobile apps operating within the PRC are required to complete the record-filing procedure before their operation in accordance with the Notice of the on the Record-filing of Mobile Internet Apps promulgated by the MIIT on July 21, 2023. |
If the government authorities determine that our online education services fall within the scope of business or operations that require additional licenses or permits, including those mentioned above, we may not be able to obtain such licenses or permits on reasonable terms, in a timely manner or at all. In addition, although certain of our VIEs currently hold the Value-added Telecommunications Business Operating Licenses, due to uncertainties with respect to the interpretation of relevant laws and regulations by PRC government authorities, there is no assurance that our Value-added Telecommunications Business Operating Licenses cover all the telecommunication services we currently provide or that we would not be required to obtain additional Value-added Telecommunications Business Operating Licenses in the future. Moreover, we may fail to maintain, renew or update any of our existing licenses, permits, approvals, registrations or filings in a timely manner, on commercially reasonable terms, or at all, which could materially and adversely affect our business, results of operations and financial condition.
48
Furthermore, from time to time, we may develop new business lines or make changes to our existing business lines, and relevant government authorities may issue new laws, rules and regulations or enhance enforcement of existing laws, rules and regulations, that may require us to obtain additional licenses, approvals or permits, or complete additional registrations and filings. However, there can be no assurance that we are, or will be, able to successfully obtain such licenses, permits or approvals, or complete such registrations and filings in a timely manner, on reasonable terms, or at all. If we fail to obtain and maintain such licenses, permit or approvals, or complete such registrations and filings, we may be subject to fines, legal sanctions or orders to suspend our online education services and our business, financial condition and operational results may be materially and adversely affected.
The PCAOB had historically been unable to inspect our auditor in relation to their audit work performed for our financial statements and the inability of the PCAOB to conduct inspections of our auditor in the past has deprived our investors of the benefits of such inspections.
Our auditor, the independent registered public accounting firm that issues the audit report included elsewhere in this annual report, as an auditor of companies that are traded publicly in the United States and a firm registered with the PCAOB, is subject to laws in the United States pursuant to which the PCAOB conducts regular inspections to assess its compliance with the applicable professional standards.
The auditor is located in the mainland of China, a jurisdiction where the PCAOB was historically unable to conduct inspections and investigations completely before 2022. As a result, we and investors in our ADSs were deprived of the benefits of such PCAOB inspections. The inability of the PCAOB to conduct inspections of auditors in China in the past has made it more difficult to evaluate the effectiveness of our independent registered public accounting firm’s audit procedures or quality control procedures as compared to auditors outside of China that are subject to the PCAOB inspections. On December 15, 2022, the PCAOB issued a report that vacated its December 16, 2021 determination and removed the mainland of China and Hong Kong from the list of jurisdictions where it is unable to inspect or investigate completely registered public accounting firms. However, if the PCAOB determines in the future that it no longer has full access to inspect and investigate completely accounting firms in the mainland of China or Hong Kong, and we use an accounting firm headquartered in one of these jurisdictions to issue an audit report on our financial statements filed with the SEC, we and investors in our ADSs would be deprived of the benefits of such PCAOB inspections again, which could cause investors and potential investors in our ADSs to lose confidence in the audit procedures and reported financial information and the quality of our financial statements.
Our ADSs may be prohibited from trading in the United States under the HFCAA in the future if the PCAOB is unable to inspect or investigate completely auditors located in the mainland of China. The delisting of the ADSs, or the threat of their being delisted, may materially and adversely affect the value of your investment.
The HFCAA was signed into law on December 18, 2020 and amended pursuant to the Consolidated Appropriations Act of 2023 on December 29, 2022. Under the HFCAA and the rules issued by the SEC and the PCAOB thereunder, if we have retained a registered public accounting firm to issue an audit report where the registered public accounting firm has a branch or office that is located in a foreign jurisdiction and the PCAOB has determined that it is unable to inspect or investigate completely because of a position taken by an authority in the foreign jurisdiction, the SEC will identify us as an SEC-Identified Issuer, shortly after we file with the SEC a report required under the Securities Exchange Act of 1934, or the Exchange Act (such as our annual report on Form 20-F) that includes an audit report issued by such accounting firm; and if we were to be identified as an SEC-Identified Issuer for two consecutive years, the SEC would prohibit our securities (including our shares or ADSs) from being traded on a national securities exchange or in the over-the-counter trading market in the United States.
49
In December 2021, the PCAOB made its determinations, or the 2021 Determinations, pursuant to the HFCAA that it was unable to inspect or investigate completely registered public accounting firms headquartered in China or Hong Kong, including our auditor, Deloitte Touche Tohmatsu Certified Public Accountants LLP. Following the Statement of Protocol signed between the PCAOB and the CSRC and the Ministry of Finance of the PRC, or the MOF, in August 2022 and the on-site inspections and investigations conducted by the PCAOB staff in Hong Kong from September to November 2022, the PCAOB voted in December 2022 to vacate the previous 2021 determinations. On December 15, 2022, the PCAOB removed the mainland of China and Hong Kong from the list of jurisdictions where it is unable to inspect or investigate completely registered public accounting firms. For this reason, we were not identified as an SEC-Identified Issuer under the HFCAA after we filed our annual reports on Form 20-F for the fiscal years ended February 28, 2023 and February 29, 2024. As of the date of this annual report, the PCAOB has not issued any new determination that it is unable to inspect or investigate completely registered public accounting firms headquartered in the mainland of China and Hong Kong, and we do not expect to be identified so after we file this annual report on Form 20-F. However, the PCAOB may change its determinations under the HFCAA at any point in the future. In particular, if the PCAOB finds its ability to completely inspect and investigate registered public accounting firms headquartered in China or Hong Kong is obstructed by the PRC authorities in any way in the future, the PCAOB may act immediately to consider the need to issue new determinations consistent with the HFCAA. We cannot assure you that the PCAOB will always have complete access to inspect and investigate our auditor, or that we will not be identified as an SEC-Identified Issuer again in the future.
If we are identified as an SEC-Identified Issuer again in the future, we cannot assure you that we will be able to change our auditor or take other remedial measures in a timely manner, and if we were to be identified as an SEC-Identified Issuer for two consecutive years, we would be delisted from the NYSE and our securities (including our shares and ADSs) will not be permitted for trading “over-the-counter” either. If our securities are prohibited from trading in the United States, there is no certainty that we will be able to list on a non-U.S. exchange or that a market for our shares will develop outside of the United States. Such a prohibition or any threat thereof would substantially impair your ability to sell or purchase our ADSs when you wish to do so, and the risk and uncertainty associated with delisting would have a negative impact on the price of our ADSs. Also, such a prohibition or any threat thereof would significantly affect our ability to raise capital on terms acceptable to us, or at all, which would have a material adverse impact on our business, financial condition and prospects. Moreover, the implementation of the HFCAA and other efforts to increase the U.S. regulatory access to audit information could cause investor uncertainty as to China-based issuers’ ability to maintain their listings on the U.S. national securities exchanges and the market price of the securities of China-based issuers, including us, could be adversely affected.
Regulation and censorship of information disseminated over the internet in China may adversely affect our business and reputation and subject us to liability for information displayed on our websites.
The PRC government has adopted regulations governing internet access and the distribution of news and other information over the internet. Under these regulations, internet content providers and internet publishers are prohibited from posting or displaying over the internet content that, among other things, violates PRC laws and regulations, impairs the national dignity of China, or is reactionary, obscene, superstitious, fraudulent or defamatory. Failure to comply with these requirements may result in, and has previously resulted in, the revocation of licenses to provide internet content and other licenses, and the closure of the concerned websites. The website operator may also be held liable for such censored information displayed on or linked to the websites. If any of our websites, including those used for our online education business, are found to be in violation of any such requirements, we may be penalized by relevant authorities, and our operations or reputation could be adversely affected.
Changes in global or PRC economy, or economic and political conditions or government policies either globally or in China, could have a material adverse effect on our business, financial conditions and results of operations.
A substantial majority of our business operations is conducted in China. Accordingly, our business, financial condition, results of operations and prospects are influenced by economic, political and legal developments in China. Any adverse changes in economic conditions in China or globally, in the policies, laws and regulations could have a material adverse effect on the overall economic growth of the countries where we operate. Such developments could adversely affect our and the VIEs’ business and operating results, lead to a reduction in demand for our services and adversely affect our competitive position. Any prolonged slowdown in the Chinese or global economy may reduce the demand for our products and services and materially and adversely affect our and the VIEs’ business and results of operations.
50
There is also considerable uncertainty over the long-term effects of the expansionary monetary and fiscal policies adopted by the central banks and financial authorities of some of the world’s leading economies, including the United States and China. Unrest, terrorist threats and potential for war in the Middle East and elsewhere may increase market volatility across the globe. The Russia-Ukraine conflict has caused, and continues to intensify, significant geopolitical tensions in Europe and across the world. The resulting sanctions are expected to have significant negative impacts on the economic conditions of the targeted countries and markets.
In addition, there is significant uncertainty about the future relationship between the United States and China with respect to trade policies, treaties, government regulations and tariffs. The tensions have been intensified by the imposition of higher tariffs and retaliatory measures from both sides, reflecting broader strategies to address perceived trade imbalances. Rising political tensions between China and the U.S. could reduce levels of trades, investments, technological exchanges and other economic activities between the two major economies, which would have a material adverse effect on global economic conditions and the stability of global financial markets. If we were unable to conduct our business as it is currently conducted as a result of such regulatory or policy changes, our business, results of operations and financial condition would be materially and adversely affected.
In October 2024, the U.S. Treasury Department issued a final rule establishing a new national security regulatory framework restricting outbound investment from the United States in certain sensitive industries and sectors in China including the Special Administrative Regions of Hong Kong and Macau (the “Outbound Investment Rule”). The Outbound Investment Rule, which took effect on January 2, 2025, targets investments involving any “covered foreign person” which includes persons and entities associated with countries of concern, currently only China, that engage in certain activities in three sectors: (i) semiconductor and microelectronics, (ii) quantum information technologies, and (iii) artificial intelligence systems. Depending on the activity in question, the Outbound Investment Rule imposes obligations on U.S. persons, either prohibiting, or requiring notification to the U.S. government concerning, “covered transactions,” which is defined to include, among other things, acquisitions of equity interests or provision of certain debt financing to covered foreign persons, brownfield or greenfield investment in China, or entry into a joint venture with a covered person, unless an enumerated exception applies, such as investment in publicly traded securities. We currently do not believe that we are a “covered foreign person” under the Outbound Investment Rule. However, there is no assurance that the U.S. Treasury Department will take the same view as ours. If we were to be deemed a Covered Foreign Person, our ability to raise capital would be significantly and negatively affected, which could be detrimental to our business, financial condition and prospects. In such case, the trading prices of our ADSs and/or our Class A ordinary shares may be materially and adversely affected and the value of our securities may decline significantly. It is also possible that the U.S. government may expand the sectors and technologies subject to the Outbound Investment Rule or adopt additional laws or regulations further restricting outbound investment from the U.S. to or relating to China. For example, on February 20, 2025, President Trump issued the America First Trade Policy Memorandum, which proposes possible expansion of the set of technologies of concern and a review of exceptions to the Outbound Investment Rule, possibly including changes to the existing exception for publicly trades securities. As of the date of this annual report, the proposed changes under the America First Investment Policy are not implemented, although the proposed restrictions may further deepen the uncertainties for cross-border collaborations, investments, and funding opportunities for China-based issuers including us. If our ability to raise such capital is significantly and negatively affected, it could be detrimental to our business, financial condition and prospects, and our ADSs may significantly decline in value.
Furthermore, there were media reports on deliberations within the U.S. government regarding potentially limiting or restricting China-based companies from accessing U.S. capital markets, and delisting China-based companies from U.S. national securities exchanges. On April 9, 2025, amid the escalation of trade war between the U.S. and China, the U.S. Secretary of the Treasury, Scott Bessent, indicated the possibility of delisting U.S.-listed China-based issuers. If any further such deliberations were to materialize, it may have a material and adverse impact on the stock performance of China-based issuers listed in the United States such as us, and we cannot assure you that we will always be able to maintain the listing of our ADSs on a national stock exchange in the U.S. or that you will always be allowed to trade our ADSs.
There have also been concerns on the relationship between China and other countries, including the surrounding Asian countries, which may have negative economic and political consequences. Economic conditions in China are sensitive to global economic conditions, as well as changes in domestic economic and political policies and the expected or perceived overall economic growth rate in China. Any severe or prolonged slowdown in the global or China economy may materially and adversely affect our business, results of operations and financial condition. In addition, continued turbulence in the international markets may adversely affect our ability to access capital markets to meet capital or liquidity needs.
51
Increases in labor costs and potential non-compliance with labor laws and regulations may adversely affect our business, financial condition and results of operations.
The economy of China has been experiencing increases in labor costs in recent years, and the average wage in China is expected to continue to grow. The average wage level for our employees has increased in recent years. We expect that our labor costs, including wages and employee benefits, will continue to increase. Unless we are able to pass on these increased labor costs to our learners by increasing prices for our services or improving the utilization of our teachers and our staff, our profitability and results of operations may be materially and adversely affected.
In addition, we are required by PRC laws and regulations to pay various statutory employee benefits, including pensions, housing fund, medical insurance, work-related injury insurance, unemployment insurance and maternity insurance to designated government agencies for the benefit of our employees. We have required all of our operating entities in China to participate in employee benefit plans and make employee benefit payments for our employees pursuant to applicable laws and regulations. However, we cannot assure you that we will be able to make adequate employee benefit payments for every employee in a timely manner. If we fail to make adequate employee benefit payments, we may be subject to fines, late fees and legal sanctions, and our business, financial conditions and results of operations may be adversely affected.
Furthermore, the PRC government has stipulated new laws and regulations to enhance labor protection in recent years, such as the Labor Contract Law and the Social Insurance Law. Given that the interpretation and implementation of these new laws and regulations are still evolving and relevant laws and regulations are becoming stricter, our employment practice may not at all times be deemed in compliance with the new laws and regulations. If we are subject to penalties or incur significant liabilities in connection with labor disputes or investigation, our business and profitability may be adversely affected.
We may rely on dividends paid by our subsidiaries for our cash needs, and any limitation on the ability of our subsidiaries to make payments to us could limit our ability to pay dividends to holders of our ADSs and common shares.
We are a holding company and conduct a substantial majority of our business through our operating subsidiaries and the VIEs and VIE Subsidiaries. We may rely on dividends paid by our subsidiaries for our cash needs, including the funds necessary to pay dividends and other cash distributions to our shareholders, to service any debt we may incur and to pay our operating expenses. The payment of dividends by entities organized in China is subject to limitations. In particular, PRC regulations currently permit payment of dividends only out of accumulated profits as determined in accordance with the PRC accounting standards and regulations. PRC Companies are also required to set aside at least 10% of their after-tax profit based on the PRC accounting standards each year to their statutory surplus reserves until the accumulative amounts of such reserves reach 50% of their respective registered capital. These reserves are not distributable as cash dividends. Furthermore, if our subsidiaries and the VIEs and VIE Subsidiaries in China incur debt on their own behalf in the future, the instruments governing the debt may restrict their ability to pay dividends or make other payments to us. To the extent cash or assets in our business is in the mainland of China or Hong Kong or a mainland of China or Hong Kong entity, such cash or assets may not be available to fund operations or for other use outside of China due to interventions in, or the imposition of restrictions and limitations on, the ability of our holding company, our PRC subsidiaries, or the VIEs or VIE Subsidiaries by the PRC government to transfer cash or assets. PRC tax authorities may require us to adjust our taxable income under the contractual arrangements we currently have in place, including the VIE Contractual Arrangements, in a manner that would materially and adversely affect our subsidiaries’ ability to pay dividends and other distributions to us. Moreover, each of our affiliated schools is required to allocate a certain amount of profits to its development fund for constructing or maintaining school facilities or procuring or upgrading learning equipment at the end of each fiscal year. See “Item 4. Information on the Company—B. Business Overview—PRC Regulations—Regulations on Private Education—The Private Education Law and the Implementation Rules for the Private Education Law” for a discussion on the requirements for private schools to make allocations to school development funds. Any direct or indirect limitation on the ability of our PRC subsidiaries to distribute dividends and other distributions to us could materially and adversely limit our ability to make investments or acquisitions at the holding company level, pay dividends or otherwise fund and conduct our business.
52
PRC laws and regulations may limit the use of the proceeds we received from our financing activities for our investments or operations in China.
In using the proceeds we received from our financing activities as an offshore holding company with PRC subsidiaries, we may (i) make additional capital contributions to our existing PRC subsidiaries, (ii) establish new PRC subsidiaries and make capital contributions to these new PRC subsidiaries, (iii) make loans to our PRC subsidiaries or the VIEs, or (iv) acquire offshore entities with business operations in China in offshore transactions. However, most of these uses are subject to regulations and approvals of the PRC government. For example:
| ● | capital contributions to our PRC subsidiaries, whether existing or newly established ones, require that the PRC subsidiaries complete the requisite filing and reporting procedures with relevant government authorities and register with a local bank authorized by State Administration of Foreign Exchange, or SAFE; |
| ● | loans by us to our PRC subsidiaries, each of which is a foreign-invested enterprise, to finance their activities cannot exceed statutory limits and must be registered with local branches of SAFE; and |
| ● | loans by us to the VIEs, which are domestic PRC entities, cannot exceed statutory limits and must be registered with SAFE or SAFE’s local branches and must also be registered with the NDRC, if it is a medium or long term loan. |
SAFE promulgated the Notice of the State Administration of Foreign Exchange on Reforming the Administration of Foreign Exchange Settlement of Capital of Foreign-Invested Enterprises, or SAFE Circular 19, effective in June 2015, in replacement of a former regulation. SAFE Circular 19 regulates the flow and use of the RMB capital converted from foreign currency-denominated registered capital of a foreign-invested enterprise. According to SAFE Circular 19, RMB capital may not be used for the issuance of RMB entrusted loans, the repayment of inter-enterprise loans or the repayment of bank loans that have been transferred to a third party. Although SAFE Circular 19 allows RMB capital converted from foreign currency-denominated registered capital of a foreign-invested enterprise to be used for equity investments within China, it reiterates the principle that RMB converted from the foreign currency-denominated capital of a foreign-invested enterprise may not be directly or indirectly used for purposes beyond its business scope. Thus, it is unclear whether SAFE will permit such capital to be used for equity investments in China. SAFE promulgated the Notice of the State Administration of Foreign Exchange on Reforming and Standardizing the Foreign Exchange Settlement Management Policy of Capital Account, or SAFE Circular 16, effective on June 9, 2016, which reiterates some of the rules set forth in SAFE Circular 19, but changes the prohibition against using RMB capital converted from foreign currency-denominated registered capital of a foreign-invested enterprise to issue RMB entrusted loans to a prohibition against using such capital to issue loans to non-associated enterprises. Violations of SAFE Circular 19 or SAFE Circular 16 could result in administrative penalties. SAFE Circular 19 and SAFE Circular 16 may significantly limit our ability to transfer any foreign currency we hold, including the net proceeds from our offshore offerings, to our PRC subsidiaries, which may adversely affect our liquidity and ability to fund and expand our business in China. Furthermore, on October 23, 2019, SAFE promulgated the Notice of the State Administration of Foreign Exchange on Further Promoting the Convenience of Cross-border Trade and Investment, or SAFE Circular 28, which, among other things, allows all foreign-invested enterprises to use RMB converted from foreign currency-denominated capital for equity investments in China, as long as the equity investment is genuine, does not violate applicable laws, and complies with any negative list on foreign investments promulgated by the PRC government. However, due to a lack of sufficient guidance, it is unclear how SAFE and competent banks will carry this out in practice.
We expect that PRC laws and regulations may continue to limit our use of proceeds from offshore offerings. We cannot assure you that we will be able to complete the requisite government registrations or obtain the requisite approvals on a timely basis, if at all, with respect to our future plans to use the U.S. dollar proceeds we receive from offshore offerings for our investments and operations in China. If we fail to complete such registrations or obtain such approvals, our ability to use the proceeds of offshore offerings and to capitalize our operations in China may be negatively affected, which could materially and adversely affect our liquidity and ability to fund and expand our business.
53
PRC Regulations relating to the establishment of offshore special purpose companies by PRC residents may subject our PRC beneficial owners resident to personal liability and limit our ability to acquire PRC companies or to inject capital into our PRC subsidiaries, limit our PRC subsidiaries’ ability to distribute profits to us, or otherwise materially and adversely affect us.
SAFE promulgated the Circular on Relevant Issues Concerning Foreign Exchange Control on Domestic Residents’ Offshore Investment and Financing and Roundtrip Investment through Special Purpose Vehicles, or SAFE Circular 37, in July 2014. SAFE Circular 37 requires PRC residents to register with local branches of SAFE in connection with their direct establishment or indirect control of offshore entities, for the purpose of overseas investment and financing, with such residents’ legally owned assets or equity interests in domestic enterprises or offshore assets or interests, referred to in SAFE Circular 37 as “special purpose vehicles.” The term “control” under SAFE Circular 37 is broadly defined as the operational, beneficiary or decision-making rights acquired by PRC residents in the offshore special purpose vehicles by such means as acquisition, trust, proxy, voting rights, repurchase, convertible bonds or other arrangements. SAFE Circular 37 further requires that SAFE registrations be amended upon (i) any changes with respect to the basic information of the special purpose vehicles, such as changes in PRC resident individual shareholders, names or operation periods, or (ii) any significant changes with respect to the special purpose vehicles, such as increases or decreases of capital contributed by PRC individuals, share transfers or exchanges, mergers, divisions or other material events. If the shareholders of an offshore holding company who are PRC residents do not complete their registrations with the local SAFE branches, the PRC subsidiaries may be prohibited from distributing their profits and proceeds from any reductions in capital, share transfers or liquidations to the offshore holding company, and the offshore holding company may be restricted in its ability to contribute additional capital to its PRC subsidiaries. Moreover, failure to comply with SAFE registration and amendment requirements described above could result in liability under PRC laws for evasion of applicable foreign exchange restrictions. Furthermore, the NDRC issued the Administrative Measures for Outbound Investment by Enterprises, or NDRC Circular 11, on December 26, 2017, which took effect on March 1, 2018, pursuant to which outbound investments via the overseas enterprises controlled by PRC residents are subject to verification, approval, record-filing and reporting requirements. Failure to comply with such verification and approval, record-filing and reporting requirements may subject such PRC residents to personal liability. See “Item 4. Information on the Company—B. Business Overview—PRC Regulations—Administrative Measures for Outbound Investment by Enterprises” for more details regarding NDRC Circular 11.
In February 2015, SAFE promulgated SAFE Circular 13 to simplify the procedures for implementing the foreign exchange management policy in connection with direct investments. Specifically, the registration authorities under the SAFE foreign exchange management policies (including the registration of PRC residents under SAFE Circular 37) change from local SAFE branches to local banks authorized by SAFE. Under SAFE Circular 13, the registrations of PRC residents under SAFE Circular 37, or amendments to such registrations, shall be filed with local banks authorized by SAFE. The PRC residents shall also, by themselves or through entrusting accounting firms or banks, file via the online information system designated by SAFE with respect to their existing rights under offshore direct investments each year in a timely manner.
The failure or inability of our PRC beneficial owners resident to file any required registrations or amendments or otherwise comply with these requirements may subject such beneficial owners to fines and legal sanctions, and may also limit our ability to contribute additional capital into, or provide loans to, our PRC subsidiaries, limit our PRC subsidiaries’ ability to pay dividends or otherwise distribute profits to us, or otherwise materially and adversely affect us.
The M&A Rules and certain other PRC regulations establish complex procedures for certain acquisitions of PRC companies by foreign investors, and NDRC Circular 11 establishes certain procedures for our offshore investing activities, which could make it more difficult for us to pursue growth through acquisitions in and outside of China.
The Ministry of Commerce of the PRC government, or the MOFCOM, the State Assets Supervision and Administration Commission, the State Administration of Taxation, or the SAT, the State Administration for Industry and Commerce, or the SAIC, the CSRC, and SAFE jointly adopted regulations commonly referred to as the M&A Rules. The M&A Rules establish procedures and requirements that could make some acquisitions of PRC companies by foreign investors more time-consuming and complex, including requirements in some instances that the MOFCOM be notified in advance of any change-of-control transaction in which a foreign investor takes control of a PRC domestic enterprise.
54
Moreover, the Anti-Monopoly Law promulgated by the Standing Committee of the NPC which became effective in 2008 and last amended in June 2022 requires that transactions which are deemed concentrations and involve parties with specified turnover thresholds must be cleared by relevant government authorities before they can be completed. In February 2021, the Anti-Monopoly Commission of the State Council published the Anti-Monopoly Guidelines for the Internet Platform Economy Sector that aims at specifying some of the circumstances under which an activity of internet platforms may be identified as monopolistic act as well as classifying that concentrations involving variable interest entities shall also be subject to anti-monopoly review. In addition, the security review rules issued by the MOFCOM that became effective in September 2011 specify that mergers and acquisitions by foreign investors that raise “national defense and security” concerns and mergers and acquisitions through which foreign investors may acquire de facto control over domestic enterprises that raise “national security” concerns are subject to strict reviews by the MOFCOM, and the rules prohibit any activities attempting to bypass a security review, including by structuring a transaction through a proxy or contractual control arrangement.
Furthermore, pursuant to NDRC Circular 11, outbound investments via overseas enterprises controlled by PRC residents are subject to verification, approval, record-filing and reporting requirements. According to NDRC Circular 11, sensitive projects, such as outbound investments in real estate, hotels, news media, cinemas or sports clubs, carried out by overseas enterprises controlled by PRC residents shall obtain verification and approval from the NDRC prior to the implementation of such sensitive projects. Non-sensitive projects carried out by overseas enterprises directly controlled by PRC residents, including by means of acquiring assets, making equity investments, or providing financing or guarantees, shall complete record-filings with the competent government authorities prior to the implementation of such non-sensitive project. Non-sensitive projects carried out by overseas enterprises indirectly controlled by PRC residents with an investment amount over $0.3 billion shall be reported to the NDRC by submitting an information reporting form for large-amount non-sensitive projects. See “Item 4. Information on the Company—B. Business Overview—PRC Regulations—Administrative Measures for Outbound Investment by Enterprises” for more details regarding NDRC Circular 11. Through our dual-class share structure, Mr. Bangxin Zhang, a PRC citizen, possesses and controls 73.0% of the voting power of our company as of April 30, 2025, thus our investments outside China are subject to the abovementioned verification, approval, record-filing and reporting requirements under NDRC Circular 11.
We may expand our business in part by acquiring complementary businesses. Compliance with the requirements of the M&A Rules and NDRC Circular 11 in connection with completing such transactions could be costly and time-consuming, and any required verification, approval, record-filing and reporting processes, including obtaining approval from the MOFCOM or NDRC, may delay or inhibit our ability to complete such transactions, which could affect our ability to expand our business or maintain our market share.
The discontinuation of any of the preferential tax treatments currently available to us in China could adversely affect our results of operations and we face risks relating to the discretion of relevant tax authorities in interpreting and implementing tax-related laws and regulations.
Pursuant to the People’s Republic of China Enterprise Income Tax Law, or the EIT Law, and its implementing regulations, foreign-invested enterprises and domestic enterprises are subject to an enterprise income tax at a uniform rate of 25%. Certain enterprises may benefit from preferential tax rates if they qualify as “High and New Technology Enterprises,” “Newly Established Software Enterprise” or “Key Software Enterprise” pursuant to EIT Law and the related regulations.
A number of our PRC subsidiaries and the VIEs and VIE Subsidiaries are, or are expected to be, entitled to applicable preferential tax treatments. However, there can be no assurance that any of these entities will continue to enjoy such preferential tax treatments. See “Item 5. Operating and Financial Review and Prospects—A. Operating Results—Taxation—PRC Enterprise Income Tax.” The discontinuation of any preferential income tax treatments currently available to us in China could have a material adverse effect on our results of operations and financial condition. We cannot assure you that we will be able to maintain our current effective tax rate in the future.
In addition, relevant tax authorities have broad discretion in interpreting and implementing, and may from time to time conduct inspections on our compliance with, tax-related laws, rules and regulations. While we have been making, and will continue to make, efforts to comply with such laws, rules, and regulations as well as requirements by tax authorities during such inspections, we cannot assure you that our tax policies and practices will be acceptable to PRC tax authorities in every aspect. If we were deemed to have failed to comply with these laws, rules, regulations and requirements, we may be subject to fines or other regulatory and disciplinary sanctions, which may materially and adversely affect our business and results of operations.
55
Under the EIT Law, we may be classified as a PRC “resident enterprise,” which could result in unfavorable tax consequences to us and our shareholders outside of China.
Under the EIT Law, an enterprise established outside of China with a “de facto management body” within China is considered a “resident enterprise,” meaning that it can be treated in a manner similar to a PRC enterprise for enterprise income tax purposes, although the dividends paid to one resident enterprise from another may be qualified as “tax-exempt income.” The implementation rules of the EIT Law define de facto management as “substantial and overall management and control over the production and operations, personnel, accounting, and properties” of the enterprise. The SAT has issued a circular providing that a foreign enterprise controlled by a PRC company or a PRC company group will be classified as a “resident enterprise” with its “de facto management body” located within China if all of the following requirements are satisfied: (i) the senior management and core management departments in charge of its daily operations function are mainly in China; (ii) its financial and human resources decisions are subject to determination or approval by persons or bodies in China; (iii) its major assets, accounting books, company seals, and minutes and files of its board and shareholders’ meetings are located or kept in China; and (iv) at least half of the enterprise’s directors with voting right or senior management reside in China.
In addition, the SAT issued bulletins to provide more guidance on the implementation of the above circular. These bulletins clarified certain matters relating to resident status determination, post-determination administration and competent tax authorities. It also specifies that, when provided with a copy of a PRC tax resident determination certificate from a resident PRC-controlled offshore incorporated enterprise, the payer shall not be required to withhold 10% income tax when paying the PRC-sourced dividends, interests and royalties to the PRC-controlled offshore incorporated enterprise.
Furthermore, the SAT issued the Bulletin on Issues Concerning the Determination of Resident Enterprises on the Basis of their Actual Management Bodies in January 2014 to provide more guidance on the implementation of the above circular. This bulletin further provides that, among other things, an entity that is classified as a “resident enterprise” in accordance with the circular shall file an application for classifying its status as a resident enterprise with the local tax authorities where its main domestic investors are registered. From the year in which the entity is determined as a “resident enterprise,” any dividend, profit and other equity investment gain shall be taxed in accordance with the Article 26 of the EIT law and Article 17 and Article 83 of its implementation rules. Although both the circular and these bulletins only apply to offshore enterprises controlled by PRC enterprises and not those controlled by PRC individuals, the determination criteria set forth in the circular and administration clarification made in the bulletin may reflect the SAT’s general position on how the “de facto management body” test should be applied in determining the tax residency status of offshore enterprises and how the administration measures should be implemented, regardless of whether they are controlled by PRC enterprises or individuals.
As substantially all of our management members are based in China, it remains unclear how the tax residency rule will apply to our case. We believe that none of our offshore holding companies should be treated as a “resident enterprise” for PRC tax purposes. However, if PRC tax authorities determine that any of our offshore holding companies are “resident enterprises” for PRC enterprise income tax purposes, a number of unfavorable PRC tax consequences could follow. First, we may be subject to enterprise income tax at a rate of 25% on our worldwide taxable income, as well as PRC enterprise income tax reporting obligations. Second, although under the EIT Law and its implementation rules, dividend income between qualified resident enterprises is a “tax-exempt income,” we cannot guarantee that dividends paid to TAL Education Group from our PRC subsidiaries through TAL Holding Limited, or TAL Hong Kong, would qualify as “tax-exempt income” and will not be subject to withholding tax, as the relevant government authorities that enforce the withholding tax, have not yet issued guidance with respect to the processing of outbound remittances to entities that are treated as PRC “resident enterprises” enterprise income tax purposes. Finally, the “resident enterprise” classification could result in a 10% withholding tax being imposed on dividends we pay to our non-PRC enterprise shareholders and with respect to gains derived by our non-PRC and enterprise shareholders from transferring our notes, shares or ADSs, if such income is considered PRC-sourced income by the relevant PRC authorities. This could have the effect of increasing our and our shareholders’ effective income tax rates and may require us to deduct withholding tax from any dividends we pay to our non-PRC shareholders. In addition to the uncertainties regarding how the “resident enterprise” classification may apply, the tax-related rules may change in the future, possibly with retroactive effect, which could result in unfavorable tax consequences to us or our shareholders outside of China.
56
Dividends we receive from our PRC subsidiaries may be subject to PRC withholding tax.
Pursuant to the Arrangement between the Mainland of China and Hong Kong Special Administrative Region on the Avoidance of Double Taxation and Prevention of Fiscal Evasion, or the Double Tax Avoidance Arrangement, dividends distributed to our Hong Kong subsidiaries by our PRC subsidiaries are subject to withholding tax at a rate of 5%, provided that our Hong Kong subsidiaries are deemed by the relevant PRC tax authorities to be “non-PRC resident enterprises” under the EIT Law and hold at least 25% of the equity interest of our PRC subsidiaries. Furthermore, the SAT promulgated the Announcement on Issues Concerning “Beneficial Owners” in Tax Treaties, or the SAT Circular 9, which provides guidance for determining whether a resident of a jurisdiction with tax treaties with China is the “beneficial owner” of an item of income under PRC tax treaties and tax arrangements. According to SAT Circular 9, a beneficial owner generally must engage in substantive business activities, and an agent or conduit company will not be regarded as a beneficial owner and, therefore, will not qualify for treaty benefits. A conduit company normally refers to a company that is set up for the purpose of avoiding or reducing taxes or transferring or accumulating profits. Although we may use our Hong Kong subsidiary, namely TAL Holding Limited, as a platform to expand our business in the future, our Hong Kong subsidiary currently does not engage in any substantive business activities and thus it is possible that it may not be regarded as “beneficial owner” for the purposes of SAT Circular 9 and the dividends it receives from our PRC subsidiaries would be subject to withholding tax at a rate of 10%.
We face uncertainties with respect to indirect transfers of equity interests in PRC resident enterprises by their non-PRC holding companies.
Pursuant to the Announcement of the State Administration of Taxation on Several Issues Concerning the Enterprise Income Tax on Indirect Property Transfer by Non-Resident Enterprises issued by the SAT in February 2015, or SAT Bulletin 7, where a non-resident enterprise indirectly transfers properties, such as equity interests in PRC resident enterprises without any reasonable commercial purposes and aiming to avoid the payment of enterprise income tax, such indirect transfer must be reclassified as a direct transfer of equity interests in PRC resident enterprises. Gains derived from such a transfer will be subject to the PRC withholding tax at a rate of up to 10%. To assess whether an indirect transfer of PRC taxable properties has reasonable commercial purposes, all arrangements related to the indirect transfer and factors set forth in SAT Bulletin 7 must be comprehensively analyzed in light of the actual circumstances.
On October 17, 2017, the SAT issued the Announcement of the State Administration of Taxation on Issues Concerning the Withholding of Non-resident Enterprise Income Tax at Source, or the SAT Bulletin 37, which came into effect and superseded Circular 698 on December 1, 2017. The SAT Bulletin 37 further clarifies the practices and procedures for withholding non-resident enterprise income taxes.
However, there remains uncertainties as to the implementation details of SAT Bulletin 7 and Bulletin 37. We or our non-PRC resident investors may be at risk of being taxed under, or being required to devote resources to comply with SAT Bulletin 7 and Bulletin 37, or to establish that we or our non-PRC resident investors should not be taxed under these bulletins, which may have a material adverse effect on our financial condition and results of operations, or on such non-PRC resident investors’ investment in us. In addition, we may conduct acquisitions involving changes in corporate structures. We cannot assure you that PRC tax authorities will not, at their discretion, adjust any capital gains and impose tax return filing obligations on us or require us to provide assistance in the investigations conducted by PRC tax authorities with respect thereto. Any PRC tax imposed on a transfer of our shares or any adjustment of such gains would cause us to incur additional costs and may have a negative impact on the value of your investment in us.
Fluctuations in exchange rates could have a material adverse effect on our results of operations and the value of your investment.
Our revenues and costs are mostly denominated in Renminbi. The value of Renminbi against U.S. dollars and other currencies may fluctuate and is affected by, among other things, changes in China’s political and economic conditions and foreign exchange policies. After the PRC government changed its policy of pegging the value of Renminbi to U.S. dollars in 2005, the Renminbi has fluctuated against the U.S. dollars, at times significantly and unpredictably. With the development of the foreign exchange market and progress towards interest rate liberalization and Renminbi internationalization, the PRC government may in the future announce further changes to the exchange rate system and there is no guarantee that Renminbi will not appreciate or depreciate significantly in value against U.S. dollars in the future. It is difficult to predict how market forces or PRC or U.S. government policies may impact the exchange rates between Renminbi and U.S. dollars in the future.
57
To the extent that we need to convert U.S. dollars into Renminbi for capital expenditures and working capital and other business purposes, appreciation of Renminbi against U.S. dollars would have an adverse effect on the amounts of Renminbi we would receive from such conversions. Conversely, if we decide to convert Renminbi into U.S. dollars for the purpose of making payments for dividends on our common shares or ADSs, strategic acquisitions or investments or other business purposes, appreciation of U.S. dollars against Renminbi would have a negative effect on the amounts of U.S. dollars available to us.
From time to time, we may use financial instruments that may hedge our exposure to foreign currency risks. The effectiveness of such hedges may be limited and we may not be able to mitigate our exposure in an adequate manner, or at all. In addition, our currency exchange losses may be magnified by the exchange control PRC regulations that restrict our ability to convert Renminbi into foreign currencies. As a result, fluctuations in foreign exchange rates may have a material adverse effect on our financial condition and results of operations, as well as the value of your investment.
Governmental control of currency conversions may negatively affect the value of your investment.
The PRC government imposes controls on the convertibility between Renminbi and foreign currencies and, in certain cases, the remittance of currencies out of China. We received substantially all of our revenues in RMB. Under our current corporate structure, our income at the holding company level is primarily derived from dividend payments from our PRC subsidiaries. Shortages in the availability of foreign currencies may restrict the ability of our PRC subsidiaries to remit sufficient foreign currencies to make dividend or other payments to us, or otherwise satisfy their foreign currency-denominated obligations. Under existing PRC foreign exchange regulations, payments of current account items, including profit distributions, interest payments and expenditures from trade-related transactions, can be made in foreign currencies without prior approvals from SAFE by complying with certain procedural requirements. However, for any PRC company, dividends can be declared and paid only out of the retained earnings of that company under PRC laws. Furthermore, approvals from SAFE or its local branches or prior registrations with banks authorized by SAFE are required where Renminbi is to be converted into a foreign currency and remitted out of China to pay capital expenses, such as repaying loans denominated in foreign currencies. Specifically, under the existing exchange restrictions, without prior approvals of SAFE or prior registrations with banks authorized by SAFE, cash generated from the operations of our PRC subsidiaries may be used to pay dividends by our PRC subsidiaries to TAL Education Group through our Hong Kong subsidiaries and pay employees of our PRC subsidiaries who are located outside of China in a foreign currency. With prior approvals from SAFE, cash generated from the operations of our PRC subsidiaries and VIEs may be used to pay off debt in a foreign currency owed by our subsidiaries and VIEs to entities outside of China, and make other capital expenditures outside of China in a foreign currency. The PRC government may also at its discretion restrict access to foreign currencies for current account transactions in the future. If the foreign exchange control system prevents us from obtaining sufficient foreign currencies to satisfy our business needs, we may not be able to pay dividends in foreign currencies to our shareholders, including holders of our ADSs, which may negatively affect the value of your investment.
Employee participants in our share incentive plans who are PRC citizens may be required to register with SAFE. We also face regulatory uncertainties in China that could restrict our ability to grant share incentive awards to our employees who are PRC citizens.
Pursuant to the Notices on Issues Concerning the Foreign Exchange Administration for Domestic Individuals Participating in a Stock Incentive Plan of an Overseas Publicly-Listed Company issued by SAFE, or SAFE Circular 7, a qualified PRC agent (which could be the PRC subsidiary of an overseas-listed company) is required to file, on behalf of “domestic individuals” (both PRC residents and non-PRC residents who reside in China for a continuous period of not less than one year, excluding foreign diplomatic personnel and representatives of international organizations) who are granted shares or share options by an overseas-listed company according to its stock incentive plan, an application with SAFE to register such stock incentive plan, and obtain the approval for an annual allowance with respect to the purchases of foreign exchanges in connection with stock purchases or stock option exercises. Such PRC individuals’ foreign exchange income received from the sales of stocks and dividends distributed by the overseas listed company and any other income shall be fully remitted into a collective foreign currency account in China opened and managed by the PRC domestic agent before distribution to such individuals. In addition, such domestic individuals must retain an overseas entrusted institution to handle matters in connection with their stock option exercises and stock purchases and sales. The PRC domestic agent also needs to update the registration with SAFE within three months after the overseas-listed company materially changes its existing stock incentive plans or makes any new stock incentive plans.
58
Prior to the issuance of SAFE Circular 7, we received the approval from SAFE’s Beijing branch in regards to the applications we had submitted on behalf of certain of our employees who hold a significant number of our restricted shares. Upon the issuance of SAFE Circular 7, we renewed the registration on behalf of these employees in accordance with SAFE Circular 7. From time to time, we need to apply for, or to update, the registration with SAFE or its local branches on behalf of our employees who are granted options or registered shares under our share incentive plans, or upon material changes to our current share incentive plans, or upon establishing new share incentive plans. We may not always be able to make such applications or updates to the registration in a timely manner, or at all, nor can we ensure you that such applications or updates to the registration will be successful. If we or the participants of our share incentive plans who are PRC citizens fail to comply with SAFE Circular 7, we and/or such participants may be subject to fines and legal sanctions, there may be additional restrictions on the ability of such participants to exercise their stock options or remit proceeds gained from sales of their stocks into China, and we may be prevented from further granting share incentive awards under our share incentive plans to our employees who are PRC citizens. Such events could adversely affect our business operations and limit our ability to retain key talents.
Risks Related to Our ADSs
The market price for our ADSs may be volatile.
The market price for our ADSs has fluctuated significantly since we first listed our ADSs. For the fiscal year ended February 28, 2025, the closing prices of our ADSs have ranged from $7.42 to $14.82 per ADS.
The market price for our ADSs is likely to be highly volatile and subject to wide fluctuations in response to factors such as:
| ● | actual or anticipated fluctuations in our operating results; |
| ● | changes in financial estimates by securities research analysts; |
| ● | changes in the economic performance or market valuation of other companies in our industry; |
| ● | announcements by us or our competitors of significant acquisitions, strategic partnerships, joint ventures or capital commitments; |
| ● | additions or departures of our executive officers or key personnel; |
| ● | negative publicity about us, our competitors or our industry; |
| ● | intellectual property litigation, regulatory investigation or other governmental proceedings against us; |
| ● | substantial sales, whether actual or perceived, of our ADSs in the public market; and |
| ● | general economic, regulatory or political conditions in China and the United States. |
59
In addition, the stock market in general, and the market prices for companies with operations in China in particular, have experienced volatility that often has been unrelated to the operating performance of such companies. The securities of some PRC-based companies that have listed their securities in the United States have experienced significant volatility since their initial public offerings, including, in some cases, substantial price declines in the trading prices of their securities. The trading performances of these PRC-based companies’ securities after their offerings may affect the attitudes of investors toward PRC-based companies listed in the United States, which consequently may impact the trading performance of our ADSs, regardless of our actual operating performance. In addition, any negative news or perceptions about inadequate corporate governance practices or fraudulent accounting, corporate structure or other matters of other PRC-based companies may negatively affect the attitudes of investors towards PRC-based companies in general, including us, regardless of whether we have conducted any inappropriate activities. We may become the subject of unfavorable allegations made by short sellers again in the future. Any such allegations may be followed by periods of instability in the market price of our ordinary shares and ADSs and negative publicity. If and when we become the subject of any unfavorable allegations, whether such allegations are proven to be true or untrue, we may have to expend a significant amount of resources to investigate such allegations and/or defend ourselves. While we will strongly defend against any such allegations or short-seller attacks, we may be constrained in the manner in which we can proceed against the relevant short sellers by principles of freedom of speech, applicable federal or state laws or issues of commercial confidentiality. Responding to such allegations or attacks may be costly, time-consuming and distract our management from growing our business. Even if such allegations are ultimately proven to be groundless, allegations against us could severely impact our business and shareholders’ equity, and the value of your investment in our ADSs could be greatly reduced or rendered worthless.
Furthermore, the global financial crisis, the ensuing economic recessions in many countries and the slowing economy of China have contributed and may continue to contribute to extreme volatility in the global stock markets. These broad market and industry fluctuations may adversely affect our operating performance. Volatility or a lack of positive performance in our ADS price may also adversely affect our ability to retain key employees, some of whom have been granted share incentive awards under our share incentive plan.
Our dual-class voting structure will limit your ability to influence corporate matters and could discourage others from pursuing any change-of-control transactions that holders of our Class A common shares and ADSs may view as beneficial.
Our common shares are divided into Class A common shares and Class B common shares. Holders of Class A common shares are entitled to one vote per share, while holders of Class B common shares are entitled to ten votes per share. We issued Class A common shares represented by our ADSs in our initial public offering in October 2010. As part of the re-designation of our capital structure at the time of our initial public offering, all of our then-existing shareholders as of September 29, 2010, including our founders, received Class B common shares, and our outstanding preferred shares at the time were automatically converted into Class B common shares immediately prior to the completion of our initial public offering. Each Class B common share is convertible into one Class A common share at any time by the holder thereof. Class A common shares are not convertible into Class B common shares under any circumstances.
Upon any transfer of Class B common shares by a holder thereof to any person or entity which is not an affiliate of such holder, such Class B common shares shall be automatically and immediately converted into an equal number of Class A common shares. In addition, if at any time, any of the persons who held Class B common shares immediately before our initial public offering and their affiliates collectively own less than 5% of the total number of the issued and outstanding Class B common shares, each issued and outstanding Class B common share owned by such Class B holder shall be automatically and immediately converted into one Class A common share, and no Class B common shares shall be issued by us thereafter. Due to the disparate voting powers attached to these two classes of common shares, as of April 30, 2025, holders of our Class B common shares (excluding any Class A common shares such holder may hold in the form of ADSs) collectively held approximately 76.1% the voting power of our outstanding shares and have considerable influence over matters requiring shareholder approval, including election of directors and significant corporate transactions, such as a merger or sale of our company or our assets. This concentrated control will limit your ability to influence corporate matters and could discourage others from pursuing any potential mergers, takeovers or other change-of-control transactions that holders of our Class A common shares and ADSs may view as beneficial.
60
Our corporate actions are substantially controlled by our officers, directors and their affiliated entities.
As of April 30, 2025, our executive officers, directors and their affiliated entities beneficially owned approximately 31.6% of our total outstanding shares, representing 78.5% of our total voting power. These shareholders, if they acted together, could exert substantial influence over matters requiring approval by our shareholders, including electing directors and approving mergers or other business combination transactions and they may not act in the best interests of other minority shareholders. This concentration of ownership may also discourage, delay or prevent a change in control of our company, which could deprive our shareholders of an opportunity to receive a premium for their shares as part of a sale of our company and might reduce the price of our ADSs. These actions may be taken even if they are opposed by our other minority shareholders.
If securities or industry analysts publish negative reports about our business, the price and trading volume of our securities could decline.
The trading market for our securities depends, in part, on the research reports and ratings that securities or industry analysts or ratings agencies publish about us, our business and the market we operate in general. We do not have any control over these analysts or agencies. If one or more of the analysts or agencies who cover us downgrades us or our securities, the price of our securities may decline. If one or more of these analysts cease coverage of our company or fail to regularly publish reports on us, we could lose visibility in the financial markets, which could cause the price of our securities or trading volume to decline.
Substantial future sales or an expectation of substantial sales of our ADSs in the public market could cause the price of our ADSs to decline.
Sales of our ADSs in the public market, or an expectation that these sales could occur, may cause the market price of our ADSs to decline and could materially impair our ability to raise capital through equity offerings in the future. We have Class A and Class B common shares outstanding, including Class A common shares represented by ADSs. All of our ADSs are freely transferable without restriction or additional registration under the Securities Act of 1933, as amended, or the Securities Act. Class A common shares not represented by ADSs, such as grants of share incentive awards which have vested, and Class B common shares are available for sale subject to volume and other restrictions as applicable under Rule 144 and Rule 701 under the Securities Act. To the extent shares are sold into the public market, the market price of our ADSs could decline.
In addition, we may be required by our shareholders to register the sale of their shares under the Securities Act. Registration of these shares under the Securities Act would result in these shares becoming freely tradable without restriction under the Securities Act immediately upon the effectiveness of the registration of these shares. Sales of these registered shares in the public market could cause the price of our ADSs to decline.
Because we do not expect to pay dividends in the foreseeable future, holders of our ADSs must rely on price appreciation of our ADSs for return on their investment.
We currently do not expect to pay any cash dividends in the foreseeable future. Therefore, holders of our ADSs should not rely on an investment in our ADSs as a source for any future dividend income.
Our board of directors has complete discretion as to whether to distribute dividends. In addition, our shareholders may by ordinary resolution declare a dividend, but no dividend may exceed the amount recommended by our board of directors. In either case, the declaration of dividend will be subject to our memorandum and articles of association and certain restrictions under Cayman Islands law. Even if our board of directors decides to declare and pay dividends, the timing, amount and form of future dividends, if any, will depend on, among other things, our future results of operations and cash flow, our capital requirements and surplus, the amount of distributions, if any, received by us from our subsidiaries, our financial condition, contractual restrictions and other factors deemed relevant by our board of directors. Accordingly, the return on the investment in our ADSs will likely depend entirely upon any future price appreciation of our ADSs. There is no guarantee that our ADSs will appreciate in value or even maintain the price at which they are purchased. You may not realize a return on your investment in our ADSs and may even lose your entire investment in our ADSs.
61
Certain judgments obtained against us by our shareholders may not be enforceable.
We are incorporated in the Cayman Islands, and conduct a substantial majority of our operations in China through our subsidiaries and the VIEs and VIE Subsidiaries in China. Most of our executive officers and directors do not reside in the United States and some or all of the assets of these persons are not located in the United States. As a result, it may not be possible to effect service of process within the United States or elsewhere outside of China upon our executive officers, including with respect to matters arising under U.S. federal securities laws or applicable state securities laws.
It may also be difficult or impossible for you to bring an action against us or against our directors and executive officers in the Cayman Islands or in China in the event that you believe that your rights have been infringed under applicable securities laws or otherwise. Even if you were successful in bringing an action of this kind, the laws of the Cayman Islands and of China may render you unable to enforce a judgment against our assets or the assets of our directors and executive officers.
Although there is no statutory enforcement in the Cayman Islands of judgments obtained in the federal or state courts of the United States (and the Cayman Islands are not a party to any treaties for the reciprocal enforcement or recognition of such judgments), the courts of the Cayman Islands will, at common law, recognize and enforce a foreign monetary judgment of a foreign court of competent jurisdiction without any re-examination of the merits of the underlying dispute based on the principle that a judgment of a competent foreign court imposes upon the judgment debtor an obligation to pay the liquidated sum for which such judgment has been given, provided such judgment (i) is given by a foreign court of competent jurisdiction, (ii) imposes on the judgment debtor a liability to pay a liquidated sum for which the judgment has been given, (iii) is final, (iv) is not in respect of taxes, a fine or a penalty, and (v) was not obtained in a manner and is not of a kind the enforcement of which is contrary to natural justice or the public policy of the Cayman Islands. However, the Cayman Islands courts are unlikely to enforce a judgment obtained from the U.S. courts under civil liability provisions of the U.S. federal securities law if such judgment is determined by the courts of the Cayman Islands to give rise to obligations to make payments that are penal or punitive in nature. Because such a determination has not yet been made by a court of the Cayman Islands, it is uncertain whether such civil liability judgments from the United States would be enforceable in the Cayman Islands. See also “—Since we are a Cayman Islands exempted company, the rights of our shareholders may be more limited than those of shareholders of a company organized in the United States” for further discussions regarding limitations on the rights of shareholders of a Cayman Islands company like us.
In China, the recognition and enforcement of foreign judgments are provided for under the PRC Civil Procedures Law. PRC courts may recognize and enforce foreign judgments in accordance with the requirements of the PRC Civil Procedures Law based either on treaties between China and the country where the judgment is made or on principles of reciprocity between jurisdictions. China does not have any treaties or other forms of reciprocity with the United States that provide for the reciprocal recognition and enforcement of foreign judgments. In addition, according to the PRC Civil Procedures Law, the PRC courts will not enforce a foreign judgment against us or our director and officers if they decide that the judgment violates the basic principles of PRC laws or national sovereignty, security or public interest. As a result, it is uncertain whether and on what basis a PRC court would enforce a judgment rendered by a court in the United States.
As a result of all of the above, our public shareholders may have more difficulty in protecting their interests through actions against our management, directors or major shareholders than would shareholders of a corporation incorporated in a jurisdiction in the United States.
Our articles of association contain anti-takeover provisions that could discourage a third party from acquiring us, which could limit our shareholders’ opportunity to sell their shares, including Class A common shares represented by our ADSs, at a premium.
Our articles of association contain provisions that limit the ability of others to acquire control of our company or cause us to engage in change-of-control transactions. These provisions could have the effect of depriving our shareholders of an opportunity to sell their shares at a premium over prevailing market prices by discouraging third parties from seeking to obtain control of our company in a tender offer or similar transaction. For example, our board of directors has the authority, without further action by our shareholders, to issue preferred shares. These preferred shares may have better voting rights than our Class A common shares, in the form of ADSs or otherwise, and could be issued quickly with terms calculated to delay or prevent a change in control of our company or make removal of management more difficult. If our board of directors decides to issue preferred shares, the price of our ADSs may fall and the voting rights of the holders of our common shares and ADSs may be diluted.
62
Holders of our ADSs have fewer rights than holders of our common shares and must act through the depositary to exercise those rights.
Holders of our ADSs do not have the same rights as our shareholders and may only exercise voting rights with respect to the underlying Class A common shares in accordance with the provisions of the deposit agreement. Under our memorandum and articles of association, the minimum notice period required to convene a general meeting is ten days. When a general meeting is convened, holders of our ADSs may not receive sufficient notice of a shareholders’ meeting to permit them to withdraw their common shares to allow them to cast their votes with respect to any specific matter. In addition, the depositary and its agents may not be able to send voting instructions to holders of our ADSs or carry out their voting instructions in a timely manner. We will make all reasonable efforts to cause the depositary to extend voting rights to holders of our ADSs in a timely manner, but we cannot assure them that they will receive the voting materials in time to ensure that they can instruct the depositary to vote the ADSs. Furthermore, the depositary and its agents will not be responsible for any failure to carry out any instructions to vote, for the manner in which any vote is cast or for the effect of any such vote. As a result, holders of our ADSs may not be able to exercise their right to vote and may lack recourse if the votes attaching to the common shares underlying our ADSs are not voted as they requested. In addition, in their capacity as an ADS holder, holders of our ADSs will not be able to call a shareholders’ meeting.
Holders of our ADSs may not receive distributions on our common shares or any value for them if such distribution is illegal or if any required government approval cannot be obtained in order to make such distribution available to them.
The depositary of our ADSs has agreed to pay to holders of our ADSs the cash dividends or other distributions it or the custodian receives on common shares or other deposited securities underlying our ADSs, after deducting its fees and expenses. Holders of our ADSs will receive these distributions in proportion to the number of Class A common shares such ADSs represent. However, the depositary is not responsible if it decides that it is unlawful, inequitable or impractical to make a distribution available to any holders of ADSs. For example, it would be unlawful to make a distribution to a holder of ADSs if it consists of securities that require registration under the Securities Act but that are not properly registered or distributed under an applicable exemption from registration. The depositary may also determine that it is not feasible to distribute certain property through the mail. Additionally, the value of certain distributions may be less than the cost of mailing them. In these cases, the depositary may determine not to distribute such property. We have no obligation to register under U.S. securities laws any ADSs, common shares, rights or other securities received through such distributions. We also have no obligation to take any other action to permit the distribution of ADSs, common shares, rights or anything else to holders of ADSs. This means that holders of ADSs may not receive distributions we make on our common shares or any value for them if it is illegal or impractical for us to make them available to holders of ADSs. These restrictions may cause a material decline in the value of our ADSs.
Holders of our ADSs may be subject to limitations on transfers of their ADSs.
In certain cases, our ADSs are transferable on the books of the depositary. However, the depositary may close its transfer books at any time or from time to time when it deems expedient in connection with the performance of its duties. In addition, the depositary may refuse to deliver, transfer or register transfers of ADSs generally when our books or the books of the depositary are closed, or at any time if we or the depositary deem it advisable to do so because of any requirement of law or of any government or governmental body, or under any provision of the deposit agreement, or for any other reason.
The right of holders of our ADSs, and holders of common shares located in the United States, to participate in any future rights offerings may be limited, which may cause dilution to their holdings.
We may from time to time distribute rights to our shareholders, including rights to acquire our securities. However, we cannot make rights available to holders of our ADSs and holders of common shares located in the United States unless we register the rights and the securities to which the rights relate under the Securities Act or an exemption from the registration requirements is available. Also, under the deposit agreement, the depositary will not make rights available to them unless the distribution to ADS holders of both the rights and any related securities are either registered under the Securities Act, or exempted from registration under the Securities Act. We are under no obligation to file a registration statement with respect to any such rights or securities or to endeavor to cause such a registration statement to be declared effective. Moreover, we may not be able to establish an exemption from registration under the Securities Act. Accordingly, holders of ADSs and holders of common shares located in the United States may be unable to participate in our rights offerings and may experience dilution in their holdings.
63
Since we are a Cayman Islands exempted company, the rights of our shareholders may be more limited than those of shareholders of a company organized in the United States.
Our corporate affairs are governed by our memorandum and articles of association, as amended and restated from time to time, the Companies Act (As Revised) of the Cayman Islands and the common law of the Cayman Islands. The rights of shareholders to take action against the directors, actions by minority shareholders and the fiduciary duties of our directors to us under Cayman Islands law are to a large extent governed by the common law of the Cayman Islands. The common law of the Cayman Islands is derived in part from comparatively limited judicial precedent in the Cayman Islands as well as that from English common law, which has persuasive, but not binding, authority on a court in the Cayman Islands. The rights of our shareholders and the fiduciary duties of our directors under Cayman Islands law are not as clearly established as they would be under statutes or judicial precedent in some jurisdictions in the United States. In particular, the Cayman Islands has a less developed body of securities laws than the United States. In addition, some U.S. states, such as Delaware, have more fully developed and judicially interpreted bodies of corporate law than the Cayman Islands, and provides significantly less protection to investors. In addition, Cayman Islands companies may not have standing to initiate a shareholder derivative action before the federal courts of the United States.
As a result of all of the above, public shareholders may have more difficulty in protecting their interests in the face of actions taken by management, members of the board of directors or controlling shareholders than they would as shareholders of a U.S. public company.
It may be difficult for overseas regulators to conduct investigation or collect evidence within China.
Shareholder claims or regulatory investigation that are common in the United States generally are difficult to pursue as a matter of law or practicality in China. For example, in China, there are significant legal and other obstacles to obtaining information needed for regulatory investigations or litigations initiated outside of China. Although PRC government authorities may establish a regulatory cooperation mechanism with the securities regulatory authorities of another country or region to implement cross-border supervision and administration, such cooperation with the securities regulatory authorities in the Unities States may not be efficient in the absence of a mechanism for mutual and practical cooperation. Furthermore, according to Article 177 of the PRC Securities Law, which became effective in March 2020, no overseas securities regulator is allowed to directly conduct investigation or evidence collection activities within the territory of China, and no organization or individual may provide documents or materials relating to securities business activities to overseas parties arbitrarily without the consent of the competent securities regulatory authority in China. While detailed interpretation of, or implementation rules under, Article 177 of the PRC Securities Law have yet to be promulgated, the inability for an overseas securities regulator to directly conduct investigation or evidence collection activities within China may further increase the difficulties you face in protecting your interests. In addition, the Overseas Listing Trial Measures provide, among others, that domestic companies or individuals shall obtain the consent from the CSRC and relevant competent departments, if they provide relevant documents and materials in accordance with the requirements of overseas securities regulators for investigation and collection of evidence. However, since the Overseas Listing Trial Measures were newly promulgated, there are substantial uncertainties as to its the interpretation, application and enforcement of Overseas Listing Trial Measures. If we are required to obtain the consent from the CSRC and relevant competent departments when providing information needed for regulatory investigations or litigation initiated outside China, it is uncertain whether we could obtain such consent in a timely manner, or at all. See also “—Since we are a Cayman Islands exempted company, the rights of our shareholders may be more limited than those of shareholders of a company organized in the United States” for further discussions of risks associated with investing in us as a Cayman Islands company.
We are a foreign private issuer within the meaning of the rules under the U.S. Exchange Act, and as such we are exempt from certain provisions applicable to U.S. domestic public companies.
Because we are a foreign private issuer under the Exchange Act, we are exempt from certain provisions of the securities rules and regulations in the United States that are applicable to U.S. domestic issuers, including:
| ● | the rules under the Exchange Act requiring the filing of quarterly reports on Form 10-Q or current reports on Form 8-K with the SEC; |
| ● | the sections of the Exchange Act regulating the solicitation of proxies, consents, or authorizations in respect of a security registered under the Exchange Act; |
64
| ● | the sections of the Exchange Act requiring insiders to file public reports of their stock ownership and trading activities and liability for insiders who profit from trades made in a short period of time; |
| ● | the selective disclosure rules by issuers of material nonpublic information under Regulation FD; and |
| ● | certain audit committee independence requirements in Rule 10A-3 of the Exchange Act. |
We are required to file an annual report on Form 20-F within four months of the end of each fiscal year. In addition, we intend to publish our results on a quarterly basis through press releases, distributed pursuant to the rules and regulations of NYSE. Press releases relating to our financial results and material events will also be furnished to the SEC on Form 6-K. However, the information we are required to file with or furnish to the SEC will be less extensive and less timely compared to that required to be filed with or furnished to the SEC by U.S. domestic issuers.
If we are deemed an investment company under the Investment Company Act of 1940, applicable restrictions could have a material adverse effect on our business and the price of our ADSs.
We do not believe that we are an “investment company” and do not intend to become an “investment company” as that term is defined and used under the Investment Company Act of 1940, as amended, or the “Investment Company Act.”
Section 3(b)(1) is an exemption that is available to issuers that are primarily engaged in a “business other than that of investing, reinvesting, owning, holding, or trading in securities,” notwithstanding that the composition of their assets would cause the issuer to fail the test under Section 3(a)(1)(C). We believe that we are engaged primarily in the business of developing and providing learning services and learning content solutions, and our historical development, public representations of policy, the activity of our officers and directors, the nature of our present assets, the sources of our present income, and the public perception of the nature of our business all support the conclusion that we are an operating company and not an investment company. While we believe our board has made the appropriate determination, we cannot assure you that the SEC or the courts would agree with our board’s conclusion that our company is exempt from the definition of an investment company under the 1940 Act pursuant to Section 3(b)(1).
While we do not believe we are an investment company, if we were deemed to be by the SEC and appropriate court of law, we may have to take immediate action to change our business activities or asset composition and those changes may materially adversely affect our business, financial condition, or results of operations. Given that we are not an entity organized under the laws of a U.S. jurisdiction, if we are deemed to be an investment company, we cannot register as such under the 1940 Act as a means to come into compliance with the 1940 Act. Therefore if we find ourselves in such a situation, the only available options would be to either dispose of disqualifying assets or to acquire assets that would help us qualify for an exemption from the definition of an investment company. If we are required to dispose of assets to maintain compliance with the 1940 Act, such dispositions may include investment securities or subsidiaries of our company that may potentially be sold at a loss. If we are required to acquire assets to maintain compliance with the 1940 Act, we may not be able to acquire those assets at optimal prices and there may be opportunity costs associated with using capital to fund those asset acquisitions rather than other priorities of our company.
We believe that we were a passive foreign investment company, or PFIC, for U.S. federal income tax purposes for our taxable year ended February 28, 2025, which will result in adverse U.S. federal income tax consequences to U.S. Holders of our ADSs or common shares.
Under U.S. federal income tax law, we will be classified as a PFIC for any taxable year if either (i) at least 75% of our gross income for the taxable year is passive income (the income test) or (ii) at least 50% of the value of our assets (generally determined on the basis of a quarterly average) is attributable to assets that produce or are held for the production of passive income (the asset test). Although the law in this regard is unclear, we treat the VIEs and the VIE Subsidiaries as being owned by us for U.S. federal income tax purposes, not only because we control their management decisions but also because we are entitled to substantially all of the economic benefits associated with these entities, and, as a result, we are considered the primary beneficiary of these entities and consolidate their operating results in our combined financial statements under the U.S. GAAP for accounting purposes. If it were determined, however, that we are not the owner of the VIEs and the VIE Subsidiaries for U.S. federal income tax purposes, we would be more likely to be treated as a PFIC for our current and any subsequent taxable year.
65
Based on our financial statements and the composition of our income and assets, the valuation of our assets, and the market price of our ADSs (and despite our assumption that we are the owner of the VIEs and the VIE Subsidiaries for U.S. federal income tax purposes), we believe that we were a PFIC for the taxable year ended February 28, 2025, and we may be classified as a PFIC for the current or future taxable years. The determination of whether we were, are, or will become a PFIC is a fact-intensive inquiry made on an annual basis that depends, in part, on the composition of our income and assets. Fluctuations in the market price of our ADSs may cause us to be more likely to be treated as a PFIC for the current or subsequent taxable years because the value of assets for the purpose of the asset test may be determined by reference to the market price of our ADSs from time to time (which may be volatile). The composition of our income and assets may also be affected by how, and how quickly, we use our liquid assets. Under circumstances where our revenue from activities that produce passive income significantly increase relative to our revenue from activities that produce non-passive income, or where we determine not to deploy significant amounts of cash or other passive assets for active purposes, our risk of being classified as a PFIC may substantially increase for the current and any subsequent taxable year.
If we were, are, or will become classified as a PFIC, a U.S. Holder (as defined in “Item 10. Additional Information-E. Taxation-U.S. Federal Income Tax Considerations-General”) may be subject to reporting requirements and may incur significantly increased U.S. federal income tax on gain recognized on the sale or other disposition of the ADSs or common shares and on the receipt of distributions on the ADSs or common shares to the extent any such gain or distribution is treated as an “excess distribution” under the U.S. federal income tax rules. Further, if we were a PFIC for any year during which a U.S. Holder held our ADSs or common shares, we generally would continue to be treated as a PFIC for all succeeding years during which such U.S. Holder held our ADSs or common shares. As we believe we were a PFIC for our taxable year ended February 28, 2025, it is expected that any U.S. Holder which held our ADSs or common shares during such taxable year will be subject to these rules. You are urged to consult your tax advisor concerning the U.S. federal income tax consequences of holding and disposing of ADSs or common shares if we are or become classified as a PFIC. See “Item 10. Additional Information—E. Taxation—U.S. Federal Income Tax Considerations—PFIC Considerations and Rules.”
Item 4. Information on the Company
A. History and Development of the Company
We started our operation in 2005 with the establishment of Xueersi Education, a domestic company in China. We then incorporated TAL Education Group to become our offshore holding company under the laws of the Cayman Islands on January 10, 2008, in order to facilitate foreign investment in our company. TAL Education Group established TAL Holdings Limited in Hong Kong in March 2008 as our intermediary holding company.
In August 2013, we changed the name of TAL Education Technology (Beijing) Co., Ltd. to Beijing Century TAL Education Technology Co., Ltd. In addition, we changed our umbrella brand from “Xueersi” to “Haoweilai.”
Prior to December 2021, we mainly offered comprehensive tutoring services to K-12 students covering core academic subjects as well as learning products, contents, technologies, services and other learning resources for learners and customers. In response to regulatory developments, we ceased offering K-9 Academic AST Services in the mainland of China as of December 31, 2021.
For more information on our acquisitions and investments, see Note 7 “Long-term investments” and Note 11 “Fair Value” to the consolidated financial statements included elsewhere in this annual report.
For information on our capital expenditures, see “Item 5. Operating and Financial Review and Prospects—B. Liquidity and Capital Resources—Material Cash Requirements.”
In October 2010, we completed an initial public offering of 13,800,000 ADSs. On October 20, 2010, we listed our ADSs on the New York Stock Exchange under the symbol “XRS” and changed the symbol to “TAL” effective from December 1, 2016.
In May 2014, we issued $230 million in aggregate principal amount of 2.50% convertible notes due 2019. The notes matured on May 15, 2019.
In January 2018, we issued certain numbers of Class A common shares to a long-term equity investment firm for a total proceed of approximately $500 million.
66
In February 2019, we issued certain numbers of Class A common shares to a long-term equity investment firm for a total proceed of approximately $500 million.
In November 2020, we issued certain numbers of Class A common shares to a global growth investment firm for a total proceed of approximately $1.5 billion.
In January 2021, we issued certain numbers of Class A common shares for a total proceed of approximately $1.0 billion and convertible notes for a total proceed of approximately $2.3 billion to a group of investors. The notes were repurchased in full in October 2021.
Our principal executive offices are located at TAL Building No.1, Courtyard No. 9, Qixin Middle Street, Changping District, Beijing 102200, People’s Republic of China. Our telephone number at this address is +86 (10) 5292 6669. Our registered office in the Cayman Islands is located at Maples Corporate Services Limited, PO Box 309, Ugland House, Grand Cayman, KY1-1104, Cayman Islands. As of February 28, 2025, we had branch offices in 40 cities in China and five branch offices out of China.
B. Business Overview
TAL Education Group is a smart learning solutions provider in China. The acronym “TAL” stands for “Tomorrow Advancing Life,” which reflects our vision to promote top learning opportunities for learners through both high-quality teaching and content, as well as leading edge application of technology in the learning experience. Since our inception in 2005, we have witnessed tremendous developments in China’s learning industry and continued to upgrade our business strategies to capture the new opportunities brought by technology advancement and evolving learning needs. Our widely trusted brand through word-of-mouth referrals and proven capabilities forge us valuable fortune to compete in the evolving learning industry.
Our businesses started in 2005 by launching tutoring services mainly for the K-12 age groups in China, and began to explore online learning services afterwards, with the mission to provide engaging and effective learning experiences regardless of the learners’ geographic location or socio-economic background. We further expanded our offerings by introducing enrichment learning products, launching enterprise product suites and entering overseas markets in recent years. In compliance with regulatory policies promulgated in 2021, we ceased offering the K-9 Academic AST Services in the mainland of China at the end of 2021. We have since realigned our business focus towards (i) learning services and others, and (ii) learning content solutions to capture evolving customer needs. We have continued to integrate technology with learning, promote industry innovation, and lead industry development since our inception. We are always full of passion for empowering learners, teachers and learning institutions and keeping a keen prospective for the evolving and developing industry.
Our Offerings
Powered by our technology capabilities, we are committed to maximizing a learner’s potential by providing access to an engaging learning experience with efficacy and convenience, regardless of his or her geographic location or socio-economic background. We have crafted a wide variety of learning solutions and services to address learners’ evolving needs and help them become well-rounded individuals and excel in a global environment. We also offer learning content solutions empowering teachers and learning institutions.
Learning Services and Others
We are currently offering, and evaluating, a broad range of learning programs that are aligned with our mission, core competencies, and learner demand. We deliver our learning services primarily through Xueersi Peiyou small classes, personalized premium services and online course offerings.
Equipped with robust content development and technology capabilities, in recent years we launched a series of enrichment learning programs, including Science and Creativity, Coding and Programing, and Humanities and Aesthetics, to create immersive, engaging and holistic learning experiences for our learners. We have designed and implemented such enrichment learning programs by levels and tailored them to learners of different ages and varying interests.
67
We do not currently offer K-9 Academic AST Services in the mainland of China. To the extent permissible under local laws and regulations, we offer Academic AST Services for select age groups in select countries and regions (except the K-9 age group in the mainland of China).
Based on our insights and technology capabilities, we develop new technology solutions and upgrade existing ones to fulfill the customers’ underserved digitalization needs. We also provide SaaS technology solutions to a wide array of institutional customers, including other learning institutions of different types and scales, and other technology service providers.
As of February 28, 2025, we had 526 learning centers in 40 cities across China and several cities out of China, as compared to 331 learning centers in 38 cities across China and several cities out of China as of February 29, 2024. Our learning centers are physical locations where classes are conducted.
Learning Content Solutions
We are a leading content developer and distributor with a rich library of diverse learning content in both paper and digital formats. Equipped with robust content development capabilities and actionable insights into the learning needs of young learners, we have been continually developing and launching learning content solutions in different categories. The content materials are either created in-house leveraging the broad content library we accumulated over the course of the company history, or acquired or licensed from domestic and global partners. These digitally integrated, highly interactive learning content meets our learners’ needs for both self-study and general reading. Our primary learning content solutions currently include print books, smart books, mobile apps, and AI-driven learning devices.
For the last natural week of February 2025, the weekly active units of our AI-driven learning devices were 1.1 million, as compared to 0.4 million for the same period of February 2024. The active units refer to the aggregate number of devices active in a given period, after eliminating duplicates.
Technology, Research and Development
Our Technology Capabilities
Our technology capabilities have been a great contributor to the success of our business. Specifically, our intelligent classroom capabilities deliver an engaging and effective learning experience featuring personalized in-class interactions, automatically generated feedback and tailor-made recommendations for further improvement; our content development capabilities generate well-received consumer-facing learning content solutions embedded with intelligent functionalities empowering self-directed learning; and our AI-based management capabilities provide for high teaching quality and superior learning performance and support our operating at scale at affordable costs.
Our Technology Infrastructure
We facilitate online live instruction through our proprietary learning management system that users can access through PC or our applications. Therefore, building a reliable, scalable and secure technology infrastructure is crucial to our ability to support our live streaming classes and online community. We have established an online platform that enables users to simultaneously log onto and participate in activities online. Our servers and routers, including backup servers, are currently hosted at our facilities or by third-party service providers in multiple cities in China. We regularly back up our databases. We regularly monitor the performance of our websites and infrastructure to enable us to respond quickly to potential problems. We are dedicated to diversifying and enhancing the interactive functionalities of our proprietary platform through which we deliver live streaming classes.
Research and Development
We have a dedicated in-house team who are engaged in the research and development of our foundational technologies, the application of such technologies and the research, development and design of learning services, and learning content solutions that we offer. In collaboration with several technology companies and academic institutions, we are leading the development of a nationwide open innovative platform for promoting smart education with AI technologies, which encompasses algorithms, applications, software and hardware capabilities. We continued to improve our large language model in terms of its response speed and accuracy, and to explore the application of AI technology in specific use cases.
68
Competition
The learning solutions market in China is rapidly evolving, highly fragmented and competitive. We face competition in each type of products and services we offer and each geographic market in which we operate. For example, we mainly face competition from other existing major players in the learning solutions market who also provide learning services and learning content solutions. There may be new entrants emerging, in each of our business lines, and these market players compete to attract, engage and retain learners and their parents.
Entry barriers in the learning solutions markets mainly include brand awareness, learning resources, technology capabilities and supply of superior talents.
As we introduce new services similar to ones in the current market, or as other companies introduce new products to services, we may become subject to additional competition. See “Item 3. Key Information—D. Risk Factors—Risks Related to Our Business and Industry—We face significant competition, and if we fail to compete effectively, we may lose our market share or fail to gain additional market share, and our profitability may be adversely affected.”
Branding and Marketing
Our reputation and brand awareness play a significant role in learner recruitment and institutional customer acquisition. We engage in a range of marketing activities to enhance our brand recognition among prospective learners and their parents, generate interest in our service offerings and further stimulate referrals.
Moreover, we promote our businesses through multiple channels and media. For our learning services and others, a large number of our learners are acquired through organic traffic (such as our apps, social media groups and our direct-sale stores on e-commerce platforms) and word-of-mouth referrals. We also acquire learners through paid channels. Additionally, we sell certain solutions our through our distribution partners. For learning content solutions, we distribute our products through online platforms (such as e-commerce platforms, living streaming, and others). We also sell our products offline both directly and through distribution partners.
In the fiscal years ended February 28, 2023, February 29, 2024 and February 28, 2025, our selling and marketing expenses were $283.0 million, $461.9 million and $748.8 million, respectively, accounting for 27.8%, 31.0% and 33.3% of our total net revenues for these periods, respectively.
Data Privacy and Security
We are committed to protecting data privacy and security. We have internal rules and policies on data collection, processing and usage, as well as protocols, systems and technologies in place to ensure the confidentiality and integrity of our data. Users must acknowledge the terms and conditions of the user agreement before using our products, under which they consent to our collection, use and disclosure of their data in compliance with applicable laws and regulations. We update our privacy policies from time to time to meet the latest regulatory requirements of PRC government authorities and adopt technical measures to protect data and ensure cybersecurity in a systematic manner.
We are subject to PRC laws and regulations governing the collection, storing, sharing, using, processing, disclosure and protection of personal information and other data and the relevant risks and uncertainties. See “Item 3. Key Information—D. Risk Factors—Risks Related to Doing Business in China—Failure to comply with various evolving laws and regulations regarding cybersecurity and data privacy could subject us to penalties, damage our reputation and brand, and harm our business and results of operations.”
Intellectual Property
Our brands, trademarks, service marks, copyrights, patents and other intellectual property rights distinguish and protect our offerings and services from infringement, and contribute to our competitive advantages in the learning solutions industry in China. As of February 28, 2025, our intellectual property rights include the following:
| ● | Trademark registrations for our brands and logos in and out of China; |
69
| ● | Domain names, including our key domain names www.100tal.com, www.xueersi.com, and www.speiyou.com; |
| ● | Copyrights, including those related to learning contents and software programs that we developed in-house; and |
| ● | Patents granted in and out of China relating to technology-driven teaching. |
To protect our brand and other intellectual property, we rely on a combination of trademarks, copyrights, patents, domain names, know-how and trade secret laws as well as confidentiality agreements with our employees, contractors and others. We cannot be certain that our efforts to protect our intellectual property rights will be adequate or that third parties will not infringe or misappropriate these rights. See “Item 3. Key Information—D. Risk Factors—Risks Related to Our Business and Industry—If we fail to protect our intellectual property rights, our brand and business may suffer.”
Insurance
We have purchased limited liability insurance covering our learning centers and service centers. We consider our insurance coverage to be in line with that of other learning solutions providers of a similar size in China.
PRC Regulations
This section summarizes the principal PRC laws and regulations relating to our businesses.
We operate our business in China under a legal regime consisting of (i) the NPC, which is PRC’s highest legislative body, (ii) the State Council, which is the highest authority in the executive branch of the PRC central government and (iii) several ministries and agencies under its authority, including the MoE, the SAPPRFT, the MIIT, the SAMR, the Ministry of Civil Affairs and their respective local offices.
Regulations on Private Education
The principal laws and regulations governing private education in China consist of the PRC Education Law, the Private Education Law and Implementation Rules, and the Regulations on PRC-Foreign Cooperation in Operating Schools. Below is a summary of relevant provisions of these laws and regulations.
PRC Education Law
The NPC enacted the PRC Education Law, the most recent amendment of which was effective on April 30, 2021. The PRC Education Law sets forth provisions relating to the fundamental education systems in China, including a school system of preschool education, primary education, secondary education and higher education, a system of nine-year compulsory education and a system of education certificates. The PRC Education Law stipulates that the government formulates plans for the development of education, and establishes and operates schools and other educational institutions. Under the PRC Education Law, enterprises, public institutions, social organizations and individuals are encouraged to establish and operate schools and other types of educational organizations in accordance with PRC laws and regulations.
70
The Private Education Law and the Implementation Rules for the Private Education Law
The principal laws and regulations governing the private education industry in China are the Private Education Law and the Implementation Rules for the Private Education Law, or collectively, the Private Education Law and Implementation Rules. The Private Education Law was promulgated by the Standing Committee of the NPC in 2002, and was last amended on December 29, 2018. Under the Private Education Law and Implementation Rules, “private schools” are defined as schools established by non-governmental organizations or individuals using non-government funds. In addition, under the Private Education Law and Implementation Rules, private schools providing certifications, pre-school education, self-study aid and other academic education are subject to approval by the education authorities, while private schools engaging in occupational qualification training and occupational skill training are subject to approval by the authorities in charge of labor and social welfare. A duly approved private school will be granted a private school operating permit, and shall be registered in accordance with relevant laws and regulations.
Under the Private Education Law and Implementation Rules, private schools have the same legal status as public schools, though private schools are prohibited from providing military, police, political and other kinds of education that are of a special nature. In addition, under the Private Education Law and Implementation Rules, a private school is subject to the regulations related to operation and management. For example, a private school shall establish an executive council, a board of directors or any other form of decision-making body and such a decision-making body shall meet at least twice a year. Teachers employed by a private school shall have the qualifications specified for teachers and meet the conditions provided for in the Teachers Law of the PRC and other relevant laws and regulations, and there shall be a definite number of full-time teachers in a private school.
On November 7, 2016, the Standing Committee of the NPC issued a Decision on Amending Private Education Law, or the Amending Decision. According to the Amending Decision, the Private Education Law was amended, or the Amended Private Education Law, which took effect on September 1, 2017. Before September 1, 2017, private education is treated as a public welfare. Nonetheless, investors in a private school may choose to require “reasonable returns” from the annual net balances of the school net of costs, donations received, government subsidies, if any, or the reserved development funds and other expenses as required by applicable regulations.
Every private school is required to allocate a certain amount to its development fund for constructing or maintaining school facilities or procuring or upgrading educational equipment. In the case of a private school that requires reasonable returns, this amount shall be no less than 25% of the annual net income of the school, if any. In the case of a private school that does not require reasonable returns, this amount shall be equal to no less than 25% of the annual increase in the net assets of the school, if any.
After September 1, 2017, under the Amended Private Education Law, the term “reasonable return” is no longer used, and sponsors of private schools may choose to establish non-profit or for-profit private schools at their own discretion. Nevertheless, school sponsors are not allowed to establish for-profit private schools that are engaged in compulsory education.
The Amended Private Education Law further establishes a new classification system for private schools on whether they are established and operated for profit-making purposes. Key features of this system include the following:
| ● | sponsors of for-profit private schools are entitled to retain the profits and proceeds from the schools and the operation surplus may be allocated to the sponsors pursuant to the PRC Company Law and other relevant laws and regulations, whereas sponsors of non-profit private schools are not entitled to the distribution of profits or proceeds from the non-profit schools and all operation surplus of non-profit schools shall be used for the operation of the schools, except that sponsors of private schools established before November 7, 2016 and registered as non-profit private schools, are allowed to obtain compensation or rewards after the liquidation of such schools based on their investments in the schools, the reasonable returns they had obtained from the schools and the effectiveness of their operation of the school; |
| ● | private schools (for-profit and non-profit alike) may enjoy preferential tax treatments; non-profit private schools will be entitled to the same tax benefits as public schools whereas taxation policies for for-profit private schools are still unclear as more specific provisions are yet to be introduced; |
| ● | the remaining assets of non-profit private schools after liquidation shall continue to be used for the operation of non-profit schools, whereas the remaining assets of for-profit private schools shall be distributed to the sponsors in accordance with the PRC Company Law; and |
71
| ● | local governments at or above the prefecture level may support private schools (for-profit and non-profit alike) by subscribing to their services, providing student loans and scholarships, and leasing or transferring unused state assets to the schools, and the local governments may further support non-profit private schools in the form of government subsidies, bonus funds and incentives for donation. |
On December 29, 2016, the State Council issued the Several Opinions of the State Council on Encouraging the Operation of Education by Social Forces and Promoting the Healthy Development of Private Education, which requires to ease the access to the operation of private schools and encourages social forces to enter the education industry. The opinions also provide that each level of the government shall increase their support to the private schools in terms of financial investments, financial support, autonomy policies, preferential tax treatments, land policies, fee policies, autonomy operation and protection of the rights of teachers and students, among other aspects. Further, the opinions require each level of the government to improve local policies on government support to for-profit and non-profit private schools by differentiated policies.
On December 30, 2016, the MoE, Ministry of Civil Affairs, the SAIC, the Ministry of Human Resources and Social Welfare and the State Commission Office of Public Sectors Reform jointly issued the Implementation Rules on the Classification Registration of Private Schools to reflect the new classification system for private schools as set out in the Amended Private Education Law. Generally, if a private school established before the promulgation of the Amended Private Education Law chooses to register as a non-profit school, it shall amend its articles of association, continue its operation and complete the new registration process. If such private school chooses to register as a for-profit school, it shall conduct a financial liquidation process, have the property rights of its assets such as lands, school buildings and school running accumulation and other property authenticated by relevant government authorities, pay up relevant taxes, apply for a new private school operating permit, re-register as for-profit schools and continue its operation. Specific provisions regarding the above registration process shall be introduced by governments at the provincial level.
On December 30, 2016, the MoE, the SAIC and the Ministry of Human Resources and Social Welfare jointly issued the Implementation Rules on the Supervision and Administration of For-profit Private Schools, pursuant to which the establishment, division, merger and other material changes of a for-profit private school shall first be approved by the education authorities or the authorities in charge of labor and social welfare, and then be registered with the competent branch of the SAIC.
Further, the State Council published the amendments to the Implementation Rules for the Private Education Law on April 7, 2021, which became effective on September 1, 2021. The Amended Implementation Rules for the Private Education Law stipulates that a private school using internet technology to provide online educational courses shall obtain a private school operating permit and comply with relevant laws and regulations regarding internet administration. Further, non-profit private schools shall use bank accounts that have been filed with relevant government authorities to collect fees and make payments in connection with conducting their business operations. Relevant government authorities shall enhance the supervision on the agreements entered into between non-profit private schools and their related parties, and shall review such transactions on an annual basis.
Regulations on PRC-Foreign Cooperation in Operating Schools
PRC-foreign cooperation in operating schools is specifically governed by the Regulations on PRC-Foreign Cooperation in Operating Schools, promulgated by the State Council in accordance with the PRC Education Law, the Occupational Education Law, the Private Education Law and the Implementation Rules for the Regulations on PRC-Foreign Cooperation in Operating Schools.
The Regulations on PRC-Foreign Cooperation in Operating Schools and its implementation rules encourage substantive cooperation between overseas educational organizations with relevant qualifications and experience in providing high-quality education and PRC educational organizations to jointly operate various types of schools in China. Cooperation in the areas of higher education and occupational education is especially encouraged. PRC-foreign cooperative schools are not permitted, however, to engage in compulsory education or military, police, political and other kinds of education that are of a special nature in China.
Permits for schools jointly operated by PRC and foreign entities shall be obtained from the relevant education authorities or the authorities that regulate labor and social welfare in China.
72
Regulations on After-school Tutoring Institutions and Online Education
The MoE, jointly with certain other PRC government authorities, promulgated the Implementation Opinions on Regulating Online After-School Tutoring, or the Online After-School Tutoring Opinions, effective on July 12, 2019. The Online After-School Tutoring Opinions are intended to regulate academic after-school tutoring involving internet technology provided to students in primary and secondary schools. Among other things, the Online After-School Tutoring Opinions require that online after-school tutoring institutions shall file with the competent provincial education regulatory authorities before October 31, 2019 and that such education regulatory authorities shall, jointly with other provincial government authorities, review such filings.
Moreover, the MoE, jointly with certain other PRC government authorities, issued the Opinions on Educational Apps, which requires, among others, mobile apps that provide services for school teaching and management, student learning and student life, or home-school interactions, with school faculty, students or parents as the main users, and with education or learning as the main application scenarios, or the Educational Apps, be filed with competent provincial regulatory authorities for education. The Opinions on Educational Apps also requires, among others, that: (i) before filing, the Educational Apps’ provider obtain the ICP license or complete the ICP filing and obtain the certificate and the grade evaluation report for graded protection of cybersecurity; (ii) Educational Apps whose main users are under the age of 18 limit the use time, specify the range of suitable ages, and strictly monitor their content; (iii) before an Educational App is introduced as a mandatory app to students, such Educational App be approved by the applicable school through its collective decision-making process and be filed with the competent education authority; and (iv) Educational Apps adopted by education authorities and schools as their uniformly used teaching or management tools not charge the students or parents any fee, and not offer any commercial advertisements or games. On November 11, 2019, the General Office of MoE promulgate the Administrative Measures for the Filing of Educational Apps, which further provided the detailed implementation rules with respect to such filing requirements under the Opinions on Educational Apps.
On June 10, 2020, the General Office of MoE and the General Office of SAMR promulgated the Notice on Issuing the Form of Service Contract for After-school Training Provided to Primary and Secondary School Students and amended on September 27, 2021, which requires the local competent regulatory authorities to guide the relevant parties to use the form of service contract for after-school training activities provided to primary and secondary school students. The form of service contract covers the obligations and rights of parties involved in the after-school training, including detailed provisions on training fees, refund arrangement and default liabilities.
In order to continuously regulate after-school tutoring, and effectively alleviate the burden of excessive homework and the burden of after-school tutoring on students in compulsory education, on July 24, 2021, the General Office of State Council and the General Office of Central Committee of the Communist Party of China jointly promulgated the Alleviating Burden Opinion Regarding Compulsory Education, which provides that, among other things, (i) local government authorities shall no longer approve any new institutions providing after-school tutoring services on academic subjects in China, or Academic AST Institutions, for students in compulsory education, and existing Academic AST Institutions need to be registered as non-profit institutions; (ii) foreign ownership in Academic AST Institutions is prohibited, including through contractual arrangements, and those that have violated regulations need to rectify the situation; (iii) Academic AST Institutions shall not raise funds by listing on the stock market, and listed companies shall not invest in Academic AST Institutions by raising funds through the stock market, nor shall they purchase the assets of Academic AST Institutions by means of issuing shares or paying cash; (iv) online Academic AST Institutions that previously have filed with the local education administration authorities shall be reapproved; and (v) for non-academic tutoring, local government authorities shall identify corresponding competent authorities for different tutoring categories, set forth standards and approve relevant non-academic tutoring institutions.
73
Moreover, the Alleviating Burden Opinion Regarding Compulsory Education specifies a series of operating requirements that after-school tutoring institutions must meet, including, among other things, (i) after-school tutoring institutions shall not provide tutoring services on academic subjects during national holidays, weekends and school breaks; (ii) for online tutoring, each class session shall be no more than thirty minutes and the training shall end no later than 9:00 p.m.; (iii) no advertisements for after-school tutoring shall be published or broadcasted in the network platforms and billboards displayed in the mainstream media, new media, public place and residential areas; (iv) the provision of overseas education courses by PRC after-school tutoring institutions is strictly prohibited; (v) fees charged for academic subjects tutoring in compulsory education shall be included into government-guided price management, and excessive high fees and excessive profit-seeking behaviors will be suppressed; (vi) government authorities will implement risk management and control for the pre-collection of fees by after-school tutoring institutions with requirements such as setting up third-party custodians and risk reserves, and strengthen supervision over loans regarding tutoring services; (vii) online tutoring for preschool-age children is prohibited, and offline academic subjects (including foreign language) tutoring classes for preschool-age children is also strictly prohibited; and (viii) administration over academic tutoring services for high school students shall be implemented by reference to the relevant provisions of the Alleviating Burden Opinion Regarding Compulsory Education.
On July 28, 2021, the General Office of MoE promulgated the Notice on Further Clarifying the Scope of Academic Subjects and Non-Academic Subjects of After-School Tutoring in the Compulsory Education, which specifies that according to the national curriculum on compulsory education, when after-school institutions carry out tutoring, morality and rule of law, Chinese, history, geography, mathematics, foreign language (including English, Japanese, Russian), physics, chemistry and biology are classified as academic subjects, while sports (or sports and health), art (or music, art), and comprehensive experimental activities (including information technology related education, labor and technology education) are classified as non-academic subjects.
On August 25, 2021, the General Office of MoE issued the Administrative Measures for After-School Tutoring Materials for Primary and Secondary School Students (for Trial Implementation), which provide that, among others, (i) after-school tutoring materials for primary and secondary school students and staff preparing such tutoring materials shall meet certain requirements specified in such measures, which include, among others, tutoring materials shall follow the national curriculum standard and shall not provide contents in advance of the school curriculum; (ii) after-school tutoring institutions shall establish internal management system for the tutoring materials and the staff preparing such tutoring materials; (iii) after-school tutoring institutions shall conduct internal review of the tutoring materials and the local education administrations shall conduct external review of the tutoring materials; (iv) after-school tutoring institutions may only use tutoring materials that have been internally and externally reviewed or if the materials have been officially published; (v) after-school tutoring institutions shall file with the relevant education administrations the tutoring materials and the staff preparing such materials; (vi) after-school tutoring institutions in violation of the measures will be subject to rectification and shall not use the relevant tutoring materials during the rectification period; if the after-school tutoring institution refuses to rectify within the time limit or if the violation is severe, its private school operating permit may be revoked by the local education administration.
On September 7, 2021, the MoE, together with two other government authorities, issued a circular requiring all Academic AST Institutions for students in compulsory education to complete registration as non-profit by the end of 2021, and all Academic AST Institutions shall, before completing such registration, suspend enrollment of students and charging fees.
On September 9, 2021, the General Office of MoE and the General Office of the Ministry of Human Resources and Social Welfare jointly issued the Administrative Measures for Practitioners of the After-School Tutoring Institutions (for Trial Implementation), which set out a series of requirements for the after-school tutoring institutions with respect to their employed teachers, research staff and teaching assistants. After-school tutoring institutions in violation of such requirements will be subject to rectification. If an after-school tutoring institution violates the requirements several times or violates several requirements, such after-school tutoring institution is prohibited from enrollment of students and shall not conduct tutoring activities during the rectification period; and if the after-school tutoring institution refuses to rectify within the time limit or if the violation is severe, its private school operating permit may be revoked by the local education administration.
On September 18, 2021, the General Office of MoE, together with five other government authorities, issued a circular requiring all online after-school tutoring institutions that have filed with the local education administration authorities providing tutoring services on academic subjects to obtain the private school operating permit by the end of 2021, and all online after-school tutoring institutions shall, before obtain such permit, suspend enrollment of students and charging fees.
74
On October 21, 2021, the MoE, jointly with certain other PRC government authorities, promulgated the Notice on Strengthening the Supervision of After-School Tutoring Institutions Pre-Collection of Fees, which provides that (i) local government authorities shall be responsible for supervising pre-collection of fees by after-school tutoring institutions and (ii) local government authorities will take into consideration local situations when managing the risks associated with pre-collection of fees, and take measures including appointing bank custodians or making provisions of risk reserves.
In March 2022, the MoE, NDRC and SAMR jointly issued the Notice on Regulating Non-Academic After-School Training Institutions, which provide that, among others, (i) non-academic after-school tutoring institutions shall have the corresponding qualifications and their staffs shall have the corresponding proofs for their profession; (ii) non-academic after-school tutoring institutions shall ensure training contents and training methods are suitable for the age, mental and physical characteristics and cognitive level of students; (iii) the training contents, training hours, charging items, charging standards and other information of non-academic after-school tutoring institutions shall be made public and subject to public supervision; (iv) non-academic after-school tutoring institutions shall use the form of service contract for after-school training activities provided to primary and secondary school students, strictly performing contractual obligations and regulating its charging behaviors; (v) non-academic after-school tutoring institutions’ unfair competition by fictitious original prices, false discounts, false publicity, monopolistic behaviors and any form of price fraud are prohibited; (vi) the pre-collection of fees by non-academic after-school tutoring institutions shall be deposited to a special account for fee collection and tuition fees shall not be collected in a lump sum, or in disguised form of recharging or measured cards for more than 60 classes or for a course length of more than three months; and (vii) non-academic after-school tutoring institutions shall comply with requirements relating to premise, facilities and fire safety.
On November 30, 2022, the MoE together with twelve other government authorities issued the Opinions on Standardizing Non-Academic After-School Tutoring for Primary and Secondary School Students, which reiterates that local government authorities shall identify corresponding competent authorities for different tutoring categories and shall set forth basic standards for establishment and approval procedures for online and offline tutoring institutions of the corresponding categories based on local conditions. In addition, the opinions provide that local government authorities shall standardize daily operations and strengthen daily supervision of non-academic after-school tutoring, including: (1) in terms of training content and training time, non-academic tutoring institutions shall not provide academic tutoring courses, and the training time shall not conflict with the teaching time of local primary and secondary schools; offline training shall end no later than 20:30, and online training shall end no later than 21:00; (2) in terms of price, non-academic tutoring institutions shall follow the principles of fairness, legality and good faith, set prices according to training costs, market supply and demand, among other factors; and such prices shall be reported to the competent authorities and be made to the public; (3) in terms of pre-collection of fees, all fees collected by the tutoring institution shall be put into special account, and training fees shall not be paid by training loans. The pre-collected fees shall be subject to supervision and shall not be collected for more than 60 classes, for a course length of more than three months or over RMB5,000 in one time or in the form of recharge, card and other disguised charges; (4) all non-academic tutoring institutions shall be included in the unified management through the National Platform for Supervision and Service of After-School Education and Training.
On March 14, 2023, the MoE together with four other government authorities issued the Interim Measures on Financial Management of After-School Tutoring Institutions, or the Interim Measures, to regulate the financial management of after-school tutoring institutions which provide after-school tutoring services for pre-school children aged 3 to 6 and students in compulsory education and high schools. The Interim Measures clarifies that the funds of after-school tutoring institutions shall be supervised in the whole process of budget management, revenue management, supervision of pre-collected fees and fund use. In particular, the Interim Measures provides that (1) listed companies shall not found or participate in founding after-school tutoring institutions which provide academic after-school tutoring services for students in compulsory education and shall not purchase assets of academic after-school tutoring institutions by means of issuing shares or paying cash; (2) after-school tutoring institutions which provide academic after-school tutoring services for students in compulsory education shall not be controlled or invested by foreign entities including through merger and acquisition, and contractual arrangements, (3) sponsors of non-profit after-school tutoring institutions shall not receive dividends, returns or remaining assets from such institutions.
75
The MoE issued the Provisional Measures on Administrative Penalties for After-School Tutoring, or Provisional Measures, effective from October 15, 2023, which specify various non-complaint activities of after-school tutoring institutions and stipulate corresponding penalties. According to the Provisional Measures, the conducts of after-school tutoring by any person, legal person or other organization without approval and without satisfying the following conditions constitute unauthorized conducts of after-school tutoring institutions, which shall be ordered to suspend the operations, return collected fees and be imposed a fine: (i) having specific training sites for offline training, or websites or applications for online training; (ii) having more than two training practitioners; and (iii) having organizational structure and division of labor. In addition, if the management of after-school tutoring institutions is chaotic, and involves one of the following acts, the competent government authorities shall require such after-school tutoring institutions to rectify within a certain period of time and issue a warning: (i) enrolling students in violation of regulations such as joint enrollment with primary and secondary schools; (ii) recruiting and managing practitioners in violation of laws, regulations and the other relevant provisions promulgated by the competent department of the State Council; (iii) charging price, charging behavior, pre-collected fee management in violation of laws, regulations and other relevant provisions promulgated by the competent department of the State Council; (iv) containing online game content and links that are not related to tutoring in online after-school tutoring; (v) failing to retain training content, training data and live training images by online after-school tutoring in accordance with relevant provisions promulgated by the competent department of the State Council; (vi) publishing advertisements illegally; and (vii) other disorders that may seriously affect education and teaching. The illegal income (if any) shall be confiscated after the refund of the fees charged; if the situation is serious, the responsible institution shall be ordered to stop recruiting trainees and the license shall be revoked.
On February 8, 2024, the MoE released the Regulations on the Administration of After-School Tutoring (Draft for Comments) which sets out a series of requirements on after-school tutoring. As of the date of this annual report, these draft administrative regulations were released for public comment only, and their respective provisions and anticipated adoption or effective date may be subject to change.
Regulations on Publishing and Distribution of Publications
The Administrative Regulations on Publication, promulgated by the State Council and most recently amended on November 29, 2020, apply to publication activities, i.e., the publishing, printing, copying, importation or distribution of publications, including books, newspapers, periodicals, audio and video products and electronic publications, each of which requires approval from the relevant publication administrative authorities. According to the Administrative Regulations on Publication, any entity engaging in the activities of publishing, printing, copying, importation or distribution of publications, shall obtain relevant permits of publishing, printing, copying, importation or distribution of publications. In addition, according to the currently effective Negative List (as defined below), foreign investors are prohibited from engaging in the publishing business. Therefore, our subsidiaries and VIEs are not permitted to engage in publishing business under these regulations. We have been cooperating with qualified PRC publishing companies to publish our self-developed books in compliance with the Administrative Regulations on Publication.
According to the Administrative Regulations on Publications Market issued by the General Administration of Press and Publication and MOFCOM, effective on June 1, 2016, any organization or individual engaged in wholesale or retail distribution of publications shall obtain a Permit for Operating Publications Business. Distribution of publications in China is regulated on different administrative levels. An entity engaged in wholesaling of publications shall obtain such permit from the provincial office of the General Administration of Press and Publication. An entity engaged in retail distribution of publications shall obtain such permit from the local office of the General Administration of Press and Publication. Foreign-invested enterprises are allowed to engage in the business of distribution of publications.
The SAPPRFT and the MIIT promulgated the Provisions on the Administration of Online Publishing Services, effective on March 10, 2016. The Provisions on the Administration of Online Publishing Services provides that an entity which is engaged in publication services through information networks shall obtain an Internet Publishing Service License from the SAPPRFT. “Online publishing services” refers to the provision of online publications to the public through information networks, and “online publications” refers to digital works with publishing features such as having been edited, produced or processed and are available to the public through information networks, including: (i) written works, pictures, maps, games, cartoons, audio/video reading materials and other original digital works containing useful knowledge or ideas in the field of literature, art, science or other fields; (ii) digital works of which the content is identical to that of any published book, newspaper, periodical, audio/video product, electronic publication or the like; (iii) network literature databases or other digital works, derived from any of the aforesaid works by selection, arrangement, collection or other means; and (iv) other types of digital works as may be determined by the SAPPRFT. Foreign-invested enterprises are prohibited from engaging in the business of publication service through information networks.
76
Regulations on Value-Added Telecommunications Services
Under the PRC Telecommunications Regulations, promulgated by the State Council and most recently amended in February 2016, a telecommunication services provider in China must obtain an operating license from the MIIT or its provincial authorities. The PRC Telecommunications Regulations categorize all telecommunication services in China as either basic telecommunications business or value-added telecommunications business. Internet information services are value-added telecommunications business.
As a subsector of the value-added telecommunications business, internet information services are regulated by the Administrative Measures on Internet Information Services promulgated by the State Council on September 25, 2000 and most recently amended on December 6, 2024 and effective on January 20, 2025, or the Internet Information Measures. The Internet Information Measures require that commercial internet content providers, or ICP providers, obtain a license for internet information services, or ICP license, from the appropriate telecommunications authorities in order to offer any commercial internet information services in China. ICP providers shall display their ICP license number in a conspicuous location on their home page. In addition, the Internet Information Measures also provide that ICP providers that operate in sensitive and strategic sectors, including news, publishing, education, health care, medicine and medical devices, must obtain additional approvals from the relevant authorities regulating those sectors as well. According to the Internet Information Measures, internet information service providers shall not produce, duplicate, publish or disseminate information which: (i) is against the fundamental principles set out in the PRC Constitution; (ii) endangers national security, divulges state secrets, subverts state power, or undermine the national unity; (iii) damages the state’s honor or interests; (iv) incite ethnic hatred and ethnic discrimination or undermine inter-ethnic unity; (v) undermines the PRC’s religious policy, advocates religious cults or feudal superstition; (vi) disseminates rumors to disrupt social order and undermine social stability; (vii) disseminates obscenity or pornography, advocates gambling, violence, murder and terrorism, or instigates others to commit crimes; (viii) humiliates or defames other persons or infringes upon the legitimate rights and interests of other persons; or (ix) is otherwise prohibited by laws and administrative regulations.
In addition, the provision of commercial internet information services on mobile internet applications is regulated by the Administrative Provisions on Mobile Internet Applications Information Services, which was promulgated by the CAC. The providers of mobile internet applications are subject to requirements under these provisions, including acquiring the qualifications and complying with other requirements provided by laws and regulations and being responsible for information security.
On July 21, 2023, the MIIT issued a Notice on the Filing of Mobile Internet Apps, according to which, app operators shall complete the apps filing with the MIIT’s provincial level counterparts where it is domiciled through the National Management System for the Basic Internet Resources. A transition period from September 2023 to March 2024 will be granted to existing apps within which apps carrying out business before the promulgation of this Notice shall conduct and complete the apps filling.
Regulation on Advertising and Promotion Services
The principal regulations governing advertising businesses in China are the PRC Advertising Law, which was promulgated by the Standing Committee of the NPC on October 27, 1994, and was recently amended on April 29, 2021, and the Advertising Administrative Regulations promulgated by the State Council on October 26, 1987. These laws, rules and regulations require companies that engage in advertising activities to obtain a business license that explicitly includes advertising in the business scope from the SAIC or its local branches.
77
On February 25, 2023, the State Administration for Market Regulation issued Administrative Measures for Internet Advertising, or the Internet Advertising Measures, which became effective on May 1, 2023. According to the Internet Advertising Measures, Advertising Law and the Internet Advertising Measures shall apply to commercial advertising for direct or indirect marketing goods or services in the form of text, image, audio, video, or other means through websites, web pages, Internet apps, or other Internet media within the territory of PRC. The Internet Advertising Measures further set out requirements for Internet advertising activities, including among others, (a) with regard to commodities or services ranked under competitive bidding, advertisement publishers shall mark conspicuously the word “advertisement” to distinguish them from the organic search results; (b) where an Internet advertisement is published in the form of pop-up or otherwise, an advertiser and advertisement publisher shall clearly mark the closure sign to ensure the closure of the advertisement by one click; (c) where an Internet advertisement is published by means of algorithmic recommendation or otherwise, the relevant rules of the algorithmic recommendation service and the record of advertisement placement shall be included in the advertisement archives; (d) an Internet platform operator shall, in the process of providing Internet information services, take measures to prevent and stop illegal advertisements; (e) without the consent or request of users, or with explicit refusal by users, it is not allowed to send Internet advertisements to their vehicles, navigation equipment, intelligent home appliances etc.; (f) where the promotion of goods or services by online live streaming constitutes a commercial advertisement, a product seller or service provider shall bear the responsibilities and obligations of the advertiser in accordance with the law.
Applicable PRC advertising laws, rules and regulations contain certain prohibitions on the content of advertisements in China (including prohibitions on misleading content, superlative wording, socially destabilizing content or content involving obscenities, superstition, violence, discrimination or infringement of the public interest). Advertisements for anesthetic, psychotropic, toxic or radioactive drugs are prohibited, and the dissemination of advertisements of certain other products, such as tobacco, patented products, pharmaceuticals, medical instruments, agrochemicals, foodstuff, alcohol and cosmetics, are also subject to specific restrictions and requirements. Education and/or training advertisements shall not contain the following contents: (i) explicit or implicit guarantee for successful enrollment to a higher grade, passing of examination, obtaining of degree qualification or passing certificate, or the effect of education or training; (ii) explicit or implicit expression of participation by the relevant examination body or its personnel, personnel setting examination questions in the education or training; and (iii) recommendation and/or endorsement by scientific research institutes, academic institutions, educational organizations, industry associations, professionals or beneficiaries using their name or image.
The Alleviating Burden Opinion Regarding Compulsory Education requires that no advertisements for after-school tutoring shall be published or broadcasted in the network platforms and billboards displayed in the mainstream media, new media, public place and residential areas. Further, the SAMR jointly with other government authorities promulgated the Notice on the Control of Advertisements for After-School Tutoring on November 3, 2021, which specifies that such requirements under the Alleviating Burden Opinion Regarding Compulsory Education applies to advertisements for both academic and non-academic tutoring, and that relevant local government authorities shall implement measures to achieve such requirements.
In addition, the Anti-Unfair Competition Law promulgated by the Standing Committee of the NPC and last amended on April 23, 2019, requires that business operators shall not make false or misleading commercial promotion of the performance, functions, quality, sales, user evaluation, accolades, among others, so as to defraud or mislead customers.
Regulations on Broadcasting Audio-Video Programs through the Internet
The State Administration of Radio, Film and Television, or the SARFT (currently known as the National Press and Publication Administration) and the Ministry of Information Industry issued the Internet Audio-Video Program Measures on December 20, 2007 and as amended on August 28, 2015. Among other things, the Internet Audio-Video Program Measures stipulate that no entities or individuals may provide internet audio-video program services without a License for Disseminating Audio-Video Programs through Information Network issued by the SARFT or SAPPRFT (as applicable) or the relevant local branches or completing the relevant registration with the SARFT or SAPPRFT (as applicable) or the relevant local branches and only wholly state-owned entities or state-controlled entities may engage in the production, editing, integration or consolidation, and transmission to the public through the internet, of audio-video programs, and the provision of audio-video program uploading and transmission services. There are uncertainties relating to the interpretation and implementation of the Internet Audio-Video Program Measures, and in particular, the scope of “Internet Audio-Video Programs.” However, the SARFT promulgated Audio-Visual Program Categories in 2010, which is updated on March 10, 2017, clarifying the scope of Internet Audio-Video Programs. According to the Audio-Visual Program Categories, there are four categories of internet audio-visual program service which in turn are divided into seventeen sub-categories. The third sub-category of the second category covers the making and broadcasting of certain specialized audio-visual programs concerning art, culture, technology, entertainment, finance, sports and education.
78
Regulations on Television Program Production and Operation
Television program productions and distribution businesses are mainly regulated by the Administrative Regulations on Radio and Television, and the Administrative Regulations on the Production and Operation of Radio and Television Program. Pursuant to the Administrative Regulations on the Production and Operation of Radio and Television Program promulgated by the SARFT on July 19, 2004, and most recently amended on October 29, 2020, any entities that engage in the production of radio and television programs are required to apply for a License for the Production and Operation of Radio and Television Program. Entities with the Radio and Television Program Production and Operation License must conduct their operations strictly within the approved scope of production and operation.
Regulations on Protection of the Right of Dissemination through Information Networks
The Regulations on Protection of the Right of Dissemination through Information Networks, promulgated by the State Council on May 18, 2006 and amended on January 30, 2013, require that every organization or individual who disseminates a third party’s work, performance, audio or visual recording products to the public through information networks shall obtain permission from, and pay compensation to, the legitimate copyright owner of such products, unless otherwise provided under relevant laws and regulations. The legitimate copyright owner may take technical measures to protect his or her copyright and any organization or individual shall not intentionally jeopardize, destroy or otherwise assist others in jeopardizing such protective measures unless otherwise permitted under law. The regulations also provide that permission from and compensation to the copyright owner is not required in the case of limited dissemination to teaching or research staff for the purpose of school instruction or scientific research only.
Moreover, the Supreme Court of the PRC promulgated the Interpretation of Several Issues Concerning the Application of Laws for Civil Dispute Cases regarding Infringement upon Information Network Dissemination Rights, effective as of January 1, 2021, which stipulates that, without permission from the copyright owner, producing works, performance, audio and video products in the information network by means of uploading to a network server, setting up shared files or using file-sharing software, among others, which enables the public to download, browse or obtain by other means at any desired time and location, shall constitute the infringement of information network dissemination rights.
The PRC Foreign Investment Law
On March 15, 2019, the NPC promulgated the Foreign Investment Law, which came into effect on January 1, 2020 and replaced the trio of existing laws regulating foreign investment in China, namely, the Sino-Foreign Equity Joint Venture Enterprise Law, the Sino-foreign Cooperative Joint Venture Enterprise Law and the Wholly Foreign-Invested Enterprise Law, together with their implementation rules and ancillary regulations. The existing foreign-invested enterprises established prior to the effective date of the Foreign Investment Law may keep their corporate forms within five years. The Foreign Investment Law contains several key definitions, including that: (i) a “foreign investor” means natural person, enterprise, or other organization of a foreign country; (ii) a “foreign-invested enterprise” (FIE) means any enterprise established under PRC law that is wholly or partially invested in by foreign investors; and (iii) a “foreign investment” means any foreign investor’s direct or indirect investment in China, including: (a) establishing FIEs in China either individually or jointly with other investors, (b) obtaining stock shares, stock equity, property shares, other similar interests in Chinese domestic enterprises, (c) investing in new projects in China either individually or jointly with other investors, and (d) making investment through other means provided by laws, administrative regulations or State Council provisions.
The Foreign Investment Law further stipulates that China implements the management system of pre-establishment national treatment plus a negative list on foreign investment and that the government generally will not expropriate foreign investment, except under special circumstances, in which case it will provide fair and reasonable compensation to foreign investors. Foreign investors are barred from investing in prohibited industries on the negative list and they must comply with specified requirements when investing in restricted industries on that list. When a license is required to enter a certain industry, the foreign investor must apply for one, and the government must treat the application the same as one by a domestic enterprise, except where laws or regulations provide otherwise. In addition, foreign investors or FIEs are required to file information reports and foreign investments shall be subject to national security reviews.
79
On December 26, 2019, the State Council published the Implementation Rules of Foreign Investment Law, which came into effect on January 1, 2020. The Implementation Rules of Foreign Investment Law restates certain principles of the Foreign Investment Law and further provides, among others, that (i) an FIE’s investment within the territory of China is also subject to the Foreign Investment Law and the Implementation Rules of Foreign Investment Law; (ii) an FIE may, within five years following January 1, 2020, choose to amend its legal form or corporate governance and complete amendment registration, or to keep its original legal form or corporate governance; (iii) provisions regarding the transfer of equity interests or distribution of profits and remaining assets as stipulated in the contracts among the joint venture parties of an existing FIE may survive the Foreign Investment Law after such FIE amends its legal form or corporate governance in accordance with applicable laws.
On December 26, 2019, the Supreme People’s Court of the PRC promulgated the Interpretation of the Supreme People’s Court on Several Issues Concerning the Application of the Foreign Investment Law of the PRC, effective as of January 1, 2020, pursuant to which “investment contracts” shall mean the relevant agreements formed as a result of direct or indirect investments in China by foreign investors, i.e., foreign natural persons, foreign enterprises or other foreign organizations, including contracts for establishment of foreign investment enterprises, share transfer contracts, equity transfer contracts, contracts for transfer of property or other similar interests and contracts for newly-built projects, among others. Where a party concerned claims that an investment contract is invalid for investing in prohibited industries as stipulated in the Negative List (as defined below) for foreign investment access or due to violation of specified administrative measures in restricted industries, the People’s Court shall support such claim.
Regulation Related to Foreign Investment Restrictions
The MOFCOM and NDRC promulgated a list of special management measures for the market entry of foreign investments, or the Negative List, the latest version of which took effect on November 1, 2024. Pursuant to the Negative List, foreign investors (i) shall comply with certain restrictive requirements when engaging in restricted activities and (ii) shall not engage in prohibited activities. In particular, the provision of pre-school, ordinary senior high school and higher education services in China is restricted for foreign investors. Foreign investments in such education institutions are only allowed in the form of PRC-foreign cooperative schools in which the PRC party shall play a dominant role. In addition, the principal or the chief executive officer of an education institution shall be a PRC national and the representatives of the PRC party shall account for no less than half of the total number of members of the board of directors, the executive council or the joint administration committee of a PRC-foreign cooperative school. The Negative List further provides that foreign investors are prohibited from providing compulsory education services. The Negative List also provides that domestic companies engaged in foreign investment prohibited business and intend to offer and list securities in overseas markets shall obtain approval from relevant government authorities.
In addition, with respect to the provision of value-added telecommunications services under the Negative List, the percentage of foreign ownership cannot exceed 50% (except for e-commerce, domestic multi-party communication, store-and-forward and call center). The Regulations on Administration of Foreign-Invested Telecommunications Enterprises, or the FITE Regulations, which was most recently amended on May 1, 2022, are the key regulations for foreign direct investment in telecommunications companies in China. The FITE Regulations stipulate that the foreign investor of a telecommunications enterprise is prohibited from holding more than 50% of the equity interest in an FIE that provides value-added telecommunications services, unless otherwise provided by relevant laws and regulations. Moreover, foreign investors that intend to invest in or establish an enterprise that operates value-added telecommunications business must obtain approvals from MIIT, which retains considerable discretion in granting approvals.
80
On April 8, 2024, the MIIT issued the Circular on Pilot Work of Expanding the Opening Up of Value-Added Telecommunications Services, pursuant to which, the foreign ownership limits on several services, including (i) Internet Data Center, (ii) Content Delivery Networks, (iii) Internet Access Services, (iv) online data processing and transaction, (v) information publishing platform and delivery services (except Internet news and information, online publishing, online audiovisual, Internet culture business), and (vi) information protection and processing services in designated pilot areas, are eliminated. However, this Circular are newly promulgated, there are substantial uncertainties as to its interpretation, application and enforcement. On July 13, 2006, the MII issued the Circular on Strengthening the Administration of Foreign Investment in Value-Added Telecommunications Services, which requires that (i) foreign investors can only operate a telecommunications business in China through establishing a telecommunications enterprise with a valid telecommunications business operation license; (ii) domestic license holders are prohibited from leasing, transferring or selling telecommunications business operation licenses to foreign investors in any form, or providing any resources, sites or facilities to foreign investors to facilitate the unlicensed operation of a telecommunications business in China; (iii) value-added telecommunications service providers or their shareholders must directly own the domain names and registered trademarks they use in their daily operations; (iv) each value-added telecommunications service provider must have the necessary facilities for its approved business operations and maintain such facilities in the geographic regions covered by its license; and (v) all value-added telecommunications service providers shall improve network and information security, enact relevant information safety administration regulations and set up emergency plans to ensure network and information safety. The provincial communications administration bureaus, as local government authorities in charge of regulating telecommunications services, may revoke the value-added telecommunications business operation licenses of those who fail to comply with the above requirements or fail to rectify such non-compliance within specified time limits.
Amended Company Law
The establishment, operation and management of corporate entities in the PRC are governed by the Company Law of the PRC. On December 29, 2023, the Standing Committee of the National People’s Congress promulgated the amended Company Law of the PRC, which came into effect on July 1, 2024 and superseded the prior PRC Company Law which was amended in October 2018. The major revisions made by the amended PRC Company Law included improving the system for the establishment and liquidation of companies, optimizing organizational structures of companies, improving the capital system of companies, strengthening the responsibilities of the controlling shareholder and management staff, and enhancing the social responsibilities of companies, etc. With respect to the period for payment of the registered capital, pursuant to the amended PRC Company Law, all shareholders of a PRC limited liability company shall fully pay up the registered capital subscribed for by such shareholders within five years since the date of establishment of the PRC limited liability company, unless otherwise provided by laws and regulations. On July 1, 2024, the State Council issue the Provisions of the State Council on Implementing the Registered Capital Registration and Management System under the PRC Company Law, which further specified the detailed requirements and measures of the registration and management of registered capital under the amended PRC Company Law. Pursuant to such provisions, there shall be a three-year interim period from July 1, 2024 to June 30, 2027 for the existing companies to adjust their periods of capital contribution.
Regulations on Tax
Enterprise Income Tax
Pursuant to the EIT Law, which was promulgated by the NPC of the PRC on March 16, 2007, effective on January 1, 2008 and last amended by the Standing Committee of the NPC on February 24, 2017 and December 29, 2018, and its implementing rules, last amended by the State Council on December 6, 2024, enterprises are classified into resident enterprises and non-resident enterprises. PRC resident enterprises typically pay an enterprise income tax at the rate of 25% while non-PRC resident enterprises without any branches in the PRC should pay an enterprise income tax in connection with their income from the PRC at the tax rate of 10%. According to the EIT Law, the enterprise income tax rate of a High and New Technology Enterprise is 15%. Pursuant to the Administrative Measures for the Recognition of High and New Technology Enterprises which were promulgated by Ministry of Science and Technology of the PRC and relevant authorities on April 14, 2008 and last amended on January 29, 2016 and came into effect on January 1, 2016, the Certificate of a High and New Technology Enterprise is valid for three years.
The Notice Regarding the Determination of Chinese-Controlled Offshore Incorporated Enterprises as People’s Republic of China Tax Resident Enterprises on the Basis of De Facto Management Bodies promulgated by SAT on April 22, 2009, took effect on January 1, 2008, and amended on December 29, 2017, sets out the standards and procedures for determining whether the “de facto management body” of an enterprise registered outside of China and controlled by mainland Chinese enterprises or mainland Chinese enterprise groups is located within China.
81
On July 27, 2011, the SAT issued a trial version of the Administrative Measures for Enterprise Income Tax of Chinese-Controlled Offshore Incorporated Resident Enterprises, which came into effect on September 1, 2011 and was last amended on June 15, 2018, to clarify certain issues in the areas of resident status determination, post-determination administration and competent tax authorities’ procedures.
The EIT Law and the implementation rules provide that an income tax rate of 10% will normally be applicable to dividends payable to investors that are “non-resident enterprises,” and gains derived by such investors, which (i) do not have an establishment or place of business in the PRC or (ii) have an establishment or place of business in the PRC, but the relevant income is not effectively connected with the establishment or place of business to the extent such dividends and gains are derived from sources within the PRC. Such income tax on the dividends may be reduced pursuant to a tax treaty between China and other jurisdictions. Pursuant to the Double Tax Avoidance Arrangement and other applicable PRC laws, if a Hong Kong resident enterprise is determined by the competent PRC tax authority to have satisfied the relevant conditions and requirements under such Double Tax Avoidance Arrangement and other applicable laws, the 10% withholding tax on the dividends the Hong Kong resident enterprise receives from a PRC resident enterprise may be reduced to 5% upon receiving approval from in-charge tax authority. However, based on the Notice on Certain Issues with Respect to the Enforcement of Dividend Provisions in Tax Treaties which was promulgated and effective on February 20, 2009 by the SAT, if the relevant PRC tax authorities determine, in their discretion, that a company benefits from such reduced income tax rate due to a structure or arrangement that is primarily tax-driven, such PRC tax authorities may adjust the preferential tax treatment. The Circular on Several Issues Regarding the “Beneficial Owner” in Tax Treaties, or the SAT Circular 9 which was issued on February 3, 2018 by the SAT and effective on April 1, 2018 describes factors in favor of and factors not conducive to the determination of an applicant’s status as a “beneficial owner.”
The Announcement of the State Administration of Taxation on Several Issues Concerning the Enterprise Income Tax on Indirect Property Transfer by Non-resident Enterprises, or the SAT Bulletin 7, issued by the SAT on February 3, 2015 and last amended on December 29, 2017, extends SAT’s tax jurisdiction to transactions involving transfers of taxable assets through offshore transfer of foreign intermediate holding companies. Pursuant to SAT Bulletin 7, where a non-resident enterprise indirectly transfers properties, such as equity interests in PRC resident enterprises without any reasonable commercial purposes and aiming to avoid the payment of enterprise income tax, such indirect transfer must be reclassified as a direct transfer of equity interests in PRC resident enterprises. To assess whether an indirect transfer of PRC taxable properties has reasonable commercial purposes, all arrangements related to the indirect transfer and factors set forth in SAT Bulletin 7 must be comprehensively analyzed in light of the actual circumstances. In addition, SAT Bulletin 7 has introduced safe harbors for internal group restructurings and the purchases and sales of equity interests through public securities markets.
The Announcement of the State Administration of Taxation on Issues Concerning the Withholding of Non-resident Enterprise Income Tax at Source, or the SAT Bulletin 37, issued by the SAT on October 17, 2017 and amended on June 15, 2018, further clarifies the practices and procedures for withholding non-resident enterprise income taxes.
Value-added Tax
According to the Provisional Regulations on Value-added Tax promulgated by the State Council on December 13, 1993 and amended on November 10, 2008, February 6, 2016, and November 19, 2017, and the Implementing Rules of the Provisional Regulations on Value-added Tax promulgated by the MOF on December 25, 1993 and amended on December 15, 2008 and October 28, 2011 collectively, the VAT Law, all taxpayers selling goods, providing processing, repairing or replacement services or importing goods within the PRC shall pay value-added tax. For general VAT taxpayers selling or importing goods or selling services other than those specifically listed in the VAT Law, the value-added tax rate is 17%, which was adjusted to 13% according to the Circular of the Ministry of Finance and the State Administration of Taxation on Adjustment of Value-Added Tax Rates promulgated jointly by the MOF and SAT on April 4, 2018 and the Announcement on Policies for Deepening the VAT Reform promulgated jointly by the MOF, the SAT and the General Administration of Customs on March 20, 2019. For general VAT taxpayers selling services and intangible assets, the value-added tax rate is 6%. Furthermore, the value-added tax rate shall be 3% for small-scale taxpayers, unless otherwise stipulated by the State Council.
82
Regulations on Foreign Exchange Registration of Overseas Investment by PRC Residents
SAFE promulgated SAFE Circular 37 in July 2014. SAFE Circular 37 requires PRC residents to register with local branches of SAFE in connection with their direct establishment or indirect control of offshore entities, for the purpose of overseas investment and financing, with such residents’ legally owned assets or equity interests in domestic enterprises or offshore assets or interests, referred to in SAFE Circular 37 as “special purpose vehicles.” The term “control” under SAFE Circular 37 is broadly defined as the operational, beneficiary or decision-making rights acquired by the PRC residents in the offshore special purpose vehicles by such means as acquisition, trust, proxy, voting rights, repurchase, convertible bonds or other arrangements. SAFE Circular 37 further requires that SAFE registrations be amended upon (i) any changes with respect to the basic information of the special purpose vehicles, such as changes in PRC resident individual shareholders, names or operation periods, or (ii) any significant changes with respect to the special purpose vehicles, such as increases or decreases of capital contributed by PRC individuals, share transfers or exchanges, mergers, divisions or other material events. If the shareholders of an offshore holding company who are PRC residents do not complete their registrations with the local SAFE branches, the PRC subsidiaries may be prohibited from distributing their profits and proceeds from any reductions in capital, share transfers or liquidations to the offshore holding company, and the holding offshore company may be restricted in its ability to contribute additional capital to its PRC subsidiaries. Moreover, failure to comply with SAFE registration and amendment requirements described above could result in liability under PRC laws for evasion of applicable foreign exchange restrictions.
In February 2015, SAFE promulgated SAFE Circular 13 to simplify the procedures for implementing the foreign exchange management policy in connection with direct investments. Specifically, the registration authorities under the SAFE foreign exchange control policies (including the registration of PRC residents under SAFE Circular 37) change from local SAFE branches to local banks authorized by SAFE. Under SAFE Circular 13, the registrations of mainland residents under SAFE Circular 37, or amendments to such registrations, shall be filed with local banks authorized by SAFE. The PRC residents shall also, by themselves or through entrusting accounting firms or banks, file via the online information system designated by SAFE with respect to their existing rights under offshore direct investments each year in a timely manner.
Regulations on Loans to and Direct Investment in the PRC Entities by Offshore Holding Companies
According to the Implementation Rules for the Provisional Regulations on Statistics and Supervision of Foreign Debt promulgated by SAFE, the Interim Provisions on the Management of Foreign Debts, promulgated by SAFE, the NDRC and the MOF in 2003, and Measures for the Administration of the Registration of Foreign Debts, effective May 2013 and revised on May 4, 2015, loans by foreign companies to their subsidiaries in China, which are foreign-invested enterprises, are considered foreign debt, and such loans must be registered with the local branches of SAFE. Under the provisions, these foreign-invested enterprises must submit registration applications to the local branches of SAFE within 15 days following execution of foreign loan agreements, and the registration should be completed within 20 business days from the date of receipt of the application. In addition, the total amount of accumulated medium-term and long-term foreign debt and the balance of short-term foreign debt borrowed by a foreign-invested enterprise is limited to the difference between the total investment and the registered capital of the foreign-invested enterprise.
83
In January 2017, PBOC promulgated the Notice of the People’s Bank of China on Issues Concerning Macro-Prudential Management of Full Scale Cross-Border Financing, or PBOC Circular 9. According to PBOC Circular 9, PBOC establishes a cross-border financing regulation system based on the capital or net assets of the micro main body under macro-prudential rules, and the legal entities and financial institutions established in PRC including the branches of foreign banks registered in China but excluding government financing vehicles and real estate enterprises, may carry out cross-border financing of foreign currencies in accordance with relevant regulations of such system. PBOC Circular 9 provides that, among other things, the outstanding amount of the foreign currency for the entities in cross-border financing shall be limited to the Upper Limit of the Risk Weighted Balance of such entity, which shall be calculated according to the formula provided in PBOC Circular 9; the enterprise shall, after signing the contract for cross-border financing, but no later than three business days before the withdrawal of the borrowed funds, file with the local branches of SAFE for the cross-border financing through SAFE’s capital project information system. PBOC Circular 9 also provides that during the one-year period starting from January 11, 2017, foreign-invested enterprises may choose one method to carry out cross-border financing in foreign currency according to either PBOC Circular 9 or the Interim Provisions on the Management of Foreign Debts. After the end of such one-year period, the method of foreign-invested enterprises to carry out cross-broader financing in foreign currency will be determined by PBOC and SAFE. As of the date of this annual report, neither the PBOC nor SAFE has promulgated and made public any further rules, regulations, notices or circulars in this regard.
On January 5, 2023, the NDRC promulgated the Administrative Measures for the Review and Registration of Medium and Long-Term Foreign Debts of Enterprises, or the Foreign Debts Measures, which became effective on February 10, 2023. Pursuant to the Foreign Debts Measures, medium and long-term foreign debts (being foreign debts with a tenor of more than one year) incurred by a PRC enterprise or its overseas enterprises or branches controlled by a PRC enterprise will be subject to the Foreign Debts Measures. PRC enterprises are not allowed to raise medium and long-term foreign debts unless and until they shall have completed the review and registration process and obtained the certificate of registration issued by NDRC. Also, the Foreign Debts Measures require PRC enterprises to register with NDRC prior to making a material amendment to a medium and long-term foreign debts transaction and submit the information, including the main operating indicators of the PRC enterprises and the details regarding such debt, to NDRC within 10 business days after each drawdown of the medium and long-term foreign debts and other specific information requested by NDRC through the online platform operated by NDRC.
Regulations on Intellectual Property Rights Protection
China has adopted legislation governing intellectual property rights, including copyrights, Trademarks, patent rights and domain names. China is a signatory to major international conventions on intellectual property rights and is subject to the Agreement on Trade Related Aspects of Intellectual Property Rights as a result of its accession to the World Trade Organization in 2001.
Copyright. The Standing Committee of the NPC amended the Copyright Law to widen the scope of works and rights that are eligible for copyright protection. The amended Copyright Law extends copyright protection to internet activities, products disseminated over the internet and software products. In addition, there is a voluntary registration system administered by the China Copyright Protection Center. To address copyright infringement related to content posted or transmitted over the internet, the National Copyright Administration and the MII jointly promulgated the Administrative Measures for Copyright Protection Related to the Internet. The Computer Software Protection Regulations promulgated by the State Council are formulated for protecting the rights and interests of computer software copyright owners, encouraging the development and application of computer software and promoting the development of software business. In order to further implement the Computer Software Protection Regulations, the NCAC issued the Computer Software Copyright Registration Procedures, which apply to software copyright registration, license contract registration and transfer contract registration.
Trademark. The PRC Trademark Law, most recent revision effective on November 1, 2019, protects the proprietary rights to registered trademarks. The Trademark Office under the SAIC handles trademark registrations and may grant a term of ten years for registered trademarks, which may be extended for another ten years upon request. Trademark license agreements must be filed with the Trademark Office for record. In addition, if a registered trademark is recognized as a well-known trademark, the protection of the proprietary right of the trademark holder may reach beyond the specific sector of the relevant products or services. The transfer of registered trademarks shall be registered with the Trademark Office. An application for registration of a malicious trademark not for use shall be rejected and those who apply for trademark registration maliciously shall be given administrative penalties of warning or fines according to the circumstances; those who file trademark lawsuits maliciously shall be punished by the people’s court according to applicable laws.
84
Patent. Under the PRC Patent Law, a patentable invention, utility model or design must meet three conditions: novelty, inventiveness and practical applicability. Patents cannot be granted for scientific discoveries, rules and methods for intellectual activities, methods used to diagnose or treat diseases, animal and plant breeds or substances obtained by means of nuclear transformation. The Patent Office under the State Council is responsible for receiving, examining and approving patent applications. The PRC Patent Law was amended on October 17, 2020, effective as of June 1, 2021, pursuant to which an invention patent is valid for 20 years, a utility model is valid for 20 years, and a design patent is valid for 15 years, starting from the application date. A third-party user must obtain consent or a proper license from the patent owner to use the patent except for certain specific circumstances provided by law.
Domain names. Pursuant to the Measures for the Administration of Internet Domain Names, which was promulgated by MIIT on August 24, 2017 with effect from November 1, 2017, “domain name” shall refer to the character mark of hierarchical structure, which identifies and locates a computer on the internet and corresponds to the internet protocol (IP) address of that computer and the principle of “first come, first serve” is followed for the domain name registration service. Domain name applicants shall provide true, accurate and complete identification of the domain name holder as requested by the domain name registration service provider.
Regulations on Labor
Pursuant to the PRC Labor Law, and the PRC Labor Contract Law and the Implementation Regulations of the Labor Contracts Law, promulgated by the State Council, labor contracts in written form shall be executed to establish labor relationships between employers and employees. Wages cannot be lower than local minimum wage. The employer must establish a system for labor safety and sanitation, strictly abide by state standards, and provide relevant education to its employees. Employees are also required to work in safe and sanitary conditions meeting State rules and standards, and carry out regular health examinations of employees engaged in hazardous occupations.
With respect to the employment of foreigner in China, according to the Provision on the Employment of Foreigners in China and the Circular on the Comprehensive Implementation of the Permit System for Foreigners to Work in China, to employ a foreigner who does not have PRC nationality, an employer shall apply for an employment license, namely the Permit to Work in China, or the Employment License for such foreigner, and may only employ him or her after such foreigner obtains the Employment License; prior to obtaining employment in China, a foreigner shall enter China with an employment visa (or in accordance with an agreement on mutual exemption of visas if there is such an agreement); and after entering China, such foreigner shall obtain an Employment License, and a residence permit for foreigners. The Provision on the Employment of Foreigners in China also provides that the Employment License is valid only in the area defined by the authority which issued such license; the actual employer of a foreigner shall be consistent with the employer recorded on the Employment License; if the actual employer changed but the foreigner is employed in a similar job by another employer within the same area defined by the authority which issued such license, the foreigner shall file with such authority to change information on the Employment License.
If the employment of foreigners is not in compliance with the above relevant regulations, the employer may become subject to penalties, fines or an order to terminate such employment and to bear all the expenses and costs arising from the repatriation of such foreigner.
Under PRC laws, rules and regulations, including the Social Insurance Law which was promulgated by the State Council on October 28, 2010, effective on July 1, 2011 and amended on December 29, 2018, the Interim Regulations on the Collection and Payment of Social Security Funds which were promulgated by the State Council and effective on January 22, 1999 and amended on March 24, 2019, and the Regulations on the Administration of Housing Accumulation Funds which were promulgated by the State Council, effective on April 3, 1999 and amended on March 24, 2002 and March 24, 2019, employers are required to contribute, on behalf of their employees, to a number of social security funds, including funds for pension insurance, unemployment insurance, medical insurance, work-related injury insurance, maternity insurance and housing funds. These payments are made to local administrative authorities and any employer who fails to contribute may be fined and ordered to pay the deficit amount.
85
Regulations on Employee Share Incentive Awards Granted by Listed Companies
According to a series of notices concerning individual income tax on earnings from employee share incentive awards, issued by the MOF and the SAT, companies that implement employee stock ownership programs shall file the employee stock ownership plans and other relevant documents with the local tax authorities having jurisdiction over such companies before implementing such plans, and shall file share option exercise notices and other relevant documents with local tax authorities before exercise by their employees of any share options, and clarify whether the shares issuable under the employee share options referenced in the notice are shares of publicly listed companies.
According to SAFE Circular 7 issued in 2012, if “domestic individuals” (meaning both PRC residents and non-PRC residents who reside in China for a continuous period of not less than one year, excluding foreign diplomatic personnel and representatives of international organizations) participate in any stock incentive plan of an overseas listed company, a qualified PRC domestic agent, which could be the PRC subsidiaries of such overseas listed company, shall, among other things, file, on behalf of such individuals, an application with SAFE to register such stock incentive plan, and obtain the approval for an annual allowance with respect to the purchases of foreign exchanges in connection with stock purchases or stock option exercises. Such PRC individuals’ foreign exchange income received from the sales of stocks and dividends distributed by the overseas listed company and any other income shall be fully remitted into a collective foreign currency account in China opened and managed by the PRC domestic agent before distribution to such individuals. In addition, such domestic individuals must retain an overseas entrusted institution to handle matters in connection with their stock option exercises and stock purchases and sales. The PRC domestic agent also needs to update the registration with SAFE within three months after the overseas-listed company materially changes its existing stock incentive plans or makes any new stock incentive plans.
M&A Regulations and Overseas Listings
The MOFCOM, the State Assets Supervision and Administration Commission, the SAT, the SAIC, the CSRC and SAFE jointly adopted the M&A Rules. The M&A Rules establish procedures and requirements that could make some acquisitions of PRC companies by foreign investors more time-consuming and complex, including requirements in some instances that the MOFCOM be notified in advance of any change-of-control transaction in which a foreign investor takes control of a PRC domestic enterprise where any of the following situations exist: (i) the transaction involves an important industry in China, (ii) the transaction may affect national “economic security,” or (iii) the PRC domestic enterprise has a well-known trademark or historical Chinese trade name in China. Complying with the requirements of the M&A Rules to complete acquisitions of PRC companies by foreign investors could be time-consuming, and any required approval processes, including obtaining approval from the MOFCOM, may delay or inhibit the ability to complete such transactions.
On July 6, 2021, General Office of the State Council of the PRC together with another authority jointly promulgated the Opinions on Lawfully and Strictly Cracking Down Illegal Securities Activities, or the Securities Activities Opinions, which called for the enhanced administration and supervision of overseas-listed China-based companies, proposed to revise the relevant regulation governing the overseas issuance and listing of shares by such companies and clarified the responsibilities of competent domestic industry regulators and government authorities.
On February 17, 2023, with the approval of the State Council, the CSRC released the Overseas Listing Trial Measures, and five supporting guidelines, effective in March 2023, with two more supporting guidelines published thereafter and went effective successively in May 2023 and May 2024. According to the Overseas Listing Trial Measures, (1) domestic companies that seek to offer or list securities overseas, both directly and indirectly, should fulfill the filing procedure and report relevant information to the CSRC; (2) if the issuer meets both of the following conditions, the overseas offering and listing shall be determined as an indirect overseas offering and listing by a domestic company: (i) any of the total assets, net assets, revenues or profits of the domestic operating entities of the issuer in the most recent accounting year accounts for more than 50% of the corresponding figure in the issuer’s audited consolidated financial statements for the same period; (ii) its major operational activities are carried out in China or its main places of business are located in China, or the senior managers in charge of operation and management of the issuer are mostly Chinese citizens or are domiciled in China; and (3) where a domestic company seeks to indirectly offer and list securities in an overseas market, the issuer shall designate a major domestic operating entity responsible for all filing procedures with the CSRC, and where an issuer makes an application for initial public offering and listing in an overseas market, the issuer shall submit filings with the CSRC within three working days after such application is submitted.
86
On the same day, the CSRC held a press conference for the release of the Overseas Listing Trial Measures and issued the Notice on Administration for the Filing of Overseas Offering and Listing by Domestic Companies, which, among others, clarifies that (1) domestic companies that have been listed on a foreign stock exchange prior to the effective date of the Overseas Listing Trial Measures are not required to go through the filing procedure immediately but may be required to go through the filing procedure if future fund raising activities are involved; (2) a six-month transition period will be granted to domestic companies which, prior to the effective date of the Overseas Listing Trial Measures, have already obtained the approval from overseas regulatory authorities or stock exchanges (such as the completion of hearing in the market of Hong Kong or the completion of registration in the market of the United States), but have not completed the indirect overseas listing; if domestic companies fail to complete the overseas listing within such six-month transition period, they are required to file with the CSRC according to the requirements; and (3) the CSRC will solicit opinions from relevant regulatory authorities and complete the filing of the overseas listing of companies with contractual arrangements which duly meet the compliance requirements, and support the development and growth of these companies by enabling them to utilize two markets and two kinds of resources.
On February 24, 2023, the CSRC jointly with other government authorities issued the Provisions on Strengthening Confidentiality and Archives Administration of Overseas Securities Offering and Listing by Domestic Companies, or the Overseas Listing Archives Rules, as a supporting rule to the Overseas Listing Trial Measures, effective on March 31, 2023. Pursuant to the Overseas Listing Archives Rules, domestic companies that seek to offer or list securities overseas directly or indirectly, and securities companies and securities related service providers providing services to such domestic companies shall establish confidentiality and archives administration system, adopt requisite measures to perform the responsibilities of confidentiality and archives administration, and shall not divulge state secrets and state agencies’ work secrets, or harm state and public interests. The Overseas Listing Archives Rules provides, among others, that before providing or disclosing any document or material which involves state secrets or state agencies’ work secrets, domestic companies shall apply to the competent government authorities for approval and file with the secrecy administration authorities for the record.
Regulations on Anti-Monopoly
The Anti-Monopoly Law promulgated by the Standing Committee of the NPC, the latest amendment of which became effective on August 1, 2022, and the Provisions on the Review of Concentrations of Undertakings promulgated by the SAMR, the latest amendment of which became effective on April 25, 2023, require that transactions which are deemed concentrations and involve parties with specified turnover thresholds must be cleared by the SAMR before they can be completed. Where the concentrations do not meet the thresholds but there is evidence that the concentrations have or may have the effect of excluding or restricting competition, the SAMR is authorized to require an examination of the concentration of undertakings. Where the participation in concentrations by way of foreign-funded merger and acquisition of domestic enterprises or any other method which involves national security, the examination of concentration shall be carried out pursuant to the provisions of The Anti-Monopoly Law and examination of national security shall be carried out pursuant to the relevant laws and regulations. Failure to comply with above regulations may result in an order to stop concentration, dispose the shares/assets or transfer the operation within a stipulated period, or adopt other necessary measures to reinstate the pre-concentration status, or fines.
On February 7, 2021, the Anti-Monopoly Commission of the State Council issued the Anti-Monopoly Guidelines for the Internet Platform Economy Sector that aims at specifying some of the circumstances under which an activity of internet platforms may be identified as monopolistic act as well as classifying that concentrations involving variable interest entities shall also be subject to anti-monopoly review. On March 10, 2023, the SAMR promulgated the Provisions on Prohibition of Monopoly Agreements and the Provisions on Prohibition of Abuse of Market Dominance, effective on April 15, 2023, which improve the anti-monopoly rules regarding internet platform economy. According to these Provisions, undertakings with market dominance shall not abuse market dominant positions, or enter into monopoly agreements with other competing undertakings through intentional liaison, exchange of sensitive information, concerted acts by using data, algorithms, technologies and platform rules, among others. Failure to comply with above regulations may result in an order to stop illegal acts, confiscate illegal incomes and fines.
87
Regulations on Cross-border Fund Pool of Multinational Corporations
In September 2015, PBOC promulgated the Notice to Further Facilitate Multinational Corporation Groups to Carry Out Round-way Cross-border RMB Fund Pool Business, or PBOC Circular 279. According to PBOC Circular 279, the term “Multinational Corporation Group” refers to the enterprise consortium consisting of the entities with equity relationship, including a parent company and its subsidiaries, or Parent Company’s Subsidiaries, more than 51% equity interest of which is held by such parent company, the wholly owned subsidiaries of Parent Company’s Subsidiaries, the subsidiaries more than 20% equity interest of which is held by one or more Parent Company’s Subsidiaries, and the subsidiaries less than 20% equity interest of which is held by one or more Parent Company’s Subsidiaries but the first majority shareholder is the Parent Company’s Subsidiary. Multinational Enterprise Group can arrange the surplus and deficiency of cross-border RMB funds of domestic and foreign members of the Multinational Corporation Group and centralize the cross-border RMB funds between domestic and foreign members based on the needs of its operation and management subject to the requirements of PBOC Circular 279, or Round-way Cross-border RMB Fund Pool Business. The domestic enterprise which carries out the Round-way Cross-border RMB Fund Pool Business shall open an RMB special deposit account for Round-way Cross-border RMB Fund Pool Business.
Regulations on Foreign Currency Exchange
Pursuant to applicable PRC regulations on foreign currency exchange, the Renminbi is freely convertible to foreign currencies for current account items only, such as trade-related receipts and payments, interest and dividends. Conversion of Renminbi to foreign exchange for capital account items, such as direct equity investments, loans and repatriation of investments, are subject to the prior approval of SAFE or its local branches or prior registration with banks.
In utilizing the proceeds we received from our initial public offering and other financing activities as an offshore holding company with PRC subsidiaries, we may (i) make additional capital contributions to our existing PRC subsidiaries, (ii) establish new PRC subsidiaries and make capital contributions to these new PRC subsidiaries, (iii) make loans to our PRC subsidiaries or the VIEs, or (iv) acquire offshore entities with business operations in China in offshore transactions. However, most of these uses are subject to regulations and approvals of the PRC government. For example:
| ● | capital contributions to our PRC subsidiaries, whether existing or newly established ones, require that the PRC subsidiaries completes the requisite filing and reporting procedures with relevant government authorities and register with the local bank authorized by SAFE; |
| ● | loans by us to our PRC subsidiaries, each of which is a foreign-invested enterprise, to finance their activities cannot exceed statutory limits and must be registered with the local branches of SAFE; and |
| ● | loans by us to the VIEs, which are domestic PRC entities, cannot exceed statutory limits and must be registered with the NDRC, SAFE or SAFE’s local branches. |
88
SAFE promulgated the Notice of the State Administration of Foreign Exchange on Reforming the Administration of Foreign Exchange Settlement of Capital of Foreign-Invested Enterprises, or SAFE Circular 19, effective in June 2015, in replacement of a former regulation. SAFE Circular 19 regulates the flow and use of the RMB capital converted from foreign currency-denominated registered capital of a foreign-invested enterprise. According to SAFE Circular 19, RMB capital may not be used for issuing RMB entrusted loans, repaying inter-enterprise loans or repaying bank loans that have been transferred to a third party. Although SAFE Circular 19 allows RMB capital converted from foreign currency-denominated registered capital of a foreign-invested enterprise to be used for equity investments within China, it reiterates the principle that RMB converted from the foreign currency-denominated capital of a foreign-invested enterprise may not be directly or indirectly used for purposes beyond its business scope. Thus, it is unclear whether SAFE will permit such capital to be used for equity investments in China. SAFE promulgated the Notice of the State Administration of Foreign Exchange on Reforming and Standardizing the Foreign Exchange Settlement Management Policy of Capital Account, or SAFE Circular 16, effective on June 9, 2016, which reiterates some of the rules set forth in SAFE Circular 19, but changes the prohibition against using RMB capital converted from foreign currency-denominated registered capital of a foreign-invested enterprise to issue RMB entrusted loans to a prohibition against using such capital to issue loans to non-associated enterprises. Violations of SAFE Circular 19 or SAFE Circular 16 could result in administrative penalties. SAFE Circular 19 and SAFE Circular 16 may significantly limit our ability to transfer any foreign currency we hold, including the net proceeds from our offshore offerings, to our PRC subsidiaries, which may adversely affect our liquidity and ability to fund and expand our business in China. Furthermore, on October 23, 2019, SAFE promulgated the Notice of the State Administration of Foreign Exchange on Further Promoting the Convenience of Cross-border Trade and Investment, or the SAFE Circular 28, which, among other things, allows all foreign-invested enterprises to use RMB converted from foreign currency-denominated capital for equity investments in China, as long as the equity investments are genuine, do not violate applicable laws, and comply with the Negative List on foreign investments promulgated by the PRC government. However, due to a lack of sufficient guidance, it is unclear how SAFE and competent banks will carry this out in practice.
Laws of Protection of Personal Information of Citizen
Pursuant to the Decision on Strengthening the Protection of Online Information issued by the Standing Committee of the NPC, and the Order for the Protection of Telecommunication and Internet User Personal Information issued by the MIIT, any collection and use of user personal information must be subject to the consent of the user, abide by the principles of legality, rationality and necessity and be within the specified purposes, methods and scopes. An internet information service provider must also keep information collected strictly confidential, and is further prohibited from divulging, tampering or destroying of any such information, or selling or providing such information to other parties. Any violation of the above decision or order may subject the internet information service provider to warnings, fines, confiscation of illegal gains, revocation of licenses, cancelation of filings, closedown of websites or even criminal liabilities.
On November 28, 2019, the CAC, the MIIT, the Ministry of Public Security and the SAMR jointly promulgated Notice on Promulgation of the Method for Identifying the Illegal Collection and Use of Personal Information by Apps, in order to provide reference for the identification of illegal collection and use of personal information by Apps and in the implementation of the PRC Cybersecurity Law and other relevant laws and regulations. This Notice provide the detailed methods to identifying of illegal behaviors in collecting and using personal information by Apps, such as the behavior of “non-disclosure of collection and use rules,” “failing to expressly state the purpose, method and scope of collecting and using personal information,” “collecting or using personal information without the consent of users,” “collecting personal information unrelated to the services they provide in violation of the principle of necessity,” “providing others with personal information without the consent,” “failure to provide the function of deleting or correcting personal information in accordance with the law” and “failure to disclose the information on complaints and whistleblowing reports.”
89
On August 22, 2019, CAC promulgated the Provisions on the Cyber Protection of Children’s Personal Information, which became effective on October 1, 2019. According to such Provisions, among other things, (i) “children” in these Provisions refers to minors under the age of 14; any network operator collecting, storing, using, transferring or disclosing children’s personal information shall follow the principles of properness and necessity, informed consent, explicit purpose, security assurance and lawful use; (ii) network operators shall establish special rules and user agreements for the protection of children’s personal information, and designate persons to take charge of the protection of children’s personal information; (iii) to collect, use, transfer or disclose a child’s personal information, any network operator shall inform the child’s guardians in a noticeable and clear manner, and shall obtain the consent of the child’s guardians; network operators shall, upon seeking consent, provide the option of rejecting option for the child’s guardians; (iv) network operators shall not collect children’s personal information unrelated to the services they provide, nor shall they collect children’s personal information in violation of the provisions of laws and administrative regulations and the agreements reached by both parties, and if it is really necessary to use such information beyond the agreed purposes and scope due to business needs, consent shall be obtained from the child’s guardians again; (vi) where a network operator entrusts a third party with the processing of children’s personal information, it shall conduct security assessment of the entrusted party and the acts of entrustment, sign an entrustment agreement, specifying responsibilities of both parties, matters to be handled, handling period, nature and purpose of the handling; the entrustment shall not exceed the scope of authorization, and where network operators intend to transfer children’s personal information to a third party, they shall carry out security assessment by themselves or entrust a third-party institution to do so.
Pursuant to the Notice on Promulgation of the Rules on the Scope of Necessary Personal Information for Common Types of Mobile Internet Applications, which was promulgated by the CAC, the MIIT and certain other government authorities on March 12, 2021 to be effective on May 1, 2021, “necessary personal information” refers to the personal information necessary for ensuring the normal operation of an App’s basic functional services, without which the App cannot achieve its basic functional services. For learning and education App, the basic functional services are “online tutoring, online classes, etc.” and the necessary personal information is mobile phone numbers of registered users.
Further, the SAMR promulgated the Measures for the Supervision and Administration of Online Transactions, which took effect from May 1, 2021. The measures require that online transaction operators shall not force customers, whether or not in a disguised manner, to consent to the collection and use of information not directly related to their business activities by means of one-off general authorization, default authorization, bundling with other authorizations, or the suspension of installation and use. Otherwise, such online transaction operator may be subject to fines and consequences under related laws and regulations, including without limitation suspension of business for rectification and revocation of permits and licenses.
On August 20, 2021, the Standing Committee of the NPC promulgated the PRC Personal Information Protection Law, which became effective on November 1, 2021. The PRC Personal Information Protection Law aims at protecting the personal information rights and interests, regulating the processing of personal information, ensuring the orderly and free flow of personal information in accordance with the law, and promoting the reasonable use of personal information. “Personal information” refers to any recorded information related to identified or identifiable natural persons, though it excludes anonymized information. The PRC Personal Information Protection Law also specified the rules for handling sensitive personal information, which includes biometrics, religious beliefs, specific identities, medical health, financial accounts, trails and locations, and personal information of teenagers under fourteen years old and other personal information, which, upon leakage or illegal usage, may easily infringe the personal dignity or harm of safety of livelihood and property. The PRC Personal Information Protection Law requires, among other things, that (i) the processing of personal information should have a clear and reasonable purpose and should be directly related to its purpose, in a method that has the least impact on personal rights and interests, and (ii) the collection of personal information should be limited to the minimum scope necessary to achieve the processing purpose to avoid the excessive collection of personal information. Entities processing personal information handlers shall bear responsibility for their personal information handling activities, and adopt necessary measures to safeguard the security of the personal information they handle. Otherwise, the personal information handlers will be ordered for rectification or suspension or termination of provision of services, confiscation of illegal income, subject to fines or other penalties according to the PRC Personal Information Protection Law.
90
On October 16, 2023, the CAC promulgated the Regulation on the Cyber Protection of Minors, which took effect as of January 1, 2024. This regulation further improves the regulatory requirements relating to minor’s cyber protection on the basis of the Personal Information Protection Law, pursuant to which (i) network service providers shall prompt and take necessary protective measures once locating minors’ personal information or minors’ personal information is released through the Internet involving private information; (ii) the personnel handling personal information processors shall be approved by the relevant responsible person or his/her authorized management personnel before accessing minors’ personal information, document the instance of access, and implement technical measures to prevent any illegal processing of the personal information of minors; and (iii) the guardians of minors can request to exercise the right to inspect, copy, correct, supplement or delete the personal information of minors. Moreover, this regulation requires network product and service providers to establish and improve obsession prevention systems, reasonably restrict minors’ online consumption behavior, and prevent and counteract undesirable value tendencies.
Cybersecurity and Data Security
According to the PRC Cybersecurity Law promulgated in November 7, 2016 and effective on June 1, 2017, in construction or operation of networks or supply of services through networks, technical measures and other necessary measures must be implemented in accordance with laws and regulations as well as the compulsory requirements of the national and industrial standards to safeguard the safe and stable operation of the networks, effectively respond to cybersecurity incidents, prevent illegal and criminal activities, and maintain the integrity, confidentiality and availability of network data. The PRC Cybersecurity Law provides that, among other things, the network operators must perform the following obligations:
| ● | protect networks from disturbance, damage or unauthorized access and prevent network data from being divulged, stolen or tampered with in accordance with the requirements of security graded protection system; |
| ● | comply with the compulsory requirements of relevant national standards and take remedial measures to promptly notify users in accordance with relevant provisions and report the same to relevant competent authorities in a timely manner if they find that their network products or services have security defects, loopholes or other risks; |
| ● | provide security maintenance for their products and services on a continuous basis; |
| ● | comply with relevant laws and administrative regulations on protection of personal information; |
| ● | require users to provide authentic identity information when they enter into agreements with the users or when they confirm the supply of services where the network operators handle the network access or domain name registration services, the access formalities for fixed-line telephone or mobile phone for users, or provide users with the services of information release or instant messaging; |
| ● | formulate emergency response plans for network security incidents and dispose of system loopholes, computer virus, network attack, network intrusion and any other security risks in a timely manner and initiate the emergency response plans, take appropriate remedial measures, and report the same to relevant competent authorities in accordance with relevant provisions in the event of any incidents endangering network security; |
| ● | strengthen the management of the information published by their users; if they find any information that is prohibited from publication or transmission by laws or administrative regulations, they must immediately stop the transmission of such information, take disposal measures such as removal to prevent the spread of such information, keep relevant records, and report the same to relevant competent authorities; and |
| ● | set up complaint and reporting platform for network information security, make public the complaint or reporting methods and other relevant information, accept and handle the complaints and reports on network information security in a timely manner, and cooperate with supervision and inspections conducted by internet information department and other relevant departments in accordance with the applicable laws and regulations. |
91
On June 10, 2021, the Standing Committee of the NPC promulgated the PRC Data Security Law, which came into effect on September 1, 2021. The PRC Data Security Law provides for data security and privacy obligations on entities and individuals carrying out data activities. The PRC Data Security Law also introduces a data classification and hierarchical protection system based on the importance of data in economic and social development, as well as the degree of harm it will cause to national security, public interests, or legitimate rights and interests of individuals or organizations when such data is tampered with, destroyed, leaked, or illegally acquired or used. The appropriate level of protection measures is required to be taken for each respective category of data. For example, a processor of important data shall designate the personnel and the management body responsible for data security, carry out risk assessments for its data processing activities and file the risk assessment reports with the competent authorities. In addition, the PRC Data Security Law provides a national security review procedure for those data activities which may affect national security and imposes export restrictions on certain data and information. No entity or individual within the territory of the PRC may provide foreign judicial or law enforcement authorities with the data stored within the territory of the PRC without the approval of the competent PRC authorities.
On January 4, 2022, the CAC published the Revised Cybersecurity Review Measures, which became effective on February 15, 2022 and repeal the Cybersecurity Review Measures promulgated on April 13, 2020. The Revised Cybersecurity Review Measures provide that a CIIO purchasing network products and services and network platform operators engaging in data processing activities that affect or may affect national security shall apply for cybersecurity review and that network platform operators that hold personal information of over one million users shall apply with the Cybersecurity Review Office for a cybersecurity review before listing abroad.
On July 30, 2021, the State Council promulgated the Regulations on Critical Information Infrastructure Security Protection, which went into effect on September 1, 2021. The regulations provide that, among others, critical information infrastructure means key network facilities or information systems of critical industries or sectors, such as public communications and information services, energy, transportation, water conservation, finance, public services, e-government affairs and national defense science, the damage, malfunction or data leakage of which may endanger national security, national economy and public interests. CIIOs shall, based on a leveled system for cybersecurity protection, adopt technical protection and other necessary measures to respond to cybersecurity incidents, defend against cyber-attacks and other criminal activities, ensure the safe and stable operation of critical information infrastructure, and maintain data integrity, confidentiality and availability pursuant to relevant laws, regulations and the mandatory requirements under national standards. Relevant government authorities for each critical industry and sector shall be responsible for formulating eligibility criteria and determining the scope of CIIOs in the respective industry or sector, and such operators will be informed of the final determinations as to whether they are categorized as CIIOs.
On July 7, 2022, the CAC promulgated the Outbound Data Transfer Measures, which became effective on September 1, 2022. The Outbound Data Transfer Measures provide that a data processor providing data abroad in the following situations shall report security assessment for its outbound data transfer to the CAC: (i) a data processor provides important data abroad; (ii) a critical information infrastructure operator or a data processor processing the personal information of more than one million individuals provides personal information abroad; (iii) a data processor, who has cumulatively provided personal information of 100,000 individuals or sensitive personal information of 10,000 individuals abroad since January 1 of the previous year, provides personal information abroad; and (iv) other circumstances prescribed by the CAC for which report for security assessment for outbound data transfers are required. According to the Guidelines on Security Assessment Report for Outbound Data Transfer promulgated by the CAC, outbound data transfer means (i) a data processor transfers or stores the data collected or generated during its operation within the PRC abroad, (ii) data collected and generated by a data processor is stored within the PRC while offshore institutions or individuals are able to inquire, retrieve, download and obtain such data; and (iii) other outbound data transfer activities prescribed by the CAC.
92
On March 22, 2024, the CAC published the Provisions on Promoting and Regulating Cross-border Data Flows, which streamline and provide clarity to the governance framework for outbound data transfers. According to these Provisions, data processors shall identify and declare important data in accordance with relevant provisions. If the data have not been informed or publicly announced as important data by relevant authorities or regions, data processors are not required to report security assessments for their outbound data transfers as important data. These Provisions also establish specific exemptions for outbound data transfers. For instance, data collected and generated in international trade, transnational transportation, academic cooperation, global manufacturing and marketing, which does not contain personal information or important data, is now exempted from compliance requirements regarding outbound data transfers, such as security assessments for outbound data transfer, execution of standard contracts for outbound personal information transfers, or authentication processes for personal information protection. In addition, Pilot Free Trade Zones are permitted to formulate data negative lists at their own discretion, where data processors may provide overseas parties with any data not included in the negative lists without conducting security assessments.
On September 24, 2024, the State Council promulgated the Regulation on Network Data Security Management, or the Data Security Regulations , which came into effect on January 1, 2025. The Data Security Regulations provide that data processors refer to individuals or organizations that, during their data processing activities such as data collection, storage, utilization, transmission, publication and deletion, have autonomy over the purpose and manner of data processing. The Data Security Regulations serve as a comprehensive implementing regulation for the compliance requirements set out by the Cybersecurity Law, Data Security Law, and Personal Information Protection Law. The Data Security Regulations introduce several key obligations, including requiring network data handlers to specify the purpose and method of personal information processing, as well as the types of personal information involved, before any personal information is handled. It clarifies definitions for important data, outlines the obligations of those handling important data, and establishes broader contractual requirements for data sharing between data handlers. In accordance with the Data Security Regulations, data processors shall apply for a national security review for any data processing activity that affects or may affect national security. In addition, the Data Security Regulations requires that data processors that process “important data” must conduct an annual data security assessment and submit the assessment report of the preceding year to the provincial competent authority. It remains to be seen how this regulation will be interpreted and implemented, and to what extent it will affect our operations.
On February 14, 2025, the CAC promulgated the Measures for the Administration of Personal Information Protection Compliance Audits, or the Personal Information Protection Audits Measures, which became effective on May 1, 2025. The Personal Information Protection Audits Measures require personal information processors that conduct their own compliance audits for personal information protection must ensure that either their internal compliance teams or designated external professional organizations perform periodic audits to assess adherence to applicable laws and administrative regulations governing personal information processing. The regulations provide that a personal information processor processing personal information of over 10 million individuals to conduct a compliance audit for personal information protection at least once every two years. Moreover, the CAC and other relevant authorities responsible for personal information protection may mandate that personal information processors engage external professional organizations to conduct compliance audits of their personal information processing activities: (i) when personal information significant risks are identified in personal information processing activities that could severely impact individual rights or indicate a serious lack of security measures; (ii) when processing activities may infringe upon the rights of numerous individuals; or (iii) in the event of a personal information security incident that results in the leakage, alteration, loss, or destruction of personal information of more than one million individuals, or sensitive personal information of over 100,000 individuals.
On March 21, 2025, the CAC issued the Measures on Safety Management of Facial Recognition Technology Application, or the Measures, effective on June 1, 2025. The “facial recognition technology” regulated in the Measures refers to the individual biometric recognition technology that identifies an individual based on its facial information. The Measure establishes basic requirements and processing rules for the use of facial recognition technology to process the facial information of individuals. For example, before using facial recognition technology to process facial information of individuals, personal information processors shall give comprehensive information to relevant individuals, which include, but not limited to, the following: (i) the name or contact details of the personal information processor; (ii) the purpose and method of processing facial information; and (iii) the retention period for the processed facial information. According to the Measures, the use of facial recognition technology to process facial information should have a specific purpose and sufficient necessity, while minimizing the impact on personal rights and the implementation of strict protective measures on the facial information. Where there are other non-facial recognition methods to achieve the same purpose or meet the same business requirements, facial recognition technology shall not be used as the only verification method. Furthermore, the personal information processors shall complete a filing procedure with competent cyberspace department within 30 working days once the number of stored facial information handled with application of facial recognition technology reaches 100,000 persons.
93
Regulations Relating to Generative AI
Prior to 2022, the provisions on the generative AI technology are stipulated in the regulations and rules about internet information services dispersedly. For example, according to the Provisions on the Management of Network Information Content Ecology issued by the CAC at the end of 2019, a network information content service platform must not, among others, utilize new technologies such as deep-learning and virtual reality to engage in activities prohibited by laws and regulations. According to the Administrative Provisions on Online Audio-visual Information Services jointly issued by the CAC, the Ministry of Culture and Tourism and the National Radio and Television Administration on November 18, 2019, the production, release and dissemination of any unauthentic audio-visual information by use of any new applications and technologies bases on deep learning and virtual reality must be labeled in a prominent manner by the online audio-visual information service providers and users. Furthermore, any online audio-visual information service providers and users should not produce, release or disseminate false news by use of new applications and technologies based on deep learning and virtual reality.
Since the end of 2021, the PRC government authorities specially promulgated certain laws to regulate the algorithmic recommendation and deep synthesis technology which are closely related to the generative AI technology. On December 31, 2021, the CAC, the MIIT, the Ministry of Public Security and the SAMR jointly issued the Administration Provisions on Algorithmic Recommendation of Internet Information Services, which became effective on March 1, 2022. These provisions stipulates that algorithmic recommendation service providers must (i) fulfill their responsibilities for algorithm security, (ii) establish and strengthen management systems for algorithm mechanism examination, ethical review in technology, user registration, information release examination, protection of data security and personal information, anti-telecom and network fraud, security assessment and monitoring, emergency response to security incidents, etc., and (iii) formulate and publish rules governing algorithmic recommendation related service. Besides, it should not take advantage of algorithms to impose unreasonable restrictions on other information service providers, or hinder or obstruct the normal operation of their legal services. The providers of algorithmic recommendation services with the characteristics of public opinion or capacity of social mobilization must complete the filing with the CAC’s filing system within ten business days after the launch of its service.
On January 4, 2022, the CAC published the Administrative Provisions on Internet Information Service Algorithm Recommendation on its website which became effective on March 1, 2022 and raise certain new compliance requirements on internet information service providers using algorithm recommendation technology. Specifically, the Administrative Provisions on Internet Information Service Algorithm Recommendation require that such service providers shall provide users with options that are not specific to their personal characteristics, or provide users with convenient options to cancel algorithmic recommendation services.
On November 25, 2022, the CAC, MIIT and Ministry of Public Security jointly issued the Administrative Provisions on Deep Synthesis of Internet Information Services, which took effect on January 10, 2023. According to these provisions, deep synthesis technology refers to any technology that utilizes deep learning, virtual reality or any other generative or synthetic algorithm to produce text, images, audio, video, virtual scenes or other network information. If the CAC and other competent government authorities find that the deep synthesis service has a serious information security risk, they can require the deep synthesis service providers and technical supporters to suspend information update, user account registration or other related services in accordance with their duties and applicable laws. Deep synthesis service providers and technical supporters shall take measures to rectify and eliminate hidden dangers. Deep synthesis service providers with the characteristics of public opinion or capacity of social mobilization shall complete the filing in accordance with the Administration Provisions on Algorithmic Recommendation of Internet Information Services. On July 10, 2023, the CAC published the Provisional Administrative Measures for Generative Artificial Intelligence Services, or the Generative AI Services Measures, effective from August 15, 2023, which apply to the use of generative artificial intelligence technology to provide the public in the PRC to generate content such as texts, images, audios and other content services. Generative AI service providers shall assume the responsibility as a producer of online information content and personal information processor in accordance with applicable laws, fulfill online information security obligations, enter into service agreements with the users, and label images, videos, and other contents generated by use of generative AI technology pursuant to the Administrative Provisions on Deep Synthesis of Internet Information Services. The Generative AI Services Measures further provide, among others, that any providers of generative AI products with public opinion attributes or social mobilization capabilities shall conduct security assessments in accordance with relevant regulations and complete the filing procedures in accordance with the Administrative Provisions on Internet Information Service Algorithm Recommendation.
94
On September 7, 2023, the PRC Ministry of Science and Technology and other nine PRC government authorities jointly issued the Measures for Science and Technology Ethics Reviews (for Trial Implementation). According to these measures, organizations conducting life sciences, medicine, artificial intelligence or other science and technology activities, of which the research content involves sensitive areas of science and technology ethics, shall establish a science and technology ethics review committee, and the research and development of algorithm models, applications, and systems with the capability to mobilize public opinions and guide social consciousness shall be subject to the ethics review. Moreover, as one of the key contents of the ethics review, with respect to the science and technology activities involving data and algorithms, (i) the data collection, storage, processing, use and other data handling activities, as well as the research and development of new data technologies, shall comply with relevant national data security and personal information protection laws and regulations, and there should be proper data security risk monitoring and contingency plans; and (ii) the design, implementation and application of algorithms, models and systems shall adhere to the principles of fairness, equity, transparency, reliability and controllability, and comply with relevant national requirements.
On March 7, 2025, the CAC released the Measures for Labeling Artificial Intelligence Generated Synthetic Contents, effective on September 1, 2025, which establishes requirements for network information service providers regarding the labeling of AI-generated synthetic content. Such content includes, but not limited to, the AI-generated texts, voices, videos, images or virtual scenes. Under these rules and regulations, all AI-generated synthetic content which may cause confusion or misidentification of the public must feature explicit labels to inform users that the content is AI-generated. For example, the text prompts, general symbol prompts or other explicit labels shall be added at the beginning, end or middle of the AI-generated texts to signify that the content contains AI-generated material. In addition, network information service providers shall feature implicit labels to the metadata of AI-generated content. Implicit labels shall include the attributes of the generated synthetic contents, the name or code of the service provider, content serial number and other production element information. The network information service providers are encouraged to use implicit labels in the form of digital watermark and other forms in the AI-generated synthetic contents.
Administrative Measures for Outbound Investment by Enterprises
Administrative Measures for Outbound Investment by Enterprises, or NDRC Circular 11, was promulgated by NDRC, on December 26, 2017 and became effective on March 1, 2018. According to NDRC Circular 11, to make Outbound Investment, an investor shall go through verification, approval, record-filing and other procedures applicable to outbound investment projects, report relevant information, and cooperate with supervision and inspection activities conducted by relevant government authorities. Outbound investments governed by NDRC Circular 11 include investment activities whereby an enterprise within PRC, directly or via overseas enterprises under its control, acquires ownership, controlling power, rights of operation and management and other relevant rights and interests overseas by acquiring assets, making equity investments and providing financing or guarantees, among other means. Such investment activities shall include but not limited to (1) acquiring land ownership, land-use rights and other rights and interests overseas; (2) acquiring concession rights to explore or exploit natural resources and other rights and interests overseas; (3) acquiring ownership, rights of operation and management and other rights and interests of infrastructure overseas; (4) acquiring ownership, rights of operation and management and other rights and interests of enterprises or assets overseas; (5) constructing new fixed assets overseas, or renovating or expanding existing fixed assets overseas; (6) establishing a new enterprise overseas or increasing investment in an existing enterprise overseas; (7) setting up a new overseas equity investment fund or purchasing units in an existing overseas equity investment fund; and (8) controlling enterprises or assets overseas by agreements or trusts. Individual PRC residents who invest overseas via overseas enterprises or enterprises in Hong Kong, Macao and Taiwan regions which are under their control shall also be subject to the requirements under NDRC Circular 11.
According to NDRC Circular 11, sensitive projects carried out by an enterprise in China directly or via the overseas enterprises under their control shall obtain verification and prior approval from NDRC. For the purpose of NDRC Circular 11, sensitive projects include: (1) projects involving sensitive countries and regions, including (i) countries and regions that have not established diplomatic relations with China; (ii) countries and regions where war or civil unrest has broken out; (iii) countries and regions in which investment by enterprises shall be restricted pursuant to international treaties or agreements, among others, concluded or acceded to by the PRC government; and (iv) other sensitive countries and regions, and (2) projects involving sensitive industries, including (i) research, production and maintenance of weaponry and equipment; (ii) development and utilization of cross-border water resources; (iii) news media; and (iv) other industries in which outbound investment needs to be restricted pursuant to China’s laws and regulations as well as related control policies.
95
According to NDRC Circular 11, non-sensitive projects directly carried out by an enterprise in China, including directly acquiring asset, making equity investments or providing financing or guarantees, shall complete record-filings with the competent government authorities prior to the implementation of such non-sensitive projects. Where an investor in China carries out a large-amount non-sensitive project with an investment amount over $0.3 billion via overseas enterprises under its control, such investor shall submit an information reporting form for large-amount non-sensitive projects with the investment amount over $0.3 billion via the required network system prior to the implementation of the said projects to inform the NDRC of relevant information.
Pursuant to applicable laws, where an outbound investment project falls within the scope of projects subject to verification, approval or record-filing requirement but the investor in China fails to obtain a valid verification and approval document or notice of record-filing, no departments in charge of foreign exchange administration or customs should process its application, and no financial enterprises should provide relevant fund settlement and financing services.
Regulations on Anti Long-Arm Jurisdiction
The MOFCOM issued the Provisions on the List of Unreliable Entities on September 19, 2020. Pursuant to the order, an interagency task force composed of central government agencies, or the Working Mechanism, shall, according to the investigation results and by taking the following factors into comprehensive consideration, decide whether or not to include a foreign entity concerned in the list of unreliable entities, and make an announcement on such inclusion: (i) the extent of damage caused to China’s sovereignty, security and development interests; (ii) the extent of the damage to the legitimate rights and interests of Chinese enterprises, other organizations or individuals; (iii) whether or not the international economic and trade rules are followed; and (iv) other factors that shall be taken into consideration. If a foreign entity is included in the list of unreliable entities, the Working Mechanism may decide to take one or more of the following measures: (i) restricting or prohibiting the foreign entity from engaging in import or export activities related to China; (ii) restricting or prohibiting the foreign entity’s investment within the territory of China; (iii) restricting or prohibiting the entry of the foreign entity’s relevant personnel or transport vehicles into the territory of China; (iv) restricting or cancelling the work permit, stay or residence qualification of the foreign entity’s relevant personnel in China; (v) imposing a fine corresponding to the seriousness of the case against the foreign entity; or (vi) Other necessary measures.
On January 9, 2021, the MOFCOM promulgated the Rules on Counteracting Unjustified Extra-Territorial Application of Foreign Legislation and Other Measures, or the MOFCOM Order No. 1 of 2021. Pursuant to the MOFCOM Order No. 1 of 2021, where a citizen, legal person or other organization of China is prohibited or restricted by foreign legislation and other measures from engaging in normal economic, trade and related activities with a third State (or region) or its citizens, legal persons or other organizations, he/she/it shall truthfully report such matters to the competent department of commerce of the State Council within 30 days. The Working Mechanism will take following factors into overall account when assessing whether there exists unjustified extra-territorial application of foreign legislation and other measures: (i) whether international law or the basic principles of international relations are violated; (ii) potential impact on China’s national sovereignty, security and development interests; (iii) potential impact on the legitimate rights and interests of the citizens, legal persons or other organizations of China; and (iv) other factors that shall be taken into account. If the Working Mechanism determine that there exists unjustified extra-territorial application of foreign legislation and other measures, the MOFCOM may issue an injunction that the relevant foreign legislation and other measures shall not be accepted, executed, or observed. A citizen, legal person or other organization in China may apply for exemption from compliance with an injunction.
96
C. Organizational Structure
The following diagram sets out details of our significant subsidiaries and VIEs and VIE Subsidiaries as of February 28, 2025.

| (1) | Mr. Bangxin Zhang is our chairman and chief executive officer who owned 27.3% of the common shares and 73.0% of the voting power of TAL Education Group as of April 30, 2025. |
| (2) | Mr. Yachao Liu is our director and chief operating officer who owned 4.2% of the common shares and 5.4% of the voting power of TAL Education Group as of April 30, 2025. |
| (3) | Among these schools, certain schools’ majority ownership are directly or indirectly held by Xueersi Education, and the remaining minority ownership are directly or indirectly held by Xueersi Network. For the other schools, Xueersi Education holds 100% ownership. |
VIE Contractual Arrangements
Due to PRC legal restrictions on foreign ownership and investment in certain learning business and value-added telecommunication business in China, a substantial majority of our learning business in China is conducted through the VIE Contractual Arrangements. The VIE Contractual Arrangements, which are summarized below, enable us, through TAL Beijing, to direct the activities of the VIEs that most significantly affect the VIEs’ economic performance and to receive substantially all the benefits from the VIEs and VIE Subsidiaries.
97
Exclusive Business Service Agreements. Pursuant to the Exclusive Business Cooperation Agreement entered into on June 25, 2010 by and among TAL Beijing, Xueersi Education, Xueersi Network, the equity holders, subsidiaries and schools of Xueersi Education and Xueersi Network, or the Agreement of Xueersi Education and Xueersi Network, which supersedes all agreements among parties with respect to subject matters thereof, TAL Beijing or its designated affiliates have the exclusive right to provide each of Xueersi Education and Xueersi Network and their subsidiaries and schools comprehensive intellectual property licensing and various technical and business support services. Pursuant to the Exclusive Management Services and Business Cooperation Agreement entered into by and between TAL Beijing and Xinxin Beijing on December 29, 2023, or the Agreement of Xinxin Beijing, TAL Beijing and its designated affiliates have the exclusive right to provide Xinxin Beijing and its subsidiaries and schools (if any) comprehensive intellectual property licensing and various technical and business support services. Pursuant to the Exclusive Management Services and Business Cooperation Agreement entered into by and between TAL Beijing and Xinxin Shenzhen on July 29, 2024, or the Agreement of Xinxin Shenzhen, TAL Beijing and its designated affiliates have the exclusive right to provide Xinxin Shenzhen and its subsidiaries comprehensive intellectual property licensing and various technical and business support services. The services under each of these agreements include, but are not limited to, employee training, technology development, transfer and consulting services, public relation services, market survey, research and consulting services, market development and planning services, human resource and internal information management, network development, upgrade and ordinary maintenance services, and software and trademark licensing and other additional services as the parties may mutually agree from time to time. Without the prior written consent of TAL Beijing, none of the VIEs or the VIE Subsidiaries may accept services provided by any third party which are covered by the agreements set forth above. TAL Beijing owns the exclusive intellectual property rights created as a result of the performance of these agreements. With respect to the Agreement of Xueersi Education and Xueersi Network, the relevant VIEs and VIE Subsidiaries agree to pay service fees to TAL Beijing or its designated affiliates on a fixed term and adjust the service fee rates from time to time at TAL Beijing’s discretion. Such agreement will not expire unless terminated pursuant by a mutual agreement of parties. With respect to the Agreement of Xinxin Beijing and the Agreement of Xinxin Shenzhen, the relevant VIEs and VIE Subsidiaries agree to pay service fees regularly to TAL Beijing or its designated affiliates and adjust the service fee rates from time to time at TAL Beijing’s discretion. Such agreement will not expire unless terminated pursuant to a prior written notice from TAL Beijing. Each of these agreements entitle TAL Beijing or its designated affiliates to charge the VIEs and VIE Subsidiaries service fees at TAL Beijing’s discretion.
Call Option Agreements. Pursuant to a call option agreement, dated on February 12, 2009, by and among TAL Beijing, Xueersi Education, Xueersi Network and the respective equity holders of Xueersi Education and Xueersi Network, the respective equity holders of Xueersi Education and Xueersi Network unconditionally and irrevocably granted TAL Beijing or its designated party an exclusive option to purchase from the equity holders part or all of the equity interests in Xueersi Education and Xueersi Network, as the case may be, for the minimum amount of consideration permitted by the applicable PRC laws and regulations under the circumstances where TAL Beijing or its designated party is permitted under PRC laws and regulations to own all or part of the equity interests of Xueersi Education and Xueersi Network or where we otherwise deem it necessary or appropriate to exercise the option. These agreements became effective on the date of execution and terminate when all of the obligations and rights under such agreements are completely performed. Pursuant to the call option agreement entered into by and among TAL Beijing, Xinxin Beijing and the equity holder of Xinxin Beijing on December 29, 2023, and the call option agreement entered into by and among TAL Beijing, Xinxin Shenzhen and the equity holder of Xinxin Shenzhen on July 29, 2024, the respective equity holders of Xinxin Beijing and Xinxin Shenzhen unconditionally and irrevocably granted TAL Beijing or its designated party an exclusive option to purchase from the equity holders part or all of the equity interests in Xinxin Beijing and Xinxin Shenzhen, and Xinxin Beijing and Xinxin Shenzhen unconditionally and irrevocably granted TAL Beijing or its designated party an exclusive option to purchase from Xinxin Beijing and Xinxin Shenzhen part or all of the assets in Xinxin Beijing and Xinxin Shenzhen, as the case may be, for the minimum amount of consideration permitted by the applicable PRC laws and regulations under the circumstances where TAL Beijing or its designated party is permitted under PRC laws and regulations to own all or part of the equity interests or assets of Xinxin Beijing and Xinxin Shenzhen or where we otherwise deem it necessary or appropriate to exercise the option. These agreements become effective on the date of execution and terminate upon a prior written notice from TAL Beijing. Under each of these agreements, TAL Beijing has sole discretion to decide when to exercise the option, and whether to exercise the option in part or in full. The key factor for us to decide whether to exercise the option is whether the current regulatory restrictions on foreign investment in the educational service business will be removed in the future, the likelihood of which we are not in a position to know or comment on.
98
Equity Pledge Agreements. Pursuant to an equity pledge agreement, dated on February 12, 2009, by and among TAL Beijing, Xueersi Education, Xueersi Network and the respective equity holders of Xueersi Education and Xueersi Network, and supplemental agreements, by and among TAL Beijing, Xueersi Education, Xueersi Network and their respective equity holders, the respective equity holders of Xueersi Education and Xueersi Network unconditionally and irrevocably pledged all of their equity interests in Xueersi Education and Xueersi Network to TAL Beijing to guarantee performance of the obligations of Xueersi Education and Xueersi Network and their respective subsidiaries and schools under the technology support and service agreements with TAL Beijing. The equity holders of Xueersi Education and Xueersi Network agree that, without the prior written consent of TAL Beijing, they will not transfer or dispose the pledged equity interests or create or allow any encumbrance on the pledged equity interests that would prejudice TAL Beijing’s interest.
TAL Beijing, Xinxin Beijing and the equity holder of Xinxin Beijing have entered into an equity pledge agreement on December 29, 2023, and TAL Beijing, Xinxin Shenzhen and the equity holder of Xinxin Shenzhen have entered into an equity pledge agreement on July 29, 2024, where similar terms have been made as the agreement summarized above. These agreements are effective on the date of execution and terminate when all the secured rights under the relevant agreements, as the case may be, are completely fulfilled or terminated in accordance thereof. The above pledges of the equity interests in Xueersi Network, Xueersi Education, Xinxin Beijing and Xinxin Shenzhen have been registered with the relevant local branch of the SAMR.
Letter of Undertaking or Entrustment Agreements. All of the equity holders of Xueersi Education and Xueersi Network have executed a letter of undertaking on September 8, 2010 to covenant with and undertake to TAL Beijing that, if, as the respective equity holders of Xueersi Education and Xueersi Network, such equity holders receive any dividends, interests, other distributions or remnant assets upon liquidation from Xueersi Education and Xueersi Network, such equity holders shall, to the extent permitted by applicable laws, regulations and legal procedures, remit all such income after payment of any applicable tax and other expenses required by laws and regulations to TAL Beijing without any compensation therefore. The equity holder of Xinxin Beijing has made similar undertakings in an entrustment agreement executed by and among TAL Beijing, Xinxin Beijing and the equity holder of Xinxin Beijing on December 29, 2023. The equity holder of Xinxin Shenzhen has made similar undertakings in an entrustment agreement executed by and among TAL Beijing, Xinxin Shenzhen and the equity holder of Xinxin Shenzhen on July 29, 2024.
Power of Attorney. Each of the equity holders of Xueersi Education and Xueersi Network has executed an irrevocable power of attorney on August 12, 2009, appointing TAL Beijing, or any person designated by TAL Beijing as their attorney-in-fact to vote on their behalf on all matters of Xueersi Education and Xueersi Network requiring equity holders’ approval under PRC laws and regulations and the articles of association of Xueersi Education and Xueersi Network. The equity holder of Xinxin Beijing has executed an irrevocable power of attorney on December 29, 2023, and equity holder of Xinxin Shenzhen has executed an irrevocable power of attorney on July 29, 2024, where similar terms have been made as the power of attorney of Xueersi Education and Xueersi Network summarized above. The power of attorney remains effective as long as the relevant person remains an equity holder of the VIE.
The articles of association of each of the VIEs states that the major rights of the equity holders in an equity holders’ meeting include the power to approve the operating strategy and investment plan, elect the executive directors and approve their compensation and review and approve the annual budget and earning distribution plan. Therefore, through the irrevocable power of attorney arrangement, TAL Beijing has the ability to exercise effective control over each of the VIEs respectively through equity holders’ votes and, through such votes, to also control the composition of the board of directors. In addition, the senior management team of each of the VIEs is the same as that of, or is appointed and controlled by, TAL Beijing. As a result of these contractual rights, we have the power to direct the activities of each of the VIEs that most significantly impact their economic performance. Accordingly, we are considered the primary beneficiary of these entities, whose financial results are consolidated in TAL Education Group’s consolidated financial statements under the U.S. GAAP for accounting purposes.
Spousal Consent Letter. The spouse of each individual equity holder (as applicable) of the VIEs has entered into a spousal consent letter to acknowledge that she is aware of, and consents to, the execution by her spouse of the call option agreement described above. Each such spouse further agrees that she will not take any actions or raise any claims to interfere with performance by her spouse of the obligations under the above mentioned agreements.
In the opinion of Tian Yuan Law Firm, our PRC counsel, save for the uncertainties disclosed in this annual report:
| ● | the ownership structures of the VIEs, VIE Subsidiaries and wholly owned PRC subsidiaries are in compliance with existing PRC laws and regulations; and |
99
| ● | the VIE Contractual Arrangements are valid, binding and enforceable under, and will not result in any violation of, PRC laws or regulations currently in effect. |
We have been advised by our PRC counsel, however, that there are substantial uncertainties regarding the interpretation and application of current and future PRC laws and regulations. Accordingly, there can be no assurance that the PRC regulatory authorities will not in the future take a view that is contrary to the above opinion of our PRC counsel. We have been further advised by our PRC counsel that if the PRC government finds that the agreements that establish the structure for operating our education business in China do not comply with PRC government restrictions on foreign investments in the education business, we could be subject to severe penalties, which could include the PRC government:
| ● | revoking our business and operating licenses; |
| ● | requiring us to discontinue or restrict our operations; |
| ● | limiting our business expansions in China by way of entering into contractual arrangements; |
| ● | restricting our right to collect revenues; |
| ● | imposing fines; |
| ● | confiscating any of our income that is deemed to be obtained through illegal operations; |
| ● | blocking our websites or mobile apps; |
| ● | requiring us to restructure our operations in such ways as to compel us to establish a new enterprise, re-apply for the necessary licenses or permits, or relocate our businesses, staff and assets; |
| ● | restricting or prohibiting our use of the proceeds from overseas offering to finance our PRC subsidiaries’ or the VIEs’ or VIE Subsidiaries’ business and operations; |
| ● | imposing additional conditions or requirements with which we may not be able to comply; or |
| ● | taking other regulatory or enforcement actions against us that could be detrimental to our business. |
The imposition of any of these penalties could result in a material adverse effect on our ability to conduct our business. See “Item 3. Key Information—D. Risk Factors—Risks Related to Our Corporate Structure—If the PRC government determines that the agreements that establish the structure for operating our business in China are not in compliance with applicable PRC laws and regulations, we could be subject to severe penalties” and “Item 3. Key Information—D. Risk Factors—Risks Related to Doing Business in China—Uncertainties with respect to the PRC legal system could have a material adverse effect on us.”
In addition to the VIE Contractual Arrangements, we have entered into a deed of undertaking on June 24, 2013 and a side letter dated July 29, 2013 with Mr. Bangxin Zhang, our founder, chairman of the board and chief executive officer, or the Deed collectively. Pursuant to the Deed, Mr. Zhang has irrevocably covenanted and undertaken to us that:
| ● | as long as Mr. Bangxin Zhang owns shares in our company, whether legally or beneficially, and directly or indirectly (including shares held through Mr. Bangxin Zhang’s personal holding company Bright Unison Limited or any other company, trust, nominee or agent, if any), representing more than 50% of the aggregate voting power of the then total issued and outstanding shares of our company, Mr. Bangxin Zhang will not, directly or indirectly, (i) requisition or call any meeting of our shareholders for the purpose of removing or replacing any of our existing directors or appointing any new director, or (ii) propose any resolution at any of our shareholders meetings to remove or replace any of our existing directors or appoint any new director; |
100
| ● | should any meeting of our shareholders be called by the board of directors or requisitioned or called by our shareholders for the purpose of removing or replacing any of the directors or appointing any new director, or if any resolution is proposed at any of our shareholder meetings to remove or replace any of the directors or appoint any new director, the maximum number of votes which Mr. Bangxin Zhang will be permitted to exercise shall be equal to the total aggregate number of votes of the then total issued and outstanding shares of our company held by all members of our company, other than shares which are owned, whether legally or beneficially, and directly or indirectly by Mr. Bangxin Zhang, less one vote; and |
| ● | Mr. Bangxin Zhang will not cast any votes he has as a director or shareholder (if applicable) on any resolutions or matters concerning enforcing, amending or otherwise relating to the Deed being considered or voted upon by our board of directors or our shareholders, as the case may be. |
In the opinion of Maples and Calder (Hong Kong) LLP, our Cayman Islands legal counsel, the deed of undertaking constitutes the legal, valid and binding obligations of Mr. Bangxin Zhang, which cannot be unilaterally revoked by Mr. Bangxin Zhang, and is enforceable in accordance with its terms under existing Cayman Islands laws.
D. Property, Plants and Equipment
Facilities
Our headquarters are located in Beijing, China. As of February 28, 2025, we owned approximately 135,489 square meters of office space in Beijing.
As of February 28, 2025, we leased approximately 92,500 square meters in Beijing, consisting of approximately 41,300 square meters of learning center and service center space and approximately 51,200 square meters of office space. In addition, as of February 28, 2025, we leased an aggregate of approximately 488,400 square meters of learning center and service center space and an aggregate of approximately 162,400 square meters of office space in 39 other cities throughout China and five cities out of China. These leases vary in duration from 0.1 to 20 years.
On March 19, 2019, we acquired land use rights of a parcel in Zhenjiang, Jiangsu for the construction of office building, at total cost of approximately RMB92 million for approximately 83,025 square meters. In December 2019, we entered into a contract, as amended from time to time, at total cost of approximately RMB1,006 million for the development of office space in Zhenjiang, Jiangsu, covering approximately 222,730 square meters of construction area. As of February 28, 2025, RMB896 million ($123.0 million) had been paid. We expect to complete the construction in 2025. We intend to fund the construction through cash on hand.
Item 4A Unresolved Staff Comments
None.
Item 5. Operating and Financial Review and Prospects
You should read the following discussion and analysis of our financial condition and results of operations in conjunction with the consolidated financial statements and the related notes included elsewhere in this annual report. This discussion contains forward-looking statements that involve risks and uncertainties. Our actual results and the timing of selected events could differ materially from those anticipated in these forward-looking statements as a result of various factors, including those set forth under “Item 3. Key Information—D. Risk Factors” and elsewhere in this annual report.
101
A. Operating Results
Overview
TAL Education Group is a smart learning solutions provider in China. The acronym “TAL” stands for “Tomorrow Advancing Life,” which empowers people’s life-long growth. Since our inception in 2005, we have been providing learning services and others for learners to achieve well-rounded development and for teachers and learning institutions to enhance classroom quality and operating efficiency, as well as learning content solutions for learners and their parents to enrich their learning experience. We have witnessed tremendous developments in China’s learning industry and continued to upgrade our business strategies to capture the new opportunities brought by technology advancement and evolving learning needs. Our widely trusted brand, passionate team, technology capabilities and broad learning content are the foundations of our success in this ever-evolving industry.
Our businesses started in 2005 by launching tutoring services mainly for the K-12 age groups in China, and began to explore online learning services afterwards, aiming to empower life-long growth with love and technology. We further expanded our offerings by introducing enrichment learning services and learning content solutions and entering markets outside China in the recent years. In response to developments in market and regulatory environments, we ceased offering the K-9 Academic AST Services in the mainland of China at the end of 2021. We have since realigned our business focus toward (i) learning services and others, and (ii) learning content solutions to capture evolving customer needs. We have continued integrating technology with learning, promote innovation and lead industry development since our inception. We are always full of the passion for empowering learners, teachers and learning institutions and keeping a keen prospective for the evolving and developing industry.
General Factors Affecting Our Results of Operations
Our results of operations are affected by various general factors affecting the learning solution market in China, which include changes in population growth, disposable income per capita and level of urbanization, changes in demand from individual learners or learning institutions for learning solutions, changes in regulatory, legal and public policy landscape, changes in technology development, and general economic and business conditions in China and globally. Adverse changes in any of these factors could materially and negatively affect demand for our products and services and our results of operations.
Specific Factors Affecting Our Results of Operations
We believe that our results of operations are more directly affected by specific factors relating to our business, which are primarily as follows:
Our ability to deliver high-quality products and services in our current business and attract and retain learners and customers
Historically, our success largely depends on our deep understanding of, and close relationship with, our learners and customers in the learning solution market. We seek to continue to maintain our competitive advantages in our current business.
Learning services and others. Specifically, the results of operations of our learning services and others depend on, among others, our abilities (i) to retain existing learners by maintaining the consistency and quality of our existing offering, (ii) to attract new learners through our branding, marketing and promotion efforts and by upgrading and expanding our offerings that meet the evolving needs of learners and their parents, and (iii) to optimize the pricing and structure of our programs. Furthermore, the success of our learning services and others depends on our technological capabilities, including our ability to (i) continue to upgrade and provide high value-added solutions for our existing customers leveraging our robust technology capabilities, (ii) increase customer penetration on the back of success stories of our customers in the same industry, and (iii) expand our customer base across different industries by accumulating industry insights and tailoring our products and services to meet the needs of customers in those industries.
102
Learning content solutions. The results of operations of our learning content solutions are primarily dependent on, among others, our ability to (i) develop high-quality content through our in-house development team and with our external partners, (ii) source, procure and license high-quality learning content from external partners, (iii) further expand our accumulated broad learning content library, (iv) establish and maintain relationship with major distributors and (v) gain access to a wide range of distribution channels to facilitate the distribution of our rich content. Such results also depend on our technology capabilities and industry insights to develop and launch tech-enabled learning content in different formats that delivers a holistic learning experience and fulfills the evolving needs of learners and their parents.
We believe our ability to deliver high-quality products and services well positions us to keep competitive in our current business. However, any compromise in such ability may materially and adversely affect the success and growth of our current business, thus negatively impacting our results of operations.
Our ability to broaden offerings of our learning solutions and expand into various markets
Our results of operations are also affected by our ability to invest in and develop new product and service offerings and further penetrate our potential client base both domestically and globally.
Broaden offerings. We have accumulated deep understanding of China’s learning industry and are well-positioned in delivering learning solutions beyond traditional training courses and textbooks. Going forward, we intend to further broaden our footprint and launch new products and services accommodating the additional demand of customers in and beyond the learning industry.
Geographic expansion. In addition to our domestic presence, our successful experience and accumulated know-how in China has laid a solid foundation for our international expansion, and we expect to replicate the proven success in China in new regions.
Our ability to attract, train and retain talents
To manage and support our growth, it is critical for us to recruit, train and retain qualified talents, including teachers, research and development talents and management personnel, as well as other personnel in administrative and selling and marketing functions, in particular during the time as we are going through the transition of our business model.
Our ability to attract, train and retain these qualified talents primarily depends on our ability to offer competitive compensation, effective and continued training opportunities, and rotation opportunities within our organization, as well as the development path to management opportunities.
Our ability to maintain competitiveness in technology
We have demonstrated our capabilities in developing proprietary technologies and applying them to enhance our products and services and improve our user experience. We have developed and launched various solutions powered by technology.
We will continue to invest in developing and upgrading our technology with a focus on optimizing our products and services to increase their efficiency and delivering a tailored and differentiated user experience.
Our management of costs and expenses
Our ability to maintain and increase our operational efficiency also depends on our ability to effectively control our costs and expenses. Talent compensation is critical in ensuring development and delivery of high-quality products, contents and services. We offer competitive remuneration packages to our talents and expect to continue to do so in the future. Other important components of our cost of revenues and expenses include advertising and promotion expenses as well as rental expenses for our learning and service centers.
103
Key Components of Results of Operations
Net Revenues
In the fiscal years ended February 28, 2023, February 29, 2024 and February 28, 2025, we generated total net revenues of $1,019.8 million, $1,490.4 million and $2,250.2 million, respectively.
The primary sources of our revenues included (i) learning services and others, and (ii) learning content solutions.
The following table presents our net revenues disaggregated by revenue sources (net of discounts, value added tax and surcharges).
| For the Years Ended February 28/29, | |||||||||||
2023 | 2024 | 2025 | ||||||||||
$ |
| % |
| $ |
| % |
| $ |
| % | ||
(in thousands of $, except percentages) | ||||||||||||
Learning services and others | 853,629 | 83.7 | 1,051,783 | 70.6 | 1,534,815 | 68.2 | ||||||
Learning content solutions | 166,143 | 16.3 | 438,657 | 29.4 | 715,418 | 31.8 | ||||||
Total | 1,019,772 | 100.0 | 1,490,440 | 100.0 | 2,250,233 | 100.0 | ||||||
Cost of Revenues and Operating Expenses
The following table sets forth, for the periods indicated, our cost of revenues and operating expenses, in absolute amounts and as percentages of the total net revenues:
| For the Years Ended February 28/29, | ||||||||||||||
2023 | 2024 | 2025 | |||||||||||||
| $ |
| % |
| $ |
| % |
| $ |
| % | ||||
(in thousands of $, except percentages) | |||||||||||||||
Net revenues | $ | 1,019,772 | 100.0 | $ | 1,490,440 | 100.0 | $ | 2,250,233 | 100.0 | ||||||
Total cost of revenues(1) |
| (436,358) | (42.8) | (684,316) | (45.9) | (1,049,975) | (46.7) | ||||||||
Operating expenses: |
| ||||||||||||||
Selling and marketing(2) |
| (283,036) | (27.8) | (461,851) | (31.0) | (748,750) | (33.3) | ||||||||
General and administrative(3) |
| (413,791) | (40.5) | (429,947) | (28.8) | (458,895) | (20.3) | ||||||||
Total operating expenses | $ | (696,827) | (68.3) | $ | (891,798) | (59.8) | $ | (1,207,645) | (53.6) | ||||||
Notes:
| (1) | Includes share-based compensation expenses of $11.3 million, $9.6 million and $6.4 million for the fiscal years ended February 28, 2023, February 29, 2024 and February 28, 2025, respectively. |
| (2) | Includes share-based compensation expenses of $30.7 million, $24.6 million and $16.1 million for the fiscal years ended February 28, 2023, February 29, 2024 and February 28, 2025, respectively. |
| (3) | Includes share-based compensation expenses of $66.6 million, $54.7 million and $42.4 million for the fiscal years ended February 28, 2023, February 29, 2024 and February 28, 2025, respectively. |
Cost of Revenues
Our cost of revenues primarily consisted of costs of products and content materials, teaching fees, performance-linked bonuses and other compensation for our teachers, rental cost of our learning and service centers, compensation to personnel providing support for our services and products, depreciation, amortization and impairment of long-lived assets used in the provision of learning services, and other office supplies.
104
Operating Expenses
Our operating expenses consisted primarily of selling and marketing expenses and general and administrative expenses.
Our selling and marketing expenses primarily consisted of advertising expenses, marketing and promotional expenses, compensation to our personnel involved in sales and marketing activities, rental and utilities expenses relating to selling and marketing functions, and depreciation, amortization and impairment of long-lived assets used in our selling and marketing activities. Our selling and marketing expenses as a percentage of net revenues was 27.8%, 31.0% and 33.3% for the fiscal years ended February 28, 2023, February 29, 2024 and February 28, 2025, respectively.
Our general and administrative expenses primarily consisted of compensation paid to our management and administrative personnel, research and development expenses, costs of third-party professional services, rental and utilities expenses relating to office and administrative functions, and depreciation, amortization and impairment of long-lived assets used in our administrative activities. Our general and administrative expenses as a percentage of our total net revenues was 40.5%, 28.8% and 20.3% for the fiscal years ended February 28, 2023, February 29, 2024 and February 28, 2025, respectively.
Taxation
Cayman Islands
We are an exempted company incorporated in the Cayman Islands. Under the current laws of the Cayman Islands, we are not subject to income, corporate or capital gains tax, and the Cayman Islands currently have no form of estate duty, inheritance tax or gift tax. In addition, payments of dividends and capital in respect of our shares are not subject to taxation in the Cayman Islands and no withholding will be required in the Cayman Islands on the payment of any dividend or capital to any holder of our shares, nor will gains derived from the disposal of our shares be subject to Cayman Islands income or corporation tax.
Hong Kong
Under the current Hong Kong Inland Revenue Ordinance, the first 2 million Hong Kong dollars of profits earned by a company are subject to be taxed at an income tax rate of 8.25%, while the remaining profits will continue to be taxed at the existing tax rate, 16.5%, and each group of connected entities can nominate only one entity to benefit from the two-tiered tax rate. The provision for Hong Kong profits tax in our consolidated financial statements was immaterial during the fiscal year ended February 28, 2025.
PRC Enterprise Income Tax
Our subsidiaries in China are companies incorporated under PRC law and, as such, are subject to PRC enterprise income tax on their taxable income in accordance with the relevant PRC income tax laws. Pursuant to the EIT Law, a uniform 25% enterprise income tax rate is generally applicable to both foreign-invested enterprises and domestic enterprises, except where a special preferential rate applies.
Enterprises qualified as “Newly Established Software Enterprise” are entitled to an income tax exemption for two calendar years, followed by reduced income tax at a rate of 12.5% for three calendar years. If an enterprise qualified as “Newly Established Software Enterprise” is also entitled to other tax preferential policies in enterprise income tax, such enterprise shall elect only one tax preference among these tax preferential policies. Enterprises qualified as “High and New Technology Enterprises” are entitled to a 15% enterprise income tax rate rather than the 25% uniform statutory tax rate. An enterprise which qualifies as “Key Software Enterprise” is entitled an income tax exemption for five calendar years from such enterprise’s first profitable year, and a reduced income tax at a rate of 10% for the following calendar years.
The following preferential tax treatments are enjoyed by certain of our subsidiaries and VIEs and VIE Subsidiaries:
| ● | TAL Beijing and Beijing Xintang Sichuang are qualified as High and New Technology Enterprises, or HNTE, and accordingly would be entitled to a preferential tax rate of 15% from calendar years 2020 through 2025. |
| ● | Yizhen Xuesi is qualified as HNTE and accordingly entitled to a preferential tax rate of 15% from calendar years 2023 through 2026. |
105
| ● | Shenzhen Xingtong is qualified as HNTE and accordingly entitled to a preferential tax rate of 15% from calendar years 2024 through 2026. |
Preferential tax treatments granted to our PRC subsidiaries and VIEs and VIE Subsidiaries by local government authorities are subject to review and may be adjusted or revoked at any time. The software enterprises which enjoy preferential tax treatments shall also provide filing documents with respect to preferential tax treatments to the relevant tax authority when filing annual enterprise income tax returns for the settlement of tax payments. The discontinuation of any preferential tax treatments currently available to us, will cause our effective tax rate to increase, which could have a material adverse effect on our results of operations. See “Item 3. Key Information—D. Risk Factors—Risks Related to Doing Business in China—The discontinuation of any of the preferential tax treatments currently available to us in China could adversely affect our results of operations and we face risks relating to the discretion of relevant tax authorities in interpreting and implementing tax-related laws and regulations.”
PRC Withholding Tax
As a Cayman Islands holding company, we may receive dividends from our PRC operating subsidiaries through TAL Hong Kong. The EIT Law and its implementation rules provide that dividends paid by a PRC entity to a non-resident enterprise for income tax purposes is subject to PRC withholding tax at a rate of 10%, subject to reduction by an applicable tax treaty with China. According to the Double Tax Avoidance Arrangement, dividends paid to shareholders residing in Hong Kong are subject to a reduced 5% rate of tax withholding provided that the Hong Kong residents are deemed by the relevant PRC tax authorities to be “non-PRC resident enterprises” under the EIT Law and the Hong Kong residents’ equity interests in the mainland dividend issuer is above 25%. In February 2018, the SAT promulgated the SAT Circular 9 to clarify the definition of beneficial owner under PRC tax treaties and tax arrangements. According to the SAT Circular 9, a beneficial owner refers to a party who holds ownership and control over incomes or the rights or assets from which the incomes are derived. In determining whether a resident of the other contracting party to a double taxation agreement, or DTA, who is applying for enjoying preferential treatment under the DTA has the status as a beneficial owner, comprehensive analysis shall be conducted in light of the actual circumstances of the specific case and based on several factors, include among others, if (1) an applicant is under the obligation to pay 50% or more of the incomes received to any resident of any third country (region) within 12 months upon receipt of the incomes; and (2) if the business activities carried out by an applicant constitutes substantive business activities. Substantive business activities shall include substantive manufacturing, distribution, management and other activities. Whether an applicant’s business activities are substantive shall be determined based on the functions actually performed by the applicant and the risks assumed thereby. The substantive investment and shareholding management activities carried out by the applicant may constitute substantive business activities. Where the applicant concurrently engages in investment and shareholding management activities that do not constitute substantive business activities and other business activities, if the other business activities are not significant enough, the applicant will not be considered as engaging in substantive business activities and hence more likely not a beneficial owner.
In addition, if the incomes derived by any of the following applicants from China are dividends, the relevant applicant may be directly determined as having the status of a “beneficial owner”:
| (1) | The government of the other contracting party to the relevant DTA; |
| (2) | A company that is a resident of, and is listed on the market of, the other contracting party to the relevant DTA; |
| (3) | A resident individual of the other contracting party to the relevant DTA; or |
| (4) | Where one or more parties referred to in Item (1) through Item (3) directly or indirectly hold 100% of the shares of the applicant, and the mid-tier in the case of indirect shareholding is a resident of China or a resident of the other contracting party to the relevant DTA. |
Further, according to the SAT Circular 9, agents or designated payees are not beneficial owners. The fact that an applicant collects incomes via an agent or a designated payee does not affect the determination of whether the applicant has the status of a beneficial owner irrespective of whether an agent or a designated payee is a resident of the other contracting party to the relevant DTA.
106
According to the SAT Circular 9, if the business activities carried out by an applicant do not constitute substantive business activities, then such applicant is likely not to be regarded as a beneficial owner. Although we may use our Hong Kong subsidiaries as a platform to expand our business in the future, our Hong Kong subsidiaries currently do not engage in any substantive business activities and thus it is possible that our Hong Kong subsidiaries may not be regarded as “beneficial owners” for the purposes of the SAT Circular 9 and the dividends they receive from our PRC subsidiaries would be subject to withholding tax at a rate of 10%. In addition, our Hong Kong subsidiaries may be considered PRC resident enterprises for enterprise income tax purposes if the relevant PRC tax authorities determine that our Hong Kong subsidiaries’ “de facto management bodies” are within China, in which case dividends received by them from our PRC subsidiaries would be exempt from PRC withholding tax because such income is exempted under the EIT Law for a PRC resident enterprise recipient. As there are substantial uncertainties as to the interpretation and implementation of the EIT Law and its implementation rules, it is uncertain whether, if we are deemed a PRC resident enterprise, any dividends to be distributed by us to our non-PRC shareholders and ADS holders would be subject to any PRC withholding tax. For a detailed discussion of PRC tax issues related to resident enterprise status, see “Item 3. Key Information—D. Risk Factors—Risks Related to Doing Business in China—Under the EIT Law, we may be classified as a PRC “resident enterprise,” which could result in unfavorable tax consequences to us and our non-PRC shareholders.”
On September 29, 2018, the SAT promulgated Notice on the Scope of Application Concerning the Policy for Temporary Exemption of Withholding Income Tax on Direct Investment by Overseas Investors with Distributed Profits, or Circular 102. Pursuant to Circular 102, the scope of application of the temporary exemption of Withholding Income Tax was expanded from where overseas investors use the profits obtained from resident enterprises within China to invest directly in the encouraged investment projects, to where overseas investors use the profits obtained from resident enterprises within China to invest directly in all projects and fields which are not prohibited from foreign investment.
Value-Added Tax (VAT)
Our major PRC subsidiaries are subject to VAT on revenue earned for our services under a national VAT reform program. In general, the applicable VAT rate on the revenue earned for services is 6% with companies entitled to crediting VAT paid on certain purchases against VAT on sales. Revenue is recognized net of VAT in our consolidated income statement.
Critical Accounting Estimates
We prepare our financial statements in accordance with U.S. GAAP, which requires us to make estimates and assumptions that affect reported amounts of assets, liabilities, revenue, costs, and expenses, and the disclosure of contingent assets and liabilities. Actual results could differ from those estimates. We continually evaluate these estimates and assumptions based on the most recently available information, our own historical experiences and other factors that we believe to be relevant under the circumstances. Our management has discussed the development, selection and disclosure of these estimates with our board of directors. Since our financial reporting process inherently relies on the use of estimates and assumptions, actual results may differ from these estimates under different assumptions or conditions.
An accounting estimate is considered to be critical if it requires an accounting estimate to be made based on assumptions about matters that are highly uncertain at the time the estimate is made, and if different estimates that could reasonably have been used, or changes in the accounting estimates that are reasonably likely to occur periodically, could materially impact our consolidated financial statements. We consider the accounting estimates discussed below to be critical to an understanding of our consolidated financial statements because they involve the greatest reliance on our management’s judgment. You should read the following descriptions of critical accounting estimates in conjunction with our consolidated financial statements and other disclosures included elsewhere in this annual report.
Impairment assessment of long-term investments
Our long-term investments include equity securities without readily determinable fair values, equity securities with readily determinable fair values, equity method investments, available-for-sale investments, fair value option investment and held-to-maturity investments. An impairment charge is recorded when the carrying amount of the investment exceeds its fair value.
107
Application of a long-term investments impairment test requires significant management judgment. We make qualitative and quantitative analysis to identify whether indicators of impairment exist. We make assessment of whether an investment is impaired based on performance and financial position of the investee as well as other evidence of market value at each reporting date. Such assessment includes, but is not limited to, investments’ financial position and future cash flows, the new regulations, and other assumptions. When indicators of impairment exist, we prepare quantitative measurements of the fair value by using income approach, if applicable, with observable or unobservable inputs and assumptions. Changes in these estimates and assumptions could materially affect the determination of fair value of the long-term investments.
Fair value of level 3 available-for-sale investments
Available-for-sale investments are reported at fair value, with unrealized gains and losses recorded in accumulated other comprehensive income / (loss) as a component of shareholders’ equity. Declines in the fair value of individual available-for-sale investments below their amortized cost due to credit-related factors are recognized as an allowance for credit losses, whereas if declines in the fair value are not due to credit-related factors, the loss is recorded in other comprehensive income / (loss).
The available-for-sale investments classified within Level 3 are valued using the income approach, the binomial option model or the backsolve method, where appropriate. The income approach, binomial option model and backsolve method require the use of significant unobservable inputs (Level 3 inputs) which involve significant management judgment and estimation, such as weighted average cost of capital, discount for lack of marketability and expected volatilities.
Revenue recognition related to sales of physical products bundled with digital resources
For the sales of physical products bundled with digital resources, we have identified two performance obligations, the physical products and the digital resources. The transaction price is allocated to each performance obligation based on the estimated stand-alone selling prices. If a stand-alone selling price is not directly observable, we estimate the stand-alone selling price by using adjusted market assessment approach or expected cost plus margin approach. Changes in the estimate and assumption could materially affect the revenue recognized during the year.
Valuation allowance for deferred tax asset
Deferred income taxes are recognized for temporary differences between the tax basis of assets and liabilities and their reported amounts in the financial statements, net of operating loss carry forwards and credits, by applying enacted statutory tax rates applicable to future years. Deferred tax assets are reduced by a valuation allowance when, in the opinion of management, it is more likely than not that some portion or all of the deferred tax assets will not be realized.
The impact of an uncertain income tax position on the income tax return is recognized at the largest amount that is more-likely-than-not to be sustained upon audit by the relevant tax authorities. An uncertain income tax position will not be recognized if it has less than 50% likelihood of being sustained. Interest and penalties on income taxes will be classified as a component of the provisions for income taxes.
Significant judgment is required in determining the valuation allowance. In assessing the need for a valuation allowance, we consider all sources of factors, including estimates such as projected future taxable income, reversing taxable temporary differences and ongoing tax planning strategies. If it is determined that we are able to realize deferred tax assets in excess of the net carrying value or to the extent we are unable to realize a deferred tax asset, we would adjust the valuation allowance in the period in which such a determination is made, with a corresponding increase or decrease to earnings.
108
Results of Operations
The following table sets forth a summary of our consolidated results of operations for the periods indicated, both in absolute amounts and as percentages of our net revenues. This information should be read together with our audited consolidated financial statements and related notes included elsewhere in this annual report. The operating results in any period are not necessarily indicative of the results that may be expected for any future period.
| For the Years Ended February 28/29, |
| ||||||||||||||
2023 | 2024 | 2025 |
| |||||||||||||
| $ |
| % |
| $ |
| % |
| $ |
| % |
| ||||
(in thousands of $, except percentages) |
| |||||||||||||||
Net revenues | $ | 1,019,772 | 100.0 | % | $ | 1,490,440 | 100.0 | % | $ | 2,250,233 | 100.0 | % | ||||
Cost of revenues(1) |
| (436,358) | (42.8) | (684,316) | (45.9) | (1,049,975) | (46.7) | |||||||||
Gross profit |
| 583,414 | 57.2 | 806,124 | 54.1 | 1,200,258 | 53.3 | |||||||||
Operating expenses |
| |||||||||||||||
Selling and marketing(2) |
| (283,036) | (27.8) | (461,851) | (31.0) | (748,750) | (33.3) | |||||||||
General and administrative(3) |
| (413,791) | (40.5) | (429,947) | (28.8) | (458,895) | (20.3) | |||||||||
Total operating expenses |
| (696,827) | (68.3) | (891,798) | (59.8) | (1,207,645) | (53.6) | |||||||||
Government subsidies |
| 22,683 | 2.2 | 16,445 | 1.1 | 4,232 | 0.2 | |||||||||
Loss from operations |
| (90,730) | (8.9) | (69,229) | (4.6) | (3,155) | (0.1) | |||||||||
Interest income, net |
| 61,564 | 6.0 | 84,928 | 5.7 | 83,482 | 3.7 | |||||||||
Other (expense)/income |
| (82,416) | (8.0) | 48,766 | 3.3 | 64,717 | 2.9 | |||||||||
Gain from disposal of a subsidiary |
| 9,550 | 0.9 | — | — | — | — | |||||||||
Impairment loss on long-term investments |
| (7,687) | (0.8) | (46,982) | (3.2) | (12,933) | (0.6) | |||||||||
(Loss)/income before income tax and loss from equity method investments |
| (109,719) | (10.8) | 17,483 | 1.2 | 132,111 | 5.9 | |||||||||
Income tax expenses |
| (20,011) | (2.0) | (15,379) | (1.0) | (38,320) | (1.7) | |||||||||
Loss from equity method investments |
| (2,248) | (0.2) | (6,242) | (0.4) | (9,531) | (0.4) | |||||||||
Net (loss) /income |
| (131,978) | (13.0) | (4,138) | (0.2) | 84,260 | 3.8 | |||||||||
Add: Net (income) /loss attributable to non-controlling interests shareholders |
| (3,634) | (0.3) | 565 | (0.0) | 331 | (0.0) | |||||||||
Net (loss)/income attributable to TAL Education Group’s shareholders | $ | (135,612) | (13.3) | $ | (3,573) | (0.2) | $ | 84,591 | 3.8 | |||||||
| (1) | Includes share-based compensation expenses of $11.3 million, $9.6 million and $6.4 million for the fiscal years ended February 28, 2023, February 29, 2024 and February 28, 2025, respectively. |
| (2) | Includes share-based compensation expenses of $30.7 million, $24.6 million and $16.1 million for the fiscal years ended February 28, 2023, February 29, 2024 and February 28, 2025, respectively. |
| (3) | Includes share-based compensation expenses of $66.6 million, $54.7 million and $42.4 million for the fiscal years ended February 28, 2023, February 29, 2024 and February 28, 2025, respectively. |
109
Fiscal Year Ended February 28, 2025 Compared to Fiscal Year Ended February 29, 2024
Net Revenues
Our total net revenues increased by 51.0% to $2,250.2 million for the fiscal year ended February 28, 2025 from $1,490.4 million for the fiscal year ended February 29, 2024. The increase was mainly due to the increase of $483.0 million in learning services and others and increase of $276.8 million in learning content solutions, respectively, as further discussed below.
Learning services and others
Revenues from learning services and others increased by 45.9% to $1,534.8 million for the fiscal year ended February 28, 2025 from $1,051.8 million for the fiscal year ended February 29, 2024. The increase was primarily due to the year-over-year enrollment growth of Xueersi Peiyou as a result of the expansion of our capacity.
Learning content solutions
Revenues from learning content solutions increased by 63.1% to $715.4 million for the fiscal year ended February 28, 2025 from $438.6 million for the fiscal year ended February 29, 2024. The increase was mainly attributed to the sales volume growth of our physical products bundled with digital resources, which was fueled by our enhanced product development and go-to-market capabilities.
Operating Costs and Expenses
In the fiscal year ended February 28, 2025, our operating costs and expenses were $2,257.6 million, representing a 43.2% increase from $1,576.1 million in the fiscal year ended February 29, 2024. The increase was primarily due to increases in cost of revenues and selling and marketing expenses.
Cost of Revenues. Our cost of revenues increased by 53.4% to $1,050.0 million for the fiscal year ended February 28, 2025 from $684.3 million for the fiscal year ended February 29, 2024. This increase was primarily due to the increases in (i) costs of products and content materials of $91.3 million primarily due to the growth of Xueersi Peiyou and the sales volume growth of our physical products bundled with digital resources, (ⅱ) rental cost of our learning and service centers of $55.7 million due to our capacity expansion for Xueersi Peiyou, (ⅲ) compensation to personnel providing support for our services and products of $46.9 million and (ⅳ) teaching fees, performance-linked bonuses and other compensation for our teachers of $96.7 million primarily due to the increase in our workforce, which were in turn driven by the expansion of our business. The increase trend in cost of revenues is consistent with our revenue growth.
Selling and Marketing Expenses. Our selling and marketing expenses increased by 62.1% to $748.8 million for the fiscal year ended February 28, 2025 from $461.9 million for the fiscal year ended February 29, 2024. This increase was primarily due to increase in advertising, marketing and promotional activities. Selling and marketing expenses for the fiscal year ended February 28, 2025 also included $16.1 million in share-based compensation expenses, as compared to $24.6 million for the fiscal year ended February 29, 2024.
General and Administrative Expenses. Our general and administrative expenses increased by 6.7% to $458.9 million for the fiscal year ended February 28, 2025 from $429.9 million for the fiscal year ended February 29, 2024. Our general and administrative expenses increased slightly despite substantial increase in revenues from fiscal year 2024 to fiscal year 2025 because our general and administrative expenses primarily consist of compensation paid to our management and administrative personnel, which do not grow in a linear manner with revenue growth. In addition, as we scaled our business, we have made effort to optimize our operational efficiency.
Gross Profit Margin
Our gross profit margin slightly decreased to 53.3% for the fiscal year ended February 28, 2025 from 54.1% for the fiscal year ended February 29, 2024. The decrease was the result of an increase in our cost of revenues as a percentage of net revenues from 45.9% in fiscal year 2024 to 46.7% in fiscal year 2025. The primary driver behind this uptick was a 1.0% increase in the rental cost of our learning and service centers as a percentage of net revenues, which was attributed to our capacity expansion for Xueersi Peiyou.
110
Government Subsidies
We received government subsidies related to government sponsored projects and recorded such government subsidies as a liability when such government subsidies were received and recorded it as other operating income when there was no further performance obligation. We received government subsidies of $3.8 million for the fiscal year ended February 28, 2025, compared to $16.5 million for the fiscal year ended February 29, 2024. We recorded $4.2 million and $16.4 million government subsidies as other operating income for the fiscal years ended February 28, 2025 and February 29, 2024, respectively.
Interest Income, Net
We had interest income, net of $83.5 million for the fiscal year ended February 28, 2025, compared to $84.9 million for the fiscal year ended February 29, 2024. In both fiscal years, our interest income consisted primarily of interest earned from our cash and cash equivalents and short-term investments, and remained relatively stable.
Other Income
We recorded other income of $64.7 million and $48.8 million for the fiscal year ended February 28, 2025 and February 29, 2024, respectively, which was primarily due to an increase in the fair value of our wealth management products.
Impairment Loss on Long-Term Investments
We incurred $12.9 million of impairment loss on long-term investments for the fiscal year ended February 28, 2025, compared to $47.0 million for the fiscal year ended February 29, 2024. Impairment loss on long-term investments was due to declines in the value of long-term investments in several investees.
Income Tax Expenses
We had $38.3 million of income tax expenses for the fiscal year ended February 28, 2025, compared to $15.4 million of income tax expenses for the fiscal year ended February 29, 2024.
Net Income/(Loss)
As a result of the foregoing, we recorded net income of $84.3 million for the fiscal year ended February 28, 2025, compared to net loss of $4.1 million for the fiscal year ended February 29, 2024.
Fiscal Year Ended February 29, 2024 Compared to Fiscal Year Ended February 28, 2023
Net Revenues
Our total net revenues increased by 46.2% to $1,490.4 million for the fiscal year ended February 29, 2024 from $1,019.8 million for the fiscal year ended February 28, 2023. The increase was mainly due to the increase of $198.2 million in learning services and others and increase of $272.5 million in learning content solutions, respectively, as further discussed below.
Learning services and others
Revenues from learning services and others increased by 23.2% to $1,051.8 million for the fiscal year ended February 29, 2024 from $853.6 million for the fiscal year ended February 28, 2023. The increase was primarily due to an uptick in enrollments of Xueersi Peiyou as a result of the expansion of our capacity.
Learning content solutions
Revenues from learning content solutions increased by 164.0% to $438.6 million for the fiscal year ended February 29, 2024 from $166.1 million for the fiscal year ended February 28, 2023. The increase was mainly attributed to the sales volume growth of our physical products bundled with digital resources, which was primarily spurred by the roll out of multiple new series of AI-driven learning devices in fiscal year 2024.
111
Operating Costs and Expenses
In the fiscal year ended February 29, 2024, our operating costs and expenses were $1,576.1 million, representing a 39.1% increase from $1,133.2 million in the fiscal year ended February 28, 2023. The increase was primarily due to increases in cost of revenues and selling and marketing expenses.
Cost of Revenues. Our cost of revenues increased by 56.8% to $684.3 million for the fiscal year ended February 29, 2024 from $436.4 million for the fiscal year ended February 28, 2023. This increase was primarily due to the increases in (i) costs of products and content materials of $120.8 million primarily due to the sales volume growth of our physical products bundled with digital resources, (ⅱ) compensation to personnel providing support for our services and products of $35.2 million and (ⅲ) teaching fees, performance-linked bonuses and other compensation for our teachers of $28.7 million primarily due to the increase in our workforce, which were in turn driven by the expansion of our business. The increase trend in cost of revenues is consistent with our revenue growth.
Selling and Marketing Expenses. Our selling and marketing expenses increased by 63.2% to $461.9 million for the fiscal year ended February 29, 2024 from $283.0 million for the fiscal year ended February 28, 2023. This increase was primarily due to increase in advertising, marketing and promotional activities. Selling and marketing expenses for the fiscal year ended February 29, 2024 also included $24.6 million in share-based compensation expenses, as compared to $30.7 million for the fiscal year ended February 28, 2023.
General and Administrative Expenses. Our general and administrative expenses increased by 3.9% to $429.9 million for the fiscal year ended February 29, 2024 from $413.8 million for the fiscal year ended February 28, 2023. Our general and administrative expenses remained relatively flat despite substantial increase in revenues from fiscal year 2023 to fiscal year 2024 because our general and administrative expenses primarily consist of compensation paid to our management and administrative personnel, which do not grow in a linear manner with revenue growth. In addition, as we scaled our business, we have made effort to optimize our operational efficiency.
Gross Profit Margin
Our gross profit margin decreased to 54.1% for the fiscal year ended February 29, 2024 from 57.2% for the fiscal year ended February 28, 2023. The decrease was the result of an increase in our cost of revenues as a percentage of net revenues from 42.8% in fiscal year 2023 to 45.9% in fiscal year 2024. This increase was mainly due to the increase of 5.6% of costs of products and content materials as a percentage of net revenues due to the change in products mix, in particular, increased sales of our physical products bundled with digital resources, partially offset by the decrease of 2.8% of teaching fees, performance-linked bonuses and other compensation for our teachers as a percentage of net revenues.
Government Subsidies
We received government subsidies related to government sponsored projects and recorded such government subsidies as a liability when such government subsidies were received and recorded it as other operating income when there was no further performance obligation. We received government subsidies of $16.5 million for the fiscal year ended February 29, 2024, compared to $23.2 million for the fiscal year ended February 28, 2023. We recorded $16.4 million and $22.7 million government subsidies as other operating income for the fiscal years ended February 29, 2024 and February 28, 2023, respectively.
Interest Income
We had interest income of $84.9 million for the fiscal year ended February 29, 2024, compared to $61.6 million for the fiscal year ended February 28, 2023. Our interest income in both fiscal years consisted primarily of interest earned from our cash and cash equivalents and short-term investments. The increase in our interest income from fiscal year 2023 to fiscal year 2024 was primarily due to the changes in the market environment and our cash management strategies. In particular, in fiscal year 2024, we invested in more term deposits with higher interest rates than in 2023.
112
Other Income/(Expense)
We recorded other income of $48.8 million for the fiscal year ended February 29, 2024, which was primarily due to an increase in the fair value of our wealth management products. We recorded other expense of $82.4 million for the fiscal year ended February 28, 2023, which was primarily due to loss derived from the fluctuation of currency exchange rates, and the decline in the fair value of our wealth management products.
Impairment Loss on Long-Term Investments
We incurred $47.0 million of impairment loss on long-term investments for fiscal year ended February 29, 2024, compared to $7.7 million for the fiscal year ended February 28, 2023. Impairment loss on long-term investments was due to declines in the value of long-term investments in several investees.
Income Tax Expenses
We had $15.4 million of income tax expenses for the fiscal year ended February 29, 2024, compared to $20.0 million of income tax expenses for the fiscal year ended February 28, 2023.
Net Loss
As a result of the foregoing, net loss was $4.1 million for fiscal year ended February 29, 2024, compared to net loss of $132.0 million for the fiscal year ended February 28, 2023.
Inflation
According to the National Bureau of Statistics of China, the year-over-year percent changes in the consumer price index in China for February 2023, 2024 and 2025 were an increase of 1.0%, an increase of 0.7% and a decrease of 0.7%, respectively. Inflation has had some impact on our operations in recent years, in the form of higher salaries for our teachers and other staff and higher rental payments for certain of the office space and service center and learning center space we lease. We can provide no assurance that we will not continue to be affected in the future by higher rates of inflation in China, or that we will be able to adjust our tuition rates to mitigate the impact of inflation on our results of operations.
Recent Accounting Pronouncements
A list of recent accounting pronouncements that are relevant to us is included in Note 2 to our audited consolidated financial statements included elsewhere in this annual report.
B. Liquidity and Capital Resources
Cash Flows and Working Capital
In recent years, we have financed our operations and the expansion of our business primarily through cash flows from operations and other financing activities, such as proceeds from our various private placements of our common shares, offering or private placement of convertible notes and certain credit facilities. As of February 28, 2025, we had $1,771.3 million in cash and cash equivalents, $220.5 million in restricted cash and $1,847.1 million in short-term investments. Our cash and cash equivalents consist of cash on hand, demand deposits and highly liquid investments, which are unrestricted as to withdrawal or use, or have original maturities of three months or less when purchased. Our restricted cash mainly represents security deposits held in designated bank accounts for future transactions, deposits required by PRC government authorities related to learning programs and services and establishment of new schools and subsidiaries. The short-term investments primarily consist of wealth management products with variable interest rates with original maturity of less than one year and more than three months.
113
The following table sets forth a summary of our cash and cash equivalents, restricted cash and short-term investments inside and outside China as of February 28, 2025.
| Cash, cash |
| Cash, cash |
| Total |
|
|
| ||||
equivalents | equivalents | cash, cash | ||||||||||
and | and | equivalents | Short-term | |||||||||
restricted | restricted | and | Short-term | investments | Total | |||||||
cash in | cash in other | restricted | investments | in other | short-term | |||||||
| RMB |
| currencies |
| cash |
| in RMB |
| currencies |
| investments | |
(in thousands) | ||||||||||||
Entities outside China |
| 3,800 | 1,110,250 | 1,114,050 | — | 1,510,867 | 1,510,867 | |||||
VIEs in China |
| 728,646 | 554 | 729,200 | 27,550 | — | 27,550 | |||||
Non-VIEs in China |
| 148,330 | 151 | 148,481 | 308,703 | — | 308,703 | |||||
Entities inside China |
| 876,976 | 705 | 877,681 | 336,253 | — | 336,253 | |||||
Total |
| 880,776 | 1,110,955 | 1,991,731 | 336,253 | 1,510,867 | 1,847,120 | |||||
Although we consolidate the results of the VIEs, our access to the VIEs is only through the VIE Contractual Arrangements. See “Item 4. Information on the Company—C. Organizational Structure—VIE Contractual Arrangements.” For restrictions and limitations on liquidity and capital resources as a result of our corporate structure, see “—Holding Company Structure.”
In August 2024, we entered into two loan facility agreements with commercial banks based in China, pursuant to which we may borrow an aggregate maximum amount of up to RMB600 million. Each of the credit facilities has a term of one year or less and an effective drawdown period of one year or less. The Company drew down loans in an aggregate amount of RMB400 million from such loan facilities and subsequently made full repayments for these loans in fiscal year 2025.
We believe that our current cash, cash equivalents, restricted cash and short-term investments and anticipated cash flow from operations will be sufficient to meet our anticipated cash needs to support our organic growth, including our cash needs for working capital and capital expenditures, for at least the next 12 months. However, we may need additional cash resources in the future if we experience changed business conditions or other developments or if we find and wish to pursue opportunities for investment, acquisition, strategic cooperation or other similar actions. We may seek to issue debt or equity securities or obtain a credit facility. Any issuance of equity securities could cause dilution to our shareholders. Any incurrence of indebtedness could increase our debt service obligations and cause us to be subject to restrictive operating and finance covenants. In addition, there can be no assurance that when we need additional cash resources, financing will be available to us on commercially acceptable terms and amount, or at all.
The following table sets forth a summary of our cash flows for the periods indicated.
| For the Years Ended February 28/29, | ||||||||
| 2023 |
| 2024 |
| 2025 | ||||
(in thousands of $) | |||||||||
Net cash provided by operating activities | $ | 7,358 | $ | 306,172 | $ | 397,923 | |||
Net cash (used in) / provided by investing activities |
| (301,626) |
| 95,068 |
| (847,028) | |||
Net cash used in financing activities |
| (66,184) |
| (233,095) |
| (13,167) | |||
Effect of exchange rate changes |
| (26,427) |
| (5,576) |
| (3,473) | |||
Net (decrease) / increase in cash, cash equivalents and restricted cash |
| (386,879) |
| 162,569 |
| (465,745) | |||
Cash, cash equivalents and restricted cash at the beginning of the year |
| 2,681,786 |
| 2,294,907 |
| 2,457,476 | |||
Cash, cash equivalents and restricted cash at end of the year | $ | 2,294,907 | $ | 2,457,476 | $ | 1,991,731 | |||
114
Operating Activities
Net cash provided by operating activities amounted to $397.9 million in the fiscal year ended February 28, 2025, as compared to net cash provided by operating activities of $306.2 million in the fiscal year ended February 29, 2024. Net cash provided by operating activities in the fiscal year ended February 28, 2025 reflected net income of $84.3 million, adjusted by non-cash expenses and gain, mainly including share-based compensation expenses of $64.9 million, and changes in operating assets and liabilities, mainly because a significant amount of cash payments for our learning services and others were recorded as deferred revenues, and due to the growth of our learnings services and others in fiscal year 2025 as the result of our capacity expansion for Xueersi Peiyou, our deferred revenue significantly increased by $242.9 million as of the end of fiscal year 2025 as compared to the end of fiscal year 2024.
Net cash provided by operating activities in fiscal year 2025 increased by $91.8 million compared to that in fiscal year 2024. This year-over-year increase was primarily because (i) we turned net losses into net profits and achieved a net profit increase of $88.4 million, and (ii) an increase in the movement of deferred revenue of $52.0 million, as a result of the growth of our learning services due to our capacity expansion for Xueersi Peiyou, partially offset by (i) a decrease in share-based compensation expenses of $24.0 million, and (ii) a decrease in impairment loss on long-term investments of $34.0 million.
Net cash provided by operating activities amounted to $306.2 million in the fiscal year ended February 29, 2024, as compared to net cash provided by operating activities of $7.4 million in the fiscal year ended February 28, 2023. While we had net loss of $4.1 million in fiscal year 2024, we had net cash provided by operating activities of $306.2 million primarily because (i) a significant amount of cash payments for our learning services and others were recorded as deferred revenues, and due to the growth of our learnings services and others in fiscal year 2024 as the result of our capacity expansion for Xueersi Peiyou, our deferred revenue significantly increased by $190.9 million as of the end of fiscal year 2024 as compared to the end of fiscal year 2023; and (ii) a significant portion of our expenses were non-cash in nature, primarily including share-based compensation expenses of $88.9 million, and impairment loss on long-term investments of $47.0 million recorded based on our impairment assessment of the investments in several investees after reviewing their financial performance as of February 29, 2024. Such non-cash expenses were partially offset by gain on fair value change of investments of $21.7 million.
Net cash provided by operating activities in fiscal year 2024 increased by $298.8 million compared to that in fiscal year 2023. This year-over-year increase reflected the narrowed net loss of $127.8 million, as well as an increase in the movement of deferred revenue of $136.8 million, as a result of the growth of our learning services resulting from our capacity expansion for Xueersi Peiyou.
Investing Activities
Net cash used in investing activities amounted to $847.0 million in the fiscal year ended February 28, 2025, as compared to net cash provided by investing activities of $95.1 million in the fiscal year ended February 29, 2024. Net cash used in investing activities in the fiscal year ended February 28, 2025 primarily related to purchase of short-term investments of $2,083.4 million, payments for long-term investments of $101.8 million, and purchase of property and equipment of $111.7 million, partially offset by proceeds from maturity of short-term investment of $1,428.3 million.
Net cash provided by investing activities amounted to $95.1 million in the fiscal year ended February 29, 2024, as compared to net cash used in investing activities of $301.6 million in the fiscal year ended February 28, 2023. Net cash provided by investing activities in the fiscal year ended February 29, 2024 primarily related to proceeds from maturity of short-term investment of $992.6 million and proceeds from disposal of long-term investments and a subsidiary of $75.6 million, partially offset by purchase of short-term investments of $670.6 million, payments for long-term investments of $194.2 million, and purchase of property and equipment of $112.7 million.
Financing Activities
Net cash used in financing activities amounted to $13.2 million in the fiscal year ended February 28, 2025, as compared to net cash used in financing activities of $233.1 million in the fiscal year ended February 29, 2024. Net cash used in financing activities in the fiscal year ended February 28, 2025 was mainly attributable to net proceeds and repayment of short-term debts and repurchases of our common shares.
115
Net cash used in financing activities amounted to $233.1 million in the fiscal year ended February 29, 2024, as compared to net cash used in financing activities of $66.2 million in the fiscal year ended February 28, 2023. Net cash used in financing activities in the fiscal year ended February 29, 2024 was mainly attributable to repurchases of our common shares.
Material Cash Requirements
Our material cash requirements as of February 28, 2025 and any subsequent interim period primarily include our capital expenditures, lease property management fee obligations, purchase of property and equipment obligations, and long-term investment obligations.
For the fiscal years 2023 to 2025, our primary capital expenditures were mainly related to construction projects costs, leasehold improvements and purchase of servers, computers, network equipment, and software systems. Our capital expenditures were $90.3 million, $118.6 million and $111.5 million for the fiscal years ended February 28, 2023, February 29, 2024 and February 28, 2025, respectively, representing 8.9%, 8.0% and 5.0% of our total net revenues for such years, respectively. See “Item 4. Information on the Company—D. Property, Plants and Equipment” for more information.
Our lease property management fee obligations represent our non-cancelable agreements for property management fees in relation to leases for our offices, learning centers and service centers. As of February 28, 2025, the payment due within one year and thereafter for our lease property management fee obligations amounted to $20.2 million.
Purchase of property and equipment obligations represent our outstanding capital commitments mainly relating to capital expenditures of office space construction in Jiangsu. As of February 28, 2025, the payment due within one year and thereafter for our purchase of property and equipment obligations amounted to $83.8 million.
Our long-term investment obligations represent obligations in connection with several investments as of February 28, 2025. As of February 28, 2025, the payment due within one year and thereafter for our long-term investment obligations amounted to $2.7 million.
We intend to fund our existing and future material cash requirements primarily with anticipated cash flows from operations, our existing cash balance and other financing alternatives. We will continue to make cash commitments, including capital expenditures, to support the growth of our business.
We have not entered into any financial guarantees or other commitments to guarantee the payment obligations of any third parties. We have not entered into any derivative contracts that are indexed to our shares and classified as shareholders’ equity, or that are not reflected in our consolidated financial statements. Furthermore, we do not have any retained or contingent interest in assets transferred to an unconsolidated entity that serves as credit, liquidity or market risk support to such entity. We do not have any variable interest in any unconsolidated entity that provides financing, liquidity, market risk or credit support to us or engages in leasing, hedging or research and development services with us.
Other than as discussed above, we did not have any significant capital and other commitments, long-term obligations or guarantees as of February 28, 2025.
Holding Company Structure
Overview
We are a holding company with no material operations of our own. A substantial majority of our learning business in China is conducted through the VIE Contractual Arrangements. See “Item 4. Information on the Company—C. Organizational Structure—VIE Contractual Arrangements.” In the fiscal years ended February 28, 2023, February 29, 2024 and February 28, 2025, the VIEs and VIE Subsidiaries contributed 84.9%, 82.6% and 81.5%, respectively, of our total net revenues.
116
Conducting most of our operations through the VIE Contractual Arrangements entails a risk that we may lose effective control over the VIEs and VIE Subsidiaries, which may result in our being unable to consolidate their financial results with our results and may impair our access to their cash flow from operations and thereby reduce our liquidity. See “Item 3. Key Information—D. Risk Factors—Risks Related to Our Corporate Structure” for more information, including the risk factors titled “If the PRC government determines that the agreements that establish the structure for operating our business in China are not in compliance with applicable PRC laws and regulations, we could be subject to severe penalties” and “We rely on the VIE Contractual Arrangements for our operations in China, which may not be as effective in providing operational control as direct ownership.”
Dividend Distributions
As a holding company, our ability to pay dividends and other cash distributions to our shareholders depends upon dividends and other distributions paid to us by our PRC subsidiaries. The amount of dividends paid by our PRC subsidiaries to us primarily depends on the service fees paid to our PRC subsidiaries from the VIEs, and, to a lesser degree, our PRC subsidiaries’ retained earnings. In the fiscal years ended February 28, 2023, February 29, 2024 and February 28, 2025, TAL Beijing and its designated PRC subsidiaries collectively charged $96.2 million, $201.1 million and $345.8 million in service fees, respectively, to the VIEs. The VIEs collectively paid $316.1 million, $196.4 million and $170.1 million in service fees to TAL Beijing and its designated PRC subsidiaries in the fiscal years ended February 28, 2023, February 29, 2024 and February 28, 2025, respectively. As of February 28, 2023, February 29, 2024 and February 28, 2025, the balance of the amount payable for the fees was $532.3 million, $537.0 million and $712.7 million, respectively.
Under PRC laws, each of our PRC subsidiaries and VIEs and VIE Subsidiaries is required to set aside at least 10% of its after-tax profits each year, if any, to fund a statutory surplus reserve until such reserve reaches 50% of its registered capital and to further set aside a portion of its after-tax profit to fund the reserve fund at the discretion of our board of directors. Although the statutory reserves can be used, among other ways, to increase the registered capital and eliminate future losses in excess of retained earnings of the respective companies, the reserve funds are not distributable as cash dividends except in the event of liquidation.
Pursuant to the VIE Contractual Arrangements, the earnings and cash of each of the VIEs (including dividends received from their respective VIE Subsidiaries) are used to pay service fees in RMB to TAL Beijing or its designated affiliates, as applicable, in the manner and amount set forth in the VIE Contractual Arrangements. After paying the applicable withholding taxes, making appropriations for its statutory reserve requirement and retaining any profits from accumulated profits, the remaining net profits of TAL Beijing and its designated affiliates would be available for distribution to TAL Hong Kong, and from TAL Hong Kong to our company. See “Item 3. Key Information—D. Risk Factors—Risks Related to Doing Business in China—Dividends we receive from our PRC subsidiaries may be subject to PRC withholding tax” and “Item 5. Operating and Financial Review and Prospects—A. Operating Results—Taxation” for detailed discussions on withholding taxes. As of February 28, 2025, the net assets of our PRC subsidiaries and VIEs and VIE Subsidiaries which were restricted due to statutory reserve requirements and other applicable laws and regulations, and thus not available for distribution, was in aggregate $903.4 million, and the net assets of our PRC subsidiaries and VIEs and VIE Subsidiaries which were unrestricted and thus available for distribution was in aggregate $2,841.2 million.
We do not believe that these restrictions on the distribution of our net assets will have a significant impact on our ability to timely meet our financial obligations in the future. See “Item 3. Risk Factors—D. Risks Related to Doing Business in China—We may rely on dividends paid by our subsidiaries for our cash needs, and any limitation on the ability of our subsidiaries to make payments to us could limit our ability to pay dividends to holders of our ADSs and common shares” for more information.
Furthermore, cash transfers from our PRC subsidiaries to our subsidiaries in Hong Kong are subject to PRC government control of currency conversion. Restrictions on the availability of foreign currency may affect the ability of our PRC subsidiaries and the VIEs and VIE Subsidiaries to remit sufficient foreign currency to pay dividends or other payments to us, or otherwise satisfy their foreign currency denominated obligations. See “Item 3. Key Information—D. Risk Factors—Risks Related to Doing Business in China—Governmental control of currency conversions may affect the value of your investment.”
C. Research and Development, Patents and Licenses, etc.
See “Item 4. Information on the Company—B. Business Overview—Technology, Research and Development” and “Item 4. Information on the Company—B. Business Overview—Intellectual Property.”
117
D. Trend Information
Other than as disclosed elsewhere in this annual report, we are not aware of any trends, uncertainties, demands, commitments or events for the fiscal year ended February 28, 2025 that are reasonably likely to have a material adverse effect on our net revenues, income, profitability, liquidity or capital resources, or that would cause the disclosed financial information to be not necessarily indicative of future operating results or financial conditions.
E. Critical Accounting Estimates
For our critical accounting estimates, see “Item 5. Operating and Financial Review and Prospects—A. Operating Results—Critical Accounting Estimates.”
Item 6. Directors, Senior Management and Employees
A. Directors and Senior Management
The following table sets forth information regarding our directors and executive officers as of the date of this annual report.
Directors and Executive Officers |
| Age |
| Position/Title |
Bangxin Zhang |
| 44 |
| Chairman of the Board of Directors and Chief Executive Officer |
Yachao Liu |
| 43 |
| Director and Chief Operating Officer |
Kaifu Zhang |
| 40 |
| Independent Director |
Yi Wang |
| 53 |
| Independent Director |
Janet Yan Feng |
| 48 |
| Independent Director |
Alex Zhuangzhuang Peng |
| 51 |
| President and Chief Financial Officer |
Mi Tian |
| 42 |
| Chief Technology Officer |
Bangxin Zhang is our founder and has served as our director and chief executive officer since our inception and had served as our chairman of the board prior to January 2020. Mr. Zhang has served as our chairman of the board again since April 2022. Mr. Zhang has been instrumental to the development and success of our business. Mr. Zhang provides vision, overall management, and strategic decision-making relating to marketing, investment planning, and corporate development. Mr. Zhang received his bachelor’s degree in Life Sciences from Sichuan University in July 2002, was in the postgraduate program of the Life Science School of Peking University from September 2002 to April 2007, and received an EMBA degree from China Europe International Business School in September 2009.
Yachao Liu has served as our director since January 2024 and chief operating officer since June 2017. Dr. Liu also served as our director from October 2016 to January 2020. Prior to that, Dr. Liu had been our senior vice president from April 2011 to September 2016 and in charge of our Kaoyan business and certain new businesses from February 2015 to September 2016. Dr. Liu was in charge of our strategic investments from November 2014 to January 2015. From February 2013 to October 2014, Dr. Liu was in charge of our online course offerings. From May 2012 to January 2013, Dr. Liu was in charge of our enterprise planning division and information management center in addition to our online course offerings. From April 2011 to April 2012, Dr. Liu was in charge of our teaching and research division, teachers’ training school, information management center and network operation center. From January 2008 to April 2011, Dr. Liu was our vice president and was in charge of our online course offerings. From September 2005 to January 2008, Dr. Liu was director of our middle school division. Dr. Liu received his bachelor’s degree in Mechanics from Peking University in July 2003 and Ph.D. from the Institute of Mechanics of the Chinese Academy of Science in July 2008.
Kaifu Zhang has served as our independent director since October 2016. Dr. Zhang is the vice president of Global Digital Commerce at Alibaba Group where he joined in January 2017. Prior to that, he was an assistant professor and the Xerox Junior Chair at Carnegie Mellon University from 2014 to 2017. His research interests include the economics of multi-sided markets, business model design for on-line platforms, and the use of big data and machine learning in econometrics. He holds a Ph.D. in Management from INSEAD (France) in 2012 and a BE in Computer Science from Tsinghua University in July 2007.
118
Yi Wang has served as our independent director since April 2025. Mr. Wang has also served as the Executive Director of the Harvard Center Shanghai since 2014, where he oversees Harvard University’s initiatives and programs in China. Prior to his role at Harvard, Mr. Wang held significant positions in the corporate sector, including Managing Director at Goldman Sachs and Partner at McKinsey & Company. He also served the financial industry as an independent director of Citibank (China) from 2017 to 2023. In addition to his professional endeavors, Mr. Wang is deeply committed to education-related charitable work. He is the co-founder and Vice Chair of the Board of UWC Changshu China and a founding board member of Tsinglan School in Dongguan, China. Mr. Wang earned a Bachelor of Arts in Physics and Astrophysics from Harvard College and attended the MBA program in Saïd Business School, University of Oxford.
Janet Yan Feng has served as our independent director since April 2022. Ms. Feng, a senior vice president of TRIP.COM GROUP LIMITED (Nasdaq: TCOM; SEHK: 9961), currently serves as the chief executive officer of its Transportation Business Group and as the chief executive officer of Ctrip Finance. Ms. Feng joined TRIP.COM in 2004 and has held a number of managerial positions. Prior to that, Ms. Feng served as a senior auditor at PricewaterhouseCoopers Zhong Tian LLP from 2000 to 2004. In addition, Ms. Feng currently serves as the vice chairman of Shanghai ShangCheng Consumer Finance Corporation Limited and a director of Mox Bank Limited. Ms. Feng received a bachelor’s degree in June 2000 and an MBA degree in March 2008 from Shanghai Jiao Tong University, and an EMBA degree from Tsinghua University PBC School of Finance in June 2023.
Alex Zhuangzhuang Peng has served as our president since January 2022 and our chief financial officer since November 2021. Dr. Peng joined us in March 2020 as our vice president of strategy, and has been responsible for designing overall corporate strategy and leading strategic planning process for our various business units. Prior to his role with us, Dr. Peng was the General Manager of Business Strategy in Microsoft’s Greater China Region from 2011 to 2020. Prior to that, Dr. Peng was a consultant and partner at the global management consulting firm McKinsey & Company in Beijing from 2001 to 2011. Dr. Peng received his bachelor’s degree in mathematics from Harvard University in June 1996 and his Ph.D. in mathematics from Princeton University in June 2001.
Mi Tian has served as our chief technology officer since May 2020. Before that, Mr. Tian had served as our vice chief technology officer since December 2019, and had been responsible for technical system management. Mr. Tian joined us in May 2019 and had been in charge of product technology for Xueersi Peiyou. Prior to his role with us, Mr. Tian served as a senior technology director for Alibaba from October 2016, the vice president of technology for AutoNavi from August 2014 to October 2016, and the general manager of AutoNavi’s big data department from August 2013 to August 2014. Mr. Tian received his bachelor’s degree in July 2003 and master’s degree in March 2006 from Beijing University of Aeronautics and Astronautics in computer science.
Employment Agreements
We have entered into employment agreements with each of our executive officers. Under these agreements, each of our senior executive officers is employed for a specified time period. We may terminate employment for cause, at any time, without advance notice or remuneration, for certain acts of the executive officer, such as conviction or plea of guilty to a felony or any crime involving moral turpitude, negligent or dishonest acts to our detriment, or misconduct or a failure to perform agreed duties. We may also terminate an executive officer’s employment without cause upon one-month advance written notice. The executive officer may terminate the employment at any time with a one-month advance written notice under certain circumstances.
Each executive officer has agreed to hold, both during and after the termination or expiry of his or her employment agreement, in strict confidence and not to use, except as required in the performance of his or her duties in connection with the employment, any of our confidential information or trade secrets, any confidential information or trade secrets of our clients or prospective clients, or the confidential or proprietary information of any third party received by us and for which we have confidential obligations. The executive officers have also agreed to disclose in confidence to us all inventions, designs and trade secrets which they conceive, develop or reduce to practice and to assign all right, title and interest in them to us, and assist us in obtaining patents, copyrights and other legal rights for these inventions, designs and trade secrets.
119
In addition, each executive officer has agreed to be bound by non-competition and non-solicitation restrictions during the term of his or her employment and for half a year following the last date of employment. Specifically, each executive officer has agreed not to: (i) approach our clients, customers or contacts or other persons or entities introduced to the executive officer for the purpose of doing business with such persons or entities that will harm our business relationships with these persons or entities; (ii) assume employment with or provide services to any of our competitors, or engage, whether as principal, partner, licensor or otherwise, any of our competitors; or (iii) seek directly or indirectly, to solicit the services of any of our employees who is employed by us on or after the date of the executive officer’s termination, or in the year preceding such termination.
B. Compensation
For the fiscal year ended February 28, 2025, the aggregate cash compensation we paid to our executive officers and directors as a group was approximately $2.8 million. We do not pay our independent directors in cash for their services on our board. For the fiscal year ended February 28, 2025, we granted 164,667 share options to purchase 164,667 Class A common shares to our executive officers and non-executive directors. For the fiscal year ended February 28, 2025, we recognized total share-based compensation expense of $6.5 million for our executive officers and non-executive directors. See “—Share Incentive Plans.”
Share Incentive Plans
2010 Share Incentive Plan
In June 2010, we adopted our 2010 Share Incentive Plan, or the 2010 Plan, in order to attract and retain the qualified personnel, provide additional incentives to employees, directors and consultants and promote the success of our business. The plan permits the grant of options to purchase our Class A common shares, restricted shares, restricted share units, share appreciation rights, dividend equivalent rights and other instruments as deemed appropriate by the administrator under the plan. In August 2013, we amended and restated the 2010 Plan, pursuant to which the maximum aggregate number of Class A common shares that may be issued pursuant to all awards under our share incentive plan is equal to five percent (5%) of the total issued and outstanding shares as of the date when the amended and restated 2010 Plan became effective; provided that, the shares reserved shall be increased automatically if and whenever the unissued shares reserved accounts for less than one percent (1%) of the total then issued and outstanding shares, as a result of which increase the shares unissued and reserved in the Award Pool immediately after each such increase shall equal to five percent (5%) of the then issued and outstanding shares. The 2010 Plan ceased to be used for grants of future awards upon the effectiveness of the 2020 Plan (as defined below).
The following paragraphs describe the principal terms of our share incentive plan:
Plan Administration. The plan is administered by our board of directors or our compensation committee. The compensation committee or the full board of directors, as appropriate, determines the provisions and terms and conditions of each award grant except for grants below a certain threshold in which the Board has delegated authority to the Chief Executive Officer of our company.
Awards and Award Agreement. Pursuant to our amended and restated 2010 Share Incentive Plan, we may grant options, restricted shares, restricted share units, share appreciation rights, dividend equivalent rights or other instruments to our directors, employees or consultants. Awards granted under our plan are evidenced by award agreements that set forth the terms, conditions and limitations for each award, which may include the term of an award, the provisions applicable in the event the participant’s employment or service terminates, and our authority to unilaterally or bilaterally amend, modify, suspend, cancel or rescind an award.
Option Exercise Price. The exercise price of an option is determined by the plan administrator and set forth in the award agreement and may be a fixed or variable price related to the fair market value of the shares, to the extent not prohibited by applicable laws. Subject to certain limits set forth in the plan, the exercise price may be amended or adjusted in the absolute discretion of the plan administrator, the determination of which shall be final, binding and conclusive. To the extent not prohibited by applicable laws or any exchange rule, a downward adjustment of the exercise prices of options shall be effective without the approval of the shareholders or the approval of the affected participants.
Eligibility. We may grant awards to our employees, directors and consultants or those of any of our related entities, which include our subsidiaries or any entities in which we hold a substantial ownership interest, as determined by our plan administrator. Awards other than incentive share options may be granted to our employees, directors and consultants. Incentive share options may be granted only to employees of our company or a parent or a subsidiary of our company.
120
Term of the Awards. The term of each award grant is determined by our plan administrator, provided that the term shall not exceed ten years from the date of the grant.
Vesting Schedule. In general, the plan administrator determines, or the award agreement specifies, the vesting schedule. We have the right to repurchase the restricted shares until vested.
Transfer Restrictions. Except as otherwise provided by our plan administrator, an award may not be transferred or otherwise disposed of by a participant other than by will or the laws of descent and distribution. Our plan administrator by express provision in the award or an amendment may permit an award (other than an incentive share option) to be transferred to or exercised by certain persons related to the participant.
Corporate Transactions. Except as may be provided otherwise in an individual award agreement or any other written agreement entered into by a participant and us, in the event of a change-of-control or other corporate transactions, our plan administrator may determine to provide for one or more of the following: (i) each award outstanding under the plan to terminate at a specific time in the future and give each participant the right to exercise the vested portion of the awards during a period of time as determined by our plan administrator; or (ii) termination of any award in exchange for an amount of cash equal to the amount that could have been attained upon the exercise of the award; or (iii) the replacement of such award with other rights or property selected by our plan administrator; or (iv) the assumption of or substitution of such award by our successor, parent or subsidiary, with appropriate adjustments; or (v) payment of an award in cash based on the value of shares on the date of the corporate transaction plus reasonable interest on the award.
Amendment and Termination of the Plan. With the approval of our board, our plan administrator may, at any time and from time to time, amend, modify or terminate the plan, provided, however, that no such amendment shall be made without the approval of our shareholders to the extent such approval is required by applicable laws, or in the event that such amendment increases the number of shares available under our plan, permits our plan administrator to extend the term of our plan or the exercise period for an option beyond ten years from the date of grant, or results in a material increase in benefits or a change in eligibility requirements, unless we decides to follow home country practice.
2020 Share Incentive Plan
In June 2020, we adopted our 2020 Share Incentive Plan, or the 2020 Plan, in order to motivate, attract and retain the qualified personnel, provide additional incentives to employees, directors and consultants and promote the success and enhance the value of our business. The plan permits the grant of options to purchase our Class A common shares, restricted shares, restricted share units and other instruments as deemed appropriate by the administrator under the plan. Pursuant to the 2020 Plan, the maximum aggregate number of shares that may be issued pursuant to all awards (including incentive share options), or the Award Pool, is initially five percent (5%) of our total issued and outstanding shares as of the effective date of the 2020 Plan, provided that (A) the Award Pool shall be increased automatically if and whenever the number of shares that may be issued pursuant to ungranted awards pursuant to the 2020 Plan, or the Ungranted Portion, accounts for less than one percent (1%) of the then total issued and outstanding shares of our company, so that for each automatic increase, the Ungranted Portion immediately after such increase shall equal five percent (5%) of the then total issued and outstanding shares of our company, and (B) the size of the Award Pool shall be equitably adjusted in the event of any share dividend, subdivision, reclassification, recapitalization, split, reverse split, combination, consolidation or similar transactions.
The following paragraphs describe the principal terms of our 2020 share incentive plan:
Types of awards. The 2020 Plan permits the awards of options, restricted shares, restricted share units or any other type of awards approved by the plan administrator.
Plan administration. Our board of directors or a committee of one or more members of the board of directors will administer the 2020 Plan. The committee or the full board of directors, as applicable, will determine the participants to receive awards, the type and number of awards to be granted to each participant, and the terms and conditions of each award.
121
Award agreement. Awards granted under the 2020 Plan will be evidenced by an award agreement that sets forth terms, conditions and limitations for each award, which may include the term of the award, the provisions applicable in the event that the grantee’s employment or service terminates, and our authority to unilaterally or bilaterally amend, modify, suspend, cancel or rescind the award.
Eligibility. We may grant awards to our employees, directors and consultants of our company. However, we may grant options that are intended to qualify as incentive share options only to our employees and employees of our subsidiaries.
Vesting schedule. In general, the plan administrator determines the vesting schedule, which is specified in the relevant award agreement.
Exercise price. The plan administrator determines the exercise price for each award, which is stated in the award agreement.
Term of the awards. The vested portion of options will expire if not exercised prior to the time as the plan administrator determines at the time of its grant. However, the maximum exercisable term is ten years from the date of a grant.
Transfer restrictions. Awards may not be transferred in any manner by the participant other than in accordance with the exceptions provided in the 2020 Plan or the relevant award agreement or otherwise determined by the plan administrator, such as transfers by will or the laws of descent and distribution.
Termination and amendment. Unless terminated earlier, the 2020 Plan has a term of ten years from its date of effectiveness. Our board of directors has the authority to amend or terminate the plan. However, no such action may adversely affect in any material way any awards previously granted without the written consent of the participant.
122
As of April 30, 2025, 4,232,126 non-vested restricted Class A common shares and 980,266 share options to purchase 980,266 Class A common shares under the 2010 Plan and the 2020 Plan previously granted to our employees and directors are outstanding. The following table summarizes, as of April 30, 2025, the share options and non-vested restricted shares granted and outstanding under our share incentive plan to our directors and executive officers and to other individuals as a group.
Number of Class A | ||||||||
Common Shares | ||||||||
Underlying Share | Exercise | |||||||
Options and Class A | Price ($per | |||||||
Name |
| Restricted Shares |
| share) |
| Date of Grant |
| Date of Expiration |
Kaifu Zhang | * | (1) | — | October 26, 2023 | 10 years from the date of the grant | |||
Janet Yan Feng | * | (1) | — | July 26, 2022 | 10 years from the date of the grant | |||
* | (2) | $0.03 | April 26, 2025 | 10 years from the date of the grant | ||||
Yachao Liu | * | (1) | — | October 25, 2013 / March 1, 2014/ October 11, 2018 | 13 years from the date of the grant | |||
* | (2) | $0.03 | August 5, 2024 | 10 years from the date of the grant | ||||
Alex Zhuangzhuang Peng |
| * | (1) | — |
| April 26, 2021 / December 15, 2021 |
| 10 years from the date of the grant |
| * | (2) | $0.03 |
| April 26, 2022 |
| 10 years from the date of the grant | |
Mi Tian |
| * | (1) | — | September 30, 2020/ April 26, 2021 / October 26, 2021 |
| 10 years from the date of the grant | |
| * | (2) | from $0.03 to $3.00 | July 26, 2019 / September 30, 2020 / April 26, 2022/ August 5, 2024 |
| 10 years from the date of the grant | ||
Yi Wang | * | (1) | — | April 26, 2025 | 10 years from the date of the grant | |||
Other individuals as a group |
| 4,017,158 | (1) | — | — |
| 10 or 13 years from the date of the grant | |
397,929 | (2) | from $0.03 to $109.98 | — | 10 or 12 years from the date of the grant |
Notes:
*Less than 1% of the outstanding common shares.
| (2) | Share options. |
C. Board Practices
Composition of Board of Directors
Our board of directors consists of five directors. A director is not required to hold any shares in our company by way of qualification. A director who is in any way, whether directly or indirectly, interested in a contract or proposed contract with our company must declare the nature of his interest at a meeting of our directors. A director may vote in respect of any contract or proposed contract or arrangement notwithstanding that he may be interested therein and if he does so his vote shall be counted and he may be counted in the quorum at the board meeting at which such contract or proposed contract or arrangement is considered. Subject to our memorandum and articles of association, the directors may exercise all the powers of our company to borrow money and to mortgage its undertaking, property and uncalled capital or any part thereof, to issue debentures, debenture stock and other securities whenever money is borrowed or as security for any debt, liability or obligation of our company or of any third party.
123
Code of Business Conduct and Ethics
Our code of business conduct and ethics provides that our directors and officers are expected to avoid any action, position or interest that conflicts with the interests of our company or gives the appearance of a conflict. Directors and officers have an obligation under our code of business conduct and ethics to advance our company’s interests when the opportunity to do so arises.
Duties of Directors
Under Cayman Islands law, our directors owe to us fiduciary duties, including a duty of loyalty, a duty to act honestly, and a duty to act in what they consider in good faith to be in our best interests. Our directors also have a duty to exercise the skill they possess and such care and diligence that a reasonably prudent person would exercise in comparable circumstances. In fulfilling their duty of care to us, our directors must ensure compliance with our memorandum and articles of association, as amended and restated from time to time. Our company has the right to seek damages if a duty owed by our directors is breached.
Terms of Directors and Executive Officers
Our executive officers are elected by and serve at the discretion of our board of directors. Our directors are not subject to a term of office and hold office until such time as they are removed from office by an ordinary resolution passed at a shareholder meeting, or in the absence of a shareholder meeting by a unanimous written resolution of our shareholders. In addition, the office of a director will be vacated if, among other things, the director (i) becomes bankrupt or makes any arrangement or composition with his creditors; (ii) dies or is found to be or becomes of unsound mind; (iii) resigns his office by notice in writing to our company; or (iv) without special leave of absence from our board, is absent from three consecutive meetings of our board, and our board resolves that his office be vacated.
Committees of the Board of Directors
Our board of directors has three committees, namely the audit committee, the compensation committee and the nominating and corporate governance committee. We have adopted a charter for each of the three committees. Each committee’s members and functions are described below.
Audit Committee. Our audit committee consists of Ms. Janet Yan Feng, Mr. Yi Wang and Dr. Kaifu Zhang. Ms. Feng, Mr. Wang and Dr. Zhang satisfy the “independence” requirements of Section 303A of the Corporate Governance Rules of the New York Stock Exchange and Rule 10A-3 under the Exchange Act. Ms. Feng is the chair of our audit committee. Our board of directors has determined that Ms. Feng is an audit committee financial expert as defined in the instructions to Item 16A of Form 20-F. Each of Mr. Wang and Dr. Zhang is financially literate. The purpose of the audit committee is to assist our board of directors with its oversight responsibilities regarding: (i) the integrity of our financial statements, (ii) our compliance with legal and regulatory requirements, (iii) the independent auditor’s qualifications and independence and (iv) the performance of our internal audit function and independent auditor. The audit committee is responsible for, among other things:
| ● | appointing the independent auditors and pre-approving all auditing and non-auditing services permitted to be performed by the independent auditors; |
| ● | reviewing with the independent auditors any audit problems or difficulties and management’s response; |
| ● | discussing the annual audited financial statements with management and the independent auditors; |
| ● | reviewing the adequacy and effectiveness of our accounting and internal control policies and procedures and any steps taken to monitor and control major financial risk exposures; |
| ● | reviewing and approving all proposed related party transactions; |
| ● | meeting separately and periodically with management and the independent auditors; and |
124
| ● | monitoring compliance with our code of business conduct and ethics, including reviewing the adequacy and effectiveness of our procedures to ensure proper compliance. |
Compensation Committee. Our compensation committee consists of Mr. Yi Wang, Dr. Kaifu Zhang and Ms. Janet Yan Feng. Mr. Wang, Dr. Zhang and Ms. Feng satisfy the “independence” requirements of Section 303A of the Corporate Governance Rules of the New York Stock Exchange. Mr. Wang is the chair of our compensation committee. The compensation committee assists the board in reviewing and approving the compensation structure, including all forms of compensation, relating to our directors and executive officers. Our chief executive officer may not be present at any committee meeting during which his compensation is deliberated. The compensation committee is responsible for, among other things:
| ● | reviewing and approving, or recommending to the board for its approval, the compensation for our chief executive officer and other executive officers; |
| ● | reviewing and recommending to the board for determination with respect to the compensation of our non-employee directors; and |
| ● | reviewing periodically and approving any incentive compensation or equity plans, programs or similar arrangements. |
Nominating and Corporate Governance Committee. Our nominating and corporate governance committee consists of Dr. Kaifu Zhang, Mr. Yi Wang and Ms. Janet Yan Feng. Dr. Zhang, Mr. Wang and Ms. Feng satisfy the “independence” requirements of Section 303A of the Corporate Governance Rules of the New York Stock Exchange. Dr. Zhang is the chair of our nominating and corporate governance committee. The nominating and corporate governance committee assists the board of directors in selecting individuals qualified to become our directors and in determining the composition of the board and its committees. The nominating and corporate governance committee is responsible for, among other things:
| ● | selecting and recommending to the board nominees for election by the shareholders or appointment by the board; |
| ● | reviewing annually with the board the current composition of the board with regards to characteristics such as independence, knowledge, skills, experience and diversity; |
| ● | making recommendations on the frequency and structure of board meetings and monitoring the functioning of the committees of the board; and |
| ● | advising the board periodically with regards to significant developments in the law and practice of corporate governance as well as our compliance with applicable laws and regulations, and making recommendations to the board on all matters of corporate governance and on any remedial action to be taken. |
D. Employees
We had approximately 11,700, 15,000 and 23,000 full-time employees as of February 28, 2023, February 29, 2024 and February 28, 2025, respectively. Of our total number of full-time employees as of February 28, 2025, approximately 7,200 were located in Beijing, and 15,800 in other places of China and outside of China.
In addition to full-time employees, from time to time, we also employ contract teachers, contract labor and engage independent consultants to support our teaching, curriculum and course material development and other activities. As of February 28, 2025, we had approximately 2,000 contract teachers. We remunerate our employees with basic salaries as well as performance-based bonuses. None of our employees are represented by collective bargaining arrangements. We believe that we maintain a good working relationship with our employees and we have not experienced any significant labor disputes.
Under PRC regulations, we are required to participate in and make contributions to housing funds and various employee social security plans that are organized by applicable local municipal and provincial governments, including pension, medical, work-related injury, maternity and unemployment benefit plans. Bonuses are generally discretionary and based in part on employee performance and in part on the overall performance of our business.
We enter into labor contracts with our full-time employees.
125
E. Share Ownership
The following table sets forth information with respect to the beneficial ownership of our common shares (including shares represented by our ADSs), as of April 30, 2025, by:
| ● | each of our directors and executive officers; and |
| ● | each person known to us to own beneficially more than 5% of our common shares. |
| Shares Beneficially Owned | ||||||
% of Voting | |||||||
| Number(1) |
| %(2) |
| Power(3) |
| |
Directors and Executive Officers: |
|
|
|
| |||
Bangxin Zhang(4) |
| 55,563,064 |
| 27.3 | % | 73.0 | % |
Kaifu Zhang |
| * |
| * | * | ||
Yi Wang |
| * |
| * |
| * | |
Janet Yan Feng |
| * |
| * |
| * | |
Yachao Liu(5) |
| 8,444,536 |
| 4.2 | % | 5.4 | % |
Alex Zhuangzhuang Peng |
| * |
| * |
| * | |
Mi Tian |
| * |
| * |
| * | |
All directors and executive officers as a group |
| 64,344,127 |
| 31.6 | % | 78.5 | % |
Principal Shareholders: |
|
|
| ||||
Bright Unison Limited(6) |
| 46,765,564 |
| 23.0 | % | 59.4 | % |
* Less than 1% of our total outstanding shares or voting power.
| (1) | Beneficial ownership is determined in accordance with the rules of the SEC and includes voting or investment power with respect to the securities. In computing the number of shares beneficially owned by a person and the percentage ownership of that person, we have included shares that the person has the right to acquire within 60 days, including through the exercise of any option, warrant, restricted shares or other right or the conversion of any other security. These shares, however, are not included in the computation of the percentage ownership of any other person. |
| (2) | For each person and group included in this column, percentage ownership is calculated by dividing the number of shares beneficially owned by such person or group by the sum of (1) 203,320,229, being the number of common shares issued and outstanding as of April 30, 2025, and (2) the number of shares such person or group has the right to acquire or receive within 60 days after April 30, 2025. |
(3) | Percentage of total voting power represents voting power with respect to all of our Class A and Class B common shares, as a single class. As of April 30, 2025, our issued and outstanding share capital consisted of 154,166,625 Class A common shares and 49,153,604 Class B common shares. Each holder of our Class B common shares is entitled to ten votes per Class B common share and each holder of Class A common shares is entitled to one vote per Class A common share held by our shareholders on all matters submitted to them for a vote. Our Class A common shares and Class B common shares vote together as a single class on all matters submitted to a vote of our shareholders, except as may otherwise be required by law. Our Class B common shares are convertible at any time by the holder into Class A common shares on a 1:1 basis. |
(4) | Consists of (i) 9,346,960 Class A common shares and 37,418,604 Class B common shares held by Bright Unison Limited, a British Virgin Islands company, and (ii) 8,797,500 Class B common shares held by FAITH FIT LIMITED, a British Virgin Islands company. Bangxin Zhang has the power to direct the retention or disposal of, and the exercise of any voting rights attached to, the foregoing shares through a trust structure. For more details, see Schedule 13G/A filed by the relevant reporting persons on February 4, 2022. Bangxin Zhang’s business address is TAL Building No.1, Courtyard No. 9, Qixin Middle Street, Changping District, Beijing 102200, People’s Republic of China. |
126
(5) | Consists of (i) 2,937,500 Class A common shares and 2,937,500 Class B common shares held by Perfect Wisdom International Limited, a British Virgin Islands company, (ii) 2,504,166 Class A common shares held by COMPLETE HONOUR GLOBAL LIMITED, a British Virgin Islands company, and (iii) 65,370 Class A common shares in the form of ADS. Yachao Liu has the power to direct the retention or disposal of, and the exercise of any voting rights attached to, the foregoing shares through a trust structure. Yachao Liu’s business address is TAL Building No.1, Courtyard No. 9, Qixin Middle Street, Changping District, Beijing 102200, People’s Republic of China. |
(6) | Bright Unison Limited is a company incorporated in the British Virgin Islands. Bangxin Zhang is the sole director of Bright Unison Limited. Its registered office is at P.O. Box 957, Offshore Incorporations Centre, Road Town, Tortola, British Virgin Islands. |
Our common shares are divided into Class A common shares and Class B common shares. Holders of Class A common shares are entitled to one vote per share, while holders of Class B common shares are entitled to ten votes per share. Holders of our Class B common shares may choose to convert their Class B common shares into the same number of Class A common shares at any time. See “Item 10. Additional Information—B. Memorandum and Articles of Association—Common Shares” for a more detailed description of our Class A common shares and Class B common shares.
To our knowledge, as of April 30, 2025, 137,377,997 of our issued and outstanding Class A common shares were held by one record holder in the United States, which was JPMorgan Chase Bank, N.A., the depositary of our ADS program. The number of beneficial owners of our ADSs in the United States is likely to be much larger than the number of record holders of our Class A common shares in the United States.
For the restricted Class A common shares granted to our directors, executive officers, employees and consultants, please refer to “—B. Compensation—Share Incentive Plan.”
We are not aware of any arrangement that may, at a subsequent date, result in a change of control of our company.
F. Disclosure of a Registrant’s Action to Recover Erroneously Awarded Compensation
On November 29, 2023, our board of directors adopted an Incentive Compensation Clawback Policy, or the Clawback Policy, providing for the recoupment of certain incentive-based compensation from current and former executive officers of our company in the event we are required to restate any of our financial statements filed with the SEC under the Exchange Act in order to correct an error that is material to the previously-issued financial statements, or that would result in a material misstatement if the error were corrected in the current period or left uncorrected in the current period. Adoption of the Clawback Policy was mandated by new NYSE continued listing standards introduced pursuant to Exchange Act Rule 10D-1. In addition, Section 304 of the Sarbanes-Oxley Act of 2002 permits the SEC to order the disgorgement of bonuses and incentive-based compensation earned by a registrant issuer’s chief executive officer and chief financial officer in the year following the filing of any financial statement that the issuer is required to restate because of misconduct, and the reimbursement of those funds to the issuer. A copy of the Clawback Policy has been incorporated by reference to Exhibit 97.1 to our annual report on Form 20-F for the fiscal year ended February 29, 2024, which was filed with the SEC on May 31, 2024.
In the fiscal year ended February 28, 2025, we were not required to prepare an accounting restatement that required recovery of erroneously awarded compensation pursuant to the Clawback Policy, nor were there any outstanding balance as of February 28, 2025 of erroneously awarded compensation to be recovered.
127
Item 7. Major Shareholders and Related Party Transactions
A. Major Shareholders
Please refer to “Item 6. Directors, Senior Management and Employees—E. Share Ownership.”
B. Related Party Transactions
Transactions with Related Investees
We have amounts due from related parties representing loans and prepayments to certain investees for service fees. As of February 29, 2024, we had $0.4 million current and non-current amounts due from related parties. As of February 28, 2025, we had $0.1 million current and non-current amounts due from related parties. For the fiscal years ended February 28, 2023, February 29, 2024 and February 28, 2025, we recorded $0.3 million, $0.1 million and nil impairment loss on the amounts due from related parties, respectively.
We have amounts due to related parties primarily related to service fees payable to related parties. As of February 29, 2024 and February 28, 2025, we had $0.1 million and $0.1 million current amounts due to related parties, respectively.
We incur services fees in connection with services provided by certain investees to us. For the years ended February 28, 2023, February 29, 2024 and February 28, 2025, we incurred services fees to related parties of $0.3 million, $0.2 million and $0.8 million, respectively.
We generate other revenue from related parties in connection with services provided by us. For the years ended February 28, 2023, February 29, 2024 and February 28, 2025, we generated other revenue from related parties of $0.3 million, $0.5 million and $36 thousand, respectively.
VIE Contractual Arrangements
Please refer to “Item 4. Information on the Company—B. Business Overview—Organizational Structure—VIE Contractual Arrangements.”
Employment Agreement
Please refer to “Item 6. Directors, Senior Management and Employees—A. Directors and Senior Management—Employment Agreements.”
Stock Incentives
Please refer to “Item 6. Directors, Senior Management and Employees—B. Compensation—Share Incentive Plan.”
C. Interests of Experts and Counsel
Not applicable.
128
Item 8. Financial Information
A. Consolidated Statements and Other Financial Information
See “Item 18. Financial Statements.”
Legal and Administrative Proceedings
From time to time, we are subject to legal proceedings and claims incidental to the conduct of our business.
Litigation
On February 4, 2022, a complaint, or the Initial Complaint, was filed in the U.S. District Court for the Southern District of New York, or the SDNY Court, against our company and certain of our current and former executives, advancing claims under Sections 10(b) and 20(a) of the Securities Exchange Act of 1934, 15 U.S.C. §§ 78(b) and 78t(a), and Rule 10b-5 promulgated thereunder, 17 C.F.R. § 240.10b-5 (2013). The case is captioned Ruoshui Sun v. TAL Education Group, et al., Civil Action No. 1:22-cv-01015. The plaintiff seeks to represent all purchasers of our company’s ADSs between April 26, 2018 and July 22, 2021. On April 7, 2022, the Court endorsed an application our company filed to stay its obligation to respond to the Initial Complaint until after the Court appoints a lead plaintiff. On October 12, 2022, the Court appointed two co-lead plaintiffs. On October 19, 2022, the co-lead plaintiffs filed an amended complaint. On February 10, 2023, our company filed a motion to dismiss the amended complaint. On March 27, 2023, the lead plaintiff filed an opposition to our company’s motion to dismiss. On April 26, 2023, our company filed a reply to the lead plaintiff’s brief. On October 2, 2023, the Court granted our company’s motion to dismiss in its entirety and dismissed the amended complaint in its entirety without prejudice. After requesting for and obtaining an extension from the Court, the lead plaintiff filed a second amended complaint on November 20, 2023. Our company filed a motion to dismiss the second amended complaint on January 19, 2024. On February 15, 2024, the lead plaintiff filed the opposition to our company’s motion to dismiss. On March 15, 2024, our company filed its reply to lead plaintiff’s opposition. The Court has not yet ruled on the motion to dismiss.
Furthermore, on March 29, 2023, a complaint was filed in the U.S. District Court for the District of New Jersey, or the NY Court, against our company and our chief executive officer, advancing claims under Sections 10(b) and 20(a) of the Securities Exchange Act of 1934, 15 U.S.C. §§ 78(b) and 78t(a), and Rule 10b-5 promulgated thereunder, 17 C.F.R. § 240.10b-5 (2013). The complaint alleges that the Company made misrepresentations and misleading disclosures between June 14, 2022 and March 14, 2023 about its compliance with Chinese laws and regulations. On October 16, 2023, the lead plaintiff filed an amended complaint, which named the Company and several executives as co-defendants. On December 17, 2024, all individual defendants were dismissed from this case. The case now proceeds to discovery with the Company as the sole remaining defendant.
For risks and uncertainties relating to the pending case against us, please see “Item 3. Key Information—D. Risk Factors—Risks Related to Our Business and Industry—We have been and may again be subject to legal proceedings, claims and investigations and could be adversely impacted by unfavorable results of legal proceedings and investigations.”
Dividend Policy
Our board of directors has complete discretion whether to declare dividends, subject to the Companies Act, our articles of association, and the common law of the Cayman Islands. In addition, our shareholders may by ordinary resolution declare a dividend, but no dividend may exceed the amount recommended by our directors. Even if our board of directors decides to declare dividends, their form, frequency and amount will depend upon our future operations and earnings, capital requirements and surplus, general financial condition, contractual restrictions and other factors that the board of directors may deem relevant. Under Cayman Islands law, a Cayman Islands company may pay a dividend out of either profit or share premium account, provided that in no circumstances may a dividend be paid if this would result in the company being unable to pay its debts as they fall due in the ordinary course of business immediately following the date on which the dividend is paid.
Holders of our ADSs will be entitled to receive dividends, if any, subject to the terms of the deposit agreement, to the same extent as the holders of our Class A common shares. Cash dividends will be paid to the depositary of our ADSs in U.S. dollars, which will distribute them to the holders of ADSs after fees according to the terms of the deposit agreement. Other distributions, if any, will be paid by the depositary to the holders of ADSs in any means it deems legal, fair and practical.
129
We are a holding company incorporated in the Cayman Islands. We may rely on dividends from our PRC subsidiaries for our cash needs. To pay dividends to us, our PRC subsidiaries shall comply with the current PRC laws and regulations. See “Item 3. Key Information—D. Risk Factors—Risks Related to Doing Business in China—We may rely on dividends paid by our subsidiaries for our cash needs, and any limitation on the ability of our subsidiaries to make payments to us could limit our ability to pay dividends to holders of our ADSs and common shares.”
B. Significant Changes
Except as disclosed elsewhere in this annual report, we have not experienced any significant changes since the date of our audited consolidated financial statements included elsewhere in this annual report.
Item 9. The Offer and Listing
A. Offering and Listing Details
See “C. Markets.”
B. Plan of Distribution
Not applicable.
C. Markets
Our ADSs, each three representing one Class A common share, have been listed on the New York Stock Exchange since October 20, 2010 and trade under the symbol “XRS,” which was changed to “TAL” effective from December 1, 2016. Effective on August 16, 2017, we adjusted the ratio of our ADSs to Class A common shares from one ADS representing two Class A common shares to three ADSs representing one Class A common share.
D. Selling Shareholders
Not applicable.
E. Dilution
Not applicable.
F. Expenses of the Issue
Not applicable.
Item 10. Additional Information
A. Share Capital
Not applicable.
B. Memorandum and Articles of Association
We are a Cayman Islands company and our affairs are governed by our memorandum and articles of association, as amended from time to time, and the Companies Act (As Revised) of the Cayman Islands, which is referred to below as the Companies Act, and the common law of the Cayman Islands.
130
The following are summaries of material provisions of our Fourth Amended and Restated Memorandum and Articles of Association and the Companies Act insofar as they relate to the material terms of our common shares.
Registered Office and Objects
Our registered office in the Cayman Islands is located at the offices of Maples Corporate Services Limited, P.O. Box 309, Ugland House, Grand Cayman, KY1-1104, Cayman Islands or at such other place within the Cayman Islands as our board of directors may from time to time decide. The objects for which our company is established are unrestricted and we have full power and authority to carry out any object not prohibited by the Companies Act, or any other law of the Cayman Islands.
Board of Directors
See “Item 6. Directors, Senior Management and Employees—C. Board Practices—Composition of Board of Directors.”
Common Shares
General. Our common shares are divided into Class A common shares and Class B common shares. Holders of our Class A common shares and Class B common shares have the same rights except for voting and conversion rights. Our authorized share capital is $2,000,000 divided into 500,000,000 Class A common shares, with a par value of $0.001 each, 500,000,000 Class B common shares of $0.001 each and 1,000,000,000 shares with a par value of $0.001 each of such class or classes (howsoever designated) as our board of directors may determine in accordance with our articles of association. Certificates representing the common shares are issued in registered form. Our shareholders who are non-residents of the Cayman Islands may freely hold and vote their shares.
Dividends. The holders of our common shares are entitled to such dividends as may be declared by our board of directors subject to the Companies Act, our articles of association, and the common law of the Cayman Islands. Our shareholders may by ordinary resolution declare a dividend, but no dividend may exceed the amount recommended by our directors. Under Cayman Islands law, a Cayman Islands company may pay a dividend on its shares out of either profit or share premium account, provided that in no circumstances may a dividend be paid if this would result in the company being unable to pay its debts as they fall due in the ordinary course of business.
Conversion. Each Class B common share is convertible into one Class A common share at any time by the holder thereof. Class A common shares are not convertible into Class B common shares under any circumstances. Upon any transfer of Class B common shares by a holder thereof to any person or entity which is not an affiliate of such holder (as defined in our articles of association), such Class B common shares shall be automatically and immediately converted into an equal number of Class A common shares. In addition, if at any time, any of the persons who held Class B common shares immediately before our initial public offering and their affiliates collectively own less than 5% of the total number of the issued and outstanding Class B common shares, each issued and outstanding Class B common share owned by such Class B holder shall be automatically and immediately converted into one Class A common share.
Voting Rights. In respect of matters requiring shareholders’ vote, each Class A common share is entitled to one vote, and each Class B common share is entitled to ten votes. Shareholders may attend any shareholders’ meeting and vote in person or by proxy, and in the case of a corporation or other non-natural person, by its duly authorized representative or proxy; we currently do not allow shareholders to vote electronically. Voting at any shareholders’ meeting is by show of hands unless a poll is demanded. A poll may be demanded by the chairman of the meeting or by any shareholder holding at least one-tenth of the voting power of our shares given the right to vote at the meeting, present in person or by proxy.
General Meetings and Shareholder Proposals. As a Cayman Islands exempted company, we are not obliged by the Companies Act to call shareholders’ annual general meetings. Our memorandum and articles of association provide that we may (but are not obliged to) in each year hold a general meeting as our annual general meeting in which case we shall specify the meeting as such in the notices calling it, and the annual general meeting shall be held at such time and place as may be determined by our directors. We, however, will hold an annual shareholders’ meeting during each fiscal year, as required by the rules of the New York Stock Exchange. To hold a general meeting, at least ten days’ notice shall be given specifying the place, the day and the hour of the meeting and the general nature of the business.
131
Cayman Islands law provides shareholders with only limited rights to requisition a general meeting, and does not provide shareholders with any right to put any proposal before a general meeting. However, these rights may be provided in a company’s articles of association. Our memorandum and articles of association allow our shareholders holding in aggregate not less than one-third of such of our issued shares as carries the right of voting at general meetings of our company to requisition an extraordinary general meeting of the shareholders, in which case our directors are obliged to call such meeting and to put the resolutions so requisitioned to a vote at such meeting; however, our memorandum and articles of association do not provide our shareholders with any right to put any proposals before annual general meetings or extraordinary general meetings not called by such shareholders. In addition, extraordinary general meetings may be convened by our board of directors on its own initiative.
A quorum required for a meeting of shareholders consists of at least one shareholder present in person or by proxy or, if a corporation or other non-natural person, by its duly authorized representative, and entitled to vote, holding in aggregate not less than one-tenth of the voting power of our shares in issue carrying a right to vote at such meeting. Advance notice of at least ten days is required for the convening of our shareholders’ annual general meeting and any extraordinary general meeting of our shareholders.
An ordinary resolution to be passed by the shareholders requires a simple majority of votes cast in a general meeting, while a special resolution requires no less than two-thirds of the votes cast. A special resolution is required for important matters such as a change of name or any amendments to our memorandum or articles of association. Our shareholders may effect certain changes by ordinary resolution, including to appoint, remove, and replace directors, increase the amount of our authorized share capital, to consolidate and divide all or any of our share capital into shares of larger amount than our existing shares, and to cancel any of our authorized but unissued shares.
Transfer of Shares. Subject to the restrictions of our memorandum and articles of association, as applicable, any of our shareholders may transfer all or any of his or her common shares by an instrument of transfer in the usual or common form or any other form approved by our board.
Our board of directors may, in its sole discretion, decline to register any transfer of any common share which is not fully paid up or on which we have a lien. Our directors may also decline to register any transfer of any share unless (a) the instrument of transfer is lodged with us, accompanied by the certificate for the shares to which it relates and such other evidence as our board of directors may reasonably require to show the right of the transferor to make the transfer; (b) the instrument of transfer is in respect of only one class of shares; (c) the instrument of transfer is properly stamped, if required; (d) in the case of a transfer to joint holders, the number of joint holders to whom the share is to be transferred does not exceed four; (e) the shares transferred are free of any lien in favor of us; or (f) a fee of such maximum sum as the New York Stock Exchange may determine to be payable, or such lesser sum as our board of directors may from time to time require, is paid to us in respect thereof.
If our directors refuse to register a transfer they shall, within two months after the date on which the instrument of transfer was lodged, send to each of the transferor and the transferee notice of such refusal. The registration of transfers may, on 14 days’ notice being given by advertisement in such one or more newspapers or by electronic means, be suspended and the register closed at such times and for such periods as our board of directors may from time to time determine, provided, however, that the registration of transfers shall not be suspended nor the register closed for more than 30 days in any year.
Liquidation. On a return of capital on winding up or otherwise (other than on conversion, redemption or purchase of shares), assets available for distribution among the holders of common shares shall be distributed among the holders of the common shares on a pro rata basis. If our assets available for distribution are insufficient to repay all of the paid-up capital, the assets will be distributed so that the losses are borne by our shareholders proportionately.
Calls on Shares and Forfeiture of Shares. Our board of directors may from time to time make calls upon shareholders for any amounts unpaid on their shares in a notice served to such shareholders at least 14 days prior to the specified time of payment. The shares that have been called upon and remain unpaid on the specified time are subject to forfeiture.
132
Redemption, Repurchase and Surrender of Shares. We may issue shares on terms that such shares are subject to redemption, at our option or at the option of the holders thereof, on such terms and in such manner as may be determined, before the issue of such shares, by our board of directors or by a special resolution of our shareholders. Our company may also repurchase any of our shares provided that the manner of such purchase has been approved by an ordinary resolution of our shareholders, or the manner of purchase is in accordance with the procedures set out in our memorandum and articles of association. Under the Companies Act, the redemption or repurchase of any share may be paid out of our company’s profits or out of the proceeds of a fresh issue of shares made for the purpose of such redemption or repurchase, or out of capital (including share premium account and capital redemption reserve) if our company can, immediately following such payment, pay its debts as they fall due in the ordinary course of business. In addition, under the Companies Act no such share may be redeemed or repurchased (a) unless it is fully paid up, (b) if such redemption or repurchase would result in there being no shares outstanding, or (c) if the company has commenced liquidation. In addition, our company may accept the surrender of any fully paid share for no consideration.
Variations of Rights of Shares. Whenever the capital of our company is divided into different classes, the rights attached to any such class may, subject to the rights and restrictions for the time being attached to any class, only be materially adversely varied or abrogated either with the written consent of the holders of a majority of the issued shares of that class or with the sanction of a special resolution passed at a separate meeting of the holders of the shares of that class. The rights conferred upon the holders of the shares of any class issued with preferred or other rights shall not, subject to any rights or restrictions for the time being attached to the shares of that class, be deemed to be materially adversely varied or abrogated by the creation, allotment or issue of further shares ranking in priority to or pari passu with or in priority or subsequent to such previously existing shares, or the redemption or purchase of any shares of any class by our company. The rights of the holders of shares shall not be deemed to be materially adversely varied or abrogated by the creation or issue of shares with preferred or other rights including, without limitation, the creation of shares with enhanced or weighted voting rights.
Inspection of Books and Records. Holders of our common shares will have no general right under Cayman Islands law to inspect or obtain copies of our list of shareholders or our corporate records (other than copies of our memorandum and articles of association and any special resolutions passed by our shareholders, and our register of mortgages and charge). However, we will provide our shareholders with annual audited financial statements.
C. Material Contracts
For the two years immediately preceding the date of this annual report, we have not entered into any material contracts other than in the ordinary course of business and other than those described in “Item 4. Information on the Company” or elsewhere in this annual report.
D. Exchange Controls
The Cayman Islands currently have no exchange control restrictions. Also see “Item 4. Information on the Company—B. Business Overview—PRC Regulation—Regulations on Foreign Currency Exchange.”
133
E. Taxation
Cayman Islands Taxation
We are an exempted company incorporated in the Cayman Islands. The Cayman Islands currently levies no taxes on individuals or corporations based upon profits, income, gains or appreciation and there is no taxation in the nature of inheritance tax or estate duty. Payments of dividends by our company will not be subject to taxation in the Cayman Islands and no withholding will be required on the payment of dividends to any shareholder of our company. There are no other taxes likely to be material to us levied by the Government of the Cayman Islands except for stamp duties which may be applicable on instruments executed in, or brought within the jurisdiction of the Cayman Islands. The Cayman Islands is not party to any double tax treaties that are applicable to any payments made to or by our company. There are no exchange control regulations or currency restrictions in the Cayman Islands.
PRC Taxation
Enterprise Income Tax
Under the EIT Law, an enterprise established outside of China with “de facto management body” within China is considered a “resident enterprise,” meaning that it can be treated in a manner similar to a PRC enterprise for enterprise income tax purposes, although the dividends paid to one resident enterprise from another may qualify as “tax-exempt income.” The implementation rules of the EIT Law define de facto management as “substantial and overall management and control over the production and operations, personnel, accounting, and properties” of the enterprise. The SAT has issued circular to provide that a foreign enterprise controlled by a PRC company or a PRC company group will be classified as a “resident enterprise” with its “de facto management body” located within China if all of the following conditions are satisfied: (i) the senior management and core management departments in charge of its daily operations function are mainly in China; (ii) its financial and human resources decisions are subject to determination or approval by persons or bodies in China; (iii) its major assets, accounting books, company seals, and minutes and files of its board and shareholders’ meetings are located or kept in China; and (iv) at least half of the enterprise’s directors with voting right or senior management reside in China.
In addition, the SAT issued a bulletin to provide more guidance on the implementation of the above circular. The bulletin clarified certain matters relating to resident status determination, post-determination administration and competent tax authorities. It also specifies that, when provided with a copy of a PRC tax resident determination certificate from a resident PRC-controlled offshore incorporated enterprise, the payer shall not be required to withhold 10% income tax when paying the PRC-sourced dividends, interests and royalties to the PRC-controlled offshore incorporated enterprise. Although both the circular and the bulletin only apply to offshore enterprises controlled by PRC enterprises and not those by PRC individuals, the determination criteria set forth in the circular and administration clarification made in the bulletin may reflect the SAT’s general position on how the “de facto management body” test should be applied in determining the tax residency status of offshore enterprises and the how administration measures should be implemented, regardless of whether they are controlled by PRC enterprises or PRC individuals.
Furthermore, the SAT issued the Bulletin on Issues Concerning the Determination of Resident Enterprises on the Basis of their Actual Management Bodies in January 2014, to provide more guidance on the implementation of the above circular. This bulletin further provides that, among other things, an entity that is classified as a “resident enterprise” in accordance with the circular shall file an application for classifying its status as a resident enterprise with the local tax authorities where its main domestic investors registered. From the year in which the entity is determined as a “resident enterprise,” any dividend, profit and other equity investment gain shall be taxed in accordance with the Article 26 of the EIT law and the Article 17 and Article 83 of its implementation rules.
134
We do not believe that any of our offshore holding companies meets all of the conditions above. In addition, we are not aware of any offshore holding companies with a similar corporate structure as ours ever having been deemed to be PRC “resident enterprises” by PRC tax authorities. Therefore, we believe that none of our offshore holding companies should be treated as a “resident enterprise” for PRC tax purposes. However, as the tax resident status of an enterprise is subject to determination by PRC tax authorities, there are uncertainties and risks associated with this issue. If PRC tax authorities determine that any of our offshore holding companies are “resident enterprises,” a number of unfavorable PRC tax consequences could follow. First, we may be subject to enterprise income tax at a rate of 25% on our worldwide taxable income. Second, although under the EIT Law and its implementation rules, dividend income between qualified resident enterprises is a “tax-exempt income,” we cannot guarantee that dividends paid to TAL Education Group from our PRC subsidiaries through our Hong Kong subsidiaries would qualify as “tax-exempt income” and will not be subject to withholding tax, as the PRC foreign exchange control authorities, which enforce the withholding tax, have not yet issued guidance with respect to the processing of outbound remittances to entities that are treated as “resident enterprises” for PRC enterprise income tax purposes. Finally, the “resident enterprise” classification could result in a 10% withholding tax being imposed on dividends we pay to our non-PRC enterprise shareholders and with respect to gains derived by our non-PRC enterprise shareholders from transferring our shares or ADSs, if such income is considered PRC-sourced income by the relevant PRC authorities. This could have the effect of increasing our and our shareholders’ effective income tax rates and may require us to deduct withholding tax from any dividends we pay to our non-PRC shareholders.
In addition to the uncertainty in how the “resident enterprise” classification could apply, it is also possible that the rules may change in the future, possibly with retroactive effect. We are actively monitoring the possibility of “resident enterprise” treatment for the current and future tax years and are evaluating appropriate organizational changes to avoid this treatment, to the extent possible.
Circular on Strengthening the Administration of Enterprise Income Tax for Share Transfer by Non-PRC Resident Enterprises
In February 2015, the SAT issued SAT Bulletin 7. Pursuant to SAT Bulletin 7, where a non-resident enterprise indirectly transfers properties such as equity interests in PRC resident enterprises without any reasonable commercial purposes and aiming to avoid the payment of enterprise income tax, such indirect transfer must be reclassified as a direct transfer of equity interests in PRC resident enterprises. To assess whether an indirect transfer of PRC taxable properties has reasonable commercial purposes, all arrangements related to the indirect transfer and factors set forth in SAT Bulletin 7 must be comprehensively analyzed in light of the actual circumstances.
On October 17, 2017, the SAT issued SAT Bulletin 37, which came into effect on December 1, 2017. The SAT Bulletin 37 further clarifies the practices and procedures for withholding non-resident enterprise income taxes.
135
In certain cases regarding the application of SAT Bulletin 7 and Bulletin 37, intermediary holding companies were looked through by PRC tax authorities, and consequently the non-PRC resident investors were deemed to have transferred equity interests in the PRC subsidiaries and PRC corporate taxes were assessed accordingly. We or our non-PRC resident investors may be at risk of being taxed under, or being required to dedicate resources to comply with, SAT Bulletin 7 and Bulletin 37, or to establish that we or our non-PRC resident investors should not be taxed under such bulletins, which may have a material adverse effect on our financial condition and results of operations, or on such non-PRC resident investors’ investment in us.
U.S. Federal Income Tax Considerations
The following is a discussion of the U.S. federal income tax consequences of the ownership and disposition of our ADSs or common shares by a U.S. Holder (as defined below) that will hold our ADSs or common shares as “capital assets” (generally, property held for investment) under the U.S. Internal Revenue Code of 1986, as amended, or the Code. This discussion is based upon existing U.S. federal income tax law, which is subject to differing interpretations or change, possibly with retroactive effect. This discussion does not address all aspects of U.S. federal income taxation that may be important to particular investors in light of their individual investment circumstances, including investors subject to special tax rules that differ significantly from those summarized below (for example, financial institutions, insurance companies, broker-dealers, traders in securities that elect mark-to-market treatment, pension plans, regulated investment companies, real estate investment trusts, cooperatives, and tax-exempt organizations (including private foundations)), holders who are not U.S. Holders, holders who own (directly, indirectly, or constructively) 10% or more of our stock (by vote or value), investors that will hold their ADSs or common shares as part of a straddle, hedge, conversion, constructive sale, or other integrated transaction for U.S. federal income tax purposes, U.S. expatriates, persons liable for alternative minimum tax, or investors that have a functional currency other than the U.S. dollar. In addition, this discussion does not address any non-U.S., state or local tax considerations, or non-income (such as estate, gift or Medicare) tax considerations. Each U.S. Holder is urged to consult its tax advisor regarding the U.S. federal, state, local, non-U.S. income and other tax considerations of an investment in our ADSs or common shares.
As discussed below under “PFIC Considerations and Rules,” we believe that we were a PFIC, for United States federal income tax purposes for the taxable year ended February 28, 2025, that we may be classified as a PFIC for the current taxable year, and that we may be a PFIC in future taxable years. Accordingly, U.S. Holders are urged to review the discussion below under “PFIC Considerations and Rules,” and to consult their tax advisors regarding the tax consequences to them if we are or become classified as a PFIC in our current or future taxable years. As we believe we were a PFIC for our taxable year ended February 28, 2025, it is expected that any U.S. Holder which held our ADSs or common shares during such taxable year will be subject to the rules discussed below under “PFIC Considerations and Rules.”
General
For purposes of this discussion, a “U.S. Holder” is a beneficial owner of our ADSs or common shares that is, for U.S. federal income tax purposes, (i) an individual who is a citizen or resident of the United States, (ii) a corporation (or other entity treated as a corporation for U.S. federal income tax purposes) created in, or organized under the law of, the United States or any state thereof or the District of Columbia, (iii) an estate the income of which is includible in gross income for U.S. federal income tax purposes regardless of its source, or (iv) a trust (A) the administration of which is subject to the primary supervision of a U.S. court and which has one or more U.S. persons who have the authority to control all substantial decisions of the trust or (B) that has otherwise elected to be treated as a U.S. person under the Code.
If a partnership (including any entity treated as a partnership for U.S. federal income tax purposes) is a beneficial owner of our ADSs or common shares, the tax treatment of a partner in the partnership will generally depend upon the status of the partner and the activities of the partnership. Partners of a partnership holding our ADSs or common shares are urged to consult their tax advisors regarding an investment in our ADSs or common shares.
For U.S. federal income tax purposes, it is generally expected that a U.S. Holder holds ADSs will generally be treated as the beneficial owner of the underlying common shares represented by those ADSs. The remainder of this discussion assumes that a U.S. Holder of our ADSs will be treated in this manner. Accordingly, deposits or withdrawals of common shares for ADSs will generally not be subject to U.S. federal income tax.
136
PFIC Considerations and Rules
Based on our financial statements and the composition of our income and assets, the valuation of our assets, and the market price of our ADSs, we believe that we were a PFIC for the taxable year ended February 28, 2025, and that we may be classified as a PFIC for the current or future taxable years.
A non-U.S. corporation, such as our company, will be classified as a PFIC for any taxable year, if either (i) at least 75% of its gross income for such year consists of certain types of “passive” income or (ii) at least 50% of the value of its assets (generally determined on the basis of a quarterly average) during such year is attributable to assets that produce or are held for the production of passive income. Passive income generally includes dividends, interest, royalties, rent, annuities, net gains from the sale or exchange of property producing such income and net foreign currency gains. For this purpose, cash and assets readily convertible into cash are categorized as passive assets and the company’s goodwill and other unbooked intangibles are taken into account for determining the value of its assets. We will be treated as owning a proportionate share of the assets and earning a proportionate share of the income of any other corporation in which we own, directly or indirectly, 25% or more (by value) of the stock.
Although the law in this regard is unclear, we treat the VIEs and the VIE Subsidiaries as being owned by us for U.S. federal income tax purposes, not only because we control their management decisions but also because we are entitled to substantially all of the economic benefits associated with these entities, and, as a result, we consolidate their results of operations in our consolidated U.S. GAAP financial statements. If it were determined, however, that we are not the owner of the VIEs and the VIE Subsidiaries, as applicable, for U.S. federal income tax purposes, we would be more likely to be treated as a PFIC for our current and any subsequent taxable year.
Based on our financial statements and the composition of our income and assets, the valuation of our assets, and the market price of our ADSs (and despite our assumption that we are the owner of the VIEs and the VIE Subsidiaries for U.S. federal income tax purposes), we believe that we were a PFIC for the taxable year ended February 28, 2025, and we may be classified as a PFIC for the current or future taxable years. The determination of whether we were, are, or will become a PFIC is a fact-intensive inquiry made on an annual basis that depends, in part, on the composition of our income and assets. Fluctuations in the market price of our ADSs may cause us to be more likely to be treated as a PFIC for the current or subsequent taxable years because the value of assets for the purpose of the asset test, including the value of our goodwill and other unbooked intangibles, may be determined by reference to the market price of our ADSs from time to time (which may be volatile).
Furthermore, the determination of whether we are or will become a PFIC may also be affected by how, and how quickly, we use our liquid assets. Under circumstances where our revenue from activities that produce passive income significantly increase relative to our revenue from activities that produce non-passive income, or where we determine not to deploy significant amounts of cash or other passive assets for active purposes, our risk of becoming classified as a PFIC may substantially increase for the current and any subsequent taxable year. If we are classified as a PFIC for any year (which is expected to be the case for the taxable year ended February 28, 2025) during which a U.S. Holder holds our ADSs or common shares, we would generally continue to be treated as a PFIC for all succeeding years during which such U.S. Holder holds our ADSs or common shares unless we cease to be a PFIC and the U.S. Holder makes a “deemed sale” election with respect to the ADSs or common shares.
If we are classified as a PFIC for any taxable year (which is expected to be the case for the taxable year ended February 28, 2025) during which a U.S. Holder holds our ADSs or common shares, unless the U.S. Holder makes a mark-to-market election (as described below), the U.S. Holder will be subject to special tax rules that have a penalizing effect, regardless of whether we remain a PFIC, on (i) any excess distribution that we make to the U.S. Holder (which generally means any distribution paid during a taxable year to a U.S. Holder that is greater than 125% of the average annual distributions paid in the three preceding taxable years or, if shorter, the U.S. Holder’s holding period for the ADSs or common shares), and (ii) any gain realized on the sale or other disposition, including, under certain circumstances, a pledge, of ADSs or common shares. Under the PFIC rules:
| ● | the excess distribution and/or gain will be allocated ratably over the U.S. Holder’s holding period for the ADSs or common shares; |
| ● | the amount allocated to the current taxable year and any taxable years in the U.S. Holder’s holding period prior to the first taxable year in which we are classified as a PFIC (a pre-PFIC year) will be taxable as ordinary income; |
137
| ● | the amount allocated to each prior taxable year, other than a pre-PFIC year, will be subject to tax at the highest tax rate in effect applicable to the U.S. Holder for that year; and |
| ● | an additional tax equal to the interest charge generally applicable to underpayments of tax will be imposed on the tax attributable to each prior taxable year, other than a pre-PFIC year. |
If we are a PFIC for any taxable year (which is expected to be the case for the taxable year ended February 28, 2025) during which a U.S. Holder holds our ADSs or common shares and any of our non-U.S. subsidiaries is also a PFIC (i.e., a lower-tier PFIC), such U.S. Holder would be treated as owning a proportionate amount (by value) of the shares of the lower-tier PFIC for purposes of the rules described above. Each U.S. Holder is urged to consult its tax advisors regarding the application of the PFIC rules to any of our subsidiaries.
As an alternative to the foregoing rules, a U.S. Holder of “marketable stock” in a PFIC may make a mark-to-market election with respect to our ADSs, but not our common shares, provided that the ADSs are regularly traded on a qualified exchange or other market. Our ADSs are listed on the New York Stock Exchange, which is a qualified exchange. Our ADSs are expected to qualify as being regularly traded, but no assurances may be given in this regard. If a U.S. Holder makes this election, the U.S. Holder will generally (i) include as ordinary income for each taxable year that we are a PFIC the excess, if any, of the fair market value of ADSs held at the end of the taxable year over the adjusted tax basis of such ADSs and (ii) deduct as an ordinary loss the excess, if any, of the adjusted tax basis of the ADSs over the fair market value of such ADSs held at the end of the taxable year, but such deduction will only be allowed to the extent of the net amount previously included in income as a result of the mark-to-market election. The U.S. Holder’s adjusted tax basis in the ADSs would be adjusted to reflect any income or loss resulting from the mark-to-market election. If a U.S. Holder makes a mark-to-market election in respect of a corporation classified as a PFIC and such corporation ceases to be classified as a PFIC, the U.S. Holder will not be required to take into account the mark-to-market gain or loss described above during any period that such corporation is not classified as a PFIC. If a U.S. Holder makes a mark-to-market election, any gain such U.S. Holder recognizes upon the sale or other disposition of our ADSs in a year when we are a PFIC will be treated as ordinary income and any loss will be treated as ordinary loss, but such loss will only be treated as ordinary loss to the extent of the net amount previously included in income as a result of the mark-to-market election.
Because a mark-to-market election cannot technically be made for any lower-tier PFICs that we may own, a U.S. Holder may continue to be subject to the PFIC rules with respect to such U.S. Holder’s indirect interest in any investments held by us that are treated as an equity interest in a PFIC for U.S. federal income tax purposes.
We do not intend to provide information necessary for U.S. Holders to make qualified electing fund elections, which, if available, would result in tax treatment different from the general tax treatment for PFICs described above.
If a U.S. Holder owns our ADSs or common shares during any taxable year that we are a PFIC (which is expected to be the case for the taxable year ended February 28, 2025), the holder must generally file an annual Internal Revenue Service Form 8621 and provide such other information as may be required by the U.S. Treasury. In the case of a U.S. Holder who has held ADSs or common shares during any taxable year in respect of which we were classified as a PFIC and continues to hold such ADSs or common shares (or any portion thereof) and has not previously determined to make a mark-to-market election, and who later considers making a mark-to-market election, special tax rules may apply relating to purging the PFIC taint of such ADSs or common shares. Each U.S. Holder is urged to consult its tax advisor concerning the U.S. federal income tax consequences of holding and disposing ADSs or common shares if we are or become classified as a PFIC, including the possibility of making a mark-to-market election and the unavailability of the qualified electing fund election. As noted above, we believe we were a PFIC for our taxable year ended February 28, 2025, and accordingly, it is expected that any U.S. Holder which held our ADSs or common shares during such taxable year will be subject to the rules discussed above.
138
Dividends
Subject to the discussion above under “—PFIC Considerations and Rules,” any cash distributions (including the amount of any PRC tax withheld) paid on our ADSs or common shares out of our current or accumulated earnings and profits, as determined under U.S. federal income tax principles, will generally be includible in the gross income of a U.S. Holder as dividend income on the day actually or constructively received by the U.S. Holder, in the case of common shares, or by the depositary, in the case of ADSs. Because we do not intend to determine our earnings and profits on the basis of U.S. federal income tax principles, any distribution paid will generally be treated as a “dividend” for U.S. federal income tax purposes. A non-corporate recipient of dividend income generally will be subject to tax on dividend income from a “qualified foreign corporation” at a reduced U.S. federal tax rate rather than the marginal tax rates generally applicable to ordinary income provided that certain holding period requirements are met.
A non-U.S. corporation (other than a corporation that is classified as a PFIC for the taxable year in which the dividend is paid or the preceding taxable year) generally will be considered to be a qualified foreign corporation (i) if it is eligible for the benefits of a comprehensive tax treaty with the United States which the Secretary of Treasury of the United States determines is satisfactory for purposes of this provision and which includes an exchange of information program, or (ii) with respect to any dividend it pays on stock (or ADSs in respect of such stock) which is readily tradable on an established securities market in the United States. Our ADSs are listed on the New York Stock Exchange, which is an established securities market in the United States, and qualify as readily tradable. Thus, if we are not classified as a PFIC, we believe that we will be treated as a qualified foreign corporation with respect to dividends we pay on our ADSs, but there can be no assurance that our ADSs will continue to be considered readily tradable on an established securities market in later years. Since we do not expect that our common shares will be listed on established securities markets, it is unclear whether dividends that we pay on our common shares that are not backed by ADSs currently meet the conditions required for the reduced tax rate. However, in the event that we are deemed to be a resident enterprise under the EIT Law, as discussed above under “—PRC Taxation,” we may be eligible for the benefits of the U.S.—PRC income tax treaty (which the U.S. Treasury Department has determined is satisfactory for this purpose) and be treated as a qualified foreign corporation (assuming that we are not classified as a PFIC) with respect to dividends paid on our ADSs or common shares. However, as discussed above under “—PFIC Considerations and Rules,” we believe that we were a PFIC for the taxable year ended February 28, 2025 (and that we may be a PFIC in our current or future taxable years), and accordingly, if you are a non-corporate U.S. Holder, you should not assume that any dividends will be taxed at a preferential rate. Dividends received on our ADSs or common shares will not be eligible for the dividends-received deduction allowed to corporations under the Code. U.S. Holders are urged to consult their tax advisors regarding the availability of the reduced tax rate on dividends in their particular circumstances.
Dividends generally will be treated as income from foreign sources for U.S. foreign tax credit purposes and generally will constitute passive category income. In the event that we are deemed to be a PRC “resident enterprise” under the EIT Law, a U.S. Holder may be subject to PRC withholding taxes on dividends paid, if any, on our ADSs or common shares. See “—PRC Taxation.” Subject to certain conditions and limitations (including a minimum holding period requirement), the U.S. Holder may be eligible to claim a foreign tax credit in respect of any foreign withholding taxes imposed on dividends received on our ADSs or common shares. However, Treasury Regulations addressing foreign tax credits (the “Foreign Tax Credit Regulations”) impose additional requirements for foreign taxes to be eligible for a foreign tax credit, and there can be no assurance that those requirements will be satisfied. The Department of the Treasury and the Internal Revenue Service (the “IRS”) have provided relief and are considering other guidance related to the Foreign Tax Credit Regulations. A U.S. Holder who does not elect to claim a foreign tax credit for foreign tax withheld may be permitted instead to claim a deduction, for U.S. federal income tax purposes, in respect to such withholdings, but only for a year in which such holder elects to do so for all creditable foreign income taxes. The rules governing the foreign tax credit are complex and their outcome depends in large part on the taxpayer’s individual facts and circumstances. Each U.S. Holder is urged to consult its tax advisors regarding the Foreign Tax Credit Regulations and the availability of the foreign tax credit under their particular circumstances.
139
Sale or Other Disposition of ADSs or Common Shares
A U.S. Holder will generally recognize capital gain or loss upon the sale or other disposition of ADSs or common shares in an amount equal to the difference between the amount realized upon the disposition and the U.S. Holder’s adjusted tax basis in such ADSs or common shares. Subject to the discussion above under “—PFIC Considerations and Rules,” any capital gain or loss will generally be long-term if the ADSs or common shares have been held for more than one year and will generally be U.S. source gain or loss for U.S. foreign tax credit purposes. Net long-term capital gains of non-corporate U.S. Holders currently are eligible for reduced rates of taxation. The deductibility of a capital loss may be subject to limitations. In the event that we are deemed to be a “resident enterprise” under the EIT Law and gain from the disposition of the ADSs or common shares is subject to tax in China, such gain may be treated as PRC-source gain for foreign tax credit purposes under the U.S.-PRC income tax treaty. However, if a U.S. Holder is not eligible for the benefits of the U.S.-PRC income tax treaty or does not elect to apply the U.S.-PRC income tax treaty, then such holder may not be able to claim a foreign tax credit arising from any PRC tax imposed on the disposition of the ADSs or Class A common shares. However, pursuant to the Foreign Tax Credit Regulations, unless you are eligible for and elect to claim the benefits of the U.S.-PRC income tax treaty, any such PRC tax would generally not be a foreign income tax eligible for a foreign tax credit (regardless of any other income that you may have that is derived from foreign sources). In such case, the non-creditable PRC tax may reduce the amount realized on the disposition of our ADSs or common shares. If any PRC tax is imposed upon the disposition of ADSs or common shares and you apply such temporary relief, such PRC tax may be eligible for a foreign tax credit or deduction, subject to the applicable conditions and limitations. Each U.S. Holder is urged to consult its tax advisors regarding the tax consequences if a foreign tax is imposed on a disposition of our ADSs or common shares, including the availability of the foreign tax credit or deduction under their particular circumstances, their eligibility for benefits under the U.S.-PRC income tax treaty and the potential impact of the Foreign Tax Credit Regulations.
Information Reporting and Backup Withholding
In general, information reporting will apply to distributions in respect of our ADSs or common shares and the proceeds from the sale, exchange or other disposition of our ADSs or common shares that are paid to a U.S. Holder within the United States (and in certain cases, outside the United States), unless such U.S. Holder establishes that it is an exempt recipient. A backup withholding tax may apply to such payments if such U.S. Holder fails to provide a taxpayer identification number and a certification of exempt status or (in the case of dividend payments) if such U.S. Holder fails to certify that it is not subject to backup withholding or fails to report in full dividend and interest income.
Backup withholding is not an additional tax and any amounts withheld under the backup withholding rules will be allowed as a refund or a credit against a U.S. Holder’s United States federal income tax liability provided the required information is timely furnished to the IRS.
Certain U.S. Holders are required to report information relating to our ADSs or common shares, subject to certain exceptions (including an exception for ADSs or common shares held in accounts maintained by certain financial institutions), by attaching a complete IRS Form 8938, Statement of Specified Foreign Financial Assets, with their tax return for each year in which they hold the ADSs or common shares. Each U.S. Holder is urged to consult its tax advisors regarding information reporting requirements relating to its ownership of our ADSs or common shares under their particular circumstances.
F. Dividends and Paying Agents
Not applicable.
G. Statement by Experts
Not applicable.
H. Documents on Display
We previously filed with the SEC, a registration statement on Form F-1 under the Securities Act with respect to our initial public offering of our Class A common shares represented by ADSs.
140
We are subject to the periodic reporting and other informational requirements of the Exchange Act. Under the Exchange Act, we are required to file reports and other information with the SEC, including the annual filing of a Form 20-F within four months after the end of each fiscal year. Our company’s fiscal year ends on February 28 or February 29. The SEC maintains a website at www.sec.gov that contains reports, proxy and information statements, and other information regarding registrants that make electronic filings with the SEC using its EDGAR system. Copies of reports and other information, when filed, may also be inspected without charge and may be obtained at prescribed rates at the public reference facilities maintained by the SEC at 100 F Street, N.E., Room 1580, Washington, D.C. 20549. The public may obtain information regarding the Washington, D.C. Public Reference Room by calling the SEC at 1-800-SEC-0330. As a foreign private issuer, we are exempt from the rules under the Exchange Act prescribing the furnishing and content of quarterly reports and proxy statements, and officers, directors and principal shareholders are exempt from the reporting and short-swing profit recovery provisions contained in Section 16 of the Exchange Act.
We will furnish JPMorgan Chase Bank, N.A., the depositary of our ADSs, with our annual reports, which will include a review of operations and annual audited consolidated financial statements prepared in conformity with U.S. GAAP, and all notices of shareholders’ meetings and other reports and communications that are made generally available to our shareholders. The depositary will make such notices, reports and communications available to holders of ADSs and, upon our request, will mail to all record holders of ADSs the information contained in any notice of a shareholders’ meeting received by the depositary from us. We will file our annual report on Form 20-F, including our audited financial statements, with the SEC. Form 20-F can be accessed on the SEC’s website as well the investor relations section of our website. Investors may request a hard copy of our annual report, free of charge, by contacting us.
I. Subsidiary Information
Not applicable.
Item 11. Quantitative and Qualitative Disclosures About Market Risk
Interest Rate Risk
Our exposure to interest rate risk primarily relates to the interest income generated by excess cash invested in liquid investments. Our future interest income may fluctuate due to changes in market interest rates.
We have not been exposed, nor do we anticipate being exposed, to material risks due to changes in interest rates. Currently, we do not have any financial instruments to manage our interest risk exposure.
Foreign Exchange Risk
The value of the Renminbi against the U.S. dollar and other currencies is affected by changes in China’s political and economic conditions and by China’s foreign exchange policies, among other things. After the PRC government changed its policy of pegging the value of Renminbi to the U.S. dollar in 2005, the Renminbi has fluctuated against the U.S. dollar, at times significantly and unpredictably. With the development of the foreign exchange market and progress towards interest rate liberalization and Renminbi internationalization, the PRC government may in the future announce further changes to the exchange rate system and there is no guarantee that the Renminbi will not appreciate or depreciate significantly in value against the U.S. dollar in the future. It is difficult to predict how market forces or PRC or U.S. government policy may impact the exchange rate between the Renminbi and the U.S. dollar in the future.
Appreciation or depreciation in the value of the Renminbi relative to the U.S. dollar would affect our financial results reported in U.S. dollar terms without giving effect to any underlying change in our business or results of operations. Fluctuations in the exchange rate will also affect the relative value of any dividend we issue that will be exchanged into U.S. dollars and earnings from, and the value of, any U.S. dollar-denominated investments we make in the future. From time to time, we may use financial instruments that may hedge our exposure to foreign currency risks. Although our exposure to foreign exchange risks should be limited in general, the value of your investment in our ADSs is affected by the foreign exchange rate between U.S. dollar and Renminbi because the value of our business is effectively denominated in RMB, while the ADSs are traded in U.S. dollars.
141
Moreover, to the extent that we need to convert U.S. dollars into Renminbi for our operations, appreciation of the Renminbi against the U.S. dollar would have an adverse effect on the RMB amount we receive from the conversion. To the extent that we seek to convert Renminbi into U.S. dollars, depreciation of the Renminbi against the U.S. dollar would have an adverse effect on the RMB amount we receive from the conversion. Assuming we had converted the U.S. dollar-denominated cash and cash equivalent, restricted cash and short investments balance of $2,578.0 million as of February 28, 2025 into RMB at the exchange rate of $1.00 for RMB7.2828 as of February 28, 2025, this cash balance would have been RMB18,774.7 million. Assuming a 1.0% appreciation of the Renminbi against the U.S. dollar, this cash balance would have decreased to RMB18,587.0 million as of February 28, 2025.
Item 12. Description of Securities Other than Equity Securities
A. Debt Securities
Not applicable.
B. Warrants and Rights
Not applicable.
C. Other Securities
Not applicable.
D. American Depositary Shares
Fees and Charges Our ADS holders May Have to Pay
The depositary may charge each person to whom ADSs are issued, including, without limitation, issuances against deposits of shares, issuances in respect of share distributions, rights and other distributions, issuances pursuant to a share dividend or share split declared by us or issuances pursuant to a merger, exchange of securities or any other transaction or event affecting the ADSs or deposited securities, and each person surrendering ADSs for withdrawal of deposited securities or whose ADRs are cancelled or reduced for any other reason, $5.00 for each 100 ADSs (or any portion thereof) issued, delivered, reduced, cancelled or surrendered, as the case may be. The depositary may sell (by public or private sale) sufficient securities and property received in respect of a share distribution, rights and/or other distribution prior to such deposit to pay such charge.
The following additional charges shall be incurred by the ADR holders, by any party depositing or withdrawing shares or by any party surrendering ADSs or to whom ADSs are issued (including, without limitation, issuance pursuant to a share dividend or share split declared by us or an exchange of shares regarding the ADRs or the deposited securities or a distribution of ADSs), whichever is applicable:
| ● | a fee of $1.50 per ADR or ADRs for transfers of certificated or direct registration ADRs; |
| ● | a fee of up to $0.05 per ADS for any cash distribution made pursuant to the deposit agreement; |
| ● | a fee of up to $0.05 per ADS per calendar year (or portion thereof) for services performed by the depositary in administering the ADRs (which fee may be charged on a periodic basis during each calendar year and shall be assessed against holders of ADRs as of the record date or record dates set by the depositary during each calendar year and shall be payable in the manner described in the next succeeding provision); |
| ● | reimbursement of such fees, charges and expenses as are incurred by the depositary and/or any of the depositary’s agents (including, without limitation, the custodian and expenses incurred on behalf of holders in connection with compliance with foreign exchange control regulations or any law or regulation relating to foreign investment) in connection with the servicing of the shares or other deposited securities, the delivery of deposited securities or otherwise in connection with the depositary’s or its custodian’s compliance with applicable law, rule or regulation (which charge shall be assessed on a proportionate basis against holders as of the record date or dates set by the depositary and shall be payable at the sole discretion of the depositary by billing such holders or by deducting such charge from one or more cash dividends or other cash distributions); |
142
| ● | a fee for the distribution of securities (or the sale of securities in connection with a distribution), such fee being in an amount equal to the fee for the execution and delivery of ADSs which would have been charged as a result of the deposit of such securities (treating all such securities as if they were shares) but which securities or the net cash proceeds from the sale thereof are instead distributed by the depositary to those holders entitled thereto; |
| ● | share transfer or other taxes and other governmental charges; |
| ● | cable, telex and facsimile transmission and delivery charges incurred at your request in connection with the deposit or delivery of shares; |
| ● | transfer or registration fees for the registration of transfer of deposited securities on any applicable register in connection with the deposit or withdrawal of deposited securities; and |
| ● | expenses of the depositary in connection with the conversion of foreign currency into U.S. dollars. |
We will pay all other charges and expenses of the depositary and any agent of the depositary (except the custodian) pursuant to agreements from time to time between us and the depositary. The charges described above may be amended from time to time by agreement between us and the depositary.
Fees and Other Payments Made by the Depositary to Us
Our depositary has agreed to contribute us for certain expenses we incur that are related to establishment and maintenance of the ADR program, including investor relations expenses and exchange application and listing fees. There are limits on the amount of expenses for which the depositary will contribute us, and the amount of contribution available to us is not entirely related to the amounts of fees the depositary collects from investors. For the fiscal year ended February 28, 2025, we have received $5.0 million after tax contribution from the depositary, which was paid to us for expenses incurred in connection with the establishment and maintenance of the ADS program.
PART II
Item 13. Defaults, Dividend Arrearages and Delinquencies
None.
Item 14. Material Modifications to the Rights of Security Holders and Use of Proceeds
None.
Item 15. Controls and Procedures
Disclosure Controls and Procedures
As of the end of the period covered by this annual report, our management, with the participation of our chief executive officer and chief financial officer, has performed an evaluation of the effectiveness of our disclosure controls and procedures within the meaning of Rules 13a-15(e) and 15d-15(e) of the Exchange Act. Based upon this evaluation, our management has concluded that, as of February 28, 2025, our existing disclosure controls and procedures were effective.
143
Management’s Annual Report on Internal Control over Financial Reporting
Our management is responsible for establishing and maintaining adequate internal control over financial reporting. Our internal control system was designed to provide reasonable assurance regarding the reliability of financial reporting and the preparation and fair presentation of its published consolidated financial statements. All internal control systems, no matter how well designed, have inherent limitations. Therefore, even those systems determined to be effective may not prevent or detect misstatements and can provide only reasonable assurance with respect to financial statement preparation and presentation. Also, projections of any evaluation of effectiveness to future periods are subject to the risk that controls may become inadequate because of changes in conditions, or that the degree of compliance with the policies or procedures may deteriorate.
Our management has concluded that our internal control over financial reporting was effective as of February 28, 2025. However, we cannot assure you that we will not identify any additional material weaknesses or significant deficiencies in the future. For risks and uncertainties related to our internal control, see “Item 3. Key Information—D. Risk Factors—Risks Related to Our Business—Failure to maintain effective internal control over financial reporting could cause us to inaccurately report our financial results or fail to prevent fraud and have a material adverse effect on our business, results of operations and the trading price of our ADSs.”
Our independent registered public accounting firm, Deloitte Touche Tohmatsu Certified Public Accountants LLP, has issued an attestation report on our internal control over financial reporting. That attestation report appears below.
144
REPORT OF INDEPENDENT REGISTERED PUBLIC ACCOUNTING FIRM
TO THE SHAREHOLDERS AND THE BOARD OF DIRECTORS OF TAL EDUCATION GROUP
Opinion on Internal Control over Financial Reporting
We have audited the internal control over financial reporting of TAL Education Group and its subsidiaries (the “Company”), as of February 28, 2025, based on criteria established in Internal Control—Integrated Framework (2013) issued by the Committee of Sponsoring Organizations of the Treadway Commission (COSO). In our opinion, the Company maintained, in all material respects, effective internal control over financial reporting as of February 28, 2025, based on criteria established in Internal Control — Integrated Framework (2013) issued by COSO.
We have also audited, in accordance with the standards of the Public Company Accounting Oversight Board (United States) (PCAOB), the consolidated financial statements as of and for the year ended February 28, 2025, of the Company and our report dated June 16, 2025, expressed an unqualified opinion on those financial statements.
Basis for Opinion
The Company’s management is responsible for maintaining effective internal control over financial reporting and for its assessment of the effectiveness of internal control over financial reporting, included in the accompanying Management’s Annual Report on Internal Control over Financial Reporting. Our responsibility is to express an opinion on the Company’s internal control over financial reporting based on our audit. We are a public accounting firm registered with the PCAOB and are required to be independent with respect to the Company in accordance with the U.S. federal securities laws and the applicable rules and regulations of the Securities and Exchange Commission and the PCAOB.
We conducted our audit in accordance with the standards of the PCAOB. Those standards require that we plan and perform the audit to obtain reasonable assurance about whether effective internal control over financial reporting was maintained in all material respects. Our audit included obtaining an understanding of internal control over financial reporting, assessing the risk that a material weakness exists, testing and evaluating the design and operating effectiveness of internal control based on the assessed risk, and performing such other procedures as we considered necessary in the circumstances. We believe that our audit provides a reasonable basis for our opinion.
Definition and Limitations of Internal Control over Financial Reporting
A company’s internal control over financial reporting is a process designed to provide reasonable assurance regarding the reliability of financial reporting and the preparation of financial statements for external purposes in accordance with generally accepted accounting principles. A company’s internal control over financial reporting includes those policies and procedures that (1) pertain to the maintenance of records that, in reasonable detail, accurately and fairly reflect the transactions and dispositions of the assets of the company; (2) provide reasonable assurance that transactions are recorded as necessary to permit preparation of financial statements in accordance with generally accepted accounting principles, and that receipts and expenditures of the company are being made only in accordance with authorizations of management and directors of the company; and (3) provide reasonable assurance regarding prevention or timely detection of unauthorized acquisition, use, or disposition of the company’s assets that could have a material effect on the financial statements.
Because of its inherent limitations, internal control over financial reporting may not prevent or detect misstatements. Also, projections of any evaluation of effectiveness to future periods are subject to the risk that controls may become inadequate because of changes in conditions, or that the degree of compliance with the policies or procedures may deteriorate.
/s/ Deloitte Touche Tohmatsu Certified Public Accountants LLP | |
Beijing, the | |
June 16, 2025 |
145
Changes in Internal Control Over Financial Reporting
Except as disclosed under this Item, there were no changes in our internal control over financial reporting that occurred during the period covered by this annual report on Form 20-F that have materially affected, or are reasonably likely to materially affect, our internal controls over financial reporting.
Item 16. [Reserved]
Item 16A Audit Committee Financial Expert
Our board of directors has determined that Ms. Janet Yan Feng, an independent director (under the standards set forth in Section 303A of the Corporate Governance Rules of the New York Stock Exchange and Rule 10A-3 under the Exchange Act) qualifies as an “audit committee financial expert.”
Item 16B Code of Ethics
Our board has adopted a code of business conduct and ethics that provides that our directors and officers are expected to avoid any action, position or interest that conflicts with the interests of our company or gives the appearance of a conflict. Directors and officers have an obligation under our code of business conduct and ethics to advance our company’s interests when the opportunity to do so arises. We have posted a copy of our code of business conduct and ethics on our website at http://ir.100tal.com.
Item 16C Principal Accountant Fees and Services
The following table sets forth the aggregate fees by categories specified below in connection with certain professional services rendered by Deloitte Touche Tohmatsu Certified Public Accountants LLP (PCAOB ID No.
For the Year Ended February 28/29, | ||||
| 2024 |
| 2025 | |
(in thousands of $) | ||||
Audit fees(1) |
| 1,903 |
| 2,006 |
Audit-related fees(2) |
| — |
| — |
Tax fees(3) |
| 282 |
| 278 |
| (1) | “Audit fees” means the aggregate fees in each of the fiscal years listed for professional services rendered by our principal auditors for the audit of our annual financial statements or services that are normally provided by the auditors in connection with statutory and regulatory filings or engagements. |
| (2) | “Audit-related fees” represents the aggregate fees billed for professional services rendered by our principal accounting firm for the assurance and related services. |
| (3) | “Tax fees” represents the aggregate fees for professional services rendered by our independent registered public accounting firm for tax compliance, tax advice, and tax planning. |
All audit and non-audit services provided by our independent auditors must be pre-approved by our audit committee.
Item 16D Exemptions from the Listing Standards for Audit Committees
Not applicable.
146
Item 16E Purchases of Equity Securities by the Issuer and Affiliated Purchasers
On April 19, 2021, our board of directors authorized a share repurchase plan under which we may repurchase up to $1.0 billion of our common shares over the next 12 months. Through several extensions, the share repurchase plan will remain effective until April 30, 2026.
The table below is a summary of the shares repurchased by us in the open market in the fiscal year ended February 28, 2025.
|
|
|
| Approximate U.S. | |||||
Total Number of | Dollar Value of | ||||||||
ADSs Purchased as | ADSs that May Yet | ||||||||
Total Number of | Average Price Paid | Part of Publicly | Be Purchased | ||||||
Period | ADSs Purchased | Per ADS | Announced Plan | Under the Plan | |||||
August 2024 | 1,499,799 | $ | 8.77 | 1,499,799 | 490,650,937 | ||||
Total | 1,499,799 | $ | 8.77 | 1,499,799 | — | ||||
Item 16F Change in Registrant’s Certifying Accountant
Not applicable.
Item 16G Corporate Governance
Certain corporate governance practices in the Cayman Islands, which is our home country, differ significantly from the New York Stock Exchange corporate governance listing standards. For example, neither the Companies Act of the Cayman Islands nor our memorandum and articles of association requires a majority of our directors to be independent and we could include non-independent directors as members of our compensation committee and nominating committee, and our independent directors would not necessarily hold regularly scheduled meetings at which only independent directors are present. In addition, under NYSE listing standards, listed companies are required to hold an annual shareholders’ meeting during each fiscal year. Under Cayman Islands law, we are not obliged to hold an annual general meeting of shareholders.
Currently, we do not plan to rely on home country practice with respect to our corporate governance. However, if we choose to follow home country practice in the future, our shareholders may be afforded less protection than they otherwise would under the New York Stock Exchange corporate governance listing standards applicable to U.S. domestic issuers.
Item 16H Mine Safety Disclosure
Not applicable.
Item 16I Disclosure Regarding Foreign Jurisdictions that Prevent Inspections
Not applicable.
Item 16J Insider Trading Policies
We have adopted an Amended and Restated Statement of Policies Governing Material, Non-Public Information and the Prevention of Insider Trading (the “
147
Item 16K Cybersecurity
Risk Management and Strategy
We have established a comprehensive cybersecurity risk management program, which consists of various policies, procedures and technical measures that are designed to promote effectiveness in cybersecurity management, strategy, governance and reporting.
Our cybersecurity risk management program consists of the following key components:
| ● | Governance Structure. We have established robust governance structure at both board and management levels to facilitate effective oversight of our company’s overall risk management, including cybersecurity risks. See “—Cybersecurity Governance.” |
| ● | Internal Policies and Procedures. We have adopted and implemented a comprehensive set of internal policies and procedures that set out roles, responsibilities and requirements for cybersecurity risk management. Such policies and procedures cover a wide array of key aspects, including information security, data classification and security management, network security risk assessment, and contingency plan for security incident response. We regularly review and update these policies and procedures based on regulatory requirements, industry standards and best practices. |
| ● | Risk Identification, Assessment and Mitigation. We have implemented various technical measures to identify, assess and mitigate cybersecurity risks, such as firewalls, zero-trust network access, traffic monitoring, host-based intrusion detection system and data loss prevention. We believe such measures help us better safeguard our information systems, identify and mitigate network and data security risks and protect the confidentiality, integrity and availability of the data stored in our system. For more details on our data protection measures, see “Item 4. Information on the Company—B. Business Overview—Data Privacy and Security.” |
| ● | Internal and External Reviews. Our internal audit teams perform independent reviews and testing of our internal controls (including IT general controls), which cover cybersecurity to a certain extent as determined by risk assessment and other relevant considerations. To comply with applicable legal requirements and to better protect our information systems, |
| ● | Third-Party Risk Management. |
| ● | Training. We provide various cybersecurity education and training programs designed to promote awareness of, and reinforce, our cybersecurity policies and procedures. |
As of the date of this annual report,
148
Cybersecurity Governance
Our
We have dedicated cybersecurity staff tasked with assessing, identifying and managing risks related to cybersecurity threats, including developing action plans to address system vulnerabilities, investigating cybersecurity incidents, monitoring threats to sensitive data, securing access control measures, and developing cybersecurity training, among other aspects. Our other relevant group-level departments also perform various key functions with respect to cybersecurity risk management.
149
PART III
Item 17. Financial Statements
We have elected to provide financial statements pursuant to Item 18.
Item 18. Financial Statements
The audited consolidated financial statements of TAL Education Group and its subsidiaries and VIEs and VIE Subsidiaries are included at the end of this annual report.
Item 19. Exhibits
Exhibit |
| Description of Document |
|---|---|---|
|
|
|
1.1 |
| |
|
|
|
2.1 |
| |
|
|
|
2.2 |
| |
|
|
|
2.3 |
| |
|
|
|
2.4 | ||
4.1 |
| |
|
|
|
4.2 |
| |
4.3 |
| |
|
|
|
4.4 |
| |
|
|
|
4.5 |
| |
|
|
|
150
Exhibit |
| Description of Document |
|---|---|---|
4.6 |
| |
|
|
|
4.7 |
| |
|
|
|
4.8 |
| |
|
|
|
4.9 |
| |
|
|
|
4.10 |
| |
|
|
|
4.11 |
| |
|
|
|
4.12 |
| |
|
|
|
4.13 |
| |
|
|
|
4.14 |
| |
|
|
|
4.15 |
| |
|
|
|
4.16 |
| |
|
|
|
4.17 |
| |
|
|
|
151
Exhibit |
| Description of Document |
|---|---|---|
4.18 | ||
4.19 | ||
4.20 | ||
4.21* | ||
4.22* | ||
4.23* | ||
4.24* | ||
8.1* |
| |
|
|
|
11.1 |
| |
11.2* | ||
|
|
|
12.1* |
| |
|
|
|
12.2* |
| |
|
|
|
13.1** |
| |
|
|
|
13.2** |
| |
15.1* |
| |
|
|
|
15.2* |
| Consent of Deloitte Touche Tohmatsu Certified Public Accountants LLP |
|
|
|
15.3* |
| |
|
|
|
97.1 | ||
101.INS* |
| Inline XBRL Instance Document- The instance document does not appear in the Interactive Data File because its XBRL tags are embedded within the Inline XBRL Document |
|
|
|
101.SCH* |
| Inline XBRL Taxonomy Extension Schema Document |
152
Exhibit |
| Description of Document |
|---|---|---|
|
|
|
101.CAL* |
| Inline XBRL Taxonomy Extension Calculation Linkbase Document |
|
|
|
101.DEF* |
| Inline XBRL Taxonomy Extension Definition Linkbase Document |
|
|
|
101.LAB* |
| Inline XBRL Taxonomy Extension Label Linkbase Document |
|
|
|
101.PRE* |
| Inline XBRL Taxonomy Extension Presentation Linkbase Document |
104* | Cover Page Interactive Data File (formatted as inline XBRL and contained in Exhibit 101) |
* Filed herewith
** Furnished herewith
153
SIGNATURES
The registrant hereby certifies that it meets all of the requirements for filing its annual report on Form 20-F and that it has duly caused and authorized the undersigned to sign this annual report on its behalf.
| TAL EDUCATION GROUP | |
|
| |
| By: | /s/ Bangxin Zhang |
| Name: Bangxin Zhang | |
| Title: Chairman and Chief Executive Officer | |
Date: June 16, 2025
154
TAL EDUCATION GROUP
INDEX TO CONSOLIDATED FINANCIAL STATEMENTS
FOR THE YEARS ENDED FEBRUARY 28, 2023, FEBRUARY 29, 2024 AND FEBRUARY 28, 2025
CONTENTS |
| PAGE(S) |
| ||
F-2 – F-3 | ||
| ||
CONSOLIDATED BALANCE SHEETS AS OF FEBRUARY 29, 2024 AND FEBRUARY 28, 2025 | F-4 – F-5 | |
| ||
F-6 | ||
| ||
F-7 | ||
| ||
F-8 | ||
| ||
F-9 – F-10 | ||
| ||
F-11 – F-50 |
F-1
REPORT OF INDEPENDENT REGISTERED PUBLIC ACCOUNTING FIRM
TO THE SHAREHOLDERS AND THE BOARD OF DIRECTORS OF TAL EDUCATION GROUP
Opinion on the Financial Statements
We have audited the accompanying consolidated balance sheets of TAL Education Group and its subsidiaries (the “Company”) as of February 28, 2025 and February 29, 2024, the related consolidated statements of operations, comprehensive (loss) / income, changes in equity and cash flows for each of the three years in the period ended February 28, 2025 and the related notes (collectively referred to as the “financial statements”). In our opinion, the financial statements present fairly, in all material respects, the financial position of the Company as of February 28, 2025 and February 29, 2024, and the results of its operations and its cash flows for each of the three years in the period ended February 28, 2025 in conformity with accounting principles generally accepted in the United States of America.
We have also audited, in accordance with the standards of the Public Company Accounting Oversight Board (United States) (PCAOB), the Company’s internal control over financial reporting as of February 28, 2025, based on criteria established in Internal Control — Integrated Framework (2013) issued by the Committee of Sponsoring Organizations of the Treadway Commission and our report dated June 16, 2025, expressed an unqualified opinion on the Company’s internal control over financial reporting.
Basis for Opinion
These financial statements are the responsibility of the Company’s management. Our responsibility is to express an opinion on the Company’s financial statements based on our audits. We are a public accounting firm registered with the PCAOB and are required to be independent with respect to the Company in accordance with the U.S. federal securities laws and the applicable rules and regulations of the Securities and Exchange Commission and the PCAOB.
We conducted our audits in accordance with the standards of the PCAOB. Those standards require that we plan and perform the audit to obtain reasonable assurance about whether the financial statements are free of material misstatement, whether due to error or fraud. Our audits included performing procedures to assess the risks of material misstatement of the financial statements, whether due to error or fraud, and performing procedures that respond to those risks. Such procedures included examining, on a test basis, evidence regarding the amounts and disclosures in the financial statements. Our audits also included evaluating the accounting principles used and significant estimates made by management, as well as evaluating the overall presentation of the financial statements. We believe that our audits provide a reasonable basis for our opinion.
Critical Audit Matter
The critical audit matter communicated below is a matter arising from the current-period audit of the financial statements that was communicated or required to be communicated to the audit committee and that (1) relates to accounts or disclosures that are material to the financial statements and (2) involved our especially challenging, subjective, or complex judgments. The communication of this critical audit matter does not alter in any way our opinion on the financial statements, taken as a whole, and we are not, by communicating the critical audit matter below, providing a separate opinion on the critical audit matter or on the accounts or disclosures to which it relates.
F-2
REPORT OF INDEPENDENT REGISTERED PUBLIC ACCOUNTING FIRM
TO THE SHAREHOLDERS AND THE BOARD OF DIRECTORS OF TAL EDUCATION GROUP - CONTINUED
Critical Audit Matter - continued
Revenue recognition - Learning services - Refer to Note 2 to the financial statements
Critical Audit Matter Description
The majority of the Company’s revenues are derived from tutoring fees that the Company charges students in advance for its learning services for the year ended February 28, 2025. These learning services revenues consist of a significant volume of low-dollar transactions, sourced from the Company’s information technology (“IT”) systems. The processing and recording of revenue is highly automated and is based on contractual terms with customers. Because of the nature of the Company’s learning services business, the Company uses automated systems to process and record its revenue transactions.
We identified the audit of occurrence assertion of learning services revenues as a critical audit matter because the Company’s IT systems to process and record revenue are highly automated. This required an increased extent of effort, including the need for us to involve professionals with expertise in IT and data analytics to assist with the performance of certain of these audit procedures.
How the Critical Audit Matter Was Addressed in the Audit
Our audit procedures related to addressing this critical audit matter comprised of the following control testing and substantive procedures, among others:
| ● | We obtained an understanding of the Company’s design and implementation of internal controls around the revenue cycle and tested the operating effectiveness of the relevant manual controls identified. |
| ● | We performed test of details over revenue transactions, on a sample basis, including checking the cash receipts, reviewing the underlying orders, checking the delivery of the courses and recalculating the revenue amount to be recognized. |
| ● | With the assistance of our IT specialists: |
| - | We identified the significant systems used to process revenue transactions and tested the general IT controls over each of these systems, including testing of user access controls, change management controls, and IT operations controls. |
| - | We performed testing of automated controls within the relevant revenue stream. |
| ● | With the assistance of our data analytics specialists: |
| - | We performed procedures to reconcile the cash collection recorded within the Company’s IT systems to the cash collection records through major third-party payment platforms. |
| - | We tested the report logic of the systematic revenue calculation. |
/s/
Beijing, the
June 16, 2025
We have served as the Company’s auditor since 2008.
F-3
TAL EDUCATION GROUP
CONSOLIDATED BALANCE SHEETS
(In thousands of U.S. dollars, except share and share related data or otherwise noted)
| As of |
| As of | |||
February 29, | February 28, | |||||
2024 | 2025 | |||||
ASSETS | ||||||
Current assets |
|
|
|
| ||
Cash and cash equivalents | $ | | $ | | ||
Restricted cash, current |
| |
| | ||
Short-term investments |
| |
| | ||
Inventory, net |
| |
| | ||
Amounts due from related parties, current |
| |
| | ||
Prepaid expenses and other current assets |
| |
| | ||
Total current assets |
| |
| | ||
Restricted cash, non-current |
| |
| | ||
Property and equipment, net |
| |
| | ||
Deferred tax assets |
| |
| | ||
Rental deposits |
| |
| | ||
Land use rights, net |
| |
| | ||
Long-term investments (including available-for-sale investments of $ |
| |
| | ||
Amounts due from related parties, non-current | | | ||||
Long-term prepayments and other non-current assets | | | ||||
Operating lease right-of-use assets | | | ||||
Total assets | $ | | $ | | ||
LIABILITIES AND EQUITY |
|
|
|
| ||
Current liabilities |
|
|
|
| ||
Accounts payable (including accounts payable of the consolidated VIEs without recourse to TAL Education Group of $ | | | ||||
Deferred revenue, current (including deferred revenue, current, of the consolidated VIEs without recourse to TAL Education Group of $ |
| |
| | ||
Amounts due to related parties, current (including amounts due to related parties, current, of the consolidated VIEs without recourse to TAL Education Group of $ |
| |
| | ||
Accrued expenses and other current liabilities (including accrued expenses and other current liabilities of the consolidated VIEs without recourse to TAL Education Group of $ |
| |
| | ||
Operating lease liabilities, current (including operating lease liabilities, current, of the consolidated VIEs without recourse to TAL Education Group of $ |
| |
| | ||
Total current liabilities |
| |
| | ||
F-4
TAL EDUCATION GROUP
CONSOLIDATED BALANCE SHEETS - continued
(In thousands of U.S. dollars, except share and share related data or otherwise noted)
| As of |
| As of | |||
February 29, | February 28, | |||||
2024 | 2025 | |||||
Deferred revenue, non-current (including deferred revenue, non-current, of the consolidated VIEs without recourse to TAL Education Group of $ |
| |
| | ||
Deferred tax liabilities (including deferred tax liabilities of the consolidated VIEs without recourse to TAL Education Group of $ |
| |
| | ||
Operating lease liabilities, non-current (including operating lease liabilities, non-current, of the consolidated VIEs without recourse to TAL Education Group of $ | | | ||||
Total liabilities |
| |
| | ||
Commitments and contingencies (Note 17) |
|
|
|
| ||
Equity | ||||||
Class A common shares ($ |
| |
| | ||
Class B common shares ($ |
| |
| | ||
Additional paid-in capital |
| |
| | ||
Statutory reserve |
| |
| | ||
Accumulated deficit |
| ( |
| ( | ||
Accumulated other comprehensive loss |
| ( |
| ( | ||
Total TAL Education Group shareholders’ equity |
| |
| | ||
Non-controlling interests |
| ( |
| ( | ||
Total equity |
| |
| | ||
Total liabilities and equity | $ | | $ | | ||
The accompanying notes are an integral part of these consolidated financial statements.
F-5
TAL EDUCATION GROUP
CONSOLIDATED STATEMENTS OF OPERATIONS
(In thousands of U.S. dollars, except share and share related data or otherwise noted)
| For the year ended |
| For the year ended |
| For the year ended | ||||
February 28, | February 29, | February 28, | |||||||
2023 | 2024 | 2025 | |||||||
Net revenues | |||||||||
Learning services and others | $ | | $ | | $ | | |||
Learning content solutions | | | | ||||||
Total net revenues | | | | ||||||
Cost of revenues |
| ( |
| ( |
| ( | |||
Gross profit |
| |
| |
| | |||
Operating expenses |
|
|
|
|
|
| |||
Selling and marketing |
| ( |
| ( |
| ( | |||
General and administrative |
| ( |
| ( |
| ( | |||
Total operating expenses |
| ( |
| ( |
| ( | |||
Government subsidies |
| |
| |
| | |||
Loss from operations |
| ( |
| ( |
| ( | |||
Interest income, net |
| |
| |
| | |||
Other (expense) / income |
| ( |
| |
| | |||
Gain from disposal of a subsidiary | | — | — | ||||||
Impairment loss on long-term investments |
| ( |
| ( |
| ( | |||
(Loss) / income before provision for income tax and loss from equity method investments |
| ( |
| |
| | |||
Income tax expenses |
| ( |
| ( |
| ( | |||
Loss from equity method investments |
| ( |
| ( |
| ( | |||
Net (loss) / income |
| ( |
| ( |
| | |||
Add: Net (income) / loss attributable to non-controlling interests shareholders |
| ( |
| |
| | |||
Net (loss) / income attributable to TAL Education Group’s shareholders | $ | ( | $ | ( | $ | | |||
Net (loss) / income per common share |
|
|
|
|
|
| |||
Basic | $ | ( | $ | ( | $ | | |||
Diluted | $ | ( | $ | ( | $ | | |||
|
|
| |||||||
Weighted average shares used in calculating net (loss) / income per common share |
|
|
| ||||||
Basic |
| |
| |
| | |||
Diluted |
| |
| |
| | |||
The accompanying notes are an integral part of these consolidated financial statements.
F-6
TAL EDUCATION GROUP
CONSOLIDATED STATEMENTS OF COMPREHENSIVE (LOSS) / INCOME
(In thousands of U.S. dollars, except share and share related data or otherwise noted)
| For the year ended |
| For the year ended |
| For the year ended | ||||
February 28, | February 29, | February 28, | |||||||
2023 | 2024 | 2025 | |||||||
Net (loss) / income | $ | ( | $ | ( | $ | | |||
Other comprehensive loss |
|
|
| ||||||
Foreign currency translation adjustment |
| ( |
| ( |
| ( | |||
Unrealized (loss) / gain on available-for-sale investments: |
|
|
|
|
|
| |||
Unrealized (loss) / gain on available-for-sale investments, net of tax effect of tax expense of $ |
| ( |
| |
| ( | |||
Other comprehensive loss |
| ( |
| ( |
| ( | |||
Comprehensive (loss) / income |
| ( |
| ( |
| | |||
Add: Comprehensive (income) / loss attributable to non-controlling interests shareholders |
| ( |
| ( |
| | |||
Comprehensive (loss) / income attributable to TAL Education Group’s shareholders | $ | ( | $ | ( | $ | | |||
The accompanying notes are an integral part of these consolidated financial statements.
F-7
TAL EDUCATION GROUP
CONSOLIDATED STATEMENTS OF CHANGES IN EQUITY
(In thousands of U.S. dollars, except share and share related data or otherwise noted)
Total TAL
Accumulated
Education
Additional
other
Group
Non-
Class A Common shares
Class B Common shares
Treasury stock
paid-in
Statutory
Accumulated
comprehensive
shareholders’
controlling
Shares
Amount
Shares
Amount
Shares
Amount
capital
reserve
deficit
income / (loss)
equity
interests
Total equity
Balance as of February 28, 2022
$
$
—
$
—
$
$
$
(
$
$
$
(
$
Net loss
—
—
—
—
—
—
—
—
(
—
(
(
Provision for statutory reserve
—
—
—
—
—
—
—
(
—
—
—
—
Issuance of common shares in connection with vesting of non-vested shares and settlement of liability-classified awards
—
—
—
—
(
—
—
—
(
—
(
Share-based compensation
—
—
—
—
—
—
—
—
—
—
Exercise of share options
—
—
—
—
—
—
—
—
—
Share repurchase (Note 14)
—
—
—
—
(
(
(
—
—
—
(
—
(
Foreign currency translation adjustment
—
—
—
—
—
—
—
—
—
(
(
(
Unrealized loss on available-for-sale investments, net of tax effect of $
—
—
—
—
—
—
—
—
—
(
(
—
(
Disposal of a subsidiary
—
—
—
—
—
—
—
—
—
—
—
(
(
Balance as of February 28, 2023
$
$
(
$
(
$
$
$
(
$
(
$
$
(
$
Net loss
—
—
—
—
—
—
—
—
(
—
(
(
(
Provision for statutory reserve
—
—
—
—
—
—
—
(
—
—
—
—
Issuance of common shares in connection with vesting of non-vested shares
—
—
—
—
(
—
—
—
—
—
—
Share-based compensation
—
—
—
—
—
—
—
—
—
—
Exercise of share options
—
—
—
—
—
—
—
—
—
Share repurchase(Note 14)
—
—
—
—
(
(
(
—
—
—
(
—
(
Cancellation of repurchased shares (Note 14)
(
(
—
—
—
—
—
—
—
—
—
Foreign currency translation adjustment
—
—
—
—
—
—
—
—
—
(
(
(
Unrealized gain on available-for-sale investments, net of tax effect of $
—
—
—
—
—
—
—
—
—
—
Share consideration for purchase of intangible assets
—
—
—
—
—
—
—
—
—
Balance as of February 29, 2024
$
$
—
$
—
$
$
$
(
$
(
$
$
(
$
Net income
—
—
—
—
—
—
—
—
—
(
Provision for statutory reserve
—
—
—
—
—
—
—
(
—
—
—
—
Issuance of common shares in connection with vesting of non-vested shares
—
—
—
—
(
—
—
—
—
—
—
Share-based compensation
—
—
—
—
—
—
—
—
—
—
Exercise of share options
—
—
—
—
—
—
—
—
—
Share repurchase(Note 14)
—
—
—
—
(
—
(
—
—
—
(
—
(
Foreign currency translation adjustment
—
—
—
—
—
—
—
—
—
(
(
(
Unrealized loss on available-for-sale investments, net of tax effect of $
—
—
—
—
—
—
—
—
—
(
(
—
(
Business acquisitions
—
—
—
—
—
—
—
—
—
—
—
Acquisition of non-controlling interests
—
—
—
—
—
—
(
—
—
—
(
—
Balance as of February 28, 2025
$
$
(
$
—
$
$
$
(
$
(
$
$
(
$
The accompanying notes are an integral part of these consolidated financial statements.
F-8
TAL EDUCATION GROUP
CONSOLIDATED STATEMENTS OF CASH FLOWS
(In thousands of U.S. dollars, except share and share related data or otherwise noted)
| For the year ended |
| For the year ended |
| For the year ended | ||||
February 28, | February 29, |
| February 28, | ||||||
2023 | 2024 |
| 2025 | ||||||
Cash flows from operating activities |
|
|
|
|
| ||||
Net (loss) / income | $ | ( | $ | ( | $ | | |||
Adjustments to reconcile net (loss) / income to net cash provided by operating activities |
|
|
|
| |||||
Depreciation of property and equipment |
| |
| |
| | |||
Amortization of intangible assets |
| |
| |
| | |||
Amortization of land use rights | | | | ||||||
Loss / (gain) on disposal of property and equipment |
| |
| ( |
| ( | |||
Share-based compensation |
| |
| |
| | |||
Impairment loss on intangible assets and goodwill and provision / (reversion) for reserves on operating assets |
| |
| ( |
| | |||
Impairment loss on long-term investments |
| |
| |
| | |||
Loss from equity method investments |
| |
| |
| | |||
Loss / (gain) from fair value change of investments |
| |
| ( |
| ( | |||
Gain from disposal of long-term investments |
| ( |
| ( |
| ( | |||
Gain from disposal of a subsidiary | ( | — | — | ||||||
Dividend received from an equity-method investment | — | | | ||||||
Changes in operating assets and liabilities |
|
|
|
| |||||
Inventory |
| ( |
| ( |
| ( | |||
Amounts due from related parties |
| |
| |
| | |||
Prepaid expenses and other current assets |
| ( |
| ( |
| ( | |||
Income tax receivables |
| |
| |
| — | |||
Deferred income taxes |
| |
| |
| | |||
Rental deposits |
| |
| |
| ( | |||
Other non-current assets |
| ( |
| ( |
| ( | |||
Accounts payable |
| ( |
| |
| | |||
Deferred revenue |
| |
| |
| | |||
Amounts due to related parties |
| ( |
| ( |
| ( | |||
Accrued expenses and other current liabilities |
| ( |
| |
| | |||
Operating lease right-of-use assets | | ( | ( | ||||||
Operating lease liabilities | ( | | | ||||||
Net cash provided by operating activities |
| |
| |
| | |||
Cash flows from investing activities |
|
|
|
|
|
| |||
Loan to third parties |
| ( |
| — |
| — | |||
Repayment of loan to third parties |
| — |
| |
| — | |||
Repayment of loan to related parties |
| |
| |
| — | |||
Repayment of loan to employees |
| |
| |
| | |||
Prepayment for investments |
| ( |
| — |
| — | |||
Purchase of land use rights | — | ( | ( | ||||||
Purchase of property and equipment |
| ( |
| ( |
| ( | |||
Purchase of intangible assets |
| — |
| ( |
| ( | |||
Purchase of short-term investments |
| ( |
| ( |
| ( | |||
Proceeds from short-term investments |
| |
| |
| | |||
Proceeds from disposal of property and equipment |
| |
| |
| | |||
Business acquisitions, net of cash acquired |
| ( |
| — |
| | |||
Purchase of long-term investments |
| ( |
| ( |
| ( | |||
Proceeds from disposal of long-term investments and a subsidiary |
| |
| |
| | |||
Net cash (used in) / provided by investing activities |
| ( |
| |
| ( | |||
F-9
TAL EDUCATION GROUP
CONSOLIDATED STATEMENTS OF CASH FLOWS - continued
(In thousands of U.S. dollars, except share and share related data or otherwise noted)
| For the year ended |
| For the year ended |
| For the year ended | ||||
February 28, | February 29, |
| February 28, | ||||||
2023 | 2024 |
| 2025 | ||||||
Cash flows from financing activities |
|
|
|
|
| ||||
Proceeds from short-term debt |
| — |
| — | | ||||
Repayment of short-term debt |
| — | — | ( | |||||
Proceeds from exercise of share options |
| | | | |||||
Share repurchase |
| ( | ( | ( | |||||
Net cash used in financing activities |
| ( | ( | ( | |||||
Effect of exchange rate changes |
| ( | ( | ( | |||||
Net (decrease) / increase in cash, cash equivalents and restricted cash |
| ( | | ( | |||||
Cash, cash equivalents and restricted cash at the beginning of year |
| | | | |||||
Cash, cash equivalents and restricted cash at the end of year |
| | | | |||||
Supplemental disclosure of cash flow information: |
|
|
|
| |||||
Income tax paid |
| |
| |
| | |||
Non-cash investing and financing activities: |
|
|
|
|
|
| |||
Payable for purchase of property and equipment | $ | | $ | | $ | | |||
The accompanying notes are an integral part of these consolidated financial statements.
F-10
NOTES TO CONSOLIDATED FINANCIAL STATEMENTS
FOR THE YEARS ENDED FEBRUARY 28, 2023, FEBRUARY 29, 2024 AND FEBRUARY 28, 2025
(In thousands of U.S. dollars, except share and share related data or otherwise noted)
1. ORGANIZATION AND PRINCIPAL ACTIVITIES
TAL Education Group (the “Company” or “TAL”) was incorporated in the Cayman Islands on January 10, 2008. The Company, its subsidiaries, the consolidated variable interest entities (the “VIEs”) and their subsidiaries and schools are collectively referred to as the “Group”.
The Group was previously engaged in the provision of high quality after-school tutoring programs (“AST”) for primary and secondary school students in the People’s Republic of China (the “PRC” or “China”). In response to developments in market and regulatory environments, the Group ceased offering the after-school tutoring services on academic subjects to students from kindergarten through grade nine in the mainland of China as of December 31, 2021, and has realigned to focus on enrichment learning services and learning content solutions in the PRC.
As of February 28, 2025, details of the Company’s major subsidiaries, the VIEs and their subsidiaries and schools are as follows:
|
| Place of |
|
|
| |||||
Later of date of | incorporation (or | Percentage | ||||||||
incorporation or | establishment) | of legal | Principal | Nature of | ||||||
Name | acquisition | /operation | ownership | activities | company | |||||
TAL Holding Limited (“TAL Hong Kong”) | March 11, 2008 |
| Hong Kong |
|
| Intermediate holding company |
| Subsidiary | ||
Beijing Century TAL Education Technology Co., Ltd. (“TAL Beijing”) | May 8, 2008 |
| Beijing |
|
| Software sales and consulting services |
| Subsidiary | ||
Beijing Xintang Sichuang Education Technology Co., Ltd. (“Beijing Xintang Sichuang”) | August 27, 2012 |
| Beijing |
|
| Software and network development, sales, and consulting services |
| Subsidiary | ||
Pengxin TAL Industrial Investment (Shanghai) Co., Ltd. (“Pengxin TAL”) | June 26, 2014 |
| Shanghai |
|
| Investment management and consulting services |
| Subsidiary | ||
Shenzhen Xingtong Technology Co., Ltd. (“Shenzhen Xingtong”) | March 10, 2022 | Shenzhen | Learning device development and sales | Subsidiary | ||||||
Beijing Xueersi Education Technology Co., Ltd. (“Xueersi Education”) | December 31, 2005 |
| Beijing |
| N/A* |
| Sales of educational materials and products |
| VIE | |
Beijing Xueersi Network Technology Co., Ltd. (“Xueersi Network”) | August 23, 2007 |
| Beijing |
| N/A* |
| Technology development and educational consulting services |
| VIE | |
Xinxin Xiangrong Education Technology (Beijing) Co., Ltd. (“Xinxin Beijing”) | June 23, 2015 |
| Beijing |
| N/A* |
| Technology development and educational consulting services |
| VIE | |
Xinxin Xiangrong Culture Development (Shenzhen) Co., Ltd. ( “Xinxin Shenzhen”) | August 30, 2022 |
| Shenzhen |
| N/A* |
| Technology development and educational consulting services |
| VIE | |
TAL Education Technology (Jiangsu) Co., Ltd. (“TAL Jiangsu”) | July 4, 2018 |
| Jiangsu |
| N/A* |
| Technology development and consulting services |
| VIE’s subsidiaries and schools | |
Shidai TAL Education Technology (Beijing) Co., Ltd. (“Shidai TAL”) | July 26, 2018 |
| Beijing |
| N/A* |
| Technology development and consulting services |
| VIE’s subsidiaries and schools |
* | These entities are controlled by the Company pursuant to the contractual arrangements disclosed below. |
F-11
NOTES TO CONSOLIDATED FINANCIAL STATEMENTS - continued
FOR THE YEARS ENDED FEBRUARY 28, 2023, FEBRUARY 29, 2024 AND FEBRUARY 28, 2025
(In thousands of U.S. dollars, except share and share related data or otherwise noted)
1. | ORGANIZATION AND PRINCIPAL ACTIVITIES - continued |
The VIE arrangements
PRC laws and regulations restrict and impose conditions on foreign investment in the education business and value-added telecommunication services in China. Accordingly, the Group operates substantial majority of the education business in China through the consolidated VIEs, their subsidiaries and schools.
To provide the Company the power to control and the ability to receive the expected residual returns of the VIEs and their subsidiaries and schools, the Company’s wholly owned subsidiary, TAL Beijing, entered into a series of contractual arrangements with Xueersi Education, Xueersi Network, Xinxin Beijing and Xinxin Shenzhen (collectively, “the VIEs”) and their respective equity holders.
The VIEs and their subsidiaries and schools hold various licenses upon which the Group’s business depends. A substantial majority of the Group’s employees who provide the Group’s services are hired by the VIEs and their subsidiaries and schools, and the VIEs and their subsidiaries and schools lease a substantial portion of the properties upon which the Group’s services are delivered. The net revenues from the VIEs and their subsidiaries and schools accounted for
Through the contractual arrangements below, TAL Beijing has (1) the power to direct the activities of the VIEs and their subsidiaries and schools that most significantly affect their economic performance and (2) the right to receive substantially all the benefits from the VIEs and their subsidiaries and schools. It is therefore considered the primary beneficiaries of the VIEs and their subsidiaries and schools, and accordingly, the results of operations, assets and liabilities of the VIEs and their subsidiaries and schools are consolidated in the Group’s financial statements.
Exclusive Business Service Agreements: Pursuant to the Exclusive Business Cooperation Agreements entered into by and among TAL Beijing, the VIEs and their respective equity holders, TAL Beijing or its designated affiliates have the exclusive right to provide each of the VIEs and their subsidiaries and schools (if any) comprehensive intellectual property licensing and various technical and business support services. The agreements are effective within the operation term of TAL Beijing, its subsidiaries and schools according to PRC Law, unless earlier terminated by mutual agreement of all parties or a prior written notice from TAL Beijing.
The services under each of these agreements include, but are not limited to, employee training, technology development, transfer and consulting services, public relation services, market survey, research and consulting services, market development and planning services, human resource and internal information management, network development, upgrade and ordinary maintenance services, and software and trademark licensing and other additional services as the parties may mutually agree from time to time. TAL Beijing owns the exclusive intellectual property rights created as a result of the performance of these agreements. As consideration for these services, TAL Beijing or its designated affiliates are entitled to charge the VIEs and their subsidiaries and schools for the service fees regularly, and adjust the service fee rates from time to time at their discretion.
Call Option Agreements: Pursuant to separate call option agreements entered into by and among TAL Beijing, the VIEs and their respective equity holders, the respective equity holders of the VIEs unconditionally and irrevocably granted TAL Beijing or its designated party an exclusive option to purchase from the respective equity holders of the VIEs, to the extent permitted under PRC law, part or all of the equity interests or the assets in the VIEs, as the case may be, for the minimum amount of consideration permitted by the applicable law under the circumstances where TAL Beijing or its designated party is permitted under PRC laws and regulations to own all or part of the equity interests or the assets of the VIEs’ or where TAL Beijing otherwise deems it necessary or appropriate to exercise the option. Under each of these agreements, TAL Beijing has the sole discretion to decide when to exercise the option, and whether to exercise the option in part or in full. These agreements become effective on the date of execution and terminate when all of the obligations and rights under such agreements are completely performed or upon a prior written notice from TAL Beijing.
F-12
NOTES TO CONSOLIDATED FINANCIAL STATEMENTS - continued
FOR THE YEARS ENDED FEBRUARY 28, 2023, FEBRUARY 29, 2024 AND FEBRUARY 28, 2025
(In thousands of U.S. dollars, except share and share related data or otherwise noted)
1. ORGANIZATION AND PRINCIPAL ACTIVITIES - continued
The VIE arrangements – continued
Equity Pledge Agreements: Pursuant to separate equity pledge agreements by and among TAL Beijing, the VIEs and their respective equity holders, the respective equity holders of the VIEs unconditionally and irrevocably pledged all of their equity interests, including the right to receive declared dividends and the voting rights, in the VIEs to TAL Beijing to guarantee the VIEs’ performance of their obligations under the exclusive business service agreements with TAL Beijing. The respective equity holders of the VIEs agree that, without the prior written consent of TAL Beijing, they will not transfer or dispose the pledged equity interests or create or allow any encumbrance on the pledged equity interests that would prejudice TAL Beijing’s interest. These agreements are effective on the date of execution and terminate when all the secured rights under the relevant agreements, as the case may be, are completely fulfilled or terminated in accordance thereof.
Letter of Undertaking or Entrustment Agreements: All of the respective equity holders of the VIEs have executed a letter of undertaking or an entrustment agreement to covenant with and undertake to TAL Beijing that, if, as the respective equity holders of the VIEs, such equity holders receive any dividends, interests, other distributions or remnant assets upon liquidation from the VIEs, such equity holders shall, to the extent permitted by applicable laws, regulations and legal procedures, remit all such income after payment of any applicable tax and other expenses required by laws and regulations to TAL Beijing without any compensation therefore.
Power of Attorney: Each of the respective equity holders of the VIEs has executed an irrevocable power of attorney, appointing TAL Beijing, or any person designated by TAL Beijing as their attorney-in-fact to vote on their behalf on all matters of the VIEs requiring equity holders’ approval under PRC laws and regulations and the articles of association of the VIEs. These agreements remain effective during the entire period during which they are the equity holders of the VIEs.
The articles of association of each of the VIEs state that the major rights of the equity holders in an equity holders’ meeting include the power to approve the operating strategy and investment plan, elect the executive directors and approve their compensation and review and approve the annual budget and earning distribution plan. Therefore, through the irrevocable power of attorney arrangement TAL Beijing has the ability to exercise effective control over each of the VIEs respectively through the equity holders’ votes and, through such votes, to also control the composition of the board of directors. As a result of these contractual rights, the Company has the power to direct the activities of each of the VIEs that most significantly impact their economic performance.
Spousal Consent Letter: The spouse of each individual equity holder (as applicable) of the VIEs has entered into a spousal consent letter to acknowledge that she is aware of, and consents to, the execution by her spouse of the call option agreement described above. Each spouse further agrees that she will not take any actions or raise any claims to interfere with the performance by her spouse of the obligations under the above mentioned agreements.
Deed of Undertaking: The Company and Mr. Bangxin Zhang executed a deed of undertaking dated June 24, 2013 and a side letter dated July 29, 2013, respectively (collectively, the “Deed”). Pursuant to the Deed, Mr. Bangxin Zhang has irrevocably covenanted and undertaken to the Company that:
| ● | As long as Mr. Bangxin Zhang owns shares in the Company, whether legally or beneficially, and directly or indirectly (including shares held through Mr. Bangxin Zhang’s personal holding company, Bright Unison Limited or any other company, trust, nominee or agent, if any), representing more than |
F-13
NOTES TO CONSOLIDATED FINANCIAL STATEMENTS - continued
FOR THE YEARS ENDED FEBRUARY 28, 2023, FEBRUARY 29, 2024 AND FEBRUARY 28, 2025
(In thousands of U.S. dollars, except share and share related data or otherwise noted)
1. ORGANIZATION AND PRINCIPAL ACTIVITIES - continued
The VIE arrangements – continued
| ● | Mr. Bangxin Zhang will not, directly or indirectly, (i) requisition or call any meeting of shareholders for the purpose of removing or replacing any of existing directors or appointing any new director, or (ii) propose any resolution at any of shareholders meetings to remove or replace any of existing directors or appoint any new director; and should any meeting of shareholders be called by the board of directors or requisitioned or called by shareholders for the purpose of removing or replacing any of the directors or appointing any new director, or if any resolution is proposed at any of shareholder meetings to remove or replace any of the directors or appoint any new director, the maximum number of votes which Mr. Bangxin Zhang will be permitted to exercise shall be equal to the total aggregate number of votes of the then total issued and outstanding shares of the Company held by all members of the Company, other than shares which are owned, whether legally or beneficially, and directly or indirectly by Mr. Bangxin Zhang, less one vote; and |
| ● | Mr. Bangxin Zhang will not cast any votes he has as a director or shareholder (if applicable) on any resolutions or matters concerning enforcing, amending or otherwise relating to the Deed being considered or voted upon by the board of directors or shareholders, as the case may be. |
In the opinion of Maples and Calder (Hong Kong) LLP, the Company’s Cayman Islands legal counsel, the Deed constitutes the legal, valid and binding obligations of Mr. Bangxin Zhang, which cannot be unilaterally revoked by Mr. Bangxin Zhang, and is enforceable in accordance with its terms under existing Cayman Islands laws.
Risks in relation to the VIE structure
The Company believes that TAL Beijing’s contractual arrangements with the VIEs and their respective subsidiaries, schools and equity holders are in compliance with PRC law and are legally enforceable. However, uncertainties in the PRC legal system could limit the Company’s ability to enforce these contractual arrangements. If the legal structure and contractual arrangements were found to be in violation of any existing PRC laws and regulations, the Group would be subject to fines or potential actions by the relevant PRC regulatory authorities with broad discretions, which could include:
| ● | revoke the Group’s business and operating licenses; |
| ● | require the Group to discontinue or restrict its operations; |
| ● | limit the Group’s business expansions in China by way of entering into contractual arrangements; |
| ● | restrict the Group’s right to collect revenues; |
| ● | impose fines; |
| ● | confiscate any of the Group’s income that is deemed to be obtained through illegal operations; |
| ● | block the Group’s websites or mobile apps; |
| ● | require the Group to restructure the operations in such ways as to compel the Group to establish a new enterprise, re-apply for the necessary licenses or permits, or relocate its businesses, staff and assets; |
| ● | restrict or prohibit the Group’s use of the proceeds from overseas offering to finance its PRC subsidiaries’ or the VIEs’ or their subsidiaries’ business and operations; |
| ● | impose additional conditions or requirements with which the Group may not be able to comply; or |
| ● | take other regulatory or enforcement actions against the Group that could be detrimental to its business. |
The imposition of any of these penalties could result in a material adverse effect on the Company’s ability to conduct its business. In addition, if the imposition of any of these penalties causes the Company to lose the rights to direct the activities of the VIEs, and their subsidiaries and schools, or the right to receive their economic benefits, the Company would no longer be able to consolidate the VIEs, and their subsidiaries and schools. The Company does not believe that any penalties imposed or actions taken by the PRC government would result in the liquidation or dissolution of the Company, TAL Beijing, or the VIEs and their respective subsidiaries and schools.
F-14
NOTES TO CONSOLIDATED FINANCIAL STATEMENTS - continued
FOR THE YEARS ENDED FEBRUARY 28, 2023, FEBRUARY 29, 2024 AND FEBRUARY 28, 2025
(In thousands of U.S. dollars, except share and share related data or otherwise noted)
1. ORGANIZATION AND PRINCIPAL ACTIVITIES - continued
Risks in relation to the VIE structure – continued
Some of the legal owners of the VIEs are shareholders, directors and officers of TAL Education Group. The interests of the legal owners of the VIEs as beneficial owners of the VIEs may differ from the interests of the Group as a whole, since these parties’ respective equity interests in the VIEs may conflict with their respective equity interests in the Group. When conflicts of interest arise, it is possible that any or all of these equity holders of the VIEs may not act in the best interests of the Group, and such conflicts may not be resolved in the Group’s favor. In addition, these equity holders of the VIEs may breach, or cause the VIEs and their subsidiaries and schools to breach, or refuse to renew, the existing contractual arrangements the Group has with them and the VIEs and their subsidiaries and schools. Other than the aforementioned Deed the Group entered with Mr. Bangxin Zhang, the Group currently does not have any arrangements to address potential conflicts of interest between these equity holders of the VIEs and the Company. The equity holders of the VIEs may encounter potential conflicts of interest in their capacity as direct or indirect nominee equity holders of the VIEs, on the one hand, and as beneficial owners of the Group (and, as applicable, director and/or officers of the Group), on the other hand. To a large extent, the Group relies on the legal owners of the VIEs to abide by the laws of the Cayman Islands and China, which provide that directors and officers owe a fiduciary duty to the Group that requires them to act in good faith and in the best interests of the Group and not to use their positions for personal gains. If the Group cannot resolve any conflict of interest or dispute between it and these equity holders of the VIEs, the Group would have to rely on legal proceedings, which could result in disruption of its business and subject it to substantial uncertainty as to the outcome of any such legal proceedings.
The VIE arrangements
The following selected consolidated financial statement balances and amounts of the VIEs and their subsidiaries and schools, were included in the accompanying consolidated financial statements after the elimination of intercompany balances and transactions amongst the Company, its subsidiaries, the VIEs and their subsidiaries and schools in the Group.
| As of February 29, |
| As of February 28, | |||
2024 |
| 2025 | ||||
Cash and cash equivalents | $ | | $ | | ||
Other current assets |
| |
| | ||
Total current assets |
| |
| | ||
Property and equipment, net |
| |
| | ||
Other non-current assets |
| |
| | ||
Total assets |
|
| ||||
Deferred revenue, current |
| | | |||
Other current liabilities |
| |
| | ||
Total current liabilities |
| |
| | ||
Total non-current liabilities |
| |
| | ||
Total liabilities | $ | | $ | | ||
F-15
NOTES TO CONSOLIDATED FINANCIAL STATEMENTS - continued
FOR THE YEARS ENDED FEBRUARY 28, 2023, FEBRUARY 29, 2024 AND FEBRUARY 28, 2025
(In thousands of U.S. dollars, except share and share related data or otherwise noted)
1. ORGANIZATION AND PRINCIPAL ACTIVITIES - continued
The VIE arrangements – continued
For the years ended February 28, 2023, February 29, 2024 and February 28, 2025, for all of the VIEs and their subsidiaries and schools, excluding inter-company transactions:
| For the year ended |
| For the year ended |
| For the year ended | ||||
February 28, | February 29, |
| February 28, | ||||||
2023 | 2024 |
| 2025 | ||||||
Net revenues | $ | | $ | | $ | | |||
Net income | $ | | $ | | $ | | |||
| For the year ended |
| For the year ended |
| For the year ended | ||||
February 28, | February 29, |
| February 28, | ||||||
2023 | 2024 |
| 2025 | ||||||
Net cash provided by operating activities | $ | | $ | | $ | | |||
Net cash used in investing activities | $ | ( | $ | ( | $ | ( | |||
Net cash used in financing activities | $ | — | $ | — | $ | ( | |||
As of February 28, 2023, February 29, 2024 and February 28, 2025, the balance of the amount payable by the VIEs and their subsidiaries and schools to TAL Beijing or its designated affiliates related to the service fees was $
Relevant PRC laws and regulations restrict the VIEs from transferring a portion of their net assets, equivalent to the balance of their paid-in capital and statutory reserve, to the Company in the form of loans and advances or cash dividends. Please see Note 20 for disclosure of restricted net assets.
F-16
NOTES TO CONSOLIDATED FINANCIAL STATEMENTS - continued
FOR THE YEARS ENDED FEBRUARY 28, 2023, FEBRUARY 29, 2024 AND FEBRUARY 28, 2025
(In thousands of U.S. dollars, except share and share related data or otherwise noted)
2. SIGNIFICANT ACCOUNTING POLICIES
Basis of presentation
The consolidated financial statements of the Group have been prepared in accordance with the accounting principles generally accepted in the United States of America (“U.S. GAAP”).
Reclassifications
Certain reclassifications have been made to the consolidated balance sheets for the year ended February 29, 2024 to conform to the presentation for the year ended February 28, 2025. The reclassifications had no impact on the Group’s loss from operations, net income / (loss), shareholders’ equity or cash flows as previously reported.
Basis of consolidation
The consolidated financial statements include the financial statements of the Company, its subsidiaries, which are accounted for under the voting interest model, and the VIEs, their subsidiaries and schools consolidated under the variable interest entity consolidation model. All inter-company transactions and balances have been eliminated upon consolidation.
Consolidation of the VIEs
The Company has executed a series of contractual agreements with the VIEs, their subsidiaries and schools and the VIEs’ nominee equity holders through its wholly owned foreign enterprises. For a description of these contractual arrangements, see “Note 1 Organization and Principal Activities—The VIE Arrangements”. These contractual agreements do not provide TAL Beijing with an equity interest in legal form in the VIEs. As the Company holds no legal form of equity ownership in the VIEs, the Company applied the variable interest entity consolidation model as set forth in Accounting Standards Codification (“ASC”)810, Consolidation instead of the voting interest model of consolidation.
By design, the contractual agreements provide TAL Beijing with the right to receive benefits equal to substantially all of the net income of these entities, and thus under ASC 810, these agreements are considered variable interests. Subsequent to identifying any variable interests, any party holding such variable interests must determine if the entity in which the interest is held is a variable interest entity and subsequently which reporting entity is the primary beneficiary of, and should therefore consolidate the variable interest entity.
The contractual arrangements, by design, enable TAL Beijing to have (a) the power to direct the activities that most significantly impact the economic performance of the VIEs and (b) the right to receive substantially all the benefits of the VIEs. As a result, the VIEs are considered to be variable interest entities under ASC 810 and TAL Beijing is considered to be the primary beneficiary of the VIEs and consolidates the VIEs’ financial position and results of operations.
Determining whether TAL Beijing is the primary beneficiary requires a careful evaluation of the facts and circumstances, including whether the contractual agreements are substantive under the applicable legal and financial reporting frameworks, i.e. PRC law and U.S. GAAP. The Company continually reviews its corporate governance arrangements to ensure that the contractual agreements are indeed substantive.
The Company has determined that the contractual agreements are in fact valid and legally enforceable. Such arrangements were entered into in order to comply with the underlying legal and/or regulatory restrictions that govern the ownership of a direct equity interest in the VIEs. In the opinion of the Company’s PRC counsel, Tian Yuan Law Firm, the contracts are legally enforceable under PRC law. Please see “Note 1 Organization and Principal Activities—The VIE Arrangements”.
F-17
NOTES TO CONSOLIDATED FINANCIAL STATEMENTS - continued
FOR THE YEARS ENDED FEBRUARY 28, 2023, FEBRUARY 29, 2024 AND FEBRUARY 28, 2025
(In thousands of U.S. dollars, except share and share related data or otherwise noted)
2. SIGNIFICANT ACCOUNTING POLICIES - continued
Consolidation of Variable Interest Entities - continued
The Company and Mr. Bangxin Zhang executed a deed of undertaking dated June 24, 2013 and a side letter dated July 29, 2013, respectively. Pursuant to the terms of the Deed, as long as Mr. Bangxin Zhang owns a majority voting interest, whether legally or beneficially, and directly or indirectly, in the Company, (1) Mr. Bangxin Zhang cannot request or call a meeting of shareholders or propose a shareholders resolution to appoint or remove a director, (2) if shareholders are asked to appoint or remove a director, the maximum number of votes which Mr. Bangxin Zhang will be permitted to exercise in connection with such shareholder approval is equal to the total aggregate number of votes of the then total issued and outstanding shares of the Company held by all members of the Company, other than shares which are owned, whether legally or beneficially, and directly or indirectly by Mr. Bangxin Zhang, less one vote and (3) if shareholders or the board of directors are asked to consider or approve any matter related to the Deed, Mr. Bangxin Zhang cannot exercise his voting power. The terms of the Deed prevent Mr. Bangxin Zhang from controlling the rights of the Company as it relates to the contractual agreements, and accordingly, the Company retains a controlling financial interest in the VIEs and would consolidate them as the VIEs’ primary beneficiary.
Refer to Note 1 for the presentation of the financial information of the VIEs and their subsidiaries and schools, after elimination of intercompany balances and transactions.
Use of estimates
The preparation of the financial statements in conformity with U.S. GAAP requires management to make estimates and assumptions that affect reported amounts of assets, liabilities, revenues, costs, and expenses, and the disclosure of contingent assets and liabilities. Actual results could differ from those estimates. Significant accounting estimates reflected in the Group’s consolidated financial statements include: valuation allowance for deferred tax assets, the impairment assessment of long-lived assets and long-term investments, fair value of level 3 available-for-sale investments, incremental borrowing rate for operating leases and the determination of stand-alone selling prices of physical products bundled with digital resources.
Cash and cash equivalents
Cash and cash equivalents consist of cash on hand, demand deposits and highly liquid investments, which are unrestricted as to withdrawal or use, or have original maturities of three months or less when purchased.
Restricted cash
Cash that is restricted as to withdrawal or for use or pledged as security is separately reported. The Group’s restricted cash mainly represents security deposits held in designated bank accounts for future transactions, deposits required by PRC government authorities related to educational programs and services and establishment of new schools and subsidiaries.
F-18
NOTES TO CONSOLIDATED FINANCIAL STATEMENTS - continued
FOR THE YEARS ENDED FEBRUARY 28, 2023, FEBRUARY 29, 2024 AND FEBRUARY 28, 2025
(In thousands of U.S. dollars, except share and share related data or otherwise noted)
2. SIGNIFICANT ACCOUNTING POLICIES - continued
Short-term investments
Short-term investments include wealth management products, which are mainly deposits with variable interest rates placed with financial institutions and are restricted as to withdrawal and use. Investments are classified as held-to-maturity when the Group has the positive intent and ability to hold the securities to maturity, and are recorded at amortized cost. The original maturities of the short-term investments are greater than three months, but less than twelve months.
The Group reviews its investments in held-to-maturity investments for impairment periodically, recognizing an allowance, if any, by applying an estimated loss rate. The Group considers available evidence in evaluating the potential impairment of its investments in held-to-maturity investments. The allowance for credit losses is a valuation account that is deducted from the amortized cost basis of the financial assets to present the net carrying value at the amount expected to be collected on the held-to-maturity investments. The credit losses were
Investment products not classified as trading or as held-to-maturity are classified as available-for-sale debt securities, which are reported at fair value, with unrealized gain and loss recorded in “Accumulated other comprehensive income / (loss)” on the consolidated balance sheets. Realized gain or loss is included in earnings during the period in which the gain or loss is realized.
For investment products indexed to, for example, an underlying stock, stock market or foreign exchange, the Group elects the fair value option to record them at fair value in accordance with ASC 825, Financial Instruments. Changes in the fair value are reflected in the consolidated statements of operations.
Property and equipment, net
Property and equipment are stated at cost less accumulated depreciation and amortization. Depreciation and amortization are calculated on a straight-line basis over the following estimated useful lives:
Building |
| |
Computer, network equipment and software |
| |
Vehicles |
| |
Office equipment and furniture |
| |
Leasehold improvement |
|
Construction in progress represents buildings and related premises under construction, which is stated at actual construction cost less any impairment loss. Construction in progress is transferred to building when completed and ready for its intended use.
Business combinations
Business combinations are recorded using the acquisition method of accounting. The assets acquired, the liabilities assumed and any non-controlling interests of the acquiree as of the acquisition date, if any, are measured at their fair values as of the acquisition date. Goodwill is recognized and measured as the excess of the total consideration transferred plus the fair value of any non-controlling interests of the acquiree and fair value of previously held equity interest in the acquiree, if any, as of the acquisition date over the fair values of the identifiable net assets acquired. Common forms of the consideration made in acquisitions include cash and common equity instruments. Consideration transferred in a business acquisition is measured at the fair value as of the acquisition date.
F-19
NOTES TO CONSOLIDATED FINANCIAL STATEMENTS - continued
FOR THE YEARS ENDED FEBRUARY 28, 2023, FEBRUARY 29, 2024 AND FEBRUARY 28, 2025
(In thousands of U.S. dollars, except share and share related data or otherwise noted)
2. SIGNIFICANT ACCOUNTING POLICIES - continued
Land use rights, net
All land in the PRC is owned by PRC government, which, according to the relevant PRC law, may grant the right to use the land for a specified period of time. Payment for acquiring land use rights are recorded at cost and amortized on a straight line basis over the term of the land certificates.
Impairment of long-lived assets
The Group reviews its long-lived assets for impairment whenever events or changes in circumstances indicate that the carrying amount of an asset may no longer be recoverable. When these events occur, the Group measures impairment by comparing the carrying value of the long-lived assets to the estimated undiscounted future cash flows expected to result from the use of the assets and their eventual disposition. If the sum of the expected undiscounted cash flows is less than the carrying amount of the assets, the Group would recognize an impairment loss based on the fair value of the assets.
Long-term investments
The Group’s long-term investments include equity securities without readily determinable fair values, equity securities with readily determinable fair values, equity method investments, available-for-sale investments, fair value option investments and held-to-maturity investments.
Equity securities without readily determinable fair values
The Group reviews its equity securities without readily determinable fair value for impairment at each reporting period. If a qualitative assessment indicates that the investment is impaired, the Group estimates the investment’s fair value in accordance with ASC 820, Fair Value Measurement. If the fair value is less than the investment’s carrying value, the Group recognizes an impairment loss in the consolidated statements of operations equal to the difference between the carrying value and the fair value.
Equity securities with readily determinable fair values
Equity securities with readily determinable fair value are measured at fair values, and any changes in the fair value are recognized in the consolidated statements of operations.
For the years ended February 28, 2023 and February 29, 2024, the Group recognized fair value loss of $
F-20
NOTES TO CONSOLIDATED FINANCIAL STATEMENTS - continued
FOR THE YEARS ENDED FEBRUARY 28, 2023, FEBRUARY 29, 2024 AND FEBRUARY 28, 2025
(In thousands of U.S. dollars, except share and share related data or otherwise noted)
2. SIGNIFICANT ACCOUNTING POLICIES - continued
Long-term investments - continued
Equity method investments
Investee companies over which the Group has the ability to exercise significant influence, but does not have a controlling interest through investment in common shares or in-substance common shares, are accounted for using the equity method. Significant influence is generally considered to exist when the Group has an ownership interest in the voting stock of the investee between
Under the equity method, the Group initially records its investment at cost and subsequently recognizes the Group’s proportionate share of each equity investee’s net income or loss after the date of investment into the consolidated statements of operations and accordingly adjusts the carrying amount of the investment. If the financial statements of an investee cannot be made available within a reasonable period of time, the Group records its share of the net income or loss of an investee on a one quarter lag basis in accordance with ASC 323, Investment—Equity Method and Joint Ventures.
The Group reviews its equity method investments for impairment whenever an event or circumstance indicates that an other-than-temporary impairment has occurred. The Group considers available quantitative and qualitative evidence in evaluating potential impairment of its equity method investments. An impairment charge is recorded when the carrying amount of the investment exceeds its fair value and this condition is determined to be other-than-temporary.
Available-for-sale investments
For investments in investees’ shares which are determined to be debt securities, the Group accounts for them as available-for-sale investments when they are not classified as either trading or held-to-maturity investments. Available-for-sale investments are reported at fair value, with unrealized gain and loss recorded in accumulated other comprehensive income / (loss) as a component of shareholders’ equity. Declines in the fair value of individual available-for-sale investment below its amortized cost due to credit-related factors are recognized as an allowance for credit losses, whereas if declines in the fair value are not due to credit-related factors, the loss is recorded in other comprehensive income / (loss).
Fair value option investments
The Group elects the fair value option to account for certain investments whereby the change in fair value is recognized in the consolidated statements of operations.
Held-to-maturity investments
Long-term investments include wealth management products, which are mainly deposits placed with financial institutions with original maturity more than one year and are restricted as to withdrawal and use. The Group classifies the wealth management products as “held-to-maturity” securities.
F-21
NOTES TO CONSOLIDATED FINANCIAL STATEMENTS - continued
FOR THE YEARS ENDED FEBRUARY 28, 2023, FEBRUARY 29, 2024 AND FEBRUARY 28, 2025
(In thousands of U.S. dollars, except share and share related data or otherwise noted)
2. SIGNIFICANT ACCOUNTING POLICIES - continued
Fair value
Fair value is the price that would be received from selling an asset or paid to transfer a liability in an orderly transaction between market participants at the measurement date. When determining the fair value measurements for assets and liabilities required or permitted to be recorded at fair value, the Group considers the principal or most advantageous market in which it would transact and it considers assumptions that market participants would use when pricing the asset or liability.
Authoritative literature provides a fair value hierarchy, which prioritizes the inputs to valuation techniques used to measure fair value into three broad levels. The level in the hierarchy within which the fair value measurement in its entirety falls is based upon the lowest level of input that is significant to the fair value measurement as follows:
Level 1 applies to assets or liabilities for which there are quoted prices in active markets for identical assets or liabilities.
Level 2 applies to assets or liabilities for which there are inputs other than quoted prices included within Level 1 that are observable for the assets or liabilities such as quoted prices for similar assets or liabilities in active markets; quoted prices for identical assets or liabilities in markets with insufficient volume or infrequent transactions (less active markets); or model-derived valuations in which significant inputs are observable or can be derived principally from, or corroborated by, observable market data.
Level 3 applies to assets or liabilities for which there are unobservable inputs to the valuation methodology that are significant to the measurement of the fair value of the assets or liabilities.
Fair value of financial instruments is disclosed in Note 11.
Revenue recognition
The Group follows the five steps approach for revenue recognition under ASC 606: (i) identify the contract(s) with a customer, (ii) identify the performance obligations in the contract, (iii) determine the transaction price, (iv) allocate the transaction price to the performance obligations in the contract, and (v) recognize revenue when (or as) the Group satisfies a performance obligation.
Revenue is recognized when control of promised goods or services is transferred to the Group’s customers in amounts of consideration to which the Group expects to be entitled to in exchange for those goods or services. The Group’s revenues are reported net of discounts, value added tax and surcharges.
F-22
NOTES TO CONSOLIDATED FINANCIAL STATEMENTS - continued
FOR THE YEARS ENDED FEBRUARY 28, 2023, FEBRUARY 29, 2024 AND FEBRUARY 28, 2025
(In thousands of U.S. dollars, except share and share related data or otherwise noted)
2. SIGNIFICANT ACCOUNTING POLICIES - continued
Revenue recognition - continued
Learning services and others
Learning services primarily consist of small classes, personalized premium services and online course offerings. Each contract of learning service is accounted for as a single performance obligation which is satisfied proportionately over the service period. Learning fee is generally collected in advance and is initially recorded as deferred revenue. Revenues of learning services are recognized proportionately as the learning sessions are delivered.
The Group distributes coupons to attract both existing and prospective learners to enroll in its services. The coupon has fixed dollar amounts and can only be used against future services. The coupon is not considered a material right to the customer and is accounted for as a reduction of transaction price of the service contract.
Small class learning services primarily consist of Xueersi Peiyou small class. Personalized premium services are referring to after-school one-on-one learning services. Each contract of small class learning services or personalized premium services is accounted for as a single performance obligation which is satisfied proportionately over the service period. Learning service fee is generally collected in advance and is initially recorded as deferred revenue. For small class learning services and personalized premium services, revenues are recognized proportionately as the learning sessions are delivered.
Generally, for small class learning services, the Group offers refunds for any remaining classes to students who decide to withdraw from a course. The refund is equal to and limited to the amount related to the undelivered classes. For personalized premium services, a student can withdraw at any time and receive a refund equal to and limited to the amount related to the undelivered classes. Historically, the Group has not had material refunds.
The Group also provides online education services, including live class and pre-recorded course content, to its students through www.xueersi.com.
Students enroll for online courses through www.xueersi.com by the use of prepaid study cards or payment to the Group’s online accounts. Each contract of the online education services is accounted for as single performance obligation which is satisfied ratably over the service period. The proceeds collected are initially recorded as deferred revenue. For live class courses, revenues are recognized proportionately as the learning sessions are delivered. For pre-recorded course content, revenues are recognized on a straight line basis over the subscription period from the date in which the students activate the courses to the date in which the subscribed courses end. Refunds are provided to the students who decide to withdraw from the subscribed courses within the course offer period and a proportional refund is based on the percentage of untaken courses to the total courses purchased. Historically, the Group has not experienced material refunds.
Other revenues primarily consist of Software-as-a-Service (“SaaS”) services. The SaaS services are mainly charged on either a subscription or consumption basis. Revenues related to SaaS services charged on a subscription basis are recognized over the contract period. Revenues related to SaaS services charged on a consumption basis are recognized based on the customer utilization of the resources.
F-23
NOTES TO CONSOLIDATED FINANCIAL STATEMENTS - continued
FOR THE YEARS ENDED FEBRUARY 28, 2023, FEBRUARY 29, 2024 AND FEBRUARY 28, 2025
(In thousands of U.S. dollars, except share and share related data or otherwise noted)
2. SIGNIFICANT ACCOUNTING POLICIES – continued
Revenue recognition – continued
Learning content solutions
Learning content solutions primarily consist of sales of various learning content products, such as physical products with digital resources, to end users directly or through distribution partners. Revenues are recognized when control of the promised goods or services is transferred to the customer, in an amount that reflects the consideration the Group expects to be entitled to in exchange for the goods or services. For the sales of physical products bundled with digital resources, the Group has identified two performance obligations, the physical products and the digital resources. The transaction price is allocated to each performance obligation based on the estimated stand-alone selling prices. If a stand-alone selling price is not directly observable, the Group estimates the stand-alone selling price by using adjusted market assessment approach or expected cost plus margin approach. Revenues related to the physical products are recognized when the control has transferred to the customers, which generally occurs upon the delivery to the end customers or upon the delivery to distributors. Revenues related to the digital resources are recognized over the estimated learning period. The Group estimates the learning period based on historical users’ learning behavior patterns of comparable products.
The following table presents the net revenues disaggregated by revenue sources for the years ended February 28, 2023, February 29, 2024 and February 28, 2025.
For the year ended | For the year ended | For the year ended | |||||||
February 28, | February 29, | February 28, | |||||||
| 2023 |
| 2024 |
| 2025 | ||||
Disaggregation of net revenues |
|
|
|
|
|
| |||
- Learning services and others | $ | | $ | | $ | | |||
- Learning content solutions | | | | ||||||
Total | $ | | $ | | $ | | |||
As a practical expedient, the Group elects to record the incremental costs of obtaining a contract as an expense when incurred if the amortization period of the asset that the entity otherwise would have recognized is one year or less. The closing balance of deferred contract cost was recorded as other non-current assets with the amount of $
In addition, the Group determines the transaction price to be earned by estimating the refund liabilities based on historical refund ratio on a portfolio basis using the expected value method. Refund liabilities are recorded under accrued expenses and other current liabilities, for fee collected that expected to be refunded to the customers in the future if students withdraw from a course for the remaining classes.
The contract liabilities of deferred revenue were $
F-24
NOTES TO CONSOLIDATED FINANCIAL STATEMENTS - continued
FOR THE YEARS ENDED FEBRUARY 28, 2023, FEBRUARY 29, 2024 AND FEBRUARY 28, 2025
(In thousands of U.S. dollars, except share and share related data or otherwise noted)
2. SIGNIFICANT ACCOUNTING POLICIES - continued
Share-based compensation
Share-based payment transactions with employees are measured based on the grant date fair value of the equity instrument and recognized as compensation expenses on a straight-line basis over the requisite service period, with a corresponding impact reflected in additional paid-in capital. For share-based awards granted with performance condition, the compensation cost is recognized when it is probable that the performance condition will be achieved. The Group reassesses the probability of achieving the performance condition at the end of each reporting date and records a cumulative catch-up adjustment for any changes to its assessment. Forfeitures are recognized as they occur. Liability-classified awards are remeasured at their fair-value-based measurement as of each reporting date until settlement.
Value added tax (“VAT”)
Pursuant to the PRC tax laws, for general VAT payers, VAT on sales is calculated at
The Group’s online education services and technical services are subject to VAT at the rate of
In accordance with Circular Cai Shui 2016 No. 68, the general VAT payers who provide non-academic education services could elect a simple VAT collection method and apply for a VAT rate of
In accordance with Circular 2021 No.10 and 2023 No.60 of the Ministry of Finance and the State Administration of taxation, the VAT on book sales revenues enjoys an exemption policy from January 1, 2021 to December 31, 2027.
Operating leases
The Group determines if an arrangement is a lease or contains a lease at lease inception. Operating leases are required to be recorded in the consolidated balance sheets as right-of-use assets and lease liabilities, initially measured at the present value of the lease payments. The Group has elected the package of practical expedients, which allows the Group not to reassess (1) whether any expired or existing contracts as of the adoption date are or contain a lease, (2) lease classification for any expired or existing leases as of the adoption date and (3) initial direct costs for any expired or existing leases as of the adoption date. The Group also elected the practical expedient not to separate lease and non-lease components of contracts. Lastly, for lease assets other than real estate, such as printing machine and electronic appliances, the Group elected the short-term lease exemption as their lease terms are 12 months or less.
As the rate implicit in the lease is not readily determinable, the Group estimates its incremental borrowing rate based on the information available at the commencement date of the lease in determining the present value of lease payments. The incremental borrowing rate is estimated in a portfolio approach to approximate the interest rate on a collateralized basis with similar terms and payments in a similar economic environment. The Group’s leases often include options to extend and lease terms include such extended terms when the Group is reasonably certain to exercise those options. Lease terms also include periods covered by options to terminate the leases when the Group is reasonably certain not to exercise those options. Lease expenses are recorded on a straight-line basis over the lease term.
F-25
NOTES TO CONSOLIDATED FINANCIAL STATEMENTS - continued
FOR THE YEARS ENDED FEBRUARY 28, 2023, FEBRUARY 29, 2024 AND FEBRUARY 28, 2025
(In thousands of U.S. dollars, except share and share related data or otherwise noted)
2. SIGNIFICANT ACCOUNTING POLICIES - continued
Advertising costs
The Group expenses advertising costs as incurred, which mainly include advertising expenditure through social media, search engines and outdoor advertising. Total advertising costs incurred were $
Government subsidies
The Group reports government subsidies when received from local government authority with no limitation on the use of the subsidies. From time to time, the Group receives government subsidies related to government sponsored projects and records such government subsidies as a liability when received and recognizes in the consolidated statements of operations when the performance obligation is met or fulfilled.
Foreign currency translation
The functional and reporting currency of the Company is the United States dollar. The functional currency of the Company’s PRC subsidiaries, the VIEs and their subsidiaries and schools in the PRC is Renminbi (“RMB”).
Monetary assets and liabilities denominated in currencies other than the applicable functional currencies are translated into the functional currencies at the prevailing rates of exchange at the balance sheet date. Nonmonetary assets and liabilities are remeasured into the applicable functional currencies at historical exchange rates. Transactions in currencies other than the applicable functional currencies during the year are converted into the functional currencies at the applicable rates of exchange prevailing at the transaction dates. Transaction gains and losses are recognized in the consolidated statements of operations. For the years ended February 28, 2023, February 29, 2024 and February 28, 2025, the Group recorded exchange loss of $
For translating the results of the PRC subsidiaries into the functional currency of the Company, assets and liabilities are translated from each subsidiary’s functional currency to the reporting currency at the exchange rate on the balance sheet date. Equity amounts are translated at historical exchange rates, and revenues, expenses, gains and losses are translated using the average rate for the period. Translation adjustments are reported as cumulative translation adjustments and are shown as a separate component of other comprehensive income/ (loss) in the consolidated statements of changes in equity and comprehensive income / (loss).
Foreign currency risk
RMB is not a freely convertible currency. The State Administration for Foreign Exchange, under the authority of the People’s Bank of China, controls the conversion of RMB into other currencies. The value of the RMB is subject to changes in central government policies and to international economic and political developments affecting supply and demand in the China Foreign Exchange Trading System market. Cash and cash equivalents, and restricted cash of the Group included aggregate amounts of $
F-26
NOTES TO CONSOLIDATED FINANCIAL STATEMENTS - continued
FOR THE YEARS ENDED FEBRUARY 28, 2023, FEBRUARY 29, 2024 AND FEBRUARY 28, 2025
(In thousands of U.S. dollars, except share and share related data or otherwise noted)
2. SIGNIFICANT ACCOUNTING POLICIES - continued
Income taxes
Deferred income taxes are recognized for temporary differences between the tax basis of assets and liabilities and their reported amounts in the financial statements, net of operating loss carry forwards and credits, by applying enacted statutory tax rates applicable to future years. Deferred tax assets are reduced by a valuation allowance when, in the opinion of management, it is more likely than not that some portion or all of the deferred tax assets will not be realized. Current income taxes are provided for in accordance with the laws and regulations applicable to the Group as enacted by the relevant tax authorities.
The impact of an uncertain income tax position on the income tax return is recognized at the largest amount that is more-likely-than-not to be sustained upon audit by the relevant tax authorities. An uncertain income tax position will not be recognized if it has less than 50% likelihood of being sustained. Interest and penalties on income taxes will be classified as a component of the provisions for income taxes.
Comprehensive income / (loss)
Comprehensive income / (loss) includes net income / (loss), unrealized gain or loss on available-for-sale investments, and foreign currency translation adjustment. Comprehensive income / (loss) is reported in the consolidated statements of comprehensive income / (loss).
Concentration of credit risk
Financial instruments that potentially expose the Group to significant concentration of credit risk consist primarily of cash and cash equivalents, short-term investments and restricted cash. The Group places its cash and cash equivalents, short-term investments and restricted cash in financial institutions with high credit ratings.
Financial instruments
The Group’s financial instruments consist primarily of cash and cash equivalents, restricted cash, short-term investments, long-term investments accounted for available-for-sale investments, fair value option investments, equity securities with readily determinable fair values, equity securities without readily determinable fair values, held-to-maturity investments, amounts due from related parties, amounts due to related parties and accounts payable. The Group carries its available-for-sale investments, equity securities with readily determinable fair values and fair value option investments at fair value. The carrying amounts of other financial instruments, except for equity securities without readily determinable fair values approximate their fair values.
Net income / (loss) per share
Basic net income / (loss) per share is computed by dividing net income / (loss) attributable to common shareholders of the Company by the weighted average number of common shares outstanding during the year. Diluted net income / (loss) per share reflects the potential dilution that could occur if securities or other contracts to issue common shares were exercised into common shares. Common share equivalents are excluded from the computation of the diluted net income / (loss) per share in years when their effect would be anti-dilutive. The Group has share options, non-vested shares which could potentially dilute basic net income / (loss) per share in the future. To calculate the number of shares for diluted net income / (loss) per share, the effect of the share options and non-vested shares is computed using the treasury stock method.
As the Group incurred net loss for the years ended February 28, 2023, and February 29, 2024, the effect of potential issuances of the shares for non-vested shares and share options is anti-dilutive. Therefore, basic and diluted net loss per share are the same in the periods.
F-27
NOTES TO CONSOLIDATED FINANCIAL STATEMENTS - continued
FOR THE YEARS ENDED FEBRUARY 28, 2023, FEBRUARY 29, 2024 AND FEBRUARY 28, 2025
(In thousands of U.S. dollars, except share and share related data or otherwise noted)
2. SIGNIFICANT ACCOUNTING POLICIES - continued
Recent accounting pronouncements adopted
In November 2023, Financial Accounting Standards Board (the “FASB”) issued Accounting Standards Update (“ASU”) 2023-07 “Segment Reporting (Topic 280): Improvements to Reportable Segment Disclosures”. ASU 2023-07 intends to improve reportable segment disclosure requirements, enhance interim disclosure requirements and provide new segment disclosure requirements for entities with a single reportable segment. ASU 2023-07 is effective for fiscal years beginning after December 15, 2023, and for interim periods with fiscal years beginning after December 15, 2024. ASU 2023-07 is required to be adopted retrospectively, to all prior periods presented. The Company adopted this new standard on March 1, 2024, and please see Note 18 for further details.
Recent accounting pronouncements not yet adopted
In December 2023, the FASB issued ASU 2023-09 “Income Taxes (Topic 740): Improvements to Income Tax Disclosures”. The amendments in this update address investor requests for more transparency about income tax information through improvements to income tax disclosures primarily related to the rate reconciliation and income taxes paid information. This update also includes certain other amendments to improve the effectiveness of income tax disclosures. The amendments in ASU 2023-09 are effective for fiscal years beginning after December 15, 2024. Early adoption is permitted. The Group is currently evaluating the impact from the adoption of this ASU on its consolidated financial statements.
In November 2024, the FASB issued ASU 2024-03 “Income Statement—Reporting Comprehensive Income—Expense Disaggregation Disclosures (Subtopic 220-40)”. The amendments in this update intend to improve the disclosures about a public business entity’s expenses and address requests from investors for more detailed information about the types of expenses (including purchases of inventory, employee compensation, depreciation, amortization, and depletion) in commonly presented expense captions (such as cost of sales, selling, general and administrative expenses, and research and development). ASU 2024-03 is effective for fiscal years beginning after December 15, 2026, and interim periods within annual reporting periods beginning after December 15, 2027. Early adoption is permitted. The Group is currently evaluating the impact from the adoption of this ASU on its consolidated financial statements.
F-28
NOTES TO CONSOLIDATED FINANCIAL STATEMENTS - continued
FOR THE YEARS ENDED FEBRUARY 28, 2023, FEBRUARY 29, 2024 AND FEBRUARY 28, 2025
(In thousands of U.S. dollars, except share and share related data or otherwise noted)
3. SHORT-TERM INVESTMENTS
Short-term investments consisted of the following:
As of | As of | |||||
February 29, | February 28, | |||||
| 2024 |
| 2025 | |||
Held-to-maturity investments (1) | $ | | $ | | ||
Variable-rate financial instruments (2) |
| |
| | ||
Available-for-sale securities (3) |
| |
| — | ||
$ | | $ | | |||
| (1) | The Group purchased wealth management products from financial institutions and classified them as held-to-maturity investments as the Group has the positive intent and ability to hold the investments to maturity. The maturities of these financial products range from |
| (2) | The Group purchased several investment products indexed to, for example, certain stock, stock market or foreign exchange with maturities less than one year. The Group elected the fair value option to account for these investments. The fair value change of the investment products was insignificant for the year ended February 28, 2023. The Group recorded gains of $ |
| (3) | The short-term available-for-sale securities include wealth management products issued by commercial banks and other financial institutions with variable rates where the principal is unsecured but there is no restriction on withdrawal. The Group accounted for them at fair value and recognized an unrealized gain of $ |
F-29
NOTES TO CONSOLIDATED FINANCIAL STATEMENTS - continued
FOR THE YEARS ENDED FEBRUARY 28, 2023, FEBRUARY 29, 2024 AND FEBRUARY 28, 2025
(In thousands of U.S. dollars, except share and share related data or otherwise noted)
4. PREPAID EXPENSES AND OTHER CURRENT ASSETS
Prepaid expenses and other current assets consisted of the following:
As of | As of | |||||
February 29, | February 28, | |||||
| 2024 |
| 2025 | |||
Accounts receivables | $ | | $ | | ||
Prepaid VAT (1) | | | ||||
Prepayments to suppliers (2) |
| |
| | ||
Interest receivable |
| |
| | ||
Other deposits |
| |
| | ||
Prepaid rental and related fees(3) |
| |
| | ||
Receivables of withholding tax for employees related to share incentive plan (4) | | | ||||
Others |
| |
| | ||
$ | | $ | | |||
| (1) | Prepaid VAT represents input VAT from the purchase of goods and services. |
| (2) | Prepayments to suppliers are primarily for prepaid operating expenses. |
| (3) | Balances include prepaid rental where the lease term has not yet commenced and rental deposit receivables from leases that have been terminated. |
(4) | The receivable represents the withholding tax upon the vesting of non-vested shares or exercise of options that the employees agreed to repay the Group with the proceeds of shares sold subsequent to the option exercise through the Group’s broker. |
F-30
NOTES TO CONSOLIDATED FINANCIAL STATEMENTS - continued
FOR THE YEARS ENDED FEBRUARY 28, 2023, FEBRUARY 29, 2024 AND FEBRUARY 28, 2025
(In thousands of U.S. dollars, except share and share related data or otherwise noted)
5. PROPERTY AND EQUIPMENT, NET
Property and equipment, net, consisted of the following:
As of | As of | |||||
February 29, | February 28, | |||||
| 2024 |
| 2025 | |||
Building | $ | | $ | | ||
Leasehold improvement |
| |
| | ||
Computer, equipment and software |
| |
| | ||
Vehicles |
| |
| | ||
Office equipment and furniture |
| |
| | ||
Construction in progress | | | ||||
Total cost of property and equipment |
| |
| | ||
Less: accumulated depreciation |
| ( |
| ( | ||
Less: accumulated impairment loss | ( | ( | ||||
$ | | $ | | |||
For the years ended February 28, 2023, February 29, 2024 and February 28, 2025, depreciation expenses were $
In December 2019, the Group entered into contracts for the development of office space on parcels in Beijing and Jiangsu. In May 2024, construction in progress was transferred to the respective category of property and equipment in Beijing. The direct costs related to the construction in Jiangsu are capitalized as construction in progress for the years ended February 28, 2023, February 29, 2024 and February 28, 2025.
6. LAND USE RIGHTS, NET
Land use rights, net, consisted of the following:
| As of |
| As of | |||
February 29, | February 28, | |||||
2024 | 2025 | |||||
Land use rights | $ | | $ | | ||
Less: accumulated amortization |
| ( |
| ( | ||
|
|
| ||||
Add: foreign exchange difference |
| ( |
| ( | ||
Land use rights, net | $ | | $ | | ||
Amortization expenses for land use rights for the years ended February 28, 2023, February 29,2024 and February 28, 2025, were $
F-31
NOTES TO CONSOLIDATED FINANCIAL STATEMENTS - continued
FOR THE YEARS ENDED FEBRUARY 28, 2023, FEBRUARY 29, 2024 AND FEBRUARY 28, 2025
(In thousands of U.S. dollars, except share and share related data or otherwise noted)
7. LONG-TERM INVESTMENTS
Long-term investments consisted of the following:
As of | As of | |||||
February 29, | February 28, | |||||
| 2024 |
| 2025 | |||
Equity securities without readily determinable fair values |
|
|
|
| ||
Xiamen Meiyou Information and Technology Co., Ltd. (“Xiamen Meiyou”) (1) |
| $ | |
| $ | |
Other investments (2) |
| |
| | ||
Equity method investments |
|
|
|
| ||
Long-term investment in third-party technology companies (3) |
| |
| | ||
Fair value option investments(4) |
|
|
|
| ||
Long-term investment in third-party technology companies |
| — |
| | ||
Other investments | | — | ||||
Available-for-sale investments |
|
|
|
| ||
Ximalaya Inc. (“Ximalaya“) (5) | | | ||||
Other investments (6) |
| |
| | ||
Held-to-maturity investments (7) |
| — |
| | ||
Total | $ | | $ | | ||
| (1) | In December 2018, the Group acquired |
F-32
NOTES TO CONSOLIDATED FINANCIAL STATEMENTS - continued
FOR THE YEARS ENDED FEBRUARY 28, 2023, FEBRUARY 29, 2024 AND FEBRUARY 28, 2025
(In thousands of U.S. dollars, except share and share related data or otherwise noted)
7. LONG-TERM INVESTMENTS – continued
| (2) | The Group holds equity interests in certain third-party private companies through investments in their common shares or in-substance common shares. The Group accounted for these equity investments using the measurement alternative when equity method is not applicable and there is no readily determinable fair value for the investments. The Group recorded $ |
| (3) | The Group holds minority equity interests in several third-party private companies through investments in their common shares or in-substance common shares. The Group accounts for these investments under the equity method because the Group has the ability to exercise significant influence but does not have control over the investees. |
Impairment loss on equity method investments was
| (4) | The Group purchased wealth management products from financial institutions in China and classified them as fair value option investments. The Group measures these products with their fair value using directly or indirectly observable inputs in the market place. During the year ended February 28, 2025, the Group obtained control over a fund. The related purchase price and operations of the fund were not material. The fund held equity interests in several private companies, and the Group elected fair value option to account for the investments held by the fund. |
| (5) | In fiscal year 2017 and 2020, the Group completed |
| (6) | The Group acquired minority equity interest and convertible debt securities in several third-party private companies, and the majority of which are engaged in artificial intelligence industry and online platform business. The Group holds minority equity interests of these companies through purchasing their convertible redeemable preferred shares. The Group accounted for these investments as available-for-sale investments since the investees’ preferred shares held are determined to be debt securities. The Group recorded $ |
| (7) | The Group purchased wealth management products from financial institutions in China and classified them as held-to-maturity investments as the Group has the positive intent and ability to hold the investments to maturity. The original maturities of these financial products were |
F-33
NOTES TO CONSOLIDATED FINANCIAL STATEMENTS - continued
FOR THE YEARS ENDED FEBRUARY 28, 2023, FEBRUARY 29, 2024 AND FEBRUARY 28, 2025
(In thousands of U.S. dollars, except share and share related data or otherwise noted)
8. LONG-TERM PREPAYMENTS AND OTHER NON-CURRENT ASSETS
As of February 29, 2024 and February 28, 2025, long-term prepayments and other non-current assets primarily consisted of long-term service fees, commission and intangible assets which were immaterial.
The Group recognized $
9. ACCRUED EXPENSES AND OTHER CURRENT LIABILITIES
Accrued expenses and other current liabilities consisted of the following:
As of | As of | |||||
February 29, | February 28, | |||||
| 2024 |
| 2025 | |||
Accrued employee payroll and welfare benefits | $ | | $ | | ||
Refund liabilities |
| |
| | ||
Accrued operating expenses |
| |
| | ||
Income tax payable | | | ||||
Other taxes payable |
| |
| | ||
Professional service fee payable |
| |
| | ||
Others |
| |
| | ||
Total | $ | | $ | | ||
10. LOAN FACILITIES
In August 2024, the Group entered into
11. FAIR VALUE
(a) | Assets and liabilities measured at fair value on a recurring basis |
In accordance with ASC 820, Fair Value Measurement, the Group measures financial products, available-for-sale investments, fair value option investments and equity securities with readily determinable fair value at fair value on a recurring basis. Equity securities classified within Level 1 are valued using quoted market prices currently available on the Hong Kong Stock Exchange. Variable-rate financial instruments and available-for-sale investments classified within Level 2 are valued using directly or indirectly observable inputs in the market place. The available-for-sale investments classified within Level 3 are valued using the income approach, the binomial option model or the backsolve method, where appropriate. The income approach, the binomial option model and the backsolve method require the use of significant unobservable inputs (Level 3 inputs) which involve significant management judgment and estimation. Changes in any unobservable inputs may have a significant impact on fair values. In the valuation of Level 3 financial instruments as of February 28, 2025, the weighted average cost of capital adopted ranges from
F-34
NOTES TO CONSOLIDATED FINANCIAL STATEMENTS - continued
FOR THE YEARS ENDED FEBRUARY 28, 2023, FEBRUARY 29, 2024 AND FEBRUARY 28, 2025
(In thousands of U.S. dollars, except share and share related data or otherwise noted)
11. FAIR VALUE - continued
(a) | Assets and liabilities measured at fair value on a recurring basis - continued |
As of February 29, 2024 and February 28, 2025, information about inputs for the fair value measurements of the Group’s assets that are measured at fair value on a recurring basis in periods subsequent to their initial recognition is as follows:
Fair Value Measurement at Reporting Date Using | ||||||||||||
Quoted Prices in | Significant Other | Significant | ||||||||||
February 29, | Active Market for | Observable | Unobservable | |||||||||
Description |
| 2024 |
| Identical Assets |
| Inputs |
| Inputs | ||||
| (Level 1) |
| (Level 2) |
| (Level 3) | |||||||
Short-term investments |
|
|
|
|
|
|
|
| ||||
Variable-rate financial instruments | $ | |
| $ | — | $ | |
| $ | — | ||
Available-for-sale investments | | — | | — | ||||||||
Long-term investments |
|
|
|
| ||||||||
Fair value option investments | |
| — | | — | |||||||
Available-for-sale investments | |
| — |
| — | | ||||||
Total | $ | | $ | — | $ | | $ | | ||||
Fair Value Measurement at Reporting Date Using | ||||||||||||
Quoted Prices in | Significant Other | Significant | ||||||||||
February 28, | Active Market for | Observable | Unobservable | |||||||||
Description |
| 2025 |
| Identical Assets |
| Inputs |
| Inputs | ||||
| (Level 1) |
| (Level 2) |
| (Level 3) | |||||||
Short-term investments |
|
|
|
|
|
|
|
| ||||
Variable-rate financial instruments | $ | |
| $ | — | $ | |
| $ | — | ||
Long-term investments |
|
|
|
| ||||||||
Fair value option investments | | — | — | | ||||||||
Available-for-sale investments | |
| — |
| — | | ||||||
Total | $ | | $ | — | $ | | $ | | ||||
The roll forward of Level 3 investments is as following:
Balance as of February 28, 2023 | $ | | |
Purchases | | ||
Disposal | ( | ||
| |||
Impairment loss | ( | ||
Foreign exchange difference | ( | ||
Balance as of February 29, 2024 | $ | | |
Purchases | | ||
| ( | ||
Impairment loss |
| ( | |
Foreign exchange difference |
| ( | |
Balance as of February 28, 2025 | $ | |
F-35
NOTES TO CONSOLIDATED FINANCIAL STATEMENTS - continued
FOR THE YEARS ENDED FEBRUARY 28, 2023, FEBRUARY 29, 2024 AND FEBRUARY 28, 2025
(In thousands of U.S. dollars, except share and share related data or otherwise noted)
11. FAIR VALUE - continued
(b) | Assets and liabilities measured at fair value on a non-recurring basis |
The Group measures its property and equipment at fair value on a non-recurring basis annually or whenever events or changes in circumstances indicate that the carrying amount exceeds its fair value. The Group determined the fair value of property and equipment that were subject to impairment using the income approach with significant unobservable inputs (Level 3 inputs). Please see Note 5.
The Group measures long-term investments (excluding the equity securities with readily determinable fair values, available-for-sale investments and fair value option investments) at fair value on a non-recurring basis only if an impairment or observable price adjustment is recognized in the current period. Please see Note 7(1), Note 7(2) and Note 7(3).
For equity securities without readily determinable fair values, the fair value was determined using directly or indirectly observable inputs in the market place (Level 2 inputs). Whenever events or changes in circumstances indicate that the carrying value may no longer be recoverable, the fair value of the aforementioned long-term investments was determined using models with significant unobservable inputs (Level 3 inputs), primarily the management projection of discounted future cash flow and the discount rate.
F-36
NOTES TO CONSOLIDATED FINANCIAL STATEMENTS - continued
FOR THE YEARS ENDED FEBRUARY 28, 2023, FEBRUARY 29, 2024 AND FEBRUARY 28, 2025
(In thousands of U.S. dollars, except share and share related data or otherwise noted)
12. LEASES
The Group has operating leases for learning centers, service centers and office spaces. Certain leases include renewal options and/or termination options, which are factored into the Group’s determination of lease payments when appropriate.
During the year ended February 28, 2025, certain office leases in Beijing were terminated before the expiration of the lease term. The relevant right-of-use assets, with a carrying amount totaled at $
Operating lease costs for the years ended February 28, 2023, February 29, 2024 and February 28, 2025 were $
As of February 29, 2024 and February 28, 2025, the weighted average remaining lease terms were
Supplemental cash flow information of the leases is as follows:
| For the year ended | For the year ended | ||||
February 29, | February 28, | |||||
| 2024 |
| 2025 | |||
Cash payments for operating leases | $ | | $ | | ||
Right-of-use assets obtained in exchange for operating lease liabilities | | | ||||
The following is a maturity analysis of the annual undiscounted cash flows for lease liabilities as of February 28, 2025:
| As of February 28, | ||
Fiscal year ending | 2025 | ||
February 2026 | $ | | |
February 2027 |
| | |
February 2028 |
| | |
February 2029 |
| | |
February 2030 |
| | |
Thereafter |
| | |
Total future lease payments | | ||
Less: Imputed interest | ( | ||
Present value of operating lease liabilities | $ | | |
As of February 28, 2025, the Group has lease contracts that have been entered into but not yet commenced amounting to $
F-37
NOTES TO CONSOLIDATED FINANCIAL STATEMENTS - continued
FOR THE YEARS ENDED FEBRUARY 28, 2023, FEBRUARY 29, 2024 AND FEBRUARY 28, 2025
(In thousands of U.S. dollars, except share and share related data or otherwise noted)
13. INCOME TAXES
Cayman Islands
The Cayman Islands currently levies no taxes on individuals or corporations based upon profits, income, gains or appreciation.
Hong Kong
TAL Hong Kong is established in Hong Kong and has been subject to a two-tiered income tax rate for taxable income earned in Hong Kong effectively since April 1, 2018. The first
PRC
Under the PRC Enterprise Income Tax Law, enterprise income tax (“EIT”) rate is
TAL Beijing and Beijing Xintang Sichuang are qualified as High and New Technology Enterprises (“HNTE”) and accordingly entitled to a preferential tax rate of
Beijing Yizhen Xuesi Education Technology Co., Ltd. (“Yizhen Xuesi”) is qualified as HNTE and accordingly entitled to a preferential tax rate of
Shenzhen Xingtong is qualified as HNTE and accordingly entitled to a preferential tax rate of
Provision for income tax consisted of the following:
For the year ended | For the year ended | For the year ended | |||||||
February 28, | February 29, | February 28, | |||||||
| 2023 |
| 2024 |
| 2025 | ||||
Current - income tax expenses | $ | | $ | | $ | | |||
Deferred - income tax expenses |
| |
| | | ||||
Total | $ | | $ | | $ | | |||
F-38
NOTES TO CONSOLIDATED FINANCIAL STATEMENTS - continued
FOR THE YEARS ENDED FEBRUARY 28, 2023, FEBRUARY 29, 2024 AND FEBRUARY 28, 2025
(In thousands of U.S. dollars, except share and share related data or otherwise noted)
13. INCOME TAXES - continued
PRC – continued
Deferred income taxes reflect the net tax effects of temporary differences between the carrying amount of assets and liabilities for financial reporting purposes and the amounts used for income tax purposes. Significant components of the Group’s deferred tax assets and liabilities were as follows:
As of | As of | |||||
February 29, | February 28, | |||||
| 2024 |
| 2025 | |||
Deferred tax assets: |
|
|
|
| ||
Advertising expenses and prepaid rental |
| $ | |
| $ | |
Property and equipment |
| |
| | ||
Impairment loss on long-term investments |
| |
| | ||
Others |
| |
| | ||
Tax losses carry-forward |
| |
| | ||
Less: valuation allowance |
| ( |
| ( | ||
Deferred tax assets, net | $ | | $ | | ||
Deferred tax liabilities: |
|
|
|
| ||
Intangible assets |
| |
| | ||
Others |
| |
| | ||
Deferred tax liabilities | $ | | $ | | ||
As of February 28, 2025, the Group had operating loss carry-forward of $
Under U.S. GAAP, a deferred tax liability should be recorded for taxable temporary differences attributable to the excess of financial reporting amounts over tax basis amounts, including those differences attributable to a more than 50% interest in a domestic subsidiary. However, recognition is not required in situations where the tax law provides a means by which the reported amount of that investment can be recovered tax-free and the enterprise expects that it will ultimately use that means. The Company has not recorded any such deferred tax liability attributable to the undistributed earnings of its financial interest in the VIEs because it believes such excess earnings can be distributed in a manner that would not be subject to income tax.
F-39
NOTES TO CONSOLIDATED FINANCIAL STATEMENTS - continued
FOR THE YEARS ENDED FEBRUARY 28, 2023, FEBRUARY 29, 2024 AND FEBRUARY 28, 2025
(In thousands of U.S. dollars, except share and share related data or otherwise noted)
13. INCOME TAXES – continued
PRC - continued
The impact of an uncertain income tax position on the income tax return is recognized at the largest amount that is more likely than not to be sustained upon audit by the relevant tax authority. An uncertain income tax position will not be recognized if it has less than a 50% likelihood of being sustained. Interest and penalties on income taxes will be classified as a component of the provisions for income taxes. The Group has concluded that there are
According to the PRC Tax Administration and Collection Law, the tax authority may require the taxpayer or the withholding agent to make delinquent tax payment within three years if the underpayment of taxes is resulted from the tax authority’s act or error. No late payment surcharge will be assessed under such circumstances. The statute of limitation will be three years if the underpayment of taxes is due to the computational errors made by the taxpayer or the withholding agent. Late payment surcharge will be assessed in such case. The statute of limitation will be extended to five years under special circumstances which are not clearly defined (but an underpayment of tax liability exceeding RMB
Reconciliation between the provision for income taxes computed by applying the PRC EIT rates of
For the year ended | For the year ended | For the year ended | ||||||||
February 28, | February 29, | February 28, | ||||||||
| 2023 |
| 2024 |
| 2025 | |||||
(Loss) / income before provision for income tax | $ | ( | $ | | $ | | ||||
PRC statutory income tax rate |
| | % |
| | % |
| | % | |
Income tax at statutory income tax rate |
| ( |
| |
| | ||||
Effect of non-deductible expenses and loss and super deduction expenses |
| ( |
| |
| | ||||
Effect of income tax exemptions and preferential tax rates |
| ( |
| ( |
| ( | ||||
Effect of income tax rate difference in other jurisdictions |
| |
| ( |
| ( | ||||
Change in valuation allowance |
| |
| |
| | ||||
Income tax expenses | $ | | $ | | $ | | ||||
F-40
NOTES TO CONSOLIDATED FINANCIAL STATEMENTS - continued
FOR THE YEARS ENDED FEBRUARY 28, 2023, FEBRUARY 29, 2024 AND FEBRUARY 28, 2025
(In thousands of U.S. dollars, except share and share related data or otherwise noted)
13. INCOME TAXES – continued
PRC - continued
If the Group did not enjoy income tax exemptions and preferential tax rates for the years ended February 28, 2023, February 29, 2024 and February 28, 2025, the increase in income tax expenses and net (loss) / income per share amounts would be as follows:
For the year ended | For the year ended | For the year ended | |||||||
February 28, | February 29, | February 28, | |||||||
| 2023 |
| 2024 |
| 2025 | ||||
Increase in income tax expenses | $ | | $ | | $ | | |||
Net (loss) / income per common share-basic | $ | ( | $ | ( | $ | | |||
Net (loss) / income per common share-diluted | $ | ( | $ | ( | $ | | |||
The PRC EIT Law includes a provision specifying that legal entities organized outside of the PRC will be considered residents for Chinese income tax purposes if the place of effective management or control is within the PRC. The implementation rules to the EIT Law provide that non-resident legal entities will be considered PRC residents if substantial and overall management and control over the manufacturing and business operations, personnel, accounting, properties, etc., occurs within the PRC. The Group does not believe that the legal entities organized outside of the PRC within the Group should be treated as residents for PRC EIT law purposes. If the PRC tax authorities subsequently determine that the Company and its subsidiaries registered outside the PRC should be deemed a resident enterprise, the Company and its subsidiaries registered outside the PRC will be subject to the PRC income tax at a rate of
If the Company were to be non-resident for PRC tax purpose, dividends paid to it out of profits earned after January 1, 2008 would be subject to a withholding tax. In the case of dividends paid by PRC subsidiaries, the withholding tax would be
The aggregate undistributed earnings of the Company’s subsidiaries, the VIEs and their subsidiaries and schools located in the PRC that are available for distribution are $
F-41
NOTES TO CONSOLIDATED FINANCIAL STATEMENTS - continued
FOR THE YEARS ENDED FEBRUARY 28, 2023, FEBRUARY 29, 2024 AND FEBRUARY 28, 2025
(In thousands of U.S. dollars, except share and share related data or otherwise noted)
14. COMMON SHARES
The Company has
Holders of Class A common shares and Class B common shares have the same rights except for voting and conversion rights. In respect of matters requiring shareholders’ vote, each Class A common share is entitled to
During the years ended February 28, 2023, February 29, 2024 and February 28, 2025,
During the years ended February 28, 2023, February 29, 2024 and February 28, 2025,
During the year ended February 29, 2024,
On April 28, 2022, the Company’s board of directors authorized to extend its share repurchase program launched in April 2021 by 12 months. Pursuant to the extended share repurchase program, the Company may repurchase up to $
On April 26, 2023, the Company’s board of directors authorized to extend its share repurchase program launched in April 2021 by 12 months. Pursuant to the extended share repurchase program, the Company may repurchase up to approximately $
On April 23, 2024, the Company’s board of directors authorized to extend its share repurchase program launched in April 2021 by 12 months. Pursuant to the extended share repurchase program, the Company may repurchase up to approximately $
F-42
NOTES TO CONSOLIDATED FINANCIAL STATEMENTS - continued
FOR THE YEARS ENDED FEBRUARY 28, 2023, FEBRUARY 29, 2024 AND FEBRUARY 28, 2025
(In thousands of U.S. dollars, except share and share related data or otherwise noted)
15. NET (LOSS) / INCOME PER SHARE
For the year ended | For the year ended | For the year ended | |||||||
February 28, | February 29, | February 28, | |||||||
| 2023 |
| 2024 |
| 2025 | ||||
Numerator: |
|
|
|
|
|
| |||
Net (loss) / income attributable to TAL Education Group’s shareholders | |||||||||
Basic and diluted | $ | ( | $ | ( | $ | | |||
Denominator: |
|
|
|
|
|
| |||
Weighted average shares outstanding - basic |
| |
| |
| | |||
Effect of dilutive securities: |
|
|
|
|
|
| |||
Dilutive effect of non-vested shares and options (i) |
| — |
| — |
| | |||
Weighted average shares outstanding - diluted | | | | ||||||
|
|
| |||||||
Net (loss) / income per common share attributable to TAL Education Group’s shareholders-basic (ii) | $ | ( | $ | ( | $ | | |||
Net (loss) / income per common share attributable to TAL Education Group’s shareholders-diluted | $ | ( | $ | ( | $ | | |||
| (i) | For the years ended February 28, 2023, February 29, 2024 and February 28, 2025, |
| (ii) | The Company’s common shares are divided into Class A and Class B common shares. Holders of Class A and Class B common shares have the same dividend rights. Therefore, the Company does not present net (loss) / income per share for each separate class. |
F-43
NOTES TO CONSOLIDATED FINANCIAL STATEMENTS - continued
FOR THE YEARS ENDED FEBRUARY 28, 2023, FEBRUARY 29, 2024 AND FEBRUARY 28, 2025
(In thousands of U.S. dollars, except share and share related data or otherwise noted)
16. RELATED PARTY TRANSACTIONS
The Group had the following balances and transactions with related parties:
Balances:
As of | As of | |||||
February 29, | February 28, | |||||
| 2024 |
| 2025 | |||
Amounts due from related parties, current (i) | $ | | $ | | ||
Amounts due from related parties, non-current (i) | $ | | $ | | ||
Amounts due to related parties, current (ii) | $ | | $ | | ||
Transactions:
For the year ended | For the year ended | For the year ended | |||||||
February 28, | February 29, | February 28, | |||||||
| 2023 |
| 2024 |
| 2025 | ||||
$ | | $ | | $ | | ||||
$ | | $ | | $ | | ||||
| (i) | The amounts due from related parties represent loans and prepayments to certain investees for service fees. |
In fiscal years 2023, 2024 and 2025, the Group recorded $
| (ii) | The amounts due to related parties primarily related to service fees payable to related parties. |
17. COMMITMENTS AND CONTINGENCIES
Capital commitment
Capital commitment for construction of property and purchase of property and equipment was $
Lease property management fee commitment
Future minimum payments under non-cancelable agreements for property management fees as of February 28, 2025 were as follows:
Fiscal year ending |
| ||
February 2026 | $ | | |
February 2027 |
| | |
February 2028 |
| | |
February 2029 |
| | |
February 2030 |
| | |
Thereafter |
| | |
Total | $ | |
F-44
NOTES TO CONSOLIDATED FINANCIAL STATEMENTS - continued
FOR THE YEARS ENDED FEBRUARY 28, 2023, FEBRUARY 29, 2024 AND FEBRUARY 28, 2025
(In thousands of U.S. dollars, except share and share related data or otherwise noted)
17. COMMITMENTS AND CONTINGENCIES - continued
Investment commitment
The Group is obligated to pay $
Contingencies
The Group is required to obtain and maintain various licenses and permits and fulfill registration and filing requirements in order to operate the current business, but the Group cannot reasonably estimate the contingent liabilities in relation to the licenses and permits that are in the process. Therefore, no liabilities were recorded as of February 28, 2025.
On February 4, 2022, a complaint of purported securities class action was filed against the Company and certain of its current and former executives in the U.S. District Court for the Southern District of New York (the “2022 Class Action”). The complaint alleges that the Company made misrepresentations and misleading disclosures between April 26, 2018 and July 22, 2021 about Chinese laws governing the tutoring industry and the Company’s compliance with them. On April 7, 2022, the Court endorsed an application the Company filed to stay its obligation to respond to the Initial Complaint until after the Court appoints a lead plaintiff. On October 12, 2022, the Court appointed two co-lead plaintiffs. On October 19, 2022, the co-lead plaintiffs filed an amended complaint. On February 10, 2023, the Company filed a motion to dismiss the amended complaint. On March 27, 2023, the lead plaintiff filed an opposition to the Company’s motion to dismiss. On April 26, 2023, the Company filed a reply to the lead plaintiff’s opposition. On October 2, 2023, the Court granted the Company’s motion to dismiss in its entirety and dismissed the amended complaint in its entirety without prejudice. After requesting for and obtaining an extension from the Court, the lead plaintiff filed a second amended complaint on November 20, 2023. The Company filed a motion to dismiss the second amended complaint on January 19, 2024. On February 15, 2024, the lead plaintiff filed the opposition to the Company’s motion to dismiss. On March 15, 2024, the Company filed its reply to lead plaintiff’s opposition. The Court has not yet ruled on the motion to dismiss.
Separately, on March 29, 2023, a complaint of putative securities class action was filed against the Company and an executive in the U.S. District Court for the District of New Jersey (the “2023 Class Action”). The complaint alleges that the Company made misrepresentations and misleading disclosures between June 14, 2022 and March 14, 2023 about its compliance with Chinese laws and regulations. On October 16, 2023, the lead plaintiff filed an amended complaint, which named the Company and several executives as co-defendants. On December 17, 2024, all individual defendants were dismissed from this case. The case now proceeds to discovery with the Company as the sole remaining defendant.
As the lawsuits related to the 2022 Class Action and 2023 Class Action are in their preliminary status, the amount of potential loss, if any, associated with the resolution of such lawsuits, cannot be reasonably estimated at this time. As a result, the Company did not record any liabilities pertaining to the class action lawsuits.
18. SEGMENT INFORMATION
The Group has
F-45
NOTES TO CONSOLIDATED FINANCIAL STATEMENTS - continued
FOR THE YEARS ENDED FEBRUARY 28, 2023, FEBRUARY 29, 2024 AND FEBRUARY 28, 2025
(In thousands of U.S. dollars, except share and share related data or otherwise noted)
19. MAINLAND CHINA CONTRIBUTION PLAN
Full time employees of the Group in the PRC participate in a government-mandated multi-employer defined contribution plan pursuant to which certain pension benefits, medical care, unemployment insurance, employee housing fund and other welfare benefits are provided to employees. The PRC labor regulations require the Group to accrue for these benefits based on certain percentages of the employees’ salaries. Total provisions for such employee benefits were $
20. STATUTORY RESERVES AND RESTRICTED NET ASSETS
As stipulated by the relevant PRC laws and regulations, the PRC entities are required to make appropriations from net income as determined in accordance with the PRC GAAP to non-distributable statutory reserve, which includes a statutory surplus reserve and a development fund. The PRC laws and regulations require that annual appropriations of
In the private school sector, the PRC laws and regulations require that certain amount should be set aside as development fund prior to payments of dividends. In the case of for-profit private school, this amount should be no less than
The statutory reserve may be applied against prior year losses, if any, and may be used for general business expansion and production or increase in registered capital of the entities. For the years ended February 29, 2024 and February 28, 2025, the Group made apportions of $
As a result of these PRC laws and regulations and the requirement that distribution by PRC entities can only be paid out of distributable profits computed in accordance with the PRC GAAP, the PRC entities are restricted from transferring a portion of their net assets to the Group. Amounts restricted include paid-in capital and the statutory reserve of the Company’s PRC subsidiaries, the VIEs and their subsidiaries and schools. As of February 29, 2024 and February 28, 2025, paid-in capital balance of such entities was $
21. SHARE-BASED COMPENSATION
In June 2010, the Company adopted the 2010 Share Incentive Plan (“2010 Plan”). The 2010 Plan permits the grant of options to purchase the Class A common shares, share appreciation rights, restricted shares, restricted share units, dividend equivalent rights and other instruments as deemed appropriate by the administrator under the 2010 Plan. In August 2013, the Company amended and restated the 2010 Plan (the “Amendment”). Pursuant to the Amendment, the maximum aggregate number of Class A common shares that may be issued pursuant to all awards under the share incentive plan is equal to five percent (
F-46
NOTES TO CONSOLIDATED FINANCIAL STATEMENTS - continued
FOR THE YEARS ENDED FEBRUARY 28, 2023, FEBRUARY 29, 2024 AND FEBRUARY 28, 2025
(In thousands of U.S. dollars, except share and share related data or otherwise noted)
21. SHARE-BASED COMPENSATION – continued
In June 2020, the Company adopted the 2020 Share Incentive Plan (“2020 Plan”). The 2020 Plan permits the grant of options to purchase Class A common shares, restricted shares, restricted share units and other instruments as deemed appropriate by the administrator under the 2020 Plan. Pursuant to the 2020 Plan, the maximum aggregate number of shares that may be issued pursuant to all awards (including incentive share options) (the “Award Pool”) is initially five percent (
The 2010 Plan has ceased to be used for grants of future awards upon the effectiveness of the 2020 Plan.
Non-vested shares – service condition
During the year ended February 28, 2025, the Company granted
The activities of non-vested shares granted with service condition were summarized as follows:
Service Condition | |||||
Number of | Weighted | ||||
non-vested | average grant date | ||||
| shares |
| fair value | ||
Outstanding as of February 29, 2024 |
| |
| $ | |
Granted |
| |
| | |
Forfeited |
| ( |
| | |
Vested |
| ( |
| | |
Outstanding as of February 28, 2025 |
| |
| $ | |
The Company recorded compensation expenses of $
As of February 28, 2025, the unrecognized compensation expenses related to the service-based non-vested shares amounted to $
The total fair value of service-based non-vested shares that vested during the years ended February 28, 2023, February 29, 2024 and February 28, 2025 was $
F-47
NOTES TO CONSOLIDATED FINANCIAL STATEMENTS - continued
FOR THE YEARS ENDED FEBRUARY 28, 2023, FEBRUARY 29, 2024 AND FEBRUARY 28, 2025
(In thousands of U.S. dollars, except share and share related data or otherwise noted)
21. SHARE-BASED COMPENSATION – continued
Non-vested shares – performance condition
During the year ended February 28, 2025, the Company granted
The activities of non-vested shares granted with performance condition were summarized as follows:
Performance Condition | |||||
Number of | Weighted | ||||
non-vested | average grant date | ||||
| shares |
| fair value | ||
Outstanding as of February 29, 2024 |
| |
| $ | |
Granted |
| |
| | |
Forfeited |
| ( |
| | |
Vested | ( | | |||
Outstanding as of February 28, 2025 |
| |
| $ | |
The Company recorded compensation expenses related to performance-based non-vested shares of $
As of February 28, 2025, the unrecognized compensation expenses related to the performance-based non-vested shares amounted to $
The total fair value of performance-based non-vested shares that vested was $
F-48
NOTES TO CONSOLIDATED FINANCIAL STATEMENTS - continued
FOR THE YEARS ENDED FEBRUARY 28, 2023, FEBRUARY 29, 2024 AND FEBRUARY 28, 2025
(In thousands of U.S. dollars, except share and share related data or otherwise noted)
21. SHARE-BASED COMPENSATION – continued
Share options
Share options granted to employees and directors expire ranging from
During the year ended February 28, 2025, the Company granted
The fair value of each option granted was estimated on the date of grant using the Black-Scholes option-pricing model with the following assumptions used for grants during the applicable periods:
| For the year ended |
| For the year ended |
| |
February 28, | February 28, | ||||
2023 | 2025 | ||||
Risk-free interest rate(1) |
| % | % | ||
Expected life (years)(2) |
|
| |||
Expected dividend yield(3) |
| % | % | ||
Volatility(4) |
| % | % | ||
Fair value of options at grant date per share(5) | $ | $ |
| (1) | Risk-free interest rate |
Risk-free interest rate for periods within the contractual life of the option is based upon the U.S. treasury yield curve in effect at the time of grant.
| (2) | Expected life (years) |
Assumption of the expected term is based on the vesting and contractual terms and employee demographics.
| (3) | Expected dividend yield |
The dividend yield is estimated based on its expected dividend policy over the expected term of the options.
| (4) | Volatility |
The volatility assumption is estimated based on historical volatility of the Company’s share price applying the guidance provided by ASC 718 Stock Compensation.
| (5) | No options were granted during the year ended February 29, 2024. |
F-49
NOTES TO CONSOLIDATED FINANCIAL STATEMENTS - continued
FOR THE YEARS ENDED FEBRUARY 28, 2023, FEBRUARY 29, 2024 AND FEBRUARY 28, 2025
(In thousands of U.S. dollars, except share and share related data or otherwise noted)
21. SHARE-BASED COMPENSATION – continued
Share options - continued
The activities of share options for the year ended February 28, 2025 were as follows:
Weighted | Weighted | Aggregate | ||||||
average | average remaining | intrinsic | ||||||
Number | exercise price | contractual | value | |||||
Share options |
| of shares |
| (US$) |
| life (Years) |
| (US$) |
Outstanding as of February 29, 2024 |
| |
| |
|
| | |
Granted |
| |
| |
| — | — | |
Exercised |
| ( |
| |
| — | — | |
Outstanding as of February 28, 2025 |
| |
| |
|
| | |
Vested and expected to vest as of February 28, 2025 |
| |
| |
|
| | |
Exercisable as of February 28, 2025 |
| |
| |
|
| |
The Company recorded compensation expenses of $
Total intrinsic value of options exercised for the years ended February 28, 2023, February 29, 2024 and February 28, 2025 was $
As of February 28, 2025, there was $
The total compensation expenses are recognized on a straight-line basis over the respective vesting periods. The Group recorded the related compensation expenses of $
Table below shows the summary of share-based compensation expenses:
For the year ended | For the year ended | For the year ended | |||||||
February 28, | February 29, | February 28, | |||||||
| 2023 |
| 2024 |
| 2025 | ||||
Cost of revenues | $ | | $ | | $ | | |||
Selling and marketing expenses |
| |
| |
| | |||
General and administrative expenses |
| |
| |
| | |||
Total | $ | | $ | | $ | | |||
22. SUBSEQUENT EVENT
In April 2025, the Company’s board of directors authorized to extend its share repurchase program launched in April 2021 by another 12 months. Pursuant to the extended share repurchase program, the Company may repurchase up to approximately $
In May 2025, the Company won a bid in a bankruptcy auction held under Chapter 11 of the U.S. Bankruptcy Code, and purchased certain assets of a reading and learning platform for children, with total consideration of approximately $
F-50