UNITED STATES
SECURITIES AND EXCHANGE COMMISSION
WASHINGTON, D.C. 20549
FORM 20-F
(Mark One)
| | | | | |
| ☐ | REGISTRATION STATEMENT PURSUANT TO SECTION 12(b) or (g) OF THE SECURITIES EXCHANGE ACT OF 1934 |
OR
| | | | | |
| ☒ | ANNUAL REPORT PURSUANT TO SECTION 13 OR 15(d) OF THE SECURITIES EXCHANGE ACT OF 1934 |
For the fiscal year ended December 31, 2025
OR
| | | | | |
| ☐ | TRANSITION REPORT PURSUANT TO SECTION 13 OR 15(d) OF THE SECURITIES EXCHANGE ACT OF 1934 |
OR
| | | | | |
| ☐ | SHELL COMPANY REPORT PURSUANT TO SECTION 13 OR 15(d) OF THE SECURITIES EXCHANGE ACT OF 1934 |
Commission file number: 001-35505
Brookfield Property Partners L.P.
| | |
| |
| (Exact name of Registrant as specified in its charter) |
| | |
| N/A |
| |
| (Translation of Registrant’s name into English) |
| | |
| Bermuda |
| |
| (Jurisdiction of incorporation or organization) |
| | |
| 73 Front Street, 5th Floor, Hamilton, HM 12 Bermuda |
| |
(Address of principal executive office)
Bryan K. Davis
Brookfield Property Partners L.P.
73 Front Street, 5th Floor
Hamilton, HM 12, Bermuda
Tel: +441-294-3309
| | |
| |
| (Name, Telephone, Email and/or Facsimile number and Address of Company Contact Person) |
Securities registered or to be registered pursuant to Section 12(b) of the Act.
| | | | | | | | | | | | | | |
| Title of each class | | Trading Symbol(s) | | Name of each exchange on which registered |
| | | | |
| | | | |
| | | | |
| 6.50% Class A Cumulative Redeemable Perpetual Units, Series 1 | | BPYPP | | Nasdaq Stock Market |
| 6.375% Class A Cumulative Redeemable Perpetual Units, Series 2 | | BPYPO | | Nasdaq Stock Market |
| 5.750% Class A Cumulative Redeemable Perpetual Units, Series 3 | | BPYPN | | Nasdaq Stock Market |
| 6.25% Class A Cumulative Redeemable Units, Series 1 | | BPYPM /BPYP.PR.A | | Nasdaq Stock Market / Toronto Stock Exchange |
Securities registered or to be registered pursuant to Section 12(g) of the Act.
None
Securities for which there is a reporting obligation pursuant to Section 15(d) of the Act.
None
Indicate the number of outstanding shares of each of the issuer’s classes of capital or common stock as of the close of the period covered by the annual report: As of December 31, 2025, there were outstanding 7,360,000 6.50% Class A Cumulative Redeemable Perpetual Units, Series 1, 10,000,000 6.375% Class A Cumulative Redeemable Perpetual Units, Series 2, 11,500,000 5.750% Class A Cumulative Redeemable Perpetual Units, Series 3, 26,571,651 6.25% Class A Cumulative Redeemable Preferred Units, Series 1 and 410,493,281 Limited Partnership Units.
Indicate by check mark if the registrant is a well-known seasoned issuer, as defined in Rule 405 of the Securities Act.
If this report is an annual or transition report, indicate by check mark if the registrant is not required to file reports pursuant to Section 13 or 15(d) of the Securities Exchange Act of 1934.
Indicate by check mark whether the registrant (1) has filed all reports required to be filed by Section 13 or 15(d) of the Securities Exchange Act of 1934 during the preceding 12 months (or for such shorter period that the registrant was required to file such reports), and (2) has been subject to such filing requirements for the past 90 days.
Indicate by check mark whether the registrant has submitted electronically every Interactive Data File required to be submitted pursuant to Rule 405 of Regulation S-T (§232.405 of this chapter) during the preceding 12 months (or for such shorter period that the registrant was required to submit such files).
Indicate by check mark whether the registrant is a large accelerated filer, an accelerated filer, a non-accelerated filer, or an emerging growth company. See definition of “large accelerated filer”, “accelerated filer”, and “emerging growth company” in Rule 12b-2 of the Exchange Act.
| | | | | | | | | | | |
Large accelerated filer ¨ | Accelerated filer ¨ | Non-accelerated Filer x | Emerging growth company ☐ |
If an emerging growth company that prepares its financial statements in accordance with U.S. GAAP, indicate by check mark if the registrant has elected not to use the extended transition period for complying with any new or revised financial accounting standards provided pursuant to Section 13(a) of the Exchange Act ¨
Indicate by check mark whether the registrant has filed a report on and attestation to its management’s assessment of the effectiveness of its internal control over financial reporting under Section 404(b) of the Sarbanes-Oxley Act (15 U.S.C. 7262(b)) by the registered public accounting firm that prepared or issued its audit report. ¨
If securities are registered pursuant to Section 12(b) of the Act, indicate by check mark whether the financial statements of the registrant included in the filing reflect the correction of an error to previously issued financial statements. ¨
Indicate by check mark whether any of those error corrections are restatements that required a recovery analysis of incentive-based compensation received by any of the registrant’s executive officers during the relevant recovery period pursuant to §240.10D-1(b). ¨
Indicate by check mark which basis of accounting the registrant has used to prepare the financial statements included in this filing:
| | | | | | | | | | | |
U.S. GAAP ¨ | International Financial Reporting Standards as issued by the International Accounting Standards Board | ☒ | Other ¨ |
If “Other” has been checked in response to the previous question, indicate by check mark which financial statement item the registrant has elected to follow.
If this is an annual report, indicate by check mark whether the registrant is a shell company (as defined in Rule 12b-2 of the Exchange Act).
Table of Contents
| | | | | | | | |
| | | Page |
| |
| | |
| |
| | | |
| | |
| | | |
| ITEM 1. | | |
| | | |
| ITEM 2. | | |
| | | |
| ITEM 3. | | |
| | | |
| 3.A. | | |
| | | |
| 3.B. | | |
| | | |
| 3.C. | | |
| | | |
| 3.D. | | |
| | | |
| ITEM 4. | | |
| | | |
| 4.A. | | |
| | | |
| 4.B. | | |
| | | |
| | | | | | | | |
| 4.C. | | |
| | | |
| 4.D. | | |
| | | |
| ITEM 4A. | | |
| | | |
| ITEM 5. | | |
| | | |
| 5.A. | | |
| | | |
| 5.B. | | |
| | | |
| 5.C. | | |
| | | |
| 5.D. | | |
| | | |
| 5.E. | | |
| | | |
| | |
| | |
| ITEM 6. | | |
| | | |
| 6.A. | | |
| | | |
| 6.B. | | |
| | |
| 6.C. | | |
| | | |
| 6.D. | | |
| | | |
| 6.E. | | |
| | |
| 6.F | | |
| | | |
| ITEM 7. | | |
| | | |
| 7.A. | | |
| | | |
| 7.B. | | |
| | | |
| 7.C. | | |
| | | |
| ITEM 8. | | |
| | | |
| 8.A. | | |
| | | |
| 8.B. | | |
| | | |
| | | | | | | | |
| ITEM 9. | | |
| | | |
| 9.A. | | |
| | | |
| 9.B. | | |
| | | |
| 9.C. | | |
| | | |
| 9.D. | | |
| | | |
| 9.E. | | |
| | | |
| 9.F. | | |
| | | |
| ITEM 10. | | |
| | | |
| 10.A. | | |
| | | |
| 10.B. | | |
| | | |
| 10.C. | | |
| | | |
| 10.D. | | |
| | | |
| 10.E. | | |
| | | |
| 10.F. | | |
| | | |
| 10.G. | | |
| | | |
| 10.H | | |
| | | |
| 10.I. | | |
| | |
| 10.J. | | |
| | | |
| ITEM 11. | | |
| | | |
| ITEM 12. | | |
| | |
| | |
| | | |
| ITEM 13. | | |
| | | |
| ITEM 14. | | |
| | | |
| | | | | | | | |
| ITEM 15. | | |
| | | |
| ITEM 16. | | |
| | | |
| 16A. | | |
| | | |
| 16B. | | |
| | | |
| 16C. | | |
| | | |
| 16D. | | |
| | | |
| 16E. | | |
| | | |
| 16F. | | |
| | | |
| 16G. | | |
| | | |
| 16H. | | |
| | |
| 16I. | | |
| | |
| 16J. | | |
| | | |
| 16K. | | |
| | |
| | |
| | | |
| ITEM 17. | | |
| | |
| ITEM 18. | | |
| | |
| ITEM 19. | | |
| | | |
| |
| | |
| |
INTRODUCTION AND USE OF CERTAIN TERMS
We have prepared this Form 20-F using a number of conventions, which you should consider when reading the information contained herein. Unless otherwise indicated or the context otherwise requires, in this Form 20-F:
•all operating and other statistical information is presented as if we own 100% of each property in our portfolio, regardless of whether we own all of the interests in each property; and
•all information on financial results is presented in accordance with IFRS® Accounting Standards as issued by the International Accounting Standards Board (“IASB”)(“IFRS Accounting Standards”), other than certain non-IFRS Accounting Standards financial measures which are defined under “Use of Non-IFRS Accounting Standards Measures” below.
In this Form 20-F, unless the context suggests otherwise, references to “we”, “us” and “our” are to Brookfield Property Partners L.P., the Property Partnership, the Holding Entities and the operating entities, each as defined below, taken together on a consolidated basis. Unless the context suggests otherwise, in this Form 20-F references to:
•“AO LTIP Units” are to the AO LTIP Units of the Property Partnership;
•“assets under management” are to assets managed by us or by Brookfield on behalf of our third-party investors, as well as our own assets, and also include capital commitments that have not yet been drawn. Our calculation of assets under management may differ from that employed by other asset managers and, as a result, this measure may not be comparable to similar measures presented by other asset managers;
•“BN” are to Brookfield Corporation;
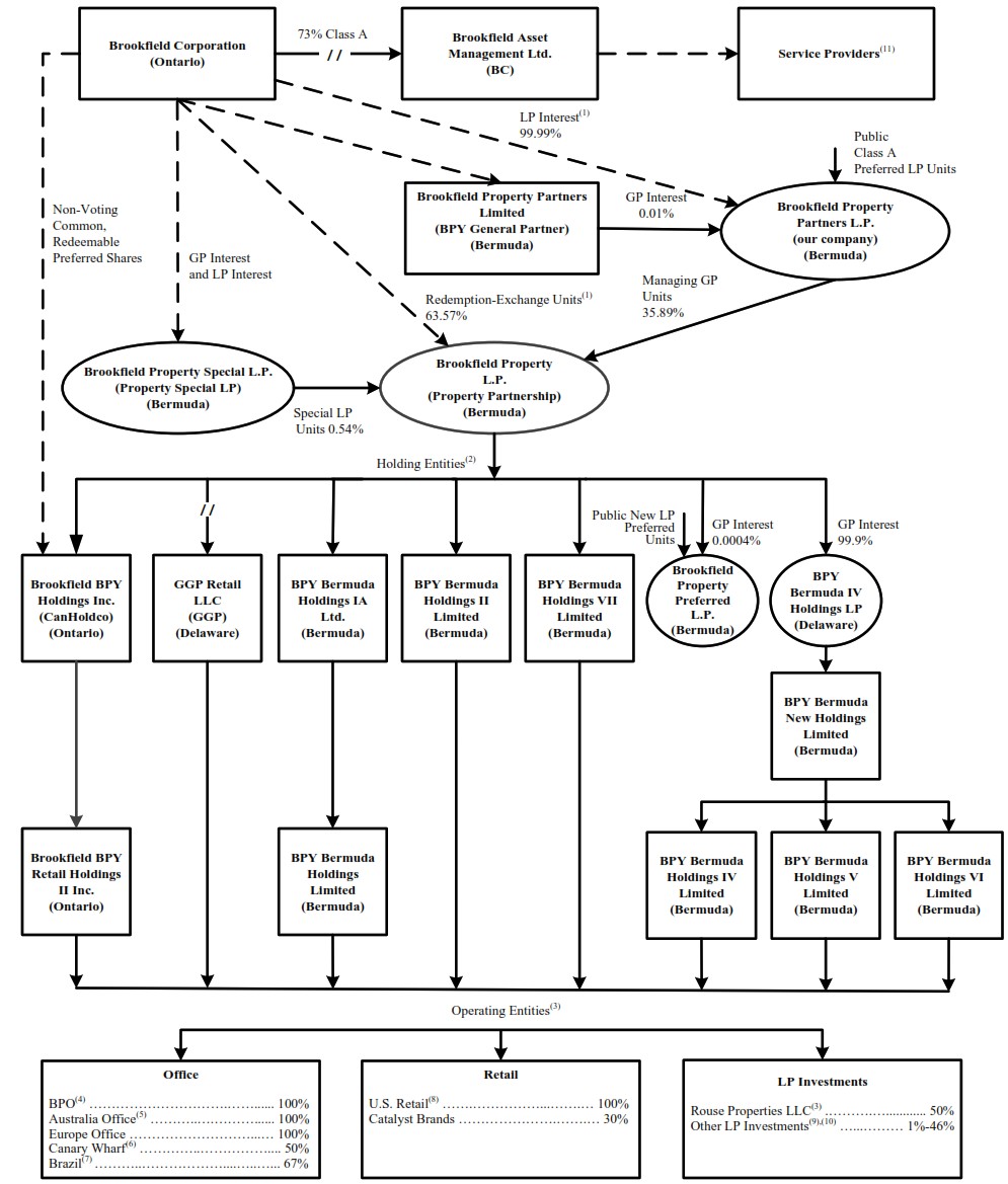
•“BPY General Partner” are to the general partner of our company, which is Brookfield Property Partners Limited, an indirect wholly-owned subsidiary of Brookfield Corporation;
•“BPYU” or “GGP” are to GGP Retail LLC, formerly known as Brookfield Property REIT Inc, a wholly-owned subsidiary of our company;
•“Brookfield” are to Brookfield Corporation and any subsidiary of Brookfield Corporation, other than us and, unless the context otherwise requires, includes Brookfield Asset Management;
•“Brookfield Asset Management” or “BAM” or “the Manager” are to Brookfield Asset Management Ltd.;
•“Brookfield Wealth Solutions” or “BWS” are to Brookfield Wealth Solutions Ltd. formerly referred to as Brookfield Reinsurance Ltd. or BNRE.
•“Class A Preferred Unitholder” are to the third-party holder of the Class A Preferred Units;
•“Class A Preferred Units” are to the Class A preferred limited partnership units of the Property Partnership, Series 1, 2 and 3, that were exchangeable for LP Units of our company pursuant to the Preferred Unit Exchange Mechanism;
•“commercial property” or “commercial properties” are to commercial and other real property that generates or has the potential to generate income, including office, retail, multifamily, logistics, hospitality, mixed-use and other alternative real estate, but does not include, among other things, residential land development, home building, construction, real estate advisory and other similar operations or services;
•“fully-exchanged basis” assume the exchange of certain issued and outstanding securities that are exchangeable into LP Units, including the exchange of the issued and outstanding Redemption-Exchange Units in accordance with the Redemption-Exchange Mechanism;
•“FV LTIP Units” are to the FV LTIP Units of the Property Partnership;
•“GGP Units” are to the shares of Class A Stock of GGP Inc., formerly known as BPYU Units;
•“Guarantee” means the subordinated guarantee given by the Guarantors with respect to the New LP Preferred Units and certain related obligations;
•“Guarantors” means our partnership, the Property Partnership, Brookfield BPY Holdings Inc., Brookfield BPY Retail Holdings II Inc., BPY Bermuda Holdings Limited, BPY Bermuda Holdings II Limited, BPY Bermuda Holdings IV Limited, BPY Bermuda Holdings V Limited and BPY Bermuda Holdings VI Limited;
•“Holding Entities” are to the primary holding subsidiaries of the Property Partnership, from time to time, through which it indirectly holds all of our interests in our operating entities;
•“LP Units” are to the non-voting limited partnership units of our company, other than Preferred Units;
•“Master Services Agreement” are to the third amended and restated master services agreement among the Service Recipients, the Service Providers, and certain other subsidiaries of Brookfield who are parties thereto, as may be amended from time to time;
•“New LP” means Brookfield Property Preferred L.P.;
•“New LP General Partner” are to the general partner of New LP, which is the Property Partnership, whose managing general partner is BPY, whose general partner is the BPY General Partner, an indirect wholly-owned subsidiary of Brookfield Corporation;
•“New LP Preferred Units” are to the Class A Cumulative Redeemable Preferred Units, Series 1 of Brookfield Property Preferred L.P.;
•“New LP Preferred Unitholders” are to the holders of New LP Preferred Units;
•“operating entities” are to the entities in which the Holding Entities hold interests and that directly or indirectly hold our real estate assets or that perform real estate management services for our real estate assets other than entities in which the Holding Entities hold interests for investment purposes only of less than 5% of the equity securities;
•“our business” are to our business of owning, operating and investing in commercial property, both directly and through our operating entities;
•“our company”, “BPY” or “our partnership” are to Brookfield Property Partners L.P., a Bermuda exempted limited partnership;
•“our limited partnership agreement” are to the second amended and restated limited partnership agreement of our company, as may be amended from time to time;
•“our portfolio” are to the commercial property assets in our Office, Retail and LP Investments segments, as applicable;
•“our preferred unitholders” are to the holders of Preferred Units and New LP Preferred Units;
•“our units” are to the non-voting limited partnership units in our company, including LP Units and Preferred Units and references to “our unitholders” are to the holders of our units. References to “Unitholders” are to holders of general partnership units of our partnership (“GP Units”), LP Units, Redemption-Exchange Units, special limited partnership units of the Property Partnership (“Special LP Units”), AO LTIP Units and FV LTIP Units;
•“Preferred Units” or “Preferred Equity Units” are to the preferred limited partnership units in the capital of BPY, currently consisting of the Class A Cumulative Redeemable Perpetual Units, Series 1 (“Preferred Units, Series 1”), the Class A Cumulative Redeemable Perpetual Units, Series 2 (“Preferred Units, Series 2”), and the Class A Cumulative Redeemable Perpetual Units, Series 3 (“Preferred Units, Series 3”);
•“Preferred Unit Exchange Mechanism” are to the mechanism by which the Class A Preferred Unitholder may exchange the Class A Preferred Units, as more fully described in Item 10.B. “Additional Information - Memorandum and Articles of Association - Description of the Property Partnership Limited Partnership Agreement - Preferred Unit-Exchange Mechanism”;
•“Preferred Unitholders” are to the holders of Preferred Units;
•“Privatization” means the acquisition by Brookfield Corporation on July 26, 2021 of all LP Units and limited partnership units of Brookfield Office Properties Exchange LP (“Exchange LP”) that it did not previously own;
•“Property Partnership” or the “Operating Partnership” are to Brookfield Property L.P., a Bermuda exempted limited partnership;
•“Property Partnership Preferred Units” are to the preferred limited partnership units of the Property Partnership, currently consisting of the Class A Preferred Units and the Class A Cumulative Redeemable Perpetual Units, Series 5, 6 and 7;
•“Property Special LP” are to Brookfield Property Special L.P., an indirect wholly-owned subsidiary of Brookfield Asset Management, which is the sole special limited partner of the Property Partnership;
•“Redemption-Exchange Mechanism” are to the mechanism by which Brookfield may request redemption of its Redemption-Exchange Units in whole or in part in exchange for cash, subject to the right of our company to acquire such interests (in lieu of such redemption) in exchange for LP Units of our company, as more fully described in Item 10.B. “Additional Information - Memorandum and Articles of Association - Description of the Property Partnership Limited Partnership Agreement - Redemption-Exchange Mechanism”;
•“Redemption-Exchange Units” or “Redeemable/Exchangeable Partnership Units” are to the non-voting limited partnership interests in the Property Partnership that are redeemable for cash, subject to the right of our company to acquire such interests (in lieu of such redemption) in exchange for LP Units of our company, pursuant to the Redemption-Exchange Mechanism;
•“Service Providers” are to the subsidiaries of Brookfield Asset Management that provide services to us pursuant to our Master Services Agreement, and unless the context otherwise requires, any other affiliate of Brookfield that is appointed from time to time to act as a service provider pursuant to our Master Services Agreement or to whom any Service Provider has subcontracted for the provision of such services;
•“Service Recipients” are to our company, the Property Partnership, the Holding Entities and, at the option of the Holding Entities, any wholly-owned subsidiary of a Holding Entity excluding any operating entity; and
•“Spin-off” are to the special dividend of LP Units by Brookfield Corporation on April 15, 2013 as described under Item 4.A. “Information on the Company - History and Development of the Company."
Financial Information
The financial information contained in this Form 20-F is presented in U.S. Dollars and, unless otherwise indicated, has been prepared in accordance with IFRS Accounting Standards as issued by the IASB. Amounts in “$” are to U.S. Dollars and amounts in Canadian Dollars (“C$”), Australian Dollars (“A$”), British Pounds (“£”), Euros (“€”), Brazilian Reais (“R$”), Indian Rupees (“₨”), Chinese Yuan (“C¥” and “CNH”), South Korean Won (“₩”), United Arab Emirates Dirham (“AED”), Hong Kong Dollar (“HK$”), Swedish Krona (“SEK”), Japanese Yen (“¥”), New Zealand Dollar (“NZ$”), Singapore Dollar (“S$”), Danish Krone (“DKK”) and Czech Koruna (“CZK”) are identified where applicable.
Use of Non-IFRS Accounting Standards Measures
To measure our performance, we focus on net operating income (“NOI”), funds from operations (“FFO”), and equity attributable to Unitholders. These performance metrics do not have standardized meanings prescribed by IFRS Accounting Standards as issued by the IASB and therefore may differ from similar metrics used by other companies. We define each of these measures as described under Item 5.A. “Operating and Financial Review and Prospects - Non-IFRS Accounting Standards Financial Measures."
Under Item 5.A. “Operating and Financial Review and Prospects - Operating Results - Reconciliation of Non-IFRS Accounting Standards Measures”, we provide a reconciliation to net income (loss) for the periods presented. We urge you to review the IFRS Accounting Standards financial measures in this Form 20-F, including the financial statements, the notes thereto and the other financial information contained herein, and not to rely on any single financial measure to evaluate our company.
SPECIAL NOTE REGARDING FORWARD-LOOKING STATEMENTS
This Form 20-F contains “forward-looking information” within the meaning of applicable securities laws and regulations. Forward-looking statements include statements that are predictive in nature, depend upon or refer to future events or conditions, include statements regarding our operations, business, financial condition, expected financial results, performance, prospects, opportunities, priorities, targets, goals, ongoing objectives, strategies and outlook, as well as the outlook for North American and international economies for the current fiscal year and subsequent periods, and include words such as “expects”, “anticipates”, “plans”, “believes”, “estimates”, “seeks”, “intends”, “targets”, “projects”, “forecasts”, “likely”, or negative versions thereof and other similar expressions, or future or conditional verbs such as “may”, “will”, “should”, “would” and “could."
Although we believe that our anticipated future results, performance or achievements expressed or implied by the forward-looking statements and information are based upon reasonable assumptions and expectations, the reader should not place undue reliance on forward-looking statements and information because they involve known and unknown risks, uncertainties and other factors, many of which are beyond our control, which may cause our actual results, performance or achievements to differ materially from anticipated future results, performance or achievement expressed or implied by such forward-looking statements and information.
Factors that could cause actual results to differ materially from those contemplated or implied by forward-looking statements include, but are not limited to: risks incidental to the ownership and operation of real estate properties including local real estate conditions; the impact or unanticipated impact of general economic, political and market factors in the countries in which we do business; the ability to enter into new leases or renew leases on favorable terms; business competition; dependence on tenants’ financial condition; the use of debt to finance our business; the behavior of financial markets, including fluctuations in interest and foreign exchange rates; uncertainties of real estate development or redevelopment; global equity and capital markets and the availability of equity and debt financing and refinancing within these markets; risks relating to our insurance coverage; risks relating to trends in the office real estate industry; the possible impact of international conflicts and other developments including terrorist acts; potential environmental liabilities; changes in tax laws and other tax related risks; dependence on management personnel; illiquidity of investments; the ability to complete and effectively integrate acquisitions into existing operations and the ability to attain expected benefits therefrom; operational and reputational risks; risks related to climate change; catastrophic events, such as earthquakes, hurricanes or pandemics/epidemics; and other risks and factors detailed from time to time in our documents filed with the securities regulators in Canada and the United States, as applicable.
We caution that the foregoing list of important factors that may affect future results is not exhaustive. When relying on our forward-looking statements or information, investors and others should carefully consider the foregoing factors and other uncertainties and potential events. Except as required by law, we undertake no obligation to publicly update or revise any forward-looking statements or information, whether written or oral, that may be as a result of new information, future events or otherwise.
PART I
ITEM 1. IDENTITY OF DIRECTORS, SENIOR MANAGEMENT, AND ADVISERS
Not applicable.
ITEM 2. OFFER STATISTICS AND EXPECTED TIMETABLE
Not applicable.
ITEM 3. KEY INFORMATION
3.A.
[Reserved]
3.B. CAPITALIZATION AND INDEBTEDNESS
Not applicable.
3.C. REASONS FOR THE OFFER AND USE OF PROCEEDS
Not applicable.
3.D. RISK FACTORS
The following summarizes some, but not all, of the risks provided below. You should carefully consider the following factors in addition to the other information set forth in this Form 20-F. If any of the following risks actually occur, our business, financial condition and results of operations and the value of our units and the New LP Preferred Units would likely suffer.
Risks Relating to Our Business
•Risks relating to the risks incidental to the ownership and operation of real estate assets.
•Risks relating to changes in our credit rating, current and future indebtedness, refinancing risks and compliance with restrictive covenants.
•Risks relating to reliance on significant tenants and tenant defaults, bankruptcies or insolvencies.
•Risks relating to our ability to renew or enter into new leases with tenants for space that is subject to expiring leases.
•Risks relating to force majeure events, uninsurable losses and higher insurance premiums.
•Risks relating to trends in the office real estate industry, including sustained changes in client preferences and space utilization, moving from full-time, collective in-person work environments to hybrid or remote work models and use of businesses utilizing shared office and co-working spaces.
•Risks relating to the factors that affect the retail environment, including unemployment, weak income growth, lack of available consumer credit, inflation, industry slowdowns, increased consumer debt, poor housing market conditions and the need to pay down existing obligations.
•Risks relating to business disruptions, cybersecurity failures and data security incidents.
•Risks relating to businesses and properties that we are invested in, either solely or in connection with co-venturers, partners, fund investors or co-tenants.
•Risks relating to disputes, governmental and regulatory policies and investigations and possible litigation.
•Risks relating to climate change and its impact on our operations and markets.
Risks Relating to Us and Our Structure
•Risks relating to our reliance on the Property Partnership and, indirectly, the Holding Entities and our operating entities to provide us with funds.
Risks Relating to Our Relationship with Brookfield
•Risks relating to our dependence on Brookfield and the Service Providers, and conflicts of interests therewith.
•Risks relating to our inability to have access to all investment opportunities that Brookfield identifies.
•Risks relating to Brookfield’s 100% ownership of our LP Units.
•Risks relating to the significantly limited fiduciary obligations imposed on Brookfield to act in the best interests of our preferred unitholders or our best interest.
•Risks relating to our inability to terminate the Master Services Agreement.
•Risks relating to our indemnification of the Service Providers.
Risks Relating to Our Preferred Units and the New LP Preferred Units
•Risks relating to redemption of our Preferred Units and New LP Preferred Units.
•Risks related to the issuance of additional Preferred Units and New LP Preferred Units.
•Risks related to the payment and priority of payment of distributions of our Preferred Units and New LP Preferred Units.
•Risks related to the ratings, extremely limited voting rights, and transferability of our Preferred Units and New LP Preferred Units.
Risks Relating to Taxation
•Risks related to United States, Canadian and Bermudan taxation, and the effects thereof on our business and operations.
Risks Relating to Our Business
Our economic performance and the value of our assets are subject to the risks incidental to the ownership and operation of real estate assets.
Our economic performance, the value of our assets and, therefore, the value of our units and the New LP Preferred Units are subject to the risks normally associated with the ownership and operation of real estate assets, including but not limited to:
•downturns and trends in the national, regional and local economic conditions where our properties and other assets are located;
•the cyclical nature of the real estate industry;
•local real estate market conditions, such as an oversupply of commercial properties, including space available by sublease, or a reduction in demand for such properties;
•changes in interest rates and the availability of financing;
•competition from other properties;
•changes in market rental rates and our ability to rent space on favorable terms;
•the bankruptcy, insolvency, credit deterioration or other default of our tenants;
•the need to periodically renovate, repair and re-lease space and associated construction delays, labor shortages, supply chain disruptions, cost overruns, permitting delays and contractor performance issues which could defer lease commencements, property sales or other expected revenues;
•increases in maintenance, insurance and operating costs;
•civil disturbances, earthquakes and other natural disasters, cybersecurity attacks, pandemics, terrorist acts or acts of war, or firearm-related violence which may result in uninsured or underinsured losses;
•the decrease in the attractiveness of our properties to tenants;
•the decrease in the underlying value of our properties; and
•certain significant expenditures, including property taxes, maintenance costs, mortgage payments, insurance costs and related charges that must be made regardless of whether a property is producing sufficient income to service these expenses.
We are dependent upon the economic conditions of the markets where our assets are located.
We are affected by local, regional, national and international economic conditions and other events and occurrences that affect the markets in which we own assets. Some key impacts of general economic turmoil include contraction in credit markets resulting in a widening of credit spreads, devaluations and enhanced volatility in global equity, commodity and foreign exchange markets and a general lack of market liquidity. A slowdown in the financial markets or other key measures of the global economy or the local economies of the regions in which we operate, including, but not limited to, employment rates, business conditions, inflation, fuel and energy costs, commodity prices, lack of available credit, the state of the financial markets, interest rates and tax rates may adversely affect our growth and profitability.
A protracted decline in economic conditions will cause downward pressure on our operating margins and asset values as a result of lower demand for space. A prolonged downturn in the markets in which we operate would result in reduced demand for space and number of prospective tenants and will affect the ability of our properties to generate significant revenue.
Adverse changes in economic conditions will also make it more challenging to forecast our operating results and make business decisions, including regarding prioritization of investments in our business. An economic downturn or increased uncertainty may also materially impact revenues, profits and cash flow; volatile energy, commodity input and consumables prices and currency exchange rates could materially impact costs; and poor local or regional economic conditions could materially impact the level of traffic to our properties. An economic downturn would also lead to higher borrowing costs or reduced availability of capital markets, reduced liquidity, adverse impacts on our Service Providers, failures of counterparties including financial institutions and insurers, asset impairments and declines in the value of our financial instruments. The devaluation and volatility of global stock markets could also materially impact the valuation of our units.
We are subject to interest rate risk and a rise in interest rates will adversely affect us and the value of an investment in our units, the New LP Preferred Units and our operational cash flows.
A number of our assets are interest rate sensitive: increases in long-term interest rates will, absent all else, increase our interest expense, impacting profitability, and decrease the value of these assets by reducing the present value of the cash flows expected to be produced by the asset. An increase in interest rates could decrease the amount buyers may be willing to pay for our properties, thereby reducing the market value of our properties and limiting our ability to sell properties or to obtain mortgage financing secured by our properties. Further, increased interest rates may effectively increase the cost of properties we acquire to the extent we utilize leverage for those acquisitions and may result in a reduction in our acquisitions to the extent we reduce the amount we offer to pay for properties, due to the effect of increased interest rates, to a price that sellers may not accept. While interest rates have recently declined in certain jurisdictions, there can be no assurance that further reductions will occur or occur on expected timelines. A period of sharply rising interest rates may cause certain market dislocations that could negatively impact our financial performance, increase the cost of debt financing and thereby negatively impact the ability of our managed assets to obtain attractive financing or refinancing and could increase the cost of such financing if obtained. Interest rate increases would impact the amount of revenue generated by our managed assets and may lead to an increase in the amount of cash required to service our obligations. Although we attempt to manage interest rate risk, there can be no assurance that we
will hedge such exposure effectively or at all in the future. Accordingly, increases in interest rates above that which we anticipate based upon historical trends would adversely affect our cash flows.
We face risks associated with the use of debt to finance our business, including refinancing risk.
We incur debt in the ordinary course of our business and therefore are subject to the risks associated with debt financing. The risks associated with our debt financing, including the following, may adversely affect our financial condition and results of operations:
•cash flows may be insufficient to meet required payments of principal and interest;
•payments of principal and interest on borrowings may leave insufficient cash resources to pay operating expenses;
•financing arrangements may contain cash management, cash sweep or cash trap provisions that restrict the distribution of excess cash flows from properties to upstream entities if specified performance metrics are not satisfied, including debt service coverage ratios or loan-to-value thresholds;
•we may not be able to refinance indebtedness on our properties at maturity due to business and market factors, including: disruptions in the capital and credit markets (including the rise in interest rates); the estimated cash flows of our properties and other assets; the value of our properties and other assets; and financial, competitive, business and other factors, including factors beyond our control; and
•if refinanced, the terms of a refinancing may not be as favorable as the original terms of the related indebtedness and may require debt paydowns in order to secure the refinancing.
Our operating entities have a significant degree of leverage on their assets. Highly leveraged assets are inherently more sensitive to declines in revenues, increases in expenses and interest rates, and adverse market conditions. A leveraged company’s income and net assets also tend to increase or decrease at a greater rate than would otherwise be the case if money had not been borrowed. As a result, the risk of loss associated with a leveraged company, all other things being equal, is generally greater than for companies with comparatively less debt. Leverage may also result in a requirement for liquidity, which may force the sale of assets at times of low demand and/or prices for such assets and may adversely affect our ability to make distributions or payments to our preferred unitholders and lenders.
We rely on our operating entities to provide our company with the funds necessary to make distributions on our units and the New LP Preferred Units as well as to meet our financial obligations. The leverage on our assets may affect the funds available to our company if the terms of the debt impose restrictions on the ability of our operating entities to make distributions to our company. In addition, our operating entities generally have to service their debt obligations before making distributions to our company or their parent entity. The Property Partnership is also required to make distributions to preferred unitholders before making distributions to us.
We are subject to foreign currency risk and our risk management activities may adversely affect the performance of our operations.
Some of our assets and operations are in countries where the U.S. Dollar is not the functional currency. These operations pay distributions in currencies other than the U.S. Dollar which we must convert to U.S. Dollars prior to making distributions on our units and the New LP Preferred Units. A significant depreciation in the value of such foreign currencies may have a material adverse effect on our business, financial condition and results of operations.
When managing our exposure to such market risks, we may use forward contracts, options, swaps, caps, collars and floors or pursue other strategies or use other forms of derivative instruments. The success of any hedging or other derivative transactions that we enter into generally will depend on our ability to structure contracts that appropriately offset our risk position. As a result, while we may enter into such transactions in order to reduce our exposure to market risks, unanticipated market changes may result in poorer overall investment performance than if the transaction had not been executed. Such transactions may also limit the opportunity for gain if the value of a hedged position increases.
We are subject to risks relating to liquidity requirements.
Our partnership has significant liquidity requirements. Adverse market and economic conditions may negatively impact the sources of liquidity necessary or desirable to effectively operate our business. Reduced or restricted liquidity could
impact our ability to continue to grow and expand our business, diversify our assets promptly in response to changing economic or investment conditions, fund our capital commitments, deleverage our portfolio and make cash distributions. Our liquidity is substantially dependent on the pace and size of investments and realizations in our LP Investments segment. If market conditions are unfavorable, including as a result of elevated interest rates, reduced transaction activity or constrained capital markets, we may be unable to complete planned asset sales on expected timelines or at anticipated valuations. Additionally, financial difficulties of other property owners resulting in distressed sales could depress real estate values in the markets in which we operate in times of illiquidity. These restrictions reduce our ability to respond to changes in the performance of our assets and could adversely affect our financial condition and results of operations.
We face potential adverse effects from tenant defaults, bankruptcies or insolvencies.
A commercial tenant may experience a downturn in its business, which could cause the loss of that tenant as a tenant or weaken its financial condition and result in its inability to make rental payments when due or, for retail tenants, a reduction in percentage rent payable. If a tenant defaults, we may experience delays and incur costs in enforcing our rights as landlord and protecting our investments.
We cannot evict a tenant solely because of its bankruptcy. In addition, in certain jurisdictions where we own properties, a court may authorize a tenant to reject and terminate its lease. In such a case, our claim against the tenant for unpaid, future rent would be subject to a statutory cap that might be substantially less than the remaining rent owed under the lease. In any event, it is unlikely that a bankrupt or insolvent tenant will pay the full amount it owes under a lease. The loss of rental payments from tenants and costs of re-leasing would adversely affect our cash flows and results of operations. In the case of our retail properties, the bankruptcy or insolvency of an anchor tenant or tenant with stores at many of our properties would cause us to suffer lower revenues and operational difficulties, including difficulties leasing the remainder of the property. In addition, the loss of a significant tenant (particularly if related to one of our signature projects, or if otherwise widely publicized) could cause harm to our reputation. Significant expenses associated with each property, such as mortgage payments, real estate taxes and maintenance costs, are generally not reduced when circumstances cause a reduction in income from the property. In the event of a significant number of lease defaults and/or tenant bankruptcies, our cash flows may not be sufficient to pay cash distributions to our preferred unitholders and repay maturing debt or other obligations.
Our inability to enter into renewal or new leases with tenants on favorable terms or at all for all or a substantial portion of space that is subject to expiring leases would adversely affect our cash flows and operating results.
Our properties generate revenue through rental payments made by tenants of the properties. Upon the expiry of any lease, there can be no assurance that the lease will be renewed or the tenant replaced. The terms of any renewal or replacement lease may be less favorable to us than the existing lease. We would be adversely affected, in particular, if any major tenant ceases to be a tenant and cannot be replaced on similar or better terms or at all. Additionally, we may not be able to lease our properties to an appropriate mix of tenants. Retail tenants may negotiate leases containing exclusive rights to sell particular types of merchandise or services within a particular retail property. These provisions may limit the number and types of prospective tenants for the vacant space in such properties.
Our competitors may adversely affect our ability to lease our properties which may cause our cash flows and operating results to suffer.
Each segment of the real estate industry is competitive. Numerous other developers, managers and owners of commercial properties compete with us in seeking tenants and, in the case of our multifamily properties, there are numerous housing alternatives which compete with our properties in attracting residents. Some of the properties of our competitors may be newer, better located or better capitalized. These competing properties may have vacancy rates higher than our properties, which may result in their owners being willing to make space available at lower prices than the space in our properties, particularly if there is an oversupply of space available in the market. Competition for tenants could have an adverse effect on our ability to lease our properties and on the rents that we may charge or concessions that we must grant, which may cause our cash flows and operating results to suffer.
Our ability to realize our strategies and capitalize on our competitive strengths are dependent on the ability of our operating entities to effectively operate our large group of commercial properties, maintain good relationships with tenants, and remain well-capitalized, and our failure to do any of the foregoing would affect our ability to compete effectively in the markets in which we do business.
Our insurance may not cover some potential losses or may not be obtainable at commercially reasonable rates, which could adversely affect our financial condition and results of operations.
We maintain insurance on our properties in amounts and with deductibles that we believe are in line with what owners of similar properties carry; however, our insurance may not cover some potential losses or may not be obtainable at commercially reasonable rates in the future.
There also are certain types of risks (such as war, environmental contamination such as toxic mold, and lease and other contract claims) that are either uninsurable or not economically insurable. Should any uninsured or underinsured loss occur, we could lose our investment in, and anticipated profits and cash flows from, one or more properties, and we would continue to be obligated to repay any recourse mortgage indebtedness on such properties.
Possible terrorist activity and physical security issues could adversely affect our financial condition and results of operations, and our insurance may not cover some losses due to such activities or may not be obtainable at commercially reasonable rates.
Possible terrorist attacks and physical security issues in the markets where our properties are located may result in declining economic activity, which could reduce the demand for space at our properties, reduce the value of our properties and harm the demand for goods and services offered by our tenants.
Additionally, terrorist activities and physical security issues could directly affect the value of our properties through damage, destruction or loss. Our Office portfolio is concentrated in large metropolitan areas, some of which have been or may be perceived to be subject to terrorist attacks. Many of our office properties consist of high-rise buildings, which may also be subject to this actual or perceived threat. Our retail properties could be subject to actual or perceived threat of mass shootings and other firearm-related violence. Our insurance may not cover some losses due to such activities or may not be obtainable at commercially reasonable rates.
We may be adversely affected by trends in the office real estate industry.
Sustained changes in client preferences and space utilization, moving from full-time, collective in-person work environments to hybrid or remote work models and use of shared office and co-working spaces could decrease overall demand for office workspaces. This will in turn place downward pressure on occupancy, rental rates and property valuations which could have an adverse impact on our business, cash flow, financial condition and results of operations.
We are subject to risks that affect the retail environment.
We are subject to risks that affect the retail environment, including unemployment, weak income growth, inflation, lack of available consumer credit, industry slowdowns and plant closures, low consumer confidence, increased consumer debt, poor housing market conditions, adverse weather conditions, natural disasters and the need to pay down existing obligations. Any of these factors could negatively affect consumer spending and adversely affect the sales of our retail tenants. This could have an unfavorable effect on our operations and our ability to attract new retail tenants. Our retail tenants may also be adversely affected by increases in supply chain costs, shipping and logistics disruptions, inventory shortages or increased input costs. Sustained cost pressures could reduce tenant profitability, impair their ability to meet rental obligations, or result in store closures or restructurings, which could negatively impact our rental revenues and occupancy levels.
In addition, our retail tenants face competition from retailers at other regional malls, outlet malls and other discount shopping centers, discount shopping clubs, catalogue companies, and through internet sales and telemarketing. Competition of these types could reduce the percentage of rent payable by certain retail tenants and adversely affect our revenues and cash flows. Additionally, our retail tenants are dependent on perceptions by retailers and shoppers of the safety, convenience and attractiveness of our retail properties. If retailers and shoppers perceive competing properties and other retailing options such as the internet to be more convenient or of a higher quality, our revenues may be adversely affected.
Some of our retail lease agreements include a co-tenancy provision which allows the mall tenant to pay a reduced rent amount and, in certain instances, terminate the lease, if we fail to maintain certain occupancy levels at the mall. In addition, certain of our tenants have the ability to terminate their leases prior to the lease expiration date if their sales do not meet agreed upon thresholds. Therefore, if occupancy, tenancy or sales fall below certain thresholds, rents we are entitled to receive from our retail tenants would be reduced and our ability to attract new tenants may be limited.
The computation of cost reimbursements from our retail tenants for common area maintenance, insurance and real estate taxes is complex and involves numerous judgments including interpretation of lease terms and other tenant lease provisions. Most tenants make monthly fixed payments of common area maintenance, insurance, real estate taxes and other cost reimbursements and, after the end of the calendar year, we compute each tenant’s final cost reimbursements and issue a bill or credit for the full amount, after considering amounts paid by the tenant during the year. The billed amounts could be disputed by the tenant or become the subject of a tenant audit or even litigation. There can be no assurance that we will collect all or any portion of these amounts.
A business disruption may adversely affect our financial condition and results of operations.
Our business is vulnerable to damages from any number of sources, including computer viruses, unauthorized access, cybersecurity attacks, energy blackouts, natural disasters, pandemics, terrorism, war and telecommunication failures. Any system failure or accident that causes interruptions in our operations could result in a material disruption to our business. If we are unable to recover from a business disruption on a timely basis, our financial condition and results of operations would be adversely affected. We may also incur additional costs to remedy damages caused by such disruptions, which could adversely affect our financial condition and results of operations.
We are subject to risks associated with artificial intelligence and machine learning technology.
Artificial intelligence, including machine learning and similar tools and technologies that collect, aggregate, analyze or generate data or other materials (collectively, “AI”), and its current and potential future applications including in the private investment and financial industries, as well as the legal and regulatory frameworks within which AI operates, continue to rapidly evolve.
Recent technological advances in AI pose risks to our partnership, our Service Providers and our investments. We could also be exposed to the risks of AI if third-party service providers or any counterparties, whether or not known to us, also use AI in their business activities. We may not be in a position to control the use of AI technology in third-party products or services.
Use of AI could include the input of confidential information in contravention of applicable policies, contractual or other obligations or restrictions, resulting in such confidential information becoming accessible by other third-party AI applications and users. While our service providers do not currently use AI to make investment recommendations, the use of AI could also exacerbate or create new and unpredictable risks to our business, our Service Provider’s businesses and our investments, including by potentially significantly disrupting the markets in which we operate or subjecting us to increased competition and regulation, which could materially and adversely affect our business, financial condition or results of operations. In addition, the use of AI by bad actors could heighten the sophistication and effectiveness of cybersecurity and other security attacks experienced by us and our Service Providers.
Cybersecurity failures and data security incidents could materially adversely affect our business by causing a disruption to our operations, a compromise or corruption of our confidential, personal or other sensitive information and/or damage to our business relationships or reputation, any of which could negatively impact our business, financial condition and operating results.
Cybersecurity failures or other security incidents have in the past and may in the future result in disrupted operations, misstated or unreliable financial data, fraudulent transfers or requests for transfers of money, fines or penalties, investigations, increased cybersecurity protection and insurance costs, litigation, and damage to our business relationships, and reputation causing our business and results of operations to suffer. We rely on the secure processing, storage and transmission of confidential and other information in our computer systems and networks, and in the computer systems and networks of third parties with whom we do business or communicate. Our information technology systems face ongoing cybersecurity threats and attacks, which have in the past and could in the future result in the failure of such infrastructure. Our cybersecurity measures may not be effective against all threats. We may not be able to anticipate all types of security threats or implement preventive measures effective against all such threats. The techniques used to obtain unauthorized access, disable or degrade service, or sabotage systems change frequently and may be difficult to detect for extended periods of time. Hardware, software or applications we develop or procure from third parties may contain defects in design or manufacture or other problems that could unexpectedly compromise information security. Unauthorized parties have in the past and may in the future attempt to gain access to our systems or facilities, or those of third parties with whom we do business, through fraud, trickery or other forms of deceiving our employees, contractors and temporary staff. In addition, we may experience operational disruptions or information security breaches at third-party vendors, counterparties, service providers or other entities that interact with our systems or that could otherwise affect our business. Such disruptions or breaches have in the past and may in the future result in the unauthorized acquisition, use, disclosure, modification or destruction of our confidential information or that of our clients,
investors, portfolio companies, tenants or employees, litigation, regulatory investigations, remediation costs, increased cybersecurity protection costs, reputational damage, loss of business or potential liability. Impacts from any such incidents could have a material adverse impact on our business, financial condition, and results of operations.
Our collection and use of sensitive personal and confidential information subjects us to data privacy, regulatory, litigation, and reputational risks.
The collection, storage and processing of sensitive personal and confidential information relating to tenants, employees, investors, counterparties, and other third parties may result in additional risk of litigation, regulatory action, and reputational damage. The information is subject to increasingly complex and evolving data privacy and protection laws, regulations, and contractual obligations across multiple jurisdictions. The failure to adequately protect such information, comply with applicable data privacy requirements, or respond effectively to a data breach, cybersecurity incident, or unauthorized access could result in regulatory enforcement actions, litigation, financial penalties, remediation costs, operational disruption, and reputational harm.
We do not have sole control over the properties that we own with co-venturers, partners, fund investors or co-tenants or over the revenues and certain decisions associated with those properties, which may limit our flexibility with respect to these investments.
We participate in joint ventures, partnerships, funds and co-tenancies affecting many of our properties. Such investments involve risks not present were a third party not involved, including the possibility that our co-venturers, partners, fund investors or co-tenants might become bankrupt or otherwise fail to fund their share of required capital contributions. The bankruptcy of one of our co-venturers, partners, fund investors or co-tenants could materially and adversely affect the relevant property or properties. Pursuant to bankruptcy laws, we could be precluded from taking some actions affecting the estate of the other investor without prior court approval which would, in most cases, entail prior notice to other parties and a hearing. At a minimum, the requirement to obtain court approval may delay the actions we would or might want to take. If the relevant joint venture or other investment entity has incurred recourse obligations, the discharge in bankruptcy of one of the other investors might result in our ultimate liability for a greater portion of those obligations than would otherwise be required.
Additionally, our co-venturers, partners, fund investors or co-tenants might at any time have economic or other business interests or goals that are inconsistent with those of our company, and we could become engaged in a dispute with any of them that might affect our ability to develop or operate a property. In addition, we do not have sole control of certain major decisions relating to these properties, including decisions relating to: the sale of the properties; refinancing; timing and amount of distributions of cash from such properties; and capital improvements. For example, when we invest in Brookfield-sponsored real estate funds, there is often a finite term to the fund’s investments which could lead to certain investments being sold prior to the date we would otherwise choose.
In some instances, where we are the property manager for a joint venture, the joint venture retains joint approval rights over various material matters such as the budget for the property, specific leases and our leasing plan. Moreover, in certain property management arrangements the other venturer can terminate the property management agreement in limited circumstances relating to enforcement of the property manager’s obligations. In addition, the sale or transfer of interests in some of our joint ventures and partnerships is subject to rights of first refusal or first offer and some joint venture and partnership agreements provide for buy-sell or similar arrangements. Such rights may be triggered at a time when we may not want to sell but we may be forced to do so because we may not have the financial resources at that time to purchase the other party’s interest. Such rights may also inhibit our ability to sell an interest in a property or a joint venture or partnership within our desired time frame or on any other desired basis.
We have significant interests in Brookfield-sponsored real estate funds, and poor investment returns in these funds could have a negative impact on our financial condition and results of operations.
We have significant interests in Brookfield-sponsored real estate funds, and poor investment returns in these funds, due to either market conditions or underperformance (relative to their competitors or to benchmarks), could negatively affect our financial condition and results of operations. In addition, interests in such funds are subject to the risks inherent in the ownership and operation of real estate and real estate-related businesses and assets generally.
We are subject to possible health and safety and environmental liabilities and other possible liabilities.
As an owner of real property, we are subject to various laws relating to environmental matters. We could be liable under these laws for the costs of removal and remediation of certain hazardous substances or wastes present in our buildings,
released or deposited on or in our properties or disposed of at other locations. These costs could be significant and reduce the cash available for our business which could have an adverse effect on our business, financial condition and results of operations. The failure to remove or remediate such substances could adversely affect our ability to sell our properties or our ability to borrow using real estate as collateral and could potentially result in claims or other proceedings against us, which could have an adverse effect on our business, financial condition and results of operations. Environmental laws and regulations can change rapidly and we may become subject to more stringent environmental laws and regulations in the future. Compliance with more stringent environmental laws and regulations could have an adverse effect on our business, financial condition or results of operations.
The ownership and operation of our assets carry varying degrees of inherent risk or liability related to worker and tenant health and safety and the environment, including the risk of government imposed orders to remedy unsafe conditions and potential civil liability. Compliance with health, safety and environmental standards and the requirements set out in our licenses, permits and other approvals are important to our business. We have incurred and will continue to incur significant capital and operating expenditures to comply with health, safety and environmental standards and to obtain and comply with licenses, permits and other approvals and to assess and manage potential liability exposure. Nevertheless, we may be unsuccessful in obtaining or maintaining an important license, permit or other approval or become subject to government orders, investigations, inquiries or other proceedings (including civil claims) relating to health, safety and environmental matters. The occurrence of any of these events or any changes, additions to, or more rigorous enforcement of, health, safety and environmental standards, licenses, permits or other approvals could have a significant impact on our operations and/or result in material expenditures. As a consequence, no assurance can be given that additional environmental and health and safety issues relating to presently known or unknown matters will not require unanticipated expenditures, or result in fines, penalties or other consequences (including changes to operations) material to our business and operations.
Negative publicity could damage our reputation and business.
Our ability to attract and retain tenants, investors and employees is impacted by our reputation. Negative publicity can expose us to litigation and regulatory action could damage our reputation, adversely affect our ability to attract and retain tenants and employees, and divert management’s attention from day-to-day operations. The loss of significant tenants could also negatively impact our reputation. Significant harm to our reputation can also arise from employee misconduct, unethical behavior, environmental matters, litigation or regulatory outcomes, failing to deliver minimum or required standards of safety, service and quality, compliance failures, unintended disclosure of confidential information and the activities of our tenants and counterparties, including vendors.
We may be exposed to actual or alleged fraud, bribery, corruption, other illegal acts, inadequate or failed internal processes or systems or from external events which could lead to significant losses and harm to our reputation.
We may suffer a significant loss resulting from fraud, bribery, corruption, other illegal acts, inadequate or failed internal processes or systems, or from external events, such as security threats affecting our ability to operate. We operate in different markets and rely on our employees and certain third-parties to follow our policies and processes as well as applicable laws with respect to their activities. Risk of illegal acts or failed systems is managed through our infrastructure, controls, systems, policies and people, complemented by central groups focusing on enterprise-wide management of specific operational risks such as fraud, trading, physical security, outsourcing, and business disruption, as well as personnel and systems risks. Failure to adequately manage these risks could result in direct or indirect financial loss, reputational impact, regulatory censure or failure in the management of other risks such as credit or market risk.
We are subject to a number of privacy laws and laws and regulations governing payments and contributions to public officials or other third parties. The global focus on anti-bribery and corruption enforcement may lead to investigations, both formal and informal, in this area, the results of which cannot be predicted. Different laws that are applicable to us may contain conflicting provisions, making our compliance more difficult. The policies and procedures we have implemented to protect against non-compliance with anti-bribery and corruption legislation and privacy legislation may be inadequate. If we fail to comply with these laws and regulations, we could be exposed to claims for damages, financial penalties, reputational harm, incarceration of our employees, restrictions on our operations and other liabilities, which could negatively affect our operating results and financial condition. In addition, we may be subject to successor liability for violations under these laws or other acts of bribery committed by companies in which we or our funds invest.
Instances of bribery, fraud, accounting irregularities and other improper, illegal or corrupt practices can be difficult to detect, and fraud and other deceptive practices can be widespread in certain jurisdictions. We invest in emerging market countries that may not have established stringent anti-bribery and corruption laws and regulations, or where existing laws and
regulations may not be consistently enforced or that are perceived to have materially higher levels of corruption according to international rating standards. For example, we invest in jurisdictions that are perceived to have materially higher levels of corruption according to international rating standards, such as China, India and Brazil. Due diligence on investment opportunities in these jurisdictions is frequently more challenging because consistent and uniform commercial practices in such locations may not have developed or do not meet international standards. Bribery, fraud, accounting irregularities and corrupt practices can be especially difficult to detect in such locations.
Climate change may adversely impact our operations and markets.
There is general consensus among members of the scientific community and the general public that human-induced activity is affecting many weather and climate patterns across the globe, and that evidence of observed changes in extremes such as heatwaves, heavy precipitation, droughts, and tropical cyclones, and their attribution to human influence, has strengthened. Climate change, including the impact of global warming, creates physical and transition risk.
Physical risks from climate change include an increase in sea level and changes in weather conditions, such as an increase in intense precipitation and extreme heat events, as well as tropical and non-tropical storms. We own buildings in locations that may be particularly susceptible to climate stress events or adverse localized effects of climate change, including but not limited to sea-level rise and increased storm frequency or intensity. The occurrence of one or more natural disasters, such as hurricanes, fires, floods, and earthquakes (whether or not caused by climate change), could cause considerable damage to our properties, disrupt our operations or the operations of our tenants and negatively impact our financial performance. To the extent these events result in significant damage to or closure of one or more of our buildings, our operations and financial performance could be adversely affected through lost tenants and an inability to lease or re-lease the space. Although we work to mitigate these risks by securing adequate insurance to cover damage that may be incurred through adverse weather incidents or business interruption, through our annual capital planning processes that assess resiliency factors related to climate change such as mitigating potential physical risks, increasing our properties’ energy efficiency, evaluating equipment end of life, increasing asset competitiveness and by taking up technologies that seek to lower our overall greenhouse gas (“GHG”) emissions, we can provide no assurance that such efforts will be effective.
Transition risk refers to economic, societal and technological challenges resulting from the shift to a low carbon economy that may be seen in changes to climate and energy policies, shifts to low-carbon technologies and liability issues that can vary substantially depending on scenarios for policy and technology changes. Although we work to mitigate these risks by undertaking internal climate change transition risk reviews within parts of our business, developing awareness and competency in other parts, and levering the applicable parts of Brookfield’s business to implement renewable energy solutions at our properties, we can provide no assurance that such efforts will be effective.
Risks Relating to Us and Our Structure
Our company relies on the Property Partnership and, indirectly, the Holding Entities and our operating entities to provide us with the funds necessary to pay distributions and meet our financial obligations.
Our company’s primary investment is its managing general partnership interest in the Property Partnership, which owns almost all of the common shares or equity interests, as applicable, of the Holding Entities, through which we hold our interests in the operating entities. Our company has no independent means of generating revenue. As a result, we depend on distributions and other payments from the Property Partnership and, indirectly, the Holding Entities and our operating entities to provide us with the funds necessary to pay distributions on our units, the New LP Preferred Units, as well as to meet our financial obligations. The Property Partnership, the Holding Entities and our operating entities are legally distinct from our company and they are generally required to service their debt obligations before making distributions to us, New LP, or their parent entity, as applicable, thereby reducing the amount of our cash flow available to pay distributions on our units, the New LP Preferred Units, fund working capital and satisfy other needs. In addition, the Property Partnership is required to make distributions to its preferred unitholders before making distributions to us. Any other entities through which we may conduct operations in the future will also be legally distinct from our company and may be restricted in their ability to pay dividends and distributions or otherwise make funds available to our company under certain conditions.
We anticipate that the only distributions our company will receive in respect of our managing general partnership interests in the Property Partnership will consist of amounts that are intended to assist our company in making distributions to the holders of our Preferred Units in accordance with our company’s distribution policy and to allow our company to pay expenses as they become due.
Our company is not, and does not intend to become, regulated as an investment company under the U.S. Investment Company Act of 1940 (the “Investment Company Act”) (and similar legislation in other jurisdictions) and if our company were deemed an “investment company” under the Investment Company Act applicable restrictions would make it impractical for us to operate as contemplated.
The Investment Company Act and the rules thereunder (and similar legislation in other jurisdictions) provide certain protections to investors and impose certain restrictions on companies that are registered as investment companies. Among other things, such rules limit or prohibit transactions with affiliates, impose limitations on the issuance of debt and equity securities and impose certain governance requirements. Our company has not been and does not intend to become regulated as an investment company and our company intends to conduct its activities so it will not be deemed to be an investment company under the Investment Company Act (and similar legislation in other jurisdictions). In order to ensure that our company is not deemed to be an investment company, we may be required to materially restrict or limit the scope of our operations or plans, we will be limited in the types of acquisitions that we may make and we may need to modify our organizational structure or dispose of assets that we would not otherwise dispose of. Moreover, if anything were to happen that would potentially cause our company to be deemed an investment company under the Investment Company Act, it would be impractical for us to operate as intended, agreements and arrangements between and among us and Brookfield would be impaired and our business, financial condition and results of operations would be materially adversely affected. Accordingly, we would be required to take extraordinary steps to address the situation, such as the amendment or termination of our Master Services Agreement, the restructuring of our company and the Holding Entities, the amendment of our limited partnership agreement or the termination of our company, any of which would materially adversely affect the value of our units. In addition, if our company were deemed to be an investment company under the Investment Company Act, it would be taxable as a corporation for U.S. federal income tax purposes, and such treatment would materially adversely affect the value of our units. See Item 10.E. “Additional Information - Taxation - U.S. Tax Considerations - Partnership Status of Our Company and the Property Partnership."
Risks Relating to Our Relationship with Brookfield
Brookfield exercises full control over us and we are highly dependent on the Service Providers.
On July 26, 2021, Brookfield Corporation acquired all of our LP Units. Since that time, our LP Units are no longer publicly traded and BPY is a wholly-owned subsidiary of Brookfield Corporation. Brookfield is also the sole shareholder of the BPY General Partner. As a result of its ownership of BPY and the BPY General Partner, Brookfield fully controls our and their activities (including the appointment and removal of directors) and exercises controlling influence over Property Partnership, for which our company is the managing general partner. In addition, the Service Providers, which are subsidiaries of Brookfield, provide management and administration services to us pursuant to our Master Services Agreement. Our company and the Property Partnership depend on the management and administration services provided by or under the direction of the Service Providers. Brookfield personnel that provide services to us under our Master Services Agreement are not required to have as their primary responsibility the management and administration of our company or the Property Partnership or to act exclusively for either of us. Such Service Providers are also expected to exercise their discretionary authority over BPY’s assets and governance more broadly, taking into account Brookfield’s own broader business interests given that BPY is a wholly-owned subsidiary of Brookfield, to cause BPY to enter into transactions that benefit Brookfield directly and that are likely to favor Brookfield advisory clients over us. In seeking to manage business activities efficiently, the Service Providers have discretion to apply certain restrictions to our investment and other activities, but not to those of Brookfield’s advisory clients, considering the relevant facts and circumstances it deems appropriate. As a result of the protections under the U.S. Investment Advisers Act of 1940 (the “Advisers Act”) afforded to Brookfield’s advisory clients no longer applying to BPY and our preferred unitholders, and due to Brookfield’s 100% ownership and control of BPY, Brookfield’s interests will significantly influence the Service Providers’ conduct and approach to these determinations. It is therefore possible that the outcome for BPY and our subsidiaries will be less favorable than otherwise would have been the case. Any failure to effectively manage our business operations or to implement our strategy could have a material adverse effect on our business, financial condition and results of operations.
Brookfield has no obligation to source acquisition opportunities for us and we may not have access to all investment opportunities that Brookfield identifies.
Our ability to grow depends in part on Brookfield’s ability to identify and present us with acquisition opportunities. However, Brookfield has no obligation to source acquisition opportunities specifically for us. In addition, Brookfield has not agreed to commit to us any minimum level of dedicated resources for the pursuit of acquisitions. There are a number of factors that could materially and adversely impact the extent to which suitable acquisition opportunities are made available to us by Brookfield. For example, it is an integral part of Brookfield’s (and our) strategy to pursue acquisitions through consortium
arrangements with institutional investors, strategic partners and/or financial sponsors and to form partnerships (including private funds, joint ventures and similar arrangements) to pursue such acquisitions on a specialized or global basis. As noted elsewhere, given that we are a wholly-owned subsidiary of Brookfield, it will take its broader interests into account when making acquisition decisions for BPY and will likely make recommendations and determinations that are different than those taken for Brookfield advisory clients or that it would make under different circumstances. Additionally, the same professionals within Brookfield’s organization that are involved in sourcing and executing acquisitions that are suitable for us are responsible for sourcing and executing opportunities for the vehicles, consortiums and partnerships referred to above, as well as having other responsibilities within Brookfield’s broader asset management business. Limits on the availability of such individuals will likewise result in a limitation on the availability of acquisition opportunities for us.
In making determinations about acquisition opportunities and investments, consortium arrangements or partnerships, Brookfield will be influenced by factors that result in a misalignment or conflict of interest, including consideration of Brookfield’s own broader business interests given BPY is a wholly-owned subsidiary of Brookfield. See Item 7.B., “Major Shareholders and Related Party Transactions - Related Party Transactions - Relationship with Brookfield - Conflicts of Interest and Significantly Limited Fiduciary Duties.”
Control of our company may be transferred directly or indirectly to a third party without preferred unitholder consent.
The BPY General Partner may transfer its general partnership interest to a third party, including in a merger or consolidation or in a transfer of all or substantially all of its assets. Furthermore, at any time, Brookfield, as the sole shareholder of the BPY General Partner, may sell or transfer all or part of its shares in the BPY General Partner or, as the sole holder of our LP Units, may sell or transfer all or part of its interest in BPY. Preferred unitholder consent will not be sought in either case. If a new owner were to acquire ownership of BPY or the BPY General Partner and to appoint new directors or officers of its own choosing, it would be able to exercise substantial influence over our policies and procedures and exercise substantial influence over our management and the types of acquisitions that we make. Such changes could result in our capital being used to make acquisitions in which Brookfield has no involvement or in making acquisitions that are substantially different from our targeted acquisitions. Additionally, we cannot predict with any certainty the effect that any transfer in the control of our company or the BPY General Partner would have on our ability to raise capital or make investments in the future, because such matters would depend to a large extent on the identity of the new owner and the new owner’s intentions. As a result, our future would be uncertain and our business, financial condition and results of operations may suffer.
Our organizational and ownership structure, as well as our contractual arrangements with Brookfield, may create significant conflicts of interest that may be managed and resolved in a manner that is not in our best interests or the best interests of our preferred unitholders.
Operating as a wholly-owned subsidiary of Brookfield involves a number of relationships that will give rise to conflicts of interest between us and our preferred unitholders, on the one hand, and Brookfield, on the other hand. In certain instances, the interests of Brookfield may differ from the interests of our partnership and our preferred unitholders, including with respect to the types of acquisitions made, the timing and amount of distributions, the reinvestment of returns generated by our operations, the use of leverage when making acquisitions and the appointment of outside advisers and service providers. In addition, BPY has begun a program of asset dispositions which includes asset sales to certain Brookfield advisory clients, and the terms of such dispositions will be determined by Brookfield in its sole discretion, and Brookfield will generally not seek consent from our preferred unitholders for these dispositions unless required to do so by law. These conflicts of interest considerations are described in detail under Item 7.B. “Major Shareholders and Related Party Transactions - Related Party Transactions - Relationship with Brookfield - Conflicts of Interest and Significantly Limited Fiduciary Duties." In addition, the Service Providers, affiliates of Brookfield, provide management services to us pursuant to our Master Services Agreement. Pursuant to our Master Services Agreement, we pay a management fee to the Service Providers equal to the sum of (a) 1.05% of the sum of the following amounts, if any, calculated by the BPY General Partner, acting reasonably, as of the last day of the immediately preceding quarter: (i) the equity attributable to unitholders for Office, Retail and the Corporate segments of the business of BPY; and (ii) the carrying value of the outstanding non-voting common shares of Brookfield BPY Holdings Inc. (“CanHoldco”) and (b) any fees payable by us in connection with our commitment to private real estate funds of any Service Providers but for the election by us for such fees to be added to the management fee (but excluding any accrued fees that have not become due and payable). This relationship may give rise to conflicts of interest between us and our preferred unitholders, on the one hand, and Brookfield, on the other, as Brookfield’s interests may differ from our interests and those of our preferred unitholders.
The BPY General Partner, the sole shareholder of which is Brookfield, has sole authority to determine whether our company will make distributions and the amount and timing of these distributions. The arrangements we have with Brookfield may create an incentive for Brookfield to take action that would have the effect of increasing distributions and fees payable to it, which may be to the detriment of our company and our preferred unitholders.
Our arrangements with Brookfield are managed in the context of a wholly-owned subsidiary relationship and may contain terms that are less favorable than those which otherwise might have been obtained from unrelated parties.
The terms of our arrangements with Brookfield were revised by Brookfield in the context of the Privatization. While the BPY General Partner’s independent directors are aware of the terms of these arrangements and approved of the arrangements on our behalf, they did not negotiate the terms. These terms, including terms relating to compensation, contractual duties, conflicts of interest and Brookfield’s ability to engage in outside activities, including activities that compete with us, our activities and limitations on liability and indemnification, may be less favorable than otherwise might have resulted if the negotiations had involved unrelated parties. We are no longer an advisory client of Brookfield for purposes of the Advisers Act, and therefore Brookfield’s fiduciary duty to us will be limited significantly by the terms of our remaining agreements with Brookfield and the disclosures herein. As a result, our preferred unitholders will not receive the protection of the Advisers Act with respect to the services provided by Brookfield. In particular, as noted elsewhere, given that we are a wholly-owned subsidiary of Brookfield, it will take its broader interests into account when making decisions for BPY and will likely make recommendations and determinations that are different than those taken for Brookfield advisory clients or that it would make under different circumstances.
Circumstances may arise in which these arrangements will need to be amended, or new arrangements will need to be entered into, and conflicts of interest between our preferred unitholders and Brookfield will arise in negotiating such new or amended arrangements. Brookfield will generally not seek consent for these arrangements unless required to do so by law or otherwise determined appropriate in Brookfield’s discretion. For more information, see Item 7.B. “Major Shareholders and Related Party Transactions - Related Party Transactions - Relationship with Brookfield - Conflicts of Interest and Significantly Limited Fiduciary Duties."
The BPY General Partner may be unable or unwilling to terminate our Master Services Agreement.
Our Master Services Agreement provides that the Service Recipients may terminate the agreement only if: (i) the Service Providers default in the performance or observance of any material term, condition or covenant contained in the agreement in a manner that results in material harm to the Service Recipients and the default continues unremedied for a period of 60 days after written notice of the breach is given to the Service Providers; (ii) the Service Providers engage in any act of fraud, misappropriation of funds or embezzlement against any Service Recipient that results in material harm to the Service Recipients; (iii) the Service Providers are grossly negligent in the performance of their duties under the agreement and such negligence results in material harm to the Service Recipients; or (iv) upon the happening of certain events relating to the bankruptcy or insolvency of the Service Providers. In addition, because the BPY General Partner is an affiliate of Brookfield, it is likely to be unwilling to terminate our Master Services Agreement, even in the case of a default.
Brookfield’s obligations and fiduciary duties to us are significantly limited and we will not receive the same protections and benefits as advisory clients of Brookfield receive.
We are no longer an advisory client of Brookfield for purposes of the Advisers Act, and therefore Brookfield’s fiduciary duty to us is limited significantly by the terms of our remaining agreements with Brookfield and the disclosures herein. As a result, our preferred unitholders will not receive the protection of the Advisers Act with respect to the services provided by Brookfield. Accordingly, our preferred unitholders will bear additional risks and Brookfield will address potential and actual conflicts of interest differently when managing us in comparison to advisory clients of Brookfield. In particular, given that we are a wholly-owned subsidiary of Brookfield, it will take its broader interests into account when making decisions for BPY and will likely make recommendations and determinations that are different than those taken for Brookfield advisory clients or that it would make under different circumstances. The outcome for BPY and certain of our subsidiaries therefore could be less favorable than otherwise would have been the case.
Additionally, Brookfield will manage our investments and other activities taking into account Brookfield’s own interests given we are a wholly-owned subsidiary. Among other things, Brookfield expects to manage our investments and other activities in a manner that benefits Brookfield directly and that favors its broader business activities, including Brookfield advisory clients. This management approach will affect, among other things, the type of investment opportunities that are allocated to us, the services that we provide Brookfield-held assets (including via Brookfield advisory clients), how Brookfield addresses conflicts of interest that will arise in managing our investments and other activities, including through transactions with Brookfield advisory clients, the provision of operational services (including property management, development and construction management, and other services) and financing arrangements, and/or other transactions between Brookfield, Brookfield advisory clients, or portfolio companies, on the one hand, and BPY, on the other hand. Among other things, Brookfield will generally not seek consent for these transactions unless required by law or deemed appropriate in Brookfield’s sole discretion. This approach to managing conflicts will be different than the approach Brookfield takes for its advisory clients
and, given Brookfield’s ownership of 100% of our limited partnership interests, Brookfield will take its broader interests (i.e., which extend beyond our partnership) into account in managing such conflicts of interest. Among other things, this will result in certain decisions being made (and restrictions applied) with respect to our investments and other activities that would not otherwise be made (or that would be made in a different manner) than if our limited partnership interests were held by third party investors and we were thus an advisory client for purposes of the Advisers Act. Brookfield’s broader interests (including its interests in Brookfield advisory clients) will significantly influence its conduct and approach to these determinations, including in a manner that is potentially adverse to our preferred unitholders. It is therefore likely that the outcome for BPY and certain of our subsidiaries will be less favorable than otherwise would have been the case.
The liability of the Service Providers is limited under our arrangements with them and we have agreed to indemnify the Service Providers against claims that they may face in connection with such arrangements, which may lead them to assume greater risks when making decisions relating to us than they otherwise would if acting solely for their own account.
Under our Master Services Agreement, the Service Providers have not assumed any responsibility other than to provide or arrange for the provision of the services described in our Master Services Agreement in good faith and will not be responsible for any action that the BPY General Partner takes in following or declining to follow its advice or recommendations. In addition, under our limited partnership agreement, the liability of the BPY General Partner and its affiliates, including the Service Providers, is limited to the fullest extent permitted by law to conduct involving bad faith, fraud, gross negligence or willful misconduct or, in the case of a criminal matter, action that was known to have been unlawful. The liability of the Service Providers under our Master Services Agreement is similarly limited. In addition, we have agreed to indemnify the Service Providers to the fullest extent permitted by law from and against any claims, liabilities, losses, damages, costs or expenses incurred by them or threatened in connection with our business, investments and activities or in respect of or arising from our Master Services Agreement or the services provided by the Service Providers, except to the extent that such claims, liabilities, losses, damages, costs or expenses are determined to have resulted from the conduct in respect of which such persons have liability as described above. These protections may result in the Service Providers tolerating greater risks when making decisions than otherwise would be the case, including when determining whether to use and the extent of leverage in connection with acquisitions. The indemnification arrangements to which the Service Providers are a party may also give rise to legal claims for indemnification that are adverse to us and our preferred unitholders.
Risks Relating to Our Preferred Units and New LP Preferred Units
Investors should not expect BPY or New LP to redeem any Preferred Units or New LP Preferred Units, as applicable, on any date that such preferred units become redeemable or on any particular date thereafter.
The Preferred Units and the New LP Preferred Units are not redeemable at the option of the preferred unitholders under any circumstances. The Preferred Units and the New LP Preferred Units may be redeemed by their issuer at the issuer’s option (i) following the occurrence of a change of control triggering event, a delisting transaction triggering event, and/or a change in tax law, in whole, out of funds legally available for such redemption, at a redemption price in cash of $25.00 per unit plus an amount equal to all accumulated and unpaid distributions thereon to, but excluding, the date of redemption, whether or not declared, (ii) prior to certain specified dates, following the occurrence of a ratings event, in whole but not in part, out of funds legally available for such redemption, at a redemption price in cash of $25.50 per unit plus an amount equal to all accumulated and unpaid distributions thereon to, but excluding, the date of redemption, whether or not declared, or (iii) at any time on or after certain specified dates, at the issuer’s option, in whole or in part, out of funds legally available for such redemption, at a redemption price in cash of $25.00 per unit plus an amount equal to all accumulated and unpaid distributions thereon to, but excluding, the date of redemption, whether or not declared. Any decision the issuer of such preferred units makes at any time to redeem the preferred units will depend upon, among other things, such issuer’s evaluation of its capital position, the terms and circumstances of any change of control, ratings event or delisting transaction, as applicable, and general market conditions at that time. As a result, the holders of the Preferred Units may be required to bear the financial risks of an investment in the Preferred Units for an indefinite period of time. Unless redeemed by New LP prior to July 26, 2081, the New LP Preferred Units will mature on July 26, 2081 at which time each New LP Preferred Unitholder will be entitled to receive $25.00 per New LP Preferred Unit, together with all accrued (whether or not declared) and unpaid distributions up to but excluding such date of maturity (less any tax required to be deducted and withheld by New LP). As a result, the holders of the New LP Preferred Units may be required to bear the financial risks of an investment in the New LP Preferred Units until their maturity on July 26, 2081.
The Preferred Units and the New LP Preferred Units will also rank junior to all existing and future indebtedness of their respective issuer with respect to assets available to satisfy claims against such issuer, and rank pari passu with certain parity securities as further described in the terms of the Preferred Units and the New LP Preferred Units. Any decision the issuer may make at any time to redeem the Preferred Units or the New LP Preferred Units will be determined by the general
partner of BPY or New LP, as applicable, in its sole discretion and will depend upon, among other things, an evaluation of the capital position of the issuer, the composition of its equity, its outstanding indebtedness and general market conditions at that time.
The Preferred Units and the New LP Preferred Units are subordinated to the existing and future debt obligations of their issuer and the securities ranking senior to them, as well as existing and future debt obligations of the partnership’s subsidiaries that are not guarantors of the New LP Preferred Units and any capital stock of the partnership’s subsidiaries that are not guarantors held by others. The interests of the holders of preferred units could be diluted by the issuance of additional units of the issuer of such preferred units, including additional Preferred Units or New LP Preferred Units, and by other transactions.
The Preferred Units and the New LP Preferred Units are subordinated to all existing and future indebtedness of their issuer and the securities ranking senior to them, and rank pari passu with certain parity securities as further described in the terms of the Preferred Units and the New LP Preferred Units. BPY and New LP may incur debt under credit facilities, or other existing or future debt arrangements. The payment of principal and interest on such debt will reduce the cash available for distribution to its limited partners, including the preferred unitholders. In addition, the New LP Preferred Units will be structurally subordinated to all existing and future debt obligations of the partnership’s subsidiaries that are not guarantors of the New LP Preferred Units and any capital stock of the partnership’s subsidiaries that are not guarantors held by others as to the payment of distributions and amounts payable upon liquidation.
The instruments governing the terms of current or future financing or the refinancing of any borrowings of BPY and/or New LP and our operating entities or their subsidiaries currently do or may contain covenants that restrict, among other things, such issuer’s ability to make distributions on or redeem the preferred units issued by it. The Preferred Units and the New LP Preferred Units place no restrictions on the ability of their respective issuer to incur indebtedness containing such restrictive covenants.
The issuance of any senior securities or additional parity securities (including additional series of Preferred Units or New LP Preferred Units and any other obligations of BPY or New LP, as applicable, that rank on parity with such preferred units) would dilute the interests of the preferred unitholders and could affect the ability of the issuer to pay distributions on, redeem, or pay the liquidation preference on the Preferred Units or New LP Preferred Units as applicable. Future issuances and sales of senior securities, parity securities or junior securities, or the perception that such issuances and sales could occur, may cause prevailing market prices for the Preferred Units or the New LP Preferred Units to decline and may adversely affect the ability of the issuer of such preferred units to raise additional capital in the financial markets at times and prices favorable to it.
The declaration of distributions on the Preferred Units and the New LP Preferred Units will be at the discretion of the applicable general partner.
The declaration of distributions on the Preferred Units will be at the discretion of the BPY General Partner and the declaration of distributions on the New LP Preferred Units will be at the discretion of the New LP General Partner. The preferred unitholders will not have a right to distributions on their units unless declared by the applicable general partner. The declaration of distributions will be at the discretion of the respective general partner, even if BPY or New LP, as applicable, has sufficient funds, net of its liabilities, to pay such distributions. This may result in preferred unitholders not receiving the full amount of distributions that they expect to receive, or any distributions, and may make it more difficult to resell their preferred units or to do so at a price that the holder finds attractive. The applicable general partner will not allow payment of a distribution (i) unless there is sufficient cash available, (ii) which would render the issuer unable to pay its debts as and when they come due, or (iii) which, in the opinion of the general partner, would or might leave the issuer with insufficient funds to meet any future or contingent obligations. In addition, although unpaid distributions are cumulative, none of BPY or New LP is required to accumulate cash for the purpose of making distributions to the preferred units issued by it or any other preferred units it may issue, which may limit the cash available to make distributions on the Preferred Units or the New LP Preferred Units, as applicable.
The payment of distributions under the Guarantee is limited and uncertain.
The payment of distributions under the Guarantee is limited to certain circumstances. Although the New LP Preferred Units carry cumulative dividends, New LP may not be in a position pursuant to law to declare and pay such distributions. While the payment of such distributions has been guaranteed by BPY, such Guarantee is only triggered when such distributions are declared by the general partner of New LP or, upon the redemption, retraction or liquidation, dissolution or winding-up of New LP. The tax treatment of a payment under the Guarantee may differ from the tax treatment of the payment if it had been made by New LP.
Payment under the Guarantee will also depend, to a large extent, on the receipt by BPY of sufficient funds from its indirect subsidiaries as BPY does not have any significant assets of its own. Each Guarantor has agreed pursuant to the Guarantee that, as long as distributions on New LP Preferred Units are in arrears, such Guarantor will not declare, pay, or set apart for payment, any dividends or distributions on any of its preferred securities if the full, cumulative distributions payable on the New LP Preferred Units are in arrears. A failure by a Guarantor to pay such distributions or dividends may have an adverse effect on BPY, New LP and the market value of the New LP Preferred Units.
The Preferred Units and the New LP Preferred Units have extremely limited voting rights.
Except as set forth in the respective partnership agreements of BPY and New LP or as otherwise required by law, the preferred unitholders generally will have no voting rights. For example, New LP may sell, exchange or otherwise dispose of all or substantially all of its assets in a single transaction or a series of related transactions without the approval of the holders of New LP Preferred Units. Although the holders of New LP Preferred Units are entitled to limited protective voting rights with respect to certain matters, the New LP Preferred Units will generally vote as a separate class, or along with all other classes or series of the parity securities of New LP or other preferred units that New LP may issue upon which like voting rights have been conferred and are exercisable. As a result, the voting rights of holders of New LP Preferred Units may be significantly diluted, and the holders of such other classes or series of parity securities that New LP may issue in the future, may be able to control or significantly influence the outcome of any vote.
Your ability to transfer the Preferred Units and/or the New LP Preferred Units at a time or price you desire may be limited by the absence of an active trading market.
Since the Preferred Units have no stated maturity date, holders seeking liquidity of their Preferred Units as well as holders seeking liquidity of their New LP Preferred Units prior to their maturity date will be limited to selling their preferred units in the secondary market absent redemption by the issuer of such units. We may not be able to maintain an active trading market on the Nasdaq Stock Market (the “Nasdaq”) and/or the Toronto Stock Exchange (the “TSX”) for the Preferred Units and the New LP Preferred Units, in which case the trading price of such preferred units could be adversely affected and your ability to transfer your preferred units will be limited. Additionally, the Preferred Units and the New LP Preferred Units may trade at prices lower than $25.00. The trading price of such preferred units would depend on many factors, including:
•prevailing interest rates;
•the market for similar securities;
•general economic and financial market conditions;
•the corporate credit ratings of BPY and New LP, as applicable, the credit ratings of the Preferred Units and the New LP Preferred Units and the corporate credit ratings of the Guarantors and their securities;
•BPY’s, New LP’s and any of the Guarantor’s issuance of debt or other preferred securities or the incurrence of additional indebtedness; and
•BPY’s, New LP’s and any of the Guarantor’s financial condition, results of operations and prospects.
Market interest rates may adversely affect the value of the Preferred Units and the New LP Preferred Units.
One of the factors that will influence the price of the Preferred Units and the New LP Preferred Units will be the distribution yield on the Preferred Units and the New LP Preferred Units (as a percentage of the price of such preferred units) relative to market interest rates. An increase in market interest rates may lead holders of such preferred units to expect a higher distribution yield, and higher interest rates would likely increase the issuer’s borrowing costs and potentially decrease funds available for distribution to the limited partners of such issuer, including the holders of the applicable preferred units. Accordingly, higher market interest rates could cause the market price of the preferred units to decrease. None of BPY or New LP has control over a number of factors, including economic, financial and political events, that impact market fluctuations in interest rates, which have in the past and may in the future experience volatility.
Redemption may adversely affect your return on the Preferred Units or the New LP Preferred Units.
On or after certain specified dates, BPY and New LP will have the right, at their option, to redeem at a price of $25.00 per preferred unit, plus an amount equal to all accumulated and unpaid distributions thereon to, but excluding, the date fixed for redemption, whether or not declared, some or all of the preferred units issued by them, in accordance with the terms of the Preferred Units and the New LP Preferred Units. In addition, prior to a certain specified date, BPY and New LP may redeem the preferred units issued by them after the occurrence of a ratings event, in accordance with the terms of the Preferred Units and the New LP Preferred Units, at a price of $25.50 per unit, plus declared and unpaid distributions. BPY and New LP will also be able to redeem all but not less than all of the Preferred Units and New LP Preferred Units, as applicable, following the occurrence of a change of control triggering event, a delisting transaction triggering event and/or a change in tax law out of funds legally available for such redemption, at a redemption price in cash of $25.00 per unit plus an amount equal to all accumulated and unpaid distributions thereon to, but excluding, the date of redemption, whether or not declared. To the extent that the issuer redeems the preferred units issued by it at times when prevailing interest rates may be relatively low compared to rates at the time of issuance of the such preferred units, you may not be able to reinvest the redemption proceeds in a comparable security at an effective interest rate as high as the distribution rate of the applicable preferred units.
Upon a change of control triggering event or a delisting transaction triggering event, the issuer is not required to redeem the Preferred Units or the New LP Preferred Units, and it may not be able to redeem such preferred units or pay the increased distribution rate per annum if it fails to redeem them.
The respective issuer of the Preferred Units and the New LP Preferred Units is not required to redeem them, and even if it should decide to redeem them, since such preferred units rank pari passu with the parity securities of such issuer, and junior to the senior securities of such issuer and to all of the existing and future indebtedness of such issuer, upon a change of control triggering event or a delisting transaction triggering event, the issuer may not have sufficient financial resources available or be permitted under its existing and future indebtedness to redeem its preferred units, or pay the increased distribution rate per annum in accordance with the terms of such preferred units. Even if the issuer is able to pay the increased distribution rate per annum, increasing the per annum distribution rate by 5.00% may not be sufficient to compensate the preferred unitholders for the impact of the change of control triggering event or a delisting transaction triggering event on the market price of the Preferred Units and the New LP Preferred Units.
BPY’s and New LP’s ability to issue parity securities in the future could adversely affect the rights of the preferred unitholders.
The Preferred Units and the New LP Preferred Units rank pari passu with parity securities issued by their respective issuer. Such issuer is allowed to issue parity securities without any vote of the holders of the Preferred Units and New LP Preferred Units, as applicable, except where the cumulative distributions on such preferred units or any parity securities issued by such issuer are in arrears. The issuance of any parity securities would have the effect of reducing the amounts available to the holders of the preferred units upon the liquidation, dissolution or winding-up if it does not have sufficient funds to pay all liquidation preferences of the applicable preferred units and other parity securities in full. It also would reduce the amounts available to make distributions if the issuer does not have sufficient funds to pay distributions on all outstanding parity securities. In addition, future issuances and sales of parity securities by the issuer or the perception that such issuances and sales or entry could occur, may cause prevailing market prices for the Preferred Units and/or New LP Preferred Units, as applicable, to decline and may adversely affect BPY’s and/or New LP’s ability to raise additional capital in the financial markets at times and prices favorable to it.
Under certain limited circumstances, the terms of the Preferred Units and the New LP Preferred Units may change without your consent or approval.
Under the terms of the Preferred Units and the New LP Preferred Units, at any time following a tax event, the issuer of such preferred units may, without the consent of any holders, vary the terms of such preferred units such that they remain securities, or exchange such preferred units for new securities, which would eliminate the substantial probability that their issuer or any successor entity would be required to pay any additional amounts with respect to such preferred units as a result of a change in tax law in accordance with the terms of such preferred units. However, the exercise by the issuer of this right is subject to certain conditions, including that the terms considered in the aggregate cannot be less favorable to the applicable holders of such preferred units than the terms of the preferred units prior to being varied or exchanged.
A change in the rating of the Preferred Units or the New LP Preferred Units could adversely affect their market price.
Rating agencies revise their ratings from time to time and could lower or withdraw any rating issued with respect to the Preferred Units or the New LP Preferred Units. A change in the ratings methodology of the rating agencies could also lower the rating with respect to the Preferred Units or the New LP Preferred Units. Any real or anticipated downgrade or withdrawal of any ratings could have an adverse effect on the market price or liquidity of such Preferred Units or New LP Preferred Units.
Ratings reflect only the views of the issuing rating agency or agencies and are not recommendations to purchase, sell or hold any particular security, and there is no assurance that any rating will apply for any given period of time or that a rating may not be adjusted or withdrawn. In addition, ratings do not reflect market prices or suitability of a security for a particular investor, and any future rating of the Preferred Units and the New LP Preferred Units may not reflect all risks related to BPY and New LP and their respective business or the structure or market value of the Preferred Units or the New LP Preferred Units, as applicable. The assignment of a new rating that is lower than the existing rating or a downgrade or potential downgrade in the rating assigned to BPY, New LP, their respective subsidiaries, the Preferred Units, the New LP Preferred Units or any of its other securities could adversely affect the trading price and liquidity of the Preferred Units and the New LP Preferred Units.
None of BPY or New LP can be sure that any rating agency will maintain its rating once issued. None of BPY or New LP undertakes any obligation to obtain a rating, maintain the rating once issued or to advise the preferred unitholders of any change in ratings. A failure to obtain a rating or a negative change in a rating once issued could have an adverse effect on the market price or liquidity of the Preferred Units and the New LP Preferred Units.
Preferred unitholders may have liability to repay distributions.
Under certain circumstances, the preferred unitholders may have to repay amounts wrongfully returned or distributed to them. Under Section 11 of the Bermuda Limited Partnership Act, the issuer of the preferred units may not return (or release) any part of a limited partner’s capital contribution (a “Capital Withdrawal”) nor make a distribution from the assets of the issuer if the issuer has reasonable grounds for believing that the Capital Withdrawal or distribution would cause the issuer to be unable to repay its liabilities as they become due (“Impermissible Capital Withdrawal”).
Bermuda law provides that for a period of six years from the date of an Impermissible Capital Withdrawal, limited partners who received the Impermissible Capital Withdrawal will be liable to the limited partnership (or where the partnership is dissolved to its creditors) for the amount of the contribution wrongfully returned or released. Bermuda law also provides that for a period of one year from the date of a Capital Withdrawal made in accordance with the provisions of the Bermuda Limited Partnership Act, a limited partner who received the Capital Withdrawal will be liable to the limited partnership (or where the partnership is dissolved to its creditors) for the amount of the contribution returned or released.
Our company is a Bermuda exempted limited partnership and it may not be possible for our investors to serve process on or enforce U.S. or Canadian judgments against us.
Our company is a Bermuda exempted limited partnership and a substantial portion of our assets are located outside the United States and Canada. In addition, certain of the directors of the BPY General Partner and certain members of the senior management team of the Service Providers who are principally responsible for providing us with management services reside outside of the United States and Canada. As a result, it may be difficult or impossible for U.S. or Canadian investors to effect service of process within the United States or Canada upon us or our directors and management of the Service Providers, or to enforce, against us or these persons, judgments obtained in the U.S. or Canadian courts predicated upon the civil liability provisions of U.S. federal securities laws or Canadian securities laws. We believe that there is doubt as to the enforceability in Bermuda, in original actions or in actions to enforce judgments of U.S. or Canadian courts, of claims predicated solely upon U.S. federal securities laws or Canadian securities laws. See Item 10.B. “Additional Information - Memorandum and Articles of Association - Description of Our LP Units, Preferred Units and Our Limited Partnership Agreement - Our Units."
Risks Relating to Taxation
General
Preferred Unitholders and New LP Preferred Unitholders may be subject to non-U.S. and U.S. state and local taxes and return filing requirements as a result of owning Preferred Units or New LP Preferred Units.
Based on the expected assets and method of operation of each of BPY and New LP, the BPY General Partner and the New LP General Partner do not expect any Preferred Unitholder or New LP Preferred Unitholder, solely as a result of owning Preferred Units or New LP Preferred units, to be subject to any additional income taxes imposed on a net basis or additional tax return filing requirements in any jurisdiction in which either partnership or its subsidiaries conducts activities or own property. However, the method of operation and current structure of either of BPY or New LP may change, and there can be no assurance that holders of Preferred Units or New LP Preferred Units, solely as a result of owning such partnership interests, will not be subject to certain taxes, including non-U.S. and state and local income taxes, unincorporated business taxes and estate, inheritance, or intangible taxes imposed by the various jurisdictions in which BPY, New LP, or any of their subsidiaries do business or own property now or in the future, even if such holders do not reside in any of these jurisdictions. Consequently, Preferred Unitholders and New LP Preferred Unitholders may also be required to file non-U.S. or state and local income tax returns and pay income taxes in some or all of these jurisdictions and may also be subject to penalties for the failure to comply with these requirements. It is the responsibility of each Preferred Unitholder and New LP Preferred Unitholder to file all non-U.S. and U.S. federal and state and local tax returns that may be required of the holder.
The U.S. Internal Revenue Service (“IRS”) or Canada Revenue Agency (“CRA”) may not agree with certain assumptions and conventions used by BPY or New LP to comply with applicable U.S. and Canadian federal income tax laws or to report income, gain, loss, deduction, and credit to Preferred Unitholders or New LP Preferred Unitholders.
BPY and New LP apply certain assumptions and conventions to comply with applicable tax laws and to report income, gain, deduction, loss, and credit to Preferred Unitholders or New LP Preferred Unitholders, taking into account variation in ownership interests during each taxable year because of trading activity. However, the IRS or CRA may not agree that these assumptions and conventions comply with all aspects of the applicable tax requirements. A successful IRS or CRA challenge to such assumptions or conventions could adversely affect the amount of tax benefits available to Preferred Unitholders or New LP Preferred Unitholders and could require that items of income, gain, deduction, loss, or credit, including interest deductions, be adjusted, reallocated, or disallowed in a manner that adversely affects such holders. See Item 10.E. “Taxation."
United States
U.S. backup withholding tax may apply if any Preferred Unitholder or New LP Preferred Unitholder fails to comply with U.S. tax reporting rules, and such excess withholding tax cost may be an expense borne by BPY or New LP (as applicable) and, therefore, by all holders of partnership interests in BPY or New LP on a pro rata basis.
U.S. backup withholding tax may apply with respect to any Preferred Unitholder or New LP Preferred Unitholder who fails to timely provide BPY or New LP (or the applicable broker, clearing agent, nominee, or other intermediary) with an IRS Form W-9 or an appropriate IRS Form W-8, as applicable. See Item 10.E. “Taxation – U.S. Tax Considerations – Administrative Matters – Backup Withholding." To the extent that any Preferred Unitholder or New LP Preferred Unitholder fails to timely provide the applicable form (or such form is not properly completed), BPY or New LP (as applicable) might treat such U.S. backup withholding taxes as an expense, which generally would be borne indirectly by all holders of partnership interests in BPY or New LP on a pro rata basis (including holders of equity interests who fully comply with their U.S. tax reporting obligations).
The BPY and New LP partnership structures involves complex provisions of U.S. federal income tax law for which no clear precedent or authority may be available. The tax characterization of each partnership structure is also subject to potential legislative, judicial, or administrative change and differing interpretations, possibly on a retroactive basis.
The U.S. federal income tax treatment of Preferred Unitholders and New LP Preferred Unitholders depends, in some instances, on determinations of fact and interpretations of complex provisions of U.S. federal income tax law for which no clear precedent or authority may be available. Preferred Unitholders and New LP Preferred Unitholders should be aware that the U.S. federal income tax rules, particularly those applicable to partnerships, are constantly under review by the Congressional tax-writing committees and other persons involved in the legislative process, the IRS, the U.S. Treasury Department, and the courts, frequently resulting in revised interpretations of established concepts, statutory changes, revisions to regulations, and other modifications and interpretations, any of which could adversely affect the value of the Preferred Units or New LP Preferred Units and be effective on a retroactive basis. For example, changes to the U.S. federal tax laws and interpretations thereof could make it more difficult or impossible for BPY or New LP to be treated as a partnership that is not taxable as a corporation for
U.S. federal income tax purposes, change the character or treatment of portions of BPY’s or New LP’s income, reduce the net amount of distributions available to holders of partnership interests in BPY or New LP, or otherwise affect the tax considerations of owning Preferred Units or New LP Preferred Units. In addition, the organizational documents and agreements of BPY and New LP permit the BPY General Partner and the New LP General Partner to modify their respective partnership agreements from time to time, without the consent of Preferred Unitholders or New LP Preferred Unitholders, to address such changes. These modifications could have a material adverse effect on Preferred Unitholders or New LP Preferred Unitholders. See Item 10.E. “Taxation – U.S. Tax Considerations – Administrative Matters – New Legislation or Administrative or Judicial Action”.
The delivery of required tax information by BPY or New LP for a taxable year may be subject to delay, which could require a Preferred Unitholder or New LP Preferred Unitholder who is a U.S. taxpayer to request an extension of the due date for such holder’s income tax return.
Each of BPY and New LP has agreed to use commercially reasonable efforts to provide U.S. tax information (including IRS Schedule K-1 information needed to determine the share of any income, gain, loss, and deduction of BPY or New LP, respectively, allocable to a Preferred Unitholder or New LP Preferred Unitholder) no later than 90 days after the close of each calendar year. However, providing this U.S. tax information to Preferred Unitholders and New LP Preferred Unitholders will be subject to delay in the event of, among other reasons, the late receipt of any necessary tax information from other entities. It is therefore possible that, in any taxable year, a Preferred Unitholder or New LP Preferred Unitholder that is a U.S. taxpayer will need to apply for an extension of time to file such taxpayer’s tax returns. See Item 10.E. “Taxation – U.S. Tax Considerations – Administrative Matters – Information Returns and Audit Procedures."
Under the Foreign Account Tax Compliance provisions of the Hiring Incentives to Restore Employment Act of 2010 (“FATCA”), certain payments made or received by BPY or New LP may be subject to a 30% federal withholding tax, unless certain requirements are met.
Under FATCA, a 30% withholding tax may apply to certain payments of U.S.-source income made to BPY, New LP, or their non-U.S. subsidiaries, or by BPY or New LP to Preferred Unitholders or New LP Preferred Unitholders, respectively, unless certain requirements are met, as described in greater detail in Item 10.E “Taxation – U.S. Tax Considerations – Administrative Matters – Foreign Account Tax Compliance." To ensure compliance with FATCA, information regarding ownership of Preferred Units or New LP Preferred Units may be reported to the IRS or to a non-U.S. governmental authority. Preferred Unitholders and New LP Preferred Unitholders should consult their own tax advisers regarding the consequences under FATCA of owning Preferred Units or New LP Preferred Units.
The treatment of distributions on the Preferred Units and New LP Preferred Units as guaranteed payments for the use of capital gives rise to uncertain U.S. federal income tax consequences.
The U.S. federal income tax treatment of distributions on the Preferred Units and New LP Preferred Units is uncertain. The BPY General Partner and the New LP General Partner will treat Preferred Unitholders and New LP Preferred Unitholders as partners entitled to a guaranteed payment for the use of capital on their Preferred Units or New LP Preferred Units, although the IRS may disagree with this treatment. If the Preferred Units or New LP Preferred Units are not partnership interests, they would likely constitute indebtedness for U.S. federal income tax purposes, and distributions on such units would constitute ordinary interest income.
Based on the treatment of the Preferred Units and New LP Preferred Units as partnership interests, the BPY General Partner and the New LP General Partner will treat distributions on the Preferred Units and New LP Preferred Units as guaranteed payments for the use of capital that generally will be taxable to U.S. Holders (as defined below) as ordinary income for U.S. federal income tax purposes. Although a U.S. Holder will recognize taxable income from the accrual of such a guaranteed payment even in the absence of a contemporaneous cash distribution, BPY and New LP anticipate accruing and making the guaranteed payment distributions on a quarterly basis. Otherwise, Preferred Unitholders and New LP Preferred Unitholders generally are not expected to share in BPY’s or New LP’s items of income, gain, loss, or deduction, nor will BPY or New LP allocate any share of their nonrecourse liabilities, if any, to Preferred Unitholders or New LP Preferred Unitholders.
The ownership and disposition of Preferred Units or New LP Preferred Units by U.S. Holders that are tax-exempt organizations raises tax issues unique to them. The treatment of guaranteed payments for the use of capital to tax-exempt investors is not certain. Depending on the circumstances, such payments may be treated as unrelated business taxable income (“UBTI”) for U.S. federal income tax purposes.
A U.S. Holder of Preferred Units of BPY may face adverse U.S. federal income tax consequences arising from the ownership of an indirect interest (by reason of holding Preferred Units) in a “passive foreign investment company” (“PFIC”) or “controlled foreign corporation” (“CFC”). Based on BPY’s treatment of distributions on Preferred Units as guaranteed
payments for the use of capital, BPY intends to take the position that the PFIC and CFC rules generally do not apply to a U.S. Holder whose indirect interest in a PFIC or CFC arises solely by reason of owning Preferred Units. However, the treatment of preferred partnership interests under the PFIC and CFC rules is uncertain. There can be no assurance that the IRS or a court will not treat a U.S. Holder as subject to the PFIC or CFC rules that apply to U.S. holders of partnership interests in BPY generally. In such case, under the PFIC rules, any gain realized by a U.S. Holder upon the direct or indirect sale of, and certain “excess distributions” from, a PFIC would be taxable at ordinary income rates and subject to an additional tax equivalent to an interest charge on the deferral of income inclusions from the PFIC, unless the holder had made an election, if available, for current inclusions. Further, all or a portion of any gain realized upon the direct or indirect sale of a CFC might be taxable at ordinary income rates. For these and other PFIC and CFC consequences generally applicable to U.S. Holders, see “– Consequences to U.S. Holders of Preferred Units or New LP Preferred Units – Passive Foreign Investment Company Considerations for U.S. Holders of Preferred Units of BPY” and “– Consequences to U.S. Holders of Preferred Units or New LP Preferred Units – Controlled Foreign Corporation Considerations for U.S. Holders of Preferred Units of BPY” in Item 10.E “Taxation – U.S. Tax Considerations."
The ownership of Preferred Units or New LP Preferred Units by Non-U.S. Holders (as defined below) gives rise to tax issues unique to such holders. BPY and New LP will treat distributions on the Preferred Units and New LP Preferred Units as guaranteed payments made from sources outside the United States for U.S. federal income tax purposes, and BPY and New LP generally do not expect to withhold U.S. federal income tax on such guaranteed payments made to Non-U.S. Holders, provided that BPY and New LP are not engaged in a trade or business within the United States. However, the tax treatment of guaranteed payments for source and withholding tax purposes is uncertain, and the IRS may disagree with this treatment. As a result, it is possible that the IRS could assert that Non-U.S. Holders of Preferred Units or New LP Preferred Units would be subject to U.S. federal income and withholding tax on their share of BPY’s or New LP’s ordinary income from sources within the United States, even if distributions on the Preferred Units or New LP Preferred Units are treated as guaranteed payments. If, contrary to expectation, distributions on the Preferred Units or New LP Preferred Units are not treated as guaranteed payments, then a Non-U.S. Holder might be subject to a withholding tax of up to 30% on the gross amount of certain U.S.-source income of BPY or New LP (as applicable) that is not effectively connected with a U.S. trade or business, including dividends and certain interest income.
Based on BPY’s and New LP’s organizational structure, as well as their expected income and assets, the BPY General Partner and New LP General Partner currently believe that BPY and New LP are unlikely to earn income treated as effectively connected with a U.S. trade or business, including effectively connected income attributable to the sale of a “United States real property interest”, as defined in the U.S. Internal Revenue Code. If, contrary to expectation, BPY or New LP were deemed to be engaged in a U.S. trade or business, then a Non-U.S. Holder of Preferred Units or New LP Preferred Units (as applicable) generally would be required to file a U.S. federal income tax return, and distributions to such holder might be treated as “effectively connected income” (which would subject such holder to U.S. net income taxation and possibly “branch profits” tax in the case of a corporate Non-U.S. Holder) and might be subject to withholding tax imposed at the highest effective tax rate applicable to the Non-U.S. Holder. If BPY or New LP were engaged in a U.S. trade or business, then gain or loss from the sale of Preferred Units or New LP Preferred Units (as applicable) by a Non-U.S. Holder generally would be treated as effectively connected with such trade or business to the extent that the Non-U.S. Holder would have had effectively connected gain or loss had the applicable partnership sold all of its assets at their fair market value as of the date of such sale. In such case, any such effectively connected gain generally would be taxable at regular U.S. federal income tax rates, and the amount realized from such sale generally would be subject to a 10% U.S. federal withholding tax. See Item 10.E. “Taxation – U.S. Tax Considerations – Consequences to Non-U.S. Holders of Preferred Units or New LP Preferred Units."
Holders of Preferred Units or New LP Preferred Units should consult their own tax advisers regarding the U.S. federal income tax consequences of owning Preferred Units or New LP Preferred Units in light of their particular circumstances.
Canada
If the corporate subsidiaries of the Property Partnership (“non-resident subsidiaries”) that are not resident or deemed to be resident in Canada for purposes of the Income Tax Act (Canada) (together with the regulations thereunder, the “Tax Act”), and that are “controlled foreign affiliates” (“CFAs”) (as defined in the Tax Act) in which the Property Partnership directly holds an equity interest earn income that is “foreign accrual property income” (“FAPI”) (as defined in the Tax Act), Preferred Unitholders may be required to include amounts allocated from BPY in computing their income for Canadian federal income tax purposes even though there may be no corresponding cash distribution.
Any of the non-resident subsidiaries in which the Property Partnership directly holds an equity interest are expected to be CFAs of the Property Partnership. If any CFA of the Property Partnership or any direct or indirect subsidiary thereof that is itself a CFA of the Property Partnership (an “Indirect CFA”) earns income that is characterized as FAPI in a particular taxation year of the CFA or Indirect CFA, the FAPI allocable to the Property Partnership must be included in computing the income of the Property Partnership for Canadian federal income tax purposes for the fiscal period of the Property Partnership in which the
taxation year of that CFA or Indirect CFA ends (or is deemed to end for this purpose), whether or not the Property Partnership actually receives a distribution of that FAPI. BPY will include its share of such FAPI of the Property Partnership in computing its income for Canadian federal income tax purposes and Preferred Unitholders will be required to include their proportionate share of such FAPI allocated from BPY in computing their income for Canadian federal income tax purposes. As a result, Preferred Unitholders may be required to include amounts in their income for Canadian federal income tax purposes even though they have not and may not receive an actual cash distribution of such amounts. The Tax Act contains anti-avoidance rules to address certain foreign tax credit generator transactions (the “Foreign Tax Credit Generator Rules”). Under the Foreign Tax Credit Generator Rules, the “foreign accrual tax” (as defined in the Tax Act) applicable to a particular amount of FAPI included in the Property Partnership’s income in respect of a particular “foreign affiliate” (as defined in the Tax Act) of the Property Partnership may be limited in certain specified circumstances. See Item 10.E. “Additional Information – Taxation – Certain Material Canadian Federal Income Tax Considerations."
Preferred Unitholders may be required to include imputed amounts in their income for Canadian federal income tax purposes in accordance with section 94.1 of the Tax Act.
Section 94.1 of the Tax Act contains rules relating to interests in entities that are not resident or deemed to be resident in Canada for purposes of the Tax Act or not situated in Canada (and certain exempt foreign trusts, as defined in subsection 94(1) of the Tax Act), other than a CFA of the taxpayer (“Non-Resident Entities”), that could in certain circumstances cause income to be imputed to Preferred Unitholders for Canadian federal income tax purposes, either directly or by way of allocation of such income imputed to the Property Partnership or BPY. See Item 10.E. “Additional Information – Taxation – Certain Material Canadian Federal Income Tax Considerations."
The foreign tax credits for Canadian federal income tax purposes of Preferred Unitholders will be limited if the Foreign Tax Credit Generator Rules apply in respect of the foreign “business-income tax” or “non-business-income tax” (each as defined in the Tax Act) paid to the government of a foreign country by BPY, the Property Partnership or New LP, in the case of Preferred Unitholders, or by New LP, in the case of New LP Preferred Unitholders.
Under the Foreign Tax Credit Generator Rules, the foreign “business-income tax” or “non-business-income tax” for Canadian federal income tax purposes for any taxation year may be limited in certain circumstances. If the Foreign Tax Credit Generator Rules apply in respect of the foreign “business-income tax” or “non-business-income tax” paid to the government of a foreign country by BPY, the Property Partnership or New LP, the allocation to a Preferred Unitholder of foreign “business-income tax” or “non-business-income tax” paid by BPY, the Property Partnership, or New LP, and therefore, such holder’s foreign tax credits for Canadian federal income tax purposes, will be limited. Similarly, if the Foreign Tax Credit Generator Rules apply in respect of the foreign “business-income tax” or “non-business-income tax” paid to the government of a foreign country by New LP, the allocation to a New LP Preferred Unitholder of foreign “business-income tax” or “non-business-income tax” paid by New LP, and therefore, such holder’s foreign tax credits for Canadian federal income tax purposes, will be limited. See Item 10.E. “Additional Information – Taxation – Certain Material Canadian Federal Income Tax Considerations."
Preferred Unitholders and New LP Preferred Unitholders who are not and are not deemed to be resident in Canada for purposes of the Tax Act and who do not use or hold, and are not deemed to use or hold, their Preferred Units or New LP Preferred Units, as applicable, in connection with a business carried on in Canada (in this Section 3.D. referred to as “Non-Canadian Holders”), may be subject to Canadian federal income tax with respect to any Canadian source business income earned by (1) in the case of a Non-Canadian Holder that holds Preferred Units, BPY, the Property Partnership or New LP if those entities were considered to carry on business in Canada, or (2) in the case of a Non-Canadian Holder that holds New LP Preferred Units, New LP if New LP were considered to carry on business in Canada.
If BPY, the Property Partnership or New LP were considered to carry on business in Canada for purposes of the Tax Act, Non-Canadian Holders that hold Preferred Units would be subject to Canadian federal income tax on their proportionate share of any Canadian source business income earned or considered to be earned by BPY, subject to the potential application of the safe harbour rule in section 115.2 of the Tax Act and any relief that may be provided by any relevant income tax treaty or convention. Similarly, if New LP were considered to carry on business in Canada for purposes of the Tax Act, Non-Canadian Holders that hold New LP Preferred Units would be subject to Canadian federal income tax on their proportionate share of any Canadian source business income earned or considered to be earned by New LP, subject to the potential application of the safe harbour rule in section 115.2 of the Tax Act and any relief that may be provided by any relevant income tax treaty or convention.
The BPY General Partner intends to manage the affairs of BPY, the Property Partnership and New LP, to the extent possible, so that they do not carry on business in Canada and are not considered or deemed to carry on business in Canada for
purposes of the Tax Act. Nevertheless, because the determination of whether BPY, the Property Partnership or New LP is carrying on business and, if so, whether that business is carried on in Canada, is a question of fact that is dependent upon the surrounding circumstances, the CRA might contend successfully that any or all of BPY, the Property Partnership and New LP carries on business in Canada for purposes of the Tax Act.
If BPY, the Property Partnership or New LP is considered to carry on business in Canada or is deemed to carry on business in Canada for the purposes of the Tax Act, Non-Canadian Holders that hold Preferred Units and that are corporations would be required to file a Canadian federal income tax return for each taxation year in which they are a limited partner of BPY regardless of whether relief from Canadian taxation is available under an applicable income tax treaty or convention. Similarly, if New LP is considered to carry on business in Canada or is deemed to carry on business in Canada for the purposes of the Tax Act, Non-Canadian Holders that hold New LP Preferred Units and that are corporations would be required to file a Canadian federal income tax return for each taxation in which they are a limited partner of New LP regardless of whether relief from Canadian taxation is available under an applicable income tax treaty or convention. However, Non-Canadian Holders who are individuals would only be required to file a Canadian federal income tax return for any taxation year in which they are allocated income from BPY, or New LP, as applicable, from carrying on business in Canada that is not exempt from Canadian taxation under the terms of an applicable income tax treaty or convention.
Non-Canadian Holders may be subject to Canadian federal income tax on capital gains realized by BPY or the Property Partnership on dispositions of “taxable Canadian property” (as defined in the Tax Act).
A Non-Canadian Holder that holds Preferred Units will be subject to Canadian federal income tax on its proportionate share of capital gains realized by BPY or the Property Partnership on the disposition of “taxable Canadian property” other than “treaty-protected property” (as defined in the Tax Act). “Taxable Canadian property” includes, but is not limited to, property that is used or held in a business carried on in Canada and shares of corporations that are not listed on a “designated stock exchange” (as defined in the Tax Act) if more than 50% of the fair market value of the shares is derived from certain Canadian properties during the 60-month period immediately preceding the particular time. Property of BPY and the Property Partnership generally will be “treaty-protected property” to a Non-Canadian Holder if the gain from the disposition of the property would, because of an applicable income tax treaty or convention, be exempt from tax under the Tax Act. BPY and the Property Partnership are not expected to realize capital gains or losses from dispositions of “taxable Canadian property." However, no assurance can be given in this regard. Non-Canadian Holders that hold Preferred Units will be required to file a Canadian federal income tax return in respect of a disposition of “taxable Canadian property” by BPY or the Property Partnership unless the disposition is an “excluded disposition” for the purposes of section 150 of the Tax Act. However, Non-Canadian Holders that are corporations will still be required to file a Canadian federal income tax return in respect of a disposition of “taxable Canadian property” that is an “excluded disposition” for the purposes of section 150 of the Tax Act if tax would otherwise be payable under Part I of the Tax Act by such Non-Canadian Holders in respect of the disposition but is not because of an applicable income tax treaty or convention (otherwise than in respect of a disposition of “taxable Canadian property” that is “treaty-protected property” of the corporation). In general, an “excluded disposition” is a disposition of property by a taxpayer in a taxation year where: (a) the taxpayer is a non-resident of Canada at the time of the disposition; (b) no tax is payable by the taxpayer under Part I of the Tax Act for the taxation year; (c) the taxpayer is not liable to pay any amounts under the Tax Act in respect of any previous taxation year (other than certain amounts for which the CRA holds adequate security); and (d) each “taxable Canadian property” disposed of by the taxpayer in the taxation year is either: (i) “excluded property” (as defined in subsection 116(6) of the Tax Act); or (ii) property in respect of the disposition of which a certificate under subsection 116(2), (4) or (5.2) of the Tax Act has been issued by the CRA. Non-Canadian Holders that hold Preferred Units should consult their own tax advisors with respect to the requirements to file a Canadian federal income tax return in respect of a disposition of “taxable Canadian property” by BPY or the Property Partnership.
Non-Canadian Holders may be subject to Canadian federal income tax on capital gains realized on the disposition of Preferred Units, if such Preferred Units are “taxable Canadian property."
Any capital gain arising from the disposition or deemed disposition of Preferred Units by a Non-Canadian Holder will be subject to taxation in Canada, if, at the time of the disposition or deemed disposition, the Preferred Units are “taxable Canadian property” of the Non-Canadian Holder, unless the Preferred Units are “treaty-protected property” to such Non-Canadian Holder. In general, Preferred Units will not constitute “taxable Canadian property” of a Non-Canadian Holder at the time of disposition or deemed disposition, unless (a) at any time during the 60-month period immediately preceding the disposition or deemed disposition, more than 50% of the fair market value of the Preferred Units was derived, directly or indirectly (excluding through a corporation, partnership or trust, the shares or interests in which were not themselves “taxable Canadian property”), from one or any combination of: (i) real or immovable property situated in Canada; (ii) “Canadian resource properties” (as defined in the Tax Act; (iii) “timber resource properties” (as defined in the Tax Act); and (iv) options in
respect, of or interests in, or for civil law rights in, such property, whether or not such property exists, or (b) the Preferred Units are otherwise deemed to be “taxable Canadian property." The BPY General Partner does not expect the Preferred Units to be “taxable Canadian property” of any Non-Canadian Holder at any time but no assurance can be given in this regard. See Item 10.E. “Taxation – Certain Material Canadian Federal Income Tax Considerations." Even if the Preferred Units constitute “taxable Canadian property”, the Preferred Units will be “treaty-protected property” if the gain on the disposition of Preferred Units is exempt from tax under the Tax Act under the terms of an applicable income tax treaty or convention. If the Preferred Units constitute “taxable Canadian property”, Non-Canadian Holders will be required to file a Canadian federal income tax return in respect of a disposition of Preferred Units unless the disposition is an “excluded disposition” (as discussed above). If Preferred Units constitute “taxable Canadian property”, Non-Canadian Holders should consult their own tax advisors with respect to the requirement to file a Canadian federal income tax return in respect of a disposition of Preferred Units.
Non-Canadian Holders may be subject to Canadian federal income tax on capital gains realized on the disposition of Preferred Units, if such Preferred Units are “taxable Canadian property."
Any capital gain arising from the disposition or deemed disposition of Preferred Units by a Non-Canadian Holder will be subject to taxation in Canada, if, at the time of the disposition or deemed disposition, the Preferred Units are “taxable Canadian property” of the Non-Canadian Holder, unless the Preferred Units are “treaty-protected property” to such Non-Canadian Holder. In general, Preferred Units will not constitute “taxable Canadian property” of a Non-Canadian Holder at the time of disposition or deemed disposition, unless (a) at any time during the 60-month period immediately preceding the disposition or deemed disposition, more than 50% of the fair market value of the Preferred Units was derived, directly or indirectly (excluding through a corporation, partnership or trust, the shares or interests in which were not themselves “taxable Canadian property”), from one or any combination of: (i) real or immovable property situated in Canada; (ii) “Canadian resource properties” (as defined in the Tax Act); (iii) “timber resource properties” (as defined in the Tax Act); and (iv) options in respect, of or interests in, or for civil law rights in, such property, whether or not such property exists, or (b) the Preferred Units are otherwise deemed to be “taxable Canadian property." The BPY General Partner does not expect the Preferred Units to be “taxable Canadian property” of any Non-Canadian Holder at any time but no assurance can be given in this regard. See Item 10.E. “Taxation – Certain Material Canadian Federal Income Tax Considerations." Even if the Preferred Units constitute “taxable Canadian property”, the Preferred Units will be “treaty-protected property” if the gain on the disposition of Preferred Units is exempt from tax under the Tax Act under the terms of an applicable income tax treaty or convention. If the Preferred Units constitute “taxable Canadian property”, Non-Canadian Holders will be required to file a Canadian federal income tax return in respect of a disposition of Preferred Units unless the disposition is an “excluded disposition” (as discussed above). If Preferred Units constitute “taxable Canadian property”, Non-Canadian Holders should consult their own tax advisors with respect to the requirement to file a Canadian federal income tax return in respect of a disposition of Preferred Units.
Non-Canadian Holders may be subject to Canadian federal income tax reporting and withholding tax requirements on the disposition of “taxable Canadian property."
Non-Canadian Holders who dispose of “taxable Canadian property”, other than “excluded property” and certain other property described in subsection 116(5.2) of the Tax Act (or who are considered to have disposed of such property on the disposition of such property by BPY or the Property Partnership), are obligated to comply with the procedures set out in section 116 of the Tax Act and obtain a certificate pursuant to the Tax Act. In order to obtain such certificate, the Non-Canadian Holder is required to report certain particulars relating to the transaction to CRA not later than 10 days after the disposition occurs. The Preferred Units are not expected to be “taxable Canadian property” of any Non-Canadian Holder and neither BPY nor the Property Partnership is expected to dispose of property that is “taxable Canadian property”, but no assurance can be given these regards.
Payments of dividends or interest (other than interest not subject to Canadian federal withholding tax) by residents of Canada to the Property Partnership or New LP will be subject to Canadian federal withholding tax and payors may be unable to apply a reduced rate taking into account the residency or entitlement to relief under an applicable income tax treaty or convention of our preferred unitholders.
BPY, the Property Partnership and New LP will each be deemed to be a non-resident person in respect of certain amounts paid or credited or deemed to be paid or credited to them by a person resident or deemed to be resident in Canada, including dividends or interest. Interest (other than interest not subject to Canadian federal withholding tax) paid or deemed to be paid by a person resident or deemed to be resident in Canada to the Property Partnership or New LP, or dividends paid or deemed to be paid by a person resident or deemed to be resident in Canada to the Property Partnership, will be subject to withholding tax under Part XIII of the Tax Act at the rate of 25%. However, the CRA’s administrative practice in similar circumstances is to permit the rate of Canadian federal withholding tax applicable to such payments to be computed by looking
through the partnership and taking into account the residency of the partners (including partners who are resident in Canada) and any reduced rates of Canadian federal withholding tax that any non-resident partners may be entitled to under an applicable income tax treaty or convention, provided that the residency status and entitlement to treaty benefits can be established. In determining the rate of Canadian federal withholding tax applicable to amounts paid by the Holding Entities to the Property Partnership or New LP, the BPY General Partner expects the Holding Entities to look-through New LP and the Property Partnership and BPY to the residency of the partners of BPY and New LP (including partners who are resident in Canada) and to take into account any reduced rates of Canadian federal withholding tax that any partners that are not resident or deemed to be resident in Canada for Canadian federal income tax purposes (including any Non-Canadian Holders) may be entitled to under an applicable income tax treaty or convention in order to determine the appropriate amount of Canadian federal withholding tax to withhold from interest paid to the Property Partnership or New LP or from dividends paid to the Property Partnership. However, there can be no assurance that the CRA will apply its administrative practice in this context. If the CRA’s administrative practice is not applied and the Holding Entities withhold Canadian federal withholding tax from applicable payments on a look-through basis, the Holding Entities may be liable for additional amounts of Canadian federal withholding tax plus any associated interest and penalties. Under the Canada-United States Tax Convention (1980) (the “Treaty”), a Canadian-resident payer is required in certain circumstances to look-through fiscally transparent partnerships, such as BPY, the Property Partnership and New LP, to the residency and Treaty entitlements of their partners and to take into account the reduced rates of Canadian federal withholding tax that such partners may be entitled to under the Treaty.
While the BPY General Partner expects the Holding Entities to look-through BPY, the Property Partnership and New LP in determining the rate of Canadian federal withholding tax applicable to amounts paid or deemed to be paid by the Holding Entities to the Property Partnership or New LP, BPY or New LP may be unable to accurately or timely determine the residency of their partners for purposes of establishing the extent to which Canadian federal withholding taxes apply or whether reduced rates of withholding tax apply to some or all of the partners. To the extent that BPY or New LP are unable to accurately or timely determine the residency of their partners, the Holding Entities will withhold Canadian federal withholding tax from all payments made to the Property Partnership or New LP that are subject to Canadian federal withholding tax at the rate of 25%. Canadian-resident partners will be entitled to claim a credit for their proportionate share of such withholding taxes against their Canadian federal income tax liability, but Non-Canadian Holders will need to take certain steps to receive a refund or credit in respect of their proportionate share of such withholding taxes equal to the difference between the 25% withholding tax rate and the reduced withholding tax rate they are entitled to under an applicable income tax treaty or convention. See Item 10.E. “Taxation – Certain Material Canadian Federal Income Tax Considerations” for further detail. Non-Canadian Holders should consult their own tax advisors concerning all aspects of Canadian federal withholding taxes.
The Preferred Units or New LP Preferred Units, as applicable, may or may not continue to be “qualified investments” under the Tax Act for Registered Plans.
Provided that the Preferred Units or New LP Preferred Units, as applicable, are listed on a “designated stock exchange” as defined in the Tax Act (which currently includes the Nasdaq and the TSX), the Preferred Units or New LP Preferred Units, as applicable, will be “qualified investments” under the Tax Act for a trust governed by a registered retirement savings plan (“RRSP”), deferred profit sharing plan, registered retirement income fund (“RRIF”), registered education savings plan (“RESP”), registered disability savings plan (“RDSP”), tax-free savings account (“TFSA”), and first home savings account (“FHSA”) (all as defined in the Tax Act and collectively referred to herein as “Registered Plans”). However, there can be no assurance that the Preferred Units or New LP Preferred Units, as applicable, will continue to be listed on a “designated stock exchange.” There can also be no assurance that tax laws relating to “qualified investments” will not be changed. Taxes may be imposed in respect of the acquisition or holding of non-qualified investments by such registered plans and certain other taxpayers and with respect to the acquisition or holding of “prohibited investments” (as defined in the Tax Act) by an RRSP, RRIF, TFSA, FHSA, RDSP or RESP.
Notwithstanding the foregoing, an annuitant under an RRSP or RRIF, a holder of a TFSA, FHSA or RDSP or a subscriber of an RESP, as the case may be, will be subject to a penalty tax if Preferred Units or New LP Preferred Units, as applicable, held in the RRSP, RRIF, TFSA, FHSA, RDSP or RESP are “prohibited investments” (as defined in subsection 207.01(1) of the Tax Act) for the RRSP, RRIF, TFSA, FHSA, RDSP or RESP, as the case may be. Generally, Preferred Units or New LP Preferred Units, as applicable, will not be a “prohibited investment” for a trust governed by an RRSP, RRIF, TFSA, FHSA, RDSP or RESP provided that the annuitant under the RRSP or RRIF, the holder of the TFSA, FHSA or RDSP or the subscriber of the RESP, as the case may be, deals at arm’s length with BPY or New LP, as applicable, for purposes of the Tax Act and does not have a “significant interest” (as defined in the Tax Act) for purposes of the prohibited investment rules, in BPY or New LP, as applicable. Preferred Unitholders who will hold Preferred Units in an RRSP, RRIF, TFSA, FHSA, RDSP or RESP should consult with their own tax advisors regarding the application of the foregoing prohibited investment rules having regard to their particular circumstances.
The Canadian federal income tax consequences to Preferred Unitholders and/or New LP Preferred Unitholders could be materially different in certain respects from those described in this Form 20-F if BPY, the Property Partnership or New LP is a “SIFT partnership” (as defined in the Tax Act).
Under the rules in the Tax Act applicable to a “SIFT partnership” (the “SIFT Rules”) certain income and gains earned by a “SIFT partnership” will be subject to income tax at the partnership level at a rate similar to a corporation, and allocations of such income and gains to its partners will be taxed as a dividend from a “taxable Canadian corporation” (as defined in the Tax Act). In particular, a “SIFT partnership” will generally be required to pay a tax on the total of its income from businesses carried on in Canada, income from “non-portfolio properties” (as defined in the Tax Act), other than taxable dividends, and taxable capital gains from dispositions of “non-portfolio properties.” “Non-portfolio properties” include, among other things, equity interests or debt of corporations, trusts or partnerships that are resident in Canada, and of non-resident persons or partnerships the principal source of income of which is one or any combination of sources in Canada (other than a “portfolio investment entity”, as defined in the Tax Act), that are held by the “SIFT partnership” and that have a fair market value that is greater than 10% of the equity value of such entity, or that have, together with debt or equity that the “SIFT partnership” holds of entities affiliated (within the meaning of the Tax Act) with such entity, an aggregate fair market value that is greater than 50% of the equity value of the “SIFT partnership.” The tax rate that is applied to the above mentioned sources of income and gains is set at a rate equal to the “net corporate income tax rate”, plus the “provincial SIFT tax rate” (each as defined in the Tax Act).
A partnership will be a “SIFT partnership” throughout a taxation year if at any time in the taxation year (i) it is a “Canadian resident partnership” (as defined in the Tax Act), (ii) “investments” (as defined in the Tax Act) in the partnership are listed or traded on a stock exchange or other public market and (iii) it holds one or more “non-portfolio properties.” For these purposes, a partnership will be a “Canadian resident partnership” at a particular time if (a) it is a “Canadian partnership” (as defined in the Tax Act) at that time, (b) it would, if it were a corporation, be resident in Canada (including, for greater certainty, a partnership that has its central management and control located in Canada) or (c) it was formed under the laws of a province. A “Canadian partnership” for these purposes is a partnership all of whose members are resident in Canada or are partnerships that are “Canadian partnerships.”
Under the SIFT Rules, BPY, the Property Partnership and New LP could each be a “SIFT partnership” if it is a “Canadian resident partnership.” However, the Property Partnership would not be a “SIFT partnership” if BPY is a “SIFT partnership” regardless of whether the Property Partnership is a “Canadian resident partnership” if the Property Partnership qualifies as an “excluded subsidiary entity” (as defined in the Tax Act). BPY, the Property Partnership and New LP will be a “Canadian resident partnership” if their central management and control is located in Canada. This determination is a question of fact and is expected to depend on where the BPY General Partner is located and exercises the central management and control of these partnerships. The BPY General Partner will take appropriate steps so that the central management and control of these entities is not located in Canada such that the SIFT Rules should not apply to BPY, the Property Partnership or New LP at any relevant time. However, no assurance can be given in this regard. If BPY, the Property Partnership or New LP is a “SIFT partnership”, the Canadian federal income tax consequences to Preferred Unitholders or New LP Preferred Unitholders, as applicable, could be materially different in certain respects from those described in Item 10.E. “Taxation – Certain Material Canadian Federal Income Tax Considerations.” In addition, there can be no assurance that the SIFT Rules will not be revised or amended in the future such that the SIFT Rules will apply.
General Risks
Our failure to maintain effective internal controls could have a material adverse effect on our business.
Any failure to maintain adequate internal controls over financial reporting or to implement required, new or improved controls, or difficulties encountered in their implementation, could cause us to report material weaknesses in our internal controls over financial reporting and could result in errors or misstatements in our consolidated financial statements that could be material. If we were to conclude that our internal controls over financial reporting were not effective, investors could lose confidence in our reported financial information. Our failure to achieve and maintain effective internal controls could have a material adverse effect on our business in the future, our access to the capital markets and investors’ perception of us. In addition, material weaknesses in our internal controls could require significant expense and management time to remediate. Our management is responsible for establishing and maintaining adequate internal control over financial reporting, as such term is defined in Exchange Act Rules 13a-15(f). Under the supervision and with the participation of our management, including persons performing the functions of principal executive and principal financial officers for us, we conduct an evaluation of the effectiveness of our internal control over financial reporting. We are a non-accelerated filer and the effectiveness of our internal control over financial reporting as of December 31, 2025 is not subject to attestation from our independent registered public accounting firm.
We face risks relating to the jurisdictions of our operations.
Our operations are subject to significant political, economic and financial risks, which vary by jurisdiction, and may include:
•changes in government policies or personnel;
•restrictions on currency transfer or convertibility;
•changes in labor relations;
•less developed or efficient financial markets than in North America;
•the absence of uniform accounting, auditing and financial reporting standards, practices and disclosure requirements;
•less government supervision and regulation;
•a less developed legal or regulatory environment;
•heightened exposure to corruption risk;
•political hostility to investments by foreign investors; and
•difficulty in enforcing contractual obligations and expropriation or confiscation of assets.
We are subject to risk relating to inflation.
Our company is impacted by inflationary pressures. Central banks in various countries may raise interest rates in response to concerns about inflation, which coupled with reduced government spending and volatility in financial markets, may have the effect of increasing economic uncertainty and heightening these risks. Interest rate increases or other government actions taken to reduce or stabilize inflation could also result in recessionary pressures in the jurisdictions we operate in. Any sustained upward trajectory in the inflation rate will impact our ability to source suitable investment opportunities and we may not be able to offset inflationary increases in operating costs for our properties by increasing rents. Decreased consumer confidence and discretionary spending stemming from inflation or the imposition of tariffs may also reduce demand for our multifamily, student housing and hospitality businesses and negatively impact performance at our retail properties.
Political instability and unfamiliar cultural factors could adversely impact the value of our investments.
We are subject to geopolitical uncertainties in all jurisdictions in which we operate. We make investments in businesses that are based outside of North America and we may pursue investments in unfamiliar markets, which may expose us to additional risks not typically associated with investing in North America. We may not properly adjust to the local culture and business practices in such markets, and there is the prospect that we may hire personnel or partner with local persons who might not comply with our culture and ethical business practices; either scenario could result in the failure of our initiatives in new markets and lead to financial losses for us and our operating entities. There are risks of political instability in several of our major markets and in other parts of the world in which we conduct business, including, for example, the Korean Peninsula, from factors such as political conflict, income inequality, refugee migration, terrorism, the potential break-up of political or economic unions (or the departure of a union member) and political corruption; the materialization of one or more of these risks could negatively affect our financial performance.
Unforeseen political events in markets where we own and operate assets and may look to for further growth of our businesses, such as the United States, United Kingdom, Brazil, European, Middle East and Asian markets, may create economic uncertainty that has a negative impact on our financial performance. Such uncertainty could cause disruptions to our businesses, including affecting the business of and/or our relationships with our customers and suppliers, as well as altering the relationship among tariffs and currencies, including the value of the British pound and the Euro relative to the U.S. dollar. Recently, shifts in U.S. trade policy, including new or increased tariffs and uncertainty surrounding existing international trade agreements, have contributed to heightened volatility in global markets and economic conditions. Such uncertainty can influence business activity and supply chains, which may adversely affect general market performance and our operations. The imposition of such tariffs or other similar trade restrictions may strain international trade relations and increase the risk that foreign governments implement retaliatory tariffs on goods imported from the U.S. Disruptions and uncertainties could adversely affect our financial condition, operating results and cash flows. In addition, political outcomes in the markets in which we operate may also result
in legal uncertainty and potentially divergent national laws and regulations, which can contribute to general economic uncertainty. Economic uncertainty impacting us and our managed entities could be exacerbated by near-term political events, including those in the United States, United Kingdom, Brazil, Europe, Middle East, Asia and elsewhere.
Our company is a “foreign private issuer” under U.S. securities laws and as a result is subject to disclosure obligations different from requirements applicable to U.S. domestic registrants listed on the Nasdaq.
Although our company is subject to the periodic reporting requirement of the U.S. Securities Exchange Act of 1934, as amended (the “Exchange Act”), the periodic disclosure required of foreign private issuers under the Exchange Act is different from periodic disclosure required of U.S. domestic registrants. Therefore, there may be less publicly available information about us than is regularly published by or about other public companies in the United States and our company is exempt from certain other sections of the Exchange Act that U.S. domestic registrants would otherwise be subject to, including the requirement to provide our unitholders with information statements or proxy statements that comply with the Exchange Act. In addition, certain of the governance rules imposed by the Nasdaq are inapplicable to our company.
Our company is a “SEC foreign issuer” under Canadian securities regulations and is exempt from certain requirements of Canadian securities laws.
Although our company is a reporting issuer in Canada, we are a “SEC foreign issuer” and exempt from certain Canadian securities laws relating to continuous disclosure obligations and proxy solicitation as long as we comply with certain reporting requirements applicable in the United States, provided that the relevant documents filed with the U.S. Securities and Exchange Commission (the “SEC”), are filed in Canada and sent to our unitholders in Canada to the extent and in the manner and within the time required by applicable U.S. requirements. Therefore, there may be less publicly available information in Canada about us than is regularly published by or about other reporting issuers in Canada.
ITEM 4. INFORMATION ON THE COMPANY
4.A. HISTORY AND DEVELOPMENT OF THE COMPANY
Our company was established on January 3, 2013 as a Bermuda exempted limited partnership registered under the Bermuda Limited Partnership Act 1883, as amended, and the Bermuda Exempted Partnerships Act 1992, as amended. Our company’s head and registered office is 73 Front Street, 5th Floor, Hamilton HM 12, Bermuda, and our company’s telephone number is +441 294 3309.
Our company was established by Brookfield Corporation as its primary vehicle to make investments across all strategies in real estate. Our goal is to be the leading global owner and operator of high-quality real estate. Prior to the Privatization (described below), our LP Units were listed on the Nasdaq and the TSX under the symbols “BPY” and “BPY.UN”, respectively. Our Preferred Units are listed on the Nasdaq under the symbols “BPYPP”, “BPYPO” and “BPYPN”, respectively.
On April 15, 2013, Brookfield Corporation completed a spin-off of its commercial property operations to our partnership which was effected by way of a special dividend of units of our partnership to holders of Brookfield Corporation’s Class A and B limited voting shares. Each holder of the shares received one partnership unit for approximately every 17.42 shares with Brookfield Corporation retaining units of our partnership, Redemption-Exchange Units, and a 1% general partner interest in the Property Partnership through Property Special LP. Our general partner is an indirect wholly-owned subsidiary of Brookfield Corporation and subsidiaries of Brookfield Asset Management provide management services to us pursuant to our Master Services Agreement.
On August 28, 2018, we acquired all of the outstanding shares of common stock of GGP Inc. (“GGP Inc.”) other than those shares previously held by our partnership and our affiliates (which represented a 34% interest in GGP Inc. prior to the acquisition). In connection with the acquisition, we formed BPYU, which prior to the Privatization, was an issuer of public securities that were intended to offer economic equivalence to an investment in our partnership in the form of a U.S. REIT stock. In January 2026, our retail division reverted to the GGP brand to reflect the historic operating identity of the business.
On July 26, 2021, Brookfield Corporation acquired all of the LP Units and Exchange LP Units that it did not previously own (the “Privatization”). Pursuant to the terms of the transaction and subject to pro-ration, unitholders were able to elect to receive, per unit, $18.17 in cash, 0.4006 of a Brookfield Corporation class A limited voting share (“BN shares”) or 0.7268 of a New LP Preferred Unit. The New LP Preferred Units issued in the Privatization began trading on the TSX under the
symbol “BPYP.PR.A” and Nasdaq under the symbol “BPYPM” on July 27, 2021. The LP Units were delisted from the TSX and Nasdaq at market close on July 26, 2021.
The outstanding GGP Units were acquired in connection with the transaction in accordance with the terms of the GGP charter. The GGP Units were delisted from Nasdaq at market close on July 26, 2021 and GGP’s 6.375% Series A Cumulative Redeemable Preferred Stock was redeemed for cash on August 19, 2021 at its par value of $25.00 per share, plus accumulated and unpaid dividends.
On December 9, 2022, Brookfield Corporation completed the distribution of 25% of its asset management business, through Brookfield Asset Management, by way of a plan of arrangement (the “Manager Distribution”). The transaction resulted in the division of Brookfield into two publicly traded companies – Brookfield Asset Management under the stock ticker “BAM” and Brookfield Corporation under the stock ticker “BN”. In advance of the Manager Distribution, a reorganization took place within Brookfield Corporation wherein we redeemed $1 billion of preferred units issued by a BPY subsidiary and acquired certain LP interests in several real estate funds and other investment interests from Brookfield Corporation for net consideration of $2,475 million through the issuance of Class D junior preferred shares, Series 1 and 2 of CanHoldco to Brookfield Corporation.
For a description of our principal capital expenditures in the last three fiscal years and a discussion of our acquisitions and dispositions during the year ended December 31, 2025, please see Item 5.A. “Operating and Financial Review and Prospects - Operating Results."
We are subject to the informational requirements of the Exchange Act. In accordance with these requirements, we file reports and other information as a foreign private issuer with the SEC. You may also inspect reports and other information regarding registrants, such as us, that file electronically with the SEC without charge at a website maintained by the SEC at www.sec.gov. See Item 10.H “Documents on Display." You may also obtain our SEC filings on our website bpy.brookfield.com. The information on our website is not part of this annual report.
4.B. BUSINESS OVERVIEW
Operations and Principal Activities
We are Brookfield Corporation’s primary vehicle to make investments across all strategies in real estate. Our goal is to be a leading global owner and operator of high-quality real estate. With approximately 24,000 employees involved in Brookfield’s real estate businesses around the globe, we have built operating platforms in various real estate sectors.
Office
Our diversified Office portfolio consists of 67 million leasable square feet across 110 office assets in some of the world’s leading commercial markets such as New York, London, Dubai, Toronto, and Berlin. Represented within this portfolio are irreplaceable premier properties in global gateway cities that we expect to hold a stake in over the long-term (“Super Core”), including 16 office and ancillary mixed-use complexes in cities such as New York and London. Also, within this portfolio are premier, centrally located assets (“Core Plus”) and assets we are repositioning to enhance value (“Value Add” and “Opportunistic”) that we expect to monetize over the shorter term.
Retail
Our Retail portfolio consists of 99 million leasable square feet across 96 best-in-class malls and urban retail properties across the United States. Similar to our Office portfolio, within our Retail portfolio are 18 Super Core irreplaceable retail centers in attractive markets across the U.S., such as Honolulu and Las Vegas, which collectively represent the majority of equity attributable to Unitholders in our Retail portfolio. Their stable and growing cash flows ensure that we can earn attractive compounding rates of return over the long-term. Also represented within this portfolio are Core Plus premier, centrally located retail assets and Value Add and Opportunistic retail assets in secondary markets that we expect to monetize over the shorter term.
LP Investments
Our LP Investments portfolio includes our equity invested in Brookfield-sponsored real estate opportunity funds, which target high-quality assets with operational upside across various real estate sectors, including office, retail, multifamily, logistics, hospitality, mixed-use and other alternative real estate. We target to earn opportunistic returns on our LP Investments portfolio. These investments have a defined hold period and typically generate the majority of profits from gains recognized from realization events, including the sale of an asset or portfolio of assets, or exit of the entire investment. As such, capital invested in our LP Investments recycles over time, as existing funds return capital, and we reinvest these proceeds in future vintages of Brookfield-sponsored funds.
Principal Markets
As of and for the year ended December 31, 2025, approximately 67% of our assets and 65% of our revenues originated from the United States with the remaining 33% of our assets and 35% of our revenues originating from Canada, Australia, United Kingdom, Europe, Brazil, Middle East and Asia.
Competitive Position
The nature and extent of competition we face varies from property to property and business to business. Our direct competitors include other office, retail, multifamily, logistics, hospitality, mixed-use and other alternative real estate operating companies; public and private real estate companies and funds; commercial property developers and other owners of real estate that engage in similar businesses. In addition, we face competition in our retail business from alternatives to traditional mall shopping, particularly online shopping.
We believe the principal factors that our tenants consider in making their leasing decisions include: rental rates; quality, design and location of properties; total number and geographic distribution of properties; management and operational expertise; and financial position of the landlord. Based on these criteria, we believe that the size and scope of our operating entities, as well as the overall quality and attractiveness of our individual properties, enable us to compete effectively for tenants in our local markets.
Legal Proceedings
Our company has not been since its formation and is not currently subject to any material governmental, legal or arbitration proceedings which may have or have had a significant impact on our company’s financial position or profitability nor is our company aware of any such proceedings that are pending or threatened.
We are occasionally named as a party in various claims and legal proceedings which arise during the normal course of our business. We review each of these claims, including the nature of the claim, the amount in dispute or claimed and the availability of insurance coverage. Although there can be no assurance as to the resolution of any particular claim, we do not believe that the outcome of any claims or potential claims of which we are currently aware will have a material adverse effect on us.
Regulation
Our business is subject to a variety of federal, state, provincial and local laws and regulations relating to the ownership and operation of real property, including the following:
•We are subject to various laws relating to environmental matters. We could be liable under these laws for the costs of removal and remediation of certain hazardous substances or wastes existing in, or released or deposited on or in our properties or disposed of at other locations.
•We must comply with regulations under building codes and human rights codes that generally require that public buildings be made accessible to disabled persons.
•We must comply with laws and regulations concerning zoning, design, construction and similar matters, including regulations which impose restrictive zoning and density requirements.
•We are also subject to state, provincial and local fire and life safety requirements.
These laws and regulations may change and we may become subject to additional and/or more stringent laws and regulations in the future. We have established policies and procedures for environmental management and compliance, and we have incurred and will continue to incur significant capital and operating expenditures to comply with health, safety and environmental laws and to obtain and comply with licenses, permits and other approvals and to assess and manage potential liability exposure.
Sustainability at Brookfield
As a leading global owner and operator of high-quality real estate, our sustainability strategy is centered on supporting business resilience and creating value for our investors and stakeholders—now and in the future. We manage our investments with integrity, combining economic goals with responsible citizenship. This is consistent with our longstanding philosophy of conducting business with a long-term perspective in a sustainable and ethical manner. It also requires operating with robust sustainability principles and practices, and maintaining a disciplined focus on integrating these into everything we do.
Sustainability Principles
While sustainability principles have always been embedded in how we run our business, this approach was formalized through Brookfield’s sustainability principles in 2016 and described in Brookfield’s global Sustainability Policy. This policy codifies Brookfield’s longstanding commitment to integrating sustainability considerations into decision-making and day-to-day asset management activities. This policy is reviewed annually and updated on an as-needed basis by senior management at Brookfield, as well as Brookfield’s Real Estate group. Our Sustainability Policy outlines our approach and is based on the following guiding principles:
•Mitigate the impact of our operations on the environment
•Strive to minimize the environmental impact of our operations and improve our efficient use of resources over time.
•Support the ambition of reaching net-zero greenhouse gas (GHG) emissions by 2050 or sooner.
•Strive to ensure the well-being and safety of employees
•Foster a positive work environment based on respect for human rights, valuing diversity, and having zero tolerance for workplace discrimination, violence or harassment.
•Operate with leading health and safety practices to support the goal of achieving zero serious safety incidents.
•Uphold strong governance practices
•Operate to the highest ethical standards by conducting business activities in accordance with Brookfield’s Code of Business Conduct and Ethics (the “Code of Conduct”).
•Maintain strong stakeholder relationships through transparency and active engagement.
•Be good corporate citizens
•Seek to ensure the interests, safety and well-being of the communities in which we operate are integrated into our business decisions.
•Support philanthropy and volunteerism by our employees.
Sustainability Organization and Governance
We understand that good governance is essential to sustainable business operations. The governance of sustainability matters is integrated into Brookfield’s overall governance framework and is aligned with our governance approach. We have implemented strong governance practices to monitor and oversee our business, including our sustainability strategy. The board of directors of the BPY General Partner, through its audit committee, has oversight of the company’s sustainability strategy and receives status reports on the partnership’s sustainability initiatives throughout the year.
Sustainability Integration into the Investment Process
Sustainability culture is embedded throughout the investment process, starting with the due diligence of a potential investment through to the exit process. As part of investment due diligence, Brookfield seeks to assess sustainability-related risks and opportunities and factors them into the overall investment decision. This includes leveraging leading industry guidance to identify sustainability factors most likely to materially impact the financial condition or operating performance of companies in a sector. Brookfield provides specific guidance to investment teams on assessing climate change, bribery and corruption, cybersecurity, biodiversity, health and safety and human rights and modern slavery risks as part of diligence. Where warranted, Brookfield performs deeper due diligence, working with internal experts and third-party consultants as needed. All
investments must be approved by our investment committee. Investment teams outline for the investment committee the merits of the transaction and material risks, mitigants and significant opportunities for improvement, including those related to sustainability, such as bribery and corruption, health and safety, and environmental and social risks.
As part of each acquisition, investment teams create a tailored integration plan that includes, among other things, material sustainability-related matters for review or execution. We believe there is a strong correlation between managing these considerations and enhancing investment returns. It is the responsibility of the management teams to manage sustainability risks and opportunities through the investment’s lifecycle, supported by the applicable investment team within Brookfield. The combination of local accountability and expertise in tandem with Brookfield's investment and operating capabilities is important when managing a wide range of asset types across jurisdictions. We leverage these capabilities in collaborating on sustainability initiatives, where appropriate, to drive best practices and assist with any remediation. As it relates to sustainability, where appropriate, we encourage our portfolio companies to organize training for relevant staff. Our portfolio company teams regularly report to their portfolio-level boards of directors both from financial and operating perspectives, including key performance indicators that incorporate material sustainability factors, such as health and safety, environmental management, compliance with regulatory requirements, and, increasingly, GHG emissions. For investments where Brookfield has a non-controlling interest, where we are a debt holder, or in other circumstances where Brookfield does not have the ability to exercise influence through its contractual rights, Brookfield actively monitors the performance of its investments and, where appropriate, utilizes its stewardship practices to encourage sustainability outcomes that are aligned with Brookfield’s sustainability approach.
When preparing an asset for divestiture, we outline potential value creation deriving from several different factors, including relevant sustainability considerations. Where applicable, we also prepare both qualitative and quantitative data that summarize the sustainability performance of the investment and provide a holistic understanding of how we have managed the investment during the holding period.
Environmental
We pride ourselves on contributing positively to the local communities in which we operate. This means we continually strive to minimize our impact on the environment, while balancing the need for economic growth. We demonstrate respect for the natural environment and take steps to protect it by investing in green technologies, encouraging environmentally sound construction methods, and promoting strategies to minimize our carbon footprint. Sustainability initiatives in our portfolio vary by property but include measurement of GHG emissions and other key sustainability metrics, energy reduction strategies, use of alternative energy sources such as solar, water conservation, waste diversion, enhanced indoor air quality, respect and consideration of nature, the provision of alternative transportation methods, use of environmentally friendly cleaning materials and erosion control. These initiatives are monitored by local management teams and the management team of our Service Provider, the former updating the latter at regular business intervals.
Climate change mitigation and adaptation continues to be a key area of focus for our business and Brookfield has made progress in a number of areas.
Task Force on Climate-related Financial Disclosures (“TCFD”) Alignment
Since becoming a supporter of the TCFD in 2021, Brookfield has made progress on aligning with the TCFD’s recommended disclosures. Brookfield completes an annual climate risk management review to better understand the physical and transition risk and opportunities profile across our business. We leverage these results to identify improvement opportunities in approaching climate change mitigation and adaptation and continue to work to integrate those considerations into our operations and portfolio companies.
Net Zero Ambition
Brookfield has established a long-term ambition of reaching net zero GHG emissions by 2050 or sooner across our operationally managed investments and remains a participant in the Net Zero Asset Managers (NZAM) initiative. This ambition reflects our view that decarbonization is both a risk management imperative and a value creation opportunity across our global real asset platforms.
To support this ambition, Brookfield measures and monitors Scope 1, Scope 2 and relevant Scope 3 GHG emissions across its investments, prioritizes emissions reductions where we have operational control or meaningful influence, and
integrates climate-related considerations into investment decision-making, asset management, and business planning processes. Our approach to measurement and disclosure is informed by recognized international standards, and we continue to enhance the quality, consistency, and transparency of our climate-related reporting.
Brookfield takes a pragmatic, investment-led approach to decarbonization that reflects differences across asset types, geographies, regulatory environments, and stages of ownership. We focus on assets where actionable initiatives can be identified and implemented in a commercially viable manner over the expected investment horizon, and where decarbonization efforts are aligned with our fiduciary duty to generate long-term, risk-adjusted returns.
We seek to progressively increase the proportion of assets that are managed in alignment with net-zero pathways over time. This is supported by asset-level planning, capital allocation decisions, and the execution of practical decarbonization initiatives, including energy efficiency improvements, renewable energy integration, and operational optimization.
Brookfield supports this work through the application of internal frameworks, technical expertise, and governance processes designed to enable consistent monitoring, knowledge sharing, and continuous improvement. We regularly assess progress, engage with portfolio company management teams, and refine our approach as market practices, regulatory expectations, and technological solutions continue to evolve.
Water, Waste & Nature
Reducing the impact of our water consumption and waste generation helps build efficient systems, business resiliency and contributes to a sustainable future. We utilize industry best practices to efficiently monitor and manage performance and seek to ensure continual reduction of water consumption. In addition, we adhere to all applicable local and regional waste regulations and seek to improve waste diversion across the portfolio through tracking and leveraging technological solutions. Encouraging conservation of nature is an important component in achieving net zero and managing physical risks. We aim to protect nature throughout the life cycle of our investments, including by encouraging the consideration of biodiversity when evaluating new investments. Our due diligence process assesses whether each prospective investment we consider is located in a biodiversity sensitive area, in alignment with industry databases such as Natura 2000, UNESCO World Heritage List, and Key Biodiversity Areas. We continue to evaluate how we can leverage our real estate portfolio to enhance nature and biodiversity.
Reporting and Certifications
We seek to measure the success of our environmental initiatives and report on our progress, including by participating in the Global Real Estate Sustainability Benchmark (“GRESB”). GRESB is the most highly regarded sustainability index among capital markets and investors, and Brookfield has been participating in the survey for 13 years. In 2025, 13 of Brookfield’s real estate segments responded to GRESB. The GRESB survey is comprised of the Standing Investments Benchmark and Development Benchmark. In 2025, Brookfield’s average score in the Standing Investments Benchmark was 87/100, and Brookfield’s average score in the Development Benchmark was 95/100. Brookfield’s scores are higher than the global averages of 79/100 and 88/100, respectively, for the aforementioned benchmarks. Brookfield’s results highlight its integrated environmental data program, procurement of renewable energy at scale, and enhanced asset utility performance by reducing our portfolio’s environmental footprint.
Our commitment to sustainability and intelligent design has earned us global recognition. Across Brookfield’s real estate business, our properties have achieved 224 WELL Health & Safety certifications, 153 LEED certifications, 49 Energy Star certifications in the United States, 52 UL Verified Healthy Building certifications in the United States, 58 BOMA 360 office certifications in the United States and Canada, 94 IREM certifications in our Retail business in the United States, 22 NABERS certifications in Australia, 14 Fitwel certifications internationally, and 136 BREEAM certifications internationally. Across Brookfield real estate, 55% of our operationally managed investments by assets under management (AUM) holds at least one sustainability-related certification, demonstrating our commitment to responsible real estate ownership and long-term value creation.
Social
Human Capital Development
Building an inclusive work environment reinforces our culture of collaboration and strengthens our ability to develop and promote all our people to their potential. Our approach to diversity is deliberate and integrated into our human capital development processes and initiatives. Over the past five years, our primary focus has been on gender diversity. Our efforts led to a significant increase in female representation at the senior levels. In addition to disciplined human capital processes and the development activities, we undertake other activities to reinforce the importance of diversity in our business. We continue our global process for employees to self-identify their ethnicity. This information assists us in identifying specific areas of focus related to increasing ethnic diversity. Our succession process includes identifying a diverse slate of candidates and focuses on the development of early career candidates through stretch roles and exposure. We support a number of Employee Resource Groups organized by employees around shared interests, characteristics or experiences. We are involved with several organizations to promote diverse representation in our talent pool, including summer interns.
Occupational Health and Safety
Managing health and safety risk is an integral part of the management of our business and the portfolio companies in which we invest. We have implemented a health and safety governance initiative to propagate a strong health and safety culture, encourage the sharing of best practices, support the continuous improvement of safety performance and help eliminate serious safety incidents. The initiative is overseen by Brookfield’s global safety committee, which comprises senior operations executives from across the business and regions in which it has investments. Reports on health and safety trends and key initiatives are regularly provided to our management as part of the quarterly operational risk update. Our goal is to have zero serious safety incidents.
Human Rights and Modern Slavery
We are committed to conducting our business in an ethical and responsible manner. We continue to work to identify and prevent potential human rights and modern slavery violations within our business environment, including supply chains, and we look for ways to support the promotion of human rights. Our approach to addressing human rights, including modern slavery, is designed to be commensurate with the risks we face, which vary based on jurisdiction, industry and sector. Brookfield has an anti-modern slavery and human trafficking policy that provides guidance on measures to prevent and detect modern slavery. In addition, we have several other policies and procedures that provide guidance on the identification of human rights and modern slavery risks and the steps to be taken to mitigate these risks. These include our Code of Conduct, Anti-Bribery and Corruption Policy and Whistleblowing Policy. Our portfolio companies’ senior management teams are each responsible for identifying and managing the human rights risks, including modern slavery, for their individual businesses. We are cognizant of the fact that the risks of human rights, modern slavery and human trafficking are complex and evolving, and we will continue to work on addressing these risks in our business.
Governance
Strong governance is essential to sustainable business operations, and we aim to conduct our business according to the highest ethical and legal frameworks.
Stewardship and Engagement
Stewardship is an important element of our sustainability strategy, and we have defined it in alignment with the Principles for Responsible Investing (“PRI”). We seek to engage with our portfolio companies and collaborate with industry peers to help inform and improve our sustainability strategies and practices. In managing our assets, we utilize our significant influence and investing and operating capabilities in collaborating with our portfolio companies to encourage sound sustainability practices that are essential for resilient businesses, while seeking to create long-term value for our investors and stakeholders. As well, through our ongoing engagement with portfolio companies, we may partner with or support our portfolio companies to facilitate discussions with external stakeholders with the intent of positively influencing industry standards or practices that are aligned with our sustainability principles.
Sustainability Regulation
We aim to uphold strong governance practices, and we actively monitor proposed and evolving sustainability-related legislation, regulation and market practices in all jurisdictions in which we operate. We seek to continuously improve and refine our processes by actively participating in the development and implementation of new industry standards and best practices.
Data Privacy and Cybersecurity
Data privacy and cybersecurity remain key focus areas for us. Please refer to the section entitled Item 16.K. “Cybersecurity” elsewhere in this annual report on Form 20-F for details regarding these programs.
Sustainability Affiliations and Partnerships
We continue to align our business practices with frameworks for responsible investing and are an active participant in industry forums and other organizations. We are a signatory to the United Nations-supported PRI which demonstrates our ongoing commitment to responsible investment and sustainability best practices. As a participant in organizations like the PRI, the TCFD and the International Financial Reporting Standards (IFRS) Sustainability Alliance, and NZAM, we are committed to ongoing engagement and stewardship and the promotion of leading sustainability practices. In addition, through our membership in these organizations and other industry forums, we remain actively involved in discussions aimed at advancing sustainability awareness across private and public markets and enhance our reporting and protocols in line with evolving best practices.
Distribution Policy
Our distribution policy is to retain sufficient cash flow within our operations to cover tenant improvements, leasing costs and other sustaining capital expenditures and to pay out substantially all remaining cash flow. In order to finance development projects, acquisitions and other investments, we plan to recycle capital or raise external capital.
We expect to continue to make distributions to our preferred unitholders in accordance with their contractual terms. Any distributions will be paid if and to the extent declared by the board of the BPY General Partner and permitted by applicable law. Distribution payments are not mandatory or guaranteed and no assurance can be given that distributions will be paid at all.
Additionally, our ability to make distributions will depend on a number of factors, some of which are out of our control, including, among other things, general economic conditions, our results of operations and financial condition, the amount of cash that is generated by our operations and investments, restrictions imposed by the terms of any indebtedness that is incurred to finance our operations, payment of distributions on our Preferred Units, investments or to fund liquidity needs, levels of operating and other expenses, and contingent liabilities. Furthermore, the Property Partnership, the Holding Entities and our operating entities are legally distinct from our company and they are generally required to service their debt and other obligations, such as distributions to preferred unitholders, before making distributions to us or their parent entity as applicable, thereby reducing the amount of our cash flow available to pay distributions on our units, fund working capital and satisfy other needs.
4.C. ORGANIZATIONAL STRUCTURE
Organizational Chart
The chart on the following page represents a simplified summary of our organizational structure as of December 31, 2025. “GP Interest” denotes a general partnership interest and “LP Interest” denotes a limited partnership interest. Certain subsidiaries through which Brookfield Corporation holds units of our company have been omitted. This chart should be read in conjunction with the explanation of our ownership and organizational structure on the following pages.
(1)As of December 31, 2025, Brookfield Corporation owns all LP Units of our company. Brookfield Corporation also has an approximately 63.6% interest in the Property Partnership through Brookfield Corporation’s ownership of Redemption-Exchange Units and Special LP Units. On a fully-exchanged basis, our company would directly own 99.9% of the limited partnership interests in the Property Partnership.
(2)The Property Partnership owns, directly or indirectly, all of the common shares or equity interests, as applicable, of the Holding Entities. As of December 31, 2025, Brookfield Corporation holds $1 million of Class B junior preferred shares; C$3.4 billion and C$632 million of Class D junior preferred shares Series 1 and Series 2, respectively, and 100% of the non-voting common shares of CanHoldco. As of December 31, 2025, Brookfield Asset Management holds $5 million of the Class A senior preferred shares of CanHoldco. In addition, each of Brookfield Corporation and Brookfield Asset Management hold preferred shares in a wholly-owned subsidiary of other Holding Entities, which preferred shares are entitled to an aggregate 1% of the votes to be cast along with the common shares of the applicable entity. See Item 7.B. “Major Shareholders and Related Party Transactions - Related Party Transactions - Relationship with Brookfield - Preferred Shares of Certain Holding Entities."
(3)Certain of the operating entities and intermediate holding companies that are directly or indirectly owned by the Holding Entities and that directly or indirectly hold our real estate assets are not shown on the chart. All percentages listed represent our economic interest in the applicable entity or group of assets, which may not be the same as our voting interest in those entities and groups of assets. All interests are rounded to the nearest one percent and are calculated as at December 31, 2025.
(4)A significant portion of our Office portfolio is held through Brookfield Office Properties Inc. (“BPO”). We own 100% of its outstanding common shares and outstanding voting preferred shares as well as interests in certain series of its non-voting preferred shares.
(5)Our Australia Office business consists of our direct interest in our Australian office properties not held through BPO.
(6)Our interest in Stork Holdco LP is held through a joint venture owned 50% by our company and 50% by the Class A Preferred Unitholder.
(7)Our Brazil Office business includes 67% ownership of an office building in Rio de Janeiro, Brazil.
(8)Our voting and economic interest in U.S. Retail is 100%.
(9)Our economic interest set forth above is reflected as a range because our LP Investments are held through Brookfield-sponsored real estate funds in which we hold varying interests.
(10)Our interest in one of our opportunistic real estate finance funds is owned by the Property Partnership.
(11)Service Providers are subsidiaries of Brookfield Asset Management.
The following table provides the percentage of voting securities owned, or controlled or directed, directly or indirectly, by us, and our economic interest in our operating entities included in our organizational chart set out above under “Organizational Chart."
| | | | | | | | |
| Name | Economic Interest(1) | Voting Interest(1) |
BPO(2) | 100% | 100% |
| Australia Office | 100% | 100% |
| | |
| Stork Holdco LP | 50% | 50% |
| Brazil Office | 67% | 67% |
| U.S. Retail | 100% | 100% |
U.S. Opportunistic Retail(3) | 50% | 33% |
Other LP Investments(3,4,5,6) | 1% - 46% | — | % |
| | |
| | |
| | |
| | |
| | |
| | |
| | |
| | |
| | |
| | |
| | |
| | |
| | |
| | |
| | |
| | |
(1)All interests are rounded to the nearest one percent and are calculated as at December 31, 2025.
(2)Our interest in BPO consists of 100% of its outstanding common shares and outstanding voting preferred shares, as well as interests in certain series of its non-voting preferred shares.
(3)We hold our economic interest in these assets primarily through limited partnership interests in Brookfield-sponsored real estate funds. By their nature, limited partnership interests do not have any voting rights.
(4)Our economic interest set forth above is reflected as a range because our LP Investments are primarily held through Brookfield-sponsored real estate funds in which we hold varying interests.
(5)We do not consolidate our interest in Brookfield Strategic Real Estate Partners (“BSREP”) III as our 5% non-voting interest does not provide us with control over the investment and therefore is accounted for as a financial asset.
(6)We do not consolidate our interest in BSREP IV as our 10% non-voting interest does not provide us with control over the investment and therefore is accounted for as a financial asset held through an equity-accounted joint venture with BWS.
Our Company
In connection with the Spin-off, we acquired from Brookfield Corporation substantially all of its commercial property operations, including its office, retail, multifamily and logistics assets. We are Brookfield Corporation’s primary vehicle to make investments across all strategies in real estate.
Property Partnership
Our company’s primary investment is a managing general partnership interest in the Property Partnership. Our company serves as the managing general partner of the Property Partnership and has sole authority for the management and control of the Property Partnership.
Our company owns a direct 35.9% interest in the Property Partnership through ownership of managing general partner units. Our company also owns the Property Partnership Preferred Units, Series 5, 6 and 7. Brookfield has an approximately 63.6% interest in the Property Partnership through Brookfield’s ownership of Redemption-Exchange Units. Brookfield’s interest in the Property Partnership also includes a special limited partnership interest held by Property Special LP. The Class A Preferred Unitholder and the holders of the FV LTIP Units, hold the remaining approximate 0.5% economic interest in the Property Partnership.
Our Service Providers
The Service Providers provide management services to us pursuant to our Master Services Agreement. The Service Providers are subsidiaries of Brookfield Asset Management. The senior management team that is principally responsible for providing us with management services include many of the same executives that have successfully overseen and grown Brookfield’s global real estate business.
The BPY General Partner
The BPY General Partner, a wholly-owned subsidiary of Brookfield Corporation, has sole authority for the management and control of our company. Holders of our LP Units and Preferred Units, in their capacities as such, may not take part in the management or control of the activities and affairs of our company and do not have any right or authority to act for or to bind our company or to take part or interfere in the conduct or management of our company. See Item 10.B. “Additional Information - Memorandum and Articles of Association - Description of Our LP Units, Preferred Units and Our Limited Partnership Agreement."
Property Special LP
Property Special LP is a special limited partner of the Property Partnership. Property Special LP is an indirect subsidiary of Brookfield Asset Management. See Item 7.B. “Major Shareholders and Related Party Transactions Related Party Transactions."
Holding Entities
Our company indirectly holds its interest in our operating entities through the Holding Entities. The Property Partnership owns, directly or indirectly, all of the common shares or equity interests, as applicable, of the Holding Entities. Brookfield Corporation holds $1 million of Class B junior preferred shares; C$3.4 billion and C$632 million of Class D junior preferred shares, Series 1 and Series 2, respectively, and approximately $1.2 billion of non-voting common shares of CanHoldco, one of our Holding Entities. Brookfield Asset Management holds $5 million of Class A senior preferred shares of CanHoldco. In addition, each of Brookfield Corporation and Brookfield Asset Management holds preferred shares in a wholly-owned subsidiary of other Holding Entities, which preferred shares are entitled to an aggregate 1% of the votes to be cast along with the common shares of the applicable entity. See Item 7.B. “Major Shareholders and Related Party Transactions - Related Party Transactions - Relationship with Brookfield - Preferred Shares of Certain Holding Entities."
Operating Sectors
Our business is organized in three sectors: Office, Retail and LP Investments. The capital invested in these sectors is through a combination of: direct investment; investments in asset level partnerships or joint venture arrangements; and participation in private equity funds and consortiums.
4.D. PROPERTY, PLANTS AND EQUIPMENT
See Item 4.B. “Information on the Company - Business Overview”, Item 4.C. “Information on the Company - Organizational Structure”, Item 5.A. “Operating and Financial Review and Prospects - Operating Results” and Item 18 “Financial Statements."
ITEM 4A. UNRESOLVED STAFF COMMENTS
Not applicable.
ITEM 5. OPERATING AND FINANCIAL REVIEW AND PROSPECTS
5.A. OPERATING RESULTS
OBJECTIVES AND FINANCIAL HIGHLIGHTS
OVERVIEW
This management’s discussion and analysis (“MD&A”) of Brookfield Property Partners L.P. (“BPY”, the “partnership”, or “we”, “us”, or “our”) covers the financial position as of December 31, 2025 and 2024 and financial performance for the years ended December 31, 2025, 2024, and 2023. The information in this MD&A should be read in conjunction with the audited consolidated financial statements as of December 31, 2025 and 2024 and each of the years ended December 31, 2025, 2024, and 2023 (the “2025 Annual Financial Statements”) and related notes contained elsewhere in this Form 20-F.
We disclose a number of financial measures in this MD&A that are calculated and presented using methodologies other than in accordance with IFRS® Accounting Standards as issued by the International Accounting Standards Board (“IASB”) (“IFRS Accounting Standards”). Non-IFRS Accounting Standards measures used in this MD&A are reconciled to or calculated from the most comparable IFRS Accounting Standards measures. We utilize these measures in managing our business, including performance measurement, capital allocation and valuation purposes and believe that providing these performance measures on a supplemental basis to our IFRS Accounting Standards financial measures is helpful to investors in assessing our overall performance. These financial measures should not be considered as a substitute for similar financial measures calculated in accordance with IFRS Accounting Standards. We caution readers that these non-IFRS Accounting Standards financial measures may differ from the calculations disclosed by other businesses, and as a result, may not be comparable to similar measures presented by others. Reconciliations of these non-IFRS Accounting Standards financial measures to the most directly comparable financial measures calculated and presented in accordance with IFRS Accounting Standards, where applicable, are included within this MD&A on page 74.
In addition to historical information, this MD&A contains forward-looking statements. Readers are cautioned that these forward-looking statements are subject to risks and uncertainties that could cause actual results to differ materially from those reflected in the forward-looking statements. See “Special Note Regarding Forward-Looking Statements” and “Key Information - Risk Factors."
BASIS OF PRESENTATION
Our primary investment is a 36% managing general partnership unit interest in Brookfield Property L.P. (the “Operating Partnership”), which provides us with the power to direct the relevant activities of the Operating Partnership.
Our capital structure is comprised of five classes of partnership units: General partnership units (“GP Units”), limited partnership units (“LP Units”), Redeemable/Exchangeable Partnership units (“REUs”), special limited partnership units of the Operating Partnership (“Special LP Units”) and FV LTIP units of the Operating Partnership (“FV LTIP Units”). In addition, the partnership issued Class A Cumulative Redeemable Perpetual Preferred Units, Series 1 in the first quarter of 2019, Class A Cumulative Redeemable Perpetual Preferred Units, Series 2 in the third quarter of 2019 and Class A Cumulative Redeemable Perpetual Preferred Units, Series 3 in the first quarter of 2020 (collectively, “Preferred Equity Units”). Holders of the GP Units, LP Units, REUs, Special LP Units and FV LTIP Units will be collectively referred to throughout this MD&A as “Unitholders”. The LP Units and REUs have the same economic attributes in all respects, except that the holders of REUs have the right to request that their units be redeemed for cash consideration. In the event that Brookfield Corporation (“BN” or the “Corporation”), as the holder of the REUs exercises this right, our partnership has the right, at its sole discretion, to satisfy the redemption request with its LP Units, rather than cash, on a one-for-one basis. As a result, the Corporation, as holder of REUs, participates in earnings and distributions on a per unit basis equivalent to the per unit participation of the LP Units of our partnership. However, given the redemption feature referenced above and the fact that they were issued by our subsidiary, we present the REUs as a component of non-controlling interests.
We also discuss the results of operations on a segment basis, consistent with how we manage our business. As of December 31, 2025, the partnership is organized into four reportable segments: i) Office, ii) Retail, iii) LP Investments and iv) Corporate. These segments are independently and regularly reviewed and managed by the Chief Executive Officer, who is considered the chief operating decision maker (“CODM”).
This MD&A includes financial data for the year ended December 31, 2025 and includes material information up to the date of this Form 20-F. Financial data has been prepared using accounting policies in accordance with IFRS Accounting Standards. Non-IFRS Accounting Standards measures used in this MD&A are reconciled to such financial information. Unless otherwise specified, all operating and other statistical information is presented as if we own 100% of each property in our portfolio, regardless of whether we own all of the interests in each property. We believe this is the most appropriate basis on which to evaluate the performance of properties in the portfolio relative to each other and others in the market.
All dollar references, unless otherwise stated, are in millions of U.S. Dollars. Canadian Dollars (“C$”), Australian Dollars (“A$”), British Pounds (“£”), Euros (“€”), Brazilian Reais (“R$”), Indian Rupees (“₨”), Chinese Yuan (“C¥” and “CNH”), South Korean Won (“₩”), United Arab Emirates Dirham (“AED”), Hong Kong Dollar (“HK$”), Swedish Krona (“SEK”), Japanese Yen (“¥”), New Zealand Dollar (“NZ$”), Singapore Dollar (“S$”), Danish Krone (“DKK”) and Czech Koruna (“CZK”) are identified where applicable.
We present certain financial information on a proportionate basis. Financial information presented on a proportionate basis provides further information on the financial performance and position of the partnership as a whole, including certain investments which are accounted for under the equity method. We believe that proportionate financial information assists readers in determining the partnership’s economic interests in its consolidated and unconsolidated investments. The proportionate financial information reflects the financial position and performance of the partnership’s economic ownership of each investment that the partnership does not wholly own.
This proportionate information is not, and is not intended to be, a presentation in accordance with IFRS Accounting Standards. Other companies may calculate their proportionate financial information differently than us, limiting its usefulness as a comparative measure. As a result of these limitations, the proportionate information should not be considered in isolation or as a substitute for the partnership’s financial statements as reported under IFRS Accounting Standards.
Additional information is available on our website at bpy.brookfield.com, or on www.sedarplus.ca or www.sec.gov.
OVERVIEW OF OUR BUSINESS
We are Brookfield Corporation’s primary vehicle to make investments across all strategies in real estate. Our goal is to be a leading global owner and operator of high-quality real estate. With approximately 24,000 employees involved in Brookfield’s real estate businesses around the globe, we have built operating platforms in various real estate sectors.
Office
Our diversified Office portfolio consists of 67 million leasable square feet across 110 office assets in some of the world’s leading commercial markets such as New York, London, Dubai, Toronto, and Berlin. Represented within this portfolio are irreplaceable premier properties in global gateway cities that we expect to hold a stake in over the long-term (“Super Core”), including 16 office and ancillary mixed-use complexes in cities such as New York and London. Also, within this portfolio are premier, centrally located assets (“Core Plus”) and assets we are repositioning to enhance value (“Value Add” and “Opportunistic”) that we expect to monetize over the shorter term.
Retail
Our Retail portfolio consists of 99 million leasable square feet across 96 best-in-class malls and urban retail properties across the United States. Similar to our Office portfolio, within our Retail portfolio are 18 Super Core irreplaceable retail centers in attractive markets across the U.S., such as Honolulu and Las Vegas, which collectively represent the majority of equity attributable to Unitholders in our Retail portfolio. Their stable and growing cash flows ensure that we can earn attractive compounding rates of return over the long-term. Also represented within this portfolio are Core Plus premier, centrally located retail assets and Value Add and Opportunistic retail assets in secondary markets that we expect to monetize over the shorter term.
LP Investments
Our LP Investments portfolio includes our equity invested in Brookfield-sponsored real estate opportunity funds, which target high-quality assets with operational upside across various real estate sectors, including office, retail, multifamily, logistics, hospitality, mixed-use and other alternative real estate. We target to earn opportunistic returns on our LP Investments portfolio. These investments have a defined hold period and typically generate the majority of profits from gains recognized from realization events, including the sale of an asset or portfolio of assets, or exit of the entire investment. As such, capital invested in our LP Investments recycles over time, as existing funds return capital, and we reinvest these proceeds in future vintages of Brookfield-sponsored funds.
The partnership has interests in the following Brookfield-sponsored real estate opportunity funds:
•An interest in a series of our opportunistic real estate funds which each target gross returns of 20%, including:
◦A 31% interest in Brookfield Strategic Real Estate Partners (“BSREP”) I, which realized its remaining investments during 2025.
◦A 26% interest in BSREP II, which is in its 11th year since initial closing, which is fully invested and is executing realizations.
◦A 5% interest in BSREP III, which is in its 9th year since initial closing, which is fully invested and is executing realizations.
◦A 10% interest in BSREP IV, which is in its 5th year since initial closing.
◦An interest in opportunistic investments held by a new opportunistic fund that is financed by the fund’s subscription secured credit facility pending its final close.
•A blended 30% interest in two value-add multifamily funds projecting gross returns of 25%. These funds seek to invest in a geographically diverse portfolio of U.S. multifamily properties through acquisition and development.
•A blended 33% interest in a series of real estate debt funds which seek to invest in commercial real estate debt secured by properties in strategic locations.
PERFORMANCE MEASURES
We consider the following items to be important drivers of our current and anticipated financial performance:
•increases in occupancies by leasing vacant space and pre-leasing active developments;
•increases in rental rates through maintaining or enhancing the quality of our assets and as market conditions permit; and
•reductions in operating costs through achieving economies of scale and diligently managing contracts.
We also believe that key external performance drivers include the availability of the following:
•debt capital at a cost and on terms accretive to our goals;
•preferred equity capital at a reasonable cost;
•new property acquisitions and other investments that fit into our strategic plan; and
•opportunities to dispose of peak value or non-core assets.
In addition to monitoring, analyzing and reviewing earnings performance, we also review initiatives and market conditions that contribute to changes in the fair value of our investment properties. These fair value changes, combined with earnings, represent a total return on the equity attributable to Unitholders and form an important component in measuring how we have performed relative to our targets.
To measure our performance against these targets, as described above, and measure our operating performance, we focus on non-IFRS Accounting Standards measures including net operating income (“NOI”), funds from operations (“FFO”), and equity attributable to Unitholders. We define these non-IFRS Accounting Standards measures on page 72.
FAIR VALUE OF INVESTMENT AND HOSPITALITY PROPERTIES
Investment properties
We measure all investment properties at fair value, including those held within equity accounted investments. Valuations are prepared at a balance sheet date with changes to those values recognized as gains or losses in the statement of income. Our valuations are generally prepared at the individual property level by internal investment professionals with the appropriate expertise in the respective industry, geography and asset type. We leverage their extensive expertise and experience in the valuation of properties accumulated through involvement in acquisitions and dispositions, negotiations with lenders and interactions with institutional private fund investors. Additionally, a number of properties are externally appraised each year and the results of those appraisals are compared to the partnership’s internally prepared values.
Substantially all of our investment properties are valued using one of two accepted income approaches, the discounted cash flow approach or the direct capitalization approach. The valuation methodology utilized is generally determined by asset class. Our office, retail, logistics, student housing and mixed-use assets are typically valued using a discounted cash flow methodology while our multifamily and manufactured housing assets are typically valued using a direct capitalization methodology.
Under the discounted cash flow approach, cash flows for each property are forecasted for an assumed holding period, generally, 10 years. A capitalization rate is applied to the terminal year net operating income and an appropriate discount rate is applied to those cash flows to determine a value at the reporting date. The forecasted cash flows include assumptions prepared at the property level for lease renewal probabilities, downtime, capital expenditures, future leasing rates and associated leasing costs. The majority of property cash flows consists of contracted leases as a result of our total Office and Retail real estate portfolios having a combined 90% occupancy level and an average six-year lease life. Valuation assumptions, such as discount rates and capitalization rates, are determined by the relevant investment professionals and applied to the cash flows to determine the values.
Under the direct capitalization method, a capitalization rate is applied to estimated stabilized annual net operating income to determine value. Capitalization rates are determined by our investment professionals based on market data from comparable transactions and third-party reports.
Hospitality properties
Hospitality properties are valued annually at December 31 with increases in fair value generally recognized as revaluation surplus in the statement of comprehensive income, unless the increase reverses a previously recognized revaluation loss recorded through prior period net income. Our hospitality properties are valued on an individual location basis using a depreciated replacement cost approach. These valuations are generally prepared by external valuation professionals using information provided by management of the operating business. The fair value estimates for hospitality properties represent the estimated fair value of the property, plant and equipment of the hospitality business only and do not include any associated intangible assets.
Valuation methodology
All of our valuations are subject to various layers of review and controls as part of our financial reporting processes. These controls are part of our system of internal control over financial reporting that is assessed by management on an annual basis. Under the discounted cash flow model, the base cash flows are determined as part of our annual business planning process, prepared within each operating business and reviewed by the senior management teams responsible for each segment, along with senior investment professionals responsible for the relevant asset classes. Valuation assumptions such as discount rates and terminal capitalization rates are compared to market data, third party reports, research material and broker opinions as part of the review process.
External Valuations
We have a number of office properties externally appraised in the ordinary course to support our valuation process and for other business purposes. We compare the results of those external appraisals to our internally prepared values and reconcile significant differences when they arise. During the year ended December 31, 2025, we obtained 196 external appraisals of our properties representing a gross property value of $49 billion. These external appraisals were within 3% of management’s valuations. Also, each year we sell a number of assets, which provides support for our valuations, as we typically contract at prices comparable to our IFRS Accounting Standards values.
FINANCIAL STATEMENTS ANALYSIS
REVIEW OF CONSOLIDATED FINANCIAL RESULTS
In this section, we review our consolidated performance for the years ended December 31, 2025, 2024, and 2023 and our financial position as of December 31, 2025, and 2024. Further details on our results from operations and our financial positions are contained within the “Segment Performance” section beginning on page 61.
The following acquisitions and dispositions of consolidated properties affected our consolidated results in the comparative periods for the years ended December 31, 2025 and 2024. Unless stated otherwise, proceeds represent the selling price attributable to the properties.
Q4 2025
•We sold 68 manufactured housing communities in the U.S. in the BSREP II fund for approximately $1,356 million.
•We sold three malls in the U.S. in the BSREP II fund for approximately $162 million.
•We acquired a portfolio of six housing assets in Sweden and Finland in an opportunistic real estate fund for approximately €158 million ($184 million).
•We acquired two logistics portfolios in the U.S. in consolidated funds for approximately $326 million.
•We acquired a hotel in United Arab Emirates in an opportunistic real estate fund for approximately AED1,032 million ($281 million).
•We acquired a logistics portfolio in Sweden for approximately SEK2,047 million ($216 million).
Q3 2025
•We acquired a portfolio of hostel assets across Europe in an opportunistic real estate fund (“European Hostels”) for total consideration of €329 million ($376 million).
•We sold thirteen hotels in the U.S. in the BSREP II fund for approximately $119 million.
•We sold a logistics asset in Spain in an opportunistic real estate fund for approximately €164 million ($188 million).
•We sold two malls in the U.S. in the BSREP II fund for approximately $123 million.
•We acquired a portfolio of three life sciences assets in Singapore in an opportunistic real estate fund for approximately S$523 million ($405 million).
•We sold an office asset in India in the BSREP II fund for approximately Rs37,788 million ($427 million).
•We acquired a portfolio of 23 storage assets in Canada in an opportunistic real estate fund for total consideration of C$334 million ($240 million).
•We repaid C$500 million of five-year notes, which carried an interest rate of 3.93%. Concurrently, we also paid approximately C$10 million of accrued interest thereon.
Q2 2025
•We disposed of five consolidated office and retail assets in the U.S. and the U.K. for approximately $506 million.
•We sold partial interests, without loss of control, in certain consolidated assets for total proceeds of approximately $500 million. We used the proceeds from this disposition to repay debt.
Q1 2025
•We sold an office asset in Australia for approximately A$441 million ($276 million).
•We acquired a portfolio of single-family rental homes in the U.S in an opportunistic real estate fund for approximately $920 million.
•We sold six logistics assets in Europe in an opportunistic real estate fund for approximately €453 million ($489 million).
•On March 18, 2025, we sold a partial interest in Brookfield India Real Estate Trust (“India REIT”) for net proceeds of $102 million, resulting in a loss of control and deconsolidation of this investment. Our retained interest is now accounted for under the equity method (“Deconsolidation of India REIT”).
Q4 2024
•We acquired two logistics portfolios across Europe in an opportunistic real estate fund for approximately €751 million ($791 million).
•We acquired a portfolio of nine multifamily assets in the U.S. in an opportunistic real estate fund for approximately $920 million.
•We acquired a portfolio of 14 student housing assets in the U.S. in an opportunistic real estate fund for approximately $874 million.
•We sold eight manufactured housing communities in the U.S. in the BSREP II fund for approximately $331 million.
•During the year ended December 31, 2024, we sold partial interests, without loss of control, in certain consolidated assets for net proceeds of approximately $843 million. We used the proceeds from this disposition to repay corporate and asset-level debt.
•On October 4, 2024, Brookfield Wealth Solutions Ltd. (“BWS”), completed its acquisition of our interests in BSREP IV. Following the conversion, our retained interest in the BSREP IV investments, does not provide us with control ("Deconsolidation of BSREP IV"). Refer to Note 32, Related Parties of our 2025 Annual Financial Statements for further information.
Q3 2024
•We acquired a portfolio of 129 logistics assets in the U.S. in one of our opportunistic real estate funds for approximately $1.3 billion.
•We sold 36 assets from the logistics portfolio in one of our opportunistic real estate funds for approximately $336 million.
•We sold a portfolio of 28 manufactured housing communities in the U.S. in the BSREP II fund for approximately $559 million.
•We sold a hospitality asset in South Korea in the BSREP II fund for approximately ₩415,711 million ($310 million).
•We sold an office and a multifamily asset in the U.S for approximately $276 million.
•We reclassified our LP interest in our BSREP IV investments to assets held for sale. Refer to Note 32, Related Parties of our 2025 Annual Financial Statements for further information.
Q2 2024
•We acquired a portfolio of 23 multifamily assets in the U.S. in one of our opportunistic real estate funds for $1.6 billion.
Q1 2024
•We acquired 75 multifamily assets out of foreclosure in the United States in one of our opportunistic real estate funds for $629 million.
•We acquired several logistics assets in the United States, the Netherlands, the United Kingdom and United Arab Emirates in one of our opportunistic real estate funds for $216 million.
•We acquired a student housing asset in the United States in one of our opportunistic real estate funds for $161 million.
For the purposes of the following comparison discussion between the years ended December 31, 2025 and December 31, 2024, the above transactions are referred to as the investment activities.
Operating Results
| | | | | | | | | | | |
| (US$ Millions) Years ended Dec. 31, | 2025 | 2024 | 2023 |
| Commercial property revenue | $ | 4,703 | | $ | 5,961 | | $ | 5,929 | |
| Hospitality revenue | 1,641 | | 2,357 | | 2,594 | |
| Investment and other revenue | 803 | | 793 | | 960 | |
| Total revenue | 7,147 | | 9,111 | | 9,483 | |
| Direct commercial property expense | 1,894 | | 2,381 | | 2,336 | |
| Direct hospitality expense | 1,195 | | 1,885 | | 2,090 | |
| Investment and other expense | 160 | | 37 | | 304 | |
| Interest expense | 3,530 | | 4,764 | | 4,823 | |
| | | |
| General and administrative expense | 1,225 | | 1,391 | | 1,404 | |
| Total expenses | 8,004 | | 10,458 | | 10,957 | |
Fair value losses, net | (173) | | (692) | | (673) | |
Share of net earnings (losses) from equity accounted investments | 882 | | 331 | | (121) | |
Loss before income taxes | (148) | | (1,708) | | (2,268) | |
Income tax expense (benefit) | 157 | | 289 | | (419) | |
Net losses | $ | (305) | | $ | (1,997) | | $ | (1,849) | |
| | | |
| | | |
| | | |
| | | |
| | | |
| | | |
We recognized a net loss of $305 million for the year ended December 31, 2025 which compares to a net loss of $1,997 million during 2024. The improvement over prior year was primarily driven by a reduction in interest expense of $1,234 million compared to the prior year, of which $1,188 million was attributed to the Deconsolidation of BSREP IV and Deconsolidation of India REIT, as well as paydowns of corporate and term debt, and asset-level repayments from disposition activity in Office and Retail. These decreases were partially offset by higher interest expense associated with increased debt obligations from acquisition activity in our LP Investments. Additionally, we recorded fair value gains in the current year due to updated cashflow and market assumptions in our LP Investments segment, offset by fair value losses at select office and retail assets in the U.S. from updated market and leasing assumptions. Earnings from equity accounted investments increased by $551 million, as these investments recorded valuation gains in the current year compared with valuation losses in the prior year. These increases were partially offset by disposition activity since the prior year.
Commercial property revenue and direct commercial property expense
In 2025, commercial property revenue decreased by $1,258 million compared to 2024, driven by the Deconsolidation of BSREP IV and Deconsolidation of India REIT, which contributed $1,217 million of the decrease, as well as lower commercial property revenue of $41 million driven by net disposition activity since the prior year.
Direct commercial property expense decreased by $487 million compared to the prior year, primarily due to the Deconsolidation of BSREP IV and Deconsolidation of India REIT, which reduced direct commercial property expenses by $444 million, as well as a decrease of $43 million due to net disposition activity since the prior year.
Hospitality revenue and direct hospitality expense
Hospitality revenue decreased by $716 million compared to the same period in the prior year. The decrease was primarily attributable to the Deconsolidation of BSREP IV, which resulted in a decrease of $755 million compared to the prior year and was partially offset by an increase of $39 million primarily attributable to acquisition activity in our LP Investments and strong performance in the U.K. and Ireland due to higher occupancy and higher average daily rates compared to the prior year.
Direct hospitality expense decreased to $1,195 million in 2025 from $1,885 million in 2024. The variance was primarily driven by the Deconsolidation of BSREP IV, which resulted in a decrease of $690 million compared to the prior year. These decreases were partially offset by higher operating costs due to higher room utilization.
Investment and other revenue and investment and other expense
Investment and other revenue, increased by $10 million for the year ended December 31, 2025 compared to the prior year. The increase was primarily attributable to distribution income received from our LP Investments and from the sale of a multifamily develop-for-sale asset. These increases were partially offset by a decrease from the Deconsolidation of BSREP IV and Deconsolidation of India REIT, which resulted in a decrease of $78 million compared to the prior year, and lower development fees compared to the prior year.
Investment and other expense increased by $123 million for the year ended December 31, 2025 compared to the prior year, primarily due to an increase of $111 million in our LP Investments segment from dispositions of multifamily develop-for-sale assets.
Interest expense
Interest expense decreased by $1,234 million for the year ended December 31, 2025 as compared to the prior year. This decrease is primarily due to the impact of the Deconsolidation of BSREP IV and Deconsolidation of India REIT of $1,188 million, and a decrease of $46 million from paydowns of corporate debt, including those funded by proceeds from disposition activities and lower interest rates in the current year, partially offset by increases in debt balances from net acquisition activity in our LP Investments segment.
General and administrative expense
General and administrative expense decreased by $166 million for the year ended December 31, 2025 compared to the prior year, mainly due to the Deconsolidation of BSREP IV and Deconsolidation of India REIT, which resulted in a decrease of $135 million, and lower operating expenses compared to the prior year.
Fair value losses, net
Fair value losses, net includes valuation (losses) gains on commercial properties and developments as well as mark-to-market adjustments on financial instruments and derivatives and foreign currency (losses) gains on disposal of assets denominated in foreign currencies. While we measure and record our commercial properties and developments using valuations prepared by management in accordance with our policy, external appraisals and market comparables, when available, are used to support our valuations.
Fair value losses, net for our Office segment were $398 million for the year ended December 31, 2025. These losses were due to fair value losses at select office assets in the U.S. from updated market assumptions and cash flow assumptions, partially offset by gains from leasing performance in the U.K. and Canada.
Fair value losses, net for our Office segment were $504 million for the year ended December 31, 2024. These losses were due to discount rate and capitalization rate expansion, partially offset by gains from updated cashflow assumptions in the U.S., Australia and the U.K., and the de-risking of a development asset in the U.K. as it nears completion.
Fair value losses, net for our Retail segment were $137 million for the year ended December 31, 2025. The losses were driven by updated market and leasing assumptions at certain properties, partially offset by updated cash flow assumptions and improved leasing performance at certain Super Core retail centers.
Fair value losses, net for our Retail segment were $77 million for the year ended December 31, 2024. The losses were driven by fair value losses from updated cash flow and market assumptions at certain lower productivity properties, partially offset by gains driven by updated cash flow assumptions and leasing outperformance at Super Core retail centers.
Fair value gains, net for our LP Investments segment for the year ended December 31, 2025 were $334 million, primarily due to fair value gains attributable to updated cash flow assumptions and discount rate compression in our multifamily and logistics portfolios in the U.S., strong leasing activity in our office portfolios in India, updated market assumptions in our manufactured housing portfolio in the U.S. and valuation metrics compression in our mixed-use complex in South Korea. In addition, we recognized a gain related to the Deconsolidation of India REIT during the year. These gains were partially offset by losses from updated market assumptions and valuation metrics at select retail and office assets.
Fair value losses, net for our LP Investments segment for the year ended December 31, 2024 were $80 million. Fair value losses during the period were primarily driven by valuation metric expansion at select retail, office and manufactured housing assets in the U.S. These losses were partially offset by fair value gains from updated cash flow assumptions and strong leasing in India, as well as the positive impact of inflation on rental rates and capital spend in Brazil.
Share of net earnings from equity accounted investments
Our most significant equity accounted investments are in a mixed-use district in London, a mixed-use complex and an office tower in New York, a shopping center in Honolulu, and two malls in Las Vegas.
During the twelve months ended December 31, 2025, we sold a partial interest in the India REIT for net proceeds of $102 million. Following the Deconsolidation of India REIT, our retained interest is now accounted for under the equity method. We also sold partial interests in certain assets accounted for under the equity method for net proceeds at the partnership’s share of approximately $231 million and our interest in two malls in Brazil for net proceeds of approximately $142 million.
During the twelve months ended December 31, 2024, we sold 49% of our interest in an office property in the United Arab Emirates for net proceeds of approximately $165 million. We also sold partial interests in certain assets accounted for under the equity method for net proceeds of approximately $964 million.
Our share of net earnings from equity accounted investments for the year ended December 31, 2025 was $882 million, which represents an increase of $551 million compared to the prior year. The increase in current year earnings was primarily due to fair value gains from assets and investments accounted for under the equity method. It was also driven by the Deconsolidation of India REIT and Deconsolidation of BSREP IV, which resulted in a higher share of net earnings in the current year compared to the prior year where these investments were consolidated. These increases were compared to fair value losses in the prior year driven by updated cashflows and leasing assumptions at certain equity-accounted Super Core retail centers and office assets, partially offset by disposition activity.
Income tax expense
Income tax expense for the year ended December 31, 2025 decreased compared to the prior year, primarily due to tax expense uncorrelated with accounting income recognized in the prior year. This was partially offset by tax rate changes in certain foreign jurisdictions in the current year.
Summary of Financial Position and Key Metrics
| | | | | | | | |
| (US$ Millions, except per unit information) | Dec. 31, 2025 | Dec. 31, 2024 |
| Investment properties: | | |
| Commercial properties | $ | 54,672 | | $ | 60,093 | |
| Commercial developments | 2,262 | | 1,985 | |
| Equity accounted investments | 21,244 | | 19,547 | |
| Property, plant and equipment | 6,982 | | 5,484 | |
| Cash and cash equivalents | 1,859 | | 2,208 | |
| Assets held for sale | 3,004 | | 3,100 | |
| Total assets | 99,280 | | 102,591 | |
| Debt obligations | 46,230 | | 50,683 | |
| Liabilities associated with assets held for sale | 305 | | 898 | |
| Total equity | 42,574 | | 38,249 | |
| | |
| | |
As of December 31, 2025, we had $99,280 million in total assets, compared with $102,591 million at December 31, 2024. This $3,311 million decrease was primarily due to the Deconsolidation of India REIT which resulted in a decrease in total assets of $3,578 million compared to prior year and net disposition activity. These decreases were partially offset by the business combinations completed during the year. Refer to Note 3, Business Combinations of our 2025 Annual Financial Statements for further information.
The following table presents the changes in investment properties from December 31, 2024 to December 31, 2025:
| | | | | | | | |
| Dec. 31, 2025 |
| (US$ Millions) | Commercial properties | Commercial developments |
| Investment properties, beginning of year | $ | 60,093 | | $ | 1,985 | |
| Property acquisitions | 2,977 | | 229 | |
Acquisitions from business combinations(1) | 361 | | — | |
| Capital expenditures | 710 | | 410 | |
| | |
Property dispositions(2) | (2,501) | | (38) | |
Fair value (losses) gains, net | (318) | | 155 | |
| Foreign currency translation | 846 | | 68 | |
| Transfer between commercial properties and commercial developments | 414 | | (414) | |
Deconsolidation of India REIT(3) | (3,485) | | (128) | |
| Reclassifications to assets held for sale and other | (4,425) | | (5) | |
| | |
Investment properties, end of year(4) | $ | 54,672 | | $ | 2,262 | |
(1)Includes commercial properties acquired through business combinations during the year. See Note 3, Business Combinations of our 2025 Annual Financial Statements, for more information.
(2)Property dispositions represent the carrying value on date of sale.
(3)In the first quarter of 2025, we sold a partial interest in India REIT, resulting in a loss of control and deconsolidation of this investment. Our retained interest is now accounted for under the equity method. See Note 4, Investment Properties of our 2025 Annual Financial Statements for further information on the Deconsolidation of India REIT.
(4)Includes right-of-use assets related to commercial properties and commercial developments of $903 million and $24 million, respectively, as of December 31, 2025 (December 31, 2024 - $705 million and $22 million).
Commercial properties are commercial, operating, and rent-producing properties. Commercial properties decreased from $60,093 million at the end of 2024 to $54,672 million at the end of the current year. The decrease was attributable to the Deconsolidation of India REIT, property dispositions, the reclassification of certain retail, office, multifamily and logistics assets and a manufactured housing portfolio in the U.S. to assets held for sale, as well as fair value losses, net. These decreases were partially offset by acquisition activity in our LP Investments, the impact of foreign currency translation, capital expenditures and transfer of a completed office development in India to commercial properties. See Note 4, Investment Properties of our 2025 Annual Financial Statements for further information on the Deconsolidation of India REIT.
Commercial developments consist of commercial property development sites, density rights and related infrastructure. The total fair value of development land and infrastructure was $2,262 million at December 31, 2025, an increase of $277 million from the balance at December 31, 2024. The increase was primarily due to capital expenditures, acquisition activity, and fair value gains within the LP Investments segment, as well as the impact of foreign currency translation. The increase was partially offset by a development asset in India becoming operational this year.
The following table presents a roll-forward of changes in our equity accounted investments from December 31, 2024 to December 31, 2025:
| | | | | |
| (US$ Millions) | Year ended Dec. 31, 2025 |
| Equity accounted investments, beginning of year | $ | 19,547 | |
| Additions | 848 | |
| Disposals and return of capital distributions | (300) | |
| Share of net earnings from equity accounted investments | 882 | |
| Distributions received | (268) | |
| Foreign currency translation | 257 | |
Deconsolidation of India REIT(1) | 365 | |
| Reclassification to assets held for sale | (143) | |
| |
| Other comprehensive income and other | 56 | |
| Equity accounted investments, end of year | $ | 21,244 | |
(1)Includes the net impact of recognizing our retained interest in India REIT under the equity method, partially offset by the deconsolidation of its joint venture assets. See Note 4, Investment Properties of our 2025 Annual Financial Statements for further information on the Deconsolidation of India REIT.
Equity accounted investments increased by $1,697 million since December 31, 2024, primarily due to additions, share of net earnings from equity accounted investments, the net impact of the Deconsolidation of India REIT, and the impact of foreign currency translation. These increases were partially offset by dispositions of assets in our Retail and LP Investments segments in the U.S. and Brazil and return of capital distributions. Refer to Note 4, Investment Properties of our 2025 Annual Financial Statements for further information.
The following table presents a roll-forward of changes in property, plant and equipment from December 31, 2024 to December 31, 2025:
| | | | | |
| (US$ Millions) | Year ended Dec. 31, 2025 |
| Cost: | |
| Balance at the beginning of period | $ | 5,434 | |
Acquisitions through business combinations(1) | 972 | |
| |
| Additions | 768 | |
| Disposals | (162) | |
| Foreign currency translation | 288 | |
| |
| Reclassification (to) assets held for sale and other | (250) | |
| |
| |
| 7,050 | |
| Accumulated fair value changes: | |
| Balance at the beginning of period | 1,275 | |
Revaluation gains, net | 56 | |
| Disposals | (35) | |
| |
| Foreign currency translation | 95 | |
| Reclassification to assets held for sale and other | 6 | |
| |
| 1,397 | |
| Accumulated depreciation: | |
| Balance at the beginning of period | (1,225) | |
| Depreciation | (256) | |
| Disposals | 34 | |
| Foreign currency translation | (73) | |
| Reclassification to assets held for sale and other | 55 | |
| |
| (1,465) | |
Total property, plant and equipment(2) | $ | 6,982 | |
(1)In the third quarter of 2025, the partnership acquired the European Hostels portfolio. See Note 3, Business Combinations of our 2025 Annual Financial Statements, for more information.
(2)Includes right-of-use assets of $196 million (December 31, 2024 - $120 million).
Property, plant and equipment increased by $1,498 million since December 31, 2024, primarily due to acquisitions and business combinations in our LP Investments segment, as well as the impact of foreign currency translation. These increases were partially offset by the reclassification of hospitality assets to held for sale and depreciation. Property, plant and equipment primarily includes our hospitality assets which are revalued annually at December 31, using a depreciated replacement cost approach.
The following table presents a roll-forward of changes in assets held for sale from December 31, 2024 to December 31, 2025:
| | | | | | |
| (US$ Millions) | Year ended Dec. 31, 2025 | |
| Balance, beginning of period | $ | 3,100 | | |
| Reclassification to assets held for sale, net | 4,871 | | |
| | |
| Disposals | (5,001) | | |
| Fair value adjustments | 16 | | |
| Foreign currency translation | 17 | | |
| | |
| Other | 1 | | |
| Balance, end of period | $ | 3,004 | | |
As of December 31, 2025, assets held for sale included five office properties, three retail assets, three hotels and a manufactured housing portfolio in the U.S., as well as one retail asset in Canada and a land parcel in the Bahamas. We intend to sell our interests in these assets to third parties within the next 12 months. Refer to Note 13, Held For Sale of our 2025 Annual Financial Statements for further information.
The components of changes in debt obligations, including debt associated with assets held for sale and changes related to cash flows from financing activities, are summarized in the table below:
| | | | | | |
| (US$ Millions) | Year ended Dec. 31, 2025 | |
| Balance, beginning of period | $ | 51,499 | | |
Debt obligation repayments, net of issuances | (2,917) | | |
| Non-cash changes in debt obligations: | | |
| Debt from asset acquisitions | 103 | | |
| Assumed by purchaser | (2,970) | | |
Assumed from business combinations(1) | 502 | | |
| Amortization of deferred financing costs and (premium) discount | 70 | | |
| | |
Deconsolidation of India REIT(2) | (1,011) | | |
| Foreign currency translation | 1,047 | | |
| Other | (9) | | |
| Balance, end of period | $ | 46,314 | | |
| | |
| | |
| | |
| | |
| | |
(1)In the third quarter of 2025, the partnership acquired the European Hostels portfolio. See Note 3, Business Combinations of our 2025 Annual Financial Statements, for more information.
(2)In the first quarter of 2025, we sold a partial interest in India REIT, resulting in a loss of control and deconsolidation of this investment. Our retained interest is now accounted for under the equity method. See Note 4, Investment Properties of our 2025 Annual Financial Statements for further information on the Deconsolidation of India REIT.
Our debt obligations decreased to $46,314 million as at December 31, 2025 from $51,499 million as at December 31, 2024. The decrease is driven by the Deconsolidation of India REIT, debt assumed by purchasers from disposition activity, debt repayments from realizations and paydowns on our corporate debt. These decreases were partially offset by debt assumed from the business combination of European Hostels and the issuance of debt on our recent acquisitions in our LP Investments segment, as well as the impact of foreign currency translation. Refer to Note 14, Debt Obligations of our 2025 Annual Financial Statements for further information.
Total equity was $42,574 million at December 31, 2025, an increase of $4,325 million from the balance at December 31, 2024. The increase reflects equity issuances which were used to pay down our corporate debt and the impact of foreign currency translation. The increases were partially offset by distributions and disposition activity, and a net loss during the period.
Interests of others in operating subsidiaries and properties was $18,669 million at December 31, 2025, an increase of $2,647 million from the balance at December 31, 2024. The increase was due to issuances and the impact of foreign currency translation, partially offset by dispositions since the prior year.
SUMMARY OF QUARTERLY RESULTS
The following table summarizes our key operating results:
| | | | | | | | | | | | | | | | | | | | | | | | | | |
| | 2025 | 2024 |
| (US$ Millions, except per unit information) | Q4 | Q3 | Q2 | Q1 | Q4 | Q3 | Q2 | Q1 |
| Revenue | $ | 1,846 | | $ | 1,750 | | $ | 1,802 | | $ | 1,749 | | $ | 1,902 | | $ | 2,466 | | $ | 2,423 | | $ | 2,320 | |
| Direct operating costs | 770 | | 785 | | 765 | | 769 | | 814 | | 1,172 | | 1,136 | | 1,144 | |
Net income (loss) | 171 | | (301) | | (46) | | (129) | | 26 | | (525) | | (789) | | (709) | |
Net (loss) attributable to Unitholders | (170) | | (303) | | (315) | | (219) | | (131) | | (421) | | (483) | | (385) | |
Revenue varies from quarter to quarter due to acquisitions and dispositions of commercial and other income producing assets, changes in occupancy levels, as well as the impact of leasing activity at market net rents. In addition, revenue also fluctuates as a result of changes in foreign exchange rates and seasonality. Seasonality primarily affects our retail assets, wherein the fourth quarter exhibits stronger performance in conjunction with the holiday season. In addition, our North American hospitality assets generally have stronger performance in the winter and spring months compared to the summer and fall months, while our European hospitality assets exhibit the strongest performance during the summer months. Fluctuations in our net income are also impacted by the fair value of properties in the period to reflect changes in valuation metrics driven by market conditions or property cash flows.
SEGMENT PERFORMANCE
Our operations are organized into four operating segments which include Office, Retail, LP Investments and Corporate.
The following table presents NOI by segment:
| | | | | | | | | | | |
| (US$ Millions) Years ended Dec. 31, | 2025 | 2024 | 2023 |
Office(1) | $ | 860 | | $ | 929 | | $ | 984 | |
Retail(1) | 953 | | 989 | | 1,005 | |
LP Investments(1) | 1,712 | | 2,552 | | 2,548 | |
| | | |
NOI(1) | $ | 3,525 | | $ | 4,470 | | $ | 4,537 | |
(1)This is a non-IFRS Accounting Standards measure our partnership uses to assess the performance of its operations as described in the “Non-IFRS Accounting Standards Financial Measures” section on page 72. An analysis of the measures and reconciliation to IFRS Accounting Standards measures is included in the “Reconciliation of Non-IFRS Accounting Standards Measures” section on page 74.
The following table presents FFO by segment:
| | | | | | | | | | | |
| (US$ Millions) Years ended Dec. 31, | 2025 | 2024 | 2023 |
| Office | $ | (34) | | $ | (11) | | $ | 185 | |
| Retail | 314 | | 367 | | 345 | |
| LP Investments | 134 | | (57) | | (98) | |
| Corporate | (834) | | (843) | | (756) | |
FFO(1) | $ | (420) | | $ | (544) | | $ | (324) | |
(1)This is a non-IFRS Accounting Standards measure our partnership uses to assess the performance of its operations as described in the “Non-IFRS Accounting Standards Financial Measures” section on page 72. An analysis of the measures and reconciliation to IFRS Accounting Standards measures is included in the “Reconciliation of Non-IFRS Accounting Standards Measures” section on page 74.
The following table presents equity attributable to Unitholders by segment as of December 31, 2025 and 2024:
| | | | | | | | |
| (US$ Millions) | Dec. 31, 2025 | Dec. 31, 2024 |
Office(1) | $ | 10,920 | | $ | 10,623 | |
Retail(1) | 16,809 | | 16,416 | |
LP Investments(1) | 4,541 | | 4,915 | |
Corporate(1) | (9,064) | | (10,426) | |
Equity attributable to Unitholders(1) | $ | 23,206 | | $ | 21,528 | |
(1)This is a non-IFRS Accounting Standards measure our partnership uses to assess the performance of its operations as described in the “Non-IFRS Accounting Standards Financial Measures” section on page 72. An analysis of the measures and reconciliation to IFRS Accounting Standards measures is included in the “Reconciliation of Non-IFRS Accounting Standards Measures” section on page 74.
Office
Overview
Our diversified Office portfolio consists of 67 million leasable square feet across 110 office assets in some of the world’s leading commercial markets such as New York, London, Dubai, Toronto, and Berlin. Represented within this portfolio are irreplaceable premier properties in global gateway cities that we expect to hold a stake in over the long-term, including 16 Super Core office and ancillary mixed-use complexes in cities such as New York and London. Also, within this portfolio are premier, centrally located Core Plus office assets and Value Add and Opportunistic office assets we are repositioning to enhance value that we expect to monetize over the shorter term.
Summary of Operating Results
The following table presents NOI, FFO, and net loss in our Office segment for the years ended December 31, 2025, 2024, and 2023:
| | | | | | | | | | | |
| (US$ Millions) Years ended Dec. 31, | 2025 | 2024 | 2023 |
| NOI | $ | 860 | | $ | 929 | | $ | 984 | |
| FFO | (34) | | (11) | | 185 | |
Net loss | (282) | | (752) | | (1,443) | |
NOI from our consolidated properties decreased to $860 million in 2025 from $929 million in 2024. The decrease was primarily due to net disposition activity since the prior year, partially offset by lease termination income in the current year and strong leasing performance and leasing commencements in the U.K.
NOI from our unconsolidated properties, which is presented on a proportionate basis, decreased to $545 million in 2025 from $559 million in 2024. The decrease is primarily attributable to net disposition activity and higher lease termination income in the U.K. recognized in the prior year, as well as development costs, partially offset by lease commencements since the prior year.
FFO from our Office segment was $(34) million for the year ended December 31, 2025 as compared to $(11) million in 2024. The decrease was primarily attributable to lower NOI from consolidated properties and lower share of equity-accounted income compared to the prior year driven by disposition activity as mentioned above, partially offset by lower interest expense driven by a lower interest rate environment and debt repayments since the prior year and lease commencements since the prior year.
Net loss from our Office segment for 2025 was $282 million compared to $752 million in 2024. The improvement was driven by lower fair value losses in the current year. These losses were due to updated market assumptions and cash flow assumptions at select office assets in the U.S., partially offset by gains from leasing performance in the U.K. and Canada.
Key Operating Metrics
The following table presents key operating metrics for our Office portfolio for the years ended December 31, 2025 and 2024:
| | | | | | | | | | | | | | |
| (US$ Millions, except where noted) | Consolidated | Unconsolidated |
| As at and for the years ended Dec. 31, | 2025 | 2024 | 2025 | 2024 |
Total portfolio(1): | | | | |
| | | | |
| Number of properties | 44 | | 54 | | 66 | | 70 | |
Leasable square feet (in thousands)(2) | 37,041 | | 40,773 | | 30,270 | | 30,665 | |
| Occupancy | 86.0 | % | 84.9 | % | 89.8 | % | 88.2 | % |
| | | | |
| | | | |
| | | | |
| | | | |
| | | | |
| | | | |
| | | | |
(1)Included in our total portfolio are 63 Super Core properties located in 16 office and ancillary mixed-use complexes in key global markets which total approximately 35 million leasable square feet and are 95.3% occupied compared with 94.3% in the prior year.
(2)Includes leasable office, retail and multifamily square footage at our properties.
The following table presents changes in investment properties in the Office segment from December 31, 2024 to December 31, 2025:
| | | | | | | | |
| Dec. 31, 2025 |
| (US$ Millions) | Commercial properties | Commercial developments |
| Investment properties, beginning of year | $ | 18,360 | | $ | 1,230 | |
| Property acquisitions | 179 | | — | |
| Capital expenditures | 313 | | 221 | |
| Property dispositions | (409) | | (38) | |
Fair value losses, net | (407) | | (34) | |
| Foreign currency translation | 407 | | 87 | |
| | |
| Reclassifications to assets held for sale and other | (330) | | (6) | |
| | |
| Investment properties, end of year | $ | 18,113 | | $ | 1,460 | |
Commercial properties totaled $18,113 million at December 31, 2025, compared to $18,360 million at December 31, 2024. This decrease was primarily driven by disposition of office assets in the U.S. and the U.K., valuation losses on select properties and the reclassification of five office assets in the U.S. to held for sale. These decreases were offset by foreign currency impact and capital spend.
Commercial developments increased by $230 million between December 31, 2024 and December 31, 2025, primarily the result of development spend in the U.S. and Australia, and the impact of foreign currency translation, partially offset by dispositions and valuation adjustments to reflect updated market assumptions on select development assets.
The following table presents changes in our partnership’s equity accounted investments in the Office segment from December 31, 2024 to December 31, 2025:
| | | | | |
| (US$ Millions) | Dec. 31, 2025 |
| Equity accounted investments, beginning of year | $ | 7,805 | |
| Additions | 270 | |
| |
| Share of net income, including fair value (losses) | 164 | |
| Distributions received | (137) | |
| Foreign currency translation | 269 | |
| |
| Other comprehensive income and other | 16 | |
| Equity accounted investments, end of year | $ | 8,387 | |
Equity accounted investments increased by $582 million to $8,387 million at December 31, 2025 compared to the prior year-end. The increase was driven by additions, the impact of foreign currency translation and share of earnings from valuation gains due to updated cashflows partially offset by distributions received.
Debt obligations increased from $12,248 million at December 31, 2024 to $12,444 million at December 31, 2025. This increase was primarily driven by the reclassification of an asset within our portfolio and its associated debt, as well the impact of foreign currency translation, partially offset by debt repayments.
Retail
Overview
Our Retail portfolio consists of 99 million leasable square feet across 96 best-in-class malls and urban retail properties across the United States. Similar to our Office portfolio, within our Retail portfolio are 18 Super Core irreplaceable retail centers in attractive markets across the U.S., such as Honolulu and Las Vegas, which collectively represent the majority of equity attributable to Unitholders in our Retail portfolio. Their stable and growing cash flows ensure that we can earn attractive compounding rates of return over the long-term. Also represented within this portfolio are Core Plus premier, centrally located retail assets and Value Add and Opportunistic retail assets in secondary markets that we expect to monetize over the shorter term.
Summary of Operating Results
The following table presents NOI, FFO, and net income in our Retail segment for the years ended December 31, 2025, 2024, and 2023:
| | | | | | | | | | | |
| (US$ Millions) Years ended Dec. 31, | 2025 | 2024 | 2023 |
| NOI | $ | 953 | | $ | 989 | | $ | 1,005 | |
| FFO | 314 | | 367 | | 345 | |
Net income | 507 | | 527 | | 669 | |
NOI from our consolidated properties decreased to $953 million during the year ended December 31, 2025 compared to $989 million, primarily due to disposition activity since the prior year.
NOI from our unconsolidated properties, which is presented on a proportionate basis, increased slightly to $747 million during the year ended December 31, 2025, compared to $744 million in 2024, primarily due to higher in-place rents and strong sales performance at certain Super Core retail centers, partially offset by disposition activity since the prior year.
FFO earned in our Retail segment for the year ended December 31, 2025 was $314 million compared to $367 million in the prior year. The decrease was primarily due to disposition activity since the prior year and partially offset by lower interest expense driven by the repayment of corporate debt from disposition proceeds in the current year.
Net income from our Retail segment was $507 million in 2025 compared to $527 million in 2024. The decrease is primarily due to the movements discussed above, as well as fair value losses in the current year due to updated market assumptions at select assets.
Key Operating Metrics
The following table presents key operating metrics in our Retail portfolio as at and for the years ended December 31, 2025 and 2024:
| | | | | | | | | | | | | | |
| Consolidated | Unconsolidated |
| (US$ Millions, except where noted) | 2025 | 2024 | 2025 | 2024 |
Total portfolio(1): | | | | |
| | | | |
| Number of malls and urban retail properties | 49 | | 51 | | 47 | | 49 | |
Leasable square feet (in thousands)(2) | 44,188 | | 46,370 | | 54,333 | | 55,713 | |
| | | | |
| | | | |
| | | | |
Leased %(2) | 93.0 | % | 94.0 | % | 96.2 | % | 96.6 | % |
| | | | |
| | | | |
(1)Included in our total portfolio are 18 Super Core premier retail centers which total approximately 24 million leasable square feet and are 97.7% occupied compared with 97.5% in the prior year.
(2)Total Portfolio Leasable square feet represents total leasable area.
The following table presents the changes in investment properties in the Retail segment from December 31, 2024 to December 31, 2025:
| | | | | | | | | |
| Dec. 31, 2025 |
| (US$ Millions) | Commercial properties | Commercial developments | |
| Investment properties, beginning of year | $ | 18,939 | | $ | 78 | | |
| | | |
| Capital expenditures | 126 | | 5 | | |
| Property dispositions | (196) | | — | | |
Fair value (losses) gains, net | (164) | | 5 | | |
| Transfer between commercial properties and commercial developments | 43 | | (43) | | |
| Reclassifications to assets held for sale | (36) | | — | | |
| | | |
| Investment properties, end of year | $ | 18,712 | | $ | 45 | | |
Commercial properties decreased by $227 million to $18,712 million, primarily due to dispositions, fair value losses from updated leasing assumptions at select regions, and the reclassification of one mall to assets held for sale. These decreases were partially offset by an increase in capital spend.
The following table presents a roll-forward of our partnership’s equity accounted investments in the Retail segment for the year ended December 31, 2025:
| | | | | |
| (US$ Millions) | Dec. 31, 2025 |
| Equity accounted investments, beginning of year | $ | 9,823 | |
| |
| Additions | 36 | |
| Disposals and return of capital | (154) | |
Share of net earnings from equity accounted investments | 567 | |
| Distributions | (16) | |
| Other | 5 | |
| |
| Equity accounted investments, end of year | $ | 10,261 | |
Equity accounted investments increased by $438 million to $10,261 million, primarily due to share of net earnings from equity accounted investments from operating earnings and valuation gains, partially offset by return of capital and distributions.
Debt obligations decreased by $1,283 million to $10,125 million, primarily due to repayment of corporate and asset-level debt as a result of dispositions.
LP Investments
Overview
Our LP Investments portfolio includes our equity invested in Brookfield-sponsored real estate opportunity funds, which target high-quality assets with operational upside across various real estate sectors, including office, retail, multifamily, logistics, hospitality, life science, student housing, and manufactured housing. We target to earn opportunistic returns on our LP Investments portfolio.
The partnership has interests in the following Brookfield-sponsored real estate opportunity funds:
•An interest in a series of our opportunistic real estate funds which each target gross returns of 20%, including:
◦A 31% interest in BSREP I, which realized its remaining investments during 2025.
◦A 26% interest in BSREP II, which is in its 11th year since initial closing, which is fully invested and is executing realizations.
◦A 5% interest in BSREP III, which is in its 9th year since initial closing, which is fully invested and is executing realizations.
◦A 10% interest in BSREP IV, which is in its 5th year since initial closing.
◦An interest in opportunistic investments held by a new opportunistic fund that is financed by the fund’s subscription secured credit facility pending its final close.
•A blended 30% interest in two value-add multifamily funds projecting gross returns of 25%. These funds seek to invest in a geographically diverse portfolio of U.S. multifamily properties through acquisition and development.
•A blended 33% interest in a series of real estate debt funds which seek to invest in commercial real estate debt secured by properties in strategic locations.
While our economic interest in these funds are less than 50% in each case, we consolidate several of the portfolios, specifically BSREP I and BSREP II held through the LP Investments as the Corporation’s oversight as general partner together with our exposure to variable returns of the investments through our LP interests provide us with control over the investments. We do not consolidate our interests in BSREP III and BSREP IV as our 5% and 10% non-voting interest, respectively, do not provide us with control over the investment and which therefore are accounted for as financial assets. In the case of BSREP IV, the financial asset is held through a joint venture accounted for as an equity method investment.
Summary of Operating Results
Our LP Investments, unlike our Office and Retail portfolios, have a defined hold period and typically generate the majority of profits from realization events including the sale of an asset or portfolio of assets, or the exit of the entire investment. The combination of gains from realization events and FFO earned during the hold period represent our earnings on capital invested in these funds and once distributed by the Brookfield-sponsored real estate opportunity funds, provide liquidity to fund reinvestment.
The following table presents NOI, FFO, and net income (loss) in our LP Investments segment for the years ended December 31, 2025, 2024, and 2023:
| | | | | | | | | | | |
| (US$ Millions) Years ended Dec. 31, | 2025 | 2024 | 2023 |
| NOI | $ | 1,712 | | $ | 2,552 | | $ | 2,548 | |
| FFO | 134 | | (57) | | (98) | |
Net income (loss) | 77 | | (1,091) | | (610) | |
NOI in our LP Investments segment for the year ended December 31, 2025 was $1,712 million, compared to $2,552 million in 2024. The Deconsolidation of BSREP IV and Deconsolidation of India REIT contributed to a decrease of $975 million in NOI, compared to the prior year. The remaining increase of $135 million was primarily driven by higher revenues from net acquisition activity and strong operating performance at our hospitality assets in the U.K. and Ireland, as well as our multifamily and student housing portfolios in the U.S.
FFO in our LP Investments segment increased by $191 million for the year ended December 31, 2025, primarily due to lower interest and operating expenses following the Deconsolidation of BSREP IV and Deconsolidation of India REIT, as well as an increase of $61 million during the year ended December 31, 2025. The increase was attributable to increased distributions during the period, partially offset by an increase in interest expense associated with net acquisition activity.
Net income from our LP Investments segment increased by $1,168 million for the year ended December 31, 2025. The improvement in net income reflects fair value gains in the current period, compared to fair value losses in the prior year. The current period gains were attributable to updated cashflow assumptions from positive leasing performance in our office portfolios in India and multifamily, student housing and mixed-used assets in the U.S., as well as updated market assumptions at our manufactured housing portfolios in the U.S. and valuation metrics compression in our mixed-use complex in South Korea. These gains were partially offset by losses from updated market assumptions and valuation metrics at select retail and office assets, as well as lower net income from our LP Investments related to the Deconsolidation of BSREP IV and India REIT discussed above.
Corporate
Certain amounts are allocated to our Corporate segment as those activities should not be used to evaluate our other segments’ operating performance.
Summary of Operating Results
The following table presents FFO and net loss in our Corporate segment for the years ended December 31, 2025, 2024, and 2023:
| | | | | | | | | | | |
| (US$ Millions) Years ended Dec. 31, | 2025 | 2024 | 2023 |
| | | |
| FFO | $ | (834) | | $ | (843) | | $ | (756) | |
Net loss | (607) | | (681) | | (465) | |
FFO was a loss of $834 million for the year ended December 31, 2025 compared to a loss of $843 million in the prior year. The components of FFO in our Corporate segment primarily include investment and other revenue, interest expense and general and administrative expense.
Investment and other revenue consists of development and leasing fee income earned of $154 million compared to $256 million in 2024.
Interest expense for the year ended December 31, 2025 was $373 million (2024 - $435 million), which reflects $52 million (2024 - $103 million) of interest expense on capital securities and $321 million (2024 - $332 million) of interest expense on our credit facilities and corporate bonds. In the current year, we paid down $1.8 billion of our corporate debt, including $873 million of our corporate facilities, and $360 million (C$500 million) of our corporate bonds.
General and administrative expense for the year ended December 31, 2025 was $481 million (2024 - $562 million), and includes $211 million (2024 - $178 million) of asset management fees and $270 million (2024 - $384 million) of other corporate costs. The management fee is calculated as the sum of (a) 1.05% of the sum of the following amounts, as of the last day of the immediately preceding quarter: (i) the equity attributable to unitholders for Office, Retail and the Corporate segments; and (ii) the carrying value of the outstanding non-voting common shares of Brookfield BPY Holdings Inc. (“CanHoldco”) and (b) any fees payable by us in connection with our commitment to private real estate funds of any Service Providers but for the election by us for such fees to be added to the management fee (but excluding any accrued fees that have not become due and payable).
In 2025, income tax benefit attributable to the Corporate segment was $73 million (2024 - income tax benefit of $101 million and 2023 - benefit of $203 million) primarily due to changes in pre-tax book income.
As of December 31, 2025, the carrying value of CanHoldco’s Class B Common Shares was $1,231 million (December 31, 2024 - $1,277 million).
RISKS AND UNCERTAINTIES
The financial results of our business are impacted by the performance of our properties and various external factors influencing the specific sectors and geographic locations in which we operate, including: macro-economic factors such as economic growth, changes in currency, inflation and interest rates; regulatory requirements and initiatives; and litigation and claims that arise in the normal course of business.
Our property investments are generally subject to varying degrees of risk depending on the nature of the property. These risks include changes in general economic conditions (including the availability and costs of mortgage funds), local conditions (including an oversupply of space or a reduction in demand for real estate in the markets in which we operate), the attractiveness of the properties to tenants, competition from other landlords with competitive space and our ability to provide adequate maintenance at an economical cost.
Certain significant expenditures, including property taxes, maintenance costs, mortgage payments and existing obligations, insurance costs and related charges, must be made regardless of whether a property is producing sufficient income to service these expenses. Certain properties are subject to mortgages which require substantial debt service payments. If we become unable or unwilling to meet mortgage payments on any property, losses could be sustained as a result of the mortgagee’s exercise of its rights of foreclosure or sale. We believe the stability and long-term nature of our contractual revenues effectively mitigates these risks.
We are affected by local, regional, national and international economic conditions and other events and occurrences that affect the markets in which we own assets. A protracted decline in economic conditions would cause downward pressure on our operating margins and asset values as a result of lower demand for space.
The majority of our properties are located in North America, Europe and Australia, with a growing presence in South America, Middle East and Asia. A prolonged downturn in the economies of these regions would result in reduced demand for space and number of prospective tenants and will affect the ability of our properties to generate significant revenue. If there is an increase in operating costs resulting from rising inflation and interest rates and other factors, we may not be able to offset such increases by increasing rents.
We are subject to risks that affect the retail environment, including persistent inflation, increased interest rates, unemployment, weak income growth, lack of available consumer credit, industry slowdowns and plant closures, consumer confidence, increased consumer debt, adverse weather conditions, natural disasters, pandemics and poor housing market conditions. All of these factors could negatively affect consumer spending and adversely affect the sales of our retail tenants. This could have an unfavorable effect on our operations and our ability to attract new retail tenants. In addition, our retail tenants face competition from retailers at other regional malls, outlet malls and other discount shopping centers, discount shopping clubs, catalogue companies, and through internet sales and telemarketing. Competition of these types could reduce the percentage of rent payable by certain retail tenants and adversely affect our revenues and cash flows.
As owners of office and retail properties, lease rollovers also present a risk, as continued growth of rental income is dependent on strong leasing markets to ensure expiring leases are renewed and new tenants are found promptly to fill vacancies. Refer to “Lease Rollover Risk” below for further details.
For a more detailed description of the risk factors facing our business, please refer to the section entitled Item 3.D. “Key Information - Risk Factors” elsewhere in this annual report on Form 20-F.
Credit Risk
Credit risk arises from the possibility that tenants may be unable to fulfill their lease commitments. We mitigate this risk by ensuring that our tenant mix is diversified and by limiting our exposure to any one tenant. We also maintain a portfolio that is diversified by property type so that exposure to a business sector is lessened.
Government and government agencies comprise 4.8% of our Office segment tenant base and, as at December 31, 2025, no one tenant comprises more than this.
The following list shows the largest tenants by leasable area in our Office portfolio and their respective credit ratings and exposure as at December 31, 2025:
| | | | | | | | | | | |
| Tenant | Primary Location | Credit Rating(1) | Exposure (%)(2) |
| Government and Government Agencies | Various | Various | 4.8 | % |
| Morgan Stanley | NY/London/Toronto | A+ | 2.5 | % |
| Amazon | London/Japan/NY | AA | 2.1 | % |
CIBC World Markets(3) | NY/Calgary/Toronto | AA | 2.0 | % |
| Suncor Energy | Calgary/Houston | BBB+ | 1.8 | % |
| Clifford Chance | London/NY /Dubai | Not Rated | 1.8 | % |
| Barclays | London/Toronto/Calgary | A+ | 1.6 | % |
| Royal Bank of Canada | NY/London/Calgary/Toronto | AA+ | 1.5 | % |
| EY | NY/London/Dubai/Denver | Not Rated | 1.5 | % |
| Cenovus | Calgary | BBB+ | 1.5 | % |
| Total | | | 21.1 | % |
(1)From Standard & Poor’s Rating Services, Moody’s Investment Services, Inc. or DBRS Limited.
(2)Exposure is a percentage of total leasable square feet.
(3)CIBC World Markets leases 1.1 million square feet at 300 Madison Avenue in New York, of which 800,000 square feet are sublet to PricewaterhouseCoopers LLP.
The following list reflects the largest tenants in our Retail portfolio as at December 31, 2025. The largest ten tenants in our portfolio accounted for approximately 17.7% of minimum rents, tenant recoveries and other.
| | | | | | | | |
| Tenant | DBA | Exposure (%)(1) |
| LVMH | Louis Vuitton, Sephora, Fendi, Bulgari, Dior, Tag Heuer | 3.4 | % |
| Foot Locker, Inc. | Foot Locker, Champs Sports, Footaction USA, House of Hoops | 2.2 | % |
| Victoria's Secret & Co. | Victoria's Secret, PINK | 2.1 | % |
| American Eagle Outfitters, Inc. | American Eagle Outfitters, Aerie | 1.6 | % |
| Signet Jewelers Limited | Zales, Gordon's, Kay, Jared | 1.5 | % |
| Abercrombie & Fitch Stores, Inc. | Abercrombie, Abercrombie & Fitch, Hollister | 1.5 | % |
| The Gap, Inc. | Gap, Banana Republic, Old Navy, Athleta | 1.5 | % |
| JD Sports | JD Sports, Finish Line, DTLR | 1.4 | % |
| Luxottica Group S.P.A. | Lenscrafters, Sunglass Hut, Pearle Vision | 1.3 | % |
| Tapestry, Inc. | Coach, Kate Spade New York | 1.2 | % |
| Total | | 17.7 | % |
(1)Exposure is a percentage of minimum rents and tenant recoveries.
Lease Roll-over Risk
Lease roll-over risk arises from the possibility that we may experience difficulty renewing leases as they expire or in re-leasing space vacated by tenants upon early lease expiry. We attempt to stagger the lease expiry profile so that we are not faced with disproportionate amounts of space expiring in any one year. On average, approximately 9.3% of our Office and Retail leases mature annually up to 2030. Our Office and Retail leases have a weighted average remaining lease life of approximately 6 years. We further mitigate this risk by maintaining a diversified portfolio mix by geographic location and by pro-actively leasing space in advance of its contractual expiry.
The following table sets out lease expiries, by square footage, for our Office and Retail portfolios at December 31, 2025, including our unconsolidated investments:
| | | | | | | | | | | | | | | | | | | | | | | | | | | | | | | | | | | |
(Sq. ft. in thousands) | Current | 2026 | 2027 | 2028 | 2029 | 2030 | 2031 | 2032 | 2033 and | Total |
| Beyond |
| Office | 8,276 | | 3,026 | | 4,151 | | 4,509 | | 3,342 | | 4,108 | | 3,659 | | 4,017 | | 32,223 | | 67,311 | |
| Expiring % | 12.3 | % | 4.5 | % | 6.2 | % | 6.7 | % | 5.0 | % | 6.1 | % | 5.4 | % | 6.0 | % | 47.8 | % | 100.0 | % |
Retail(1) | 2,422 | | 6,448 | | 7,679 | | 5,930 | | 5,218 | | 3,814 | | 2,598 | | 2,573 | | 8,082 | | 44,764 | |
| Expiring % | 5.4 | % | 14.4 | % | 17.2 | % | 13.2 | % | 11.7 | % | 8.5 | % | 5.8 | % | 5.7 | % | 18.1 | % | 100.0 | % |
(1)Represents regional malls only and excludes traditional anchor and specialty leasing agreements.
Tax Risk
We are subject to income taxes in various jurisdictions, and our tax liabilities are dependent upon the distribution of income among these different jurisdictions. Our effective income tax rate is influenced by a number of factors, including changes in tax law, tax treaties, interpretation of existing laws, and our ability to sustain our reporting positions on examination. Changes in any of those factors could change our effective tax rate, which could adversely affect our profitability and results of operations.
Environmental Risk
As an owner of real property, we are subject to various federal, provincial, state and municipal laws relating to environmental matters. Such laws provide that we could be liable for the costs of removing certain hazardous substances and remediating certain hazardous locations. The failure to remove such substances or remediate such locations, if any, could adversely affect our ability to sell such real estate or to borrow using such real estate as collateral and could potentially result in claims against us. We are not aware of any material non-compliance with environmental laws at any of our properties nor are we aware of any pending or threatened investigations or actions by environmental regulatory authorities in connection with any of our properties or any pending or threatened claims relating to environmental conditions at our properties.
We will continue to make the necessary capital and operating expenditures to ensure that we are compliant with environmental laws and regulations. Although there can be no assurances, we do not believe that costs relating to environmental matters will have a materially adverse effect on our business, financial condition or results of operations. However, environmental laws and regulations can change and we may become subject to more stringent environmental laws and regulations in the future, which could have an adverse effect on our business, financial condition or results of operations.
Economic Risk
Real estate is relatively illiquid. Such illiquidity may limit our ability to vary our portfolio promptly in response to changing economic or investment conditions. Illiquidity may also result in a lack of market comparables which makes valuations of our portfolios more difficult. Also, financial difficulties of other property owners resulting in distressed sales could depress real estate values in the markets in which we operate.
Our commercial properties generate a relatively stable source of income from contractual tenant rent payments. Continued growth of rental income is dependent on strong leasing markets to ensure expiring leases are renewed and new tenants are found promptly to fill vacancies. We are substantially protected against short-term market conditions, as most of our leases are long-term in nature with an average term of approximately six years.
Insurance Risk
Our insurance may not cover some potential losses or may not be obtainable at commercially reasonable rates. We maintain insurance on our properties in amounts and with deductibles that we believe are in line with what owners of similar properties carry. We maintain all risk property insurance and rental value coverage (including coverage for the perils of flood, earthquake and weather catastrophe).
Interest Rate and Financing Risk
We have an on-going need to access debt markets to refinance maturing debt as it comes due. There is a risk that lenders will not refinance such maturing debt on terms and conditions acceptable to us or on any terms at all. Our strategy to stagger the maturities of our mortgage portfolio attempts to mitigate our exposure to excessive amounts of debt maturing in any one year and to maintain relationships with a large number of lenders to limit exposure to any one counterparty.
A number of our assets are interest rate sensitive: increases in long-term interest rates will, absent all else, increase the partnership’s interest rate expense, impacting profitability, and decrease the value of these assets by reducing the present value of the cash flows expected to be produced by the asset. An increase in interest rates could decrease the amount buyers may be willing to pay for our properties, thereby reducing the market value of our properties and limiting our ability to sell properties or to obtain mortgage financing secured by our properties. Further, increased interest rates may effectively increase the cost of the properties we acquire to the extent that we utilize leverage for those acquisitions and may result in a reduction in the acquisition price to the extent we reduce the amount we offer to pay for properties to a price that sellers may not accept. Although we attempt to manage interest rate risk, there can be no assurance that we will hedge such exposure effectively or at all in the future. Accordingly, increases in interest rates above that which we anticipate based upon historical trends would adversely affect our cash flows.
Approximately 50% of our outstanding debt obligations at December 31, 2025 are floating rate debt compared to 58% at December 31, 2024. The decrease in floating rate debt compared to prior year is primarily due to corporate and asset-level debt repayments funded by disposition proceeds and refinancing activity. This debt is subject to fluctuations in interest rates. A 100 basis point increase in interest rates relating to our corporate and commercial floating rate debt obligations would result in an increase in annual interest expense of approximately $233 million. A 100 basis point increase in interest rates relating to fixed rate debt obligations due within one year would result in an increase in annual interest expense of approximately $85 million upon refinancing. In addition, we have exposure to interest rates within our equity accounted investments. We have mitigated, to some extent, the exposure to interest rate fluctuations through interest rate derivative contracts. Refer to Note 31, Financial Instruments in our 2025 Annual Financial Statements for further information.
At December 31, 2025, our consolidated debt obligations to capitalization was 51% (December 31, 2024 – 55%). Capitalization includes debt obligations, capital securities and total equity. It is our view this level of indebtedness remains appropriate given the cash flow characteristics of our properties and the fair value of our assets. Based on this, we believe that all debts will be financed or repaid as they come due in the foreseeable future.
Foreign Exchange Risk
As at and for the year ended December 31, 2025, approximately 33% of our assets and 35% of our revenues originated outside the United States and consequently are subject to foreign currency risk due to potential fluctuations in exchange rates between these currencies and the U.S. Dollar. To mitigate this risk, we attempt to maintain a natural hedged position with respect to the carrying value of assets through debt agreements denominated in local currencies and, from time to time, supplemented through the use of derivative contracts as discussed under “Derivative Financial Instruments.”
The impact of a 10% change in foreign exchange rates on net income and other comprehensive income is disclosed in Note 31, Financial Instruments of our 2025 Annual Financial Statements for further information.
FINANCIAL INSTRUMENTS AND FINANCIAL RISKS
We and our operating entities use derivative and non-derivative instruments to manage financial risks, including interest rate, and foreign exchange risks. The use of derivative contracts is governed by documented risk management policies and approved limits. We do not use derivatives for speculative purposes. We and our operating entities use the following derivative instruments to manage these risks:
•Foreign currency forward contracts to hedge exposures to Canadian Dollar, Australian Dollar, British Pound, Euro, Chinese Yuan, Brazilian Real, Indian Rupee, South Korean Won, Swedish Krona, Japanese Yen, New Zealand Dollar, Singaporean Dollar and Danish Krone denominated investments in foreign subsidiaries and foreign currency denominated financial assets;
•Interest rate swaps to manage interest rate risk associated with planned refinancings and existing variable rate debt;
•Interest rate caps to hedge interest rate risk on certain variable rate debt; and
•Cross currency swaps to manage interest rates and foreign currency exchange rates on existing variable rate debt.
Effective June 30, 2024, Canadian Overnight Repo Rate Average (“CORRA”) replaced Canadian Dollar Offered Rate (“CDOR”). The partnership assessed the impact and effect of required changes as a result of amendments to the contractual terms of CDOR referenced floating-rate borrowings, interest rate swaps, interest rate caps, and updated hedge designations. The adoption did not have significant impact on the partnership’s financial reporting.
We also designate Canadian Dollar financial liabilities of certain of our operating entities as hedges of our net investments in our Canadian operations.
Refer to Note 31, Financial Instruments in our 2025 Annual Financial Statements for a detailed description of our financial risk exposure, risk management activities, and further information on derivative instruments at December 31, 2025.
RELATED PARTIES
In the normal course of operations, the partnership enters into transactions with related parties. These transactions have been measured at exchange value and are recognized in the consolidated financial statements. The immediate parent of the partnership is Brookfield Property Partners Limited and its ultimate parent is Brookfield Corporation. Other related parties of the partnership include Brookfield Corporation’s subsidiaries and operating entities, certain joint ventures and associates accounted for under the equity method, as well as officers of such entities and their spouses.
On July 26, 2021, Brookfield Corporation’s ownership interest in the partnership was restructured, including the issuance of CanHoldco Non-Voting Common Shares to Brookfield Corporation and the management fee structure was amended. Refer to Note 32, Related Parties, of our 2025 Annual Financial Statements for further information.
On December 9, 2022, Brookfield Corporation completed the distribution of 25% of its asset management business, through the Manager, by way of a plan of arrangement. The transaction resulted in the division of Brookfield into two publicly traded companies – the Manager under the stock ticker “BAM” and Brookfield Corporation under the stock ticker “BN”. In advance of the Manager Distribution, a reorganization took place within Brookfield Corporation wherein we redeemed $1 billion of preferred units issued by a BPY subsidiary and acquired certain LP interests in several real estate funds and other investment interests from Brookfield Corporation (“Manager Reorganization”) for net consideration of $2,475 million through the issuance of CanHoldco Class D Junior Preferred Shares to Brookfield Corporation. The LP interests and other investment interests acquisitions were accounted for as a business acquisition under common control, as discussed in Note 2, Material Accounting Policies of our 2025 Annual Financial Statements, the partnership records assets and liabilities recognized as a result of transfers of businesses or subsidiaries between entities under common control at carrying value. Differences between the consideration given or received and the carrying amount of the assets and liabilities transferred are recorded within ownership changes in equity.
On January 1, 2023, we acquired a 23% LP interest in the foreign investments owned by BSREP IV from an indirect subsidiary of the Corporation for consideration of $588 million through the issuance of a non-interest bearing note. In February 2023, there was a $530 million capital call in respect to BSREP IV U.S. and foreign investments. We repaid the non-interest bearing note and funded the capital call through the issuance of LP Units, Special LP Units and REUs to the Corporation. The Corporation retained an identical indirect economic interest in the BSREP IV investment before and after the transaction.
In May 2023, there was a $507 million capital call in respect to BSREP IV’s investments. We funded the capital call through the issuance of LP Units, Special LP Units and REUs to the Corporation.
In August 2023, we issued mandatory convertible non-voting preferred shares for proceeds of $1.6 billion that were ultimately held by a wholly-owned subsidiary of BWS (the “BWS Preferred Shares”). The BWS Preferred Shares provided that, upon conversion, a BWS subsidiary would obtain a common equity interest in the entities through which the partnership holds its LP interest in BSREP IV investments (the “BSREP IV holding entities”). On issuance of the BWS Preferred Shares, there was no change in the partnership’s contractual rights and exposure to variable returns over the BSREP IV holding entities and we continued to consolidate the BSREP IV investments. In the third quarter of 2024, we reclassified our interest in the BSREP IV investments to assets held for sale (“Reclassification of BSREP IV to asset and liabilities held for sale”). On October 4, 2024, BWS completed its acquisition of our interests in BSREP IV which resulted in the deconsolidation of the BSREP IV investments as control was lost. Following the conversion, we hold an approximate 10% indirect LP interest in the BSREP IV investments that is accounted for as a financial asset held through an equity-accounted joint venture with BWS.
During the years ended December 31, 2024 and December 31, 2023, we sold partial interests in several assets to BWS in order to support the continued scaling of BWS, generating net proceeds of approximately $1.8 billion and $695 million, respectively. The sales were carried out at arm’s length on market terms at existing valuations and resulted in no gain or loss at the time of transaction.
During the year ended December 31, 2025, we sold partial interests in several premier assets to BWS, generating total proceeds of approximately $750 million in order to support the continued scaling of BWS into high quality assets. We also sold partial interests in the BSREP III fund and an opportunistic real estate fund to BWS, generating total proceeds of $688 million. Lastly, we sold an office asset from BSREP III to India REIT for total proceeds of $777 million. The sales were carried out at arm’s length on market terms at existing valuations and resulted in no gain or loss at the time of transaction.
CRITICAL ACCOUNTING POLICIES AND JUDGMENTS
Please refer to Note 2(q), Material Accounting Policies - Critical judgments and estimates in applying accounting policies of our 2025 Annual Financial Statements for further information.
NON-IFRS ACCOUNTING STANDARDS FINANCIAL MEASURES
To measure our operating performance, we focus on NOI, FFO, net income attributable to Unitholders, and equity attributable to Unitholders. Some of these performance metrics do not have standardized meanings prescribed by IFRS Accounting Standards and therefore may differ from similar metrics used by other companies.
•NOI: revenues from our commercial properties operations less direct commercial property expenses before the impact of depreciation and amortization (“Commercial property NOI”) and revenues from our hospitality operations less direct hospitality expenses before the impact of depreciation and amortization (“Hospitality NOI”).
•FFO: net income, prior to fair value gains, net, depreciation and amortization of real estate assets, and income taxes less non-controlling interests of others in operating subsidiaries and properties therein. When determining FFO, we include our proportionate share of the FFO of unconsolidated partnerships and joint ventures and associates, as well as gains (or losses) related to properties developed for sale.
•Net income attributable to Unitholders: net income attributable to holders of GP Units, LP Units, REUs, Special LP Units and FV LTIP Units.
•Equity attributable to Unitholders: equity attributable to holders of GP Units, LP Units, REUs, Special LP Units and FV LTIP Units.
NOI is a key indicator of our ability to impact the operating performance of our properties. We seek to grow NOI through proactive management and leasing of our properties. Because NOI excludes depreciation and amortization of real estate assets, it provides a performance measure that, when compared year-over-year, reflects the impact on operations from trends in occupancy rates and rental rates. We reconcile NOI to net income on page 74.
We also consider FFO an important measure of our operating performance. FFO is a widely recognized measure that is frequently used by securities analysts, investors and other interested parties in the evaluation of real estate entities, particularly those that own and operate income producing properties. Our definition of FFO includes all of the adjustments that are outlined in the National Association of Real Estate Investment Trusts (“NAREIT”) definition of FFO, including the exclusion of gains (or losses) from the sale of investment properties, the add back of any depreciation and amortization related to real estate assets and the adjustment for unconsolidated partnerships and joint ventures. In addition to the adjustments prescribed by NAREIT, we also make adjustments to exclude any unrealized fair value gains (or losses) that arise as a result of reporting under IFRS Accounting Standards, and income taxes that arise as certain of our subsidiaries are structured as corporations as opposed to real estate investment trusts (“REITs”). These additional adjustments result in an FFO measure that is similar to that which would result if our partnership was organized as a REIT that determined net income in accordance with generally accepted accounting principles in the United States (“U.S. GAAP”), which is the type of organization on which the NAREIT definition is premised. Our FFO measure will differ from other organizations applying the NAREIT definition to the extent of certain differences between the IFRS Accounting Standards and U.S. GAAP reporting frameworks, principally related to the timing of revenue recognition from lease terminations and sale of properties. Because FFO excludes fair value gains (losses), including equity accounted fair value gains (losses), realized gains (losses) on the sale of investment properties, depreciation and amortization of real estate assets and income taxes, it provides a performance measure that, when compared year-over-year, reflects the impact on operations from trends in occupancy rates, rental rates, operating costs and interest costs, providing perspective not immediately apparent from net income. We do not use FFO as a measure of cash flow generated from operating activities. We reconcile FFO to net income on page 74 as we believe net income is the most comparable measure.
Net income attributable to Unitholders and Equity attributable to Unitholders are used by the partnership to evaluate the performance of the partnership as a whole as each of the Unitholders participates in the economics of the partnership equally.
Reconciliation of Non-IFRS Accounting Standards Measures
As described in the “Non-IFRS Accounting Standards Financial Measures” section on page 72, our partnership uses non-IFRS Accounting Standards measures to assess the performance of its operations. An analysis of the measures and reconciliation to IFRS Accounting Standards measures is included below.
The following table reconciles net loss to NOI for the years ended December 31, 2025, 2024, and 2023:
| | | | | | | | | | | |
| (US$ Millions) Years ended Dec. 31, | 2025 | 2024 | 2023 |
Net loss | $ | (305) | | $ | (1,997) | | $ | (1,849) | |
| Add (deduct): | | | |
| Income tax expense (benefit) | 157 | | 289 | | (419) | |
| Investment and other revenue | (803) | | (793) | | (960) | |
Interest expense(1) | 3,530 | | 4,764 | | 4,823 | |
Depreciation and amortization expense(2) | 270 | | 418 | | 440 | |
| Investment and other expense | 160 | | 37 | | 304 | |
| General and administrative expense | 1,225 | | 1,391 | | 1,404 | |
Fair value losses, net | 173 | | 692 | | 673 | |
Share of net (earnings) losses from equity accounted investments | (882) | | (331) | | 121 | |
Total NOI(2) | $ | 3,525 | | $ | 4,470 | | $ | 4,537 | |
| | | | | | | | | | | |
| (US$ Millions) Years ended Dec. 31, | 2025 | 2024 | 2023 |
| Commercial property revenue | $ | 4,703 | | $ | 5,961 | | $ | 5,929 | |
| Direct commercial property expense | (1,894) | | (2,381) | | (2,336) | |
Add: Depreciation and amortization included in direct commercial property expense and direct hospitality expense(2) | 31 | | 54 | | 50 | |
Commercial property NOI(2) | 2,840 | | 3,634 | | 3,643 | |
| Hospitality revenue | 1,641 | | 2,357 | | 2,594 | |
| Direct hospitality expense | (1,195) | | (1,885) | | (2,090) | |
Add: Depreciation and amortization included in direct commercial property expense and direct hospitality expense(2) | 239 | | 364 | | 390 | |
Hospitality NOI(2) | 685 | | 836 | | 894 | |
Total NOI(1) | $ | 3,525 | | $ | 4,470 | | $ | 4,537 | |
(1)Includes interest expense on unsecured corporate debt and fund subscription credit facilities of $590 million for the year ended December 31, 2025 (2024 - $719 million, 2023 - $773 million). See Note 14, Debt Obligations of our 2025 Annual Financial Statements for further information.
(2)As described in the “Non-IFRS Accounting Standards Financial Measures” section on page 72, Commercial property NOI and Hospitality NOI excludes the impact of depreciation and amortization included in direct commercial property expense and direct hospitality expense, respectively.
The following table reconciles net loss to FFO for the years ended December 31, 2025, 2024, and 2023:
| | | | | | | | | | | |
| (US$ Millions) Years ended Dec. 31, | 2025 | 2024 | 2023 |
Net loss | $ | (305) | | $ | (1,997) | | $ | (1,849) | |
| Add (deduct): | | | |
Fair value losses, net | 173 | | 692 | | 673 | |
Share of equity accounted fair value (gains) losses, net | (382) | | 124 | | 765 | |
Depreciation and amortization of real-estate assets(1) | 202 | | 306 | | 320 | |
Income tax expense (benefit) | 157 | | 289 | | (419) | |
| Non-controlling interests in above items | (265) | | 42 | | 186 | |
| FFO | $ | (420) | | $ | (544) | | $ | (324) | |
| | | |
| | | |
| | | |
| | | |
| | | |
| | | |
| | | |
| | | |
(1)Depreciation and amortization are included in direct commercial property expense and direct hospitality expense on the income statement.
Reconciliation of Non-IFRS Accounting Standards Measures – Office
The following table reconciles Office net loss to NOI for the years ended December 31, 2025, 2024, and 2023:
| | | | | | | | | | | |
| (US$ Millions) Years ended Dec. 31, | 2025 | 2024 | 2023 |
Net loss | $ | (282) | | $ | (752) | | $ | (1,443) | |
| Add (deduct): | | | |
Income tax expense (benefit) | 8 | | 16 | | (188) | |
| Investment and other revenue | (200) | | (186) | | (168) | |
| Interest expense | 770 | | 874 | | 896 | |
Depreciation and amortization included in direct commercial property expense and direct hospitality expense(1) | 9 | | 10 | | 12 | |
| Investment and other expense | 48 | | 35 | | 45 | |
| General and administrative expense | 273 | | 266 | | 251 | |
Fair value losses, net | 398 | | 504 | | 1,145 | |
Share of net (earnings) losses from equity accounted investments | (164) | | 162 | | 434 | |
Total NOI – Office(2) | $ | 860 | | $ | 929 | | $ | 984 | |
(1) Depreciation and amortization are included in direct commercial property expense and direct hospitality expense on the income statement.
(2) As described in the “Non-IFRS Accounting Standards Financial Measures” section on page 72, Commercial property NOI and Hospitality NOI excludes the impact of depreciation and amortization included in direct commercial property expense and direct hospitality expense, respectively.
The key components of NOI in our Office segment are presented below:
| | | | | | | | | | | |
| (US$ Millions) Years ended Dec. 31, | 2025 | 2024 | 2023 |
| Commercial property revenue | $ | 1,622 | | $ | 1,741 | | $ | 1,803 | |
Hospitality revenue(1) | 25 | | 27 | | 27 | |
| Direct commercial property expense | (775) | | (827) | | (832) | |
Direct hospitality expense(1) | (21) | | (22) | | (26) | |
Add: Depreciation and amortization included in direct commercial property expense and direct hospitality expense(2) | 9 | | 10 | | 12 | |
Total NOI – Office(2)(3) | $ | 860 | | $ | 929 | | $ | 984 | |
(1)Hospitality revenue and direct hospitality expense within our Office segment primarily consists of revenue and expenses incurred at a hotel adjacent to our office assets in Houston.
(2)As described in the “Non-IFRS Accounting Standards Financial Measures” section on page 72, Commercial property NOI and Hospitality NOI excludes the impact of depreciation and amortization included in direct commercial property expense and direct hospitality expense, respectively.
(3)Included in our total Office portfolio are 63 Super Core properties located in 16 office and ancillary mixed-use complexes in key global markets, which generated consolidated NOI of $432 million for the year ended December 31, 2025 (2024 - $437 million and 2023 - $436 million).
The following table reconciles Office net loss to FFO for the years ended December 31, 2025, 2024, and 2023:
| | | | | | | | | | | |
| (US$ Millions) Years ended Dec. 31, | 2025 | 2024 | 2023 |
Net loss | $ | (282) | | $ | (752) | | $ | (1,443) | |
| Add (deduct): | | | |
Fair value losses, net | 398 | | 504 | | 1,145 | |
Share of equity accounted fair value (gains) losses, net | (17) | | 344 | | 799 | |
Depreciation and amortization of real estate assets(1) | 2 | | 3 | | 4 | |
| Income tax expense (benefit) | 8 | | 16 | | (188) | |
| Non-controlling interests in above items | (143) | | (126) | | (132) | |
| FFO | $ | (34) | | $ | (11) | | $ | 185 | |
| | | |
| | | |
| | | |
| | | |
| | | |
| | | |
(1) Depreciation and amortization are included in direct commercial property expense and direct hospitality expense on the income statement.
The following table reconciles Office share of net earnings from equity accounted investments for the years ended December 31, 2025, 2024, and 2023:
| | | | | | | | | | | |
| (US$ Millions) Years ended Dec. 31, | 2025 | 2024 | 2023 |
Unconsolidated properties NOI(1) | $ | 545 | | $ | 559 | | $ | 734 | |
| Unconsolidated properties fair value gains (losses), net | 17 | | (344) | | (799) | |
Other(2) | (398) | | (377) | | (369) | |
Share of net earnings (losses) from equity accounted investments | $ | 164 | | $ | (162) | | $ | (434) | |
(1)Included in our total Office portfolio are 63 Super Core properties located in 16 office and ancillary mixed-use complexes in key global markets, which generated unconsolidated NOI of $430 million for the year ended December 31, 2025 (2024 - $412 million and 2023 - $579 million). 2023 benefited from higher lease termination income.
(2)Other primarily includes the partnership’s share of interest expense, general and administrative expense and investment and other income/expense from unconsolidated investments.
Reconciliation of Non-IFRS Accounting Standards Measures – Retail
The following table reconciles Retail net income to NOI for the years ended December 31, 2025, 2024, and 2023:
| | | | | | | | | | | |
| (US$ Millions) Years ended Dec. 31, | 2025 | 2024 | 2023 |
Net income | $ | 507 | | $ | 527 | | $ | 669 | |
| Add (deduct): | | | |
Income tax expense | 32 | | 26 | | 8 | |
| Investment and other revenue | (130) | | (134) | | (129) | |
Interest expense(1) | 749 | | 765 | | 810 | |
Depreciation and amortization included in direct commercial property expense and direct hospitality expense(2) | 13 | | 15 | | 18 | |
| | | |
| General and administrative expense | 212 | | 210 | | 234 | |
Fair value losses (gains), net | 137 | | 77 | | (336) | |
Share of net (earnings) from equity accounted investments | (567) | | (497) | | (269) | |
Total NOI – Retail(3) | $ | 953 | | $ | 989 | | $ | 1,005 | |
| | | |
| | | |
| | | |
| | | |
| | | |
(1) Includes interest expense on GGP Retail LLC’s (“GGP”) unsecured corporate debt of $180 million for the year ended December 31, 2025 (2024 - $245 million, 2023 - $260 million). See Note 14, Debt Obligations of our 2025 Annual Financial Statements for further information.
(2) Depreciation and amortization are included in direct commercial property expense and direct hospitality expense on the income statement.
(3) As described in the “Non-IFRS Accounting Standards Financial Measures” section on page 72, Commercial property NOI and Hospitality NOI excludes the impact of depreciation and amortization included in direct commercial property expense and direct hospitality expense, respectively.
The key components of NOI in our Retail segment are presented below:
| | | | | | | | | | | |
| (US$ Millions) Years ended Dec. 31, | 2025 | 2024 | 2023 |
| Commercial property revenue | $ | 1,360 | | $ | 1,414 | | $ | 1,430 | |
| Direct commercial property expense | (420) | | (440) | | (443) | |
Add: Depreciation and amortization included in direct commercial property expense(1) | 13 | | 15 | | 18 | |
Total NOI – Retail(1)(2) | $ | 953 | | $ | 989 | | $ | 1,005 | |
(1)As described in the “Non-IFRS Accounting Standards Financial Measures” section on page 72, Commercial property NOI excludes the impact of depreciation and amortization included in direct commercial property expense and direct hospitality expense, respectively.
(2)Included in our total Retail portfolio are 18 Super Core retail centers which generated consolidated NOI of $361 million for year ended December 31, 2025 (2024 - $355 million, 2023 - $338 million).
The following table reconciles Retail net income to FFO for the years ended December 31, 2025, 2024, and 2023:
| | | | | | | | | | | |
| (US$ Millions) Years ended Dec. 31, | 2025 | 2024 | 2023 |
Net income | $ | 507 | | $ | 527 | | $ | 669 | |
| Add (deduct): | | | |
Fair value losses (gains), net | 137 | | 77 | | (336) | |
Share of equity accounted fair value (gains) losses, net | (305) | | (226) | | 23 | |
Income tax expense | 32 | | 26 | | 8 | |
| Non-controlling interests in above items | (57) | | (37) | | (19) | |
| FFO | $ | 314 | | $ | 367 | | $ | 345 | |
| | | |
| | | |
| | | |
| | | |
| | | |
| | | |
The following table reconciles Retail share of net earnings from equity accounted investments for the years ended December 31, 2025, 2024, and 2023:
| | | | | | | | | | | |
| (US$ Millions) Years ended Dec. 31, | 2025 | 2024 | 2023 |
Unconsolidated properties NOI(1) | $ | 747 | | $ | 744 | | $ | 741 | |
Unconsolidated properties fair value gains (losses), net | 305 | | 226 | | (23) | |
Other(2) | (485) | | (473) | | (449) | |
| Share of net earnings from equity accounted investments | $ | 567 | | $ | 497 | | $ | 269 | |
(1)Included in our total Retail portfolio are 18 Super Core retail centers which generated unconsolidated NOI of $318 million for year ended December 31, 2025 (2024 - $324 million, 2023 - $319 million).
(2)Other primarily includes the partnership’s share of interest expense, general and administrative expense and investment and other income/expense from unconsolidated investments.
Reconciliation of Non-IFRS Accounting Standards Measures - LP Investments
The following table reconciles LP Investments net income (loss) to NOI for the years ended December 31, 2025, 2024, and 2023:
| | | | | | | | | | | |
| (US$ Millions) Years ended Dec. 31, | 2025 | 2024 | 2023 |
Net income (loss) | $ | 77 | | $ | (1,091) | | $ | (610) | |
| Add (deduct): | | | |
Income tax expense (benefit) | 190 | | 348 | | (36) | |
| Investment and other revenue | (319) | | (217) | | (415) | |
Interest expense(1) | 1,638 | | 2,690 | | 2,722 | |
Depreciation and amortization on non-real estate assets(2) | 240 | | 383 | | 410 | |
| Investment and other expense | 112 | | 2 | | 259 | |
| General and administrative expense | 259 | | 353 | | 377 | |
Fair value (gains) losses, net | (334) | | 80 | | (115) | |
Share of net (earnings) losses from equity accounted investments | (151) | | 4 | | (44) | |
Total NOI - LP Investments(3) | $ | 1,712 | | $ | 2,552 | | $ | 2,548 | |
(1)Includes interest expense on fund subscription credit facilities of $224 million for the year ended December 31, 2025 (2024 - $233 million, 2023 - $246 million). See Note 14, Debt Obligations of our 2025 Annual Financial Statements for further information.
(2)Depreciation and amortization are included in direct commercial property expense and direct hospitality expense on the income statement.
(3)As described in the “Non-IFRS Accounting Standards Financial Measures” section on page 72, Commercial property NOI and Hospitality NOI excludes the impact of depreciation and amortization included in direct commercial property expense and direct hospitality expense, respectively.
The key components of NOI in our LP Investments segment are presented below:
| | | | | | | | | | | |
| (US$ Millions) Years ended Dec. 31, | 2025 | 2024 | 2023 |
| Commercial property revenue | $ | 1,721 | | $ | 2,806 | | $ | 2,696 | |
| Hospitality revenue | 1,616 | | 2,330 | | 2,567 | |
| Direct commercial property expense | (694) | | (1,106) | | (1,061) | |
| Direct hospitality expense | (1,171) | | (1,861) | | (2,064) | |
Add: Depreciation and amortization included in direct commercial property expense and direct hospitality expense(1) | 240 | | 383 | | 410 | |
Total NOI(1) | $ | 1,712 | | $ | 2,552 | | $ | 2,548 | |
(1)As described in the “Non-IFRS Accounting Standards Financial Measures” section on page 72, Commercial property NOI and Hospitality NOI excludes the impact of depreciation and amortization included in direct commercial property expense and direct hospitality expense, respectively.
The following table reconciles LP Investments net income (loss) to FFO for the years ended December 31, 2025, 2024, and 2023:
| | | | | | | | | | | |
| (US$ Millions) Years ended Dec. 31, | 2025 | 2024 | 2023 |
Net income (loss) | $ | 77 | | $ | (1,091) | | $ | (610) | |
| Add (deduct): | | | |
Fair value (gains) losses, net | (334) | | 80 | | (115) | |
Share of equity accounted fair value (earnings) losses, net | (60) | | 7 | | (57) | |
Depreciation and amortization of real estate assets(1) | 200 | | 303 | | 316 | |
Income tax expense (benefit) | 190 | | 348 | | (36) | |
| Non-controlling interests in above items | 61 | | 296 | | 404 | |
| FFO | $ | 134 | | $ | (57) | | $ | (98) | |
| | | |
| | | |
| | | |
| | | |
| | | |
| | | |
| | | |
(1)Depreciation and amortization are included in direct commercial property expense and direct hospitality expense on the income statement.
Reconciliation of Non-IFRS Accounting Standards Measures – Corporate
The following table reconciles Corporate net loss to net loss attributable to Unitholders for the years ended December 31, 2025, 2024, and 2023:
| | | | | | | | | | | |
| (US$ Millions) Years ended Dec. 31, | 2025 | 2024 | 2023 |
| | | |
| | | |
| | | |
| | | |
| | | |
| | | |
| | | |
| | | |
| Net loss | $ | (607) | | $ | (681) | | $ | (465) | |
| Net income (loss) attributable to non-controlling interests | 117 | | 46 | | (168) | |
| Net loss attributable to Unitholders | $ | (724) | | $ | (727) | | $ | (297) | |
The following table reconciles Corporate net loss to FFO for the years ended December 31, 2025, 2024, and 2023:
| | | | | | | | | | | |
| (US$ Millions) Years ended Dec. 31, | 2025 | 2024 | 2023 |
| Net loss | $ | (607) | | $ | (681) | | $ | (465) | |
| Add (deduct): | | | |
| Fair value (gains) losses, net | (28) | | 31 | | (21) | |
| Income tax benefit | (73) | | (101) | | (203) | |
| Non-controlling interests in above items | (126) | | (92) | | (67) | |
| FFO | $ | (834) | | $ | (843) | | $ | (756) | |
| | | |
| | | |
| | | |
| | | |
| | | |
| | | |
5.B. LIQUIDITY AND CAPITAL RESOURCES
The capital of our business consists of debt obligations, capital securities, preferred stock and equity. Our objective when managing this capital is to maintain an appropriate balance between holding a sufficient amount of equity capital to support our operations and reducing our weighted average cost of capital to improve our return on equity. At December 31, 2025, capital totaled $90 billion compared to $92 billion at December 31, 2024. The decrease in capital compared to the prior year is driven by the paydowns of $1.9 billion of our corporate debt, including $1.5 billion of our corporate facilities and $360 million (C$500 million) of our corporate bonds. Capital further decreased due to the Deconsolidation of India REIT which resulted in a decrease of $1.4 billion in capital securities. Refer to Note 15, Capital Securities of our 2025 Annual Financial Statements for further information. These decreases were partially offset by acquisitions and business combinations completed during the year.
We attempt to maintain a level of liquidity to ensure we are able to participate in investment opportunities as they arise and to better withstand sudden adverse changes in economic circumstances. Our primary sources of liquidity include cash, undrawn committed credit facilities, construction facilities, cash flow from operating activities and access to public and private capital markets. In addition, we structure our affairs to facilitate monetization of longer-duration assets through financings and co-investor participations. As of December 31, 2025, the aggregate amount of available borrowing capacity under our credit facilities was $5,375 million.
We seek to increase income from our existing properties by maintaining quality standards for our properties that promote high occupancy rates and support increases in rental rates while reducing tenant turnover and related costs, and by controlling operating expenses. Consequently, we believe our revenue, along with proceeds from financing activities and divestitures, will continue to provide the necessary funds to cover our short-term liquidity needs. However, material changes in the factors described above may adversely affect our net cash flows. We anticipate certain planned divestitures may be delayed but do not anticipate execution risk that would have a material impact to our cash flows.
We expect to be able to refinance the majority of debt obligations maturing in the near term or to exercise contractual extension options thereon. In certain instances, we plan to seek certain modifications to mortgages, including lease restructuring approvals and technical default waivers, and potentially interest deferrals on such loans. Certain development assets with construction facilities in place will require development waivers subject to a protracted work stoppage.
In order to maintain financial flexibility, we maintain capacity under credit facilities at BPY and certain subsidiaries. We believe we will be able to continue to borrow funds on these facilities from our lenders when and as required.
Our principal liquidity needs for the current year and for periods beyond include:
•Recurring expenses;
•Debt service requirements;
•Distributions to preferred unitholders;
•Capital expenditures deemed mandatory, including tenant improvements;
•Development costs not covered under construction loans;
•Unfunded committed capital to funds;
•Investing activities which could include:
◦Fulfilling our capital commitments to various funds;
◦Discretionary capital expenditures;
◦Property acquisitions; and
◦Future developments.
We finance our assets principally at the operating company level with asset-specific debt in local currencies that generally have long maturities, few restrictive covenants and recourse only to the asset. We endeavor to maintain prudent levels of debt and strive to ladder our principal repayments over a number of years.
The following table summarizes our secured debt obligations on investment properties by contractual maturity over the next five years and thereafter:
| | | | | | | | | | | | | | |
| (US$ Millions, except where noted) | Office | Retail | LP Investments | Total |
| 2026 | $ | 8,011 | | $ | 2,485 | | $ | 4,895 | | $ | 15,391 | |
| 2027 | 1,767 | | 1,052 | | 2,882 | | 5,701 | |
| 2028 | 1,212 | | 718 | | 1,154 | | 3,084 | |
| 2029 | 961 | | 2,634 | | 2,178 | | 5,773 | |
| 2030 | — | | 660 | | 407 | | 1,067 | |
2031 and thereafter | 259 | | 37 | | 1,335 | | 1,631 | |
| Deferred financing costs | (27) | | (57) | | (73) | | (157) | |
Secured debt obligations(1)(2) | $ | 12,183 | | $ | 7,529 | | $ | 12,778 | | $ | 32,490 | |
(1)The figures above do not consider available extension options. For the $21,092 million of debt obligations maturing in 2026 and 2027, $3,578 million, nil and $5,021 million for Office, Retail and LP Investments, respectively, had extension options.
(2)Of the $15,391 million in 2026 maturities, approximately $9,550 million will be addressed through refinancings, repayments and other measures subsequent to December 31, 2025 and, of the remaining maturities, $5,841 million have extension options in place.
We generally believe that we will be able to either extend the maturity date, repay, or refinance the debt that is scheduled to mature in 2026 to 2027, however, excluding debt obligations on assets in receivership, we have suspended contractual payment on approximately 3% of our non-recourse mortgages and are currently engaging in modification or restructuring discussions with the respective creditors. We are seeking relief and may or may not be successful in these negotiations. If unsuccessful, certain properties securing these loans could be transferred to the lenders.
Our strategy is to satisfy our liquidity needs using our cash on hand, cash flows generated from operating activities and provided by financing activities, as well as proceeds from asset sales, primarily held in the LP Investments segment. Our operating subsidiaries also generate liquidity by accessing capital markets on an opportunistic basis.
Our principal liquidity needs for periods beyond the next year are for scheduled debt maturities, distributions, recurring and non-recurring capital expenditures, development costs, potential property acquisitions, capital contributions to operating subsidiaries and our capital commitments to various funds. We plan to meet these needs with one or more of: cash flows from operations; construction loans; creation of new funds; proceeds from sales of assets; proceeds from sale of non-controlling interests in subsidiaries and properties; and credit facilities and refinancing opportunities.
Our operating subsidiaries are subject to limited covenants in respect of their corporate debt and are in compliance with substantially all such covenants at December 31, 2025. Our operating subsidiaries are also in compliance with all covenants and other capital requirements related to regulatory or contractual obligations of material consequence to our partnership. Summaries of our debt profile for each of our segments are included elsewhere in this Form 20-F.
The principal sources of our operating cash flow are from our consolidated properties as well as properties in joint venture arrangements. These sources generate a relatively consistent stream of cash flow that provides us with resources to pay operating expenses, debt service and dividends to holders of our preferred units. Cash is used in investing activities to fund acquisitions, development or redevelopment projects and recurring and nonrecurring capital expenditures. These balances may fluctuate as a result of timing differences relating to financing and investing activities for the year ended December 31, 2025, our operating cash flow was $(595) million, cash flow from investing activities was $(1,425) million and cash flow from financing activities was $1,600 million. The consolidated cash balance at December 31, 2025 was $1,859 million.
In 2025, the partnership funded the gap between its distributions and cash flow from operating activities through sale of partial interests in several assets and partial fund interests to BWS, and realizations within our LP Investments segment, consisting of a manufactured housing sub-portfolio, a sub-portfolio of logistics assets in Europe, and an office asset in India. These dispositions generated approximately $3.9 billion of net cash inflows and meaningful returns on capital.
In 2024, the partnership funded the gap between its distributions and cash flow from operating activities through the sale of partial interests in several assets to BWS and a partial interest in an office asset in the United Arab Emirates. We also completed realizations in our LP Investments segment, consisting of a manufactured housing sub-portfolio, a sub-portfolio of hospitality assets in the U.S, three retail assets in the U.S. and one hospitality asset in South Korea. These dispositions generated approximately $2.5 billion of net cash inflows and meaningful returns on capital.
In 2023, the partnership funded the gap between its distributions and cash flow from operating activities through sale of partial interests in several assets to BWS and an office asset in Brazil. We also closed on sales within BSREP I and BSREP II in our LP Investments segment, consisting of a hospitality joint venture and manufactured housing sub-portfolio, as these limited-life funds have reached the realization stage of their respective lifecycles. These dispositions generated approximately $1.4 billion of net cash inflows and meaningful returns on capital.
SUBSIDIARY PUBLIC ISSUERS
Brookfield Property Split Corp. (“BOP Split Corp”) was incorporated for the purpose of being an issuer of preferred shares and owning a portion of the partnership’s investment in Brookfield Office Properties Inc. (“BPO”) common shares. Pursuant to the terms of a Plan of Arrangement, holders of outstanding BPO Class AAA Preferred Shares Series G, H, J and K, which were convertible into BPO common shares, were able to exchange their shares for BOP Split Senior Preferred Shares, subject to certain conditions. The BOP Split Senior Preferred shares are listed on the TSX and began trading on June 11, 2014. All preferred shares issued by BOP Split are retractable by the holders at any time for cash. Accordingly, the following consolidating summary financial information is provided in compliance with the requirements of section 13.4 of National Instrument 51-102 ─ Continuous Disclosure Obligations providing for an exemption for certain credit support issuers.
In connection with an internal restructuring completed in July 2016, the partnership and certain of its related entities agreed to guarantee all of BPO’s Class AAA Preferred Shares and all of BPO’s debt securities issued pursuant to BPO’s indenture dated December 8, 2009.
In April 2018, the partnership formed two subsidiaries, Brookfield Property Finance ULC and Brookfield Property Preferred Equity Inc. to act as issuers of debt and preferred securities, respectively. The partnership and certain of its related entities have agreed to guarantee securities issued by these entities.
The partnership formed a subsidiary, Brookfield Property Preferred L.P. (“New LP”), to issue preferred securities (“New LP Preferred Units”). The partnership and certain of its related entities have agreed to guarantee the securities issued by this entity.
The following tables provide consolidated summary financial information for the partnership, BOP Split, BPO, Brookfield Property Finance ULC, Brookfield Property Preferred Equity Inc., New LP and the holding entities:
| | | | | | | | | | | | | | | | | | | | | | | | | | | | | | |
| (US$ Millions) | Brookfield Property Partners L.P. | BOP Split Corp. | BPO | | Brookfield Property Finance ULC | Brookfield Property Preferred L.P. | Holding entities(2) | Additional holding entities and eliminations(3) | Consolidating adjustments(4) | Brookfield Property Partners L.P. consolidated |
| Year ended December 31, 2025 |
| Revenue | $ | — | | $ | 61 | | $ | 84 | | | $ | 86 | | $ | 95 | | $ | 3,478 | | $ | 176 | | $ | 3,167 | | $ | 7,147 | |
Net (loss) income attributable to unitholders(1) | (361) | | (124) | | (425) | | | (61) | | 53 | | (1,007) | | 150 | | 768 | | (1,007) | |
| | | | | | | | | | |
| Year ended December 31, 2024 | | | | | | | | | | |
| Revenue | $ | — | | $ | 37 | | $ | 73 | | | $ | 94 | | $ | 220 | | $ | 986 | | $ | 180 | | $ | 7,521 | | $ | 9,111 | |
Net (loss) income attributable to unitholders(1) | (509) | | (375) | | (931) | | | 127 | | 182 | | (1,420) | | 154 | | 1,352 | | (1,420) | |
| | | | | | | | | | |
| Year ended December 31, 2023 | | | | | | | | | | |
| Revenue | $ | — | | $ | 33 | | $ | 255 | | | $ | 116 | | $ | 219 | | $ | 671 | | $ | 598 | | $ | 7,591 | | $ | 9,483 | |
Net income (loss) attributable to unitholders(1) | (442) | | (1,000) | | (1,136) | | | (38) | | 177 | | (1,233) | | 564 | | 1,875 | | (1,233) | |
(1)Includes net income attributable to LP Units, GP Units, REUs, Special LP Units and FV LTIP Units.
(2)Includes the Operating Partnership, CanHoldco, Brookfield BPY Retail Holdings II Inc., BPY Bermuda Holdings Limited, and BPY Bermuda Holdings II Limited.
(3)Includes BPY Bermuda Holdings IV Limited, BPY Bermuda Holdings V Limited and BPY Bermuda Holdings VI Limited, which serve as guarantors for some but not all of the subsidiary issuers’ obligations, net of intercompany balances and transactions with other holding entities.
(4)Includes elimination of intercompany transactions and balances necessary to present the partnership on a consolidated basis.
| | | | | | | | | | | | | | | | | | | | | | | | | | | | | | | | |
| (US$ Millions) | Brookfield Property Partners L.P. | BOP Split Corp. | BPO | Brookfield Property Preferred Equity Inc. | Brookfield Property Finance ULC | Brookfield Property Preferred L.P. | Holding Entities(2) | Additional holding entities and eliminations(3) | Consolidating Adjustments(4) | Brookfield Property Partners L.P. consolidated |
| As of Dec. 31, 2025 |
| Current assets | $ | — | | $ | 166 | | $ | 208 | | $ | — | | $ | 1,508 | | $ | 922 | | $ | 2,702 | | $ | 42 | | $ | (1,567) | | $ | 3,981 | |
| Non-current assets | 9,047 | | 5,960 | | 11,599 | | — | | 44 | | — | | 33,032 | | 3,203 | | 29,410 | | 92,295 | |
| Assets held for sale | — | | — | | — | | — | | — | | — | | — | | — | | 3,004 | | 3,004 | |
| Current liabilities | — | | 1,370 | | 1,729 | | — | | 702 | | — | | 8,744 | | 831 | | 3,784 | | 17,160 | |
| Non-current liabilities | — | | (31) | | 1,551 | | — | | 653 | | 653 | | 2,364 | | 482 | | 33,569 | | 39,241 | |
| Liabilities associated with assets held for sale | — | | — | | — | | — | | — | | — | | — | | — | | 305 | | 305 | |
| Preferred equity | 699 | | 3,728 | | — | | — | | — | | — | | 722 | | — | | (4,450) | | 699 | |
| Equity attributable to interests of others in operating subsidiaries and properties | — | | — | | 2,427 | | — | | — | | — | | — | | — | | 16,242 | | 18,669 | |
Equity attributable to unitholders(1) | $ | 8,348 | | $ | 1,059 | | $ | 6,100 | | $ | — | | $ | 197 | | $ | 269 | | $ | 23,904 | | $ | 1,932 | | $ | (18,603) | | $ | 23,206 | |
| | | | | | | | | | |
| As of Dec. 31, 2024 | | | | | | | | | | |
| Current assets | $ | — | | $ | 272 | | $ | 270 | | $ | — | | $ | 1,907 | | $ | 2,949 | | $ | 3,090 | | $ | 721 | | $ | (4,200) | | $ | 5,009 | |
| Non-current assets | 8,444 | | 5,638 | | 12,175 | | — | | 25 | | — | | 32,367 | | 2,961 | | 32,872 | | 94,482 | |
| Assets held for sale | — | | — | | — | | — | | — | | — | | — | | — | | 3,100 | | 3,100 | |
| Current liabilities | — | | 1,355 | | 1,973 | | — | | 673 | | — | | 8,598 | | 755 | | 7,418 | | 20,772 | |
| Non-current liabilities | — | | (22) | | 1,516 | | — | | 978 | | 653 | | 3,910 | | 485 | | 35,152 | | 42,672 | |
| Liabilities associated with assets held for sale | — | | — | | — | | — | | — | | — | | — | | — | | 898 | | 898 | |
| Preferred equity | 699 | | 3,728 | | — | | — | | — | | — | | 722 | | — | | (4,450) | | 699 | |
| Equity attributable to interests of others in operating subsidiaries and properties | — | | — | | 2,408 | | — | | — | | — | | — | | — | | 13,614 | | 16,022 | |
Equity attributable to unitholders(1) | $ | 7,745 | | $ | 849 | | $ | 6,548 | | $ | — | | $ | 281 | | $ | 2,296 | | $ | 22,227 | | $ | 2,442 | | $ | (20,860) | | $ | 21,528 | |
(1)Includes net income attributable to LP Units, GP Units, REUs, Special LP Units and FV LTIP Units.
(2)Includes the Operating Partnership, CanHoldco, Brookfield BPY Retail Holdings II Inc., BPY Bermuda Holdings Limited, and BPY Bermuda Holdings II Limited.
(3)Includes BPY Bermuda Holdings IV Limited, BPY Bermuda Holdings V Limited and BPY Bermuda Holdings VI Limited, which serve as guarantors for some but not all of the subsidiary issuers’ obligations, net of intercompany balances and transactions with other holding entities.
(4)Includes elimination of intercompany transactions and balances necessary to present the partnership on a consolidated basis.
New LP Preferred Units Guarantee
New LP was created in connection with the Privatization in order to issue New LP Preferred Units. The payment obligations of New LP to the holders of the New LP Preferred Units, including accrued and unpaid distributions, are fully and unconditionally guaranteed by the partnership, the Operating Partnership and several Holding Entities (CanHoldco, Brookfield BPY Retail Holdings II Inc., BPY Bermuda Holdings Limited, BPY Bermuda Holdings II Limited, BPY Bermuda Holdings IV Limited, BPY Bermuda Holdings V Limited and BPY Bermuda Holdings VI Limited). The guarantee of each guarantor ranks senior to all subordinate guarantor obligations.
Pursuant to Rule 13-01 of the SEC’s Regulation S-X, the following tables provides combined summarized financial information of New LP and New LP guarantor entities.
Total revenue of the partnership for the twelve months ended December 31, 2025 was $7,147 million. Summarized financial information of combined guarantor entities is presented in the following table:
| | | | | | | | | |
(US$ Millions) For the twelve months ended Dec. 31, 2025 | | | | | Combined Guarantor entities |
| Revenue | | | | | $ | 1 | |
| Revenue - from related parties | | | | | 1 | |
| Revenue - from non-guarantor subsidiaries | | | | | 180 | |
| Dividend income - from non-guarantor subsidiaries | | | | | 1,008 | |
| Operating profit | | | | | 458 | |
| Net income | | | | | 491 | |
Total assets of the partnership and its controlled subsidiaries for the period ended December 31, 2025 were $99,280 million. Summarized financial information of combined guarantor entities is presented in the following table:
| | | | | | | | | |
(US$ Millions) As at Dec. 31, 2025 | | | | | Combined Guarantor entities |
| Current assets | | | | | $ | 63 | |
| Current assets - due from related parties | | | | | 20 | |
| Current assets - due from non-guarantor subsidiaries | | | | | 3,021 | |
| Long-term assets | | | | | 26 | |
| Long-term assets - due from related parties | | | | | — | |
| | | | | |
| | | | | |
| Current liabilities | | | | | 103 | |
| Current liabilities - due to related parties | | | | | 2,245 | |
| Current liabilities - due to non-guarantor subsidiaries | | | | | 6,075 | |
| Long-term liabilities | | | | | 1,141 | |
| | | | | |
| Long-term liabilities - due to non-guarantor subsidiaries | | | | | 1,704 | |
| Preferred equity and capital securities | | | | | 1,904 | |
| Non-controlling interests | | | | | 4,179 | |
5.C. RESEARCH AND DEVELOPMENT, PATENTS AND LICENSES, ETC.
Not applicable.
5.D. TREND INFORMATION
We seek to increase the cash flows from our office and retail property activities through continued leasing activity. Although we are operating below our historical office occupancy level in the United States, this provides the opportunity to expand cash flows through higher occupancy. Within our office and retail portfolios, leasing activity continues to strengthen, driven by tenant demand for high-quality, well-located space and resilient consumer spending trends. Our belief is we own the highest quality, best-located buildings that continue to be in high demand, which will continue to create opportunities for our partnership to increase its occupancy levels, lease rates and cash flows. These beliefs are based on assumptions about our business and markets that management believes are reasonable in the circumstances. We are affected by local, regional, national and international economic conditions and other events and occurrences that affect the markets in which we own assets. A protracted decline in economic conditions could place downward pressure on our operating margins and asset values as a result of lower demand for space, affecting the ability of our properties to generate significant revenue. There can be no assurance as to growth in occupancy levels, lease rates or cash flows. See “Special Note Regarding Forward-Looking Statements and Use of-Non IFRS Accounting Standards Measures."
We believe our global scale and best-in-class operating platforms provide us with a unique competitive advantage as we are able to efficiently allocate capital around the world toward those sectors and geographies where we see the greatest returns. We actively recycle capital as assets mature and redeploy proceeds into higher-yielding opportunities, which supports the growth of our portfolio and enhances returns over time. In addition, due to the scale of our stabilized portfolio and flexibility of our balance sheet, our business model is self-funding and does not require us to access capital markets to fund our continued growth.
Given the limited new office and retail development that occurred over the last decade, we see an opportunity to advance our development inventory in the near term in response to demand we are seeing in our major markets. In addition, we continue to reposition and redevelop existing retail properties, in particular, a number of the highest performing shopping centers in the United States.
A number of our assets are interest rate sensitive: higher long-term interest rates will, absent all else, increase the partnership’s interest rate expense, impacting profitability, and decrease the value of these assets by reducing the present value of the cash flows expected to be produced by the asset. An increase in interest rates could decrease the amount buyers may be willing to pay for our properties, thereby reducing the market value of our properties and limiting our ability to sell properties or to obtain mortgage financing secured by our properties. Further, increased interest rates may effectively increase the cost of properties that we acquire to the extent that we utilize leverage for those acquisitions and may result in a reduction in the acquisition price to the extent we reduce the amount we offer to pay for properties to a price that sellers may not accept. Although we attempt to manage interest rate risk, there can be no assurance that we will hedge such exposure effectively or at all in the future. Accordingly, increases in interest rates above that which we anticipate based upon historical trends would adversely affect our cash flows.
5.E. CRITICAL ACCOUNTING ESTIMATES
Use of Estimates
Our partnership makes estimates and assumptions that affect the carrying amounts of assets and liabilities, disclosure of contingent assets and liabilities and the reported amount of earnings for the period. Actual results could differ from estimates. The estimates and assumptions that are critical to the determination of the amounts reported in the consolidated financial statements relate to the following:
(i) Fair value of investment property
Our partnership determines the fair value of each commercial property based upon, among other things, rental income from current leases and assumptions about rental income from future leases reflecting market conditions at the applicable balance sheet dates, less future cash outflows in respect of such leases. Investment property valuations are completed by undertaking one of two accepted income approach methods, which include either: i) discounting the expected future cash flows, generally over a term of 10 years including a terminal value based on the application of a capitalization rate to estimated year 11 cash flows; or ii) undertaking a direct capitalization approach whereby a capitalization rate is applied to estimated stabilized annual net operating income. In determining the appropriateness of the methodology applied, the partnership considers the relative uncertainty of the timing and amount of expected cash flows and the impact such uncertainty would have in arriving at a reliable estimate of fair value. The partnership prepares these valuations considering asset and market specific factors, as well as observable transactions for similar assets. The determination of fair value requires the use of estimates, which the partnership determines using external information including market data, third-party reports and research and observable conditions, where possible, in conjunction with internal analysis.
Commercial developments are also measured using a discounted cash flow model, net of costs to complete, as of the balance sheet date. Development sites in the planning phases are measured using comparable market values for similar assets. We generally do not measure or record our properties at values prepared by external valuation professionals.
(ii) Fair value of financial instruments
We have certain financial assets and liabilities with embedded participation features related to the values of investment properties whose fair values are based on the fair values of the related properties.
We hold other financial instruments that represent equity interests in investment property entities that are measured at fair value as these financial instruments are designated as fair value through profit or loss or fair value through other comprehensive income. Estimation of the fair value of these instruments is also subject to the estimates and assumptions associated with investment properties.
The fair value of interest rate caps is determined based on generally accepted pricing models using quoted market interest rates for the appropriate term. Interest rate swaps are valued at the present value of estimated future cash flows and discounted based on applicable yield curves derived from market interest rates.
Application of the effective interest method to certain financial instruments involves estimates and assumptions about the timing and amount of future principal and interest payments.
ITEM 6. DIRECTORS, SENIOR MANAGEMENT AND EMPLOYEES
6.A. DIRECTORS AND SENIOR MANAGEMENT
Governance
As required by law, our limited partnership agreement provides for the management and control of our company by a general partner rather than a board of directors and officers. The BPY General Partner serves as our company’s general partner and has a board of directors. The BPY General Partner has sole responsibility and authority for the central management and control of our company, which is exercised through its board of directors. Accordingly, references herein to “our directors” and “our board” refer to the board of directors of the BPY General Partner.
The following table presents certain information concerning the current board of directors of the BPY General Partner:
| | | | | | | | | | | |
Name and Residence(1) | Age | Position with the BPY General Partner | Principal Occupation |
Jeffrey M. Blidner Toronto, Canada | 77 | Chair | Vice Chairman of Brookfield Corporation |
| | | |
| | | |
Stephen DeNardo(2) Stamford, United States | 72 | Director | Managing Director and President and Chief Executive Officer of RiverOak Investment Corp., LLC |
Brian W. Kingston New York City, United States | 52 | Director | Executive Chair Real Estate of Brookfield Asset Management |
Louis Joseph Maroun(2) Warwick, Bermuda | 75 | Director | Chairman of Sigma Real Estate Advisors/Sigma Capital Corporation and Summit Industrial Income REIT |
Lars Rodert(2) Stockholm, Sweden | 64 | Lead Independent Director, Director | Founder and Chief Executive Officer of ÖstVäst Capital Management |
(1)The business address for each of the directors is 73 Front Street, 5th Floor, Hamilton, HM 12, Bermuda.
(2)Member of the audit committee. Mr. DeNardo is the Chair of the audit committee and is the audit committee financial expert.
Set forth below is biographical information for the BPY General Partner’s current directors (other than the biographical information of Brian W. Kingston which is set forth under “Our Management”).
Jeffrey M. Blidner. Mr. Blidner has served as a director of the BPY General Partner since 2013. He is Vice Chairman and a director of Brookfield Corporation. Mr. Blidner is also Chair of Brookfield Renewable Partners L.P. and a director of Brookfield Business Partners L.P. and Brookfield Infrastructure Partners L.P. Prior to joining Brookfield in 2000, Mr. Blidner was a senior partner at a Canadian law firm.
Stephen DeNardo. Mr. DeNardo has served as a director of the BPY General Partner since 2013 and is Chair of its Audit Committee. He is currently managing director and president and Chief Executive Officer of RiverOak Investment Corp., LLC and has held this position since 1999. From 1997 to 1999 he was Partner and Senior Vice President of ING Realty Partners, where he managed a $1 billion portfolio. Prior to his employment with ING Realty Partners, he was President of ARES Realty Capital from 1991 to 1997, where he managed a $5 billion portfolio of diversified debt and equity assets. Before joining ARES Realty Capital, he was a Partner at First Winthrop Corporation. Mr. DeNardo has held a license as a Certified Public Accountant since 1978 and is a Chartered Global Management Accountant. He also has a B.S. in Accounting from Fairleigh Dickinson University.
Louis Joseph Maroun. Mr. Maroun has served as a director of the BPY General Partner since 2013 and is a member of its Audit Committee. He is also a director of the general partner of Brookfield Renewable Partners L.P. Mr. Maroun was formerly the Executive Chairman of ING Real Estate Canada, and held executive positions in a number of real estate companies where he was responsible for overseeing operations, real estate transactions, financial oversight and management, asset and property management, as well as many other related functions. Mr. Maroun is also Chairman of Sigma Capital Corporation with an emphasis on business strategy and strategic directions, capital markets management and mergers and acquisitions. Mr. Maroun graduated from the University of New Brunswick with a Bachelor’s degree, majoring in psychology, followed by a series of post graduate studies in finance and mortgage underwriting. In 2020, Mr. Maroun received an honorary doctorate from the University of Cape Breton, where he is Chairman of the University's School of Business, Business Advisory Board. Mr. Maroun recently established a new company and is Chairman of Medical Concepts Consulting and Management, a Bermuda exempt corporation. Mr. Maroun is a Fellow of the Royal Institute of Chartered Surveyors.
Lars Rodert. Mr. Rodert has served as a director of the BPY General Partner since 2013 and is its Lead Independent Director and a member of the Audit Committee. He is the founder and Chairman of ÖstVäst Advisory (“OVA”). Mr. Rodert is also a director of Brookfield Wealth Solutions. Mr. Rodert has 30 years of experience in the global investment industry. Prior to OVA, Mr. Rodert spent 11 years as a Global Investment Manager for IKEA Treasury. Before joining IKEA, Mr. Rodert was with SEB Asset Management for 10 years as Chief Investment Officer and responsible for SEB Global Funds. Prior to SEB, Mr. Rodert spent 10 years in North America with five years at Investment Bank Gordon Capital and five years as a partner with a private investment holding company, Robur et. Securitas. Mr. Rodert is a director of PCCW Limited, an information and communications technology company. Mr. Rodert holds a Master of Science Degree in Business and Economics from Stockholm University.
Our Management
The Service Providers provide management services to us pursuant to our Master Services Agreement. Brookfield has built its property business through the integration of formative portfolio acquisitions and single asset transactions over several decades and throughout all phases of the real estate investment cycle. The Service Providers’ investment and asset management professionals are complemented by the depth of real estate investment and operational expertise throughout our operating entities which specialize in office, retail, multifamily, logistics, hospitality, mixed-use and alternative real estate generating significant and stable operating cash flows. Members of Brookfield’s senior management and other individuals from Brookfield’s global affiliates are drawn upon to fulfill the Service Providers’ obligations to provide us with management services under our Master Services Agreement.
The following table presents certain information concerning the Chief Executive Officer and the Chief Financial Officer of our Service Providers:
| | | | | | | | | | | | | | |
| Name | Age | Years of Experience | Years at Brookfield | Position with one of the Service Providers |
| Brian W. Kingston | 52 | 28 | 25 | Chief Executive Officer |
| Bryan K. Davis | 52 | 30 | 27 | Chief Financial Officer |
Set forth below is biographical information for Messrs. Kingston and Davis.
Brian W. Kingston. Mr. Kingston is currently Executive Chair Real Estate and a director of Brookfield Asset Management and Chief Executive Officer of Brookfield Property Group. Mr. Kingston joined Brookfield in 2001 and was named Chief Executive Officer of Brookfield Property Group in 2015. From 2008 to 2013, he led Brookfield’s Australian business activities, holding the positions of Chief Executive Officer of Brookfield Office Properties Australia, Chief Executive Officer of Prime Infrastructure and Chief Financial Officer of Multiplex.
Bryan K. Davis. Mr. Davis is currently a Managing Partner and Chief Financial Officer of Brookfield Property Group. Mr. Davis was named Chief Financial Officer in 2015. Prior to his current role, he was Chief Financial Officer of Brookfield’s global office property company for eight years and spent five years in senior finance roles. Mr. Davis also held various senior finance positions including Chief Financial Officer of Trilon Financial Corporation, Brookfield’s financial services subsidiary. Prior to joining Brookfield in 1999, Mr. Davis was involved in providing restructuring and advisory services at Deloitte & Touche LLP. He is a Chartered Accountant and holds a Bachelor of Commerce degree from Queen’s University.
6.B. COMPENSATION
The BPY General Partner pays each of its directors $125,000 per year for serving on its board of directors and various board committees. The BPY General Partner pays the chair of the audit committee an additional $20,000 per year and pays the other members of the audit committee an additional $10,000 per year for serving in such positions. The BPY General Partner also pays the lead independent director an additional $10,000 per year. Additionally, all directors who do not ordinarily reside in Bermuda, Toronto or the East Coast of the United States receive an annual long distance travel stipend of $15,000, in addition to the reimbursement of expenses incurred in attending meetings.
The BPY General Partner does not have any employees. Our partnership has entered into a Master Services Agreement with the Service Providers pursuant to which each Service Provider and certain other affiliates of Brookfield provide, or arrange for other Service Providers to provide, day-to-day management and administrative services for our company, the Property Partnership and the Holding Entities. The fees payable under the Master Service Agreement are set forth under Item 7.B. “Major Shareholders and Related Party Transactions - Related Party Transactions - Our Master Services Agreement - Management Fee."
Pursuant to our Master Services Agreement, members of Brookfield’s senior management and other individuals from Brookfield’s global affiliates are drawn upon to fulfill obligations under the Master Services Agreement. However, these individuals, including the Brookfield employees identified in the table under Item 6.A. “Directors, Senior Management and Employees - Directors and Senior Management - Our Management”, are not compensated by our company or the BPY General Partner. Instead, they are compensated by Brookfield.
6.C. BOARD PRACTICES
Board Structure, Practices and Committees
The structure, practices and committees of the BPY General Partner’s board of directors, including matters relating to the size and composition of the board of directors, the election and removal of directors, requirements relating to board action and the powers delegated to board committees, are governed by the BPY General Partner’s bye-laws. The BPY General Partner’s board of directors is responsible for supervising the management, control, power and authority of the BPY General Partner except as required by applicable law or the bye-laws of the BPY General Partner. The following is a summary of certain provisions of those bye-laws that affect our company’s governance.
Size, Independence and Composition of the Board of Directors
The BPY General Partner’s board of directors may consist of between three and eleven directors or such other number of directors as may be determined from time to time by a resolution of the BPY General Partner’s shareholders and subject to its bye-laws. The board is currently set at five directors and a majority of the directors of the BPY General Partner’s board of directors are independent. In addition, the BPY General Partner’s bye-laws provide that not more than 50% of the directors (as a group) or the independent directors (as a group) may be residents of any one jurisdiction (other than Bermuda and any other jurisdiction designated by the board of directors from time to time).
Pursuant to the investor agreement between us and the Class A Preferred Unitholder dated December 4, 2014, the Class A Preferred Unitholder is entitled, for so long as it owns an aggregate limited partnership interest in our company of at least 5% of our issued and outstanding LP Units on a fully-diluted basis, to designate one individual to the BPY General Partner’s board of directors. Such individual must meet the standards of independence established by the Nasdaq and the TSX and be reasonably acceptable to the board of directors. As of the date of this Form 20-F, the Class A Preferred Unitholder has not exercised this right and does not qualify to exercise this right.
Lead Independent Director
The BPY General Partner’s board of directors has selected Mr. Rodert to serve as lead independent director. The lead independent director’s primary role is to facilitate the functioning of the board (independently of the Service Providers and Brookfield), and to maintain and enhance the quality of our company’s corporate governance practices. The lead independent director presides over the private sessions of the independent directors of the BPY General Partner that take place following each meeting of the board and conveys the results of these meetings to the chair of the board. In addition, the lead independent director is available, when appropriate, for consultation and direct communication with our unitholders or other stakeholders of our company.
Election and Removal of Directors
The BPY General Partner’s board of directors is appointed by its shareholders and each of its current directors will serve until the earlier of his or her death, resignation or removal from office. Any director designated by the Class A Preferred Unitholder may be removed or replaced by the Class A Preferred Unitholder at any time. Vacancies on the board of directors may be filled and additional directors may be added by a resolution of the BPY General Partner’s shareholders or a vote of the directors then in office. A director may be removed from office by a resolution duly passed by the BPY General Partner’s shareholders. A director will be automatically removed from the board of directors if he or she becomes bankrupt, insolvent or suspends payments to his or her creditors, or becomes prohibited by law from acting as a director.
Action by the Board of Directors
The BPY General Partner’s board of directors may take action in a duly convened meeting at which a quorum is present or by a written resolution signed by all directors then holding office. The BPY General Partner’s board of directors holds a minimum of four meetings per year. When action is to be taken at a meeting of the board of directors, the affirmative vote of a majority of the votes cast is required for any action to be taken. Depending on the size of the board of directors, each director shall be entitled to a number of votes set forth in the bye-laws of the BPY General Partner such that any director designated by the Class A Preferred Unitholder will have less than 10% of the aggregate number of votes that may be cast by all directors taken together.
Transactions Requiring Approval by the Independent Directors
The BPY General Partner’s independent directors have approved a conflicts policy which addresses the approval and other requirements for transactions in which there is greater potential for a conflict of interest to arise.
These transactions include:
•any material amendment to our Master Services Agreement, our limited partnership agreement or the Property Partnership’s limited partnership agreement;
•the dissolution of our partnership or the Property Partnership;
•termination of, or any determinations regarding indemnification under, our Master Services Agreement, our limited partnership agreement or the Property Partnership’s limited partnership agreement; and
•activities and transactions which require independent director approval under corporate or securities laws.
Our conflicts policy requires the transactions described above to be approved by the BPY General Partner’s independent directors. See Item 7.B. “Major Shareholders and Related Party Transactions - Related Party Transactions - Relationship with Brookfield - Conflicts of Interest."
Service Contracts
There are no service contracts with directors that provide benefit upon termination of office or services.
Transactions in which a Director has an Interest
A director who directly or indirectly has an interest in a contract, transaction or arrangement with the BPY General Partner, our company or certain of our affiliates is required to disclose the nature of his or her interest to the full board of directors. Such disclosure may generally take the form of a general notice given to the board of directors to the effect that the director has an interest in a specified company or firm and is to be regarded as interested in any contract, transaction or arrangement with that company or firm or its affiliates. A director may participate in any meeting called to discuss or any vote called to approve the transaction in which the director has an interest and no transaction approved by the board of directors will be void or voidable solely because the director was present at or participates in the meeting in which the approval was given provided that the board of directors or a board committee authorizes the transaction in good faith after the director’s interest has been disclosed or the transaction is fair to the BPY General Partner and our company at the time it is approved.
Audit Committee
The BPY General Partner’s board of directors is required to maintain an audit committee that operates pursuant to a written charter. The audit committee is required to consist solely of independent directors and each member must be financially literate. Not more than 50% of the audit committee members may be residents of any one jurisdiction (other than Bermuda and any other jurisdiction designated by the board of directors from time to time).
The audit committee is responsible for assisting and advising the BPY General Partner’s board of directors with respect to:
•our accounting and financial reporting processes;
•the integrity and audits of our financial statements;
•our compliance with legal and regulatory requirements; and
•the qualifications, performance and independence of our independent accountants.
The audit committee is responsible for engaging our independent auditors, reviewing the plans and results of each audit engagement with our independent auditors, approving professional services provided by our independent accountants, considering the range of audit and non-audit fees charged by our independent auditors and reviewing the adequacy of our internal accounting controls.
See Item 6.A. “Directors, Senior Management and Employees - Directors and Senior Management” for the names of the directors currently on the audit committee.
Indemnification and Limitations on Liability
Our Limited Partnership Agreement
The laws of Bermuda permit the partnership agreement of a limited partnership, such as our company, to provide for the indemnification of a partner, the officers and directors of a partner and any other person against any and all claims and demands whatsoever, except to the extent that the indemnification may be held by the courts of Bermuda to be contrary to public policy or to the extent that the laws of Bermuda prohibit indemnification against personal liability that may be imposed under specific provisions of the laws of Bermuda. The laws of Bermuda also permit a partnership to pay or reimburse an indemnified person’s expenses in advance of a final disposition of a proceeding for which indemnification is sought. See Item 10.B. “Additional Information - Memorandum and Articles of Association - Description of Our LP Units, Preferred Units and Our Limited Partnership Agreement - Indemnification; Limitations on Liability” for a description of the indemnification arrangements in place under our limited partnership agreement.
The BPY General Partner’s Bye-laws
The laws of Bermuda permit the bye-laws of an exempted company, such as the BPY General Partner, to provide for the indemnification of its officers, directors and shareholders and any other person designated by the company against any and all claims and demands whatsoever, except to the extent that the indemnification may be held by the courts of Bermuda to be contrary to public policy or to the extent that the laws of Bermuda prohibit indemnification against personal liability that may be imposed under specific provisions of Bermuda law, such as the prohibition under the Bermuda Companies Act 1981 to indemnify liabilities arising from fraud or dishonesty. The BPY General Partner’s bye-laws provide that, as permitted by the laws of Bermuda, it will pay or reimburse an indemnified person’s expenses in advance of a final disposition of a proceeding for which indemnification is sought.
Under the BPY General Partner’s bye-laws, the BPY General Partner is required to indemnify, to the fullest extent permitted by law, its affiliates, directors, officers, resident representatives, shareholders and employees, any person who serves on a governing body of the Property Partnership or any of its subsidiaries and certain others against any and all losses, claims, damages, liabilities, costs or expenses (including legal fees and expenses), judgments, fines, penalties, interest, settlements or other amounts arising from any and all claims, demands, actions, suits or proceedings, incurred by an indemnified person in connection with our company’s investments and activities or in respect of or arising from their holding such positions, except to the extent that the claims, liabilities, losses, damages, costs or expenses are determined to have resulted from the indemnified person’s bad faith, fraud or willful misconduct, or in the case of a criminal matter, action that the indemnified person knew to have been unlawful. In addition, under the BPY General Partner’s bye-laws: (i) the liability of such persons has been limited to the fullest extent permitted by law and except to the extent that their conduct involves bad faith, fraud or willful misconduct, or in the case of a criminal matter, action that the indemnified person knew to have been unlawful; and (ii) any matter that is approved by the independent directors will not constitute a breach of any duties stated or implied by law or equity, including fiduciary duties. The BPY General Partner’s bye-laws require it to advance funds to pay the expenses of an indemnified person in connection with a matter in which indemnification may be sought until it is determined that the indemnified person is not entitled to indemnification.
Insurance
Our partnership has obtained insurance coverage under which the directors of the BPY General Partner are insured, subject to the limits of the policy, against certain losses arising from claims made against such directors by reason of any acts or omissions covered under the policy in their respective capacities as directors of the BPY General Partner, including certain liabilities under securities laws. The insurance applies in certain circumstances where we may not indemnify the BPY General Partner’s directors and officers for their acts or omissions.
6.D. EMPLOYEES
While certain of our operating entities have employees, the BPY General Partner, our partnership, the Property Partnership and the Holding Entities do not have any employees. Our partnership has entered into a Master Services Agreement with the Service Providers pursuant to which each Service Provider and certain other affiliates of Brookfield provide, or arrange for other Service Providers to provide, day-to-day management and administrative services for our company, the Property Partnership and the Holding Entities. The fees payable under the Master Service Agreement are set forth under Item 7.B.
“Major Shareholders and Related Party Transactions - Related Party Transactions - Our Master Services Agreement - Management Fee."
6.E. SHARE OWNERSHIP
Each of the directors and officers of the BPY General Partner owns less than 1% of our units.
6.F. DISCLOSURE OF A REGISTRANT’S ACTION TO RECOVER ERRONEOUSLY AWARDED COMPENSATION
Not Applicable.
ITEM 7. MAJOR SHAREHOLDERS AND RELATED PARTY TRANSACTIONS
7.A. MAJOR SHAREHOLDERS
As of February 27, 2026, there are 415,804,069 LP Units of our company outstanding, all of which were beneficially owned, directly or indirectly, by Brookfield Corporation.
7.B. RELATED PARTY TRANSACTIONS
RELATIONSHIP WITH BROOKFIELD
Brookfield Corporation
On July 26, 2021, Brookfield Corporation acquired all of our LP Units. Since that time, our LP Units are no longer publicly traded and BPY is a wholly-owned subsidiary of Brookfield Corporation, which is not considered an advisory client for purposes of the Advisers Act. Brookfield Corporation is also the sole shareholder of the BPY General Partner. As a result of its ownership of BPY and the BPY General Partner, Brookfield fully controls our and their activities (including the appointment and removal of directors) and exercises controlling influence over Property Partnership, for which our company is the managing general partner.
Brookfield Corporation is a leading global investment firm focused on building long-term wealth for institutions and individuals around the world. It has three core businesses: Alternative Asset Management, Wealth Solutions and its Operating Businesses which are in renewable power, infrastructure, business and industrial services and real estate. Brookfield Corporation has a track record of delivering 15%+ annualized returns to its shareholders for over 30 years, supported by its unrivaled investment and operational experience. Brookfield Corporation’s conservatively managed balance sheet, extensive operational experience, and global sourcing networks allow it to consistently access unique opportunities. At the center of its success is the Brookfield Ecosystem, which is based on the fundamental principle that each group within Brookfield benefits from being part of the broader organization.
Brookfield Asset Management is a leading global alternative asset manager with over $1 trillion of assets under management across infrastructure, renewable power and transition, private equity, real estate and credit. It invests client capital for the long-term with a focus on real assets and essential service businesses that form the backbone of the global economy. It offers a range of alternative investment products to investors around the world — including public and private pension plans, endowments and foundations, sovereign wealth funds, financial institutions, insurance companies and private wealth investors. It draws on Brookfield’s heritage as an owner and operator to invest for value and seeks to generate strong returns for its clients, across economic cycles.
A key element of our partnership’s strategy is to leverage Brookfield’s experience, expertise, broad reach, relationships and position in the market for investment opportunities and deal flow, financial resources, access to capital markets and operating needs. While we believe that our ongoing relationship with Brookfield provides us with a unique competitive advantage, as well as access to opportunities that would otherwise not be available to us, we operate very differently from an independent, stand-alone entity. We describe below this relationship as well as conflicts of interest considerations (and the methods for resolving them) and other material considerations arising from our relationship with Brookfield.
Other Services
Brookfield may provide services to our operating entities which are outside the scope of our Master Services Agreement under arrangements that are determined by Brookfield in its sole discretion, taking into account Brookfield’s own broader business interests given that BPY is a wholly-owned subsidiary of Brookfield, and pursuant to which Brookfield will receive fees. The services that may be provided under these arrangements include financial advisory, property management, facilities management, development, relocation services, construction activities, marketing or other services. Brookfield will generally not seek consent for these arrangements unless required to do so by law or otherwise determined appropriate in Brookfield’s discretion.
Preferred Shares of Certain Holding Entities
A subsidiary of Brookfield Corporation holds $1 million of Class B junior preferred shares of CanHoldco, one of our Holding Entities. The Class B junior preferred shares are entitled to receive a cumulative preferential dividend equal to 5.0% plus the prevailing yield for 5-year U.S. Treasury Notes, which equals to 7.64%. Brookfield Corporation has a right of retraction for the Class B junior preferred shares. The Class B junior preferred shares are entitled to vote with the common shares of CanHoldco.
In connection with the issuance of the Class A Preferred Units, Brookfield has agreed with the Class A Preferred Unitholder that the Class A Preferred Units will rank pari passu with CanHoldco’s Class B preferred shares in the payment of dividends, and that this will not prevent CanHoldco from redeeming its preferred shares except in the event of a dissolution, liquidation or winding-up of CanHoldco, in which case the Class A Preferred Units will rank pari passu with CanHoldco’s preferred shares.
Brookfield Corporation also holds C$3.4 billion and C$632 million of the Class D junior preferred shares, Series 1 and Series 2 respectively. The Series 1 and Series 2 preferred shares are each entitled to receive a cumulative preferential dividend equal to 6.25% per annum. CanHoldco may redeem the Series 1 and Series 2 preferred shares at any time. The Class D junior preferred shares are non-voting.
A subsidiary of Brookfield Corporation and Brookfield Asset Management holds $5 million of Class A senior preferred shares of CanHoldco. Each of Brookfield Corporation and Brookfield Asset Management holds preferred shares in a wholly-owned subsidiary of other Holding Entities, which preferred shares are entitled to vote with the common shares of the applicable entity. These shares are entitled to receive a cumulative preferential cash dividend equal to 5% as and when declared by the board of directors of the applicable entity and are redeemable at the option of the applicable entity, subject to certain limitations, at any time after the twentieth anniversary of their issuance. Brookfield Corporation and Brookfield Asset Management have an aggregate of 2% of the votes to be cast in respect of CanHoldco and 1% of the votes to be cast in respect of each of the other applicable entities.
Redemption-Exchange Mechanism
The holders of Redemption-Exchange Units of the Property Partnership have the right to require the Property Partnership to redeem all or a portion of the Redemption-Exchange Units for either (a) cash in an amount equal to the market value of one of our LP Units multiplied by the number of LP Units to be redeemed (subject to certain adjustments) or (b) such other amount of cash as may be agreed by the relevant holder and the Property Partnership, subject to our company’s right to acquire such interests (in lieu of redemption) in exchange for LP Units. See Item 10.B. “Additional Information - Memorandum and Articles of Association - Description of the Property Partnership Limited Partnership Agreement - Redemption-Exchange Mechanism." Taken together, the effect of the redemption right and the right of exchange is that the holders of Redemption-Exchange Units will receive LP Units, or the value of such LP Units, at the election of our company.
General Partner Distributions
Pursuant to our limited partnership agreement, the BPY General Partner is entitled to receive a general partner distribution equal to 0.04% of the total distributions of our company.
Indemnification Arrangements
Subject to certain limitations, Brookfield and its directors, officers, agents, subcontractors, contractors, delegates, members, partners, shareholders and employees generally benefit from indemnification provisions and limitations on liability that are included in our limited partnership agreement, the BPY General Partner’s bye-laws, the Property Partnership’s limited
partnership agreement, our Master Services Agreement and other arrangements with Brookfield. See Item 7.B. “Major Shareholders and Related Party Transactions - Related Party Transactions - Our Master Services Agreement”, Item 10.B. “Additional Information - Memorandum and Articles of Association - Description of Our LP Units, Preferred Units and Our Limited Partnership Agreement - Indemnification; Limitations on Liability” and Item 10.B. “Additional Information - Memorandum and Articles of Association - Description of the Property Partnership Limited Partnership Agreement - Indemnification; Limitations on Liability." U.S. federal and state securities laws may impose liability under certain circumstances on persons that fail to act in good faith. Notwithstanding anything to the contrary in these agreements, nothing in these agreements is intended to, or will, constitute a waiver of any rights or remedies that investors may have under such laws.
Maturity of Class A Preferred Units
The Class A Preferred Units were issued on December 4, 2014 in three tranches of $600 million each, with an average dividend yield of 6.5% and maturities of seven, ten and twelve years. The Class A Preferred Units were originally exchangeable at the option of the Class A Preferred Unitholder into LP Units at a price of $25.70 per unit. Following the Privatization, the Class A Preferred Units became exchangeable into cash equal to the value of the consideration that would have been received on the Privatization (a combination of cash, BN and BAM shares and New LP Preferred Units), based on the value of that consideration on the date of exchange. We also have the option of delivering the actual consideration (a combination of cash, BN and BAM shares and New LP Preferred Units). Following the Privatization, Brookfield has agreed with the Class A Preferred Unitholder to grant Brookfield the right to purchase all or any portion of the Class A Preferred Units held by the Class A Preferred Unitholder at maturity, and to grant the Class A Preferred Unitholder the right to sell all or any portion of the Class A Preferred Units held by the Class A Preferred Unitholder at maturity, in each case at a price equal to the issue price for such Class A Preferred Units plus accrued and unpaid distributions. On December 30, 2021, Brookfield acquired the seven-year tranche of Class A Preferred Units, Series 1 units from the holder and exchanged such units for Redemption-Exchange Units. On December 31, 2024, Brookfield acquired the Series 2 units of Class A Preferred Units, from the holder of these units and subsequently exchanged such units for LP Units and Redemption-Exchange Units. The Class A Preferred Units, Series 1 and 2 were subsequently cancelled.
Conflicts of Interest and Significantly Limited Fiduciary Duties
Brookfield is a global alternative asset manager with significant assets under management and a long history of owning, managing and operating assets, businesses and investment vehicles across various industries, sectors, geographies and strategies. A key element of our partnership’s strategy, and the strategy of Brookfield, Brookfield-sponsored vehicles, consortiums and/or partnerships (including private funds, joint ventures and similar arrangements, collectively, “Brookfield Accounts”) in which we invest, is to leverage Brookfield’s experience, expertise, broad reach, relationships and position in the market for investment opportunities and deal flow, financial resources, access to capital markets and operating needs. Brookfield believes that this is in the best interests of our partnership and those of Brookfield Accounts in which we invest. However, being part of this broader platform, as well as activities of and other considerations relating to Brookfield Accounts, gives rise to actual and potential conflicts of interest between our preferred unitholders and Brookfield Accounts in which we invest, on the one hand, and Brookfield and/or other Brookfield Accounts, on the other hand, that may not be managed or resolved in the most favorable manner to the interests of our preferred unitholders and/or of Brookfield Accounts in which we invest.
Brookfield’s activities include, among others: investment and asset management; managing and investing proprietary as well as reinsurance capital; sponsoring, offering and managing private and public investment vehicles that invest in the global fixed income, currency, commodity, equities, private and other markets; developing, constructing, owning, managing, operating and servicing real estate, renewable power, infrastructure and other companies and assets, including among others residential, commercial, storage and mixed-use real estate, data centers, transportation facilities, electric utilities, industrial and manufacturing facilities, energy companies, metals and mining companies, timberlands and agrilands, natural gas pipelines, and other assets; providing capital and financing solutions, as well as financial advisory, business development and other financial services; and other activities (collectively, “Brookfield Activities”). It is expected that our partnership and Brookfield Accounts in which we invest will benefit from Brookfield’s expertise, market positioning and connectivity that arise from Brookfield Activities. At the same time, in the ordinary course of its business, Brookfield’s and other Brookfield Accounts’ interests are expected to conflict with the interests of our partnership and Brookfield Accounts in which we invest, notwithstanding Brookfield’s direct or indirect participation in our partnership, our partnership’s investments and Brookfield Accounts in which we invest. While Brookfield expects that its expertise as a global real asset operator will directly impact the ability of our preferred unitholders and the Brookfield Accounts in which we invest to identify, access and assess investment opportunities, and that our preferred unitholders and the Brookfield Accounts’ investments will benefit from the greater Brookfield ecosystem, there can be no assurance of any such successful collaboration or synergies. A lack of successful collaboration or
synergies, whether as a result of concerns related to conflicts or otherwise, could impact our preferred unitholders’ ability to successfully implement their strategies or achieve their investment objectives.
As discussed above, BPY is a wholly-owned subsidiary of Brookfield. Brookfield is also the sole shareholder of the BPY General Partner. We are no longer an advisory client of Brookfield for purposes of the Advisers Act, and therefore Brookfield’s fiduciary duty to us will be limited significantly by the terms of our remaining agreements with Brookfield and the disclosures herein. Our preferred unitholders will not receive the protections of the Advisers Act with respect to the services provided by Brookfield and Brookfield will manage our investment activities considering Brookfield’s own interests, given BPY is a wholly-owned subsidiary of Brookfield. Accordingly, our preferred unitholders will bear additional risks, and Brookfield will manage potential and actual conflicts of interest differently, in comparison to advisory clients of Brookfield. For more information, see Item 3.D., “Key Information - Risk Factors - Risks Relating to Our Relationship with Brookfield - Brookfield’s obligations and fiduciary duties to us are significantly limited and we will not receive the same protections and benefits as advisory clients of Brookfield receive."
Our limited partnership agreement contains various provisions that modify and reduce the scope of the fiduciary duties that are owed to our partnership and our preferred unitholders, including when conflicts of interest arise. Moreover, Brookfield will not be obligated to, and will not, seek consent for transactions that benefit Brookfield directly and that are likely to favor Brookfield advisory clients unless required to do so by law or otherwise determined appropriately in Brookfield’s discretion. This approach to managing conflicts will be different than the approach Brookfield takes for its advisory clients, for which consent will be sought for a broader set of conflicted transactions even if not required by the Advisers Act. Where consent is sought, our limited partnership agreement states that no breach of our limited partnership agreement or a breach of any duty, including fiduciary duties, may be found for any matter that has been approved by a majority of the independent directors of the BPY General Partner. For conflicts of interest that are submitted to the independent directors, our limited partnership agreement does not impose any limitations on the discretion of the independent directors or the factors which they may consider in resolving any such conflicts. The independent directors of the BPY General Partner can, subject to acting in accordance with their own fiduciary duties in their capacity as a director of the BPY General Partner, therefore take into account the interests of Brookfield as our parent company, third parties and, where applicable, any Brookfield Accounts, when resolving conflicts of interest and may owe fiduciary duties to such third parties, or to such Brookfield Accounts. Additionally, any fiduciary duty that is imposed under any applicable law or agreement is modified, waived or limited to the extent required to permit the BPY General Partner to undertake any affirmative conduct or to make any decisions, so long as such action is reasonably believed to be in, or not inconsistent with, the best interests of our partnership. U.S. federal and state securities laws may impose liability under certain circumstances on persons that fail to act in good faith. Notwithstanding anything to the contrary in the above-referenced provisions, nothing in our limited partnership agreement is intended to, or will, constitute a waiver of any rights or remedies that investors may have under such laws.
Our limited partnership agreement provides that our partnership does not have priority rights with respect to any investment opportunities sourced by the BPY General Partner and its affiliates. Our limited partnership agreement also allows affiliates of the BPY General Partner to engage in activities that may compete with us or our activities. Additionally, any failure by the BPY General Partner to consent to any merger, consolidation or combination will not result in a breach of our limited partnership agreement or any other provision of law. Our limited partnership agreement prohibits our limited partners from advancing claims that otherwise might raise issues as to compliance with fiduciary duties or applicable law.
These provisions are detrimental to our preferred unitholders because they significantly limit the scope of the fiduciary duty and permit conflicts of interest to be managed and resolved in a manner that may not be or is not in the best interests of our partnership or the best interests of our preferred unitholders. Such limitations reflect Brookfield’s management strategy with respect to BPY, pursuant to which Brookfield takes into account its broader business interests in light of its ownership of 100% of our limited partnership interests.
The discussion below describes certain of the actual and potential conflicts of interest that are expected to arise between Brookfield Activities, on the one hand, and Brookfield’s management of our partnership and Brookfield Accounts in which we invest, on the other hand. These conflicts of interest are not a complete list or explanation of all actual and potential conflicts of interest that could arise, including those that are not presently known to Brookfield or are deemed immaterial. In addition, as Brookfield’s activities and the investment programs of our partnership and Brookfield Accounts in which we invest change over time, an investment in our partnership may be subject to additional and different actual and potential conflicts of interest. While Brookfield acts in good faith to manage and resolve conflict of interest considerations, taking into account the facts and circumstances known to it at the time, there can be no assurance that any recommendation or determination made by Brookfield will be most beneficial or favorable to us or Brookfield Accounts in which we invest, or would not have been different if additional information were available to it. In particular, as noted elsewhere, given that we are a wholly-owned subsidiary of Brookfield, it will take its broader interests into account when making decisions for BPY and will likely make
recommendations and determinations that are different than those taken for Brookfield advisory clients or that it would make under different circumstances.
Additional information about conflicts of interest considerations regarding Brookfield’s management of its asset management business is set forth in Brookfield’s Form ADV (which is available on the SEC’s website at www.adviserinfo.sec.gov, which prospective investors should review prior to investing in BPY and current investors should review on an annual basis. However, the Brookfield Form ADV is not part of this annual report, and BPY is not an advisory client of Brookfield, thus any fiduciary duties owed to Brookfield advisory clients described forth therein do not apply to BPY. Such conflicts of interest include (but are not limited to):
• Advice to certain Brookfield Accounts may conflict with other Brookfield Accounts’ interests;
• Allocation of personnel;
• Data management;
• Conflicts among portfolio companies and Brookfield Accounts;
• Investment platforms;
• Pricing for investments in securities of affiliated issuers;
• Financing to counterparties of Brookfield Accounts;
• Investments by Brookfield personnel;
• Investments by Brookfield’s investing affiliate;
• Activities of Brookfield’s Public Securities Group;
• Brookfield’s investment in Brookfield Oaktree Holdings, LLC;
• Warehousing investments;
• Limited liability of Brookfield;
• Reputational considerations;
• Brookfield commitment;
• Allocation of expenses;
• Affiliated and related-party services and transactions;
• Transactions among portfolio companies;
• Purchasing insurance on behalf of Brookfield advisory clients;
• Transfers and secondment of employees;
• Shared resources;
• Third-party advisors and consultants;
• Support services;
• Travel expenses;
• Service providers;
• Use of Brookfield arrangements;
• Utilization of credit facilities;
• Other activities of Brookfield and its personnel;
• Determinations of value of assets and liabilities of Brookfield Accounts;
• Diverse interests of investors;
• Side letters;
• Conflicts with issuers of investments;
• Management fee and carried interest;
• Calculation errors for amounts due to Brookfield and/or Brookfield Accounts;
• Structuring of investments and subsidiaries;
• Restrictions on Brookfield Accounts’ activities;
• Transactions with investors; and
• Possible future activities.
However, Brookfield’s ownership of our equity units and the management approach discussed above and in Item 3.D., “Key Information - Risk Factors - Risks Relating to Our Relationship with Brookfield - Brookfield’s obligations and fiduciary duties to us are significantly limited and we will not receive the same protections and benefits as advisory clients of Brookfield receive” will affect how Brookfield manages and resolves conflicts of interest that will arise in managing our investments, including through transactions with Brookfield advisory clients, such as the provision of financing or other transactions between Brookfield, Brookfield advisory clients, or portfolio companies, on the one hand, and BPY, on the other hand. Brookfield will generally not seek consent for these transactions unless required to do so by law or otherwise determined appropriate in Brookfield’s discretion. This approach to managing conflicts will be different than the approach Brookfield takes for its advisory clients as described in the Brookfield Form ADV. In seeking to manage business activities efficiently, Brookfield has discretion to apply certain restrictions to our investment and other activities, but not to those of its advisory
clients, taking into account the relevant facts and circumstances it deems appropriate. As a result of the protections under the Advisers Act no longer applying to BPY and our preferred unitholders, and due to Brookfield’s ownership and control of BPY and certain of our subsidiaries, Brookfield’s own interests will influence its conduct and approach to these determinations. It is therefore likely that the outcome for BPY and certain of our subsidiaries will be less favorable than otherwise would have been the case for Brookfield advisory clients.
Prospective investors should consult with their own advisers regarding the possible implications with respect to their investment in BPY of the conflicts of interest described herein and in our Form ADV. To the extent information contained herein conflicts with information contained in our partnership’s organizational documents, those documents shall govern.
Addressing conflicts of interest is complex, and it is not possible to predict all of the types of conflicts that may arise over time. By acquiring an interest in BPY, each investor will be deemed (i) to have acknowledged the existence of these actual and potential conflicts of interest and (ii) to have waived any and all claims with respect to them and any actions taken or proposed to be taken in respect of them, including actions taken or not taken by Brookfield to manage such actual or potential conflicts of interest as a result of Brookfield’s ownership of 100% of our limited partnership interests. Prospective investors are encouraged to seek the advice of independent legal counsel in evaluating the conflicts related to their investment in BPY and the operation and management of our partnership by Brookfield.
As described elsewhere herein, we pursue investment opportunities and investments in various ways, including indirectly through Brookfield Accounts in which we invest. Any references in this Item 7.B “Related Party Transactions-Conflicts of Interest and Fiduciary Duties” to our investments, assets, expenses, portfolio companies or other terms should be understood to mean such terms held, incurred or undertaken directly by us or indirectly by us through our investment in one or more Brookfield Accounts.
Brookfield provides investment advice and performs related services for itself and other Brookfield Accounts, which are similar to the advice provided and services performed by Brookfield for our partnership and Brookfield Accounts in which we invest. Brookfield and Brookfield Accounts have (and future Brookfield Accounts will have) investment mandates that overlap with those of our partnership and Brookfield Accounts in which we invest, and will compete with and/or have priority over our partnership (and Brookfield Accounts in which we invest) in respect of particular investment opportunities. As a general matter, because we are a wholly-owned subsidiary of Brookfield, other Brookfield Accounts will have priority over our partnership in respect of investment opportunities that are suitable and appropriate for their investment mandates, including where investments opportunities are to be allocated among two or more such accounts. Brookfield will generally not seek consent for these arrangements unless required to do so by law or otherwise determined appropriate in Brookfield’s discretion.
As a result of the foregoing considerations, certain opportunities sourced by Brookfield that would otherwise be suitable for our partnership (and/or the Brookfield Accounts in which we invest) are not expected to be available to us, our partnership and Brookfield Accounts in which we invest generally will receive a smaller allocation of investment opportunities than would otherwise have been the case, and we may not, in certain circumstances, participate in opportunities that we (or Brookfield Accounts in which we invest) otherwise would have participated in, in each case for example if we (or Brookfield Accounts in which we invest) had pursued our investment activities outside of Brookfield’s broader investment platform. We will also receive an allocation of such opportunities on different terms than Brookfield or other Brookfield Accounts which may be less favorable to our partnership (and Brookfield Accounts in which we invest) than otherwise would have been the case. As the holder of 100% of our limited partnership interests, Brookfield is generally entitled to share in the returns generated by our operations, which creates an incentive for it to assume greater risks when making decisions for our partnership than it otherwise would in the absence of such arrangements.
In addition, we have begun a program of asset dispositions which includes asset sales to Brookfield’s advisory clients. Such program is expected to continue for the foreseeable future. The terms of such dispositions are determined by Brookfield in its sole discretion, and Brookfield will generally not seek consent for these transactions unless required to do so by law or as otherwise determined appropriate in Brookfield’s discretion. Such transactions may, but are not required to be, carried out on market terms.
Our relationship with our parent Brookfield involves a number of arrangements pursuant to which Brookfield provides various services to our partnership, including access to financing arrangements and investment opportunities, and our partnership supports Brookfield Accounts and their portfolio companies in various ways. Certain of these arrangements were revised by Brookfield in connection with the Privatization and contain terms that are less favorable than those which otherwise might have been negotiated between unrelated parties. For example, as discussed above, because we are a wholly-owned subsidiary of Brookfield, other Brookfield Accounts will have priority over our partnership in respect of investment opportunities that are suitable and appropriate for their investment mandates.
Circumstances may arise in which these arrangements will need to be amended or new arrangements will need to be entered into, and conflicts of interest between our partnership and Brookfield will arise. Notwithstanding anything to the contrary in the above-referenced provisions, when negotiating such new or amended arrangements, Brookfield will generally not seek consent for these arrangements unless required to do so by law or otherwise determined appropriate in Brookfield’s discretion.
Bermuda partnership legislation provides that, subject to any express provision of our partnership agreement to the contrary, a limited partner of a limited partnership in that capacity does not owe any fiduciary duty in exercising any of its rights or authorities or otherwise in performing any of its obligations under our partnership agreement to the limited partnership or any other partner. Our limited partnership agreement imposes no such fiduciary duty. U.S. federal and state securities laws may impose liability under certain circumstances on persons that fail to act in good faith. Notwithstanding anything to the contrary in the above-referenced provisions, nothing is intended to, or will, constitute a waiver of any rights or remedies that investors may have under such laws.
Canadian Securities Law Exemptions
Although our company is a reporting issuer in Canada, it is an “SEC foreign issuer” under Canadian securities regulations and exempt from certain Canadian securities laws relating to continuous disclosure obligations and proxy solicitation as long as we comply with certain reporting requirements applicable in the United States, provided that the relevant documents filed with the SEC are filed in Canada and sent to our unitholders in Canada to the extent and in the manner and within the time required by applicable U.S. requirements. Therefore, there may be less publicly available information in Canada about us than is regularly published by or about other reporting issuers in Canada. Our company has undertaken to the provincial and territorial securities regulatory authorities in Canada that to the extent it complies with the foreign private issuer disclosure regime under U.S. securities law:
•our company will only rely on the exemptions in Part 4 of National Instrument 71-102 - Continuous Disclosure and Other Exemptions Relating to Foreign Issuers;
•our company will not rely on any exemption from the foreign private issuer disclosure regime;
•our company will file its financial statements pursuant to Part 4 of National Instrument 51-102 - Continuous Disclosure Obligations (“NI 51-102”) except that our company does not have to comply with the conditions in section 4.2 of NI 51-102 if it files such financial statements on or before the date that it is required to file its Form 20-F with the SEC;
•our company will file an interim financial report as set out in Part 4 of NI 51-102 and the management’s discussion and analysis as set out in Part 5 of NI 51-102 for each period commencing on the first day of the financial year and ending nine, six, or three months before the end of the financial year;
•our company will file a material change report as set out in Part 7 of NI 51-102 in respect of any material change in the affairs of our company that is not reported or filed by our company on SEC Form 6-K; and
•our company will include in any prospectus filed by our company financial statements or other information about any acquisition that would have been or would be a significant acquisition for the purposes of Part 8 of NI 51-102 that our company has completed or has progressed to a state where a reasonable person would believe that the likelihood of our company completing the acquisition is high if the inclusion of the financial statements is necessary for the prospectus to contain full, true and plain disclosure of all materials facts relating to the securities being distributed. The requirement to include financial statements or other information will be satisfied by including or incorporating by reference (a) the financial statements or other information as set out in Part 8 of NI 51-102, or (b) satisfactory alternative financial statements or other information, unless at least nine months of the operations of the acquired business or related businesses are incorporated into our company’s current annual financial statements included or incorporated by reference in the prospectus.
OUR MASTER SERVICES AGREEMENT
The Service Recipients have entered into a Master Services Agreement pursuant to which the Service Providers have agreed to provide or arrange for other Service Providers to provide management and administration services to our company and the other Service Recipients.
The following is a summary of certain provisions of our Master Services Agreement. Because this description is only a summary of our Master Services Agreement, it does not necessarily contain all of the information that you may find useful. We therefore urge you to review our Master Services Agreement in its entirety. Our Master Services Agreement is available electronically on the website of the SEC at www.sec.gov and on our SEDAR+ profile at www.sedarplus.ca and is available to our unitholders as described under Item 10.C. “Additional Information - Material Contracts” and Item 10.H. “Additional Information - Documents on Display."
Appointment of the Service Providers and Services Rendered
Under our Master Services Agreement, the Service Recipients have appointed the Service Providers to provide or arrange for the provision of the following services:
•supervising the carrying out of all day-to-day management, secretarial, accounting, banking, treasury, administrative, liaison, representative, regulatory and reporting functions and obligations;
•providing overall strategic advice to the Holding Entities including advising with respect to the expansion of their business into new markets;
•supervising the establishment and maintenance of books and records;
•identifying and recommending to the Holding Entities acquisitions or dispositions from time to time and, where requested to do so, assisting in negotiating the terms of such acquisitions or dispositions;
•recommending and, where requested to do so, assisting in the raising of funds whether by way of debt, equity or otherwise, including the preparation, review or distribution of any prospectus or offering memorandum in respect thereof and assisting with communications support in connection therewith;
•recommending to the Holding Entities suitable candidates to serve on the boards of directors or the equivalent governing bodies of our operating entities;
•making recommendations with respect to the exercise of any voting rights to which the Holding Entities are entitled in respect of our holding entities or our operating entities;
•making recommendations with respect to the payment of dividends or any other distributions by the Service Recipients;
•monitoring and/or oversight of the applicable Service Recipient’s accountants, legal counsel and other accounting, financial or legal advisors and technical, commercial, marketing and other independent experts, and managing litigation in which a Service Recipient is sued or commencing litigation after consulting with, and subject to the approval of, the relevant board of directors or its equivalent;
•attending to all matters necessary for any reorganization, bankruptcy proceedings, dissolution or winding up of a Service Recipient, subject to approval by the relevant board of directors or its equivalent;
•supervising the making of all tax elections, determinations and designations, the timely calculation and payment of taxes payable and the filing of all tax returns due, by each Service Recipient;
•supervising the preparation of the Service Recipients’ annual consolidated financial statements, quarterly interim financial statements and other public disclosure;
•making recommendations in relation to and effecting the entry into insurance of each Service Recipient’s assets, together with other insurances against other risks, including directors and officers’ insurance as the relevant Service Provider and the relevant board of directors or its equivalent may agree from time to time;
•arranging for individuals to carry out the functions of principal executive, accounting and financial officers for our company only for purposes of applicable securities laws;
•providing individuals to act as senior officers of the Holding Entities as agreed from time to time, subject to the approval of the relevant board of directors or its equivalent;
•providing advice, when requested, to the Service Recipients regarding the maintenance of compliance with applicable laws and other obligations; and
•providing all such other services as may from time to time be agreed with the Service Recipients that are reasonably related to the Service Recipient’s day-to-day operations.
The Service Providers’ activities are subject to the supervision of the board of directors or equivalent governing body of the BPY General Partner and of each of the other Service Recipients, as applicable. The relevant governing body remains responsible for all investment and divestment decisions made by the Service Recipient.
Any Service Provider may, from time to time, appoint an affiliate of Brookfield to act as a new Service Provider under our Master Services Agreement, effective upon the execution of a joinder agreement by the new Service Provider.
Management Fee
Pursuant to our Master Services Agreement, we currently pay a management fee to the Service Providers equal to the sum of (a) 1.05% of the sum of the following amounts, if any, calculated by the Managing General Partner, acting reasonably, as of the last day of the immediately preceding quarter: (i) the equity attributable to unitholders for Office, Retail and the Corporate segments of the business of BPY; and (ii) the carrying value of the outstanding non-voting common shares of CanHoldco and (b) any fees payable by us in connection with our commitment to private real estate funds of any Service Providers but for the election by us for such fees to be added to the management fee (but excluding any accrued fees that have not become due and payable). For any quarter in which the BPY General Partner determines that there is insufficient available cash to pay the management fee as well as the next regular distribution on our units, the Service Recipients may elect to pay all or a portion of the management fee in our units or Redemption-Exchange Units, subject to certain conditions.
Reimbursement of Expenses and Certain Taxes
We also reimburse the Service Providers for any out-of-pocket fees, costs and expenses incurred in the provision of the management and administration services, including those of any third party. However, the Service Recipients are not required to reimburse the Service Providers for the salaries and other remuneration of their management, personnel or support staff who carry out any services or functions for such Service Recipients under the Master Services Agreement or overhead for such persons.
The relevant Service Recipient reimburses the Service Providers for all other out-of-pocket fees, costs and expenses incurred in connection with the provision of the services, including those of any third party. Such out-of-pocket fees, costs and expenses include, among other things: (i) fees, costs and expenses relating to any debt or equity financing; (ii) fees, costs and expenses incurred in connection with the general administration of any Service Recipient in respect of services; (iii) taxes, licenses and other statutory fees or penalties levied against or in respect of a Service Recipient; (iv) amounts owed by the Service Providers under indemnification, contribution or similar arrangements; (v) fees, costs and expenses relating to our financial reporting, regulatory filings and investor relations and the fees, costs and expenses of agents, advisors and other persons who provide services to or on behalf of a Service Recipient; and (vi) any other fees, costs and expenses incurred by the Service Providers that are reasonably necessary for the performance by the Service Providers of their duties and functions under our Master Services Agreement.
In addition, the Service Recipients are required to pay all fees, costs and expenses incurred in connection with the investigation, acquisition, holding or disposal of any asset or business that is made or that is proposed to be made by us. Such additional fees, expenses and costs represent out-of-pocket costs associated with investment activities that will be undertaken pursuant to our Master Services Agreement.
Assignment
Our Master Services Agreement may not be assigned by the Service Providers without the prior written consent of our company except that (i) any Service Provider may subcontract or arrange for the provision of services by another Service Provider, provided that the Service Providers remain liable under the agreement, and (ii) any of the Service Providers may assign the agreement to an affiliate or to a person that is its successor by way of merger, amalgamation or acquisition of the business of the Service Provider.
Termination
Our Master Services Agreement continues in perpetuity until terminated in accordance with its terms. However, the Service Recipients may terminate our Master Services Agreement upon written notice of termination from the BPY General Partner to the Service Providers if any of the following occurs:
•any of the Service Providers defaults in the performance or observance of any material term, condition or covenant contained in the agreement in a manner that results in material harm to the Service Recipients and the default continues unremedied for a period of 60 days after written notice of the breach is given to such Service Provider;
•any of the Service Providers engages in any act of fraud, misappropriation of funds or embezzlement against any Service Recipient that results in material harm to the Service Recipients;
•any of the Service Providers is grossly negligent in the performance of its obligations under the agreement and such gross negligence results in material harm to the Service Recipients; or
•certain events relating to the bankruptcy or insolvency of each of the Service Providers.
The Service Recipients have no right to terminate for any other reason, including if any of the Service Providers or Brookfield experiences a change of control. The BPY General Partner may only terminate our Master Services Agreement on behalf of our company with the prior unanimous approval of the BPY General Partner’s independent directors.
Our Master Services Agreement expressly provides that our Master Services Agreement may not be terminated by the BPY General Partner due solely to the poor performance or the underperformance of any of our operations.
The Service Providers may terminate our Master Services Agreement upon written notice of termination to the BPY General Partner if any Service Recipient defaults in the performance or observance of any material term, condition or covenant contained in the agreement in a manner that results in material harm to the Service Providers and the default continues unremedied for a period of 60 days after written notice of the breach is given to the Service Recipient. The Service Providers may also terminate our Master Services Agreement upon the occurrence of certain events relating to the bankruptcy or insolvency of the Service Recipients.
Indemnification and Limitations on Liability
Under our Master Services Agreement, the Service Providers have not assumed and do not assume any responsibility other than to provide or arrange for the provision of the services called for thereunder in good faith and will not be responsible for any action that the Service Recipients take in following or declining to follow the advice or recommendations of the Service Providers. In addition, under our Master Services Agreement, the Service Providers and the related indemnified parties will not be liable to the Service Recipients for any act or omission, except for conduct that involved bad faith, fraud, willful misconduct, gross negligence or in the case of a criminal matter, conduct that the indemnified person knew was unlawful. The maximum amount of the aggregate liability of the Service Providers or any of their affiliates, or of any director, officer, agent, subcontractor, contractor, delegate, member, partner, shareholder, employee or other representative of the Service Providers or any of their affiliates, will be equal to the amounts previously paid by the Service Recipients in respect of services pursuant to our Master Services Agreement in the two most recent calendar years. The Service Recipients have agreed to indemnify the Service Providers, their affiliates, directors, officers, agents, subcontractors, delegates, members, partners, shareholders and employees to the fullest extent permitted by law from and against any claims, liabilities, losses, damages, costs or expenses (including legal fees) incurred by an indemnified person or threatened in connection with our respective businesses, investments and activities or in respect of or arising from our Master Services Agreement or the services provided by the Service Providers, except to the extent that the claims, liabilities, losses, damages, costs or expenses are determined to have resulted from the indemnified person’s bad faith, fraud or willful misconduct, gross negligence or in the case of a criminal matter, action that the indemnified person knew to have been unlawful.
Outside Activities
Our Master Services Agreement does not prohibit the Service Providers or their affiliates from pursuing other business activities or providing services to third parties that compete directly or indirectly with us.
VOTING AGREEMENTS
Our company and Brookfield have determined that it is advisable for certain subsidiaries of our company to have the ability to control the entities through which we hold certain of our operating entities (the “Specified Entities”) including certain of our investments by Brookfield-sponsored real estate funds. Accordingly, subsidiaries of our company have entered into voting agreements to provide us with the ability to elect to have voting rights over the Specified Entities.
Pursuant to the voting agreements, voting rights, if elected, with respect to any of the Specified Entities will be voted in accordance with the direction of these subsidiaries with respect to certain matters, including: (i) the election of a majority of directors or their equivalent, if any; (ii) any merger, amalgamation, consolidation, business combination or other similar material corporate transaction, except in connection with any internal reorganization that does not result in a change of control; (iii) any plan or proposal for a complete or partial liquidation or dissolution, or any reorganization or any case, proceeding or action seeking relief under any existing laws or future laws relating to bankruptcy or insolvency; (iv) any amendment to its governing documents; or (v) any commitment or agreement to do any of the foregoing.
OTHER RELATED PARTY TRANSACTIONS
For a description of specific transactions in 2025 with Brookfield, Brookfield-related entities and other related parties, see Item Note 32, Related Parties in our 2025 Annual Financial Statements.
INDEBTEDNESS OF DIRECTORS AND EXECUTIVE OFFICERS
To the knowledge of our company, no current or former director, officer or employee of our company, nor any associate or affiliate of any of them, is or was indebted to our company at any time since its formation.
7.C. INTERESTS OF EXPERTS AND COUNSEL
Not applicable.
ITEM 8. FINANCIAL INFORMATION
8.A. CONSOLIDATED STATEMENTS AND OTHER FINANCIAL INFORMATION
See Item 18. “Financial Statements."
8.B. SIGNIFICANT CHANGES
On January 26, 2026, the Board of Directors declared the following quarterly distribution on our:
–LP Units of $0.28 per unit ($1.12 on an annualized basis) payable on March 31, 2026 to unitholders of record at the close of business on February 27, 2026;
–Class A Cumulative Redeemable Perpetual Units, Series 1, $0.40625 per unit ($1.625 on an annualized basis) payable on March 31, 2026 to unitholders of record at the close of business on February 27, 2026;
–Class A Cumulative Redeemable Perpetual Units, Series 2, $0.3984375 per unit ($1.59375 on an annualized basis) payable on March 31, 2026 to unitholders of record at the close of business on February 27, 2026;
–Class A Cumulative Redeemable Perpetual Units, Series 3, $0.359375 per unit ($1.4375 on an annualized basis) payable on March 31, 2026 to unitholders of record at the close of business on February 27, 2026; and
–New LP Preferred Units, $0.390625 per unit ($1.5625 on an annualized basis) payable on March 31, 2026 to unitholders of record at the close of business on February 27, 2026.
ITEM 9. THE OFFER AND LISTING
9.A. OFFER AND LISTING DETAILS
Our Preferred Units, Series 1, 2 and Series 3 are listed on the Nasdaq under the symbols “BPYPP”, “BPYPO” and “BPYPN”, respectively. The New LP Preferred Units are listed on the Nasdaq under the symbol “BPYPM” and the TSX under the symbol “BPYP.PR.A”, respectively.
9.B. PLAN OF DISTRIBUTION
Not applicable.
9.C. MARKETS
See Item 9.A. “The Offer and Listing - Offer and Listing Details” above.
9.D. SELLING SHAREHOLDERS
Not applicable.
9.E. DILUTION
Not applicable.
9.F. EXPENSES OF THE ISSUE
Not applicable.
ITEM 10. ADDITIONAL INFORMATION
10.A. SHARE CAPITAL
Not applicable.
10.B. MEMORANDUM AND ARTICLES OF ASSOCIATION
DESCRIPTION OF OUR LP UNITS, PREFERRED UNITS AND OUR LIMITED PARTNERSHIP AGREEMENT
The following is a description of the material terms of our LP Units, Preferred Units and our limited partnership agreement. Because this description is only a summary of the terms of our LP Units, Preferred Units and our limited partnership agreement, you should read our limited partnership agreement. Our limited partnership agreement is available electronically on the website of the SEC at www.sec.gov and on our SEDAR+ profile at www.sedarplus.ca and is available to our holders as described under Item 10.C. “Additional Information - Material Contracts” and Item 10.H. “Additional Information - Documents on Display."
Formation and Duration
Our company is a Bermuda exempted limited partnership registered under the Bermuda Limited Partnership Act 1883 and the Bermuda Exempted Partnerships Act 1992. Our company has a perpetual existence and will continue as a limited liability partnership unless terminated or dissolved in accordance with our limited partnership agreement. Our partnership interests consist of LP Units and Preferred Units, which represent limited partnership interests in our company, and any additional partnership interests representing limited partnership interests that we may issue in the future as described below under “- Issuance of Additional Partnership Interests."
Management
As required by law, our limited partnership agreement provides for the management and control of our company by a general partner, the BPY General Partner.
Nature and Purpose
Under our limited partnership agreement, the purpose of our company is to: acquire and hold interests in the Property Partnership and, subject to the approval of the BPY General Partner, interests in any other entity; engage in any activity related to the capitalization and financing of our company’s interests in such entities; serve as the managing general partner of the Property Partnership and execute and deliver, and perform the functions of a managing general partner of the Property Partnership specified in, the limited partnership agreement of the Property Partnership; and engage in any other activity that is incidental to or in furtherance of the foregoing and that is approved by the BPY General Partner and that lawfully may be conducted by a limited partnership organized under the Bermuda Limited Partnership Act 1883, the Bermuda Exempted Partnerships Act 1992 and our limited partnership agreement.
Holders of Our Units
Our units are non-voting limited partnership interests in our company. A holder of our units does not hold a share of a body corporate. Unitholders of our company do not have statutory rights normally associated with ownership of shares of a corporation including, for example, the right to bring “oppression” or “derivative” actions. The rights of holders of our units are based on our limited partnership agreement, amendments to which may be proposed only by or with the consent of the BPY General Partner as described below under “- Amendment of Our Limited Partnership Agreement." Our units have no par or other stated value.
Units of our company represent a fractional limited partnership interest in our company and do not represent a direct investment in our company’s assets and should not be viewed by investors as direct securities of our company’s assets. Holders of our units are not entitled to the withdrawal or return of capital contributions in respect of our units, except to the extent, if any, that distributions are made to such holders pursuant to our limited partnership agreement or upon the liquidation of our company as described below under “- Liquidation and Distribution of Proceeds” or as otherwise required by applicable law. Except to the extent expressly provided in our limited partnership agreement, a holder of our units does not have priority over any other holder of our units, either as to the return of capital contributions or as to profits, losses or distributions.
Except to the extent expressly provided in our limited partnership agreement, holders of our units do not have the ability to call special meetings, and holders of our units are not entitled to vote on matters relating to our company except as described below under “- No Management or Control; Limited Voting." Any action that may be taken at a meeting may be taken without a meeting if written consent is solicited by or on behalf of the BPY General Partner and it receives approval of not less than the minimum percentage of support necessary to authorize or take such action at a meeting as described below under “- Meetings."
Our Preferred Units and the New LP Preferred Units
Our Preferred Units rank senior to our LP Units with respect to priority in the payment of distributions and in the distribution of the assets in the event of the liquidation, dissolution or winding-up of our company, whether voluntary or involuntary. Each series of Preferred Units ranks on parity with every other series of Preferred Units with respect to priority in the payment of distributions and in the distribution of the assets in the event of the liquidation, dissolution or winding-up of our company, whether voluntary or involuntary. Each series of Preferred Units ranks on parity with every other series of Preferred Units with respect to priority in the return of capital contributions or as to profits, losses and distributions.
We may redeem, in whole or in part, our Preferred Units, Series 1, 2 and 3 at a redemption price of $25.00 per unit, plus an amount equal to all accumulated and unpaid distributions thereon to, but excluding, the date of redemption, whether or not declared. We may also redeem the Preferred Units, Series 1, 2 and 3 upon the occurrence of certain change of control triggering events, delisting events and changes in tax law events as provided for in our limited partnership agreement. We must generally provide not less than 30 days’ and not more than 60 days’ written notice of any such redemption. Any such redemption would be effected only out of funds legally available for such purpose and will be subject to compliance with the provisions of our outstanding indebtedness.
As of the date of this annual report, there are (i) 7,360,000 Preferred Units, Series 1 outstanding and trading on Nasdaq under the ticker symbol “BPYPP”; (ii) 10,000,000 Preferred Units, Series 2 outstanding and trading on Nasdaq under the ticker symbol “BPYPO” (iii) 11,500,000 Preferred Units, Series 3 outstanding and trading on Nasdaq under the ticker symbol “BPYPN” and (iv) 26,571,651 New LP Preferred Units trading on Nasdaq under the ticker symbol “BPYPM” and trading on the TSX under ticker symbol “BPYP.PR.A”.
The New LP Preferred Units, which are fully and unconditionally guaranteed by our company, rank (i) senior to every class or series of limited partner interests or other securities that, with respect to the payment of distributions and any amounts payable distributions upon the dissolution, liquidation or winding-up of New LP, rank junior to the New LP Preferred Units, (ii) on parity with (x) every class or series of the New LP Preferred Units as to the payment of distributions and amounts payable upon the liquidation, dissolution or winding-up of New LP and (y) every other class or series of New LP’s limited partner interests or equity securities established after the original issue date of the New LP Preferred Units with terms expressly providing that such class or series ranks on parity with New LP Preferred Units as to the payment of distributions and amounts payable upon a liquidation, dissolution or winding-up of New LP; (iii) junior to every class or series of limited partner interests or equity securities established after the original issue date of the New LP Preferred Units with terms expressly made senior to the New LP Preferred Units of New LP as to the payment of distributions and amounts payable upon the liquidation, dissolution or winding-up of New LP; and (iv) junior to all of New LP’s existing and future senior or subordinated indebtedness with respect to assets available to satisfy claims against New LP.
Prior to July 26, 2026, New LP may redeem the New LP Preferred Units after certain ratings events as provided for in New LP’s limited partnership agreement. At any time on or after July 26, 2026, New LP may redeem, in whole or in part, the New LP Preferred Units at a redemption price of $25.00 per unit, plus an amount equal to all accumulated and unpaid distributions thereon to, but excluding, the date of redemption, whether or not declared. New LP may also redeem the New LP Preferred Units upon the occurrence of certain change of control triggering events, delisting transaction triggering events and changes in tax law events as provided for in New LP’s limited partnership agreement. New LP must generally provide not less than 30 days’ and not more than 60 days’ written notice of any such redemption. Any such redemption would be effected only out of funds legally available for such purpose and will be subject to compliance with the provisions of New LP’s outstanding indebtedness.
Redemption-Exchange Units
The Redemption-Exchange Units are exchangeable into LP Units in accordance with the Redemption-Exchange Mechanism.
Issuance of Additional Partnership Interests
Subject to the rights of the holders of BPY’s Preferred Units to approve issuances of additional partnership interests that are either (i) on parity with the Preferred Units when the cumulative distributions on the Preferred Units or any parity securities are in arrears or (ii) ranking senior to the Preferred Units with respect to priority in the payment of distributions and in the distribution of the assets in the event of the liquidation, dissolution or winding-up of BPY whether voluntary or involuntary, and to any approval required by applicable law and the approval of any applicable securities exchange, the BPY General Partner has broad rights to cause our company to issue additional partnership interests (including additional LP Units and/or preferred units) and may cause us to issue additional partnership interests (including new classes of partnership interests and options, rights, warrants and appreciation rights relating to such interests) for any partnership purpose, at any time and on such terms and conditions as it may determine without the approval of any limited partners. Any additional partnership interests may be issued in one or more classes, or one or more series of classes, with such designations, preferences, rights, powers and duties (which may be senior to existing classes and series of partnership interests) as may be determined by the BPY General Partner in its sole discretion, all without the approval of our unitholders.
Investments in the Property Partnership
If and to the extent that our company raises funds by way of the issuance of equity or debt securities, or otherwise, pursuant to a public offering, private placement or otherwise, an amount equal to the proceeds will be invested in the Property Partnership, unless otherwise agreed by us and the Property Partnership.
Capital Contributions
No partner has the right to withdraw any or all of its capital contribution. The limited partners have no liability for further capital contributions to our company. Each limited partner’s liability will be limited to the amount of capital such partner is obligated to contribute to our company for its limited partner interest plus its share of any undistributed profits and assets, subject to certain exceptions. See “- Limited Liability” below.
Distributions
Subject to the rights of holders of Preferred Units to receive cumulative preferential cash distributions in accordance with their series terms, distributions to partners of our company will be made only as determined by the BPY General Partner in its sole discretion. However, the BPY General Partner will not be permitted to cause our company to make a distribution if it does not have sufficient cash on hand to make the distribution (including as a result of borrowing), the distribution would render it insolvent, or if, in the opinion of the BPY General Partner, the distribution would leave it with insufficient funds to meet any future or contingent obligations, or the distribution would contravene the Bermuda Limited Partnership Act 1883. For greater certainty, our company, the Property Partnership or one or more of the Holding Entities may (but none is obligated to) borrow money in order to obtain sufficient cash to make a distribution. The amount of taxes withheld or paid by us in respect of LP Units held by limited partners or the BPY General Partner shall be treated either as a distribution to such partner or as a general expense of our company as determined by the BPY General Partner in its sole discretion.
The BPY General Partner has sole authority to determine whether our company will make distributions and the amount and timing of these distributions. However, BPY will not be permitted to make a distribution on LP Units unless all accrued distributions have been paid in respect of the Preferred Units, and all other units of BPY ranking prior to or on a parity with the Preferred Units with respect to the payment of distributions.
Subject to certain adjustments as provided for in our limited partnership agreement, holders of the Preferred Units, Series 1 are entitled to receive a cumulative quarterly fixed distribution at a rate of 6.50% annually. Subject to certain adjustments as provided for in our limited partnership agreement, holders of the Preferred Units, Series 2 are entitled to receive a cumulative quarterly fixed distribution at a rate of 6.375% annually. Subject to certain adjustments as provided for in our limited partnership agreement, holders of the Preferred Units, Series 3 are entitled to receive a cumulative quarterly fixed distribution at a rate of 5.750% annually. Distributions to holders of Preferred Units in accordance with their terms rank higher in priority than distributions to holders of LP Units. Subject to the terms of any Preferred Units outstanding at the time, any distributions from our partnership will be made to the limited partners holding LP Units based on the quotient of the number of LP Units held by the limited partner divided by the total number of all GP Units and LP Units then outstanding, expressed as a percentage.
Subject to certain adjustments as provided for in New LP’s limited partnership agreement, holders of the New LP Preferred Units are entitled to receive a cumulative quarterly fixed distribution at a rate of 6.25% annually.
The BPY General Partner has adopted a distribution policy to retain sufficient cash flow within our operations to cover tenant improvements, leasing costs and other sustaining capital expenditures and to pay out substantially all remaining cash flow. In order to finance development projects, acquisitions and other investments, we plan to recycle capital or raise external capital.
Distributions made by the Property Partnership will be made pro rata with respect to the Property Partnership’s managing general partnership interest owned by us and those limited partnership interests owned by Brookfield and holders of AO LTIP Units and FV LTIP Units. Our company’s ability to make distributions will also be subject to additional risks and uncertainties, including those set forth in this Form 20-F under Item 3.D. “Key Information - Risk Factors - Risks Relating to Us and Our Structure” and Item 5. “Operating and Financial Review and Prospects." In particular, see Item 3.D. “Risks Relating to Our Relationship with Brookfield - Our organizational and ownership structure, as well as our contractual arrangements with Brookfield, may create significant conflicts of interest that may be managed and resolved in a manner that is not in our best interests or the best interests of our unitholders.”
Allocations of Income and Losses
Limited partners (other than partners holding Preferred Units) share in the net profits and net losses of our company generally in accordance with their respective percentage interest in our company.
Net income and net losses for U.S. federal income tax purposes will be allocated for each taxable year or other relevant period among our partners (other than partners holding Preferred Units) using a monthly, quarterly or other permissible convention pro rata on a per unit basis, except to the extent otherwise required by law or pursuant to tax elections made by our company. Each item of income, gain, loss and deduction so allocated to a partner of our partnership (other than partners holding Preferred Units) generally will be the same source and character as though such partner had realized the item directly.
The income for Canadian federal income tax purposes of our company for a given fiscal year will be allocated to each partner in an amount calculated by multiplying such income by a fraction, the numerator of which is the sum of the distributions received by such partner with respect to such fiscal year and the denominator of which is the aggregate amount of the distributions made by our company to partners with respect to such fiscal year; provided that the numerator and denominator will not include any distributions on the Preferred Units that are in satisfaction of accrued distributions on the Preferred Units that were not paid in a previous fiscal year where the BPY General Partner determines that the inclusion of such distributions would result in a holder of Preferred Units being allocated more income than it would have been if the distributions were paid in the fiscal year in which they were accrued. To such end, any person who was a partner at any time during such fiscal year but who has transferred all of their units before the last day of that fiscal year may be deemed to be a partner on the last day of such fiscal year for the purposes of subsection 96(1) of the Tax Act. Generally, the source and character of items of income so allocated to a partner with respect to a fiscal year of our company will be the same source and character as the distributions received by such partner with respect to such fiscal year. The BPY General Partner may adjust allocations of items that would otherwise be made pursuant to the terms of our limited partnership agreement to the extent necessary to avoid an adverse effect on our company’s limited partners, subject to the approval of a committee of the board of directors of the BPY General Partner made up of independent directors.
If, with respect to a given fiscal year, no distribution is made by our company or we have a loss for Canadian federal income tax purposes, one quarter of the income, or loss, as the case may be, for Canadian federal income tax purposes of our company for such fiscal year, will be allocated to the partners of record at the end of each calendar quarter ending in such fiscal year as follows: (i) to holders of Preferred Units in respect of Preferred Units held by them on each such date, such amount of the income for Canadian tax purposes or the loss for Canadian tax purposes, as the case may be, as the BPY General Partner determines is reasonable in the circumstances having regard to such factors as the BPY General Partner considers to be relevant, including, without limitation, the relative amount of capital contributed to our company on the issuance of Preferred Units as compared to all other units and the relative fair market value of the Preferred Units as compared to all other units, and (ii) to the partners other than in respect of Preferred Units, the remaining amount of the income for Canadian tax purposes or the loss for Canadian tax purposes, as the case may be, pro rata to their respective percentage interests in our company, which in the case of the BPY General Partner shall mean 0.04%, and in the case of all of our unitholders shall mean in the aggregate 99.96%, which aggregate percentage interest shall be allocated among the limited partners in the proportion that the number of our units held at each such date by a limited partner (other than Preferred Units) is of the total number of our units (other than Preferred Units) issued and outstanding at each such date. Generally, the source and character of such income or losses so allocated to a partner at the end of each calendar quarter will be the same source and character as the income or loss earned or incurred by our company in such calendar quarter.
Limited Liability
Assuming that a limited partner does not participate in the control or management of our company or conduct the affairs of, sign or execute documents for or otherwise bind our company within the meaning of the Bermuda Limited Partnership Act 1883 and otherwise acts in conformity with the provisions of our limited partnership agreement, such partner’s liability under the Bermuda Limited Partnership Act 1883 and our limited partnership agreement will be limited to the amount of capital such partner is obligated to contribute to our company for its limited partner interest plus its share of any undistributed profits and assets, except as described below.
If it were determined, however, that a limited partner was participating in the control or management of our company or conducting the affairs of, signing or executing documents for or otherwise binding our company (or purporting to do any of the foregoing) within the meaning of the Bermuda Limited Partnership Act 1883 or the Bermuda Exempted Partnerships Act 1992, such limited partner would be liable as if it were a general partner of our partnership in respect of all debts of our company incurred while that limited partner was so acting or purporting to act. Neither our limited partnership agreement nor the Bermuda Limited Partnership Act 1883 specifically provides for legal recourse against the BPY General Partner if a limited partner were to lose limited liability through any fault of the BPY General Partner. While this does preclude a limited partner from seeking legal recourse, we are not aware of any precedent for such a claim in Bermuda case law.
No Management or Control; Limited Voting
Our company’s limited partners, in their capacities as such, may not take part in the management or control of the activities and affairs of our company and do not have any right or authority to act for or to bind our company or to take part or interfere in the conduct or management of our company. Limited partners are not entitled to vote on matters relating to our company, although holders of LP Units are entitled to consent to certain matters with respect to certain amendments to our limited partnership agreement and certain matters with respect to the withdrawal of the BPY General Partner as described in further detail below. Each LP Unit entitles the holder thereof to one vote for the purposes of any approvals of holders of LP Units.
Holders of Preferred Units generally have no voting rights (except as otherwise provided by law and except for meetings of holders of Preferred Units as a class, and meetings of all holders of the Preferred Units, Series 1, Series 2 and Series 3 as a series, respectively). However, we may not adopt an amendment to our limited partnership agreement that has a material adverse effect on the powers, preferences, duties or special rights of the Preferred Units as a class (or the Preferred Units, Series 1, Preferred Units, Series 2 and/or the Preferred Units, Series 3, each as a series) unless such amendment (i) is approved by a resolution signed by the holders of Preferred Units as a class (or the Preferred Units, Series 1, Preferred Units, Series 2 and/or the Preferred Units, Series 3, each as a series) owning not less than the percentage of the Preferred Units as a class (or the Preferred Units, Series 1, Preferred Units, Series 2 and/or the Preferred Units, Series 3, each as a series) that would be necessary to authorize such action at a meeting of the holders of the Preferred Units as a class (or the Preferred Units, Series 1, Preferred Units, Series 2 and/or the Preferred Units, Series 3, each as a series) at which all holders of the Preferred Units as a class (or the Preferred Units, Series 1, Preferred Units, Series 2 and/or the Preferred Units, Series 3, each as a series) were present and voted or were represented by proxy or (ii) is passed by an affirmative vote of at least 66 2/3% of the votes cast at a meeting of holders of the Preferred Units as a class (or the Preferred Units, Series 1, Preferred Units, Series 2 and/or the Preferred Units, Series 3, each as a series) duly called for that purpose and at which the holders of at least 33 1/3% of the outstanding Preferred Units as a class (or the Preferred Units, Series 1, Preferred Units, Series 2 and/or the Preferred Units, Series 3, each as a series) are present or represented by proxy.
Further, unless we have received the affirmative vote or consent of the holders of at least 66 2/3% of the outstanding Preferred Units, voting as a class together with holders of any other parity securities upon which like voting rights have been conferred and are exercisable, we may not (i) create or issue any parity securities to the Preferred Units if the cumulative distributions on Preferred Units or any parity securities are in arrears or (ii) create or issue any senior securities to the Preferred Units.
In addition to their rights under our limited partnership agreement, limited partners have consent rights with respect to certain fundamental matters and on any other matters that require their approval in accordance with applicable securities laws and stock exchange rules. Each unit entitles the holder thereof to one vote for the purposes of any approvals of holders of units.
Meetings
The BPY General Partner may call special meetings of the limited partners at a time and place outside of Canada determined by the BPY General Partner on a date not less than 10 days nor more than 60 days after the mailing of notice of the meeting. The limited partners do not have the ability to call a special meeting. Only holders of record on the date set by the BPY General Partner (which may not be less than 10 nor more than 60 days before the meeting) are entitled to notice of any meeting.
Written consents may be solicited only by or on behalf of the BPY General Partner. Any such consent solicitation may specify that any written consents must be returned to our company within the time period, which may not be less than 20 days, specified by the BPY General Partner.
For purposes of determining holders of partnership interests entitled to provide consents to any action described above, the BPY General Partner may set a record date, which may be not less than 10 nor more than 60 days before the date by which record holders are requested in writing by the BPY General Partner to provide such consents. Only those holders of partnership interests on the record date established by the BPY General Partner will be entitled to provide consents with respect to matters as to which a consent right applies.
Amendment of Our Limited Partnership Agreement
Amendments to our limited partnership agreement may be proposed only by or with the consent of the BPY General Partner. To adopt a proposed amendment, other than the amendments that do not require limited partner approval discussed below, the BPY General Partner must seek approval of a majority of our outstanding units required to approve the amendment, either by way of a meeting of the limited partners to consider and vote upon the proposed amendment or by written approval.
Notwithstanding the above, in addition to any other approvals required by law, we may not adopt an amendment to our limited partnership agreement that has a material adverse effect on the powers, preferences, duties or special rights of the Preferred Units as a class (or the Preferred Units, Series 1, Preferred Units, Series 2 and/or the Preferred Units, Series 3, each as a series) unless such amendment (i) is approved by a resolution signed by the holders of Preferred Units as a class (or the Preferred Units, Series 1, Preferred Units, Series 2 and/or the Preferred Units, Series 3, each as a series) owning not less than the percentage of the Preferred Units as a class (or the Preferred Units, Series 1, Preferred Units, Series 2 and/or the Preferred Units, Series 3, each as a series) that would be necessary to authorize such action at a meeting of the holders of the Preferred Units as a class (or the Preferred Units, Series 1, Preferred Units, Series 2 and/or the Preferred Units, Series 3, each as a series) at which all holders of the Preferred Units as a class (or the Preferred Units, Series 1, Preferred Units, Series 2 and/or the Preferred Units, Series 3, each as a series) were present and voted or were represented by proxy or (ii) is passed by an affirmative vote of at least 66 2/3% of the votes cast at a meeting of holders of the Preferred Units as a class (or the Preferred Units, Series 1, Preferred Units, Series 2 and/or the Preferred Units, Series 3, each as a series) duly called for that purpose and at which the holders of at least 33 1/3% of the outstanding Preferred Units as a class (or the Preferred Units, Series 1, Preferred Units, Series 2 and/or the Preferred Units, Series 3, each as a series) are present or represented by proxy.
Prohibited Amendments
No amendment may be made that would:
1)enlarge the obligations of any limited partner without its consent, except that any amendment that would have a material adverse effect on the rights or preferences of any class of partnership interests in relation to other classes of partnership interests may be approved by at least a majority of the type or class of partnership interests so affected; or
2)enlarge the obligations of, restrict in any way any action by or rights of, or reduce in any way the amounts distributable, reimbursable or otherwise payable by our company to, the BPY General Partner or any of its affiliates without the consent of the BPY General Partner, which may be given or withheld in its sole discretion.
The provision of our limited partnership agreement preventing the amendments having the effects described in clauses (1) and (2) above can be amended upon the approval of the holders of at least 90% of the outstanding units.
No Limited Partner Approval
Subject to applicable law, the BPY General Partner may generally make amendments to our limited partnership agreement without the approval of any limited partner to reflect:
1)a change in the name of our company, the location of our registered office or our registered agent;
2)the admission, substitution or withdrawal of partners in accordance with our limited partnership agreement;
3)a change that the BPY General Partner determines is reasonable and necessary or appropriate for our company to qualify or to continue our company’s qualification as an exempted limited partnership under the laws of Bermuda or a partnership in which the limited partners have limited liability under the laws of any jurisdiction or is necessary or advisable in the opinion of the BPY General Partner to ensure that our company will not be treated as an association taxable as a corporation or otherwise taxed as an entity for tax purposes;
4)an amendment that the BPY General Partner determines to be necessary or appropriate to address certain changes in tax regulations, legislation or interpretation;
5)an amendment that is necessary, in the opinion of our counsel, to prevent our company or the BPY General Partner or its directors or officers, from in any manner being subjected to the provisions of the Investment Company Act or similar legislation in other jurisdictions;
6)an amendment that the BPY General Partner determines in its sole discretion to be necessary or appropriate for the creation, authorization or issuance of any class or series of partnership interests or options, rights, warrants or appreciation rights relating to partnership securities;
7)any amendment expressly permitted in our limited partnership agreement to be made by the BPY General Partner acting alone;
8)any amendment that the BPY General Partner determines in its sole discretion to be necessary or appropriate to reflect and account for the formation by our company of, or its investment in, any corporation, partnership, joint venture, limited liability company or other entity, as otherwise permitted by our limited partnership agreement;
9)a change in our company’s fiscal year and related changes; or
10)any other amendments substantially similar to any of the matters described in (1) through (9) above.
In addition, the BPY General Partner may make amendments to our limited partnership agreement without the approval of any limited partner if those amendments, in the discretion of the BPY General Partner:
1)do not adversely affect our company’s limited partners considered as a whole (including any particular class of partnership interests as compared to other classes of partnership interests) in any material respect;
2)are necessary or appropriate to satisfy any requirements, conditions or guidelines contained in any opinion, directive, order, ruling or regulation of any governmental agency or judicial authority;
3)are necessary or appropriate to facilitate the trading of our units or to comply with any rule, regulation, guideline or requirement of any securities exchange on which our units are or will be listed for trading;
4)are necessary or appropriate for any action taken by the BPY General Partner relating to splits or combinations of our units under the provisions of our limited partnership agreement; or
5)are required to effect the intent of the provisions of our limited partnership agreement or are otherwise contemplated by our limited partnership agreement.
Opinion of Counsel and Limited Partner Approval
The BPY General Partner will not be required to obtain an opinion of counsel that an amendment will not result in a loss of limited liability to the limited partners if one of the amendments described above under “- No Limited Partner Approval” should occur. No other amendments to our limited partnership agreement will become effective without the approval of holders of at least 90% of our units, unless our company obtains an opinion of counsel to the effect that the amendment will not (i) cause our company to be treated as an association taxable as a corporation or otherwise taxable as an entity for tax purposes (provided that for U.S. tax purposes the BPY General Partner has not made the election described below under “- Election to be Treated as a Corporation”), or (ii) affect the limited liability under the Bermuda Limited Partnership Act 1883 of any of our company’s limited partners.
In addition to the above restrictions, any amendment that would have a material adverse effect on the rights or preferences of any type or class of partnership interests in relation to other classes of partnership interests will also require the approval of the holders of at least a majority of the outstanding partnership interests of the class so affected.
In addition, any amendment that reduces the voting percentage required to take any action must be approved by the written consent or affirmative vote of limited partners whose aggregate outstanding voting units constitute not less than the voting requirement sought to be reduced.
Sale or Other Disposition of Assets
Our limited partnership agreement generally prohibits the BPY General Partner, without the prior approval of the holders of at least 66 2/3% of the voting power of our LP Units, from causing our company to, among other things, sell, exchange or otherwise dispose of all or substantially all of our assets in a single transaction or a series of related transactions. However, the BPY General Partner, in its sole discretion, may mortgage, pledge, hypothecate or grant a security interest in all or substantially all of our assets (including for the benefit of persons who are not our company or our company’s subsidiaries) without that approval. The BPY General Partner may also sell all or substantially all of our assets under any forced sale of any or all of our assets pursuant to the foreclosure or other realization upon those encumbrances without that approval.
Election to be Treated as a Corporation
If the BPY General Partner determines in its sole discretion that it is no longer in our company’s best interests to continue as a partnership for U.S. federal income tax purposes, the BPY General Partner may elect to treat our company as an association or as a publicly traded partnership taxable as a corporation for U.S. federal (and applicable state) income tax purposes.
Termination and Dissolution
Our company will terminate upon the earlier to occur of: (i) the date on which all of our company’s assets have been disposed of or otherwise realized by us and the proceeds of such disposals or realizations have been distributed to partners; (ii) the service of notice by the BPY General Partner, with the special approval of a majority of its independent directors, that in its opinion the coming into force of any law, regulation or binding authority renders illegal or impracticable the continuation of our company; and (iii) at the election of the BPY General Partner, if our company, as determined by the BPY General Partner, is required to register as an “investment company” under the Investment Company Act or similar legislation in other jurisdictions.
Our partnership will be dissolved upon the withdrawal of the BPY General Partner as the general partner of our partnership (unless a successor entity becomes the general partner as described in the following sentence or the withdrawal is effected in compliance with the provisions of our limited partnership agreement that are described below under “- Withdrawal of the BPY General Partner”) or the date on which any court of competent jurisdiction enters a decree of judicial dissolution of our partnership or an order to wind-up or liquidate the BPY General Partner without the appointment of a successor in compliance with the provisions of our limited partnership agreement that are described below under “- Withdrawal of the BPY General Partner." Our partnership will be reconstituted and continue without dissolution if within 30 days of the date of dissolution (and provided a notice of dissolution has not been filed with the Bermuda Monetary Authority), a successor general partner executes a transfer deed pursuant to which the new general partner assumes the rights and undertakes the obligations of the general partner, but only if our partnership receives an opinion of counsel that the admission of the new general partner will not result in the loss of limited liability of any limited partner.
Liquidation and Distribution of Proceeds
Upon our dissolution, unless our company is continued as a new limited partnership, the liquidator authorized to wind-up our company’s affairs will, acting with all of the powers of the BPY General Partner that the liquidator deems necessary or appropriate in its judgment, liquidate our company’s assets and apply the proceeds of the liquidation first, to discharge our company’s liabilities as provided in our limited partnership agreement and by law, second to the holders any Preferred Units in accordance with the terms of such Preferred Units and thereafter to the partners holding LP Units pro rata according to the percentages of their respective partnership interests as of a record date selected by the liquidator. The liquidator may defer liquidation of our assets for a reasonable period of time or distribute assets to partners in kind if it determines that an immediate sale or distribution of all or some of our company’s assets would be impractical or would cause undue loss to the partners.
Withdrawal of the BPY General Partner
The BPY General Partner may withdraw as the general partner without first obtaining approval of our unitholders by giving written notice to the other partners, and that withdrawal will not constitute a violation of our limited partnership agreement.
Upon the withdrawal of a general partner, the holders of at least a majority of our LP Units may select a successor to that withdrawing general partner. If a successor is not selected or is selected but an opinion of counsel regarding limited liability, tax matters and the Investment Company Act (and similar legislation in other jurisdictions) cannot be obtained, our company will be dissolved, wound up and liquidated. See “- Termination and Dissolution” above.
In the event of the withdrawal of a general partner, where such withdrawal will violate our limited partnership agreement, a successor general partner will have the option to purchase the general partnership interest of the departing general partner for a cash payment equal to its fair market value. Under all other circumstances where a general partner withdraws, the departing general partner will have the option to require the successor general partner to purchase the general partnership interest of the departing general partner for a cash payment equal to its fair market value. In each case, this fair market value will be determined by agreement between the departing general partner and the successor general partner. If no agreement is reached within 30 days of the general partner’s departure, an independent investment banking firm or other independent expert selected by the departing general partner and the successor general partner will determine the fair market value. If the departing general partner and the successor general partner cannot agree upon an expert within 45 days of the general partner’s departure, then an expert chosen by agreement of the experts selected by each of them will determine the fair market value.
If the option described above is not exercised by either the departing general partner or the successor general partner, the departing general partner’s general partnership interest will automatically convert into units pursuant to a valuation of those interests as determined by an investment banking firm or other independent expert selected in the manner described in the preceding paragraph.
Transfer of the General Partnership Interest
The BPY General Partner may transfer all or any part of its general partnership interests without first obtaining approval from our unitholders. As a condition of this transfer, the transferee must: (i) be an affiliate of the general partner of the Property Partnership (or the transfer must be made concurrently with a transfer of the general partnership units of the Property Partnership to an affiliate of the transferee); (ii) agree to assume the rights and duties of the BPY General Partner to whose interest that transferee has succeeded; (iii) agree to assume and be bound by the provisions of our limited partnership agreement; and (iv) furnish an opinion of counsel regarding limited liability, tax matters and the Investment Company Act (and similar legislation in other jurisdictions). Any transfer of the general partnership interest is subject to prior notice to and approval of the relevant Bermuda regulatory authorities. At any time, the members of the BPY General Partner may sell or transfer all or part of their shares in the BPY General Partner without the approval of our unitholders.
Partnership Name
If the BPY General Partner ceases to be the general partner of our partnership and our new general partner is not an affiliate of Brookfield, our company will be required by our limited partnership agreement to change our name to a name that does not include “Brookfield” and which could not be capable of confusion in any way with such name. Our limited partnership agreement explicitly provides that this obligation shall be enforceable and waivable by the BPY General Partner notwithstanding that it may have ceased to be the general partner of our partnership.
Transactions with Interested Parties
The BPY General Partner, its affiliates and their respective partners, members, directors, officers, employees and shareholders, which we refer to as “interested parties,” may become limited partners or beneficially interested in limited partners and may hold, dispose of or otherwise deal with our units with the same rights they would have if the BPY General Partner was not a party to our limited partnership agreement. An interested party will not be liable to account either to other interested parties or to our company, our company’s partners or any other persons for any profits or benefits made or derived by or in connection with any such transaction.
Our limited partnership agreement permits an interested party to sell investments to, purchase assets from, vest assets in and enter into any contract, arrangement or transaction with our company, the Property Partnership, any of the Holding Entities, any operating entity or any other holding entity established by our company and may be interested in any such contract, transaction or arrangement and shall not be liable to account either to our company, the Property Partnership, any of the Holding Entities, any operating entity or any other holding entity established by our company or any other person in respect of any such contract, transaction or arrangement, or any benefits or profits made or derived therefrom, by virtue only of the relationship between the parties concerned, subject to the bye-laws of the BPY General Partner.
Outside Activities of the BPY General Partner; Conflicts of Interest
Under our limited partnership agreement, the BPY General Partner is required to maintain as its sole activity the activity of acting as the general partner of our partnership. The BPY General Partner is not permitted to engage in any business or activity or incur or guarantee any debts or liabilities except in connection with or incidental to its performance as general partner or incurring, guaranteeing, acquiring, owning or disposing of debt or equity securities of the Property Partnership, a Holding Entity or any other holding entity established by our company.
Our limited partnership agreement provides that each person who is entitled to be indemnified by our company (other than the BPY General Partner), as described below under “- Indemnification; Limitations on Liability”, will have the right to engage in businesses of every type and description and other activities for profit, and to engage in and possess interests in business ventures of any and every type or description, irrespective of whether: (i) such businesses and activities are similar to our activities; or (ii) such businesses and activities directly compete with, or disfavor or exclude, the BPY General Partner, our company, the Property Partnership, any Holding Entity, any operating entity or any other holding entity established by us. Such business interests, activities and engagements will be deemed not to constitute a breach of our limited partnership agreement or any duties stated or implied by law or equity, including fiduciary duties, owed to any of the BPY General Partner, our company, the Property Partnership, any Holding Entity, any operating entity and any other holding entity established by us (or any of their respective investors), and shall be deemed not to be a breach of the BPY General Partner’s fiduciary duties or any other obligation of any type whatsoever of the BPY General Partner. None of the BPY General Partner, our company, the Property Partnership, any Holding Entity, any operating entity, any other holding entity established by us or any other person shall have any rights by virtue of our limited partnership agreement or our partnership relationship established thereby or otherwise in any business ventures of any person who is entitled to be indemnified by our company as described below under “- Indemnification; Limitations on Liability."
The BPY General Partner and the other indemnified persons described in the preceding paragraph do not have any obligation under our limited partnership agreement or as a result of any duties stated or implied by law or equity, including fiduciary duties, to present business or investment opportunities to our company, our unitholders, the Property Partnership, any Holding Entity, any operating entity or any other holding entity established by our company. These provisions do not affect any obligation of an indemnified person to present business or investment opportunities to our company, the Property Partnership, any Holding Entity, any operating entity or any other holding entity established by our company pursuant to any written agreement between such persons.
Any conflicts of interest and conflicts of interest considerations that are approved by the BPY General Partner’s independent directors from time to time will be deemed approved by all partners. See Item 7.B. “Major Shareholders and Related Party Transactions - Related Party Transactions - Relationship with Brookfield - Conflicts of Interest."
Indemnification; Limitations on Liability
Under our limited partnership agreement, our company is required to indemnify to the fullest extent permitted by law the BPY General Partner and any of its affiliates (and their respective officers, directors, agents, shareholders, partners, members and employees), any person who serves on a governing body of the Property Partnership, a Holding Entity, operating entity or any other holding entity established by our company and any other person designated by the BPY General Partner as an indemnified person, in each case, against all losses, claims, damages, liabilities, costs or expenses (including legal fees and expenses), judgments, fines, penalties, interest, settlements and other amounts arising from any and all claims, demands, actions, suits or proceedings, incurred by an indemnified person in connection with our investments and activities or by reason of their holding such positions, except to the extent that the claims, liabilities, losses, damages, costs or expenses are determined to have resulted from the indemnified person’s bad faith, fraud or willful misconduct, or in the case of a criminal matter, action that the indemnified person knew to have been unlawful. In addition, under our limited partnership agreement: (i) the liability of such persons has been limited to the fullest extent permitted by law, except to the extent that their conduct involves bad faith, fraud or willful misconduct, or in the case of a criminal matter, action that the indemnified person knew to have been unlawful; and (ii) any matter that is approved by the independent directors of the BPY General Partner will not constitute a breach of our
limited partnership agreement or any duties stated or implied by law or equity, including fiduciary duties. Our limited partnership agreement requires us to advance funds to pay the expenses of an indemnified person in connection with a matter in which indemnification may be sought until it is determined that the indemnified person is not entitled to indemnification.
Accounts, Reports and Other Information
Under our limited partnership agreement, within the time required by applicable laws and regulations, including any rules of any applicable securities exchange, the BPY General Partner is required to prepare financial statements in accordance with IFRS Accounting Standards or such other appropriate accounting principles as determined from time to time and make publicly available as of a date selected by the BPY General Partner, in its sole discretion, our company’s financial statements together with a statement of the accounting policies used in their preparation, such information as may be required by applicable laws and regulations and such information as the BPY General Partner deems appropriate. Our company’s annual financial statements must be audited by an independent accounting firm of international standing. Our company’s quarterly financial statements may be unaudited and will be made available publicly as and within the time period required by applicable laws and regulations, including any rules of any applicable securities exchange.
The BPY General Partner is also required to use commercially reasonable efforts to prepare and send to the limited partners of our partnership on an annual basis a Schedule K-1 (or equivalent). The BPY General Partner will, where reasonably possible, prepare and send information required by the non-U.S. limited partners of our partnership for U.S. federal income tax reporting purposes. The BPY General Partner will also use commercially reasonable efforts to supply information required by limited partners of our partnership for Canadian federal income tax purposes.
Governing Law; Submission to Jurisdiction
Our limited partnership agreement is governed by and will be construed in accordance with the laws of Bermuda. Under our limited partnership agreement, each of our company’s partners (other than governmental entities prohibited from submitting to the jurisdiction of a particular jurisdiction) will submit to the non-exclusive jurisdiction of any court in Bermuda in any dispute, suit, action or proceeding arising out of or relating to our limited partnership agreement. Each partner waives, to the fullest extent permitted by law, any immunity from jurisdiction of any such court or from any legal process therein and further waives, to the fullest extent permitted by law, any claim of inconvenient forum, improper venue or that any such court does not have jurisdiction over the partner. Any final judgment against a partner in any proceedings brought in a court in Bermuda will be conclusive and binding upon the partner and may be enforced in the courts of any other jurisdiction of which the partner is or may be subject, by suit upon such judgment. The foregoing submission to jurisdiction and waivers will survive the dissolution, liquidation, winding up and termination of our company.
Transfers of Units
We are not required to recognize any transfer of our units until certificates, if any, evidencing such units are surrendered for registration of transfer. Each person to whom a unit is transferred (including any nominee holder or an agent or representative acquiring such unit for the account of another person) will be admitted to our partnership as a partner with respect to the unit so transferred subject to and in accordance with the terms of our limited partnership agreement. Any transfer of our units will not entitle the transferee to share in the profits and losses of our company, to receive distributions, to receive allocations of income, gain, loss, deduction or credit or any similar item or to any other rights to which the transferor was entitled until the transferee becomes a partner and a party to our limited partnership agreement.
By accepting a unit for transfer in accordance with our limited partnership agreement, each transferee will be deemed to have:
•executed our limited partnership agreement and become bound by the terms thereof;
•granted an irrevocable power of attorney to the BPY General Partner or the liquidator of our company and any officer thereof to act as such partner’s agent and attorney-in-fact to execute, swear to, acknowledge, deliver, file and record in the appropriate public offices: (i) all certificates, documents and other instruments relating to the existence or qualification of our company as an exempted limited partnership (or a partnership in which the limited partners have limited liability) in Bermuda and in all jurisdictions in which our company may conduct activities and affairs or own property; any amendment, change, modification or restatement of our limited partnership agreement, subject to the requirements of our limited partnership agreement; the dissolution and liquidation of our company; the admission or withdrawal of any partner of our partnership or any capital contribution of any partner of our partnership; the determination of the rights, preferences and privileges of any class or series of units or other partnership interests of our
company, and any tax election with any limited partner or general partner on behalf of our partnership or the partners; and (ii) subject to the requirements of our limited partnership agreement, all ballots, consents, approvals, waivers, certificates, documents and other instruments necessary or appropriate, in the sole discretion of the BPY General Partner or the liquidator of our company, to make, evidence, give, confirm or ratify any voting consent, approval, agreement or other action that is made or given by our company’s partners or is consistent with the terms of our limited partnership agreement or to effectuate the terms or intent of our limited partnership agreement;
•made the consents and waivers contained in our limited partnership agreement; and
•ratified and confirmed all contracts, agreements, assignments and instruments entered into on behalf of our company in accordance with our limited partnership agreement, including the granting of any charge or security interest over the assets of our company and the assumption of any indebtedness in connection with the affairs of our company.
The transfer of any unit and the admission of any new partner to our partnership will not constitute any amendment to our limited partnership agreement.
DESCRIPTION OF THE PROPERTY PARTNERSHIP LIMITED PARTNERSHIP AGREEMENT
The following is a description of the material terms of the Property Partnership’s limited partnership agreement. You are not a limited partner of the Property Partnership and do not have any rights under its limited partnership agreement. However, our company is the managing general partner of the Property Partnership and is responsible for the management and control of the Property Partnership.
We have included a summary of what we believe are the most important provisions of the Property Partnership’s limited partnership agreement because we conduct our operations through the Property Partnership and the Holding Entities and our rights with respect to our partnership interest in the Property Partnership are governed by the terms of the Property Partnership’s limited partnership agreement. Because this description is only a summary of the terms of the agreement, you should read the Property Partnership’s limited partnership agreement. The agreement is available electronically on the website of the SEC at www.sec.gov and on our SEDAR+ profile at www.sedarplus.ca and is available to our unitholders as described under Item 10.C. “Additional Information - Material Contracts” and Item 10.H. “Additional Information - Documents on Display."
Formation and Duration
The Property Partnership is a Bermuda exempted limited partnership registered under the Bermuda Limited Partnership Act 1883 and the Bermuda Exempted Partnerships Act 1992. The Property Partnership has a perpetual existence and will continue as a limited liability partnership unless our partnership is terminated or dissolved in accordance with its limited partnership agreement.
Management
As required by law, the Property Partnership’s limited partnership agreement provides for the management and control of the Property Partnership by its managing general partner, our company.
Nature and Purpose
Under its limited partnership agreement, the purpose of the Property Partnership is to: acquire and hold interests in the Holding Entities and, subject to the approval of our company, any other entity; engage in any activity related to the capitalization and financing of the Property Partnership’s interests in such entities; and engage in any other activity that is incidental to or in furtherance of the foregoing and that is approved by our company and that lawfully may be conducted by a limited partnership organized under the Bermuda Limited Partnership Act 1883, the Bermuda Exempted Partnerships Act 1992 and our limited partnership agreement.
Units
As of the date hereof, the Property Partnership has six classes of units: Redemption-Exchange Units, Special LP Units, Managing General Partner Units, Property Partnership Preferred Units, AO LTIP Units and FV LTIP Units.
Holders of any class of Property Partnership units are not entitled to the withdrawal or return of capital contributions in respect of their units, except to the extent, if any, that distributions are made to such holders pursuant to the Property Partnership’s limited partnership agreement or upon the dissolution of the Property Partnership as described below under “- Dissolution” or as otherwise required by applicable law. Holders of the Property Partnership’s units are not entitled to vote on matters relating to the Property Partnership except as described below under “- No Management or Control." Except to the extent expressly provided in the Property Partnership’s limited partnership agreement and except as pursuant to the terms of any Property Partnership Preferred Units outstanding, a holder of Property Partnership units will not have priority over any other holder of the Property Partnership’s units, either as to the return of capital contributions or as to profits, losses or distributions. The Property Partnership Preferred Units rank senior to the other units of the Property Partnership with respect to priority in the payment of distributions and in the distribution of the assets in the event of the liquidation, dissolution or winding-up of the Property Partnership, whether voluntary or involuntary. Each series of Property Partnership Preferred Units ranks on a parity with every other series of Property Partnership Preferred Units with respect to priority in the payment of distributions and in the distribution of assets in the event of the liquidation, dissolution or winding-up of the Property Partnership, whether voluntary or involuntary.
Except with respect to the Property Partnership Preferred Units, the Property Partnership’s limited partnership agreement does not contain any restrictions on ownership of the Property Partnership’s units. The units of the Property Partnership have no par or other stated value.
All of the outstanding Redemption-Exchange Units and Special LP Units are held by certain subsidiaries of Brookfield, and all of the outstanding Managing General Partner Units, Property Partnership Preferred Units, Series 5, 6 and 7 are held by our company. All of the outstanding Class A Preferred Units, Series 3 are held by the Class A Preferred Unitholder. All of the outstanding Class A Preferred Units, Series 1 and 2 were acquired by Brookfield from the Class A Preferred Unitholder on December 30, 2021, and December 31, 2024, respectively, and were subsequently cancelled. AO LTIP Units were held by certain employees and former employees of GGP, which were issued to them in connection with the acquisition of GGP. All of the outstanding AO LTIP Units were redeemed on October 31, 2025. All of the outstanding FV LTIP Units are held by current and former employees and officers of us and Brookfield.
Issuance of Additional Partnership Interests
Subject to the rights of the holders of Property Partnership Preferred Units to approve issuances of additional partnership interests ranking senior to the Property Partnership Preferred Units with respect to priority in the payment of distributions and in the distribution of the assets in the event of the liquidation, dissolution or winding-up of the Property Partnership, whether voluntary or involuntary, and subject to any approval required by applicable law, the Property Partnership may issue additional partnership interests (including Managing General Partner Units, Property Partnership Preferred Units, Special LP Units, Redemption-Exchange Units and FV LTIP Units as well as new classes of partnership interests and options, rights, warrants and appreciation rights relating to such interests) for any partnership purpose, at any time and on such terms and conditions as our company may determine without the approval of any limited partners. Any additional partnership interests may be issued in one or more classes, or one or more series of classes, with such designations, preferences, rights, powers and duties (which may be senior to existing classes and series of partnership interests) as may be determined by our company in its sole discretion, all without the approval of our unitholders.
Redemption-Exchange Mechanism
At any time, the holders of the Redemption-Exchange Units have the right to require the Property Partnership to redeem all or a portion of the Redemption-Exchange Units for cash, subject to our company’s right to acquire such interests for LP Units as described below. Any such holder may exercise its right of redemption by delivering a notice of redemption to the Property Partnership and our company.
A holder of Redemption-Exchange Units who delivers a notice of redemption will receive, on the redemption-exchange date and subject to our company’s right to acquire such interests (in lieu of redemption) in exchange for LP Units of our company, either (a) cash in an amount equal to the market value of one of our LP Units as determined by our company multiplied by the number of LP Units to be redeemed or (b) such other amount of cash as may be agreed by such holder and the Property Partnership. Upon its receipt of the redemption notice, our company will have a right to elect, at its sole discretion, to acquire all (but not less than all) Redemption-Exchange Units presented to the Property Partnership for redemption in exchange for LP Units of our company on a one-for-one basis. Upon a redemption, the holder’s right to receive distributions with respect to the Redemption-Exchange Units so redeemed will cease.
The date of exchange specified in any redemption notice may not be less than five business days nor more than twenty business days after the date upon which the redemption notice is received by the Property Partnership and our company. At any time prior to the applicable redemption-exchange date, any holder of Redemption-Exchange Units who delivers a redemption notice will be entitled to withdraw such redemption notice.
Class A Preferred Units
The Class A Preferred Units were issued to the Class A Preferred Unitholder on December 4, 2014, in three tranches of $600 million each ($1.8 billion in the aggregate), with an average dividend yield of 6.5% and maturities of seven, ten and twelve years. In addition, a holder of the Class A Preferred Units is entitled to receive an additional distribution, or excess distribution, in any quarter in which the greater of (i) the aggregate distributions declared on an exchange number of our LP Units and (ii) the aggregate distributions paid on an exchange number of the Redemption-Exchange Units divided by an exchange ratio, exceeds the base distribution such holder is entitled to receive for such quarter. Pursuant to the terms of the Class A Preferred Units, the Property Partnership shall not declare or pay dividends on its Managing General Partner Units or Redemption-Exchange Units, or buy back such units, unless it has paid or also pays any arrears of dividends to the holder of the Class A Preferred Units. The first tranche of the Class A Preferred Units was acquired by Brookfield and subsequently cancelled in December 2021, and the second tranche of Class A Preferred Units was acquired by Brookfield and subsequently cancelled in December 2024.
In connection with the issuance of the Class A Preferred Units, our company has agreed to guarantee the obligation of the Property Partnership to pay a liquidation amount in the event of the liquidation, dissolution or winding-up of the Property Partnership equal to the issue price per each Class A Preferred Unit together with all accrued and unpaid dividends. Such guarantee ranks junior to any indebtedness of our company, pari passu with all obligations of our company in respect of any Preferred Units issued by our company from time to time, and senior to all obligations of our company with respect of all other non-preferred partnership units issued by our company from time to time.
Our company has entered into an investor agreement with the Class A Preferred Unitholder in connection with the issuance of the Class A Preferred Units. Pursuant to the investor agreement, the Class A Preferred Unitholder is also entitled, for so long as it owns an aggregate limited partnership interest in our company of at least 5% of our issued and outstanding LP Units on a fully-diluted basis, to designate one individual to the BPY General Partner’s board of directors. Such individual must meet the standards of independence established by the Nasdaq and the TSX and be reasonably acceptable to the board of directors. Further, the Class A Preferred Unitholder is not entitled to transfer the Class A Preferred Units except in accordance with the investor agreement. The rights under the investor agreement are only transferable to an affiliate of the Class A Preferred Unitholder.
Preferred Unit Exchange Mechanism
The Class A Preferred Units were originally exchangeable at the option of the Class A Preferred Unitholder into LP Units at a price of $26.00 per unit. Following the Privatization, the Class A Preferred Units became exchangeable into cash equal to the value of the consideration that would have been received on the Privatization (a combination of cash, BN and BAM shares and New LP Preferred Units), based on the value of that consideration on the date of exchange. We also have the option of delivering the actual consideration (a combination of cash, BN and BAM shares and New LP Preferred Units).
AO LTIP Units
The AO LTIP Units were granted to certain employees and former employees of GGP in connection with the closing of the acquisition of GGP pursuant to the Brookfield Property Partners BPY Unit Option Plan (GGP). The vesting terms of these grants were based on the vesting terms attached to the original GGP awards that were cancelled in connection with the GGP acquisition, and all AO LTIP Units were vested. Each AO LTIP Unit expired within ten years of the acquisition of GGP. AO LTIP Units were entitled to distributions by the Property Partnership as described below. AO LTIP Units were convertible at the option of the holder into that number of Redemption-Exchange Units based on the increase in value of our units from the time of closing of the GGP acquisition to the time of conversion. All of the outstanding AO LTIP units were redeemed on October 31, 2025.
FV LTIP Units
The FV LTIP Units may be granted from time to time pursuant to the Brookfield Property L.P. FV LTIP Unit Plan. Unless otherwise provided in the respective award agreement, FV LTIP Units fully vest on grant for FV LTIP Units granted in
lieu of cash bonus or vest within five years subject to continued service. Both vested and unvested FV LTIP Units are entitled to distributions by the Property Partnership as described below. Distributions on unvested FV LTIP Units are subject to a clawback of 50% of the value of the distributions received on such unvested FV LTIP Units if the underlying FV LTIP Units do not vest. FV LTIP Units which are vested, “booked up” and held for at least two years are redeemable at the option of the holder for either (i) an equal number of LP Units, or (ii) cash with an equal value based on the value of a LP Unit determined by the plan’s administrator, in its sole discretion, based on the net asset value of BPY calculated in good faith under IFRS Accounting Standards in accordance with the terms of the FV LTIP Unit Plan. Our company may elect to deliver cash or equity. A holder of FV LTIP Units cannot transfer all or any portion of his or her FV LTIP Units except to the extent that rights may pass to a beneficiary or legal representative upon the death of a holder, or as expressly approved by the administrator of the plan.
Distributions
Subject to the rights of holders of Property Partnership Preferred Units to receive cumulative preferential cash distributions in accordance with the terms of the series of Property Partnership Preferred Units, distributions by the Property Partnership will be made in the sole discretion of our company. The holders of Property Partnership Preferred Units, Series 5, 6 and 7 will be entitled to receive the same distribution as the holders of BPY’s Preferred Units, Series 1, 2 and 3, respectively. However, our company will not be permitted to cause the Property Partnership to make a distribution if the Property Partnership does not have sufficient cash on hand to make the distribution, the distribution would render the Property Partnership insolvent or if, in the opinion of our company, the distribution would or might leave the Property Partnership with insufficient funds to meet any future or contingent obligations, or the distribution would contravene the Bermuda Limited Partnership Act 1883. For greater certainty, the Property Partnership or one or more of the Holding Entities may (but none is obligated to) borrow money in order to obtain sufficient cash to make a distribution.
Except as set forth below, prior to the dissolution of the Property Partnership, distributions of available cash (if any), including cash that has been borrowed for such purpose, in any given quarter will be made by the Property Partnership as follows, referred to as the Regular Distribution Waterfall:
•first, 100% of any available cash to our company until our company has been distributed an amount equal to our expenses and outlays for the quarter properly incurred;
•second, but only at such times as there are no Property Partnership Preferred Units outstanding, to the extent distributions in respect of Redemption-Exchange Units have been deferred in previous quarters (as described in the next paragraph), 100% to all the holders of Redemption-Exchange Units pro rata in proportion to their respective percentage interests (which will be calculated using Redemption-Exchange Units only) (which distribution will be treated as having been made pursuant to the provision below) of all amounts that have been deferred in previous quarters and not yet recovered to the holders of Redemption-Exchange Units;
•third, 100% of any available cash then remaining to holders of Property Partnership Preferred Units pro rata to their respective relative percentage of Property Partnership Preferred Units held (determined by reference to the aggregate value of the issue price of the Property Partnership Preferred Units held by each such holder relative to the aggregate value of the issue price of all Property Partnership Preferred Units outstanding), until an amount equal to all preferential distributions to which the holders of the Property Partnership Preferred Units are entitled under the terms of the Property Partnership Preferred Units then outstanding (including any excess distribution and any outstanding accrued and unpaid preferential distributions from prior periods) has been distributed in respect of each Property Partnership Preferred Unit outstanding during such quarter;
•fourth, at any time that Property Partnership Preferred Units are outstanding, 100% of any available cash then remaining to holders of Redemption-Exchange Units pro rata in proportion to their respective percentage interests (which will be calculated using Redemption-Exchange Units only) (which distribution will be treated as having been made pursuant to the provision below) all amounts that have been deferred in previous quarters pursuant to the third provision above; and
•fifth, 100% of any available cash then remaining to the owners of the Property Partnership’s partnership interests (other than owners of the Property Partnership Preferred Units), pro rata to their percentage interests (the percentage interests as to any holder of Property Partnership Preferred Units shall be zero).
Notwithstanding the above, an AO LTIP Unit participates in the distributions made by the Property Partnership as if it were a FV LTIP Unit in accordance with its designated fractional percentage interest.
If, prior to the dissolution of the Property Partnership, except at any time that Property Partnership Preferred Units are outstanding, available cash in any quarter is not sufficient to pay a distribution to the owners of all Property Partnership interests, pro rata to their percentage interest, then our company may elect to pay the distribution at the then current level first to our company, in respect of the Managing General Partner Units held by our company, and then to the holders of the Redemption-Exchange Units to the extent practicable, and shall accrue any such deficiency for payment from available cash in future quarters as described above.
If, prior to the dissolution of the Property Partnership, and subject to the terms of any Property Partnership Preferred Units then outstanding, available cash is deemed by our company, in its sole discretion, to be (i) attributable to sales or other dispositions of the Property Partnership’s assets, and (ii) representative of unrecovered capital, then such available cash shall be distributed (x) to the partners of the Property Partnership other than the holders of Property Partnership Preferred Units in proportion to the unrecovered capital attributable to the Property Partnership interests (other than Property Partnership Preferred Units) held by the partners until such time as the unrecovered capital attributable to each such partnership interest is equal to zero and (y) to holders of FV LTIP Units in an amount per FV LTIP Unit equal to (A) the amount distributed per Managing General Partner Unit pursuant to clause (x) multiplied by (B) 100% or any such designated lower percentage for performance-based FV LTIP Units; provided that distributions in respect of an FV LTIP Unit shall be limited to the holder’s economic capital account balance attributable to such FV LTIP Unit as of the date of distribution. Thereafter, distributions of available cash made by the Property Partnership (to the extent made prior to dissolution) will be made in accordance with the Regular Distribution Waterfall.
Upon the occurrence of an event resulting in the dissolution of the Property Partnership, all cash and property of the Property Partnership in excess of that required to discharge the Property Partnership’s liabilities will be distributed as follows: (i) to the extent such cash and/or property is attributable to a realization event occurring prior to the event of dissolution, such cash and/or property will be distributed in accordance with the Regular Distribution Waterfall and/or the distribution waterfall applicable to unrecovered capital, (ii) only if there are no Property Partnership Preferred Units outstanding, the aggregate amount of distributions previously deferred in respect of the Redemption-Exchange Units and not previously recovered and (iii) all other cash and/or property will be distributed in the manner set forth below:
•first, 100% to our company until our company has received an amount equal to the excess of: (i) the amount of our outlays and expenses incurred during the term of the Property Partnership; over (ii) the aggregate amount of distributions received by our company pursuant to the first tier of the Regular Distribution Waterfall during the term of the Property Partnership;
•second, 100% to holders of the Property Partnership Preferred Units, pro rata to their respective relative percentage of Property Partnership Preferred Units held (determined by reference to the aggregate value of the issue price of the Property Partnership Preferred Units held by each such holder relative to the aggregate value of the issue price of all Property Partnership Preferred Units outstanding), until an amount equal to all preferential distribution to which the holders of the Property Partnership Preferred Units are entitled in the event of dissolution, liquidation, or winding-up of the Property Partnership under the terms of the Property Partnership Preferred Units then outstanding (including any outstanding accrued and unpaid preferential distributions from prior periods) has been distributed in respect of each Property Partnership Preferred Unit outstanding;
•third, if there are Property Partnership Preferred Units outstanding, an amount equal to the amount of cash or property held by the Property Partnership at such time, that is attributable to a realization event occurring prior to a dissolution event and that has been deemed by our company, in its sole discretion, to be (i) attributable to sales or other dispositions of the Property Partnership’s assets, and (ii) representative of unrecovered capital, shall be distributed to the partners of the Property Partnership other than holders of Property Partnership Preferred Units in proportion to the unrecovered capital attributable to the Property Partnership interests (other than Property Partnership Preferred Units) held by the partners until such time as the unrecovered capital attributable to each such partnership interest is equal to zero, as if such distribution were a distribution occurring prior to dissolution;
•fourth, if there are Property Partnership Preferred Units outstanding, to holders of Redemption-Exchange Units pro rata in proportion to their respective percentage interests (which will be calculated using Redemption-Exchange Units only), the aggregate amount of distributions previously deferred and not previously recovered;
•fifth, 100% to the partners of the Property Partnership other than holders of Property Partnership Preferred Units, in proportion to their respective amounts of unrecovered capital in the Property Partnership; and
•sixth, 100% to the owners of the Property Partnership’s partnership interests other than holders of Property Partnership Preferred Units, pro rata to their percentage interests (the percentage interest as to the holders of Property Partnership Preferred Units shall be zero).
Notwithstanding the above, an AO LTIP Unit will participate in distributions as if it had been converted in accordance with its terms into FV LTIP Units as of the date of such distributions.
Each partner’s percentage interest is determined by the relative portion of all outstanding partnership interests, other than Property Partnership Preferred Units, held by that partner from time to time and is adjusted upon and reflects the issuance of additional partnership interests of the Property Partnership. In addition, the unreturned capital attributable to each of our partnership interests, as well as certain of the distribution thresholds set forth above, may be adjusted pursuant to the terms of the limited partnership agreement of the Property Partnership so as to ensure the uniformity of the economic rights and entitlements of: (i) the previously outstanding Property Partnership’s partnership interests; and (ii) the subsequently-issued Property Partnership’s partnership interests.
No Management or Control
The Property Partnership’s limited partners, in their capacities as such, may not take part in the management or control of the activities and affairs of the Property Partnership and do not have any right or authority to act for or to bind the Property Partnership or to take part or interfere in the conduct or management of the Property Partnership. Limited partners are not entitled to vote on matters relating to the Property Partnership, although holders of units are entitled to consent to certain matters as described below under “- Amendment of the Property Partnership Limited Partnership Agreement”, “- Opinion of Counsel and Limited Partner Approval”, and “- Withdrawal of the Managing General Partner” which may be effected only with the consent of the holders of the percentages of outstanding units of the Property Partnership specified below. For purposes of any approval required from holders of the Property Partnership’s units, if holders of Redemption-Exchange Units are entitled to vote, they will be entitled to one vote per unit held subject to a maximum number of votes equal to 49% of the total voting power of all units of the Property Partnership then issued and outstanding. Each unit entitles the holder thereof to one vote for the purposes of any approvals of holders of units.
Meetings
Our company may call special meetings of the limited partners of the Property Partnership at a time and place outside of Canada determined by us on a date not less than 10 days nor more than 60 days after the mailing of notice of the meeting. Special meetings of the limited partners may also be called by limited partners, owning 50% or more of the outstanding partnership interests of the class or classes for which a meeting is proposed. For this purpose, our partnership interests outstanding do not include partnership interests owned by our company or Brookfield. Only holders of record on the date set by our company (which may not be less than 10 days nor more than 60 days before the meeting) are entitled to notice of any meeting.
Except for meetings of the holders of Property Partnership Preferred Units as a class or meetings of the holders of a series thereof, the holders of Property Partnership Preferred Units are not entitled to receive notice of, attend, or vote at any meeting of holders of Property Partnership units.
Amendment of the Property Partnership Limited Partnership Agreement
Amendments to the Property Partnership’s limited partnership agreement may be proposed only by or with the consent of our company. To adopt a proposed amendment, other than the amendments that do not require limited partner approval discussed below, our company must seek approval of a majority of the Property Partnership’s outstanding units required to approve the amendment, either by way of a meeting of the limited partners to consider and vote upon the proposed amendment or by written approval. For this purpose, the Redemption-Exchange Units will not constitute a separate class and will vote together with the other outstanding limited partnership units of the Property Partnership.
For purposes of any approval required from holders of the Property Partnership’s units, if holders of Redemption-Exchange Units are entitled to vote, they will be entitled to one vote per unit held subject to a maximum number of votes equal to 49% of the total voting power of all units of the Property Partnership then issued and outstanding.
Further, in addition to any other approvals required by law, a majority of the class or series, as applicable, of Property Partnership Preferred Units must approve, either by way of a meeting to consider and vote upon the proposed amendment or by
written approval, all amendments to the rights, privileges, restrictions and conditions attaching to Property Partnership Preferred Units as a class or applicable series thereof.
Prohibited Amendments
No amendment may be made that would:
1) enlarge the obligations of any limited partner of the Property Partnership without its consent, except that any amendment that would have a material adverse effect on the rights or preferences of any class of partnership interests in relation to other classes of partnership interests may be approved by at least a majority of the type or class of partnership interests so affected; or
2) enlarge the obligations of, restrict in any way any action by or rights of, or reduce in any way the amounts distributable, reimbursable or otherwise payable by the Property Partnership to the managing general partner of the Property Partnership or any of its affiliates without the consent of the managing general partner of the Property Partnership which may be given or withheld in its sole discretion.
The provision of the Property Partnership’s limited partnership agreement preventing the amendments having the effects described in clauses (1) or (2) above can be amended upon the approval of the holders of at least 90% of the outstanding limited partnership units of the Property Partnership.
No Limited Partner Approval
Subject to applicable law, our company may generally make amendments to the Property Partnership’s limited partnership agreement without the approval of any limited partner to reflect:
1) a change in the name of the Property Partnership, the location of the Property Partnership’s registered office or the Property Partnership’s registered agent;
2) the admission, substitution, withdrawal or removal of partners in accordance with the limited partnership agreement of the Property Partnership;
3) a change that our company determines is reasonable and necessary or appropriate for the Property Partnership to qualify or to continue its qualification as an exempted limited partnership under the laws of Bermuda or a partnership in which the limited partners have limited liability under the laws of any jurisdiction or is necessary or advisable in the opinion of our company to ensure that the Property Partnership will not be treated as an association taxable as a corporation or otherwise taxed as an entity for tax purposes;
4) an amendment that our company determines to be necessary or appropriate to address certain changes in tax regulations, legislation or interpretation;
5) an amendment that is necessary, in the opinion of counsel, to prevent the Property Partnership or our company or its directors or officers from in any manner being subjected to the provisions of the Investment Company Act or similar legislation in other jurisdictions;
6) an amendment that our company determines in its sole discretion to be necessary or appropriate for the creation, authorization or issuance of any class or series of partnership interests or options, rights, warrants or appreciation rights relating to partnership interests;
7) any amendment expressly permitted in the Property Partnership’s limited partnership agreement to be made by our company acting alone;
8) any amendment that our company determines in its sole discretion to be necessary or appropriate to reflect and account for the formation by the Property Partnership of, or its investment in, any corporation, partnership, joint venture, limited liability company or other entity, as otherwise permitted by the Property Partnership’s limited partnership agreement;
9) a change in the Property Partnership’s fiscal year and related changes;
10) any amendment concerning the computation or allocation of specific items of income, gain, expense or loss among the partners that, in the sole discretion of our company, is necessary or appropriate to: (i) comply with the requirements of applicable law; (ii) reflect the partners’ interests in the Property Partnership; or (iii) consistently reflect the distributions made by the Property Partnership to the partners pursuant to the terms of the limited partnership agreement of the Property Partnership;
11) any amendment that our company determines in its sole discretion to be necessary or appropriate to address any statute, rule, regulation, notice, or announcement that affects or could affect the U.S. federal income tax treatment of any allocation or distribution related to any interest of our company in the profits of the Property Partnership; or
12) any other amendments substantially similar to any of the matters described in (1) through (11) above.
In addition, our company may make amendments to the Property Partnership’s limited partnership agreement without the approval of any limited partner if those amendments, in the discretion of our company:
1) do not adversely affect the Property Partnership’s limited partners considered as a whole (including any particular class of partnership interests as compared to other classes of partnership interests) in any material respect;
2) are necessary or appropriate to satisfy any requirements, conditions or guidelines contained in any opinion, directive, order, ruling or regulation of any governmental agency or judicial authority;
3) are necessary or appropriate for any action taken by our company relating to splits or combinations of units under the provisions of the Property Partnership’s limited partnership agreement; or
4) are required to effect the intent expressed in the final registration statement and prospectus of our company filed in connection with the Spin-off or the intent of the provisions of the Property Partnership’s limited partnership agreement or are otherwise contemplated by the Property Partnership’s limited partnership agreement.
Opinion of Counsel and Limited Partner Approval
Our company will not be required to obtain an opinion of counsel that an amendment will not result in a loss of limited liability to the limited partners if one of the amendments described above under “- No Limited Partner Approval” should occur. Any other amendment to the Property Partnership’s limited partnership agreement will only become effective either with the approval of at least 90% of the Property Partnership’s units or if an opinion of counsel is obtained to effect that the amendment will not (i) cause the Property Partnership to be treated as an association taxable as a corporation or otherwise taxable as an entity for tax purposes (provided that for U.S. tax purposes our company has not made the election described below under “- Election to be Treated as a Corporation”), or (ii) affect the limited liability under the Bermuda Limited Partnership Act 1883 of any of the Property Partnership’s limited partners.
In addition to the above restrictions, any amendment that would have a material adverse effect on the rights or preferences of any type or class of partnership interests in relation to other classes of partnership interests will also require the approval of the holders of at least a majority of the outstanding partnership interests of the class so affected.
In addition, any amendment that reduces the voting percentage required to take any action must be approved by the written consent or affirmative vote of limited partners whose aggregate outstanding voting units constitute not less than the voting requirement sought to be reduced.
Sale or Other Disposition of Assets
The Property Partnership’s limited partnership agreement generally prohibits our company, without the prior approval of the holders of a majority of the units of the Property Partnership, other than Property Partnership Preferred Units, from causing the Property Partnership to, among other things, sell, exchange or otherwise dispose of all or substantially all of the Property Partnership’s assets in a single transaction or a series of related transactions, including by approving on the Property Partnership’s behalf the sale, exchange or other disposition of all or substantially all of the assets of the Property Partnership’s subsidiaries. However, our company, in its sole discretion, may mortgage, pledge, hypothecate or grant a security interest in all or substantially all of the Property Partnership’s assets (including for the benefit of persons who are not the Property Partnership or the Property Partnership’s subsidiaries) without that approval. Our company may also sell all or substantially all of the Property Partnership’s assets under any forced sale of any or all of the Property Partnership’s assets pursuant to the foreclosure or other realization upon those encumbrances without that approval.
Election to be Treated as a Corporation
If our company determines that it is no longer in the Property Partnership’s best interests to continue as a partnership for U.S. federal income tax purposes, our company may elect to treat the Property Partnership as an association or as a publicly traded partnership taxable as a corporation for U.S. federal (and applicable state) income tax purposes.
Dissolution
The Property Partnership will dissolve and its affairs will be wound up upon the earlier to occur of: (i) the service of notice by our company, with the approval of a majority of the members of the independent directors of the BPY General Partner, that in the opinion of our company the coming into force of any law, regulation or binding authority renders illegal or impracticable the continuation of the Property Partnership; (ii) the election of our company if the Property Partnership, as determined by our company, is required to register as an “investment company” under the Investment Company Act or similar legislation in other jurisdictions; (iii) the date that our company withdraws from the Property Partnership (unless a successor entity becomes the managing general partner of the Property Partnership as described below under “- Withdrawal of the Managing General Partner”); (iv) the date on which any court of competent jurisdiction enters a decree of judicial dissolution of the Property Partnership or an order to wind-up or liquidate our company without the appointment of a successor in compliance with the provisions of the Property Partnership’s limited partnership agreement that are described below under “- Withdrawal of the Managing General Partner”; and (v) the date on which our company decides to dispose of, or otherwise realize proceeds in respect of, all or substantially all of the Property Partnership’s assets in a single transaction or series of transactions.
The Property Partnership will be reconstituted and continue without dissolution if within 30 days of the date of dissolution (and provided that a notice of dissolution with respect to the Property Partnership has not been filed with the Bermuda Monetary Authority), a successor managing general partner executes a transfer deed pursuant to which the new managing general partner assumes the rights and undertakes the obligations of the original managing general partner, but only if the Property Partnership receives an opinion of counsel that the admission of the new managing general partner will not result in the loss of limited liability of any limited partner of the Property Partnership.
Withdrawal of the Managing General Partner
Our company may withdraw as managing general partner of the Property Partnership without first obtaining approval of unitholders of the Property Partnership by giving written notice, and that withdrawal will not constitute a violation of the limited partnership agreement.
Upon the withdrawal of our company, the holders of at least a majority of outstanding units of the Property Partnership may select a successor to that withdrawing managing general partner. If a successor is not selected or is selected but an opinion of counsel regarding limited liability, tax matters and the Investment Company Act (and similar legislation in other jurisdictions) cannot be obtained, the Property Partnership will be dissolved, wound up and liquidated. See “- Dissolution” above.
Our company may not be removed as managing general partner by the partners of the Property Partnership.
In the event of the withdrawal of a managing general partner as a result of certain events relating to the bankruptcy, insolvency or dissolution of that managing general partner, which withdrawal will violate the Property Partnership’s limited partnership agreement, a successor managing general partner will have the option to purchase the Managing General Partner Units of the departing managing general partner for a cash payment equal to its fair market value. Under all other circumstances where a managing general partner withdraws, the departing managing general partner will have the option to require the successor managing general partner to purchase the Managing General Partner Units of the departing managing general partner for a cash payment equal to its fair market value. In each case, this fair market value will be determined by agreement between the departing managing general partner and the successor managing general partner. If no agreement is reached within 30 days of the managing general partner’s departure, an independent investment banking firm or other independent expert selected by the departing managing general partner and the successor managing general partner will determine the fair market value. If the departing managing general partner and the successor managing general partner cannot agree upon an expert within 45 days of the managing general partner’s departure, then an expert chosen by agreement of the experts selected by each of them will determine the fair market value.
If the option described above is not exercised by either the departing managing general partner or the successor managing general partner, the departing managing general partner’s Managing General Partner Units will automatically convert into units of the Property Partnership pursuant to a valuation of those interests as determined by an investment banking firm or other independent expert selected in the manner described in the preceding paragraph.
Transfer of the Managing General Partner Units
Our company may transfer all or any part of its Managing General Partner Units without first obtaining approval of any unitholder of the Property Partnership. As a condition of this transfer, the transferee must: (i) be an affiliate of the BPY General Partner (or the transfer must be made concurrently with a transfer of the GP Units to an affiliate of the transferee); (ii) agree to assume the rights and duties of the managing general partner to whose interest that transferee has succeeded; (iii) agree to assume the provisions of the Property Partnership’s limited partnership agreement; and (iv) furnish an opinion of counsel regarding limited liability, tax matters and the Investment Company Act (and similar legislation in other jurisdictions). Any transfer of the Managing General Partner Units is subject to prior notice to and approval of the relevant Bermuda regulatory authorities. At any time, the BPY General Partner may transfer all or any part of its general partnership interests in our company without the approval of our unitholders as described under Item 10.B. “Additional Information - Memorandum and Articles of Association - Description of Our LP Units, Preferred Units and Our Limited Partnership Agreement - Transfer of the General Partnership Interest."
Transactions with Interested Parties
Our company, its affiliates and their respective partners, members, directors, officers, employees and shareholders, which we refer to as “interested parties”, may become limited partners or beneficially interested in limited partners and may hold, dispose of or otherwise deal with units of the Property Partnership with the same rights they would have if our company were not a party to the limited partnership agreement of the Property Partnership. An interested party will not be liable to account either to other interested parties or to the Property Partnership, its partners or any other persons for any profits or benefits made or derived by or in connection with any such transaction.
The limited partnership agreement of the Property Partnership permits an interested party to sell investments to, purchase assets from, vest assets in and enter into any contract, arrangement or transaction with our company, the Property Partnership, any of the Holding Entities, any operating entity or any other holding entity established by the Property Partnership and may be interested in any such contract, transaction or arrangement and shall not be liable to account either to the Property Partnership, any of the Holding Entities, any operating entity or any other holding entity established by the Property Partnership or any other person in respect of any such contract, transaction or arrangement, or any benefits or profits made or derived therefrom, by virtue only of the relationship between the parties concerned, subject to the bye-laws of the BPY General Partner.
Outside Activities of the Managing General Partner
In accordance with our limited partnership agreement, our company is authorized to: (i) acquire and hold interests in the Property Partnership and, subject to the approval of the BPY General Partner, interests in any other entity; (ii) engage in any activity related to the capitalization and financing of our company’s interests in the Property Partnership and such other entities; (iii) serve as the managing general partner of the Property Partnership and execute and deliver, and perform the functions of a managing general partner specified in the limited partnership agreement of the Property Partnership; and (iv) engage in any other activity that is incidental to or in furtherance of the foregoing and that is approved by the BPY General Partner and that lawfully may be conducted by a limited partnership organized under the Bermuda Limited Partnership Act 1883, the Bermuda Exempted Partnerships Act 1992 and our limited partnership agreement.
The Property Partnership’s limited partnership agreement provides that each person who is entitled to be indemnified by the Property Partnership, as described below under “- Indemnification; Limitations on Liability”, will have the right to engage in businesses of every type and description and other activities for profit, and to engage in and possess interests in business ventures of any and every type or description, irrespective of whether: (i) such businesses and activities are similar to our activities; or (ii) such businesses and activities directly compete with, or disfavor or exclude, the BPY General Partner, our company, the Property Partnership, any Holding Entity, any operating entity, or any other holding entity established by the Property Partnership. Such business interests, activities and engagements will be deemed not to constitute a breach of the Property Partnership’s limited partnership agreement or any duties stated or implied by law or equity, including fiduciary duties, owed to any of the BPY General Partner, our company, the Property Partnership, any Holding Entity, any operating entity, and any other holding entity established by the Property Partnership (or any of their respective investors), and shall be deemed not to be a breach of our company’s fiduciary duties or any other obligation of any type whatsoever of our company. None of the BPY General Partner, our company, the Property Partnership, any Holding Entity, operating entity, any other
holding entity established by the Property Partnership or any other person shall have any rights by virtue of the Property Partnership’s limited partnership agreement or our partnership relationship established thereby or otherwise in any business ventures of any person who is entitled to be indemnified by the Property Partnership as described below under “- Indemnification; Limitations on Liability."
Our company and the other indemnified persons described in the preceding paragraph do not have any obligation under the Property Partnership’s limited partnership agreement or as a result of any duties stated or implied by law or equity, including fiduciary duties, to present business or investment opportunities to the Property Partnership, the limited partners of the Property Partnership, any Holding Entity, operating entity, or any other holding entity established by the Property Partnership. These provisions do not affect any obligation of such indemnified person to present business or investment opportunities to our company, the Property Partnership, any Holding Entity, any operating entity or any other holding entity established by the Property Partnership pursuant to any separate written agreement between such persons.
Accounts, Reports and Other Information
Under the Property Partnership’s limited partnership agreement, our company is required to prepare financial statements in accordance with IFRS Accounting Standards or such other appropriate accounting principles as determined from time to time by our company, in its sole discretion.
Our company is also required to use commercially reasonable efforts to prepare and send to the limited partners of the Property Partnership on an annual basis a Schedule K-1 (or equivalent). Our company will also, where reasonably possible, prepare and send information required by the non-U.S. limited partners of the Property Partnership for U.S. federal income tax reporting purposes.
Indemnification; Limitations on Liability
Under the Property Partnership’s limited partnership agreement, it is required to indemnify to the fullest extent permitted by law the BPY General Partner, our company and any of their respective affiliates (and their respective officers, directors, agents, shareholders, partners, members and employees), any person who serves on a governing body of the Property Partnership, a Holding Entity, operating entity or any other holding entity established by our company and any other person designated by its general partner as an indemnified person, in each case, against all losses, claims, damages, liabilities, costs or expenses (including legal fees and expenses), judgments, fines, penalties, interest, settlements and other amounts arising from any and all claims, demands, actions, suits or proceedings, incurred by an indemnified person in connection with its business, investments and activities or by reason of their holding such positions, except to the extent that the claims, liabilities, losses, damages, costs or expenses are determined to have resulted from the indemnified person’s bad faith, fraud or willful misconduct, or in the case of a criminal matter, action that the indemnified person knew to have been unlawful. In addition, under the Property Partnership’s limited partnership agreement: (i) the liability of such persons has been limited to the fullest extent permitted by law, except to the extent that their conduct involves bad faith, fraud or willful misconduct, or in the case of a criminal matter, action that the indemnified person knew to have been unlawful; and (ii) any matter that is approved by the independent directors will not constitute a breach of any duties stated or implied by law or equity, including fiduciary duties. The Property Partnership’s limited partnership agreement requires it to advance funds to pay the expenses of an indemnified person in connection with a matter in which indemnification may be sought until it is determined that the indemnified person is not entitled to indemnification.
Governing Law
The Property Partnership’s limited partnership agreement is governed by and will be construed in accordance with the laws of Bermuda.
10.C. MATERIAL CONTRACTS
The following are the only material contracts, other than contracts entered into in the ordinary course of business, which have been entered into by us in the two years preceding the date of this Form 20-F or prior to that which remain outstanding:
1.Second Amended and Restated Limited Partnership Agreement of our partnership dated August 8, 2013 described under Item 10.B. “Additional Information - Memorandum and Articles of Association - Description of Our LP Units, Preferred Units and Our Limited Partnership Agreement”;
2.Fourth Amended and Restated Limited Partnership Agreement of the Property Partnership dated February 20, 2019 described under Item 10.B. “Additional Information - Memorandum and Articles of Association - Description of the Property Partnership Limited Partnership Agreement”;
3.Guarantee Agreement between our company and the Class A Preferred Unitholder dated December 4, 2014 described under Item 10.B. “Additional Information - Memorandum and Articles of Association - Description of the Property Partnership Limited Partnership Agreement - Class A Preferred Units”;
4.Investor Agreement between our company and the Class A Preferred Unitholder dated December 4, 2014 described under Item 10.B. “Additional Information - Memorandum and Articles of Association - Description of the Property Partnership Limited Partnership Agreement - Class A Preferred Units”;
5.Refinancing Agreement by and among our company, the Property Partnership and Brookfield Corporation dated December 4, 2014 described under Item 7.B. “Major Shareholders and Related Party Transactions - Related Party Transactions - Relationship with Brookfield - Maturity of Class A Preferred Units”;
6.Third Amended and Restated Master Services Agreement dated August 3, 2021 by and among Brookfield Corporation, the Service Recipients and the Service Providers described under Item 7.B. “Major Shareholders and Related Party Transactions - Related Party Transactions - Our Master Services Agreement”;
7.First Amendment to the Second Amended and Restated Limited Partnership Agreement of our partnership dated November 5, 2015 described under Item 10.B. “Additional Information - Memorandum and Articles of Association - Description of Our LP Units, Preferred Units and Our Limited Partnership Agreement”;
8.Second Amendment to the Second Amended and Restated Limited Partnership Agreement of our partnership dated March 21, 2019 described under Item 10.B. “Additional Information - Memorandum and Articles of Association - Description of Our LP Units, Preferred Units and Our Limited Partnership Agreement”;
9.Third Amendment to the Second Amended and Restated Limited Partnership Agreement of our partnership dated August 20, 2019 described under Item 10.B. “Additional Information - Memorandum and Articles of Association - Description of Our LP Units, Preferred Units and Our Limited Partnership Agreement”;
10.Fourth Amendment to the Second Amended and Restated Limited Partnership Agreement of our partnership dated February 18, 2020 described under Item 10.B. “Additional Information - Memorandum and Articles of Association - Description of Our LP Units, Preferred Units and Our Limited Partnership Agreement”
11.Fifth Amendment to the Second Amended and Restated Limited Partnership Agreement of our partnership dated April 21, 2020 described under Item 10.B. “Additional Information - Memorandum and Articles of Association - Description of Our LP Units, Preferred Units and Our Limited Partnership Agreement”;
12.Sixth Amendment to the Second Amended and Restated Limited Partnership Agreement of our partnership dated March 31, 2021 described under Item 10.B. “Additional Information - Memorandum and Articles of Association - Description of Our LP Units, Preferred Units and Our Limited Partnership Agreement”
13.Seventh Amendment to the Second Amended and Restated Limited Partnership Agreement of our partnership dated July 26, 2021 described under Item 10.B. “Additional Information - Memorandum and Articles of Association - Description of Our LP Units, Preferred Units and Our Limited Partnership Agreement”;
14.First Amendment to the Fourth Amended and Restated Limited Partnership Agreement of the Property Partnership dated March 21, 2019 described under Item 10.B. “Additional Information - Memorandum and Articles of Association - Description of the Property Partnership Limited Partnership Agreement”;
15. Second Amendment to the Fourth Amended and Restated Limited Partnership Agreement of the Property Partnership dated April 28, 2019 described under Item 10.B. “Additional Information - Memorandum and Articles of Association - Description of the Property Partnership Limited Partnership Agreement”;
16. Third Amendment to the Fourth Amended and Restated Limited Partnership Agreement of the Property Partnership dated August 20, 2019 described under Item 10.B. “Additional Information - Memorandum and Articles of Association - Description of the Property Partnership Limited Partnership Agreement”;
17. Fourth Amendment to the Fourth Amended and Restated Limited Partnership Agreement of the Property Partnership dated February 18, 2020 described under Item 10.B. “Additional Information - Memorandum and Articles of Association - Description of the Property Partnership Limited Partnership Agreement”;
18. Fifth Amendment to the Fourth Amended and Restated Limited Partnership Agreement of the Property Partnership dated April 21, 2020 described under Item 10.B. “Additional Information - Memorandum and Articles of Association - Description of the Property Partnership Limited Partnership Agreement”;
19. Sixth Amendment to the Fourth Amended and Restated Limited Partnership Agreement of the Property Partnership dated July 26, 2021 described under Item 10.B. “Additional Information - Memorandum and Articles of Association - Description of the Property Partnership Limited Partnership Agreement”;
20. Seventh Amendment to the Fourth Amended and Restated Limited Partnership Agreement of the Property Partnership dated August 3, 2021 described under Item 10.B. “Additional Information - Memorandum and Articles of Association - Description of the Property Partnership Limited Partnership Agreement ”;
21. Eighth Amendment to the Fourth Amended and Restated Limited Partnership Agreement of the Property Partnership dated October 20, 2023 described under Item 10.B. “Additional Information - Memorandum and Articles of Association - Description of the Property Partnership Limited Partnership Agreement ”;
22. Ninth Amendment to the Fourth Amended and Restated Limited Partnership Agreement of the Property Partnership dated March 25, 2024 described under Item 10.B. “Additional Information - Memorandum and Articles of Association - Description of the Property Partnership Limited Partnership Agreement ”;
23. Limited Partnership Agreement of New LP dated April 13, 2021 described under Item 10.B. “Additional Information - Memorandum and Articles of Association - Description of the New LP Limited Partnership Agreement ”;
24. First Amendment to the Limited Partnership Agreement of New LP dated July 26, 2021 described under Item 10.B. “Additional Information - Memorandum and Articles of Association - Description of the New LP Limited Partnership Agreement ”;
25. First Amendment to the Third Amended and Restated Master Services Agreement dated February 2, 2022 by and among Brookfield Corporation, the Service Recipients and the Service Providers described under Item 7.B. “Major Shareholders and Related Party Transactions - Related Party Transactions - Our Master Services Agreement”; and
26. Second Amendment to the Third Amended and Restated Master Services Agreement dated August 11, 2023 by and among Brookfield Corporation, the Service Recipients and the Service Providers described under Item 7.B. “Major Shareholders and Related Party Transactions - Related Party Transactions - Our Master Services Agreement."
Copies of the agreements noted above are available, free of charge, from the BPY General Partner and are available electronically on the website of the SEC at www.sec.gov and on our SEDAR+ profile at www.sedarplus.ca . Written requests for such documents should be directed to our Corporate Secretary at 73 Front Street, 5th Floor, Hamilton HM 12, Bermuda.
10.D. EXCHANGE CONTROLS
There are currently no governmental laws, decrees, regulations or other legislation of Bermuda which restrict the import or export of capital or the remittance of dividends, interest or other payments to non-residents of Bermuda holding our units.
10.E. TAXATION
The following summary discusses certain material U.S. and Canadian tax considerations related to the holding and disposition of Preferred Units and New LP Preferred Units as of the date hereof. Prospective purchasers of such units are advised to consult their own tax advisers concerning the consequences under the tax laws of the country of which they are resident or in which they are otherwise subject to tax for making an investment in our units.
U.S. Tax Considerations
The following is a summary of certain material U.S. federal income tax considerations generally applicable to Preferred Unitholders and New LP Preferred Unitholders relating to the ownership and disposition of Preferred Units and New LP Preferred Units as of the date hereof. This summary is based on provisions of the U.S. Internal Revenue Code, on the regulations promulgated thereunder (the “Treasury Regulations”), and on published administrative rulings, judicial decisions, and other applicable authorities, all as in effect on the date hereof and all of which are subject to change at any time, possibly with retroactive effect. Later changes in these authorities may cause the tax consequences to vary materially from the consequences described herein.
The following summary does not comment on all U.S. federal income tax matters affecting BPY, New LP, Preferred Unitholders, or New LP Preferred Unitholders and does not describe the application of any alternative minimum tax. Moreover, this summary focuses on prospective holders of Preferred Units or New LP Preferred Units who, except as otherwise indicated, are individual citizens or residents of the United States and has only limited application to corporations, estates, entities treated as partnerships for U.S. federal income tax purposes, trusts, nonresident aliens, U.S. expatriates and former citizens or long-term residents of the United States, or other Preferred Unitholders or New LP Preferred Unitholders subject to specialized tax treatment, including, without limitation, banks, insurance companies and other financial institutions, tax-exempt organizations, foreign persons (including, without limitation, CFCs, PFICs, and foreign persons eligible for the benefits of an applicable income tax treaty with the United States), individual retirement accounts, real estate investment trusts, mutual funds, dealers in securities or currencies, traders in securities, U.S. persons whose “functional currency” is not the U.S. dollar, persons holding Preferred Units or New LP Preferred Units as part of a “straddle”, “hedge”, “conversion transaction” or other risk-reduction transaction, persons subject to special tax accounting rules as a result of any item of gross income with respect to Preferred Units or New LP Preferred Units being taken into account in an applicable financial statement, persons deemed to sell their Preferred Units or New LP Preferred Units under the constructive sale provisions of the U.S. Internal Revenue Code, persons that own (directly, indirectly or constructively, applying certain attribution rules) more than 5% of the Preferred Units or the New LP Preferred Units, persons that own (directly, indirectly or constructively, applying certain attribution rules) 5% or more of the equity interests in BPY or New LP, persons whose Preferred Units or New LP Preferred Units are loaned to a short seller to cover a short sale, persons who hold Preferred Units or New LP Preferred Units through a partnership or other entity treated as a partnership for U.S. federal income tax purposes, and persons for whom Preferred Units or New LP Preferred Units (or other equity interests in BPY or New LP) are not a capital asset. This summary does not address any tax consequences to holders of any interests in BPY or New LP other than Preferred Units or New LP Preferred Units. The actual tax consequences of the ownership and disposition of Preferred Units or New LP Preferred Units will vary according to a holder’s individual circumstances.
For purposes of this summary, a “U.S. Holder” is a beneficial owner of Preferred Units or New LP Preferred Units that is for U.S. federal tax purposes: (i) an individual who is a citizen or resident of the United States; (ii) a corporation (or other entity treated as a corporation for U.S. federal income tax purposes) created or organized in or under the laws of the United States, any state thereof, or the District of Columbia; (iii) an estate the income of which is subject to U.S. federal income taxation regardless of its source; or (iv) a trust (a) that is subject to the primary supervision of a court within the United States and all substantial decisions of which one or more U.S. persons have the authority to control or (b) that has a valid election in effect under applicable Treasury Regulations to be treated as a U.S. person.
A “Non-U.S. Holder” is a beneficial owner of Preferred Units or New LP Preferred Units, other than a U.S. Holder or an entity classified as a partnership or other fiscally transparent entity for U.S. federal tax purposes.
If a partnership holds Preferred Units or New LP Preferred Units, the tax treatment of a partner of such partnership generally will depend upon the status of the partner and the activities of the partnership. Partners of partnerships that hold Preferred Units or New LP Preferred Units should consult their own tax advisers.
This discussion does not constitute tax advice and is not intended to be a substitute for tax planning. You should consult your own tax adviser concerning the U.S. federal, state, and local income tax consequences particular to your ownership and disposition of Preferred Units or New LP Preferred Units, as well as any tax consequences under the laws of any other taxing jurisdiction.
Partnership Status of BPY, the Property Partnership, and New LP
Each of BPY, the Property Partnership, and New LP has made a protective election to be classified as a partnership for U.S. federal tax purposes. Subject to the discussion of “publicly traded partnerships” set forth below, an entity that is treated as a partnership for U.S. federal tax purposes generally incurs no U.S. federal income tax liability. Instead, each partner generally is required to take into account its allocable share of items of income, gain, loss, or deduction of the partnership in computing its U.S. federal income tax liability, regardless of whether cash distributions are made. However, BPY and New LP expect to treat Preferred Unitholders and New LP Preferred Unitholders as generally not sharing in allocations of BPY’s or New LP’s income, gain, loss, or deduction. Instead, BPY and New LP will treat distributions on the Preferred Units and New LP Preferred Units as guaranteed payments for the use of capital. See the discussion below under the headings “– Consequences to U.S. Holders of Preferred Units or New LP Preferred Units – Treatment of Distributions” and “– Consequences to Non-U.S. Holders of Preferred Units or New LP Preferred Units."
An entity that would otherwise be classified as a partnership for U.S. federal income tax purposes may nonetheless be taxable as a corporation if it is a “publicly traded partnership”, unless an exception applies. The Preferred Units and New LP Preferred Units are publicly traded. However, an exception, referred to as the “Qualifying Income Exception”, exists with respect to a publicly traded partnership if (i) at least 90% of such partnership’s gross income for every taxable year consists of “qualifying income” and (ii) the partnership would not be required to register under the Investment Company Act of 1940 if it were a U.S. corporation. Qualifying income includes certain interest income, dividends, real property rents, gains from the sale or other disposition of real property, and any gain from the sale or disposition of a capital asset or other property held for the production of income that otherwise constitutes qualifying income.
The BPY General Partner and the New LP General Partner intend to manage the affairs of BPY, the Property Partnership, and New LP so that BPY and New LP will meet the Qualifying Income Exception in each taxable year. Accordingly, the BPY General Partner and New LP General Partner believe that BPY and New LP will be treated as partnerships and not as corporations for U.S. federal income tax purposes.
If BPY or New LP fails to meet the Qualifying Income Exception, other than a failure which is determined by the IRS to be inadvertent and which is cured within a reasonable time after discovery, or if BPY or New LP is required to register under the Investment Company Act of 1940, it will be treated as if it had transferred all of its assets, subject to liabilities, to a newly formed corporation, on the first day of the year in which it fails to meet the Qualifying Income Exception, in return for stock in such corporation, and then distributed the stock to holders of its partnership interests in liquidation. This deemed contribution and liquidation could result in the recognition of gain (but not loss) to U.S. Holders, except that U.S. Holders of Preferred Units generally would not recognize the portion of such gain attributable to stock or securities of non-U.S. corporations held by BPY. If, at the time of such contribution, BPY or New LP (as applicable) were to have liabilities in excess of the tax basis of its assets, U.S. Holders might be required to recognize gain in respect of such excess liabilities upon the deemed transfer, depending on the facts and circumstances. Thereafter, BPY or New LP (as applicable) would be treated as a corporation for U.S. federal income tax purposes.
If BPY or New LP were treated as a corporation in any taxable year, either as a result of a failure to meet the Qualifying Income Exception or otherwise, its items of income, gain, loss, deduction, or credit would be reflected only on its tax return rather than being passed through to holders of its partnership interests, and it would be subject to U.S. corporate income tax and potentially branch profits tax with respect to its income, if any, effectively connected with a U.S. trade or business. Moreover, BPY or New LP might be classified as a PFIC for U.S. federal income tax purposes under certain circumstances, and a U.S. Holder that holds Preferred Units or New LP Preferred Units would be subject to the rules applicable to PFICs discussed below. See generally “– Consequences to U.S. Holders of Preferred Units or New LP Preferred Units – Passive Foreign Investment Company Considerations for U.S. Holders of Preferred Units of BPY." Subject to the PFIC rules, distributions on Preferred Units or New LP Preferred Units made to U.S. Holders would be treated as taxable dividend income to the extent of BPY’s or New LP’s respective current or accumulated earnings and profits. Any distribution in excess of current and accumulated earnings and profits would first be treated as a tax-free return of capital to the extent of a U.S. Holder’s adjusted tax basis in its Preferred Units or New LP Preferred Units. Thereafter, to the extent such distribution was to exceed a U.S. Holder’s adjusted tax basis in its Preferred Units or New LP Preferred Units, the distribution would be treated as gain from the sale or exchange of such units. The amount of a distribution treated as a dividend and received by a non-corporate U.S. Holder could be eligible for reduced rates of taxation, provided certain conditions are met. In addition, dividends, interest and certain other passive income received by BPY or New LP with respect to U.S. investments generally would be subject to U.S. withholding tax at a rate of 30%. Depending on the circumstances, additional adverse U.S. federal income tax consequences could result. Based on the foregoing consequences, the treatment of BPY or New LP as a corporation could result in a substantial reduction of the value of the Preferred Units or New LP Preferred Units. If the Property Partnership were to be treated as a corporation for U.S. federal income tax purposes, consequences similar to those described above would apply.
The remainder of this summary assumes that BPY, the Property Partnership, and New LP will be treated as partnerships for U.S. federal tax purposes.
Limited Partner Status of Preferred Unitholders and New LP Preferred Unitholders
The tax treatment of the Preferred Units and New LP Preferred Units is uncertain. BPY and New LP will treat holders of Preferred Units and New LP Preferred Units as partners entitled to a guaranteed payment for the use of capital on such units, although the IRS may disagree with this treatment. If the Preferred Units or New LP Preferred Units are not partnership interests, they would likely constitute indebtedness for U.S. federal income tax purposes, and distributions on such units would constitute ordinary interest income.
The remainder of this discussion assumes that the Preferred Units and New LP Preferred Units are partnership interests for U.S. federal income tax purposes. Holders of Preferred Units or New LP Preferred Units should consult their own tax advisers regarding their treatment as partners in BPY or New LP under their particular circumstances.
Consequences to U.S. Holders of Preferred Units or New LP Preferred Units
Treatment of Distributions
The tax treatment of distributions on Preferred Units and New LP Preferred Units is uncertain. As noted above, BPY and New LP will treat distributions on Preferred Units and New LP Preferred Units as guaranteed payments for the use of capital that generally will be taxable to U.S. Holders as ordinary income and will be deductible by BPY and New LP, as applicable. Although a U.S. Holder will recognize taxable income from the accrual of such a guaranteed payment (even in the absence of a contemporaneous cash distribution), BPY and New LP anticipate accruing and making the guaranteed payment distributions quarterly. U.S. Holders generally are not expected to share in BPY’s or New LP’s items of income, gain, loss, or deduction, nor will BPY or New LP allocate any share of its nonrecourse liabilities, if any, to such holders.
If the distributions on Preferred Units or New LP Preferred Units are not respected as guaranteed payments for the use of capital, U.S. Holders may be treated as receiving an allocable share of gross income from BPY or New LP (as applicable) equal to their cash distributions, to the extent BPY or New LP (as applicable) has sufficient gross income to make such allocations of gross income. In the event such gross income were not sufficient to match such distributions, the distributions on the Preferred Units or New LP Preferred Units would reduce the capital accounts of the applicable U.S. Holders, requiring a subsequent allocation of income or gain to provide the Preferred Units or New LP Preferred Units (as applicable) with their liquidation preference, if possible.
With respect to U.S. Holders of Preferred Units, the foregoing general summary is subject to the discussion below under “– Passive Foreign Investment Company Considerations for U.S. Holders of Preferred Units of BPY” and “– Controlled Foreign Corporation Considerations for U.S. Holders of Preferred Units of BPY."
Basis
The initial tax basis of a U.S. Holder in Preferred Units or New LP Preferred Units generally will be equal to the sum of the cash and the fair market value of other property paid by the holder to acquire such units, plus the U.S. Holder’s share, if any, of BPY’s or New LP’s liabilities (as applicable). A holder’s basis in its Preferred Units or New LP Preferred Units generally will not be affected by distributions on such units. BPY and New LP do not expect Preferred Unitholders or New LP Preferred Unitholders to be allocated any share of BPY’s or New LP’s liabilities. The IRS has ruled that a partner who acquires interests in a partnership in separate transactions must combine those interests and maintain a single adjusted tax basis for all of those interests. U.S. Holders who have acquired Preferred Units or New LP Preferred Units at different dates, or who acquire additional Preferred Units or New LP Preferred Units at a later date, should consult their own tax advisers regarding the effect of such acquisitions on their tax basis in any Preferred Units and New LP Preferred Units.
For purposes of the foregoing rules, the rules discussed immediately below, and the rules applicable to a sale or exchange of Preferred Units, BPY’s liabilities generally will include BPY’s share of any liabilities of the Property Partnership.
Limitations on Deductibility of Losses
Preferred Unitholders and New LP Preferred Unitholders will only be allocated loss once the capital accounts of the holders of other partnership interests in BPY or New LP, as applicable, have been reduced to zero. Although it is not anticipated that a U.S. Holder would be allocated loss, the deductibility of any such loss allocation may be limited for various reasons. Any U.S. Holder that is allocated loss with respect to the holder’s Preferred Units or New LP Preferred Units should consult its own tax adviser as to the application of any limitation on the deductibility of that loss.
Allocation of Income, Gain, Loss, and Deduction
For U.S. federal income tax purposes, a BPY or New LP partner’s allocable share of BPY’s or New LP’s items of income, gain, loss, or deduction will be governed by the limited partnership agreement of the respective partnership if such allocations have “substantial economic effect” or are determined to be in accordance with the partner’s interest in the partnership. Similarly, BPY’s allocable share of items of income, gain, loss, or deduction of the Property Partnership will be governed by the limited partnership agreement of the Property Partnership if such allocations have “substantial economic effect” or are determined to be in accordance with BPY’s interest in the Property Partnership.
In general, after giving effect to any special allocation provisions, BPY’s and New LP’s items of income, gain, loss, and deduction generally will be allocated among holders of partnership interests in BPY or New LP, respectively (other than holders of Preferred Units or New LP Preferred Units), in accordance with their percentage interests in the respective partnership. Holders of Preferred Units and New LP Preferred Units are not expected to be allocated items of income or gain and will only be allocated net loss in the event that the capital accounts of the holders of other partnership interests in BPY or New LP, as applicable, have been reduced to zero.
The BPY General Partner and the New LP General Partner believe the foregoing allocations should be given effect for U.S. federal income tax purposes, and the BPY General Partner and New LP General Partner intend to prepare and file tax returns based on such allocations. However, the application of the Treasury Regulations to BPY’s method of allocating income, gain, loss, and deduction is subject to uncertainty. If the IRS were to successfully challenge the allocations made pursuant to the limited partnership agreements of BPY, the Property Partnership, or New LP, then the resulting allocations for U.S. federal income tax purposes might be less favorable than the allocations set forth in such agreements.
With respect to U.S. Holders of Preferred Units, the foregoing general summary is subject to the discussion below under “– Passive Foreign Investment Company Considerations for U.S. Holders of Preferred Units of BPY” and “– Controlled Foreign Corporation Considerations for U.S. Holders of Preferred Units of BPY."
Recognition of Gain or Loss from Disposition
A U.S. Holder will recognize gain or loss on the sale or taxable exchange of Preferred Units or New LP Preferred Units equal to the difference, if any, between the amount realized and the holder’s tax basis in the Preferred Units or New LP Preferred Units sold or exchanged. The amount realized will be measured by the sum of the cash or the fair market value of other property received plus the U.S. Holder’s share of liabilities, if any, of BPY or New LP, as applicable. As described above, Preferred Unitholders and New LP Preferred Unitholders are not expected to be allocated any such liabilities.
Gain or loss recognized by a U.S. Holder upon the sale or exchange of Preferred Units or New LP Preferred Units generally will be taxable as capital gain or loss and will be long-term capital gain or loss if the Preferred Units or New LP Preferred Units were held for more than one year as of the date of such sale or exchange. BPY and New LP do not expect any gain realized upon the sale or exchange of Preferred Units or New LP Preferred Units to be characterized as ordinary income rather than as capital gain by reason of being attributable to “unrealized receivables” or “inventory items." The deductibility of capital losses is subject to limitations. Gain recognized on a sale of Preferred Units or New LP Preferred Units may be subject to the 3.8% Medicare tax on net investment income in certain circumstances. See the discussion below under the heading “– Additional Tax on Net Investment Income."
Each U.S. Holder who acquires Preferred Units or New LP Preferred Units at different times and intends to sell all or a portion of such holder’s Preferred Units or New LP Preferred Units within a year of the most recent purchase should consult its own tax adviser regarding the application of certain “split holding period” rules to such sale and the treatment of any gain or loss as long-term or short-term capital gain or loss.
With respect to U.S. Holders of Preferred Units, the foregoing general summary is subject to the discussion below under “– Passive Foreign Investment Company Considerations for U.S. Holders of Preferred Units of BPY” and “– Controlled Foreign Corporation Considerations for U.S. Holders of Preferred Units of BPY."
Recognition of Gain or Loss on Redemption
In general, the receipt by a U.S. Holder of amounts in redemption of Preferred Units or New LP Preferred Units will result in the recognition of taxable gain to the holder for U.S. federal income tax purposes only if and to the extent the amount of redemption proceeds received exceeds the holder’s tax basis in all partnership interests in BPY or New LP (as applicable) held by the holder immediately before the redemption. Any such redemption of Preferred Units or New LP Preferred Units would result in the recognition of taxable loss to a U.S. Holder for U.S. federal income tax purposes only if the holder does not hold any other partnership interests in BPY or New LP (as applicable) immediately after the redemption and the holder’s tax basis in the redeemed Preferred Units or New LP Preferred Units exceeds the amounts received by the holder in redemption
thereof. Any taxable gain or loss recognized under the foregoing rules would be treated in the same manner as taxable gain or loss recognized on a sale of Preferred Units or New LP Preferred Units, as described above under the heading “– Recognition of Gain or Loss from Disposition."
Additional Tax on Net Investment Income
U.S. Holders that are individuals, estates, or trusts may be required to pay a 3.8% Medicare tax on the lesser of (i) the excess of such U.S. Holders’ “modified adjusted gross income” (or “adjusted gross income” in the case of estates and trusts) over certain thresholds and (ii) such U.S. Holders’ “net investment income” (or “undistributed net investment income” in the case of estates and trusts). Net investment income generally includes guaranteed payments and gain realized by an applicable U.S. Holder from a sale of Preferred Units or New LP Preferred Units. U.S. Holders should consult their own tax advisers regarding the implications of the 3.8% Medicare tax for their ownership and disposition of Preferred Units or New LP Preferred Units.
Deduction for Qualified Business Income
Under current law, non-corporate U.S. taxpayers who have domestic “qualified business income” from a partnership generally are, subject to limitations, entitled to a deduction equal to 20% of such qualified business income. The 20% deduction is also allowed for “qualified publicly traded partnership income” and “qualified REIT dividends." The 20% deduction is not expected to be available with respect to income or gain recognized with respect to Preferred Units or New LP Preferred Units. U.S. Holders should consult their own tax advisers regarding the implications of the foregoing rules for their ownership of Preferred Units or New LP Preferred Units.
Passive Foreign Investment Company Considerations for U.S. Holders of Preferred Units of BPY
U.S. Holders of Preferred Units of BPY may be subject to special rules applicable to indirect investments in foreign corporations, including an investment through BPY in a PFIC. A PFIC is defined as any foreign corporation with respect to which (after applying certain look-through rules) either (i) 75% or more of its gross income for a taxable year is “passive income” or (ii) 50% or more of its assets in any taxable year produce or are held for the production of “passive income." There are no minimum stock ownership requirements for the PFIC rules to apply to an investor. If a U.S. person holds an interest in a non-U.S. corporation for any taxable year during which the corporation is classified as a PFIC with respect to such U.S. person, then the corporation will continue to be classified as a PFIC with respect to the U.S. person for any subsequent taxable year during which the U.S. person continues to hold an interest in the corporation, even if the corporation’s income or assets would not cause it to be a PFIC in such subsequent taxable year, unless an exception applies.
Based on BPY’s organizational structure, as well as anticipated income and assets, the BPY General Partner currently believes that one or more of BPY’s corporate subsidiaries are likely to be classified as a PFIC. In general, subject to the discussion in the following paragraph, if a U.S. person owns a partnership interest in BPY, then any gain realized on the disposition of stock of a PFIC owned by such U.S. person indirectly through BPY (including upon the disposition of such U.S. person’s partnership interest), as well as income realized on certain “excess distributions” by such PFIC, would be treated as though realized ratably over the shorter of the U.S. person’s holding period of the partnership interest in BPY or BPY’s holding period for the PFIC, subject to certain elections. Such gain or income generally would be taxable as ordinary income. In addition, an interest charge would apply, based on the tax deemed deferred from prior years.
Notwithstanding the general PFIC rules described above, based on BPY’s treatment of distributions on Preferred Units as guaranteed payments for the use of capital, BPY intends to take the position that the PFIC rules generally do not apply to U.S. Holders whose indirect interest in a PFIC arises solely by reason of owning Preferred Units. If this position is correct, gain on the disposition of stock of such a PFIC or income realized on excess distributions by such a PFIC generally would not be taxable to such U.S. Holders under the PFIC rules. Consistent with BPY’s position, BPY does not anticipate allocating to a U.S. Holder any ordinary earnings or net capital gain attributable to any subsidiary PFIC with respect to which a “qualified electing fund” election (“QEF Election”) has been made, if such U.S. Holder’s interest in such PFIC arises solely by reason of owning Preferred Units. Nor does BPY currently anticipate allocating any gain from the disposition (including a deemed disposition) of stock of a subsidiary PFIC to such U.S. Holder, regardless of whether any QEF Election has been made with respect to such PFIC.
However, the treatment of preferred partnership interests under the PFIC rules and the application of the PFIC rules to U.S. Holders are uncertain in certain respects. There can be no assurance that the IRS or a court will not treat a U.S. Holder as subject to the PFIC rules that apply to U.S. persons holding partnership interests in BPY generally. In such case, a U.S. Holder’s ownership of Preferred Units may produce taxable income that is not related to distributions on the Preferred Units, such as income realized on excess distributions by a PFIC or gain from the disposition of stock of a PFIC. Such U.S. Holder may be required to take such income into account in determining the holder’s gross income subject to tax. With respect to gain
realized upon the sale of and excess distributions from a PFIC for which a QEF Election for current inclusions is not made, such income would be taxable at ordinary income rates and subject to an additional tax equivalent to an interest charge on the deferral of income inclusions from the PFIC, unless the U.S. Holder had made a timely and effective election to “mark to market” the stock of such PFIC on an annual basis (a “Mark-to-Market Election”). However, the Mark-to-Market Election is available only for “marketable stock,” which is stock regularly traded on certain qualified exchanges, and therefore the Mark-to-Market Election generally is not expected to be available with respect to any PFIC in which a U.S. Holder is treated as owning an indirect interest through BPY. U.S. Holders of Preferred Units of BPY should consult their own tax advisers regarding the application of the PFIC rules to their ownership of Preferred Units in light of their particular circumstances.
Controlled Foreign Corporation Considerations for U.S. Holders of Preferred Units of BPY
A non-U.S. entity will be treated as a CFC if it is treated as a corporation for U.S. federal income tax purposes and more than 50% of (i) the total combined voting power of all classes of stock of the non-U.S. entity entitled to vote or (ii) the total value of the stock of the non-U.S. entity is owned by U.S. Shareholders on any day during the taxable year of such non-U.S. entity. For this purpose, a “U.S. Shareholder” with respect to a non-U.S. entity means a U.S. person (including a U.S. partnership) that owns (directly, indirectly or constructively) 10% or more of the total combined voting power of all classes of stock of the non-U.S. entity entitled to vote or 10% or more of the total value of shares of all classes of stock of the non-U.S. entity.
If a U.S. partnership in which BPY owns an interest is a U.S. Shareholder of a CFC, then any gain allocated to a U.S. Holder of Preferred Units from the disposition of an equity interest in the CFC may be treated as dividend income to the extent of the holder’s allocable share of the current and/or accumulated earnings and profits of the CFC, as calculated under the CFC rules. Based on BPY’s organizational structure, the BPY General Partner currently believes that one or more of its existing subsidiaries is likely to be classified as a CFC. Moreover, BPY may in the future acquire certain investments or operating entities through one or more subsidiaries treated as corporations for U.S. federal income tax purposes, and such future subsidiaries or other companies in which BPY acquires an interest may be treated as CFCs.
Notwithstanding the CFC rules described above, based on BPY’s treatment of distributions on Preferred Units as guaranteed payments for the use of capital, BPY intends to take the position that the CFC rules generally do not apply to U.S. Holders of Preferred Units whose indirect interest in a CFC arises solely by reason of owning the Preferred Units. If this position is correct, gain on the disposition of stock of such a CFC by such U.S. Holders (including indirectly, by reason of the disposition of Preferred Units by such holders) generally would not be taxable to such holders under the CFC rules. Nor does BPY currently anticipate allocating any gain from the disposition (including a deemed disposition) of stock of a CFC to such U.S. Holders.
However, the treatment of preferred partnership interests under the CFC rules is uncertain. There can be no assurance that the IRS or a court will not treat a U.S. Holder of Preferred Units as subject to the CFC rules. In such case, all or a portion of any gain realized from the disposition (including a deemed disposition) of stock of a CFC may be taxable to a U.S. Holder at ordinary income rates. U.S. Holders of Preferred Units of BPY should consult their own tax advisers regarding the application of the CFC rules to their ownership of Preferred Units in light of their particular circumstances.
U.S. Federal Estate Tax Consequences
If Preferred Units or New LP Preferred Units are included in the gross estate of a U.S. citizen or resident for U.S. federal estate tax purposes, then a U.S. federal estate tax might be payable in connection with the death of such person. Individual U.S. Holders should consult their own tax advisers concerning the potential U.S. federal estate tax consequences with respect to Preferred Units or New LP Preferred Units.
Tax-Exempt Organizations
Ownership of Preferred Units or New LP Preferred Units by U.S. tax-exempt organizations raises issues unique to them and may result in adverse tax consequences. In general, employee benefit plans and most other organizations exempt from U.S. federal income tax, including individual retirement accounts and other retirement plans, are subject to U.S. federal income tax on UBTI. As noted above, BPY and New LP will treat distributions on the Preferred Units and New LP Preferred Units as guaranteed payments for the use of capital. Assuming BPY and New LP do not have income attributable to debt-financed property, the Preferred Units and New LP Preferred Units are not treated as debt-financed by the tax-exempt holder thereof, and BPY and New LP are not engaged in a trade or business, then distributions on, or gain from the disposition of, the Preferred Units and New LP Preferred Units generally are not expected to be treated as UBTI. However, BPY and New LP are not prohibited from financing the acquisition of property with debt, and the treatment of guaranteed payments for the use of capital to tax-exempt organizations is not certain. Depending on the circumstances, such payments, or gain from the disposition of Preferred Units or New LP Preferred Units may be treated as UBTI for U.S. federal income tax purposes. Tax-exempt
organizations should consult their own tax advisers regarding the consequences of owning and disposing of Preferred Units or New LP Preferred Units.
Consequences to Non-U.S. Holders of Preferred Units or New LP Preferred Units
The tax treatment of distributions on the Preferred Units and New LP Preferred Units to Non-U.S. Holders is uncertain. The BPY General Partner and New LP General Partner will treat distributions on the Preferred Units and New LP Preferred Units as guaranteed payments for the use of capital made from sources outside the United States for U.S. federal income tax purposes, and the BPY General Partner and New LP General Partner generally do not expect to cause BPY or New LP to withhold U.S. federal income tax on such guaranteed payments made to Non-U.S. Holders, provided that BPY and New LP are not engaged in a trade or business within the United States. Assuming that the distributions qualify as guaranteed payments, Non-U.S. Holders generally are not expected to share in BPY’s or New LP’s items of income, gain, loss, or deduction for U.S. federal income tax purposes. However, the tax treatment of guaranteed payments for source and withholding tax purposes is uncertain, and the IRS may disagree with this treatment. As a result, it is possible that the IRS could assert that Non-U.S. Holders would be subject to U.S. federal income and withholding tax on their share of BPY’s or New LP’s ordinary income from sources within the United States, even if distributions on the Preferred Units and New LP Preferred Units are treated as guaranteed payments.
If, contrary to expectation, distributions on the Preferred Units or New LP Preferred Units are not treated as guaranteed payments, then a Non-U.S. Holder will share in BPY’s or New LP’s items of income, gain, loss, or deduction, even if BPY and New LP are not engaged in a U.S. trade or business and the holder is not otherwise engaged in a U.S. trade or business. As a result, the holder may be subject to a withholding tax of 30% on the gross amount of certain U.S.-source income of BPY or New LP (as applicable) which is not effectively connected with a U.S. trade or business. Income subjected to such a flat tax rate includes income of a fixed or determinable annual or periodic nature, such as dividends and certain interest income. Such withholding tax may be reduced or eliminated with respect to certain types of income under an applicable income tax treaty between the United States and a Non-U.S. Holder’s country of residence or under the “portfolio interest” rules or other provisions of the U.S. Internal Revenue Code, provided that the holder properly certifies its eligibility for such treatment. Non-U.S. Holders should consult their own tax advisers regarding the tax treatment of distributions on the Preferred Units and New LP Preferred Units as guaranteed payments and the U.S. federal withholding and other income tax consequences thereof.
Based on the organizational structures of BPY and New LP, as well as their expected income and assets, the BPY General Partner and New LP General Partner currently believe that BPY and New LP, respectively, are unlikely to earn income treated as effectively connected with a U.S. trade or business, including effectively connected income attributable to the sale of a “United States real property interest”, as defined in the U.S. Internal Revenue Code. Specifically, each of BPY and New LP intends not to make an investment, whether directly or through an entity which would be treated as a partnership for U.S. federal income tax purposes, if the BPY General Partner or New LP General Partner (as applicable) believes at the time of such investment that the investment would generate income treated as effectively connected with a U.S. trade or business. If, as anticipated, BPY and New LP are not treated as engaged in a U.S. trade or business or as deriving income which is treated as effectively connected with a U.S. trade or business, and provided that a Non-U.S. Holder is not itself engaged in a U.S. trade or business, then the Non-U.S. Holder generally will not be subject to U.S. federal tax return filing requirements solely as a result of owning Preferred Units or New LP Preferred Units and generally will not be subject to U.S. federal net income tax on distributions on the Preferred Units or New LP Preferred Units.
In addition, if, as anticipated, BPY and New LP are not engaged in a U.S. trade or business, the amount realized by a Non-U.S. Holder upon the disposition of Preferred Units or New LP Preferred Units generally will not be subject to U.S. federal income tax, including U.S. federal withholding tax. Under Section 1446(f) of the U.S. Internal Revenue Code, the transferee of an interest in a partnership that is engaged in a U.S. trade or business generally is required to withhold 10% of the amount realized by the transferor, unless the transferor certifies that it is not a foreign person. In the case of a transfer of interest in a publicly traded partnership affected through a broker, the broker bears the primary responsibility for such withholding. Moreover, if Section 1446(f) of the U.S. Internal Revenue Code applies, a broker may be required to withhold 10% of the amount of a distribution exceeding a publicly traded partnership’s cumulative net income. However, under Treasury Regulations, no withholding is required if the broker properly relies on a certification made by a publicly traded partnership in a “qualified notice” that the “10-percent exception” applies. The 10-percent exception applies to a transfer of a publicly traded interest in a publicly traded partnership if: (i) the publicly traded partnership was not engaged in a U.S. trade or business at any time during a specified period of time; or (ii) upon a hypothetical sale of the publicly traded partnership’s assets at fair market value, (1) the amount of net gain that would have been effectively connected with the conduct of a trade or business within the United States would be less than 10% of the total net gain, or (2) no gain would have been effectively connected with the conduct of a trade or business in the United States.
Based on the intentions of the BPY General Partner and the New LP General Partner not to make an investment, whether directly or through an entity which would be treated as a partnership for U.S. federal income tax purposes, if the BPY General Partner or the New LP General Partner, respectively, believes at the time of such investment that the investment would
generate income treated as effectively connected with a U.S. trade or business, the BPY General Partner and the New LP General Partner have provided and intend to continue to provide timely qualified notices on a quarterly basis certifying that the 10-percent exception applies, so that no withholding under Section 1446(f) of the U.S. Internal Revenue Code applies to a Non-U.S. Holder’s sale or other disposition of Preferred Units or New LP Preferred Units (as applicable) effected through a broker or to any distributions on the Preferred Units or New LP Preferred Units.
However, there can be no assurance that the law will not change or that the IRS will not deem BPY or New LP to be engaged in a U.S. trade or business. If, contrary to the BPY General Partner’s and New LP General Partner’s expectations, BPY or New LP is treated as engaged in a U.S. trade or business, then a Non-U.S. Holder of Preferred Units or New LP Preferred Units, as applicable, generally would be required to file a U.S. federal income tax return, even if no effectively connected income were allocable to the Non-U.S. Holder. In addition, distributions to the Non-U.S. Holder might be treated as “effectively connected income” (which would subject the holder to U.S. net income taxation) and might be subject to withholding tax imposed at the highest effective tax rate applicable to the Non-U.S. Holder. If the amount of withholding were to exceed the amount of U.S. federal income tax actually due, the Non-U.S. Holder might be required to file a U.S. federal income tax return in order to seek a refund of such excess. A corporate Non-U.S. Holder might also be subject to branch profits tax at a rate of 30%, or at a lower treaty rate, if applicable. Guaranteed payments paid or accrued within BPY’s or New LP’s taxable year might be included as income to applicable Non-U.S. Holders, whether or not a distribution of such payments had actually been made. If, contrary to expectation, BPY or New LP were treated as engaged in a U.S. trade or business, then gain or loss from the sale of Preferred Units or New LP Preferred Units (as applicable) by a Non-U.S. Holder generally would be treated as effectively connected with such trade or business to the extent that the Non-U.S. Holder would have had effectively connected gain or loss had the applicable partnership sold all of its assets at their fair market value as of the date of the sale. In such case, any such effectively connected gain generally would be taxable at the regular graduated U.S. federal income tax rates, and the amount realized from any such sale by a Non-U.S. Holder, as well as the amount of any distribution on Preferred Units or New LP Preferred Units exceeding the cumulative net income of BPY or New LP, respectively, generally would be subject to the 10% U.S. federal withholding tax under Section 1446(f) of the U.S. Internal Revenue Code. Non-U.S. Holders should consult their own tax advisers regarding the consequences of BPY or New LP being engaged in a trade or business within the United States.
Assuming that BPY and New LP are not engaged in a U.S. trade or business (as discussed above), a Non-U.S. Holder generally is not expected to be subject to U.S. federal income tax on gain or loss realized upon the sale or other disposition, including redemption, of Preferred Units or New LP Preferred Units.
Special rules may apply to certain Non-U.S. Holders, including, without limitation, any Non-U.S. Holder (i) that has an office or fixed place of business in the United States; (ii) that is present in the United States for 183 days or more in a taxable year; or (iii) that is (a) a former citizen or long-term resident of the United States, (b) a foreign insurance company that is treated as holding a partnership interest in BPY or New LP in connection with its U.S. business, (c) a PFIC, (d) a CFC, or (e) a corporation that accumulates earnings to avoid U.S. federal income tax. Non-U.S. Holders should consult their own tax advisers regarding the application of these special rules.
Taxes in Other Jurisdictions
Based on their expected assets and method of operation, neither BPY nor New LP expects any holder of Preferred Units or New LP Preferred Units, solely as a result of owning such Preferred Units or New LP Preferred Units, to be subject to any additional income taxes imposed on a net basis or additional tax return filing requirements in any jurisdiction in which either of BPY or New LP engages in activity or owns property. However, BPY’s or New LP’s method of operation and current structure may change, and there can be no assurance that, solely as a result of owning Preferred Units or New LP Preferred Units, a Preferred Unitholder or New LP Preferred Unitholder will not be subject to certain taxes, including non-U.S., state, and local income taxes, unincorporated business taxes and estate, inheritance, or intangible taxes imposed by the various jurisdictions in which BPY or New LP (as applicable) does business or owns property now or in the future, even if the holder does not reside in any of these jurisdictions. Consequently, a Preferred Unitholder or New LP Preferred Unitholder may also be required to file non-U.S., state, and local income tax returns in some or all of these jurisdictions. Further, a Preferred Unitholder or New LP Preferred Unitholder may be subject to penalties for failure to comply with these requirements. It is the responsibility of each Preferred Unitholder and New LP Preferred Unitholder to file all U.S. federal, state, local, and non-U.S. tax returns that may be required of the holder.
Income or gain from investments held by BPY or New LP may be subject to withholding or other taxes in jurisdictions outside the United States, except to the extent an income tax treaty applies. If a Preferred Unitholder or New LP Preferred Unitholder wishes to claim the benefit of an applicable income tax treaty, the holder might be required to submit information to one or more of BPY, New LP, an intermediary, or a tax authority in such jurisdiction. Preferred Unitholders and New LP Preferred Unitholders should consult their own tax advisers regarding the U.S. state, local, and non-U.S. tax consequences of owning and disposing of Preferred Units or New LP Preferred Units.
Administrative Matters
Information Returns and Audit Procedures
Each of BPY and New LP has agreed to use commercially reasonable efforts to furnish to their respective Preferred Unitholders and New LP Preferred Unitholders, within 90 days after the close of each calendar year, U.S. tax information (including IRS Schedule K-1), which describes on a U.S. dollar basis the holders’ share of any income, gain, loss, and deduction of BPY or New LP, respectively, for their preceding taxable years. Under IRS guidance, certain partnerships are also required to provide IRS Schedule K-3, which generally describes a partner’s share of certain items of international tax relevance from the operations of the partnership. BPY and New LP generally expect to provide IRS Schedule K-3 (as applicable) to their respective unitholders, except that BPY and New LP generally do not expect to be able to provide IRS Schedule K-3 within such 90-day period. Moreover, providing this U.S. tax information to Preferred Unitholders and New LP Preferred Unitholders will also be subject to delay in the event of, among other reasons, the late receipt of any necessary tax information from other entities, such as subsidiaries. It is therefore possible that, in any taxable year, a U.S. Holder (or a Non-U.S. Holder that is subject to U.S. federal income taxation on a net basis) will need to apply for an extension of time to file its own tax returns. In preparing this U.S. tax information, each of BPY and New LP will use various accounting and reporting conventions to determine each holder’s share of income, gain, loss, and deduction (if any). The IRS may successfully contend that certain of these reporting conventions are impermissible, which could result in an adjustment to a holder’s income or loss. Due to administrative reporting limitations, and notwithstanding the rules requiring the aggregation of partnership interests purchased in separate transactions, as described above under the heading “– Consequences to U.S. Holders of Preferred Units or New LP Preferred Units – Basis”, a U.S. Holder may receive separate Schedules K-1 for any other partnership interests in BPY or New LP, such as other series of Preferred Units or New LP Preferred Units, as applicable.
BPY or New LP may be audited by the IRS. Adjustments resulting from an IRS audit could require a U.S. Holder to adjust a prior year’s tax liability and result in an audit of the holder’s own tax return. Any audit of a Preferred Unitholder’s or New LP Preferred Unitholder’s own tax return could result in adjustments not related to BPY’s or New LP’s tax returns, as well as those related to BPY’s or New LP’s tax returns. If the IRS makes an audit adjustment to BPY’s or New LP’s income tax returns, it may assess and collect any taxes (including penalties and interest) resulting from such audit adjustment directly from BPY or New LP (as applicable) instead of holders of Preferred Units, New LP Preferred Units, or other partnership interests in BPY or New LP.
BPY may be permitted to elect to have the BPY General Partner, Preferred Unitholders, and other holders of partnership interests in BPY take any IRS audit adjustment into account in accordance with their interests in BPY during the taxable year under audit. However, there can be no assurance that BPY will choose to make such election or that it will be available in all circumstances. If BPY does not make the election, and BPY pays taxes, penalties, or interest as a result of an audit adjustment, then cash available for distribution might be substantially reduced. As a result, holders of partnership interests in BPY, including Preferred Unitholders, might bear some or all of the cost of the tax liability resulting from such audit adjustment, even if such holders did not own partnership interests in BPY during the taxable year under audit. The foregoing considerations also apply with respect to BPY’s interest in the Property Partnership.
Similarly, New LP may be permitted to elect to have the New LP General Partner, New LP Preferred Unitholders, and other holders of partnership interests in New LP take any IRS audit adjustment into account in accordance with their interests in New LP during the taxable year under audit. However, there can be no assurance that New LP will choose to make such election or that it will be available in all circumstances. If New LP does not make the election, and New LP pays taxes, penalties, or interest as a result of an audit adjustment, then cash available for distribution might be substantially reduced. As a result, holders of partnership interests in New LP, including New LP Preferred Unitholders, might bear some or all of the cost of the tax liability resulting from such audit adjustment, even if such holders did not own partnership interests in New LP during the taxable year under audit.
Pursuant to the partnership audit rules, the BPY General Partner and the New LP General Partner or their designees will be the “partnership representatives” of BPY and New LP, respectively, and will have the sole authority to act on behalf of BPY and New LP, respectively, in connection with any administrative or judicial review of BPY’s or New LP’s items of income, gain, loss, deduction, or credit. In particular, the partnership representative will have the sole authority to bind both former and current holders of Preferred Units or New LP Preferred Units (as applicable) and to make certain elections on behalf of BPY or New LP (as applicable) pursuant to the partnership audit rules.
The application of the partnership audit rules to BPY and New LP and to holders of Preferred Units, New LP Preferred Units, or other partnership interests in BPY and New LP is uncertain. Preferred Unitholders and New LP Preferred Unitholders should consult their own tax advisers regarding the implications of the partnership audit rules for their ownership and disposition of Preferred Units or New LP Preferred Units.
Reporting with Respect to Foreign Financial Assets
Under Treasury Regulations, certain U.S. persons that own “specified foreign financial assets” with an aggregate fair market value exceeding either $50,000 on the last day of the taxable year or $75,000 at any time during the taxable year generally are required to file an information report with respect to such assets with their tax returns. Significant penalties may apply to persons who fail to comply with these rules. Specified foreign financial assets include not only financial accounts maintained in foreign financial institutions, but also, unless held in accounts maintained by a financial institution, any stock or security issued by a non-U.S. person (such as Preferred Units and New LP Preferred Units), any financial instrument or contract held for investment that has an issuer or counterparty other than a U.S. person, and any interest in a foreign entity. The failure to report information required under the current regulations could result in substantial penalties and in the extension of the statute of limitations with respect to federal income tax returns filed by a U.S. Holder. U.S. Holders should consult their own tax advisers regarding the implications of these Treasury Regulations for their ownership and disposition of Preferred Units or New LP Preferred Units.
Certain Reporting Requirements
A U.S. Holder who invests more than $100,000 in BPY or New LP may be required to file IRS Form 8865 reporting the investment with the U.S. Holder’s U.S. federal income tax return for the year that includes the date of the investment. A U.S. Holder may be subject to substantial penalties for the failure to comply with this and other information reporting requirements with respect to an investment in Preferred Units or New LP Preferred Units. U.S. Holders should consult their own tax advisers regarding such reporting requirements.
Tax Shelter Regulations and Related Reporting Requirements
If either of BPY or New LP were to engage in a “reportable transaction”, then it (and possibly its Preferred Unitholders or New LP Preferred Unitholders, as applicable) would be required to make a detailed disclosure of the transaction to the IRS in accordance with regulations governing tax shelters and other potentially tax-motivated transactions. A transaction may be a reportable transaction based upon any of several factors, including the fact that it is a type of tax avoidance transaction publicly identified by the IRS as a “listed transaction” or “transaction of interest”, or that it produces certain kinds of losses exceeding certain thresholds. An investment in BPY or New LP may be considered a “reportable transaction” if, for example, BPY or New LP (as applicable) were to recognize certain significant losses in the future. In certain circumstances, a holder of a partnership interest in BPY or New LP who disposes of an interest in a transaction resulting in the recognition by such holder of significant losses in excess of certain threshold amounts may be obligated to disclose its participation in such transaction. Certain of these rules are unclear, and the scope of reportable transactions can change retroactively. Therefore, it is possible that the rules may apply to transactions other than significant loss transactions.
Moreover, if BPY or New LP were to participate in a reportable transaction with a significant purpose to avoid or evade tax, or in any listed transaction, a U.S. Holder might be subject to significant accuracy-related penalties with a broad scope, including, for those persons otherwise entitled to deduct interest on federal tax deficiencies, non-deductibility of interest on any resulting tax liability, and in the case of a listed transaction, an extended statute of limitations. Neither BPY nor New LP intends to participate in any reportable transaction with a significant purpose to avoid or evade tax, nor do BPY or New LP intend to participate in any listed transactions. However, no assurance can be provided that the IRS will not assert that BPY or New LP has participated in such a transaction.
U.S. Holders should consult their own tax advisers concerning any possible disclosure obligation under the regulations governing tax shelters with respect to the disposition of Preferred Units or New LP Preferred Units.
Taxable Year
Both BPY and New LP intend to use the calendar year as their respective taxable years for U.S. federal income tax purposes. Under certain circumstances, which BPY and New LP currently believe are unlikely to apply, a taxable year other than the calendar year may be required for such purposes.
Backup Withholding
For each calendar year, BPY and New LP will report to Preferred Unitholders and New LP Preferred Unitholders, respectively, and to the IRS the amount of distributions made, and the amount of tax (if any) withheld on these distributions. Under the backup withholding rules, a Preferred Unitholder or New LP Preferred Unitholder may be subject to backup withholding tax with respect to distributions paid unless the holder (i) is an exempt recipient and demonstrates this fact when required or (ii) provides a taxpayer identification number, certifies as to no loss of exemption from backup withholding tax, and otherwise complies with the applicable requirements of the backup withholding tax rules. A U.S. Holder that is exempt should certify such status on a properly completed IRS Form W-9. A Non-U.S. Holder may qualify as an exempt recipient by
submitting an appropriate, properly completed IRS Form W-8. Backup withholding is not an additional tax. The amount of any backup withholding from a payment to a Preferred Unitholder or New LP Preferred Unitholder will be allowed as a credit against the holder’s U.S. federal income tax liability and may entitle the holder to a refund from the IRS, provided the holder supplies the required information to the IRS in a timely manner.
If a Preferred Unitholder or New LP Preferred Unitholder does not timely provide BPY or New LP (as applicable), or the applicable nominee, broker, clearing agent, or other intermediary, with IRS Form W-9 or an appropriate IRS Form W-8 (as applicable), or the form is not properly completed, then the aggregate amount of U.S. backup withholding tax required to be withheld may exceed the amount that would have been withheld had BPY or New LP (as applicable) or the applicable intermediary received properly completed forms from all Preferred Unitholders or New LP Preferred Unitholders, respectively. For administrative reasons, and in order to maintain the respective fungibility of Preferred Units and New LP Preferred Units, such excess U.S. backup withholding tax, and if necessary similar items, may be treated by BPY or New LP as an expense that generally will be borne indirectly by the respective holders of partnership interests in BPY or New LP on a pro rata basis, since BPY or New LP may be unable to allocate any such excess withholding tax cost to the relevant holders that failed to timely provide the proper U.S. tax forms.
Allocations Between Transferors and Transferees
Holders owning Preferred Units or New LP Preferred Units as of the applicable record date with respect to a distribution payment date will be entitled to receive the cash distribution with respect to their Preferred Units or New LP Preferred Units on the distribution payment date. Purchasers of Preferred Units or New LP Preferred Units after such applicable record date will therefore not become entitled to receive a cash distribution on their Preferred Units or New LP Preferred Units until the next applicable record date.
Nominee Reporting
Persons who hold an interest in BPY or New LP as a nominee for another person may be required to furnish to BPY or New LP, respectively:
•the name, address and taxpayer identification number of the beneficial owner and the nominee;
•whether the beneficial owner is (i) a person that is not a U.S. person, (ii) a foreign government, an international organization, or any wholly owned agency or instrumentality of either of the foregoing, or (iii) a tax-exempt entity;
•the amount and description of Preferred Units or New LP Preferred Units held, acquired, or transferred for the beneficial owner; and
•specific information including the dates of acquisitions and transfers, means of acquisitions and transfers, and acquisition cost for purchases, as well as the amount of net proceeds from sales.
Brokers and financial institutions may be required to furnish additional information, including whether they are U.S. persons and specific information regarding Preferred Units and New LP Preferred Units they acquire, hold, or transfer for their own account. A penalty of $250 per failure (as adjusted for inflation), up to a maximum of $3,000,000 per calendar year (as adjusted for inflation), generally is imposed under the U.S. Internal Revenue Code for the failure to report such information to BPY or New LP (as applicable). The nominee is required to supply the beneficial owner of the Preferred Units or New LP Preferred Units with the information furnished to BPY or New LP (as applicable).
Foreign Account Tax Compliance
Under FATCA, a 30% U.S. federal withholding tax applies to “withholdable payments” made to a “foreign financial institution” or a “non-financial foreign entity”, unless the financial institution or entity satisfies certain information reporting or other requirements. Withholdable payments include certain U.S.-source income, such as interest, dividends, and other passive income. Proposed Treasury Regulations eliminate the requirement to withhold tax under FATCA on gross proceeds from the sale or disposition of property that can produce U.S.-source interest or dividends. The IRS has announced that taxpayers are permitted to rely on the proposed regulations until final Treasury Regulations are issued.
BPY and New LP intend to comply with FATCA, so as to ensure that the 30% withholding tax does not apply to any withholdable payments received by BPY or New LP. Although BPY and New LP do not expect the 30% withholding tax to apply to a Preferred Unitholder’s or New LP Preferred Unitholder’s allocable share of distributions attributable to withholdable payments, this is subject to uncertainty. To avoid being subject to withholding under FATCA, Preferred Unitholders and New LP Preferred Unitholders are urged to properly certify their FATCA status on an appropriate IRS Form W-8 or IRS Form W-9 (or other applicable form) and to satisfy any additional requirements under FATCA.
In compliance with FATCA, information regarding certain holders’ ownership of Preferred Units or New LP Preferred Units may be reported to the IRS or to a non-U.S. governmental authority. FATCA remains subject to modification by an applicable intergovernmental agreement between the United States and another country, such as the agreement in effect between the United States and Bermuda for cooperation to facilitate the implementation of FATCA, or by future Treasury Regulations or other guidance. U.S. Holders should consult their own tax advisers regarding the consequences under FATCA of owning Preferred Units or New LP Preferred Units.
New Legislation or Administrative or Judicial Action
The U.S. federal income tax treatment of Preferred Unitholders and New LP Preferred Unitholders depends, in some instances, on determinations of fact and interpretations of complex provisions of U.S. federal income tax law for which no clear precedent or authority may be available. Preferred Unitholders and New LP Preferred Unitholders should be aware that the U.S. federal income tax rules, particularly those applicable to partnerships, are constantly under review by the Congressional tax-writing committees and other persons involved in the legislative process, the IRS, the U.S. Treasury Department, and the courts, frequently resulting in revised interpretations of established concepts, statutory changes, revisions to regulations, and other modifications and interpretations, any of which could adversely affect the value of the Preferred Units or New LP Preferred Units and be effective on a retroactive basis. For example, changes to the U.S. federal tax laws and interpretations thereof could make it more difficult or impossible for BPY or New LP to be treated as a partnership that is not taxable as a corporation for U.S. federal income tax purposes, change the character or treatment of portions of BPY’s or New LP’s income, reduce the net amount of distributions available to holders of partnership interests in BPY or New LP, or otherwise affect the tax considerations of owning Preferred Units or New LP Preferred Units. Such changes could also affect or cause BPY or New LP to change the way it conducts its activities and adversely affect the respective values of Preferred Units or New LP Preferred Units.
The organizational documents and agreements of BPY and New LP permit the BPY General Partner and the New LP General Partner to modify their respective limited partnership agreements from time to time, without the consent of Preferred Unitholders or New LP Preferred Unitholders, to elect to treat BPY or New LP (as applicable) as a corporation for U.S. federal tax purposes, or to address certain changes in U.S. federal income tax regulations, legislation, or interpretation. In some circumstances, such revisions could have a material adverse impact on some or all Preferred Unitholders or New LP Preferred Unitholders.
THE FOREGOING DISCUSSION IS NOT INTENDED AS A SUBSTITUTE FOR CAREFUL TAX PLANNING. THE TAX MATTERS RELATING TO BPY, NEW LP, AND HOLDERS OF PREFERRED UNITS OR NEW LP PREFERRED UNITS ARE COMPLEX AND ARE SUBJECT TO VARYING INTERPRETATIONS. MOREOVER, THE EFFECT OF EXISTING INCOME TAX LAWS, THE MEANING AND IMPACT OF WHICH IS UNCERTAIN, AND OF PROPOSED CHANGES IN INCOME TAX LAWS WILL VARY WITH THE PARTICULAR CIRCUMSTANCES OF EACH HOLDER OF PREFERRED UNITS OR NEW LP PREFERRED UNITS, AND IN REVIEWING THIS ANNUAL REPORT ON FORM 20-F THESE MATTERS SHOULD BE CONSIDERED. EACH HOLDER OF PREFERRED UNITS OR NEW LP PREFERRED UNITS SHOULD CONSULT ITS OWN TAX ADVISER WITH RESPECT TO THE U.S. FEDERAL, STATE, LOCAL, AND OTHER TAX CONSEQUENCES OF THE OWNERSHIP AND DISPOSITION OF PREFERRED UNITS OR NEW LP PREFERRED UNITS.
Certain Material Canadian Federal Income Tax Considerations
The following is a summary of the principal Canadian federal income tax consequences under the Tax Act of the holding and disposition of Preferred Units and New LP Preferred Units generally applicable to a Preferred Unitholder or New LP Preferred Unitholder, as applicable, who for purposes of the Tax Act and at all relevant times, (i) holds such units as capital property, (ii) is not a partnership, and (iii) deals at arm’s length with and is not affiliated with BPY, the Property Partnership, the BPY General Partner, New LP, the New LP General Partner, and their respective affiliates (a “Holder”). Generally, the Preferred Units and New LP Preferred Units will be considered to be capital property to a Holder, provided that the Holder does not use or hold such units in the course of carrying on a business trading or dealing in securities and has not acquired them in one or more transactions considered to be an adventure or concern in the nature of trade.
This summary is not applicable to a Holder: (i) that is a “financial institution” (as defined in the Tax Act) for the purposes of the “mark-to-market” property rules; (ii) that is a “specified financial institution” (as defined in the Tax Act); (iii) who makes or has made a functional currency reporting election pursuant to section 261 of the Tax Act; (iv) an interest in which would be a “tax shelter investment” (as defined in the Tax Act) or who acquires Preferred Units or New LP Preferred Units, as applicable, as a “tax shelter investment” (and this summary assumes that no such persons hold such units); (v) that has, directly or indirectly, a “significant interest” (as defined in subsection 34.2(1) of the Tax Act) in BPY or New LP, as applicable; (vi) if any affiliate of BPY or New LP, as applicable, is, or becomes as part of a series of transactions that includes the acquisition of Preferred Units or New LP Preferred Units, as applicable, a “foreign affiliate” (for purposes of the Tax Act,
including sections 93.1 and 212.3 of the Tax Act) of such Holder or of any corporation that does not deal at arm’s length with such Holder for purposes of the Tax Act; or (vii) that has entered into or will enter into a “derivative forward agreement” (as defined in the Tax Act) with respect to their Preferred Units or New LP Preferred Units, as applicable. Any such Holders should consult their own tax advisors with respect to an investment in Preferred Units or New LP Preferred Units.
This summary is based on the current provisions of the Tax Act, all specific proposals to amend the Tax Act publicly announced by or on behalf of the Minister of Finance (Canada) prior to the date hereof (the “Tax Proposals”), and the currently published administrative and assessing policies and practices of the CRA. This summary assumes that all Tax Proposals will be enacted in the form proposed but no assurance can be given that the Tax Proposals will be enacted in the form proposed or at all. This summary does not otherwise take into account or anticipate any changes in law, whether by judicial, administrative or legislative decision or action, or changes in the CRA’s administrative and assessing policies and practices, nor does it take into account provincial, territorial or foreign income tax legislation or considerations, which may differ significantly from those described herein. This summary is not exhaustive of all possible Canadian federal income tax consequences that may affect our Holders. Holders should consult their own tax advisors in respect of the provincial, territorial, or foreign income tax consequences to them of holding and disposing Preferred Units or New LP Preferred Units, as applicable.
This summary assumes that none of BPY, the Property Partnership or New LP is a “tax shelter” or a “tax shelter investment”, each as defined in the Tax Act. However, no assurance can be given in this regard.
This summary also assumes that none of BPY, the Property Partnership or New LP will be a “SIFT partnership” at any relevant time for purposes of the SIFT Rules on the basis that none of BPY, the Property Partnership or New LP will be a “Canadian resident partnership” at any relevant time. However, there can be no assurance that the SIFT Rules will not be revised or amended such that the SIFT Rules will apply.
This summary also assumes that the assets of New LP will at all relevant times consist of only debt issued by CanHoldco and certain U.S. corporations.
This summary does not address the deductibility of interest on money borrowed to acquire Preferred Units or New LP Preferred Units, nor whether any amounts in respect of Preferred Units or New LP Preferred Units could be “split income” for the purposes of the Tax Act.
This summary is of a general nature only and is not intended to be, nor should it be construed to be, legal or tax advice to any particular Holder, and no representation with respect to the Canadian federal income tax consequences to any particular Holder is made. Consequently, Holders are advised to consult their own tax advisors with respect to their particular circumstances. See also Item 3.D. “Risk Factors — Risks Relating to Taxation — Canada.”
For purposes of the Tax Act, all amounts relating to the acquisition, holding or disposition of Preferred Units or New LP Preferred Units must be expressed in Canadian dollars including any distributions, adjusted cost base and proceeds of disposition. For purposes of the Tax Act, amounts denominated in a currency other than the Canadian dollar generally must be converted into Canadian dollars using the appropriate exchange rate determined in accordance with the detailed rules in the Tax Act in that regard.
Taxation of Canadian Resident Holders
The following portion of the summary is generally applicable to a Holder who, for purposes of the Tax Act and at all relevant times, is resident or is deemed to be resident in Canada (a “Resident Holder”).
Computation of Income or Loss
Each Resident Holder that holds Preferred Units is required to include (or, subject to the “at-risk rules” discussed below, entitled to deduct) in computing his or her income for a particular taxation year the Resident Holder’s share of the income (or loss) of BPY for its fiscal year ending in, or coincidentally with, the Resident Holder’s taxation year, whether or not any of that income is distributed to the Resident Holder in the taxation year and regardless of whether or not Preferred Units were held throughout such year.
Each Resident Holder that holds New LP Preferred Units is required to include in computing his or her income for a particular taxation year the Resident Holder’s share of the income of New LP for its fiscal year ending in, or coincidentally
with, the Resident Holder’s taxation year, whether or not any of that income is distributed to the Resident Holder in the taxation year and regardless of whether or not New LP Preferred Units were held throughout such year.
Each of BPY and New LP will not itself be a taxable entity and is not expected to be required to file an income tax return in Canada for any taxation year. However, the income (or loss) of BPY and New LP for a fiscal period for purposes of the Tax Act will be computed as if BPY and New LP were separate persons resident in Canada and the partners will be allocated a share of that income (or loss) in accordance with our limited partnership agreement and New LP’s limited partnership agreement. The income (or loss) of BPY will include BPY’s share of the income (or loss) of the Property Partnership for a fiscal year determined in accordance with the Property Partnership’s limited partnership agreement. Further, the income (or loss) of the Property Partnership will include the Property Partnership’s share of the income (or loss) of New LP for a fiscal year determined in accordance with New LP’s limited partnership agreement. For this purpose, the fiscal year end of each of BPY, the Property Partnership, and New LP will be December 31.
The income for tax purposes of BPY for a given fiscal year will be allocated to each Resident Holder that holds Preferred Units in an amount calculated by multiplying such income by a fraction, the numerator of which is the sum of the distributions received by such Resident Holder on the Preferred Units with respect to such fiscal year and the denominator of which is the aggregate amount of the distributions made by BPY to all partners with respect to such fiscal year, provided that the numerator and denominator will not include any distributions on the Preferred Units that are in satisfaction of accrued distributions on the Preferred Units that were not paid in a previous fiscal year of BPY where the BPY General Partner determines that the inclusion of such distributions would result in a Preferred Unitholder being allocated more income than it would have been if the distributions were paid in the fiscal year of BPY in which they were accrued.
If, with respect to a given fiscal year, no distribution is made by BPY to its partners or BPY has a loss for tax purposes, one quarter of the income, or loss, as the case may be, for tax purposes for such fiscal year, will be allocated to the partners of record at the end of each calendar quarter ending in such fiscal year as follows: (i) to the Preferred Unitholders in respect of the Preferred Units held by them on each such date, such amount of BPY’s income or loss for tax purposes (as the case may be) as the BPY General Partner determines is reasonable in the circumstances, having regard to such factors as the BPY General Partner considers to be relevant, including, without limitation, the relative amount of capital contributed to BPY on the issuance of the Preferred Units as compared to all other units and the relative fair market value of the Preferred Units as compared to all other units, and (ii) to the partners, other than in respect of the Preferred Units, the remaining amount of BPY’s income or loss for tax purposes, as the case may be, pro rata in the proportion that the number of units of BPY (other than the Preferred Units) held at each such date by a partner is of the total number of units of BPY (other than the Preferred Units) that are issued and outstanding at each such date.
The income for tax purposes of New LP for a given fiscal year will be allocated to each Resident Holder that holds New LP Preferred Units in an amount equal to the distributions received by such Resident Holder for such fiscal year (up to the amount of New LP’s income for tax purposes for such fiscal year) and the balance (if any) of New LP’s income for such fiscal year will be allocated to its partners other than in respect of New LP Preferred Units. If, with respect to a given fiscal year, no distribution is made by New LP to its partners or New LP has a loss for tax purposes, one quarter of the income, or loss, as the case may be, for tax purposes for such fiscal year is allocated to the partners other than in respect of New LP Preferred Units at the end of each calendar quarter based on the proportionate number of units (other than New LP Preferred Units) held.
The income of BPY and New LP as determined for purposes of the Tax Act may differ from its income as determined for accounting purposes and may not be matched by cash distributions. In addition, for purposes of the Tax Act, all income (or losses) of BPY, the Property Partnership and New LP must be calculated in Canadian currency. Where BPY, the Property Partnership or New LP holds investments denominated in U.S. dollars or other foreign currencies, gains and losses may be realized by BPY, the Property Partnership or New LP as a consequence of fluctuations in the relative values of the Canadian and foreign currencies.
In computing the income (or loss) of BPY and New LP, as applicable, deductions may be claimed in respect of reasonable administrative costs, interest and other expenses incurred by BPY and New LP, as applicable, for the purpose of earning income, subject to the relevant provisions of the Tax Act. BPY and New LP, as applicable, may also deduct from its income for the year a portion of the reasonable expenses, if any, incurred by BPY and New LP, as applicable, to issue partnership interests. The portion of such issue expenses deductible by BPY and New LP, as applicable, in a taxation year is 20% of such issue expenses, pro-rated where BPY’s or New LP’s taxation year is less than 365 days. Certain interest deductibility limitation rules contained in the Tax Act (the “EIFEL Rules”) would have the effect of denying the deductibility of net interest and financing expenses for taxpayers that are corporations or trusts (other than certain excluded entities) in certain circumstances where such taxpayer’s net interest and financing expenses exceed a fixed ratio of the taxpayer’s adjusted taxable
income, or in certain circumstances where such taxpayer’s net interest and financing expenses exceed an alternative allocated group ratio amount. In general, under the EIFEL Rules, any interest and financing expenses and income of BPY or New LP, as applicable will be attributed to Resident Holders that are corporations or trusts to the extent of their interest in BPY or New LP, as applicable. Where a Resident Holder to which the EIFEL Rules apply is determined to have excess interest and financing expenses under the EIFEL Rules (determined including its allocable share of any interest and financing expenses and income of BPY or New LP), the Resident Holder will be required to include an amount in income in respect of its share of BPY’s or New LP’s interest and financing expenses (effectively reversing the Resident Holder’s allocable share of the deduction by BPY or New LP in respect of such expenses). The EIFEL Rules could apply to corporations and trusts within our group and to certain Resident Holders in respect of their interest in our partnership. However, the EIFEL Rules do not apply to a corporation or trust that qualifies as an “excluded entity” for a taxation year. For these purposes, an “excluded entity” is generally a taxpayer that: (a) is a “Canadian controlled private corporation” that, together with associated corporations, has taxable capital employed in Canada of less than $50 million for the particular year, (b) together with eligible group entities, has interest and financing expenses and exempt interest and financing expenses (net of applicable interest and financing revenues) of $1 million or less for the particular year, or (c) together with eligible group entities, meets certain conditions with respect to domestic activities and ownership. The EIFEL Rules will generally apply in respect of taxation years beginning on or after October 1, 2023. The EIFEL Rules and their application are highly complex. Resident Holders should consult their own tax advisors regarding the possible application of the EIFEL Rules in their particular circumstances.
In general, a Resident Holder’s share of any income (or loss) of BPY or New LP, as applicable, from a particular source will be treated as if it were income (or loss) of the Resident Holder from that source, and any provisions of the Tax Act applicable to that type of income (or loss) will apply to the Resident Holder. BPY holds managing general partner interests of the Property Partnership and BPY holds general partner interests in New LP. In computing BPY’s income (or loss) under the Tax Act, each of the Property Partnership and New LP will itself be deemed to be a separate person resident in Canada which computes its income (or loss) and allocates to its partners their respective share of such income (or loss). Accordingly, the source and character of amounts included in (or deducted from) the income of a Resident Holder in respect of their Preferred Units on account of income (or loss) earned by the Property Partnership and New LP generally will be determined by reference to the source and character of such amounts when earned by the Property Partnership and New LP.
With respect to a Resident Holder that holds Preferred Units, such Resident Holder’s share of taxable dividends received or considered to be received by BPY in a fiscal year from a corporation resident in Canada will be treated as a dividend received by the Resident Holder and will be subject to the normal rules in the Tax Act applicable to such dividends, including the enhanced gross-up and dividend tax credit for “eligible dividends” (as defined in the Tax Act) when the dividend received by the Property Partnership is designated as an “eligible dividend.”
Foreign taxes paid by BPY, the Property Partnership or New LP, and taxes withheld at source on amounts paid or credited to BPY, the Property Partnership or New LP (other than for the account of a particular partner), will be allocated pursuant to the governing partnership agreement. Each Resident Holder’s share of the “business-income tax” and “non-business-income tax” paid to the government of a foreign country for a year will be creditable against its Canadian federal income tax liability to the extent permitted by the detailed foreign tax credit rules contained in the Tax Act. Although the foreign tax credit rules are designed to avoid double taxation, the maximum credit is limited. Because of this, and because of timing differences in recognition of expenses and income and other factors, the foreign tax credit rules may not provide a full foreign tax credit for the “business-income tax” and “non-business-income tax” paid by BPY, the Property Partnership or New LP to the government of a foreign country. Under the Foreign Tax Credit Generator Rules, the foreign “business-income tax” or “non-business-income tax” allocated to a Resident Holder for the purpose of determining such Resident Holder’s foreign tax credit for any taxation year may be limited in certain circumstances, including where a Resident Holder’s share of the income of BPY, the Property Partnership or New LP, as applicable, under the income tax laws of any country (other than Canada) under whose laws the income of BPY, the Property Partnership, or New LP, as applicable, is subject to income taxation (the “Relevant Foreign Tax Law”) is less than the Resident Holder’s share of such income for purposes of the Tax Act. For this purpose, a Resident Holder is not considered to have a lesser direct or indirect share of the income of BPY, the Property Partnership or New LP, as applicable, under the Relevant Foreign Tax Law than for the purposes of the Tax Act solely because, among other reasons, of a difference between the Relevant Foreign Tax Law and the Tax Act in the manner of computing the income of BPY, the Property Partnership or New LP or in the manner of allocating the income of BPY, the Property Partnership or New LP because of the admission or withdrawal of a partner. No assurance can be given that the Foreign Tax Credit Generator Rules will not apply to any Resident Holder. If the Foreign Tax Credit Generator Rules apply, the allocation to a Resident Holder of foreign “business-income tax” or “non-business-income tax” paid by BPY or the Property Partnership, and therefore such Resident Holder’s foreign tax credits, will be limited.
BPY, the Property Partnership and New LP will each be deemed to be a non-resident person in respect of certain amounts paid or credited or deemed to be paid or credited to them by a person resident or deemed to be resident in Canada,
including dividends or interest. Interest (other than interest not subject to Canadian federal withholding tax) paid or deemed to be paid by a person resident or deemed to be resident in Canada to the Property Partnership or New LP, or dividends paid or deemed to be paid by a person resident or deemed to be resident in Canada to the Property Partnership, will be subject to withholding tax under Part XIII of the Tax Act at the rate of 25%. However, the CRA’s administrative practice in similar circumstances is to permit the rate of Canadian federal withholding tax applicable to such payments to be computed by looking through the partnership and taking into account the residency of the partners (including partners who are resident in Canada) and any reduced rates of Canadian federal withholding tax that any non-resident partners may be entitled to under an applicable income tax treaty or convention, provided that the residency status and entitlement to the treaty benefits can be established. Under the Treaty, a Canadian resident payer is required in certain circumstances to look-through fiscally transparent partnerships, such as BPY, the Property Partnership and New LP, to the residency and Treaty entitlements of their partners and to take into account any reduced rates of Canadian federal withholding tax that such partners may be entitled to under the Treaty. In determining the rate of Canadian federal withholding tax applicable to amounts paid by the Holding Entities to the Property Partnership, the BPY General Partner expects the Holding Entities to look-through BPY, the Property Partnership and New LP to the residency of the partners of BPY and New LP (including partners who are resident in Canada) and to take into account any reduced rates of Canadian federal withholding tax that non-resident partners may be entitled to under an applicable income tax treaty or convention in order to determine the appropriate amount of Canadian federal withholding tax to withhold from interest paid to the Property Partnership or New LP or from dividends paid to the Property Partnership. However, there can be no assurance that the CRA will apply its administrative practice in this context.
If BPY incurs losses for tax purposes, each Resident Holder that holds Preferred Units will be entitled to deduct in the computation of income for tax purposes the Resident Holder’s share of any net losses for tax purposes of BPY for its fiscal year, to the extent that the Resident Holder’s investment is “at-risk” within the meaning of the Tax Act. The Tax Act contains “at-risk rules” which may, in certain circumstances, restrict the deduction of a limited partner’s share of any losses of a limited partnership. The BPY General Partner does not anticipate that BPY, the Property Partnership or New LP will incur losses, but no assurance can be given in this regard. Accordingly, Resident Holders should consult their own tax advisors for specific advice with respect to the potential application of the “at-risk rules."
Section 94.1 of the Tax Act contains rules relating to interests held by a taxpayer in Non-Resident Entities that could, in certain circumstances, cause income to be imputed to Resident Holders that hold Preferred Units, either directly or by way of allocation of such income imputed to BPY or the Property Partnership. These rules would apply if it is reasonable to conclude, having regard to all the circumstances, that one of the main reasons for the Resident Holder, BPY or the Property Partnership acquiring, holding or having an investment in a Non-Resident Entity is to derive a benefit from “portfolio investments” in certain assets from which the Non-Resident Entity may reasonably be considered to derive its value in such a manner that taxes under the Tax Act on income, profits and gains from such assets for any year are significantly less than they would have been if such income, profits and gains had been earned directly. In determining whether this is the case, section 94.1 of the Tax Act provides that consideration must be given to, among other factors, the extent to which the income, profits and gains for any fiscal period are distributed in that or the immediately following fiscal period. No assurance can be given that section 94.1 of the Tax Act will not apply to a Resident Holder that holds Preferred Units, BPY or the Property Partnership. If these rules apply to a Resident Holder that holds Preferred Units, BPY or the Property Partnership, income, determined by reference to a prescribed rate of interest plus two percent applied to the “designated cost”, as defined in section 94.1 of the Tax Act, of the interest in the Non-Resident Entity, will be imputed directly to the Resident Holder or to BPY or the Property Partnership and allocated to the Resident Holder in accordance with the rules in section 94.1 of the Tax Act. The rules in section 94.1 of the Tax Act are complex and Resident Holders that hold Preferred Units should consult their own tax advisors regarding the application of these rules to them in their particular circumstances.
Any of the non-resident subsidiaries in which the Property Partnership directly holds an equity interest are expected to be CFAs of the Property Partnership. Dividends paid to the Property Partnership by a CFA of the Property Partnership will be included in computing the income of the Property Partnership. To the extent that any CFA or Indirect CFA of the Property Partnership earns income that is characterized as FAPI in a particular taxation year of the CFA or Indirect CFA, the FAPI allocable to the Property Partnership under the rules in the Tax Act must be included in computing the income of the Property Partnership for Canadian federal income tax purposes for the fiscal period of the Property Partnership in which the taxation year of that CFA or Indirect CFA ends (or is deemed to end for this purpose), whether or not the Property Partnership actually receives a distribution of that FAPI. BPY will include its share of such FAPI of the Property Partnership in computing its income for Canadian federal income tax purposes and Resident Holders that hold Preferred Units will be required to include their proportionate share of such FAPI allocated from BPY in computing their income for Canadian federal income tax purposes. As a result, Resident Holders that hold Preferred Units may be required to include amounts in their income even though they have not and may not receive an actual cash distribution of such amounts. If an amount of FAPI is included in computing the income of the Property Partnership for Canadian federal income tax purposes, an amount may be deductible in respect of the “foreign accrual tax” applicable to the FAPI. Any amount of FAPI included in income net of the amount of any deduction in respect of “foreign accrual tax” will increase the adjusted cost base to the Property Partnership of its shares of the
particular CFA in respect of which the FAPI was included. At such time as the Property Partnership receives a dividend of this type of income that was previously included in the Property Partnership’s income as FAPI, such dividend will effectively not be included in computing the income of the Property Partnership and there will be a corresponding reduction in the adjusted cost base to the Property Partnership of the particular CFA shares. Under the Foreign Tax Credit Generator Rules, the “foreign accrual tax” applicable to a particular amount of FAPI included in the Property Partnership’s income in respect of a particular “foreign affiliate” of the Property Partnership may be limited in certain specified circumstances, including where the direct or indirect share of the income allocated to any member of the Property Partnership (which is deemed for this purpose to include a Resident Holder that holds Preferred Units) that is a person resident in Canada or a “foreign affiliate” of such a person is, under a Relevant Foreign Tax Law, less than such member’s share of such income for purposes of the Tax Act. No assurance can be given that the Foreign Tax Credit Generator Rules will not apply to the Property Partnership. For this purpose, a Resident Holder that holds Preferred Units is not considered to have a lesser direct or indirect share of the income of the Property Partnership under the Relevant Foreign Tax Law than for the purposes of the Tax Act solely because, among other reasons, of a difference between the Relevant Foreign Tax Law and the Tax Act in the manner of computing the income of the Property Partnership or in the manner of allocating the income of the Property Partnership because of the admission or withdrawal of a partner. If the Foreign Tax Credit Generator Rules apply, the “foreign accrual tax” applicable to a particular amount of FAPI included in the Property Partnership’s income in respect of a particular “foreign affiliate” of the Property Partnership will be limited.
Disposition of Preferred Units
The disposition (or deemed disposition) by a Resident Holder of Preferred Units or New LP Preferred Units will result in the realization of a capital gain (or capital loss) by such Resident Holder in the amount, if any, by which the proceeds of disposition of the Preferred Units or New LP Preferred Units, as applicable, less any reasonable costs of disposition, exceed (or are exceeded by) the adjusted cost base of such units. Subject to the general rules on averaging of cost base, the adjusted cost base of a Resident Holder’s Preferred Units or New LP Preferred Units, as applicable, would generally be equal to: (i) the actual cost of the Preferred Units or New LP Preferred Units (excluding any portion thereof financed with limited recourse indebtedness), as applicable; plus (ii) the share of the income of BPY or New LP, as applicable, allocated to the Resident Holder for fiscal years of BPY or New LP, as applicable, ending before the relevant time in respect of the Preferred Units or New LP Preferred Units, as applicable; less (iii) the aggregate of the pro-rata share of losses of BPY allocated to the Resident Holder (other than losses which cannot be deducted because they exceed the Resident Holder’s “at-risk” amount in respect of the Preferred Units) for the fiscal years of BPY ending before the relevant time in respect of the Preferred Units; and less (iv) the Resident Holder’s distributions received from BPY or New LP, as applicable, before the relevant time in respect of the Preferred Units or New LP Preferred Units, as applicable. The adjusted cost base of each Preferred Unit or New LP Preferred Unit will be subject to the averaging provisions contained in the Tax Act.
The foregoing discussion of the calculation of the adjusted cost base assumes that each class or series of partnership interests in BPY or New LP are treated as separate property for purposes of the Tax Act. However, the CRA’s position is to treat all the different types of interests in a partnership that a partner may hold as one capital property, including for purposes of determining the adjusted cost base of all such partnership interests. As a result, on a disposition of a particular type of unit, a partner’s total adjusted cost base is required to be allocated in a reasonable manner to the particular type of unit being disposed of. As acknowledged by the CRA, there is no particular method for determining a reasonable allocation of the adjusted cost base of a partnership interest to the part of the partnership interest that is disposed of. Furthermore, more than one method may be reasonable. If the CRA’s position applies, on a disposition by a Resident Holder of a particular type of unit of BPY or New LP, as applicable, the Resident Holder should generally be able to allocate his or her adjusted cost base in a manner that treats the different classes or series of units of BPY and New LP, as applicable, as separate property. Accordingly, the BPY General Partner intends to provide partners with partnership information returns using such allocation.
Where a Resident Holder that holds Preferred Units disposes of all of its Preferred Units, it will no longer be a partner of BPY. If, however, the Resident Holder is entitled to receive a distribution from BPY after the disposition of all such units, then the Resident Holder will be deemed to dispose of such units at the later of: (i) the end of the fiscal year of BPY during which the disposition occurred; and (ii) the date of the last distribution made by BPY to which the Resident Holder was entitled. The share of the income (or loss) of BPY for tax purposes for a particular fiscal year that is allocated to a Resident Holder that holds Preferred Units who has ceased to be a partner will generally be added (or deducted) in the computation of the adjusted cost base of the Resident Holder’s Preferred Units immediately prior to the time of the disposition. Similarly, where a Resident Holder that holds New LP Preferred Units disposes of all of its New LP Preferred Units, it will no longer be a partner of New LP. If, however, the Resident Holder is entitled to receive a distribution from New LP after the disposition of all such units, then the Resident Holder will be deemed to dispose of such units at the later of: (i) the end of the fiscal year of New LP during which the disposition occurred; and (ii) the date of the last distribution made by New LP to which the Resident Holder was entitled. The share of the income (or loss) of New LP for tax purposes for a particular fiscal year that is allocated to a Resident
Holder that holds Preferred Units who has ceased to be a partner will generally be added (or deducted) in the computation of the adjusted cost base of the Resident Holder’s Preferred Units immediately prior to the time of the disposition.
A Resident Holder will generally realize a deemed capital gain if, and to the extent that, the adjusted cost base of the Resident Holder’s Preferred Units or New LP Preferred Units is negative at the end of any fiscal year of BPY or New LP, as applicable. In such a case, the adjusted cost base of the Resident Holder’s applicable Preferred Units or New LP Preferred Units will be nil at the beginning of the next fiscal year of BPY or New LP, as applicable.
Resident Holders should consult their own tax advisors for advice with respect to the specific tax consequences to them of disposing of Preferred Units or New LP Preferred Units.
The taxation of capital gains and capital losses is discussed below under “— Taxation of Capital Gains and Capital Losses."
Alternative Minimum Tax
Resident Holders that are individuals or trusts may be subject to the alternative minimum tax rules. Such Resident Holders should consult their own tax advisors.
Taxation of Capital Gains and Capital Losses
In general, one-half of a capital gain realized by a Resident Holder must be included in computing such Resident Holder’s income as a taxable capital gain. One-half of a capital loss is deducted as an allowable capital loss against taxable capital gains realized in the year and any remainder may be deducted against net taxable capital gains in any of the three years preceding the year or any year following the year, to the extent and under the circumstances described in the Tax Act.
Special rules in the Tax Act may apply to disallow the preferential capital gains inclusion rate on all or a portion of a capital gain realized on a disposition of Preferred Units or New LP Preferred Units, as applicable, if a partnership interest in BPY or New LP, as applicable, is acquired by a tax-exempt person or a non-resident person (or by a partnership or trust (other than certain trusts) of which a tax-exempt person or a non-resident person is a member or beneficiary, directly or indirectly through one or more partnerships or trusts (other than certain trusts)). Resident Holders contemplating such a disposition should consult their own tax advisors in this regard.
A Resident Holder that is throughout the relevant taxation year a “Canadian-controlled private corporation” (as defined in the Tax Act), or is deemed to be, at any time in the relevant taxation year a “substantive CCPC” (as defined in the Tax Act) may be liable to pay an additional tax (refundable in certain circumstances) on its “aggregate investment income” (as defined in the Tax Act) for the year, which is defined to include net taxable capital gains. Resident Holders are advised to consult their own tax advisors in this regard.
Eligibility for Investment
Provided that the Preferred Units or New LP Preferred Units, as applicable, are listed on a “designated stock exchange” (which currently includes the Nasdaq and the TSX), the Preferred Units and New LP Preferred Units, as applicable, will be “qualified investments” under the Tax Act for a trust governed by an RRSP, deferred profit sharing plan, RRIF, RESP, RDSP, TFSA, and FHSA.
Notwithstanding the foregoing, an annuitant under an RRSP or RRIF, a holder of a TFSA, FSHA or RDSP or a subscriber of an RESP, as the case may be, will be subject to a penalty tax if Preferred Units or New LP Preferred Units, as applicable, held in the RRSP, RRIF, TFSA, FHSA, RDSP or RESP are “prohibited investments” (as defined in subsection 207.01(1) of the Tax Act) for the RRSP, RRIF, TFSA, FHSA, RDSP or RESP, as the case may be. Preferred Units and New LP Preferred Units, as applicable, will generally not be a “prohibited investment” on the date hereof for a trust governed by a RRSP, RRIF, TFSA, FHSA, RDSP or RESP if the annuitant under the RRSP or RRIF, the holder of the TFSA or RDSP or the subscriber of an RESP, as applicable, deals at arm’s length with BPY or New LP, as applicable, for purposes of the Tax Act and does not have a “significant interest”, as defined in the Tax Act for purposes of such “prohibited investment” rules, in BPY or New LP, as applicable. Resident Holders who will hold Preferred Units or New LP Preferred Units, as applicable, in an RRSP, RRIF, TFSA, FHSA, RDSP or RESP should consult with their own tax advisors regarding the application of the foregoing “prohibited investment” rules having regard to their particular circumstances.
Taxation of Non-Resident Holders
The following portion of the summary is generally applicable to a Holder who, for purposes of the Tax Act and at all relevant times, is not, and is not deemed to be, resident in Canada and who does not use or hold and is not deemed to use or hold Preferred Units or New LP Preferred Units, as applicable, in connection with a business carried on in Canada (a “Non-Resident Holder”).
The following portion of the summary assumes that (i) Preferred Units and New LP Preferred Units, as applicable, are not and will not at any relevant time constitute “taxable Canadian property” of any Non-Resident Holder, and (ii) BPY, the Property Partnership and New LP will not dispose of property that is “taxable Canadian property.” “Taxable Canadian property” includes, but is not limited to, property that is used or held in a business carried on in Canada and shares of corporations that are not listed on a “designated stock exchange” if more than 50% of the fair market value of the shares is derived from certain Canadian properties during the 60-month period immediately preceding the particular time. In general, Preferred Units will not constitute “taxable Canadian property” of any Non-Resident Holder at the time of disposition or deemed disposition, unless (a) at any time during the 60-month period immediately preceding the disposition or deemed disposition, more than 50% of the fair market value of Preferred Units was derived, directly or indirectly (excluding through a corporation, partnership or trust, the shares or interests in which were not themselves “taxable Canadian property”), from one or any combination of: (i) real or immovable property situated in Canada; (ii) “Canadian resource properties”; (iii) “timber resource properties”; and (iv) options in respect of, or interests in, or for civil law rights in, such property, whether or not such property exists, or (b) the Preferred Units are otherwise deemed to be “taxable Canadian property." Since BPY’s assets will consist principally of units of the Property Partnership, Preferred Units would generally be “taxable Canadian property” at a particular time if the units of the Property Partnership held by BPY derived, directly or indirectly (excluding through a corporation, partnership or trust, the shares or interests in which were not themselves “taxable Canadian property”), more than 50% of their fair market value from properties described in (i) to (iv) above at any time in the 60-month period preceding the particular time. The BPY General Partner does not expect Preferred Units or the New LP Preferred Units, respectively, to be “taxable Canadian property” at any relevant time and does not expect BPY, the Property Partnership, or New LP, as applicable, to dispose of “taxable Canadian property." However, no assurance can be given that the Preferred Units will not be “taxable Canadian property” or that BPY will not dispose of “taxable Canadian property.”
The following portion of the summary also assumes that none of BPY, the Property Partnership or New LP will be considered to carry on business in Canada. The BPY General Partner intends to organize and conduct the affairs of BPY, the Property Partnership and New LP, respectively, to the extent possible, so that none of these entities should be considered to carry on business in Canada for purposes of the Tax Act. However, no assurance can be given in this regard. If any of these entities carry on business in Canada, the tax implications to BPY, the Property Partnership, New LP, and to Non-Resident Holders may be materially and adversely different than as set out herein.
Special rules, which are not discussed in this summary, may apply to a Non-Resident Holder that is an insurer carrying on business in Canada and elsewhere.
Taxation of Income or Loss
A Non-Resident Holder will not be subject to Canadian federal income tax under Part I of the Tax Act on its share of income from a business carried on by BPY, the Property Partnership or New LP outside Canada or the non-business-income earned by BPY, the Property Partnership or New LP from sources in Canada. However, such holder may be subject to Canadian federal withholding tax under Part XIII of the Tax Act, as described below.
BPY, the Property Partnership and New LP will each be deemed to be a non-resident person in respect of certain amounts paid or credited or deemed to be paid or credited to them by a person resident or deemed to be resident in Canada, including dividends or interest. Interest (other than interest not subject to Canadian federal withholding tax) paid or deemed to be paid by a person resident or deemed to be resident in Canada to the Property Partnership or New LP, or dividends paid or deemed to be paid by a person resident or deemed to be resident in Canada to the Property Partnership, will be subject to withholding tax under Part XIII of the Tax Act at the rate of 25%. However, the CRA’s administrative practice in similar circumstances is to permit the rate of Canadian federal withholding tax applicable to such payments to be computed by looking through the partnership and taking into account the residency of the partners (including partners who are resident in Canada) and any reduced rates of Canadian federal withholding tax that any non-resident partners may be entitled to under an applicable income tax treaty or convention, provided that the residency status and entitlement to the treaty benefits can be established. Under the Treaty, a Canadian resident payer is required in certain circumstances to look-through fiscally transparent partnerships, such as BPY, the Property Partnership and New LP, to the residency and Treaty entitlements of their partners and
to take into account any reduced rates of Canadian federal withholding tax that such partners may be entitled to under the Treaty. In determining the rate of Canadian federal withholding tax applicable to amounts paid by the Holding Entities to the Property Partnership and New LP, the BPY General Partner expects the Holding Entities to look-through BPY, the Property Partnership and New LP to the residency of the partners of BPY and New LP (including partners who are resident in Canada) and to take into account any reduced rates of Canadian federal withholding tax that non-resident partners may be entitled to under an applicable income tax treaty or convention in order to determine the appropriate amount of Canadian federal withholding tax to withhold from interest paid to the Property Partnership or New LP or from dividends paid to the Property Partnership. However, there can be no assurance that the CRA will apply its administrative practice in this context.
10.F. DIVIDENDS AND PAYING AGENTS
Not applicable.
10.G. STATEMENT BY EXPERTS
Not applicable.
10.H DOCUMENTS ON DISPLAY
Our company is subject to the information filing requirements of the Exchange Act, and accordingly is required to file periodic reports and other information with the SEC. As a foreign private issuer under the SEC’s regulations, we file annual reports on Form 20-F and furnish other reports on Form 6-K. The information disclosed in our reports may be less extensive than that required to be disclosed in annual and quarterly reports on Forms 10-K and 10-Q required to be filed with the SEC by U.S. issuers. Moreover, as a foreign private issuer, we are not subject to the proxy requirements under Section 14 of the Exchange Act, and the BPY General Partner’s directors and our major unitholders are not subject to the insider short swing profit recovery rules under Section 16 of the Exchange Act. The SEC maintains an Internet website at www.sec.gov that contains reports, proxy and information statements and other information regarding issuers that file electronically with the SEC. You may obtain our SEC filings on the SEC website or on our website bpy.brookfield.com. The information on our website is not part of this annual report.
In addition, our company is required by Canadian securities laws to file documents electronically with Canadian securities regulatory authorities and these filings are available on our SEDAR+ profile at www.sedarplus.ca. Written requests for such documents should be directed to our Corporate Secretary at 73 Front Street, 5th Floor, Hamilton HM 12, Bermuda.
10.I. SUBSIDIARY INFORMATION
Not applicable.
10.J. ANNUAL REPORT TO SECURITY HOLDERS
Not applicable.
ITEM 11. QUANTITATIVE AND QUALITATIVE DISCLOSURES ABOUT MARKET RISK
See the information contained in this Form 20-F in Note 31, Financial Instruments in our annual 2025 financial statements for further information.
ITEM 12. DESCRIPTION OF SECURITIES OTHER THAN EQUITY SECURITIES
Not applicable.
PART II
ITEM 13. DEFAULTS, DIVIDEND ARREARAGES AND DELINQUENCIES
None.
ITEM 14. MATERIAL MODIFICATIONS TO THE RIGHTS OF SECURITY HOLDERS AND USE OF PROCEEDS
Not applicable.
ITEM 15. CONTROLS AND PROCEDURES
Disclosure Controls and Procedures
As of December 31, 2025, an evaluation of the effectiveness of our “disclosure controls and procedures” (as defined in Rules 13a-15(e) and 15d-15(e) of the Exchange Act) was carried out under the supervision and with the participation of persons performing the functions of principal executive and principal financial officers for us and our Service Providers. Based upon that evaluation, the persons performing the functions of principal executive and principal financial officers for us have concluded that, as of December 31, 2025, our disclosure controls and procedures were effective: (i) to ensure that information required to be disclosed by us in the reports that we file or submit under the Exchange Act is recorded, processed, summarized and reported within the time periods specified in the SEC’s rules and forms; and (ii) to ensure that information required to be disclosed by us in the reports that we file or submit under the Exchange Act is accumulated and communicated to our management, including the persons performing the functions of principal executive and principal financial officers for us, to allow timely decisions regarding required disclosure.
It should be noted that while our management, including persons performing the functions of principal executive and principal financial officers for us, believe our disclosure controls and procedures provide a reasonable level of assurance that such controls and procedures are effective, they do not expect that our disclosure controls and procedures or internal controls will prevent all error and all fraud. A control system, no matter how well conceived or operated, can provide only reasonable, not absolute, assurance that the objectives of the control system are met.
Management’s Annual Report on Internal Control over Financial Reporting
Our management is responsible for establishing and maintaining adequate internal control over financial reporting, as such term is defined in Exchange Act Rules 13a-15(f). Under the supervision and with the participation of our management, including persons performing the functions of principal executive and principal financial officers for us, we conducted an evaluation of the effectiveness of our internal control over financial reporting as of December 31, 2025, based on the criteria established in Internal Control-Integrated Framework (2013) issued by the Committee of Sponsoring Organizations of the Treadway Commission. Based on this assessment, our management concluded that our internal control over financial reporting was effective as of December 31, 2025.
Internal control systems, no matter how well designed, have inherent limitations. Therefore, even those systems determined to be effective can provide only reasonable assurance with respect to financial statement preparation and presentation. Also, projections of any evaluation of effectiveness to future periods are subject to the risk that controls may become inadequate because of changes in conditions, or that the degree of compliance with the policies or procedures may deteriorate.
Report of Independent Registered Public Accounting Firm
As we are a non-accelerated filer, the effectiveness of our internal control over financial reporting as of December 31, 2025 is not subject to attestation from our independent registered public accounting firm.
Changes in Internal Control
There was no change in our internal control over financial reporting during the year ended December 31, 2025, which has materially affected, or is reasonably likely to materially affect, our internal control over financial reporting.
ITEM 16. [RESERVED]
ITEM 16A. AUDIT COMMITTEE FINANCIAL EXPERT
The BPY General Partner’s board of directors has determined that Stephen DeNardo possesses specific accounting and financial management expertise and that he is an audit committee financial expert as defined by the SEC and is independent within the meaning of the rules of the Nasdaq. The BPY General Partner’s board of directors has also determined that other
members of the Audit Committee have sufficient experience and ability in finance and compliance matters to enable them to adequately discharge their responsibilities.
ITEM 16B. CODE OF ETHICS
On April 4, 2013, the BPY General Partner adopted the Code of Conduct that applies to the members of the board of directors and officers of the BPY General Partner, our company, and employees of our company and affiliates. The Code of Conduct is reviewed and updated annually. We have posted a copy of the Code of Conduct on our website at bpy.brookfield.com.
ITEM 16C. PRINCIPAL ACCOUNTANT FEES AND SERVICES
The BPY General Partner has retained Deloitte LLP (PCAOB ID No. 1208) to act as our company’s independent registered public accounting firm.
The table below summarizes the fees for professional services rendered by Deloitte LLP for the audit of our annual financial statements for the periods ended December 31, 2025 and 2024.
| | | | | | | | | | | | | | |
| | December 31, 2025 | December 31, 2024 |
| (US$ Thousands) | Total | % | Total | % |
Audit fees(1) | $ | 8,088 | | 25 | % | $ | 9,568 | | 27 | % |
Audit-related fees(2) | 24,456 | | 75 | % | 24,911 | | 71 | % |
Tax fees(3) | 164 | | — | % | 273 | | 1 | % |
Other(4) | 67 | | — | % | 248 | | 1 | % |
| Total | $ | 32,775 | | 100 | % | $ | 35,000 | | 100 | % |
(1)Audit fees include fees for the audit of our 2025 annual consolidated financial statements and the review of the consolidated financial statements included in our quarterly interim reports. This category also includes fees for comfort letters, consents and review of certain documents filed with securities regulatory authorities.
(2)Audit-related fees include fees for the audit or review of financial statements for certain of our subsidiaries, including audits of individual properties to comply with lender, joint venture partner or tenant requirements.
(3)Tax fees are principally for assistance in tax return preparation and tax advisory services.
(4)All other fees include fees for certain permissible consulting and advisory services, including assistance with corporate and social responsibility reporting.
The audit committee of the BPY General Partner pre-approves all audit and non-audit services provided to our partnership by Deloitte LLP.
ITEM 16D. EXEMPTIONS FROM THE LISTING STANDARDS FOR AUDIT COMMITTEES
None.
ITEM 16E. PURCHASES OF EQUITY SECURITIES BY THE ISSUER AND AFFILIATED PURCHASERS
During the period ended December 31, 2025, there were no Preferred Units or New LP Preferred Units purchased by
our company or any affiliated purchasers.
ITEM 16F. CHANGE IN REGISTRANT’S CERTIFYING ACCOUNTANT
None.
ITEM 16G. CORPORATE GOVERNANCE
Subject to certain exceptions, Nasdaq permits foreign private issuers to follow home country practice in lieu of Nasdaq’s corporate governance requirements. Our corporate governance practices are not materially different from those required of domestic limited partnerships under the Nasdaq listing standards, except that we follow Bermuda law in respect of approval of equity compensation plans and material amendments thereto, which only requires approval by the board of directors of the BPY General Partner, whereas Nasdaq rules generally require unitholder approval of such plans and amendments.
ITEM 16H. MINE SAFETY DISCLOSURE
Pursuant to Section 1503(a) of the Dodd-Frank Wall Street Reform and Consumer Protection Act of 2010, issuers that are operators, or that have a subsidiary that is an operator, of a coal or other mine in the United States are required to disclose in their periodic reports filed with the SEC information regarding specified health and safety violations, orders and citations, related assessments and legal actions, and mining-related fatalities under the regulation of the Federal Mine Safety and Health Administration (the “MSHA”) under the Federal Mine Safety and Health Act of 1977, as amended, (the “Mine Act”). During the fiscal year ended December 31, 2025, our company did not have any mines in the United States subject to regulation by MSHA under the Mine Act.
ITEM 16I. DISCLOSURE REGARDING FOREIGN JURISDICTIONS THAT PREVENT INSPECTIONS
Not applicable.
ITEM 16J. INSIDER TRADING POLICIES
We have adopted the insider trading policy of Brookfield, which governs the purchase, sale and other dispositions of our securities by our directors, officers and other employees. This policy promotes compliance with applicable securities laws and regulations, including those that prohibit insider trading. A copy of Brookfield’s Personal Trading Policy is filed as an exhibit to this Form 20-F.
ITEM 16K. CYBERSECURITY
Risk management and strategy
We believe our cybersecurity program is reasonably designed to materially protect the confidentiality, integrity and availability of our information and technology. This program addresses security governance, security awareness, employee training, relevant access and end-point security, vulnerability management, penetration testing, security monitoring and incident response. We use technologies designed to enhance our ability to detect and respond to security risks and response capabilities, in addition to access controls and anti-malware protections. We believe our practices are informed by and generally aligned with the National Institute of Standards and Technology Cybersecurity Framework.
In addition, Brookfield’s employees regularly undergo mandatory continuing cybersecurity and data protection training. Employees in higher-risk functions receive additional training and cybersecurity awareness education. Audits, cybersecurity simulations and employee testing results indicate that our program is effective in protecting our information. The policies, standards, and guidance are structured to help our company respond effectively to the dynamically changing environment of cybersecurity threats, cybersecurity risks, technologies, laws, and regulations. Our company modifies its policies, standards, and guidance as needed to adjust to this changing environment.
We conduct due diligence on an investment’s cybersecurity and data privacy programs to identify any material risks that may need to be addressed as part of the acquisition or post-acquisition. We also regularly monitor cybersecurity and data privacy risks through reporting by investments in our portfolio. The effectiveness of these programs is evaluated regularly through both internal and third-party audits.
We may engage third parties from time to time, including to conduct risk assessments and/or audits. We have policies and processes in place to govern third-party access and reduce the risks associated with such access. Our third-party risk management processes include risk-based due diligence, contractual security requirements, and ongoing monitoring proportionate to the sensitivity of the services provided. Prior to authorization and granting access, the terms and conditions of such access must be agreed to as part of a formal agreement or contract. In addition, all authorized third-party access must be limited, monitored and controlled as appropriate.
In 2025, we further enhanced our data protection and threat-intelligence capabilities; improved our processes for third-party risk management; continued mandatory cybersecurity education for all employees; and incorporated social engineering into our phishing simulations.
Data privacy and cybersecurity are one element of our comprehensive approach to strong corporate governance and risk management practices, which also focuses on corporate governance ethics; our board of directors; ethical business conduct; and supply chain and vendor management.
Our systems face cybersecurity risks, and we have in the past experienced threats to and breaches of our data and systems. Material cybersecurity incidents are escalated to senior management, including legal, compliance and information security leadership, for evaluation. Where appropriate, matters are reported to the audit committee of the BPY General Partner. Management assesses the materiality of cybersecurity incidents based on their potential impact on our business, financial condition and results of operations. To date, prior incidents have not had a material impact on our business, results of operations or financial condition. We can provide no assurance that we will not experience any material cybersecurity threats or incidents in the future. See “Item 3.D. Risk Factors— Cybersecurity failures and data security incidents could adversely affect our business by causing a disruption to our operations, a compromise or corruption of our confidential, personal or other sensitive information and/or damage to our business relationships or reputation, any of which could negatively impact our business, financial condition and operating results.”
Governance
The audit committee of the board of directors of the BPY General Partner is responsible for overseeing risk management strategies that are specific to BPY, including reviewing management’s assessment of the current and emerging risks and related mitigation strategies across financial and non-financial risks, including cybersecurity risks. Regular reports and updates on cybersecurity risks are made to senior management and the respective board of directors of BPY’s portfolio companies.
PART III
ITEM 17. FINANCIAL STATEMENTS
Not applicable.
ITEM 18. FINANCIAL STATEMENTS
See the list of financial statements beginning on page F-1 which are filed as part of the annual report on Form 20-F.
ITEM 19. EXHIBITS
| | | | | | | | |
| Number | | Description |
| | |
| | Certificate of registration of our company, registered as of January 3, 2013(1) |
| | Second Amended and Restated Limited Partnership Agreement of our company, dated August 8, 2013(2) |
| | First Amendment to the Second Amended and Restated Limited Partnership Agreement of our company, dated November 5, 2015(3) |
| | Second Amendment to the Second Amended and Restated Limited Partnership Agreement of our company, dated March 21, 2019(4) |
| | Third Amendment to the Second Amended and Restated Limited Partnership Agreement of our company, dated August 20, 2019(5) |
| | Fourth Amendment to the Second Amended and Restated Limited Partnership Agreement of our company, dated February 18, 2020(6) |
| | Fifth Amendment to the Second Amended and Restated Limited Partnership Agreement of our company dated April 21, 2020(7) |
| | Sixth Amendment to the Second Amended and Restated Limited Partnership Agreement of our company dated March 31, 2021(8) |
| | Seventh Amendment to the Second Amended and Restated Limited Partnership Agreement of our company dated July 26, 2021(9) |
| | Description of Securities(32) |
| | Third Amended and Restated Master Services Agreement by and among Brookfield Corporation, the Service Recipients and the Service Providers, dated August 3, 2021(11) |
| | First Amendment to Third Amended and Restated Master Services Agreement by and among Brookfield Corporation, the Service Recipients and the Service Providers, dated February 2, 2022(12) |
| | Second Amendment to Third Amended and Restated Master Services Agreement by and among Brookfield Corporation, the Service Recipients and the Service Providers, dated August 11, 2023(13) |
| | Fourth Amended and Restated Limited Partnership Agreement of the Property Partnership, dated February 20, 2019(14) |
| | First Amendment to the Fourth Amended and Restated Limited Partnership Agreement of the Property Partnership, dated March 21, 2019(15) |
| | Second Amendment to the Fourth Amended and Restated Limited Partnership Agreement of the Property Partnership, dated April 28, 2019(16) |
| | Third Amendment to the Fourth Amended and Restated Limited Partnership Agreement of the Property Partnership, dated August 20, 2019(17) |
| | Fourth Amendment to the Fourth Amended and Restated Limited Partnership Agreement of the Property Partnership, dated February 18, 2020(18) |
| | Fifth Amendment to the Fourth Amended and Restated Limited Partnership Agreement of the Property Partnership, dated April 21, 2020(19) |
| | Sixth Amendment to the Fourth Amended and Restated Limited Partnership Agreement of the Property Partnership, dated July 26, 2021(20) |
| | Seventh Amendment to the Fourth Amended and Restated Limited Partnership Agreement of the Property Partnership, dated August 3, 2021(21) |
| | Eighth Amendment to the Fourth Amended and Restated Limited Partnership Agreement of the Property Partnership, dated October 20, 2023(22) |
| | | | | | | | |
| | Ninth Amendment to the Fourth Amended and Restated Limited Partnership Agreement of the Property Partnership, dated March 25, 2024 (36) |
| | Guarantee Agreement between our company and the Class A Preferred Unitholder dated December 4, 2014(23) |
| | Investor Agreement between our company and the Class A Preferred Unitholder dated December 4, 2014(23) |
| | Indenture dated July 3, 2018 between Brookfield Property Finance ULC and Computershare Trust Company of Canada(24) |
| | Guarantee dated July 3, 2018 between Brookfield Property Partners LP, Brookfield Property LP, Brookfield BPY Holdings Inc., Brookfield BPY Retail Holdings II Inc., BPY Bermuda Holdings Limited, BPY Bermuda Holdings II Limited, BPY Bermuda Holdings IV Limited, BPY Bermuda Holdings V Limited, BPY Bermuda Holdings VI Limited and Computershare Trust Company of Canada(24) |
| | Fourth Supplemental Indenture dated January 15, 2020 between Brookfield Property Finance ULC and Computershare Trust Company of Canada(25) |
| | Sixth Supplemental Indenture dated October 12, 2021 between Brookfield Property Finance ULC and Computershare Trust Company of Canada(26) |
| | Seventh Supplemental Indenture dated February 13, 2023 between Brookfield Property Finance ULC and Computershare Trust Company of Canada(27) |
| | Limited Partnership Agreement, dated April 13, 2021, of Brookfield Property Preferred L.P. (29) |
| | First Amendment, dated July 26, 2021, to the Limited Partnership Agreement of Brookfield Property Preferred L.P. (30) |
| | Subordinated Guarantee, dated July 26, 2021, in favor of Brookfield Property Preferred L.P. by Brookfield Property Partners L.P., Brookfield Property L.P., Brookfield BPY Holdings Inc., Brookfield BPY Retail Holdings II Inc., BPY Bermuda Holdings Limited, BPY Bermuda Holdings II Limited, BPY Bermuda Holdings IV Limited, BPY Bermuda Holdings V Limited and BPY Bermuda Holdings VI Limited (35) |
| | Personal Trading Policy of Brookfield Corporation(33) |
| | Certification of Brian W. Kingston, Chief Executive Officer, Brookfield Property Group LLC, pursuant to Section 302 of the Sarbanes-Oxley Act of 2002(10) |
| | Certification of Bryan K. Davis, Chief Financial Officer, Brookfield Property Group LLC, pursuant to Section 302 of the Sarbanes-Oxley Act of 2002(10) |
| | Certification of Brian W. Kingston, Chief Executive Officer, Brookfield Property Group LLC, pursuant to 18 U.S.C. Section 1350, as adopted to Section 906 of the Sarbanes Oxley Act of 2002(10) |
| | Certification of Bryan K. Davis, Chief Financial Officer, Brookfield Property Group LLC, pursuant to 18 U.S.C. Section 1350, as adopted to Section 906 of the Sarbanes Oxley Act of 2002(10) |
| | List of Subsidiary Issuers and Guarantors (28) |
| | Clawback Policy(32) |
| 101.INS | | XBRL Instance Document(10) |
| 101.SCH | | XBRL Taxonomy Extension Schema Document(10) |
| 101.CAL | | XBRL Taxonomy Extension Calculation Linkbase Document(10) |
| 101.DEF | | XBRL Taxonomy Extension Definition Linkbase Document(10) |
| 101.LAB | | XBRL Taxonomy Extension Label Linkbase Document(10) |
| 101.PRE | | XBRL Taxonomy Extension Presentation Linkbase Document(10) |
| | | |
(1) | | Filed as an exhibit to Amendment No. 1 to Registration Statement on Form 20-F on June 12, 2012 and incorporated herein by reference. |
(2) | | Filed as an exhibit to Form 6-K on August 8, 2013 and incorporated herein by reference. |
(3) | | Filed as an exhibit to Form 20-F on March 17, 2016 and incorporated herein by reference. |
(4) | | Filed as an exhibit to Form 6-K on March 21, 2019 and incorporated herein by reference |
(5) | | Filed as an exhibit to Form 6-K on August 20, 2019 and incorporated herein by reference. |
(6) | | Filed as an exhibit to Form 6-K on February 18, 2020 and incorporated herein by reference |
(7) | | Filed as an exhibit to Form 6-K on May 11, 2020 and incorporated herein by reference. |
(8) | | Filed as an exhibit to Form 6-K on April 5, 2021 and incorporated herein by reference. |
(9) | | Filed as an exhibit to Form 6-K on July 27, 2021 and incorporated herein by reference. |
(10) | | Filed herewith. |
(11) | | Filed as an exhibit to Form 6-K on August 30, 2021 and incorporated herein by reference. |
| | | | | | | | |
(12) | | Filed as an exhibit to Form 6-K on February 11, 2022 and incorporated herein by reference. |
(13) | | Filed as an exhibit to Form 6-K on August 15, 2023 and incorporated herein by reference. |
(14) | | Filed as an exhibit to Form 6-K on February 20, 2019 and incorporated herein by reference. |
(15) | | Filed as an exhibit to Form 6-K on March 21, 2019 and incorporated herein by reference. |
(16) | | Filed as an exhibit to Form 6-K on April 30, 2019 and incorporated herein by reference. |
(17) | | Filed as an exhibit to Form 6-K on August 20, 2019 and incorporated herein by reference. |
(18) | | Filed as an exhibit to Form 6-K on February 18, 2020 and incorporated herein by reference. |
(19) | | Filed as an exhibit to Form 6-K on May 11, 2020 and incorporated herein by reference. |
(20) | | Filed as an exhibit to Form 6-K on July 27, 2021 and incorporated herein by reference. |
(21) | | Filed as an exhibit to Form 6-K on August 30, 2021 and incorporated herein by reference. |
(22) | | Filed as an exhibit to Form 6-K on October 23, 2023 and incorporated herein by reference. |
(23) | | Filed as an exhibit to Form 6-K on December 4, 2014 and incorporated herein by reference. |
(24) | | Filed as an exhibit to Form 6-K on July 3, 2018 and incorporated herein by reference. |
(25) | | Filed as an exhibit to Form 6-K on January 16, 2020 and incorporated herein by reference. |
(26) | | Filed as an exhibit to Form 6-K on October 18, 2021 and incorporated herein by reference. |
(27) | | Filed as an exhibit to Form 6-K on February 13, 2023 and incorporated herein by reference. |
(28) | | Filed as Exhibit 22.1 to the Registration Statement on Form F-4 (File Nos. 333-255512, 333-255512-01, 333-255512-02, 333-255512-03, 333-255512-04, 333-255512-05, 333-255512-06, 333-255512-07, 333-255512-08, 333-255512-09 and 333-255512-10) of Brookfield Corporation Inc., Brookfield Property Preferred L.P. and the guarantors described therein on April 26, 2021 and incorporated herein by reference. |
(29) | | Filed as Exhibit 3.4 to Amendment No.1 to the Registration Statement on Form F-4 (File Nos. 333-255512, 333-255512-01, 333-255512-02, 333-255512-03, 333-255512-04, 333-255512-05, 333-255512-06, 333-255512-07, 333-255512-08, 333-255512-09 and 333-255512-10) of Brookfield Corporation Inc., Brookfield Property Preferred L.P. and the guarantors described therein on May 27, 2021 and incorporated herein by reference. |
(30) | | Filed as an exhibit to Form 8-A on July 26, 2021 and incorporated herein by reference. |
(31) | | Filed as an exhibit to Form 6-K on April 11, 2024 and incorporated herein by reference. |
(32) | | Filed as an exhibit to Form 20-F on March 1, 2024 and incorporated herein by reference. |
(33) | | Filed as an exhibit to Form 20-F on March 21, 2025 and incorporated herein by reference. |
The registrant hereby agrees to furnish to the SEC at its request copies of long-term debt instruments defining the rights of holders of outstanding long-term debt that are not required to be filed herewith.
SIGNATURES
The registrant hereby certifies that it meets all of the requirements for filing on Form 20-F and that it has duly caused and authorized the undersigned to sign this annual report on its behalf.
| | | | | | | | |
| | BROOKFIELD PROPERTY PARTNERS L.P., |
| | by its general partner, BROOKFIELD PROPERTY PARTNERS LIMITED |
| | | |
| | By: | /s/ Jane Sheere |
| | | Name: Jane Sheere |
| | | Title: Secretary |
Date: February 27, 2026
Index to Financial Statements
| | | | | |
| | Page |
| | |
Consolidated financial statements of Brookfield Property Partners L.P. as at December 31, 2025 and 2024 and for each of the years in the three-year period ended December 31, 2025 | |
Brookfield Property Partners L.P.
Consolidated financial statements
As at December 31, 2025 and 2024 and
for the years ended December 31, 2025, 2024 and 2023
REPORT OF INDEPENDENT REGISTERED PUBLIC ACCOUNTING FIRM
To the Unitholders and the Board of Directors of Brookfield Property Partners L.P.
Opinion on the Financial Statements
We have audited the accompanying consolidated balance sheets of Brookfield Property Partners L.P. and subsidiaries (the "Partnership") as of December 31, 2025 and 2024, the related consolidated statements of income, comprehensive income, changes in equity, and cash flows, for each of the three years in the period ended December 31, 2025, and the related notes and the supplemental schedule of investment property information (collectively referred to as the "financial statements"). In our opinion, the financial statements present fairly, in all material respects, the financial position of the Partnership as of December 31, 2025 and 2024, and its financial performance and its cash flows for each of the three years in the period ended December 31, 2025, in accordance with IFRS Accounting Standards as issued by the International Accounting Standards Board.
Basis for Opinion
These financial statements are the responsibility of the Partnership's management. Our responsibility is to express an opinion on the Partnership's financial statements based on our audits. We are a public accounting firm registered with the Public Company Accounting Oversight Board (United States) (“PCAOB”) and are required to be independent with respect to the Partnership in accordance with the U.S. federal securities laws and the applicable rules and regulations of the Securities and Exchange Commission and the PCAOB.
We conducted our audits in accordance with the standards of the PCAOB. Those standards require that we plan and perform the audit to obtain reasonable assurance about whether the financial statements are free of material misstatement, whether due to error or fraud. The Partnership is not required to have, nor were we engaged to perform, an audit of its internal control over financial reporting. As part of our audits, we are required to obtain an understanding of internal control over financial reporting but not for the purpose of expressing an opinion on the effectiveness of the Partnership’s internal control over financial reporting. Accordingly, we express no such opinion.
Our audits included performing procedures to assess the risks of material misstatement of the financial statements, whether due to error or fraud, and performing procedures that respond to those risks. Such procedures included examining, on a test basis, evidence regarding the amounts and disclosures in the financial statements. Our audits also included evaluating the accounting principles used and significant estimates made by management, as well as evaluating the overall presentation of the financial statements. We believe that our audits provide a reasonable basis for our opinion.
Critical Audit Matter
The critical audit matter communicated below is a matter arising from the current-period audit of the financial statements that was communicated or required to be communicated to the audit committee and that (1) relates to accounts or disclosures that are material to the financial statements and (2) involved our especially challenging, subjective, or complex judgments. The communication of critical audit matters does not alter in any way our opinion on the financial statements, taken as a whole, and we are not, by communicating the critical audit matter below, providing a separate opinion on the critical audit matter or on the accounts or disclosures to which it relates.
Fair Value of Investment Properties - Refer to Notes 2(d), 2(q)(v) and 4 to the financial statements
Critical Audit Matter Description
The Partnership has elected the fair value model for all investment properties and accordingly measures all investment properties at fair value subsequent to initial recognition on the balance sheet. The fair value of investment properties is generally determined by management, with substantially all of the investment properties valued using one of two accepted income approaches.
While there are several assumptions that are required to determine the fair value of an investment property, the judgments with the highest degree of subjectivity and impact on fair values are future expected market rents, discount rates and terminal capitalization rates. Auditing these estimates and assumptions of certain investment properties required a high degree of auditor judgment as the estimations made by management contain significant measurement uncertainty. This resulted in the need to involve a fair value specialist.
How the Critical Audit Matter Was Addressed in the Audit
Our audit procedures related to the future expected market rents, discount rates and terminal capitalization rates used to determine the fair value of certain investment properties included the following, among others:
•Evaluated the effectiveness of controls over management’s process for determining the fair value of investment properties including those over the forecasts of future expected market rents, discount rates and terminal capitalization rates.
•Evaluated the reasonableness of management’s forecast of future expected market rents by comparing management’s forecasts with historical results, internal communications to management and the Board of Directors and contractual information, where applicable.
•With the assistance of a fair value specialist, evaluated the reasonableness of management’s forecast of future expected market rents, discount rates and terminal capitalization rates by considering recent market transactions and industry surveys.
/s/ Deloitte LLP
Chartered Professional Accountants
Licensed Public Accountants
Toronto, Canada
February 27, 2026
We have served as the Partnership's auditor since 2011.
Brookfield Property Partners L.P.
Consolidated Balance Sheets
| | | | | | | | | | | |
| (US$ Millions) | Note | Dec. 31, 2025 | Dec. 31, 2024 |
| Assets | | | |
| Non-current assets | | | |
| Investment properties | 4 | $ | 56,934 | | $ | 62,078 | |
| Equity accounted investments | 6 | 21,244 | | 19,547 | |
| | | |
| Property, plant and equipment | 8 | 6,982 | | 5,484 | |
| Goodwill | 9 | 1,181 | | 931 | |
| Intangible assets | 10 | 1,060 | | 899 | |
| Other non-current assets | 11 | 4,512 | | 5,339 | |
| Loans and notes receivable | | 382 | | 204 | |
| Total non-current assets | | 92,295 | | 94,482 | |
| Current assets | | | |
| Loans and notes receivable | | 154 | | 720 | |
| Accounts receivable and other | 12 | 1,968 | | 2,081 | |
| Cash and cash equivalents | | 1,859 | | 2,208 | |
| Total current assets | | 3,981 | | 5,009 | |
| Assets held for sale | 13 | 3,004 | | 3,100 | |
| Total assets | | $ | 99,280 | | $ | 102,591 | |
| | | |
| Liabilities and equity | | | |
| Non-current liabilities | | | |
| Debt obligations | 14 | $ | 35,354 | | $ | 35,964 | |
| Capital securities | 15 | 621 | | 2,671 | |
| Other non-current liabilities | 17 | 1,268 | | 1,542 | |
| Deferred tax liabilities | 16 | 1,998 | | 2,495 | |
| Total non-current liabilities | | 39,241 | | 42,672 | |
| Current liabilities | | | |
| Debt obligations | 14 | 10,876 | | 14,719 | |
| Capital securities | 15 | 785 | | 158 | |
| Accounts payable and other liabilities | 18 | 5,499 | | 5,895 | |
| Total current liabilities | | 17,160 | | 20,772 | |
| Liabilities associated with assets held for sale | 13 | 305 | | 898 | |
| Total liabilities | | 56,706 | | 64,342 | |
| | | |
| Equity | | | |
| Limited partners | 19 | 8,322 | | 7,718 | |
| General partner | 19 | 3 | | 3 | |
| Preferred equity | | 699 | | 699 | |
| Non-controlling interests attributable to: | | | |
| Redeemable/exchangeable and special limited partnership units | 19,20 | 14,871 | | 13,795 | |
| | | |
| FV LTIP units of the Operating Partnership | 19,20 | 10 | | 12 | |
| | | |
| Interests of others in operating subsidiaries and properties | 5,20 | 18,669 | | 16,022 | |
| Total equity | | 42,574 | | 38,249 | |
| Total liabilities and equity | | $ | 99,280 | | $ | 102,591 | |
See accompanying notes to the consolidated financial statements.
Brookfield Property Partners L.P.
Consolidated Statements of Income
| | | | | | | | | | | | | | |
| (US$ Millions) Years ended Dec. 31, | Note | 2025 | 2024 | 2023 |
| Commercial property revenue | 21 | $ | 4,703 | | $ | 5,961 | | $ | 5,929 | |
| Hospitality revenue | 22 | 1,641 | | 2,357 | | 2,594 | |
| Investment and other revenue | 23 | 803 | | 793 | | 960 | |
| Total revenue | | 7,147 | | 9,111 | | 9,483 | |
| Direct commercial property expense | 24 | 1,894 | | 2,381 | | 2,336 | |
| Direct hospitality expense | 25 | 1,195 | | 1,885 | | 2,090 | |
| Investment and other expense | | 160 | | 37 | | 304 | |
| Interest expense | | 3,530 | | 4,764 | | 4,823 | |
| | | | |
| General and administrative expense | 26 | 1,225 | | 1,391 | | 1,404 | |
| Total expenses | | 8,004 | | 10,458 | | 10,957 | |
Fair value losses, net | 27 | (173) | | (692) | | (673) | |
Share of net earnings (losses) from equity accounted investments | 6 | 882 | | 331 | | (121) | |
Loss before income taxes | | (148) | | (1,708) | | (2,268) | |
Income tax expense (benefit) | 16 | 157 | | 289 | | (419) | |
Net loss | | $ | (305) | | $ | (1,997) | | $ | (1,849) | |
| | | | |
Net loss attributable to: | | | | |
| Limited partners | | $ | (361) | | $ | (510) | | $ | (442) | |
| | | | |
| Non-controlling interests attributable to: | | | | |
| Redeemable/exchangeable and special limited partnership units | | (646) | | (909) | | (790) | |
| | | | |
| FV LTIP units of the Operating Partnership | | — | | (1) | | (1) | |
| | | | |
| Interests of others in operating subsidiaries and properties | | 702 | | (577) | | (616) | |
| Total | | $ | (305) | | $ | (1,997) | | $ | (1,849) | |
| | | | |
| | | | |
| | | | |
| | | | |
See accompanying notes to the consolidated financial statements.
.
Brookfield Property Partners L.P.
Consolidated Statements of Comprehensive Income
| | | | | | | | | | | | | | |
| (US$ Millions) Years ended Dec. 31, | Note | 2025 | 2024 | 2023 |
Net loss | | $ | (305) | | $ | (1,997) | | $ | (1,849) | |
Other comprehensive income (loss) | 28 | | | |
Items that may be reclassified to net income (loss): | | | | |
| Foreign currency translation | | 557 | | (323) | | 144 | |
| Cash flow hedges | | 42 | | (140) | | 48 | |
| | | | |
| Equity accounted investments | | (38) | | (32) | | (55) | |
Items that will not be reclassified to net loss: | | | | |
Securities - fair value through other comprehensive income (loss) ("FVTOCI") | | 16 | | 8 | | (18) | |
| Share of revaluation surplus on equity accounted investments | | 55 | | 24 | | 6 | |
| Remeasurement of defined benefit obligations | | — | | — | | (2) | |
Revaluation surplus (deficit) | | 51 | | (39) | | 639 | |
Total other comprehensive income (loss) | | 683 | | (502) | | 762 | |
Total comprehensive income (loss) | | $ | 378 | | $ | (2,499) | | $ | (1,087) | |
| Comprehensive income attributable to: | | | | |
| Limited partners | | | | |
Net loss | | $ | (361) | | $ | (510) | | $ | (442) | |
Other comprehensive income (loss) | | 192 | | (123) | | 112 | |
| | | (169) | | (633) | | (330) | |
| | | | |
| | | | |
| | | | |
| | | | |
| Non-controlling interests | | | | |
| Redeemable/exchangeable and special limited partnership units | | | | |
Net loss | | (646) | | (909) | | (790) | |
Other comprehensive income (loss) | | 344 | | (220) | | 201 | |
| | | (302) | | (1,129) | | (589) | |
| | | |
| | | | |
| | | | |
| | | | |
FV LTIP units of the Operating Partnership | | | | |
Net income (loss) | | — | | (1) | | (1) | |
Other comprehensive income (loss) | | — | | — | | — | |
| | — | | (1) | | (1) | |
| | | | |
| | | | |
| | | | |
| | | | |
| Interests of others in operating subsidiaries and properties | | | | |
Net income (loss) | | 702 | | (577) | | (616) | |
Other comprehensive income (loss) | | 147 | | (159) | | 449 | |
| | | 849 | | (736) | | (167) | |
Total comprehensive income (loss) | | $ | 378 | | $ | (2,499) | | $ | (1,087) | |
See accompanying notes to the consolidated financial statements.
Brookfield Property Partners L.P.
Consolidated Statements of Changes in Equity
| | | | | | | | | | | | | | | | | | | | | | | | | | | | | | | | | | | | | | | | | | | | | | | | | | | | | | | | | | | | | | |
| | | | Limited partners | | General partner | | Preferred Equity | | Non-controlling interests | |
| (US$ Millions) | | | | | Capital | Retained earnings | Ownership changes | Accumulated other compre-hensive (loss) income | Limited partners equity | | Capital | Retained earnings | Ownership changes | Accumulated other compre-hensive (loss) income | General partner equity | | Total preferred equity | | Redeemable/ exchangeable and special limited partnership units | | FV LTIP units of the Operating Partnership | | Interests of others in operating subsidiaries and properties | Total equity |
| Balance as at Dec. 31, 2024 | | | | | $ | 7,189 | | $ | (1,913) | | $ | 2,557 | | $ | (115) | | $ | 7,718 | | | $ | 4 | | $ | 2 | | $ | (3) | | $ | — | | $ | 3 | | | $ | 699 | | | $ | 13,795 | | | $ | 12 | | | $ | 16,022 | | $ | 38,249 | |
Net (loss) income | | | | | — | | (361) | | — | | — | | (361) | | | — | | — | | — | | — | | — | | | — | | | (646) | | | — | | | 702 | | (305) | |
Other comprehensive income | | | | | — | | — | | — | | 192 | | 192 | | | — | | — | | — | | — | | — | | | — | | | 344 | | | — | | | 147 | | 683 | |
Total comprehensive (loss) income | | | | | — | | (361) | | — | | 192 | | (169) | | | — | | — | | — | | — | | — | | | — | | | (302) | | | — | | | 849 | | 378 | |
| Distributions | | | | | — | | (448) | | — | | — | | (448) | | | — | | — | | — | | — | | — | | | — | | | (800) | | | (1) | | | (1,528) | | (2,777) | |
| Preferred distributions | | | | | — | | (16) | | — | | — | | (16) | | | — | | — | | — | | — | | — | | | — | | | (28) | | | — | | | — | | (44) | |
| Issuance (repurchase/deconsolidation) of interests in operating subsidiaries | | | | | 1,272 | | (34) | | (3) | | — | | 1,235 | | | — | | — | | — | | — | | — | | | — | | | 2,207 | | | — | | | 3,326 | | 6,768 | |
| | | | | | | | | | | | | | | | | | | | | | | | |
| | | | | | | | | | | | | | | | | | | | | | | | |
| | | | | | | | | | | | | | | | | | | | | | | | |
| Change in relative interests of non-controlling interests | | | | | — | | — | | 2 | | — | | 2 | | | — | | — | | — | | — | | — | | | — | | | (1) | | | (1) | | | — | | — | |
| Balance as at Dec. 31, 2025 | | | | | $ | 8,461 | | $ | (2,772) | | $ | 2,556 | | $ | 77 | | $ | 8,322 | | | $ | 4 | | $ | 2 | | $ | (3) | | $ | — | | $ | 3 | | | $ | 699 | | | $ | 14,871 | | | $ | 10 | | | $ | 18,669 | | $ | 42,574 | |
| | | | | | | | | | | | | | | | | | | | | | | | |
| Balance as at Dec. 31, 2023 | | | | | $ | 6,464 | | $ | (937) | | $ | 2,548 | | $ | 9 | | $ | 8,084 | | | $ | 4 | | $ | 2 | | $ | (1) | | $ | (1) | | $ | 4 | | | $ | 699 | | | $ | 14,447 | | | $ | 21 | | | $ | 25,332 | | $ | 48,587 | |
| Net loss | | | | | — | | (510) | | — | | — | | (510) | | | — | | — | | — | | — | | — | | | — | | | (909) | | | (1) | | | (577) | | (1,997) | |
| Other comprehensive loss | | | | | — | | — | | — | | (123) | | (123) | | | — | | — | | — | | — | | — | | | — | | | (220) | | | — | | | (159) | | (502) | |
| Total comprehensive loss | | | | | — | | (510) | | — | | (123) | | (633) | | | — | | — | | — | | — | | — | | | — | | | (1,129) | | | (1) | | | (736) | | (2,499) | |
| Distributions | | | | | — | | (452) | | — | | — | | (452) | | | — | | — | | — | | — | | — | | | — | | | (807) | | | (1) | | | (1,826) | | (3,086) | |
| Preferred distributions | | | | | — | | (16) | | — | | — | | (16) | | | — | | — | | — | | — | | | | — | | | (28) | | | — | | | — | | (44) | |
| Issuance (repurchase) of interests in operating subsidiaries | | | | | 725 | | 2 | | 7 | | — | | 734 | | | — | | — | | — | | — | | — | | | | | 1,310 | | | (5) | | | (6,748) | | (4,709) | |
| Change in relative interests of non-controlling interests | | | | | — | | — | | 2 | | (1) | | 1 | | | — | | — | | (2) | | 1 | | (1) | | | — | | | 2 | | | (2) | | | — | | — | |
| Balance as at Dec. 31, 2024 | | | | | $ | 7,189 | | $ | (1,913) | | $ | 2,557 | | $ | (115) | | $ | 7,718 | | | $ | 4 | | $ | 2 | | $ | (3) | | $ | — | | $ | 3 | | | $ | 699 | | | $ | 13,795 | | | $ | 12 | | | $ | 16,022 | | $ | 38,249 | |
| | | | | | | | | | | | | | | | | | | | | | | | |
| Balance as at Dec. 31, 2022 | | | | | $ | 5,861 | | $ | (67) | | $ | 2,526 | | $ | (103) | | $ | 8,217 | | | $ | 4 | | $ | 2 | | $ | (1) | | $ | (1) | | $ | 4 | | | $ | 699 | | | $ | 14,688 | | | $ | 45 | | | $ | 18,084 | | $ | 41,737 | |
| Net loss | | | | | — | | (442) | | — | | — | | (442) | | | — | | — | | — | | — | | — | | | — | | | (790) | | | (1) | | | (616) | | (1,849) | |
| Other comprehensive income | | | | | — | | — | | — | | 112 | | 112 | | | — | | — | | — | | — | | — | | | — | | | 201 | | | — | | | 449 | | 762 | |
| Total comprehensive (loss) income | | | | | — | | (442) | | — | | 112 | | (330) | | | — | | — | | — | | — | | — | | | — | | | (589) | | | (1) | | | (167) | | (1,087) | |
| Distributions | | | | | — | | (440) | | — | | — | | (440) | | | — | | — | | — | | — | | — | | | — | | | (789) | | | (2) | | | (3,395) | | (4,626) | |
| Preferred distributions | | | | | — | | (16) | | — | | — | | (16) | | | — | | — | | — | | — | | | | — | | | (28) | | | — | | | — | | (44) | |
| Issuance (repurchase) of interests in operating subsidiaries | | | | | 603 | | 28 | | 19 | | — | | 650 | | | — | | — | | — | | — | | — | | | | | 1,161 | | | (14) | | | 10,810 | | 12,607 | |
| Change in relative interests of non-controlling interests | | | | | — | | — | | 3 | | — | | 3 | | | — | | — | | — | | — | | — | | | — | | | 4 | | | (7) | | | — | | — | |
| Balance as at Dec. 31, 2023 | | | | | $ | 6,464 | | $ | (937) | | $ | 2,548 | | $ | 9 | | $ | 8,084 | | | $ | 4 | | $ | 2 | | $ | (1) | | $ | (1) | | $ | 4 | | | $ | 699 | | | $ | 14,447 | | | $ | 21 | | | $ | 25,332 | | $ | 48,587 | |
See accompanying notes to the consolidated financial statements.
Brookfield Property Partners L.P. Consolidated Statements of Cash Flows | | | | | | | | | | | | | | |
| (US$ Millions) Years ended Dec. 31, | Note | 2025 | 2024 | 2023 |
| Operating activities | | | | |
Net loss | | $ | (305) | | $ | (1,997) | | $ | (1,849) | |
Share of equity accounted (earnings) loss, net of distributions | | (614) | | (41) | | 306 | |
Fair value losses, net | 27 | 173 | | 692 | | 673 | |
Deferred income tax expense (benefit) | 16 | 77 | | 96 | | (554) | |
| Depreciation and amortization | 24, 25 | 269 | | 418 | | 440 | |
| Working capital and other | | (195) | | 1,850 | | 314 | |
| | | (595) | | 1,018 | | (670) | |
| Financing activities | | | | |
| Debt obligations, issuance | | 11,723 | | 21,512 | | 18,896 | |
| Debt obligations, repayments | | (14,536) | | (17,836) | | (20,200) | |
| Capital securities, issued | 15 | 79 | | 366 | | 277 | |
| Capital securities, redeemed | 15 | (1) | | (14) | | (16) | |
| | | | |
| Non-controlling interests, issued | | 3,688 | | 3,361 | | 6,535 | |
| Non-controlling interests, purchased | | (18) | | (10) | | (51) | |
| Settlement of deferred consideration | | (3) | | 140 | | (458) | |
| Repayment of lease liabilities | | (56) | | (60) | | (52) | |
| Limited partnership units, issued | | 1,274 | | 510 | | 603 | |
| Issuances to redeemable/exchangeable and special limited partnership unitholders | | 2,273 | | 908 | | 1,077 | |
| | | | |
| | | | |
| Redemption of FV LTIP units of the Operating Partnership | | (3) | | (6) | | (15) | |
| Distributions to non-controlling interests in operating subsidiaries | | (1,527) | | (1,831) | | (3,378) | |
| Preferred distributions | | (44) | | (44) | | (44) | |
| Distributions to limited partnership unitholders | | (448) | | (452) | | (440) | |
| Distributions to redeemable/exchangeable and special limited partnership unitholders | | (800) | | (807) | | (789) | |
| Distributions to holders of FV LTIP units of the Operating Partnership | | (1) | | (1) | | (2) | |
| | | 1,600 | | 5,736 | | 1,943 | |
| Investing activities | | | | |
| Acquisitions | | | | |
| Investment properties | | (4,078) | | (9,053) | | (4,807) | |
| Property, plant and equipment | | (758) | | (403) | | (529) | |
| Equity accounted investments | | (845) | | (425) | | (496) | |
| Financial assets and other | | (819) | | (1,342) | | (1,877) | |
| Business combinations, net of cash acquired | | (820) | | (6) | | 940 | |
| Dispositions | | | | |
| Investment properties | | 4,172 | | 2,437 | | 1,358 | |
| Property, plant and equipment | | 345 | | 562 | | 228 | |
| Equity accounted investments | | 382 | | 1,019 | | 1,088 | |
| Financial assets and other | | 867 | | 980 | | 938 | |
| Disposition of subsidiaries | | — | | 97 | | — | |
| Cash impact of deconsolidation and reclassification to assets held for sale | | (6) | | (703) | | 197 | |
| Restricted cash and deposits | | 135 | | 39 | | (21) | |
| | | (1,425) | | (6,798) | | (2,981) | |
| Cash and cash equivalents | | | | |
| Net change in cash and cash equivalents during the year | | (420) | | (44) | | (1,708) | |
| Net change in cash classified within assets held for sale | | 8 | | (30) | | (1) | |
| Effect of exchange rate fluctuations on cash and cash equivalents held in foreign currencies | | 63 | | (59) | | 30 | |
| Balance, beginning of year | | 2,208 | | 2,341 | | 4,020 | |
| Balance, end of year | | $ | 1,859 | | $ | 2,208 | | $ | 2,341 | |
| | | | |
| Supplemental cash flow information | | | | |
| Cash paid for: | | | | |
| Income taxes, net of refunds received | | $ | 128 | | $ | 140 | | $ | 180 | |
| Interest (excluding dividends on capital securities) | | $ | 2,908 | | $ | 4,357 | | $ | 4,755 | |
See accompanying notes to the consolidated financial statements.
Brookfield Property Partners L.P.
Notes to the Consolidated Financial Statements
NOTE 1. ORGANIZATION AND NATURE OF THE BUSINESS
Brookfield Property Partners L.P. (“BPY” or the “partnership”) was formed as a limited partnership under the laws of Bermuda, pursuant to a limited partnership agreement dated January 3, 2013, as amended. BPY is a subsidiary of Brookfield Corporation, formerly known as Brookfield Asset Management Inc. (“BN,” the “Corporation,” or the “parent company”) and is the primary entity through which the parent company and its affiliates own, operate, and invest in commercial and other income producing property on a global basis.
The partnership’s primary investment is a 36% managing general partnership units (“GP Units”) interest in Brookfield Property L.P. (the “Operating Partnership”). The GP Units provide the partnership with the power to direct the relevant activities of the Operating Partnership.
The partnership’s limited partnership units (“BPY Units” or “LP Units”) were delisted from the Nasdaq Stock Market (“Nasdaq”) and the Toronto Stock Exchange (“TSX”). The partnership’s 6.50% Preferred Units, Series 1, 6.375% Preferred Units, Series 2, 5.75% Preferred Units, Series 3, and Brookfield Property Preferred L.P.’s (“New LP”) 6.25% Preferred Units, Series 1 are traded on the Nasdaq under the symbols “BPYPP”, “BPYPO”, “BPYPN”, and “BPYPM” respectively. The New LP 6.25% Preferred Units, Series 1 (“New LP Preferred Units”) are also traded on the TSX under the symbol “BPYP.PR.A”.
The registered head office and principal place of business of the partnership is 73 Front Street, 5th Floor, Hamilton HM 12, Bermuda.
NOTE 2. MATERIAL ACCOUNTING POLICIES
a)Statement of compliance
These consolidated financial statements of the partnership and its subsidiaries have been prepared in accordance with IFRS® Accounting Standards as issued by the International Accounting Standards Board (“IFRS Accounting Standards”).
The consolidated financial statements were approved and authorized for issue by the Board of Directors of the partnership on February 27, 2026.
b)Basis of presentation
These consolidated financial statements have been prepared on a going concern basis and are presented in United States (“U.S.”) Dollars rounded to the nearest million unless otherwise indicated.
(i)Subsidiaries
The consolidated financial statements include the accounts of the partnership and its subsidiaries over which the partnership has control. Control exists when the partnership has power over its investee, has exposure, or rights, to variable returns from its involvement with the investee and has the ability to use its power over the investee to affect the amount of its returns. The partnership considers all relevant facts and circumstances in assessing whether or not the partnership’s interests in the investee are sufficient to give it power over the investee.
Consolidation of a subsidiary begins on the date on which the partnership obtains control over the subsidiary and ceases when the partnership loses control over the subsidiary. Income and expenses of a subsidiary acquired or disposed of during a reporting period are consolidated only for the period when the partnership has control over the subsidiary. Changes in the partnership’s ownership interests in subsidiaries that do not result in loss of control over the subsidiary are accounted for as equity transactions whereby the difference between the amount by which the non-controlling interests are adjusted and the fair value of the consideration paid or received, are recognized directly in equity and attributed to owners of the partnership.
All intercompany balances, transactions, unrealized gains and losses among the partnership and its subsidiaries are eliminated on consolidation.
Non-controlling interests in the partnership’s operating subsidiaries and properties, redeemable/exchangeable partnership units of the Operating Partnership (“Redeemable/Exchangeable Partnership Units” or “REUs”), special limited partnership units of the Operating Partnership (“Special LP Units”) and FV LTIP units of the Operating Partnership (“FV LTIP Units”) are presented separately in equity on the consolidated balance sheets. The REUs have the same economic attributes as LP Units. Accordingly, the net income and components of other comprehensive income allocated to these units are equivalent to that allocated to the LP Units (on a per unit basis).
Net income and the components of comprehensive income of the partnership’s operating subsidiaries and properties are generally allocated between the partnership and non-controlling equity holders based on the relative proportion of equity interests. Certain of the partnership’s subsidiaries are subject to profit sharing arrangements with affiliated entities who hold non-controlling interests that result in allocation of income on an other than proportionate basis if specified targets are met. In these circumstances, net income is allocated between the partnership and non-controlling interests based on proportionate equity interests until the attribution of profits under the agreement is no longer subject to adjustment based on future events. In the period that allocation of the subsidiary’s cumulative earnings under the profit-sharing arrangement is no longer subject to adjustment, it is recognized as fair value (losses) gains, net attributable to unitholders for the period.
(ii)Associates and joint ventures
An associate is an entity over which the partnership has significant influence. Significant influence is the power to participate in the financial and operating policy decisions of the investee but without control or joint control over those policies.
A joint arrangement is an arrangement in which two or more parties have joint control. Joint control is the contractually agreed upon sharing of control where decisions about the relevant activities require the unanimous consent of the parties sharing control. A joint venture is a joint arrangement where the parties that have joint control have rights to the net assets of the arrangement.
The partnership accounts for its interests in associates and joint ventures using the equity method of accounting. Under the equity method, investment balances in an associate or joint venture are carried on the consolidated balance sheets at initial cost as adjusted for the partnership’s proportionate share of profit or loss and other comprehensive income of the joint venture or associate. When an interest in an associate or joint venture is initially acquired or increases, the partnership determines its share of the net fair value of the identifiable assets and liabilities of the investee that it has acquired, consistent with the procedure performed when acquiring control of a business. Goodwill relating to an associate or joint venture, represented as an excess of the cost of the investment over the net fair value of the partnership’s share of the net fair value of the identifiable assets and liabilities, is included in the carrying amount of the investment. Any excess of the partnership’s share of the net fair value of the associate’s or joint venture’s identifiable assets and liabilities over the cost of the investment results in a gain that is included in the partnership’s share of the associate or joint venture’s profit or loss in the period in which the investment is acquired or increases.
The partnership determines at the end of each reporting period whether there exist any indications that an investment may be impaired. If any such indication exists, the partnership estimates the recoverable amount of the asset, which is the higher of (i) fair value less costs to sell and (ii) value in use. Value in use is the present value of the future cash flows expected to be derived from such an investment and may result in a measure which is different from fair value less costs to sell. For equity accounted investments, for which quoted market prices exist, the partnership also considers whether a significant or prolonged decline in the fair value of the equity instrument below its carrying value is also objective evidence of impairment.
When the partnership transacts with a joint venture or an associate, any gain or loss is eliminated only to the extent of the partnership’s proportionate share, and the remaining amounts are recognized in the partnership’s consolidated financial statements. Outstanding balances between the partnership and jointly controlled entities are not eliminated on the balance sheet.
(iii)Joint operations
A joint operation is a joint arrangement whereby the parties that have joint control of the arrangement have rights to assets and obligations for liabilities relating to the arrangement. This usually results from a direct interest in the assets and liabilities of an investee rather than through the establishment of a separate legal entity. The partnership recognizes only its assets, liabilities and share of revenues and expenses of the joint operations.
When the partnership sells or contributes assets to a joint operation in which it is a joint operator, the partnership is considered to be conducting transactions with the other parties to the joint operation, and any gain or loss resulting from the transactions is recognized in the partnership’s consolidated financial statements only to the extent of the other parties’ interests in the joint operation. When the partnership purchases an asset from a joint operation in which it is a joint operator, the partnership does not recognize its share of the gain or loss until those assets are resold to a third party.
c)Foreign currency translation and transactions
The U.S. Dollar is the functional currency and presentation currency of the partnership. The functional currency of each of the partnership’s subsidiaries, associates, joint ventures and joint operations is determined based on their primary economic environment, the currency in which funds from financing activities are generated and the currency in which receipts from operating activities are usually retained.
Subsidiaries, associates or joint ventures having a functional currency other than the U.S. Dollar translate the carrying amounts of their assets and liabilities when reporting to the partnership at the rate of exchange prevailing as of the balance sheet date, and their revenues and expenses at average exchange rates during each quarterly reporting period. Any gains or losses on foreign currency translation are recognized by the partnership in other comprehensive income. On disposition or partial disposition resulting in the loss of control of a foreign operation, the accumulated foreign currency translation relating to that foreign operation is reclassified to fair value gain or loss in net income. On partial disposal of a foreign operation in which control is retained, the proportionate share of the accumulated foreign currency translation relating to that foreign operation is reattributed to the non-controlling interests. Gains or losses on foreign currency-denominated balances and transactions that are designated as hedges of net investments in these operations are reported in the same manner as the accumulated foreign currency translation relating to the foreign operation it is hedging.
The partnership’s foreign currency transactions are translated into the functional currency using exchange rates as of the date of the transactions. At the end of each reporting period, foreign currency denominated monetary assets and liabilities are translated to the functional currency using the exchange rate prevailing as of the balance sheet date with any gain or loss recognized in net income, except for those related to monetary liabilities qualified as hedges of the partnership’s investment in foreign operations or intercompany loans with foreign operations for which settlement is neither planned nor likely to occur in the foreseeable future, which are included in other comprehensive income. Non-monetary assets and liabilities measured at fair value are translated at the exchange rate prevailing as of the date when the fair value was determined. Foreign currency denominated non-monetary assets and liabilities, measured at historic cost, are translated at the rate of exchange at the transaction date.
d)Investment properties
Investment properties consist of commercial properties which are principally held to earn rental income and commercial developments that are being constructed or developed for future use as commercial properties. Investment properties are measured initially at cost, or fair value if acquired in a business combination (see Note 2(n), Business Combinations, for further discussion). The cost of commercial development properties includes direct development costs, realty taxes, borrowing costs directly attributable to the development and administrative costs, e.g., salaries and overhead that are specifically attributable to a development project. The partnership elects the fair value model for all investment properties and measures them at fair value subsequent to initial recognition on the consolidated balance sheet. As a result, it is not necessary to assess the carrying amounts of the investment properties for impairment.
Substantially all of the partnership’s investment properties are valued using one of two accepted income approaches, the discounted cash flow approach or the direct capitalization approach. Under the discounted cash flow approach, cash flows for each property are forecast for an assumed holding period, generally, ten years. A capitalization rate is applied to the terminal year’s net operating income, and an appropriate discount rate is applied to those cash flows to determine a value at the reporting date. Under the direct capitalization method, a capitalization rate is applied to estimated stabilized annual net operating income to determine value. In accordance with its policy, the partnership generally measures and records its commercial properties and developments using valuations prepared by management. However, for certain assets, the partnership relies on quarterly or annual valuations prepared by external valuation professionals. Where an external appraisal is obtained for a property that is valued using a model developed by management, the partnership compares the results of those external appraisals to its internally prepared values and reconciles significant differences when they arise. Discount and terminal capitalization rates are verified by comparing to market data, third party reports, research material and brokers’ opinions. Where there has been a recent market transaction for a specific property, such as an acquisition or sale of a partial interest, the partnership values the property on that basis.
Borrowing costs associated with direct expenditures on properties under development or redevelopment are capitalized. Borrowing costs are also capitalized on those properties acquired specifically for redevelopment in the short term where activities necessary to prepare them for redevelopment are in progress. The amount of borrowing costs capitalized is determined first by borrowings specific to a property where relevant, and then by applying a weighted average borrowing cost to eligible expenditures after adjusting for borrowings specific to other developments. Where borrowings are associated with specific developments, the amount capitalized is the gross borrowing costs incurred less any incidental investment income. Borrowing costs are capitalized from the commencement of the development until the date of practical completion. The capitalization of borrowing costs is suspended if there are prolonged periods when development activity is interrupted. The partnership considers practical completion to have occurred when the property is capable of operating in the manner intended by management. Generally, this occurs upon completion of construction and receipt of all necessary occupancy and other material permits. Where the partnership has pre-leased space as of or prior to the start of the development and the lease requires the partnership to construct tenant improvements which enhance the value of the property, practical completion is considered to occur on completion of such improvements.
Initial direct leasing costs incurred by the partnership in negotiating and arranging tenant leases are included in the cost of investment properties.
e)Assets held for sale
Non-current assets and groups of assets and liabilities which comprise disposal groups are presented as assets held for sale where the asset or disposal group is available for immediate sale in its present condition, and the sale is highly probable. Non-current assets and disposal groups held for sale that are not investment properties are recorded at the lower of carrying amount and fair value less costs to sell on the consolidated balance sheet. Any gain or loss arising from the change in measurement basis as a result of reclassification is recognized in the profit or loss at the time of reclassification. Investment properties that are held for sale are recorded at fair value.
f)Hospitality assets
The partnership accounts for hospitality properties as property, plant and equipment under the revaluation model. Hospitality properties are recognized initially at cost if acquired in an asset acquisition, or fair value if acquired in a business combination (see Note 2(n), Business Combinations, for further discussion) and subsequently carried at fair value at the revaluation date less any accumulated impairment and subsequent accumulated depreciation. The partnership evaluates the carrying amount of hospitality properties when events or circumstances indicate there may be an impairment. The partnership depreciates these assets on a straight-line basis over their relevant estimated useful lives. Fair values of hospitality properties are determined using a depreciated replacement cost method based on the age, physical condition and the construction costs of the assets. Fair value estimates for hospitality properties represent the estimated fair value of the property, plant and equipment of the hospitality business only and do not include any associated intangible assets.
Revaluations of hospitality properties are performed annually at December 31, the end of the fiscal year. Where the carrying amount of an asset is increased as a result of a revaluation, the increase is recognized in other comprehensive income and accumulated in equity within revaluation surplus, unless the increase reverses a previously recognized revaluation loss recorded through prior period net income, in which case that portion of the increase is recognized in net income. Where the carrying amount of an asset is decreased, the decrease is recognized in other comprehensive income to the extent of any balance existing in revaluation surplus in respect of the asset, with the remainder recognized in net income. Revaluation gains are recognized in other comprehensive income and are not subsequently recycled into profit or loss. The cumulative revaluation surplus is transferred directly to retained earnings when the asset is derecognized.
g)Inventory
Develop-for-sale multifamily projects, residential development lots, homes and residential condominium projects, and industrial projects are recorded in inventory. Inventory is recorded at the lower of cost, including pre-development expenditures and capitalized borrowing costs, and net realizable value, which the partnership determines as the estimated selling price of the inventory in the ordinary course of business in its completed state, less estimated expenses, including holding costs, costs to complete and costs to sell.
h)Fair value measurement
Fair value is the price that would be received to sell an asset or paid to transfer a liability in an orderly transaction between market participants at the measurement date, regardless of whether that price is directly observable or estimated using another valuation technique. In estimating the fair value of an asset or a liability, the partnership takes into account the characteristics of the asset or liability and how market participants would take those characteristics into account when pricing the asset or liability at the measurement date.
Fair value measurements are adopted by the partnership to calculate the carrying amounts of various assets and liabilities.
i)Leases
The partnership determines at the inception of a contract if the arrangement is, or contains, a lease. A lease conveys the right to control the use of an identified asset for a period of time in exchange for consideration. Lease components and non-lease components are separated on a relative stand-alone selling price basis for the partnership’s leases as lessor. For the partnership’s leases as lessee, the partnership applies the practical expedient which is available by asset class not to allocate contract consideration between lease and non-lease components.
The partnership recognizes a right-of-use (“ROU”) asset and a corresponding lease liability with respect to all lease agreements in which it is the lessee, except for leases with a lease term of 12 months or less (“short-term leases”) and leases of low value assets (“low-value leases”). For these leases, the partnership recognizes the lease payments as an expense on a straight-line basis over the lease term.
The lease liability is initially measured at the present value of the lease payments that are not paid at the commencement date, discounted using the rate implicit in the lease if that rate can be readily determined. If the rate implicit in the lease cannot be readily determined, the partnership uses the incremental borrowing rate which is expected to be similar to the interest rate implicit in the lease. Where a lease contains a parental guarantee, the incremental borrowing rate may be determined with reference to the parent rather than the lessee. The partnership uses a single discount rate to account for portfolios of leases with similar characteristics. Lease liabilities are presented in accounts payable and other liabilities (current) and other non-current liabilities (non-current) on the consolidated balance sheets. Lease payments not included in the measurement of lease liabilities continue to be recognized in the direct commercial property expense, direct hospitality expense or general and administrative expense lines on the consolidated statements of income.
An ROU asset comprises the initial measurement of the corresponding lease liability, lease payments made at or before the commencement day and any initial direct costs. ROU assets classified as investment properties are subsequently measured at fair value. ROU assets classified as property, plant and equipment, including hospitality assets, since they represent a separate class of property, plant and equipment to the partnership’s owned hospitality assets, and are subsequently measured on a depreciated cost basis over the lease term. ROU assets are presented in the respective lines based on their classification on the consolidated balance sheets.
j)Intangible assets
Intangible assets acquired in a business combination and recognized separately from goodwill are initially recognized at fair value at the acquisition date. The partnership’s intangible assets are comprised primarily of trademarks and licensing agreements.
Subsequent to initial recognition, intangible assets with a finite life are measured at cost less accumulated amortization and impairment losses. Amortization is calculated on a straight-line basis over the estimated useful life of the intangible asset and is recognized in net income for the respective reporting period. Intangible assets with an indefinite life are measured at cost as adjusted for subsequent impairment. Impairment tests for intangible assets with an indefinite life are performed annually. Impairment losses previously taken may be subsequently reversed in net income of future reporting periods.
k)Goodwill
Goodwill represents the excess of the acquisition price paid for a business combination over the fair value of the net identifiable tangible and intangible assets and liabilities acquired. Upon initial recognition, goodwill is allocated to the cash-generating unit to which it relates. The partnership identifies a cash-generating unit as the smallest identifiable group of assets that generates cash inflows that are largely independent of the cash inflows from other assets or group of assets.
The partnership evaluates the carrying amount of goodwill at the cash-generating unit level annually as of December 31 or more often when events or circumstances indicate there may be an impairment. If assets within a cash-generating unit or the cash-generating unit are impaired, impairments are taken for those assets or the cash-generating unit before any goodwill impairment test is performed. In assessing whether goodwill is impaired, the partnership assesses if the carrying value of a cash-generating unit, including the allocated goodwill, exceeds its recoverable amount determined as the greater of the estimated fair value less costs to sell and the present value of future cash flows expected from the cash-generating unit. Impairment losses recognized first reduce the carrying value of goodwill and any excess is allocated to the carrying amount of assets in the cash-generating unit. Any goodwill impairment is charged to net income in the respective reporting period. Impairment losses on goodwill are not subsequently reversed.
On disposal of a subsidiary, any attributable amount of goodwill is included in determination of the gain or loss on disposal.
l)Financial instruments and hedge accounting
(i)Classification and measurement
Financial assets and financial liabilities are recognized in the partnership’s balance sheet when the partnership becomes a party to the contractual provisions of the instrument. Financial assets and financial liabilities are initially measured at fair value. Transaction costs that are directly attributable to the acquisition or issue of financial assets and financial liabilities (other than financial assets and financial liabilities at fair value through profit or loss) are added to or deducted from the fair value of the financial assets or financial liabilities, as appropriate, on initial recognition. Transaction costs directly attributable to the acquisition of financial assets or financial liabilities at fair value through profit or loss are recognized immediately in profit or loss.
All recognized financial assets are measured subsequently in their entirety at either amortized cost or fair value, depending on the classification of the financial assets.
Debt instruments are subsequently measured at amortized cost where the financial asset is held within a business model whose objective is to hold financial assets in order to collect contractual cash flows and its contractual terms give rise on specified dates to cash flows that are solely payments of principal and interest on the principal amount outstanding. Debt instruments are measured subsequently at fair value through other comprehensive income (“FVTOCI”) where the financial asset is held within a business model whose objective is achieved by both collecting contractual cash flows and selling the financial assets and the contractual terms of the financial asset give rise on specified dates to cash flows that are solely payments of principal and interest on the principal amount outstanding. By default, all other financial assets are measured subsequently at fair value through profit or loss (“FVTPL”). Despite the foregoing, the partnership may make an irrevocable election/designation at initial recognition of a financial asset to present subsequent changes in fair value of an equity investment in other comprehensive income or to designate a debt investment that meets the amortized cost or FVTOCI criteria as measured at FVTPL if doing so eliminates or significantly reduces an accounting mismatch.
Debt and equity instruments issued by the partnership are classified as either financial liabilities or as equity in accordance with the substance of the contractual arrangements and the definitions of a financial liability and an equity instrument. Equity instruments issued by the partnership that meet the definition of a financial liability are presented within capital securities on the partnership’s consolidated balance sheets.
All financial liabilities are measured subsequently at amortized cost using the effective interest method or at FVTPL. Financial liabilities are measured at FVTPL to the extent that they are not part of a designated hedging relationship when they are (i) contingent consideration of an acquirer in a business combination, (ii) held‑for‑trading, or (iii) designated as at FVTPL in limited circumstances specified in IFRS 9. A financial liability is classified as held for trading if it has been acquired principally for the purpose of repurchasing it in the near term, or on initial recognition it is part of a portfolio of identified financial instruments that is managed together and has a recent actual pattern of short‑term profit‑taking or it is a derivative, except for a derivative that is a financial guarantee contract or a designated and effective hedging instrument.
Fair values of those financial instruments are determined by reference to quoted bid or ask prices or prices within the bid ask spread, as appropriate, and when unavailable, to the closing price of the most recent transaction of that instrument. Fair values of certain financial instruments also incorporate significant use of unobservable inputs which reflect the partnership’s market assumptions.
(ii)Impairment of financial instruments
The partnership recognizes a loss allowance for expected credit losses (“ECL”) on debt instruments that are measured at amortized cost or at FVTOCI and other receivables. The amount of ECL is updated at each reporting date to reflect changes in credit risk since initial recognition of the respective financial instrument. For debt instruments, the partnership recognizes lifetime ECL when there has been a significant increase in credit risk since initial recognition. If the credit risk on the financial instrument has not increased significantly since initial recognition, the loss allowance for that financial instrument is measured at an amount equal to 12‑month ECL. Lifetime ECL represents the expected credit losses that will result from all possible default events over the expected life of a financial instrument. In contrast, 12‑month ECL represents the portion of lifetime ECL that is expected to result from default events on a financial instrument that are possible within 12 months after the reporting date. The partnership always recognizes lifetime ECL for other receivables. Any related loss allowances are recorded through profit or loss. Refer to Note 12, Accounts Receivable And Other for detail on the current year’s loss allowance.
(iii)Derivatives and hedging
The partnership enters into a variety of derivative financial instruments to manage its exposure to interest rate and foreign exchange rate risks, including foreign exchange forward contracts, options, interest rate swaps and interest rate caps. Derivatives are recognized initially at fair value at the date a derivative contract is entered into and are subsequently remeasured to their fair value at each reporting date. The resulting gain or loss is recognized in net income immediately unless the derivative is designated and effective as a hedging instrument, in which event the timing of the recognition in profit or loss depends on the nature of the hedge relationship.
The partnership designates certain derivatives as hedging instruments in respect of foreign currency risk and interest rate risk in cash flow hedges, or hedges of net investments in foreign operations. The partnership also applies hedge accounting to certain non-derivative financial instruments designated as hedges of net investments in foreign subsidiaries. Hedge accounting is discontinued prospectively when the hedge relationship is terminated or no longer qualifies as a hedge, or when the hedging item is sold or terminated.
In a cash flow hedge, the effective portion of the change in the fair value of the hedging derivative is recognized in other comprehensive income while the ineffective portion is recognized in fair value gains, net. Hedging gains and losses recognized in accumulated other comprehensive income are reclassified to net income in the periods when the hedged item affects net income, or recognized as part of the transaction price when the hedged transaction occurs. The partnership discontinues hedge accounting only when the hedging relationship (or a part thereof) ceases to meet the qualifying criteria. This includes instances when the hedging instrument expires or is sold, terminated or exercised. The discontinuation is accounted for prospectively. Any gain or loss recognized in other comprehensive income and accumulated in the cash flow hedge reserve at that time remains in equity and is reclassified to profit or loss when the forecast transaction occurs. When a forecast transaction is no longer expected to occur, the gain or loss accumulated in cash flow hedge reserve is reclassified immediately to net income.
In a net investment hedging relationship, the effective portion of the fair value of the hedging instruments is recognized in other comprehensive income and the ineffective portion is recognized in net income. The amounts recorded in accumulated other comprehensive income are reclassified to net income, together with the related cumulative translation gain or loss, when there is a disposition or partial disposition that results in the loss of control of foreign operations or the derivatives are not part of any other hedge relationships.
In assessing whether a hedge relationship impacted by Interest Rate Benchmark Reform (“IBOR Reform”) is expected to be highly effective on a forward-looking basis, the partnership assumes the interest rate benchmark on which the cash flows of the derivative which hedges borrowings is not altered by IBOR Reform. These reliefs cease to apply to a hedged item or hedging instrument as applicable at the earlier of (i) when the uncertainty arising from IBOR Reform is no longer present with respect to the timing and amount of the interest rate benchmark based future cash flows, and (ii) when the hedging relationship is discontinued. The partnership accounts for the modification of financial instruments where the basis for determining the contractual cash flows changes as a result of IBOR Reform, through prospective application of the applicable benchmark interest rate, and application of hedge accounting, providing an exception such that changes in the formal designation and documentation of hedge accounting relationships that are needed to reflect the changes required by IBOR reform do not result in the discontinuation of hedge accounting or the designation of new hedging relationships.
Canadian Overnight Repo Rate Average (“CORRA”) replaced Canadian Dollar Offered Rate (“CDOR”) effective June 30, 2024. The partnership has addressed the impact and effected changes required as a result of amendments to the contractual terms of CORRA referenced floating-rate borrowings, interest rate swaps, interest rate caps, and updated hedge designations. The adoption did not have a significant impact on the partnership’s financial reporting.
Note 31, Financial Instruments provides details of the hedging instruments and hedged exposures to which the IBOR Reform are applied as at December 31, 2025.
m)Income taxes
The partnership is a flow-through entity for tax purposes. However, income tax expenses are recognized for taxes payable by holding entities and their direct or indirect corporate subsidiaries.
Current income tax assets and liabilities are measured at the amount expected to be paid to tax authorities by the holding entities in respect of the partnership or directly by the partnership’s taxable subsidiaries, net of recoveries, based on the tax rates and laws enacted or substantively enacted at the balance sheet date.
Deferred income tax liabilities are provided for using the liability method on temporary differences between the tax basis used in the computation of taxable income and carrying amounts of assets and liabilities in the consolidated financial statements. Deferred income tax assets are recognized for all deductible temporary differences, carry forward of unused tax credits and unused tax losses, to the extent that it is probable that deductions, tax credits and tax losses will be utilized. The carrying amounts of deferred income tax assets are reviewed at each balance sheet date and reduced to the extent it is no longer probable that the income tax asset will be recovered. Deferred income tax assets and liabilities are measured at the tax rates that are expected to apply to the period when the asset is realized or the liability settled, based on the tax rates and laws that have been enacted or substantively enacted at the balance sheet date.
n)Business combinations
The partnership accounts for business combinations in which control is acquired under the acquisition method. When an acquisition is made, the partnership considers the inputs, processes and outputs of the acquiree in assessing whether it meets the definition of a business. When the acquired set of activities and assets lack a substantive process, the acquisition fails to meet the definition of a business and is accounted for as an asset acquisition. The partnership uses the optional concentration test on a transaction-by-transaction basis, and where used, if substantially all of the fair value of the gross assets acquired is concentrated in a single identifiable asset or group of similar assets, accounts for the acquisition as an asset acquisition. Assets acquired through asset acquisitions are initially measured at cost, which includes the transaction costs incurred for the acquisitions.
For business combinations, consideration is the aggregate of the fair values, at the date of exchange, of assets transferred, liabilities incurred by the partnership to the former owners, and equity instruments issued in exchange for control of the acquiree. Acquisition-related costs are recognized in net income as incurred. At the acquisition date, the partnership recognizes the identifiable assets acquired and liabilities assumed at their acquisition-date fair values, except for non-current assets classified as held-for-sale, which are recognized at fair value less costs to sell, and deferred tax assets or liabilities, which are measured in accordance with International Accounting Standard (“IAS”) 12, Income Taxes. The partnership also evaluates whether there are previously unrecognized intangible assets of the acquiree, and recognizes them as identifiable intangible assets.
For business combinations, non-controlling shareholders’ interests in the acquiree are initially measured at either fair value or their proportionate share of acquiree’s identifiable assets if the non-controlling interest represents a present ownership interest that entitles its holder to a proportionate share of the acquiree’s net assets. Other components of non-controlling interests in acquirees are recognized at fair value.
Goodwill for a business combination is measured as the excess of the sum of the consideration transferred, the amount of any non‑controlling interests in the acquiree, and the fair value of the acquirer’s previously held equity interest in the acquiree (if any) over the acquisition date values of the net assets acquired. If, after reassessment, the value of the net assets acquired exceeds the sum of the consideration transferred, the amount of any non‑controlling interests in the acquiree and the fair value of the acquirer’s previously held interest in the acquiree (if any), the excess is recognized immediately in net income as a bargain purchase gain.
Where a business combination is achieved in stages, previously held interests in the acquired entity are re-measured to fair value at the acquisition date, which is the date control is obtained, and the resulting gain or loss (if any), is recognized in net income. Amounts arising from interests in the acquiree prior to the acquisition date that have previously been recognized in other comprehensive income are reclassified to net income. Changes in the partnership’s ownership interest of an investee that do not result in a change of control are accounted for as equity transactions and are recorded as a component of equity. Acquisition costs are recorded as an expense in the reporting period as incurred.
Measurement period adjustments for business combinations are adjustments that arise from additional information obtained during the ‘measurement period’ (which cannot exceed one year from the acquisition date) about facts and circumstances that existed at the acquisition date. If the initial accounting for a business combination is incomplete by the end of the reporting period in which the business combination occurs, the partnership reports provisional amounts for items where the accounting is incomplete. Those provisional amounts are adjusted during the measurement period, or additional assets or liabilities are recognized, to reflect new information obtained about facts and circumstances that existed as of the acquisition date that, if known, would have affected the amounts recognized as of that date.
o)Revenue recognition
The partnership recognizes revenue from the following major sources:
i.Commercial property revenue
Revenue from investment properties is presented within commercial property revenue on the consolidated statements of income. The partnership has retained substantially all of the risks and benefits of ownership of its investment properties and therefore accounts for leases with its tenants as operating leases. Revenue recognition under a lease commences when the tenant has a right to use the leased asset. Generally, this occurs on the lease commencement date or, where the partnership is required to make additions to the property in the form of tenant improvements to enhance the value of the property, upon substantial completion of those improvements. The total amount of contractual rents expected from operating leases is recognized on a straight-line basis over the term of the lease, including contractual base rent and subsequent rent increases as a result of rent escalation clauses. A rent receivable, included within the carrying amount of investment properties, is used to record the difference between the rental revenue recorded and the contractual amount received.
Rental receivables and related revenue include percentage participating rents and recoveries of operating expenses. However, recoveries of operating expenses related to property taxes and insurance are deemed as other rental revenue. Percentage participating rents are recognized when tenants’ specified sales targets have been met. Operating expense recoveries classified as rental income or non-rental income are recognized in the period that recoverable costs are chargeable to tenants. Where a tenant is legally responsible for operating expenses and pays them directly in accordance with the terms of the lease, the partnership does not recognize the expenses or any related recovery revenue.
Where the partnership is the intermediate lessor, it accounts for the head lease and the sublease as two separate contracts, classifying the sublease as a finance or operating lease with reference to the right-of-use asset arising from the head lease.
ii.Hospitality revenue
Revenue from hospitality properties is presented within hospitality revenue on the consolidated statements of income. Room, food and beverage and other revenues are recognized as services are provided. The partnership recognizes room revenue net of taxes and levies. Advance deposits are deferred and included as a liability until services are provided to the customer. Revenue and expenses from tour operations include the sale of travel and leisure packages and are recognized on the first day the travel package is in use.
iii.Performance and management fee revenue
Fee revenue is presented on the consolidated statements of income within investment and other revenue. Fee revenue is recognized when services are provided and the amount can be estimated reliably.
p)Redeemable/Exchangeable Partnership Units
The Redeemable/Exchangeable Partnership Units may, at the request of the holder, be redeemed in whole or in part, for cash in an amount equal to the market value of one of the partnership’s LP Units multiplied by the number of units to be redeemed (subject to certain adjustments). This right is subject to the partnership’s right, at its sole discretion, to elect to acquire any unit presented for redemption in exchange for one of the partnership’s LP Units (subject to certain customary adjustments). If the partnership elects not to exchange the Redeemable/Exchangeable Partnership Units for LP Units, Redeemable/Exchangeable Partnership Units are required to be redeemed for cash. The Redeemable/Exchangeable Partnership Units provide the holder the direct economic benefits and exposures to the underlying performance of the Operating Partnership and accordingly to the variability of the distributions of the Operating Partnership, whereas the partnership’s unitholders have indirect access to the economic benefits and exposures of the Operating Partnership through direct ownership interest in the partnership which owns a direct interest in the managing general partnership interest. Accordingly, the Redeemable/Exchangeable Partnership Units have been presented within non-controlling interests on the consolidated balance sheets. The Redeemable/Exchangeable Partnership Units do not entail a contractual obligation on the part of the partnership to deliver cash and can be settled by the partnership, at its sole discretion, by issuing a fixed number of its own equity instruments.
q)Critical judgments and estimates in applying accounting policies
The preparation of the partnership’s consolidated financial statements requires management to make critical judgments, estimates and assumptions that affect the reported amounts of assets and liabilities and disclosure of contingent assets and liabilities at the date of the financial statements and the reported amounts of revenues and expenses that are not readily apparent from other sources, during the reporting period. These estimates and associated assumptions are based on historical experience and other factors that are considered to be relevant. Actual results may differ from these estimates. Critical judgments and estimates made by management and utilized in the normal course of preparing the partnership’s consolidated financial statements are outlined below.
(i)Control
In determining whether the partnership has power over an investee, the partnership makes judgments in identifying relevant activities that would significantly affect the returns of an investee, in assessing the partnership’s voting rights or other contractual rights that would give it power to unilaterally make decisions, and in assessing rights held by other stakeholders which might give them decision-making authority. In assessing if the partnership has exposure or rights to variable returns from its involvement with the investee, the partnership makes judgments concerning the variability of the returns from an investee based on the substance of the arrangement, the absolute and relative size of those returns. In determining if the partnership has the ability to use its power to affect its returns in an investee, the partnership makes judgments in assessing whether it is acting as a principal or an agent in decision-making and whether another entity with decision-making rights is acting as an agent for the partnership. Where other stakeholders have decision making authority, the partnership makes judgments as to whether its decision-making rights provide it with control, joint control or significant influence over the investee.
In addition to the above, the partnership makes judgments in respect of joint arrangements that are carried on through a separate vehicle in determining whether the partnership’s interest represents an interest in the assets and liabilities of the arrangement (a joint operation) or in its net assets (a joint venture).
(ii)Attribution of net income
Certain of the partnership’s subsidiaries are subject to profit sharing arrangements between the partnership and the non-controlling equity holders. In determining whether the attribution of profits is subject to uncertainty, the partnership makes the judgment in considering a variety of factors, including but not limited to uncertainties arising from future events, timing of anticipated acquisition, disposition and financing activities, as well as past events of similar nature.
(iii)Common control transactions
The purchase and sale of businesses or subsidiaries between entities under common control are not specifically addressed in IFRS Accounting Standards and accordingly, management uses judgment when determining a policy to account for such transactions taking into consideration other guidance in the IFRS Accounting Standards framework and pronouncements of other standard-setting bodies. The partnership’s policy is to record assets and liabilities recognized as a result of transfers of businesses or subsidiaries between entities under common control at carrying value. Differences between the carrying amount of the consideration given or received and the carrying amount of the assets and liabilities transferred are recorded directly in equity.
(iv)Business combinations
Judgment is applied in determining whether an acquisition is a business combination or an asset acquisition by considering the nature of the assets acquired and the processes applied to those assets, or if the integrated set of assets and activities is capable of being conducted and managed for the purpose of providing a return to investors or other owners. Judgment is also applied in identifying acquired assets and assumed liabilities and determining their fair values.
(v)Investment properties
Judgment is made in determining whether certain costs are additions to the carrying amount of the property, in identifying the point at which practical completion of the development property occurs, and in identifying borrowing costs directly attributable to the carrying amount of the development property. In certain instances, on a case by case basis, the partnership applies judgment in determining whether a significant amount of development activities undertaken would trigger the reclassification of an operating property to a development property.
The key valuation assumptions in determining the fair value of investment properties include discount rates and terminal capitalization rates for properties valued using a discounted cash flow model and capitalization rates for properties valued using a direct capitalization approach. Management also uses assumptions and estimates in determining expected future cash flows in discounted cash flow models and estimated stabilized annual net operating income used in values determined using the direct capitalization approach. Properties under active development are recorded at fair value using a discounted cash flow model which includes estimates in respect of the timing and cost to complete the development.
(vi) Assets held for sale
In determining whether to classify assets or disposal groups as assets held for sale, judgment is applied in determining whether sale of certain assets is highly probable, and whether associated liabilities will be assumed by the buyer and so classified as liabilities associated with assets held for sale.
(vii) Revaluation of hospitality assets
When the partnership determines the carrying amounts under the revaluation method, critical assumptions and estimates include estimates of replacement costs and estimates of remaining economic life.
(viii) Income taxes
In applying relevant accounting policies, judgments are made in determining the probability of whether deductions, tax credits and tax losses can be utilized. In addition, the consolidated financial statements include estimates and assumptions for determining the future tax rates applicable to subsidiaries and identifying the temporary differences that relate to each subsidiary. Deferred income tax assets and liabilities are measured at the tax rates that are expected to apply during the period when the assets are realized or the liabilities settled, using the tax rates and laws enacted or substantively enacted at the consolidated balance sheet dates. The partnership measures deferred income taxes associated with its investment properties based on its specific intention with respect to each asset at the end of the reporting period. Where the partnership has a specific intention to sell a property in the foreseeable future, deferred taxes on the building portion of the investment property are measured based on the tax consequences following from the disposition of the property. Otherwise, deferred taxes are measured on the basis that the carrying value of the investment property will be recovered substantially through use. Judgment is required in determining the manner in which the carrying amount of each investment property will be recovered.
The partnership also makes judgments with respect to the taxation of gains inherent in its investments in foreign subsidiaries and joint ventures. While the partnership believes that the recovery of its original investment in these foreign subsidiaries and joint ventures will not result in additional taxes, certain unremitted gains inherent in those entities could be subject to foreign taxes depending on the manner of realization.
(ix) Leases
In applying its accounting policy for recognition of lease revenue, the partnership makes judgments with respect to whether tenant improvements provided in connection with a lease enhance the value of the leased property, which in turn is used to determine whether these amounts are treated as additions to operating property and the point in time to recognize revenue under the lease. In addition, where a lease allows a tenant to elect to take all or a portion of any unused tenant improvement allowance as a rent abatement, the partnership must exercise judgment in determining the extent to which the allowance represents an inducement that is amortized as a reduction of lease revenue over the term of the lease.
The partnership also makes judgments in determining whether certain leases, in particular those tenant leases with long contractual terms where the lessee is the sole tenant in a property and long-term ground leases where the partnership is lessor, are operating or finance leases. The partnership has determined most of its leases are operating leases, with several finance leases that are not material. Where operating costs are paid directly by tenants, the partnership exercises judgment in determining whether those costs are expenses of the partnership or the tenant which impacts the extent to which operating costs recovery revenue is recognized.
The partnership has applied critical judgments in respect of contracts where it is the lessee including identifying whether a contract (or part of a contract) includes a lease, determining whether it is reasonably certain that a lease extension or termination option will be exercised in determining the lease term, determining whether variable payments are in-substance fixed, establishing whether there are multiple leases in an arrangement, and determining the fair value method of ROU assets classified as investment properties.
The partnership uses critical estimates in accounting for leases where it is a tenant, including the estimation of lease term and determination of the appropriate rate to discount the lease payments.
(x) Financial instruments
The critical judgments inherent in the relevant accounting policies relate to the classification of financial assets or financial liabilities, designation of financial instruments as FVTOCI or FVTPL, the assessment of the effectiveness of hedging relationships, the determination of whether the partnership has significant influence over investees with which it has contractual relationships, and the identification of embedded derivatives subject to fair value measurement in certain hybrid instruments.
Estimates and assumptions used in determining the fair value of financial instruments are: equity and commodity prices; future interest rates; the credit risk of the partnership and its counterparties; amount and timing of estimated future cash flows; discount rates and volatility utilized in option valuations.
The partnership holds other financial instruments that represent equity interests in investment property entities that are measured at fair value as these financial instruments are designated as FVTPL or FVTOCI. Estimation of the fair value of these instruments is also subject to the estimates and assumptions associated with investment properties. The fair value of interest rate caps is determined based on generally accepted pricing models using quoted market interest rates for the appropriate term. Interest rate swaps are valued at the present value of estimated future cash flows and discounted based on applicable yield curves derived from market interest rates.
(xi) Indicators of impairment
Judgment is applied when determining whether indicators of impairment exist when assessing the carrying values of the partnership’s assets for potential impairment. Consideration is given to a combination of factors, including but not limited to forecasts of revenues and expenses, values derived from publicly traded prices, and projections of market trends and economic environments. Judgment is also applied when quantifying the amount of impairment loss where indicators of impairment exist.
(xii) Other critical judgments
Other critical judgments utilized in the preparation of the partnership’s consolidated financial statements are: assets’ recoverable amounts; assets’ net realizable values; depreciation and amortization rates and assets’ useful lives; determination of assets held for sale and discontinued operations; impairment of goodwill and intangible assets; the determination of functional currency; the likelihood and timing of anticipated transactions for hedge accounting; and the selection of accounting policies, among others.
r)Future accounting policies
The following are accounting policies issued that the partnership expects to adopt in the future:
The partnership is currently assessing the impact of IFRS 18 Presentation and Disclosure in Financial Statements, which was issued by the International Accounting Standards Board (“IASB”) in April 2024. IFRS 18 will replace IAS 1 Presentation and Disclosure in Financial Statements and will be effective for annual reporting periods beginning on or after January 1, 2027, with earlier application permitted. IFRS 18 sets out significant new requirements for the presentation of financial statements with a particular focus on the income statement, including requirements for mandatory sub-totals to be presented, aggregation and disaggregation of information, and disclosures related to management-defined performance measures, in addition to certain related amendments to IAS 7 Statement of Cash Flows that will result in new requirements for the presentation of the statement of cash flows, concurrent with IFRS 18 becoming effective.
The partnership is currently assessing the impact of Amendments to the Classification and Measurement of Financial Instruments – Amendments to IFRS 9 and IFRS 7, issued by the IASB in May 2024 (the “Amendments”). The Amendments will be effective for annual reporting periods beginning on or after January 1, 2026. The Amendments clarify the requirements related to the date of recognition and derecognition of financial assets and financial liabilities, with an exception for derecognition of financial liabilities settled via an electronic transfer, clarify the requirements for assessing contractual cash flow characteristics of financial assets and clarify the characteristics of non-recourse loans and contractually linked instruments. Based on the partnership’s assessment to date, it has determined that the requirements related to the date of derecognition of financial assets and financial liabilities is not expected to have a material impact.
The partnership is also currently assessing the impact of the Amendments regarding power purchase arrangements, which was issued by the IASB in December 2024. The Amendments will be effective for annual reporting periods beginning on or after January 1, 2026. The Amendments include guidance on the ‘own-use’ exemption for purchasers of electricity under such contracts, and hedge accounting requirements where purchases or sales of electricity are hedged using such contracts. The partnership has preliminarily determined that the requirements for the ‘own-use’ exemption are expected to be met for such contracts and therefore, these amendments are not expected to have a material impact.
NOTE 3. BUSINESS COMBINATIONS
The partnership accounts for business combinations using the acquisition method of accounting under IFRS 3, Business Combinations pursuant to which the cost of acquiring a business is allocated to its identifiable tangible and intangible assets and liabilities on the basis of the estimated fair values at the date of acquisition. Financial results of each transaction are included within the partnership’s consolidated statements of income from the dates of each acquisition.
On July 31, 2025, the partnership acquired a portfolio of hostels across Europe (“European Hostels”) for total consideration of €329 million ($376 million). Goodwill of $183 million was recognized which primarily represents certain deferred tax liabilities assumed on acquisition and the embedded value of the acquired operations. The goodwill recognized is not deductible for income tax purposes. The partnership also completed several individually immaterial acquisitions during 2025 for total consideration of $542 million. These acquisitions are primarily comprised of storage assets and a hotel acquired through an opportunistic real estate fund.
The following table summarizes the impact of business combinations during the year ended December 31, 2025:
| | | | | | | | | | | |
| (US$ Millions) | European Hostels(1) | Other(2) | Total |
| Date of Acquisition | 7/31/2025 | Various | |
| Investment properties | $ | — | | $ | 361 | | $ | 361 | |
| Property, plant and equipment | 782 | | 190 | | 972 | |
| Goodwill | 183 | | — | | 183 | |
Intangible assets(3) | 82 | | 1 | | 83 | |
| Accounts receivable and other | 15 | | 4 | | 19 | |
| Cash and cash equivalents | 21 | | 7 | | 28 | |
| Total assets | 1,083 | | 563 | | 1,646 | |
| Less: | | | |
| Debt obligations | (502) | | — | | (502) | |
| Accounts payable and other | (84) | | (15) | | (99) | |
| Deferred tax liabilities | (121) | | (2) | | (123) | |
| Non-controlling interests | — | | (4) | | (4) | |
| Net assets acquired | $ | 376 | | $ | 542 | | $ | 918 | |
Consideration(4) | 376 | | 542 | | 918 | |
| Transaction costs | $ | (21) | | $ | (10) | | $ | (31) | |
(1)The valuation of property, plant and equipment, debt obligations, goodwill and intangible assets is still under evaluation by the partnership. Accordingly, this business combination has been accounted for on a provisional basis.
(2)The valuation of the investment property and certain liabilities is still under evaluation by the partnership. Accordingly, these business combinations have been accounted for on a provisional basis.
(3)See Note 10, Intangible Assets for more information on European Hostels.
(4)Includes consideration paid with funds received from issuance of non-controlling interests to certain institutional investors in Brookfield-sponsored real estate funds.
In the period from each acquisition date to December 31, 2025, the partnership recorded revenue and net loss in connection with these acquisitions of approximately $81 million and $11 million, respectively, excluding the impact of transaction costs. If the acquisitions had occurred on January 1, 2025, the partnership’s total revenue and net loss would have been $7,274 million and $317 million, respectively, for the year ended December 31, 2025, excluding the impact of transaction costs.
Acquisition-related transaction costs, which primarily relate to legal and consulting fees, are expensed as incurred in accordance with IFRS 3 and included in general and administrative expense on the consolidated income statement.
NOTE 4. INVESTMENT PROPERTIES
The following table presents a roll forward of investment property balances for the years ended December 31, 2025 and 2024:
| | | | | | | | | | | | | | | | | | | | |
| | Year ended Dec. 31, 2025 | Year ended Dec. 31, 2024 |
| (US$ Millions) | Commercial properties | Commercial developments | Total | Commercial properties | Commercial developments | Total |
| Balance, beginning of year | $ | 60,093 | | $ | 1,985 | | $ | 62,078 | | $ | 77,699 | | $ | 5,216 | | $ | 82,915 | |
| Changes resulting from: | | | | | | |
| Property acquisitions | 2,977 | | 229 | | 3,206 | | 7,775 | | 235 | | 8,010 | |
Acquisitions from business combinations(1) | 361 | | — | | 361 | | — | | — | | — | |
| Capital expenditures | 710 | | 410 | | 1,120 | | 832 | | 1,302 | | 2,134 | |
| | | | | | |
Property dispositions(2) | (2,501) | | (38) | | (2,539) | | (1,602) | | — | | (1,602) | |
| Fair value (losses) gains, net | (318) | | 155 | | (163) | | (883) | | 377 | | (506) | |
| Foreign currency translation | 846 | | 68 | | 914 | | (1,351) | | (40) | | (1,391) | |
| Transfers between commercial properties and commercial developments | 414 | | (414) | | — | | 445 | | (445) | | — | |
Deconsolidation of India REIT(3) | (3,485) | | (128) | | (3,613) | | — | | — | | — | |
| Reclassification to assets held for sale and other changes | (4,425) | | (5) | | (4,430) | | (2,601) | | (14) | | (2,615) | |
Reclassification of BSREP IV investments to assets held for sale(4) | — | | — | | — | | (20,221) | | (4,646) | | (24,867) | |
Balance, end of year(5) | $ | 54,672 | | $ | 2,262 | | $ | 56,934 | | $ | 60,093 | | $ | 1,985 | | $ | 62,078 | |
(1)Includes commercial properties acquired through business combinations during the year. See Note 3, Business Combinations, for more information.
(2)Property dispositions represent the carrying value on date of sale.
(3)In the first quarter of 2025, we sold a partial interest in India REIT, resulting in a loss of control and deconsolidation of this investment. Our retained interest is now accounted for under the equity method.
(4)See Note 32, Related Parties for further information on the Reclassification of BSREP IV investments to assets held for sale.
(5)Includes right-of-use assets related to commercial properties and commercial developments of $903 million and $24 million, respectively, as of December 31, 2025 (December 31, 2024 - $705 million and $22 million). Current lease liabilities of $162 million (2024 - $29 million) have been included in accounts payable and other liabilities and non-current lease liabilities of $717 million (2024 - $695 million) have been included in Other non-current liabilities.
The partnership determines the fair value of each commercial property based upon, among other things, rental income from current leases and assumptions about rental income from future leases reflecting market conditions at the applicable balance sheet dates, less future cash outflows in respect of such leases. Investment property valuations are generally completed by undertaking one of two accepted income approach methods, which include either: i) discounting the expected future cash flows, generally over a term of 10 years including a terminal value based on the application of a capitalization rate to estimated year 11 cash flows; or ii) undertaking a direct capitalization approach whereby a capitalization rate is applied to estimated stabilized annual net operating income. Where there has been a recent market transaction for a specific property, such as an acquisition or sale of a partial interest, the partnership values the property on that basis. In determining the appropriateness of the methodology applied, the partnership considers the relative uncertainty of the timing and amount of expected cash flows and the impact such uncertainty would have in arriving at a reliable estimate of fair value. The partnership prepares these valuations considering asset and market specific factors, as well as observable transactions for similar assets. The determination of fair value requires the use of estimates, which are internally determined and compared with market data, third-party reports and research as well as observable conditions. Except for the impact of interest rates and inflation, there are currently no known trends, events or uncertainties that the partnership reasonably believes could have a sufficiently pervasive impact across the partnership’s businesses to materially affect the methodologies or assumptions utilized to determine the estimated fair values reflected in these financial statements. Discount rates and capitalization rates are inherently uncertain and may be impacted by, among other things, movements in interest rates in the geographies and markets in which the assets are located. Changes in estimates of discount and capitalization rates across different geographies and markets are often independent of each other and not necessarily in the same direction or of the same magnitude. Further, impacts to the partnership’s fair values of commercial properties from changes in discount or capitalization rates and cash flows are usually inversely correlated. Decreases (increases) in the discount rate or capitalization rate result in increases (decreases) of fair value. Such decreases (increases) may be mitigated by decreases (increases) in cash flows included in the valuation analysis, as circumstances that typically give rise to increased interest rates (e.g., strong economic growth, inflation) usually give rise to increased cash flows at the asset level. Refer to the table below for further information on valuation methods used by the partnership for its asset classes.
Commercial developments are also measured using a discounted cash flow model, net of costs to complete, as of the balance sheet date. Development sites in the planning phases are measured using comparable market values for similar assets.
In accordance with its policy, the partnership generally measures and records its commercial properties and developments using valuations prepared by management. However, for certain assets, the partnership relies on valuations prepared by external valuation professionals. Management compares the external valuations to the partnership’s internal valuations to review the work performed by the external valuation professionals. Additionally, a number of properties are externally appraised each year and the results of those appraisals are compared to the partnership’s internally prepared values and reconciles significant differences when they arise.
The key valuation metrics for the partnership’s consolidated commercial properties are set forth in the following tables below on a weighted-average basis:
| | | | | | | | | | | | | | | | | | | | | | | |
| | | Dec. 31, 2025 | Dec. 31, 2024 |
| Consolidated properties | Primary valuation method | Discount rate | Terminal capitalization rate | Investment horizon (yrs.) | Discount rate | Terminal capitalization rate | Investment horizon (yrs.) |
Office(1) | Discounted cash flow | 6.7 | % | 5.6 | % | 11 | 7.0 | % | 5.6 | % | 11 |
| | | | | | | |
| | | | | | | |
| | | | | | | |
| | | | | | | |
| | | | | | | |
Retail(2) | Discounted cash flow | 7.1 | % | 5.4 | % | 10 | 7.1 | % | 5.4 | % | 10 |
LP Investments(3)(4) | Discounted cash flow | 9.3 | % | 5.8 | % | 8 | 9.6 | % | 6.7 | % | 8 |
| | | | | | | |
| | | | | | | |
| | | | | | | |
| | | | | | | |
| | | | | | | |
| | | | | | | |
| | | | | | | |
| | | | | | | |
(1)Included in the partnership's total Office portfolio are 16 Super Core office and mixed-use complexes in key global markets with a weighted-average discount rate of 6.8% (December 31, 2024 - 6.7%).
(2)Included in the partnership's total Retail portfolio are 18 Super Core retail centers with a weighted-average discount rate of 6.2% (December 31, 2024 - 6.2%)
(3)The valuation method used to value multifamily and manufactured housing properties is the direct capitalization method. At December 31, 2025, the overall implied capitalization rate used for properties using the direct capitalization method was 5.2% (December 31, 2024 - 4.9%) except for certain multifamily investments valued using the discounted cash flow method.
(4)In the first quarter of 2025, we sold a partial interest in India REIT, resulting in a loss of control and deconsolidation of this investment. Our retained interest is now accounted for under the equity method.
Operating investment properties with a fair value of approximately $12.9 billion (December 31, 2024 - $13.6 billion) are situated on land held under leases or other agreements largely expiring after the year 2065. Investment properties do not include any buildings held under operating leases.
The following table presents the partnership’s investment properties measured at fair value in the consolidated financial statements and the level of the inputs used to determine those fair values in the context of the hierarchy as defined above in IFRS 13 Fair Value Measurement within Note 2(h), Summary of Material Accounting Policies, Fair value measurement.
| | | | | | | | | | | | | | | | | | | | | | | | | | |
| Dec. 31, 2025 | Dec. 31, 2024 |
| | | Level 3 | | | Level 3 |
| (US$ Millions) | Level 1 | Level 2 | Commercial properties | Commercial developments | Level 1 | Level 2 | Commercial properties | Commercial developments |
| Office | $ | — | | $ | — | | $ | 18,114 | | $ | 1,461 | | $ | — | | $ | — | | $ | 18,360 | | $ | 1,230 | |
| | | | | | | | |
| | | | | | | | |
| | | | | | | | |
| | | | | | | | |
| | | | | | | | |
| Retail | — | | — | | 18,712 | | 45 | | — | | — | | 18,939 | | 78 | |
| LP Investments | — | | — | | 17,846 | | 756 | | — | | — | | 22,794 | | 677 | |
| | | | | | | | |
| | | | | | | | |
| | | | | | | | |
| | | | | | | | |
| | | | | | | | |
| | | | | | | | |
| | | | | | | | |
| | | | | | | | |
| | | | | | | | |
| | | | | | | | |
| | | | | | | | |
| | | | | | | | |
| | | | | | | | |
| | | | | | | | |
| Total | $ | — | | $ | — | | $ | 54,672 | | $ | 2,262 | | $ | — | | $ | — | | $ | 60,093 | | $ | 1,985 | |
There were no transfers between levels within the fair value hierarchy related to investment properties during the years ended December 31, 2025 and 2024. Investment properties with a fair value of $53.3 billion (December 31, 2024 - $59.0 billion) are pledged as security for property debt.
Fair value sensitivity
The following table presents a sensitivity analysis to the impact of a 25 basis point (“bps”) increase of the discount rate and terminal capitalization or overall implied capitalization rate (“ICR”) on fair values of the partnership’s commercial properties for the year ended December 31, 2025, for properties valued using the discounted cash flow or direct capitalization method, respectively:
| | | | | | | | | | | |
| Dec. 31, 2025 |
| (US$ Millions) | Impact of +25bps DR | Impact of +25bps TCR | Impact of +25bps DR and +25bps TCR or +25bps ICR |
| Office | $ | 370 | | $ | 594 | | $ | 957 | |
| | | |
| | | |
| | | |
| | | |
| | | |
| Retail | 401 | | 619 | | 971 | |
LP Investments(1) | 258 | | 401 | | 715 | |
| | | |
| | | |
| | | |
| | | |
| | | |
| | | |
| | | |
| | | |
| Total | $ | 1,029 | | $ | 1,614 | | $ | 2,643 | |
(1)The valuation method used to value multifamily, self storage and manufactured housing properties is the direct capitalization method except for certain multifamily investments temporarily valued using the discounted cash flow method. The impact of the sensitivity analysis on the discount rate includes properties valued using the DCF method as well as properties valued using an overall implied capitalization rate under the direct capitalization method.
During the year ended December 31, 2025, the partnership capitalized a total of $410 million (December 31, 2024 - $1,302 million) of costs related to development properties. Included in this amount is $385 million (December 31, 2024 - $1,261 million) of construction and related costs and $25 million (December 31, 2024 - $41 million) of borrowing costs capitalized. The weighted average interest rate used for the capitalization of borrowing costs to development properties for the year ended December 31, 2025 is 7.5% (December 31, 2024 - 7.5%).
NOTE 5. INVESTMENTS IN SUBSIDIARIES
The partnership considers all relevant facts and circumstances in determining that its decision making rights over the entities listed below are sufficient to give it power over these subsidiaries. In addition, the partnership has exposure and rights to substantial variable returns from its economic interests in these subsidiaries, even after consideration of material non-controlling interests in certain subsidiaries. The partnership is able to use its power to affect the amount of its returns and consolidates these subsidiaries.
The following table presents the partnership’s material subsidiaries as of December 31, 2025 and 2024:
| | | | | | | | | | | | | | | | | |
| | Jurisdiction of formation | Economic interest | Voting interest |
| | Dec. 31, 2025 | Dec. 31, 2024 | Dec. 31, 2025 | Dec. 31, 2024 |
Subsidiary of the partnership(1) | Bermuda | 36 | % | 36 | % | 100 | % | 100 | % |
| | | | | |
| Holding entities of the Operating Partnership | Various | 100 | % | 100 | % | 100 | % | 100 | % |
| | | | | |
| | | | | |
| | | | | |
| | | | | |
| | | | | |
| | | | | |
| | | | | |
| | | | | |
| | | | | |
| | | | | |
| Real estate subsidiaries of the holding entities | | | | | |
| BPO | Canada | 100 | % | 100 | % | 100 | % | 100 | % |
| | | | | |
| | | | | |
| U.S. Retail | United States | 100 | % | 100 | % | 100 | % | 100 | % |
| | | | | |
U.S. Manufactured Housing(2) | United States | 23 | % | 23 | % | — | % | — | % |
U.S. Multifamily(3) | United States | 2 | % | 27 | % | — | % | — | % |
Korea Mixed-use(2) | South Korea | 22 | % | 22 | % | — | % | — | % |
U.K. and Ireland Short Stay(2) | United Kingdom | 27 | % | 27 | % | — | % | — | % |
| | | | | |
| | | | | |
| | | | | |
| | | | | |
| | | | | |
| | | | | |
| | | | | |
| | | | | |
| | | | | |
| | | | | |
| | | | | |
| | | | | |
| | | | | |
| | | | | |
| | | | | |
| | | | | |
(1)BPY holds all managing general partner units of the Operating Partnership and therefore has the power to direct the relevant activities and affairs of the Operating Partnership. The managing general partner units represent 36% and 36% of the total number of the Operating Partnership’s units at December 31, 2025 and 2024, respectively.
(2)The partnership holds its economic interest in these assets primarily through limited partnership interests in Brookfield-sponsored real estate funds. By their nature, limited partnership interests do not have any voting rights. The partnership has entered into voting agreements to provide the partnership with the ability to contractually direct the relevant activities of the investees.
(3)The partnership sold a partial economic interest during the year ended December 31, 2025.
The table below shows details of non-wholly owned subsidiaries of the partnership that have material non-controlling interests:
| | | | | | | | | | | | | | | | | |
| | Jurisdiction of formation | Proportion of economic interests held by non- controlling interests | Non-controlling interests: Interests of others in operating subsidiaries and properties |
| (US$ Millions) | Dec. 31, 2025 | Dec. 31, 2024 | Dec. 31, 2025 | Dec. 31, 2024 |
Corporate Holding Entities(1) | Bermuda/Canada | — | % | — | % | $ | 4,991 | | $ | 4,907 | |
BPO(2) | Canada | — | % | — | % | 4,134 | | 4,047 | |
U.S. Retail(3) | United States | — | % | — | % | 2,836 | | 2,012 | |
U.S. Multifamily(4) | United States | 98 | % | 73 | % | 921 | | 579 | |
Korea Mixed-use(4) | South Korea | 78 | % | 78 | % | 616 | | 577 | |
U.K. and Ireland Short Stay(4) | United Kingdom | 73 | % | 73 | % | 471 | | 414 | |
U.S. Manufactured Housing(4) | United States | 77 | % | 77 | % | 457 | | 838 | |
| | | | | |
| | | | | |
| Other LP Investments | Various | 33% - 95% | 33% - 99% | 4,243 | | 2,648 | |
| | | | | |
| | | | | |
| | | | | |
| | | | | |
| | | | | |
| | | | | |
| | | | | |
| | | | | |
| | | | | |
| | | | | |
| | | | | |
| | | | | |
| | | | | |
| | | | | |
| | | | | |
| Total | | | | $ | 18,669 | | $ | 16,022 | |
(1)Includes non-controlling interests in various corporate entities of the partnership.
(2)Includes non-controlling interests in BPO subsidiaries which vary from 1% - 100%.
(3)Includes non-controlling interests in U.S Retail subsidiaries.
(4)Includes non-controlling interests representing interests held by other investors in Brookfield-sponsored real estate funds and holding entities through which the partnership participates in such funds. Also includes non-controlling interests in underlying operating entities owned by these funds.
Summarized financial information in respect of each of the partnership’s subsidiaries that have material non-controlling interests is set out below. The summarized financial information below represents amounts before intercompany eliminations.
| | | | | | | | | | | | | | | | | | | | |
| Dec. 31, 2025 |
| | | | | | Equity attributable to |
| (US$ Millions) | Current assets | Non-current assets | Current liabilities | Non-current liabilities | Non- controlling interests | Owners of the entity |
| Corporate Holding Entities | $ | 5,354 | | $ | 1,869 | | $ | 6,548 | | $ | 3,744 | | $ | 5,759 | | $ | (8,828) | |
| BPO | 5,832 | | 26,778 | | 7,974 | | 9,767 | | 8,793 | | 6,076 | |
| U.S. Retail | 740 | | 29,297 | | 3,804 | | 7,181 | | 2,836 | | 16,216 | |
| U.S. Manufactured Housing | 1,178 | | — | | 572 | | — | | 457 | | 149 | |
U.S. Multifamily(1) | 29 | | 2,800 | | 37 | | 1,847 | | 921 | | 24 | |
| Korea Mixed-use | 140 | | 3,074 | | 45 | | 2,375 | | 616 | | 178 | |
U.K and Ireland Short Stay | 201 | | 5,262 | | 343 | | 4,452 | | 471 | | 197 | |
| | | | | | |
| | | | | | |
| | | | | | |
| | | | | | |
| | | | | | |
| | | | | | |
| | | | | | |
| | | | | | |
| | | | | | |
| | | | | | |
| | | | | | |
| | | | | | |
| | | | | | |
| | | | | | |
| | | | | | |
| | | | | | |
| | | | | | |
| Total | $ | 13,474 | | $ | 69,080 | | $ | 19,323 | | $ | 29,366 | | $ | 19,853 | | $ | 14,012 | |
(1)Includes changes in non-controlling interests during the year ended December 31, 2025.
| | | | | | | | | | | | | | | | | | | | |
| Dec. 31, 2024 |
| | | | | | Equity attributable to |
| (US$ Millions) | Current assets | Non-current assets | Current liabilities | Non-current liabilities | Non- controlling interests | Owners of the entity |
| Corporate Holding Entities | $ | 5,849 | | $ | 1,579 | | $ | 6,518 | | $ | 5,671 | | $ | 5,636 | | $ | (10,397) | |
| BPO | 5,885 | | 26,545 | | 5,591 | | 14,076 | | 6,223 | | 6,540 | |
| | | | | | |
| U.S. Retail | 941 | | 29,175 | | 5,125 | | 7,150 | | 2,013 | | 15,828 | |
| U.S. Multifamily | 28 | | 2,536 | | 33 | | 1,738 | | 579 | | 214 | |
| U.S. Manufactured Housing | 305 | | 2,311 | | 25 | | 1,484 | | 838 | | 269 | |
| Korea Mixed-use | 120 | | 3,001 | | 37 | | 2,341 | | 577 | | 166 | |
| U.K and Ireland Short Stay | 175 | | 4,766 | | 300 | | 4,051 | | 414 | | 176 | |
U.S. Hospitality(1) | — | | — | | — | | — | | — | | — | |
U.S. Logistics(1) | — | | — | | — | | — | | — | | — | |
| | | | | | |
| | | | | | |
| | | | | | |
| | | | | | |
| | | | | | |
| Total | $ | 13,303 | | $ | 69,913 | | $ | 17,629 | | $ | 36,511 | | $ | 16,280 | | $ | 12,796 | |
| | | | | | |
| | | | | | |
| | | | | | |
| | | | | | |
(1)These investments have been deconsolidated as part of the Deconsolidation of BSREP IV. See Note 32, Related Parties for further information.
| | | | | | | | | | | | | | | | | | | | |
| Year ended Dec. 31, 2025 |
| | | Attributable to non-controlling interests | Attributable to owners of the partnership |
| (US$ Millions) | Revenue | Net income (loss) | Total compre-hensive income | Distributions | Net (loss) income | Total compre-hensive (loss) income |
| Corporate Holding Entities | $ | 142 | | $ | 149 | | $ | 147 | | $ | 32 | | $ | (713) | | $ | (729) | |
| BPO | 1,850 | | 147 | | 150 | | 43 | | (632) | | (473) | |
| U.S. Retail | 1,490 | | 107 | | 107 | | 29 | | 401 | | 402 | |
| U.S. Manufactured Housing | 185 | | 122 | | 125 | | 235 | | 10 | | 11 | |
| U.S. Multifamily | 229 | | 80 | | 80 | | — | | 13 | | 13 | |
| Korea Mixed-use | 181 | | 27 | | 43 | | 4 | | 7 | | 12 | |
| U.K and Ireland Short Stay | 999 | | 2 | | 103 | | 59 | | — | | 38 | |
U.S. Hospitality(1) | — | | — | | — | | — | | — | | — | |
U.S. Logistics(1) | — | | — | | — | | — | | — | | — | |
| | | | | | |
| | | | | | |
| | | | | | |
| | | | | | |
| | | | | | |
| | | | | | |
| Total | $ | 5,076 | | $ | 634 | | $ | 755 | | $ | 402 | | $ | (914) | | $ | (726) | |
(1)These investments have been deconsolidated as part of the Deconsolidation of BSREP IV. See Note 32, Related Parties for further information.
| | | | | | | | | | | | | | | | | | | | |
| Year ended Dec. 31, 2024 |
| | | Attributable to non-controlling interests | Attributable to owners of the partnership |
| (US$ Millions) | Revenue | Net income (loss) | Total compre-hensive income | Distributions | Net (loss) income | Total compre-hensive (loss) income |
| Corporate Holding Entities | $ | 307 | | $ | 137 | | $ | 148 | | $ | 21 | | $ | 1,015 | | $ | 1,025 | |
| BPO | 1,993 | | 101 | | 85 | | 20 | | (958) | | (1,172) | |
| U.S. Retail | 1,547 | | 68 | | 67 | | 12 | | 460 | | 448 | |
| U.S. Manufactured Housing | 257 | | (93) | | (98) | | — | | (37) | | (38) | |
| U.S. Multifamily | 100 | | 19 | | 19 | | — | | 1 | | 1 | |
| Korea Mixed-use | 228 | | (41) | | (136) | | 215 | | (12) | | (39) | |
| U.K and Ireland Short Stay | 922 | | 39 | | 69 | | 357 | | 14 | | 26 | |
U.S. Hospitality(1) | 625 | | (82) | | (81) | | — | | (305) | | (305) | |
U.S. Logistics(1) | 65 | | 5 | | 4 | | 9 | | (513) | | (513) | |
| | | | | | |
| | | | | | |
| | | | | | |
| | | | | | |
| | | | | | |
| Total | $ | 6,044 | | $ | 153 | | $ | 77 | | $ | 634 | | $ | (335) | | $ | (567) | |
| | | | | | |
(1)These investments have been deconsolidated as part of the Deconsolidation of BSREP IV. See Note 32, Related Parties for further information.
| | | | | | | | | | | | | | | | | | | | |
| Year ended Dec. 31, 2023 |
| | | Attributable to non-controlling interests | Attributable to owners of the partnership |
| (US$ Millions) | Revenue | Net income (loss) | Total compre-hensive income (loss) | Distributions | Net income (loss) | Total compre-hensive income (loss) |
| Corporate Holding Entities | $ | 353 | | $ | 86 | | $ | 89 | | $ | 49 | | $ | (275) | | $ | (237) | |
| BPO | 1,989 | | (21) | | (22) | | 11 | | (1,162) | | (1,099) | |
U.K. Student Housing(1) | — | | 4 | | 3 | | 876 | | 1 | | — | |
| U.S. Retail | 1,559 | | 7 | | 4 | | 6 | | 234 | | 205 | |
| U.S. Manufactured Housing | 296 | | 84 | | 84 | | 41 | | 30 | | 30 | |
| Korea Mixed-use | 248 | | 139 | | 121 | | — | | 40 | | 17 | |
| U.K and Ireland Short Stay | 863 | | 53 | | 203 | | 599 | | 20 | | 227 | |
U.S. Hospitality(2) | 799 | | (159) | | 128 | | — | | (49) | | 323 | |
U.S. Logistics(2) | 50 | | 153 | | 153 | | 11 | | 41 | | 41 | |
| | | | | | |
| Total | $ | 6,157 | | $ | 346 | | $ | 763 | | $ | 1,593 | | $ | (1,120) | | $ | (493) | |
| | | | | | |
(1)Includes non-controlling interests disposed during the year ended December 31, 2023
(2)These investments have been deconsolidated as part of the Deconsolidation of BSREP IV. See Note 32, Related Parties for further information.
Certain of the partnership’s subsidiaries are subject to restrictions over the extent to which they can remit funds to the partnership in the form of cash dividends, or repayment of loans and advances as a result of borrowing arrangements, regulatory restrictions and other contractual requirements.
NOTE 6. EQUITY ACCOUNTED INVESTMENTS
The partnership has investments in joint arrangements that are joint ventures, and also has investments in associates. Joint ventures hold individual commercial properties and portfolios of commercial properties and developments that the partnership owns together with co-owners where decisions relating to the relevant activities of the joint venture require the unanimous consent of the co-owners. Details of the partnership’s investments in joint ventures and associates, which have been accounted for in accordance with the equity method of accounting, are as follows:
| | | | | | | | | | | | | | | | |
| | | | Proportion of ownership interests/voting rights held by the partnership | |
| (US$ Millions) | Principal activity | Principal place of business | Dec. 31, 2025 | Dec. 31, 2024 | | |
| Joint ventures | | | | | | |
| Stork Holdco LP | Property holding company | United Kingdom | 50 | % | 50 | % | | |
| Midtown New York Mixed-use Complex | Property holding company | United States | 56 | % | 56 | % | | |
| U.S. Retail JV Pool A | Property holding company | United States | 50 | % | 50 | % | | |
| Honolulu Shopping Center | Property holding company | United States | 50 | % | 50 | % | | |
| U.S. Retail JV Pool B | Property holding company | United States | 51 | % | 51 | % | | |
| U.S. Retail JV Pool C | Property holding company | United States | 50 | % | 50 | % | | |
| Bryant Park Office Tower | Property holding company | United States | 50 | % | 50 | % | | |
| Las Vegas Mall A | Property holding company | United States | 50 | % | 50 | % | | |
| U.S. Retail JV Pool D | Property holding company | United States | 48 | % | 48 | % | | |
| Las Vegas Mall B | Property holding company | United States | 50 | % | 50 | % | | |
| Miami Shopping District | Property holding company | United States | 22 | % | 22 | % | | |
Other(1)(2) | Various | Various | 15% - 65% | 15% - 60% | | |
| | | | | | |
| | | | | | |
| | | | | | |
| | | | | | |
| | | | | | |
| | | | | | |
| | | | | | |
| | | | | | |
| | | | | | |
| | | | | | |
| | | | | | |
| | | | | | |
| | | | | | |
| | | | | | |
| | | | | | |
| | | | | | | |
| Associates | | | | | | |
| Other | Various | Various | 21% - 47% | 31% - 50% | | |
| | | | | | |
| | | | | | |
(1)Other joint ventures consist of approximately 40 joint ventures, each of which has a carrying value below $400 million.
(2)Other joint ventures also include the partnership’s approximate 10% indirect LP interest in the BSREP IV investments that is accounted for as a financial asset held through an equity-accounted joint venture with Brookfield Wealth Solutions Ltd. (“BWS”) with a carrying value of $1,279 million as of December 31, 2025. See Note 32, Related Parties for further information on the Deconsolidation of BSREP IV Investments.
The following table presents the change in the balance of the partnership’s equity accounted investments as of December 31, 2025 and 2024:
| | | | | | | | |
| (US$ Millions) Years ended Dec. 31, | 2025 | 2024 |
| Equity accounted investments, beginning of year | $ | 19,547 | | $ | 19,435 | |
| | |
| | |
| Additions | 848 | | 484 | |
| Disposals and return of capital distributions | (300) | | (898) | |
| Share of net (losses) earnings from equity accounted investments | 882 | | 331 | |
| Distributions received | (268) | | (290) | |
| Foreign currency translation | 257 | | (168) | |
| | |
Deconsolidation of India REIT(1) | 365 | | — | |
| Reclassification (to) assets held for sale | (143) | | — | |
Reclassification of BSREP IV investments to assets held for sale(2) | — | | (259) | |
| Other comprehensive income and other | 56 | | 912 | |
| Equity accounted investments, end of year | $ | 21,244 | | $ | 19,547 | |
(1)Includes the net impact of recognizing the partnership’s retained interest in India REIT under the equity method, partially offset by the deconsolidation of its joint venture assets. See Note 4, Investment Properties for further information on the Deconsolidation of India REIT.
(2)See Note 32, Related Parties for further information on the Reclassification of BSREP IV investments to assets held for sale.
The key valuation metrics for the partnership’s commercial properties held within the partnership’s equity accounted investments are set forth in the table below on a weighted-average basis:
| | | | | | | | | | | | | | | | | | | | | | | |
| | | Dec. 31, 2025 | Dec. 31, 2024 |
Equity accounted investments | Primary valuation method | Discount rate | Terminal capitalization rate | Investment horizon (yrs.) | Discount rate | Terminal capitalization rate | Investment horizon (yrs.) |
Office(1) | Discounted cash flow | 7.5 | % | 5.1 | % | 10 | 7.5 | % | 5.2 | % | 11 |
| | | | | | | |
| | | | | | | |
| | | | | | | |
| | | | | | | |
| | | | | | | |
Retail(2) | Discounted cash flow | 6.6 | % | 5.0 | % | 10 | 6.6 | % | 5.0 | % | 10 |
LP Investments(3)(4) | Discounted cash flow | 10.8 | % | 7.2 | % | 7 | 9.7 | % | 6.8 | % | 8 |
| | | | | | | |
| | | | | | | |
(1)Included in the partnership's total Office portfolio are 16 Super Core office and mixed-use complexes in key global markets with a weighted-average discount rate of 6.8% (December 31, 2024 - 6.7%).
(2)Included in the partnership's total Retail portfolio are 18 Super Core retail centers with a weighted-average discount rate of 6.2% (December 31, 2024 - 6.2%).
(3)The valuation method used to value multifamily investments is the direct capitalization method. At December 31, 2025, the overall implied capitalization rate used for properties using the direct capitalization method was 5.2% (December 31, 2024 - 4.7%). The terminal capitalization rate and investment horizon are not applicable.
(4)The change since December 31, 2024 reflects the partnership’s sale of a partial interest in India REIT, resulting in a loss of control and deconsolidation of this investment. The partnership’s retained interest is now accounted for under the equity method.
The following tables present the gross assets and liabilities of the partnership’s equity accounted investments as of December 31, 2025 and 2024:
| | | | | | | | | | | | | | | | | | | | |
| Dec. 31, 2025 |
| (US$ Millions) | Current assets | Non-current assets | Current liabilities | Non-current liabilities | Net assets | Carrying value |
| Joint ventures | | | | | | |
| Office | $ | 1,459 | | $ | 47,732 | | $ | 4,115 | | $ | 14,440 | | $ | 30,636 | | $ | 9,550 | |
| Retail | 854 | | 34,843 | | 3,153 | | 10,524 | | 22,020 | | 10,261 | |
| LP Investments | 766 | | 3,287 | | 570 | | 2,521 | | 962 | | 514 | |
| | 3,079 | | 85,862 | | 7,838 | | 27,485 | | 53,618 | | 20,325 | |
| Associates | | | | | | |
| Office | $ | 70 | | $ | 1,145 | | $ | 18 | | $ | 810 | | $ | 387 | | $ | 116 | |
| LP Investments | 243 | | 5,507 | | 186 | | 2,436 | | 3,128 | | 803 | |
| | 313 | | 6,652 | | 204 | | 3,246 | | 3,515 | | 919 | |
| Total | $ | 3,392 | | $ | 92,514 | | $ | 8,042 | | $ | 30,731 | | $ | 57,133 | | $ | 21,244 | |
| | | | | | |
| | | | | | | | | | | | | | | | | | | | |
| Dec. 31, 2024 |
| (US$ Millions) | Current assets | Non-current assets | Current liabilities | Non-current liabilities | Net assets | Carrying value |
| Joint ventures | | | | | | |
| Office | $ | 1,830 | | $ | 46,485 | | $ | 5,222 | | $ | 14,455 | | $ | 28,638 | | $ | 8,869 | |
| Retail | 815 | | 34,140 | | 3,571 | | 10,442 | | 20,942 | | 9,823 | |
| LP Investments | 715 | | 3,417 | | 2,136 | | 767 | | 1,229 | | 611 | |
| | 3,360 | | 84,042 | | 10,929 | | 25,664 | | 50,809 | | 19,303 | |
| Associates | | | | | | |
| | | | | | |
| | | | | | |
| LP Investments | 14 | | 419 | | 2 | | — | | 431 | | 244 | |
| | 14 | | 419 | | 2 | | — | | 431 | | 244 | |
| Total | $ | 3,374 | | $ | 84,461 | | $ | 10,931 | | $ | 25,664 | | $ | 51,240 | | $ | 19,547 | |
Summarized financial information in respect of the partnership’s equity accounted investments for the years ended December 31, 2025, 2024 and 2023 is set out below:
| | | | | | | | | | | | | | | | | | | | | | | | | | | |
| | Year ended December 31, 2025 |
| (US$ Millions) | Revenue | Expenses | Fair value gains (losses) | Income from EAI(1) | | Net (loss) income | Other compre- hensive (loss) income | Partnership’s share of net (loss) income | Distributions received |
| Joint ventures | | | | | | | | | |
| Office | $ | 2,171 | | $ | 1,895 | | $ | (36) | | $ | 433 | | | $ | 673 | | $ | (10) | | $ | 191 | | $ | 174 | |
| Retail | 2,014 | | 1,508 | | 811 | | 55 | | | 1,372 | | 3 | | 567 | | 16 | |
| LP Investments | 1,076 | | 1,159 | | 18 | | 14 | | | (51) | | 61 | | (6) | | 40 | |
| | | | | | | | | |
| | | | | | | | | |
| | | | | | | | | |
| | | | | | | | | |
| | | | | | | | | |
| | | | | | | | | |
| | | | | | | | | |
| | | | | | | | | |
| | | | | | | | | |
| | | | | | | | | |
| | | | | | | | | |
| | | | | | | | | |
| | | | | | | | | |
| | | | | | | | | |
| | | | | | | | | |
| | | | | | | | | |
| | | | | | | | | |
| | | | | | | | | |
| | | | | | | | | |
| | | | | | | | | |
| | | | | | | | | |
| | | | | | | | | |
| | 5,261 | | 4,562 | | 793 | | 502 | | | 1,994 | | 54 | | 752 | | 230 | |
| Associates | | | | | | | | | |
| Office | 50 | | 37 | | (39) | | — | | | (26) | | 85 | | (8) | | — | |
| LP Investments | 224 | | 154 | | 236 | | 160 | | | 466 | | (134) | | 138 | | 38 | |
| | | | | | | | | |
| | | | | | | | | |
| | 274 | | 191 | | 197 | | 160 | | | 440 | | (49) | | 130 | | 38 | |
| Total | $ | 5,535 | | $ | 4,753 | | $ | 990 | | $ | 662 | | | $ | 2,434 | | $ | 5 | | $ | 882 | | $ | 268 | |
(1)Share of net earnings from equity accounted investments recorded by the partnership’s joint ventures and associates.
| | | | | | | | | | | | | | | | | | | | | | | | | | | |
| | Year ended December 31, 2024 |
| (US$ Millions) | Revenue | Expenses | Fair value gains (losses) | Income from EAI(1) | | Net income (loss) | Other compre- hensive income | Partnership’s share of net income (loss) | Distributions received |
| Joint ventures | | | | | | | | | |
| Office | $ | 2,262 | | $ | 1,915 | | $ | (272) | | $ | 6 | | | $ | 81 | | $ | (46) | | $ | (129) | | $ | 228 | |
| Retail | 2,018 | | 1,512 | | 951 | | 51 | | | 1,508 | | (18) | | 497 | | 25 | |
| LP Investments | 1,063 | | 1,170 | | 7 | | (1) | | | (101) | | 82 | | (29) | | 31 | |
| | 5,343 | | 4,597 | | 686 | | 56 | | | 1,488 | | 18 | | 339 | | 284 | |
| Associates | | | | | | | | | |
| LP Investments | 19 | | 28 | | 2 | | (2) | | | (9) | | (78) | | (8) | | 7 | |
| | | | | | | | | |
| | | | | | | | | |
| | 19 | | 28 | | 2 | | (2) | | | (9) | | (78) | | (8) | | 7 | |
| Total | $ | 5,362 | | $ | 4,625 | | $ | 688 | | $ | 54 | | | $ | 1,479 | | $ | (60) | | $ | 331 | | $ | 291 | |
(1)Share of net earnings from equity accounted investments recorded by the partnership’s joint ventures and associates.
| | | | | | | | | | | | | | | | | | | | | | | | | | | |
| | Year ended December 31, 2023 |
| (US$ Millions) | Revenue | Expenses | Fair value gains (losses) | Income from EAI(1) | | Net income | Other compre- hensive income | Partnership’s share of net income | Distributions received |
| Joint ventures | | | | | | | | | |
| Office | $ | 2,261 | | $ | 1,564 | | $ | (1,924) | | $ | 50 | | | $ | (1,177) | | $ | (61) | | $ | (434) | | $ | 112 | |
| Retail | 2,002 | | 1,446 | | 166 | | 55 | | | 777 | | (29) | | 269 | | 16 | |
| LP Investments | 1,499 | | 1,532 | | 228 | | (78) | | | 117 | | 12 | | 94 | | 67 | |
| | 5,762 | | 4,542 | | (1,530) | | 27 | | | (283) | | (78) | | (71) | | 195 | |
| Associates | | | | | | | | | |
| LP Investments | 69 | | 94 | | (104) | | 19 | | | (110) | | (50) | | (50) | | 17 | |
| | | | | | | | | |
| | | | | | | | | |
| | 69 | | 94 | | (104) | | 19 | | | (110) | | (50) | | (50) | | 17 | |
| Total | $ | 5,831 | | $ | 4,636 | | $ | (1,634) | | $ | 46 | | | $ | (393) | | $ | (128) | | $ | (121) | | $ | 212 | |
(1)Share of net earnings from equity accounted investments recorded by the partnership’s joint ventures and associates.
Certain of the partnership’s investments in joint ventures and associates are subject to restrictions over the extent to which they can remit funds to the partnership in the form of the cash dividends or repayments of loans and advances as a result of borrowing arrangements, regulatory restrictions and other contractual requirements.
NOTE 7. INVESTMENTS IN JOINT OPERATIONS
The partnership’s interests in the following properties are subject to joint control and, accordingly, the partnership has recorded its share of the assets, liabilities, revenues, and expenses of the properties in these consolidated financial statements:
| | | | | | | | | | | | | | |
| | Place of incorporation and principal place of business | Ownership |
| Name of property | Principal activity | Dec. 31, 2025 | Dec. 31, 2024 |
| Brookfield Place - Retail & Parking | Property | Toronto | 41 | % | 41 | % |
| Brookfield Place - Office | Property | Toronto | 82 | % | 82 | % |
| Exchange Tower | Property | Toronto | 50 | % | 50 | % |
First Canadian Place(1) | Property | Toronto | 25 | % | 25 | % |
| 2 Queen Street East | Property | Toronto | 38 | % | 38 | % |
| Bay Adelaide East & West | Property | Toronto | 25 | % | 25 | % |
| | | | |
| Bankers Hall | Property | Calgary | 50 | % | 50 | % |
| Bankers Court | Property | Calgary | 50 | % | 50 | % |
| | | | |
| Suncor Energy Centre | Property | Calgary | 50 | % | 50 | % |
| Fifth Avenue Place | Property | Calgary | 50 | % | 50 | % |
| | | | |
| | | | |
| | | | |
| | | | |
| 1 The Esplanade | Property | Perth | 25 | % | 25 | % |
| 9 The Esplanade | Development property | Perth | 50 | % | 50 | % |
| 111 Bourke Street | Development property | Melbourne | 50 | % | 50 | % |
| | | | |
| | | | |
| | | | |
| | | | |
| | | | |
| | | | |
| | | | |
| | | | |
| | | | |
| | | | |
| | | | |
(1)First Canadian Place in Toronto is subject to a ground lease with respect to 50% of the land on which the property is situated. At the expiry of the ground lease, the other landowner will have the option to acquire, for a nominal amount, an undivided 50% beneficial interest in the property.
NOTE 8. PROPERTY, PLANT AND EQUIPMENT
Property, plant, and equipment primarily consists of hospitality assets in the U.K., Europe, United Arab Emirates, Canada, Australia and a portfolio of hotels in the U.S.
The following table presents the useful lives of each hospitality asset by class:
| | | | | |
| Hospitality assets by class | Useful life (in years) |
| Building and building improvements | 2 to 50 + |
| Land improvements | 15 |
| Furniture, fixtures and equipment | 1 to 20 |
Hospitality properties are accounted for under the revaluation model with revaluation to fair value performed annually at December 31. Significant unobservable inputs (Level 3) in estimating hospitality property values under the revaluation method include estimates of replacement cost and estimates of remaining economic life.
There were no impairment indicators for the years ended December 31, 2025 and December 31, 2024.
Hospitality properties with a fair value of approximately $3.6 billion are situated on land held under leases or other agreements largely expiring after the year 2065.
The following table presents the change to the components of the partnership’s hospitality assets from the beginning of the year:
| | | | | | | | |
| (US$ Millions) | Dec. 31, 2025 | Dec. 31, 2024 |
| Cost: | | |
| Balance, beginning of year | $ | 5,434 | | $ | 10,486 | |
Acquisitions through business combinations(1) | 972 | | — | |
| | |
| Additions | 768 | | 459 | |
| Disposals | (162) | | (304) | |
| Foreign currency translation | 288 | | (110) | |
| | |
| | |
| Reclassification (to) assets held for sale and other | (250) | | (439) | |
Reclassification of BSREP IV investments to assets held for sale(2) | — | | (4,658) | |
| | 7,050 | | 5,434 | |
| Accumulated fair value changes: | | |
| Balance, beginning of year | 1,275 | | 2,027 | |
Revaluation gains (loss), net(3) | 56 | | (103) | |
| Disposals | (35) | | — | |
| | |
| Foreign currency translation | 95 | | (37) | |
| Reclassification (to) assets held for sale and other | 6 | | (141) | |
Reclassification of BSREP IV investments to assets held for sale(1) | — | | (471) | |
| | 1,397 | | 1,275 | |
| Accumulated depreciation: | | |
| Balance, beginning of year | (1,225) | | (1,428) | |
| Depreciation | (256) | | (392) | |
| Disposals | 34 | | 162 | |
| Foreign currency translation | (73) | | 28 | |
| Reclassification to assets held for sale and other | 55 | | 92 | |
Reclassification of BSREP IV investments to assets held for sale(1) | — | | 313 | |
| | (1,465) | | (1,225) | |
Total property, plant and equipment(4) | $ | 6,982 | | $ | 5,484 | |
(1)In the third quarter of 2025, the partnership acquired the European Hostels portfolio. See Note 3, Business Combinations, for more information.
(2)See Note 32, Related Parties for further information on the Reclassification of BSREP IV investments to assets held for sale.
(3)Revaluation gains (loss), net includes revaluation gains of $82 million (December 31, 2024 - losses of $23 million) recorded as revaluation surplus in the consolidated statements of comprehensive income. It also includes revaluation losses in excess of revaluation surplus of $26 million (December 31, 2024 - $80 million) recorded in other fair value losses, net in the consolidated statements of income.
(4)Includes right-of-use assets of $196 million (December 31, 2024 - $120 million).
NOTE 9. GOODWILL
Goodwill of $1,181 million at December 31, 2025 (December 31, 2024 - $931 million) was primarily attributable to short-break destinations across the United Kingdom and Ireland of $812 million (December 31, 2024 - $754 million), a mixed-use asset in South Korea of $181 million (December 31, 2024 - $177 million), and European Hostels of $188 million (December 31, 2024 - nil). The partnership performs a goodwill impairment test annually by assessing if the carrying value of the cash-generating unit, including the allocated goodwill, exceeds its recoverable amount determined as the greater of the estimated fair value less costs to sell or the value in use.
The partnership tested goodwill and trademark assets recorded as an intangible asset (Refer to Note 10, Intangible Assets) for impairment as of December 31, 2025, primarily attributed to U.K. and Ireland Short Stay. The current year analysis for U.K. and Ireland Short Stay uses a 10-year cash flow projection with a 3.5% long-term growth rate used to extrapolate cash flows after the third year, a discount rate derived from a market-based-weighted-average cost of capital, and a terminal capitalization rate derived from a market-based EBITDA multiple. Based on the impairment test, no impairment was recorded as the recoverable amount of the cash-generating unit of $6,133 million (2024 - $5,615 million) exceeded the carrying value of the cash-generating unit of $4,907 million (2024 - $4,474 million). The recoverable amount was determined based on a value-in-use approach based on a terminal capitalization rate of 6.0% (2024 - 6.0%) and a discount rate of 11.2% (2024 - 11.4%). A discount rate of 13.4% (2024 - 13.5%), a long-term growth rate of (1.8)% (2024 - (2.5)%), or a terminal capitalization rate of 6.7% (2024 - 6.8%) used in the impairment analysis would eliminate the headroom between the recoverable amount and carrying value of the cash-generating unit.
NOTE 10. INTANGIBLE ASSETS
These intangible assets primarily represent the trademark assets related to U.K. and Ireland Short Stay.
The trademark assets of U.K. and Ireland Short Stay had a carrying amount of $969 million as of December 31, 2025 (December 31, 2024 - $893 million). They have been determined to have an indefinite useful life as the partnership has the legal right to operate these trademarks exclusively in certain territories and in perpetuity. The business model of U.K. and Ireland Short Stay is not subject to technological obsolescence or commercial innovations in any material way. Refer to Note 9, Goodwill for detail on the impairment analysis.
The trademark assets and management contracts of European Hostels had a carrying amount of $84 million as of December 31, 2025 (December 31, 2024 - nil). The trademark assets have been determined to have an indefinite useful life as the partnership has the legal right to operate these trademarks exclusively in certain territories in perpetuity. The management contracts have been determined to have a useful life of 11 to 16 years.
| | | | | |
| Intangible assets by class | Useful life (in years) |
| Trademarks | 5 to Indefinite |
| Management contracts | 11 to 16 |
| |
| Other | 4 to 7 |
Intangible assets with finite useful lives are amortized over their respective useful lives as listed above. Amortization is recorded as part of depreciation and amortization included in Direct Hospitality Expense. Refer to Note 25, Direct Hospitality Expense.
The following table presents the components of the partnership’s intangible assets as of December 31, 2025 and December 31, 2024:
| | | | | | | | |
| (US$ Millions) | Dec. 31, 2025 | Dec. 31, 2024 |
| Cost | $ | 1,128 | | $ | 958 | |
| Accumulated amortization | (68) | | (59) | |
| | |
| Balance, end of year | $ | 1,060 | | $ | 899 | |
The following table presents a roll forward of the partnership’s intangible assets December 31, 2025 and December 31, 2024:
| | | | | | | | |
| (US$ Millions) | Dec. 31, 2025 | Dec. 31, 2024 |
| Balance, beginning of year | $ | 899 | | $ | 1,054 | |
| Acquisitions | 16 | | 16 | |
Acquisition through business combinations(1) | 83 | | — | |
| Disposals | — | | (1) | |
| Amortization | (11) | | (23) | |
| | |
| | |
| | |
| Foreign currency translation and other | 73 | | (15) | |
Reclassification of BSREP IV investments to assets held for sale(2) | — | | (132) | |
| | |
| Balance, end of year | $ | 1,060 | | $ | 899 | |
(1)In the third quarter of 2025, the partnership acquired a European Hostels portfolio. See Note 3, Business Combinations, for more information.
(2)See Note 32, Related Parties for further information on the Reclassification of BSREP IV investments to assets held for sale.
NOTE 11. OTHER NON-CURRENT ASSETS
The components of other non-current assets are as follows:
| | | | | | | | |
| (US$ Millions) | Dec. 31, 2025 | Dec. 31, 2024 |
| Securities - FVTPL | $ | 2,815 | | $ | 3,416 | |
| Derivative assets | 68 | | 100 | |
| Securities - FVTOCI | 230 | | 27 | |
| Other marketable securities | 29 | | 28 | |
| Restricted cash | 182 | | 378 | |
Inventory(1) | 937 | | 1,228 | |
| Accounts receivable | 90 | | 9 | |
| Other | 161 | | 153 | |
| Total other non-current assets | $ | 4,512 | | $ | 5,339 | |
(1)Inventory (see Note 12, Accounts Receivable And Other for the current portion) with a carrying value of $1.3 billion (December 31, 2024 - $1.3 billion) is pledged as security for property debt.
Securities - FVTPL
Securities - FVTPL primarily consists of the partnership’s investment in the Brookfield Strategic Real Estate Partners (“BSREP”) III fund, with a carrying value of the financial asset at December 31, 2025 of $949 million (December 31, 2024 - $1,542 million). See Note 32, Related Parties for further information on the partial sale of BSREP III. It also includes the partnership’s investment in a portfolio of U.S. retail brands with a carrying value of the financial asset at December 31, 2025 of $551 million (December 31, 2024 - $551 million).
NOTE 12. ACCOUNTS RECEIVABLE AND OTHER
The components of accounts receivable and other are as follows:
| | | | | | | | |
| (US$ Millions) | Dec. 31, 2025 | Dec. 31, 2024 |
| Derivative assets | $ | 63 | | $ | 265 | |
Accounts receivable - net of expected credit loss of $51 million (December 31, 2024 - $50 million) | 632 | | 730 | |
| Restricted cash and deposits | 287 | | 350 | |
| Prepaid expenses | 216 | | 214 | |
| Inventory | 510 | | 234 | |
| Other current assets | 260 | | 288 | |
| Total accounts receivable and other | $ | 1,968 | | $ | 2,081 | |
NOTE 13. HELD FOR SALE
Non-current assets and groups of assets and liabilities which comprise disposal groups are presented as assets held for sale where the asset or disposal group is available for immediate sale in its present condition, and the sale is highly probable.
The following is a summary of the assets and liabilities that were classified as held for sale as of December 31, 2025 and December 31, 2024:
| | | | | | | | |
| (US$ Millions) | Dec. 31, 2025 | Dec. 31, 2024 |
| Investment properties | $ | 2,837 | | $ | 2,920 | |
| Property, plant and equipment | 27 | | 45 | |
| | |
| Accounts receivables and other assets | 140 | | 135 | |
| Assets held for sale | 3,004 | | 3,100 | |
| Debt obligations | 84 | | 816 | |
| Accounts payable and other liabilities | 221 | | 82 | |
| Liabilities associated with assets held for sale | $ | 305 | | $ | 898 | |
The following table presents the change to the components of the assets held for sale from the beginning of the year:
| | | | | | | | |
| (US$ Millions) | Dec. 31, 2025 | Dec. 31, 2024 |
| Balance, beginning of year | $ | 3,100 | | $ | 1,852 | |
| Reclassification to assets held for sale, net | 4,871 | | 3,764 | |
Reclassification of BSREP IV assets to held for sale(1) | — | | 33,735 | |
| Disposals | (5,001) | | (36,538) | |
| Fair value adjustments | 16 | | 37 | |
| Foreign currency translation | 17 | | (34) | |
| | |
| Other | 1 | | 284 | |
| Assets held for sale | $ | 3,004 | | $ | 3,100 | |
(1)See Note 32, Related Parties for further information on the Reclassifications of BSREP IV investments to assets held for sale.
At December 31, 2024, assets held for sale included three office properties in the U.S., one office property in Australia, four shopping malls in the U.S., two hotels in the U.S., a logistics portfolio in the U.S., a logistics center in Japan, six logistics properties in Europe, and two manufactured housing communities in the U.S. As of December 31, 2024, the partnership intended to sell its interests in these assets to third parties within the next 12 months.
In the first quarter of 2025, the partnership sold two hotels in the U.S., two shopping malls in the U.S., one office property in Australia, two manufactured housing communities in the U.S., one logistics portfolio in the U.S. and six logistics assets in Europe for net proceeds of approximately $642 million.
In the second quarter of 2025, the partnership sold two office assets and two retail assets in the U.S., two retail assets in Brazil, one logistics asset in Japan, and one logistics asset in South Korea for net proceeds of approximately $390 million.
In the third quarter of 2025, the partnership sold ten hotels, two retail assets, four office assets and one multifamily asset in the U.S. and one logistics asset in Spain for net proceeds of approximately $176 million.
In the fourth quarter of 2025, the partnership sold 68 manufactured housing communities, six hotels, two retail assets and six office assets in the U.S. for net proceeds of approximately $500 million.
At December 31, 2025, assets held for sale included five office properties, three retail assets, three hotels and a manufactured housing portfolio in the U.S., as well as one retail asset in Canada and a land parcel in the Bahamas. The partnership intends to sell its interests in these assets to third parties within the next 12 months.
NOTE 14. DEBT OBLIGATIONS
The partnership’s debt obligations include the following:
| | | | | | | | | | | | | | |
| | Dec. 31, 2025 | Dec. 31, 2024 |
| (US$ Millions) | Weighted- average rate | Debt balance | Weighted- average rate | Debt balance |
| Unsecured facilities: | | | | |
Brookfield Property Partners’ credit facilities | 5.74 | % | $ | 1,260 | | 6.38 | % | $ | 2,133 | |
Brookfield Property Partners’ corporate bonds | 5.10 | % | 1,020 | | 4.79 | % | 1,321 | |
| GGP Retail LLC (“GGP”) term debt | 7.22 | % | 846 | | 6.96 | % | 1,147 | |
| GGP senior secured notes | 5.20 | % | 1,124 | | 5.20 | % | 1,493 | |
| GGP corporate facility | 6.58 | % | 424 | | 7.19 | % | 397 | |
| GGP junior subordinated notes | 5.57 | % | 202 | | 6.29 | % | 198 | |
Subsidiary borrowings | 4.41 | % | 220 | | 5.36 | % | 332 | |
| | | | |
| Secured debt obligations: | | | | |
Funds subscription credit facilities(1) | 5.34 | % | 2,407 | | 6.46 | % | 3,498 | |
Fixed rate | 5.29 | % | 17,504 | | 5.11 | % | 15,396 | |
Variable rate | 6.37 | % | 21,564 | | 7.32 | % | 25,809 | |
| Deferred financing costs | | (257) | | | (225) | |
| Total debt obligations | | $ | 46,314 | | | $ | 51,499 | |
| | | | |
| Current | | $ | 10,876 | | | $ | 14,719 | |
| Non-current | | 35,354 | | | 35,964 | |
| Debt associated with assets held for sale | | 84 | | | 816 | |
| Total debt obligations | | $ | 46,314 | | | $ | 51,499 | |
(1)Funds subscription credit facilities are secured by co-investors’ capital commitments.
The partnership generally believes that it will be able to either extend the maturity date, repay, or refinance the debt that is scheduled to mature in 2026 to 2027, however, excluding debt obligations on assets in receivership, the partnership has suspended contractual payment on approximately 3% of its non-recourse mortgages included as fixed and variable rate secured debt obligations in the table above. The partnership is currently engaging respective creditors for certain assets with these negotiations. The partnership has, in certain instances, transferred properties securing these loans to the lenders. It is possible that certain additional properties securing these loans could be transferred to the lenders if the partnership is unsuccessful in ongoing negotiations with creditors.
Debt obligations include foreign currency denominated debt in the functional currencies of the borrowing subsidiaries. Debt obligations by local currency are as follows:
| | | | | | | | | | | | | | | | | | | | |
| | Dec. 31, 2025 | Dec. 31, 2024 |
| (US$ Millions) | U.S. Dollars | Local currency | U.S. Dollars | Local currency |
| U.S. Dollars | $ | 29,178 | | $ | 29,178 | | $ | 35,414 | | $ | 35,414 | |
| British Pounds | 7,026 | | £ | 5,214 | | 6,157 | | £ | 4,919 | |
| Canadian Dollars | 3,158 | | C$ | 4,334 | | 3,157 | | C$ | 4,541 | |
| Euros | 2,216 | | € | 1,886 | | 1,515 | | € | 1,463 | |
| South Korean Won | 1,700 | | ₩ | 2,457,000 | | 1,675 | | ₩ | 2,477,858 | |
| Australian Dollars | 1,240 | | A$ | 1,858 | | 1,206 | | A$ | 1,948 | |
| Brazilian Reais | 495 | | R$ | 2,724 | | 500 | | R$ | 3,097 | |
| United Arab Emirates Dirham | 456 | | AED | 1,676 | | 95 | | AED | 348 | |
| Singapore Dollar | 271 | | S$ | 348 | | — | | S$ | — | |
| Swedish Krona | 266 | | SEK | 2,453 | | — | | SEK | — | |
| Indian Rupees | 244 | | Rs | 21,952 | | 1,805 | | Rs | 154,296 | |
| Chinese Yuan | 205 | | C¥ | 1,432 | | 200 | | C¥ | 1,464 | |
| Hong Kong Dollar | 59 | | HK$ | 457 | | — | | HK$ | — | |
| Danish Krone | 57 | | DKK | 361 | | — | | DKK | — | |
| Deferred financing costs | (257) | | | | (225) | | | |
| | | | | | |
| | | | | | |
| | | | | | |
| | | | | | |
| | | | | | |
| | | | | | |
| Total debt obligations | $ | 46,314 | | | | $ | 51,499 | | | |
The components of changes in debt obligations, including changes related to cash flows from financing activities, are summarized in the table below:
| | | | | | | | |
| (US$ Millions) | Year ended Dec. 31, 2025 | Year ended Dec. 31, 2024 |
| Balance, beginning of period | $ | 51,499 | | $ | 68,712 | |
| Debt obligation issuance, net of repayments | (2,917) | | 3,675 | |
| Non-cash changes in debt obligations: | | |
| Debt from asset acquisitions | 103 | | 738 | |
| Assumed by purchaser | (2,970) | | (1,245) | |
Assumed from business combination(1) | 502 | | — | |
| Amortization of deferred financing costs and (premium) discount | 70 | | 127 | |
Deconsolidation of BSREP IV debt obligations(2) | — | | (19,487) | |
Deconsolidation of India REIT debt obligations(3) | (1,011) | | — | |
| Foreign currency translation | 1,047 | | (1,001) | |
| Other | (9) | | (20) | |
| Balance, end of period | $ | 46,314 | | $ | 51,499 | |
(1)In the third quarter of 2025, the partnership acquired a European hostels portfolio. See Note 3, Business Combinations, for more information.
(2)See Note 32, Related Parties for further information on the Deconsolidation of BSREP IV investments.
(3)See Note 4, Investment Properties for further information on the Deconsolidation of India REIT.
At December 31, 2025, the partnership had $16.2 billion (December 31, 2024 - $20.0 billion) of debt obligations which were classified as non-current but are subject to covenants which are required to be complied with during the twelve months following the reporting date. Examples of these covenants include: (i) meeting maximum loan-to-value ratios, (ii) meeting minimum debt yield ratios, (iii) meeting minimum debt-service coverage ratios and (iv) having hedges in place through interest rate caps or interest rate swaps entered into at a minimum strike price. There is no indication that the partnership will encounter material difficulties in complying with these covenants at the next test dates.
NOTE 15. CAPITAL SECURITIES
The partnership had the following capital securities outstanding as of December 31, 2025 and 2024:
| | | | | | | | | | | | | | |
| (US$ Millions, except where noted) | Shares outstanding | Cumulative dividend rate | Dec. 31, 2025 | Dec. 31, 2024 |
| Operating Partnership Class A Preferred Equity Units: | | | | |
| | | | |
| | | | |
| Series 3 | 24,000,000 | | 6.75 | % | $ | 587 | | $ | 576 | |
| | | | |
| | | | |
New LP Preferred Units(1) | 19,000,749 | | 6.25 | % | 466 | | 466 | |
| | | | |
| | | | |
| | | | |
| Brookfield Property Split Corp. (“BOP Split”) Senior Preferred Shares: | | | |
| Series 1 | 525,366 | | 5.25 | % | 13 | | 14 | |
| Series 2 | 250,517 | | 5.75 | % | 5 | | 4 | |
| Series 3 | 322,430 | | 5.00 | % | 6 | | 6 | |
| Series 4 | 266,261 | | 5.20 | % | 5 | | 5 | |
| Rouse Series A Preferred Shares | 5,600,000 | | 5.00 | % | 170 | | 158 | |
| | | | |
Brookfield India Real Estate Trust (“India REIT”)(2) | n/a | n/a | — | | 1,392 | |
| | | | |
| BSREP II Brazil Office Preferred Shares | 4,254,496 | | 8.75 | % | 73 | | — | |
| Capital Securities – Fund Subsidiaries | | | 81 | | 208 | |
| Total capital securities | | | $ | 1,406 | | $ | 2,829 | |
| | | | |
| Current | | | 785 | | 158 | |
| Non-current | | | 621 | | 2,671 | |
| Total capital securities | | | $ | 1,406 | | $ | 2,829 | |
(1)New LP Preferred Units shares outstanding is presented net of intracompany shares held by the Operating Partnership.
(2)See Note 4, Investment Properties for further information on the Deconsolidation of India REIT.
The capital securities presented above represent interests in the partnership or its subsidiaries that are equity in legal form but are accounted for as liabilities in accordance with IAS 32 - Financial Instruments due to the redemption features of these instruments.
The Class A Preferred Units were issued on December 4, 2014 in three tranches of $600 million each, with an average dividend yield of 6.5% and maturities of seven, ten and twelve years. The Class A Preferred Units were originally exchangeable at the option of the Class A Preferred Unitholder into LP Units at a price of $25.70 per unit. On December 30, 2021, Brookfield acquired the seven-year tranche of Class A Preferred Units, Series 1 units from the holder and exchanged such units for REUs. The Class A Preferred Units, Series 1 were subsequently cancelled. On December 31, 2024, Brookfield acquired the 10-year tranche of Class A Preferred Units, Series 2 units, from the holder of these units and exchanged such units for LP Units and REUs. The Class A Preferred Units, Series 2 were subsequently cancelled.
The holders of each series of the BOP Split Senior Preferred Shares are each entitled to receive fixed cumulative preferential cash dividends, if, as and when declared by the board of directors of BOP Split. Dividends on each series of the BOP Split Senior Preferred Shares are payable quarterly on the last day of March, June, September and December in each year.
Capital securities includes $466 million at December 31, 2025 (December 31, 2024 - $466 million) of preferred equity interests which have been classified as a liability, rather than as a non-controlling interest, due to the fact that the holders of such interests can demand cash payment upon maturity of July 26, 2081, for the liquidation preference of $25.00 per unit and any accumulated unpaid dividends.
Capital securities also includes $170 million at December 31, 2025 (December 31, 2024 - $158 million) of preferred equity interests held by a third party investor in Rouse Properties, L.P. which have been classified as a liability, rather than as a non-controlling interest, due to the fact that the interests are mandatorily redeemable on or after November 12, 2025 for a set price per unit plus any accrued but unpaid distributions; distributions are capped and accrue regardless of available cash generated.
Following the Deconsolidation of India REIT, the related capital securities were deconsolidated during the period. They previously related to preferred equity interests held by third party investors in the India REIT (December 31, 2024 - $1,392 million), which were classified as a liability, rather than as a non-controlling interest, due to a contractual obligation to make distributions to unitholders every six months at an amount no less than 90% of net distributable cash flows.
Capital Securities - Fund Subsidiaries of $81 million (December 31, 2024 - $208 million) are comprised of co-investors interests in funds that can be redeemed for cash at specified dates.
Reconciliation of cash flows from financing activities relating to capital securities is shown in the table below:
| | | | | | | | |
| (US$ Millions) | Year ended Dec. 31, 2025 | Year ended Dec. 31, 2024 |
| Balance, beginning of period | $ | 2,829 | | 2,835 | |
| Capital securities issued | 79 | | 366 | |
| Capital securities redeemed | (1) | | (14) | |
| Non-cash changes in capital securities: | | |
| Class A Preferred Units, Series 2 redemption | — | | (600) | |
| | |
| Fair value changes | (112) | | 361 | |
| Foreign currency translations | 3 | | (21) | |
Deconsolidation of BSREP IV(1) | — | | (98) | |
Deconsolidation of India REIT(2) | (1,392) | | — | |
| Balance, end of period | $ | 1,406 | | $ | 2,829 | |
(1)See Note 32, Related Parties for further information on the Deconsolidation of BSREP IV investments.
(2)See Note 4, Investment Properties for further information on the Deconsolidation of India REIT.
Capital securities include $16 million (December 31, 2024 - $15 million) repayable in Canadian Dollars of C$21 million (December 31, 2024 - C$21 million).
NOTE 16. INCOME TAXES
The partnership is a flow-through entity for tax purposes. However, income taxes are recognized for the amount of taxes payable by the primary holding subsidiaries of the partnership (“Holding Entities”), any direct or indirect corporate subsidiaries of the Holding Entities and for the impact of deferred tax assets and liabilities related to such entities.
The components of net deferred tax liability are presented as follows:
| | | | | | | | |
| (US$ Millions) | Dec. 31, 2025 | Dec. 31, 2024 |
| Deferred income tax assets: | | |
| Non-capital losses (Canada) | $ | 266 | | $ | 172 | |
| | |
| Net operating losses (United States) | 867 | | 760 | |
| Non-capital losses (foreign) | 67 | | 90 | |
| Tax credit carryforwards | 3 | | 33 | |
| Capital losses (United States) | 240 | | 336 | |
| | |
| | |
| Other | 14 | | 13 | |
| | 1,457 | | 1,404 | |
| Deferred income tax (liabilities): | | |
| Properties | (3,455) | | (3,899) | |
| | |
| | |
| | |
| | (3,455) | | (3,899) | |
| Net deferred tax (liability) | $ | (1,998) | | $ | (2,495) | |
The changes in deferred tax balances are presented as follows:
| | | | | | | | | | | | | | | | | | | | | | | | |
| | | | Recognized in | |
| (US$ Millions) | Dec. 31, 2024 | | Income | Equity | Acquisitions and Dispositions | OCI | Other Balance Sheet | Dec. 31, 2025 |
| Deferred tax assets | $ | 1,404 | | | $ | 55 | | $ | — | | $ | — | | $ | — | | $ | (2) | | $ | 1,457 | |
| Deferred tax (liabilities) | (3,899) | | | (132) | | — | | 700 | | (115) | | (9) | | (3,455) | |
| Net deferred tax (liability) | $ | (2,495) | | | $ | (77) | | $ | — | | $ | 700 | | $ | (115) | | $ | (11) | | $ | (1,998) | |
| | | | | | | | | | | | | | | | | | | | | | | | |
| | | Recognized in | |
| (US$ Millions) | Dec. 31, 2023 | | Income | Equity | Acquisitions and Dispositions | OCI | Other Balance Sheet | Dec. 31, 2024 |
| Deferred tax assets | $ | 1,745 | | | $ | (260) | | $ | — | | $ | — | | $ | (10) | | $ | (71) | | $ | 1,404 | |
| Deferred tax (liabilities) | (5,202) | | | 164 | | — | | — | | 135 | | 1,004 | | (3,899) | |
| Net deferred tax (liability) | $ | (3,457) | | | $ | (96) | | $ | — | | $ | — | | $ | 125 | | $ | 933 | | $ | (2,495) | |
Acquisitions and Dispositions of $700 million in the current year reflect the partnership’s sale of a partial interest in India REIT and its resulting deconsolidation. See Note 4, Investment Properties for further information on the Deconsolidation of India REIT. During 2024, the partnership and its subsidiaries deconsolidated its interest in its BSREP IV investment resulting in a derecognition of net deferred tax liabilities of approximately $890 million reflected in other balance sheet activity above. See Note 32, Related Parties for further information on the Deconsolidation of BSREP IV investments.
The Holding Entities and their Canadian subsidiaries have deferred tax assets of $266 million (December 31, 2024 - $172 million) related to non-capital losses that will begin to expire in 2032. The Holding Entities and their U.S. subsidiaries have deferred tax assets of $867 million (December 31, 2024 - $760 million) related to net operating losses that will begin to expire in 2026. The Holding Entities and their U.S. subsidiaries have deferred tax assets of $240 million (December 31, 2024 - $336 million) related to capital losses which will begin to expire in 2026. The holding entities and their foreign subsidiaries, mainly in India, South Korea and the United Kingdom, have deferred tax assets of $67 million (December 31, 2024 - $90 million) related to non-capital losses which will begin to expire in 2026.
The gross deductible temporary differences, unused tax losses, and unused tax credits for which no deferred tax asset is recognized are as follows:
| | | | | | | | |
| (US$ Millions) | Dec. 31, 2025 | Dec. 31, 2024 |
| Unused tax losses - gross | | |
| | |
| Capital losses (foreign) | $ | — | | $ | 4 | |
| Net operating losses (foreign) | 302 | | 355 | |
| Other unrecognized tax attributes | — | | 37 | |
| Unrecognized deductible temporary differences, unused tax losses, and unused tax credits | $ | 302 | | $ | 396 | |
The Holding Entities, their U.S. subsidiaries, and foreign subsidiaries have gross deductible temporary differences, unused tax losses, and unused tax credits which have not been recognized of $302 million (December 31, 2024 - $396 million) related mostly to net operating losses and capital losses. Approximately $43 million of the foreign net operating losses will expire by 2028. The remaining foreign net operating losses have no expiry.
The aggregate amount of gross temporary differences associated with investments and interests in joint arrangements in subsidiaries for which deferred tax assets have not been recognized as of December 31, 2025 is approximately $1,022 million (December 31, 2024 - a deferred tax liability of $346 million).
The major components of income tax expense include the following:
| | | | | | | | | | | |
| (US$ Millions) Years ended Dec. 31, | 2025 | 2024 | 2023 |
| Current income tax expense | $ | 80 | | $ | 193 | | $ | 135 | |
| Deferred income tax expense (benefit) | 77 | | 96 | | (554) | |
| Income tax expense (benefit) | $ | 157 | | $ | 289 | | $ | (419) | |
The decrease in income tax expense for the year ended December 31, 2025 compared to the prior year is primarily due to tax expense uncorrelated with accounting income in the prior year. This decrease is partially offset by tax rate changes in certain foreign jurisdictions. The global minimum top-up tax did not have a significant impact on the current tax expense of the partnership.
| | | | | | | | | | | |
| Years ended Dec. 31, | 2025 | 2024 | 2023 |
| Statutory income tax rate | 26 | % | 26 | % | 26 | % |
| Increase (decrease) in rate resulting from: | | | |
| | | |
| International operations subject to different tax rates | (56) | % | (15) | % | (12) | % |
| Non-controlling interests in income of flow-through entities | (35) | % | (19) | % | (9) | % |
| | | |
| Change in tax rates applicable to temporary differences in other jurisdictions | (19) | % | — | % | 14 | % |
| Tax expense uncorrelated with accounting income | (19) | % | (8) | % | — | |
| Other | (4) | % | (1) | % | (1) | % |
| Effective income tax rate | (107) | % | (17) | % | 18 | % |
As the partnership is not subject to tax, the analyses used the applicable Canadian blended Federal and Provincial tax rate as the statutory income tax rate.
NOTE 17. OTHER NON-CURRENT LIABILITIES
The components of other non-current liabilities are as follows:
| | | | | | | | |
| (US$ Millions) | Dec. 31, 2025 | Dec. 31, 2024 |
| Accounts payable and accrued liabilities | $ | 297 | | $ | 601 | |
Lease liabilities(1) | 842 | | 784 | |
| Derivative liabilities | 108 | | 115 | |
| Provisions | 6 | | 6 | |
| Deferred revenue | 9 | | 20 | |
| Loans and notes payable | 6 | | 16 | |
| Total other non-current liabilities | $ | 1,268 | | $ | 1,542 | |
(1)For the year ended December 31, 2025, interest expense relating to total lease liabilities (see Note 18, Accounts Payable And Other Liabilities for the current portion) was $64 million (2024 - $84 million).
NOTE 18. ACCOUNTS PAYABLE AND OTHER LIABILITIES
The components of accounts payable and other liabilities are as follows:
| | | | | | | | |
| (US$ Millions) | Dec. 31, 2025 | Dec. 31, 2024 |
| Accounts payable and accrued liabilities | $ | 2,408 | | $ | 2,360 | |
| Loans and notes payable | 2,412 | | 2,765 | |
| Derivative liabilities | 104 | | 356 | |
| Deferred revenue | 384 | | 367 | |
Lease liabilities(1) | 177 | | 37 | |
| Other liabilities | 14 | | 10 | |
| Total accounts payable and other liabilities | $ | 5,499 | | $ | 5,895 | |
(1)See Note 17, Other Non-Current Liabilities for further information on the interest expense related to these liabilities.
NOTE 19. EQUITY
The partnership’s capital structure is comprised of five classes of partnership units: GP Units, LP Units, REUs, Special LP Unit and FV LTIP Units. In addition, the partnership issued Class A Cumulative Redeemable Perpetual Preferred Units, Series 1 in the first quarter of 2019, Class A Cumulative Redeemable Perpetual Preferred Units, Series 2 in the third quarter of 2019 and Class A Cumulative Redeemable Perpetual Preferred Units, Series 3 in the first quarter of 2020 (collectively, “Preferred Equity Units”).
a)General and limited partnership units
GP Units entitle the holder to the right to govern the financial and operating policies of the partnership. The GP Units are entitled to a 1% general partnership interest.
LP Units entitle the holder to their proportionate share of distributions. Each LP Unit entitles the holder thereof to one vote for the purposes of any approval at a meeting of limited partners, provided that holders of the Redeemable/Exchangeable Partnership Units that are exchanged for LP Units will only be entitled to a maximum number of votes in respect of the Redeemable/Exchangeable Partnership Units equal to 49% of the total voting power of all outstanding units.
General Partnership Units
There were 138,875 GP Units outstanding at December 31, 2025, 2024 and 2023.
Limited Partnership Units
There were 410,493,281 LP Units outstanding at December 31, 2025, 351,213,678 at December 31, 2024 and 321,046,797 at December 31, 2023.
b)Units of the Operating Partnership held by Brookfield Corporation
Redeemable/Exchangeable Partnership Units
There were 727,328,582 Redeemable/Exchangeable Partnership Units outstanding at December 31, 2025, 621,406,758 at December 31, 2024 and 567,854,792 at December 31, 2023.
There were 6,147,901 Special LP Units outstanding at December 31, 2025, 6,147,901 at December 31, 2024 and 5,797,155 at December 31, 2023.
c)FV LTIP Units
The partnership issued FV LTIP units under the Brookfield Property L.P. FV LTIP Unit Plan to certain participants starting in 2019. Each outstanding FV LTIP Unit vests over a period of five years and is redeemable for LP Units or a cash payment subject to a conversion adjustment. There were 482,384 FV LTIP Units outstanding at December 31, 2025, 522,649 at December 31, 2024 and 772,537 at December 31, 2023.
d)Preferred Equity Units
During the year ended December 31, 2019, the partnership issued 7,360,000 Class A Cumulative Redeemable Perpetual Preferred Units, Series 1 at $25.00 per unit at a coupon rate of 6.50% and 10,000,000 Class A Cumulative Redeemable Perpetual Preferred Units, Series 2 at $25.00 per unit at a coupon rate of 6.375%. In total $722 million of gross proceeds were raised and $24 million in underwriting and issuance costs were incurred.
During the year ended December 31, 2020, the partnership issued 11,500,000 Class A Cumulative Redeemable Perpetual Preferred Units, Series 3 at $25.00 per unit at a coupon rate of 5.75%. In total $288 million of gross proceeds were raised and $9 million in underwriting and issuance costs were incurred. At December 31, 2025, Preferred Equity Units had a total carrying value of $699 million (December 31, 2024 - $699 million).
e) Distributions
Distributions made to each class of partnership units, including units of subsidiaries that are exchangeable into LP Units, are as follows:
| | | | | | | | | | | |
| (US$ Millions, except per unit information) Years ended Dec. 31, | 2025 | 2024 | 2023 |
| | | |
| Limited partners | $ | 448 | | $ | 452 | | $ | 440 | |
| Holders of: | | | |
| Redeemable/Exchangeable Partnership Units | 793 | | 799 | | 781 | |
| Special LP Units | 7 | | 8 | | 8 | |
| | | |
| FV LTIP of the Operating Partnership | 1 | | 1 | | 2 | |
| | | |
| Total distributions | $ | 1,249 | | $ | 1,260 | | $ | 1,231 | |
Per unit(1) | $ | 1.20 | | $ | 1.34 | | $ | 1.40 | |
(1)Per unit outstanding on the record date for each.
NOTE 20. NON-CONTROLLING INTERESTS
Non-controlling interests consists of the following:
| | | | | | | | |
| (US$ Millions) | Dec. 31, 2025 | Dec. 31, 2024 |
Redeemable/Exchangeable Partnership Units and Special LP Units(1) | $ | 14,871 | | $ | 13,795 | |
| | |
FV LTIP units of the Operating Partnership(1) | 10 | | 12 | |
| | |
| Interest of others in operating subsidiaries and properties: | | |
| Preferred shares held by Brookfield Corporation | 2,959 | | 2,809 | |
| Preferred equity of subsidiaries | 2,769 | | 2,758 | |
| Non-controlling interests in subsidiaries and properties | 12,941 | | 10,455 | |
| Total interests of others in operating subsidiaries and properties | 18,669 | | 16,022 | |
| Total non-controlling interests | $ | 33,550 | | $ | 29,829 | |
(1)Each unit within these classes of non-controlling interest has economic terms substantially equivalent to those of an LP Unit. As such, income attributed to each unit or share of non-controlling interest is equivalent to that allocated to an LP Unit. The proportion of interests held by holders of the Redeemable/Exchangeable Partnership Units changes as a result of issuances, repurchases and exchanges. Consequently, the partnership adjusted the relative carrying amounts of the interests held by limited partners and non-controlling interests based on their relative share of the equivalent LP Units. The difference between the adjusted value and the previous carrying amounts was attributed to current LP Units as ownership changes in the Consolidated Statements of Changes in Equity.
NOTE 21. COMMERCIAL PROPERTY REVENUE
The components of commercial property revenue are as follows:
| | | | | | | | | | | |
| (US$ Millions) Years ended Dec. 31, | 2025 | 2024 | 2023 |
| Base rent | $ | 3,136 | | $ | 4,074 | | $ | 3,999 | |
| Straight-line rent | (28) | | (31) | | 16 | |
| Lease termination | 56 | | 31 | | 34 | |
Other lease income(1) | 580 | | 711 | | 728 | |
Other revenue from tenants(2) | 959 | | 1,176 | | 1,152 | |
| | | |
| Total commercial property revenue | $ | 4,703 | | $ | 5,961 | | $ | 5,929 | |
(1)Other lease income includes parking revenue and recovery of property tax and insurance expense from tenants.
(2)Consists of recovery of certain operating expenses and other revenue from tenants which are accounted for in accordance with IFRS 15, Revenue from Contracts with Customers.
The partnership leases properties under operating leases generally with lease terms of between 1 and 15 years, with options to extend. Minimum rental commitments under non-cancellable tenant operating leases are as follows:
| | | | | | | | |
| (US$ Millions) | Dec. 31, 2025 | Dec. 31, 2024 |
| Less than 1 year | $ | 2,184 | | $ | 2,857 | |
| 1-5 years | 6,619 | | 8,496 | |
| More than 5 years | 6,028 | | 6,808 | |
| Total | $ | 14,831 | | $ | 18,161 | |
NOTE 22. HOSPITALITY REVENUE
The components of hospitality revenue are as follows:
| | | | | | | | | | | |
| (US$ Millions) | 2025 | 2024 | 2023 |
| Room, food and beverage | $ | 1,351 | | $ | 2,024 | | $ | 2,250 | |
| Other leisure activities | 250 | | 219 | | 216 | |
| Other hospitality revenue | 40 | | 114 | | 128 | |
| Total hospitality revenue | $ | 1,641 | | $ | 2,357 | | $ | 2,594 | |
NOTE 23. INVESTMENT AND OTHER REVENUE
The components of investment and other revenue are as follows:
| | | | | | | | | | | |
| (US$ Millions) Years ended Dec. 31, | 2025 | 2024 | 2023 |
| Investment income | $ | 185 | | $ | 66 | | $ | 274 | |
| Fee revenue | 388 | | 468 | | 436 | |
| Interest income | 59 | | 148 | | 179 | |
| Dividend income | 168 | | 77 | | 66 | |
| Other | 3 | | 34 | | 5 | |
| | | |
| Total investment and other revenue | $ | 803 | | $ | 793 | | $ | 960 | |
NOTE 24. DIRECT COMMERCIAL PROPERTY EXPENSE
The components of direct commercial property expense are as follows:
| | | | | | | | | | | |
| (US$ Millions) Years ended Dec. 31, | 2025 | 2024 | 2023 |
| Property maintenance | $ | 724 | | $ | 879 | | $ | 867 | |
| Real estate taxes | 546 | | 637 | | 644 | |
| Employee compensation and benefits | 141 | | 199 | | 195 | |
| Depreciation and amortization | 31 | | 54 | | 50 | |
| | | |
Lease expense(1) | 17 | | 19 | | 18 | |
Other(2) | 435 | | 593 | | 562 | |
| Total direct commercial property expense | $ | 1,894 | | $ | 2,381 | | $ | 2,336 | |
(1)Represents the operating expenses relating to variable lease payments not included in the measurement of the lease liability.
(2)For the twelve months ended December 31, 2025, the partnership recorded a loss allowance of $24 million (loss allowance of $40 million in 2024 and loss allowance of $17 million in 2023) in commercial property operating expenses.
NOTE 25. DIRECT HOSPITALITY EXPENSE
The components of direct hospitality expense are as follows:
| | | | | | | | | | | |
| (US$ Millions) Years ended Dec. 31, | 2025 | 2024 | 2023 |
| Employee compensation and benefits | $ | 245 | | $ | 510 | | $ | 576 | |
| Cost of food, beverage, and retail goods sold | 311 | | 341 | | 344 | |
| Depreciation and amortization | 239 | | 364 | | 390 | |
| Maintenance and utilities | 101 | | 145 | | 161 | |
| Marketing and advertising | 46 | | 79 | | 89 | |
| Other | 253 | | 446 | | 530 | |
| Total direct hospitality expense | $ | 1,195 | | $ | 1,885 | | $ | 2,090 | |
NOTE 26. GENERAL AND ADMINISTRATIVE EXPENSE
The components of general and administrative expense are as follows:
| | | | | | | | | | | |
| (US$ Millions) Years ended Dec. 31, | 2025 | 2024 | 2023 |
| Employee compensation and benefits | $ | 522 | | $ | 638 | | $ | 648 | |
| Management fees | 307 | | 299 | | 302 | |
| Transaction costs | 60 | | 69 | | 80 | |
| Professional fees | 123 | | 144 | | 169 | |
| Facilities and technology fees | 51 | | 67 | | 62 | |
| Other | 162 | | 174 | | 143 | |
| Total general and administrative expense | $ | 1,225 | | $ | 1,391 | | $ | 1,404 | |
NOTE 27. FAIR VALUE LOSSES, NET
The components of fair value losses, net, are as follows:
| | | | | | | | | | | |
| (US$ Millions) Years ended Dec. 31, | 2025 | 2024 | 2023 |
Commercial properties(1) | $ | (318) | | $ | (883) | | $ | (1,410) | |
| Commercial developments | 155 | | 377 | | 92 | |
Incentive fees(2) | (19) | | (9) | | (22) | |
Financial instruments and other(3) | 9 | | (177) | | 667 | |
| Total fair value losses, net | $ | (173) | | $ | (692) | | $ | (673) | |
(1)For the year ended December 31, 2025, includes fair value gains (losses) on right-of-use investment properties of $4 million (2024 - $11 million, 2023 - $(26) million).
(2)Represents incentive fees the partnership is obligated to pay to the general partner of the partnership’s various fund investments.
(3)For the year ended December 31, 2025, primarily includes gains recognized on the Deconsolidation of India REIT partially offset by fair value losses in financial assets. See Note 4, Investment Properties for further information on the Deconsolidation of India REIT. In the prior year, primarily includes fair value losses on financial assets.
NOTE 28. OTHER COMPREHENSIVE INCOME (LOSS)
Other comprehensive income (loss) consists of the following:
| | | | | | | | | | | |
| (US$ Millions) Years ended Dec. 31, | 2025 | 2024 | 2023 |
| Items that may be reclassified to net income: | | | |
| Foreign currency translation | | | |
Unrealized foreign currency translation gains (losses) in respect of foreign operations | $ | 596 | | $ | (632) | | $ | 529 | |
Reclassification of realized foreign currency translation gains (losses) to net income on disposition of foreign operations | 285 | | (134) | | 7 | |
(Losses) gains on hedges of net investments in foreign operations | (236) | | 361 | | (309) | |
Reclassification of hedges of net investment in foreign operations (losses) gains to net income on disposition of foreign operations | (88) | | 82 | | (83) | |
| | 557 | | (323) | | 144 | |
| Cash flow hedges | | | |
Gains (losses) on derivatives designated as cash flow hedges, net of income tax expense (benefit) of $(5) million (2024 - $1 million; 2023 - $(30) million) | 42 | | (140) | | 48 | |
| | 42 | | (140) | | 48 | |
| | | |
| | | |
| | | |
| Equity accounted investments | | | |
Share of unrealized foreign currency translations (losses) gains in respect of foreign operations | (27) | | (4) | | 1 | |
| | | |
| Share of losses on derivatives designated as cash flow hedges | (11) | | (28) | | (56) | |
| | | |
| | (38) | | (32) | | (55) | |
| Items that will not be reclassified to net income: | | | |
Unrealized gains (losses) on securities - FVTOCI, net of income tax (expense) benefit of $(5) million (2024 - $(4) million; 2023 - nil) | 16 | | 8 | | (18) | |
| Share of revaluation surplus on equity accounted investments | 55 | | 24 | | 6 | |
Net remeasurement losses on defined benefit plan | — | | — | | (2) | |
Revaluation surplus (deficit), net of income tax (expense) of $(31) million (2024 –$(17) million; 2023 – $(68) million) | 51 | | (39) | | 639 | |
| | 122 | | (7) | | 625 | |
Total other comprehensive income (loss) | $ | 683 | | $ | (502) | | $ | 762 | |
NOTE 29. OBLIGATIONS, GUARANTEES, CONTINGENCIES AND OTHER
In the normal course of operations, the partnership and its consolidated entities execute agreements that provide for indemnification and guarantees to third parties in transactions such as business dispositions, business acquisitions, sales of assets and sales of services.
Certain of the partnership’s operating subsidiaries have also agreed to indemnify their directors and certain of their officers and employees. The nature of substantially all of the indemnification undertakings prevent the partnership from making a reasonable estimate of the maximum potential amount that it could be required to pay third parties as the agreements do not specify a maximum amount and the amounts are dependent upon the outcome of future contingent events, the nature and likelihood of which cannot be determined at this time. Historically, neither the partnership nor its consolidated subsidiaries have made significant payments under such indemnification agreements.
The partnership and its operating subsidiaries may be contingently liable with respect to litigation and claims that arise from time to time in the normal course of business or otherwise.
At December 31, 2025, the partnership had commitments totaling:
•approximately A$163 million ($109 million) for the development of office assets in Australia; and
•approximately £7 million ($9 million) for the development of office assets in the U.K.
During 2013, Brookfield Corporation announced the final close on the $4.4 billion BSREP I fund, a global private fund focused on making opportunistic investments in commercial property. The partnership, as lead investor, committed approximately $1.3 billion to the fund. As of December 31, 2025, the fund realized its remaining investments.
In April 2016, Brookfield Corporation announced the final close on the $9.0 billion BSREP II fund to which the partnership had committed $2.3 billion as lead investor. As of December 31, 2025, there remained approximately $478 million of uncontributed capital commitments.
In November 2017, Brookfield Corporation announced the final close on the $2.9 billion fifth Brookfield Real Estate Finance Fund to which the partnership had committed $400 million as lead investor. As of December 31, 2025, there remained approximately $128 million of uncontributed capital commitments.
In September 2018, Brookfield Corporation announced the final close of the $1.0 billion third Brookfield Fairfield U.S. Multifamily Value Add Fund to which the partnership had committed $300 million. As of December 31, 2025, there remained approximately $40 million of uncontributed capital commitments.
In January 2019, Brookfield Corporation announced the final close on the $15.0 billion BSREP III fund to which the partnership has committed $1.0 billion. As of December 31, 2025, there remained approximately $201 million of uncontributed capital commitments.
In December 2022, Brookfield Corporation announced the final close on the $15.3 billion BSREP IV fund to which the partnership has committed $3.5 billion. As of December 31, 2025, there remained approximately $1.0 billion of uncontributed capital commitments. Refer to Note 32, Related Parties for further information.
In October of 2020, Brookfield Corporation announced the final close on the €619 million ($727 million) Brookfield European Real Estate Partnership fund to which the partnership has committed €100 million ($117 million). As of December 31, 2025, all capital commitments have been contributed.
The partnership maintains insurance on its properties in amounts and with deductibles that it believes are in line with what owners of similar properties carry. The partnership maintains all risk property insurance and rental value coverage (including coverage for the perils of flood, earthquake and named windstorm). The partnership does not conduct its operations, other than those of equity accounted investments, through entities that are not fully or proportionately consolidated in these financial statements, and has not guaranteed or otherwise contractually committed to support any material financial obligations not reflected in these financial statements.
The partnership operates in jurisdictions with differing tax laws and tax rates. Certain jurisdictions in which the partnership operates have enacted legislation where the impact cannot be readily determined without further clarification and guidance from the relevant tax authorities. Given the uncertainty surrounding such circumstances, the partnership has concluded that the impact of such legislation cannot be reasonably estimated at this time.
NOTE 30. LIQUIDITY AND CAPITAL MANAGEMENT
The capital of the partnership’s business consists of debt obligations, capital securities, preferred stock and equity. The partnership’s objective when managing this capital is to maintain an appropriate balance between holding a sufficient amount of equity capital to support its operations and reducing its weighted average cost of capital to improve its return on equity. As at December 31, 2025, capital totaled $90 billion (December 31, 2024 - $92 billion). The decrease in capital compared to the prior year is driven by the paydowns of $1.9 billion of the partnership’s corporate debt, including $1.5 billion of its corporate facilities and $360 million (C$500 million) of its corporate bonds. Capital further decreased due to the Deconsolidation of India REIT which resulted in a decrease of $1.4 billion in capital securities. Refer to Note 15, Capital Securities for further information. These decreases were partially offset by acquisitions and business combinations completed during the year.
The partnership attempts to maintain a level of liquidity to ensure it is able to participate in investment opportunities as they arise and to better withstand sudden adverse changes in economic circumstances. The partnership’s primary sources of liquidity include cash, undrawn committed credit facilities, construction facilities, cash flow from operating activities and access to public and private capital markets. In addition, the partnership structures its affairs to facilitate monetization of longer-duration assets through financings and co-investor participations.
The partnership seeks to increase income from its existing properties by maintaining quality standards for its properties that promote high occupancy rates and support increases in rental rates while reducing tenant turnover and related costs, and by controlling operating expenses. Consequently, the partnership believes its revenue, along with proceeds from financing activities and divestitures, will continue to provide the necessary funds to cover its short-term liquidity needs. However, material changes in the factors described above may adversely affect the partnership’s net cash flows.
The partnership’s principal liquidity needs for the current year and for periods beyond include:
•Recurring expenses;
•Debt service requirements;
•Distributions to preferred equity unitholders;
•Distributions to unitholders;
•Capital expenditures deemed mandatory, including tenant improvements;
•Development costs not covered under construction loans;
•Investing activities which could include:
◦Fulfilling the partnership’s capital commitments to various funds;
◦Discretionary capital expenditures;
◦Property acquisitions; and
◦Future development.
Most of the partnership’s borrowings are in the form of long-term asset-specific financings with recourse only to the specific assets. Limiting recourse to specific assets ensures that poor performance within one area does not compromise the partnership’s ability to finance the balance of its operations.
In addition, the partnership may, from time to time, issue equity instruments, including, but not limited to, LP Units, Redeemable/Exchangeable Partnership Units and preferred equity, in certain circumstances to provide financing for significant transactions.
The partnership’s operating subsidiaries are subject to limited covenants in respect of their corporate debt and are in full compliance with all such covenants at December 31, 2025. The partnership’s operating subsidiaries are also in compliance with all covenants and other capital requirements related to regulatory or contractual obligations of material consequence to the partnership. The partnership generally believes that it will be able to either extend the maturity date, repay, or refinance the debt that is scheduled to mature in 2026 to 2027, however, excluding debt obligations on assets in receivership, the partnership has suspended contractual payment on approximately 3% of its non-recourse mortgages. The partnership is currently engaging respective creditors for certain assets with these negotiations. The partnership has, in certain instances, transferred properties securing these loans to the lenders. It is possible that certain additional properties securing these loans could be transferred to the lenders if the partnership is unsuccessful in ongoing negotiations with creditors.
The partnership’s strategy is to satisfy its liquidity needs in respect of the partnership using the partnership’s cash on hand, cash flows generated from operating activities and provided by financing activities, as well as proceeds from asset sales, primarily held in the LP Investments segment. The operating subsidiaries of the partnership also generate liquidity by accessing capital markets on an opportunistic basis.
The partnership’s principal liquidity needs for periods beyond the next year are for scheduled debt maturities, distributions, recurring and non-recurring capital expenditures, development costs, potential property acquisitions, capital contributions to operating subsidiaries and the partnership’s capital commitments to various funds. The partnership plans to meet these needs with one or more of: cash flows from operations; construction loans; creation of new funds; proceeds from sales of assets; proceeds from sale of non-controlling interests in subsidiaries and properties; and credit facilities and refinancing opportunities.
The table below presents the partnership’s contractual obligations as of December 31, 2025:
| | | | | | | | | | | | | | | | | | | | | | | |
| (US$ Millions) | | Payments due by period |
| Dec. 31, 2025 | Total | < 1 Year(4) | 1 Year | 2 Years | 3 Years | 4 Years | > 5 Years |
Debt obligations(1) | $ | 46,487 | | $ | 17,465 | | $ | 10,298 | | $ | 4,709 | | $ | 8,532 | | $ | 2,923 | | $ | 2,560 | |
| | | | | | | |
| | | | | | | |
| | | | | | | |
| Capital securities | 1,406 | | 786 | | — | | — | | 71 | | 82 | | 467 | |
| Lease obligations | 11,278 | | 61 | | 60 | | 60 | | 61 | | 60 | | 10,976 | |
Commitments(2) | 157 | | 147 | | 7 | | — | | — | | 3 | | — | |
| | | | | | | |
Interest expense(3): | | | | | | | |
| Debt obligations | 6,044 | | 2,306 | | 1,630 | | 994 | | 603 | | 247 | | 264 | |
| Capital securities | 307 | | 98 | | 45 | | 46 | | 46 | | 41 | | 31 | |
| Interest rate swaps | (43) | | (13) | | (13) | | (9) | | (7) | | (1) | | — | |
(1)Debt obligations gross of deferred financing costs of $257 million.
(2)Primarily consists of construction commitments on commercial developments.
(3)Represents aggregate interest expense expected to be paid over the term of the obligations. Variable interest rate payments have been calculated based on current rates.
(4)Of the $17,465 million in <1 Year maturities, approximately $10,784 million will be addressed through refinancings, repayments, and other measures subsequent to December 31,2025 and, of the remaining maturities, $6,681 million have extension options in place
NOTE 31. FINANCIAL INSTRUMENTS
a)Derivatives and hedging activities
The partnership and its operating entities use derivative and non-derivative instruments to manage financial risks, including interest rate and foreign exchange risks. The use of derivative contracts is governed by documented risk management policies and approved limits. The partnership does not use derivatives for speculative purposes. The partnership and its operating entities use the following derivative instruments to manage these risks:
•foreign currency forward contracts to hedge exposures to Canadian Dollar, Australian Dollar, British Pound, Euro, Chinese Yuan, Brazilian Real, Indian Rupee, South Korean Won, Swedish Krona, Japanese Yen, New Zealand Dollar, Singaporean Dollar and Danish Krone denominated investments in foreign subsidiaries and foreign currency denominated financial assets;
•interest rate swaps to manage interest rate risk associated with planned refinancings and existing variable rate debt;
•interest rate caps to hedge interest rate risk on certain variable rate debt; and
•cross currency swaps to manage interest rate and foreign currency exchange rates on existing variable rate debt.
The partnership also designates Canadian Dollar financial liabilities of certain of its operating entities as hedges of its net investments in its Canadian operations.
Interest Rate Hedging
The following table provides the partnership’s outstanding derivatives that are designated as cash flow hedges of variability in interest rates associated with forecasted fixed rate financings and existing variable rate debt as of December 31, 2025 and 2024:
| | | | | | | | | | | | | | | | | | | | |
| (US$ Millions) | Hedging item | Notional | Rates | Maturity dates | Fair value | |
| Dec. 31, 2025 | Interest rate swaps of US$ SOFR debt | $ | 7,382 | | 3.0% - 3.9% | Aug. 2026 - Mar. 2030 | $ | (2) | | |
| Interest rate caps of US$ SOFR debt | 3,800 | | 3.0% - 6.8% | Jan. 2026 - Jul. 2028 | 3 | | |
| Interest rate caps of £ SONIA debt | 2,048 | | 2.0% - 5.0% | Apr. 2026 - Jan. 2028 | 3 | | |
| Interest rate caps of € EURIBOR debt | 1,148 | | 2.5% - 4.5% | Jul. 2026 - Aug. 2027 | — | | |
| Interest rate swaps of £ SONIA debt | 896 | | 3.8% | Jul. 2026 | (1) | | |
| Interest rate swaps of AUD BBSW/BBSY debt | 829 | | 3.2% - 4.5% | Jun. 2026 - Nov. 2028 | 1 | | |
| Interest rate caps of C$ CORRA debt | 467 | | 4.5% - 5.5% | Aug. 2026 - Oct. 2026 | — | | |
| Interest rate caps of SEK STIBOR debt | 159 | | 3.5% | Feb. 2028 | — | | |
| | Interest rate swaps of S$ SORA debt | 139 | | 1.4% | Aug. 2030 | 3 | | |
| Interest rate swaps of R$ IPCA debt | 88 | | 4.4% - 4.5% | Jan. 2026 - Sep. 2028 | — | | |
| Interest rate caps of DKK CIBOR debt | 57 | | 4.3% | Aug. 2027 | — | | |
| | | | | | |
| | | | | | |
| | | | | | |
| | | | | | |
| Dec. 31, 2024 | Interest rate caps of US$ SOFR debt | $ | 4,859 | | 1.0% - 6.0% | Jan. 2025 - Jan. 2027 | $ | 19 | | |
| Interest rate swaps of US$ SOFR debt | 4,016 | | 3.7% - 5.2% | Feb. 2025 - Aug. 2026 | 13 | | |
| | Interest rate caps of £ SONIA debt | 1,438 | | 1.0% - 5.0% | Mar. 2025 - Jul. 2025 | 8 | | |
| | Interest rate swaps of £ SONIA debt | 832 | | 4.7% - 4.8% | Jan. 2025 - Apr. 2026 | (1) | | |
| Interest rate caps of € EURIBOR debt | 97 | | 4.0% | Oct. 2025 | — | | |
| | | | | | |
| | | | | | |
| | | | | | |
| Interest rate swaps of AUD BBSW/BBSY debt | 718 | | 3.0% - 4.5% | Mar. 2025 - Dec. 2027 | (1) | | |
| Other interest rate derivatives | 274 | | 4.5% | Aug. 2025 | — | | |
| | | | | | |
For the year ended December 31, 2025, the amount of hedge ineffectiveness recorded in earnings in connection with the partnership’s interest rate hedging activities was nil (December 31, 2024 - nil).
Foreign Currency Hedging
The following table presents the partnership’s outstanding derivatives that are designated as net investment hedges in foreign subsidiaries or cash flow hedges as of December 31, 2025 and 2024:
| | | | | | | | | | | | | | | | | | | | |
| (US$ Millions) | Hedging item | Net Notional | Rates | Maturity dates | Fair value |
| Dec. 31, 2025 | Net investment hedges | € | 497 | | €0.83/$ - €0.94/$ | Feb. 2026 - Sep. 2028 | $ | (24) | |
| Net investment hedges | £ | 996 | | £0.74/$ - £0.84/$ | Mar. 2026 - Jul. 2028 | (19) | |
| Net investment hedges | A$ | 372 | | A$1.51/$ - A$1.57/$ | Sep. 2026 - Jun. 2030 | (2) | |
| | | | | | |
| Net investment hedges | R$ | 984 | | R$5.90/$ - R$7.94/$ | Jan. 2026 - Oct. 2028 | (12) | |
| Net investment hedges | ₩ | 611,705 | | ₩1,360.98/$ - ₩1,460.22/$ | Mar. 2026 - Dec. 2026 | 17 | |
| Net investment hedges | Rs | 61,141 | | Rs86.87/$ - Rs96.78/$ | Jan. 2026 - Oct. 2028 | 20 | |
| Net investment hedges | HK$ | 346 | | HK$7.51/$ - HK$7.68/$ | Mar. 2028 - Jun. 2030 | 1 | |
| Net investment hedges | £ | 258 | | £0.86/€ | Sep. 2026 | (6) | |
| Net investment hedges | C$ | 470 | | C$1.31/$ - C$1.41/$ | Apr. 2026 - Aug. 2030 | (3) | |
| Net investment hedges | AED | 41 | | AED3.68/€ | Jun. 2027 | — | |
| Net investment hedges | CNH | 2,797 | | CNH6.77/$ - CNH7.14/$ | Jan. 2026 - Jun. 2028 | (10) | |
| Net investment hedges | SEK | 778 | | SEK9.02/$ - SEK9.71/$ | Sep. 2027 - Dec. 2028 | (4) | |
| Net investment hedges | ¥ | 15,330 | | ¥137.02/$ | Jun. 2027 | 10 | |
| Net investment hedges | NZ$ | 30 | | NZ$1.69/$ | Mar. 2029 | — | |
| Net investment hedges | S$ | 225 | | S$1.21/$ - S$1.23/$ | Jul. 2028 - Dec. 2028 | 1 | |
| Net investment hedges | DKK | 54 | | DKK6.01/$ - DKK6.14/$ | Jul. 2028 | — | |
| Net investment hedges | € | 18 | | €0.13/DKK | Jul. 2028 | — | |
| Net investment hedges | € | 2 | | €1.09/£ | Jul. 2028 | — | |
| Net investment hedges | € | 214 | | €0.09/SEK | Mar. 2028 - Dec. 2028 | — | |
| Cross currency swaps of C$ SOFR debt | C$ | 1,400 | | C$1.25/$ - C$1.34/$ | Sep. 2026 - Feb. 2028 | (50) | |
| Dec. 31, 2024 | Net investment hedges | € | 680 | | €0.87/$ - €0.97/$ | Feb. 2025 - Sep. 2028 | $ | 14 | |
| Net investment hedges | £ | 2,120 | | £0.75/$ - £0.93/$ | Jan. 2025 - Sep. 2027 | (141) | |
| Net investment hedges | A$ | 261 | | A$1.47/$ - A$1.62/$ | Mar. 2025 - Dec. 2027 | 10 | |
| Net investment hedges | C¥ | — | | C¥6.59/$ - C¥6.77/$ | Mar. 2025 - Mar. 2025 | (2) | |
| Net investment hedges | R$ | 2,176 | | R$5.14/$ - R$7.94/$ | Jan. 2025 - Nov. 2027 | 7 | |
| Net investment hedges | ₩ | 683,800 | | ₩1,214.55/$ - ₩1,430.00/$ | Jan. 2025 - Nov. 2027 | 46 | |
| Net investment hedges | Rs | 59,488 | | Rs84.89/$ - Rs91.84/$ | Feb. 2025 - Nov. 2027 | (3) | |
| | | | | | |
| Net investment hedges | £ | 294 | | £0.83/€ - £0.87/€ | Jan. 2025 - Jul. 2025 | 15 | |
| Net investment hedges | C$ | 318 | | C$1.34/$ - C$1.42/$ | Jan. 2025 - Mar. 2027 | — | |
| Net investment hedges | AED | 41 | | AED3.67/€ | May 2025 - May. 2025 | — | |
| Net investment hedges | CNH | 2,797 | | CNH6.49/$ - CNH7.24/$ | Jan. 2025 - Feb. 2027 | 20 | |
| | | | | | |
| Net investment hedges | ¥ | 18,866 | | ¥137.02/$ - ¥137.4/$ | Jun. 2027 - Dec. 2027 | 5 | |
| | | | | | |
| Cross currency swaps of C$ LIBOR debt | C$ | 1,900 | | C$1.25/$ - C$1.34/$ | Aug. 2025 - Feb. 2028 | (106) | |
For the years ended December 31, 2025 and 2024, the amount of hedge ineffectiveness recorded in earnings in connection with the partnership’s foreign currency hedging activities was not significant.
Other Derivatives
The following tables provide details of the partnership’s other derivatives, not designated as hedges for accounting purposes, which have been entered into to manage financial risks as of December 31, 2025 and 2024:
| | | | | | | | | | | | | | | | | | |
| (US$ millions) | Derivative type | Notional(1) | Rates | Maturity dates | Fair value | |
| Dec. 31, 2025 | Interest rate caps | $ | 7,113 | | 2.3% - 6.3% | Feb. 2026 - Jan. 2028 | $ | 2 | | |
| Interest rate swaps on forecasted fixed rate debt | 75 | | 5.3% | Jun. 2028 - Jun. 2030 | (16) | | |
| Interest rate swaps of US$ debt | — | | 3.3% - 3.6% | Mar. 2026 - Mar. 2028 | — | | |
| Dec. 31, 2024 | Interest rate caps | $ | 10,007 | | 1.0% - 5.7% | Jan. 2025 - Jan. 2028 | $ | (9) | | |
| Interest rate swaps on forecasted fixed rate debt | 75 | | 5.3% | Jun. 2028 - Jun. 2030 | (18) | | |
| Interest rate swaps of US$ debt | 63 | | 3.3% - 4.1% | Apr. 2025 - Mar. 2028 | — | | |
(1)The notional contract amounts of interest rate caps not designated as hedges for accounting purposes indicate the notional value of transactions outstanding at the balance sheet date including both bought and sold interest rate caps. They do not represent amounts at risk.
b)Measurement and classification of financial instruments
Fair value is the amount that willing parties would accept to exchange a financial instrument based on the current market for instruments with the same risk, principal and remaining maturity. The fair value of interest bearing financial assets and liabilities is determined by discounting the contractual principal and interest payments at estimated current market interest rates for the instrument. Current market rates are determined by reference to current benchmark rates for a similar term and current credit spreads for debt with similar terms and risk.
Classification and Measurement
The following table outlines the classification and measurement basis, and related fair value for disclosures, of the financial assets and liabilities in the consolidated financial statements:
| | | | | | | | | | | | | | | | | |
| | | Dec. 31, 2025 | Dec. 31, 2024 |
| (US$ Millions) | Classification and measurement basis | Carrying value | Fair value | Carrying value | Fair value |
| Financial assets | | | | | |
| | | | | |
| Loans and notes receivable | Amortized cost | $ | 536 | | $ | 536 | | $ | 924 | | $ | 924 | |
| Other non-current assets | | | | | |
| Securities - FVTPL | FVTPL | 2,815 | | 2,815 | | 3,416 | | 3,416 | |
| Derivative assets | FVTOCI/FVTPL | 68 | | 68 | | 100 | | 100 | |
| Accounts receivable | Amortized cost | 90 | | 90 | | 9 | | 9 | |
| Securities - FVTOCI | FVTOCI | 230 | | 230 | | 27 | | 27 | |
| Other marketable securities | Amortized cost | 29 | | 29 | | 28 | | 28 | |
| Restricted cash | Amortized cost | 182 | | 182 | | 378 | | 378 | |
| Current assets | | | | | |
| | | | | |
| Securities - FVTOCI | FVTOCI | 15 | | 15 | | 11 | | 11 | |
| Derivative assets | FVTOCI/FVTPL | 63 | | 63 | | 265 | | 265 | |
Accounts receivable(1) | Amortized cost | 735 | | 735 | | 788 | | 788 | |
| Restricted cash | Amortized cost | 287 | | 287 | | 350 | | 350 | |
Cash and cash equivalents(2) | Amortized cost | 1,896 | | 1,896 | | 2,253 | | 2,253 | |
| Total financial assets | | $ | 6,946 | | $ | 6,946 | | $ | 8,549 | | $ | 8,549 | |
| Financial liabilities | | | | | |
| Debt obligations(3) | Amortized cost | $ | 46,314 | | $ | 46,503 | | $ | 51,499 | | $ | 51,429 | |
| Capital securities | Amortized cost | 1,325 | | 1,325 | | 2,621 | | 2,621 | |
| Capital securities - fund subsidiaries | FVTPL | 81 | | 81 | | 208 | | 208 | |
| Other non-current liabilities | | | | | |
| Loan payable | FVTPL | 6 | | 6 | | 16 | | 16 | |
| Accounts payable | Amortized cost | 297 | | 297 | | 601 | | 601 | |
| Derivative liabilities | FVTOCI/FVTPL | 108 | | 108 | | 115 | | 115 | |
| Accounts payable and other liabilities | | | | | |
Accounts payable and other(4) | Amortized cost | 2,629 | | 2,629 | | 2,442 | | 2,442 | |
| Loans and notes payable | Amortized cost | 2,412 | | 2,412 | | 2,765 | | 2,765 | |
| Derivative liabilities | FVTOCI/FVTPL | 104 | | 104 | | 356 | | 356 | |
| Total financial liabilities | | $ | 53,276 | | $ | 53,465 | | $ | 60,623 | | $ | 60,553 | |
(1)Includes other receivables associated with assets classified as held for sale on the consolidated balance sheets in the amounts of $103 million and $58 million as of December 31, 2025 and December 31, 2024, respectively.
(2)Includes cash and cash equivalents associated with assets classified as held for sale on the consolidated balance sheets in the amount of $37 million and $45 million as of December 31, 2025 and December 31, 2024, respectively.
(3)Includes debt obligations associated with assets classified as held for sale on the consolidated balance sheets in the amount of $84 million and $816 million as of December 31, 2025 and December 31, 2024, respectively.
(4)Includes accounts payable and other liabilities associated with assets classified as held for sale on the consolidated balance sheets in the amount of $221 million and $82 million as of December 31, 2025 and December 31, 2024, respectively.
The following table outlines financial assets and liabilities measured at fair value in the financial statements and the level of the inputs used to determine those fair values in the context of the hierarchy as defined above:
| | | | | | | | | | | | | | | | | | | | | | | | | | |
| | Dec. 31, 2025 | Dec. 31, 2024 |
| (US$ Millions) | Level 1 | Level 2 | Level 3 | Total | Level 1 | Level 2 | Level 3 | Total |
| Financial assets | | | | | | | | |
| | | | | | | | |
| Securities designated as FVTPL | $ | — | | $ | 947 | | $ | 1,868 | | $ | 2,815 | | $ | 42 | | $ | 904 | | $ | 2,470 | | $ | 3,416 | |
| Securities designated as FVTOCI | 210 | | — | | 35 | | 245 | | — | | — | | 38 | | 38 | |
| Derivative assets | — | | 131 | | — | | 131 | | — | | 365 | — | | 365 |
| Total financial assets | $ | 210 | | $ | 1,078 | | $ | 1,903 | | $ | 3,191 | | $ | 42 | | $ | 1,269 | | $ | 2,508 | | $ | 3,819 | |
| | | | | | | | |
| Financial liabilities | | | | | | | | |
| Capital securities - fund subsidiaries | $ | — | | $ | — | | $ | 81 | | $ | 81 | | $ | — | | $ | — | | $ | 208 | | $ | 208 | |
| Derivative liabilities | — | | 212 | | — | | 212 | | — | | 471 | | — | | 471 | |
| Loan payable | — | | 6 | | — | | 6 | | — | | 16 | | — | | 16 | |
| Total financial liabilities | $ | — | | $ | 218 | | $ | 81 | | $ | 299 | | $ | — | | $ | 487 | | $ | 208 | | $ | 695 | |
The following table presents the valuation techniques and inputs of the partnership’s Level 2 assets and liabilities:
| | | | | | | | |
| Type of asset/liability | | Valuation technique |
| Foreign currency forward contracts | | Discounted cash flow model - forward exchange rates (from observable forward exchange rates at the end of the reporting period) and discounted at a credit adjusted rate |
| Interest rate contracts | | Discounted cash flow model - forward interest rates (from observable yield curves) and applicable credit spreads discounted at a credit adjusted rate |
The table below presents the valuation techniques and inputs of Level 3 assets:
| | | | | | | | | | | | | | | | | | | | |
| Type of asset/liability | | Valuation techniques | | Significant unobservable input(s) | | Relationship of unobservable input(s) to fair value |
| | | | | | |
| Securities - FVTPL/FVTOCI | | Net asset valuation | | (a) Forward exchange rates (from observable forward exchange rates at the end of the reporting period) (b) Discount rate | | (a) Increases (decreases) in the forward exchange rate would increase (decrease) fair value (b) Decreases (increases) in the discount rate would increase (decrease) fair value |
The following table presents the change in the balance of financial assets and financial liabilities classified as Level 3 as of December 31, 2025 and 2024:
| | | | | | | | | | | | | | |
| | Dec. 31, 2025 | Dec. 31, 2024 |
| (US$ Millions) | Financial assets | Financial liabilities | Financial assets | Financial liabilities |
| Balance, beginning of year | $ | 2,508 | | $ | 208 | | $ | 2,987 | | $ | 189 | |
| Additions | 279 | | — | | 288 | | 70 | |
| Dispositions | (627) | | (3) | | (100) | | — | |
Fair value losses, net and OCI | (257) | | (158) | | (159) | | (61) | |
Deconsolidation of BSREP IV Investments(1) | — | | — | | (52) | | — | |
| Other | — | | 34 | | (456) | | 10 | |
| Balance, end of year | $ | 1,903 | | $ | 81 | | $ | 2,508 | | $ | 208 | |
(1)See Note 32, Related Parties for further information on the Deconsolidation of BSREP IV investments.
c)Market Risk
Interest rate risk
The partnership faces interest rate risk on its variable rate financial assets and liabilities. In addition, there is interest rate risk associated with the partnership’s fixed rate debt due to the expected requirement to refinance such debt in the year of maturity.
The following table outlines the impact on interest expense of a 100 basis point increase or decrease in interest rates on the partnership’s variable rate liabilities and fixed rate debt maturing within one year:
| | | | | | | | |
| (US$ Millions) | Dec. 31, 2025 | Dec. 31, 2024 |
| Variable rate property debt | $ | 233 | | $ | 294 | |
| Fixed rate property debt due within one year | 85 | | 72 | |
| Total | $ | 318 | | $ | 366 | |
The partnership manages interest rate risk by primarily entering into fixed rate operating property debt and staggering the maturities of its mortgage portfolio over a 10-year horizon when the market permits. The partnership also makes use of interest rate derivatives to manage interest rate risk on specific variable rate debts and on anticipated refinancing of fixed rate debt.
Foreign currency risk
The partnership is structured such that its foreign operations are primarily conducted by entities with a functional currency which is the same as the economic environment in which the operations take place. As a result, the net income impact of currency risk associated with financial instruments is limited as its financial assets and liabilities are generally denominated in the functional currency of the subsidiary that holds the financial instrument. However, the partnership is exposed to foreign currency risk on the net assets of its foreign currency denominated operations.
The partnership’s exposures to foreign currencies and the sensitivity of net income and other comprehensive income, on a pre-tax basis, to a 10% change in the exchange rates relative to the U.S. dollar is summarized below:
| | | | | | | | | | | | | | |
| | Dec. 31, 2025 |
| (Millions) | Equity attributable to Unitholders | OCI | Net income |
Canadian Dollar(1) | C$ | (916) | | $ | 67 | | — | |
| Australian Dollar | A$ | 1,333 | | (89) | | — | |
| British Pound | £ | 3,377 | | (455) | | — | |
| Euro | € | 1,105 | | (130) | | — | |
| Brazilian Real | R$ | 1,248 | | (23) | | — | |
| Indian Rupee | Rs | 63,288 | | (70) | | — | |
| Hong Kong Dollar | HK$ | 223 | | (3) | | — | |
| Chinese Yuan | C¥ | 2,395 | | (34) | | — | |
| South Korean Won | ₩ | 439,464 | | (30) | | — | |
| | | | |
| Swedish Krona | SEK | 419 | | (5) | | — | |
| Japanese Yen | ¥ | 18,147 | | (12) | | — | |
| Danish Krone | DKK | 2 | | — | | — | |
| Czech Koruna | CZK | 129 | | (1) | | — | |
| Singapore Dollar | S$ | 76 | | (6) | | — | |
| | | | |
| Total | | | $ | (791) | | $ | — | |
| | | | |
| | | | |
| | | | |
| | | | |
| | | | |
| | | | |
| | | | |
| | | | |
| | | | |
| | | | |
(1)Net of Canadian Dollar denominated loans.
| | | | | | | | | | | | | | |
| | Dec. 31, 2024 |
| (Millions) | Equity attributable to Unitholders | OCI | Net income |
Canadian Dollar(1) | C$ | (1,380) | | $ | 96 | | — | |
| Australian Dollar | A$ | 1,469 | | (91) | | — | |
| British Pound | £ | 3,469 | | (434) | | — | |
| Euro | € | 1,162 | | (120) | | — | |
| Brazilian Real | R$ | 2,501 | | (40) | | — | |
| Indian Rupee | Rs | 35,090 | | (41) | | — | |
| Hong Kong Dollar | HK$ | 93 | | (1) | | — | |
| Chinese Yuan | C¥ | 2,141 | | (29) | | — | |
| South Korean Won | ₩ | 394,525 | | (27) | | — | |
| United Arab Emirates Dirham | AED | 820 | | (22) | | — | |
| Swedish Krona | SEK | 301 | | (3) | | — | |
| Japanese Yen | ¥ | 16,014 | | (10) | | — | |
| | | | |
| Total | | | $ | (722) | | $ | — | |
(1)Net of Canadian Dollar denominated loans.
| | | | | | | | | | | | | | |
| | Dec. 31, 2023 |
| (Millions) | Equity attributable to Unitholders | OCI | Net income |
Canadian Dollar(1) | C$ | (561) | | $ | 42 | | $ | — | |
| Australian Dollar | A$ | 1,754 | | (119) | | — | |
| British Pound | £ | 3,269 | | (416) | | — | |
| Euro | € | 1,197 | | (132) | | — | |
| Brazilian Real | R$ | 3,435 | | (71) | | — | |
| Indian Rupee | Rs | 28,517 | | (34) | | — | |
| Hong Kong Dollar | HK$ | 118 | | (2) | | — | |
| Chinese Yuan | C¥ | 2,206 | | (31) | | — | |
| South Korean Won | ₩ | 409,728 | | (32) | | — | |
| United Arab Emirates Dirham | AED | 1,477 | | (40) | | — | |
| Swedish Krona | SEK | 308 | | (3) | | — | |
| | | | |
| | | | |
| Total | | | $ | (838) | | $ | — | |
(1)Net of Canadian Dollar denominated loans.
d)Credit risk
The partnership’s maximum exposure to credit risk associated with financial assets is equivalent to the carrying value of each class of financial asset as separately presented in loans and notes receivable, certain other non-current assets, accounts receivables and other, and cash and cash equivalents.
Credit risk arises on loans and notes receivables in the event that borrowers default on the repayment to the partnership. The partnership mitigates this risk by attempting to ensure that adequate security has been provided in support of such loans and notes.
Credit risk related to accounts receivable arises from the possibility that tenants may be unable to fulfill their lease commitments. The partnership mitigates this risk through diversification, ensuring that tenants meet minimum credit quality requirements and by ensuring that its tenant mix is diversified and by limiting its exposure to any one tenant. The partnership maintains a portfolio that is diversified by property type so that exposure to a business sector is lessened.
Currently no one tenant represents more than 10% of operating property revenue.
NOTE 32. RELATED PARTIES
In the normal course of operations, the partnership enters into transactions with related parties. These transactions have been measured at exchange value and are recognized in the consolidated financial statements. The immediate parent of the partnership is the BPY General Partner. The ultimate parent of the partnership is Brookfield Corporation. Other related parties include the Corporation’s subsidiaries and operating entities, certain joint ventures and associates accounted for under the equity method, as well as officers of such entities and their spouses.
The partnership has a management agreement with its service providers, wholly-owned subsidiaries of Brookfield Asset Management Ltd. Pursuant to a Master Services Agreement, the partnership pays a management fee (“base management fee”), to the service providers. The management fee is calculated as the sum of (a) 1.05% of the sum of the following amounts, as of the last day of the immediately preceding quarter: (i) the equity attributable to unitholders for the partnership’s Office, Retail and the Corporate segments; and (ii) the carrying value of the outstanding non-voting common shares of CanHoldco and (b) any fees payable by the partnership in connection with the partnership’s commitment to private real estate funds of its service providers the partnership has elected for such fees to be added to the management fee (but excluding any accrued fees that have not become due and payable). For the year ended December 31, 2025, the partnership paid a base management fee of $193 million (2024 - $178 million; 2023 - $195 million).
On December 31, 2024, Brookfield acquired the Series 2 units of Class A Preferred Units, from the holder of these units and subsequently exchanged such units with the partnership for LP and REUs Units. The Series 2 units of Class A Preferred Units were subsequently cancelled.
The following table summarizes transactions and balances with related parties:
| | | | | | | | |
| (US$ Millions) | Dec. 31, 2025 | Dec. 31, 2024 |
| Balances outstanding with related parties: | | |
| | |
| Net (payables)/receivables within equity accounted investments | $ | (23) | | $ | (11) | |
Loans and notes receivable(1) | 277 | | 649 | |
Debt obligations, payables and other liabilities(2) | (2,402) | | (2,846) | |
| Corporate borrowings | (1,076) | | (1,076) | |
| Property-specific obligations | (578) | | (541) | |
| | |
| Preferred shares held by Brookfield Corporation | (2,959) | | (2,809) | |
| Brookfield Corporation interest in CanHoldco | (1,231) | | (1,277) | |
| | |
| | |
| | |
| | |
| | |
(1)Includes loans and notes receivable with other affiliates as of December 31, 2025 of $277 million (2024 - $146 million).
(2)Includes other payables and liabilities with other affiliates as of December 31, 2025 of $372 million (2024 - $464 million).
| | | | | | | | | | | |
| (US$ Millions) Years ended Dec. 31, | 2025 | 2024 | 2023 |
| Transactions with related parties: | | | |
Commercial property revenue(1) | $ | 59 | | $ | 53 | | $ | 57 | |
| Management fee income | 100 | | 227 | | 163 | |
| | | |
Expenses from equity accounted investments | 34 | | 64 | | 8 | |
| Interest expense on debt obligations | 228 | | 209 | | 116 | |
Capital calls, net funded by BWS(2) | — | | — | | 69 | |
General and administrative expense(3) | 335 | | 333 | | 345 | |
Construction costs(4) | 26 | | 76 | | 66 | |
| | | |
| Distributions on Brookfield Corporation’s interest in CanHoldco | 32 | | 21 | | 49 | |
Incentive Fees(5) | 19 | | 9 | | 22 | |
(1)Amounts received from Brookfield Corporation and its subsidiaries for the rental of office premises.
(2)BWS, which is accounted for under the equity method by Brookfield Corporation, has an additional commitment in BSREP IV, which was previously consolidated by the partnership in the comparative period.
(3)Includes amounts paid to Brookfield Corporation and its subsidiaries for management fees, management fees associated with the partnership’s investments in Brookfield-sponsored real estate funds, compensation expense and administrative services.
(4)Includes amounts paid to Brookfield Corporation and its subsidiaries for construction costs of development properties.
(5)Represents incentive fees the partnership is obligated to pay to the general partner of the partnership’s various fund investments.
During the year ended December 31, 2025, the partnership sold partial interests in several premier assets to BWS, generating total proceeds of approximately $750 million in order to support the continued scaling of BWS into high quality assets. The partnership also sold partial interests in the BSREP III fund and an opportunistic real estate fund to BWS, generating total proceeds of $688 million. Lastly, an office asset in BSREP III was sold to India REIT for total proceeds of $777 million. During the years ended December 31, 2024 and December 31, 2023, the partnership sold partial interests in several assets to BWS, generating net proceeds of approximately $1.8 billion and $695 million, respectively. The sales were carried out at arm’s length on market terms at existing valuations and resulted in no gain or loss at the time of transaction.
In August 2023, the partnership issued mandatory convertible non-voting preferred shares for proceeds of $1.6 billion that were ultimately held by a wholly-owned subsidiary of BWS (the “BWS Preferred Shares”). The BWS Preferred Shares provided that, upon conversion, a BWS subsidiary would obtain a common equity interest in the entities through which the partnership holds its LP interest in BSREP IV investments (the “BSREP IV holding entities”). On issuance of the BWS Preferred Shares, there was no change in the partnership’s contractual rights and exposure to variable returns over the BSREP IV holding entities and the partnership continued to consolidate the BSREP IV investments. In the third quarter of 2024, the partnership reclassified its interest in the BSREP IV investments to assets held for sale (“Reclassification of BSREP IV to asset and liabilities held for sale”). On October 4, 2024, BWS completed its acquisition of the partnership’s interest in BSREP IV which resulted in deconsolidation of the BSREP IV investments by the partnership as control was lost. Following the conversion, the partnership holds an approximate 10% indirect LP interest in the BSREP IV investments that is accounted for as a financial asset held through an equity-accounted joint venture with BWS.
NOTE 33. PAYROLL EXPENSE
The partnership has no employees or directors; therefore, the partnership does not remunerate key management personnel. Key decision makers of the partnership are all employees of the Manager, who provide management services under the Master Services Agreement.
Throughout the year, the partnership’s general partner incurs director fees, a portion of which are charged to the partnership in accordance with the limited partnership agreement.
NOTE 34. SEGMENT INFORMATION
a)Operating segments
IFRS 8, Operating Segments, requires operating segments to be determined based on internal reports that are regularly reviewed by the chief operating decision maker (“CODM”) for the purpose of allocating resources to the segment and to assessing its performance. The partnership’s operating segments are organized into four reportable segments: i) Office, ii) Retail, iii) LP Investments and iv) Corporate. These segments are independently and regularly reviewed and managed by the Chief Executive Officer, who is considered the CODM.
b)Basis of measurement
The CODM measures and evaluates the operating performance of the partnership’s operating segments based on funds from operations (“FFO”). This performance metric does not have standardized meanings prescribed by IFRS Accounting Standards and therefore may differ from similar metrics used by other companies and organizations. Management believes FFO is the most consistent metric to measure the partnership’s financial statements and for the purpose of allocating resources and assessing its performance.
The partnership defines FFO as net income, prior to fair value gains, net, depreciation and amortization of real estate assets, and income taxes less non-controlling interests of others in operating subsidiaries and properties share of these items. When determining FFO, the partnership also includes its proportionate share of the FFO of unconsolidated partnerships and joint ventures and associates.
c) Reportable segment measures
The following summaries present certain financial information regarding the partnership’s operating segments for the years ended December 31, 2025, 2024, and 2023.
| | | | | | | | | | | | | | | | | | | | |
| (US$ Millions) | Total revenue | FFO |
| Years ended Dec. 31, | 2025 | 2024 | 2023 | 2025 | 2024 | 2023 |
| Office | $ | 1,847 | | $ | 1,954 | | $ | 1,998 | | $ | (34) | | $ | (11) | | $ | 185 | |
| Retail | 1,490 | | 1,548 | | 1,559 | | 314 | | 367 | | 345 | |
| LP Investments | 3,656 | | 5,353 | | 5,678 | | 134 | | (57) | | (98) | |
| Corporate | 154 | | 256 | | 248 | | (834) | | (843) | | (756) | |
| Total | $ | 7,147 | | $ | 9,111 | | $ | 9,483 | | $ | (420) | | $ | (544) | | $ | (324) | |
The following summary presents the details of total revenue from the partnership’s operating segments for the years ended December 31, 2025, 2024 and 2023:
| | | | | | | | | | | | | | | | | |
| (US$ Millions) | Lease revenue | Other revenue from tenants | Hospitality revenue | Investment and other revenue | Total revenue |
| Year ended Dec. 31, 2025 |
| Office | $ | 1,192 | | $ | 430 | | $ | 25 | | $ | 200 | | $ | 1,847 | |
| Retail | 1,104 | | 256 | | — | | 130 | | 1,490 | |
| LP Investments | 1,451 | | 270 | | 1,616 | | 319 | | 3,656 | |
| Corporate | — | | — | | — | | 154 | | 154 | |
| Total | $ | 3,747 | | $ | 956 | | $ | 1,641 | | $ | 803 | | $ | 7,147 | |
| | | | | | | | | | | | | | | | | |
| (US$ Millions) | Lease revenue | Other revenue from tenants | Hospitality revenue | Investment and other revenue | Total revenue |
| Year ended Dec. 31, 2024 |
| Office | $ | 1,287 | | $ | 454 | | $ | 27 | | $ | 186 | | $ | 1,954 | |
| Retail | 1,143 | | 271 | | — | | 134 | | 1,548 | |
| LP Investments | 2,356 | | 450 | | 2,330 | | 217 | | 5,353 | |
| Corporate | — | | — | | — | | 256 | | 256 | |
| Total | $ | 4,786 | | $ | 1,175 | | $ | 2,357 | | $ | 793 | | $ | 9,111 | |
| | | | | | | | | | | | | | | | | |
| (US$ Millions) | Lease revenue | Other revenue from tenants | Hospitality revenue | Investment and other revenue | Total revenue |
| Year ended Dec. 31, 2023 |
| Office | $ | 1,340 | | $ | 463 | | $ | 27 | | $ | 168 | | $ | 1,998 | |
| Retail | 1,152 | | 278 | | — | | 129 | | 1,559 | |
| LP Investments | 2,286 | | 410 | | 2,567 | | 415 | | 5,678 | |
| Corporate | — | | — | | — | | 248 | | 248 | |
| Total | $ | 4,778 | | $ | 1,151 | | $ | 2,594 | | $ | 960 | | $ | 9,483 | |
The following summaries presents certain consolidated income statement items from the partnership’s operating segments for the years ended December 31, 2025, 2024, and 2023:
| | | | | | | | | | | | | | | | | | | | |
| (US$ Millions) | Direct commercial property expense | Direct hospitality expense |
| Years ended Dec. 31, | 2025 | 2024 | 2023 | 2025 | 2024 | 2023 |
| Office | $ | (775) | | $ | (827) | | $ | (832) | | $ | (21) | | $ | (22) | | $ | (26) | |
| Retail | (420) | | (440) | | (443) | | — | | — | | — | |
| LP Investments | (694) | | (1,106) | | (1,061) | | (1,171) | | (1,861) | | (2,064) | |
| Corporate | (5) | | (8) | | — | | (3) | | (2) | | — | |
| Total | $ | (1,894) | | $ | (2,381) | | $ | (2,336) | | $ | (1,195) | | $ | (1,885) | | $ | (2,090) | |
| | | | | | | | | | | | | | | | | | | | |
| (US$ Millions) | Share of net earnings (losses) from equity accounted investments | Interest expense |
| Years ended Dec. 31, | 2025 | 2024 | 2023 | 2025 | 2024 | 2023 |
| Office | $ | 164 | | $ | (162) | | $ | (434) | | $ | (770) | | $ | (874) | | $ | (896) | |
| Retail | 567 | | 497 | | 269 | | (749) | | (765) | | (810) | |
| LP Investments | 151 | | (4) | | 44 | | (1,638) | | (2,690) | | (2,722) | |
| Corporate | — | | — | | — | | (373) | | (435) | | (395) | |
| Total | $ | 882 | | $ | 331 | | $ | (121) | | $ | (3,530) | | $ | (4,764) | | $ | (4,823) | |
The following summary presents information about certain consolidated balance sheet items of the partnership, on a segmented basis, as of December 31, 2025 and 2024:
| | | | | | | | | | | | | | | | | | | | | | |
| | Total assets | Total liabilities | Equity accounted investments | |
| (US$ Millions) | Dec. 31, 2025 | Dec. 31, 2024 | Dec. 31, 2025 | Dec. 31, 2024 | Dec. 31, 2025 | Dec. 31, 2024 | | |
| Office | $ | 30,538 | | $ | 29,656 | | $ | 15,454 | | $ | 14,954 | | $ | 8,387 | | $ | 7,805 | | | |
| Retail | 30,617 | | 30,693 | | 10,972 | | 12,266 | | 10,261 | | 9,823 | | | |
| LP Investments | 37,007 | | 40,812 | | 25,099 | | 30,183 | | 2,596 | | 1,919 | | | |
| Corporate | 1,118 | | 1,430 | | 5,181 | | 6,939 | | — | | — | | | |
| Total | $ | 99,280 | | $ | 102,591 | | $ | 56,706 | | $ | 64,342 | | $ | 21,244 | | $ | 19,547 | | | |
The following summary presents a reconciliation of FFO to net loss for the years ended December 31, 2025, 2024, and 2023:
| | | | | | | | | | | |
| (US$ Millions) Years ended Dec. 31, | 2025 | 2024 | 2023 |
| | | |
| | | |
| | | |
| | | |
| | | |
| | | |
| | | |
| | | |
| | | |
| | | |
| | | |
| | | |
FFO(1) | $ | (420) | | $ | (544) | | $ | (324) | |
| Add (deduct): | | | |
| Fair value losses, net | (173) | | (692) | | (673) | |
| Share of equity accounted income (losses) - non-FFO | 382 | | (124) | | (765) | |
| Depreciation and amortization of real-estate assets | (202) | | (306) | | (320) | |
| Income tax (expense) benefit | (157) | | (289) | | 419 | |
| Non-controlling interests of others in operating subsidiaries and properties - non-FFO | (437) | | 535 | | 430 | |
Net loss attributable to unitholders(2) | (1,007) | | (1,420) | | (1,233) | |
| Non-controlling interests of others in operational subsidiaries and properties | 702 | | (577) | | (616) | |
| Net loss | $ | (305) | | $ | (1,997) | | $ | (1,849) | |
(1)FFO represents interests attributable to GP Units, LP Units, Exchange LP Units, Redeemable/Exchangeable Partnership Units, Special LP Units and FV LTIP Units. The interests attributable to Exchange LP Units, Redeemable/Exchangeable Units, Special LP Units and FV LTIP Units are presented as non-controlling interests in the consolidated statements of income.
(2)Includes net income attributable to GP Units, LP Units, Exchange LP Units, Redeemable/Exchangeable Partnership Units, Special LP Units and FV LTIP Units. The interests attributable to Exchange LP Units, Redeemable/Exchangeable Units, Special LP Units and FV LTIP Units are presented as non-controlling interests in the consolidated statements of income.
The following summary presents financial information by the partnership’s geographic regions in which it operates:
| | | | | | | | | | | | | | | | | |
| | Total revenue for the years ended Dec. 31, | Total non-current assets as at Dec. 31, |
| (US$ Millions) | 2025 | 2024 | 2023 | 2025 | 2024 |
| United States | $ | 4,644 | | $ | 5,856 | | $ | 6,151 | | $ | 61,007 | | $ | 65,369 | |
| Canada | 508 | | 524 | | 509 | | 4,653 | | 4,050 | |
| Australia | 149 | | 170 | | 198 | | 2,433 | | 1,981 | |
| Europe | 1,415 | | 1,734 | | 1,774 | | 16,579 | | 13,357 | |
| Brazil | 73 | | 156 | | 207 | | 827 | | 939 | |
| China | 13 | | 38 | | 41 | | 506 | | 387 | |
| India | 120 | | 394 | | 355 | | 1,618 | | 4,891 | |
| South Korea | 183 | | 228 | | 248 | | 3,074 | | 3,001 | |
| United Arab Emirates | 28 | | 11 | | — | | 981 | | 409 | |
| Japan | — | | — | | — | | 116 | | 98 | |
| New Zealand | — | | — | | — | | 23 | — | |
| Singapore | 14 | | — | | — | | 478 | | — | |
| Total | $ | 7,147 | | $ | 9,111 | | $ | 9,483 | | $ | 92,295 | | $ | 94,482 | |
NOTE 35. SUBSEQUENT EVENTS
On January 26, 2026, the Board of Directors declared the following quarterly distribution on the partnership’s:
–LP Units of $0.28 per unit ($1.12 on an annualized basis) payable on March 31, 2026 to unitholders of record at the close of business on February 27, 2026;
–Class A Cumulative Redeemable Perpetual Units, Series 1, $0.40625 per unit ($1.625 on an annualized basis) payable on March 31, 2026 to unitholders of record at the close of business on February 27, 2026;
–Class A Cumulative Redeemable Perpetual Units, Series 2, $0.3984375 per unit ($1.59375 on an annualized basis) payable on March 31, 2026 to unitholders of record at the close of business on February 27, 2026;
–Class A Cumulative Redeemable Perpetual Units, Series 3, $0.359375 per unit ($1.4375 on an annualized basis) payable on March 31, 2026 to unitholders of record at the close of business on February 27, 2026; and
–New LP Preferred Units, $0.390625 per unit ($1.5625 on an annualized basis) payable on March 31, 2026 to unitholders of record at the close of business on February 27, 2026.
SCHEDULE III – SUPPLEMENTAL SCHEDULE OF INVESTMENT PROPERTY INFORMATION
The table below presents the partnership’s number of commercial properties, the related fair value, debt obligations, weighted average year of acquisition and weighted average year of construction by asset class as of December 31, 2025.
| | | | | | | | | | | | | | | | | |
| Dec. 31, 2025 |
| Number of properties | Fair value(1) | Debt(2) | Weighted average year of acquisition(3) | Weighted average year of construction(3) |
| (US$ millions, except where noted) |
| | | | | |
| | | | | |
| | | | | |
| | | | | |
| | | | | |
| | | | | |
| Office | 45 | | $ | 17,520 | | $ | 10,946 | | 2004 | 1995 |
| Retail | 48 | | 18,679 | | 7,249 | | 2018 | 1975 |
| | | | | |
| | | | | |
| | | | | |
| | | | | |
| | | | | |
| Opportunistic Office | 16 | | 2,490 | | 1,723 | | 2018 | 1998 |
| | | | | |
| | | | | |
| | | | | |
| | | | | |
| Opportunistic Retail | 2 | | 83 | | 37 | | 2016 | 1973 |
| Logistics | 53 | | 1,908 | | 1,104 | | 2024 | 1973 |
| Multifamily | 121 | | 4,010 | | 3,090 | | 2024 | 1980 |
| Self-storage | 23 | | 251 | | 217 | | 2025 | 1968 |
| | | | | |
| Student Housing | 18 | | 1,257 | | 827 | | 2024 | 2013 |
| | | | | |
| Mixed-use | 7 | | 2,957 | | 1,810 | | 2016 | 2010 |
| Secondaries | 132 | | 3,202 | | 1,900 | | 2023 | 1994 |
| Single Family Rental | 3,400 | | 932 | | 615 | | 2025 | 1986 |
| Triple Net Lease | 3 | | 475 | | 271 | | 2025 | 1999 |
| Total | 3,868 | | $ | 53,764 | | $ | 29,789 | | 2015 | 1987 |
(1)Excludes right-of-use assets, development properties and land/parking lots with a fair value of $3,170 million.
(2)Excludes debt related to development properties and land in the amount of $848 million, unsecured and corporate facilities of $7,376 million, debt on hospitality assets of $6,335 million, debt on properties in assets held for sale and inventory of $2,139 million and deferred financing costs of $257 million.
(3)Weighted against the fair value of the properties at December 31, 2025.
- F-62 -