EX-99.1 2 exhibit99-1.htm TECHNICAL REPORT Exhibit 99.1

Exhibit 99.1

 

BAIYUNPU GOLD-LEAD-ZINC PROJECT

Hunan Province, China

National Instrument 43-101 Mineral Resource
Technical Report

 

 

Silvercorp Metals Inc.

 

Qualified Persons:

 

Mr. Tony Cameron, Principal Mining Engineer (FAUSIMM)

 

Mr. Song Huang, Senior Geology Consultant (MAIG)

 
   

 

Job Number: ADV-HK-00157

Date: 30th June 2024

 

 

 

Tony Cameron

RPMGlobal Asia Limited

Room 1118, Level 11, China World Office 1,

1 Jianguomenwai Avenue,
Chaoyang District, Beijing 100004 China

Phone: +86 10 5387 6410

TCameron@rpmglobal.com

 

I, Tony Cameron am working as a Consultant for RPMGlobal Asia Limited, Room 1118, Level 11, China World Office 1, 1 Jianguomenwai Avenue, Chaoyang District, Beijing 100004 China.

 

This certificate applies to the National Instrument 43-101 Mineral Resource Technical Report of Baiyunpu Gold-Lead-Zinc Project, Hunan Province, China, prepared for Silvercorp, dated 30th June 2024 (the “Technical Report”), do hereby certify that:

 

1.I am a professional Mining Engineer having graduated with an undergraduate degree of Bachelor of Engineering (Mining) from the University of Queensland in 1988. In addition, I have obtained a First Class Mine Manager’s Certificate (No. 509) in Western Australia, a Graduate Diploma in Business from Curtin University (Western Australia) in 2000, and a Masters of Commercial Law from Melbourne University in 2004.

 

2.I am a Fellow of the Australasian Institute of Mining and Metallurgy (“AusIMM”), Membership No. 108264.

 

3.I have worked as a mining engineer for a total of thirty-five years since my graduation from university. Over the last twenty-three years I have worked as a consulting mining engineer on mine planning and evaluations for base metals operations and development projects worldwide.

 

4.I have read the definition of “qualified person” as set out in National Instrument 43-101 – Standards of Disclosure for Mineral Projects (“NI 43-101”) and certify that, by reason of my education, affiliation with a professional association (as defined in NI 43-101) and past relevant work experience, I am a “qualified person” for the purposes of NI 43-101.

 

5.I visited the BYP Gold-Lead-Zinc Project site between the 19th and 21st of September, 2018.

 

6.I am responsible for the preparation of Sections 1, 15 and 16 of the Technical Report.

 

7.I have had no prior involvement with the properties that are the subject of the Technical Report.

 

8.I am independent of Silvercorp in accordance with the application of Section 1.5 of NI 43-101.

 

9.I have read NI 43-101 and Form 43-101F1 and the Technical Report has been prepared in compliance with that instrument and form.

 

10.I consent to the filing of the Technical Report with any stock exchange or any other regulatory authority and any publication by them for regulatory purposes, including electronic publication in the public company files on their website and accessible by the public, of the Technical Report.

 

11.To the best of my knowledge, information and belief, the Technical Report contains all scientific and technical information that is required to be disclosed to make the Technical Report not misleading as of the effective date of the report, 30th June, 2024.

 

Dated at Beijing, China, 31st July, 2024

 

/s/ Tony Cameron

 

Tony Cameron, FAusIMM (QP)

 

  
| ADV-HK-00157 | National Instrument 43-101 Mineral Resource Technical Report | 30th June 2024 || Page i of vii |
  
This report has been prepared for Silvercorp Metals Inc.and must be read in its entirety and is subject to all assumptions, limitations and disclaimers contained in the body of the report. © RPMGlobal Asia Limited 2024

 

 

Song Huang

RPMGlobal Asia Limited

Room 1118, Level 11, China World Office 1,

1 Jianguomenwai Avenue,
Chaoyang District, Beijing 100004 China

Phone: +86 10 5387 6410

Shuang@rpmglobal.com

 

I, Song Huang am working as a Consultant for RPMGlobal Asia Limited, Room 1118, Level 11, China World Office 1, 1 Jianguomenwai Avenue, Chaoyang District, Beijing 100004 China.

 

This certificate applies to the National Instrument 43-101 Mineral Resource Technical Report of Baiyunpu Gold-Lead-Zinc Project, Hunan Province, China, prepared for Silvercorp, dated 30th June 2024 (the “Technical Report”), do hereby certify that:

 

1.I am a registered member of the Australian Institute of Geoscience (“AIG”), Membership No. 6157.

 

2.I am a graduate of the University of Science & Technology Beijing and hold a D.Sc in Geology, which was awarded in 2020.

 

3.I have been continuously and actively engaged in the assessment, development, and operation of mineral Projects since my graduation from university in 2009.

 

4.I am a Qualified Person for the purposes of the National Instrument 43-101 of the Canadian Securities Administrators (“NI 43-101”).

 

5.I conducted a three day visit to the BYP Project site between the 19th and 21st of November, 2018, and another one day visit to the BYP Project site between the 16th and 27th of March, 2024.

 

6.I am responsible for the preparation of Sections 1 to 14 and 17 to 27 of the Technical Report.

 

7.I have had no prior involvement with the properties that are the subject of the Technical Report.

 

8.I am independent of Silvercorp in accordance with the application of Section 1.5 of NI 43-101.

 

9.I have read NI 43-101 and Form 43-101F1 and all related Sections of the Technical Report have been prepared in compliance with that instrument and form.

 

10.I consent to the filing of the Technical Report with any stock exchange or any other regulatory authority and any publication by them for regulatory purposes, including electronic publication in the public company files on their website and accessible by the public, of the Technical Report.

 

11.To the best of my knowledge, information and belief, the Technical Report contains all scientific and technical information that is required to be disclosed to make the Technical Report not misleading as of the effective date of the report, 30th June, 2024.

 

Dated at Beijing, China, 31st July, 2024

 

/s/ Song Huang

 

Song Huang, MAIG (QP)

 

  
| ADV-HK-00157 | National Instrument 43-101 Mineral Resource Technical Report | 30th June 2024 || Page ii of vii |
  
This report has been prepared for Silvercorp Metals Inc.and must be read in its entirety and is subject to all assumptions, limitations and disclaimers contained in the body of the report. © RPMGlobal Asia Limited 2024

 

 

TABLE OF CONTENTS

 

1 EXECUTIVE SUMMARY 1
     
1.1 Introduction 1
1.2 Scope and Terms of Reference 1
1.3 Project Summary 2
1.4 Statement of Mineral Resources 3
1.5 Recommendations 5
1.6 Opportunities and Risks 5
     
2 INTRODUCTION AND TERMS OF REFERENCE 7
     
2.1 Background 7
2.2 Source of Information 7
2.3 Participants 8
2.4 Limitations and Exclusions 8
2.5 Capability and Independence 8
     
3 RELIANCE ON OTHER EXPERTS 10
     
4 PROPERTY DESCRIPTION AND LOCATION 11
     
4.1 Property Ownership 14
4.2 Review of Ownership Documents 15
     
5 ACCESSIBILITY, CLIMATE, LOCAL RESOURCES, INFRASTRUCTURE AND PHYSIOGRAPHY 16
     
5.1 Accessibility and Infrastructure 16
5.2 Climate and Physiography 16
     
6 HISTORY 17
     
6.1 Exploration History 17
6.2 Mineral Resource Estimation History 17
6.3 Mining History 18
     
7 GEOLOGICAL SETTING AND MINERALIZATION 20
     
7.1 Regional Geology 20
7.2 Project Geology 20
7.3 Mineralization 21
     
8 DEPOSIT TYPES 27
     
8.1 Mississippi Valley Type (MVT) Deposits 27
8.2 Carlin Type Deposits 28
     
9 EXPLORATION 29
     
9.1 Geological Mapping 29
9.2 Geochemical Surveys 29
9.3 Geophysical Surveys 29
9.4 Tunneling Program 29
     
10 DRILLING 31

 

  
| ADV-HK-00157 | National Instrument 43-101 Mineral Resource Technical Report | 30th June 2024 || Page iii of vii |
  
This report has been prepared for Silvercorp Metals Inc.and must be read in its entirety and is subject to all assumptions, limitations and disclaimers contained in the body of the report. © RPMGlobal Asia Limited 2024

 

 

10.1 Pre-2011 Drilling 31
10.2 Post-2011 Drilling 31
     
11 SAMPLE PREPARATION, ANALYSIS AND SECURITY 39
     
11.1 Sample collection 39
11.2 Sample Handling Protocols and Security 39
11.3 Assay Laboratory Sample Preparation and Analysis 39
11.4 Quality Control Data 40
     
12 DATA VERIFICATION 49
     
12.1 Validation of Mineralization 49
12.2 Drill Hole Location Validation 50
12.3 Sample Pulp Validation 50
12.4 Database validation 51
12.5 Assessment of Data 51
     
13 MINERAL PROCESSING AND METALLURGICAL TESTING 52
     
13.1 Historical Production 52
13.2 Test Samples 52
13.3 Mineralogy and Occurrences of the Payable Elements 53
13.4 Metallurgical Test Results 55
13.5 Summary of Mineral Processing and Metallurgical Testing 59
     
14 MINERAL RESOURCE ESTIMATES 62
     
14.1 Data 62
14.2 Geology and Resource Interpretation 64
14.3 Preparation of Wireframes 64
14.4 Compositing and Statistics 68
14.5 Geospatial Analysis 80
14.6 Mineral Resource Estimation 88
     
15 MINERAL RESERVE ESTIMATES 109
     
16 MINING METHODS 110
     
17 RECOVERY METHODS 111
     
18 PROJECT INFRASTRUCTURE 112
     
18.1 Tailings Management 112
18.2 Waste Rock Storage 112
18.3 Power Supply 112
18.4 Access 113
18.5 Water Supply 113
18.6 Other 113
     
19 MARKET STUDIES AND CONTRACTS 114
     
20 ENVIRONMENTAL STUDIES, PERMITTING AND SOCIAL AND COMMUNITY IMPACT 115
   
20.1 Introduction 115

 

  
| ADV-HK-00157 | National Instrument 43-101 Mineral Resource Technical Report | 30th June 2024 || Page iv of vii |
  
This report has been prepared for Silvercorp Metals Inc.and must be read in its entirety and is subject to all assumptions, limitations and disclaimers contained in the body of the report. © RPMGlobal Asia Limited 2024

 

 

20.2 Laws and Regulations 115
20.3 Waste and Tailings Disposal Management 116
20.4 Site Monitoring 117
20.5 Status with Project E&S Approvals and Permitting Requirements 117
20.6 Social 118
20.7 Biodiversity 118
20.8 Remediation and Reclamation 118
20.9 Site Closure Plan 119
     
21 CAPITAL AND OPERATING COSTS 120
     
22 ECONOMIC ANALYSIS 121
     
23 ADJACENT PROPERTIES 122
     
24 OTHER RELEVANT DATA AND INFORMATION 123
     
25 INTERPRETATION AND CONCLUSIONS 124
     
26 RECOMMENDATIONS 125
     
27 REFERENCES 126

 

 

LIST OF TABLES

 

Table 1-1 BYP Project Mineral Resource Estimate as at 30th June 2024 (1.2 g/t Au and 2.2% ZnEq cut-off) 4
Table 4-1 Application Mining License of Baiyunpu Gold, Lead and Zinc Mine 14
Table 4-2 Coordinates of adjusted Corner Points of BYP Mine (National 2000 Coordinate System) 15
Table 6-1 Mineral Resources for Gold Zones as of December 2011 (AMC) 18
Table 6-2 Mineral Resources for Lead and Zinc Zones as of December 2011 (AMC) 18
Table 6-3 Mineral Resources for Gold Zones as of December 2019 (RPM, 1.6 g/t Au cut-off) 18
Table 6-4 Mineral Resources for Lead&Zinc and Overlap Zones as of December 2019 (RPM, 3% PbEq cut-off) 18
Table 7-1 Lead-Zinc mineralized Zone Orientation Summary 25
Table 7-2 Gold mineralized Zone Orientation Summary 26
Table 7-3 Mineralized Zone Numbering by Exploration Stage 26
Table 9-1 Historical Tunneling Program 29
Table 9-2 Significant Intersections from Underground Sampling 30
Table 10-1 Historical Drilling Programs 31
Table 10-2 Significant Intercepts of the Pre-2011 Drilling Programs 32
Table 10-3 Significant Intercepts of the 2011-2014 Drilling Program 33
Table 11-1 Details of External Standards Used for the Project Post 2011 41
Table 13-1 Historical Metallurgy and Production (2011) 52
Table 13-2 Gold Samples Used for Gold Metallurgical Testing (2010) 53
Table 13-3 Gold Samples Used for Gold Metallurgical Testing (2018) 53
Table 13-4 Samples Used for Lead and Zinc Metallurgical Testing (2010) 53
Table 13-5 Summary of Mineralogy of the Gold Samples (2010) 53
Table 13-6 Summary of Mineralogy of the Gold Samples (2018) 54
Table 13-7 Summary of Gold Mineralogical Analysis 54
Table 13-8 Summary of Mineralogy of the Samples 55
Table 13-9 Summary of Lead Mineralogy 55
Table 13-10 Summary of Zinc Mineralogy 55
Table 13-11 Mass Balance of BYP Gold Mineralization Flotation Tests - 2010 57
Table 13-12 Mass Balance of BYP Gold Mineralization Flotation Tests - 2018 57
Table 13-13 Flotation Results of Locked Cycle Test (1971-1977) 57

 

  
| ADV-HK-00157 | National Instrument 43-101 Mineral Resource Technical Report | 30th June 2024 || Page v of vii |
  
This report has been prepared for Silvercorp Metals Inc.and must be read in its entirety and is subject to all assumptions, limitations and disclaimers contained in the body of the report. © RPMGlobal Asia Limited 2024

 

 

Table 13-14 Head Grade of the Blended Test Sample 57
Table 13-15 Comparison of Locked Cycle Test Results (Grade) 58
Table 13-16 Comparison of Locked Cycle Test Results (Metal Recovery) 58
Table 13-17 Mass Balances of Pb Zn Flotation tests (Option 3) (%) 58
Table 13-18 PbS Concentrate Composition (%) (Option 3) 59
Table 13-19 ZnS Concentrate Composition (%) (Option 3) 59
Table 13-20 Mass Balances of Pb-Zn Flotation Tests Using Recycled Water (Option 3) 59
Table 14-1 BYP Project - Summary of Data Used in the Mineral Resource Estimate 63
Table 14-2 Bulk Density Summary 64
Table 14-3 BYP Project – Lead-Zinc Deposit Metals Correlation Matrix 69
Table 14-4 Summary Statistics for 2m Composites for Au in Au Mineralization Domain 71
Table 14-5 Summary Statistics for 2m Composites for Pb in Pb-Zn Mineralization Domain (obj 1-15) 72
Table 14-6 Summary Statistics for 2m Composites for Pb in Pb-Zn Mineralization Domain (obj 16-31) 73
Table 14-7 Summary Statistics for 2m Composites for Zn in Pb-Zn Mineralization Domain (obj 1-15) 74
Table 14-8 Summary Statistics for 2m Composites for Zn in Pb-Zn Mineralization Domain (obj 16-31) 75
Table 14-9 BYP Project – Top-Cuts Applied to Domains 77
Table 14-10 BYP Project – Interpreted Variogram Analysis 80
Table 14-11 BYP Au-Pd-Zn Project - Block Model Parameters 88
Table 14-12 Block Model Coding – Type 88
Table 14-13 Block Model Coding – Domain 89
Table 14-14 Block Sizes Assessment 89
Table 14-15 Search Radii Assessed 90
Table 14-16 Maximum Number of Samples Assessed 90
Table 14-17 BYP Project – OK Estimation Parameters for Au 92
Table 14-18 BYP Project – OK Estimation Parameters for Pb and Zn 92
Table 14-19 Average Composite Input v Block Model Output – Gold Zone 94
Table 14-20 Average Composite Input v Block Model Output – Lead and Zinc Zone 95
Table 14-21 Reconciliation Summary Table 97
Table 14-22 BYP Project Mineral Resource Estimate as at 30th June 2024 (1.2 g/t Au and 2.2% ZnEq cut-off) 103
Table 14-23 Mineral Resource Estimate at Various Au Cut-offs 104
Table 14-24 Mineral Resource Estimate at Various ZnEq Cut-offs 104

 

 

LIST OF FIGURES

 

Figure 4-1 General Location map of the BYP Project 12
Figure 4-2 Detailed Location map of the BYP Project 13
Figure 7-1 Regional Geology Map 22
Figure 7-2 Project Geology Map 23
Figure 7-3 Mineralization Zones on the Property 24
Figure 8-1 Deposit Models of MVT Deposits from Morocco (A) and Spain (B) (Leach et al, 2010) 27
Figure 8-2 Carlin Type Deposit Formation (Hofstra and Cline, 2000) 28
Figure 10-1 Plan Map Showing Collar Locations by Exploration Stage 32
Figure 10-2 Drill Rig XY-42T at Hole ZK2110 36
Figure 10-3 Underground Drill Rig XY-4 36
Figure 10-4 Core Storage Room and Core Boxes 37
Figure 10-5 Typical Cross-Section for the-lead-zinc Deposit 38
Figure 11-1 ALS External Standards Results for Au Post 2011 42
Figure 11-2 ALS External Standards Results for Pb Post 2011 43
Figure 11-3 ALS External Standards Results for Zn Post 2011 44
Figure 11-4 Internal Blank Results for Au Post 2011 45
Figure 11-5 Internal Blank Results for Pb Post 2011 45
Figure 11-6 Internal Blank Results for Zn Post 2011 45
Figure 11-7 ALS internal Check Samples for Au Post 2011 47
Figure 11-8 Zhengzhou Laboratory External Check Samples for Au Post 2011 47
Figure 11-9 Field Duplicate Samples Analysis 48
Figure 12-1 Gold mineralized Core Intervals from 72.73m to 77.95m Showing Argillaceous Siltstone and Quartz Sandstone (ZK19-102) 49
Figure 12-2 Pb and Zn mineralized Core Interval from 192m to 198m Showing Limestone and Dolomites (ZK2110) 49

 

  
| ADV-HK-00157 | National Instrument 43-101 Mineral Resource Technical Report | 30th June 2024 || Page vi of vii |
  
This report has been prepared for Silvercorp Metals Inc.and must be read in its entirety and is subject to all assumptions, limitations and disclaimers contained in the body of the report. © RPMGlobal Asia Limited 2024

 

 

Figure 12-3 Sample Pulp Re-assay Results for Au 50
Figure 13-1 Locked Cycle Flow sheet for 2010 and 2018 Flotation Studies 56
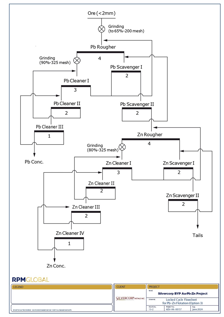
Figure 13-2 Locked Cycle Flow sheet for Pb-Zn Flotation (Option 3) 61
Figure 14-1 Regression analysis results 63
Figure 14-2 Log Histogram and Log Probability Plot for All Assays at BYP Project 65
Figure 14-3 3D Views of Mineralization Domains 66
Figure 14-4 3D View of Underground Developments 67
Figure 14-5 3D View of Underground Depletions 67
Figure 14-6 3D View of Topography 68
Figure 14-7 Sample Lengths inside Wireframes 69
Figure 14-8 Domain Groupings 70
Figure 14-9 Log Histogram and Probability Plots for Au, Pb, Zn 76
Figure 14-10 Histogram and Probability Plots for Gold Domain 6 77
Figure 14-11 Histogram and Probability Plots for Lead Domain 2, 3, 6 78
Figure 14-12 Histogram and Probability Plots for Zinc Domain 2, 3, 6 79
Figure 14-13 Variogram Maps and Continuity Models – Au (Object 6) 81
Figure 14-14 Variogram Maps and Continuity Models – Pb (Object 2) 82
Figure 14-15 Variogram Maps and Continuity Models – Pb (Object 3) 83
Figure 14-16 Variogram Maps and Continuity Models – Pb (Object 6) 84
Figure 14-17 Variogram Maps and Continuity Models – Zn (Object 2) 85
Figure 14-18 Variogram Maps and Continuity Models – Zn (Object 3) 86
Figure 14-19 Variogram Maps and Continuity Models – Zn (Object 6) 87
Figure 14-20 Block Size Analysis Chart 89
Figure 14-21 Search Radii Analysis Chart 90
Figure 14-22 Maximum Number of Samples Analysis Chart 91
Figure 14-23 Au Block Grades – Sectional Validation 93
Figure 14-24 Block Model Validation by easting and elevation for Au pod 6 98
Figure 14-25 Block Model Validation by easting and northing for Pb & Zn pod 2 99
Figure 14-26 Au Mineral Resource Classification - Plan View 101
Figure 14-27 Pb - Zn Mineral Resource Classification – Plan View 102
Figure 14-28 Tonnage and Grade Curves 106
Figure 14-29 Tonnage and Bench Curves 107

 

LIST OF APPENDICES

 

Appendix A. Glossary
Appendix B. RPM Team Experience

 

  
| ADV-HK-00157 | National Instrument 43-101 Mineral Resource Technical Report | 30th June 2024 || Page vii of vii |
  
This report has been prepared for Silvercorp Metals Inc.and must be read in its entirety and is subject to all assumptions, limitations and disclaimers contained in the body of the report. © RPMGlobal Asia Limited 2024

 

 

1Executive Summary
1.1Introduction

RPMGlobal Asia Limited (“RPM”) was requested by Silvercorp Metals Inc. (“Silvercorp”, the “Client”) to complete an Updated Mineral Resource Technical Report (“MRTR” or the “Report”) of the Baiyunpu (“BYP”) Gold-Lead-Zinc Project (the “Project”, “Property” or “Relevant Asset”), in March 2024 for the purose of the Report’s filing update on SEDAR in accordance with the requirements of Canadian National Instrument 43-101 (“NI 43-101”) of the Canadian Securities Administrators and the Company’s reporting obligations as a Reporting Issuer in Canada. This updates the information in the NI 43-101 Report dated 30th April 2019 which was also compiled by RPM.

 

On November 8th, 2010, Silvercorp, through its wholly owned subsidiary Wonder Success Ltd, acquired a 70% equity interest in Xinshao Yunxiang Mining Co. Ltd. (“Yunxiang Mining”, the “Company”), a private mining company in Hunan Province, China, which owns the BYP Gold-Lead-Zinc mine as its primary asset. The mine was previously permitted to extract lead and zinc. The Company hold the surface land rights which cover the main mine areas until 2063, precluding other entities from applying for the surface and sub-surface rights of the mine areas.

 

RPM understands the Company has submitted the 2018 BYP resource reconciliation report which is required and has been reviewed and filed by the Hunan Provincial Department of Land and Resources. In 2018 the most recent development and utilization report was prepared for the Company by the Hunan Lantian Survey and Design Co.Ltd, a registered Design Institute. An application for renewal of the mining licence was postponed from 2018 to 2023 due to the establishment of an adjacent natural scenic area which overlapped a portion of the licence area. As the southern portion of the tenement overlapped the new scenic areas, the mining license boundary was adjusted to remove the overlap, and the mining licence renewal application was planned to be submitted in late 2024 including the extraction of gold in addition to lead and zinc.

 

1.2Scope and Terms of Reference

This Report includes an independent Mineral Resource estimate update for the BYP Gold-Lead-Zinc Project completed by RPM and a review of the potential processing options reviewed subsequent to the previous NI 43-101 Report dated 30th April 2019. RPM considers that the medium to low grade nature of the combined gold, lead and zinc mineralization and the substantial thickness and size of the deposit suggest reasonable expectations that the Project has potential for eventual economic extraction using underground mining techniques and employing conventional mineral processing methods to recover the gold, lead and zinc.

 

RPM’s technical team (“the Team”) consisted of geologists, mining engineers and processing engineers. In September 2018, Tony Cameron (Mining Engineer, QP), Song Huang (Geology Consultant) and Zhao Hong (Resource Geologist), undertook a site visit to the Project to familiarise themselves with site conditions, sampling and sample handling procedures and had open discussions with the Company personnel on technical aspects relating to the Project as a part of this Report. In March 2024, Song Huang (Senior Geology Consultant, QP) undertook a second site visit to the project to assess the condition of project infrastructure and better understand the impact on the project due to the establishment of the adjacent natural scenic area.

 

Since the latest Mineral Resource estimate, the subject of the previous Technical Report dated 30th April 2019, the Company has not undertaken any mining or processing activities or carried out any additional exploration work. RPM found the Company management and technical personnel to be cooperative and open in facilitating RPM’s work during the site visits.

 

In addition to the work undertaken by RPM to generate an estimate of Mineral Resources, this Report includes information provided by the Client and the Company and verified by RPM where applicable, either directly from the site and other offices, or from reports by other organisations whose work is the property of the Client. The data used for the Mineral Resource estimate completed by RPM and contained in this Report, has been provided by the Client and the Company and verified by the Qualified Persons. The Report specifically excludes all aspects of legal issues, marketing, commercial and financing matters, insurance,

 

  
| ADV-HK-00157 | National Instrument 43-101 Mineral Resource Technical Report | 30th June 2024 || Page 1 of 126 |
  
This report has been prepared for Silvercorp Metals Inc.and must be read in its entirety and is subject to all assumptions, limitations and disclaimers contained in the body of the report. © RPMGlobal Asia Limited 2024

 

 

land titles and usage agreements, and any other agreements/contracts that the Client and the Company may have entered into except to the extent required pursuant to NI 43-101.

 

In RPM’s opinion, the information provided by the Client and the Company was reasonable and nothing was discovered during review of the data and the preparation of this Report that indicated there was any material error or miss-representation in respect of that information.

 

RPM has independently assessed the Relevant Asset by reviewing historical technical reports, drill hole databases, original sampling data, sampling methodology, development potential and metallurgical test work resulting in a Mineral Resource estimate. All opinions, findings and conclusions expressed in the report are those of the Qualified Persons named herein and are not warranted in any way, expressed or implied.

 

1.3Project Summary
§The BYP Gold-Lead-Zinc (“Au-Pb-Zn”) project is located in Hunan Province, China, approximately 23 km northwest of Shaoyang city. A paved provincial highway, S217, runs across the south margin of the Property. The BYP mill, underground entrance and tailings storage areas are connected to the S217 provincial highway by a 3 km paved road.
§The Project was in operation between 2006 and 2014 to commercially extract Pb and Zn, as such significant infrastructure is located on-site including an underground mine, processing plant, and tails storage facility along with various supporting infrastructure to support mining.
§The Company holds the surface land use rights over the Mining License area until 2063, however the latest Mining License which was approved for lead and zinc mining only was last renewed by the Hunan Provincial Department of Land and Resources on April 8th, 2013 and expired on October 8th, 2017. The Company is in the process of applying to renew the mining license to permit extraction of Au, Pb, and Zn following adjustment of the boundary to exclude the southern section that overlapped the adjacent natural scenic area.
§Exploration works undertaken within the BYP Gold-Lead-Zinc deposit area by several geology institutes and mining companies since the 1970s has established that the mineralization is a combined fine-disseminated Carlin-type gold and carbonate-hosted Mississippi Valley Type (“MVT”) lead-zinc mineralized system. During the 1972-1977 exploration stage, 84 drill holes totaling 31,032.58 m and related geological mapping, geophysical and geochemical works were used to define the lead-zinc deposit; the gold deposit was identified in the 1990-1992 exploration stage with 21 holes totaling 5,120.62 m. All later exploration stages focused on both gold and lead-zinc mineralization. During the 2002-2008 exploration stage, a total of 5,404.58 m of channel samples were taken. The latest exploration stage was completed in 2011-2014 by Yunxiang Mining whose 70% equity interest was acquired by Silvercorp in November, 2010. During this stage, 64 new infill and extensional diamond core holes (including 42 holes drilled during 2011-2012 and 22 holes drilled during 2013-2014) were drilled with a total length of 13,334.92m at the BYP deposit and 4,959 m of channel samples (including 3,882m in 2011-2012 and 1,077m in 2013-2014) were taken, forming the updated Mineral Resource estimate stated in this Report.
§Lead and zinc mining commenced in 2006, and gold pilot mining commenced in 2011. All production from the mine ceased in July 2014. The operation produced 307,000 tons of lead-zinc mineralized material at an average recovered grade of 0.46% Pb and 2.9% Zn for 1,403 tons of recovered lead and 8,936 tons of recovered zinc, plus 221,000 tons of gold mineralized material at an average recovered grade of 3.56 g/t Au for 788 kg of recovered gold.
§The Property is located in an uplift belt that is part of the accretionary wedge of the subduction zone between the Yangtze and South China Plates. The regional sedimentary sequence comprises Precambrian-Cambrian glacial and pyroclastic rocks, Ordovician-Silurian flysch facies rocks and Devonian clastic and carbonate rocks. Concealed intrusions have been detected in some areas. Parts of the Precambrian formations contain abundant volcanic material and are geochemically anomalous in gold, antimony, tungsten and arsenic. Mineralization on the Property consists of gold and lead-zinc. To date, eleven gold and thirty lead-zinc mineralized zones have been defined.
§Gold mineralized zones occur as stratiform or lenticular zones in fractured clastic rocks in the lower portion of the Middle Devonian sedimentary sequence. The distribution of gold mineralization is structurally controlled by two major NE-trending faults: F3 and F5. The average grade of the zones is generally in the range of 2 g/t to 3 g/t Au. Zone 6 is the most important gold zone, containing more than

 

  
| ADV-HK-00157 | National Instrument 43-101 Mineral Resource Technical Report | 30th June 2024 || Page 2 of 126 |
  
This report has been prepared for Silvercorp Metals Inc.and must be read in its entirety and is subject to all assumptions, limitations and disclaimers contained in the body of the report. © RPMGlobal Asia Limited 2024

 

 

70% of the total current estimated gold resource at BYP. Lead and zinc zones show characteristics of strata-bound mineralization and occur within the thickly bedded carbonate rocks in the upper portion of the Middle Devonian sedimentary sequence. However, the form, occurrence and size of individual zones are controlled and affected by pre-mineralization and post-mineralization faults and folds. The general trend of mineralized zones is conformable with the host rock, with dip angles ranging from 0° to 30°.

§RPM conducted a review of the sampling, sample preparation, analysis, and security control procedures on a desktop basis and during the site visits between 19th and 21st September, 2018 and 26th/27th March, 2024. RPM found the results of analytical work completed by the Company to be acceptable for Mineral Resource estimation purposes.
§The processing facility on site operated between 2006 and 2014 and had a capacity of 500 tpd. This plant was able to produce separate flotation concentrates for both lead-zinc and gold mineralized material. Historical records indicate a 50% lead concentrate was produced at 82% lead recovery while a 45% zinc concentrate was produced at 90% zinc recovery from a feed grade averaging 0.46% Pb and 2.9% Zn. Gold mineralized material with a feed grade of 3.56g/t Au was made into a pyrite concentrate grading 40g/t gold with a reported 90% gold recovery. This processing plant has not operated for 10 years and was noted to be in poor state of repair during the 2018 and 2024 site visits.
§The processing test work which underpins the Company’s restart plans has generally shown a good response. The average gold recovery based on producing a pyrite concentrate (48.61 g/t Au) was found to be 87.41% from a feed grade of 3.20 g/t Au, which is similar to the historical records.
§The test work employed a higher feed grade (1.24% Pb and 4.08% Zn) than the historical average which resulted in significantly better concentration grades, namely 56% Pb and 52% Zn. The average recoveries for lead and zinc were 85.87% and 92.71%, which are similar to the historical metallurgical results.
§In order to accommodate the increased power and water requirements, infrastructure upgrades will be required.

 

1.4Statement of Mineral Resources

RPM has independently updated the estimation of the Mineral Resources contained within the Project, based on the data as of 30th June, 2024 and the proposed mining license boundary. The Mineral Resource estimate and underlying data complies with the guidelines provided in the CIM Definition Standards under NI 43-101 RPM therefore considers it is suitable for public reporting. The Mineral Resources update was completed by Mr. Song Huang of RPM. The Mineral Resources are reported at a number of Au or Zn equivalent (“ZnEq”) cut-off grades.

 

The Statement of Mineral Resources has been constrained by the topography and historical depletion wireframes, and with cut-off grades of 1.2 g/t Au for the gold domain and 2.2% Zn equivalent for the lead-zinc domain inside the mining license area.

 

Two physically separate domains are reported by RPM:

 

§Gold Area: This resource area is physically separate from the Lead and Zinc Area and hosts Carlin style gold mineralization which was the focus of the recent resource drilling and underground development.
§Lead and Zinc Area: This resource area is physically separate from the Gold Area and hosts primarily Mississippi Valley Type lead zinc mineralization.

 

The results of the Mineral Resource estimate for the BYP deposit are presented in Table 1-1 below,

 

  
| ADV-HK-00157 | National Instrument 43-101 Mineral Resource Technical Report | 30th June 2024 || Page 3 of 126 |
  
This report has been prepared for Silvercorp Metals Inc.and must be read in its entirety and is subject to all assumptions, limitations and disclaimers contained in the body of the report. © RPMGlobal Asia Limited 2024

 

 

 

Table 1-1 BYP Project Mineral Resource Estimate as at 30th June 2024 (1.2 g/t Au and 2.2% ZnEq cut-off)

 

Area

 

Classification

Au Mineral Resource
Quantity Au Au
Mt g/t koz

Gold area

Measured 3.3 2.7 294
Indicated 1.8 2.8 162
Measured & Indicated 5.1 2.8 456
Inferred 1.6 2.2 116

 

Area

 

Classification

Pb and Zn Mineral Resource
Quantity Pb Zn Pb Metal Zn Metal
Mt % % kt kt
Lead and Zinc area Indicated 3.8 0.6 2.3 25 87
Inferred 2.8 0.7 2.5 19 71

Note:

1.The Statement of Estimates of Mineral Resources has been compiled under direction of Mr. Song Huang, who is a full-time employee of RPM and Member of the Australian Institute of Geoscientists and has sufficient experience that is relevant to the style of mineralization and type of deposit under consideration and to the activity that they have undertaken to qualify as a Qualified Person as defined in the CIM Standards of Disclosure.
2.All Mineral Resources figures reported in the table above represent estimates based on drilling completed up to 30th June 2024. Mineral Resource estimates are not precise calculations, being dependent on the interpretation of limited information on the location, shape and continuity of the occurrence and on the available sampling results. The totals contained in the above table have been rounded to reflect the relative uncertainty of the estimate. Rounding may cause some computational discrepancies.
3.Silvercorp holds a 70% equity interest of BYP project, the Statement of Mineral Resources is reported on a 100% basis and does not reflect the ownership status.
4.Zn Equivalent (ZnEq) calculated using long term "Energy & Metals Consensus Forecasts" June 2024 average of USD$2,220/oz for Au, USD$2,370/t for Pb, USD$3,110/t for Zn (increasing 20% by prediction) and processing recovery of 87.41% Au, 85.87% Pb and 92.71% Zn based on 2018 BYP development and utilization plan report. Based on grades and contained metal for Au, Pb and Zn, it is assumed that all commodities have reasonable potential to be economically extractable.
a.The formulas used for equivalent grade is: ZnEq= Zn + Pb*0.7058 + Au*2.1638
b.The formula used for Au ounces is: Au Oz = [Tonnage x Au grade (g/t)]/31.1035
5.Mineral Resources are reported on a dry in-situ basis.
6.Mineral Resources are reported at a 1.2 g/t Au cut-off or a 2.2% Zn equivalent cut-off. Cut-off parameters were selected based on an RPM internal cut-off calculator in which the gold price of USD$2,220 per ounce, Lead price of USD$2,370/t and Zinc price of USD$3,110/t, inflated by 120% of prices from "Energy & Metals Consensus Forecasts" to reflect long term price movements were applied, and the mining cost of USD$41 per tonne, processing cost of USD$16 per tonne milled and processing recovery of 87.41% Au, 85.87% Pb and 92.71% Zn.
7.Mining license depth limit of “Above RL -220m” was applied for the Mineral Resource reporting.
8.The Mineral Resources referred to above have not been subject to detailed economic analysis and therefore have not been demonstrated to have actual economic viability.

 

RPM used a 1.2 g/t Au cut-off grade and a 2.2% ZnEq cut-off grade for reporting the Mineral Resource estimates. These cut-off grades were calculated using mining and processing cost and recovery parameters developed for the Project. In developing these parameters RPM has utilised operating costs based on in-house databases of similar operations in the region and processing recoveries based on latest preliminary test work as outlined in Section 13, along with the prices noted above in determining the appropriate cut-off grades.

 

It is further noted that in the development of any mine it is likely, given the location of the Project, that CAPEX will be required, and this is not included in the mining costs assumed.

 

Given the above analysis, RPM considers the mineralization reasonable for eventual economic extraction by underground mining methods, however, highlights that additional studies and drilling are required to confirm economic viability.

  
| ADV-HK-00157 | National Instrument 43-101 Mineral Resource Technical Report | 30th June 2024 || Page 4 of 126 |
  
This report has been prepared for Silvercorp Metals Inc.and must be read in its entirety and is subject to all assumptions, limitations and disclaimers contained in the body of the report. © RPMGlobal Asia Limited 2024

 

1.5Recommendations

The recommendations provided in this Report are based on observations made during the site visits and subsequent geological and metallurgical reviews undertaken as part of the Mineral Resource estimation detailed in Section 14.

 

§Approximately 50% of gold mineralized bodies have been classified as Measured, 26% of the gold mineralized bodies and 55% of the lead-zinc mineralized bodies have been classified as Indicated, and 24% of the gold mineralized bodies and 45% of the lead-zinc mineralized bodies have been classified as Inferred. Mineral Resources are estimated with insufficient confidence to allow the application of Modifying Factors to support mine planning and evaluation of the economic viability of the remainder of the deposit. RPM recommends additional drilling to increase confidence in the existing Inferred Mineral Resource, focusing on the areas with widely spaced drilling and resultant low levels of confidence. RPM considers a total of 24 drill holes for around 9,000 m (12 drill holes for extensional drilling and 12 drill holes for infill drilling would be appropriate. Drill holes could be drilled from underground levels to reduce the total exploration cost. RPM estimates a minimum exploration cost of around USD 500,000 to 800,000.
§Further monitoring of the slight bias, overestimation and underestimation observed in two standard samples of high-grade assays at the ALS Laboratory is recommended. RPM suggests more frequent use of internal standard samples to closely monitor the accuracy of assays.
§RPM recommends that the Company continue recording density measurements which would cost approximately USD 25,000, ensuring that the density measurement intervals correspond directly with geological logging and sampling intervals. It is recommended that density measurements be obtained from all 1 m intervals through the mineralized zone in order to continue compiling a dataset with sufficient spatial distribution to validate and apply regression formulae for density calculation or geostatistical estimation, rather than assigning average density values.
§Following on from the increased geological understanding of the mineralization styles and likely run of mine feed grades of any operation, RPM recommends the Company undertake processing test work on samples from different areas that are representative of the deposit, which would cost approximately USD 60,000. This test work would identify the grinding requirements, as well as gold recoveries and processing requirements based on conventional flow sheets as well as the potential for recovering the metals into marketable products.
§At the successful completion of the recommended exploration work and metallurgical test work program RPM recommends the Company undertakes a Pre-Feasibility Study (“PFS”) which should consider the various opportunities for the Project’s development. The successful completion of a PFS showing positive economics would allow for the reporting of Mineral Reserves. The proposed PFS would take 6 to 12 months to complete inclusive of drilling with an approximate cost of USD 600,000.

 

1.6Opportunities and Risks

The key opportunities for the Project include:

 

§RPM considers there is good potential to expand the currently defined resource with further drilling. Mineralization is open along strike and dip directions for both the gold and the lead-zinc zones. Extensional drilling of the main zones has potential to delineate continuations of the known mineralization. A cost estimate has been provided in Section 1.5 above.
§There were some mineralized samples taken from lower elevations without adequate exploration control. Based on this, there is potential for underground exploration to discover additional Mineral Resources.
§There is an opportunity to increase the level of confidence in the Inferred Mineral Resource with closer spaced extensional and infill drilling within the main mineralized zones.

 

The key risks to the Project include:

 

§Considering the variable market price the deposit may not be economically extractable if the metal prices decease or operating costs increase.

 

  
| ADV-HK-00157 | National Instrument 43-101 Mineral Resource Technical Report | 30th June 2024 || Page 5 of 126 |
  
This report has been prepared for Silvercorp Metals Inc.and must be read in its entirety and is subject to all assumptions, limitations and disclaimers contained in the body of the report. © RPMGlobal Asia Limited 2024

 

 

 

§RPM considers that sampling and assaying methodology and procedures were satisfactory for the recent drilling. Quality Assurance/Quality Control (“QA/QC”) protocols were adequate, and a review of the data did not show any consistent bias or reasons to doubt the assay data. Standard gold sample Gau-18a returned assays with slightly lower grades than the standard values at around -3D limit lines. All other CRMs show good correlation with original values and assays inside the ±3D limit lines. Due to a slight bias shown by a few CRM samples and an inadequate number of total samples, there is a low risk to the accuracy and representativeness of the QA/QC samples.
§A total of 104 density measurements were obtained from core drilled at the Project. Among the 104 samples, 24 density samples were taken from gold mineralization zones, 50 density samples were taken from lead-zinc mineralization zones and the remaining 30 density samples were taken from wall-rock zones. This number of mineralized density measurements is at the lower end of the range for being a statistically significant number of samples to determine a density regression equation. Considering the variable market price for Lead and Zinc, the Lead and Zinc deposit may not be economically extractable if the metal prices decrease.
§The Company currently holds surface land use rights over the Project valid until 2063. However, the Company does not hold valid Mining Licenses and, as at the Effective Date has not applied for the Mining Licenses for gold, lead and zinc. In addition, several other permits are required to be granted to allow extraction of any minerals. If these permits and licences are not granted the Project cannot recommence production.
§There is no detailed management plans as in the monitoring phase.

 

The illustrations supporting the various sections of the Report are located within the relevant sections immediately following the references to the illustrations. For ease of reference, an index of tables and illustrations is provided at the beginning of the Report.

 

The opinions and conclusions presented in this Report are based largely on the data provided to RPM during the site visits, during meetings with the Company personnel, and the reports supplied by the Company or the Client. RPM considers that the information and estimates contained herein are reliable under these conditions, and subject to the qualifications set forth.

 

RPM operates as an independent technical consultant providing resource evaluation, mining engineering and mine valuation services to the resources and financial services industries. This Report was prepared on behalf of RPM by technical specialists.

 

RPM has been paid, and has agreed to be paid, professional fees for the preparation of this Report. None of RPM’s staff or sub-consultants who contributed to this Report has any interest in:

 

§the Company, securities of the Company or companies associated with the Company; or
§the Relevant Asset.

 

Drafts of the Report were provided to the Client for the purpose of confirming the accuracy of factual material and the reasonableness of assumptions relied upon in the Report. This Report is mainly based on information provided by the Client and the Company, either directly from the Project site and other associated offices or from reports by other organisations whose work is the property of the Client or the Company. The Report is based on information made available to RPM by 30th June, 2024.

 

  
| ADV-HK-00157 | National Instrument 43-101 Mineral Resource Technical Report | 30th June 2024 || Page 6 of 126 |
  
This report has been prepared for Silvercorp Metals Inc.and must be read in its entirety and is subject to all assumptions, limitations and disclaimers contained in the body of the report. © RPMGlobal Asia Limited 2024

 

 

2Introduction and Terms of Reference
2.1Background

RPMGlobal Limited (“RPM”) was requested by Silvercorp Metals Inc. (“Silvercorp”, the “Client”) to complete an Updated Mineral Resource Technical Report (the “Report”) of the Baiyunpu (“BYP”) Gold-Lead-Zinc project (the “Project” or “Relevant Asset”) in Hunan Province, China. The Report is based on a CIM Mineral Resource estimate which meets the requirements of Canadian National Instrument 43-101 (“NI 43-101”) of the Canadian Securities Administrators.

 

On November 8th, 2010, Silvercorp, through its wholly-owned subsidiary Wonder Success Ltd, acquired a 70% equity interest in Xinshao Yunxiang Mining Co. Ltd. (“Yunxiang Mining”, the “Company”), a private mining company in Hunan Province, China, which owns the BYP Gold-Lead-Zinc mine as its primary asset. The mine was previously permitted to extract lead and zinc. The Company hold the surface land rights which cover the main mine areas until 2063 precluding other entities from applying for the surface and sub-surface rights of the mine areas.

 

RPM understands the Company has submitted the 2018 BYP resource reconciliation report which is required and has been reviewed and filed by the Hunan Provincial Department of Land and Resources. In 2018 the most recent development and utilization report was prepared for the Company by the Hunan Lantian Survey and Design Co. Ltd, a registered Design Institute. An application for renewal of the mining licence was postponed from 2018 to 2023 due to the establishment of an adjacent natural scenic area which overlapped a portion of the licence area. After the inflection points of the mining licence were adjusted to ensure the tenement boundary did not impinge on the natural scenic area, the mining licence renewal application was planned to be submitted in late 2024 including the extraction of gold in addition to lead and zinc.

 

The following terms of reference are used in the Technical Report:

 

§“Silvercorp”, the “Client” refer to Silvercorp Metals Inc.
§Yunxiang Mining, the “Company” refers to Xinshao Yunxiang Mining Co. Ltd
§“RPM” refers to RPMGlobal Asia Limited and its representatives.
§“Project” refers to the BYP gold-lead-zinc deposit located in south central China.
§Gold grade is described in terms of grams per dry metric ton (g/t), lead and zinc grades as a percent (%) with tonnage stated in dry metric tons.
§Resource definitions are as set forth in the “Canadian Institute of Mining, Metallurgy and Petroleum, CIM Standards on Mineral Resource and Mineral Reserves – Definitions and Guidelines” adopted by the CIM Council on 10th May, 2014.

 

2.2Source of Information

The primary source documents for this Report were:

 

§BYP Gold-Lead-Zinc Property, NI 43-101 Technical Report, P R Stephenson, AMC Mining Consultants (Canada) Ltd, June 2012.
§BYP Gold-Lead-Zinc Property, NI 43-101 Technical Report, Bob Dennis, Tony Cameron and Song Huang, RPMGlobal Asia Limited, April 2019.
§“BYP Au-Pb-Zn Project”, Mining License (4300002012063210125603).
§Mining licence Inflection points’ coordinates adjustment document for Baiyunpu Lead-Zinc-Gold Mine, Xinshao County, Hunan Province, Hunan Provincial Geological and Mineral Exploration and Development Bureau Team 407, March 2022.
§Drilling database – supplied in multiple Access databases which include collar, assay, survey and lithology data:
-Baiyunpu.mdb
  
| ADV-HK-00157 | National Instrument 43-101 Mineral Resource Technical Report | 30th June 2024 || Page 7 of 126 |
  
This report has been prepared for Silvercorp Metals Inc.and must be read in its entirety and is subject to all assumptions, limitations and disclaimers contained in the body of the report. © RPMGlobal Asia Limited 2024

 

 

 

-BYP.mdb
§Previous 3D geological models
-goldd.dtm and pbznd.dtm
§Underground developments models
-16 underground developments models. (1XJ, 2XJ, 150, 200, 232, 240, 252+, 252XPD, 261, 279, 336, 336CKQ, 336XPD, MXJ, SJ, TFTJ.dxf)
§Depletion areas models
-63 depletion models for Au and 1 depletion model for Pb & Zn
§Topography:
-Detailed topographic survey points and smoothed contour lines were provided by Silvercorp and surveyed by DGPS total station in UTM WGS84 Datum as of 2012. As there has been no surface mining activity between 2012 and 2024, the topography model is still considered suitable for the 2024 resource estimation update.

 

2.3Participants

The latest site visit was carried out over March 26th and 27th, 2024 by RPM consultant Mr Song Huang. Mr Tony Cameron supervised the work of RPM staff and edited or reviewed all portions of the final report.

 

Project participants included:

 

§Tony Cameron, Principal Mining Engineer, (Beijing)

 

§Song Huang, Senior Geology consultant, (Beijing)

 

§Rodney Graham, Geologist / Manager Mongolia (Ulaanbaatar)

 

§Philippe Baudry, Executive General Manager, (Sydney)

 

Details of the participants’ relevant experience are outlined in Appendix B.

 

2.4Limitations and Exclusions

The review was based on various reports, plans and tabulations provided by the Client or the Company either directly from the mine site and other offices, or from reports by other organizations whose work is the property of the Company. The Company has not advised RPM of any material change, or event likely to cause material change, to the operations or forecasts since the date of asset inspections.

 

The work undertaken for this report is that required an independent technical review of the information, coupled with such inspections as the participants considered appropriate to prepare this report.

 

It specifically excludes all aspects of legal issues, commercial and financing matters, land titles and agreements, except such aspects as may directly influence technical, operational or cost issues and where applicable to the NI 43-101 guidelines.

 

RPM has specifically excluded making any comments on the competitive position of the Relevant Asset compared with other similar and competing producers around the world. RPM strongly advises that any potential investors make their own comprehensive assessment of both the competitive position of the Relevant Asset in the market, and the fundamental of the uranium markets at large.

 

2.5Capability and Independence

RPM provides advisory services to the mining and finance sectors. Within its core expertise it provides independent technical reviews, resource evaluation, mining engineering and mine valuation services to the resources and financial services industries.

 

  
| ADV-HK-00157 | National Instrument 43-101 Mineral Resource Technical Report | 30th June 2024 || Page 8 of 126 |
  
This report has been prepared for Silvercorp Metals Inc.and must be read in its entirety and is subject to all assumptions, limitations and disclaimers contained in the body of the report. © RPMGlobal Asia Limited 2024

 

 

 

All opinions, findings and conclusions expressed in this Technical Report are those of RPM and its specialist advisors as outlined in Section 2.3.

 

Drafts of this Report were provided to the Client, but only for the purpose of confirming the accuracy of factual material and the reasonableness of assumptions relied upon in this Technical Report.

 

RPM has been paid, and has agreed to be paid, professional fees based on a fixed fee basis for its preparation of this Report.

 

This Technical Report was prepared on behalf of RPM by the signatories to this Technical Report whose experiences are set out in Appendix B of this Technical Report. The specialists who contributed to the findings within this Report have each consented to the matters based on their information in the form and context in which it appears.

 

  
| ADV-HK-00157 | National Instrument 43-101 Mineral Resource Technical Report | 30th June 2024 || Page 9 of 126 |
  
This report has been prepared for Silvercorp Metals Inc.and must be read in its entirety and is subject to all assumptions, limitations and disclaimers contained in the body of the report. © RPMGlobal Asia Limited 2024

 

 

3Reliance on Other Experts

All Sections of this Report, with the exception of Section 3 were prepared using information provided by or on behalf of the Client or other third parties and verified by RPM were applicable or based on observations made by RPM.

 

A list of the reports that contributed to this Report is provided in Section 27.

 

  
| ADV-HK-00157 | National Instrument 43-101 Mineral Resource Technical Report | 30th June 2024 || Page 10 of 126 |
  
This report has been prepared for Silvercorp Metals Inc.and must be read in its entirety and is subject to all assumptions, limitations and disclaimers contained in the body of the report. © RPMGlobal Asia Limited 2024

 

 

4Property Description and Location

The general location of the Project is shown in Figure 4-1.

 

The Property is located 23 km northwest of Shaoyang city, central Hunan Province, People’s Republic of China (Figure 4-1). Administratively the Property belongs to Baiyunpu Village, Jukoupu Township, Xinshao County, Shaoyang City (Figure 4-2). The Property is located in the central section of the east-west-trending Longshan – Baimashan regional metallogenic zone in central Hunan province. The geographic coordinate’s extents are:

 

§Easting: 111°17′30″111°19′00″, and
§Northing: 27°21′30″27°23′00″

The surface area of the proposed mining license is 3.2350 km².

 

  
| ADV-HK-00157 | National Instrument 43-101 Mineral Resource Technical Report | 30th June 2024 || Page 11 of 126 |
  
This report has been prepared for Silvercorp Metals Inc.and must be read in its entirety and is subject to all assumptions, limitations and disclaimers contained in the body of the report. © RPMGlobal Asia Limited 2024

 

 

 

 

 

 

 

 

 

 

 

4.1Property Ownership

The BYP Project is owned by Xinshao Yunxiang Mining Co. Ltd. (“Yunxiang Mining”). The Project is a joint venture consisting of a foreign investor and a local shareholder. In November, 2010, Silvercorp, through a wholly-owned subsidiary, acquired a 70% equity interest in Yunxiang Mining. Silvercorp is a publically-listed company on the main boards of the Toronto and New York Stock Exchanges.

 

RPM understands the Company has submitted the 2018 BYP resource reconciliation report which is one of the required steps in applying for a renewal of the mining license, and that this reconciliation report has been reviewed and filed by the Hunan Provincial Department of Land and Resources. In 2018 the most recent development and utilization report was prepared for the Company by the Hunan Lantian Survey and Design Co. Ltd, a registered Design Institute. After the inflection points of the mining license were adjusted to ensure the tenement boundary did not impinge on the natural scenic area and had been approved by Hunan Provincial Department of Natural Resources in April 2024, the mining license renewal application is understood to be submitted in late 2024.

 

The adjusted surface area of the mining license under application is 3.2350km². The revised mining license renewal application includes gold extraction in addition to lead and zinc. RPM understands that, in line with regulations, the royalty for gold extraction will be calculated and paid by the Company prior to granting of the new license. Available details of the new applied mining license are provided in below Table 4-1.

 

Table 4-1 Application Mining License of Baiyunpu Gold, Lead and Zinc Mine

 

Detail/Mine Baiyunpu Gold, Lead and Zinc Mine
Name of Certificate PRC Mining Right Permit
Certificate No. To be updated
Mine Right Holder Xinshao Yunxiang Mining Co. Ltd
Location Baiyunpu Village, Jukoupu Town, Xinshao County, Hunan Province
Name of Mine Baiyunpu Lead, Zinc and Gold Mine, Xinshao County
Company Type Limited
Mining Mineral Class Gold, Lead, Zinc,
Mining Method Underground mining
ROM production capacity To be updated
Mine Area 3.2350 sq.km
Mining Elevation 490 m asl to -220 m asl
Valid Period To be updated
Issue Date To be updated
Issuer Department of Land and Resources of Hunan Province

 

Source: RPM received photocopy of the document.

 

The corner coordinates of the mining license are shown below in Table 4-2.

 

Production at the mine is still suspended. There are 3 personnel residents at site who are responsible for daily checks and maintenance of surface infrastructure and activities related to the license renewal process.

 

  
| ADV-HK-00157 | National Instrument 43-101 Mineral Resource Technical Report | 30th June 2024 || Page 14 of 126 |
  
This report has been prepared for Silvercorp Metals Inc.and must be read in its entirety and is subject to all assumptions, limitations and disclaimers contained in the body of the report. © RPMGlobal Asia Limited 2024

 

 

Table 4-2 Coordinates of adjusted Corner Points of BYP Mine (National 2000 Coordinate System)

 

Corners Northing (mN) Easting (mE)
1 3028245.200 37529351.010
2 3028795.200 37529351.010
3 3028795.200 37528909.218
4 3030139.020 37528909.218
5 3030145.020 37531375.030
6 3029190.581 37531378.504
7 3029103.347 37530671.879
8 3028452.882 37529628.759
9 3028324.642 37529628.759
     
Source: the information regarding the latest expired mining license is sourced from the documents provided.

 

4.2Review of Ownership Documents

A photocopy of the business permit, granted on 21st September, 2017 was provided to RPM. The business permit remains valid until 21st September, 2030. The business permit number is 9143050075804471XE. The Company’s location is Baiyunpu Village 12#, Jukoupu Town, Xinshao County. The Company is designated as Limited Liability Company (Taiwan, Hong Kong, Macao and Inland Cooperation).

 

There are four land utilisation permits (numbers 0002234, 0002235, 0002236 and 0002237). The land areas of the permits are 591 m2, 15,746 m2, 1,208 m2, and 10,092 m2, respectively. All of the land utilisation permits were granted on 13th September, 2017 by Xinshao County Bureau of National Land and Resources. Their validity period is from 16th January, 2013 to 15th January, 2063. All the surface land rights are at the main projects areas which the current license application are located.

 

The Company holds the surface land use rights which cover the main Project areas until 2063 precluding other entities from applying for the surface and sub-surface rights of the mine areas. RPM understands the Company has submitted the 2018 BYP resource reconciliation report which is one of the required steps in applying for a renewal of the mining license, and that this reconciliation report has been reviewed and filed by the Hunan Provincial Department of Land and Resources.

 

In 2018 the most recent development and utilization report was prepared for the Company by the Hunan Lantian Survey and Design Co. Ltd, a registered Design Institute. In RPM’s experience, as the land use right provides the priority right for any subsequent mining license application, there should be no impediment to the granting of a new mining license provided the Client completes the necessary mining and environmental studies as required under the Chinese system.

 

RPM recommends that potential investors complete their own legal due diligence on this matter.

 

  
| ADV-HK-00157 | National Instrument 43-101 Mineral Resource Technical Report | 30th June 2024 || Page 15 of 126 |
  
This report has been prepared for Silvercorp Metals Inc.and must be read in its entirety and is subject to all assumptions, limitations and disclaimers contained in the body of the report. © RPMGlobal Asia Limited 2024

 

 

5Accessibility, Climate, Local Resources, Infrastructure and Physiography
5.1Accessibility and Infrastructure

The Property is located at the southwest margin of the north-east trending Dachengshan mountain range. The southwest side of the range forms the lowest portion of the Property, the other three sides being occupied by high hills. This geographic feature gives the landform an ‘armchair-like’ morphology.

 

Elevation ranges from 241 m above sea level in the southwest to 862 m above sea level in the northeast. The north-west, west and southwest parts are a combination of low mountains and hills that formed from erosion of carbonate rocks.

 

A paved provincial highway, S217 (Shaoyang-Xinhua), runs across the southern margin of the Property. The BYP mill, underground entrance and tailings storage areas are connected to S217 by a 3 km paved road. Shaoyang City, the major local city with a population of more than half a million, is located about 23 km southeast of the Property. Shaoyang is connected to other major cities in Hunan Province and nationwide by rail and expressways. It takes about 3.5 hours to drive by expressway from Shaoyang to the provincial capital city of Changsha, where an airport with both domestic and international flights is located.

 

5.2Climate and Physiography

 

The climate is subtropical continental and wet, with an annual average temperature of 17.0℃ and an average annual precipitation of 1,353 mm. Maximum temperatures range from a recorded maximum of 39.8ºC to a minimum of -10.8ºC. The climate is suitable for year-round exploration and mining.

 

The high mountainous area is covered with forest, while most of the low hills have been developed as farmland. Several streams run through the Property, the surface stream and well water and underground recycled water provide sufficient water for local daily living and industry use. The current 10 kV power supply at the Property is provided from a 35 kV substation at Xintianpu and a 110 kV substation at Jukoupu, respectively. Both are located 11 km from the Property.

 

Yunxiang Mining has acquired the surface rights to the land covered by the mining permit for mining and processing operations. The district of Shaoyang is one of the most densely populated areas in Hunan province. There is an historical tradition of mining in adjacent areas. Skilled labor is available for all levels of mining and related activities.

 

  
| ADV-HK-00157 | National Instrument 43-101 Mineral Resource Technical Report | 30th June 2024 || Page 16 of 126 |
  
This report has been prepared for Silvercorp Metals Inc.and must be read in its entirety and is subject to all assumptions, limitations and disclaimers contained in the body of the report. © RPMGlobal Asia Limited 2024

 

 

6History
6.1Exploration History

The BYP lead-zinc mineralization was discovered in 1977 by 468 Team of Hunan Provincial Geological Bureau and gold mineralization was discovered in 1980 by the Geology Investigation Institute of the Hunan Provincial Geology Bureau. Historically, a series of exploration stages were carried out as outlined below:

 

§1971-1977: General exploration was carried out by 468 Team of Hunan Provincial Geological Bureau, including 217.4 m of adits, 201.35 m of shallow shafts, 2,700 cubic meters of trenching, 84 drill holes for 31,032.58 m and other miscellaneous sample collection and testing activities.
§1980: Gold mineralization was discovered in Dachengshan area by the Geology Investigation Institute of Hunan Provincial Geology Bureau.
§1990-1992: Prospecting for gold was completed by 418 Team of Hunan Provincial Geology and Mineral Bureau, with 21 holes drilled in the Baiyunchong portion for a total length of 5,121 m. Four mineralized zones (Zones V, VI, VII and XII) were discovered and further explored during this stage.
§2003-2005: Yunxiang Mining Company (previously Tianxiang Mining Company) took channel samples, with a total length of 1,290 m, carried out special hydrogeological investigations within an 8 km2 area, and conducted small-scale processing test work.
§2006: The 418 Team of Hunan Provincial Geology and Mineral Bureau prepared “Hunan Province Xinshao County – Baiyunpu Lead-Zinc Mine General Geological Exploration Report” in October 2006, which was approved and filed by the Hunan Provincial Land and Resources Department.
§2011-2014: General exploration for gold was completed by Yunxiang Mining Company. The 418 Team of Hunan Provincial Geology and Mineral Bureau verified all exploration works and compiled the 2013 general exploration report. Exploration activities mainly included 65 surface and underground holes with total of 13,517.13 m, and 146 groups of underground channel samples for 4,556.51 m. Two holes drilled in 2014 were not included in the 2013 general exploration report.
§2017: Resource & Reserve Reconciliation report. The 418 Team of Hunan Provincial Geology and Mineral Bureau carried out geological verification work including tunnel measurements (1,757 m), tunnel logging (643 m) and supplemental core logging (42 m). In addition, 279 samples were collected from twelve holes completed in 2011-2014 following creation of the joint venture enterprise in 2011. The holes were mainly drilled during tunneling operations for exploration and production, leading to the discoveries of the Zone XIII Pb-Zn, and Zone 3-1 and Zone 4 gold mineralized zones.

 

6.2Mineral Resource Estimation History

In 2012, the resource estimate for the BYP Au-Pb-Zn deposit was carried out by Yongwei Li, Resource Geologist for Silvercorp, using Surpac software. Independent QP (Ms D Nussipakynova, P.Geo) from AMC checked and verified the resource estimation results for lead, zinc and gold and updated the models in the preparation of the AMC technical report for BYP Gold-Lead-Zinc Property, Hunan Province, China, 2012.

 

The 2012 resource estimation results and related geological and Block estimation models were reviewed by RPM. It was noted that Inverse Distance Squared (ID2) was used for the estimation and variogram analysis was used for determination of search ellipse parameters. All resource was classified as Indicated and Inferred. The final 2012 AMC resource reporting results are as shown below in Table 6-1 and Table 6-2.

 

In 2018, the resource estimate update for the BYP Au-Pb-Zn deposit was carried out by Song Huang, Resource Geologist from RPM, using Surpac software. Bob Dennis (Executive Consultant, QP) from RPM checked and verified the resource estimation results for lead, zinc and gold and updated the preparation of the RPM technical report for BYP Gold-Lead-Zinc Property, Hunan Province, China, 2019. The final 2019 RPM resource reporting results are as shown below in Table 6-3 and Table 6-4.

 

  
| ADV-HK-00157 | National Instrument 43-101 Mineral Resource Technical Report | 30th June 2024 || Page 17 of 126 |
  
This report has been prepared for Silvercorp Metals Inc.and must be read in its entirety and is subject to all assumptions, limitations and disclaimers contained in the body of the report. © RPMGlobal Asia Limited 2024

 

 

Table 6-1 Mineral Resources for Gold Zones as of December 2011 (AMC)

 

Class Cut Off Grade (g/t) Tonnes (Mt) Au (g/t) Au Metal (koz)
Indicated 1.0 3.51 2.59 292
Inferred 1.0 2.47 1.84 146

 

Table 6-2 Mineral Resources for Lead and Zinc Zones as of December 2011 (AMC)

 

Class Cut Off Grade (%) Tonnes (Mt) Pb (%) Zn (%) Pb Metal (M lb) Zn Metal (M lb)
Indicated 2.0 Pb+Zn 7.33 1.16 2.52 187 408
Inferred 2.0 Pb+Zn 7.55 0.85 2.75 141 457

 

Table 6-3 Mineral Resources for Gold Zones as of December 2019 (RPM, 1.6 g/t Au cut-off)

 

Area Classification Au Mineral Resource
Quantity Au Au
Mt g/t koz
Gold area Measured 2.8 3.0 269
Indicated 1.5 3.1 149
Measured & Indicated 4.3 3.1 418
Inferred 1.3 2.5 109

 

Table 6-4 Mineral Resources for Lead&Zinc and Overlap Zones as of December 2019 (RPM, 3% PbEq cut-off)

 

Area Classification Pb and Zn Mineral Resource
Quantity Pb Zn Au Pb Metal Zn Metal Au Metal
Mt % % g/t kt kt koz
Lead and Zinc area Indicated 4.0 0.7 2.3   28 89  
Inferred 6.1 1.4 3.1   83 187  
Overlap area Indicated 0.12 1.2 1.7 0.8 2 2 3
Inferred 0.03 2.7 3.5 1.0 1 1 1

 

6.3Mining History

The BYP mine was approved in 2006 for production of lead-zinc at an annual rate of 90,000 tpa within a mining area covering 3.6649 sq. km extending from 490 m above sea level to 220 m below sea level.

 

The mine was developed as an underground mine utilizing drift-adit development and haulage with ore extraction by shrinkage stopping. Modifying factors included an 85% mining recovery rate and 10% for mining loss/dilution. Lead and zinc production commenced in 2006 but was suspended in July 2011 due to prevailing low metal prices.

 

In August 2010 gold pilot mining began between exploration lines 16-22, where gold mineralized zones had been discovered during the initial prospecting phase of the Project. Gold mineralized zones are presently accessed on four levels at 261 m, 252 m, 232 m, and 200 m. Pilot-scale production was carried out on the 261 m and 252 m levels using 8 m x 4 m shrinkage stopes with paste fill. Gold production was suspended in June 2014 due to low metal prices and the inability to ramp up production rates from pilot level under the mining licence.

 

Mine access is currently through three adits; No.1 Main Adit, No.1 Auxiliary Adit, No.2 Adit (previously No. 3 Adit), and through the ventilation shaft. The original No.2 Adit was abandoned due to an influx of mud and water.

 

  
| ADV-HK-00157 | National Instrument 43-101 Mineral Resource Technical Report | 30th June 2024 || Page 18 of 126 |
  
This report has been prepared for Silvercorp Metals Inc.and must be read in its entirety and is subject to all assumptions, limitations and disclaimers contained in the body of the report. © RPMGlobal Asia Limited 2024

 

 

 

Total mine production from commencement in 2006 to suspension of operations comprised 307,000 tons of lead-zinc plant feed yielding 1,403 tons of lead and 8,936 tons of zinc at recovered grades of 0.46% Pb and 2.9% Zn (2006 to 2011), plus 221,000 tons of gold plant feed yielding 788 kg of gold at a recovered grade of 3.56 g/t Au. RPM conducted a comparison between the reported depleted numbers with the historical production. The model depletion indicated a slightly lower grade and higher tonnage compared to the historical production likely resulting from factors such as inaccurate underground surveying, mining loss and dilution. Please refer to Section 14.6.5 for more details.

 

Production from the mine has been suspended since July 2014. Pumping was halted after the 2018 visit and the underground workings in all levels of the gold mineralized zones are currently flooded.

 

  
| ADV-HK-00157 | National Instrument 43-101 Mineral Resource Technical Report | 30th June 2024 || Page 19 of 126 |
  
This report has been prepared for Silvercorp Metals Inc.and must be read in its entirety and is subject to all assumptions, limitations and disclaimers contained in the body of the report. © RPMGlobal Asia Limited 2024

 

 

 

7Geological Setting and Mineralization

 

7.1Regional Geology

 

Tectonically, the Property is located in the central portion of the east-west-trending Baimashan-Longshan uplift belt in central Hunan province, which is part of the accretionary wedge of the subduction zone between the Yangtze and South China Plates. Dominant, deep structures are the NE-trending Chengbu-Taojiang faults, which are parallel to the suture zone between the two plates. From east to west, three secondary dome structures (Longshan, Dachengshan and Baimashan) are equidistantly distributed and form the major structural control of the central Hunan gold-antimony-lead-zinc polymetallic belt.

 

The regional sedimentary sequence was developed in an aulacogen environment and can be divided into three sub-sequences:

 

§Precambrian-Cambrian: Glacial and pyroclastic, dark carbonaceous and siliceous sediments, and argillaceous carbonate formations.

 

§Ordovician-Silurian: Flysch facies sediments.

 

§Devonian: Terrigenous clastics and carbonate rocks.

 

Precambrian weakly metamorphosed sandy slate and lower Palaeozoic rocks outcrop within the core areas of the dome structures. Shallow-sea facies sedimentary clastic and carbonate rocks of Middle and Upper Palaeozoic age comprise the flanks of these dome structures. Concealed intrusions have been detected beneath the Dachengshan dome and Baimashan dome. Some of the Precambrian formations contain abundant volcanic material and are geochemically anomalous in gold, antimony, tungsten and arsenic.

 

The BYP Project is located at the contact between the east to west-striking Baimashan-Longshan uplift belt and the northeast-trending Chengbu-Taojiang tectonic belt, within the southwest-dipping end of the regional Dachengshan anticlinorium (dome structure). The detailed regional geology location map is shown below in Figure 7-1.

 

7.2Project Geology

 

The Property is located on the south-west plunging end of the Dachengshan anticlinorium (dome structure). The Dachengshan anticlinorium is about 8.5 km wide and 30 km long with an axial trend of NE30°. Lead-zinc-polymetallic mineralization occurs mainly at the southern and northern flanks of the Dachengshan anticlinorium.

 

Bedrock in the Property area consists predominantly of Devonian clastic and carbonate rocks. Precambrian and Cambrian rocks occur at the eastern margin of the Property and are unconformably overlain by a Middle Devonian sedimentary sequence (Figure 7-2). Faults and folds of variable attitudes are well developed and control the distribution of gold, lead and zinc mineralization. No surface outcrop of intrusive rock is observed in the Dachengshan dome structure area, however regional gravity and magnetic data indicate the likely presence of a concealed intrusion at depth. Precambrian and Cambrian rocks exhibit low-grade metamorphism.

 

7.2.1Stratigraphy

 

The stratigraphy on the Property includes Quaternary cover, Devonian metamorphic and sedimentary rocks, Cambrian and Sinian as outlined below:

 

§Quaternary cover consists of diluvium and alluvium with a thickness ranging from 0 m to 135 m.

 

§The Middle Devonian rocks are subdivided into three formations:

 

-Banshan Formation (D2b), composed of sandstone, conglomerate and quartz siltstone cemented with purple-red ferrous clay and with a total thickness of around 320 m.

 

-Tiaomajian Formation (D2t), a fine-grained clastic sedimentary sequence including quartz sandstone, siltstone, and mudstone with a total thickness of around 200 m. This sequence forms the major host rock for gold mineralization on the Property.

 

  
| ADV-HK-00157 | National Instrument 43-101 Mineral Resource Technical Report | 30th June 2024 || Page 20 of 126 |
  
This report has been prepared for Silvercorp Metals Inc.and must be read in its entirety and is subject to all assumptions, limitations and disclaimers contained in the body of the report. © RPMGlobal Asia Limited 2024

 

 

 

-Qiziqiao Formation (D2q), composed of lower, dark-grey marl, calcareous shale and biolithite and upper, thick-bedded massive biolithite, dolomite, and limestone with a total thickness of around 1,000 m. Lead-zinc mineralization in the Property mainly occurs in the middle section of this sequence.

 

§The Cambrian units consist of dark grey carbonaceous shale, siliceous shale, carbonaceous slate and siliceous rock with a total thickness of around 250 m, conformably overlying the Sinian rocks.

 

§The Sinian comprises slightly metamorphosed sedimentary rocks distributed in the northeast part of the Property, and is subdivided into the Lower Sinian (Z1h) and Upper Sinian (Z2j and Z2l).

 

7.2.2Structure

 

The Property is located at the south-western end of the Dachengshan Anticlinorium. The principle structures within the Property include a northeast-trending secondary fold structure and three sets of post-folding faults which include mostly normal faults and minor reverse faults.

 

The northeast-trending secondary fold occurs as an anticline with an axial plane striking about 050°, and with dip angles of 30°-~50° on the southeast limb and 25-~50 on the northwest limb. The anticline is disrupted by 29 known faults grouped into three sets: northeast, east-west, and northwest. Mineralization occurs within the northwest limb of the secondary anticline, associated with the northeast-trending F5 fault.

 

7.2.3Metamorphism and alteration

 

Metamorphism in the mine area is largely developed in the Precambrian (Sinian) units exposed in the northeastern part of the Property. Hydrothermal alteration is obvious in the country rock enclosing the mineralization, consisting of pyritisation, dolomitisation, silicification, and bleaching. Alteration intensity increases proximal to the mineralization, with lead-zinc zones exhibiting mainly dolomitization, and gold zones exhibiting mainly silicification, pyritisation, and bleaching.

 

7.3Mineralization

 

Mineralization consists of gold, lead-zinc, and polymetallic mineralization types. A total of 30 major individual lead-zinc mineralized domains and 11 gold mineralized domains have been recognised to date. They occur in two sub-areas:

 

§Haitangling (HTL), on the northwest portion of the Property, where lead-zinc zones 6, 7 and 30 are located.

 

§Baiyunchong (BYC), on the south portion of the Property, where all the gold zones and the other 27 lead-zinc zones are located (Figure 7-3).

 

  
| ADV-HK-00157 | National Instrument 43-101 Mineral Resource Technical Report | 30th June 2024 || Page 21 of 126 |
  
This report has been prepared for Silvercorp Metals Inc.and must be read in its entirety and is subject to all assumptions, limitations and disclaimers contained in the body of the report. © RPMGlobal Asia Limited 2024

 

 

 

 

 

 

 

 

 

 

 

 

 

 

 

7.3.1Lead-Zinc Mineralization

 

All known lead and zinc zones show characteristics of stratabound mineralization and occur within the thickly-bedded carbonate rocks in the upper portion of the Middle Devonian (D2q), which overlies the host gold sequence. The occurrence and size of individual zones are controlled and affected by pre-mineralization and post-mineralization faults and folds. Lead and zinc mineralization is closely associated with second-order fractures and fractured zones in the hanging walls of major faults.

 

Major metallic minerals in the lead-zinc zones include pyrite, sphalerite, galena and boulangerite. Chalcopyrite and clinohedrite occur as accessory minerals. Major gangue minerals are calcite and dolomite, and minor gangue includes barite, quartz and muscovite. Grain sizes of galena and sphalerite range from 0.01 mm to 2 mm. Metallic minerals are unevenly distributed as disseminated and fissure-filling mineralization.

 

All the mineralized zones occur as stratiform and lenticular bodies in Devonian limestone, dolomite and marl. The general trend of mineralized zones is conformable with the host rock, with a dip angle ranging from 0° to 30°. There is some overlap in defined mineralized bodies, with the relatively steeper Zones 1, 2, 3, 5, 9 and 27 overlapping vertically with the relatively flatter Zones 8, 10, 12, 16, 17 and 19. There is also an apparent overlap relationship with the small volume mineralized Zones 6, 7 and 30 located in the north, with the shallower Zones 6 and 7 being related to the deeper blind Zone 30 along a 45° plunge. Characteristics of individual zones are summarized in Table 7-1.

 

Table 7-1 Lead-Zinc mineralized Zone Orientation Summary

 

 

Mineralized Zone

Area

Range of
Exploration
Lines
Occurrences Elevations
Defined
(m)
Strike Azimuth Dip Angle Plunge
6,7,30 North 3 - 8 NW 320°-340° SW 25°-40° 10°-20° -200 to 500
2,5,9,25 East 19 - 22 NE 60°-70° NW 0°-10° 0°-15° 32 to 243
22,26,27,28,29 East 19 - 22 NE 60°-70° NW 0°-10° 0°-10° 110 to 250
1,3,4,20 Central 21 - 26 NE 70°-90° NW 0°-15° -90 to 106
21,23,24 Central 22 - 24 NE 60°-70° NW 0°-10° 0°-10° -145 to 30
8,10,12,14,15,16,17,19 West 26 - 28 NE 60°-70° NW 5°-20° -120 to 40
11,13,18 West 28 - 30 NNE 10°-30° NWW 0°-10° 0°-5° -360 to -195

 

7.3.2Gold Mineralization

 

Known gold zones occur as stratiform or lenticular zones in fractured clastic rocks in the lower portion of the Middle Devonian sedimentary sequence. The distribution of gold mineralization is structurally controlled by two major NE-trending faults, F3 and F5.

 

Fine-grained (<1 mm) pyrite is the major host mineral for gold and is commonly unevenly distributed as veinlets or disseminations. Metallic minerals consist of native gold, pyrite, arsenopyrite, sphalerite, galena, siderite, tenorite, and rare stibnite. Major gangue minerals include quartz and sericite. Alteration assemblages and metallic mineral distributions show zonation from proximal silicification with gold and pyrite outward to distal bleaching with arsenopyrite, barite, calcite, and sericite.

 

Eleven gold zones have been identified. The zones occur at elevations from 40 m to 300 m above sea level. Individual zones range from 50 m to 600 m in length and from 2 m to 50 m in thickness. The average grade of the zones is generally in the range of 1 g/t to 3 g/t Au. The Company’s 2011-2014 exploration program further defined an extensive area of mineralization now known as Zone 6, which had previously been considered part of Zone 3 in previous geological reports. Characteristics of the currently known gold mineralization zones are summarised in Table 7-2.

 

  
| ADV-HK-00157 | National Instrument 43-101 Mineral Resource Technical Report | 30th June 2024 || Page 25 of 126 |
  
This report has been prepared for Silvercorp Metals Inc.and must be read in its entirety and is subject to all assumptions, limitations and disclaimers contained in the body of the report. © RPMGlobal Asia Limited 2024

 

 

 

Table 7-2 Gold mineralized Zone Orientation Summary

 

Mineralized
Zones

Area

Range of

Exploration
Lines

Occurrences

Elevations

Defined
(m)

Strike Azimuth Dip Angle Plunge
6 North 17-22 NE 60°-70° NW 30°-45° 0°-10° 80 to 300
1,10 Northeast 22 NE 60°-70° NW 30°-45° 0°-10° 200 to 250
11 South 21 NE 55°-65° NW 40°-50° 0°-10° 60 to 170
3,7,8,9 Central 18-20 NE 50°-80° NW 30°-45° 10°-20° 40 to 210
2,4,5 Central 20 NE 60°-70° NW 15°-30° 0°-5° 215 to 272

 

Zone 6 is the most important gold zone, containing more than 70% of the total estimated gold resource at BYP. Mineralization is hosted in fractured quartz sandstone and siltstone, with faults F3 and F24 forming the hanging wall and F5 forming the footwall. The bulk of Zone 6 is located between lines 17 and 19. It becomes thinner westwards and pinches out between lines 22 and 24.

 

Zone 3 has a similar orientation to Zone 6 but lies at a lower elevation. All other mineralized zones are currently considered as secondary mineralized zones and are defined by limited drilling. Most of them are located south and southwest of the main gold deposit area.

 

Based on the 2011-2014 exploration program outcomes, RPM updated the solid models with respect to the 2012 mineralized models. The solid models were re-numbered to maintain consistency with the wireframed object numbers and the defined zone numbers. The solid models have incorporated the exploration data as of December 31, 2018. Table 7-3 shows how these mineralization zones have been numbered and how the updated solid model numbering relates to the corresponding mineralized zones.

 

Table 7-3 Mineralized Zone Numbering by Exploration Stage

 

1971 - 1977 1990 - 1992 2003-2006 2011 - 2014 2018 - 2019
Lead-Zinc zones
Zone 1   Zone 1 Zone 1-2 Zone 6,7,30
Zone 2   Zone 2
Zone 3   Zone 3 Zone 3-5 Zone 1-5, 9, 20-29, 31
Zones 5, 6, 7, 8 Block 1 Zones 5, 6, 7, 8
Zone 9 Block 2 Zone 9 Zone 9-10

Zone 8, 10-19

Zone 10 Zone 10
Zone 11 Block 3 Zone 12 Zone 12
Gold zones
  Zone 3 Zones 3, 3-1, 3-2 Gold Zone 3 Zone 1,6,10
  Zone 1 Zones 1, 1-4 Gold Zone 1 Zone 2-5,7-9
    Zones 1-1, 1-2, 1-3 Gold Zone 5 Zone 11

 

  
| ADV-HK-00157 | National Instrument 43-101 Mineral Resource Technical Report | 30th June 2024 || Page 26 of 126 |
  
This report has been prepared for Silvercorp Metals Inc.and must be read in its entirety and is subject to all assumptions, limitations and disclaimers contained in the body of the report. © RPMGlobal Asia Limited 2024

 

 

 

8Deposit Types

 

8.1Mississippi Valley Type (MVT) Deposits

 

Based on the current understanding of the geology, the lead-zinc mineralization is classified as a carbonate-hosted Mississippi Valley Type (“MVT”) deposit containing minor silver and cadmium. Carbonate-hosted lead-zinc deposits are important and highly valuable concentrations of lead and zinc sulfide ores hosted within carbonate (limestone, marl, and dolomite) formations and which share a common genetic origin. These mineralized bodies tend to be compact, fairly uniform plug-like or pipe-like replacements of their host carbonate sequences and as such can be very high grade (Figure 8-1). They also tend to be coarse; typically having good process recoveries. This classification of ore deposits is known as Mississippi Valley Type or MVT ore deposits, after a number of famous such deposits along the Mississippi River in the United States, where such ores were first recognized. These include the famed Southeast Missouri Lead District of southeastern Missouri, and deposits in northeast Iowa, southwest Wisconsin, and northwest Illinois.

 

Figure 8-1 Deposit Models of MVT Deposits from Morocco (A) and Spain (B) (Leach et al, 2010)

 

 

  
| ADV-HK-00157 | National Instrument 43-101 Mineral Resource Technical Report | 30th June 2024 || Page 27 of 126 |
  
This report has been prepared for Silvercorp Metals Inc.and must be read in its entirety and is subject to all assumptions, limitations and disclaimers contained in the body of the report. © RPMGlobal Asia Limited 2024

 

 

 

8.2Carlin Type Deposits

 

The gold mineralization is classified as a Carlin Style fine grained disseminated gold deposit with both stratigraphic and structural controls, and with mercury, arsenic, and antimony as the main indicator elements (Figure 8-2). Carlin–type gold deposits are sediment-hosted disseminated gold deposits. These deposits are characterized by invisible (typically microscopic and/or dissolved) gold in pyrite and arsenopyrite. This kind of gold is called “Invisible Gold”, as it can only be found through chemical analysis. The deposit is named after the Carlin mine, the first large deposit of this type discovered in the Carlin Trend, Nevada.

 

Figure 8-2 Carlin Type Deposit Formation (Hofstra and Cline, 2000)

 

 

  
| ADV-HK-00157 | National Instrument 43-101 Mineral Resource Technical Report | 30th June 2024 || Page 28 of 126 |
  
This report has been prepared for Silvercorp Metals Inc.and must be read in its entirety and is subject to all assumptions, limitations and disclaimers contained in the body of the report. © RPMGlobal Asia Limited 2024

 

 

 

9Exploration

 

A summary of the activity, including methodologies and results, for the exploration work carried out between December 1971 and December 2018 on the BYP Au-Pb-Zn Project mining license area is outlined below.

 

9.1Geological Mapping

 

During the 1971-1977 general exploration stage, the 468 team carried out basic geological mapping on the BYP Au-Pb-Zn exploration license area following discovery of lead and zinc mineralization. The completed geological mapping works included an 8.88 sq. km topographic survey, 19 sq. km 1:5,000 scale geological mapping and 2.9 sq. km 1:2,000 scale geological mapping.

 

During the 1990-1992 prospecting stage, the 418 team carried out basic geological mapping on the BYP Au-Pb-Zn exploration license area. The completed geological mapping works included an updated 28.5 sq. km topographic survey and an updated 5.44 sq. km 1:2,000 scale topographic survey.

 

No significant mapping was carried out during the more recent stages of exploration.

 

9.2Geochemical Surveys

 

During the 1990-1992 prospecting stage, the 418 team carried out a series of geochemical surveys including a 40 sq. km stream sediment survey and a 5.5 sq. km secondary halo survey, both mainly targeting gold mineralization.

 

9.3Geophysical Surveys

 

During the 1971-1977 general exploration stage, the 468 team carried out a 1.3 sq. km induced polarization intermediate gradient survey.

 

9.4Tunneling Program

 

Since commencement of the Project, a total of 10.656 m of adit and shaft channel samples were taken (Table 9-1).

 

Table 9-1 Historical Tunneling Program

 

Period Company Exploration works
1971-1977 468 Team of Hunan Provincial
Geological Bureau
2,700 m3 of trench sampling, 201.35 m of shallow shaft sampling and 217.4 m of channel sampling
1990-1992 418 Team of Hunan Provincial
Geology and Mineral Bureau
6,200 m3 of trench sampling, 286.1 m of channel sampling
2003-2006 Yunxiang Mining company 1,290 m of channel sampling
2006-2008 Yunxiang Mining company 4,114.53 m of channel sampling
2011-2014 Yunxiang Mining company 4,546.51 m of channel sampling at different elevations ranging from 150 m to 336 m

 

Significant results from the 2011-2014 underground sampling program are summarised in Table 9-2.

 

  
| ADV-HK-00157 | National Instrument 43-101 Mineral Resource Technical Report | 30th June 2024 || Page 29 of 126 |
  
This report has been prepared for Silvercorp Metals Inc.and must be read in its entirety and is subject to all assumptions, limitations and disclaimers contained in the body of the report. © RPMGlobal Asia Limited 2024

 

 

 

Table 9-2 Significant Intersections from Underground Sampling

 

Drill hole   Depth from Depth to Length (m) Weighted Au grade (g/t) Mineralized zone

 

200-CM18-SCM

  10.4 12.40 2.00 1.3 6
And 18.8 20.80 2.00

0.9

6
And 22.8 36.60 13.80 2.9 6
252-CM18-1-NCM   7.6 15.60 8.00 2.0 6

 

 

232-CM16-1-SCM

  2.20 17.50 15.30 3.4 6
And 21.50 24.00 2.50 0.6 6
And 24.00 32.60 8.60 4.8 6
And 32.60 36.10 3.50 0.7 6

 

232-CM16-1-NCM

  0.90 7.10 6.20 0.7 6
And 9.10 19.10 10.00 8.8 6
And 19.10 22.10 3.00 0.9 6
232-CM17-SCM   0.80 30.00 29.20 3.9 6
232-CM17-NCM   0.50 32.70 32.20 2.2 10

 

 

232-CM17-1

  0.2 21.10 20.90 3.5 6
And 25.1 43.10 18.00 2.1 6
And 47.1 63.10 16.00 1.4 6
And 67.1 75.30 8.20 1.4 6

 

232-CM18-NCM

  7.6 11.60 4.00 0.7 6
And 14.7 25.60 10.90 1.4 6
And 29.5 40.60 11.10 3.4 6
200-CM18-1-SCM   1.00 7.00 6.00 2.6 6

 

232-18-1-NCM

  8.40 9.40 1.00 1.0 6
And 11.40 15.10 3.70 0.8 6
And 22.80 43.70 20.90 5.5 6

 

232-18-1-SCM

  5.2 11.20 6.00 1.2 6
And 11.2 57.90 46.70 2.6 6
And 57.9 69.50 11.60 1.4 6
200-SZK18-101

 

And

11.67 39.94 28.27 3.2 6
42.47 67.05 24.58 1.3 6

 

 

200-SZK18-102

  8.96 12.95 3.99 1.0 6
And 16.85 30.91 14.06 2.3 6
And 32.18 43.49 11.31 1.9 6
And 54.68 64.21 9.53 1.3 6
ZK1938   333.21 334.71 1.50 1.2 6
252-CM19 And 6.00 18.00 12.00 1.2 6

 

CM19-1

  27.70 35.70 8.00 0.5 6
And 45.70 49.70 4.00 0.8 6
And 68.10 74.10 6.00 1.1 6
252-CM20   8.00 26.00 18.00 2.1 6
CM22   19.6 24.80 5.20 2.1 6

 

  
| ADV-HK-00157 | National Instrument 43-101 Mineral Resource Technical Report | 30th June 2024 || Page 30 of 126 |
  
This report has been prepared for Silvercorp Metals Inc.and must be read in its entirety and is subject to all assumptions, limitations and disclaimers contained in the body of the report. © RPMGlobal Asia Limited 2024

 

 

 

10Drilling

 

The total drilling which is mainly comprised of pre-2011 and post-2011 stages are summarized in below Table 10-1.

 

Table 10-1 Historical Drilling Programs

 

Period Company Exploration works
1971-1977 468 Team of Hunan Provincial Geological Bureau 84 drill holes of 31,032.58 m
1990-1992 418 Team of Hunan Provincial Geology and Mineral Bureau 21 drill holes of 5,120.62 m
2011-2014 Yunxiang Mining company 64 drill holes of 13,334.92 m

 

Detailed information of all historical drilling are introduced in the sections below.

 

10.1Pre-2011 Drilling

 

Following the discovery of epithermal lead and zinc mineralization on the Property in 1977, geological mapping, geophysical and geochemical survey works were conducted by different geology bureaus. Geological drilling was also conducted at an early stage of exploration for the BYP Au-Pb-Zn deposit area.

 

During the 1971-1977 general exploration stage, the 418 team completed 84 drill holes for 31,032.58 m. As the main gold mineralization was still not identified by the 1971-1977 exploration stage, all drill holes were designed to test the lead and zinc target areas. Among all the 84 holes, 80 holes were retained and 4 holes were not included in the provided database, RPM confirmed with the clients that they were un-mineralized and located outside the extents of the lead-zinc deposit and therefore have no material impact on the resource model.

 

During the 1990-1992 prospecting stage, the 418 team completed 21 drill holes for 5,120.62 m. Most of the 21 holes were designed to test the gold mineralization. The main mineralization Zone 6 was firstly defined from exploration lines 17 and 19. Among all the 21 holes, 7 holes intersected the gold mineralized zone successfully while 14 holes were un-mineralized and not included in the current database. RPM confirmed with the clients that they were un-mineralized and located outside the extents of the gold deposit and therefore have no material impact on the resource model.

 

Between 1992 and 2011, no drilling was conducted.

 

Significant intercepts of gold, lead and zinc mineralization from the pre-2011 drilling programs are summarized in Table 10-2.

 

10.2Post-2011 Drilling

 

The Company commenced a surface and underground core drilling program in March, 2011. The program included 42 surface drill holes totaling 10,812.14 m, 5 underground holes for 797.14 m in 2012, 15 underground holes for 1,583.16 m in 2013 and 2 underground holes for 141.88 m in 2014. The 2011-2014 drilling programs included a total of 64 holes for 13,334.92 m. Figure 10-1 is a plan map of the 2011-2014 drilling relative to previous holes.

 

  
| ADV-HK-00157 | National Instrument 43-101 Mineral Resource Technical Report | 30th June 2024 || Page 31 of 126 |
  
This report has been prepared for Silvercorp Metals Inc.and must be read in its entirety and is subject to all assumptions, limitations and disclaimers contained in the body of the report. © RPMGlobal Asia Limited 2024

 

 

 

Table 10-2 Significant Intercepts of the Pre-2011 Drilling Programs

 

Drill hole   Depth from Depth to Length(m) Weighted Au grade (g/t) Mineralized zone
ZK1721   59.5 65.95 6.45 0.9 6
ZK1723   63.56 115.19 51.63 2.6 6
ZK1725   168.62 176.44 7.82 3.3 6
ZK1801   184.5 198.39 13.89 4.5 7
ZK1821   147.16 149.71 2.55 0.9 7
ZK1825   75.75 120.51 44.76 2.3 6
ZK1904   140.5 146.64 6.14 2.5 9
And 185.28 186.83 1.55 3.2 7
ZK1921   185.43 190.31 4.88 2.3 7
And 205.53 210.28 4.75 2.1 8
ZK1925   155.98 162.08 6.1 1.6 9
And 215.4 216.6 1.2 0.6 7
ZK1927   155.71 179.58 23.87 1.7 3
ZK2021   220.07 224.12 4.05 0.5 11
ZK2102   26.3 45.05 18.75 1.2 6
ZK2129   222.1 224.1 2 0.8 11
ZK5202   195.73 220.66 24.93 1.3 11

 

Figure 10-1 Plan Map Showing Collar Locations by Exploration Stage

 

 

  
| ADV-HK-00157 | National Instrument 43-101 Mineral Resource Technical Report | 30th June 2024 || Page 32 of 126 |
  
This report has been prepared for Silvercorp Metals Inc.and must be read in its entirety and is subject to all assumptions, limitations and disclaimers contained in the body of the report. © RPMGlobal Asia Limited 2024

 

 

 

Three surface and four underground drill rigs were utilized during the 2011-2014 drilling program. Surface drilling was designed to test the extension of known mineralization, improve the understanding of the geology and increase the gold and lead-zinc resource base by identifying new mineralized zones along strike and down dip. Underground drilling was designed to provide detailed understanding of the existing gold zones, test the margins of these zones and explore for extensions. At the completion of the program, surface drilling was at a spacing of 100 m by 100 m and 100 m by 50 m in selected areas, while underground drilling was spaced at 10 m to 50 m within gold Zone 3. Table 10-3 summarizes significant intercepts of gold, lead and zinc mineralization in the 2011-2014 drilling program.

 

Table 10-3 Significant Intercepts of the 2011-2014 Drilling Program

 

Drill hole   Depth from Depth to Length(m) Weighted Au grade (g/t) Mineralized zone

 

 

SZK1901

  0.00 10.47 10.47 2.3 6
  10.47 26.77 16.30 1.6 6
  32.00 70.00 38.00 3.2 6
And 70.00 81.94 11.94 1.7 6
SZK2001   0.00 13.46 201.23 2.3 6
ZK16-101   0.00 23.36 23.36 1.1 6
ZK16-104   0.00 12.42 12.42 1.2 6
ZK16-106   0.00 24.80 24.80 3.5 6
ZK16-107   0.00 69.50 69.50 5.0 6
Including 29.63 57.24 27.61 6.4 6
ZK16-109   0.00 15.60 15.60 1.4 6
ZK16-110   41.65 57.80 16.15 2.4 6
ZK16-111   35.85 43.39 7.54 3.1 1
ZK1701   0 30.94 30.94 3.3 6
Including 0 17.67 17.67 5.3 6
ZK1702   0 24.58 24.58 5.6 6
Including 0 16.95 16.95 6.5 6
ZK1703   0 38.28 38.28 4.3 6
Including 0 14.83 14.83 7.2 6
ZK1704   0 29.33 29.33 4.1 6
Including 0 8.49 8.49 7 6
ZK1706   0.00 22.25 22.25 7.4 6
ZK1710   42.03 49.05 7.02 1.4 6

 

ZK17-101

  0 47.29 47.29 4.5 6
Including 0 12.19 12.19 6.2 6
Including 20.34 34.34 14.00 7.1 6
ZK17-105   0 46.67 46.67 4.6 6
Including 0 23.35 23.35 7.3 6
ZK1711   67.11 72.18 5.07 2.5 6
ZK17-111   0 30.48 30.48 5.2 6
Including 0 17.03 17.03 7.3 6

 

zk17-113

  0.00 75.05 75.05 4.7 6
Including 66.20 75.05 8.85 8.4 6
And 89.70 102.50 12.80 2.0 6
ZK17-114   0 59.37 59.37 4.1 6
Including 0 20.75 20.75 7.5 6
ZK17-115   0 80.12 80.12 3.6 6

 

  
| ADV-HK-00157 | National Instrument 43-101 Mineral Resource Technical Report | 30th June 2024 || Page 33 of 126 |
  
This report has been prepared for Silvercorp Metals Inc.and must be read in its entirety and is subject to all assumptions, limitations and disclaimers contained in the body of the report. © RPMGlobal Asia Limited 2024

 

 

 

Drill hole   Depth from Depth to Length(m) Weighted Au grade (g/t) Mineralized zone
  Including 0 26.99 26.99 6.7 6
ZK1723   63.56 107.51 43.95 3.0 6
ZK1725   171.30 176.44 5.14 4.6 6
ZK1801   184.50 198.39 13.89 4.6 7
ZK1802   0.00 39.11 39.11 1.1 6
And 39.11 48.38 9.27 2.8 6
ZK1808   0.00 11.12 11.12 1.9 6
ZK1810   0.00 11.65 11.65 1.5 6
And 179.07 187.25 8.18 1.1 6

 

 

ZK18-101

  14.41 37.91 23.50 1.2 6
And 41.49 54.56 13.07 0.7 6
And 103.28 112.73 9.45 1.0 6
And 112.73 122.23 9.50 0.6 6
And 128.66 137.99 9.33 0.7 6

 

 

ZK18-102

  0.00 7.24 7.24 1.1 6
And 13.78 19.29 5.51 0.6 6
And 19.29 36.92 17.63 2.4 6
And 38.84 55.72 16.88 0.7 6
And 85.32 97.87 12.55 0.7 6
ZK18-103   8.55 47.73 39.18 2.6 6
And 116.50 133.86 17.36 0.6 6

 

ZK18-105

  0.00 12.98 12.98 2.2 6
  36.04 58.61 22.57 2.8 6
And 58.61 65.87 7.26 0.6 6
ZK18-106   19.74 25.30 5.56 1.5 6
ZK1825   75.75 120.51 44.76 2.3 6
ZK1904   124.49 146.64 22.15 2.5 9

 

ZK19-102

  27.60 33.60 6.00 1.7 5
And 66.30 80.80 14.50 2.4 5
And 86.95 92.35 5.40 1.6 5

 

ZK19-103

  33.43 35.37 274.00 1.2 5
And 85.94 93.32 227.50 2.0 5
And 102.97 104.85 213.00 2.4 5
And 160.76 162.68 162.00 2.8 5
ZK19-104   76.74 80.15 233.70 1.8 2
And 111.96 114.16 202.00 0.8 2

 

ZK19-105

  6.35 18.92 181.33 3.4 6
And 18.92 34.51 165.75 1.0 6
And 58.27 60.45 139.81 1.1 6
ZK1911   5.75 32.09 26.34 1.1 6
And 32.09 48.39 16.30 3.2 6

 

 

ZK1912

  0.00 7.57 7.57 0.7 6
And 7.57 13.20 5.63 1.9 6
And 21.20 28.70 7.50 1.1 6
And 28.70 43.25 14.55 3.4 6

 

  
| ADV-HK-00157 | National Instrument 43-101 Mineral Resource Technical Report | 30th June 2024 || Page 34 of 126 |
  
This report has been prepared for Silvercorp Metals Inc.and must be read in its entirety and is subject to all assumptions, limitations and disclaimers contained in the body of the report. © RPMGlobal Asia Limited 2024

 

 

 

Drill hole   Depth from Depth to Length(m) Weighted Au grade (g/t) Mineralized zone
  And 144.28 150.56 6.28 0.5 6

 

ZK1913

  0.00 9.62 9.62 1.2 6
And 9.62 17.95 8.33 2.5 6
And 26.76 37.53 10.77 0.8 6
And 37.53 46.88 9.35 5.8 6
ZK1927   160.32 179.58 19.26 2.1 3
ZK1936   286.39 298.24 11.85 1.8 6
Including 288.39 296.24 7.85 2.3 6
ZK1936   615.30 623.30 8.00 1.5 6
ZK1937   251.45 260.20 8.75 1.4 6
And 324.80 332.16 7.36 1.3 6
ZK1939   0.00 23.96 23.96 3.3 6
ZK1940   66.61 94.04 27.43 2.7 6
ZK2021   256.64 267.44 72.00 0.7 11
ZK2023   255.80 284.65 75.20 0.7 11
Including 269.81 276.81 82.60 0.6 11
ZK2032   44.12 47.35 266.70 2.1 4
And 49.80 51.83 262.70 1.4 4
ZK2102   41.50 45.05 279.70 2.8 6
ZK2108   288.07 312.75 59.50 0.6 11
ZK2110   43.37 45.77 276.40 1.4 6
ZK21-101   6.47 18.62 297.00 3.5 6
And 218.30 221.15 95.20 0.4 6
ZK2111   108.38 110.38 215.00 1.5 6

ZK2210

  38.64 41.64 285.20 2.1 6
And 53.20 55.09 271.70 2.2 6
And 58.49 61.12 265.50 3.3 6

 

Two drill rigs, models XY-42T and YDX-3L, were used in surface drilling. Figure 10-2 shows the XY-42T drill rig at hole ZK2110. Each surface hole started with a 110 mm bit, reducing to a 75 mm bit when bedrock was reached. Underground holes were drilled with an underground XY-4 drilling rig equipped with a 75 mm bit (Figure 10-3). NQ sized core was recovered from both the surface and underground drilling programs.

 

  
| ADV-HK-00157 | National Instrument 43-101 Mineral Resource Technical Report | 30th June 2024 || Page 35 of 126 |
  
This report has been prepared for Silvercorp Metals Inc.and must be read in its entirety and is subject to all assumptions, limitations and disclaimers contained in the body of the report. © RPMGlobal Asia Limited 2024

 

 

 

Figure 10-2 Drill Rig XY-42T at Hole ZK2110

 

 

Source: 2012 NI 43-101 technical report for BYP Gold-Lead-Zinc property, Hunan Province, China, AMC Mining Consultants (Canada) Ltd, P R Stephenson, H A Smith et al, 30 June 2012

 

Figure 10-3 Underground Drill Rig XY-4

 

 

Source: 2012 NI 43-101 technical report for BYP Gold-Lead-Zinc property, Hunan Province, China, AMC Mining Consultants (Canada) Ltd, P R Stephenson, H A Smith et al, 30 June 2012

 

Total drill core recovery, including mineralized zones, was 85% or greater. Down-hole surveys were conducted every 50 m with a compass inclinometer. The down-hole survey was completed by drillers under the supervision of the project geologist. Drill hole depth was calibrated every 100 m and an error tolerance of <0.1% was required. After completion, the drill hole was sealed with cement and the drill hole number, depth, and date of completion were marked on the concrete.

 

  
| ADV-HK-00157 | National Instrument 43-101 Mineral Resource Technical Report | 30th June 2024 || Page 36 of 126 |
  
This report has been prepared for Silvercorp Metals Inc.and must be read in its entirety and is subject to all assumptions, limitations and disclaimers contained in the body of the report. © RPMGlobal Asia Limited 2024

 

 

 

The Company’s geologists inspected the drilling progress and drill core on a daily basis and recorded geology, alteration and mineralization of the drill cores. Detailed geological logging was undertaken at a temporary core storage location, and sample boundaries were marked on the core according to the intensity and variation of visible mineralization and alteration. One or two samples were collected on either side of the visually mineralized rock to confirm the extent of mineralization. Sample lengths depended on the actual length of intersection and the variation of mineralization over the interval. Two meters core samples were routinely collected across continuous zones.

 

Drill core from the 2011-2014 drilling program was carefully stacked, temporarily, on open ground while the core storage facility was under construction. An example of carefully stacked core and a labelled core box is shown in Figure 10-4.

 

Figure 10-4 Core Storage Room and Core Boxes

 

 

Mineralization wireframes were updated based on the final results of the 64 holes completed in the 2011-2014 drilling program. RPM notes that 22 holes were drilled subsequent to the 2011 resource estimate (Table 6-1 and Table 6-2), including 18 holes targeting gold mineralization and four holes targeting lead-zinc mineralization. The Zone 6 gold wireframe interpretation was extended downward significantly, and the Zone 3 gold mineralization was more accurately defined. Zones 2, 3, and 29 were intersected by four new holes, with wireframes being adjusted accordingly.

 

Figure 10-5 shows typical sections where the previous geological interpretation was impacted by the new drilling.

 

Between 2015 and 2024, no additional drilling program was completed within the mining licence area.

 

  
| ADV-HK-00157 | National Instrument 43-101 Mineral Resource Technical Report | 30th June 2024 || Page 37 of 126 |
  
This report has been prepared for Silvercorp Metals Inc.and must be read in its entirety and is subject to all assumptions, limitations and disclaimers contained in the body of the report. © RPMGlobal Asia Limited 2024

 

 

 

 

 

 

 

11Sample Preparation, Analysis and Security

 

The details of the sample preparation, analytical methodology and sample security protocols in place for channel and core samples from the exploration programs carried out to date on the BYP deposit area are included in this section.

 

11.1Sample collection

 

For 1971-1977 and 1990-1992 exploration stages, all samples were taken from trench, test pits and drill cores, onsite logging was completed with detailed lithology, alteration, structure and texture descriptions. The overall and average drill hole sample recovery was more than 75% and 80% respectively.

 

For the 2011-2014 exploration stage, locations of channel samples were selected and marked by the geologist across the exposed mineralization zone along the drift and cross-cut tunnels. Under the supervision of the Company’s project geologist, samplers cut a 5 cm wide and 3 cm deep channel across the mineralization zone with an electric cutter, and then excavated material within the channel with a hammer and chisel. Excavated chip material was collected in a cloth bag and the sample number was written on the wall and on the bag upon completion of each individual sample. The length of individual samples depended on the continuity and intensity of mineralization. Most of the channel samples were 2 m in length and weighed between 8 to 10 kg.

 

Drill hole cores were logged and marked for sampling by a geologist with detailed logging information; the overall average core recoveries were more than 85%. The core was then cut into two halves with a diamond rock saw. One half was marked with the sample number and replaced in the core box for long term storage and future reference. The other half was broken up and bagged for analysis. The sample location was marked on the core box and a sample tag with sample number, date, from and to meterage, total length, drill rig used, and sampler’s name was enclosed in a transparent plastic bag and stapled to the core box. The weight of a 2 m core sample was around 5 kg.

 

11.2Sample Handling Protocols and Security

 

For the 1971-1977 and 1990-1992 exploration stages, all bagged channel and core samples were kept in secure storage rooms and then shipped to the laboratory for preparation and assay.

 

For the 2011-2014 exploration stage, the bagged channel and core samples were kept in a secure room which could only be accessed by the designated person until the shipment for analysis was completed. A professional courier company was hired for the shipment of samples from the Property to the ALS-Chemex (ALS) Laboratory in Guangzhou. Upon receiving the samples, the laboratory reported sample conditions to the Company’s project geologist. Remediation measures were taken immediately if there was any damage or possible contamination reported from the laboratory.

 

11.3Assay Laboratory Sample Preparation and Analysis

 

The samples collected in 1971-1977 general exploration stage were sent to the 468 team laboratory for sample preparation with procedures which mainly include crushing to 5mm, division, pulverizing to 0.85mm, division, dried at 80℃ for 2 – 3 hours, pulverizing to 0.147mm, 40 – 50 g samples were taken for assay. Pb, Zn and Cu elements were assayed with LP-55 polarization spectrometer; S was assayed with the titration method.

 

The samples collected in 1990-1992 prospecting stage were sent to the Hunan Xiangzhong Geology Institute for sample preparation with a procedure which included crushing to 1mm, division, pulverizing to 0.074mm; half for duplicate samples and half for assay. AAS and the quinhydrone volumetric method were used for Au assay; AAS and polarography methods were used for Pb and Zn assay.

 

The samples collected by the Company in its 2011-2014 exploration stage were sent to the ALS Laboratory in Guangzhou (“ALS”), which has ISO and Chinese government accreditation.

 

At ALS, all samples were handled as per the below procedures:

 

  
| ADV-HK-00157 | National Instrument 43-101 Mineral Resource Technical Report | 30th June 2024 || Page 39 of 126 |
  
This report has been prepared for Silvercorp Metals Inc.and must be read in its entirety and is subject to all assumptions, limitations and disclaimers contained in the body of the report. © RPMGlobal Asia Limited 2024

 

 

 

§All samples were dried for 12 to 24 hours at 65℃.

 

§Whole samples were crushed with a jaw crusher until 70% of the crushed sample passed sieves of size fraction of minus 10 mesh (2 mm).

 

§Crushed samples were multi-split to 300 g for pulverizing, with the coarse reject kept at the laboratory.

 

§The 300 g sample was pulverized with a vibratory pulverizer, and 85% of the sample was pulverized to minus 200 mesh (0.075 mm).

 

Samples from the gold zones were analyzed by standard fire assay fusion with an AAS finish procedure to analyze lower grade samples from 0.005 to 10 g/t Au, and fire assay fusion-electronic analytical balance method to analyze high grade samples from 0.05 to 1,000 g/t Au. Samples from lead-zinc and polymetallic zones were analyzed for Ag, As, Cu, Pb and Zn using a four-acid digestion and ICP-AES finish with detection ranges of 1 to 1,500 g/t for Ag, 0.001 to 30% for Zn, 0.001 to 30% for As, 0.001 to 40% for Cu and 0.001 to 20% for Pb.

 

11.4Quality Control Data

 

11.4.1Quality Control Data (Pre 2011)

 

There are two major exploration stages prior to 2011 for which the QA/QC samples were taken.

 

During the 1971-1977 general exploration stage carried out by 468 team, internal samples and external samples were taken for QA/QC procedures.

 

A total of 174 internal samples (3.5% of total assay results) were taken to 468 team laboratory for check analysis. The reproducibility or qualification rates were 93.1% and 95.1% for Pb and Zn respectively.

 

During the 1990-1992 prospecting stage for gold which was conducted by 418 team, internal and external samples were again used as the main control for QA/QC procedures.

 

A total of 1,224 internal samples (56.9 % of total assay results) were taken to 418 team laboratory for check analysis. The reproducibility or qualification rates were 99.35%, 97.37% and 99.07% for Au, Pb and Zn, respectively.

 

A total of 24 external samples for Au, 12 external samples for Pb and 12 external samples for Zn, were taken to the Hunan Provincial Mineral Test Institute Laboratory for check analysis (1% of total assay results). The reproducibility or qualification rates were 99.17%, 91.67% and 100% for Au, Pb and Zn respectively.

 

For these two exploration stages, no original re-assay documents were provided, only the general exploration and prospecting reports were available. The QA/QC quality assessments were based on the related sections in the two reports.

 

A total of 80 external samples were taken to the Hunan Provincial Geological Laboratory for check analysis (1.5% of total assay results). The reproducibility or qualification rates were greater than 90% for both Pb and Zn.

 

RPM has reviewed the available information on the historical QA/QC and is satisfied that the sample/assay information from the exploration programs undertaken in the 1971-1977 and 1990-1992 stages are of acceptable quality for resource estimation purposes.

 

11.4.2Quality Control Data (Post 2011)

 

For the 2011-2014 exploration program, the Company routinely inserted Certified Reference Materials (“CRMs”) and blanks into each batch of 40 samples to monitor sample preparation and assay procedures. External check assays were obtained by sending around 10% of the mineralized pulps and 5% of non-mineralized pulps to the Zhengzhou Laboratory of the Henan Nonferrous Metals Exploration Institute. The Zhengzhou laboratory has ISO and Chinese government accreditation. The Company’s program comprised 1,643 QA/QC samples which were inserted into a sequence of 7,141 core and channel samples. The QA/QC samples included 108 CRMs, 158 blanks, 550 internal check samples, 771 external check samples and 56 field duplicate samples.

 

  
| ADV-HK-00157 | National Instrument 43-101 Mineral Resource Technical Report | 30th June 2024 || Page 40 of 126 |
  
This report has been prepared for Silvercorp Metals Inc.and must be read in its entirety and is subject to all assumptions, limitations and disclaimers contained in the body of the report. © RPMGlobal Asia Limited 2024

 

 

11.4.3CRM and Blanks (Post 2011)

Nine CRMs, sourced from the Institute of Geophysical and Geochemical Exploration (“IGGE”) and CDN Resource Laboratories Ltd. were used in the 2011-2014 QA/QC program as external standards inserted by the Company prior to submittal to ALS. The nine CRMs used were GAu-18a, GAu-22, GSO-1, GSO-2, GSO-4, CDN-GS-3J, CDN-GS-ME-16, CDN-ME-5 and CDN-ME-1206. All CRMs complied with China’s national standards and were approved by the General Administration of Quality Supervision, Inspection and Quarantine of the People’s Republic of China. Detailed information including expected values, standard deviations and numbers of samples are listed in Table 11-1.

 

Table 11-1 Details of External Standards Used for the Project Post 2011

 

CRM Expected CRM Values and Error Limits No. of Assays/ element
Au g/t Pb % Zn % Au Pb, Zn
GAu-18a 10.6±0.4     10  
GAu-22 5.72±0.22     7  
CDN-GS-3J 2.71±0.26     33  
CDN-ME-16 1.48±0.14     3  
CDN-ME-5 1.07±0.14 2.13±0.12 0.58±0.02 8 10
CDN-ME-1206 2.61±0.20 0.801±0.044 2.38±0.15 8 3
GSO-1   0.43±0.02 0.83±0.04   8
GSO-2   2.17±0.07 4.26±0.15   14
GSO-4   5.13±0.08 13.9±0.2   4

 

RPM was provided with 108 results for Au, Pb and Zn for the nine CRMs used for the Project (Figure 11-1 to Figure 11-3).

 

Analysis of the plots indicate an acceptable range of variability over time and between sample batches for Au, Pb and Zn with most results within the upper and lower control limits (three standard deviations). RPM notes there are insufficient samples for standard CDN-ME-16, CDN-ME-1206 and GSO-4. RPM notes that no material assay bias can be observed highlighting the good performance of the ALS laboratory.

 

Blank material was made from barren limestone and siltstone collected within the Property. The blank samples were randomly inserted into each batch of samples and then sent to the ALS Laboratory for assay. External blank samples were inserted into the sample batches by the Company staff during the 2011-2014 exploration stage to monitor for possible contamination problems during sample preparation and analysis. A total of 158 valid blank samples were available for analysis (Figure 11-4 to Figure 11-6). Four blank samples were detected with anomalous values of gold; no blank samples were detected with anomalous values of lead or zinc. Overall, the assay results of the blank materials are considered acceptable.

 

  
| ADV-HK-00157 | National Instrument 43-101 Mineral Resource Technical Report | 30th June 2024 || Page 41 of 126 |
  
This report has been prepared for Silvercorp Metals Inc.and must be read in its entirety and is subject to all assumptions, limitations and disclaimers contained in the body of the report. © RPMGlobal Asia Limited 2024

 

 

 

 

 

 

 

 

 

Figure 11-4 Internal Blank Results for Au Post 2011

 

 

Figure 11-5 Internal Blank Results for Pb Post 2011

 

 

Figure 11-6 Internal Blank Results for Zn Post 2011

 

 

  
| ADV-HK-00157 | National Instrument 43-101 Mineral Resource Technical Report | 30th June 2024 || Page 45 of 126 |
  
This report has been prepared for Silvercorp Metals Inc.and must be read in its entirety and is subject to all assumptions, limitations and disclaimers contained in the body of the report. © RPMGlobal Asia Limited 2024

 

 

11.4.4Internal Check Samples (Post 2011)

A total of 550 laboratory internal check samples (around 7% of all post 2011 drill hole and channel samples assays) were analyzed for Au at ALS. The scatterplots of these results are shown in Figure 11-7.

 

Analysis of these plots indicates that the majority of the results for Au are within the 10 % error limits. This indicates good repeatability of the primary pulverized samples and that the pulps appear to be homogeneous. In addition, no assay bias can be observed in the data highlighting the precision of the sample preparation and analysis by ALS.

 

11.4.5External Check Samples (Post 2011)

A total of 771 laboratory external check samples (around 11% of all post 2011 drill hole and channel samples assays) were sent to the Zhengzhou Laboratory of the Nonferrous Metals Exploration Institute to be analyzed for Au.

 

The results of the external check samples for Au are shown in the scatterplot in Figure 11-8. Analysis of the plot indicates that the majority of the results for Au are within the 10 % error limits, although there is a slight low bias to the external laboratory. This indicates overall good repeatability of the primary pulverized samples and that the pulps appear to be homogenous. The results highlight the reasonable precision of the sample preparation and analysis by ALS.

 

11.4.6Field Duplicate Samples (Post 2011)

Field duplicate sample analysis was carried out for the 2011-2014 exploration program with 56 samples being analyzed by ALS. Of these samples, 47 samples were assayed for Au and 9 samples were assayed for Pb and Zn. Results of the field duplicates are shown in Figure 11-9.

 

The majority of the field duplicate samples assay results were within the 10% bias limit, although a few outliers were detected which mainly resulted from local inherent grade variation. RPM notes insufficient samples were analyzed for Pb and Zn from which to draw conclusions and that the accuracy and suitability of assay methods and procedures could be improved by increasing the number of field duplicate samples.

 

11.4.7QA/QC Summary (Post 2011)

The Company carried out a standard program of QA/QC for drilling since 2011 at the BYP Au-Pb-Zn Project. Certified Reference Material standards were inserted at regular intervals and results have accurately reflected the original assays and expected values. The majority of certified blanks reported below 0.1g/t Au and 0.1% Pb and Zn; four blanks with slightly higher grade than 0.1 g/t Au are considered to have resulted from cross-contamination during the sample preparation which led to a systematic error.

 

A slight underestimation of Gau-18a and overestimation of Gau-22 for gold grade was observed for the 2011-2014 exploration stage, however most of the results were within the 3SD limit lines which is acceptable. No obvious scatter was observed in the lead and zinc CRM sample results.

 

A total of 550 samples were taken as internal check samples, around 7% of all assay results. This is adequate although it is slightly less than the standard proportion requirement of 10%. A total of 771 samples were taken as external check samples, which is 11% of all assay results and more than the standard proportion requirement of 5%.

 

All internal check samples plotted within the 10% limit lines indicate the good quality of the assay procedures. Most of the external check samples plotted within the 10% limit lines as well, with fewer than 10 external assay results falling outside the limits indicating a negligible bias which has no material impact on the Mineral Resource.

 

Limited field duplicate samples were taken for comparison. Most of the re-assay results plot within the 10% limit lines, with a few abnormal points with high nuggets observed for Au, Pb and Zn re-assay results. Given the spread of duplicate values in general it is suggested that sample splitting protocols should be reviewed, and more duplicate samples should be taken for check analysis.

 

  
| ADV-HK-00157 | National Instrument 43-101 Mineral Resource Technical Report | 30th June 2024 || Page 46 of 126 |
  
This report has been prepared for Silvercorp Metals Inc.and must be read in its entirety and is subject to all assumptions, limitations and disclaimers contained in the body of the report. © RPMGlobal Asia Limited 2024

 

 

 

Generally the QA/QC data suggests a slight bias for high Au standards, potentially as a result of approaching the method over-limit range. Considering the high accuracy and repeatability of CRMs, internal and external check samples, field duplicate samples and the limited apparent bias, these are not considered by RPM to be material, and all categories of QA/QC results support the assay data used in the Mineral Resource estimate.

 

Figure 11-7 ALS internal Check Samples for Au Post 2011

 

 

Figure 11-8 Zhengzhou Laboratory External Check Samples for Au Post 2011

 

  
| ADV-HK-00157 | National Instrument 43-101 Mineral Resource Technical Report | 30th June 2024 || Page 47 of 126 |
  
This report has been prepared for Silvercorp Metals Inc.and must be read in its entirety and is subject to all assumptions, limitations and disclaimers contained in the body of the report. © RPMGlobal Asia Limited 2024

 

 

 

 

 

12Data Verification

RPM conducted a review of the geological digital data supplied by Silvercorp for the BYP Au-Pb-Zn Project to ensure no material issues could be found and there was no cause to consider that the data was not accurate. RPM’s review included 1st site visit undertaken from the 18th to 21st September, 2018 by Tony Cameron (QP), Song Huang (QP) and Hong Zhao, and 2nd site visit undertaken from the 26th to 27th March, 2024 by Song Huang (QP) who are all full time employees of RPM.

 

12.1Validation of Mineralization

During the 2018 site visit, RPM visually checked detailed drill logs and assay results with two drill hole cores stored at the site. Visual checks were conducted on hole ZK19-102 from the gold mineralized zones and hole ZK2110 from the lead-zinc mineralized zones with assay results and drill logs. The core boxes including typical mineralized core are shown below in Figure 12-1 and Figure 12-2.

 

Figure 12-1 Gold mineralized Core Intervals from 72.73m to 77.95m Showing Argillaceous
Siltstone and Quartz Sandstone (ZK19-102)

 

 

Figure 12-2 Pb and Zn mineralized Core Interval from 192m to 198m Showing Limestone and Dolomites (ZK2110)

 

 

  
| ADV-HK-00157 | National Instrument 43-101 Mineral Resource Technical Report | 30th June 2024 || Page 49 of 126 |
  
This report has been prepared for Silvercorp Metals Inc.and must be read in its entirety and is subject to all assumptions, limitations and disclaimers contained in the body of the report. © RPMGlobal Asia Limited 2024

 

 

 

A comparison of the core with the database and original logging indicates they are mostly consistent and no major errors were made during the digitization process.

 

During the 2024 site visit, RPM re-visited the core storage room and considered that there was no significant changes and that all stored cores are consistent with the database and original logging.

 

12.2Drill Hole Location Validation

RPM was unable to identify any drill hole or trench collar locations during the 2018 site visit and was informed by the Client that the sites had been destroyed by local farmers and rehabilitated. For exploration stages before 2011, no other geological documents were available apart from the scanned geological reports, while most of the original geology documents since 2011 were available for further data validation.

 

The provided original geology documents included 16 drill holes columnar maps, 123 original handwritten trench sketch maps, 37 digital scanned trench sketch maps, drill hole commencement forms, geological logs, down hole surveys and drill hole completion documents for 58 drill holes. Other documents included geology plan maps and typical sections with current mineralized zones’ outlines,

 

Around 10% of all related documents were cross-checked with each other and with the constructed database. RPM notes no major issues were identified.

 

During the 2024 site visit, RPM did not conduct additional checks, as the same database used in the 2018 resource report was still used again for the 2024 resource reporting update.

 

12.3Sample Pulp Validation

During the 2018 site visit, RPM visited the sample storage room. A total of 40 pulp samples were taken from stored pulp samples which included most of the 2011-2014 exploration samples. The 40 samples were selected from mineralized intervals, taking into consideration a roughly even distribution of samples. All samples were sent to the SGS Tianjin international laboratory for re-assay for Au only. The re-assay results were used for the comparison with the original assay results as shown below in Figure 12-3.

 

Figure 12-3 Sample Pulp Re-assay Results for Au

 

  
| ADV-HK-00157 | National Instrument 43-101 Mineral Resource Technical Report | 30th June 2024 || Page 50 of 126 |
  
This report has been prepared for Silvercorp Metals Inc.and must be read in its entirety and is subject to all assumptions, limitations and disclaimers contained in the body of the report. © RPMGlobal Asia Limited 2024

 

 

 

The re-assay results indicate a strong correlation between SGS re-assay results and original ALS assay results. The bias between original and re-assay results is less than 10% which supports the accuracy and reliability of all original assay data in the database.

 

During the 2024 site visit, RPM did not conduct additional checks, as the same database used in the 2018 resource report was still used again for the 2024 resource reporting update.

 

12.4Database validation

Silvercorp supplied RPM with a digital Access database with collar, survey, general lithology, RQD and sampling data. In addition, PDF files of original assay certificates from ALS were supplied along with cross sections of the drilling plotted with assay grades and interpretations. RPM checked grades and orientation of the drilling against the original assay certificates and cross sections and found no inconsistencies. Hard copy logs of drill holes and tunnels were also supplied to RPM.

 

RPM conducted a review of the geological digital data supplied by Silvercorp for the Project to ensure no material issues could be found and that there was no cause to consider that the data was not accurate.

 

RPM completed systematic data validation steps after receiving the database. Checks completed by RPM included:

 

§Down hole survey depths did not exceed the hole depth as reported in the collar table.
§Hole dips were within the range of 0° to -90°.
§Assay values did not extend beyond the hole depth quoted in the collar table.
§Assay and survey information was checked for duplicate records.

 

During this review RPM noted only minor inconsistencies in the provided data which were subsequently corrected in the digital database. The inconsistencies included mis-labelled intervals of QA/QC data as well as lithology intervals.

 

RPM independently imported all original laboratory reports and cross checked them with the Client-supplied data. A total of 1,645 assay samples (23% of all samples) were checked out of 7,141 samples (post 2011 data) which underpins the updated Mineral Resource Estimate for BYP Au-Pb-Zn Project. No material errors were noted.

 

The reviewed drilling database formed the underlying data for the independent NI 43-101 Statement of Mineral Resources completed by RPM.

 

During the 2024 site visit, RPM did not conduct additional checks, as the same database used in the 2018 resource report was still used again for the 2024 resource reporting update.

 

12.5Assessment of Data

The data review conducted by RPM shows that Silvercorp has supplied a digital database that is largely supported by verified certified assay certificates, original interpreted sections, and sample book records.

 

Based on the data supplied, RPM considers that the analytical data is of sufficient quality to be used in a Mineral Resource estimate for the BYP Au-Pb-Zn Project.

 

  
| ADV-HK-00157 | National Instrument 43-101 Mineral Resource Technical Report | 30th June 2024 || Page 51 of 126 |
  
This report has been prepared for Silvercorp Metals Inc.and must be read in its entirety and is subject to all assumptions, limitations and disclaimers contained in the body of the report. © RPMGlobal Asia Limited 2024

 

 

 

13Mineral Processing and Metallurgical Testing

Note: The word “ore” is used in this section in a generic sense and does not imply that mineral reserves have been estimated. At the time of report writing, the Company had not prepared an estimate of mineral reserves.

 

Historically, lead, zinc and gold-bearing pyrite concentrates were produced by flotation where lead-zinc and gold ores were treated in campaigns.

 

In 2010, two types of BYP mineralization, gold and lead-zinc, were tested by Hunan Non-ferrous Metals Research Institute (“HNMRI”). The study included head assays, mineralogical analyzes, flotation testing, mass balance, reporting, water recycle and disposal. Two technical reports for the gold and lead-zinc test results were issued to the Company on January, 2011.

 

In 2018, additional BYP gold mineralization samples were tested by HNMRI. The study included head assays, mineralogical analyzes, flotation testing, mass balance, reporting, water recycle and disposal. One technical report on the gold test result was issued to the Company in March, 2018 which is considered as the updated version of the 2011 gold mineralization test report.

 

13.1Historical Production

The operation employed a conventional 500tpd processing flow sheet consisting of a two-stage crushing circuit followed by ball milling and classification to achieve a primary grind size of 70% passing 74 micron. The lead flotation circuit comprised of a rougher/scavenger stage with three stages of cleaning which was also used to recover a gold-rich concentrate when processing gold-bearing material. The zinc flotation circuit consisted of a rougher/scavenger stage and four stages of cleaning.

 

The concentrates were thickened in settling bays while the zinc scavenger tailings were pumped to the surface tailings storage facility. A portion of the gold tailings were used for paste fill.

 

The typical daily metallurgy and production is summarized in Table 13-1.

 

Table 13-1 Historical Metallurgy and Production (2011)

Process Stream Production (tpd) Grade Metal Recovery (%)
Pb (%) Zn (%) Au (g/t) Pb Zn Au
Feed 420 0.5 2.5 3.6 100 100 100
Lead Concentrate 3.57 50     82    
Zinc Concentrate 21.46   45     90  
Gold-bearing Pyrite Concentrate 34.02     40     90
Tailings 360.95            

 

13.2Test Samples
13.2.1Gold Mineralization

In September 2010, the Company collected 102 pieces of drill core samples (BY24 to BY125) from Gold Zone 6 (at the 252m level) during the 2010 drilling program. HNMRI prepared three composites for the laboratory tests. The gold head assays are shown in Table 13-2.

 

Later, in January 2018, the Company collected 25 pieces of drill core samples (1 to 25) from Gold Zone 6 (at the 252m and 261 level). The gold head assays are shown in Table 13-3.

 

  
| ADV-HK-00157 | National Instrument 43-101 Mineral Resource Technical Report | 30th June 2024 || Page 52 of 126 |
  
This report has been prepared for Silvercorp Metals Inc.and must be read in its entirety and is subject to all assumptions, limitations and disclaimers contained in the body of the report. © RPMGlobal Asia Limited 2024

 

 

 

Table 13-2 Gold Samples Used for Gold Metallurgical Testing (2010)

 

Sample No. Location Au (g/t)
BY-1 Gold Zone 6 3.45
BY-2 Gold Zone 6 3.30
BY-3 Gold Zone 6 3.75
Average   3.50

 

Table 13-3 Gold Samples Used for Gold Metallurgical Testing (2018)

 

Sample No. Location Au (g/t)
BY-1 Mix Gold Zone 6 3.20

 

13.2.2Lead-Zinc Mineralization

In 2010, the Company collected lead-zinc mineralized samples from three different locations. The samples were analyzed for the main payable elements, i.e., lead, zinc, silver and gold (refer to Table 13-4).

 

Table 13-4 Samples Used for Lead and Zinc Metallurgical Testing (2010)

 

Sample Adit Weight Zn Pb Au Ag
No. Location (kg) (%) (%) (g/t) (g/t)
BYP1 PD2 104 2.42 0.11 0.30 <5
BYP2 PD1 125 6.07 0.12 0.25 <5
BYP3 PD1 108 1.17 2.75 0.45 <5
Average     3.21 0.99 0.37  

 

In order to produce a bulk composite sample for flotation tests, the two samples BYP2 and BYP3 from the main adit PD1 were mixed in a ratio of 3:2 (BYP2:BYP3). The final master composite (7.55g/t Ag, 0.25g/t Au, 1.24% Pb and 4.08% Zn) was used for the flotation test work to produce lead and zinc concentrates and recover silver.

 

13.3Mineralogy and Occurrences of the Payable Elements
13.3.1Gold Mineralization

The mineralogical analysis results for the gold composite samples are summarized in Table 13-5 and Table 13-6. The major non-sulfide components are gangue minerals (50.36% quartz), mica and clay minerals. The major sulphide mineral is pyrite (3.18%); pyrrhotite and arsenopyrite occur in lesser quantities.

 

Table 13-5 Summary of Mineralogy of the Gold Samples (2010)

 

Mineral Content (%) Mineral Content (%) Mineral Content (%)
Quartz 50.36 Chlorite 2.42 Native gold Trace
Mica 14.91 Talc 1.15 Chalcopyrite 0.05
Feldspar 5.18 Pyrite 3.18 Galena 0.08
Clay minerals 8.35 Pyrrhotite 1.01 Limonite 3.85
Dolomite 3.15 Greigite 1.52 Pyrolusite 0.11
Calcite 3.01 Arsenopyrite 0.95 Barite 0.12

 

  
| ADV-HK-00157 | National Instrument 43-101 Mineral Resource Technical Report | 30th June 2024 || Page 53 of 126 |
  
This report has been prepared for Silvercorp Metals Inc.and must be read in its entirety and is subject to all assumptions, limitations and disclaimers contained in the body of the report. © RPMGlobal Asia Limited 2024

 

 

 

Table 13-6 Summary of Mineralogy of the Gold Samples (2018)

 

Mineral Content (%) Mineral Content (%) Mineral Content (%)
Quartz 51.08 Chlorite 3.21 Native gold Trace
Mica 13.21 Talc 1.08 Chalcopyrite 0.04
Feldspar 4.98 Pyrite 3.21 Galena 0.07
Clay minerals 8.71 Pyrrhotite 1.10 Limonite 3.67
Dolomite 3.07 Greigite 1.62 Pyrolusite 0.10
Calcite 3.35 Arsenopyrite 0.91 Barite 0.14

 

Characteristics of gold and other minerals present are summarized below (2010 and 2018 results):

 

§Native Gold – native gold was not detected from the polished specimen sample of the primary mineralization. However, native gold was observed from the polished specimen sample of flotation concentrate.
§Pyrite – Pyrite is one of the major sulphide minerals. It occurs in the forms of subhedral crystals and fine-grained anhedral crystals. Disseminated pyrite grain size was uniform, mostly in the range of 0.01-0.1 mm, which is favourable for flotation.

§Other sulphides – trace amounts of other sulphides, such as sphalerite, galena and chalcopyrite (in the size range of <0.03mm), were seen around the edges of pyrite grains or locked within pyrite grains.
§Limonite and other oxides – mainly as limonite (<0.1mm) in granular column form, dispersed in the mineralization.
§Other gangue minerals – the main gangue minerals are quartz (50.36%), kaolinite, sericite, chlorite, amphibole and feldspar.

 

The gold mineralogical analysis results on ground samples (100%-200 mesh) are shown in Table 13-7.

 

Table 13-7 Summary of Gold Mineralogical Analysis

 

Gold Form Assay_
2010
(g/t)
Distribution_
2010
(%)
Assay_
2018
(g/t)
Distribution_
2018
(%)
Observation
Native Gold 0.61 18.89 0.59 18.43 Native, free-milling and exposed gold
Inclusion within Oxides 0.19 5.88 0.21 6.56 Gold included or locked within calcite or dolomite
Inclusions within Pyrite 2.37 73.37 2.35 73.45 Gold included or locked in fine-grained pyrite etc.
Inclusions within Silicate 0.06 1.86 0.05 1.56 Gold included or locked in quartz or other silicates
Total 3.23 100 3.2    

 

13.3.2Lead-Zinc Mineralization

The mineralogy of the Pb-Zn composite samples is summarized in Table 13-8. The major components are gangue minerals (62% calcite) and sulphide minerals (sphalerite 5.8%, pyrite 4.7%, and galena 1.2%).

 

The lead mineralogical analysis results on ground samples are shown in Table 13-9 while the zinc mineralogical analysis results on ground samples are shown in Table 13-10.

 

  
| ADV-HK-00157 | National Instrument 43-101 Mineral Resource Technical Report | 30th June 2024 || Page 54 of 126 |
  
This report has been prepared for Silvercorp Metals Inc.and must be read in its entirety and is subject to all assumptions, limitations and disclaimers contained in the body of the report. © RPMGlobal Asia Limited 2024

 

 

 

Table 13-8 Summary of Mineralogy of the Samples

 

Mineral Content (%) Mineral Content (%)
Sphalerite 5.79 Quartz 8.12
Zinc spinel 0.41 Pyrolusite 0.58
Galena 1.18 Dolomite 5.17
Pyrite 4.68 Kaolinite 6.65
Pyrrhotite 0.11 Barite 2.59
Arsenopyrite 0.26 Calcite 62.00
Hematite 1.5 Calamine Trace
Chalcopyrite Trace    
Anglesite 0.11 Others 0.31
Stibnite 0.42 Total 100

 

Table 13-9 Summary of Lead Mineralogy

 

Occurrence Pb Content (%) Distribution (%) Comment
Sulfide 1.07 82.30 Galena
Carbonate 0.1 7.69 Cerussite
Sulfate 0.09 6.92 Anglesite
Others 0.04 3.08 Stibnite
Total 1.30 100  

 

Table 13-10 Summary of Zinc Mineralogy

 

Occurrence Zn Content (%) Distribution (%) Comment
Sulfide 3.50 95.37 Sphalerite
Oxide 0.03 0.82 Calamine
Sulfate 0.01 0.27 Hemimorphite
Spinel 0.13 3.54 Zinc Spinel
Total 3.67 100  

 

13.4Metallurgical Test Results
13.4.1Gold Mineralization

In 1992, the 418 team conducted a preliminary cyanidation study using run-of-mine gold oxide samples (1.5g/t Au) from Gold Zone 3. The cyanidation leaching recovery was about 85% with moderate cyanide consumption (1 kg/t). In 2010, the Company engaged HNMRI to conduct a flotation study, using a locked-cycle flow sheet (refer to Figure 13-1) with one-stage rougher/2-stage scavenger/2-stage cleaner operation. In 2018, the Company engaged HNMRI to conduct an updated flotation study for gold samples, using the same locked-cycle flow sheet (refer to Figure 13-1) with one-stage rougher/2-stage scavenger/2-stage cleaner operation.

 

The test results show that a gold concentrate product (Au 41.59g/t) was produced with a gold flotation recovery of 91.65% from 2010 test results while a gold concentrate product (Au 48.68g/t) was produced with a gold flotation recovery of 87.41% from 2018 test results. The results are summarized in Table 13-11 and Table 13-12.

 

  
| ADV-HK-00157 | National Instrument 43-101 Mineral Resource Technical Report | 30th June 2024 || Page 55 of 126 |
  
This report has been prepared for Silvercorp Metals Inc.and must be read in its entirety and is subject to all assumptions, limitations and disclaimers contained in the body of the report. © RPMGlobal Asia Limited 2024

 

 

 

 

 

 

Table 13-11 Mass Balance of BYP Gold Mineralization Flotation Tests - 2010

 

Stream Mass Recovery (%) Au Grade (g/t) Au Recovery (%)
Gold Concentrate 7.56 41.59 91.65
Tails 92.44 0.31 8.35
Ore (Feed) 100.00 3.43 100.00

Table 13-12 Mass Balance of BYP Gold Mineralization Flotation Tests - 2018

 

Stream Mass Recovery (%) Au Grade (g/t) Au Recovery (%)
Gold Concentrate 5.65 48.68 87.41
Tails 94.35 0.42 12.59
Ore (Feed) 100.00 3.15 100.00

 

Analysis of the process water after eight locked cycles showed slightly elevated levels of arsenic (0.34 ppm As) and copper (1.0 ppm Cu). Treatment with ferrous sulphate and sodium sulphide followed by settling reduced these levels to 0.13 ppm As and 0.35 ppm Cu.

 

Considering that the latest processing test samples were taken from current mining faces which are more representative for the actual extracted ore, and all the sampling locations are distributed more evenly, RPM decided to use the 2018 processing test results for any processing assumptions in this technical report.

 

13.4.2Lead-Zinc Mineralization

Between 1971 and 1977, Yunxiang Mining retained the Hunan Geological Laboratory to conduct a preliminary bulk flotation test using 501.7 kg of drill core material. The tests were done using a flow sheet of “two-stage grinding, and rougher-scavenger-5 stage cleaner” to a bulk lead-zinc concentrate of only moderate quality. The preliminary test results are summarized in Table 13-13.

 

Table 13-13 Flotation Results of Locked Cycle Test (1971-1977)

 

Product Grades Recovery Rate (%)
Name Pb (%) Zn (%) S (%) Ag (g/t) Pb Zn S Ag
Lead/Zinc Con 11.17 35.55 30.11 176 64.05 89.61    
Sulfur Con 0.99 0.55 35.92 N/A     64.6  

 

From September to December 2010, the Company contracted the HNMRI to perform mineral processing and metallurgical tests.

 

The head sample for the laboratory flotation testing was a mixture of 3:2 (BYP2:BYP3) bulk composite material. Head sample assay results are listed in Table 13-14.

 

Table 13-14 Head Grade of the Blended Test Sample

 

Element Cu Pb Zn S As TFe Cd Mn
Comp (%) 0.032 1.24 4.08 5.12 0.12 2.30 0.022 0.47
Element SiO2 CaO MgO Al2O3 Au (g/t) Ag (g/t) Sb  
Comp (%) 10.12 46.12 1.13 2.63 0.23 7.55 0.28  

 

After preliminary tests to optimize flotation conditions, locked cycle tests were carried out.

 

The following three flow sheet options were examined:

 

Option 1 – Locked cycle without re-grinding of cleaned Pb and Zn concentrates;

 

Option 2 – Locked cycle with re-grinding of Pb scavenger concentrate and Zn rougher concentrates; and

 

  
| ADV-HK-00157 | National Instrument 43-101 Mineral Resource Technical Report | 30th June 2024 || Page 57 of 126 |
  
This report has been prepared for Silvercorp Metals Inc.and must be read in its entirety and is subject to all assumptions, limitations and disclaimers contained in the body of the report. © RPMGlobal Asia Limited 2024

 

 

 

Option 3 – Locked cycle with re-grinding of Pb rougher concentrate and Zn rougher concentrates

 

Table 13-15 and Table 13-16 summarize the comparison between the three options in terms of product grades and recovery. Option 3 was recommended for commercial design consideration due to the advantages of improved product grades at similar recoveries.

 

Table 13-15 Comparison of Locked Cycle Test Results (Grade)

 

Option Lead Concentrate Grades Zn Concentrate Grade
Wt (%) Pb (%) Zn (%) Ag (g/t) Wt (%) Zn (%) Pb (%) Ag (g/t)
1 2.04 48.43 5.98 165.8 9.75 36.75 0.73 40.23
2 1.98 50.27 5.56 171.5 6.95 51.87 0.64 45.7
3 1.72 55.97 5.06 170.1 6.99 52.4 0.83 53.6

 

Table 13-16 Comparison of Locked Cycle Test Results (Metal Recovery)

 

Option Recovery
Pb (%) Ag (%) * Zn (%)
1 85.45 43.67 91.48
2 86.62 48.32 91.86
3 85.87 41.03 92.71
Note: *Ag recovery; within PbS Concentrate only

 

Figure 13-2 shows the flotation flow sheet for Option 3, which includes:

 

§A Pb flotation circuit with one-stage rougher, 2-stage scavenger and 3-stage cleaner.
§A Zn flotation circuit with one-stage rougher, 2-stage scavenger and 4-stage cleaner.
§Locked close loop between Pb and Zn circuit.

 

Table 13-17 summarizes the mass balance for Option 3 tests.

 

Table 13-17 Mass Balances of Pb Zn Flotation tests (Option 3) (%)

 

Stream Mass Recovery Grade Recovery (%)
(%) Pb (%) Zn (%) Ag (g/t) Pb Zn Ag
Pb Concentrate 1.72 55.97 5.06 170.14 85.87 2.20 41.03
Zn Concentrate 6.99 0.83 52.40 53.65 5.17 92.71 52.57
Tailings 91.29 0.11 0.22 0.50 8.96 5.08 6.40
Feed 100.00 1.12 3.95 7.13 100.0 100.0 100.0

 

The compositions for the lead concentrate and zinc concentrate are summarized in Table 13-18 and Table 13-19, respectively. The results show that lead and zinc concentrate products, although by no means of premium grade, nevertheless meet commercially acceptable standards.

 

  
| ADV-HK-00157 | National Instrument 43-101 Mineral Resource Technical Report | 30th June 2024 || Page 58 of 126 |
  
This report has been prepared for Silvercorp Metals Inc.and must be read in its entirety and is subject to all assumptions, limitations and disclaimers contained in the body of the report. © RPMGlobal Asia Limited 2024

 

 

 

Table 13-18 PbS Concentrate Composition (%) (Option 3)

 

Element Pb Zn Cu S As TFe Mn
Comp (%) 55.97 5.06 0.41 18.17 0.62 8.07 0.044
Element SiO2 CaO MgO Al2O3 Au (g/t) Ag (g/t) Sb
Comp (%) 0.38 2.47 0.2 0.34 0.1 170.14 3.89

 

Table 13-19 ZnS Concentrate Composition (%) (Option 3)

 

Element Zn Pb Cu S As TFe Mn
Comp (%) 52.4 0.83 0.1 33 0.13 1.63 0.092
Element SiO2 CaO MgO Al2O3 Au (g/t) Ag (g/t) Sb
Comp (%) 0.42 4.22 0.22 0.96 0.2 53.65 0.22

 

To examine the impact of water re-use on flotation mass balance, flotation tests using combined water (4 recycle: 1 fresh make-up water) were completed. Table 13-20 summarizes the mass balance; the recovery differences are quite small and thus the impact of applying re-use water on flotation recovery is immaterial.

 

Table 13-20 Mass Balances of Pb-Zn Flotation Tests Using Recycled Water (Option 3)

 

Process
Stream
Mass Recovery Grade Recovery (%)
Pb (%) Zn (%) Ag (g/t) Pb Zn Ag
Lead Concentrate 1.94 52.86 7.49 182.63 86.74 3.59 48.37
Zinc Concentrate 6.99 0.81 52.63 47.59 4.79 91 45.41
Tailings 91.07 0.11 0.24 0.5 8.47 5.41 6.22
Feed 100.00 1.18 4.04 7.32 100.00 100.00 100.00

 

In a similar fashion to the gold mineralization tests, analysis of the process water after ten locked cycles showed slightly elevated levels of metals, in this case Pb, Zn and also high pH. Treatment with ferrous sulphate followed by pH adjustment and settling brought these levels within the range of the regulations.

 

Considering that the latest processing test samples were taken in 2010 as the main mining activities were suspended and no more mining faces developed during the gold mining period between 2011 – 2014, the 2010 processing test results are the latest data and RPM consider it acceptable to use the 2010 processing test results of lead-and zinc-bearing material for any processing assumptions in this technical Report.

 

13.5Summary of Mineral Processing and Metallurgical Testing

The laboratory test work included mineralogical analysis, mineralization compositions, optimization of grinding size, flotation circuit development and flow sheet optimization, reagent optimization, water re-use and water treatment studies, etc.

 

The test results for the gold mineralization show that:

 

§Average grade tested is about 3.43 g/t Au from 2010 stage and 3.20 g/t Au from 2018 stage.
§Most of the gold is associated with pyrite (73.40% for 2012 samples and 73.45% for 2018 samples respectively).
§A locked-cycle flotation test with one-stage rougher/2-stage scavenger/2-stage cleaner operation has proved up a suitable flow sheet for gold processing based on both 2010 and 2018 test results.
§High gold recovery (91.65%) to a 41.6 g/t Au concentrate has been achieved at a grind size of 70% - 100 µm in 2010. High gold recovery (87.41%) to a 48.6 g/t Au concentrate has been achieved at a grind size of 70% -100 µm in 2018.

 

  
| ADV-HK-00157 | National Instrument 43-101 Mineral Resource Technical Report | 30th June 2024 || Page 59 of 126 |
  
This report has been prepared for Silvercorp Metals Inc.and must be read in its entirety and is subject to all assumptions, limitations and disclaimers contained in the body of the report. © RPMGlobal Asia Limited 2024

 

 

 

The test results for the Pb-Zn mineralization show that:

 

§Average grades tested are approximately 1.24% Pb, 4.08% Zn and 7.55 g/t Ag.
§Major components are gangue (62% calcite), sulphide minerals (sphalerite 5.79%, galena 1.18%).
§Three sequential flow sheet options have been tested, with various re-grind configurations. The preferred option with re-grinding of rougher concentrates achieved high metals recoveries (Pb 85.9%, Zn 92.7%, Ag 41.1%) to commercially acceptable concentrate grades (56.0% Pb, 52.4% Zn).
§In both cases the impact of recycled water on flotation recovery was shown to be minimal and water treatment routes were tested to demonstrate that water discharge standards could be met.

 

  
| ADV-HK-00157 | National Instrument 43-101 Mineral Resource Technical Report | 30th June 2024 || Page 60 of 126 |
  
This report has been prepared for Silvercorp Metals Inc.and must be read in its entirety and is subject to all assumptions, limitations and disclaimers contained in the body of the report. © RPMGlobal Asia Limited 2024

 

 

 

 

 

14Mineral Resource Estimates

A Mineral Resource estimate update has been independently completed by RPM in accordance with the CIM Definition Standards. Information contained in this Report is based on information provided to RPM by the Company or the Client and verified where possible by RPM. RPM considers the Mineral Resource estimate meets the general guidelines for CIM Definition Standards for reporting of Mineral Resources at the Indicated and Inferred confidence levels.

 

14.1Data

The key files supplied to RPM included:

 

§BYP Gold-Lead-Zinc Property, NI 43-101 Technical Report, P R Stephenson, AMC Mining Consultants (Canada) Ltd, June 2012.
§BYP Gold-Lead-Zinc Property, NI 43-101 Technical Report, Bob Dennis, Tony Cameron and Song Huang, RPMGlobal Asia Limited, April 2019.
§“BYP Au-Pb-Zn Project”, Mining License (4300002012063210125603).
§Mining licence Inflection points’ coordinates adjustment document for Baiyunpu Lead-Zinc-Gold Mine, Xinshao County, Hunan Province, Hunan Provincial Geological and Mineral Exploration and Development Bureau Team 407, March 2022.
§Drilling database – supplied in multiple access databases which include collar, assay, survey and lithology data:
-Baiyunpu.mdb
-BYP.mdb
§Previous 3D wireframe solid models
-goldd.dtm and pbznd.dtm
§Underground development models

 

-16 ug development models. (1XJ, 2XJ, 150, 200, 232, 240, 252+, 252XPD, 261, 279, 336, 336CKQ, 336XPD, MXJ, SJ, TFTJ.dxf)
§Depletion areas models
-63 depletion models for Au and 1 depletion model for Pb+Zn
§Topography:
-Detailed topographic survey points and smoothed contour lines were provided by the Company and surveyed by DGPS total station in UTM WGS84 Datum at 2012. As there has been no surface mining activity from 2012 to 2024, the topographic model is considered suitable for the 2024 resource estimation update.

 

14.1.1Sample Data

The supplied extra drilling data spreadsheets were compiled by RPM into the previous database and saved as ‘BYP_20181101.mdb’ and included tabulated information for collar, assay, survey, detailed lithology and mineralization domain data. The data was then loaded into Surpac software. All Mineral Resource estimation work conducted by RPM was based on drill hole, trench and channel samples data received as at 15th October, 2018. As there were no additional exploration works completed between 2018 and 2024, the same database was used for the 2024 resource estimation update.

 

The BYP database contains the records for 163 diamond drill holes (DH) for 48,627m of drilling, 22 trenches (TC) for 1,082m and 383 groups of channel samples (CS) of 4,959m.

 

A summary of the drill hole database is shown in Table 14-1.

 

  
| ADV-HK-00157 | National Instrument 43-101 Mineral Resource Technical Report | 30th June 2024 || Page 62 of 126 |
  
This report has been prepared for Silvercorp Metals Inc.and must be read in its entirety and is subject to all assumptions, limitations and disclaimers contained in the body of the report. © RPMGlobal Asia Limited 2024

 

 

 

Table 14-1 BYP Project -Summary of Data Used in the Mineral Resource Estimate

 

  Exploration
Type
In Database In 2018 Mineral Resource
(Gold)
In 2018 Mineral Resource
(Lead+Zinc)
Number Meters Number Intersection Meters Number Intersection
Meters
1972-
1977
DH 80 30,724 4 52 36 857
1990-
1992
TC 22 1,082 1 4 5 62
DH 7 1,858 5 89 2 35
2011-
2014
CS 563 4,959 349 2,992 49 537
DH 64 13,335 51 1,892 13 967
Total TC 22 1,082 1 4 5 62
CS 563 4,959 349 2,992 49 537
DH 151 45,917 60 2,023 51 1,859

Note:*Historical data which was used for the resource estimation but outside of the new licence boundary was not included in the above summary table.

 

All drill holes from 1972-1977 and 1990-1992 exploration stages are surface holes; 19 surface holes and 45 underground holes were drilled during 2011-2014 exploration stage. No additional exploration work was undertaken between 2015 and 2024.

 

No data in the latest database was excluded for wireframing and estimation.

 

14.1.2Bulk Density Data

RPM was provided a total of 104 density samples by the Company. The density samples include 24 density samples from the gold mineralization domain, 50 density samples from the lead and zinc mineralization domains and 30 density samples taken from the wall rock domain.

 

Due to the low number of determinations within the gold domain, the application of an average density was considered as the suitable approach. RPM notes a few low-density samples were identified which were considered to be a mixture of mineralized samples and wall rock samples, as such, which were excluded when determining average value.

 

For the lead and zinc deposit, assay results of Pb + Zn and density values were used for regression analysis. Moderate regression coefficients were obtained, and the regression formula was obtained for the lead and zinc deposit density assignment. The regression analysis is shown in Figure 14-1.

 

Figure 14-1 Regression analysis results

 

 

  
| ADV-HK-00157 | National Instrument 43-101 Mineral Resource Technical Report | 30th June 2024 || Page 63 of 126 |
  
This report has been prepared for Silvercorp Metals Inc.and must be read in its entirety and is subject to all assumptions, limitations and disclaimers contained in the body of the report. © RPMGlobal Asia Limited 2024

 

 

 

The density summary is shown below in Table 14-2.

 

Table 14-2 Bulk Density Summary

 

Domain Density samples Average density(g/cm3) or Regression formula
Gold 24 2.8
Lead+Zinc 50 (Lead+Zinc)*0.026 + 2.899
Waste 30 2.9

 

In addition, RPM recommends that the Company continue recording density measurements which would cost approximately USD 25,000, ensuring that the density measurement intervals correspond directly with geological logging and sampling intervals and density samples are distributed evenly inside the mineralization domain. It is also recommended that some density measurements should be taken from the waste rock area for the accurate indication of the density of waste rocks.

 

14.2Geology and Resource Interpretation

Based on the current understanding, the mineralization occurs at and near the intersection of converging limbs of a southwest-plunging syncline. Gold mineralization is contained within sandstone units and the lead-zinc mineralization is contained within limestone units, both mainly located in Middle Devonian age stratum.

 

According to basic statistical analysis of the assay values (refer to Figure 14-2) and experimental geological cut-off grades for similar deposits, mineralization interpretations were prepared by RPM using a nominal 0.5g/t Au cut-off grade value for gold mineralization and a 1% Pb equivalent cut-off grade value for lead and zinc mineralization.

 

Silvercorp provided the wireframed models of the mineralized zones, which were used by AMC for the 2012 NI 43-101 resource estimate. RPM subsequently updated the wireframes based on the addition of the 2017 drilling data. This resulted in a total of 11 separate solids were constructed for gold mineralization and a total of 31 separate solids for Pb and Zn which are grouped into three zones for lead-zinc mineralization as shown in Figure 14-3.

 

14.3Preparation of Wireframes
14.3.1Resource Wireframes

The interpreted sectional outlines were manually triangulated to form wireframes. The end section strings were copied to a position midway to the next section or to 20-25 m distance and adjusted to match the dip, strike and plunge of the zone. The objects were constructed using Geovia Surpac 6.7.1 mining software (“Surpac”) and set as solids, and validated using Geovia Surpac 2023 for the use of resource update at 2024.

 

A gold mineralization wireframe (‘wireframes_au_20181127.dtm’) including 11 resource wireframes (object 1 to 11) and a lead+zinc wireframe (‘wireframes_pbzn_20181127.dtm’) including 30 resource wireframes (object 1 to 30) were created and used to select the sample data to be used for grade estimation, and to constrain the block model for estimation purposes.

 

The mineralization wireframes were treated as hard boundaries for grade estimation zones, that is, only assays from within each wireframe were used to estimate blocks within that wireframe.

 

The extent of the interpreted domains, and drilling at the Project area is shown in Figure 14-3. The mineralized lodes have been depicted in different colours to distinguish individual lodes. The colouring has no other significance and is a reflection of the software utilised (Surpac).

 

  
| ADV-HK-00157 | National Instrument 43-101 Mineral Resource Technical Report | 30th June 2024 || Page 64 of 126 |
  
This report has been prepared for Silvercorp Metals Inc.and must be read in its entirety and is subject to all assumptions, limitations and disclaimers contained in the body of the report. © RPMGlobal Asia Limited 2024

 

 

 

 

 

 

 

 

 

 

14.3.2Underground Development Wireframes

 

A total of 16 underground development solids were provided by Silvercorp, RPM reviewed all models, fixed some validation issues and combined all models into one 3DM (“ugdevelopments.dtm”) which was used in the block model to exclude depleted blocks. All underground development models are displayed in Figure 14-4.

 

Figure 14-4 3D View of Underground Developments

 

 

14.3.3Depleted Wireframes

 

One lead-zinc depleted model and sixty-three gold depleted models were provided by Silvercorp, which represented areas that are either sterilized or mine out, assumed to be stoping. RPM validated all models and combined these models as one depleted model for gold mineralization and one model for lead-zinc mineralization respectively, as in Figure 14-5.

 

Figure 14-5 3D View of Underground Depletions

 

 

14.3.4Topographic Surface

 

Silvercorp supplied one file for the same topographic surface which was used in the 2012 resource estimation. As there has been no surface mining activity from 2012 to 2024, RPM considers the topography model suitable for use in the 2024 resource estimation update.

 

In order to maintain consistency between the extent of the current block model and the latest topography file, the boundary string of the topography file was extracted and expanded to 200 m and then combined

 

  
| ADV-HK-00157 | National Instrument 43-101 Mineral Resource Technical Report | 30th June 2024 || Page 67 of 126 |
  
This report has been prepared for Silvercorp Metals Inc.and must be read in its entirety and is subject to all assumptions, limitations and disclaimers contained in the body of the report. © RPMGlobal Asia Limited 2024

 

 

 

with the previous contour strings to construct a new topography surface (‘byp_topo_20181127.dtm’) for block model coding as shown in Figure 14-6.

 

Figure 14-6 3D View of Topography

 

 

14.4Compositing and Statistics

 

The wireframes of the mineralized zones were used to define the Mineral Resource intersections. These were coded into the ‘res_zone’ table within the database.

 

Separate intersection files were generated for each resource domain. A review of sample length within these files was carried out to determine the optimal composite length. This review determined that a variety of sample lengths were used during the original sampling, ranging from less than 0.1 m to 5 m. The majority of sample lengths within the mineralization were 2 m which was selected as the composite length (Figure 14-7).

 

Surpac software was then used to extract ‘best fit’ 2m down-hole composites within the intervals coded as ‘domain’ intersections. This method adjusts the composite length within intersections to eliminate “rejected” samples that can occur when fixed length compositing is used. A minimum length of 50% was used due to the numerous very narrow intersections. This allowed a composite to be generated for intersections as narrow as 0.5 m.

 

Due to clustering in the main gold mineralized object 6, an extra step of de-clustering was applied to the composite file of object 6. This was completed to obtain a more robust composite file for later analysis and grade estimation.

 

The composites were checked for spatial correlation with the wireframe objects, the location of the rejected composites and zero composite values. Individual composite files were created for each of the domains in the wireframe models and contained Au, Pb and Zn assay data. The composite data was imported into Snowden Supervisor v8.8 statistical software (“Supervisor”) for analysis. All pods from gold wireframes were considered as one similar orientation mineralization domain and all pods from lead-zinc wireframes were grouped into 3 main mineralization domains with different orientations as shown in Figure 14-8. Summary statistics for each zone are shown in Table 14-4 to Table 14-8.

 

  
| ADV-HK-00157 | National Instrument 43-101 Mineral Resource Technical Report | 30th June 2024 || Page 68 of 126 |
  
This report has been prepared for Silvercorp Metals Inc.and must be read in its entirety and is subject to all assumptions, limitations and disclaimers contained in the body of the report. © RPMGlobal Asia Limited 2024

 

 

 

Figure 14-7 Sample Lengths inside Wireframes

 

 

Analysis of the descriptive statistics indicates that the elements within each domain appear to have a log normal distribution with moderate to high variability. This interpretation is further supported when the log probability plots and histograms are analyzed, resulting in the interpretation that all elements have a relatively log normal distribution and a highly positively skewed distribution as would be expected with the style of mineralization observed within the deposit.

 

RPM interprets these statistics to be representative of the style of mineralization observed at the Project.

 

14.4.1Correlation Analysis

 

Considering the gold deposit and lead-zinc deposit are located within different units with no major overlapping between two deposits, the correlation analysis was completed only for Lead and Zinc.

 

As only lead and zinc were assayed for all samples, the correlation analysis was completed based on available assay results for Pb and Zn. Correlation matrices for all combined mineralization are shown in Table 14-3.

 

Table 14-3 BYP Project – Lead-Zinc Deposit Metals Correlation Matrix

 

  Zn Pb
Zn 1  
Pb 0.47 1

 

According to the above correlation analysis results, the correlation coefficient between Pb and Zn is 0.47 which is consistent with the characteristics of the deposit type. RPM considers this correlation to be reasonable although there is evidence for additional domaining requirements.

 

  
| ADV-HK-00157 | National Instrument 43-101 Mineral Resource Technical Report | 30th June 2024 || Page 69 of 126 |
  
This report has been prepared for Silvercorp Metals Inc.and must be read in its entirety and is subject to all assumptions, limitations and disclaimers contained in the body of the report. © RPMGlobal Asia Limited 2024

 

 

 

 

 

Table 14-4 Summary Statistics for 2m Composites for Au in Au Mineralization Domain

 

Au Domain
Pod 1 2 3 4 5 6 7 8* 9 10 11*
Number 8 30 86 5 4 2375 18 2 6 21 37
Minimum 0.55 0.07 0.03 0.31 1.18 0.00 0.60 1.85 1.06 0.12 0.17
Maximum 5.02 4.11 2.79 2.26 2.67 23.10 6.78 3.44 3.05 2.22 2.13
Mean 2.34 1.41 0.81 1.14 1.57 2.35 2.69 2.65 2.12 0.95 0.91
Variance 2.50 1.18 0.37 0.59 0.54 7.18 3.73 1.27 0.78 0.48 0.18
Std Dev 1.58 1.09 0.61 0.77 0.74 2.68 1.93 1.13 0.88 0.69 0.43
CV 0.68 0.77 0.76 0.68 0.47 1.14 0.72 0.43 0.42 0.72 0.47
Percentiles
10 0.55 0.16 0.32 0.31 1.18 0.35 0.71 1.85 1.06 0.16 0.42
20 0.71 0.45 0.41 0.31 1.18 0.57 0.88 1.85 1.06 0.26 0.53
30 1.03 0.50 0.50 0.43 1.18 0.77 1.10 1.85 1.09 0.46 0.69
40 1.48 0.76 0.54 0.56 1.18 1.02 1.30 1.85 1.50 0.53 0.77
50 1.89 1.00 0.58 0.85 1.18 1.37 2.34 1.85 2.11 0.70 0.89
60 1.91 1.38 0.68 1.15 1.20 1.83 2.96 2.17 2.31 0.88 1.01
70 2.67 2.04 0.80 1.28 1.22 2.50 3.17 2.49 2.55 1.45 1.06
80 3.50 2.36 0.99 1.41 1.52 3.67 4.18 2.80 2.86 1.63 1.06
90 4.20 3.03 1.67 1.84 2.09 5.78 4.69 3.12 3.00 1.93 1.30
95 4.61 3.13 2.42 2.05 2.38 7.49 6.66 3.28 3.03 2.00 1.85
97.5 4.82 3.41 2.70 2.16 2.53 10.24 6.72 3.36 3.04 2.11 1.95

Note: *Objects which are mostly outside of current 2024 applied mining license area after the adjustment of inflection points, 2024

 

  
| ADV-HK-00157 | National Instrument 43-101 Mineral Resource Technical Report | 30th June 2024 || Page 71 of 126 |
  
This report has been prepared for Silvercorp Metals Inc.and must be read in its entirety and is subject to all assumptions, limitations and disclaimers contained in the body of the report. © RPMGlobal Asia Limited 2024

 

 

 

Table 14-5 Summary Statistics for 2m Composites for Pb in Pb-Zn Mineralization Domain (obj 1-15)

 

Pb Domain
Pod 1 2 3 4 5 6 7 8* 9 10 11 12* 13 14* 15*
Number 32 571 144 21 43 151 135 37 20 12 1 5 7 2 1
Minimum 0.01 0.00 0.00 0.09 0.21 0.00 0.01 0.14 0.03 0.00 0.74 0.00 0.21 0.29 0.55
Maximum 3.42 8.64 5.47 1.48 1.72 2.28 4.85 5.83 9.66 4.51 0.74 1.79 1.38 0.33 0.55
Mean 0.89 0.62 0.60 0.44 0.59 0.28 0.28 1.12 1.32 1.05 0.74 0.81 0.51 0.31 0.55
Variance 0.94 0.72 0.63 0.13 0.12 0.17 0.27 1.28 4.65 1.52 0.00 0.62 0.16 0.00 0.00
Std Dev 0.97 0.85 0.79 0.35 0.34 0.42 0.52 1.13 2.16 1.23 0.00 0.79 0.40 0.03 0.00
CV 1.08 1.37 1.31 0.81 0.58 1.48 1.88 1.01 1.64 1.18 0.00 0.97 0.77 0.09 0.00
Percentiles
10 0.10 0.09 0.03 0.09 0.24 0.01 0.03 0.20 0.03 0.03 0.74 0.00 0.21 0.29 0.55
20 0.17 0.15 0.10 0.18 0.29 0.03 0.04 0.35 0.06 0.16 0.74 0.00 0.25 0.29 0.55
30 0.25 0.19 0.16 0.22 0.32 0.05 0.06 0.45 0.18 0.29 0.74 0.00 0.31 0.29 0.55
40 0.33 0.26 0.28 0.25 0.40 0.07 0.09 0.73 0.39 0.36 0.74 0.00 0.33 0.29 0.55
50 0.47 0.34 0.36 0.30 0.49 0.11 0.10 0.80 0.63 0.43 0.74 0.54 0.38 0.29 0.55
60 0.55 0.44 0.47 0.37 0.57 0.15 0.17 1.00 0.93 0.97 0.74 1.09 0.42 0.29 0.55
70 0.98 0.60 0.60 0.49 0.71 0.24 0.26 1.08 1.18 1.18 0.74 1.14 0.44 0.30 0.55
80 1.55 0.91 0.89 0.67 0.84 0.41 0.35 1.50 1.43 1.39 0.74 1.20 0.47 0.31 0.55
90 2.30 1.37 1.20 0.73 1.00 0.85 0.62 2.19 2.61 1.72 0.74 1.49 0.76 0.32 0.55
95 2.81 1.94 2.38 1.10 1.22 1.30 0.91 2.98 3.08 2.86 0.74 1.64 1.07 0.32 0.55
97.5 3.39 2.56 3.01 1.29 1.34 1.47 1.45 4.11 6.37 3.68 0.74 1.71 1.23 0.32 0.55

Note: *Objects which are mostly outside of current 2024 applied mining license area after the adjustment of inflection points, 2024

 

  
| ADV-HK-00157 | National Instrument 43-101 Mineral Resource Technical Report | 30th June 2024 || Page 72 of 126 |
  
This report has been prepared for Silvercorp Metals Inc.and must be read in its entirety and is subject to all assumptions, limitations and disclaimers contained in the body of the report. © RPMGlobal Asia Limited 2024

 

 

 

Table 14-6 Summary Statistics for 2m Composites for Pb in Pb-Zn Mineralization Domain (obj 16-31)

 

Pb Domain
Pod 16* 17* 18 19 20 21* 22* 23 24 25* 26* 27 28* 29* 30 31
Number 6 24 2 9 5 1 13 3 5 21 32 22 29 15 13 138
Minimum 0.15 0.08 0.25 0.47 0.26 0.32 0.00 0.80 0.20 0.21 0.14 0.00 0.04 0.20 0.03 0
Maximum 1.43 1.52 0.30 6.78 0.57 0.32 1.10 5.71 1.76 13.87 2.81 3.02 1.42 4.71 0.86 7.29
Mean 0.69 0.53 0.27 1.67 0.43 0.32 0.36 3.39 0.90 3.95 0.98 0.51 0.78 1.91 0.21 0.26
Variance 0.20 0.15 0.00 3.94 0.02 0.00 0.13 6.09 0.39 21.79 0.48 0.50 0.16 1.21 0.06 0.46
Std Dev 0.45 0.38 0.03 1.98 0.13 0.00 0.37 2.47 0.62 4.67 0.70 0.71 0.40 1.10 0.24 0.68
CV 0.65 0.72 0.13 1.19 0.30 0.00 1.02 0.73 0.69 1.18 0.71 1.38 0.51 0.58 1.16 2.63
Percentiles
10 0.15 0.14 0.25 0.47 0.26 0.32 0.00 0.80 0.20 0.21 0.29 0.01 0.08 0.29 0.03 0.02
20 0.19 0.20 0.25 0.54 0.26 0.32 0.00 0.80 0.20 0.33 0.44 0.01 0.11 0.80 0.04 0.03
30 0.32 0.26 0.25 0.62 0.31 0.32 0.11 0.80 0.40 0.74 0.62 0.02 0.53 1.36 0.04 0.04
40 0.44 0.34 0.25 0.70 0.36 0.32 0.21 1.37 0.60 0.78 0.68 0.16 1.00 1.72 0.05 0.07
50 0.55 0.40 0.25 0.87 0.39 0.32 0.23 2.23 0.62 1.24 0.74 0.22 1.00 1.79 0.06 0.11
60 0.71 0.46 0.26 1.08 0.43 0.32 0.29 3.09 0.65 3.05 0.90 0.50 1.00 2.13 0.14 0.14
70 0.81 0.62 0.27 1.36 0.49 0.32 0.35 3.87 0.97 4.72 1.05 0.64 1.00 2.29 0.27 0.19
80 0.83 0.81 0.28 1.74 0.55 0.32 0.55 4.48 1.30 5.66 1.30 0.73 1.00 2.34 0.36 0.31
90 1.08 1.03 0.29 2.43 0.56 0.32 0.91 5.10 1.53 12.61 2.11 0.77 1.00 2.72 0.41 0.52
95 1.26 1.23 0.29 4.61 0.57 0.32 1.01 5.41 1.64 13.52 2.55 1.73 1.06 3.22 0.57 0.87
97.5 1.35 1.37 0.30 5.70 0.57 0.32 1.06 5.56 1.70 13.70 2.75 2.36 1.19 3.97 0.71 1.19

Note: *Objects which are mostly outside of current 2024 applied mining license area after the adjustment of inflection points, 2024

 

  
| ADV-HK-00157 | National Instrument 43-101 Mineral Resource Technical Report | 30th June 2024 || Page 73 of 126 |
  
This report has been prepared for Silvercorp Metals Inc.and must be read in its entirety and is subject to all assumptions, limitations and disclaimers contained in the body of the report. © RPMGlobal Asia Limited 2024

 

 

 

Table 14-7 Summary Statistics for 2m Composites for Zn in Pb-Zn Mineralization Domain (obj 1-15)

 

Zn Domain
Pod 1 2 3 4 5 6 7 8* 9 10 11 12* 13 14* 15*
Number 32 571 144 21 43 151 135 37 20 12 1 5.00 7.00 2.00 1.00
Minimum 0.02 0.00 0.00 0.38 0.37 0.00 0.09 0.48 0.01 0.00 1.71 0.00 0.18 1.49 3.20
Maximum 4.98 15.89 8.04 5.66 9.15 8.43 14.24 9.22 2.30 12.90 1.71 1.02 4.44 1.51 3.20
Mean 1.16 1.23 1.10 2.82 1.82 1.77 2.14 2.71 0.38 2.92 1.71 0.22 1.70 1.50 3.20
Variance 1.55 2.09 1.43 1.73 3.57 2.12 4.01 5.15 0.33 15.89 0.00 0.20 1.82 0.00 0.00
Std Dev 1.25 1.45 1.20 1.31 1.89 1.46 2.00 2.27 0.57 3.99 0.00 0.45 1.35 0.02 0.00
CV 1.07 1.17 1.09 0.47 1.04 0.82 0.93 0.84 1.51 1.37 0.00 2.08 0.80 0.01 0.00
Percentiles
10 0.02 0.21 0.06 1.41 0.48 0.31 0.39 0.58 0.02 0.07 1.71 0.00 0.18 1.49 3.20
20 0.13 0.38 0.18 1.51 0.72 0.75 0.71 0.83 0.06 0.38 1.71 0.00 0.40 1.49 3.20
30 0.35 0.55 0.34 1.74 0.79 0.94 0.83 1.01 0.07 0.52 1.71 0.00 0.79 1.49 3.20
40 0.65 0.70 0.55 2.37 0.99 1.10 1.11 1.31 0.10 0.64 1.71 0.00 1.24 1.49 3.20
50 0.76 0.87 0.82 2.68 1.09 1.37 1.61 1.69 0.16 0.79 1.71 0.01 1.44 1.49 3.20
60 0.99 1.08 0.98 2.96 1.56 1.69 1.96 2.59 0.21 0.99 1.71 0.02 1.58 1.49 3.20
70 1.54 1.30 1.25 3.59 1.70 2.04 2.77 3.49 0.28 2.57 1.71 0.03 1.79 1.50 3.20
80 1.66 1.58 1.71 3.71 2.23 2.55 3.25 4.01 0.32 4.45 1.71 0.04 1.82 1.50 3.20
90 2.26 2.33 2.48 4.30 3.44 3.91 4.34 5.81 1.18 7.46 1.71 0.53 2.60 1.51 3.20
95 3.70 3.51 3.49 4.91 5.20 5.07 5.79 7.07 1.26 10.07 1.71 0.78 3.52 1.51 3.20
97.5 4.91 5.23 3.79 5.28 8.23 5.64 7.11 7.71 1.78 11.49 1.71 0.90 3.98 1.51 3.20

Note: *Objects which are mostly outside of current 2024 applied mining license area after the adjustment of inflection points, 2024

 

  
| ADV-HK-00157 | National Instrument 43-101 Mineral Resource Technical Report | 30th June 2024 || Page 74 of 126 |
  
This report has been prepared for Silvercorp Metals Inc.and must be read in its entirety and is subject to all assumptions, limitations and disclaimers contained in the body of the report. © RPMGlobal Asia Limited 2024

 

 

 

Table 14-8 Summary Statistics for 2m Composites for Zn in Pb-Zn Mineralization Domain (obj 16-31)

 

Zn Domain
Pod 16* 17* 18 19 20 21* 22* 23 24 25* 26* 27 28* 29* 30 31
Number 6 24 2 9 5 1 13 3 5 21 32 22 29 15 13 138
Minimum 0.48 0.36 1.31 0.06 1.26 1.80 0.00 0.29 0.08 0.27 0.02 0.06 0.33 0.51 0.52 0.12
Maximum 3.57 4.77 2.68 18.40 1.77 1.80 3.29 4.11 0.61 14.18 3.52 6.22 2.57 9.71 2.33 15.05
Mean 1.70 1.51 1.99 4.78 1.50 1.80 1.14 2.22 0.22 4.19 1.04 0.94 1.20 4.86 1.32 3.33
Variance 2.06 1.27 0.94 34.69 0.04 0.00 1.21 3.65 0.05 16.20 0.94 1.79 0.28 9.98 0.30 10.20
Std Dev 1.43 1.13 0.97 5.89 0.20 0.00 1.10 1.91 0.22 4.03 0.97 1.34 0.53 3.16 0.55 3.19
CV 0.85 0.75 0.49 1.23 0.13 0.00 0.96 0.86 0.98 0.96 0.93 1.42 0.44 0.65 0.42 0.96
Percentiles
10 0.48 0.47 1.31 0.06 1.26 1.80 0.00 0.29 0.08 0.58 0.03 0.07 0.95 0.64 0.60 0.44
20 0.53 0.61 1.31 0.17 1.26 1.80 0.00 0.29 0.08 0.63 0.17 0.18 1.00 1.71 0.87 1.06
30 0.65 0.81 1.31 0.21 1.31 1.80 0.28 0.29 0.10 0.79 0.38 0.26 1.00 2.81 0.93 1.45
40 0.73 0.93 1.31 0.93 1.36 1.80 0.69 0.69 0.12 1.07 0.69 0.32 1.00 3.18 1.01 1.90
50 0.78 1.01 1.31 2.58 1.45 1.80 0.79 1.28 0.12 3.38 0.82 0.45 1.00 3.61 1.09 2.20
60 1.02 1.37 1.58 4.02 1.53 1.80 1.07 1.88 0.13 4.93 0.86 0.68 1.00 4.78 1.30 2.85
70 1.63 1.56 1.86 4.90 1.54 1.80 1.40 2.46 0.16 5.21 1.07 0.84 1.03 6.41 1.44 3.51
80 3.02 2.19 2.13 6.55 1.56 1.80 1.62 3.01 0.19 5.93 1.67 1.11 1.21 8.13 1.78 4.88
90 3.52 2.89 2.41 9.49 1.67 1.80 2.75 3.56 0.40 8.16 2.50 1.95 2.20 9.23 2.04 7.77
95 3.54 3.67 2.54 13.94 1.72 1.80 3.23 3.83 0.51 12.71 3.09 2.34 2.36 9.54 2.15 11.07
97.5 3.56 4.22 2.61 16.17 1.74 1.80 3.26 3.97 0.56 13.53 3.38 4.11 2.41 9.62 2.24 12.54

Note: *Objects which are mostly outside of current 2024 applied mining license area after the adjustment of inflection points, 2024

 

  
| ADV-HK-00157 | National Instrument 43-101 Mineral Resource Technical Report | 30th June 2024 || Page 75 of 126 |
  
This report has been prepared for Silvercorp Metals Inc.and must be read in its entirety and is subject to all assumptions, limitations and disclaimers contained in the body of the report. © RPMGlobal Asia Limited 2024

 

 

 

 

 

14.4.2Top-Cuts

 

Visual analysis of the grade distributions within drill holes indicates that gold and lead equivalent high-grade outliers occur in the database which may impact the actual estimation results.

 

Analysis of the statistics indicates that the composite data for gold and lead-zinc are positively skewed with moderate coefficients of variation. The application of top cuts is considered necessary prior to using the data for linear grade interpolation.

 

To assist in the selection of appropriate top cuts, the composite data was imported into Supervisor software, where population histograms, probability plots and the coefficient of variation statistics were generated for all domains. The histogram and probability plots are shown in Figure 14-10 to Figure 14-12.

 

Top cuts were determined for all main gold and lead-zinc zones using the shape of distribution on the log probability plots and population histograms, and determining the spatial location of the samples subject to high grade cuts. Top-cuts were not applied for domains with insufficient samples High grade top cuts were then applied for estimation of each domain; this ensured appropriate treatment of the grade distribution within both the gold and lead-zinc domains.

 

Following a review of the plots, different top-cut values were determined for all main domains. Top cuts applied to all elements of the main domains are summarized in Table 14-9.

 

Table 14-9 BYP Project – Top-Cuts Applied to Domains

 

Grouped Composite Data Domain Assign Au Pb Zn
Gold Zone 6 Cut Value (g/t) 16 - -
Number Cut 9 - -

Lead-Zinc Zone

2 Cut Value (%) - 6 9
Number Cut - 3 4
3 Cut Value (%) - 4 6
Number Cut - 1 1
6 Cut Value (%) - 2 6.5
Number Cut - 1 1

 

Figure 14-10 Histogram and Probability Plots for Gold Domain 6

 

     

 

  
| ADV-HK-00157 | National Instrument 43-101 Mineral Resource Technical Report | 30th June 2024 || Page 77 of 126 |
  
This report has been prepared for Silvercorp Metals Inc.and must be read in its entirety and is subject to all assumptions, limitations and disclaimers contained in the body of the report. © RPMGlobal Asia Limited 2024

 

 

 

 

 

 

 

 

14.5Geospatial Analysis
14.5.1Variography

Mineralization continuity was confirmed via variography. Variography examines the spatial relationship between composites, and seeks to identify the directions of mineralization continuity and to quantify the ranges of grade continuity. Variography was also used to determine the random variability or ‘nugget effect’ of the deposit. The results provide the basis for determining appropriate kriging parameters for resource estimation.

 

RPM has calculated experimental variograms for the main gold mineralization object 6, and three main lead and zinc mineralization objects 2, 3 and 6 for the north, east and southwest domains. All variography was completed using Supervisor software.

 

The 2 m composite sample data was transformed into a normal distribution using a normal scores transformation to help identify the main directions of mineralization continuity from the skewed original data. The experimental variograms are normalised against the sample variance so that the sill value is 1 and the structures are viewed as ratios or proportions of the sill.

 

A two structured nested spherical model was found to model the experimental variogram reasonably well. The down-hole variogram provides the best estimate of the true nugget values which was 0.21(Au), 0.08(Pb) and 0.13(Zn) for the north domain, 0.16(Pb) and 0.15(Zn) for the east domain and 0.04(Pb) and 0.04(Zn) for the southwest domain.

 

The orientation of the plane of mineralization was aligned with the interpreted wireframe for the main objects. The experimental variograms were calculated with the first direction aligned along the main mineralization continuity while the second direction was aligned in the plane of mineralization at 90° to the first orientation. The third direction was orientated perpendicular to the mineralization plane, across the width of the mineralization.

 

RPM modelled the down-hole and three orthogonal variograms of Au, Pb and Zn for each domain respectively. The variograms displayed reasonable structure. Interpreted variogram parameters are shown in Table 14-10. Full details of the variogram maps and continuity models can be found in Figure 14-12 to Figure 14-18.

 

Table 14-10 BYP Project – Interpreted Variogram Analysis

 

Zone Domain Element Nugget
co
Structure 1 Structure 2
C1 A1 Semi1 Minor1 C2 A2 Semi2 Minor2
Gold Domain All Areas Au 0.21 0.7 29.0 1.2 1.6 0.1 142.0 3.5 6.5
Lead-zinc
Domain
North Area Pb 0.08 0.7 69.0 1.1 11.5 0.2 324.0 1.6 7.0
Zn 0.13 0.5 66.0 2.3 9.4 0.3 359.0 5.6 8.2
East Area Pb 0.16 0.6 52.0 4.3 7.4 0.3 175.0 2.8 4.4
Zn 0.15 0.7 40.0 1.3 5.0 0.2 143.0 1.9 3.1
Southwest Area Pb 0.04 0.8 96.0 1.4 10.7 0.1 172.0 1.4 3.3
Zn 0.04 0.9 55.0 1.9 9.2 0.1 161.0 1.3 8.1

 

  
| ADV-HK-00157 | National Instrument 43-101 Mineral Resource Technical Report | 30th June 2024 || Page 80 of 126 |
  
This report has been prepared for Silvercorp Metals Inc.and must be read in its entirety and is subject to all assumptions, limitations and disclaimers contained in the body of the report. © RPMGlobal Asia Limited 2024

 

 

 

 

 

 

 

 

 

 

 

 

 

 

 

 

14.6Mineral Resource Estimation
14.6.1Block Model

A single Surpac block model was created to encompass the full extent of the deposit. Block model parameters are listed in Table 14-11. The block dimensions used for the model were 20 m NS by 20 m EW by 8 m vertical with sub-cells of 2.5 m by 2.5 m by 1 m.

 

The parent block size was selected on the basis of Kriging Neighbourhood Analysis (“KNA” - Section 14.6.3), while sub-cells were selected to provide sufficient resolution to the block model relative to the mineralization wireframes, all underground developments and depletion models.

 

Table 14-11 BYP Au-Pd-Zn Project - Block Model Parameters

 

Model Name BYP_OK_20240315.MDL
  Y X Z
Minimum Coordinates 3,028,300 529,000 -400
Maximum Coordinates 3,030,000 530,800 550
Block Size (Sub-blocks) 20(2.5) 20 (2.5) 8(1)
Rotation 0
Attributes:  
au_ppm OK gold estimated using cut grades - Reportable
pb_eq Pb Equivalence = pb_pct + zn_pct*1.4168 + au_cla*3.066
Zn_eq Zn Equivalence = Zn_pct + pb_pct*0.7058 + au_cla *2.1638
pb_pct OK lead estimated using cut grades - Reportable
zn_pct OK zinc estimated using cut grades - Reportable
bd bulk density
bd_wet wet density
class Med-Measured, ind-Indicated, inf-Inferred
class_code 1=Med, 2=ind, 3=inf
m_license in, out
mined y=yes, n=no
pass_au OK estimation pass number for gold
pass_pbzn OK estimation pass number for lead and zinc
pod_au Pod number of wireframe (object 1-11)
pod_pbzn Pod number of wireframe (object 1-30)
type air, min, waste

 

14.6.2Block Model Coding

The block model was coded with categories in the “type” attribute. Table 14-12 below shows block model coding for type in the order they were coded, and Table 14-13 shows block model coding for the mineralization domains.

 

Table 14-12 Block Model Coding – Type

 

Type Order Assignment Methodology
waste 1

All blocks outside of mineralized wireframes and below “byp_topo.dtm” were coded as

“waste”.

min 2

All block inside mineralized wireframes (wireframes_au_20181127.dtm and

wireframes_pbzn_20181127.dtm) were coded as “min”.

air 3 All blocks above “byp_topo.dtm” were coded as “air”

 

  
| ADV-HK-00157 | National Instrument 43-101 Mineral Resource Technical Report | 30th June 2024 || Page 88 of 126 |
  
This report has been prepared for Silvercorp Metals Inc.and must be read in its entirety and is subject to all assumptions, limitations and disclaimers contained in the body of the report. © RPMGlobal Asia Limited 2024

 

 

 

Table 14-13 Block Model Coding – Domain

 

Zone Pod Assignment Methodology
Au 1-11 Au wireframes – Pod numbers were assigned as same as the object numbers
Pb & Zn 1-31 Pb and Zn wireframes – Pod numbers were assigned as same as the object numbers

 

14.6.3Kriging Neighbourhood Analysis

Kriging neighborhood analysis (KNA) is conducted to minimize the conditional bias that occurs during grade estimation as a function of estimating block grades from point data. Conditional bias typically presents as overestimation of low-grade blocks and underestimation of high grade blocks due to use of non-optimal estimation parameters and can be minimized by optimizing parameters such as:

 

§block size
§size of sample search neighborhood
§number of informing samples

 

The degree of conditional bias present in a model can be quantified by computing the theoretical regression slope and kriging efficiency of estimation at multiple test locations within the region of estimation. These locations are selected to represent portions of the deposit with excellent, moderate and poor drill (sample) coverage.

 

14.6.3.1 Block Size

To test the optimal block size for existing drilling in the Project area, single blocks within the main object of the Au mineralization zone (Object 6) were assessed at excellent, good and poor sample coverage locations. A range of block sizes were assessed for regression slope and kriging efficiency and summarized in Table 14-14 and below in Figure 14-20.

 

Table 14-14 Block Sizes Assessment

 

Iteration 1 2 3 4 5 6 7 8 9 10 11 12
y 5 10 10 10 20 20 20 20 40 40 50 100
x 5 10 10 10 20 20 20 20 40 40 50 100
z 4 4 8 2 2 4 8 16 4 8 4 8

 

Figure 14-20 Block Size Analysis Chart

 

 

 

  
| ADV-HK-00157 | National Instrument 43-101 Mineral Resource Technical Report | 30th June 2024 || Page 89 of 126 |
  
This report has been prepared for Silvercorp Metals Inc.and must be read in its entirety and is subject to all assumptions, limitations and disclaimers contained in the body of the report. © RPMGlobal Asia Limited 2024

 

 

 

Results from the chart above indicate that the slope of regression and kriging efficiency ‘sill’ out around model runs five and eight. These iterations represent block sizes of 20 m by 20 m in the Y and X planes and are deemed appropriate for the Project drill spacing of approximately 40-50 m by 40-50 m. RPM chose iteration six as the optimal block size for the block model as there is a higher likelihood of using 4m as a minimum mining thickness in the case of any future mining occurring at the Project.

 

14.6.3.2Search Distance

A range of search radii were assessed for regression slope and kriging efficiency and summarized in Table 14-15 and Figure 14-21 as below.

 

Table 14-15 Search Radii Assessed

 

Iteration 1 2 3 4 5 6 7 8 9 10 11 12
Search Distance (m) 10 20 30 40 50 60 70 80 90 100 110 120

 

Figure 14-21 Search Radii Analysis Chart

 

 

The results above were used as a guide in determining optimal search distance radii for each interpolation pass. The first interpolation pass adopted a search radius of 50 m.

 

14.6.3.3 Number of Informing Samples

A range of maximum samples were assessed for regression slope and kriging efficiency and summarized in Table 14-16 and Figure 14-22.

 

Table 14-16 Maximum Number of Samples Assessed

 

Iteration 1 2 3 4 5 6 7 8 9 10 11 12 13
Max Sample 100 80 70 60 50 40 35 30 25 20 15 10 5

 

  
| ADV-HK-00157 | National Instrument 43-101 Mineral Resource Technical Report | 30th June 2024 || Page 90 of 126 |
  
This report has been prepared for Silvercorp Metals Inc.and must be read in its entirety and is subject to all assumptions, limitations and disclaimers contained in the body of the report. © RPMGlobal Asia Limited 2024

 

 

 

Figure 14-22 Maximum Number of Samples Analysis Chart

 

 

Based on the results above, a maximum number of 40 samples was adopted for the estimate.

 

14.6.4Grade Interpolation

 

14.6.4.1General

The Ordinary Kriging (“OK”) algorithm was used for the grade interpolation and the wireframes were used as a hard boundary for the grade estimation of each object. OK was selected as it results in a degree of smoothing which is appropriate for the clustered nature of the sample density.

 

14.6.4.2Search Parameters

An orientated search ellipse with an ‘ellipsoid’ search was used to select data for interpolation. Each ellipse was oriented based on kriging parameters and were consistent with the interpreted geology. Variogram parameters of the main lodes were applied to the associated adjacent lodes. Differences between the kriging parameters and the search ellipse may occur in order to honor both the continuity analysis and the mineralization geometry. Search neighborhood parameters were derived from the KNA analysis discussed in Section 14.6.3.

 

Three passes were used to estimate the three elements (Au, Pb and Zn) into the block model.

 

For the gold interpolation, a first pass radius of 50 m and a second pass of 100 m were used with a minimum number of samples of 6 and 2. A third pass search radius of 400 m was used with a minimum of two samples to ensure all blocks within the mineralization lodes were estimated. In all estimations, the maximum number of samples used was set to 40. The search parameters are shown in Table 14-17.

 

  
| ADV-HK-00157 | National Instrument 43-101 Mineral Resource Technical Report | 30th June 2024 || Page 91 of 126 |
  
This report has been prepared for Silvercorp Metals Inc.and must be read in its entirety and is subject to all assumptions, limitations and disclaimers contained in the body of the report. © RPMGlobal Asia Limited 2024

 

 

 

Table 14-17 BYP Project – OK Estimation Parameters for Au

 

Parameter Pass 1 Pass 2 Pass 3
Search Type Ellipsoid Ellipsoid Ellipsoid
Bearing 67.3°
Dip 39.6°
Plunge -6.4°
Major-Semi Major Ratio 1
Major-Minor Ratio 2
Search Radius 50m 100m 400
Minimum Samples 6 4 2
Maximum Samples 40 40 40
Block Discretization 5X by 5Y by 2Z 5X by 5Y by 2Z 5X by 5Y by 2Z
Percentage Blocks Filled 85% 13% 2%

 

For the Pb and Zn interpolation, a first pass radius of 100 m and a second pass of 200 m were used with a minimum number of samples of 6 and 4. A third pass search radius of 800 m was used with a minimum of two samples to ensure all blocks within the mineralization lodes were estimated. In all estimations, the maximum number of samples used was set to 40. The search parameters are shown in Table 14-18.

 

Table 14-18 BYP Project – OK Estimation Parameters for Pb and Zn

 

Parameter Pass 1 Pass 2 Pass 3
Search Type Ellipsoid Ellipsoid Ellipsoid
Bearing 90° to 240°
Dip -15° to 25°
Plunge -40° to 0°
Major-Semi Major Ratio 1
Major-Minor Ratio 2
Search Radius 100m 200m 800m
Minimum Samples 6 4 2
Maximum Samples 40 40 40
Block Discretization 5X by 5Y by 2Z 5X by 5Y by 2Z 5X by 5Y by 2Z
Percentage Blocks Filled 86% 11% 3%

 

14.6.5Model Validation

 

A four step process was used to validate the estimates at each prospect.

 

Firstly, a qualitative assessment was completed by slicing sections through the block model in positions coincident with drilling such as shown below in Figure 14-23. Overall, the assessment indicated that the trend of the modelled grade was consistent with the drill hole grades.

 

A quantitative assessment of the estimate was completed by comparing the average grades of the top-cut composite file input against the block model output for all the lodes. The comparative results are tabulated in Table 14-19 and Table 14-20.

 

  
| ADV-HK-00157 | National Instrument 43-101 Mineral Resource Technical Report | 30th June 2024 || Page 92 of 126 |
  
This report has been prepared for Silvercorp Metals Inc.and must be read in its entirety and is subject to all assumptions, limitations and disclaimers contained in the body of the report. © RPMGlobal Asia Limited 2024

 

 

 

 

 

 

 

Table 14-19 Average Composite Input v Block Model Output – Gold Zone

 

  Wireframe Block Model_OK Composites Difference (%)
Domain Object Resource Estimated Au Number of Au Resource volume VS
Object Volume
Comps grades VS
Block grades
Volume Volume Volume g/t Comps g/t
1 13,289 13,406 13,406 2.15 8 2.34 0.88 -8.00
2 118,964 119,756 119,756 1.47 30 1.41 0.67 4.06
3 574,575 575,213 575,213 0.86 86 0.81 0.11 6.32
4 6,457 6,438 6,438 1.10 5 1.14 -0.29 -3.26
5 4,480 4,531 4,531 1.52 4 1.57 1.14 -2.65
6 2,882,573 2,883,375 2,881,781 2.27 2375 2.13 0.03 6.37
7 186,651 186,738 186,738 2.52 18 2.69 0.05 -6.06
8* 20,513 20,494 20,494 2.65 2 2.65 -0.09 0.13
9 48,444 48,456 48,456 2.14 6 2.12 0.02 0.78
10 25,322 25,219 25,219 0.95 21 0.95 -0.41 -0.45
11* 234,288 234,231 234,231 0.98 37 0.91 -0.02 8.31
Total 4,115,556 4,117,857 4,116,263 1.97 2,592 2.06 0.06 -4.20

Note: *Objects which are mostly outside of current 2024 applied mining license area after the adjustment of inflection points, 2024

 

  
| ADV-HK-00157 | National Instrument 43-101 Mineral Resource Technical Report | 30th June 2024 || Page 94 of 126 |
  
This report has been prepared for Silvercorp Metals Inc.and must be read in its entirety and is subject to all assumptions, limitations and disclaimers contained in the body of the report. © RPMGlobal Asia Limited 2024

 

 

 

Table 14-20 Average Composite Input v Block Model Output – Lead and Zinc Zone

 

  Wireframe Block Model_OK Composites Block Model vs Comps difference
Domain Object Resource Estimated Pb Zn Number of Pb Zn Resource volume VS
Object Volume
Comps grades VS
Block grades_Pb
Comps grades VS
Block grades_Zn
Volume Volume Volume % % Comps % %
1 622,021 622,144 622,144 0.74 1.11 59 0.74 1.05 0.02 0.20 6.07
2 3,736,332 3,735,625 3,735,625 0.58 1.26 604 0.62 1.23 -0.02 -7.80 1.94
3 1,798,863 1,799,475 1,799,475 0.61 1.16 149 0.66 1.13 0.03 -6.82 3.33
4 320,415 320,531 320,531 0.38 2.67 23 0.41 2.68 0.04 -7.46 -0.28
5 177,559 177,819 177,819 0.57 1.57 51 0.58 1.84 0.15 -0.66 -14.73
6 3,752,987 3,752,656 3,738,931 0.18 1.64 176 0.26 1.65 -0.01 -28.84 -0.84
7 692,745 692,863 661,775 0.24 1.90 135 0.27 2.14 0.02 -9.92 -11.28
8* 408,846 408,869 408,869 1.07 2.74 40 1.07 2.72 0.01 0.90 0.78
9 125,581 125,400 125,400 1.86 0.42 22 1.66 0.40 -0.14 12.33 5.69
10 214,879 214,819 214,819 1.23 3.06 14 0.93 2.60 -0.03 32.30 17.59
11 44,815 44,781 44,781 0.73 1.71 1 0.74 1.71 -0.08 -0.04 -0.02
12* 74,693 74,638 74,638 1.16 0.32 6 1.58 0.75 -0.07 -26.51 -58.01
13 479,838 479,881 479,881 0.53 1.70 8 0.79 1.59 0.01 -33.03 7.13
14* 25,966 25,900 25,900 0.31 1.50 3 0.26 1.36 -0.25 18.68 10.32
15* 15,994 16,144 16,144 0.55 3.20 2 1.25 4.24 0.94 -55.77 -24.48
16* 131,150 131,469 131,469 0.86 1.61 8 0.78 1.84 0.24 11.39 -12.48
17* 260,891 261,169 261,169 0.50 1.51 26 0.50 1.46 0.11 -1.58 3.43
18 171,970 172,019 172,019 0.27 1.99 3 0.24 1.81 0.03 12.90 9.98
19 198,757 198,819 198,819 1.27 3.59 10 1.54 4.40 0.03 -17.86 -18.30
20 100,016 100,306 100,306 0.47 1.46 5 0.43 1.50 0.29 7.54 -2.22
21* 16,007 14,800 14,800 0.32 1.80 1 0.32 1.80 -7.54 0.00 0.02
22* 160,742 159,950 159,950 0.38 1.12 13 0.36 1.14 -0.49 6.70 -1.55
23 84,558 84,650 84,650 3.30 2.21 4 2.80 1.75 0.11 18.07 26.65
24 80,329 80,219 80,219 1.24 0.27 6 1.12 0.31 -0.14 11.34 -13.74
25* 179,226 179,106 179,106 4.67 4.34 25 4.22 3.93 -0.07 10.63 10.37
26* 271,894 271,725 271,725 0.92 1.20 35 0.93 1.10 -0.06 -1.01 8.43
27 158,148 158,200 158,200 0.43 1.30 18 0.47 1.17 0.03 -8.56 11.00

 

  
| ADV-HK-00157 | National Instrument 43-101 Mineral Resource Technical Report | 30th June 2024 || Page 95 of 126 |
  
This report has been prepared for Silvercorp Metals Inc.and must be read in its entirety and is subject to all assumptions, limitations and disclaimers contained in the body of the report. © RPMGlobal Asia Limited 2024

 

 

 

  Wireframe Block Model_OK Composites Block Model vs Comps difference
Domain Object Resource Estimated Pb Zn Number of Pb Zn Resource volume VS
Object Volume
Comps grades VS
Block grades_Pb
Comps grades VS
Block grades_Zn
Volume Volume Volume % % Comps % %
28* 553,356 553,350 553,350 0.68 1.24 32 0.73 1.27 0.00 -7.30 -1.79
29* 179,110 178,575 178,575 1.82 4.83 16 1.80 4.62 -0.30 1.28 4.65
30 310,898 310,813 310,813 0.25 1.27 13 0.21 1.32 -0.03 18.22 -3.64
31 205,491 205,363 205,363 0.22 2.78 138 0.26 3.33 -0.06 -15.88 -16.59
Total 15,554,077 15,552,078 15,507,265 0.60 1.58 1,646 0.68 1.53 -0.01 -11.43 3.44

Note: *Objects which are mostly outside of current 2024 applied mining license area after the adjustment of inflection points, 2024

 

  
| ADV-HK-00157 | National Instrument 43-101 Mineral Resource Technical Report | 30th June 2024 || Page 96 of 126 |
  
This report has been prepared for Silvercorp Metals Inc.and must be read in its entirety and is subject to all assumptions, limitations and disclaimers contained in the body of the report. © RPMGlobal Asia Limited 2024

 

 

 

There appears to be a good comparison between model volumes and block estimated grades with those of the wireframe volumes and composite averages for each lode at each Prospect. The minor fluctuation of Au, Pb and Zn grades have likely resulted from clustering of composite data.

 

To check the interpolation of the block model correctly honored the drilling data, validation was carried out by comparing the interpolated blocks to the cut sample composite data for the combined mineralization lodes for each domain. The swath plots were completed by comparing interpolated block grades to the cut sample composite data for the X direction in 50m intervals and the Z direction in 20m intervals for object 6 of the Au domain and the X direction in 25m intervals and the Y direction in 25m intervals for object 2 of the Pb and Zn domain. The swath plot analysis results for Au, Pb and Zn are shown in Figure 14-24 and Figure 14-25.

 

The validation plots show good correlation between the cut composite grades and the block model grades when compared in different orientations. The trends shown by the composite data are honored by the block model. The direct observation of sections on screen show that the model estimate has honored the drill hole data at the local scale.

 

The comparisons show the effect of the interpolation, which results in smoothing of the block grades compared to the composite grades.

 

RPM believes the estimate is representative of the composites and is indicative of the known controls of mineralization and the underlying data.

 

Finally, the comparison reconciliation table between historical production data and block model reported data were summarized as below Table 14-21.

 

The table shows that the depleted model’s information which were constructed in the RPM block models are mostly consistent with the historical production data which were provided by Silvercorp. The historical production data indicated a slightly lower total tonnage and higher average grades for gold, lead and zinc likely resulting from reduced mining dilution and exclusion of waste.

 

Table 14-21 Reconciliation Summary Table

 

Depleted resource reported by RPM block model
Gold deposit Tonnes (t) Grade Au (g/t)   Metal Au (t)  
239,068 2.63   0.63  
Lead and Zinc deposit Tonnes (t) Grade Pb (%) Grade Zn (%) Metal Pb (t) Metal Zn (t)
350,756 0.29 2.15 1012 7554
Depleted resource reported by 2018 resource reconciliation report
Gold deposit Tonnes (t) Grade Au(g/t)   Metal Au (t)  
221,000 3.56   0.79  
Lead and Zinc deposit Tonnes (t) Grade Pb (%) Grade Zn (%) Metal Pb (t) Metal Zn (t)
307,000 0.46 2.90 1412 8903
Difference
Gold deposit Tonnes Grade Au   Metal Au  
-8% 26%   20%  
Lead and Zinc deposit Tonnes Grade Pb Grade Zn Metal Pb Metal Zn
-14% 37% 26% 28% 15%

 

  
| ADV-HK-00157 | National Instrument 43-101 Mineral Resource Technical Report | 30th June 2024 || Page 97 of 126 |
  
This report has been prepared for Silvercorp Metals Inc.and must be read in its entirety and is subject to all assumptions, limitations and disclaimers contained in the body of the report. © RPMGlobal Asia Limited 2024

 

 

 

 

 

 

 

 

 

 

 

14.6.6Mineral Resource Classification

The BYP deposit shows good continuity within the main mineralized lodes which allowed the drill hole intersections to be modelled into coherent, geologically robust wireframes. Consistency is evident in the thickness of the structure, and the distribution of grade appears to be reasonable along strike and down dip.

 

The Mineral Resource was classified as Measured, Indicated and Inferred Resource based on data quality, sample spacing, and lode continuity for the gold areas. The Measured Mineral Resource was confined to the main deposit within gold areas of close spaced diamond drilling of less than 25m by 25m and where underground development was constructed, the Indicated Mineral Resource was confined to the main deposit within gold areas of close-spaced diamond drilling of less than 50m by 50m, and where the continuity and predictability of the lode positions was good. The spacing was deemed appropriate for the application of Measured and Indicated Mineral Resource after considering the mineralization and grade continuity, the relatively low to moderate nugget effect, low coefficient of variance statistics and variogram ranges of approximately 50m -100m for Au analysis results. The Inferred Mineral Resource was assigned to areas of the deposit where drill hole spacing was greater than 100m by 100m for gold domains, where small isolated pods of mineralization occur outside the main mineralized zones, and to geologically complex zones.

 

Meanwhile, Mineral Resource was classified as Indicated and Inferred Resource based on data quality, sample spacing, and lode continuity for the lead-zinc areas. No Measured resource was defined in lead-zinc areas as the exploration spacing is relatively large. The Indicated Mineral Resource was confined to the main deposit within lead-zinc areas of close spaced diamond drilling of less than 100m by 100m, and where the mineralization was intersected with underground developments or depleted areas. All the other areas with spacing more than 100m by 100m, or small isolated pods were defined as Inferred Resource.

 

The resource block model has an attribute “class_au” for all gold blocks and “class_pbzn” for all lead and zinc blocks within the resource wireframes coded as either “mes” for Measured, “ind” for Indicated or “inf” for Inferred. The Mineral Resource classification is shown in Figure 14-26 and Figure 14-27.

 

The extrapolation of the lodes along strike has been limited to half of the distance of the previous section drill spacing or half the distance to un-mineralized holes on the next section. Extrapolation of lodes down-dip has been limited to a distance to half of the previous down-dip drill spacing. Areas of extrapolation have been classified as Inferred Mineral Resource.

 

Internal audits have been completed by RPM which verified the technical inputs, methodology, parameters and results of the estimate. The lode geometry and continuity has been adequately interpreted to reflect the applied level of Indicated and Inferred Mineral Resource. The data quality is good and the drill holes have detailed logs produced by qualified geologists. A recognised laboratory has been used for all analyses. The Mineral Resource statement relates to global estimates of tons and grade.

 

This Report has been prepared in accordance with NI 43-101 and discloses a Mineral Resource Estimate (“MRE”).

 

  
| ADV-HK-00157 | National Instrument 43-101 Mineral Resource Technical Report | 30th June 2024 || Page 100 of 126 |
  
This report has been prepared for Silvercorp Metals Inc.and must be read in its entirety and is subject to all assumptions, limitations and disclaimers contained in the body of the report. © RPMGlobal Asia Limited 2024

 

 

 

 

 

 

 

 

 

 

 

14.6.7Mineral Resource Statement

 

RPM has independently estimated the Mineral Resources contained within the Project, based on the data collected by Silvercorp as at 30th June 2024. The Mineral Resource estimate and underlying data complies with the guidelines provided in the CIM Definition Standards under NI 43-101. Therefore, RPM believes it is suitable for public reporting. The Mineral Resources were completed by Mr. Song Huang of RPM. The Mineral Resources are reported at a number of Au and Pb equivalent cut-off values.

 

The Statement of Mineral Resources has been constrained by the topography and historical depletion wireframes. RPM used cut-off grades of 1.2 g/t Au for the gold area, and 2.2% Zn equivalent for Pb & Zn area. Two physically separate domains are reported by RPM:

 

§Gold Area: This resource area is physically separate from the Lead and Zinc Area and hosts Carlin style gold mineralization which was the focus of the recent resource drilling and underground development.

 

§Lead and Zinc Area: This resource area is physically separate from the Gold Area and hosts primarily Mississippi Valley Type lead zinc mineralization.

 

The results of the Mineral Resource estimate for the BYP deposit are presented in Table 14-22 and RPM has reported the resource at different Au and ZnEq cut-off grades in Table 14-23 and Table 14-24.

 

Table 14-22 BYP Project Mineral Resource Estimate as at 30th June 2024 (1.2 g/t Au and 2.2% ZnEq cut-off)

 

Area

 

Classification

Au Mineral Resource
Quantity Au Au
Mt g/t koz

 

 

Gold area

Measured 3.3 2.7 294
Indicated 1.8 2.8 162
Measured & Indicated 5.1 2.8 456
Inferred 1.6 2.2 116

 

 

Area

 

Classification

Pb and Zn Mineral Resource
Quantity Pb Zn Pb Metal Zn Metal
Mt % % kt kt
Lead and Zinc area Indicated 3.8 0.6 2.3 25 87
Inferred 2.8 0.7 2.5 19 71

Note:

1.The Statement of Estimates of Mineral Resources has been compiled under direction of Mr. Song Huang, who is a full-time employee of RPM and Member of the Australian Institute of Geoscientists and has sufficient experience that is relevant to the style of mineralization and type of deposit under consideration and to the activity that they have undertaken to qualify as a Qualified Person as defined in the CIM Standards of Disclosure.
2.All Mineral Resources figures reported in the table above represent estimates based on drilling completed up to 30th June 2024. Mineral Resource estimates are not precise calculations, being dependent on the interpretation of limited information on the location, shape and continuity of the occurrence and on the available sampling results. The totals contained in the above table have been rounded to reflect the relative uncertainty of the estimate. Rounding may cause some computational discrepancies.
3.Silvercorp holds a 70% equity interest of BYP project, the Statement of Mineral Resources is reported on a 100% basis and does not reflect the ownership status.
4.Zn Equivalent (ZnEq) calculated using long term "Energy & Metals Consensus Forecasts" June 2024 average of USD$2,220/oz for Au, USD$2,370/t for Pb, USD$3,110/t for Zn (increasing 20% by prediction) and processing recovery of 87.41% Au, 85.87% Pb and 92.71% Zn based on 2018 BYP development and utilization plan report. Based on grades and contained metal for Au, Pb and Zn, it is assumed that all commodities have reasonable potential to be economically extractable.
a.The formulas used for equivalent grade is: ZnEq= Zn + Pb*0.7058 + Au*2.1638
b.The formula used for Au ounces is: Au Oz = [Tonnage x Au grade (g/t)]/31.1035
5.Mineral Resources are reported on a dry in-situ basis.
6.Mineral Resources are reported at a 1.2 g/t Au cut-off or a 2.2% Zn equivalent cut-off. Cut-off parameters were selected based on an RPM internal cut-off calculator in which the gold price of USD$2,220 per ounce, Lead price of USD$2,370/t and Zinc price of USD$3,110/t, inflated by 120% of prices from "Energy & Metals Consensus Forecasts" to reflect long term price movements were applied, and the mining cost of USD$41 per tonne, processing cost of USD$16 per tonne milled and processing recovery of 87.41% Au, 85.87% Pb and 92.71% Zn.
7.Mining license depth limit of “Above RL -220m” was applied for the Mineral Resource reporting.
8.The Mineral Resources referred to above have not been subject to detailed economic analysis and therefore have not been demonstrated to have actual economic viability.

 

  
| ADV-HK-00157 | National Instrument 43-101 Mineral Resource Technical Report | 30th June 2024 || Page 103 of 126 |
  
This report has been prepared for Silvercorp Metals Inc.and must be read in its entirety and is subject to all assumptions, limitations and disclaimers contained in the body of the report. © RPMGlobal Asia Limited 2024

 

 

 

Table 14-23 Mineral Resource Estimate at Various Au Cut-offs

 

Au g/t Classification Tons Au Au
Cut-off Mt g/t Koz

 

0

Measured 4.1 2.4 315
Indicated 3.0 2.0 191
Inferred 3.1 1.6 158

 

0.4

Measured 4.1 2.4 314
Indicated 3.0 2.0 191
Inferred 3.1 1.6 158

 

0.8

Measured 3.8 2.5 309
Indicated 2.2 2.5 175
Inferred 2.7 1.7 149

 

1.2

Measured 3.3 2.7 294
Indicated 1.8 2.8 162
Inferred 1.6 2.2 116

 

1.6

Measured 2.8 3.0 269
Indicated 1.5 3.1 149
Inferred 1.1 2.6 93

 

2

Measured 2.2 3.3 232
Indicated 1.3 3.3 136
Inferred 0.8 2.9 76

 

2.4

Measured 1.8 3.6 206
Indicated 1.0 3.7 115
Inferred 0.5 3.3 55

Note: Figures in above table reported the resource at various Au cutoff

 

Table 14-24 Mineral Resource Estimate at Various ZnEq Cut-offs

 

ZnEq % Classification Tons Pb Pb Zn Zn
Cut-off Mt % Kt % Kt
0 Indicated 19.6 0.5 90 1.4 280
Inferred 13.2 0.5 61 1.6 205
0.5 Indicated 19.6 0.5 90 1.4 280
Inferred 13.2 0.5 61 1.6 205
1 Indicated 18.0 0.5 87 1.5 269
Inferred 12.7 0.5 59 1.6 202
1.5 Indicated 12.5 0.5 67 1.7 213
Inferred 8.6 0.5 45 1.8 156
2 Indicated 5.6 0.6 34 2.1 117
Inferred 3.8 0.6 24 2.4 89
2.2 Indicated 3.8 0.6 2.3 25 87
Inferred 2.8 0.7 2.5 19 71
2.5 Indicated 2.4 0.7 16 2.5 60
Inferred 2.0 0.7 15 2.8 57
3 Indicated 0.5 1.1 6 2.8 15
Inferred 1.0 1.1 10 3.1 31

Note: Figures in above table reported the resource at various ZnEq cutoff

 

  
| ADV-HK-00157 | National Instrument 43-101 Mineral Resource Technical Report | 30th June 2024 || Page 104 of 126 |
  
This report has been prepared for Silvercorp Metals Inc.and must be read in its entirety and is subject to all assumptions, limitations and disclaimers contained in the body of the report. © RPMGlobal Asia Limited 2024

 

 

 

Selection of Reportable Cut-off Grade

 

Reportable cut-off grades for the BYP Au-Pb-Zn deposits were determined based on RPM’s internal cost pricing within China and the preliminary metallurgical study completed:

 

§Metal Prices, based on Energy & Metals Consensus Forecasts" June, 2024 (increased by 20% for long term expectations):

 

-Gold: USD$2,220 per ounce.

 

-Lead: USD$2,370 per tonne.

 

-Zinc: USD$3,110 per tonne

 

§Mining Cost of USD $41 /ton;

 

§5% dilution and 5% ore loss were applied;

 

§Processing costs of USD $16 per tonne milled, and

 

§Processing recoveries of:

 

-Gold: 87.41%.

 

-Lead: 85.87%.

 

-Zinc: 92.71%

 

Additional mining design and more detailed and accurate cost estimate mining studies and test work are required to confirm economic viability of extraction.

 

It is further noted that in the development of any mine it is likely that given the location of the Project that detailed CAPEX is required and is not included in the mining costs assumed. RPM has utilized operating costs based on data from the 2018 development and utilization report and processing recoveries based on the latest metallurgical test work as outlined in Section 13, along with the prices noted above in determining the appropriate cut-off grade. Given the above analysis RPM considers the Project has reasonable prospects for eventual economic extraction, however, highlights that additional studies and drilling is required to confirm economic viability.

 

No dilution or Ore loss factors have been included within the Mineral Resource Estimate.

 

The grade tonnage curves for the BYP Deposit Mineral Resource are shown in Figure 14-28.

 

To show the tonnage and grade distribution throughout the entire deposit, a bench breakdown has been prepared using 25 m bench height for gold area and 50m bench height for lead and zinc area which are shown graphically in Figure 14-29.

 

  
| ADV-HK-00157 | National Instrument 43-101 Mineral Resource Technical Report | 30th June 2024 || Page 105 of 126 |
  
This report has been prepared for Silvercorp Metals Inc.and must be read in its entirety and is subject to all assumptions, limitations and disclaimers contained in the body of the report. © RPMGlobal Asia Limited 2024

 

 

 

 

 

 

 

 

 

 

 

 

 

14.6.8Risks and Opportunities

 

The key risks to the Project include:

 

§Considering the variable market price the deposit may not be economically extractable if the metal prices decease or operating costs increase.

 

§RPM considers that sampling and assaying methodology and procedures were satisfactory for the recent drilling. Quality Assurance/Quality Control (“QA/QC”) protocols were adequate, and a review of the data did not show any consistent bias or reasons to doubt the assay data. Standard gold sample Gau-18a returned assays with slightly lower grades than the standard values at around -3D limit lines. All other CRMs show good correlation with original values and assays inside the ±3D limit lines. Due to a slight bias shown by a few CRM samples and an inadequate number of total samples, there is a low risk to the accuracy and representativeness of the QA/QC samples.

 

§A total of 104 density measurements were obtained from core drilled at the Project. Among the 104 samples, 24 density samples were taken from gold mineralization zones, 50 density samples were taken from lead-zinc mineralization zones and the remaining 30 density samples were taken from wall-rock zones. This number of mineralized density measurements is at the lower end of the range for being a statistically significant number of samples to determine a density regression equation. Considering the variable market price for Lead and Zinc, the Lead and Zinc deposit may not be economically extractable if the metal prices decrease.

 

§The Company currently holds surface land use rights over the Project valid until 2063. However, the Company does not hold valid Mining Licenses and, as at the Effective Date has not applied for the Mining Licenses for gold, lead and zinc. In addition, several other permits are required to be granted to allow extraction of any minerals. If these permits and licences are not granted the Project cannot recommence production.

 

§There are no detailed management plans as in the monitoring phase.

 

The key opportunities for the Project include:

 

§RPM considers there is good potential to expand the currently defined resource with further drilling. Mineralization is open along strike and dip directions for both gold and lead-zinc mineralization. Extensional drilling of the main zones may delineate continuations of the known mineralization.

 

§There are some mineralized samples at lower elevations without adequate controlling exploration works. There is potential for additional underground exploration to discover concealed mineralization.

 

§There is an opportunity to increase the level of confidence in the Inferred Mineral Resource with closer spaced extensional and infill drilling within the main mineralized zones.

 

§Further exploration would be designed to target potential extensional areas and upgrade resource classification. RPM considers a total of 24 drill holes for around 9,000 m (12 drill holes for extensional drilling and 12 drill holes for infill drilling) would be appropriate. Drill holes could be drilled from underground levels to reduce the total exploration cost. RPM estimates a minimum exploration cost of around USD 500,000 to USD 800,000.

 

14.6.9Dilution and Ore Losses

 

The block model is undiluted with no ore loss factors applied. As a result, appropriate dilution and ore loss factors must be applied for any future mining and economic analysis.

 

14.6.10Other Information

 

RPM is aware the Company does not have the required permits and licences to commence production, which is still under application process, and not aware of any other factors, including environmental, permitting, legal, title, taxation, socio-economic, marketing and political or other relevant factors, which could materially affect the Mineral Resource.

 

  
| ADV-HK-00157 | National Instrument 43-101 Mineral Resource Technical Report | 30th June 2024 || Page 108 of 126 |
  
This report has been prepared for Silvercorp Metals Inc.and must be read in its entirety and is subject to all assumptions, limitations and disclaimers contained in the body of the report. © RPMGlobal Asia Limited 2024

 

 

 

15Mineral Reserve Estimates

 

While the Project was in operation previously, as at the Effective date of this Report, the Project is under care and maintenance with no suitable mining study has been undertaken to current market conditions to allow for an estimate of Mineral Reserves.

 

  
| ADV-HK-00157 | National Instrument 43-101 Mineral Resource Technical Report | 30th June 2024 || Page 109 of 126 |
  
This report has been prepared for Silvercorp Metals Inc.and must be read in its entirety and is subject to all assumptions, limitations and disclaimers contained in the body of the report. © RPMGlobal Asia Limited 2024

 

 

 

16Mining Methods

 

Note: The word “ore” is used in this section in a generic sense and does not imply that mineral reserves have been estimated. At the time of report writing, the Company had not prepared an estimate of mineral reserves.

 

As noted in Section 6 of this report, underground mining was carried out in the lead-zinc zone of the BYP mine for more than five years before the Client acquired the Project. The development by the previous owners was completed using tracked equipment.

 

Upon Silvercorp acquiring the mine, the Company employed contractors to mine the lead-zinc sections of the mine until 2011 and the gold sections of the mine until 2014. During the 2018 site visit, RPM noted that the later workings in the gold section of the mine had been mined using trackless equipment. During the 2024 site visit, RPM noted that underground roadways were flooded and not accessible due to irregular pumping of the underground water inflows. The entrances of No.1 Main Adit, No.1 Auxiliary Adit, No. 2 Adit and venlilation shaft were all locked for safety.

 

RPM also inspected the shaft and head frame that the Company partially developed in 2012. The shaft is approximately 4 m diameter and was planned to go down to the 115 mRL (265 m in length). Planned ore hoisting capacity was 1,000 tpd.

 

Shrinkage stoping method was utilised in the lead-zinc section of the mine, with stopes left open after extraction. A slightly different form of shrinkage stoping method was utilised in the gold section of the mine and there was evidence that paste backfill operations had been successfully commissioned but discontinued some time before mining ceased. RPM noted the stope extraction sequence was bottom up, with the inter-level extraction sequence being top-down (as described in the AMC technical report dated August 2012).

 

RPM was informed that the Company intends to recommence paste backfill operations when mining recommences. RPM noted that in order to complete the levels that have been developed, focus on backfilling mined out stops would need to be incorporated into the start-up schedule in order to enable full extraction of the gold mineralized zones.

 

During the 2018 and 2024 site visits, RPM noted that the condition of facilties was deteriorating. It is RPM’s opinion that all surface mining related facilities including transport tracks, the vertical shaft, the entrances of the inclined shafts, and mining equipment (excavators and trucks) need be replaced or refurbished before production can recommence.

 

  
| ADV-HK-00157 | National Instrument 43-101 Mineral Resource Technical Report | 30th June 2024 || Page 110 of 126 |
  
This report has been prepared for Silvercorp Metals Inc.and must be read in its entirety and is subject to all assumptions, limitations and disclaimers contained in the body of the report. © RPMGlobal Asia Limited 2024

 

 

 

17Recovery Methods

 

Note: The word “ore” is used in this section in a generic sense and does not imply that mineral reserves have been estimated. At the time of report writing, the Company had not prepared an estimate of mineral reserves.

 

The 500 tpd processing facility on site was used to process both the lead-zinc sulphide and the gold mineralized material. It has a two-stage crushing circuit followed by classification and dual flotation circuits (lead and zinc). The two different mineralization types from the mine were treated separately in batches. Lead-zinc flotation used both flotation circuits to produce lead and zinc concentrates whereas the gold flotation only used the lead flotation circuit to produce a gold bearing pyrite concentrate.

 

According to the RPM’s inspection of 2024 site visit to the BYP mine site, the processing plant is now in need of replacement as the current processing facility has been idle for 10 years without proper maintenance. The Company has stated it intends to dismantle the 500 tpd processing plant and replace it with a 1,500 tpd processing plant that follows the same processing flow sheet.

 

RPM has not been provided with any information, studies or plans for future operations, as such none are presented.

 

  
| ADV-HK-00157 | National Instrument 43-101 Mineral Resource Technical Report | 30th June 2024 || Page 111 of 126 |
  
This report has been prepared for Silvercorp Metals Inc.and must be read in its entirety and is subject to all assumptions, limitations and disclaimers contained in the body of the report. © RPMGlobal Asia Limited 2024

 

 

 

18Project Infrastructure

 

RPM notes that the Project infrastructure includes several areas which were previously utilised in the operations which ceased in 2014. The below provides a high-level review of the areas and has not completed a detailed assessment. While RPM is aware that the Company plans to restart operations, no updated studies or designs have been provided to reflect current market conditions.

 

18.1Tailings Management

 

The tailings management facilities (TMF) currently in place at the BYP Project consists of a tailings storage facility (TSF) and a Paste Backfill Plant. The TSF was commissioned in August 2011 and is located approximately 1 km southwest of the processing plant. The area is classified as Grade 6 in terms of seismicity and a seismic acceleration of 0.05 g was used in developing the TSF design specifications. The TSF is classified as a Grade V facility based on the wall height (24 m) and the working volume (245,000 m³).

 

It is assumed that, at the dry density of 1.36 t/m3, this volume is equivalent to 333,000 t of tailings. The tailing dam is typical valley fill embankment dam with no furthering wall lifting.

 

The TSF has a masonry dam wall behind which tailings are delivered via a pipeline and allowed to drain to the desired dry density. Dam embankment slopes are designed at 1:2 with concrete layer thickness of 4 m. The preliminary design requires the final downstream slope and upstream slope of the dam to be formed at an overall slope of 1:0.8 and 1:0.2 respectively. The dam base is embedded 50 cm into the bedrock.

 

Immediately downstream of the dam embankment is a surface water cut-off trench. There are cut-off trenches at both sides to prevent scouring of the abutments by rainwater run-off. Supernatant water from the TSF is removed via a vertical reinforced concrete decant structure. It is diverted around the embankment via a concrete-lined drainage culvert.

 

Seepage control is affected by geo-membrane and geo-textile impervious layers together with an intercepting drain and collector system discharging into a downstream water storage pond for settling and recycling. The preliminary TMF design provides for a cut-off drain through the dam base to capture seepage from the TSF and to improve stability under dynamic conditions by lowering the phreatic surface.

 

A reclaim pond constructed below the dam intercepts seepage and discharge water to effect zero discharge for no rainfall seasons. About 75 - 85% of the water was recycled back to the mill plant for reuse when in operation.

 

The Paste Backfill plant was constructed with processing capacity of 300t/a.

 

During the 2024 site visit, RPM noted that the TSF and ancillary sedimentation tank (seepage monitoring facilities) are still under limited maintenance. Remote monitoring is to be used for regular supervision of local environmental protection department, and prevention of accidental entry by surrounding villagers.

 

18.2Waste Rock Storage

 

During previous operations, waste rock that was not used underground was stored in stockpiles near the mine portals or used for construction purposes.

 

All waste storage facilities have not been used since July 2014.

 

18.3Power Supply

 

Power for the existing plant, via an existing10 kV power line, was drawn from the town of Baiyunpu, Hunan Province power authority grid, which is 7 km away from the mine.

 

  
| ADV-HK-00157 | National Instrument 43-101 Mineral Resource Technical Report | 30th June 2024 || Page 112 of 126 |
  
This report has been prepared for Silvercorp Metals Inc.and must be read in its entirety and is subject to all assumptions, limitations and disclaimers contained in the body of the report. © RPMGlobal Asia Limited 2024

 

 

 

18.4Access

 

A major highway runs along the southern edge of the BYP Project area. Access to the site is via a 3 km sealed road connecting to the highway. On the site, a network of gravel roads allow access to all areas (portals, process plant, Backfill Plant, water supply areas etc.).

 

18.5Water Supply

 

During previous operations, process water was primarily sourced from tailings filtering and TSF returns (approximately 75% to 85% returns) supplemented by water sourced from the underground mine dewatering system.

 

Water for drilling and dust suppression was also sourced from the underground mine dewatering system.

 

Potable water for domestic use was sourced from local springs and streams as well as No.1 decline inflow. All these sources have been tested and qualify as acceptable potable water (as noted in the 2018 development and utilization plan).

 

The Company does not intend to modify the water supply sources or methods.

 

18.6Other

 

Other infrastructure includes contractor housing, surface maintenance workshop, explosives magazine, fuel farm, administration buildings, warehouse, and concentrate storage facility. Since 2014, these facilities have had limited or no maintenance and will need to be replaced and/or relocated as part of the Company’s plan to recommence mining and processing.

 

  
| ADV-HK-00157 | National Instrument 43-101 Mineral Resource Technical Report | 30th June 2024 || Page 113 of 126 |
  
This report has been prepared for Silvercorp Metals Inc.and must be read in its entirety and is subject to all assumptions, limitations and disclaimers contained in the body of the report. © RPMGlobal Asia Limited 2024

 

 

 

19Market Studies and Contracts

 

RPM understands that previous concentrate production was sold to smelters in Hunan Province.

 

As at the Effective Date of the Report, there are no contracts signed between the Company and smelting plants.

 

  
| ADV-HK-00157 | National Instrument 43-101 Mineral Resource Technical Report | 30th June 2024 || Page 114 of 126 |
  
This report has been prepared for Silvercorp Metals Inc.and must be read in its entirety and is subject to all assumptions, limitations and disclaimers contained in the body of the report. © RPMGlobal Asia Limited 2024

 

 

 

20Environmental Studies, Permitting and Social and Community Impact

 

20.1Introduction

 

RPM has undertaken this Environmental and Social (E&S) review of the Project in accordance with the requirements of Canadian National Instrument 43-101 (“NI 43-101”). Specifically, RPM has, where relevant and material, provided information and comment on the following:

 

§Project risks arising from environmental, social, and health and safety issues.

 

§Any non-governmental organization impact on sustainability of mineral and/or exploration projects.

 

§Status for the compliance with relevant host country laws, regulations and permits.

 

§Sufficient funding plans for remediation, rehabilitation and closure and removal of facilities in a sustainable manner.

 

§Environmental liabilities of its projects or properties.

 

§Historical experience of dealing with concerns of local governments and communities on the sites of its mines, exploration properties, and relevant management arrangements.

 

§Any claims that may exist over the land on which exploration or mining activity is being carried out, including any ancestral or native claims.

 

The Company is planning to apply for renewal of the mining license in late 2024, in conjunction with safety and environmental certificates which need renewal after the update of mining license. RPM is aware no mining or processing operations occur on-site, a such no management plans are in place for water, tails and waste storage other than ongoing monitoring.

 

20.2Laws and Regulations

 

The Project was in operation under the following Chinese laws, regulations and guidelines:

 

Laws:

 

1.Law of Environmental Protection PRC (1989, amended in 2014)

 

2.Law of Minerals Resources of PRC (1986, amended in 2009)

 

3.Production Safety Law of the PRC (2002, amended in 2021)

 

4.Law of Occupational Disease Prevention (2001, amended in 2018)

 

5.Environmental Impact Assessment (EIA) Law (2002, amended in 2018)

 

6.Law on Prevention & Control of Atmospheric Pollution (1987, amended in 2015)

 

7.Law on Prevention & Control of Noise Pollution (1996, amended in 2021)

 

8.Law on Prevention & Control of Water Pollution (1984, amended in 2008)

 

9.Law on Prevention & Control Environmental Pollution by Solid Waste (1995, amended in 2016)

 

10.Forestry Law (1984, amended in 2019)

 

11.Water Law (1988, amended in 2016)

 

12.Water & Soil Conservancy Law (1991, amended in 2010)

 

  
| ADV-HK-00157 | National Instrument 43-101 Mineral Resource Technical Report | 30th June 2024 || Page 115 of 126 |
  
This report has been prepared for Silvercorp Metals Inc.and must be read in its entirety and is subject to all assumptions, limitations and disclaimers contained in the body of the report. © RPMGlobal Asia Limited 2024

 

 

 

13.Land Administration Law (1986, amended in 2019)

 

14.Protection of Wildlife Law (1989, amended in 2022)

 

15.Energy Conservation Law (1997, amended in 2018)

 

16.Management Regulations of Prevention & Cure of Tailings Pollution (1992, amended in 1999)

 

17.Management Regulations of Dangerous Chemical Materials (2002, amended in 2013)

 

Regulation Guidelines:

 

1.Regulations on the Administration of Construction Project Environmental Protection (1998, amended in 2017)

 

2.Regulations on Administration of Chemicals Subject to Supervision & Control (1995, amended in 2011)

 

3.Environment Protection Design Regulations of Metallurgical Industry (YB9066-1995)

 

4.Comprehensive Emission Standard of Wastewater (GB8978-1996)

 

5.Environmental Quality Standard for Surface Water (GB3838-2002)

 

6.Environmental Quality Standard for Groundwater (GB/T14848-93)

 

7.Ambient Air Quality Standard (GB3095-2012)

 

8.Comprehensive Emission Standard of Atmospheric Pollutants (GB16297-1996)

 

9.Standard of Boundary Noise of Industrial Enterprise (GB12348-2008)

 

10.Control Standard on Cyanide for Waste Slugs (GB18053-2000)

 

11.Standard for Pollution Control on Hazardous Waste Storage (GB18597-2001)

 

12.Identification Standard for Hazardous Wastes-Identification for Extraction Procedure-Toxicity (GB5085.1-7-2007)

 

13.Standard of Landfill and Pollution Control of Hazardous Waste (GB 18598-2001)

 

14.Environmental Quality Standard for Noise (GB3096-2008)

 

15.Evaluating Indicator System for Lead and Zinc Industry Cleaner Production (Trial) (2007)

 

20.3Waste and Tailings Disposal Management

 

During the 2011-2014 mining operations, the waste from the Project was predominately waste rock produced during mining, tailings, and some minor sanitary waste. Waste rock had been deposited in stockpiles adjacent to mine portals and has also been utilized for construction purposes. RPM has been informed the waste rock is non-acid generating, consisting mainly of limestone, sandstone and siltstone that are comprised of calcite, quartz, chlorite and sericite, kaolin and clay minerals. Waste rock not used for construction has been stockpiled and covered with soil and re-vegetated. For stabilization of the area, retaining walls were built downstream of the waste rock stockpiles. An interception ditch was constructed upstream to prevent the slope surface from washing out, as well as to avoid water and soil loss.

 

Tailings generated from the processing plant were discharged into a purpose built TSF via a 1 km gravity-fed tailings pipeline.

 

  
| ADV-HK-00157 | National Instrument 43-101 Mineral Resource Technical Report | 30th June 2024 || Page 116 of 126 |
  
This report has been prepared for Silvercorp Metals Inc.and must be read in its entirety and is subject to all assumptions, limitations and disclaimers contained in the body of the report. © RPMGlobal Asia Limited 2024

 

 

 

20.4Site Monitoring

 

During the 2011-2014 mining operations, comprehensive monitoring plans were developed for the Project. The monitoring plan included air/dust emission, noise, and wastewater, and monitoring was carried out by qualified persons and licensed institutes. For the water environment, an intensive monitoring program was developed and implemented, including sanitary wastewater and surface water by the Xinshao County Environmental Protection Bureau. A review in May 2012 indicated that results for surface water, sanitary / process wastewater, and mining water were in compliance with relevant standards. In addition, the TSF Project completion acceptance inspection monitoring results for wastewater discharge, air emission, noise, and solid waste disposal were in compliance with relevant standards, as required by the EIA.

 

As the mining site had suspended production for around 10 years, most of the site monitoring systems have stopped working except domestic water monitoring system and the tailing dam seepage monitoring system. The tailing dam seepage monitoring works were completed regularly by local municipal emergency department by treated water sampling and assaying. All historical monitoring results do not show that any harmful elements exceed standards and pose potential risks of environmental pollution.

 

The tailing dam design of the downstream wall of ratio 1:0.8 meet with the safety requirement of Chinese regulation. Considering that there are not any TSF stability monitoring reports available for review, RPM recommends that TSF stability tests should be done regularly and the analysis report should be compiled for better tracing and recording. The latest compiled TSF Flood Drainage System Test Report at May 2024 indicated that the drainage system of tailing dam is still well maintained and could meet with the normal flood drainage requirements.

 

All related systems which include air/dust emission, noise, and wastewater treatment are now being reviewed by qualified persons and licensed institutes, and all environmental conclusions provided on the updated study.

 

20.5Status with Project E&S Approvals and Permitting Requirements

 

During the 2011-2014 mining operation stage, the following permits and approvals were obtained by the Company:

 

§Environment Assessment Report and Approval,

 

§Safety Pre-assessment Report & Registration,

 

§Safety Production Permit,

 

§Geological Hazards Assessment Report and Approval,

 

§Mining License,

 

§Business license,

 

§Land use right certificate, and

 

§Forest land use right permit.

 

Although the business license and land use right certificate are still valid as at the Effective Date of this Report, all other licenses have expired as the mine production has been suspended for around 10 years. The Company has stated that the new mining license will be applied for in late 2024 once all review processes are completed, and other reports and certificates (including the safety and environmental certificates) will then be compiled by related research institutes or applied for through government departments.

 

20.5.1Status with Project E&S Compliance

 

Based on the review of the available information, RPM considers that the Project is currently in compliance the relevant Chinese National E&S legislative requirements for a suspended mining and mineral processing operation.

 

  
| ADV-HK-00157 | National Instrument 43-101 Mineral Resource Technical Report | 30th June 2024 || Page 117 of 126 |
  
This report has been prepared for Silvercorp Metals Inc.and must be read in its entirety and is subject to all assumptions, limitations and disclaimers contained in the body of the report. © RPMGlobal Asia Limited 2024

 

 

 

20.6Social

 

RPM was informed that residents in the Project area reportedly have a positive attitude to the development of the BYP Project. Public participation in this Project includes information disclosure, the use of inquiry forms, and public interaction for the promotion and improvement of the reclamation process. As the Project is suspended further stakeholder engagement will be undertaken.

 

The nearest significant community is the Jukoupu Village, approximately 3 km to the southwest of the BYP processing plant. Xinshao County village is approximately 21 km to the southeast. The area surrounding the Project is predominantly agricultural with the exception of the scenic protected area (Tourism).

 

Yunxiang Mining has made a number of cash donations and contributions to local capital projects and community support programs within the Xinshao County. No records of public complaints in relation to the activities of the Project were sighted by the RPM team.

 

There are no cultural minority groups within the general Project area. The cultural mosaic of the broader Xinshao County is predominantly Han Chinese. RPM is not aware of any cultural heritage sites located within the Project area, ancestral or native title claims over the land on which exploration or mining activity has been undertaken.

 

Yunxiang Mining reportedly has good relations with the local Xinshao County, with which it consults on local issues, and with Shaoyang City. Relations with statutory bodies are also reported to be positive, and the Company has not received any notices of breach of environmental conditions in regard to the Project.

 

RPM understands BYP production activities were undertaken in compliance with the relevant Chinese regulations. Formal contracts are signed for all full-time employees and the wages paid are above minimum wage. Annual medical surveillance checks are conducted for employees before and during employment, as well as when leaving the Company. No child labor or under-age labor is used.

 

RPM has not sighted a Stakeholder Engagement Plan for the Project (i.e. including a register of the historical stakeholder engagement), nor information on whether there is any non-governmental organization impact on sustainability of the Project. RPM assumes these will be undertaken as of future studies.

 

20.7Biodiversity

 

A “landscape protected area” where a Buddhist nunnery is located was established in 2020 which has been gazetted as the ”Xinshao BaishuiDong National Scenic Nature Park”. It was found that the south boundary of the original mining license overlapped with a portion of the National Scenic Nature Park so the Company has adjusted the coordinates of the inflection points of the mining license to remove the overlap. The revised mining license renewal application was submitted in 2022 and the formal review process for the license renewal is still underway.

 

The other land surrounding the Project area is used predominantly for agriculture and there are no ecological forests or strict land control zones in the Project area. The current vegetation within the Project area is mainly secondary vegetation resulting from farming activities.

 

Larger wild mammals are not found in the region. Occasionally, small nesting birds in the area are observed. The surrounding villagers raise domestic animals such as chickens, ducks, pigs, sheep, goats, and cows.

 

20.8Remediation and Reclamation

 

Remediation and reclamation plans have been developed during the BYP Project approval stage, including measures during project construction, operation, and closure. More details can be referred to the latest released EIA report for the Project.

 

  
| ADV-HK-00157 | National Instrument 43-101 Mineral Resource Technical Report | 30th June 2024 || Page 118 of 126 |
  
This report has been prepared for Silvercorp Metals Inc.and must be read in its entirety and is subject to all assumptions, limitations and disclaimers contained in the body of the report. © RPMGlobal Asia Limited 2024

 

 

 

20.9Site Closure Plan

 

The mine closure will comply with Chinese National Requirements such as Article 21 (Closure Requirements) of the Mineral Resources Law (1986, amended in 2009) and Articles 33 and 34 of the Rules of Implementation Procedures of the Mineral Resources Law of the People's Republic of China (1994).

 

Normally, the site closure planning process will include the following components as set out below:

 

1.Identify all site closure stakeholders (e.g. government, employees, community etc.).

 

2.Undertake stakeholder consultation to develop agreed site closure criteria and post-operational land use.

 

3.Maintain records of stakeholder consultation.

 

4.Establish a site rehabilitation objective in line with the agreed post-operational land use.

 

5.Describe and define the site closure liabilities (i.e. determined against agreed closure criteria).

 

6.Establish site closure management strategies and cost estimates (i.e. to address and reduce site closure liabilities).

 

7.Establish a financial accrual process for site closure.

 

8.Describe the post-site closure monitoring activities and program (i.e. to demonstrate compliance with the rehabilitation objective and closure criteria).

 

Based on the Chinese National Requirements, a site decommissioning plan will be produced at least one year before mine closure. Site rehabilitation and closure cost estimates will be made at that time.

 

  
| ADV-HK-00157 | National Instrument 43-101 Mineral Resource Technical Report | 30th June 2024 || Page 119 of 126 |
  
This report has been prepared for Silvercorp Metals Inc.and must be read in its entirety and is subject to all assumptions, limitations and disclaimers contained in the body of the report. © RPMGlobal Asia Limited 2024

 

 

 

21Capital and Operating Costs

 

Production at the BYP Au-Pb-Zn Project has been suspended since 2014 and no Ore Reserves have been estimated or reported for the Project to date. As such, no OPEX or CAPEX are presented in this report.

 

  
| ADV-HK-00157 | National Instrument 43-101 Mineral Resource Technical Report | 30th June 2024 || Page 120 of 126 |
  
This report has been prepared for Silvercorp Metals Inc.and must be read in its entirety and is subject to all assumptions, limitations and disclaimers contained in the body of the report. © RPMGlobal Asia Limited 2024

 

 

 

22Economic Analysis

 

No economic analysis has been undertaken as part of this Report.

 

  
| ADV-HK-00157 | National Instrument 43-101 Mineral Resource Technical Report | 30th June 2024 || Page 121 of 126 |
  
This report has been prepared for Silvercorp Metals Inc.and must be read in its entirety and is subject to all assumptions, limitations and disclaimers contained in the body of the report. © RPMGlobal Asia Limited 2024

 

 

 

23Adjacent Properties

 

There are a number of small and medium-sized gold deposits in the area directly adjacent to the Property, including Gaojiaao, Hongmiao, and Sanlanmiao. All these deposits are hosted in the same Devonian clastic sedimentary sequence (Kang R.H., 2002). Inclusion of the description of these deposits here does not imply that material of similar quantity or grade may be found on the Property.

 

The medium-sized Gaojiaao mine is located about 4 km southwest of the Property. Gold mineralization occurs as stratiform and lenticular zones and veins in Devonian argillaceous siltstone, siltstone and quartz sandstone with a general northwest strike. Stratiform and lenticular zones are conformable with stratigraphy with a dip angle from 35° to 48°. Individual mineralized zones are from 70 m to 320 m in length, from 4 m to 13 m in width, and from 20 m to 100 m in dip extension. Gold veins occur in northwest trending faults with variable dips to the northeast. Individual veins are from 140 m to 220 m in length, from 4.0 m to 7.3 m in average width and from 20 m to 220 m in dip extension. The dominant host rock is oxidized siltstone. Gold mineralization at the Gaojiaao mine is associated with pyritization, silicification and bleaching. Gaojiaao has been in production with open pit mining and heap leaching recovery since 1989.

 

The Qualified Person has not reviewed any documents regarding the above deposits, and any information is provided for reference only.

 

  
| ADV-HK-00157 | National Instrument 43-101 Mineral Resource Technical Report | 30th June 2024 || Page 122 of 126 |
  
This report has been prepared for Silvercorp Metals Inc.and must be read in its entirety and is subject to all assumptions, limitations and disclaimers contained in the body of the report. © RPMGlobal Asia Limited 2024

 

 

 

24Other Relevant Data and Information

 

Although the Company has yet to develop a detailed mine production plan and schedule for a new mining stage, according to the 2018 development and utilization report compiled by the Hunan Lantian Exploration Design Ltd Company, the planned mining and processing capacity of the Project will be 450,000t/a (including 300,000 t/a for lead-zinc and 150,000 t/a for gold).

 

According to the Client’s development plan, once the updated mining license is received, the re-organization and expansion of the mine infrastructure will commence. It is expected the transition period will take 12 to 18 months and the production will be able to resume after the issue of the required environmental and safety permits. RPM have not reviewed any plans or studies to support the re commencement of operations.

 

  
| ADV-HK-00157 | National Instrument 43-101 Mineral Resource Technical Report | 30th June 2024 || Page 123 of 126 |
  
This report has been prepared for Silvercorp Metals Inc.and must be read in its entirety and is subject to all assumptions, limitations and disclaimers contained in the body of the report. © RPMGlobal Asia Limited 2024

 

 

 

25Interpretation and Conclusions

 

The following interpretations and conclusions have been made on the BYP Au-Pb-Zn Project from the findings of the Technical Report:

 

§The Project consists of two styles of mineralization with fine grained disseminated Carlin-type gold deposit and a carbonate-hosted MVT-type lead-zinc deposit.

 

§A Mineral Resource estimate was completed by RPM using the Ordinary Kriging method. The Mineral Resource estimate in this Technical Report is reported using cut-off grades which are deemed appropriate for the style of mineralization and the current status of the Mineral Resources.

 

§Within the gold resources, the Measured category comprises 3.3 million tonnes (Mt) at an average grade of 2.7 g/t Au for 294,000 ounces of contained gold, the Indicated category comprises 1.8 million tonnes (Mt) at an average grade of 2.8 g/t Au for 162,000 ounces of contained gold, and the Inferred category comprises an additional 1.6 Mt at an average grade of 2.2 g/t Au for 116,000 ounces, at a 1.2 g/t Au cutoff grade.

 

§Within the lead-zinc resources, the Indicated category comprises 3.8 Mt at an average grade of 0.6% Pb and 2.3% Zn with 25,000 t of contained lead and 87,000 t of contained zinc, and the Inferred category comprises 2.8 Mt at an average grade of 0.7% Pb and 2.5% Zn for 19,000 t of contained lead and 71,000 t of contained zinc, all at a 2.2% ZnEq cutoff grade.

 

§Significant mineralized drill hole intersections exist at depth, but with insufficient data to permit wireframing and inclusion in the estimation of Mineral Resources. RPM considers these deep intersections to be high priority targets for additional exploration when underground operations restart.

 

§The potential for increasing the confidence in the Mineral Resource is considered by RPM to be good through infill drilling to convert resources to higher categories and step-out drilling to extend known mineralization and identify and delineate additional zones of mineralization.

 

§Metallurgical test work has been carried out to adequate standards to allow proposed gold processing flow sheets to be designed for the Project. Testwork and outcomes of the pilot plant for the basis for the gold circuit which is proposed to consist of locked-cycle flotation of pyrite and gold by one-stage rougher / two-stage scavenger / two-stage cleaner processing, the lead circuit will consist of locked-cycle flotation by one-stage rougher / two-stage scavenger / three-stage cleaner processing, and the zinc circuit will consist of one-stage rougher / two-stage scavenger / four-stage cleaner processing.

 

§The processing recoveries are forecast to be 87.4% for gold into a concentrate at a grade of 48.6 g/t Au; 85.9% for lead into a concentrate at a grade of 56.0% Pb, 5.1% Zn, and 170 g/t Ag; and 92.7% for zinc into a concentrate at a grade of 52.4% Zn, 0.8% Pb, and 54 g/t Ag.

 

  
| ADV-HK-00157 | National Instrument 43-101 Mineral Resource Technical Report | 30th June 2024 || Page 124 of 126 |
  
This report has been prepared for Silvercorp Metals Inc.and must be read in its entirety and is subject to all assumptions, limitations and disclaimers contained in the body of the report. © RPMGlobal Asia Limited 2024

 

 

 

26Recommendations

 

The recommendations provided are based on observations made during the site visit and subsequent geological and metallurgical reviews and from the Mineral Resource estimate detailed in Section 14.

 

§Approximately 50% of gold mineralized bodies have been classified as Measured, 26% of the gold mineralized bodies and 55% of the lead-zinc mineralized bodies have been classified as Indicated, and 24% of the gold mineralized bodies and 45% of the lead-zinc mineralized bodies have been classified as Inferred. Mineral Resources are estimated with insufficient confidence to allow the application of Modifying Factors to support mine planning and evaluation of the economic viability of the remainder of the deposit. RPM recommends additional drilling to increase confidence in the existing Inferred Mineral Resource, focusing on the areas with widely spaced drilling and resultant low levels of confidence. RPM considers a total of 24 drill holes for around 9,000m (12 drill holes for extensional drilling and 12 drill holes for infill drilling would be appropriate). Drill holes could be drilled from underground levels to reduce the total exploration cost. RPM estimates a minimum exploration cost of around USD 500,000 to 800,000.

 

§Further monitoring of the QAQC which indicated a slight bias, overestimation and underestimation observed in two standard samples of high-grade assays at the ALS Laboratory is recommended. RPM suggests more frequent use of internal standard samples to closely monitor the accuracy of assays.

 

§RPM recommends that the Company continues recording density measurements which would cost approximate USD 25,000, ensuring that the density measurement intervals correspond directly with geological logging and sampling intervals. It is recommended that density measurements be obtained from all 1 m intervals through the mineralized zone in order to continue compiling a dataset with sufficient spatial distribution to validate and apply regression formulae for density calculation or geostatistical estimation, instead of assigning average density values.

 

§Following on from the increased geological understanding of the mineralization styles and likely run of mine feed grades of any operation, RPM recommends the Company undertakes processing test work on samples that are representative of the deposit which would cost approximately USD 60,000. This test work would identify the grinding requirements, as well as gold recoveries and processing requirements based on conventional flow sheets as well as the potential for recovering the metals into marketable products.

 

§At the successful completion of the recommended exploration work and metallurgical test work program RPM recommends the Company undertakes a Pre-Feasibility Study (“PFS”) which should consider the various opportunities for the Project’s development. The successful completion of a PFS showing positive economics would allow for the reporting of Mineral Reserves. The proposed PFS would take 6 to 12 months to complete inclusive of drilling with an approximate cost of USD 600,000.

 

  
| ADV-HK-00157 | National Instrument 43-101 Mineral Resource Technical Report | 30th June 2024 || Page 125 of 126 |
  
This report has been prepared for Silvercorp Metals Inc.and must be read in its entirety and is subject to all assumptions, limitations and disclaimers contained in the body of the report. © RPMGlobal Asia Limited 2024

 

 

 

27References

 

§Hunan Province Xinshao county Baiyunpu Lead and Zinc mine general exploration report, 468 Team of Hunan Provincial Geological Bureau,1977

 

§Hunan Province prospecting report, 418 Team of Geology and Mineral Bureau, 1992

 

§Hunan Province Xinshao county Baiyunpu Lead and Zinc mine FPS report (300t/d), Sanmenxia city gold design institute limited company, 2006

 

§Hunan Province Xinshao county Baiyunpu Lead and Zinc mine metallurgical test report, Hunan Non- ferrous Metals Research Institute (HNMRI), 2011

 

§Hunan Province Xinshao county Baiyunpu gold mine metallurgical test report, Hunan Non-ferrous Metals Research Institute (HNMRI), 2011

 

§Technical report for BYP Gold-Lead-Zinc Property, Hunan Province, China, AMC Mining Consultants Ltd, 2012

 

§Hunan Province Xinshao county Baiyunpu Au-Pb-Zn mine detailed exploration report, Yunxiang mining company, 2013

 

§Hunan Province Xinshao county Baiyunpu gold mine metallurgical test report, Hunan Non-ferrous Metals Research Institute (HNMRI), 2018

 

§Hunan Province Xinshao county Baiyunpu gold mine Industry Indexes recommendation letter, Hunan Lantian exploration design limited compary, March, 2018

 

§Hunan Province Xinshao county Baiyunpu Au-Pb-Zn mine resource reconciliation report, 418 Team of Geology and Mineral Bureau, May, 2018

 

§Hunan Province Xinshao county Baiyunpu Au-Pb-Zn mine development and utilization plan, Hunan Province Lantian exploration design limited company, June, 2018

 

§A Deposit Model for Mississippi Valley-Type Lead-Zinc Ores in Mineral Deposit Models for Resource Assessment: USGS, Scientific Investigations Report, Leach D. L, Taylor R.D., Fey D.L., Diehl, S.F. and Saltus, R.W., 2010

 

§Characteristics and models for Carlin-type gold deposits. Reviews in Economic Geology, Vol. 13, p. 163-220. Hofstra, A.H., and Cline, J.S.,2000

 

§BYP Gold-Lead-Zinc Property, NI 43-101 Technical Report, Bob Dennis, Tony Cameron and Song Huang , RPMGlobal Asia Limited, April 2019

 

§Mining licence Inflection points’ coordinates adjustment documment for Baiyunpu Lead-Zinc-Gold Mine, Xinshao County, Hunan Province, Hunan Provincial Geological and Mineral Exploration and Development Bureau Team 407, March 2022

 

  
| ADV-HK-00157 | National Instrument 43-101 Mineral Resource Technical Report | 30th June 2024 || Page 126 of 126 |
  
This report has been prepared for Silvercorp Metals Inc.and must be read in its entirety and is subject to all assumptions, limitations and disclaimers contained in the body of the report. © RPMGlobal Asia Limited 2024

 

 

 

 

 

The key terms used in this report include:

 

  §     Client means Silvercorp Metals Inc. “Silvercorp”.
     
  §     Company means Yunxiang Mining Co. Ltd “Yun Xiang”
     
  §     concentrate a powdery product containing higher concentrations of minerals resulting from initial processing of mined ore to remove some waste materials; a concentrate is a semi-finished product, which would still be subject to further processing, such as smelting, to effect recovery of metal
     
  §     contained metal refers to the amount of pure metal equivalent estimated to be contained in the material based on the metal grade of the material.
     
  §     element

Chemical symbols used in this report
Au – Gold; Ag – Silver; As – Arsenic; Cu – Copper; Pb – Lead; Zn – Zinc

     
  §     exploration activity to identify the location, volume and quality of a mineral occurrence
     
  §     Exploration Target/Results includes data and information generated by exploration programs that may be of use to investors. The reporting of such information is common in the early stages of exploration and is usually based on limited surface chip sampling, geochemical and geophysical surveys. Discussion of target size and type must be expressed so that it cannot be misrepresented as an estimate of Mineral Resources or Ore Reserves.
     
  §     exploration right the licensed right to identify the location, volume and quality of a mineral occurrence
     
  §     flotation is a separation method for to the recovery of minerals using reagents to create a froth that collects target minerals
     
  §     gangue is a mining term for waste rock
     
  §     grade any physical or chemical measurement of the concentration of the material of interest in samples or product. The units of measurement should be stated when figures are reported
     
  §     grind means to crush, pulverize, or reduce to powder by friction, especially by rubbing between two hard surfaces
     
  §     In situ means rock or mineralization in place in the ground
     
  §     In Situ Quantities estimates of total in ground tons and grade which meet the requirements of the PRC Code or other international codes for reserves but do not meet either NI 43-101 or Joint Ore Reserves Committee's recommendations
     
  §     Indicated Mineral Resource

is that part of a Mineral Resource for which quantity, grade or quality, densities, shape and physical characteristics, can be estimated with a level of confidence sufficient to allow the appropriate application of technical and economic parameters, to support mine planning and evaluation of the economic viability of the deposit. The estimate is based on detailed and reliable exploration and testing information gathered through appropriate techniques from locations such as outcrops, trenches, pits, workings and drill holes that are spaced closely enough for geological and grade continuity to be reasonably assumed.

     
  §     Inferred Mineral Resource is that part of a Mineral Resource for which quantity and grade or quality can be estimated on the basis of geological evidence and limited sampling and reasonably assumed, but not verified, geological and grade continuity. The estimate is based on limited information and sampling gathered through appropriate techniques from locations such as outcrops, trenches, pits, workings and drill holes.
     
  §     ITR stands for Independent Technical Review
     
  §     ITRR stands for Independent Technical Review Report
     
  §     Km stands for kilometer

 

 

 

 

 

  §     Kt stands for thousand tonnes
     
  §     Lb stands for pound, a unit of weight equal to 453.592 grams
     
  §     m stands for meters
     
  §     M stands for million
     
  §     Measured Mineral Resource

is that part of a Mineral Resource for which quantity, grade or quality, densities, shape, and physical characteristics are so well established that they can be estimated with confidence sufficient to allow the appropriate application of technical and economic parameters, to support production planning and evaluation of the economic viability of the deposit. The estimate is based on detailed and reliable exploration, sampling and testing information gathered through appropriate techniques from locations such as outcrops, trenches, pits, workings and drill holes that are spaced closely enough to confirm both geological and grade continuity.

     
  §     metallurgy Physical and/or chemical separation of constituents of interest from a larger mass of material. Methods employed to prepare a final marketable product from material as mined. Examples include screening, flotation, magnetic separation, leaching, washing, roasting etc.
     
  §     mine production is the total raw production from any particular mine
     
  §     Mineable Quantities Estimates of in ground tonnes and grades which are recoverable by mining
     
  §     Mineral Reserves is the economically mineable part of a Measured or Indicated Mineral Resource demonstrated by at least a Preliminary Feasibility Study. This Study must include adequate information on mining, processing, metallurgical, economic and other relevant factors that demonstrate, at the time of reporting, that economic extraction can be justified. A Mineral Reserve includes diluting materials and allowances for losses that may occur when the material is mined.
     
  §     mineral right for purposes of this Prospectus, mineral right includes exploration right, mining right, and leasehold exploration or mining right
     
  §     mineralization any single mineral or combination of minerals occurring in a mass, or deposit, of economic interest. The term is intended to cover all forms in which mineralization might occur, whether by class of deposit, mode of occurrence, genesis or composition
     
  §     mining rights means the rights to mine mineral resources and obtain mineral products in areas where mining activities are licensed
     
  §     RPM refers to RPMGlobal
     
  §     mRL means meters above sea level
     
  §     Mt stands for million tonnes
     
  §     Mtpa means million tonnes per annum
     
  §     NI 43-101 National Instrument 43-101
     
  §     OC open cut mining which is mining from a pit open to surface and usually carried out by stripping of overburden materials
     
  §     Ore is the portion of a reserve from which a metal or valuable mineral can be extracted profitably under current or immediately foreseeable economic conditions
     
  §     ore processing

is the process through which physical or chemical properties, such as density, surface reactivity, magnetism and color, are utilized to separate and capture the useful components of ore, which are then concentrated or purified by means of flotation, magnetic selection, electric selection, physical selection, chemical selection, reselection, and combined methods

 

 

 

 

 

  §     ore selection the process used during mining to separate valuable ore from waste material or barren rock residue
     
  §     ore t stands for ore tonne
     
  §     preliminary feasibility study is a comprehensive study of the viability of a mineral Project that has advanced to a stage where the mining method, in the case of underground mining, or the pit configuration, in the case of an open pit, has been established and an effective method of mineral processing has been determined, and includes a financial analysis based on reasonable assumptions of technical, engineering, legal, operating, economic, social, and environmental factors and the evaluation of other relevant factors which are sufficient for a Qualified Person, acting reasonably, to determine if all or part of the Mineral Resource may be classified as a Mineral Reserve.
     
  §     primary mineral deposits are mineral deposits formed directly from magmas or hydrothermal processes
     
  §     Probable Mineral Reserve is the economically mineable part of an Indicated and, in some circumstances, a Measured Mineral Resource demonstrated by at least a Preliminary Feasibility Study. This Study must include adequate information on mining, processing, metallurgical, economic, and other relevant factors that demonstrate, at the time of reporting, that economic extraction can be justified.
     
  §     Project means a deposit which is in the pre-operating phase of development and, subject to capital investment, feasibility investigations, statutory and management approvals and business considerations, may be commissioned as a mine
     
  §     Proven Mineral Reserve is the economically mineable part of a Measured Mineral Resource demonstrated by at least a Preliminary Feasibility Study. This Study must include adequate information on mining, processing, metallurgical, economic, and other relevant factors that demonstrate, at the time of reporting, that economic extraction is justified.
     
  §     raw ore is ore that has been mined and crushed in an in-pit crusher, but has not been processed further
     
  §     recovery The percentage of material of initial interest that is extracted during mining and/or processing. A measure of mining or processing efficiency
     
  §     regolith is a geological term for a cover of soil and rock fragments overlying bedrock
     
  §     reserves the [economically] mineable part of a Measured and/or Indicated Mineral Resource, including diluting materials and allowances for losses which may occur when the material is mined
     
  §     resources a concentration or occurrence of a material of intrinsic economic interest in or on the earth's crust in such form, quality and quantity such that there are reasonable prospects for eventual economic extraction
     
  §     Resources Resources which have been estimated in accordance with the recommendations of the guidelines provided in the JORC or NI 43-101 Standards of Disclosure for Mineral Projects.
     
  §     RL means Reduced Level, an elevation above sea level
     
  §     RMB stands for Chinese Ren Min Bi Currency Unit;
     
  §     RMB/t stands for Chinese Ren Min Bi per material tonne
     
  §     ROM stands for run-of-mine, being material as mined before beneficiation
     
  §     saprolite is a geological term for weathered bedrock
     
 

§     secondary mineral deposits

are mineral deposits formed or modified as a result of weathering or erosion of primary mineral deposits

 

 

 

 

 

  §     shaft a vertical excavation from the surface to provide access to the underground mine workings
     
  §     sq.km square Kilometer
     
  §     t stands for tonne
     
  §     t/bcm stands for tonnes per bank cubic meter (i.e. tonnes in situ) a unit of density
     
  §     tonnage An expression of the amount of material of interest irrespective of the units of measurement (which should be stated when figures are reported)
     
  §     tonne refers to metric tonne
     
  §     tpa stands for tonnes per annum
     
  §     tpd stands for tonnes per day
     
  §     UG underground mining which is an opening in the earth accessed via shafts, declines or adits below the land surface to extract minerals
     
  §     upgrade ratio is a processing factor meaning ROM Grade% / Product Grade %
     
  §     USD stands for United States dollars
     
  §     $ refers to United States dollar currency Unit

 

 

 

 

 

 

 

Tony Cameron, Principal Mining Engineer, (Beijing)

 

Tony is a mining engineer with over 35 years of experience in the mining industry. In his recent consulting work, Tony has been involved with reserve estimation, due diligence investigations, studies ranging from scoping level to bankable feasibility, mine optimization, design and scheduling, operational and management audits, contract tenders, and general project management on a wide range of projects. Most of Tony’s technical work whilst based in Beijing for 10 years was focused on assisting clients in accessing capital through either equity or debt finance and Tony has developed an understanding of the requirements of the various financial market globally having been directly involved with successful transactions on the Hong Kong Exchange and a number of ASX, TSX and AIM transactions. Commodity experience includes gold, copper, nickel, iron ore, manganese, coal, uranium, tin, mineral sands, molybdenum and diamond. Country experience includes Australia, South Africa, Zambia, Ghana, Namibia, Botswana, Malawi, DR Congo, Nigeria, Mauritania, Spain, Finland, Alaska, Canada, Panama, Peru, Argentina, China, Mongolia, Indonesia, Malaysia, and Bangladesh.

 

Tony has also worked remotely on projects from various other countries during his time as a consultant based in Perth and Beijing. Tony specializes in the development of ore reserve estimates that are based on robust optimizations, practical designs, and achievable schedules. Tony is an expert user of Gemcom software for mining applications (including Surpac, Whittle and Minesched). Tony also specializes in drafting contracts and managing contract tenders. This includes providing ongoing assistance in managing the contracts and dispute resolution. Tony has an in depth knowledge of the Asian reserve reporting systems and has gained significant experience in both reviewing projects based on these systems and in converting projects from this region to international standards of reporting such as JORC, NI 43-101 and SAMREC.

 

Tony meets the requirements for Qualified Person for SAMREC / NI 43-101reporting, and Competent Person for JORC reporting for most metalliferous and non-metalliferous Ore Reserves and is a Fellow of the Australian Institute of Mining and Metallurgy (Membership No: 108264)

 

Song Huang, Senior Geology Consultant, (Beijing)

 

With more than 14 years’ experience in the mining industry, Dr. Huang has abundant experience in geology, mining, processing, metallurgical and environmental assessment procedures, and domestic and abroad regulations.

 

Dr. Huang’s experience includes projects market research, kick-off, management, and related final release reports compilation. Based on previous work experience on Mineral Resource estimates, Dr. Huang is very familiar with project economic analysis as well as China Mining regulations. He has in-depth work experience in state-owned enterprise large-scale productive mines, and as such is qualified to undertake basic mine geology management works and database management works.

 

During Dr. Huang’s employment with RPMGlobal, he has been involved in numerous exploration and mining projects which include coal, Iron, gold, copper, nickel, moly, lead, zinc, vanadium, uranium, marble, granite, graphite, and rare earth projects throughout the world. His experiences include but are not limited to field technical visits, geological data validation and collaboration, exploration advisory, 3D modelling, resource estimation, geostatistics theory research, and practical use, development and management of mineral projects, report compilation under JORC and NI 43-101 code for mining assets acquisitions or listing for HK, Singapore, Toronto Stock Exchange, etc.

 

Dr. Huang has acted as the key project management client liaison and played the critical coordination role to manage the communications between RPM's internal technical team and the Client and its advisors or in-house technical team. Dr. Huang has also worked as the main technical contact of many projects and has actively communicated with RPM's internal technical team to ensure that customers' opinions can be fed back in time and that RPM's technical work achievements can be accurately communicated to customers. Song has played a key role in the smooth and successful implementation and completion of various projects.

 

Rodney Graham – Geologist / Manager Mongolia – Ulaanbaatar

 

Rod is an economic geologist with over fourty years’ international experience, half in Central Asia. He has held key positions in both public and private companies, including time as the Chief Geologist of a TSX-

 

 

 

 

 

listed gold mining company, the Chief Operating Officer of an AIM-listed oil and gas exploration and production company, and the Exploration Manager of a privately held minerals exploration company. His experience ranges from conceptual targeting and design and implementation of grassroots exploration programs through advanced drilling programs for resource definition for a variety of different mineral deposit styles.

 

Rod was responsible for the discovery of a major porphyry copper-molybdenum deposit which is currently at the feasibility stage, the doubling of a drilled resource leading to a positive production decision on a volcanogenic massive sulfide deposit, and the discovery of several mineral deposits which remain at the exploration stage. He is a Licensed Professional Geologist, a Fellow of the Society of Economic Geologists, a Member of the American Association of Petroleum Geologists, and a Registered Member of the Society for Mining, Metallurgy & Exploration (SME), and is a qualified person as defined by National Instrument 43-101.

 

Philippe Baudry – Executive General Manager – Advisory Consulting, (Sydney)

 

Philippe is a geologist with over 25 years of experience in the mining industry. With a strong background in mine geology gained working in large and medium scale open cut and underground gold mines in Western Australia for 7 years, Phil gained a post graduate qualification in Geostatistics leading to a specialization in resource estimation and project evaluation. Over the last 17 years Philippe has worked as a consultant focused on the Asian and Russian regions. After 3 years living and working in Russia developing 2 porphyry copper projects and conducting due diligence in gold Projects, Philippe moved to Beijing where for the past 13 years he built up and managed RPM’s business in north Asia including offices in China, Hong Kong, Mongolia and Russia before taking over executive responsibility for RPM’s global consulting & advisory division which includes over 120 employees in 24 offices. Phil has been instrumental in development of RPM’s ESG strategy and lead the acquisition and integration of two mining focused ESG businesses into RPM which now form a large part of RPM’s ESG practice. In 2021 Philippe moved back to Australia permanently and continues in his role based out of RPM’s Sydney office.

 

During his time at RPM, Phil has worked closely with leading financial institutions across Asia, America and Europe and large Chinese SOE’s on transactions ranging from Due Diligences to IPO’s and has gained detailed understanding of the requirements of both investors and banks in regards to public technical report requirements and listing processes on various financial exchanges. Phil is actively involved in a number of project financings in Turkey, Africa and Australia as lenders engineer for leading Australian and European banks and private financiers. Through this work Phil has gained a deep insight into debt financing processes and requirements including IFC PS and EP3 requirements. Phil’s focus in these mandates is to ensure that RPM’s teams work closely with the project owner to mitigate risks and help reduce technical and ESG lender credit and risk committee requirements ahead of financial close. Phil has an in depth knowledge of the Soviet and other Asian resource/reserve reporting systems and has gained significant experience in both reviewing projects based on these systems and in converting projects from this region to international standards of reporting such as JORC. During his time as a consultant Philippe has project managed and undertaken reviews of lithium spodumene projects in Australia, Canada, Mali and Zimbabwe as well as reviews of lithium brine projects in Argentina and China.

 

Phil holds operational experience in both open cut and underground mines and his commodity experience includes gold, nickel, copper, bauxite, iron ore a range of base metals, molybdenum and battery minerals. Country experience includes Australia, France, Russia, China, Mongolia, Indonesia, CIS, Turkey, West Africa, DRC, Tanzania, Chile, Peru, Brazil and Argentina. Phil has also worked remotely on projects from various other countries during his time based at RPM.

 

Philippe is a Member of AIG and is a Competent Person and Qualified person (JORC and NI 43-101) for both base and precious metals Mineral Resources.

 

 

 

 

 

 

 

 

END OF REPORT-

 

 

 

 

 

RPMGI_ORAL

www.rpmglobal.com

AUSTRALIA I BRAZIL I CANADA I CHILE I CHINA I HONG KONG I INDIA I INDONESIA
MONGOLIA
I RUSSIA I SOUTHAFRICA I TURKEY I USA