EX-96.1 6 goro-20230302xex96d1.htm EX-96.1

Exhibit 96.1

Table of Contents

Graphic

S-K 1300 Technical Report Summary on the

Don David Gold Mine Project, Oaxaca, Mexico

Graphic

Report prepared for:

    

Report Date:

GOLD RESOURCE CORPORATION

March 2, 2023

Report prepared by:

Effective Date:

Rodrigo Simidu, P. Eng.

December 31, 2022

Marcelo Zangrandi, B. Geo

Patrick Frenette, P. Eng.

Christian Laroche, P. Eng


Page No

1

Summary

1

1.1

Introduction

1

1.2

Qualified Persons (QPs)

1

1.3

Property Description, Location, and Ownership

3

1.4

History

3

1.5

Geology Setting, Mineralization, and Deposit

4

1.6

Exploration

4

1.7

Data Verification

5

1.8

Mineral Processing and Metallurgical Testing

5

1.9

Commodity Price Projections

6

1.10

Mineral Resources Estimates

6

1.11

Mineral Reserves Estimates

8

1.12

Mining Methods

9

1.13

Processing And Recovery Methods

10

1.14

Project Infrastructure

10

1.15

Market Studies and Contracts

11

1.16

Environmental Studies, Permitting and Plans, Negotiations, or Agreements with Local Individuals or Groups.

11

1.17

Capital and operating costs

11

1.18

Economic Analysis

12

1.19

Interpretations and Conclusions

12

1.20

Recommendations

12

2

Introduction

13

2.1

Report purpose

13

2.2

Qualified Persons

13

2.3

Effective date

13

2.4

Previous technical reports

13

2.5

Information sources and references

14

3

Property description and location

15

3.1

Mineral tenure

15

3.2

Surface rights

18

3.3

Royalties

18

3.4

Environmental aspects

19

3.5

Permits

19

3.6

Other Significant Factors and Risks

19

3.7

Comment on Section 3

19

4

Accessibility, Climate, Local Resources, Infrastructure and Physiography

19

4.1

Access

20

4.2

Climate

20

4.3

Topography, elevation and vegetation

20

4.4

Infrastructure

20

4.5

Sufficiency of surface rights

21

4.6

Comment on Section 4

21

5

History

22

5.1

Ownership history

22

5.2

Exploration history

22

5.3

Prior Mineral Resources and Mineral Reserves

22

5.4

Production history

22

6

Geological Setting and Mineralization and Deposit

24

6.1

Regional Geology

24

6.2

Local Geology

27


Page No

6.3

Property Geology

27

6.4

Description of Mineralized Zones

34

6.5

Mineral Deposit Types

40

6.6

Comment on Section 6

41

7

Exploration

42

7.1

Introduction

42

7.2

Non-Drilling Exploration Methods

42

7.3

Exploration Activities 2021

49

7.4

Exploration Drilling

50

7.5

Other Exploration Activities

73

7.6

Exploration Potential

73

7.7

Comment on Section 7

73

8

Sample Preparation, Analyses, and Security

74

8.1

Exploration and Drill Hole Samples

74

8.2

Chip Channel Sampling

74

8.3

Mill Sampling

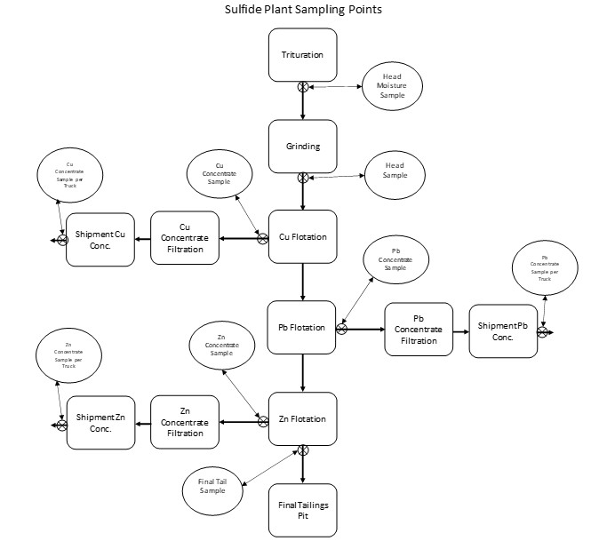
75

8.4

Sample security and chain of custody

77

8.5

Quality control measures

78

8.6

Comment on Section 8

80

9

Data Verification

81

9.1

Internal verification

81

9.2

QP Verification

81

9.3

Comment on Section 9

81

10

Mineral Processing and Metallurgical Testing

82

10.1

Metallurgical tests hole rock analysis

82

10.2

Bond Ball Mill Work Index

83

10.3

Flotation

83

10.4

Thickening and Filtering

83

10.5

Thicken Tailings

84

10.6

Deleterious Elements – Copper Concentrate

90

10.7

Deleterious Elements – Lead Concentrate

90

10.8

Deleterious Elements – Zinc Concentrate

91

10.9

Opinion of Qualified Person

91

11

Mineral Resource Estimates

92

11.1.

Summary

92

11.2

Disclosure

93

11.3

Resource estimation

94

11.4

Resource classification

126

11.5

Resource Reporting

130

11.6

Comment on Section 11

140

12

Mineral Reserve Estimates

141

12.1

Introduction

141

12.2

Mineral Reserve Confidence

141

12.3

Reserve Estimation Methodology

141

12.4

Mine Design Criteria

141

12.5

Dilution

143

12.6

Mining Recovery

145

12.7

Cutoff Grade

145

12.8

Mineral Reserves

149

12.9

Reserves Comparison

150

12.10

Production Reconciliation

151

12.11

Opinion of the Qualified Person

151


Page No

13

Mining Methods

153

13.1

Hydrogeology

153

13.2

Mine geotechnical

153

13.3

Surface Mining

154

13.4

Underground Mining

155

13.5

Mine Production Schedule

161

13.6

Equipment, Manpower and Services

162

14

Recovery Methods

169

14.1

DDGM Processing Facility

169

14.2

Crushing and Milling

173

14.3

Differential Flotation

173

14.4

Tailings and Water Management

175

14.5

Laboratory Facilities

177

15

Project Infrastructure

187

15.1

Roads

187

15.2

Tailing disposal facilities

187

15.3

Mine Waste Stockpiles

188

15.4

Ore Stockpiles

188

15.5

Concentrate Transportation

188

15.6

Power Generation

188

15.7

Water

189

15.8

Offices and Buildings

190

15.9

Core Storage Facility

191

15.10

Communications systems

192

15.11

Opinion of Qualified Person

192

16

Market Studies and Contracts

193

16.1

Market studies

193

16.2

Contracts

193

16.3

Concentrate Sales

193

16.4

Commodity price projections

193

16.5

Comment on Section 16

194

17

Environmental Studies, Permitting, and Plans, Negotiations or Agreements with Local Individuals or Groups

196

17.1

Environmental compliance and considerations

196

17.2

Solid Waste Disposal

199

17.3

Water and Air Sampling

199

17.4

Mine Closure Plan

200

17.5

Ejido Lands and Surface Rights Acquisitions

202

17.6

Social or community impact

203

17.7

Community Actions For Social Welfare And Development 2021

204

17.8

Opinion of Qualified Person

205

18

Capital and Operating Costs

206

18.1

Life-Of-Mine Capital Costs

206

18.2

Life-Of-Mine Operating Costs

206

19

Economic Analysis

208

19.1

Economic analysis

208

19.2

Taxes

210

20

Adjacent Properties

211

20.1

GRC Properties

211

20.2

Third-Party Properties

211

21

Other Relevant Data and Information

211


Page No

22

Interpretation and Conclusions

212

22.1

Property description, location and ownership

212

22.2

Geology and mineralization

212

22.3

Exploration, drilling and sampling

213

22.4

Data verification

215

22.5

Mineral processing and metallurgical testing

215

22.6

Mineral Resources

216

22.7

Mineral Reserves

216

22.8

Mining methods

217

22.9

Recovery methods

218

22.10

Project infrastructure

218

22.11

Market studies and contracts

219

22.12

Environmental studies, permitting, social and community impact

219

22.13

Capital and operating costs

219

22.14

Economic analysis

220

22.15

Risks and Opportunities

220

23

Recommendations

221

23.1

Mineral Processing

221

23.2

Recovery Methods

221

23.3

Mining Methods

221

23.4

Exploration

221

23.5

Mine closure Plan

223

23.6

Risks and opportunities

223

24

References

224

25

RELIANCE ON INFORMATION PROVIDED BY THE REGISTRANT

227


1EXECUTIVE SUMMARY

1.1Introduction

GOLD RESOURCE CORPORATION (NYSE American: GORO) is a registrant with the United States Securities and Exchange Commission (“SEC”). GORO must report its exploration results, Mineral Resources, and Mineral Reserves using the mining disclosure standards of Subpart 229.1300 of Regulation S-K Disclosure by Registrants Engaged in Mining Operations (“SK1300”).

This report is a Technical Report Summary (“Technical Report”) in accordance with the SEC SK1300 for Don David Gold Mexico S.A. de C.V. (“DDGM” or “Don David Gold Mine” or “Don David Mine” the “Project”), a wholly-owned subsidiary of Gold Resource Corporation (“GRC”). DDGM is an underground gold, silver, and base-metal production stage property with exploration prospects in Oaxaca, Mexico. This report supports the historical, scientific, and technical information concerning the Project effective as of December 31, 2022. This report does not purport to reflect new information regarding the Project arising after such date.

DDGM adopted SK1300 standards for the December 31, 2021 Technical Report. The adoption applied a new methodology focused on geological interpretations, improved grade estimation, better variable anisotropy, channel sampling, and improved ore control models. This approach creates greater confidence in the reliability of the Mineral Resources and Mineral Reserves. Gold and silver ounces are reported in troy ounces converted using 31.1035 grams per troy ounce. Unless otherwise stated, all currency is in U.S. dollars (“$”).

1.2Qualified Persons (QPs)

The Qualified Persons (“QPs”) preparing this report are mining industry professionals and specialists trained in diverse technical backgrounds, including but not limited to geology, exploration, environmental, cost estimation, and mineral economics. A QP defined under SEC SK1300 instructions is a mineral industry professional with at least five years of relevant work experience in the type of mineralization and deposit like DDGM and an eligible member or licensee in good standing of a recognized professional organization.

By their education, experience, and professional association, the following individuals are considered QPs for this report and are members in good standing of relevant professional institutions/organizations. As noted below, three of the QPs are employees of GRC, and therefore, such individuals are not independent of DDGM.

1


Table 1.1 Summary of QP Qualifications

QP NAME & BIOGRAPHY

SITE VISIT

RESPONSIBLE SECTIONS

Rodrigo Simidu, P. Eng.  (GRC employee)

Mr. Rodrigo Simidu graduated with a degree in Mining Engineering from University of Sao Paulo, Brazil, in 2008. He is a Professional Engineer (P. Eng.) registered with Engineers & Geoscientists British Columbia (EGBC). Mr. Simidu has over 14 years of practical experience as a mining engineer in several mining methods for hard rock mines, with a strong background in mine planning. He is currently the principal mining Engineer for GRC, and his relevant experience includes operational, planning, corporate technical support, and consulting in Canada, USA, Mexico, Australia, South Africa, and Ghana. Prior to joining GRC, Mr. Simidu was a Manager, Mine Planning at Worley, a global engineering company.

Multiple times in 2022; most recently on November 22,2022.

1, 2, 3, 4, 5, 12, 13, 15, 16, 17, 20, 21, 22, 23, 24, 25

Marcelo Zangrandi, B. Geo (AMBA employee)

Mr. Marcelo Zangrandi holds a Bachelor´s degree in Geology from Universidad Nacional de San Juan (1998) and a graduate’s degree in Geostatistical Evaluation of Ore Deposits from Universidad e Chile (2012). He is a Professional Geologist (B.Geologist) registered with the Australian Institute of Geoscientists (AIG). Mr. Zangrandi has over 23 years of practical experience in the mining industry and related research (geostatistics), mostly in exploration projects, open pit and underground mines, with gold, silver and copper, among other commodities. He is senior geologist of AMBA Consultoria Ltda. (“AMBA”), a Brazilian consulting company. He has held various roles in geological exploration and mine operations, from the greenfield exploration to the resource estimation, mainly at Snowden Consulting (Brazil) and Barrick Gold (Argentina, Chile and Dominican Republic).

November 30, 2021 for ten (10) days, March 3 and November 16, 2022.

1, 6, 7, 8, 9, 11, 21, 22, 23, 24, 25

Patrick Frenette, P. Eng. (GRC employee)

Mr. Patrick Frenette graduated with a degree in Mining Engineering from Ecole Polytechnique de Montreal in 2001. He also holds a Master’s in Rock Mechanics (2003) and a Master’s in Business Administration (2021). Mr. Frenette has over 19 years of experience in open pit and underground operations as well as in consulting where he worked for different projects in Canada, USA and Mexico for companies such has Cambior, Agnico Eagle, Osisko, Canadian Malartic, InnovExplo and Wesdome. He is currently the Vice-President of Technical Services for GRC. Prior to joining GRC, he was Director of Operational Support for Osisko Development. He is a Professional Engineer and a member in good standing of Ordre des Ingénieurs du Québec (OIQ), Professional Engineers of Ontario (PEO) and Engineers & Geoscientists of British Columbia (EGBC).

May 12-15, 2022, September 21-24, 2022

18 and 19

Christian Laroche, P. Eng. (GRC employee)

Mr. Christian Laroche graduate from Laval University in Metallurgical Engineering. He is registered at Ordre Ingénieur du Québec (OIQ) and at Engineer and Geoscientists of British-Columbia (EGBC). Mr. Laroche work as Process Engineer for BBA an engineer consultant and as Corporate Director of Metallurgy for Compagnie Minière Osisko. He spent 8 years as Director of Metallurgy for Osisko Gold Royalty and 3 years as Vice-President Metallurgy for Falco Resources. He is now GRC Technical Service Director of Metallurgy since 2022.

Multiple times in 2022 and most recently January 17 – 23, 2023

10 and 14

2


Technical data and information used in the preparation of this report also included some documents prepared by third-party contractors. The authors sourced information from referenced documents as cited in the text and listed in the References section of this report.

1.3Property Description, Location, and Ownership

At our Don David Gold Mine, we currently have 100% interest in six properties, including two Production Stage Properties and four Exploration Stage Properties, located in Oaxaca, Mexico, along the San Jose structural corridor. The project is in the Sierra Madre Sur Mountains of southern Mexico, in the southwestern part of the State of Oaxaca. The project is a significant precious and base metals epithermal deposit positioned along a major paved highway approximately 120 kilometers (km) southeast of Oaxaca City, the capital city of the State of Oaxaca. Because of their proximity and relatively integrated operations, we refer collectively to the six properties as the Don David Gold Mine. The two Production Stage Properties are the only two of the six properties that make up the Don David Gold Mine that we consider to be independently material at this time. As of December 31, 2021, DDGM controlled twenty-nine (29) mining concessions in Oaxaca State totaling 55,119 hectares, as well as permits necessary to sustain mining operations. Expiration dates associated with the Project concessions range from March 4, 2023, to November 7, 2066.

Table 1.2 Summary of DDGM Properties

t

DDGM PROJECTS

SEC STAGE

DEPOSITS

VEIN SYSTEMS

Arista Project

Producing

Arista

Arista
Switchback

Three Sisters

Alta Gracia Project

Producing

Alta Gracia

Mirador
Independencia

Rey

Exploration

Chamizo

Exploration

Margaritas

Exploration

Fuego

Exploration

The Arista Project is a production stage property with a relatively small surface infrastructure consisting of a processing plant made up of an 1,800 tonnes per day (“tpd”) flotation plant, 250 tpd leaching plant, electrical power station (connected to the national electric power grid), water storage facilities, paste plant, filtration plant and dry stack facilities, stockpiles, and workshop facilities, all connected by sealed and unsealed roads. Additional structures located at the property include offices, dining halls, laboratory, core logging, and core storage warehouses. The tailings facilities are located approximately 500 meters to the northeast of the flotation plant.

DDGM must pay surface rights for concessions to the Mexican government to maintain its interest in the DDGM concessions. In 2022, DDGM satisfied these concessions' investment and assessment work requirements based on its work programs and past work completed. The annual concession tax paid for the mining concessions controlled by DDGM in 2022 was $1.0 million. DDGM concession payments are in good standing.

DDGM has established surface rights agreements with several neighboring communities. The most significant agreement is with the San Pedro Totolapam Ejido, and the individuals impacted by current and proposed operations, which allow disturbance of the surface, where necessary, for DDGM's exploration activities and mining operations.

1.4History

The Arista and Alta Gracia Projects are in the regional Tlacolula mining district in Oaxaca, Mexico’s southwestern part. According to the Mexican Geological Survey, the Servicio Geologico Mexicano (SGM) mining activity was initiated in the early 1880s in the Tlacolula mining district, producing some 300,000 ounces of gold and silver from an ore shoot of the La Leona mine. However, no separate reported amounts of production were reported for each metal. SGM says that in 1892 two smelters were built and operated (Magdalena Teitipac and O'Kelly) near the village of Tlacolula for processing ores from the Alta Gracia, La Soledad, San Ignacio y Anexas, La Leona, La Victoria, and San Rafael silver mines. Subsequently, in 1911, Mr. Sken Sanders investigated the Totolapam mining region with a particular interest in the Margaritas mine. Most of these historical mines are within DDGM's mining concessions.

3


While the DDGM Arista and Alta Gracia Projects are in the smaller mining subdistricts of San Jose de Gracia and Alta Gracia, respectively, only small-scale artisanal mining was historically conducted in these areas' subdistricts. No reliable production records exist for the historic production performed in the area.

In 1998 and 1999, Arista Project concessions were leased to Apex Silver Corporation (Apex). Apex carried out an exploration program involving geologic mapping, surface sampling, and an eleven (11) hole reverse circulation (RC) drilling program (1,242 m) into the flat-lying vein, manto-style deposit (“Manto Vein”).

GRC has carried out a continuous exploration program since 2003. This exploration has included an aggressive program of surface and underground drilling. Mining of the Arista Project began in 2010, underground mining commenced in 2011, and underground Switchback vein system mining began in 2017.

Since the commencement of production from the Don David Gold Mine in 2010, DDGM has produced 358,685 ounces of gold and 24,753,618 ounces of silver from the 5,532,682 tonnes shipped to the DDGM Processing Facility. In addition, 15,318 tonnes of copper, 64,515 tonnes of lead, and 176,821 tonnes of zinc are produced from the plant.

1.5Geology Setting, Mineralization, and Deposit

The DDGM area is predominantly comprised of volcanic rocks of presumed Miocene age, which overlay and intrude into basement rocks consisting of marine sediments. This district's gold and silver mineralization is related to a volcanogenic system and is considered epithermal in character. The DDGM mineralization occurs as structurally controlled epithermal deposits in veins and stockwork zones. It consists of concentrations of sulfides containing gold, silver, lead, copper, and zinc. Primary sulfide mineralization consists of pyrite, galena, sphalerite, chalcopyrite, and different minor amounts of argentite and silver sulfosalts. The mineralization is associated with gangue minerals such as quartz, calcite, and other minor elements.

DDGM exploration efforts have been mainly focused on the Arista Project, which contains the Manto vein, Arista, and Switchback vein deposits, and includes the significant Arista, Baja, and Soledad veins as well as multiple ancillary structures. The principal hosts of mineralization are the Arista and Switchback vein systems, known from drilling and underground workings in the Arista underground mine. The Switchback deposit is approximately 500 m northeast of the Arista deposit. Both vein systems are andesitic host rocks, rhyolite dikes, and structural contacts with the basement sedimentary rocks. The mineralization in these systems is intermediate sulfidation with precious and base metals at economic grades. Both vein systems trend north-westerly; although locally, vein orientations can range from north-south to east-west.

The second zone of interest is the Alta Gracia property, where low sulfidation epithermal, predominantly silver mineralized, veins are hosted in andesitic and rhyolitic rocks; this property has been investigated by drilling and surface and underground mapping of historical and recent workings. The Mirador and Independencia vein systems, which DDGM has mined, are one of several predominantly northeast trending vein systems on the property.

Other mineralized zones and properties have been investigated, including some preliminary drilling in areas such as Escondida, Chacal, and Salina Blanca on the Arista Project and the Margaritas and Rey properties. The Margaritas and Rey properties host low sulfidation epithermal veins with volcanic associations.

1.6Exploration

The Don David Gold Mine properties include several mining sub-districts that had minimal exploration by modern methods before DDGM activity. DDGM acquired its Oaxaca mining concessions in 2003 and began exploring the Manto Vein, including drilling. Commencing in 2005, DDGM has carried out a continuous drilling program on other historical mine targets. The 2007 drill program included the discovery of the Arista vein and was the last time RC drilling was used. Since 2007 the continuous drilling programs have used wireline core drilling with 2.5 inches or 63.5-millimeter (mm) and 1.875 inches or 47.6 mm (“HQ and NQ”) core diameters. Underground drilling began in 2011. In 2013 step-out drilling from underground stations in the Arista underground mine identified the first intersections of the Switchback vein system. Drill programs have targeted other zones of interest in the Arista mine and epithermal vein systems on the Alta Gracia, Margaritas, and Rey projects. The Arista mine is located close to its south-eastern limit.

DDGM continues the development of an aggressive exploration program along the 55 km corridor that includes extensive surface and underground drilling, along with underground mine development, such as access ramps, drifts, and crosscuts into the Arista, Switchback, and Alta Gracia vein systems. Exploration techniques include geophysics (airborne and ground), stream, soil and rock geochemistry, mapping, petrographic and fluid inclusion studies, and drilling. These activities have identified multiple exploration targets. Exploration has focused on the Arista and Alta Gracia zones due to proximity and ease of access to the DDGM processing facilities. Exploration drilling (core and RC) by DDGM through the end of December 2022

4


amounts to 1,792 drill holes totaling 460,288 meters. The 2022 district exploration work program included 182 underground drill holes with 34,829 meters of diamond drill core produced, requiring an expenditure of $5.8 million. One geotechnical hole was also drilled (273 meters), as well as 31 production drill holes (1,527 meters). Exploration mine development in 2022 totaled 1,132 meters at a total cost of $3.1 million. Other district surface exploration work required an expenditure of $1.0 million.

Drill core is logged, sampled, and stored at the on-site exploration facilities within the DDGM operational site, using standard industry practices. All pulps, and selected coarse reject material, are recovered from an external laboratory and also stored in the DDGM exploration storage facilities.

Since 2006 exploration samples have been analyzed by ALS Global (ALS) at their ISO/IEC 17025:2017 accredited laboratory in Vancouver, Canada, with sample preparation at their Guadalajara laboratory in Mexico. 

All exploration samples are subject to strict quality assurance and quality control (“QAQC”) protocols that include inserting certified reference materials (standards and blanks) and duplicate sampling. Mine channel samples and narrow diameter production core are assayed at the laboratory located at the DDGM processing facilities. 

1.7Data Verification

The DDGM staff follow stringent procedures for data storage and validation, performing verification of data on an ongoing basis. Preliminary validation of the database was last performed by the DDGM database manager in September 2022. The on-site database has a series of automated import, export, and validation tools to minimize potential errors. Any inconsistencies are corrected during the validation process before being handed over for final review and validation. The QP visited the site in July 2021 and March 2022 to review data collection storage and undertake validation. The data verification procedures performed by the QP involved the following:

Inspection of selected drill core to assess the nature of the mineralization and to confirm geological descriptions
Inspection of geology and mineralization in underground workings of the Arista, Switchback, and Mirador veins
Verification that the collar coordinates coincide with underground workings or the topographic surface
Verification that downhole survey bearing, and inclination values display consistency
Evaluation of minimum and maximum grade values
Investigation of minimum and maximum sample lengths
Randomly selecting assay data from the databases and comparing the stored grades to the original assay certificates
Assessing for inconsistences in spelling or coding (typographic and case sensitivity errors)
Ensuring full data entry and that a specific data type (collar, survey, lithology, and assay) is not missing
Assessing for sample gaps or overlap

1.8Mineral Processing and Metallurgical Testing

ALS's metallurgical testing in 2014, 2018, and more recently in 2020 and 2022 supports the DDGM processing methodology. As exploration continues, additional metallurgical testing will be required if the constituents of the ore should change.  

Deleterious elements in the concentrate products are predominantly non-liberated sulfide and non-sulfide gangue, apart from Cadmium and Silica within the Zinc concentrate.

Metallurgical recoveries at the DDGM processing facility for ore produced from the Arista mine averaged 83.9% during 2022 for gold (up from 81.3% in 2021), 92% for silver (down from 92.5% in 2021), 75.6% for copper (decrease from 79.9% in 2021), 75.4% for lead (decrease from 80.3% in 2021), and 83.7% for zinc (up from 81.7% in 2021).

The DDGM processing facility has a good body of metallurgical information comprising historic testing supported by the studies completed by ALS. The metallurgical samples tested, and the ore presently treated in the plant represent the material included in the life-of-mine (“LOM”) plan regarding grade and metallurgical response.

5


Construction of the filtration plant was completed in Q1 2022, at which time filtered tailings containing ~14% moisture was deposited and compacted in the depleted open pit.

1.9Commodity Price Projections

For the purpose of estimating the Mineral Reserves and Mineral Resources in this report, the QP utilized prices based on conservative estimates (“Resource & Reserve Price Deck”) which closely approximates the low price for the metal price for 2022 as per published exchanges. Comex for gold and silver; LME for copper, lead and zinc.

The prices were subsequently compared to the actual 2022 closing spot price, as per published exchange, to ensure the price deck was still considered as reasonably conservative estimates for the Mineral Reserves & Mineral Resources. As noted below in Table 1.3, the price used to estimate the Mineral Reserves and Mineral Resources was modestly higher than the low price for each metal for 2022 but was below the closing price of the metal at year-end.

Table 1.3 Mineral Reserves and Mineral Resources Metal Price Assumptions

Metal

Measure

Mineral R&R Price

2022 Low Price

Approximation %

2022 Closing Price

Mineral R&R Price Conservative

Gold Price

Ounce

$1,650

$1,623

+2%

$1,820

Yes

Silver Price

Ounce

$20.00

$17.55

+14%

$23.86

Yes

Copper Price

Pound

$3.40

$3.17

+7%

$3.80

Yes

Lead Price

Pound

$0.90

$0.80

+12%

$1.06

Yes

Zinc Price

Pound

$1.35

$1.22

+10%

$1.37

Yes

For the Economic Analysis, the QP utilized the median consensus prices for each of the five years starting 2023 through 2027 as provided by the Bank of Montreal on December 1, 2022. The median price was based on the price estimates contributed by 38 participating financial institutions. The 2027 consensus was used for the remaining life of mine. The Economic Analysis Price Deck is set forth in the below Table 1.4:

Table 1.4 Economic Analysis Metal Price Assumptions

Metal

Measure

2023

2024

2025

2026

2027

Gold Price

Ounce

$1,750

$1,750

$1,700

$1,700

$1,650

Silver Price

Ounce

$22.00

$22.00

$22.40

$22.18

$21.75

Copper Price

Pound

$3.50

$3.75

$3.75

$3.82

$3.59

Lead Price

Pound

$0.91

$0.92

$0.92

$0.92

$0.92

Zinc Price

Pound

$1.39

$1.30

$1.25

$1.20

$1.20

The actual metal prices can change, either positively or negatively, from the assumptions above. If the assumed metal prices are not realized, this could have a negative impact on the operation’s financial outcome. At the same time, higher than predicted metal prices could have a positive impact. Gold equivalencies are determined by taking the price for gold and silver and converting them to gold equivalent ratio for the respective remaining life of mine periods (average is 77.7 silver: 1 gold).

1.10Mineral Resources Estimates

The modeling and estimation of Mineral Resources presented herein are based on technical data and information available as of December 31, 2022 (Drilling database close September 30, 2022). DDGM models and estimates Mineral Resources from available technical details before generating Mineral Reserves.

Marcelo Zangrandi, from AMBA Consultoria Ltda. (“AMBA”) completed the Mineral Resource estimate using Vulcan software. Wireframes for geology and mineralization were constructed by DDGM geology staff using Leapfrog Geo, based on underground mappings, assay results, lithological information from drill holes, and structural data. The model incorporates all significant vein systems identified to date: a total of 31 veins were interpreted and modeled for the Switchback system, 45 veins for the Arista system, and 14 veins for the Alta Gracia system. Assays were composited to 1 m lengths and capped to various levels based on exploratory data analysis for each vein. Wireframes were filled with blocks of 10 m by 1 m by 10 m (x,y,z),, which were sub-celled at wireframe boundaries (minimum sub-celling size 2.5 by 0.5 m by 2.5 m, x,y,z). Block grades were interpolated using ordinary kriging (OK) interpolation algorithm. Block estimates were validated using industry-standard validation techniques. Classification of blocks used information distance-based criteria related to the spatial continuity of mineralization. Satisfying adequate minimum mining size continuity criteria and using a breakeven net smelter return (NSR)

6


cutoff grade of $80 per tonne for the Arista mine (Arista and Switchback vein systems) and a gold equivalent (AuEq) of 2.35 grams per tonne (g/t) for the Alta Gracia deposit (See Section 12.7 for more discussion on cutoff grade).

A summary of the Don David Gold Mine Mineral Resources, exclusive of Mineral Reserves, for the Arista mine, is shown in Table 1.5. Table 1.6 shows the Mineral Resources for the Alta Gracia deposit. NSR cutoff values for the Mineral Resources were established using a zinc price of $1.35/pound (lb), a lead price of $0.90/lb, a copper price of $3.40/lb, a silver price of $20.00/ounce (oz) and a gold price of $1,650/oz.

Mineral Resources have been classified under the definitions for Mineral Resources in SK1300, which are consistent with the Canadian Institute of Mining, Metallurgy and Petroleum (CIM) Definition Standards for Mineral Resources and Mineral Reserves (CIM (2014) definitions).

Table 1.5 Don David Gold Mine (Arista Mine) - Summary of Gold, Silver and Base Metal Mineral Resources, exclusive of Mineral Reserves at December 31, 2022

Category

Resources

Amount

Grades

Cutoff grade

Metallurgical Recovery (%)

Ktonne

Au (g/t)

Ag (g/t)

Cu (%)

Pb (%)

Zn (%)

$/tonne

Au

Ag

Cu

Pb

Zn

Measured mineral resources

259

1.70

153

0.38

1.36

3.95

80

81.6

90.8

71.2

70.4

84.2

Indicated mineral resources

1,240

1.19

121

0.29

1.14

3.17

80

81.6

90.8

71.2

70.4

84.2

Measured + Indicated mineral resources

1,499

1.27

126

0.31

1.18

3.30

80

81.6

90.8

71.2

70.4

84.2

Inferred mineral resources

1,916

0.80

111

0.25

1.18

3.03

80

81.6

90.8

71.2

70.4

84.2

Table 1.6 Don David Gold Mine (Alta Gracia Mine) - Summary of Gold, Silver and Base Metal Mineral Resources, exclusive of Mineral Reserves at December 31, 2022

Category

Resources

Amount

Grades

Cutoff grade

Metallurgical Recovery (%)

Ktonne

Au (g/t)

Ag (g/t)

-

-

-

AuEq/tonne

Au

Ag

Cu

Pb

Zn

Measured mineral resources

24

0.81

368

-

-

-

2.35

85.0

72.0

-

-

-

Indicated mineral resources

90

0.61

327

-

-

-

2.35

85.0

72.0

-

-

-

Measured + Indicated mineral resources

114

0.65

336

-

-

-

2.35

85.0

72.0

-

-

-

Inferred mineral resources

148

0.62

296

-

-

-

2.35

85.0

72.0

-

-

-

7


Notes on Mineral Resources:

1.Mineral Resource estimated at December 31, 2022.
2.The definitions for Mineral Resources in SK1300 were followed for Mineral Resources, which are consistent with CIM (2014) definitions
3.Metal prices used in the estimate were $1,650/oz Au, $20.00/oz Ag, $3.40/lb Cu, $0.90/lb Pb, and $1.35/lb Zn. See Section 1.9 for a discussion of the metal prices used.
4.Mineral Resources are exclusive of Mineral Reserves.
5.Mineral Resources that are not Mineral Reserves are materials of economic interest with reasonable prospects for economic extraction.
6.Mining, processing, and overhead costs were based on 2022 actual costs for the Don David Gold Mine and consider cost improvements made in the fourth quarter of 2022.
7.An exchange rate of 20 Mexican Pesos (“MXP”) to 1 U.S. dollar is applied to peso-denominated costs.
8.Rounding of tonnes, average grades, and contained ounces may result in discrepancies with total rounded tonnes, average grades, and total contained ounces.

1.11Mineral Reserves Estimates

The Arista and Alta Gracia underground mine Mineral Reserve estimates follow standard industry practices, considering Measured and Indicated Mineral Resources. Only these categories have sufficient geological confidence to be considered Mineral Reserves. Subject to the application of modifying factors, Measured Resources may become Proven Reserves, and Indicated Resources may become Probable Reserves. Mineral Reserves are reconciled quarterly against production to validate dilution and recovery factors. The reserve estimate is based on technical data and information available as of December 31, 2022.

Mineral Reserve are classified as Proven and Probable (“P&P”). The mine designs include all modifying factors and must meet cutoff grade requirements to be deemed feasible and economical for extraction.

DDGM uses a breakeven NSR cutoff grade, considering actual metal prices, total mining, milling, general administration, smelting/refining costs, and plant recoveries for P&P Reserve estimations. The cutoff grade calculation does not include either exploration or capital costs, and the average operating costs used for reserve calculations are net of base metal credits and royalty payments. Plant recoveries used are the average of actual recoveries reported by the plant during the twelve months of 2022.

The 2022 breakeven NSR cutoff grade for the Arista underground mine is based on a $80/t NSR. Gold, silver, copper, lead, and zinc metal price assumptions established in Section 1.9 were utilized to calculate the NSR value. No appreciable amounts of base metals are present in the veins identified to date at the Alta Gracia property; therefore, a breakeven cutoff grade using gold and silver only was used. The breakeven cutoff grade used for the Alta Gracia Project, including the Mirador underground mine, P&P mineral reserves, was 2.35 g/t AuEq.

The P&P Mineral Reserves for the Don David Gold Mine as of December 31, 2022, are summarized in Table 1.7.

8


Table 1.7 David Gold Mine – Summary of Gold, Silver and Base Metal Mineral Reserves
at December 31, 2022(1) (4)

Description

Amount

Grades

Cutoff Grade

Metallurgical Recovery (%)

Arista

KTonne

Au (g/t)

Ag (g/t)

Cu (%)

Pb (%)

Zn (%)

$/tonne

Au

Ag

Cu

Pb

Zn

Proven Mineral Reserves

237

2.34

146

0.4

1.6

4.1

80

81.6

90.8

71.2

70.4

84.2

Probable Mineral Reserves

1,120

0.92

83

0.2

0.8

2.8

80

81.6

90.8

71.2

70.4

84.2

Arista Mine Total

1,357

1.17

94

0.3

1.0

3.0

Alta Gracia

KTonne

Au (g/t)

Ag (g/t)

Cu (%)

Pb (%)

Zn (%)

AuEq/tonne

Au

Ag

Cu

Pb

Zn

Proven Mineral Reserves

3

0.85

392

-

-

-

2.35

85.0 

72.0

 -

-

-

Probable Mineral Reserves

51

0.27

169

-

-

-

2.35

85.0 

72.0

-

-

-

Mirador Mine Total

54

0.30

181

-

-

-

 

 

 

Don David Mine Total

1,411

1.14

97

 

 

 

Notes on Mineral Reserves in Table 1.7:

1.Metal prices used for P&P reserves were $1,650 per ounce of gold, $20.0 per ounce of silver, $3.40 per pound of copper, $0.90 per pound of lead and $1.35 per pound of zinc. See Section 1.9 for a discussion of the metal prices used.
2.Precious metal gold equivalent is 77.7 silver:1 gold ratio using gold and silver only to calculate AuEq.
3.A breakeven NSR cutoff grade of $80/t was used for estimations of P&P reserves at the Arista Underground Mine. The term “cutoff grade” means the lowest NSR value considered economic to process.
4.No appreciable amounts of base metals are present in the veins identified to-date at the Mirador Underground Mine at the Alta Gracia property. A breakeven cutoff grade of 2.35 g/t AuEq was used for P&P reserves at the Mirador Underground Mine using gold and silver only to calculate AuEq.
5.Mining, processing, and overhead costs were based on 2022 actual costs for the Don David Gold Mine and consider cost improvements made in the fourth quarter of 2022.
6.P&P reserves are diluted and factored for expected mining recovery.
7.An exchange rate of 20 Mexican Pesos (“MXP”) to 1 U.S. dollar is applied to peso-denominated costs
8.Rounding of tonnes, average grades, and contained ounces may result in apparent discrepancies with total rounded tonnes, average grades, and total contained ounces.

1.12Mining Methods

During 2010, DDGM began developing an underground mine to access the Arista and Baja veins, part of the Arista vein system. The underground mine is approximately three km from the DDGM processing facilities. In March 2011, DDGM began transitioning to processing the underground mineralization. Conventional drill and blast methods are currently used to extract ore from the Arista underground mine. There are two main mining methods used in the Arista underground mine: 1) overhand mechanized cut and fill (“CAF”) and 2) long-hole open stopping (“LHOS”) with delayed fill.  

Since commercial production was declared at the Don David Gold Mine on July 1, 2010, through December 31, 2022, the plant has processed a total of 5,532,682 tonnes of open pit and underground ore to recover 358,685 ounces of gold and 24,753,618 ounces of silver.  

9


This Technical Report concludes that:

The mining methods being used are appropriate for the deposit being mined. The underground mine design, stockpiles, tailings facilities, and equipment fleet selection are appropriate for the operation
The mine plan is based on historical mining and planning methods practiced at the operation for the previous years and presents a low risk
Inferred Mineral Resources are not included in the mine plan and were sent to waste
The mobile equipment fleet presented is based on the actual present-day mining operations, which is known to achieve the production targets set out in the LOM
All mine infrastructure and supporting facilities meet the needs of the current mine plan and production rate
Production from the Don David Gold Mine has proven that the Project has the grade and continuity required to justify continued development and mining. The known veins and other Don David Gold Mine targets are underexplored by drilling. If DDGM maintains its exploration programs, excellent potential exists for reserves to maintain or grow.

1.13Processing and Recovery Methods

During 2009 and 2010, DDGM constructed a processing plant and infrastructure at the Arista mine. The processing plant has a differential flotation section capable of processing polymetallic ores and producing up to three (3) separate concentrate products for sale and an agitated leach circuit capable of producing gold and silver doré for purchase. The DDGM mill's flotation circuit has undergone modifications in the circuit, higher capacity pumps and extra floatation cells that increased name plate capacity to 2,000 tpd (1,800 sulfides and 200 oxides). There is no indication that the characteristics of the material planned for mining will change, and therefore the recovery assumptions applied for future mining are considered reasonable for the LOM.

1.14Project Infrastructure

All material mine and process infrastructure and supporting facilities are included in the current general layout to ensure that they meet the needs of the mine plan and production rate and notes that:

The Don David Gold Mine is 114 km, or two hours by road from Oaxaca City, the main service center for the operation, with good year-round access.
A flotation tailings impoundment was constructed in a valley just below the process plant site. The impoundment is double lined with the first liner made of clay and synthetic material that acts as a leak prevention system with an effective absorption equal to ~ 3 meters of clay. The second liner is 1.5 mm Linear Low-Density Polyethylene (“LLDPE”), a permitting requirement. The method of subsequent embankment construction to obtain total capacity was downstream.
Construction of a filtration plant and dry stack facility commenced in September 2020 and was commissioned in March 2022. The filtration plant and existing paste plant (commissioned in October 2019) handle 100% of future tailings production.
Up until 2018, the site was powered by diesel generators. In 2019, DDGM successfully connected a power line to its Don David Gold Mine Project from the Mexican Federal Electricity Commission's (Comisión Federal de Electricidad or CFE) power grid. Before this connection, the DDGM project operated 100% from electricity generated from more expensive and higher emission diesel fuel. In 2021, there was an increase in power consumption due to ventilation and dewatering pumps requiring the installation of capacitors that improved and stabilized the power supply. In 2021, DDGM also initiated conversations with CFE to expand further the load delivered to stabilize the energy supply.
Water requirements to process ore are primarily sourced from water pumped to the surface from the underground dewatering system. Water in the tailings facility is recycled to the DDGM processing plant, and the excess water pumped from the underground workings is discharged at the surface into decantation ponds. DDGM has the necessary permits to discharge underground mine water at the surface. Water sampling from rivers and creeks is conducted regularly and sent to an external laboratory for analysis.

10


All process buildings and offices for operating the mine have been constructed. Camp facilities in San Jose de Gracia were built with recycled materials.

1.15Market Studies and Contracts

Since the operation commenced commercial production in July 2010, a corporate decision was made to sell the concentrate on the open market. All commercial terms entered between the buyer and DDGM are confidential but are considered within standard industry norms.

The information provided by GRC on marketing, contracts, metal price projections, and exchange rate forecasts is consistent with the information publicly available and within industry norms.

1.16

Environmental Studies, Permitting and Plans, Negotiations, or Agreements with Local Individuals or Groups.

In connection with mining, milling, and exploration activities, DDGM is subject to all Mexican federal, state, and local laws and regulations governing the protection of the environment. Laws and regulations include the protection of air and water quality, hazardous waste management, mine reclamation and the protection of endangered or threatened species. Additional areas of environmental consideration for mining companies, including DDGM, include but are not limited to, acid rock drainage, cyanide containment and handling, contamination of water sources, dust, and noise.

All mining and environmental activities in México are regulated by the Dirección General de Minas (“DGM”) and by the Secretaría de Medio Ambiente y Recursos Naturales (“SEMARNAT”) from México City, under the corresponding laws and regulations. The environmental impact and risk relating to atmosphere emissions and hazardous waste produced and treated operate under a unique environmental license (“Licencia Ambiental Unica” or “LAU”). This environmental license is issued after approval by the Evaluación del Impacto Ambiental (“EIA”). Special permits are also required for new developments such as expansions, tailings dams, etc. DDGM is also required to obtain various permits for surface and underground water use including waste-water discharge. The permissions are granted by the Comisión Nacional del Agua (“CONAGUA”), the administrative, technical advisory commission of SEMARNAT. CONAGUA administers national waters, manages and controls the country's hydrological system, and promotes social development.

DDGM is required to prepare a mine closure plan for the possible future abandonment of the Arista and Alta Gracia Mines. Golder has prepared a mine closure plan and reclamation budgets. The total estimated closure and reclamation cost for the Arista Mine according to the information provided in 2022 amounts to $10.56 million (excluding taxes). This amount was calculated with the assumptions of the technical information available at the moment at the time of assessment. The total estimated closure and reclamation cost for the Alta Gracia Mine amounts to $0.6 million and is unchanged from last year since no operations were performed during 2022.

1.17Capital and Operating Costs

The support for capital and operating costs is based on realized costs, quotations, and estimates in 2022 dollars. The estimated capital and operating costs are to a feasibility level of accuracy (15%) and include a contingency of 3%. No inflation factors or changes to exchange rates have been used in the economic projections.

Total Don David Gold Mine LOM capital expenditures, including mine closure costs, are estimated to be $48.7 million, before contingency.  

Operating costs are estimated based on an evaluation of actual historical and current expenditures for labor, consumables, and established DDGM contracts. The operating costs have a fixed and variable component and are estimated at $139/t before contingency. The total operating costs are based on applying the estimated unit costs to the estimated total ore tonnes of 2.6 million tonnes to be processed over the six (6) year remaining life of mine (“LOM”).

The capital and operating costs estimated for the Don David Gold Mine are reasonable based on industry-standard practices, actual costs observed for 2022 and cost cutting measures implements in Q4 2022.

11


1.18Economic Analysis

The Don David Gold Mine has a six-year LOM given the Mineral Reserves and Mineral Resources (excluding inferred material) as described in this Report. Assumptions underlying the determination of Free Cash Flow and Net Present Value (“NPV”) include:

Capital and operating costs as summarized in Section 1.17 and in Section 18.
Metals prices over the remaining LOM are based on the Economic Analysis Price Deck summarized above in Section 1.9 and below in Section 16
No inflation factors have been used in economic projections; however, a 3% contingency has been incorporated and an 8% discount rate applied for NPV.
An exchange rate of 20 Mexican Pesos (“MXP”) exchange rate to 1 U.S. dollar is applied to peso-denominated costs
Revenues are estimates based on the Economic Analysis Price Deck mentioned earlier and the terms established in the dore and concentrate contracts discussed in Section 16.
Conversion of 75% Measured and Indicated Mineral Resources to Proven and Probable Reserves in the LOM determined by the actual DDGM historical conversion rate and utilization of an ore sorter (included in 2024 capital costs).
Optimized mine that assumes full depletion of the Arista Reserves through 2025 and Resource (Measured & Indicated) conversion starting in 2025 with
Alta Gracia Resources (Measured & Indicated) & Reserves processed in 2028

Based on Mineral Reserves and Mineral Resources, excluding 25% measured and indicated and 100% inferred material, after estimated taxes, the free cash flow is estimated at $77.4 million, and the NPV is estimated at $64.4 million.

1.19Interpretations and Conclusions

This Technical Report represents the most accurate interpretation of the Mineral Resource and Mineral Reserve available as of the effective date. The conversion of Mineral Resources to Mineral Reserves was undertaken using industry-recognized methods and estimated operational costs, capital costs, and plant performance data. Likewise, the processing facilities and related infrastructure are appropriately designed to convert the minerals into a saleable product. Thus, it is considered to be representative of future operating conditions. This Technical Report has been prepared with the latest environmental and closure cost requirements. DDGM has obtained, or is in the process of applying for, the required Environmental Impact Studies and permits to continue operating in accordance with Mexican Laws and Regulations.

1.20Recommendations

Recommendations for the next phase of work have been broken into those related to ongoing exploration activities and those related to additional technical studies focused on operational improvements. A detailed list of recommendations is described in the "Recommendations" section. Recommended work programs are independent and can be conducted concurrently unless otherwise stated.

12


2 INTRODUCTION

2.1Report Purpose

This Report was prepared for Gold Resource Corporation (GRC) as a Technical Report in accordance with SEC SK1300 for the Don David Gold Mine, a wholly owned subsidiary of GRC. DDGM is an underground gold, silver, and base-metal production and exploration stage property in Oaxaca, Mexico. 

The Report contains estimates of Mineral Reserves and Mineral Resources for the Project, effective as of December 31, 2022, prepared following SK1300, which estimates supersede and replace the corresponding estimates of Mineral Reserves and Mineral Resources for the Project contained in the DDGM Technical Report in accordance with SEC SK1300 and the GRC Form 10-K on December 31, 2021. The quality of information, conclusions, and calculations contained herein are consistent with the level of effort by the QPs, based on

1.the information available at the time of preparation,
2.data supplied by outside sources, and
3.the assumptions, conditions, and qualifications outlined in this Report.  

2.2Qualified Persons

A QP defined by SEC SK1300 instructions is a mineral industry professional with at least five years of relevant work experience in the type of mineralization and deposit like DDGM and is an eligible member or licensee in good standing of a recognized professional organization. The QPs preparing this Technical Report are specialists in geology, exploration, mineral resource, mineral reserve estimation and classification, underground and surface mining, geotechnical, environmental, permitting, metallurgical testing, mineral processing, processing design, capital and operating cost estimation, and mineral economics. See section 1.2 for additional details on the QPs for this Technical Report. Technical data and information used in this Report's preparation include documents prepared by third-party contractors. The authors sourced information from referenced documents as cited in the text and listed in the References section of this Technical Report.

2.3Effective Date

The effective date of this Report is December 31, 2022.

2.4Previous Technical Reports

DDGM has previously filed technical reports on the Don David Gold Mine, listed in chronological order:

Lopez, Noble, Jaacks, 2012. NI 43-101 Technical Report for Mineral Resources for the El Arista project, Oaxaca State, Mexico, prepared by Pincock, Allen & Holt, effective date July 10, 2012
Devlin & Alvarado, 2013. Report on the Reserve Estimate for the La Arista Underground Mine at the El Arista project, Oaxaca, Mexico, prepared by Gold Resource Corp., effective date October 1, 2013
Devlin & Alvarado, 2014. Report on the Reserve Estimate for the La Arista Underground Mine at the El Arista project, Oaxaca, Mexico, prepared by Gold Resource Corp., effective date December 1, 2013
Devlin, 2015. Report on Estimates of Reserves and Measured and Indicated Mineralized Material at the El Arista project, Oaxaca, Mexico, prepared by Gold Resource Corp., effective date December 31, 2014
Devlin, 2016. Report on Estimates of Reserves and Mineralized Material at the Arista project, Oaxaca, Mexico, prepared by Gold Resource Corp., effective date December 31, 2015
Devlin, 2017. Report on Estimates of Reserves and Mineralized Material at the Oaxaca Mining Unit, Oaxaca, Mexico, prepared by Gold Resource Corp., effective date December 31, 2016
Brown & Devlin, 2018. Report on Estimates of Reserves and Mineralized Material at the Oaxaca Mining Unit, Oaxaca, Mexico, prepared by Gold Resource Corp., effective date December 31, 2017
Brown, Garcia, Devlin & Lester, 2019. Report on the Estimate of Mineral Resources and Mineral Reserves for the Oaxaca Mining Unit, Oaxaca, Mexico, prepared by Gold Resource Corp., effective date December 31, 2018
Brown, Garcia, Devlin & Lester, 2020. Report on the Estimate of Mineral Resources and Mineral Reserves

13


for the Oaxaca Mining Unit, Oaxaca, Mexico, prepared by Gold Resource Corp., effective date December 31, 2019
Brown, Garcia & Devlin, 2021. Report on the Estimates of Mineral Resources and Mineral Reserves for the Don David Mine, Oaxaca, Mexico, prepared by Gold Resource Corp., effective date December 31, 2020
Brown, Garcia, Zangrandi, Lachapelle & Reyes 2021. NI 43-101 Technical Report for Mineral Resources, Oaxaca State, Mexico, prepared by Gold Resource Corp., effective date December 31, 2020
Simidu, Zangrandi & Lachapelle 2022. SK1300 Technical Report for Mineral Resources, Oaxaca State, Mexico, prepared by Gold Resource Corp., effective date December 31, 2021

2.5Information Sources and References

The primary information source referenced in this Report is the 2021 Technical Report:

Simidu, Zangrandi & Lachapelle 2022. SK1300 Technical Report for Mineral Resources, Oaxaca State, Mexico, prepared by Gold Resource Corp., effective date December 31, 2021, effective date December 31, 2021

The QPs also used the other reports and documents noted in Section 24 "References" in preparing this Report.

The metric system for weights and units has been used throughout this Report. Mass is reported in metric tons (“tonnes or t”) consisting of 1,000 kilograms per tonne. Gold and silver are reported as grams per tonne (“g/t”). Copper, lead, and zinc is reported as percentages (“%”). 

Gold and silver ounces are reported in troy ounces converted using 31.1035 grams per troy ounce. Unless otherwise stated, all currency is in U.S. dollars (“$”).

14


3.PROPERTY DESCRIPTION AND LOCATION

The Project is comprised of six properties. The Arista and Alta Gracia Projects are located in southern Mexico’s Sierra Madre del Sur Mountains, in the central part of the State of Oaxaca (Figure 3.1). The projects are along a paved highway approximately 90 to 120 km southeast of the capital city of Oaxaca. Oaxaca has daily passenger airline service to Mexico City, Guadalajara, and Houston, Texas, USA. They are serviced by Xoxocotlan International airport. The approximate center of the project area is N16.68°, W96.17° (Figure 3.1). The Rey, Chamizo, Margaritas and Fuego properties are exploration-stage properties within the Project.

Figure 3.1 General Location of Properties Comprising the Don David Mine

Graphic

3.1Mineral Tenure

DDGM currently holds an interest in twenty-nine (29) mining concessions in Oaxaca State totaling 55,119 hectares (Table 3.1; Figure 3.2). Expiration dates associated with the Don David Mine mining concessions range from October 29, 2052, to February 22, 2073.

15


Table 3.1 Mining Concessions Owned by Don David Gold Mexico, S.A. de C.V.

Number

Concession Name

Title Number

Hectares

Term of Mining Concession

From

To

1

MINA DEL AIRE

158272

72.0000

3/5/1973

2/22/2073

2

EL AGUILA

222844

899.0610

9/9/2004

9/8/2054

3

LA TEHUANA

210029

925.0000

8/31/1999

8/30/2049

4

EL CHACAL

232628

375.0000

9/26/2008

9/25/2058

5

EL PILON

232629

1,070.3463

9/26/2008

9/25/2058

6

PITAYO FRACCIÓN 1

231124

429.6269

1/17/2008

1/16/2058

7

PITAYO FRACCIÓN 2

231125

22.0481

1/17/2008

1/16/2058

8

PITAYO FRACCIÓN 3

231126

113.3089

1/17/2008

1/16/2058

9

PITAYO FRACCIÓN 4

231127

2.8205

1/17/2008

1/16/2058

10

EL TALAJE

231128

1,015.9512

1/17/2008

1/16/2058

11

LA HERRADURA

231129

3,628.8500

1/17/2008

1/16/2058

12

DAVID FRACCIÓN 1

232851

625.5930

10/30/2008

10/29/2052

13

DAVID FRACCIÓN 2

232852

920.7610

10/30/2008

10/29/2052

14

SAN LUIS

233124

2,820.0691

12/12/2008

12/11/2052

15

EL COYOTE

235802

2,799.5484

3/12/2010

2/11/2060

16

EL ZORRITO

235332

8,836.4199

11/12/2009

11/11/2059

17

LA CURVA

235803

1,940.2815

3/12/2010

2/11/2060

18

EL CHAMIZO

238374

17,897.537

9/23/2011

9/22/2061

19

ZOPI

238875

504.0000

11/8/2011

11/7/2061

20

LA REYNA

225401

692.0000

8/31/2005

8/30/2055

21

EL REY

225373

172.0000

8/26/2005

8/25/2055

22

EL VIRREY

226269

36.0000

12/2/2005

12/1/2055

23

EL MARQUEZ

234213

1,434.8932

6/5/2009

6/4/2059

24

SAN MIGUEL FRACCIÓN 2

241818

1,122.8379

3/27/2013

3/26/2063

25

SAN PEDRO FRACCIÓN 1

233694

2,554.0000

3/30/2009

2/23/2054

26

SAN PEDRO FRACCIÓN 2

233693

1,860.2110

3/30/2009

2/23/2054

27

EL AGUILA III

242686

2,250.0000

12/16/2013

12/16/2063

28

CORRECAMINOS

244389

97.8110

8/25/2015

8/24/2065

29

TLACUACHE

245147

1.0396

11/8/2016

11/7/2066

Total

55,119.015

 

 

16


Figure 3.2 Don David Mine Concessions (concession numbers are listed in Table 3.1)

Graphic

Mineral rights in Mexico belong to the Mexican federal government and are administered according to Article 27 of the Mexican Constitution. Concessions grant the right to explore and exploit all minerals found in the ground. All mining concessions comprising the Don David Gold Mine are exploitation concessions, which may be granted or transferred to Mexican citizens and corporations. Mexican subsidiaries of GRC hold the leases or concessions. Exploitation concessions have a term of 50 years and can be renewed for another 50 years. Maintenance of concessions requires the semi-annual payment of mining duties (due in January and July). The submission of confirmation of work reports on a calendar year basis. The confirmation of work reports is required to be filed in May for the preceding calendar year. The number of mining duties and annual assessment are set by regulation and may increase over the life of the concession and include periodic adjustments for inflation. Mining concessions are registered at the Public Registry of Mining in Mexico City and regional offices in Mexico.

Mexican mining law does not require payment of finder’s fees or royalties to the government, except for a discovery premium connected with national mineral reserves, concessions, and claims or allotments contracted directly from the Mexican Geological Survey. None of the claims held by DDGM’s subsidiaries are under any such discovery premium regime.

DDGM must pay surface rights for concessions to the Mexican government to maintain its interest in the DDGM mining concessions, which are paid twice annually (January and July). The annual 2022 concession surface rights tax paid for the mining concessions controlled by DDGM was $1.0 million; all payments have been met and are current.  

In 2022, DDGM satisfied the investment and assessment work requirements based on its annual work programs and past work completed. DDGM concession payments are in good standing.

17


Table 3.2 Don David Gold Mine Concession Maintenance Fees by Property

   

TOTAL NUMBER OF CONCESSIONS

   

TOTAL SIZE

   

ACQUISITION DATE RANGE

   

2022 MAINTENANCE FEES PAID

(in hectares) *

Production Stage Properties:

Arista

18

24,372

2002 to 2016

$

421,953

Alta Gracia

3

5,175

2008

95,587

Subtotal

29,547

$

517,540

Exploration Stage Properties:

Rey

4

2,335

2002 to 2009

$

43,126

Chamizo

2

19,758

2011 to 2013

364,928

Las Margaritas

1

925

2002

17,085

Fuego

1

2,554

2013

47,173

Subtotal

25,572

472,312

Total:

55,119

$

989,852

In 2013, the Mexican federal government enacted a tax reform package effective January 1, 2014. There were several significant changes in the Mexican tax reform package. The planned corporate income tax rate reductions (29% in 2014, 28% thereafter) were repealed. The corporate tax rate remains at 30%. The tax base for income tax was amplified, considering certain limitations on deductions. The business flat tax (IETU) that was effective from 2008 to 2013 was repealed in 2014. A special mining royalty tax of 7.5% was applied to net profits from a property concession holder from the sale or transfer of extraction-related activities. Net profits for this royalty are determined, including the calculation of general taxable income with the exceptions for deductions for investments in fixed assets and interest. Effective in 2021, deductions for surface right mining concession paid were no longer allowed. In addition, owners of mining concessions are required to pay an additional extraordinary 0.5% royalty fee on gross revenue derived from the sale of gold, silver, and/or platinum. A further 10% withholding tax on dividend distributions was introduced. However, the tax treaty between the US and Mexico to avoid double taxation reduces this withholding tax to 5%.

3.2Surface Rights

In this Technical Report, all Mineral Resources and Mineral Reserves mining concessions are controlled by DDGM. Further, DDGM has secured and maintained the necessary permits for the Don David Gold Mine’s exploration, development, and production.

3.3Royalties

On October 14, 2002, DDGM leased its first three mining concessions from a former consultant to the company. These concessions are El Aguila, Mina Del Aire, and La Tehuana, totaling 1,896 hectares. The El Aguila and Mina Del Aire concessions are now part of DDGM's Arista Mine, and the La Tehuana concession comprises the Margaritas property.

The lease agreement with the former consultant is subject to a 4% net smelter return royalty where production is sold in the form of gold/silver doré and 5% for production sold in concentrate form. Subject to meeting minimum exploration requirements, there is no expiration term for the Lease. DDGM may terminate the Lease at any time upon written notice to the Lessor, and the Lessor may terminate it if DDGM fails to fulfill any of its obligations, which primarily consist of paying the appropriate royalty to the Lessor.

In 2010, DDGM subsequently acquired, at no additional cost, two additional concessions from the former consultant: El Chacal and El Pilon, totaling 1,445 hectares, each is subject to a 2% royalty to the consultant but are not subject to the Lease.

DDGM has since filed for and received additional concessions for the Project that total an additional 45,029 hectares referred to as: El Pitayo Fracción 1 to 4, El Talaje, El Coyote, El Zorrito, San Luis, La Curva, La Herradura, David Fracción 1 and 2, El Chamizo, Zopi, San Miguel Fracción 2, El Aguila III, Correcaminos and Tlacuache. These additional concessions are not part of the concessions leased or acquired from DDGM’s former consultant.

18


The Don David Gold Mine also includes the Rey property, which adjoins DDGM's El Chamizo concession on the west side. These concessions are Rey, El Virrey, La Reyna, and El Marquez. DDGM acquired the El Virrey concession from the former consultant, and it is subject to a 2% net smelter return royalty payable to the consultant. DDGM obtained the remaining concessions by staking claims and filing for concessions with the Mexican government. These concessions total 2,335 hectares.

In March 2013, DDGM acquired the San Pedro Fracción 1 and San Pedro Fracción 2 concessions from Almaden Minerals Ltd. (Almaden), subject to a 2% net smelter return royalty. The San Pedro Fracción 1 concession consists of 2,554 hectares and is located south of DDGM’s Alta Gracia and El Chamizo properties. The San Pedro Fracción 2 concession consists of 1,860 hectares and is surrounded by DDGM's El Chamizo concession and will be included as part of the El Chamizo property. Any future production from the San Pedro Fracción 1 and San Pedro Fracción 2 concession is subject to Almaden's 2% net smelter return royalty.

3.4Environmental Aspects

3.4.1Mine Closure

DDGM is required to prepare a mine closure plan for the possible future abandonment of the Arista and Alta Gracia Projects. Golder has prepared a Mine Closure Plan and Reclamation Budgets for the Arista Mine. The closure cost estimate includes funds covering the tailings ponds, waste rock stockpiles ("tepetateras"), and securing and cleaning up the other surface and underground mine facilities. The total estimated closure and reclamation cost for the Arista Mine is estimated to be $10.6 million. Golder prepared its report in December 2022. The total estimated closure and reclamation cost for the Alta Gracia Project is estimated to be 11.3 million Mexican Pesos (MXP), which is equal to about $0.6 million.

See Section 17 (Environmental Studies, Permitting and Social or Community Impact) for additional information on the environmental regulation of the Project.

3.5Permits

DDGM has obtained, or is in the process of applying for, the required Environmental Impact Studies and permits to continue operating in accordance with Mexican Laws and Regulations.

3.6Other Significant Factors and Risks

We are not aware of other significant factors and risks that may affect access, title or right, or ability to perform work at the mine.

3.7Comment on Section 3

In the opinion of the QPs:

GRC was provided with a legal opinion that supported that the mining concessions held by DDGM for the Don David Gold Mine are valid and that GRC has a legal right to mine the deposit
GRC was provided with a legal opinion that supported that the surface rights held by DDGM for the Don David Gold Mine are in good standing. The surface rights are sufficient in the area for the mining operation infrastructure and tailings facilities
GRC was provided with a legal opinion that outlined royalties’ payable for the concessions held by DDGM

The information discussed in this section supports the declaration of Mineral Resources, Mineral Reserves and the development of a mine plan with accompanying financial analysis.

19


4ACCESSIBILITY, CLIMATE, LOCAL RESOURCES, INFRASTRUCTURE AND, PHYSIOGRAPHY

4.1Access

DDGM’s primary operations are located near San José de Gracia village, within the Municipality of San Pedro Totolapam. The Municipality of San Pedro Totolapam is located in the Region of the Central Valleys, 89 km southeast of the city of Oaxaca, and is part of the District of Tlacolula. Access to the project area from the city of Oaxaca is by the paved federal highway 190, which passes through the village of San José de Gracia.

The Don David Gold Mine is approximately 4 km northwest of the village of San José de Gracia. Gravel and paved roads have been constructed from the village to the mine and mill sites, supporting adequate property access by small and large vehicles.

The Alta Gracia Project is approximately 20 km northeast of San Pedro Totolapam, the seat of the municipal government. Access to the project is by a gravel road that departs the paved highway approximately 13 km east of San Pedro Totolapam. The haulage distance by road from Alta Gracia to the DDGM Processing Facility, where the ore is processed, is about 32 km.

4.2Climate

The climate of the DDGM area is temperate, semi-dry, and warm to hot. Most rainfall occurs in the summer months (June – August), and the annual average precipitation in the project area is approximately 400 mm, with significant fluctuations occurring. The recent average yearly temperature on the mine site is 22 degrees centigrade (°C); measurements at the Totolapam station from 1975 to 2008 showed an annual average of 24.2°C. Minimum yearly temperatures generally occur in January, while maximum temperatures typically occur in March through May; the yearly temperature range is generally between 9°C and 33°C. Mining operations are conducted on a year-round basis.

4.3Topography, Elevation, And Vegetation

The Don David Gold Mine is in the state of Oaxaca in southern Mexico, which is bordered by the states of Puebla, Veracruz, Chiapas, and Guerrero, with the Pacific Ocean to the south. The DDGM project areas are in the physiographic sub-province of Tierras Altas de Oaxaca, part of the Sierra Madre del Sur physiographic province, in the south-western part of Mexico.

Oaxaca has one of the most rugged terrains in Mexico, with mountain ranges that abruptly transition into the sea. Oaxaca has several mountain chains with elevations varying from sea level to more than 3,700 meters above sea level. Between these mountains are primarily narrow valleys, canyons, and ravines. The mountains are formed mainly by the convergence of the Sierra Madre del Sur, Sierra Madre de Oaxaca and Sierra Atravesada into what is called the Oaxaca Complex (Complejo Oaxaqueño).

The Arista and Alta Gracia projects of the Don David Gold Mine are located within San Pedro Totolapam. The municipality's surface is irrigated by the Rio Grande, with many tributary rivers also irrigating other project areas; most watercourses (arroyos) are dry throughout most of the year. The elevations range from 660 meters above sea level (masl) to 2,480 masl in GSRs project areas; somewhat lower in the Arista and Alta Gracia projects (up to 1,680 masl). The area is rugged with generally steep slopes, up to 30°, although more vertical cliffs are also present. The area is very rocky with thorn bushes and stunted deciduous temperate vegetation typical of dry savannah climates; locally, cacti, both columnar and candlestick types, are a prominent vegetation feature. Subsistence farming occurs in the area, and the main agricultural crop is agave cacti cultivated to produce mezcal.

4.4Infrastructure

All mine, process infrastructure, and supporting facilities are included in the current general layout to ensure that they meet the needs of the mine plan and production rate.

The Don David Gold Mine is 114 km, or two hours by road from Oaxaca City, the main service center for the operation, with good year-round access. A workforce familiar with mining and the necessary support facilities is present in the region. The company provides transportation to and from their local home bases. The San Jose de Gracia village supplies some of the crew for the mine, while other workers come from Oaxaca City or nearby villages.

The processing plant has a differential flotation circuit capable of processing polymetallic ores and producing up to three separate concentrate products for sale and an agitated leach circuit capable of producing gold and silver doré for purchase. The DDGM mill flotation circuit and agitated leach processing capacities provide for a nominal 2,000 tpd.

A flotation tailings impoundment was constructed in a valley just below the process plant site.

20


The impoundment is double lined with the first liner made of clay and synthetic material that acts as a leak prevention system with an effective absorption equal to ~ 3 meters of clay.

The second liner is a welded High-Density Polyethylene (HDPE), which was a permitting requirement. The method of subsequent embankment construction to obtain total capacity was upstream.

Construction of a filtration plant and dry stack facility commenced in September 2020 and was completed in early 2022. The filtration plant and existing paste plant (commissioned in October 2019) will handle 100% of future tailings production.

DDGM has several permitted waste-rock disposal areas at the Arista and Alta Gracia projects. These waste disposal areas were designed mainly as valley fill sites.

Up until 2018, diesel generators mainly provided power at the site. In 2019, DDGM successfully connected a power line to its Arista Mine from the Mexican Federal Electricity Commission’s (Comisión Federal de Electricidad or CFE) power grid. Before this connection, the project operated 100% from electricity generated from more expensive and higher-emission diesel fuel. The mine and plant can remain operational using the diesel generators maintained for backup use. In 2021, there was an increase in power consumption due to ventilation and dewatering pumps requiring the installation of capacitors that improved and stabilized the power supply. In 2021, DDGM also initiated conversations with CFE to expand the load delivered to stabilize the energy supply. In 2022, the capacitors were installed and commissioned and CFE expanded the load delivered to attend to the higher demand on site.

Water requirements to process ore are primarily sourced from water pumped to the surface from the underground mine dewatering system. Previously, some water was sourced from the local river for which payment was made to the National Water Commission (Comisión Nacional del Agua, or CONAGUA); however, this consumption is now minimal, and river water is only used for the camp facilities. DDGM has the necessary permits to discharge underground mine water at the surface. Water in the tailings facility is recycled to the DDGM processing plant, and the excess water pumped from the underground workings is discharged at the surface into decantation ponds. Water sampling from rivers and creeks is conducted regularly and sent to an external laboratory for analysis.

All process buildings and offices for operating the mine have been constructed. Camp facilities are in the village of San Jose de Gracia.

Plan drawings and more detailed information regarding the property infrastructure are provided in the Project Infrastructure section of this report.

4.5Sufficiency of Surface Rights

This report's mineral resources and mineral reserves are located on mining concessions controlled by DDGM. The mine's processing facility and supporting infrastructure are within the area of surface rights and mineral tenure owned by the Don David Gold Mine.

4.6Comment on Section 4

It is the opinion of the QPs that there are sufficient mineral tenure and surface rights to support the LOM mining operations due to the following:

1.the existing and future infrastructure (planned filtration plant and dry stack tailings facility)
2.availability of staff
3.current power, water, communications facilities
4.transportation methods 
5.planned modifications and supporting studies are well-established

21


5.HISTORY

5.1.Ownership History

The Arista and Alta Gracia Projects are in the regional Tlacolula mining district in Oaxaca, Mexico’s southwestern part. According to the Mexican Geological Survey, the Servicio Geologico Mexicano (SGM) mining activity was initiated in the early 1880s in the Tlacolula mining district, producing some 300,000 ounces of gold and silver from an ore shoot of the La Leona mine. However, no separate amounts of production were reported for each metal. SGM states that in 1892 two smelters were built and operated (Magdalena Teitipac and O’Kelly) near the village of Tlacolula for processing ores from the Alta Gracia La Soledad, San Ignacio y Anexas, La Leona, La Victoria, and San Rafael silver mines. Subsequently, in 1911, Mr. Sken Sanders investigated the Totolapam mining region with a particular interest in the Margaritas mine. Most of these historical mines are situated within DDGM’s mining concessions.

The Arista and Alta Gracia projects are in the smaller mining sub-districts of San Jose de Gracia and Alta Gracia, respectively. Only small-scale artisanal mining has been historically conducted in these districts. No reliable production records exist for the historic production performed in the Arista and Alta Gracia Project areas.

The Arista Project mining district had been inactive since the 1950s and the Alta Gracia mining district since the 1980s until Apex Silver Corporation in the 1990s. Subsequently, GRC initiated geologic reconnaissance through its Mexican subsidiaries in search of precious metal deposits.

DDGM currently holds an interest in twenty-nine (29) mining concessions in Oaxaca State, totaling 55,119 hectares. Expiration dates associated with the DDGM mining concessions range from March 4, 2023 to November 7, 2066.  

5.2.Exploration History

GRC has carried out a continuous drilling program since 2003 when the company took control of the Arista project mining concessions, now part of GRC’s Don David Gold Mine. GRC continues the development of an aggressive exploration program that includes underground mine development, such as access ramps, drifts, and crosscuts into the Arista, Switchback, and Alta Gracia vein systems.

In the 1940s, exploration audits were mined into the Manto Vein, but the results of this activity were not reported. In the 1980s, mining took place on the Alta Gracia property; again, no information on exploration activity is available.

In 1998 - 1999, before GRC’s involvement, several DDGM concessions were leased to Apex Silver Corporation (Apex). Apex conducted an exploration program involving geologic mapping, surface sampling, and an 11-hole RC drilling program (1,242 m) into the shallow dipping vein, manto-style deposit.

GRC exploration and drilling activities are discussed in the relevant sections in this document.

5.3.Prior Mineral Resources and Mineral Reserves

All previously reported Mineral Resource and Mineral Reserve estimates are regarded as prior estimates and are superseded by the current Mineral Resources and Mineral Reserves presented in this Report.

5.4.Production History

The Arista and Alta Gracia Projects are in the smaller mining sub-districts of San Jose de Gracia and Alta Gracia, respectively. Historically, only small-scale artisanal mining has been conducted in these districts. No reliable production records exist for the historic production conducted in the Arista and Alta Gracia Project areas. Both are accessed from the Arista mine workings of the Don David Gold Mine. Mining of the Arista deposit was initiated in 2010. The mining of the Switchback deposit began in 2017.

Since the commencement of production from the Don David Gold Mine in 2010, DDGM has produced 358,685 ounces of gold and 24,753,618 ounces of silver from the 5,532,682 tonnes shipped to the DDGM Processing Facility (Table 5.1). In addition, 15,318 tonnes of copper, 64,515 tonnes of lead, and 176,821 tonnes of zinc have been produced from the plant.

22


Table 5.1 Don David Mine Production 2010 through 2022

YEAR

MILLED

GOLD

SILVER

COPPER

LEAD

ZINC

TONNES

OZ

OZ

TONNES

TONNES

TONNES

2010

166,237

10,493

111,316

0

0

0

2011

214,215

21,586

2,180,309

620

1,840

3,730

2012

282,120

34,417

2,996,743

986

3,374

9,115

2013

316,270

33,942

3,032,841

926

2,742

7,452

2014

375,623

35,552

3,297,204

1,254

4,555

13,195

2015

413,626

29,644

2,506,337

1,310

4,174

13,900

2016

450,221

27,628

1,857,658

1,035

4,049

14,302

2017

449,177

28,117

1,773,263

1,141

5,365

16,301

2018

611,670

26,838

1,672,034

1,652

7,280

19,808

2019

693,173

29,435

1,722,852

1,859

9,202

23,683

2020

565,346

20,473

1,189,366

1,593

7,725

19,696

2021

501,978

26,438

1,200,291

1,506

7,544

17,696

2022

493,026

34,122

1,213,404

1,436

6,665

17,943

Totals

5,532,682

358,685

24,753,618

15,318

64,515

176,821

23


6.GEOLOGICAL SETTING AND MINERALIZATION AND DEPOSIT

6.1.Regional Geology

The regional geology of the Don David Mine is dominated by volcanic rocks of presumed Miocene age that vary in composition from rhyolitic to andesitic, which occur as flows, tuffs, agglomerates, and ignimbrites, as well as intrusive units. These units overly and intrude basement rocks consisting of marine sediments.

The Don David Mine includes mineral deposits over a 55-km NW–SE mineralized trend, which is hosted by volcanic, sedimentary, igneous, and metamorphic rocks ranging in age from Cenozoic to Cretaceous. The regional geology is contained within the Cuicateco, or Juarez, tectonostratigraphic terrane. The Juarez terrane is a west-dipping, fault-bounded prism of variably deformed Jurassic and Cretaceous arc-volcanic and oceanic rocks. The Cenozoic volcanism and subsequent structural overprint are interpreted to be related to subduction along the predominantly convergent southern Mexico plate boundary (Figure 6.1)

Figure 6.2 shows the regional geology for the Don David Mine area taken from SGM (formerly the CRM; Sánchez Rojas et al., 2000). Figure 6.3 shows the stratigraphic column for rock units shown in Figures 6.2 and 6.4 corresponding to DDGM’s local geologic investigations.

Figure 6.1 Map of Oaxaca State showing tectonostratigraphic terranes

Graphic

Figure 6.1: Shows approximate location of the Cenozoic (Tertiary) volcanic units.

24


Figure 6.2 Don David Mine Local Geology Showing DDGM Concession Boundaries

Graphic

Figure 6.2: Concession boundaries in yellow (Geology after Sánchez Rojas et al., 2000; map insert from INEGI 2019).

25


Figure 6.3 Stratigraphic Column for the Don David Mine Area

Graphic

26


6.2.Local Geology

The Don David Mine is underlain by thick sequences of andesitic to rhyolitic volcanic and volcaniclastic rocks, with intercalated minor sedimentary units, of presumed Miocene age (Ferrusquía-Villafranca and McDowell, 1991). The youngest volcanic units may be of the Pliocene age. Multiple, predominantly rhyolitic volcanic domes at various scales have been identified within the district. It is suspected that non-vented domes also occur. These units are unconformably underlain by a basement of Cretaceous marine, locally calcareous sediments.

Figure 6.2 shows the regional geology for the Don David Mine area taken from SGM (formerly the CRM; Sánchez Rojas et al., 2000). Figure 6.3 shows the stratigraphic column for rock units shown in Figures 6.2 and 6.4, corresponding to DDGM’s local geologic investigations.

Figure 6.4 Geologic Map of the Arista Project and Arista Underground Mine Area

Graphic

Figure 6.4: Map highlights prominent structures and exploration prospects or mines

6.3.Property Geology

Multiple volcanic domes of various scales dominate the Don David Mine area, and it is suspected that non-vented intrusive domes are also present. These volcanogenic features overly, and are intruded into, a pre-volcanic basement of sedimentary rocks. Gold, silver, and base metal mineralization in this district is related to the volcanogenic system and is considered epithermal in character.

6.3.1Arista Project

A semi-detailed regional geologic map of the area at a scale of 1:5000 was initiated in 2007 by DDGM’s on-site geologic staff (Figure 6.4). The information recorded includes lithology, structural, alteration zone features, and hand sample locations. Data

27


based on aerial photographic interpretation and field data were incorporated into the geologic map, continually updated based on new observations.

The Don David Mine Arista property is underlain by a Cretaceous sedimentary lithic sequence, composed of fine-grained sandstones intercalated with shale, siltstone, and calcareous rocks; these have been identified in outcrops on the central part of the Arista Project area surrounding the Cerro Colorado peak and in drill hole intercepts (Figure 6.4). Younger andesitic to rhyolitic volcanic and volcaniclastic units, intrusive dikes, and small stocks of granitic to granodiorite composition crop out within the area and have been intercepted in drill holes. The intrusive rocks may be associated with structural conditions favorable for subsequent deposition of mineralization along dikes, faults, and breccia zones and be related to possible replacement and skarn deposits in good contact zones with the sedimentary sequence.

The mineralized structures appear to be associated with a trans-tensional structural system intersecting an interpreted Cenozoic-aged volcanic “caldera.”

6.3.1.1 Stratigraphy

The stratigraphy of the Arista Project area can be divided into a Cretaceous basement and overlying Tertiary units, as shown in Figure 6.4. The Cretaceous units are composed of rocks of sedimentary origin, weakly to moderately metamorphosed and often intensely deformed. These rocks are unconformably overlain by the Cenozoic units comprised mainly of subaerial volcanic rocks. The rocks of the Cenozoic cover have experienced only extensional deformation and, in some places, are gently tilted. The Cenozoic-aged rocks correspond to a period of tectonism accompanied by volcanism, sedimentation, and intrusive magmatic activity associated with the NNE subduction of the Guadalupe plate under southern Mexico (Morán-Zenteno et al., 1999). According to geologic investigations by DDGM’s on-site staff and numerous consultants, the predominant rocks identified within the Arista Project area include volcanic rocks of intermediate to acid composition (andesite to rhyolite).

Below is a summary of the central stratigraphic units determined by the GRC geologists.

Rocks of Cretaceous Age:

Black Breccia (Ksm Ar-Lu) - The basement rocks within the Arista Project area consist of the Late Cretaceous formation locally referred to as "Black Breccia". This formation consists of lithic sedimentary rocks composed of carbonaceous shale, fine-grained sandstone, siltstone, and calcareous rocks, including some layers of argillaceous limestone. The Black Breccia strata occur in thicknesses that vary from 2 - 80 cm, while sandstone beds may reach 1.00 m in thickness. The formation hosts rounded to sub-rounded lithic fragments of a few millimeters up to 1.00 m in diameter, composed of the same host formation that may have originated due to tectonic events. This formation occurs in the area surrounding Cerro Colorado peak. According to the SGM (Carta Geológico Minera Totolapan E14-D69, 2003), its thickness is about 300 m to 400 m, and it is of Albian–Maastrichtian age (Mid–Late Cretaceous) based on fossil identification.

Rocks of Cenozoic Age:

The Cenozoic units consist of a series of volcanoclastic deposits interbedded with volcanic rocks of andesitic composition (volcano-sedimentary series) overlain by a succession of andesitic to rhyolitic volcanic rocks occurring as flows, tuffs, ignimbrites, and agglomerates; the units have been classified as follows: 

Volcanic Sediments with Andesites (Tm An-Sed) - consists of intercalated sandstones, tuffaceous sandstones, siltstones, and andesite flows and tuffs. The andesitic flow units occur near the base of the sequence associated with volcaniclastics. This is considered to be grouped within the Laollaga formation and is differentiated from the Tm Tan-An unit by sediments. While currently distinguished, this and the following unit may prove to be a single more diverse unit.
Andesite (Tm Tan-An) - This unit was dated by Petróleos Mexicanos (Murillo and Torres, 1987) as Late Oligocene – Early Miocene age (26.4 +- 1.3 million years, Ma to 19.0 +- 0.95 Ma); while SGM dated this unit as Middle to Late Miocene (15.3 to 17.32 Ma). This unit is classified as a member of the Laollaga Formation and consists of a series of andesite flows, tuffs, and breccia zones with complex contacts between occurrences. The unit crops out in about 60 percent of the Arista Project area proximal to and capping Cerro Colorado Peak.
Rhyolite (Tm Ry) - Consists of rhyolite flows with some pyroclastic phases hosting abundant phenocrysts of plagioclase and quartz crystals (“eyes”). Outcrops are noted in the northeastern and southeastern parts of the project area and overlie the andesite with discordant and structural contacts. In drill holes, it can appear as lithic tuff (e.g.,

28


DH-107021). SGM dated this unit as Middle Miocene (16.57 to 15.82 Ma). This rock unit constitutes the core of the Cerro Pilón dome.
Pyroclastic Rhyolite (Tm PclRy – Ry) - This unit crops out within the open pit, around the western slope of Cerro Pilón, and on the slopes and top of Cerro Colorado. The unit consists of a sequence of strata with 10 - 30 cm thick beds, exhibiting clastic textures enclosing rock fragments composed of shale and coarse-grained sandstone within a fine-grained matrix. The unit indicates substantial alteration, including silicification, argillization, and oxidation. This unit may be part of an underlying breccia unit. It has been identified in drill holes 105023, 106005, and 106009 with a thickness of 70 m to 135 m, dated to the Middle Miocene age.
Rhyolite Tuff – Ignimbrite (Tm Try – Ig) - This unit occurs on the north-western part of the Arista underground mine area. It consists of pyroclastic units occurring as lithic tuffs with different degrees of consolidation. Typically, outcrops are present in the Chacal creek area, appearing as thin to massive strata 25 - 30 cm thick. The unit contains abundant lithoclasts enclosed by fine-grained matrix hosting quartz “eyes.” It has been considered to be of the Middle Miocene age. According to Lipman (2011), this rock unit may be regarded as an intra-caldera unit due to its significant thickness (260 m) intercepted on the southwestern slope of Cerro Pilón (drill hole 111001).
Rhyolitic Tuff – Agglomerate (Tm Try – Agl) - This unit occurs as a mesa on the Tablón mountain to the northeast of San José de Gracia, consisting of a sequence of stratified lithic tuffs with intercalated ignimbrite beds of up to 5 meters in thickness. These rocks contain quartz crystals, feldspars, and abundant rounded and sub-rounded, poorly classified, slightly consolidated fragments of ignimbrites. The unit has a thickness of about 200 m at the top of the Tablón Mountain. This unit’s physical characteristics, such as stratification including cross-stratification and rounded to sub-rounded fragments, indicate a volcano-sedimentary sequence where the deposition was interrupted by volcanic events that caused deposition of intercalated beds of ignimbrites, rhyolites, and tuffs. It has been defined as of Late Miocene age.
Andesite (TPl An) - This unit consists of massive dark-grey aphanitic andesite with occasional plagioclase crystals. The thickness is estimated at 100 m and is believed to be Pliocene age. Some dikes and sills of this unit intrude the Rhyolite Tuff – Ignimbrite unit at Chacal creek.

Intrusive Rocks:

Granite – Porphyry Rhyolite – Felsic Rhyolite (Tm Gr, Tm PR, Tm Ry-Fel) - A few small outcrops of this unit have been observed within the Arista Project area; notably on the eastern side of the Arista underground mine, and on the upper parts of the Cerro Colorado peak. These rocks are thought to be from the Middle Miocene age. In outcrop form, they appear as granular holocrystalline rocks composed of white feldspar with quartz. These units have been intercepted as dikes in some Arista mine area drill holes. The unit appears to be related to other regional rhyolite intrusions and may have played a role in the uplift of the Cerro Colorado dome.

Other Rocks of Quaternary Age:

The youngest rocks identified in the Arista Project area include surficial deposits of alluvium, colluvium, and gravel as products of weathering of the surrounding pre-existing units. Locally and particularly near Salina Blanca, active travertine deposition occurs due to infiltration and deposition of carbonate-bearing water, which may indicate a dynamic hydrothermal system and dissolution of carbonate sedimentary rocks.

6.3.1.2 Structural Geology

The Arista Project shows a complex structural system with numerous lineaments and geologic structures; many were first identified on satellite images and aerial photographs and later verified during field observations and drilling. Figure 6.4 highlights the prominent structures discussed below.

The identified structures have been used to define a possible regional transtensional wrench-fault system determined by relative movements and inter-relations between the various individual structures. A transpressional system has also been proposed. The most significant regional structures within the Arista Project area are summarized as follows:

Río Grande System - Identified along the valley of the Río Grande River in the southern part of the area and is represented by a series of sub-parallel faults, oriented ENE - WSW with a complementary or conjugate sub-perpendicular system with an NW-SE orientation. This fault system seems to represent the regional trace of a right-lateral strike-slip fault.

29


Aire Lineament - Occurs as strong quartz vein (Aire vein) within the Arista mine, along the Aire creek and adjacent to the Arista mine road, striking N25˚W cutting the local andesite and rhyolite units. In the Arista mine area, this lineament changes orientation to the north and appears to intersect two other lineaments, Quiatoni and Higo.
Quiatoni Lineament - This lineament is oriented N60˚E and is located at the eastern side of the Arista mine. It cuts through andesite and a lithic agglomerate tuff unit. Other sub-parallel structures have been identified to the north of the Quiatoni structure, indicating a solid and broad structural system.
Switchback Lineament - Occurs as a sub-parallel structure to the Aire Lineament oriented at N17˚W. It is enclosed by pyroclastic volcanic rocks and rhyolite that constitute the Pilón dome. This lineament was intersected in drill hole 108030 as a significant fault zone.
Higo Lineament - Occurs along the Higo creek oriented N78˚W and is projected from the Arista underground mine to the Arista open pit mine. Outcrops exhibit quartz veins and veinlets along with fractures within the lineament system.
Arista Vein System - Consists of up to 40cm thick vein exposed along Arista ridge oriented N45°W, 70°NE. Drilling has defined this significant vein system to a depth of more than 500m and extending at least 650m along strike with a thickness varying from 3 to 5m. The vein corresponds to high-grade mineralization in the Arista underground mine workings.
Salina Blanca System - Composed of two parallel faults oriented N39°W with fault surfaces dipping to the NE bound sub-parallel structures. These are exposed on the northeast side of Cerro Colorado peak. The structure exhibits lateral and vertical movement, solid silicification, and stockwork quartz veins and often shows disseminated oxidation.
Crestón Fault - Exposed as a sub-vertical structure on the NW flank of Cerro Colorado, it strikes between N55°W to N70°W, with fault surface dipping to the SW. This structure is subparallel to the Escondida and Vista Hermosa fault systems, all of which define the SW flank of a horst structure defined by Cerro Colorado peak.
Escondida Fault - Occurs on the western side of Cerro Colorado peak as a normal fault-oriented N40˚W, dipping to the SW. At the Escondida mine area, where several small mine workings follow narrow veins, this fault is associated with a quartz vein and a rhyolitic dike and base metal mineralization.
Vista Hermosa System - Consists of a group of sub-parallel normal faults with an average strike of N40˚W, dipping to the SW. It is considered part of the “en echelon” fault system that includes Creston and Escondida in the southwestern area of Cerro Colorado peak. This system shows vertical movement and hosts quartz veining with associated mineralization.
Cerro Colorado Fault - Occurs as a curvilinear normal fault orientation N7˚E, N30˚E, and N70˚E on the western and north-western sides of Cerro Colorado peak, respectively. Quartz veins and mineralization are associated with the fault zone, an area nominated as the “Red Zone.”
Chacal Fault - Occurs on the northern side of the Chacal creek oriented N25˚E and exhibits evidence of lateral movement. This fault appears to have been displaced by the Escondida and Vista Hermosa structural systems.

6.3.1.3 Local Structures

A detailed structural examination from underground mine workings, surface exposures, and drill core intercepts (in the regional regime context) provides evidence of transtensional-wrench faulting as the dominant structural control at the Arista Project. Consultants of SRK (Canada) performed site visits and subsequent desktop studies at the mine project in 2012 and 2013, examining the kinematics and overall structural system (Vos et al., 2012; Couture, 2012; Kramer and Couture 2013). Their conclusions support previous conceptual models and are summarized below (Figures 6.5 and 6.6):

The Arista Fault is a northwest-striking, steeply northeast-dipping fault zone that comprises breccia and colloform veins and exhibits evidence for sinistral strike-slip fault movement. It comprises two main segments oriented at 305° and 280° (100°).
The Alta Vein and Vein 3 are northwest-striking, sub-vertical fault zones comprising breccia and colloform veins and exhibit evidence for sinistral strike-slip fault movement with minor components dip-slip movement; additional post mineralization offset is oriented at 345°.

30


The 100 Vein, renamed as Vein 1 (Arista NW trend transitioning to Santiago vein), is a 100° (280°)-striking, sub-vertical extensional vein that comprises breccia colloform veins, and exhibits evidence for normal-dextral movement along with a rare sub-fault bounding the vein.
The Baja Vein is a 320°-striking, sub-vertical extensional vein that comprises mainly colloform veins and limited breccia and exhibits only a narrow fault zone along its walls.
Post Mineral Faults - approximately 345° (165°) striking, sub-vertical sinistral strike-slip faults offset gold-silver-lead-zinc-bearing veins and are interpreted to post-date mineralization.

Late structural events are suspected of playing a significant role in the current configuration of vein positions (Figure 6.6) with the most prominent trend-oriented 340-350° (sinistral strike-slip, +/- oblique thrust). Many veins, including Baja, exhibit internal deformation (multiphase concurrent with mineralization and post mineralization), and several veins and splays, including Arista and Vein 3, are suspected of having been juxtaposed side-by-side by the post mineralizing events, such that an artificial thickening of veins results from transposition or “stacking.” To support this interpretation, evidence has been documented on measurable fault surfaces exposed in the upper levels of current mine workings on the Arista fault vein, Vein 3, and Baja vein. Likewise, bonanza grades have been attributed to these intersecting structural sites.

Figure 6.5 Simplified Early Structural Framework Arista System

Graphic

Figure 6.5: Highlights observed fault-vein geometries for the Arista mine, inset photo illustrates outcrop expression of dilation jog as favorable sites for vein/mineralization. (mod. from Vos et al., 2012)

31


Figure 6.6 Generalized Late Structural Framework Arista System

Graphic

Figure 6.6: Shows post-mineralization deformation of the Arista vein system (mod. from Vos et al., 2012)

A consultant geologist performed additional structural work in 2018 (Hohbach, 2018) on the Switchback vein system, where similar transposition features are also seen in the principal veins. Hohbach identified four main mineralized structural orientations, which are, from oldest to youngest:

1.F290-305°: parallel to regional features such as the Rio Grande trend, with oblique-slip and right lateral motions interpreted; often associated with higher-grade mineralization
2.F310-320°: normal faults with dip to oblique-slip movements, with generally confined mineralization
3.F340°: parallel deep-seated fractures. With generally confined mineralization and an association with late felsic dykes
4.F090-270°: Swarms of E-W fractures. They are generally very steep and can host narrow high-grade veins; Hohbach postulates that they are conjugate to the F290-305° set.

Hohbach also identified several preferred post-mineralization orientations, namely: FN0°, F60°, F90° (which can be confused with the mineralized set and can have notable offsets), and F325-330°, which can manifest as significant fault zones with significant gouge thicknesses. All can have fault gouge and show minimal mineral alteration.

Most of the mineralized orientations correlate to directions identified by SRK for the Arista vein system.

6.3.2Alta Gracia Project:

Since April 2010, DDGM’s on-site geologic staff has reviewed available information and conducted geological reconnaissance and semi-detailed surface and underground geological mapping on the Alta Gracia property (Figure 6.7). The recorded

32


information included lithology, structural, alteration zone features, and hand sample locations. Previous information based on aerial photographic interpretation and field data were incorporated in the geologic map.

6.3.2.1 Stratigraphy

The sedimentary and volcanic units mapped at Alta Gracia are like those observed at the Arista project. Known vein occurrences are mainly hosted in andesitic and rhyolitic units of the Cenozoic age.

The rock units mapped on the Alta Gracia Project can be divided as follows:

Cretaceous-age basement sedimentary rocks (Ksm Ar-Lu) consist mainly of sandstone and calcareous sandstone units. These units are deformed with numerous folds in moderate to thinly bedded strata. Thick Cenozoic volcano-sedimentary cover also unconformably overlies the Cretaceous sedimentary units. Basement rocks can only be observed in the roadcuts of the Pan-American Highway 190 in the vicinity of the town of San Juan Guegoyache. These rocks possibly correlate with the unit informally named “Black Breccia” of the Arista project. The basement rocks have not been encountered in DDGM’s drill holes, possibly due to the elevation difference between the zone where the basement crops out (1,100 meters above sea level) and the drilling area (1,600 meters above sea level).
Cenozoic-age volcano-sedimentary units consist mainly of pseudostratified tuffs of intermediate composition that vary from ash tuffs to volcanic breccias, medium to coarse-grained texture, and contain principally subangular clasts. Pyroclastic units are locally intercalated with porphyritic andesite flows (Tm Tan-Sed) that are possibly up to 400 meters in thickness. The texture is generally aphanitic with the presence of quartz and feldspars. The thickness varies and ranges from one to a few meters up to 150 meters, based on observations in drill holes completed to date. Also present are localized, possible calcareous horizons with interbeds of colloidal silica within the volcano-sedimentary units. These “exhalative” horizons can easily be confused with limestones interbedded with chert. Rhyolitic flows generally overly the pyroclastic and andesite units and crown the tops of the hills that make up the Alta Gracia area in the vicinity of historic mine workings. Rhyolite flows are typically white but become either yellow or brown when weathered.
Intrusive dikes of possible granodioritic and felsic composition (Tm Gr, Tm Ry-Fel are also present in Aguacatillo Creek (arroyo). In some drill holes, hypabyssal rocks of probable monzonitic composition have been encountered.

6.3.2.2 Structures

The structural geology of the Alta Gracia area is somewhat masked at the surface by the presence of expansive soils and vegetation. However, numerous quartz veins are in accessible underground workings and prospect pits at Alta Gracia. Veins are mainly hosted in rhyolite at the surface, and andesite was developed in deeper underground mine workings. Two dominant vein trends have been mapped: N30°E dipping 65° - 85°NW and N50°E dipping 65° - 85°NW. Vein widths generally average from 0.2 meters to just over 2 meters (true width). At least nine significant veins/vein systems have been identified at Alta Gracia that include the following:

Mirador Vein - The Mirador vein is a fissure filling vein hosted in andesite with a bearing 240°-250°, a dip of 60°-80°NW and a variable thickness of 0.80 meters to 1.80 meters. The Mirador vein is offset by a system of transverse faults bearing 340°-350°, dipping 45°-60°NE, with displacements of 1 to 11 meters.
Huaje Veins - Two principal parallel veins, separated by 25 to 75 meters, comprise the Huaje vein system. These veins strike from 230°-240° with a dip of 65°-70°NW and variable thicknesses from 0.80 to 0.90 meters. The Huaje veins occur along faults hosted in andesite.
San Juan Veins - The San Juan and at least five subparallel ancillary veins strike 200°-210° with a dip of 60°-80° NW and a variable thickness of 0.30 meters to 1.20 meters. The veins are hosted in rhyolitic flows.
Victoria Vein - The Victoria vein strikes 210°-225°, dipping 70°-80°NW, and has a variable width from 0.15 meters to 0.60 meters. It is hosted in rhyolite flows.
Independencia Vein - The Independencia vein has a bearing of 240°-250°, a dip of 60°-80°NW and average thickness of 0.40 meters to 1.20 meters with intervals of up to 10 meters (pinch and swell). It is mainly hosted in rhyolitic flows.

33


Aguacatillo Veins - The Aguacatillo area is comprised of two vein systems with very similar strikes of 040°-050°, dipping 80°-85°SE, and thicknesses varying between 0.25 meters to 0.50 meters. Rhyolitic flows host veins to the west and the east. They occur in andesitic tuff.
Chamizo Vein - The Chamizo vein has a bearing of 260°-280° and dips 45°- 70°NW. The vein contains good base metal values over very narrow widths (0.10 -0.30 meters). The Chamizo vein is hosted in andesitic tuff.
Navajas Veins - Navajas veins consist of a system of subparallel veins of variable thickness (0.20 -0.30 meters) with a bearing of 030°-040°, a dip of 70°-80°SE and contain significant levels of gold and silver. The veins are hosted in rhyolitic flows.
Base Metal Prospect - A prospective area with significant base metal showings in the southwest part of Alta Gracia.

Mineralization is hosted at the rhyolite tuff and andesite contact with abundant carbonate flooding and local fault gouge. Any historic mine workings undefine the area, but mapping indicates that it lies at the intersection of 3 structures. The intersection coincides roughly with an N45E trending fault/contact between andesite and rhyolite.

Figure 6.7 Plan Map Showing Geology and Vein Targets/Prospects at the Alta Gracia Property.

Graphic

6.4Description of Mineralized Zones

The Don David Mine mineralization occurs as structurally controlled epithermal deposits in veins and stockwork zones consisting of concentrations of sulfides containing gold, silver, lead, copper, and zinc, associated with gangue minerals such as quartz calcite and other minor minerals. The economic mineralization at the Arista Mine is gold, silver, copper, lead, and zinc. Structurally controlled epithermal veins and stockwork zones at Alta Gracia Project (Mirador Mine) contain mainly silver-gold bearing sulfides. The economic mineralization currently exploited at the Alta Gracia Project is only gold and silver.

34


Primary sulfide mineralization within the mineralized structures contains pyrite, galena, sphalerite, argentite, chalcopyrite, and other silver sulfosalts associated with quartz and calcite as gangue minerals, which are found at depth.

Weathering of the mineralization has caused oxidization and shallow secondary enrichment zones containing sulfosalts (cerargyrite, pyrargyrite, stephanite) and carbonates (cerussite, hydrozincite, hemimorphite), sulfates (anglesite), silicates (willemite), and iron oxides (hematite, limonite, goethite, etc.) that may reach depths of up to 150 m from the surface outcrops. Other mineralization indicators recorded in the rocks, such as alteration-replacement events, include the presence of alunite-natrojarosite-jarosite and widespread sericitization and potassium alteration (adularia), especially in the Margaritas and Trenes prospect areas.

A petrographic study (Hansley, 2014) indicated additional species of silver sulfosalts, including miargyrite, freibergite, and acanthite, associated with mineralization, particularly at the Alta Gracia prospect. Samples from Splay 5 at the Arista mine exhibited abundant gold intimately associated with chalcopyrite, pyrite, and galena. Other vital observations included:

Disequilibrium features representing possible hybridization of intrusive units (Chacal-Escondida-Fossil Bend areas),
alteration assemblages such as widespread sericitization and potassium alteration (including adularia) at Margaritas and Trenes, and
The associated Na-K alteration (alunite-natrojarosite-jarosite) indicates a hypogene event in the district.

Figure 6.8 Arista Mine Schematic Cross-Section View Looking Northwest at the Arista and Switchback Vein Systems

Graphic

Economic concentrations of precious metals are present in “shoots” distributed vertically and laterally between non-mineralized segments of the veins. Vein intersections are locally the site of important historic bonanzas. Overall, the style of mineralization is pinch-and-swell, with some flexures resulting in closures and others generating broad cymoidal breccia zones. A schematic cross-section through the Arista mine illustrates the general geologic configuration based on drilling intercepts (Figure 6.8). The historic Don David Mine production at the Arista underground mine (part of the Arista Project) was mainly extracted from two principal veins, the Arista and Baja, and their related splays within the Arista vein system. Current production is focused

35


on the Switchback vein system with extraction principally from the Soledad vein and associated splays and faulted offset sections, including the Selene vein.  

Other significant veins and deposits at Arista include the historically exploited Aire and Aguila Manto veins and the recently discovered Sandy, Sasha, and Sadie vein system, between Arista and Switchback. Historic (Pre GRC) underground production was also extracted from the Mirador and other veins at the Alta Gracia Project; Don David Mine production at Alta Gracia has been from the Mirador and Independencia vein systems.

6.4.1Arista Mine

6.4.1.1 Arista Vein

The Arista vein consists of multiple parallel veins and splays of varying lengths and widths associated with the predominant fault bounded structure. The vein is partially enclosed in strongly silicified rhyolite breccia, including stockwork zones related to the vein. The veining is also associated with the structural contact between hypabyssal adesitic rocks and Cretaceous sediments (Black Breccia). Mineralization is multi-phase (related to discrete structural and leaching events within the bounding fault), and restricted mineralogy is associated with variable grades and textures from fault contacts inward. Mineralization occurs within a range/mix of breccia, colloform banded quartz, crustiform quartz, and multi-phase banded sulfides with coarse-grained quartz intergrowths. Base-metal sulfides include massive galena, sphalerite, and chalcopyrite; +/-disseminated remnants of pyrite; +/- trace rhodochrosite; later quartz veins cut through sulfides; other trace sulfides include euhedral arsenopyrite overgrowths on dendritic native silver, magnetite, pyrrhotite, pyrite, acanthite, bornite, and tetrahedrite-tennanite. Areas of secondary sericite, clay, and microcrystalline quartz are often observed in petrographic analysis with complex intermixtures of hydrothermal, metasomatic, and retrograde minerals, including cordierite diopside, albite, calcite, epidote, adularia, chlorite, and clay. EM-EDX analyses confirmed the presence of argentite and freibergite associated with the leaching of base metals. Gold and silver are suggested as occurring late in the paragenetic sequence (after base metal sulfides and after a leaching/fracturing event). Gold occurs as micron-size “inclusions” in “recrystallized” arsenopyrite around vugs; antimony also appears related to gold based on petrographic evidence (Hansley, 2012).

Underground production and exploration of the Arista vein have been developed for more than 600 m of ore grade mineralization along strike and on multiple levels. The surface expression of the Arista vein consists of a narrow zone of silicified outcrop with a very weakly mineralized quartz vein of 20-25 cm width. The Arista vein was first accessed by cross-cutting on Level 2 at 872 meters above sea level (masl), where it occurs as a narrow vein (35 cm to 40 cm). In the mine at 4 Level (831 masl), the vein has a 5.5 m true width. Figure 6.9 illustrates typical vein morphology in underground workings at the Arista mine.

36


Figure 6.9 Typical Colloform Banded Style of the Arista Vein

Graphic

Figure 6.9: (Mine Level 6). Vein is nearly 5m wide from foot of miner to upper right of photo as indicated by yellow arrows

6.4.1.2 Baja Vein

The Baja vein was discovered during an exploration drilling program on the Arista vein and generally hosts high-grade silver mineralization. The Baja vein occurs as a 1.0 m to 1.5+ m wide mineralized structure with mineralization hosted within fractures and associated with crustiform features filling opened spaces. The vein comprises several splays and parallel veins of varying lengths and widths, including Splay 66. The general orientation is 310°-320°, dipping 70°SW to vertical, and has been developed, to date, by underground workings in the Arista mine between 460-800 masl elevations. It has a strike length (defined through drilling) of at least 500 m. The vein typically consists of multi-phase vuggy textured, crustiform banded, coarse-grained quartz, with some quartz replacement of carbonate; in addition, adularia replaced by carbonate has also been noted. Sulfides include fine to very fine-grained and banded occurrences, often disseminated at vein contacts. These are characteristics: bladed galena (possibly replacing carbonate), massive sphalerite, coarse stibnite, fine-grained and disseminated chalcopyrite, and pyrite. Other significant sulfides include proustite (Ag3AsS3), pyrargyrite (Ag3SbS3), and other silver minerals. Petrography has identified sub microscopic gold and argentite (after base metal sulfides), antimony associated with gold, and trace amounts of kyanite, corundum, and garnet.

6.4.1.3 Aire Vein

The Aire vein is located at about 100 m west of the Arista vein and is oriented 345°, dipping 70°SW to vertical. It is hosted mainly by andesite, with some rhyolite occurring to the east of the vein. The Aire vein has been traced for over 400 m along the strike. Mineralization styles are similar to those veins previously described with abundant vuggy, replacement (after

37


carbonate), coarse and cruciform quartz (locally recrystallized); sulfides often occur as massive masses including sphalerite, galena, proustite (microveinlets in sphalerite), disseminated arsenopyrite, and native silver; accessory minerals include abundant corundum (inclusions in quartz), adularia (as microveinlets) replaced by alunite, rhodochrosite rhombs (suggested as late-stage or post-event), calcite, sillimanite and kaolinite, fine-grained K-spar and rounded zircon. While not economically significant, its exploration led to the discovery of the Arista mine.

6.4.1.4 Soledad Vein (Switchback Vein System)

Surface mapping in the ‘’Switchback’’ Hill area, approximately 500 meters northeast of the Arista underground mine, indicated the presence of an NNW-SSE trending porphyritic felsic dike with associated intense sulfate (gypsum) alteration and minor quartz-amethyst veining, sub-parallel to the Arista vein system. Geochemical rock chip samples taken by DDGM geologists from this altered zone returned base metal anomalies with weakly elevated silver values. Subsequent holes drilled from the Arista mine underground workings along strike to the south of this area intercepted multiple zones of well-mineralized vein material, associated with a strongly porphyritic felsic dike.

Like the Arista vein system, the Switchback vein system consists of subparallel veins, faulted offsets and splays of varying length and width. The principal vein for economic exploitation is the Soledad vein and associated splays, as well as faulted offsets which have locally been named as separate veins (e.g., Selene and Silvia). To date, several significant veins have been identified: Soledad, Selene, Silvia, Sofia, Sagrario and Susana. The quartz +/- minor calcite/dolomite/ankerite veins are hosted in andesite and associated with altered rhyolite porphyry dikes, and contacts to the cretaceous sediments (“Black Breecia”); characteristics similar to the Arista vein. The host rocks of sediments/hornfels, andesite and rhyolite are often strongly silicified and pyritized with locally intense quartz stockwork veining. Rhyolite dykes are observed to be both pre- and post-mineral; strong evidence that they are coeval and have an association with mineralization.

The Soledad vein is generally NW to NNW striking, and 55-70°NE dipping. However notable flexures occur along strike and along dip, with sectors of the vein being almost EW or NS striking, while vein dips can be vertical or locally up to 70°SW dipping (in the central NW section of the vein). In the SE the vein is more regularly NE dipping with azimuths of 320°-350° predominating. In the NW sector azimuths of the vein vary from 270°-360° and dips from 70°SW to 60°NE. The vein appears to have developed along several sigmoidal structural zones, with the principal sigmoid associated with the strongest mineralization. The Soledad vein is typically brecciated with fragments of quartz and variably bleached, silicified andesite wallrock fragments with a multi-phase quartz matrix. Carbonates are generally a minor component of the veins. Colloform and/or crustiform textures are common with bands of quartz, sphalerite and galena in places encrusting breccia fragments. Bands of white or amethyst quartz are also present, the latter being both an early and late feature. The breccia matrix mainly consists of fine-grained, dark grey quartz, the dark color due to the presence of very fine-grained pyrite. Small, drusy quartz crystals filling vugs are observed locally.

Abrupt changes in styles of veining are evidence for transposition and multiple mineralization events.

The vein mineralization is comprised of pyrite with varying amounts of sphalerite, and galena, commonly banded (where crustiform textures dominate) or disseminated in the breccia zone, as well as chalcopyrite. Semi-massive sulfides are locally observed. On a microscopic scale patches and massive zones of sulfides as well as banded zones, notably sphalerite, show dendritic textures (Gissler, 2020 pers. comm.). Gold mineralization occurs at various levels of exploitation. Stronger gold mineralization, especially at deeper levels, is associated with intersections with other vein structures, e.g. the NNW Sofia vein, or structural flexures. Gold mineralization is generally stronger in the upper levels of exploitation. Silver enrichment is generally associated with zones of gold enrichment although there is no intimate relationship; a well-defined zone of silver enrichment is in the south-central section of the vein.

The wall rocks have been altered by silicification, carbonation and pervasive argillization (smectite-illite-sericite); Hansley (2014) found pyrophyllite and kaolinite as alteration minerals in a rhyolitic dike associated with veining and cut in hole 513028, an indication of acid-sulphate alteration at the time of mineralization.

6.4.2Arista Manto Vein

The Manto vein consists of shallow dipping near-surface epithermal quartz vein oriented 070°, dipping 30°SW. It is composed of sugary to coarse-grained quartz hosted in volcanic hydrothermal breccia (consisting of large blocks of volcanic fragments and tuff). The host rock consists of pyroclastic rhyolitic deposits with bedded structure and textures varying from breccia tuff to lapilli and ash tuff, which is highly silicified and cut by quartz veinlets generating a stockwork, and with strong oxidation after pyrite and marcasite. Some of the fragments within the breccia zone are un-silicified and include fragments of basement sedimentary rocks. Typical mineralization is microcrystalline to coarse and vuggy quartz hosting dominantly “horn silver”

38


cerargyrite (AgCl), with the sulfosalts jamesonite and boulangerite present in vugs. In thin polished section, gold appears exclusively within the “horn silver” and occurs with traces of pyrite, electrum, native silver, chalcopyrite, covellite, +/- galena; large black to red oxides are also associated with antimony (bindheimite) and traces of native gold. Accessory minerals include disseminated calcite or aragonite and microcrystalline quartz, jarosite (after pyrite), illite (associated with quartz), leucoxene, and anatase (Hansley, 2008).

6.4.3Alta Gracia Veins

The Alta Gracia property hosts multiple sub-parallel veins and splays of varying length and width. Visible silver mineralization observed in the Alta Gracia veins includes accessory sulfide and sulfosalts such as pyrargyrite-proustite, arsenopyrite, abundant (3-5%) high color euhedral, and disseminated pyrite, sphalerite, traces of covelite, jamesonite, tetrahedrite, stibnite, and galena. Vein textures include carbonate coatings on quartz, bladed carbonate replacement by silica, banding/cockade white to grey quartz, druzy quartz coatings, massive amethyst, and open space voids and clay fillings. Other evidence for the presence of mineralization includes minerals such as malachite-azurite, limonite-hematite, and other oxides; argillization alteration as pervasive kaolinite, sericite, and illite, as well as zones with vuggy silica flooding.

Locally abundant pervasive silicification is noted, which often hosts disseminated pyrite. Examples of mineralized quartz veins at DDGM’s Don David Mine deposits are shown in Figure 6.10

Figure 6.10 Examples of mineralized quartz veins at DDGM’s Don David Mine.

Graphic

Figure 6.10: Colloform banded and crustiform quartz and banded sulfides of the Arista deposit from Mine Level 5 - note red banded mineralization in center (and throughout) is coarse ruby silver bordering banded quartz; view 0.5m wide B) Underground photo of narrow, low-sulfidation quartz vein from the Alta Gracia property. C) Drill core from Alta Gracia showing banded white to dark-gray quartz, open-space druzy quartz coatings, sulfides of pyrite, silver sulfosalts and arsenopyrite.

39


6.5Mineral Deposit Types

The San Jose de Gracia and Alta Gracia gold- silver sub-districts of the Don David Mine are characterized by classic, high-grade silver-gold, epithermal vein deposits with low to intermediate-sulfidation mineralization quartz-adularia-sericite alteration. The veins are typical of most epithermal silver-gold vein deposits in Mexico with respect to the volcanic or sedimentary host rocks and the paragenesis and tenor of mineralization. The Alta Gracia mineralization is typical of a low-sulfidation deposit (see Corbett, 2008 and Figure 6.11). The Arista mine vein systems are intermediate-sulfidation in nature and standard of many Mexican deposits, characterized by Camprubí & Albinson, 2007, and described as Polymetallic Ag-Au by Corbett.

Figure 6.11 Conceptual model illustration

Graphic

Figure 6.11: Different styles of epithermal, magmatic arc mineralization (From Corbett, 2008)

Epithermal systems form near the surface, usually associated with hot springs and to depths of a few hundred meters. Hydrothermal processes are driven by remnant heat from volcanic activity. Circulating thermal waters rising through fissures eventually reach a level where the hydrostatic pressure is low enough to allow boiling. This temperature can limit the mineralization’s vertical extent, as mineral’s boiling and deposition of minerals are confined to a relatively narrow range of thermal and hydrostatic conditions. In many cases, however, repeated healing and reopening of host structures can occur, imparting cyclical vertical movement of the boiling zone and resulting in mineralization that spans a much broader range of elevation.

As the mineralizing process is driven by filling void spaces and fissures, mineralization geometry is affected by the permeability and orientation of the host structures. Mineralization tends to favor dilatant zones in areas where fractures branch or change orientation, which may be driven, in turn, by wall rock competency and the relative hardness of individual strata.

40


Low to intermediate-sulfidation deposits are formed by the circulation of hydrothermal solutions that are near neutral in pH, resulting in minimal acidic alteration with the host rock units. The hydrothermal fluid can travel along with discrete fractures creating vein deposits, or it can travel through permeable lithology such as poorly welded ignimbrite flows, where it may deposit its load of precious metals in a disseminated fashion. The characteristic alteration assemblages include quartz, illite, sericite, and adularia, typically hosted either by the veins or in the vein wall rocks. Essentially all the prominent veins at the Don David Mine have silicification halos.    

Epithermal veins in Mexico typically have a well-defined, sub-horizontal ore horizon about 300 m to 1,000 m in vertical extent. High-grade ore shoots have been deposited by boiling hydrothermal fluids. The minimum and maximum elevations of the mineralized horizons at the Don David Mine have not yet been established. However, current production spans a vertical height of approximately 450 m, from 850 down to 400 m above sea level. The mineralized horizon has been extended by drilling another 250 m vertically, down to the 200-meter above sea level.  

Similar geologic characteristics are present in other mining districts in Oaxaca. Another example includes Fortuna Silver’s San José mine, located closer to Oaxaca, where mineralization has been reported to span vertical elevation ranges greater than 600 m.

6.6Comment on Section 6

In the opinion of the QPs, knowledge of the Arista and Alta Gracia Deposits, the settings, lithologies, and structural and alteration controls on mineralization is sufficient to support Mineral Resource estimation.

The Alta Gracia project is a typical low-sulfidation epithermal system, while the deposits of the Arista mine are intermediate-sulfidation systems with significant base metal components.

Understanding of the geological setting and an epithermal model concept for the Arista project, including the Arista mine and the Alta Gracia project, is adequate to guide exploitation and ongoing exploration.

41


7EXPLORATION

7.1Introduction

GRC acquired its first properties of the Arista project and began exploration in 2003 with initial efforts on the Manto Vein. The Aguila and Arista deposits have been inactive in an old mining district since about the 1950s (Lopez et al., 2012). The Alta Gracia Property has been dormant in a separate mining sub-distric. The numerous remnant historic sites of the small-scale mining and prospecting activities included the Arista mine. This site had exploited a shallow dipping (manto-style) vein using underground audits.

From 1998 to 1999, Apex Silver Mines Corporation (Apex) carried out an exploration program involving geologic mapping, surface sampling, and an 11-hole RC drilling program (1,242 m) into the Aguila shallow dipping vein (manto-style) deposit; most information from this work is not available.

Don David Mine exploration for precious metals deposits include soil and rock chip sampling, spectral field measurement using a TerraSpec™ reflectance spectroradiometer, petrographic studies, fluid inclusion, geochemical studies, structural mapping, analysis, regional and local detailed geologic mapping, various scaled and themed geophysical studies, specialized reviews, and drilling programs.

First drilling using the RC method was undertaken on the Manto Vein in 2003. Since 2005 GRC has maintained nearly continuous drilling activities, with most of the drilling programs producing diamond drill core. Drilling is discussed in more detail in the later sections.

DDGM’s detailed exploration investigations have been mainly focused on the Aguila open pit and Arista underground mine areas. This area includes the significant Manto and Arista-Baja, Switchback vein systems, and other ancillary mineralized structures. The second area of considerable focus has been the Alta Gracia property. Different mineralized zones and properties have been investigated, including some preliminary drilling in areas such as Escondida, Chacal, Salina Blanca, and Pilón on the Arista Property; targets on the Margaritas property; and the Rey property.

Primary exploration targets are extensions of vein mineralization at depth and along strike and other outlying sub-parallel veins present in the main block of contiguous claims that make up the Arista and Alta Gracia Properties. Continued exploration in the short to medium term will focus on locating sufficient viable mineralization to extend the mine life of the Don David Mine. At the same time, this is considered achievable, and uncertainties and risks are associated with exploring new areas or extensions to known mineralization. Many known gold and silver-bearing veins on DDGM’s mining concessions have not been fully explored. Mineralized veins are also known to occur on the Fuego property, which is not contiguous with the main concession block, and these veins also warrant further exploration. Relevant exploration work has focused mainly on the Arista and Switchback vein systems of the Arista property and the Mirador and other veins of the Alta Gracia Property.

For more details on previous exploration programs, the reader is referred to earlier reports on mineral resources and mineral reserves for the Don David Mine (Brown et al., 2020; Brown et al., 2019, Brown & Devlin, 2018, Devlin, 2017, Devlin, 2016, Devlin, 2015, Devlin & Chaparro, 2014, Devlin & Chaparro, 2013, Lopez et al., 2012).

7.2Non-Drilling Exploration Methods

7.2.1Mapping

Geologic mapping, including a compilation of various data sources for the Arista property, has provided a cohesive base for exploration targeting. During the initial exploration, period published maps, and geologic investigations (including isotopic and geochemical analyses; petrographic, structural, and mineral resource studies; regional lithologic definition and correlation and aerial photographic interpretation) were incorporated into maps, and local definition of lithologic units for both surface and mine geology was established. From 2003-2007, GRC’s geologic staff (and consultants) completed semi-detailed geologic maps of the Arista property area at a scale of 1:5,000. Mapping information, including lithologic, structural, and alteration features, was recorded on handheld PC-GPS computers, using the software GeoInfomobile™ and TerraMapper™. Data were, and continue to be, stored in a Microsoft® Access® database and then imported into ArcGIS™ software. Detailed geologic mapping has included examining accessible historic mines and other surface workings. Mapping in conjunction with rock chip sampling has aided in delimiting individual veins and splays at the surface and defined associated highly altered areas for follow-up drill targeting, as well as locating specific host rock units related to mineralization.  

42


7.2.2Geochemistry

Surface geochemical studies have been fundamental to the Don David Mine exploration programs. Much of the property area has been covered by stream sediment sampling and rock chip sampling, with systematic-grid soil sampling and trenching in selected areas.

7.2.2.1 Stream Sediment Geochemistry

The discovery of the Arista deposit was aided particularly by a regional stream sediment evaluation of the property, undertaken in 2006. The study results were reviewed by Jaacks (Jaacks, 2007) and indicated a strong gold anomaly located in the drainage from the Arista Open Pit to the Arista deposit (Anomaly #1). Anomalous Ag, As, Sb, and Hg were shown to accompany the Au anomaly and extend at least 1.5 km downstream from the deposit. In addition, the discrimination of 7 other potentially anomalous catchment basins was noted within the property (Figure 7.1), and nearly all were shown to be associated with the occurrence of a rhyolite host rock. The regional anomalies are summarized in Table 7.1, and the related geochemistry from this study is shown in Table 7.2.  

The initial investigation determined that stream sediment sampling could locate known mineralization with Au dispersion extending between 0.8 and 2.0 km2 down-drainage. Additional areas for detailed exploration were also identified along the regional west-northwest trending corridor believed to control gold mineralization.

Follow-up work consisted of infill stream sediment sampling along the regional structural corridor (with up to 4-6 samples per km2), local detailed rock chip sampling, and denser grid soil sampling within anomalous catchment basins to define anomalies for other thorough investigations, including drilling.

Table 7.1 Regional Anomalies – Location and Geology (Jaacks, 2007)

ANOMALY

SAMPLE

E- UTM14N

N- UTM14N

LOCATION

LITHOLOGY

ALTERATION

#

#

1

1973

807677

1846774

Aire - Higo creek

Rhyolite

Silicification

2

1975

807804

1846722

Aire - Higo creek

Rhyolite

Silicification

3

1977

808981

1845907

South El Aire road

Andesite

Silicification

4

 2409

808534

1846516

Aire - Higo creek

Rhyolite

Argillic

5

 2424

806928

1847523

Ink Water creek

Andesite

Propylitic

6

3017

805484

1847744

Chacal

Rhyolite

Argillic

7

 3048

802925

1849130

Las Margaritas

Rhyolite

 

8

3062

803151

1849688

Las Margaritas

Rhyolite

Propylitic

43


Table 7.2 Regional Anomalies Geochemistry (Jaacks, 2007)

ANOMALY

SAMPLE

AU

AG

AS

BI

CU

HG

MO

PB

SB

SE

TE

TL

W

ZN

#

#

PPB

PPM

PPM

PPM

PPM

PPM

PPM

PPM

PPM

PPM

PPM

PPM

PPM

PPM

1

1973

139

14.1

392

0.16

13.8

0.21

5.03

17.3

46.4

2.9

0.05

0.6

0.29

31

2

1975

65

2.59

370

0.18

16.1

0.14

5.1

17.4

34.8

2.3

0.04

0.51

0.26

42

3

1977

107

0.17

18.9

0.29

11

0.03

1.28

11.7

1.52

0.2

0.03

0.14

0.26

99

4

2409

52

6.29

899

4.72

21.8

0.19

3.39

48.2

33.4

1.7

0.24

0.92

0.26

158

5

2424

268

3.59

624

0.16

24.2

0.25

7.1

22.9

18

3.5

0.02

2.24

0.41

102

6

3017

35

0.08

23

0.21

10.2

0.07

2.36

13.4

0.66

0.2

0.02

0.19

0.11

69

7

3048

100

63.9

19.3

0.09

13.8

0.4

1.06

99.7

1.53

1.1

0.02

0.12

0.05

133

8

3062

256

3.69

31.3

0.24

7.4

0.03

2

23.2

0.73

0.4

0.01

0.15

0.06

61

In addition, basic statistics, correlation analysis between elements, and geochemical modeling were used to evaluate element associations (Jaacks, 2007), and results suggested several distinct mineralizing signatures were represented in the data. Within the Arista project, it was noted that precious and base metals were deposited in associations related to two events; an earlier skarn event at depth, followed by the main epithermal event of precious-base metal mineralization (Jaacks, 2007). Characteristics of a skarn environment were evident from geochemical sampling studies that demonstrated an association of Au+Ag+As+Sb+Hg+Cu+Pb+Zn+Mo+Bi+W characteristic Au-Ag-base metal veins developed in skarn setting peripheral to an intrusion. The second more limited element suite of Au+Ag+As+Sb+Hg suggests a signature typical of a volcanic-hosted epithermal Au-Ag vein system. Subsequent studies have indicated that veins are zoned from silicate/sulfide-dominant near the surface with increasing amounts of calc-silicate minerals at depth (e.g., Hansley, 2009 & 2012). A third Au association consists of elements Au+Ag+Hg+Mo+Te+Bi which is located within an adjacent catchment basin on the Margaritas project; this gold association has a higher-level volcanic-hosted epithermal gold system which is chemically distinct from the Arista systems.

44


Figure 7.1 Regional Stream Sediment Anomalies (Jaacks, 2007)

Graphic

7.2.2.2 Soil Sample Geochemistry

GRC has undertaken soil sampling programs over several areas, with most work undertaken on the Margaritas and Alta Gracia Projects. All samples from soil geochemistry programs have been submitted to ALS Chemex for analysis. Samples were prepared at ALS Labs Mexico (drying and -80 mesh sieve fraction). Analytical methods were performed on the pulps at ALS Vancouver utilizing 25g aqua regia digestion with an ICP-MS finish for Au. This analysis also included a suite of 51 elements with ICP finish (Method ME-MS41L). A summary of soil geochemistry programs undertaken by GRC on its concessions is given in Table 7.3.

Table 7.3 Summary of Soil Geochemistry programs undertaken by GRC from 2012 to 2022

PROJECT

YEAR

LINE ORIENTATION

LINE SPACING (M)

SAMPLE SPACING (M)

TOTAL
SAMPLES

PROGRAM AREA (HA)

El Rey

2011

0-180°

(N-S)

30

10

206

6.4

Las Margaritas

2012

90-270°

(E-W)

50

50

24

8

2013

90-270°

(E-W)

50

50

249

61

2014

35-215°

(NE-SW)

100

30

1,495

447

2015

30-210°

(NE-SW)

100

30

1,657

521.6

2016

30-210°

(NE-SW)

100

30

859

270.4

45


PROJECT

YEAR

LINE ORIENTATION

LINE SPACING (M)

SAMPLE SPACING (M)

TOTAL
SAMPLES

PROGRAM AREA (HA)

2018

30-210°

(NE-SW)

100

30

574

216

Alta Gracia

2019

310-130°

(NW-SE)

100

30

288

85

2020

310-130°

(NW-SE)

100

30

426

148.4

2022

320-140°

(NW-SE)

100

100

974

922.8

7.2.3Geophysics

Geophysical investigations aimed to delimit possible mineral concentrations or favorable structural settings related to mineable resources were undertaken progressively at the Arista property and over Don David Mine’s concession area. These examinations have included airborne and ground magnetometry, airborne radiometry, and ground surveys of induced polarization and magnetotellurics. Specific geophysical programs completed include:

Ground magnetic survey performed by Zonge Engineering and Research Organization, Inc. (Zonge) completed in 2007
Ground magnetic survey performed by Zonge Engineering and Research Organization, Inc. (Zonge) completed in 2011 & 12: Follow-up to 2007 survey
Titan-24 Direct Current (DC)/Induced Polarization (IP)/Magnetotelluric (MT) ground survey performed by Quantec Geoscience (QG) completed 2010.
New-Sense Geophysics Limited (NSG) performed airborne magnetometry and radiometry in 2013.

Most geophysical surveys were completed along northeast-southwest oriented lines, perpendicular to the dominant structural trends. Delineation and interpretation of the source of geophysical anomalies were evaluated with respect to mapped geologic features. Extreme value contrast areas (i.e., with adjacent high and low magnetic responses), primarily if associated with lineaments, were primary targets, as they were considered to be related to alteration and potential mineralization. Magnetic responses of the Manto Vein and the Arista zones were used as guides to identify other potential zones of interest.

Regional structural lineaments (including some vein systems) and other local structural fabric orientations were interpreted from detailed magnetic contrasts and often supported by corresponding MT and IP signatures. Radiometric signatures of uranium, thorium, and potassium helped follow up larger high-response magnetic delineated areas and often correlated well with intrusive or more intensely altered volcanic rocks. Potassium was considered a key indicator of hydrothermal alteration based on its association with the Arista and Manto deposits.

Interpreting the airborne magnetic data using standard digital image processing techniques and inversion modeling helped extend the interpretations of known mineralized structures and identify areas of potential magnetite destructive alteration and skarn mineralization (Ellis, 2013). The magnetic highs were generally related to buried intrusions, such as the sizeable magnetic anomaly outlined in Figure 7.2 for the Arista property area. Integrating 3D modeling with geology helped define drilling targets at the mine scale and better understand the regional geology. For example, a distinct magnetic low is associated with the Arista epithermal deposit, whereas peripheral magnetic highs typically indicate mixed intrusive rocks and related skarn (Figure 7.3). It is noteworthy that the subsequently discovered Switchback deposit is associated with a magnetic low anomaly.

46


Figure 7.2 Aerial magnetic survey of GRC’s Oaxaca (Don David Mine) properties

Graphic

Figure 7.2 Magnetic highs (red and magenta colors) are interpreted to be generally related to buried intrusions. A possible intrusion is interpreted to lie below the Arista property area – see black outline (Ellis, 2013).

47


Figure 7.3 3D Voxel model section view

Graphic

Figure 7.3: Amplitude component of the magnetic susceptibility inversion model from aerial magnetic survey in the Arista property area. The image is shown looking west. Red is high susceptibility and blue is low susceptibility. The Arista vein system is shown as black shapes (Ellis, 2013). In computer-based modeling or graphic simulation, a voxel is an array of elements of volume that constitute a notional three-dimensional space, especially each of an array of discrete elements into which a representation of a three-dimensional object is divided.

7.2.4Petrographic, Fluid Inclusion and Other Studies

Numerous investigators have been contracted to help characterize the geology and mineralization of the Don David Mine projects in Oaxaca. Most studies have focused on the Arista property and the Arista mine itself, but work has also been undertaken on the Alta Gracia, Margaritas, and Rey properties.

Much work has focused on petrographic studies, with a summary of petrographic description studies given in Table 7.4; it should be noted that many studies contain only descriptions with no formal report.

In addition, fluid inclusion work on Arista and Alta Gracia veins has been undertaken by various researchers/authors, including Reynolds (2011, 2012), who noted that “The nature of the quartz and the fluid inclusion textures within the quartz all indicate that the environment of precipitation is intermediate-sulfidation epithermal. Many different types of quartz are present in the core samples, and the highest temperature inclusions were found in the euhedral quartz crystals with homogenization temperatures of about 250°C and salinities of 1 wt% NaCleq.”

He also stated: “Boiling fluids at such temperatures require that pressures during trapping of the inclusions were about 40 bars, corresponding to a depth of about 400 m from the water table. Furthermore, comparing these data with other Mexican intermediate-sulfidation IS type of deposits of Camprubí and Albinson in GSA Special Paper 442, 2007. It is possible that significant base and precious metal mineralization could continue for hundreds of more meters below the current level of exploration.” Another notable study is that of Cabrera Roa (2019).

48


Table 7.4 Summary of Petrographic Thin and Polished section Studies

YEAR**

ARISTA*

ALTA GRACIA

MARGARITAS

EL REY

EL FUEGO

DESCRIPTIONS BY

2018

2

4

3

2

2

SGM, Oaxaca

2014

15

4

11

Hansley, P.

2013

11

2

4

Talavera, O.

2012

86

Hansley, P

2010

4

UNAM

2009

32

Hansley, P./ Aquino, A.

2008

17

Hansley, P./ Aquino, A.

2007

61

Aquino, A./ Farfan, J.L.

*  Includes Arista, Switchback and Manto deposits

** Excludes samples of unknown provenance, or lacking detailed information (e.g. Cabrera Roa, 2019)

On-site field studies have been undertaken by authors such as Hedenquist, 2008 & 2010; Meinert, 2010 on epithermal and skarn characterization, respectively; Jones (e.g., 2008, 2013), who undertook work on the definition of possible calderas; and Lipman, 2011, on an additional volcanic definition.

During 2020, petrographic and fluid inclusion studies were started as part of a doctoral study of the Arista mine mineralization system; these studies are ongoing, with 2020 advance affected by the COVID-19 pandemic.

Numerous investigators have been contracted to help characterize the geology and mineralization of the Don David Mine projects in Oaxaca. Most studies have focused on the Arista property and the Arista mine, but work has also been undertaken on the Alta Gracia, Margaritas, and Rey properties.

Much work has focused on petrographic studies, with a summary of petrographic description studies given in Table 7.4; it should be noted that many studies contain only descriptions with no formal report.

In addition, fluid inclusion work on Arista and Alta Gracia veins has been undertaken by various researchers/authors, including Reynolds (2011, 2012), who noted that “The nature of the quartz and the fluid inclusion textures within the quartz all indicate that the environment of precipitation is intermediate-sulfidation epithermal. Many different types of quartz are present in the core samples, and the highest temperature inclusions were found in the euhedral quartz crystals with homogenization temperatures of about 250°C and salinities of 1 wt% NaCleq.”

He also stated: “Boiling fluids at such temperatures require that pressures during trapping of the inclusions were about 40 bars, corresponding to a depth of about 400 m from the water table. Furthermore, comparing these data with other Mexican intermediate-sulfidation IS type of deposits of Camprubí and Albinson in GSA Special Paper 442, 2007. It is possible that significant base and precious metal mineralization could continue for hundreds of more meters below the current level of exploration.” Another notable study is that of Cabrera Roa (2019).

7.3     Exploration Activities 2022

7.3.1Arista Property

Underground drilling during 2022 continued to define and explore extensions of veins currently in production in the Arista Mine on both the Arista and Switchback systems; the Switchback vein system extends for over one and a half km and remains open on strike and vertical extents with exploration continuing to expand its footprint. Exploration of the recently discovered Three Sisters system, located between the Arista and Switchback systems, has continued as drill stations become available; drilling confirms that the system is open along strike to the NW as well as up- and down-dip. Drilling is reviewed more completely in later sections within this Section. Surface geologic mapping and rock chip sampling also continued in the vicinity of the Arista Mine, with activity taking place on the Zapote prospect and adjacent areas, on the southern flank of Cerro Colorado.

49


7.3.2Alta Gracia Property

In 2022 Alta Gracia was the primary focus for surface exploration. In addition to surface geological mapping and rock chip sampling, a 923 ha soil geochemistry sampling program covered the areas of the of the recently identified Fundición prospect to the old Chamizo and Navajas mine area. The new information will guide follow-up detailed surface mapping and future surface drilling programs.

7.3.3Chamizo Property

In 2022 prospection was begun on the Jabali target associated with strong hydrothermal alteration, magnetic low anomaly and an intrusive stock. The information will guide future soil geochemistry and surface drilling programs.

7.4 Exploration Drilling

The subsurface investigation by drilling has been a primary exploration tool. It has aided in defining three deposits mined on the Arista property and two mined deposits on the Alta Gracia property. Initially, in the 1990s, shallow testing (<100m) was undertaken by RC methods, before GRC’s involvement in the project, to examine the sub-cropping historic Aguila shallow-dipping, manto-vein deposit. During the early 2000s, a combination of RC and core drilling further defined the mineralization of the Manto deposit. In 2005-2006 drilling had succeeded in determining the early indications of the Arista deposit. In 2007, the “discovery drill hole” into the Arista deposit (drill hole 107080) was completed, and additional core and RC drilling confirmed the presence of significant mineralization. Subsequent drilling led to the definition of the heart of the Arista vein system, and by 2010, DDGM had declared official production at the Arista mine. By 2013, drilling had intercepted more than ten significant veins, most notably the Arista and Baja veins, and an equal number of vein splays of the Arista system. Other drill testing included flanking areas on the Aguila property, such as Escondida, Salina Blanca, Cerro Colorado, Fossil Bend, Chacal – Red Zone, Pilon, and other regional exploration targets.

During 2013, the synthesis of exploration information led company geologists to examine a new area, the Switchback target, following up a suspected parallel structure about 500 m to the northeast of the Arista deposit. Favorable indications from geologic mapping and surface investigations of a hilly area along a narrow switchback road had intrigued the team, as it exhibited similarities to the Arista vein system, including the presence of an NNW-SSE trending porphyritic rhyolite dike, gypsum (sulfate alteration), quartz vein fragments, minor quartz-amethyst veining, moderate-intense argillic and patchy intense iron oxide alteration, and a subparallel structural orientation, albeit offset to the northeast. Geochemical rock chips from this altered zone returned base metal anomalies with weakly elevated silver values. However, due to limited surface access, it was decided to utilize the nearest underground location in the Arista mine for drill testing, some 500 m to the southwest. The initial drill program consisted of holes drilled from the Arista mine at shallow dips across the Switchback target zone (more than 500 m below and 700 m to the southeast of the mapped surface indications). The discovery drill holes included 513016 (the main hole) and drill holes 513023, 513024, and 513028 (wedge holes off the main hole). Continued drilling identified sufficient mineralization to justify development access into the Switchback deposit. Mining of the Switchback system began in 2017. Drilling of the system has been ongoing, and the mineralized system has been extended by drilling along strike and dip.

Drilling of targets outside the Arista project area, which hosts the Arista and Switchback deposits, has resulted in the definition of mineralization which has been mined on the Alta Gracia project, with operations developed on both the Mirador and Independencia deposits, as well as defining the La Tapada vein on the Margaritas project. DDGM continues to drill targets based on field results and interpretation.

50


Total exploration drilling by DDGM through the end of December 2022 on the Don David Mine amounts to 460,288 meters and 1,792 drill holes (Table 7.5). Surface drill holes completed through December 31, 2022, at the Don David Mine are shown in Figure 7.4, with underground drill holes in Figure 7.5.

Figure 7.4 Surface Drill Hole Location Map of the Don David Mine

Graphic

Figure 7.4: Completed drill hole traces, up to December 31, 2022, shown in magenta

51


Table 7.5   Don David Mine Exploration Drilling Activity through December 31, 2022

PROJECT & YEAR

RC - SURFACE

CORE - SURFACE

CORE - UNDERGROUND

TOTAL

NO. OF

METERS

NO. OF

METERS

NO. OF

METERS

NO. OF

METERS

HOLES

HOLES

HOLES

HOLES

Arista (includes Manto, Arista & Switchback Veins)

2003

63

3,840

5

52

0

0

68

3,892

2005

0

0

37

2,808

0

0

37

2,808

2006

0

0

13

1,688

0

0

13

1,688

2007

103

10,527

93

15,195

0

0

196

25,722

2008

0

0

46

17,220

0

0

46

17,220

2009

0

0

12

7,394

0

0

12

7,394

2010

0

0

36

14,000

0

0

36

14,000

2011

0

0

43

21,026

44

5,182

87

26,208

2012

0

0

62

32,204

78

8,994

140

41,198

2013

0

0

94

36,688

64

14,819

158

51,507

2014

0

0

69

29,999

25

10,753

94

40,753

2015

0

0

58

15,491

41

12,011

99

27,502

2016

0

0

0

0

53

15,535

53

15,535

2017

0

0

0

0

41

13,021

41

13,021

2018

0

0

0

0

28

12,308

28

12,308

2019

0

0

0

0

35

11,094

35

11,094

2020

0

0

7

3,180

38

9,471

45

12,651

2021

0

0

30

9,929

112

25,104

142

35,034

2022

0

0

0

0

183

34,819

182

35,102

Arista Total

166

14,367

605

206,874

742

173,111

1,512

394,352

Rey

2007

0

0

12

1,276

0

0

12

1,276

2008

0

0

36

3,997

0

0

36

3,997

Rey Total

0

0

48

5,273

0

0

48

5,273

Alta Gracia

2011

0

0

37

8,270

0

0

37

8,270

2012

0

0

12

3,262

0

0

12

3,262

2014

0

0

39

7,614

0

0

39

7,614

2015

0

0

9

2,554

0

0

9

2,554

2017

0

0

44

9,939

0

0

44

9,939

2018

0

0

20

4,279

0

0

20

4,279

2019

0

0

18

3,162

0

0

18

3,162

Alta Gracia Total

0

0

179

39,081

0

0

179

39,081

Margaritas

2012

0

0

15

5,002

0

0

15

5,002

2013

0

0

9

3,033

0

0

9

3,033

2015

0

0

23

10,409

0

0

23

10,409

2016

0

0

5

2,855

0

0

5

2,855

Margaritas Total

0

0

52

21,299

0

0

52

21,299

GRAND TOTAL

166

14,367

884

272,527

742

173,394

1,792

460,288

52


Figure 7.5 Arista Mine Underground Drill Hole Plan Arista Mine

Graphic

Figure 7.5: Completed drill hole traces, up to 31 December 2022, shown in black

7.4.1Core Drilling Methods

Several contracting firms have performed exploration drilling (e.g., Alta Drilling International S. de R. L. de C.V., GeoDrill S.A. de C.V., Major Drilling de Mexico S.A. de C.V., Maza Diamond Drilling S.A. de C.V.). These companies operate from bases in various localities throughout México. In 2022, DDGM used up to six underground diamond drill rigs for exploration and infill programs; five provided by a contractor, Major Drilling de Mexico S.A. de C.V. (Major), with one in-house Ingetrol EXPLORER-75E rig used for infill drilling.

The majority of exploration drill holes, and all drill holes since 2008, have been drilled by wireline diamond drill coring. Core size produced is typically 2.5 inches or 63.5 mm (a.k.a. HQ) and to a lesser extent 1.875 inches or 47.6 mm (a.k.a NQ). The

53


contractors use conventional core handling methods and wax-impregnated cardboard core boxes for collection and storage. Core runs are typically 3 meters or 1.5 meters; in long holes, in non-mineralized zones, runs of 6 meters are used to increase drill productivity. In the fractured ground, the blocky nature of the core can result in considerably shorter runs, with core recovery being the priority. The drill crews insert wooden blocks to mark the end of each core run, with hole depth, drilled interval, and the driller´s recovery estimate marked on the blocks. Both surface and underground drill holes are cased at their start.

7.4.2Geological and geotechnical logging procedures

The core from the continuous surface and underground exploration drilling is logged, sampled, and stored at the same core facility. Core from diamond drilling is placed in boxes, and drill contractor personnel transport the core to the central core facility. Sample handling at the core facility follows a standard industry-accepted procedure, during which depth markers are checked and confirmed; the outside of the boxes is labeled with interval information; the core is washed and photographed; the recovery and rock quality designation (RQD) are logged for each drill hole.

The geology of the core is logged, and the geologist marks potential mineralized zones for sampling. Sample lengths are determined, where possible, by mineralogical or lithological characteristics. The geologists take samples where there is a reasonable chance of obtaining significant results and where sampling is required for continuity of assay data. The core is generally not sampled over the entire drill hole length. The sampling crew then splits the core with a diamond saw, as indicated by the geologist, and one-half of the core is placed in a numbered bag and sent to the laboratory for analysis. The other half of the core is returned to the core boxes for storage. Generally, the samples represent core lengths of less than 1.50 m; the minimum sample length is 0.3 meters. Sample tags are stapled inside the boxes. Sampled core intervals are also photographed after sampling.

Bulk density measurements were routinely determined on whole drill core samples for each potentially mineralized vein. Geologists selected the samples as part of the routine logging procedure. Measurements were performed at the DDGM on-site analytical laboratory utilizing the volume displacement method. Geologists performed the selection of the samples as part of the routine logging procedure.

The management, monitoring, surveying, and logging of surface and underground exploration drill holes are carried out under the supervision of the Don David Mine exploration staff. Production (infill) drill holes are managed by the mine geological team, with sampling support provided by the exploration department. DDGM’s surface and underground drill hole samples are processed at the Don David Mine exploration office and core processing facility.

7.4.3Drill core recovery

All drill core measures recovery and rock quality designation RQD were recorded manually and uploaded into the GeoInfo Tools database. Ground conditions are generally good, resulting in excellent core recovery. Core recovery is typically high, within mineralized zones on all projects, due to the association with silicification and the preferred use of HQ diameter core. One drill hole, 513116, had a notably poor recovery, sufficient to identify the Switchback mineralization but was subsequently re-drilled using wedges to provide adequate information.

7.4.4Extent of drilling

To date, drilling on the Arista vein system has been conducted over a strike length of approximately 1,700 m, with the maximum depth extent to the 0 meters above sea level (“masl”) elevation, about 930 meters below the surface. The Switchback vein system drilling has been conducted over a strike length of approximately 1,600 meters, with the maximum depth extent to the 50 masl elevations, about 950 meters below the surface.

Drilling of the Alta Gracia mineralized zones has been conducted over a strike length of approximately 1,300 meters, with a maximum depth extent to the 1,150 masl elevations, about 450 meters below the surface.

7.4.5Drill hole collar surveys

Surface drill hole collars were surveyed using total station and differential GPS survey methods. Concrete monuments are constructed for each drill hole with the drill hole name, and total depth, azimuth, and inclination are recorded. Underground drill holes collars are surveyed using total station methods. The World Geodetic System 1984 (WGS84) records all project survey data in the UTM grid.

54


7.4.6Downhole surveys

Downhole surveys are undertaken on all diamond core drill holes; early RC drill holes in the Aguila pit area were not surveyed. Surveys have been taken approximately every 50 meters for most drill holes, except for narrow core definition drill holes performed by the mine geology department. Since 2017 the company policy has been to record an additional survey at approximately 17 meters depth (beyond the limit of casing effects), with the depth extended if necessitated by casing depth. Most surveys were performed using a Reflex EZ-TRACTM, and some holes were surveyed using a Reflex ™ FlexIT Smart tool. The drilling contractor carries out all surveys. The downhole survey is downloaded to CSV files by Reflex™ proprietary software and loaded into the GeoInfo Tools database.

7.4.7Drill Campaigns

7.4.7.1 1999 Apex Silver Corporation RC Drill Campaign

During 1998-1999, Apex undertook an 11-hole reverse circulation (RC) drilling program (1,242 m). No information from this drill program is in GRC´s database apart from location and hole lengths. All holes are reported as being vertical in the database.

7.4.7.2 2003 Drill Campaign

During 2003, GRC completed a total of 68 RC drill holes (3,840 m) in the vicinity of the shallow-dipping, manto-style vein. The maximum hole depth was 90 meters, with most drill holes less than 60 meters. RC drill holes were sampled and logged every 2 meters. In addition, five shallow diamond-core drill holes were completed for 51.5 meters of drilling, using a man-portable Winkie drill; core size is not recorded, although this drill is typically configured for “A” or” E” drilling string (+/-2.5 cm diameter). The maximum depth of the hole was 20 meters. These drill holes were nominally sampled every 2 meters, with sample ranges from 0.7 – 3 meters; no lithological information is recorded for these five drill holes. RC results were sufficiently encouraging for GRC to continue exploring the Arista property.

7.4.7.3 2005-2006 Drill Campaigns

During 2005 and 2006, GRC undertook its first major diamond drill campaign on the Arista property with a total of 35 drill holes completed for 3,207.15 meters of coring focused on the Manto target and some drilling on the upper part of Cerro Colorado. A further 15 core drill holes (1,288.35 meters) targeted areas close to the historically mined Aire vein in the vicinity of what is now the Arista mine. All samples from 2005 were analyzed by the Servicio Geológico de México laboratory in Oaxaca city for gold and silver using the fire assay method. In 2006, all samples were analyzed by ALS Chemex; subsequent to this, all exploration samples were analyzed by ALS Chemex. The 2005-2006 campaign succeeded in defining the early indications of the Arista deposit as the exploration footprint expanded to test other nearby historic surface workings as well step out to targets derived from the ongoing surface exploration work.

7.4.7.4 2007 Drill Campaigns

In 2007, both RC and diamond drill core programs were undertaken, with both the Manto Vein and the Arista mine area (known as the Aire zone at the time) being targeted. The Manto Vein mineralization continued to be defined with 72 RC drill holes (6,234.3 meters) and 34 diamond core holes (4,124 meters) completed. In the Arista mine area, a total of 31 RC drill holes (4,292.7 meters) and 59 diamond core drill holes (11070.64 meters) were undertaken. During the 2007 campaign, the Arista deposit “discovery drill hole” (107080) was completed. This drill hole intercepted three mineralized zones over a total intercept length of 35 m averaging 2.81 g/t Au,137 g/t Ag, 0.38% Cu, 1.54% Pb, and 5.58% Zn, including a higher-grade interval averaging 8.01 g/t Au, 329 g/t Ag, 0.76% Cu, 1.92% Pb and 9.92% Zn over 7.5 m. This discovery occurred while drilling beneath a small quartz vein outcrop associated with the historic Aire vein prospect. The 2007 RC drill campaign was the last time this method was used on the Don David Mine properties.

In 2007, a small diamond drill core program was undertaken on the Rey property with 12 drill holes (1,276 meters) completed. This drilling confirmed the potential for significant gold mineralization in two east-west trending quartz veins approximately 50 km NW of the Arista property.

7.4.7.5 2008 - 2009 Drill Campaigns

The 2008 drill campaign focused on the newly discovered Arista vein and defined multiple sub-parallel veins within the system.  

55


During 2008, a total of 46 core diamond drill holes (17,219.59 meters) were completed. At this time, the significant Baja vein in the footwall of the Arista vein was defined. In 2009, drilling continued to follow up on the growing Arista deposit, albeit at a reduced tempo. In 2009, a total of 12 drill holes (7,393.57 meters) were completed.

During 2008, additional drilling was undertaken on the Rey property, with 36 drill holes completed for 3,996.85 meters of coring. Three drill holes in this campaign had intercepted 1- 3-meter lengths, with average gold grades over 30 g/t and silver above 44 g/t.

7.4.7.6 2010 Drill Campaigns

In 2010, drilling focused on testing additional targets on the Arista property defined by surface mapping and sampling. Most drilling was undertaken to follow up on targets on the Cerro Colorado peak and its flanks; four drill holes tested the Salina Blanca zone, almost two kilometers to the southwest of the Arista system. The non-mine Arista property exploration program drilled 29 drill holes for 10,496.85 meters of coring. In addition, seven drill holes (3,503.4 meters) were completed in the Arista vein system.

7.4.7.7 2011 Drill Campaigns

During 2011, drilling focused on the Arista system, with both surface and underground drilling undertaken. Underground exploration drilling was performed by contract drills and an in-house Termite drill; the latter was used for shorter definition drill holes. A total of 23 underground exploration drill holes were undertaken (4,120.1 meters), with 21 Termites holes also completed (1,062.31 meters). All Termite drill holes were logged and sampled by the exploration group. Forty-two drill holes were completed from the surface targeting the Arista vein system for 20,613.68 meters of coring. In addition, one surface drill hole (412.3 meters) was drilled into the Chacal exploration target to the northwest of Cerro Colorado peak.

During 2011, GRC initiated drilling on its Alta Gracia property, where targets were defined from numerous historic workings combined with geologic mapping and sampling. A total of 37 drill holes (8,269.7 meters) were completed on the Alta Gracia property in 2011.

7.4.7.8 2012 Drill Campaigns

In 2012, drilling was performed from the surface and underground into the Arista deposit: On the surface, a total of 43 drill holes were completed (26,819.4 meters). A total of 29 underground exploration drill holes (6,417.16 meters) and 49 narrow-core Termite drill holes were completed (2,576.79 meters) during the year. All Termite drill holes were logged and sampled by the exploration group. Additional surface drilling on the surrounding surface areas was undertaken at depth below the Manto Vein open pit, and into the southern flank of Cerro Pilon, a rhyolitic dome north of the Manto Vein; a total of 9 drill holes were completed (4943.5 meters).

A small follow-up drilling program was undertaken on the Alta Gracia project with 12 drill holes completed (3,262.25 meters), exploring previously drilled structures and new targets.

Margaritas is another area with well-known historic workings, which were mainly exploited in the late nineteenth/early twentieth century. The drilling of targets on the Margaritas property was initiated in 2012. A total of 15 holes were completed (5,002 meters).

In addition, ten geotechnical drill holes for the tailings dam expansion were undertaken, with 440.9 meters of drilling completed. The holes were logged, and the data was included in the geological database.

7.4.7.9 2013 Drill Campaigns

While drilling continued on the Arista deposit in 2013, the year was most notable for discovering the Switchback vein system. The discovery drill holes included drill hole 513016 (the main hole) and drill holes 513023, 513024, and 513028 (wedge holes off the main hole). During 2013, a total of 10 drill holes (5,553.75 meters), including the three wedges off the first hole, were undertaken in the Switchback zone. Drilling of the Arista deposit continued from surface and underground: The program consisted of 24 underground exploration holes (7,659.05 meters) and 30 Termite holes (1,606 meters), as well as 49 surface drill holes (23,783.15), including some testing for possible extensions to the SE and SW. All Termite drill holes were logged and sampled by the exploration group. Drilling on surrounding surface areas focused on the Salina Blanca target (1.8 kilometers southwest of the Arista mine) and testing objectives under and adjacent to the tailings dam expansion; a total of 45 drill holes (12,905.2 meters) were drilled on Aguila exploration targets.

56


In addition, nine drill holes (3,033.25 meters) were undertaken on the Margaritas project, primarily focused on the San Ignacio Target.

7.4.7.10 2014 Drill Campaigns

In 2014, drilling continued the Arista and Switchback vein systems in the Arista Mine. Concerning the Arista system, a total of 33 surface drill holes (12,244.25 meters) and 15 underground exploration drill holes (4,749.7 meters) were undertaken; in addition, 41 underground Termite drill holes (2,478.34 meters), for mine definition, were completed. On the Switchback system, a total of 10 drill holes (6,003.75 meters), drilled from the Arista workings, were undertaken. From 2014 onwards, Termite drill holes were logged by the mine geologists. On the surrounding Arista project, a total of 36 drill holes (17,755 meters) were completed; most drilling was undertaken in the vicinity of the Manto Vein with additional work on the Salina Blanca, Chacal, and Cerro Colorado targets.

The Alta Gracia project drilling in 2014 focused on four veins systems - Mirador, Huajes, Independencia, and San Juan; a total of 39 drill holes (7,614.35 meters) were completed.

7.4.7.11 2015 Drill Campaigns

During 2015, underground drilling on the Arista and Switchback continued. A total of 16 underground exploration drill holes (8,005.95 meters) were undertaken on the Switchback veins and 25 underground exploration drill holes (4,004.92 meters) on the Arista veins; in addition, 73 Termite drill holes (5,212.07 meters) for mine definition were undertaken. Ten surface drill holes (3,631.31 meters) were completed on the Arista system, exploring the Santiago vein. Forty-eight drill holes (11,860 meters) were conducted on the Manto Vein, Chacal, Salina Blanca, and Cerro Colorado areas on the surrounding surface areas.

During 2015, drilling was also undertaken on the Alta Gracia and Margaritas projects. At Alta Gracia, a total of 9 drill holes (2,554.15 meters) were completed with efforts focused on the Mirador vein. On the Margaritas project, a total of 23 drill holes (10,408.78 meters) were completed, with drilling focused on the La Tapada and Victoria targets.

7.4.7.12 2016 Drill Campaigns

During 2016, the underground exploration drilling carried on from the previous year’s program, with increased exploration on the Switchback vein system. A total of 29 exploration drill holes (10,156.4 meters) were undertaken on the Switchback veins, including three drill holes drilled primarily for geotechnical evaluation but also sampled for mineralization. On the Arista veins, 24 exploration drill holes (5,378.25 meters) were undertaken; in addition, 58 underground Termite drill holes (2,511.77 meters) for definition drilling were undertaken.

No surface drilling was undertaken on the Arista project, which includes the Arista and Switchback deposits, during 2016.

A limited exploration surface drilling program was undertaken at the Margaritas project on the Trenes zone, with five drill holes (2,855.25 meters) completed.

7.4.7.13 2017 Drill Campaigns

During 2017, mine development entered the Switchback vein system to begin mining the known veins. Consequently, some drilling of this zone was possible from footwall locations considerably closer to the veins than had been possible for previous drill holes. During 2017, a total of 26 underground exploration drill holes (9,723.84 meters) were undertaken into the Switchback system; in addition, 32 Termite drill holes (880.1 meters) were completed for vein definition. On the Arista veins, a total of 15 drill holes (3,296.94 meters), targeting the recently discovered Splay 31 vein, were completed; in addition, 20 Termites drill holes (1,215.8 meters) were undertaken.

Surface drilling during 2017 was undertaken at the Alta Gracia project with 44 drill holes (9,939.15) meters completed; in addition, a total of 8 Termite drill holes (295.95 meters) were completed into the Mirador vein system in support of mining development.

7.4.7.14 2018 Drill Campaigns

During 2018, exploration drilling continued to focus on extending the mineralization of the known deposits being actively mined: Arista, Switchback, and Alta Gracia. This year, the mine also acquired the Ingetrol drill machine to enable longer and larger diameter definition drill holes.

57


On the Switchback deposit, a total of 17 exploration underground drill holes (7,892.4 meters) and 44 mine definition drill holes (1861.65 meters) were undertaken. On the Arista deposit, a total of 11 exploration underground drill holes (4,415.1 meters) and 14 mine definition drill holes (743.7 meters) were undertaken.

On the Alta Gracia project, exploration drill holes targeted veins proximal to the Mirador deposit and other vein systems on the project. A total of 20 surface exploration drill holes (4,278.8 meters) were completed on the Alta Gracia project; in addition, 24 mine definition drill holes (1,236 meters) were conducted on the Mirador deposit.

7.4.7.15 2019 Drill Campaigns

In 2019, the underground exploration drilling on the Switchback deposit focused on the northwest zone of mine development. A total of 16 underground exploration drill holes (6,830.15 meters) were undertaken on the Switchback deposit, with 16 mine development drill holes (1,707.55 meters) also drilled. On the Arista deposit, a total of 17 underground exploration drill holes (4,264.15 meters) were undertaken, with ten mine development drill holes (1,012.1 meters) drilled.

In Alta Gracia, exploration drilling focused on the Independencia deposit, which had become the focus of mining activities on the project. Exploration was undertaken from the surface and an underground drill station (13 drill holes) on the access ramp. A total of 18 exploration drill holes were completed for 3,162.25 meters of drilling; in addition, 34 mine definition drill holes (2,902.4 meters) were completed on the Independencia deposit. All exploration drilling was included in the surface exploration program and is reported as such.

7.4.7.16 2020 Drill Campaigns

Underground drilling during 2020 continued to explore extensions of veins currently in production in the Arista Mine, including the Soledad, Selene, Sadie, and Sasha veins in the Switchback vein system and the Baja Candelaria, Mercedes, Splay 66, and Splay 31 veins of the Arista vein system.

Twenty-four (24) underground diamond drill holes totaling 6,721.55 meters were undertaken on the Switchback deposit and related structures. Fourteen (14) underground drill holes totaling 2,479.7 meters were completed on the Arista deposit; in addition, two (2) mine definition drill holes (94 meters) were completed on the Switchback deposit, and forty (40) definition drill holes (4,351 meters) were completed on the Arista deposit. On the surrounding surface areas, seven (7) surface diamond drill holes totaling 3,180.15 meters were completed during 2020.

From two underground exploration drill stations located in footwall developments ramp of the mine’s Switchback vein system, eleven (11) drill holes confirmed up-dip extensions of the Switchback vein system in its thicker central – northwest sector and narrow vein mineralization near its south-eastern limits.

From the underground exploration drill station located in a footwall development ramp of the mine’s Switchback vein system, five (5) drill holes confirmed the up-dip extensions of the Switchback vein system approximately 35 meters (two mine levels) above the 2020 mine workings.  

7.4.7.17 2021 Drill Campaigns

In 2021, surface and underground drilling focused on the Arista project. Underground drilling during 2021 continued to explore extensions of veins currently in production in the Arista Mine and significant infill drilling for Reserve definition. Drilling was predominantly focused on the Switchback vein system, although both the Arista and newly defined Three Sisters vein systems were also drilled.

Drilling of the Switchback system consisted of both step-out expansion programs and infill definition drilling. Thirty-one (31) underground exploration drill holes were undertaken in 2021 in the Switchback project area totaling 9,881.3 meters of core. Eleven (11) holes targeted the Three Sisters vein system for 3,618.45 meters of drilling, which primarily targeted northwest extensions of the Sandy vein. One (1) exploration hole was drilled to the northeast of the Switchback system with a total of 1,917.9 meters completed on this target, with one hole begun in 2020 also completed. Additionally, an infill Reserve definition drill program was undertaken on the Switchback vein system with fifty-seven (57) holes completed for 7,982.7 meters of coring. On the Arista vein system, a total of eleven (11) infill Reserve definition drill holes were drilled in 2021 for 1,704.1 meters of coring on the Splay 5 vein.

In-house underground mine production definition drilling was also performed on veins in the Arista and Switchback vein systems. In Arista production, core drilling focused on the Splay 5, Baja, and Candelaria veins with a total of fifty-three (53) production definition drill holes undertaken, totaling 3,579.45 m. In Switchback twenty-one (21), production holes were drilled for 1,673.6 meters.

58


Surface drilling in the Arista project included five (5) holes totaling 2,056.6 meters on the Santiago vein and seven (7) exploration holes totaling 4,931.75 meters to test for south-easterly extension of the Arista vein system and targets in the Cero Pilon and Chacal zones. In addition, a condemnation drill program was undertaken below the Manto Vein open pit before the construction of the dry stack facility. It confirmed there was insufficient mineralization to support additional mining in this area. A total of 18 condemnation holes were completed for 2,941.1 meters of drilling.

The infill drilling programs successfully defined additional Reserves within existing Resources. They extended the Resource limits in the Switchback and Three Sisters vein systems, most notably up-and-down dip in the south-eastern part of the Soledad vein.

In the latter part of the year infill, Reserve definition drilling began on the Splay 5 vein. Expansion drilling confirmed the presence of significant mineralization up to 100 meters below mining operations. Down-dip drilling in the north-western sector of Soledad also identified additional potential for extension to Reserves.

Exploration drilling of the Switchback system was undertaken from footwall drill stations in access developments on levels 27 and 20 of the Switchback for the infill programs and from stations in dedicated drill developments at the northern and southern limits of the Switchback system. Drill Development North (DDN) was continued as a NW heading drill development initiated from a NE heading cross-cut ramp from Arista level 3. The drilling of the Three Sisters vein system was from a drill station between the Arista and Switchback systems in the Drill Development North and focused on the Sandy veins.

7.4.7.18 2022 Drill Campaigns

In 2022, underground drilling focused on the Arista project. Underground drilling continued to explore extensions of veins currently in production in the Arista Mine with significant infill drilling for Reserve definition. Drilling was predominantly focused on the Arista vein system, although both the Switchback and Three Sisters vein systems were also drilled. During 2022, a total of one hundred and eighty-two (182) exploration drill holes were completed with 34,829.00 meters of coring undertaken; in addition, one (1) geotechnical hole of 272.80 meters which is included in the exploration database was drilled, as well as 31 production holes which produced 1,527.45 meters of core. No surface drilling was undertaken during 2022. Drill meters (exclusive of production drilling) are reported in Table 7.5. Underground exploration drill holes and the geotechnical hole drilled in 2022 are shown in Figure 7.6. Production drill holes completed in 2022 are shown in figure 7.7.

Drilling of the Arista system focused on infill definition programs, although some step-out expansion drilling was undertaken. Five (5) exploration drill holes targeting the Marena system to the NW and below current workings, a total of 2,328.40 meters of drilled was performed. Infill definition drilling was undertaken on the Splay 5, Splay 31, Luz, Splay 66, Baja, Candelaria, Marena, Santa Helena, Viridiana, Chuy, Veta 1 and Veta 3 veins and associated structures. In the Arista system a total of one hundred and seventeen (117) infill Reserve definition drill holes were completed with 17,079.30 meters of core drilled in 2022.

Drilling of the Switchback system consisted of both step-out expansion programs and infill definition drilling. Thirteen (13) underground exploration drill holes were completed in 2022 in the Switchback project area totaling 7,154.15 meters of core. Six (6) holes targeted the Three Sisters vein system for 2,486.55 meters of drilling, which primarily targeted northwest extensions of the Sandy vein. Additionally, infill Reserve definition drilling was undertaken on the Switchback vein system with 41 holes completed for 5,780.60 meters of coring.

The infill drilling programs successfully defined additional Reserves within existing Resources. The infill drilling in the Arista system targeted several vein systems. In the early part of the year drilling was undertaken at the northerly and southern extremes of the Arista deposit, Splay 31 and Splay 5 systems respectively, both associated with high grade silver mineralization. A major focus of infill drilling was the Marena through to Veta 1 veins in the central part of the Arista deposit. In addition to confirming and adding to known mineralization in several veins, the drilling confirmed that the Arista system is open down-dip in this zone. A plan view and typical operational cross-section of the Arista system Marena to Veta 3 mining area are shown in Figures 7.8 and 7.9; notable intersection results are shown in Table 7.6. Other veins targeted for infill drilling in 2022 were the WNW trending Luz and Candelaria veins and the Baja-Splay 66 system in the southern part of the mine. Infill drill stations in Arista are typically located in the footwall of the veins (Marena and Splay 5), although in many veins hanging wall stations are also available (Splay 31, Baja-Splay 66, and Luz).

While expansion Resource drilling focused on the Switchback system, drilling into the northern extension of the Marena system (from a footwall station located in the Switchback deposit) confirmed that mineralization is open to the northwest. The expansion drilling in the Switchback SE zone, from the Drill Development South (DDS) heading, confirmed that mineralization is open down dip, although narrower and lower grade along strike to the southeast. Drilling to the northwest in both the Switchback and Three Sisters systems was limited by delays in advancing exploration development in the Drill Development

59


North (DDN) heading; in this sector both systems remain open along strike to the northwest and up- and down-dip. Exploration in the Switchback and Three Sisters systems was predominantly undertaken from drill stations built in dedicated exploration development headings located in the hanging wall of the vein systems. Infill drilling was undertaken from both hanging wall and footwall drilling stations, the latter taking advantage of existing mine development. In the northern sector of the Switchback system, several new veins were identified and confirmed by infill drilling, such as the Sarabi, with high grade gold ore-shoots, and Salamanca veins. The infill drilling also enabled re-interpretation of existing structures, resulting in improved geological vein models. Notable intersections for the Expansion and Infill drilling of the Switchback and Three Sisters systems are included in Table 7.6.

Figure 7.6 Plan view of Arista and Switchback vein systems showing exploration holes drilled during 2022

Graphic

Figure 7.6: Expansion and Infill

60


Figure 7.7:  Plan view of Arista and Switchback vein systems showing production core holes drilled during 2022

Graphic

Figure 7.7: Termite holes

61


Figure 7.8 Plan view of the Marena – Veta 3 mining area of the Arista vein system showing exploration holes drilled during 2022

Graphic

Figure 7.8: 2022, December 31 Resource Models

62


Figure 7.9 Cross section view through the Marena – Veta 3 mining area in the Arista Vein system, showing drill holes 522168, 522181, 522182, 522193, 522218, 522219, 522221, 522223.

Graphic

7.4.8Drill Sections

Representative drill sections displaying mineralized interpretations of the Arista and Switchback deposits in the Arista mine (Figures 7.10 and 7.11) and two sections of the Mirador and Independencia mineralized zones on the Alta Gracia project (Figures 7.12 and 7.13). Sectional interpretations are initially based on drill sections and then refined using systematic sections. Due to logistical and access issues, drilling along systematic sections has been difficult. Most drilling has been undertaken using fan patterns in plan and vertical sections and targeting based on long section impact spacing. Typical systematic drill sections, as presented in this report section, often only show partial traces of drill holes, which fall within section corridors.

63


Figure 7.10   Arista Mine, Arista Deposit section displaying mineralization, modeled vein solids and lithology

Graphic

64


Figure 7.11   Arista Mine, Switchback Deposit section displaying mineralization, modeled vein solids and lithology

Graphic

65


Figure 7.12   Alta Gracia Project, Mirador Deposit section displaying mineralization, modeled vein solids and lithology

Graphic

66


Figure 7.13   Alta Gracia Project, Independencia Deposit section displaying mineralization, modeled vein solids and lithology

Graphic

7.4.9Summary of drill intercepts

A selection of significant drill hole intercepts for zones drilled in 2022 are presented in this section. These are representative of how results have been, and are, reported and are a subset of data pertaining to the Arista project. The results presented do not represent the total mineralized intercepts that have been drilled on the Don David Mine projects. Some intercepts reported were received after Resource estimation data cutoff date and were not used for Resource estimation.

Significant drill hole results from 2022 drilling, received prior to this report preparation, of the Arista, Switchback and Three Sisters vein systems are summarized in Tables 7.6 and 7.7 and highlights include:

Hole # 522004 (Three Sisters expansion):
o3.33 m grading  2.2 g/t gold,  874 g/t silver,  0.65 % copper,  1.85 % lead,  2.99 % zinc. - incl.  1.41m grading  4.6 g/t gold,  1820 g/t silver,  1.32 % copper,  4.21 % lead,  6.79 % zinc.
Hole # 522011 (Switchback infill):
o3 3.01 m grading  19.13 g/t gold,  41 g/t silver,  0.36 % copper,  0.99 % lead,  2.74 % zinc. - incl. 1.05m grading  34.5 g/t gold,  41 g/t silver,  0.37 % copper,  1.53 % lead,  4.36 % zinc.
Hole # 522015 (Switchback infill):
o8.84 m grading  7.8 g/t gold,  70 g/t silver,  0.4 % copper,  2.69 % lead,  5.11 % zinc. - incl.  1.02m grading  39.9 g/t

67


gold,  99 g/t silver,  1.27 % copper,  3.9 % lead,  14.15 % zinc.
Hole # 522016 (Arista Infill):
o0.68 m grading  2.2 g/t gold,  447 g/t silver,  0.3 % copper,  7.22 % lead,  6.98 % zinc.
Hole # 522019 (Arista Infill):
o0.58 m grading  5.28 g/t gold,  1200 g/t silver,  0.58 % copper,  0.76 % lead,  3.69 % zinc.
Hole # 522022 (Arista Infill):
o0.64 m grading  7.29 g/t gold,  1030 g/t silver,  0.64 % copper,  0.66 % lead,  1.2 % zinc..
Hole # 522025 (Arista Infill):
o1.49 m grading  3.21 g/t gold,  330 g/t silver,  0.45 % copper,  1.71 % lead,  9.8 % zinc.
Hole # 522028 (Arista infill):
o0.38 m grading  2.12 g/t gold,  1280 g/t silver,  0.48 % copper,  0.49 % lead,  0.78 % zinc.
Hole # 522030 (Arista infill):
o2.32 m grading  2.39 g/t gold,  1267 g/t silver,  0.24 % copper,  0.45 % lead,  1.32 % zinc. - incl.  1.00m grading  4.86 g/t gold,  2370 g/t silver,  0.32 % copper,  0.95 % lead,  2.79 % zinc.
Hole # 522040 (Switchback infill):
o4.27 m grading  7.93 g/t gold,  111 g/t silver,  1.25 % copper,  3.85 % lead,  15.19 % zinc. - incl.  0.54m grading  0.03 g/t gold,  198 g/t silver,  1.63 % copper,  1.61 % lead,  20.5 % zinc.
o1.29 m grading  2.65 g/t gold,  47 g/t silver,  1.24 % copper,  7.41 % lead,  17.2 % zinc.
Hole # 522048 (Arista infill):
o0.64 m grading  8.05 g/t gold,  744 g/t silver,  0.12 % copper,  0.66 % lead,  0.55 % zinc.
Hole # 522103 (Arista infill):
o1.08 m grading  1.25 g/t gold,  1036 g/t silver,  0.15 % copper,  1.18 % lead,  2.28 % zinc.
Hole # 522113 (Arista infill):
o2.07 m grading  3.08 g/t gold,  1219 g/t silver,  0.52 % copper,  0.42 % lead,  1.98 % zinc.
Hole # 522114 (Arista infill):
o2.79 m grading  2.08 g/t gold,  1318 g/t silver,  0.47 % copper,  0.93 % lead,  1.81 % zinc. - incl.  1.51m grading  2.66 g/t gold,  2016 g/t silver,  0.68 % copper,  1.3 % lead,  2.57 % zinc.
Hole # 522121 (Arista infill):
o1.84 m grading  1.88 g/t gold,  1285 g/t silver,  0.58 % copper,  5.25 % lead,  2.83 % zinc.
Hole # 522144 (Arista infill):
o0.3 m grading  1.13 g/t gold,  1270 g/t silver,  0.72 % copper,  3.12 % lead,  9.58 % zinc.
Hole # 522146 (Arista infill):
o1.85 m grading  4.29 g/t gold,  1292 g/t silver,  0.28 % copper,  0.56 % lead,  2.88 % zinc. - incl.  0.85m grading  9.24 g/t gold,  2760 g/t silver,  0.41 % copper,  0.58 % lead,  1.19 % zinc.
Hole # 522153 (Arista infill):
o1.44 m grading  1.82 g/t gold,  652 g/t silver,  0.31 % copper,  0.9 % lead,  11.9 % zinc.
Hole # 522163 (Arista infill):
o0.92 m grading  3.1 g/t gold,  569 g/t silver,  2.32 % copper,  0.26 % lead,  0.95 % zinc.

68


Hole # 522200 (Arista infill):
o1.19 m grading  6.12 g/t gold,  447 g/t silver,  0.09 % copper,  3.87 % lead,  10.15 % zinc.
oExploration results presented in this section have been or will be used to estimate Resources for identified veins. Other vein results may be used for Resource estimation if justified by additional interpretation. Other recent exploration activities presented in previous sections are early-stage activities that will require significant activity to bring to a Resource estimation standard.

Table 7.6 Significant Drilling Results for the Three Sisters Vein System, 2022 Significant Drilling Results for Arista Mine, 2022

HOLE
ID

VEIN

FROM
(m)

TO
(m)

INTERVAL
(m)

ETW*
(m)

AU
( g/t )

AG
( g/t )

CU
( % )

PB
( % )

ZN
( % )

522004

Sandy 2

355.77

359.10

3.33

1.67

2.20

874

0.65

1.85

2.99

 

Incl.

355.77

357.18

1.41

0.71

4.60

1,820

1.32

4.21

6.79

522008

Marena Rm1

448.35

453.77

5.42

5.09

0.15

117

0.04

3.06

8.78

522008

Marena

465.62

470.60

4.98

3.52

0.02

177

0.02

3.05

9.10

 

Incl.

465.62

466.84

1.22

0.86

0.03

488

0.04

9.70

18.45

522009

Sagrario

409.87

415.73

5.86

4.49

0.04

54

0.18

0.84

3.56

522009

Sigrid

420.82

421.71

0.89

0.77

3.39

28

0.89

1.76

11.70

522010

Sagrario

417.59

420.21

2.62

2.01

0.03

67

0.25

0.83

4.76

 

Incl.

419.75

420.21

0.46

0.35

0.07

155

0.82

3.29

17.35

522011

Sarabi

61.91

64.92

3.01

1.51

19.13

41

0.36

0.99

2.74

 

Incl.

62.85

63.90

1.05

0.53

34.50

41

0.37

1.53

4.36

522013

Selene

131.38

137.22

5.84

3.75

3.30

39

0.20

1.78

3.49

 

Incl.

131.38

132.69

1.31

0.84

9.14

38

0.26

0.92

2.71

522014

Sagrario

431.00

435.00

4.00

2.57

0.08

62

1.05

3.61

9.74

522015

Sarabi

51.51

60.35

8.84

4.42

7.80

70

0.40

2.69

5.11

 

Incl.

57.11

58.13

1.02

0.51

39.90

99

1.27

3.90

14.15

522016

Baja

74.62

75.30

0.68

0.52

2.20

447

0.30

7.22

6.98

522016

Este Sur

145.00

146.24

1.24

0.95

1.09

251

0.64

0.44

0.71

522018

Candelaria Rm 1

63.88

64.81

0.93

0.87

4.29

196

0.38

1.53

3.05

522019

Candelaria

77.86

78.44

0.58

0.56

5.28

1,200

0.58

0.76

3.69

522022

Este Sur

128.52

129.16

0.64

0.64

7.29

1,030

0.64

0.66

1.20

522025

Candelaria Rm1

65.25

66.47

1.22

1.18

0.71

265

0.27

0.06

0.10

 

Incl.

65.25

65.54

0.29

0.28

2.08

673

0.26

0.13

0.21

522025

Candelaria

68.05

69.54

1.49

1.44

3.21

330

0.45

1.71

9.80

522028

Candelaria

60.91

64.08

3.17

3.06

1.08

73

0.14

0.69

2.51

 

Incl.

62.06

62.56

0.50

0.48

4.27

74

0.18

1.90

7.09

522028

Splay 66

126.28

126.66

0.38

0.37

2.12

1,280

0.48

0.49

0.78

522030

Splay 5

243.00

245.32

2.32

0.98

2.39

1,267

0.24

0.45

1.32

 

Incl.

243.00

244.00

1.00

0.42

4.86

2,370

0.32

0.95

2.79

69


HOLE
ID

VEIN

FROM
(m)

TO
(m)

INTERVAL
(m)

ETW*
(m)

AU
( g/t )

AG
( g/t )

CU
( % )

PB
( % )

ZN
( % )

522031

Sarabi

80.66

83.07

2.41

1.21

2.27

77

0.48

0.89

5.58

522035

Soledad

90.01

92.70

2.69

2.60

3.31

22

0.48

1.10

2.10

 

Incl.

90.01

90.72

0.71

0.69

11.95

66

1.57

3.96

7.30

522040

Sagrario

77.98

82.25

4.27

4.21

7.93

111

1.25

3.85

15.19

 

Incl.

78.58

79.12

0.54

0.53

0.03

198

1.63

1.61

20.50

522040

Soledad

89.27

90.56

1.29

1.21

2.65

47

1.24

7.41

17.20

522041

Sagrario

80.20

85.51

5.31

5.13

0.24

51

0.53

1.15

4.98

 

Incl.

80.20

81.78

1.58

1.53

0.07

131

0.71

2.23

10.13

522041

Sigrid

92.93

93.59

0.66

0.47

2.99

21

0.43

3.31

1.18

522041

Soledad

95.59

97.90

2.31

1.63

8.32

14

0.37

0.83

3.21

522043

Sagrario

95.20

100.70

5.50

4.21

2.10

121

0.43

1.63

7.21

 

Incl.

98.76

99.66

0.90

0.69

12.25

148

0.92

5.74

13.50

522043

Soledad

125.42

129.41

3.99

3.06

1.83

19

0.69

0.46

1.79

522045

Sagrario

79.61

81.37

1.76

1.24

1.89

26

1.60

3.10

4.63

522046

Sagrario

91.41

94.76

3.35

2.57

0.02

115

0.41

1.16

17.16

522046

Sigrid

101.43

103.55

2.12

1.62

1.42

37

0.43

5.41

10.10

 

Incl.

102.46

103.03

0.57

0.44

4.16

80

0.99

13.65

18.90

522046

Soledad

108.77

110.92

2.15

1.38

0.69

41

0.56

2.56

8.38

522048

Mercedes

104.02

104.66

0.64

0.60

8.05

744

0.12

0.66

0.55

522051

Marena

469.51

472.94

3.43

3.22

0.04

37

0.01

0.27

5.80

522101

Splay 5

203.94

208.10

4.16

1.42

1.43

392

0.32

1.22

2.97

522103

Splay 5

189.12

190.20

1.08

0.62

1.25

1,036

0.15

1.18

2.28

522108

Splay 31

67.83

73.09

5.26

5.26

0.47

343

0.28

0.99

2.11

 

Incl.

70.63

71.49

0.86

0.86

1.39

1,260

0.75

3.25

7.61

522109

Splay 31

63.20

66.84

3.64

3.42

0.35

505

0.15

0.31

0.83

 

Incl.

65.79

66.84

1.05

1.05

0.56

1,130

0.31

0.82

2.30

522109

Splay 31 Rm 3

71.81

74.76

2.95

2.91

0.53

352

0.22

1.18

2.41

522111

Splay 31 Rm 3

70.87

72.62

1.75

1.69

0.86

407

0.55

1.12

2.64

522113

Splay 31

67.37

69.44

2.07

2.00

3.08

1,219

0.52

0.42

1.98

522114

Splay 31

73.36

76.15

2.79

2.69

2.08

1,318

0.47

0.93

1.81

 

Incl.

73.36

74.87

1.51

1.46

2.66

2,016

0.68

1.30

2.57

522121

Splay 31

73.00

74.84

1.84

1.73

1.88

1,285

0.58

5.25

2.83

522125

Splay 31

67.36

71.40

4.04

3.50

1.34

114

0.44

5.02

13.87

 

Incl.

69.43

70.80

1.37

1.19

2.48

198

0.69

12.60

31.07

522129

Splay 31

61.36

64.80

3.44

2.98

0.11

55

0.22

1.18

8.26

522132

Splay 31

72.10

77.72

5.62

5.09

0.09

81

0.12

1.09

3.42

70


HOLE
ID

VEIN

FROM
(m)

TO
(m)

INTERVAL
(m)

ETW*
(m)

AU
( g/t )

AG
( g/t )

CU
( % )

PB
( % )

ZN
( % )

522133

Splay 31

73.06

77.60

4.54

3.93

0.04

93

0.33

6.39

7.05

 

Incl.

75.26

76.21

0.95

0.82

0.06

158

0.58

22.97

18.85

522144

Splay 31 Rm 5

27.73

28.03

0.30

0.30

1.13

1,270

0.72

3.12

9.58

522146

Candelaria

33.15

35.00

1.85

1.42

4.29

1,292

0.28

0.56

2.88

 

Incl.

33.15

34.00

0.85

0.65

9.24

2,760

0.41

0.58

1.19

522151

Candelaria

44.38

46.60

2.22

1.43

2.10

386

0.14

0.71

1.24

 

Incl.

44.38

44.88

0.50

0.32

8.75

1,485

0.39

0.79

1.32

522153

Candelaria

37.13

38.57

1.44

1.25

1.82

652

0.31

0.90

11.90

522155

Candelaria

35.91

37.52

1.61

1.59

0.31

233

0.21

2.63

6.63

 

Incl.

36.43

36.94

0.51

0.50

0.30

665

0.56

7.49

15.30

522155

Splay 66

98.55

100.50

1.95

1.49

0.90

386

0.14

0.51

1.02

522160

Luz

63.94

67.21

3.27

1.64

2.05

183

0.15

0.11

0.31

522161

Splay 5

149.03

150.32

1.29

0.91

0.05

51

0.15

6.99

20.30

522163

Luz

69.00

69.92

0.92

0.65

3.10

569

2.32

0.26

0.95

522165

Marena

54.57

55.75

1.18

1.02

1.45

30

0.69

2.79

11.00

522165

Sta Helena

62.73

67.70

4.97

3.81

0.07

9

0.24

0.98

7.26

522165

Viridiana

72.39

73.64

1.25

1.08

4.30

85

0.09

3.27

11.00

522166

Sta Helena

77.00

87.98

10.98

7.76

0.73

30

0.13

1.09

5.17

 

Incl.

84.30

85.40

1.10

0.78

1.46

117

0.06

2.74

14.95

522167

Marena

61.14

66.60

5.46

4.18

0.30

65

0.12

0.42

3.89

522168

Marena

48.74

53.25

4.51

3.91

0.22

36

0.17

1.95

3.69

522168

Chuy 2

112.23

113.65

1.42

1.40

0.04

575

0.28

0.00

0.01

522168

Chuy 1

140.34

143.52

3.18

3.13

1.04

186

0.09

5.46

10.25

522168

Veta 3

143.52

145.93

2.41

2.37

0.27

162

0.12

1.48

6.22

522169

Marena

51.91

54.87

2.96

2.56

0.11

32

0.27

1.96

4.91

522178

Marena

69.57

72.57

3.00

2.12

1.01

12

0.16

0.44

4.44

522178

Sta Helena

72.57

77.20

4.63

3.27

2.39

49

0.29

1.04

12.85

 

Incl.

72.57

73.95

1.38

0.98

7.45

19

0.27

0.16

15.80

522178

Chuy 2

135.36

136.60

1.24

0.80

6.35

109

0.11

0.11

0.40

522179

Sta Helena

86.93

88.46

1.53

0.98

3.82

22

0.29

0.83

5.13

522180

Viridiana

107.90

118.37

10.47

7.40

0.07

90

0.16

3.19

15.77

 

Incl.

113.22

116.75

3.53

2.50

0.13

148

0.42

6.93

33.20

522181

Marena

56.33

59.73

3.40

2.94

0.09

6

0.32

0.15

12.90

522182

Marena

91.60

93.47

1.87

0.94

0.93

4

0.13

0.20

5.80

522182

Viridiana

114.55

116.97

2.42

0.83

0.05

64

0.05

2.37

11.83

522182

Daira

137.25

140.16

2.91

1.67

0.18

59

0.03

4.04

8.89

71


HOLE
ID

VEIN

FROM
(m)

TO
(m)

INTERVAL
(m)

ETW*
(m)

AU
( g/t )

AG
( g/t )

CU
( % )

PB
( % )

ZN
( % )

522190

Susana N

67.58

75.27

7.69

6.30

0.13

83

0.27

1.22

5.10

 

Incl.

71.26

71.70

0.44

0.36

0.07

247

0.85

1.87

21.40

522193

Viridiana

129.62

133.80

4.18

1.77

0.54

260

0.19

0.16

0.95

522193

Sta Helena

103.00

106.95

3.95

2.79

0.04

79

0.02

0.29

4.78

522193

Viridiana

122.44

132.52

10.08

4.26

0.03

65

0.01

0.70

3.82

522196

Susana N

68.21

75.40

7.19

5.89

2.96

171

1.14

2.32

7.83

 

Incl.

74.19

74.95

0.76

0.62

19.30

828

1.96

3.94

9.59

522199

Susana N

59.67

66.00

6.33

6.11

0.21

47

0.17

2.07

4.87

 

Incl.

63.90

64.85

0.95

0.92

0.12

186

0.09

10.45

27.90

522200

Viridiana

108.47

109.66

1.19

0.91

6.12

447

0.09

3.87

10.15

522200

Chuy 2

130.14

133.56

3.42

2.20

0.07

129

0.03

0.61

7.17

522202

Marena Rm1

44.64

45.74

1.10

1.10

0.11

42

0.53

7.81

5.56

522202

Marena

51.96

53.40

1.44

1.43

0.10

36

0.29

2.11

11.62

522203

Marena

61.50

64.46

2.96

1.70

0.67

105

0.01

0.67

4.31

522203

Sta Helena

64.46

66.54

2.08

1.19

1.95

183

0.03

0.56

17.13

522212

Susana N

85.10

90.43

5.33

4.62

0.13

62

0.71

0.49

2.73

522218

Marena

43.23

45.98

2.75

2.71

0.22

50

0.27

3.95

9.19

522218

Veta 3

162.76

164.12

1.36

1.23

0.23

91

0.31

3.59

8.01

522219

Veta 3

180.85

185.33

4.48

3.88

0.31

71

0.08

2.30

3.96

 

Incl.

184.33

185.33

1.00

0.87

1.19

191

0.34

8.26

8.47

522219

Marena

52.26

54.54

2.28

2.14

0.35

89

0.51

5.96

18.27

522220

Marena Rm 1

50.05

51.71

1.66

1.27

1.14

29

0.84

5.76

8.32

522220

Chuy 1

138.16

142.00

3.84

3.71

0.11

135

0.04

1.49

7.88

 

Incl.

140.18

141.21

1.03

0.99

0.13

278

0.01

2.44

12.20

522221

Veta 3

28.28

31.21

2.93

2.75

0.22

184

0.03

3.56

16.11

522221

Chuy 1

42.32

45.70

3.38

2.93

0.24

114

0.04

2.03

4.48

522223

Veta 3

26.00

33.87

7.87

6.82

0.24

159

0.09

3.85

8.75

 

Incl.

30.11

32.00

1.89

1.64

0.61

340

0.17

9.50

16.73

522225

Viridiana

122.56

125.60

3.04

1.95

1.70

42

0.07

2.57

4.76

522229

Sagrario

56.74

63.22

6.48

4.17

0.60

19

0.59

0.34

1.03

 

Incl.

62.65

63.22

0.57

0.37

1.02

77

2.64

1.50

3.38

522229

Soledad

124.37

133.70

9.33

6.60

0.19

121

0.19

1.98

6.16

 

Incl.

127.89

129.24

1.35

0.95

0.07

331

0.43

2.86

7.84

 

Incl.

129.24

130.29

1.05

0.74

0.09

266

0.26

11.55

17.25

522240

Chuy 1

45.33

50.33

5.00

4.70

0.27

108

0.04

1.06

8.07

 

Incl.

48.09

49.62

1.53

1.44

0.37

154

0.01

1.25

15.76

72


HOLE
ID

VEIN

FROM
(m)

TO
(m)

INTERVAL
(m)

ETW*
(m)

AU
( g/t )

AG
( g/t )

CU
( % )

PB
( % )

ZN
( % )

522241

Chuy 1

61.97

64.24

2.27

2.06

0.12

114

0.03

1.08

4.50

*Estimated True Width, based on core intersection (alpha) angle methodology (Marjoribanks, 2010)

7.5Other Exploration Activities

Regional and local detailed geological studies, including geochemical and geophysical examinations, focused on past exploration programs on the Don David Mine. These studies currently serve as the basis for four main exploration target areas, including Arista, Alta Gracia, Margaritas, and Rey. In 2022 an analysis of satellite derived ASTER and Landsat OLI 8 SWIR and NIR data for the Arista and Margaritas projects; this study confirmed known targets and identified additional areas for follow-up ground exploration and future drill campaigns, Data for these projects are reviewed and updated regularly.

7.6Exploration Potential

There is significant potential for further discoveries in the Don David Mine properties. To date, most activities have focused on near-mine areas. However, GRC continues to evaluate its Oaxaca properties’ green and brownfield opportunities. Recent exploration activities reported in the previous sections of this report are focused on early-stage targets primarily defined by geochemical sample assay results and geological mapping if already undertaken. Significant work needs to be conducted to develop these targets to determine if they can contain Mineral Resources.

7.7Comment on Section 7

In the opinion of the QP:

The mineralization style and setting of the Don David Mine area is adequately well understood to support Mineral Resource and Mineral Reserve estimation.
Exploration methods are consistent with industry practices and are adequate to support continuing exploration and Mineral Resource estimation.
Exploration results support DDGM’s interpretation of the geological setting and mineralization.
Continuing exploration may identify additional mineralization that could support Mineral Resource estimation.

The QP has the following observations and conclusions regarding drilling conducted at the Property since 2020:

Data was collected using industry-standard practices.
Drill orientations are appropriate to the orientation of the mineralization for the bulk of the area where Mineral Resources have been estimated (see Section 7.5 and Section 10.9 for representative cross-sections showing geology and mineralization, respectively).
Core logging meets industry standards for exploration of epithermal-style deposits. Geotechnical logging is sufficient to support Mineral Resource estimation.
Collar surveys have been performed using industry-standard instrumentation.
Downhole surveys performed during the drill programs have been performed using industry-standard instrumentation.

Drilling information is sufficient to support Mineral Reserve, and Mineral Resource estimates.

73


8SAMPLE PREPARATION, ANALYSES, AND SECURITY

The samples used in the mineral reserve estimates include both diamond drill core and underground chip channel samples. Routine sampling at the Don David Mine includes process and tailings samples and concentrate samples. Aside from their functions in maintaining good operations performance, these samples are essential for reserve validation and reconciliation of production to reserves. Don David Mine maintains sample preparation and laboratory facilities at the DDGM Processing Facility.

An external laboratory analyzes all exploration samples. Since 2006 the exploration department has used the ALS Global Group (ALS) for assaying. The ALS laboratory in Vancouver, where all exploration samples are analyzed, is ISO/IEC 17025:2017 accredited for the techniques utilized for DDGM samples.

8.1.Exploration and Drill Hole Samples

All DDGM’s surface exploration samples of rock and soil and surface and underground exploration drill core were bagged and tagged at the Don David Mine core facility and shipped to the ALS preparation facility in Guadalajara, Mexico. After preparation, the samples were sent to the ALS laboratory in Vancouver, Canada. All samples are logged into the ALS group´s Laboratory Information Management System (LIMS), which enables tracking of sample status. Core samples generally range in length from 0.3 meters to 1.5 meters, with occasional longer samples. Surface exploration rock and soil samples were analyzed as described in the section on soil sampling.

Drill samples were dried and jaw crushed to 70 percent -10 mesh at the ALS preparation facility in Guadalajara. A subsample of 250 grams was pulverized with a ring pulverizer and then sent to ALS in Vancouver for assaying. Preparation (crush) duplicates and analytical (pulp) duplicates were split from the samples at the crushing and pulverization phases of sample preparation, respectively. Certified reference materials (standards and blanks) were inserted into the sample stream before submittal, and the laboratory was asked to analyze the samples in the sequence submitted.

In Vancouver, ALS analyzed the samples for gold using a 30-gram fire assay digestion with an atomic absorption finish (Method Au-AA23). Silver was analyzed by three methods depending upon the grade of the sample. All samples were analyzed for silver using an aqua regia digestion of 0.5 g sample with an ICP-OES finish (Method ME-ICP41). Any sample exceeding 100 ppm Ag was reanalyzed using an aqua regia digestion on 0.4 g of the sample, followed by an ICP-AES finish (Method Ag-OG-46). Any samples exceeding 1,500 ppm Ag were reanalyzed using a 30-gram fire assay with a gravimetric finish (Method Ag-GRA21). The samples were analyzed for copper, lead, and zinc using an aqua regia digestion of a 0.5 g sample with an ICP-OES finish (Method ME-ICP41). Any sample with copper, lead, or zinc concentrations exceeding 10,000 ppm was reanalyzed using an aqua regia digestion of a 0.4 g sample followed by an ICP-AES finish (Method OG46). Samples with Pb concentrations exceeding 20,000 ppm and zinc concentrations exceeding 30,000 ppm were reanalyzed using 4-acid digestion with a titrated endpoint to determine Pb and Zn concentrations.

Check assaying of underground channel samples was done by ALS. Underground development drill core samples are sent to DDGM’s in-house laboratory at the Arista Project. The samples are crushed using jaw crushers to 90% minus 12 mesh. The crushed material is split to obtain a 200 g sample pulverized with ring pulverizers to get a 90% minus 100 mesh sample used for analyses. After analysis, a pulp duplicate and the coarse reject material is collected by exploration personnel and stored with exploration coarse reject and pulp material for six months and then discarded. Oxide samples are analyzed for gold and silver by fire assay (approximately 30 g). Sulfide material is analyzed by fire assay for gold and silver with copper, lead, and zinc analyzed by atomic absorption spectrophotometry following 2-acid digestion.

8.2.Chip Channel Sampling

The mine geologists manage the chip channel sampling process. After blasting each round, the mine geology department takes underground channel samples from mineralized zones, hanging walls, and footwall in the faces.

Chip channel sampling is conducted along the sub-level drifts in the mineralized zones. Channel samples are the primary means of sampling in the mine. They are taken horizontally across the faces of drifts and other workings, across the back of the drifts, and occasionally from sidewalls. While facing, the heading sampling is taken from the footwall of the vein structure to the hanging wall, with the entire face sampled in production headings. Past samples have been taken perpendicular to the vein structure, but this is not current practice.

Channel samples are taken using a rotary percussive drill or occasionally with chisel and hammer, collected in a canvas tarp, and deposited in numbered bags for transportation to the laboratory; in the past, sampling was performed solely with chisel and hammer. The canvas tarp is cleaned between each sample, and in the fractured ground, the face is cleaned after each sample to

74


avoid contamination. The samples are sealed in plastic bags with a plastic tie before being sent to the Don David Mine Laboratory.  

Sampling crews typically take channel samples at regular intervals of 4 to 5 m along the working, depending on daily mine development, with typically five to eight samples along every sample channel “line” on new openings (drifts, crosscuts, ramps, stopes, etc.). Currently, there are multiple underground openings along the Arista and Switchback veins. Generally, 10-20 channel samples are taken per day from mine development and stopping areas in the Arista underground mine. Each sample typically weighs approximately 3 kg.

Channel samples are taken in consecutive lengths of no less than 0.3 m and no more than 1.50 m along the channel; sample limits are defined based on geologic features such as wall rock type, mineralization type and intensity, quartz characteristics, silicification, veinlets, stockwork zones, and other features. If there is more than one vein present or divided by waste rock, then each of the divisions is sampled separately. The geologist paints the channels for sampling and numbers them on the drift wall for proper orientation and identification. The individual channel sample assays are composited to determine the average grade of each channel.

Where possible, sample locations are subsequently surveyed by underground surveyors. However, sample locations are typically obtained by chaining a mine survey point using a 30 m or 50 m tape measure. The elevation relative to the survey point and orientation of the sample relative to the wall were also recorded.

The sample location is later manually entered into a sample database and treated as a string of samples in a drill hole type database. In the past, the start and endpoints for each sample were surveyed. It was then presented as a single string of samples in the database like a drill hole. Sample locations are plotted on stope plans using various software applications. The sample numbers and location data are recorded in the GeoInfo Tools (Microsoft SQL Server with Microsoft Access interface) database. Upon receiving assays, technicians and geologists produce reports for day-to-day monitoring and grade control.

Assaying at the Don David Mine Laboratory uses the same techniques described in the previous section for core samples. The mine recovers the pulp duplicate, and selected samples are submitted to ALS for QAQC.

8.3.Mill Sampling

DDGM maintains the DDGM Processing Facility's sample preparation and laboratory facilities for process samples, concentrate, mine production samples, chip samples, and core from underground exploration drilling. The facilities are located within the plant compound and guarded 24 hours per day. The Arista assay laboratory is set up in one building near the plant. Plant samples are shown in Table 8.1, and the sample points within the process are located as shown in Figure 8.1.

75


Figure 8.1: Sulfide (Floatation Plant) Sample Points

Graphic

76


Table 8.1 List of routine process sampling, the analysis performed, and reporting frequency

SAMPLE NAME

TYPE

FREQUENCY OF
SAMPLING

ANALYSIS

REPORT

Head grade sample (Cyclone Overflow sample, Cu flotation feed)

Composite

1000 grams / 6 hours

Ag, Au, Cu, Pb, Zn and Fe

Two per Shift

Cu Concentrate Samples

Composite

500 grams / 6 hours

Ag, Au, Cu, Pb, Zn and Fe

Two per Shift

Pb Concentrate Samples

Composite

500 grams / 6 hours

Ag, Au, Cu, Pb, Zn and Fe

Two per Shift

Zn Concentrate Samples

Composite

500 grams / 6 hours

Ag, Au, Cu, Pb, Zn and Fe

Two per Shift

Final Tail (Zn Floatation Underflow)

Composite

1000 grams / 6 hours

Ag, Au, Cu, Pb, Zn and Fe

Two per Shift

Cu Concentrate Shipments Samples (Truck Sampling)

Lot

80 Kg / truck

Ag, Au, Cu, Pb, Zn and Fe

Per Shipment

Pb Concentrate Shipments Samples (Truck Sampling)

Lot

80 Kg / truck

Ag, Au, Cu, Pb, Zn and Fe

Per Shipment

Zn Concentrate Shipments Samples (Truck Sampling)

Lot

80 Kg / truck

Ag, Au, Cu, Pb, Zn and Fe

Per Shipment

Head grade sample (ore feed to oxide mill)

Composite

1500 grams/ shift

Ag, Au, Cu, Pb, Zn and Fe

One Per Shift

Final Tail Solid (Clarifier 5 Underflow)

Composite

1500 grams/ shift

Ag, Au, Cu, Pb, Zn and Fe

One Per Shift

Final Tail Liquid (Clarifier 5 Underflow)

Composite

10 liters/ shift

Ag, Au, Cu, Pb, Zn and Fe

One Per Shift

Pregnant Solution (Merrill-Crowe Feed)

Composite

20 liters/ shift

Ag and Au

One Per Shift

Barren Solution (Merrill-Crowe Tail)

Composite

20 liters/ shift

Ag and Au

One Per Shift

Merril-Crowe Precipitate

Lot

1000 grams/lot

Ag, Au, Cu, Pb, Zn and Fe

One Per Lot

Ingot Bar Dore

Per ingot bar

2 grams/ bar

Ag, Au, Cu, Pb, Zn and Fe

One Per Ingot Bar

8.4.Sample Security and Chain of Custody

Grade control and processing-plant production samples from operations are managed by the Don David mining operation employees and its drill contractors. In contrast, exploration samples are collected by GRC exploration personnel and their contractors.

Channel samples are delivered directly from the underground operations to the Don David Mine Laboratory. Face channels are sampled by sample technicians and then brought to the surface. These are then brought to the sample room, where the control samples are inserted, and the batch is created. Once the samples are ready to be delivered, a delivery/reception sheet is made, filled in with the total number of samples, and lists each of them, indicating the origin, type of sample, requested analysis, and any observation of interest to both parties. When the samples (core or rock chips) are delivered to the laboratory, the person in charge of receiving them checks that the samples that are indicated in the dispatch-submittal sheets correspond to those that are delivered in the laboratory, confirming with the signatures of the person who delivery and who receives that they are ready to be analyzed.

77


After the sample assays are completed, the pulps received from the laboratory are stored in a pulp box in a container intended exclusively for that purpose. The pulps are ordered inside the box, with the record of the work orders always visible. The pulps are retained in the container for six months before being discarded.

All drill hole samples are the responsibility of the exploration department, as are surface exploration samples. All core and non-core surface samples are kept in a secure storage area in the exploration department facilities until they are transported to the external laboratory.

Drill core is sealed and carefully transported in sealed core boxes from the drill site to the company's core logging facilities located adjacent to the exploration office by the drilling contractor or in-house drilling crews—the drillers record hole identification and sequential box number during the drilling process. The logging and storage areas are located entirely within the company's operational facilities, patrolled by security guards.

Once logging and sampling are completed, all exploration core, and selected production core, are transferred to the on-site, permanent core storage facility. The core is stored on metal shelves chronologically and by project with location plans of all cores maintained. Narrow diameter, production (infill drilling) core is sampled in its entirety for intervals of interest, and the remaining core is discarded after temporary storage. All pulps from the exploration core are returned from ALS and stored on metal shelves in dedicated, dry, secure storage facilities. Selected coarse reject samples are returned from ALS and kept at the company's facilities in the core storage area.  

Exploration samples are kept in a dry, locked storage facility until shipment to ALS. All samples are collected by an ALS employee in a dedicated sample vehicle and transported to their sample preparation facility in Guadalajara. The same vehicle brings returned coarse reject and pulp samples from the ALS sample preparation facility. ALS is responsible for the shipment of pulps from its Guadalajara laboratory to its Vancouver facilities.

Sample security relies on the samples being either in the custody of DDGM personnel or stored in the locked on-site preparation facility or stored in a secure area before pick-up by ALS Laboratory personnel or delivery to the on-site Don David Mine Laboratory. A unique and independent sample number is used for each sample with dispatch-submittal sheets and database entries used to track samples' progress and ensure that the laboratory receives all samples.

8.5.Quality Control Measures

A QAQC program has been established for exploration programs conducted at the Don David Mine. Drill core sampling is subject to a QAQC program administered by the company, including submitting blind blank samples, duplicate split samples of quarter core, duplicate pulp splits, Certified Reference Material (CRM) standards, and analysis of check samples. DDGM’s QAQC practices for exploration at Don David Mine comprise a minimum of one standard, one blank, one pulp duplicate, and one coarse duplicate introduced per batch of 40 samples to the sample stream resulting in 10% quality control samples. Underground grade control drilling involves the insertion of one standard and one control blank for every 40 samples. However, because the whole core is often sampled, there is no opportunity for coarse duplicate samples. For underground chip channel samples, one standard, one blank, and one duplicate are introduced per batch of 40 samples. 

Additionally, internal laboratory reporting of quality control and assurance sampling is monitored by mine staff on an ongoing basis. The primary independent assay laboratory used is ALS Chemex Labs, S.A. De C.V. in Guadalajara, Mexico. Certified Reference Material standards and blanks are obtained from CDN Resource Laboratories Ltd. of Langley, British Columbia, Canada. CRM standards are received in individually vacuum-sealed tin-top kraft bags containing 60 g of pulverized blended material. All exploration core is subject to data verification procedures through the sequential insertion of duplicate and control samples introduced into the sample stream at a targeted rate of one duplicate, one CRM standard, one blank, one coarse reject, and one pulp sample for every fifty regular samples. 

Preparation reproducibility was measured with duplicate crush splits collected after crushing the sample. Analytical reproducibility was measured by analyzing duplicate pulp splits collected after pulverizing the sample. For the Don David Mine drilling program, sample reproducibility is measured with quarter split-core sample duplicates analyses.  

The DDGM crew took the quarter core duplicate core samples from the remaining half by re-splitting the core to one-quarter size. Therefore, one-quarter of the core remains in the box for future reference. 

The Don David Mine Laboratory’s quality controls include using a primary or secondary standard sample that is certified for analysis in fire assay, atomic absorption, and X-ray fluorescence. These standard samples are analyzed at the end of each month, evaluating the assay results. This analysis determines the quality control of the Don David Mine Laboratory’s analysis. Some duplicate samples are sent to ALS for lab-quality controls.

78


STANDARD SAMPLES

Certified Reference Standard (CRM) samples are materials of known values used to check and quantify the analytical accuracy of laboratories.

CRM samples were purchased from CDN Resource Laboratories Ltd., where reference material was prepared after a 14 laboratory round robin. At Don David Mine, commercially available standards are used. The average value and standard deviation (S.D.) for the round robins are certified. The variation from the standard’s mean value in standard deviations defines the QAQC variance and is used to determine the acceptability of the standard sample assay. Approximately 100 g of sample material is submitted per QAQC sample.

The expected values of the CRM used at Don David Mine range from 0.01 ppm Auto 18.34 ppm Au and from 0.01 ppm Ag to 2684 ppm Ag. Standard samples are inserted into the sample stream at a ratio of 1:40 for surface exploration and underground production samples.

The criteria for pass or failure are as follows.

Assay value <certified mean ±2 S.D. → Pass
Assay value ≥ mean ±2 SD → Warning or Failure

A failure is declared when the same standard exceeds two consecutives ±2 S.D. warnings.

The geologist in charge is notified when a standard failure occurs. The geologist then determines if the failure can be accepted, e.g., located in an unmineralized zone or a verified CRM swap. If the geologist rejects the batch, the laboratory re-runs the failed batch.

BLANK SAMPLES

A blank control sample is a material with a zero-gold value. Blanks are inserted to assess sample preparation. Specifically, identify “grade smearing” or sample carryover of subsequent samples caused by improper preparation contamination and evaluate analytical “background noise.” 

The material used by DDGM as the blank sample is purchased from CDN Resource Laboratories Ltd. The following criteria are used to evaluate analytical results received for blank samples:

Assay result less than 2 S.D. of the analyte’s certificate mean - Pass
Assay result equal to or greater than 2 S.D. of the analyte’s certificate mean - Failure
The geologist in charge is notified when a blank failure occurs. The geologist then determines if the failure can be ignored or if the batch needs to be re-run. Examples, where the failure might be excused include:
The blank sample has been accidentally switched with a CRM or non-QAQC sample
The failure is in an area of known waste distal from mineralization
Laboratory procedures include cleaning of the sample preparation circuit after sample batches.

DUPLICATE SAMPLES

Duplicate samples of coarse rejects provide information on sample preparation and assay precision, while duplicate pulp samples may be used to quantify analytical precision. The assay results of the duplicates were analyzed by preparing to scatter plots and relative difference plots that compared the difference of grade of the pairs to the mean grade of the pairs. The pass/fail criteria used by DDGM for duplicate pulp samples were nominal +/- 15% and 30% for coarse duplicates.

OUTSIDE CHECK SAMPLES

The QP considers that the drilling and chip channel sampling programs meet industry standards and have been reviewed and confirmed in sufficient detail to permit the inclusion of the information in the Don David Mine database.

The processing team is currently determining what changes would be required to gain lab accreditation status for crucial analysis.

79


In the opinion of the QPs, the current QAQC protocols and reports meet industry-standard practice and provide the necessary control to identify potential analytical problems and allow for corrective follow-up and re-analysis when required.

8.6.Comment on Section 8

The QP considers that the drilling and chip channel sampling programs meet industry standards and have been reviewed and confirmed in sufficient detail to permit the inclusion of the information in the Don David Mine database.

The processing team is currently determining what changes would be required to gain lab accreditation status for key analysis.

In the opinion of the QPs, the current QA/QC protocols and reports meet industry-standard practice and provide the necessary control to identify potential analytical problems and allow for corrective follow-up and re-analysis when required.

80


9DATA VERIFICATION

9.1.Internal Verification

The DDGM staff follow stringent procedures for data storage and validation, performing verification of data on an ongoing basis. The operation employs a Database Manager responsible for overseeing data entry, verification, and database maintenance.

Data used for Mineral Resource estimation are stored in one database relating to the mine, mainly channel samples and diamond drilling results, both exploration and in-mine in-fill drilling. The database is in a Microsoft SQL database format.

The database administrator regularly maintains the resource database by using database validation routines and periodically checks the drill hole and channels data on-screen. The on-site database has a series of automated import, export, and validation tools to minimize potential errors.

The updated database for the Mineral Resource estimation includes all historical data (drill holes and channels) and new drill holes completed by September 30, 2022. Before using this database for Mineral Resource estimation, the database manager reviewed the data for geologic consistency and checked against the original information. Any inconsistencies were corrected during the analysis. The databases were handed over for final review and validation by Mr. Marcelo Zangrandi, an independent QP for this Technical Report. 

9.2.QP Verification

During QP’s site visit from March 3 to 16, 2022, the QP reviewed plans and sections, visited the core shack, examined drill core, and mineralized exposures at the underground mine, reviewed core logging and QAQC procedures and database management system, and held discussions with DDGM personnel.

As part of the data verification process, the QP inspected the drill holes in the section and planned to review geological interpretation related to the drill hole and channel database and found a good correlation. The QP also reviewed QAQC data collected by DDGM. The data verification procedures involved the following:

Inspection of selected drill core to assess the nature of the mineralization and to confirm geological descriptions
Inspection of geology and mineralization in underground workings of the Arista and Switchback vein systems
Verification that collars coordinates coincide with underground workings or the topographic surface
Verify for unique headers
Validation of overlapping intervals
Verification that downhole survey bearing and inclination values display consistency
Evaluation of minimum and maximum grade values
Investigation of minimum and maximum sample lengths
Randomly selecting assay data from the databases and comparing the stored grades to the original assay certificates
Assessing for inconsistences in spelling or coding (typographic and case sensitivity errors)
Ensuring full data entry and that a specific data type (collar, survey, lithology, and assay) is not missing
Assessing for sample gaps or overlaps
All inconsistencies were corrected.

9.3.Opinion of Qualified Person

The QP found that the assay database is well maintained and meets industry standards. The QP is of the opinion that the assay database and database verification procedures for Don David Mine comply with industry standards and are adequate for the estimation of Mineral Resources and Mineral Reserves.

81


10MINERAL PROCESSING AND METALLURGICAL TESTING

Mineralization processed from the Arista underground mine consists entirely of sulfides. The principal economic components are gold, silver, and zinc; however, the ores also contain economically significant amounts of copper and lead. Differential flotation is the primary metallurgical recovery method selected for processing the Arista sulfide mineralization. The DDGM Processing Facility flotation circuit is designed to produce three concentrates for sale:

a copper concentrate with gold-silver
a lead concentrate with gold-silver
zinc concentrate with gold-silver 

In addition, the process includes a gravity concentrate circuit with Gekko intensive leach to recover coarse gold from the grinding circuit.

A sulfur flotation cell system was installed after the zinc flotation circuit in 2022 to recover the remaining gold associated with sulfur. Bulk sulfide flotation concentrate is leached in agitated leach circuit and recovered using Merril-Crowe process.

10.1Metallurgical Assessment of new El Aguila Mining Zone (ALS, 2022)

A sample from a new zone of the El Aguila mine has been tested at ALS laboratory to evaluate the metallurgical performance of a flotation circuit like the one used in the Don David Gold processing plant. Different options to flotation have also been investigated.

The chemical and mineral contents of the new zone sample were comparable to historical ore processed. Copper sulfides, galena and sphalerite liberation were also similar to past plant measurement. Chalcopyrite is still the dominant copper sulfide mineral.

A maximum limiting grade-recovery curve for copper indicated a 5% reduction in recovery if the same concentrate grade of 25% is obtained. Inclusion of a regrinding in the copper circuit would alleviate this limitation so higher recovery and / or concentrate grade could be achieved as shown at Figure 10.1.

Figure 10.1 Grade-recovery curve for copper

Graphic

82


10.2Bond Ball Mill Work Index 

Bond work index measures ore resistance to crushing and grinding and is determined using a Bond Grindability Test, which SGS Laboratories performed. Figure 10.2 below graphically illustrates the test results. Report SGS-23-18 completed September 19, 2018, concludes a Bond work index ranges from 14.5-15.4 at a cut size of 150 mesh. Sulfide specifically had a Bond work Index of 15.0 and represents what DDGM was currently processing in 2021. 

Figure 10.2 Feed and Product Size Distribution 

Graphic

10.3Flotation 

The latest flotation study was conducted by ALS in December 2019 and completed in August 2020. The findings of ALS report KM6252 identified opportunities to reduce the impurities and increase recoveries in the Cu, Pb, and Zn concentrates through reagent adjustments and reduction of liberation size (regrinding). 

An estimated 3% improvement in copper concentrate grade and an 8% improvement in recovery is expected if regrinding can be accomplished to achieve 80-95% liberation, which currently ranges between 55-75%.  

Similarly, for Lead, regrinding to 80% passing 30 microns is expected to improve the grade by 5% and recovery by 8%. 

Zinc concentrate improvements in grade are possible with process parameter changes such as increasing pH to 11.5 at the cleaning stage while reducing the SIPX dosage.  

With the guidance of ALS report KM6252 and the systematic application of continuous improvement methodologies, the team has successfully improved recoveries in 2021. 

10.4Thickening and Filtering 

A Thickening and Filtering study was conducted by Pocock Industrial (Lyntek) and published in August 2012. The scope of the study included: 

1.Particle Size Analysis 
2.Flocculant Screening and Evaluation 
3.Static Thickening Tests 
4.Dynamic High Rate Thickening Tests 
5.Pulp Rheology Studies 
6.Pressure Filtration Studies 

83


The particle size of the concentrate products was found to be Cu at P80: 40 um, Pb at P80 31 um, Zn at P80 52 um. 

Hychem AF304 containing a medium to a high molecular weight of 15% charge density anionic polyacrylamide was found to be the most effective flocculent at the following dosages: 

10-15 g/MT for Cu concentrate 

15-20 g/MT for Pb and Zn concentrates 

The local supplier equivalent is Asfloc 034 SH (Asfin Internacional), which is currently being used.  

Static (for conventional thickening) and dynamic (high rate) thickening tests were performed. Static test results indicate an optimal 20-25% feed solids rate. Therefore, the recommended minimum unit area is 0.125-0.150 m2/MTPD for Cu and Zn and 0.135-0.160 m2/MTPD for Pb. Dynamic test results were also included but not relevant as conventional thickeners were installed in the process—recommended underflow density range from 65%-69% for Cu and Zn, and 58%-62% for Pb.  

Pulp Rheology Studies determined pulp densities at which each concentrate pulp yielded mostly Newtonian behavior to predict flowability. 

The Pressure Filtration Study results are shown below in Table 10.1 and were used to determine the sizing of the filtration equipment within the process. 

Table 10.1 Concentrate Pressure Filtration Study Results 

Graphic 

10.5Filtered Tailings 

A filtered tailings method is being implemented to expand the tailings handling capacity of the DDGM site, with commissioning in 2022. Paterson and Cooke were retained to complete the filtered tailings study and provide a detailed design of the filter plant.  

84


The filtered tailings study was conducted by Paterson and Cooke and is contained within Report 31-1048-00-TW-REP-0001 Rev A published on July 28, 2020. It can be broken down into four sections. Analysis of the slurry, analysis of the process water, the measure of flowability/moisture limits, and pressure filtration tests. 

The slurry analysis results are contained in Table 10.2 below.

Table 10.2 Slurry Analysis 

Slurry solids concentration (%m) 

52.6

Slurry pH 

8.9

Slurry conductivity (mS/cm) 

9.18

Temperature (⁰C) 

20.0

Liquid density (kg/m3) 

1008.0

Dissolved solids by mass (ppm) 

13,020

Solids density (kg/m³) 

2695 ± 2

Solids mass concentration (%m) 

70.0%m

Test temperature (°C) 

19.3

Zero free water solids mass concentration (%m) 

80.8 ± 0.3%m

Solids mass concentration (%m) 

10%m

Test temperature (⁰C) 

19.1

Average zeta potential (mV) 

-1.4 ± 0.2

Slurry analysis includes particle size analysis and minerology of the slurry solids which are graphically shown below in Figure 10.3 and tabulated in Table 10.3.

85


Figure 10.3 Slurry Particle Analysis 

Graphic 

Table 10.3 Slurry Solids Minerology 

Quartz  

81%

Sphalerite  

3%

Dolomite  

3%

Pyrite  

<2%

K-Feldspar  

<2%

Total Clay 

 Illite (% of total) 

Kaolinite (% of total)  

13%

12%

1%

Illite  

95%

Kaolinite  

5%

The process water constituents and characteristics were also determined in the analysis and are listed below in Table 10.4. 

Table 10.4 Process Water Constituents and Characteristics 

 

 

Aluminum (mg/l) 

<0.1

Boron (mg/l) 

14.9

Calcium (mg/l) 

459.3

Iron (mg/l) 

0.2

Magnesium (mg/l) 

58.1

Potassium (mg/l) 

154.7

86


Sodium (mg/l) 

3,420.0

Bicarbonate as CaCO₃ (mg/l)  

96.5

Chloride (mg/l)  

4,019.6

Nitrogen, Nitrate (mg/l)  

1.2

Sulfate (mg/l)  

4,001.7

Total Dissolved Solids (mg/l)  

11,826

Total Suspended Solids (mg/l)  

60

Specific Conductivity (mS/cm)  

17.2

pH  

7.4

Analyzed ionic balance (cations/anions)  

0.9

Calcium: Sodium Ratio  

0.1

Flow moisture point (FMP) and transportable moisture limit were measured to assist in determining the better method of transporting the filtered tailings. The results are shown in Table 10.5 below. 

Table 10.5 Test Result for Flowability 

 

 

Flow moisture point (% moisture)  

15.5%

Transportable moisture limit (% moisture)  

13.9%

The initial test results were required to initiate the final series of Pressure filtration test work. Target FMP (Flowability Moisture Point) of 15% and preliminary geotechnical target of 14% were provided by the client for these tests and were conducted for a range of chamber widths. The purpose of the tests was to provide information for the selection of the appropriate filter press by establishing equations/graphs for the following characteristics. 

Dry Specific Cake Weight 
Form Time 
Cake Moisture Content 
Dry Time Factor 
Chamber Width 

The resulting relationships were determined and represented in Tables 10.6-10.9 

87


Table 10.6 Pressure Filtration - Dry Specific Cake Weight as a Function of Cake Thickness 

 

 

Dry specific cake weight (kg/m²)  

W = a(h) + b

a  

0.80

b  

-0.98

Applicable chamber width range (mm)  

25 to 60

Applicable pressure (kPa)  

1500

Table 10.7 Pressure Filtration – Form Time as a Function of Dry Specific Cake Weight 

 

 

Log of the form time (min)  

Tf = a(W)+b

a  

1.40

b  

-1.67

Applicable double-sided chamber width range (mm)  

25 to 60

Applicable form pressure (kPa)  

1,500

Table 10.8 Pressure Filtration - Form Cake Moisture Content as a Function of Form Time 

 

 

Form cake moisture content (%m)  

qf = a ln(F) + b

a  

-0.07

b  

0.03

Applicable form time factors (min m²/kg)  

0.07 to 0.10

Applicable pressure (kPa)  

1500

Table 10.9 Pressure Filtration – Dry Time Factor as a Function of Final Dry Cake Moisture Content 

 

 

Dry time factor (min.m²/kg)  

D = (a)eb(qf)

a  

1.8 x 1012

b  

-179

Applicable dry filter cake moisture (%m)  

14.4%m to 17.1%m

Applicable pressure (kPa)  

600

Summary of Findings for Report 31-1048-00-TW-REP-0001 Rev A determined the graphs and equations required for the selection and sizing of the equipment for the full-scale pressure filtration plant and that the operational and preliminary geotechnical targets were achievable at all chamber widths.  

88


As part of the filtered tailings study, 31-1048-00-HY-TEC-0001 Rev A report was also completed by Paterson and Cooke on May 6, 2020. The scope of the report included a steady-state hydraulic evaluation of the tailings feed pipeline, filtration return water pipeline, and paste plant transfer pipeline. Figures 10.4 and 10.5 illustrate the piping runs. 

Figure 10.4 Pipeline Route for Filtered Tailings Feed Pipeline 

Graphic  

Figure 10.5 Pipeline Route from Filter Plant to Paste Plant 

Graphic 

The report provided the required analysis to determine the filtration plant's engineered specifications of the filtration and the process water return line. It also concluded that the installed pipe is suitable for the paste plant transfer pipeline in a new condition. 

89


10.6Deleterious Elements – Copper Concentrate 

The primary contaminant in the copper concentrate is lead at 12.6%. Approximately 70 percent of galena is liberated, and there is potential to improve rejection of the lead with increased lead depressant in the copper circuit, such as MBS. 

Sphalerite, pyrite, and non-sulfide gangue measured more typical concentrate dilution liberation, measuring between 46-50%. With the high locking of these minerals with copper sulfides, both in binary and multiphase, removing more of these minerals from the concentrate without regrinding would be difficult. 

Antimony and arsenic are also present at elevated amounts, at 1.2 and 0.2 percent, respectively. Most antimony was included in copper and silver mineral structures, like in previous measurement periods. However, about half the arsenic was contained in arsenopyrite, which could be rejected similarly to pyrite. Arsenic penalties may be reduced or avoided if the rejection of arsenopyrite could be improved. But given the liberation of pyrite/arsenopyrite, further regrinding would likely be required to obtain a better separation. 

Table 10.10 Characteristics of the Copper Concentrate, Minerals Content. 

Graphic 

10.7Deleterious Elements – Lead Concentrate 

Zinc and Quartz are deleterious elements within the Lead concentrate. Both sphalerite and non-sulfide gangue are over 63 percent liberated, and it should be possible to improve rejection of both, to some extent, by enhancing the flowsheet or chemical conditions. The non-sulfide gangue, primarily Quartz, is not considered hydrophobic, with a third-sized finer than 8µm suggesting it is recovered via entrainment. Additional cleaning stages would reduce recovery via entrainment. Redirecting the copper circuit cleaner tailing to the lead first cleaner may help reduce recovery of non-sulfide gangue to the lead concentrate. It might be possible to reduce sphalerite recovery by using increased depressant dosages (such as sodium cyanide and zinc sulphate). 

90


Table10.11 Characteristics of the Lead Concentrate, Minerals Content 

Graphic 

10.8Deleterious Elements – Zinc Concentrate 

Non-sulfide gangue is the main diluent in the concentrate, at 11.8 percent. About a third of this non-sulfide gangue was measured in binary with sphalerite, explaining its presence in the zinc concentrate. Another one-third sized finer than 10µm and was likely recovered via froth entrainment. The use of froth wash water to reduce entrainment may reduce this component. 

Pyrite liberation, however, is higher, and there is potential scope to reduce the recovery of liberated pyrite to the zinc concentrate. Raising the pH to 11.5 in the zinc cleaners and reducing SIPX dosages (while increasing CuSO4 dosage) may help lower the zinc concentrate's pyrite dilution. 

Table 10.12 Characteristics of the Zinc Concentrate, Minerals Content 

Graphic

10.9Opinion of Qualified Person

Based on the ALS report KM65236 dated August 2020 from October 2022 and the last two years operating data compilation, regrinding of the copper rougher concentrate improved concentrate grade by 10% and increased copper recovery by 4%. Modifications to the plant to introduce regrind of copper rougher concentrate need to be analyzed. In addition, according to flotation testwork results, reagent dosage and addition point should be reviewed to minimize metal misplacement.

91


11MINERAL RESOURCE ESTIMATES

11.1.Summary

The Mineral Resource estimate for the Don David Gold Mine, as of December 31, 2022, using all data available as of September 30, 2022, was completed by Marcelo Zangrandi, from AMBA Consultoria Ltda, an independent QP for this Technical Report.

The Mineral Resource estimate was completed using Vulcan software. Wireframes for geology and mineralization were constructed by DDGM geology staff using Leapfrog Geo, -based on underground mappings, assay results, lithological information from drill holes, and structural data. Assays were composited to 1 m lengths and capped to various levels based on exploratory data analysis for each vein. Wireframes were filled with blocks (parent cell size of 10 m by 1m by 10 m, x,y,z), which were sub-celled at wireframe boundaries (sub-cell minimum size 2.5 m by 0.5 m by 2.5 m, x,y,z). Blocks grades were interpolated using ordinary kriging (OK) interpolation algorithm. Classification of blocks used distance-based criteria related to the spatial continuity of the mineralization. Block estimates were validated using industry-standard validation techniques. After the depletion of the Mineral Reserves, the remaining material is reported unconstrained, using a breakeven NSR cutoff grade of $80/t for Arista mine (Arista and Switchback vein systems) and an AuEq of 2.35 g/t for Alta Gracia deposit.

A summary of the Don David Gold Mine Mineral Resources, exclusive of Mineral Reserves, for Arista mine, is shown in Table 11.1Table 11.2 shows the Mineral Resources for the Alta Gracia deposit. NSR cutoff values for the Mineral Resources were established using a zinc price of $1.35/lb, a lead price of $0.90/lb, a copper price of $3.40/lb, a silver price of $20.00/oz, and a gold price of $1,650/oz. See Section 1.9 for an explanation of the metal prices used.

The definitions have classified Mineral Resources and Mineral Reserves in SK1300, which are consistent with the Canadian Institute of Mining, Metallurgy, and Petroleum (CIM) Definition Standards for Mineral Resources and Mineral Reserves (CIM (2014) definitions).

Table 11.1 Don David Gold Mine (Arista Mine) - Summary of Gold, Silver and Base Metal Mineral Resources, exclusive of Reserves at December 31, 2022

Category

Resources

Amount

Grades

Cutoff grade

Metallurgical Recovery (%)

Ktonne

Au (g/t)

Ag (g/t)

Cu (%)

Pb (%)

Zn (%)

$/tonne

Au

Ag

Cu

Pb

Zn

Measured mineral resources

259

1.70

153

0.38

1.36

3.95

80

81.6

90.8

71.2

70.4

84.2

Indicated mineral resources

1,240

1.19

121

0.29

1.14

3.17

80

81.6

90.8

71.2

70.4

84.2

Measured + Indicated mineral resources

1,499

1.27

126

0.31

1.18

3.30

80

81.6

90.8

71.2

70.4

84.2

Inferred mineral resources

1,916

0.80

111

0.25

1.18

3.03

80

81.6

90.8

71.2

70.4

84.2

92


Table 11.2 Don David Gold Mine (Alta Gracia Mine) - Summary of Gold, Silver and Base Metal Mineral Resources, exclusive of Reserves at December 31, 2022

Category

Resources

Amount

Grades

Cutoff grade

Metallurgical Recovery (%)

Ktonne

Au (g/t)

Ag (g/t)

-

-

-

AuEq/tonne

Au

Ag

Cu

Pb

Zn

Measured mineral resources

24

0.81

368

-

-

-

2.35

85.0

72.0

-

-

-

Indicated mineral resources

90

0.61

327

-

-

-

2.35

85.0

72.0

-

-

-

Measured + Indicated mineral resources

114

0.65

336

-

-

-

2.35

85.0

72.0

-

-

-

Inferred mineral resources

148

0.62

296

-

-

-

2.35

85.0

72.0

-

-

-

Notes

1.Mineral Resource estimated at December 31, 2022.
2.The definitions for Mineral Resources in SK1300 were followed for Mineral Resources, which are consistent with CIM (2014) definitions.
3.Metal prices used in the estimate were $1,650/oz Au, $20.00/oz Ag, $3.40/lb Cu, $0.90/lb Pb, and $1.35/lb Zn. See Section 1.9 for a discussion of the metal prices used.
4.Mineral Resources are exclusive of Mineral Reserves.
5.Mineral Resources that are not Mineral Reserves are materials of economic interest with reasonable prospects for economic extraction.
6.Mining, processing and overhead costs were based on 2022 actual costs for the Don David Gold Mine and consider cost improvements made in the fourth quarter of 2022.
7.An exchange rate of 20 Mexican Pesos (“MXP”) to 1 U.S. dollar is applied to peso-denominated costs.
8.Rounding of tonnes, average grades, and contained ounces may result in discrepancies with total rounded tonnes, average grades, and total contained ounces.

With consideration of the recommendations summarized in Section 1 and Section 23, the QP believes that any issues relating to all relevant technical and economic factors likely to influence the prospect of economic extraction can be resolved with further work.

11.2.Disclosure

The QP responsible for this Section 11 of this Technical Report has relied on the other experts regarding permitting, legal, title, taxation, socio-economic, marketing, political, or other relevant factors that could materially affect the Mineral Resource Estimate.

93


11.2.1. Known Issues That Materially Affect Mineral Resources

The QP is not aware of any issues that affect the Mineral Resource estimates materially. These conclusions are based on the following:

Environmental: DDGM complies with Environmental Regulations and Standards set in Mexican Law as detailed in Section 20
Permitting: DDGM has represented that those permits are in good standing.
Legal: DDGM has represented that there are no outstanding legal issues; no legal actions, and injunctions pending against the Project
Title: DDGM has represented that the mineral and surface rights have secure title
Taxation: No known issues
Socio-economic: DDGM has represented that the operation has community support from the local town of San Jose del Gracia
Marketing: No known issues
Political: DDGM believes that the current government is supportive of the operation
Other relevant issues: No known issue
Mining: No known issues
Metallurgical: DDGM presently and successfully treats ore extracted from the Don David Mine in the onsite processing plant to produce concentrates with gold, silver, and base metals. This work has been described in Section 13
Infrastructure: No known issues

11.3.Resource Estimation

11.3.1. Resource Database

DDGM maintains the entire database at the mine site in Microsoft SQL Server. All data are centrally stored on the Arista Project server, backed up every night at 3:00 am. DDGM company policy includes Windows personal computer folder backup that automatically synchronizes Microsoft Desktop, Documents, and Pictures folders to a OneDrive cloud storage. 

The Don David Gold Mine database comprises 1,682 drill holes for a total of 362,287 meters and 20,998 underground channels for a total of 69,705 meters. The resource database contains drilling information and analytical results until September 30, 2022. Information received after this date was not used in the Mineral Resource estimate. Data was delivered to AMBA in the form of Excel spreadsheets containing collar locations, down-hole survey data, lithology codes, sampling intervals, and assay results for gold, silver, copper, lead, and zinc, and a total of 1,740 rock density measurements. Analytical quality control data was also received, including assays for blanks, duplicates, and standards inserted into the sample stream as described and discussed in Section 11.

The coordinate reference system used is WGS84 UTM Zone 14N. Drill hole data have been reported in metric units. Gold and silver grades are in grams of metal per metric tonne, and copper, zinc, and lead grades are expressed in percentage metal.

Data were amalgamated, parsed as required, and imported by AMBA into Maptek’s Vulcan (Vulcan) software.

The drill hole and channel database comprise coordinate, length, azimuth, dip, lithology, density, and assay data. The channel sample data was converted into drill hole data for interpretation and Mineral Resource estimation. For grade estimation, unsampled intervals within mineralization wireframes were replaced with -9. Detection limit text values (e.g., “<0.05”) were replaced with numerical values that were half of the analytical detection limit. 

94


Figure 11.1 illustrates drill hole locations with the block models

Graphic

Figure 11.1 3D view of block models limits and drill holes

For the Mineral Resource estimate, the drill hole data were limited to those assays located inside the mineralization wireframes (veins). Summary statistics were tabulated for the assay data, including gold, silver, copper, lead, and zinc grades (Table 11.3).

Table 11.3 Summary Assay Statistics

PROJECT

AU_COUNT

AU_MEAN

AG_COUNT

AG_MEAN

CU_COUNT

CU_MEAN

PB_COUNT

PB_MEAN

ZN_COUNT

ZN_MEAN

Switchback

24,061

1.87

24,061

75.04

24,060

0.42

24,060

1.62

24,061

4.64

Arista

35,722

2.99

35,722

291.57

35,722

0.39

35,722

1.58

35,722

4.21

Alta Gracia

3,714

0.7

3,714

269.7

3,695

0.01

3,696

0.14

3,696

0.25

The QP conducted several checks on the Mineral Resource database as discussed in Section 9, Data Verification. The database was interrogated for inconsistencies in naming conventions or analytical units, duplicate entries, interval, length, or distance values less than or equal to zero, blank, or zero-value assay results, out-of-sequence intervals, intervals, or distances more significant than the reported drill hole length, inappropriate collar locations, and missing interval and coordinate fields. The QP believes that the database is of good quality and appropriate to support Mineral Resource estimation.

11.3.2. Bulk Density

DDGM measures the bulk density of representative samples of mineralized veins and wall rocks by the water displacement method. The samples consist of 10-15 cm portions of selected dry whole drill core or irregular portions of representative rocks from the underground openings. Mine laboratory technicians use a conventional scale to get the mass of the sample. Then, they read the volume of water displaced submerging the object in a known volume of water and measured the change in water level. The bulk density is then calculated by dividing the mass by the volume of the sample. Samples are not coated in paraffin wax; however, the core was generally solid with very few pores.

95


A total of 3,337 bulk density measurements are available for the drill holes samples and 1,740 bulk density measurements from underground hand samples. AMBA´s QP conducted a series of statistics and comparisons between the different sample’s sources and different lithologies (including mineralized vein and wall rock samples). A possible systematic bias was observed in the underground samples, maybe related to the recipient used to measure the water volume displacement. Thus, the bulk density analysis focused on the drill hole samples, specifically in samples from the mineralized veins.

AMBA´s QP applied low and high capping values to density measurements to limit the influence of a small number of outlier values in the lower and upper tail of the density distributions (Figure 11-2 and Figure 11-3). A summary of the capping levels is shown in Table 11-4.

Table 11.4 Density Capping Values

DENSITY
DOMAIN

LOWER CAPPING VALUE
(DENSITY - T/M3)

UPPER CAPPING VALUE
(DENSITY - T/M3)

Arista

2.46

4.14

Switchback

2.31

3.59

Figure 11.2 Density Capping Analysis for Arista

Graphic

96


Figure 11.3 Density Capping Analysis for Switchback

Graphic

After applying the lower and upper capping, the average densities for each domain, Arista and Switchback, are 2.83 t/m3 and 2.77 t/m3, respectively. These density values are very similar to those used for the previous resource estimations and the mine production. The historic density value is used for the present resource estimation, considering the uncertainty related to the density lab measuring method. It is highly recommended that the laboratory improves density measurement methodology to minimize the bias and errors associated with the water displacement method.

11.3.3. Geological Interpretation

Structural data was used to help define the orientation of mineralization. Previous models were developed using successive polylines constructed in cross-section and oriented perpendicular to the overall trend of mineralization. In 2021, DDGM changed its modeling approach based on a defined economic cutoff. The defined economic cutoff determined the outlines of the polylines with demonstrated continuity between sections. The updated geological wireframes model veins or definable mineralized structures based on the geological description of the channels and drill holes, underground mapping, and a reference assay threshold. Some drill hole intercepts below NSR cutoff were included to maintain geological continuity.

At the Arista mine, the overall mineralization strike is approximately 300° azimuth, although individual veins can vary between 280° and 350° azimuth; mineralization extends over 1,450 meters of strike length.

11.3.4. Wire-Frame Modeling

DDGM performed geological modeling of the Arista, Switchback, and Alta Gracia deposits using Leapfrog. All mineralized veins were modeled based on the drilling and channel sampling geological descriptions and structural and lithological controls observed in underground workings and captured on level plan geological maps. The model incorporates all significant vein systems identified to date: a total of 31 veins were interpreted and modeled for the Switchback system, 45 veins for the Arista system, and 14 veins for the Alta Gracia system. Where available, underground mapping was used to guide the modeling, and 3D polylines were used to control better contacts where data was sparse.

The modeled mineralized veins were exported to Vulcan software to encode the block model and provide statistical analysis and compositing limits. Figure 11.4 is a three-dimensional view of the wireframe solids of the veins modeled for the Arista and Switchback vein systems. Figure 11.5 is a three-dimensional view of the wireframe solids of the veins modeled for the Alta Gracia system.

97


Figure 11.4 Three-dimensional view of the wire frame solids of the veins modeled for the Arista and Switchback vein systems

Graphic

Figure 11.5 Three-dimensional view of the wire frame solids of the veins modeled for Resource estimation for the Alta Gracia Deposits

Graphic

Each vein is treated as a separated estimation domain, respecting the directions of continuity identified and modeled for each of them. The domains are numbered sequentially in order of priority as they were modeled. The domain (vein) codes are listed in Table 11.5. All wireframes enclosing mineralized domains were incorporated into the block model; a sub-blocking process was used to fill the domains adequately.

98


Table 11.5 Vein codes used in wireframes, composites and block models

Switchback

Code

Arista

Code

Alta Gracia

Code

none

0

none

0

none

0

selene

1

AIRE

1

huaje1_fw

1

silvia

13

ALTA

2

huaje1_hw

2

soledad_s

14

ARISTA

3

huaje2

3

soledad_rm5

15

BAJA-RM1

4

ind_s_rm1

4

soledad_n

16

BAJA

5

ind_m1

5

susana_n

17

CANDELARIA

6

ind_m2

6

sagrario

18

CHUY1

7

jarillas1

7

sofia

19

CHUY2

8

mirador

8

sam2

20

ESTE-NORTE

9

san_juan

9

sadie2

21

ESTE-SUR-RM1

10

san_juan_fw

10

sara

22

ESTE-SUR

11

san_juan_nw

11

sadie1

23

GISELA

12

victoria1

12

sbn1

24

LUZ

13

victoria_ne

13

sasha1

25

MARENA

14

ind_w

14

sandy2

26

MERCEDES

15

sagram1

27

SANTIAGO-RM1

16

sam1

28

SANTIAGO

17

samarinda

29

SPLAY05-RM1

18

sandy1

30

SPLAY5

19

sasha2

31

SPLAY06-SUR

20

selene_rm1

33

SPLAY06

21

soledad_rm1

34

SPLAY31-RM1

22

soledad_rm2

35

SPLAY31-RM2

23

soledad_rm3

36

SPLAY31-RM3

24

soledad_rm4

37

SPLAY31-RM4

25

sonya

38

SPLAY31

26

susana_s

39

SPLAY66-RM1

27

sarabi

40

SPLAY66

28

sai

41

STA-CECILIA

29

salamanca

42

STA-CLARA

30

susol

43

STA-HELENA

31

99


Switchback

Code

Arista

Code

Alta Gracia

Code

STA-LUCIA

32

VETA01

33

 

VETA03

34

 

VIRIDIANA-RM1

35

 

VIRIDIANA-RM2

36

VIRIDIANA

37

CANDELARIA-RM1

38

LUZ-RM1

39

SPLAY31-RM5

40

SPLAY05-RM2

41

BAJA-RM2

42

MARENA-RM1

43

DAIRA

44

ARGELIA

45

11.3.5. Resource Assays

The basic drill hole data was flagged with the wireframes for each mineralized domain and assessed through exploratory data analysis (EDA), including univariate statistics, histograms, cumulative probability plots, and box plots to compare geology domain statistics, verify the data distributions and assess the need for using a top-cut.

Table 11-6 and Table 11-7 list composited univariate statistics for zinc, copper, lead, and silver by estimation domain for the prominent mineralized veins from Switchback and Arista vein systems.

Table 11.6 Univariate statistics of the major mineralized veins of Switchback vein system

Domain

1 Selene

13 Silvia

14 Soledad Sur

15 Soledad_RM5

16 Soledad Norte

Au (g/t) - Count

2616

721

6103

3198

8020

Au (g/t) - Mean

3.24

4.91

1.20

3.08

1.49

Au (g/t) - Minimum

0.01

0.01

0.01

0.01

0.01

Au (g/t) -Maximum

76.53

59.30

77.08

43.37

54.20

Au (g/t) - Std. Dev.

5.69

6.16

3.63

4.19

2.57

Au (g/t) - CV

1.76

1.25

3.02

1.36

1.73

Ag (g/t) - Count

2616

721

6103

3198

8020

Ag (g/t) - Mean

43.44

107.84

88.51

100.35

73.92

Ag (g/t) - Minimum

0.05

0.05

0.05

0.05

0.05

Ag (g/t) -Maximum

2037

3351.60

10989

8934

4989

Ag (g/t) - Std. Dev.

102.00

230.38

260.72

298.38

160.36

Ag (g/t) - CV

2.35

2.14

2.95

2.97

2.17

Cu (%) - Count

2616

721

6103

3198

8020

Cu (%) - Mean

0.30

0.47

0.48

0.43

0.41

100


Domain

1 Selene

13 Silvia

14 Soledad Sur

15 Soledad_RM5

16 Soledad Norte

Cu (%) - Minimum

0.01

0.01

0.01

0.01

0.01

Cu (%) -Maximum

4.41

2.39

10.94

7.26

6.18

Cu (%) - Std. Dev.

0.28

0.35

0.59

0.37

0.32

Cu (%) - CV

0.91

0.76

1.24

0.86

0.79

Pb (%) - Count

2616

721

6103

3198

8020

Pb (%) - Mean

1.61

2.78

1.39

2.36

1.79

Pb (%) - Minimum

0.01

0.01

0.01

0.01

0.01

Pb (%) -Maximum

54.56

43.04

53.65

36.16

34.94

Pb (%) - Std. Dev.

2.99

3.60

2.13

3.44

2.78

Pb (%) - CV

1.86

1.29

1.54

1.46

1.55

Zn (%) - Count

2616

721

6103

3198

8020

Zn (%) - Mean

3.90

8.23

4.62

5.82

5.61

Zn (%) - Minimum

0.01

0.01

0.01

0.01

0.01

Zn (%) -Maximum

36.39

31.22

50.75

37.22

58.71

Zn (%) - Std. Dev.

4.85

6.21

4.75

5.54

5.31

Zn (%) - CV

1.24

0.75

1.03

0.95

0.95

Table 11.7 Univariate statistics of the major mineralized veins of Arista vein system

Domain

4 Baja_RM1

5 Baja

6 Candelaria

14 Marena

17 Santiago

19 Sp 5

26 Sp 31

27 Sp66_RM1

28 Sp 66

29 S Cecilia

37 Viridiana

Au (g/t) - Count

587

3097

1224

305

1223

3140

2727

355

1502

1256

2176

Au (g/t) - Mean

1.35

4.05

2.53

0.91

2.24

2.04

2.80

3.32

4.17

0.64

1.70

Au (g/t) - Minimum

0.01

0.01

0.01

0.01

0.01

0.01

0.01

0.01

0.01

0.01

0.01

Au (g/t) -Maximum

83.10

141.00

98.20

33.90

100.27

146.53

159.11

59.73

92.80

33.80

142.83

Au (g/t) - Std. Dev.

5.34

10.07

6.02

2.91

5.70

6.98

7.01

6.70

8.32

1.80

5.27

Au (g/t) - CV

3.97

2.49

2.38

3.20

2.54

3.42

2.50

2.02

2.00

2.81

3.10

Ag (g/t) - Count

587

3097

1224

305

1223

3140

2727

355

1502

1256

2176

Ag (g/t) - Mean

137.81

424.40

382.21

124.85

55.25

561.72

208.54

336.27

380.46

36.98

136.80

Ag (g/t) - Minimum

0.05

0.05

0.05

0.05

0.05

0.05

0.05

0.05

0.05

0.05

0.05

Ag (g/t) -Maximum

8610.00

10684

9451

8037.00

4407

57809

11843

16488

13428

420

3751

Ag (g/t) - Std. Dev.

445.82

871.98

829.13

540.75

193.12

2025.27

673.38

1045.63

807.78

50.53

282.33

Ag (g/t) - CV

3.24

2.05

2.17

4.33

3.50

3.61

3.23

3.11

2.12

1.37

2.06

Cu (%) - Count

587

3097

1224

305

1223

3140

2727

355

1502

1256

2176

Cu (%) - Mean

0.32

0.45

0.27

0.29

0.28

0.22

0.34

0.53

0.58

0.25

0.29

Cu (%) - Minimum

0.01

0.01

0.01

0.01

0.01

0.01

0.01

0.01

0.01

0.01

0.01

Cu (%) -Maximum

4.49

25.11

12.29

4.41

4.83

5.17

6.97

4.04

8.35

3.08

7.44

Cu (%) - Std. Dev.

0.42

0.80

0.52

0.50

0.33

0.31

0.41

0.66

0.81

0.20

0.50

Cu (%) - CV

1.32

1.80

1.93

1.73

1.18

1.42

1.22

1.25

1.39

0.82

1.68

Pb (%) - Count

587

3097

1224

305

1223

3140

2727

355

1502

1256

2176

Pb (%) - Mean

2.63

1.32

0.79

0.81

1.94

1.34

1.63

1.75

1.75

1.31

1.91

101


Domain

4 Baja_RM1

5 Baja

6 Candelaria

14 Marena

17 Santiago

19 Sp 5

26 Sp 31

27 Sp66_RM1

28 Sp 66

29 S Cecilia

37 Viridiana

Pb (%) - Minimum

0.01

0.01

0.01

0.01

0.01

0.01

0.01

0.01

0.01

0.01

0.01

Pb (%) -Maximum

18.27

35.52

29.39

9.70

31.17

49.40

26.11

19.81

30.55

22.86

23.63

Pb (%) - Std. Dev.

3.16

2.54

1.95

1.49

2.94

2.78

2.42

2.91

2.75

2.04

2.46

Pb (%) - CV

1.20

1.92

2.48

1.84

1.51

2.08

1.49

1.66

1.57

1.56

1.29

Zn (%) - Count

587

3097

1224

305

1223

3140

2727

355

1502

1256

2176

Zn (%) - Mean

7.72

3.88

1.49

2.70

4.17

2.51

4.12

4.88

6.05

3.65

7.24

Zn (%) - Minimum

0.01

0.01

0.01

0.01

0.01

0.01

0.01

0.01

0.01

0.01

0.01

Zn (%) -Maximum

37.22

44.23

21.42

20.25

30.02

45.63

31.61

39.17

53.99

22.38

45.18

Zn (%) - Std. Dev.

7.77

6.13

2.23

3.72

4.21

3.54

4.32

7.16

7.07

3.41

7.31

Zn (%) - CV

1.01

1.58

1.50

1.38

1.01

1.41

1.05

1.47

1.17

0.94

1.01

The basic statistics of the domain-coded data indicated that the domains were characterized by mixed populations (due to the incorporation of low-grade internal waste) and strongly skewed distributions (due to the presence of extreme elevated values), which was reflected in their high coefficients of variation. The coefficient of variation (CV) is the ratio of the standard deviation to the mean. It is a relative measurement of sample variability and, if the ratio is much higher than 1, care should be taken during estimation using a linear Kriging algorithm. CV ratios significantly higher than one indicate skewed underlying statistical distributions. The influence of high grades during Kriging interpolation should be controlled to avoid unrealistic smearing of high assay values.

The composite statistics in Table 14.5 and Table 14.6 show that the CV ratios for the major mineralized domains are higher than 1, mainly for gold and silver, copper, lead, and zinc in some mineralized veins. The influence of high grades during estimation needs to be carefully controlled.

11.3.6. Compositing

A statistical assessment of the raw sample lengths indicates that most samples are taken at a nominal core length of approximately 1m. Figure 11.6 shows the histogram of the sample lengths for all domains combined for Arista (on the left) and Switchback (on the right). The figure indicates that the average sample length is around 1.02 m for Switchback and 0.9 m for

102


Arista. Several samples have more significant support (up to a maximum sample length of 6 m in Arista); however, this maximum sample length relates to an empty intersection.

Figure 11.6 Histogram of raw sample lengths in all samples from Arista (left) and from Switchback (right)Graphic

AMBA´s QP composited the assays to 1 m with a 0.5 m tolerance, beginning at the collars. Compositing process respects the limits of the mineralized veins. Small intervals were merged with the previous interval. Composite lengths range from 0.1 m to 1.49 m.

The majority of composites (90%) had a length from 70 cm to 1.4 m, and 1% of the composites had a length less than 0.5 m. The composite length corresponds to half of the parent block size in the direction of the width of the veins.

11.3.7. Treatment of High-Grade Assays

Where the assay distribution is skewed positively or approaches log-normal, erratic high-grade values can have a disproportionate effect on the average grade of a deposit. One method of treating these outliers in order to reduce their influence on the average grade is to cut or cap them at a specific grade level. Another possibility is to limit the range of influence using a restricted search radius for these samples considered outliers.

103


AMBA´s QP applied a general high-grade capping to Au, Ag, Cu, Pb and Zn assays to a very small amount of outlier values located in the upper tail of the metal distributions. These extreme values are very erratic, do not seem to correspond with the grade distribution, and, in some situations, could even be sampling errors.

Figure 11.7 General capping for all Switchback vein domains

Graphic

104


Figure 11.8 General capping for all Arista vein domains

Graphic

A summary of general capping is shown in Table 11.8, with the number of capped for each metal. Composite samples above these thresholds were capped prior to estimation.

Table 11.8 Summary of general capping for Arista and Switchback

Arista

Grade capped

Number of
composites capped

Au(g/t)

156

10

Ag (g/t)

13,916.9

12

Cu(%)

10.67

6

Pb(%)

33.79

7

Zn(%)

49.5

2

Switchback

Grade capped

Number of
composites capped

Au(g/t)

60

6

Ag (g/t)

3,000

13

Cu(%)

7

5

Pb(%)

40

4

Zn(%)

40

5

A second capping analysis was performed, individually for each vein. To determine the appropriate capping thresholds, composite sample population statistics, histograms and lognormal probability plots were examined for each modeled vein. An example of the Selene vein is shown in Figure 11.9.

105


Figure 11.9   Log probability plots for Au, Ag, Cu, Pb and Zn, for Selene Vein, showing the capping criteria

Graphic

Log Probability plots commonly show outliers at the 98th to 99th percentile (disintegration of the upper tail of the cumulative distribution). The final outlier threshold was selected between these percentiles to adjust the capping levels with grade reconciliation with the mine and process, and to reduce global bias.

Each one of the thresholds defined for capping, each vein was applied during the grade estimation, limiting the search range, in order to use the capped grades for estimation, but restricting their influence to a few blocks next to the composite.

Table 11.9 Composite Capping Values Inside Wire-Framed Veins of the Don David Mine

SYSTEM

VEIN

AU

AG

CU

PB

ZN

SYSTEM

VEIN

AU

AG

CU

PB

ZN

G/T

G/T

%

%

%

G/T

G/T

%

%

%

Switchback

selene

25

600

1.2

13

21

Arista

CHUY2

6.5

280

0.9

4

22

Switchback

silvia

20

350

1.4

11

21

Arista

ESTE-NORTE

8

300

2

3.6

6

Switchback

soledad_s

12

700

4

10

21

Arista

ESTE-SUR-RM1

n.a.

95

n.a.

n.a.

3.1

Switchback

soledad_rm5

11

450

1.5

9

17

Arista

ESTE-SUR

35

3000

4

7

10

Switchback

soledad_n

19

700

2.3

23

28

Arista

GISELA

n.a.

1000

n.a.

10

8

106


SYSTEM

VEIN

AU

AG

CU

PB

ZN

SYSTEM

VEIN

AU

AG

CU

PB

ZN

Switchback

susana_n

3

350

1.7

5

13

Arista

LUZ

22

3500

2.7

8

10

Switchback

sagrario

21

600

1.9

10

11

Arista

MARENA

8

1300

2.5

5

10

Switchback

sofia

26

213

2.4

10

16

Arista

MERCEDES

1.1

170

n.a.

n.a.

n.a.

Switchback

sam2

7

100

2

8

8

Arista

SANTIAGO-RM1

n.a.

n.a.

n.a.

2.1

1.3

Switchback

sadie2

n.a.

700

n.a.

n.a.

n.a.

Arista

SANTIAGO

18

900

1.2

8

13

Switchback

sara

10

220

n.a.

10

22

Arista

SPLAY05-RM1

11

1600

0.8

15

14

Switchback

sadie1

n.a.

1200

n.a.

n.a.

2

Arista

SPLAY5

27

9300

1.25

14

15

Switchback

sbn1

3

50

0.9

3

10

Arista

SPLAY06-SUR

0.5

93

n.a.

n.a.

n.a.

Switchback

sasha1

n.a.

1100

n.a.

0.5

2

Arista

SPLAY06

4

700

0.6

2.5

1.8

Switchback

sandy2

3

1000

n.a.

4.5

n.a.

Arista

SPLAY31-RM1

1.2

80

0.9

3.5

n.a.

Switchback

sagram1

2

n.a.

1

3.5

5

Arista

SPLAY31-RM2

2.3

107

n.a.

3.9

4.9

Switchback

sam1

1

25

1

3

11

Arista

SPLAY31-RM3

7

1500

1.9

3

n.a.

Switchback

samarinda

n.a.

n.a.

n.a.

n.a.

n.a.

Arista

SPLAY31-RM4

n.a.

600

n.a.

n.a.

n.a.

Switchback

sandy1

9

n.a.

n.a.

6

n.a.

Arista

SPLAY31

25

2000

1.9

11

20

Switchback

sasha2

n.a.

n.a.

n.a.

n.a.

n.a.

Arista

SPLAY66-RM1

20

2100

2.5

10

27

Switchback

selene_rm1

3

n.a.

n.a.

n.a.

n.a.

Arista

SPLAY66

36

3500

3.5

12

33

Switchback

soledad_rm1

7

400

1

6

n.a.

Arista

STA-CECILIA

10.5

260

2

9.5

14

Switchback

soledad_rm2

3

200

n.a.

3.5

n.a.

Arista

STA-CLARA

2.5

680

1.6

7

15

Switchback

soledad_rm3

2

250

n.a.

3

9

Arista

STA-HELENA

12

600

2.5

11

23

Switchback

soledad_rm4

n.a.

n.a.

n.a.

3.5

17

Arista

STA-LUCIA

30

1375

2.6

9

15

Switchback

sonya

2

150

1.5

2

5

Arista

VETA01

27

1500

1.9

14

25

Switchback

susana_s

16

800

1

11

n.a.

Arista

VETA03

60

2345

4.8

20

40

Switchback

sarabi

20

800

n.a.

8

n.a.

Arista

VIRIDIANA-RM1

60

1900

7

9

10

Switchback

sai

n.a.

n.a.

n.a.

n.a.

n.a.

Arista

VIRIDIANA-RM2

16.5

310

n.a.

n.a.

19

107


SYSTEM

VEIN

AU

AG

CU

PB

ZN

SYSTEM

VEIN

AU

AG

CU

PB

ZN

Switchback

salamanca

3

400

2

7

8

Arista

VIRIDIANA

25

1675

5

16

33

Switchback

susol

6

n.a.

2.5

4

n.a.

Arista

CANDELARIA-RM1

n.a.

n.a.

n.a.

n.a.

n.a.

Arista

AIRE

5

700

0.5

1

3.6

Arista

LUZ-RM1

n.a.

n.a.

n.a.

n.a.

n.a.

Arista

ALTA

8

400

1.8

5

11

Arista

SPLAY31-RM5

n.a.

170

n.a.

n.a.

2

Arista

ARISTA

60

7950

4.8

25

29

Arista

SPLAY05-RM2

4

640

n.a.

n.a.

2

Arista

BAJA-RM1

22

700

1.5

12

28

Arista

BAJA-RM2

n.a.

100

n.a.

2.5

4

Arista

BAJA

30

4450

3

11

28

Arista

MARENA-RM1

n.a.

70

n.a.

5

12

Arista

CANDELARIA

25

4000

2.5

10

11

Arista

DAIRA

0.5

90

n.a.

2.5

6

Arista

CHUY1

18

1150

3.5

15

27

Arista

ARGELIA

n.a.

400

n.a.

4

6

n.a.: not applicable

Figure 11.10 Exclusion of distant high yield samples in Vulcan, for Ag grades estimation, Selene Vein

Graphic

11.3.8. Trend Analysis - Variography

A variogram is a geostatistical tool that describes the spatial continuity of the data as a function of distance and direction. The experimental variogram is a discrete function calculated using a measure of variability between pairs of points at various distances and directions. A variogram parameter is thus a vector describing grade spatial variability in space. The spatial variability model should be compatible with accepted geologic knowledge. Therefore, variography is closely related to the understanding of the mineralization and its geological parameters. For example, the modeled anisotropies should be consistent with the spatial distribution of known geologic controls, and the variances and ranges of the models should be consistent with the overall variability observed in the data (Rossi & Deutsch, 2014).

The mineralized veins that control the continuity of the mineralization show a wide variability in their spatial orientation, both in azimuth and dip. Experimental variograms were calculated for each vein using length-weighted composites.

Analysis of the spatial distribution of Au, Ag, Cu, Pb and Zn grades consisted of variographic maps and the modeling of directional grade variograms. Directional variograms were modeled in order to obtain the variogram models to be used for estimation process. Variogram analyses started with the definition of the 3 main directions of continuity, following the main directions of known geological continuity (spatial orientation of the veins) for each domain, with the support of the variographic

108


maps. Experimental variograms were obtained for each direction of continuity. Experimental variograms were modeled, generally using one exponential and one spherical structure or two spherical structures. Figure 11.11 and Figure 11.12 show examples of variograms for Ag, for Selene (Switchback) and Santa Cecilia (Arista), respectively.

For veins with insufficient composite data to define spatial models for the mineralization as a separate domain, variogram continuity parameters were assumed to be the same as a spatially proximal vein with similar geological, orientation and/or mineralization characteristics.

Figure 11.11 Selene (Switchback) experimental and modeled Ag variograms

Graphic

109


Figure 11.12 Santa Cecilia (Arista) experimental and modeled Ag variograms

Graphic

110


Table 11.10 Summary of parameters describing grade continuity for major estimation domains

Vein

Element

Nugget

Model

Sill

Bearing

Plunge

Dip

Major

Semi

Minor

Model

Sill

Bearing

Plunge

Dip

Major

Semi

Minor

Type

Axis

Axis

Axis

Type

Axis

Axis

Axis

1

Au

0.08

Exp

0.57

vein_bear

0

vein_dip

7.4

15.2

0.6

Sph

0.35

vein_bear

0

vein_dip

60

20

10

Selene

Ag

0.09

Exp

0.63

vein_bear

0

vein_dip

6.6

26.6

4

Sph

0.28

vein_bear

0

vein_dip

122

54

7

Cu

0.1

Sph

0.51

vein_bear

0

vein_dip

6.4

19.2

3.6

Sph

0.39

vein_bear

0

vein_dip

60

38

7

Pb

0.18

Exp

0.33

vein_bear

0

vein_dip

9.6

27.8

1.2

Sph

0.49

vein_bear

0

vein_dip

114

37

10

Zn

0.05

Exp

0.47

vein_bear

0

vein_dip

2.6

6.2

4.6

Sph

0.48

vein_bear

0

vein_dip

129

77

6

13

Au

0.04

Sph

0.58

vein_bear

0

vein_dip

4.6

23.8

3.5

Sph

0.38

vein_bear

0

vein_dip

63

45

10

Silvia

Ag

0.17

Sph

0.45

vein_bear

0

vein_dip

4.6

30.2

7

Sph

0.38

vein_bear

0

vein_dip

63

60

14

Cu

0.11

Exp

0.46

vein_bear

0

vein_dip

4.6

20.4

2.2

Sph

0.43

vein_bear

0

vein_dip

25

24

7

Pb

0.11

Exp

0.54

vein_bear

0

vein_dip

3

15.8

2.6

Sph

0.35

vein_bear

0

vein_dip

24

26

8

Zn

0.14

Exp

0.59

vein_bear

0

vein_dip

9.4

18.8

9.8

Sph

0.27

vein_bear

0

vein_dip

52

30

10

14

Au

0.13

Exp

0.52

vein_bear

0

vein_dip

6.2

5.2

5.2

Sph

0.35

vein_bear

0

vein_dip

175

92

8

Soledad

Ag

0.14

Exp

0.66

vein_bear

0

vein_dip

5

13

6

Sph

0.2

vein_bear

0

vein_dip

100

100

10

Sur

Cu

0.13

Exp

0.53

vein_bear

0

vein_dip

10.4

4.2

0.8

Sph

0.34

vein_bear

0

vein_dip

105

58

10

Pb

0.11

Exp

0.59

vein_bear

0

vein_dip

3

9.8

3

Sph

0.3

vein_bear

0

vein_dip

120

82

10

Zn

0.07

Exp

0.62

vein_bear

0

vein_dip

6.8

5.2

3

Sph

0.31

vein_bear

0

vein_dip

116

104

6

16

Au

0.13

Exp

0.52

vein_bear

0

vein_dip

6.2

5.2

5.2

Sph

0.35

vein_bear

0

vein_dip

175

92

10

Soledad

Ag

0.14

Exp

0.66

vein_bear

0

vein_dip

5

13

6

Sph

0.2

vein_bear

0

vein_dip

100

100

10

Norte

Cu

0.13

Exp

0.53

vein_bear

0

vein_dip

10.4

4.2

0.8

Sph

0.34

vein_bear

0

vein_dip

105

58

10

Pb

0.11

Exp

0.59

vein_bear

0

vein_dip

3

9.8

3

Sph

0.4

vein_bear

0

vein_dip

120

82

10

Zn

0.07

Exp

0.62

vein_bear

0

vein_dip

6.8

5.2

3

Sph

0.31

vein_bear

0

vein_dip

116

104

6

17

Au

0.2

Exp

0.31

vein_bear

0

vein_dip

9

57

1

Sph

0.49

vein_bear

0

vein_dip

55

74

5

Santiago

Ag

0.09

Exp

0.63

vein_bear

0

vein_dip

6.6

26.6

4

Sph

0.28

vein_bear

0

vein_dip

122

54

7

Cu

0.09

Exp

0.56

vein_bear

0

vein_dip

15

131

4

Sph

0.35

vein_bear

0

vein_dip

91

134

7

Pb

0.05

Exp

0.73

vein_bear

0

vein_dip

5

20

3

Sph

0.2

vein_bear

0

vein_dip

41

43

4

Zn

0.09

Exp

0.48

vein_bear

0

vein_dip

6

19

4

Sph

0.43

vein_bear

0

vein_dip

45

55

6

29

Au

0.07

Exp

0.67

vein_bear

0

vein_dip

22

32

3

Sph

0.26

vein_bear

0

vein_dip

100

62

4

S Cecilia

Ag

0.05

Exp

0.65

vein_bear

0

vein_dip

15

31

3.5

Sph

0.3

vein_bear

0

vein_dip

115

35

5

Cu

0.1

Exp

0.53

vein_bear

0

vein_dip

10

22

4

Sph

0.37

vein_bear

0

vein_dip

77

70

5

Pb

0.12

Exp

0.38

vein_bear

0

vein_dip

9

12

2.5

Sph

0.5

vein_bear

0

vein_dip

46

78

4

Zn

0.01

Exp

0.57

vein_bear

0

vein_dip

5

28

2.5

Sph

0.42

vein_bear

0

vein_dip

47

39

5

37

Au

0.05

Exp

0.87

vein_bear

0

vein_dip

7

22.6

3

Sph

0.08

vein_bear

0

vein_dip

51

41.8

5.4

Viridiana

Ag

0.05

Exp

0.59

vein_bear

0

vein_dip

2.4

8.2

3

Sph

0.23

vein_bear

0

vein_dip

72.4

78.6

5.6

Cu

0.07

Exp

0.56

vein_bear

0

vein_dip

2.8

9.2

3

Sph

0.17

vein_bear

0

vein_dip

47

106.6

8.4

Pb

0.08

Exp

0.49

vein_bear

0

vein_dip

2.2

10

3.6

Sph

0.31

vein_bear

0

vein_dip

53.6

48.8

6

Zn

0.07

Exp

0.48

vein_bear

0

vein_dip

4.6

2.8

3.6

Sph

0.25

vein_bear

0

vein_dip

81

50

5

111


Vein

Element

Nugget

Model

Sill

Bearing

Plunge

Dip

Major

Semi

Minor

Model

Sill

Bearing

Plunge

Dip

Major

Semi

Minor

14

Au

0.06

Sph

0.24

vein_bear

0

vein_dip

5.8

52

5

Sph

0.7

vein_bear

0

vein_dip

45.6

87.5

11

Marena

Ag

0.1

Sph

0.24

vein_bear

0

vein_dip

8.2

45.2

1.6

Sph

0.66

vein_bear

0

vein_dip

31.6

55

5.2

Cu

0.1

Sph

0.37

vein_bear

0

vein_dip

4.6

13.8

10.2

Sph

0.53

vein_bear

0

vein_dip

31.8

48

10.4

Pb

0.17

Sph

0.47

vein_bear

0

vein_dip

3.6

10.6

3

Sph

0.36

vein_bear

0

vein_dip

39

109.6

11

Zn

0.16

Sph

0.46

vein_bear

0

vein_dip

6.6

16.6

2.2

Sph

0.38

vein_bear

0

vein_dip

48

93.2

12

11.3.9. Block Models

Base block models were constructed in Maptek Vulcan software using the vein systems wireframes for Arista, Switchback and Alta Gracia, with empty or blank values assigned to the individual blocks/sub-blocks prior to modeling.

Table 11.11. provides a listing of block model extents and orientations, and the sub-blocking parameters are used to define the volume of the wireframes within the models. The block models were rotated to the average strike of the vein systems. Table 11.12. provides a listing of the standard block model parameters, their data type, default values and a descriptive comment on value estimation or assignment.

Table 11.11 Block Model Specifications – Arista, Switchback and Alta Gracia models

SWITCHBACK

EASTING (M)

NORTHING (M)

RL (M)

Minimum Coordinates

808,150

1,847,350

100

Maximum Coordinates

809,950

1,848,350

950

Model Extent

1,800

1,000

850

Parent Block Size

10

1

10

Sub-block Size

2.5

0.5

2.5

Rotation (degrees, following left hand rule)

135

0

0

ARISTA

EASTING (M)

NORTHING (M)

RL (M)

Minimum Coordinates

807,938.3

1,846,913.6

150.0

Maximum Coordinates

809,538.3

1,847,513.6

950.0

Model Extent

1,600.0

600.0

800.0

Parent Block Size

10

1

10

Sub-block Size

2.5

0.5

2.5

Rotation (degrees, following left hand rule)

135

0

0

ALTA GRACIA

EASTING (M)

NORTHING (M)

RL (M)

Minimum Coordinates

794,100

1,847,700

1,200

Maximum Coordinates

795,400

1,848,450

1,700

Model Extent

1,300

750

500

Parent Block Size

2.5

750

2.5

Sub-block Size

2.5

0.5

2.5

Rotation (degrees, following left hand rule)

50

0

0

112


Table 11.12 Block Model Variables – Arista, Switchback and Alta Gracia models

VARIABLE

DATA TYPE

DEFAULT
VALUE

DESCRIPTION

au_ok

Float (Real * 4)

-9

Kriged Au grade

ag_ok

Float (Real * 4)

-9

Kriged Ag grade

zn_ok

Float (Real * 4)

-9

Kriged Zn grade

cu_ok

Float (Real * 4)

-9

Kriged Cu grade

pb_ok

Float (Real * 4)

-9

Kriged Pb grade

categ

Integer (Integer * 4)

0

resource class (1=Measured, 2=Indicated, 3=Inferred)

dist_au_ok

Float (Real * 4)

-9

distance to the closest sample Au estimation

dist_ag_ok

Float (Real * 4)

-9

distance to the closest sample Ag estimation

dist_zn_ok

Float (Real * 4)

-9

distance to the closest sample Zn estimation

dist_cu_ok

Float (Real * 4)

-9

distance to the closest sample Cu estimation

dist_pb_ok

Float (Real * 4)

-9

distance to the closest sample Pb estimation

flag_au_ok

Integer (Integer * 4)

-9

Au estimation pass

flag_ag_ok

Integer (Integer * 4)

-9

Ag estimation pass

flag_zn_ok

Integer (Integer * 4)

-9

Zn estimation pass

flag_cu_ok

Integer (Integer * 4)

-9

Cu estimation pass

flag_pb_ok

Integer (Integer * 4)

-9

Pb estimation pass

nsamples_au_ok

Integer (Integer * 4)

-9

Number of samples Au estimation

nsamples_ag_ok

Integer (Integer * 4)

-9

Number of samples Ag estimation

nsamples_zn_ok

Integer (Integer * 4)

-9

Number of samples Zn estimation

nsamples_cu_ok

Integer (Integer * 4)

-9

Number of samples Cu estimation

nsamples_pb_ok

Integer (Integer * 4)

-9

Number of samples Pb estimation

densidad

Float (Real * 4)

2.79

Density

au_eqv

Float (Real * 4)

-9

calculated au equivalent

vein

Integer (Integer * 4)

-9

vein domain code

nsr

Float (Real * 4)

-9

calculated nsr

ag_nn

Float (Real * 4)

-9

ag nn assignment

au_nn

Float (Real * 4)

-9

au nn assignment

cu_nn

Float (Real * 4)

-9

cu nn assignment

pb_nn

Float (Real * 4)

-9

pb nn assignment

zn_nn

Float (Real * 4)

-9

zn nn assignment

minada

Integer (Integer * 4)

0

mined out = 1

vein_bear

Float (Real * 4)

-9

vein bearing

vein_dip

Float (Real * 4)

-9

vein dip

vein_plunge

Float (Real * 4)

-9

vein plunge

minor

Float (Real * 4)

-9

minor anisotrpy direction

The sub-celled block model accurately represents the volume and tonnage contained within the constraining wireframes. Table 11.13. shows the block model tonnage compared with the tonnage of the wireframes, for the major mineralized veins.

113


Table 11.13 Comparison between wireframes and block model tonnages

VEIN

BM TONNAGE

WIREFRAMES TONNAGE

% DIFFERENCE

17_SANTIAGO

1527001.88

1526556.335

-0.0003

29_STA_CECILIA

433356.75

433185.77

-0.0004

37_VIRIDIANA

581898.09

582032.519

0.0002

14_MARENA

496541.53

496338.206

-0.0004

28_SP-66

467124.47

466524.018

-0.0013

05_BAJA

768296.25

769431.973

0.00148

01_SELENE

597905.72

598773.246

0.00145

13_SILVIA

103299.75

103324.261

0.00024

14_SOLEDAD_SUR

1362409.31

1372773.125

0.00755

16_SOLEDAD_NORTE

2177037

2177094.337

0.00003

114


The block model limits are shown relative to drilling and mineralized vein wireframes at Arista and Switchback in Figure 11.13. Figure 11.14 shows corresponding view of the Alta Gracia block model limits.

Figure 11.13 Block Model locations, orientations and dimensions for the Arista and Switchback Vein Systems at the Arista Underground Mine

Graphic

115


Figure 11.14 Block Model Location, orientation, and dimension for the Alta Gracia Vein Systems

Graphic

11.3.10. Search Strategy and Grade Interpolation Parameters

Prior to grade estimation, the raw drillhole data set was coded (“flagged”) with the domain (vein) code delimited using the modeled wireframes. The result of this flagging was visually checked. The samples were subsequently composited to 1 m length, respecting the flagged domain code limits for each individual domain. Length-weighted compositing was performed for each metal used for resource modeling (Au, Ag, Cu, Pb and Zn). For a listing of domain codes refer to Table 11.5 that shows the coding of the individual wireframes. The numeric codes for the wireframes, for the composites and for the mineralized domains in the block model are identical and unique for each vein.

Ordinary Kriging (OK) was selected as the method for the estimation for Au, Ag, Cu, Pb and Zn grades. Block Kriging was done with a discretization of the parent cell into a 4x1x4 grid for Arista and Switchback estimation and 2x2x2 grid for Alta

116


Gracia estimation. All search directions were based on Vulcan’s dynamic anisotropy, which varies search ellipsoid orientations according to the trend of the mineralization domain (Figure 11.15).

Figure 11.15 Vertical cross-section of Soledad Sur vein with Ag search ellipsoids showing variable anisotropy

Graphic

All available 1 m drillhole composites with a variable top-cut for each domain (as described in Section 11.3.7) were used in the model estimation. The variogram parameters and the ranges of influence described in Section 11.3.8 were used for the estimation of each vein.

The block grade estimation was completed in three passes of expanding search ellipsoids, with only blocks not estimated in an earlier pass available for estimation during the next pass. Pass 1 uses a search radius equal to the variogram range corresponding to 80% of the total variance; Pass 2 uses a search radius equal to the variogram range corresponding to 90% of the total variance (Figure 11.16); and Pass 3 uses a search radius of 120 m in the major and semi-major axis and 20 m in the minor axis (this is normally 2 to 3 times the range of the variogram). Search parameters examples are listed in Table 11.14 for some domains in Switchback and Arista.

117


Figure 11.16 Example of relationship between variogram range and search radii (Soledad Sur, continuity models for gold)

118


Graphic

Table 11.14 Example of search parameters

119


ESTIMATION

PASS

ROTATION ANGLES BM

SEARCH ELLIPSE RADIO (M)

THRESHOLD

HIGH YIELD LIMITS (RADII

# OF

MAX #

MAX

DOMAIN

VARIABLE

HIGH YIELD

FOR CAPPING)

COMPOSITES

OF

SAMPLE

GRADES

COMP

PER

PER

OCTANT

BEARING

PLUNGE

DIP

MAJOR

SEMI-

MINOR

MAJOR

SEMI-MAJOR

MINOR

MIN

MAX

DH

MAJOR

16

1

vein_bear

0

Vein_dip

6

15

3

700

6

15

2

5

20

2

2

Soledad

2

vein_bear

0

Vein_dip

35

35

10

700

6

15

2

3

20

2

2

Norte - Ag

3

vein_bear

0

Vein_dip

120

120

20

700

6

15

2

2

20

-

-

16

1

vein_bear

0

Vein_dip

48

20

3

19

20

20

2

5

20

2

2

Soledad

2

vein_bear

0

Vein_dip

85

44

10

19

20

20

2

3

20

2

2

Norte - Au

3

vein_bear

0

Vein_dip

120

120

20

19

20

20

2

2

20

-

-

37

1

vein_bear

0

Vein_dip

18

11

3

1675

10

10

2

5

20

2

2

Viridiana -

2

vein_bear

0

Vein_dip

30

30

10

1675

10

10

2

3

20

2

2

Ag

3

vein_bear

0

Vein_dip

120

120

20

1675

10

10

2

2

20

-

-

37

1

vein_bear

0

Vein_dip

13

25

3

33

13

15

2

5

20

2

2

Viridiana -

2

vein_bear

0

Vein_dip

26

38

10

33

13

15

2

3

20

2

2

Zn

3

vein_bear

0

Vein_dip

120

120

20

33

13

15

2

2

20

-

-

5

1

vein_bear

0

Vein_dip

30

35

3

4450

10

10

1

5

20

2

2

Baja - Ag

2

vein_bear

0

Vein_dip

47

47

10

4450

10

10

1

3

20

2

2

3

vein_bear

0

Vein_dip

120

120

20

4450

10

10

1

2

20

-

-

5

1

vein_bear

0

Vein_dip

68

32

3

30

15

15

2

5

20

2

2

Baja - Au

2

vein_bear

0

Vein_dip

98

47

10

30

15

15

2

3

20

2

2

3

vein_bear

0

Vein_dip

120

120

20

30

15

15

2

2

20

-

-

Octant search was applied for the two first passes, with a maximum of 2 (two) samples per octant.

The minimum number of samples in the first pass is set at 5, decreasing to 3 and 2 composites in the second and third pass respectively, using a maximum number of composites of 20. In some veins of limited extent, with a small number of composites, a greater restriction for the minimum and maximum composites was applied, in order to avoid over-smoothing of the estimated grades. Estimation is into parent cell size. For the two first passes, a maximum of 2 composites were allowed to be derived from one drillhole. Estimation takes place within each mineralized domain using hard boundaries as defined by the wireframes and the data flagging. Therefore, only composites within a domain will be used for the estimation of resources within the domain.

After the block grades estimation, individual estimated metal grades were used to calculate an NSR value and/or an AuEq grade. Nearest Neighbor (“NN”) block grades were also assigned for validation and comparative purposes using the same search parameters.

11.3.11. Block Model Validation

Block model validation was completed using the following procedures:

Comparison of means between OK and NN block grades, per domain.
Swath plots.
Visual inspection of composite versus block grades.

120


AMBA´s QP compared the OK grade estimates with NN mean grades, per domain. The block model estimates were checked for global bias by comparing the average metal grades to Nearest Neighbor model means for Measured and Indicated mineral resources Table 11.15. A Nearest Neighbor estimator produces a theoretically unbiased estimate of the average value when no cutoff grade is imposed and is a reasonable basis for checking the performance of different estimation methods (typically the target comparison should be less than 5%). Overall, the differences were below 5% for the comparison between the OK and NN grades.

Table 11.15 Measured and Indicated OK vs NN estimates comparison

DOMAIN

AG_OK

AG_NN

AG_OK

AU_OK

AU_NN

AU_OK

CU_OK

CU_NN

CU_OK

PB_OK

PB_NN

PB_OK

ZN_OK

ZN_NN

ZN_OK

MEAN

MEAN

VS

MEAN

MEAN

VS

MEAN

MEAN

VS

MEAN

MEAN

VS

MEAN

MEAN

VS

AG_NN

AU_NN

CU_NN

PB_NN

ZN_NN

(% DIFF)

(% DIFF)

(% DIFF)

(% DIFF)

(% DIFF)

All Switchback

61.97

65.01

-4.7%

1.41

1.44

-2.1%

0.38

0.38

0.0%

1.31

1.31

0%

3.87

3.86

0.3%

All Arista

160.69

163.84

-1.9%

1.78

1.82

-2.2%

0.28

0.28

0.0%

1.17

1.14

2.6%

3.37

3.33

1.2%

All Alta Gracia

222.9

224.2

-1%

0.49

0.48

2%

-

-

-

-

-

-

-

-

-

Swath plots are constructed slicing through the block model along Easting, Northing and Elevation and comparing average NN grades against average OK block grades. Swath plots show acceptable agreement between NN and OK estimates. Figures 11.17, 11.18, and 11.19 show swath plots comparing OK and NN estimates, for Au, Ag, Cu, Pb, and Zn, using slicing of 10 m width, perpendicular to the average strike of the veins, for each vein system.

121


Figure 11.17 Cross mineralization average strike swath plots for Alta Gracia

Graphic

122


Figure 11.18 Cross mineralization average strike swath plots for Arista

Graphic

123


Figure 11.19 Cross mineralization average strike swath plots for Switchback

Graphic

124


The visual inspection of composite and block grades, in successive section lines, revealed that the spatial grade correlation is good, with the model reliably reflecting the distribution of high-grade and low-grade assay values. Figures 11.20, 11.21, and 11.22 show examples of the visual validation conducted for each block model.

Figure 11.20 Arista longitudinal vertical section showing Ag blocks versus composite grades

Graphic

Figure 11.21 Switchback longitudinal vertical section showing Zn blocks versus composite grades

Graphic

125


Figure 11.22 Alta Gracia vertical cross section showing Au blocks versus composite grades

Graphic

AMBA validation results suggest that the grade estimates for gold, silver, zinc, copper, and lead are reasonable, and that the block model is suitable to support the Mineral Resource and Mineral Reserve estimation.

11.4.Resource Classification

SK1300 defines a mineral resource “to mean a concentration or occurrence of material of economic interest in or on the Earth’s crust in such form, grade or quality, and quantity that there are reasonable prospects for economic extraction”. Definitions for resource categories used in this report are those defined by SK1300. Mineral Resources are classified into Measured, Indicated, and Inferred categories. SK1300 defines:

An Inferred Mineral Resources as “that part of a mineral resource for which quantity and grade or quality are estimated on the basis of limited geological evidence and sampling”.
An Indicated Mineral Resource as “that part of a mineral resource for which quantity and grade or quality are estimated on the basis of adequate geological evidence and sampling”.
A Measured Mineral Resource as “that part of a mineral resource for which quantity and grade or quality are estimated on the basis of conclusive geological evidence and sampling”.

Mineral Resource classification for the Arista, Switchback and Alta Gracia is based on the distances determined by variogram ranges that are indicative of grade continuity, and geological continuity.

Search ranges for each grade estimation pass were defined as a function of the variogram range, as mentioned in Section 11.3.8. Flagging of the blocks by estimation pass was performed during the estimation process, for each metal.

The classification of the Mineral Resource estimate was applied, using a Vulcan script, as follows:

Measured Mineral Resources: Measured blocks were defined as those blocks in which all 5 elements (Au, Ag, Cu, Pb, Zn) were estimated in the first estimation pass. The following additional minimum criteria were also met, the search radii are equal to the range of the variogram for the 80% of the total variance and at least 5 composites from a minimum of 3 drill holes were used for the block estimation. Measured Resources are supported with data of a low level of uncertainty as follows:
oDrilling, sampling, and sample preparation and assay procedures follow industry standards and best practices.
oReliability of sampling data: excellent database integrity and representativity based on AMBA´s independent data verification and validation, as well as no significant bias observed in QAQC analysis results.

126


oConfidence in interpretation and modeling of geological and estimation domains: veins wireframes show good agreement with the drill holes and underground mapping.
oGeology and grade continuity: based on drilling and underground mapping, trend analysis and variography.
oConfidence in estimation of block grades: block grades correlate well with composite data, statistically and spatially, locally and globally.
oWell supported drilling spacing criteria: based on three drill holes.
Indicated Mineral Resources: Indicated blocks were defined as those blocks in which at least 3 elements were estimated in the first or second estimation pass. The following additional minimum criteria were also met, the search radii are equal to the range of the variogram for the 90% of the total variance and at least 3 composites from a minimum of 2 drill holes were used for the block estimation. Indicated Resources are supported with data of a low and/or medium level of uncertainty as follows:
oDrilling, sampling, and sample preparation and assay procedures follow industry standards and best practices.
oReliability of sampling data: excellent database integrity and representativity based on AMBA´s independent data verification and validation, as well as no significant bias observed in QAQC analysis results.
oConfidence in interpretation and modeling of geological and estimation domains: veins wireframes show good agreement with the drill holes and underground mapping and show relatively acceptable agreement with the drill holes and underground mapping where the density of drill holes is less, particularly at the mineralization edges.
oGeology and grade continuity: based on drilling and underground mapping, trend analysis and variography.
oConfidence in estimation of block grades: block grades correlate well with composite data, statistically and spatially, locally, and globally.
oWell supported drilling spacing criteria: based on two drill holes.
Inferred Mineral Resources: Inferred blocks were defined as those blocks that were estimated in the third estimation pass, or in first or second passes but did not meet the conditions for Measured or Indicated Mineral Resource categorization. Inferred Resources are supported with data of a low and/or medium and/or high level of uncertainty as follows:
oDrilling, sampling, and sample preparation and assay procedures follow industry standards and best practices.
oReliability of sampling data: Excellent database integrity and representativity based on AMBA´s independent data verification and validation, as well as no significant bias observed in QAQC analysis results. Less data is available at the mineralization edges.
oConfidence in interpretation and modeling of geological and estimation domains: veins wireframes show good agreement with the drill holes and underground mapping and show relatively acceptable agreement with the drill holes and underground mapping where the density of drill holes is less, particularly at the mineralization edges.
oGeology and grade continuity: based on drilling and underground mapping, trend analysis and variography.
oConfidence in estimation of block grades: block grades correlate reasonably well with composite data, statistically and spatially, locally, and globally.
oInfill drilling: more drilling is required to determine continuity of mineralization in areas of wide drill spacing in order to upgrade Inferred Resources to Indicated.

127


Figures 11.23 to 11.25 show histogram validations of the classification based on the average distance of each block to the samples used for estimation of each Resource category: Green (value 1) show Measured Resources, Blue (value 2) shows Indicated Resources and Red (value 3) shows Indicated Resources.

Figures 11.26 to 11.28 show a plan view of the final model classification for Arista, Switchback and Alta Gracia models, respectively, using the same color and value criteria.

Figure 11.23 Validation of Classification Arista

Graphic

Figure 11.24 Validation of Classification Switchback

Graphic

128


Figure 11.25 Validation of Classification Alta Gracia

Graphic

Figure 11.26 Arista vertical cross section view showing the final model classification

Graphic

129


Figure 11.27 Switchback Arista vertical cross section view showing the final model classification

Graphic

Figure 11.28 Alta Gracia vertical cross section view showing the final model classification

Graphic

The classification is considered appropriate for the style of mineralization and information available, however, it is recommended monitoring the production data to ensure that the selected drill spacing is appropriate to support detailed mine planning, especially in narrow veins, as these domains show less grade and geological continuity than the wider veins.

The definitions for Mineral Resources used in this report have been classified in accordance with the definitions for Mineral Resources in subpart 1300 of SEC Regulation S-K, which are consistent with Canadian Institute of Mining, Metallurgy and Petroleum (CIM) Definition Standards for Mineral Resources and Mineral Reserves dated May 10, 2014 (CIM (2014) definitions).

11.5.Resource Reporting

The Mineral Resources for the Arista mine underground operation (Arista and Switchback vein systems) and for Alta Gracia mine as of December 31, 2022, exclusive of Mineral Reserves, are summarized respectively. After the depletion of the Mineral Reserves, the remaining material is reported unconstrained at a cutoff grade of $80/t for Arista mine and at a AuEq cutoff grade of 2.35 g/t for Alta Gracia mine (Figure 11.29). Measured and Indicated Mineral Resources that are not Mineral Reserves do

130


not have demonstrated economic viability. Arista and Alta Gracia Mineral Resources are in compliance with the SK1300 resource definition requirement of “reasonable prospects for economic extraction”.

Wireframe models for the underground excavations completed at Arista and Alta Gracia as of December 31, 2022 were prepared to remove the portions of the mineralized zones that had been mined out before the resource and reserve stopes were generated.

The sub-blocking functions of the Deswik software package were employed to maximize the accuracy of the mined-out limits.

DDGM also generated solids for non-recoverable areas (“no possible” or “condemned” solids) due to poor ground conditions and inaccessibility, to remove these zones from the Mineral Resources and Mineral Reserves. AMBA recommends documenting all the data support to define non-recoverable solids and document any changes to these solids.

In the AMBA QP’s opinion, the assumptions, parameters, and methodology used for the Arista and Alta Gracia Mineral Resource estimates are appropriate for the style of mineralization and mining methods.

The AMBA QP is of the opinion that, with consideration of the recommendations summarized in Section 1 and Section 23, any issues relating to all relevant technical and economic factors likely to influence the prospect of economic extraction can be resolved with further work.

131


Figure 11.29 Plan View of Mineral Resources Exclusive of Mineral Reserves and condemned zones

Graphic

132


11.5.1. Mineral Resource Estimate Sensitivity

The sensitivity of the mineral resources inventory to changes in cutoff grade was also examined by summarizing tonnes and NSR value at varying NSR cutoff values for Resources exclusive of Mineral Reserves for each vein system separately.

Table 11.16 Grade and tonnages at incremental cutoff grades for Arista

Arista Measured + Indicated

Arista Inferred

Cutoff

NSR $/t

KTonnes

Cutoff

NSR $/t

KTonnes

0

87.51

2919

0

63.15

3656

10

92.84

2740

10

67.99

3374

20

101.91

2454

20

76.49

2907

30

112.37

2160

30

84.99

2495

40

123.09

1897

40

93.47

2132

50

134.99

1646

50

104.83

1728

60

148.25

1412

60

116.89

1394

70

163.09

1199

70

126.67

1174

80

177.63

1029

80

136.99

978

90

192.17

890

90

148.01

807

100

206.77

774

100

159.04

668

110

220.81

680

110

172.07

539

120

233.89

605

120

184.51

443

130

247.7

537

130

197.85

362

140

261.34

479

140

211.34

299

150

275.06

429

150

221.65

259

133


Figure 11.30 Grade tonnage curves for Arista

Graphic

134


Table 11.17 Grade and tonnages at incremental cutoff grades for Switchback

Switchback Measured + Indicated

Switchback Inferred

Cutoff

NSR $/t

KTonnes

Cutoff

NSR $/t

KTonnes

0

72.39

1591

0

79.63

2471

10

74.86

1533

10

84.38

2326

20

81.75

1375

20

87.82

2215

30

89.64

1207

30

93.21

2040

40

99.18

1028

40

102.51

1757

50

110.16

855

50

113.97

1466

60

122.91

694

60

123.78

1259

70

135.34

572

70

134.44

1065

80

148.46

470

80

142.5

938

90

162.57

385

90

151.16

815

100

176.14

320

100

159.54

710

110

190.81

266

110

167.9

616

120

204.22

226

120

175.54

538

130

216.43

196

130

183.58

464

140

229.29

169

140

192.76

391

150

241.27

148

150

201.4

331

135


Figure 11.31 Grade tonnage curves for Switchback

Graphic

136


Table 11.18 Grade and tonnages at incremental cutoff grades for Alta Gracia

Alta Gracia Measured + Indicated

Alta GraciaInferred

Cutoff

au_eqv

KTonnes

    

Cutoff

au_eqv

KTonnes

0

2.96

260

0

2.63

329

0.25

3.15

243

0.25

3.01

286

0.5

3.28

233

0.5

3.12

275

0.75

3.45

219

0.75

3.28

258

1

3.64

203

1

3.51

236

1.25

3.89

185

1.25

3.76

213

1.5

4.17

166

1.5

3.91

200

1.75

4.45

150

1.75

4.13

183

2

4.78

133

2

4.44

161

2.25

5.08

119

2.25

4.57

152

2.5

5.37

108

2.5

4.73

142

2.75

5.67

97

2.75

4.93

130

3

5.95

88

3

5.09

120

3.25

6.22

81

3.25

5.27

110

3.5

6.48

74

3.5

5.41

103

3.75

6.74

68

3.75

5.58

94

4

7.01

62

4

5.82

83

4.25

7.3

56

4.25

6.17

68

4.5

7.61

51

4.5

6.5

58

4.75

7.89

47

4.75

6.72

52

5

8.21

42

5

6.98

45

137


Figure 11.32 Grade tonnage curves for Alta Gracia

Graphic

138


11.5.2. Comparison to Previous Mineral Resource Estimates

A comparison of the December 31, 2022 Mineral Resource estimate, exclusive of Mineral Reserves, to the previous December 31, 2021 Mineral Resource estimate is presented for Arista mine and Alta Gracia, in Table 11.19 and Table 11.20, and Figure 11.33 and Figure 11.34, respectively. The differences are primarily due to the following changes:

Metal price and exchange rate assumptions
Lower NSR cutoff value.
Addition by exploration and conversion to Reserves.
Changes in local interpretations of mineralization geometry and continuity of mineralized zones.

Table 11.19 Comparison of 12/31/2021 to 12/31/2022 Arista Mine Mineral Resources

12/31/2021 Arista Mine M+I Resources

1,560,115

Cutoff and NSR changes

60,000

Conversion and model changes

(121,000)

12/31/2022 Arista Mine M+I Resources

1,499,000

Figure 11.33 Comparison of 12/31/2021 to 12/31/2022 Arista Mineral Resources

Graphic

Table 11.20 Comparison of 12/31/2021 to 12/31/2022 Alta Gracia Mineral Resources

12/31/2021 Alta Gracia M+I Resources

114,000

Block model & Cutoff changes

-

12/31/2022 Alta Gracia M+I Resources

-

139


Figure 11.34 Comparison of 12/31/2021 to 12/31/2022 Alta Gracia Mineral Resources

Graphic

11.5.3. Risk Factors

Relevant factors which may affect the estimation of mineral resources include changes to the geological, geotechnical, and geo-metallurgical models, infill drilling to convert material to a higher classification, drilling to test for extensions to known mineral resources, collection of additional bulk density data and significant changes to commodity prices. It should be noted that these and other factors pose potential risks and opportunities, of greater or lesser degree to the estimate, since the model is based on currently available data. Risks associated with key estimation parameters include the following:

Survey errors associated with channel samples may locate some assay results outside the modeled vein structures
Complex structural geology can make it difficult to assign high-grade drill hole samples to the correct vein
High variance in on-site assay results may artificially bias local estimates
Lack of a robust reconciliation program implemented at the mine makes comparison of estimated grades and tonnages to the actuals difficult

11.6.Comment on Section 11

The QP responsible for this Section 11 of this Technical Report considers that:

Protocols for drilling, sampling preparation and analysis, verification, and security meet industry standard practices and are appropriate for the purposes of a Mineral Resource estimate.
The QAQC program as designed and implemented by DDGM is adequate, with no significant bias, to support the resource database. The resource database was verified by AMBA and is suitable for Mineral Resource estimation.
The geological models are reasonably constructed using available geological information and are appropriate for Mineral Resource estimation.
The assumptions, parameters, and methodology used for the Mineral Resource estimate are appropriate for the style of mineralization and proposed mining methods.

140


12MINERAL RESERVE ESTIMATES

12.1Introduction

A Mineral Reserve is the economically mineable part of a Measured or Indicated Mineral Resource. It includes diluting materials and allowances for losses which may occur when the material is mined. Appropriate assessments have been carried out and include consideration of and modification by realistically assumed mining, metallurgical, economic, marketing, legal, environmental, social, and governmental factors. These assessments demonstrate at the time of reporting that extraction is reasonably justified. Mineral Reserves are subdivided in order of increasing confidence into Probable Mineral Reserves and Proven Mineral Reserves.

Upon receipt of the block model, a review was conducted to confirm the Mineral Resource was reported correctly and to validate the various fields in the model.

A breakeven NSR cutoff grade of $80/t was used for estimations of Proven and Probable reserves at the Arista Underground Mine. The term “cutoff grade” means the lowest NSR value considered economic to process.

No appreciable amounts of base metals are present in the veins identified to-date at the Mirador Underground Mine at the Alta Gracia property. A breakeven cutoff grade of 2.36 g/t AuEq was used for Proven and Probable reserves at the Mirador Underground Mine using gold and silver only to calculate AuEq.

The Mineral Reserve estimate for the Arista and Alta Gracia Mirador Underground Mines is based on technical data and information available as of December 31, 2022, mainly using results of underground chip channel and drill hole sampling, available as of December on September 20, 2022. The current Mineral Reserve estimate was prepared by the QPs described in Section 2 with contributions provided by DDGM project technical staff.

12.2Mineral Reserve Confidence

Reserve classification considers several aspects affecting confidence in reserve estimations, such as:

Geological continuity (including geological understanding and complexity)
Data density and orientation
Data accuracy and precision
Grade continuity (including spatial continuity of mineralization)

There is substantial information to support a good understanding of the geological continuity of the primary veins at the Arista Underground Mine. Development and exploration drilling have defined the geological continuity along strike and up and down dip of the primary veins currently in production, mainly the Soledad and Selene veins at Switchback and the Baja and Splay 5 veins in the Arista vein system.

Confidence in the geological continuity of secondary veins and splays is lower as there tend to be fewer intercepts. The uncertainty in the geology of the secondary veins has been considered during Mineral Reserve classification.

Understanding of the vein systems has been greatly increased by the presence of extensive underground workings allowing detailed mapping of the geology.

Underground observations have increased the ability to accurately model the mineralization. The proximity of Mineral Reserves to underground workings has been considered during Mineral Reserve classification.

12.3Reserve Estimation Methodology

The following describes DDGM’s Mineral Reserve estimation methodology conducted during December 2022 based on Mineral Resource block models created as of November 30, 2022. Reserves reported reflect mining depletion as of December 31, 2022. The Mineral Reserve estimation was performed in Deswik software.

12.4Mine Design Criteria

The Mineral Reserve estimation process for the Arista and Alta Gracia Mirador Underground Mines first involves a review of Mineral Resource block models created from the 3D vein wire-framed solids. The NSR values are calculated for each block

141


and used as a reference for the mine design. In case of Alta Gracia property, a gold equivalent model was created in place of NSR values due to the absence of economic base metal mineralization.

The Block Model is prepared to be used for the reserve definition process. Other than a statistical check and a review in the tons and grade curve, the main changes are the overwriting of all grades to zero for Inferred blocks (CLASS = 3) and the subsequent calculation of NSR for each block.

The hydraulic radius (HR) is the area of a stope divided by its perimeter. For example, a stope having a strike length of 20 meters by a 25-meter level height has a HR of 500/90 equal to 5.5 meters in comparison to a stope that has dimensions of 50 meters of strike length by a 25-meter level height which has a larger HR of 1250/150 equal to 8.3 meters. The chart shown in Figure 12.1 shows that a lower HR is more stable as indicated by its modified stability number (N).

Figure 12.1 Chart of Hydraulic Radius (in meters) versus Modified Stability Number (N)

Graphic

The design and evaluation of stopes solids are currently done in Deswik Software. The block model filtered to blocks above the COG is used as a reference for the stope design. The stope dimensions are summarized in Table 12.1.

142


Table 12.1 Stope Dimensions

Description

m

Minimum Stope width

1.4

Maximum Stope width

15

Stope along Strike

15

The stopes are designed and evaluated against the block model, the stope grade is checked and stopes with lower NSR value than the COG are excluded. Using the stope design as reference, the development design is added including the parts of the deposit that will be mined using the CAF method. The mine design for Arista Mine is shown in Figure 12.2 and Figure 12.3.

Figure 12.2 Arista Mine Design – Switchback Deposit

Graphic

Figure 12.3 Arista Mine Design – Arista Deposit

Graphic

12.5Dilution

DDGM uses available information upon which to estimate actual dilution in the development headings, stopes, and transport system. Dilution is a function of many factors including workmanship, heading design, vein width, mining method, extraction,

143


and transport. Misclassification of economic material and waste by mine operations personnel due to a variety of factors also contributes to variations in dilution.

DDGM uses different dilution and mining recovery factors depending on the underground mining method employed. Dilution and minimum mining width assumptions are made for tonnes and grades based on factors estimated by DDGM’s geology and mine planning departments. Three sources of dilution are usually considered: internal (planned), external (unplanned) and loading (mucking) dilution. Figure 15.6 illustrates the basic components of the applied dilution in an underground mine (loading dilution not shown on this illustration).

During the mine design, the material that is outside of the economic limits is incorporated as applied dilution. Waste material is considered to contain no mineralization, with gold, silver and base metal grades set at a zero value.

Loading (mucking) dilution is usually based on the underground surveys of the stopes and estimates of the amount of back fill extracted during mucking. In the Arista and Mirador underground mines, 0.1 meter of floor dilution is applied to drifts and cut-and-fill stopes. Back fill is considered to contain no mineralization with gold, silver and base metal grades set at a zero value. Table 12.2 summarizes the external dilution factors used in the design criteria.

Table 12.2 External Mine Dilution

Description

%

Long Hole Longitudinal stopes

20

Long Hole Transverse stopes

10

Cut and Fill

7

Development

7

144


Figure 12.4 Conceptual Model Illustrating the Basic Contributing Components of the Applied Dilution in an Underground Mine

Graphic

12.6Mining Recovery

DDGM uses available information upon which to estimate actual mining recovery in the development headings, stopes, and transport system. Mining recoveries are functions of many factors including workmanship, heading design, vein width, mining method, extraction, and transport. Misclassification of economic material and waste by mine operations personnel due to a variety of factors also contributes to variations in mining recovery.

Mine recovery factor estimation is based on the mine design and whether pillars are required in ore blocks for ground support, and ore recovery inefficiencies due to losses in stopes that can occur from inefficient drilling and blasting and remote-control mucking resulting in ore being left behind in stopes. Overall mining recoveries are estimated at 90% for LHOS; 95% for CAF.

12.7Cutoff Grade

In order to represent the base metal contribution, DDGM uses an economic breakeven NSR cutoff grade for Mineral Resources and Mineral Reserves estimations.

The NSR cutoff grade calculation considers:

- Direct mining,

- Milling, and

- Overhead costs.

The NSR calculation considers:

145


- Metal prices as per the Resource and Reserve Price Deck (refer to Section 1.9),

- Plant recoveries,

- Treatment charges,

- Smelting and refining costs,

- Metal price participation and penalties by the smelters, and

- Royalties to private royalty holders.

Plant recoveries used are the average of actual recoveries reported by the plant during the twelve months of 2022. Current dore and concentrate contracts outlined in Section 15.1 were used to determine treatment charges, smelting and refining costs, metal price participation and penalties. The breakeven NSR cutoff grade is determined by the actual unit costs for the Don David Mine for the twelve-month period from January through December 2022 evaluated for cost improvements implemented in the fourth quarter of 2022. Cost improvement initiatives related to headcount reductions, improvements to maintenance planning and other efficiency opportunities identified throughout the operations.

Table 12.3 2022 Mine Site Cash Operating Costs Used for Breakeven NSR Cutoff Grade Calculations

Description

Value $ per tonne milled

Mining

45

Plant

27

Overheads

8

Total Mine Site Operating Cash Cost

80

The NSR breakeven cutoff calculation excludes exploration, sustaining capital, capital development, indirect, or one-off, costs such as insurance, community agreements and one-off studies and taxes, furthermore the calculations of breakeven cutoff grade contain no profit assumptions (hence the “breakeven” designation). These expenditures have been included in the economic analysis in Section 19. Of note, an exchange rate of 20 Mexican Pesos (“MXP”) exchange rate to 1 U.S. dollar is applied to peso-denominated costs.

A sensitivity analysis of the NSR breakeven cutoff grade calculation was performed, considering a 10% increase from the $80 per tonne milled and therefore resulting in a $88 per tonne milled sensitivity value. The calculated NSR breakeven cutoff grade calculation using $88 per tonne milled would result in lowered Mineral Reserves of 174,589 tonnes, corresponding to a reduced free cash flow of $10.6 million and net present value (at 8% discount) of $7.7 million (refer to Section 19 – Economic Analysis for applied assumptions). Further, the $88 per tonne milled would result in lowered Mineral Resources of 183,974 tonnes, corresponding to a reduced free cash flow of $8.4 million and net present value (at 8% discount) of $6.1 million (refer to Section 19 – Economic Analysis for applied assumptions).  

Parameters used for estimation of the NSR value are in Table 12.4. The NSR multiplier values calculated for each product which takes into consideration the commercial terms for 2022 are detailed in Table 12.5. For each reserve block, gold, silver, copper, lead and zinc grades are multiplied by their respective NSR multiplier value and then summed together to determine the total NSR value for the block. If the total NSR value (diluted) is above the breakeven NSR cutoff grade of $80/t, then the reserve block is further evaluated for economic extraction.

No appreciable amounts of base metals are present in the veins identified to-date at the Alta Gracia and properties. Therefore, a breakeven cutoff grade using gold and silver only was used for these properties. Gold equivalencies are determined by taking the Resource & Reserve Price Deck for gold and silver as per defined in Section 16.1 (Market Studies) and converting them to gold equivalent ounces using the gold to silver average price ratio for the period.  

The breakeven cutoff grade used for the Alta Gracia Project, was 2.35 g/t AuEq for Mineral Reserves and Mineral Resources. Only gold and silver were used to calculate AuEq.

146


Table 12.4 Parameters Used for Breakeven NSR Cutoff Grade Calculations

ITEM

UNIT

VALUE

 

UNIT

VALUE

SOURCE / COMMENTS

Metal Prices

Copper

$/lb

3.40

$/t

7,496

See Section 16.4

Zinc

$/lb

1.35

$/t

2,976

See Section 16.4

Lead

$/lb

0.90

$/t

1,984

See Section 16.4

Silver

$/oz

20.00

$/g

0.64

See Section 16.4

Gold

$/oz

1,650

$/g

53

See Section 16.4

Item

Unit

Cu

Zn

Pb

Knelson

Source / Comments

Concentrate

Concentrate

Concentrate

Concentrate

Flotation Recovery

Ag

%

40.5%

6.3%

42.1%

1.6%

2022 Met Balance FINAL

Au

%

35.2%

8.9%

23.1%

13.0%

2022 Met Balance FINAL

Cu

%

71.0%

5.4%

16.9%

0.4%

2022 Met Balance FINAL

Pb

%

15.3%

7.2%

69.2%

1.2%

2022 Met Balance FINAL

Zn

%

1.3%

84.2%

7.4%

0.1%

2022 Met Balance FINAL

Concentrate Grade

Ag

g/t

3090.99

93.60

1550.64

2898.25

2022 Met Balance FINAL

Au

g/t

54.12

2.64

17.18

456.71

2022 Met Balance FINAL

Cu

%

21.61

0.32

2.53

19.87

2022 Met Balance FINAL

Pb

%

18.75

1.72

41.08

25.74

2022 Met Balance FINAL

Zn

%

4.36

54.72

11.96

3.51

2022 Met Balance FINAL

Moisture content

 

%

6.30%

9.90%

7.10%

0%

2022 Metal Sales

Smelter Payables

Ag payable

%

96.0%

70%

95%

99.25%

2022 contract terms

Au payable

%

97.50%

70%

95%

99.93%

2022 contract terms

Cu payable

%

96.50%

2022 contract terms

Pb payable

%

95%

2022 contract terms

Zn payable

%

85%

2022 contract terms

147


Minimum Deductions

Ag

g/t in conc

93.3

50

2022 contract terms

Au

g/t in conc

1

1

2022 contract terms

Cu

% dry net weight of con

1%

2022 contract terms

Pb

% dry net weight of con

3%

2022 contract terms

Zn

% dry net weight of con

8%

2022 contract terms

Treatment Charges/Refining Charges

Base Treatment Charge

$/dmt conc or oz metal received

150

282.5

80.0

0.75

2022 contract terms

Ag

$/pay oz

0.80

1.00

2022 contract terms

Au

$/pay oz

8.0

10.0

1.00

2022 contract terms

Cu

$/lb

0.15

2022 contract terms

Pb

$/lb

2022 contract terms

Zn

$/lb

2022 contract terms

Deleterious Element Penalties

2019 Conc Produced

dmt conc

 

Se penalty

$/dmt conc

2022 actual & contract

Pb+Zn penalty

$/dmt conc

32.5

2022 actual & contract

Bi Penalty

4.8

2022 actual & contract

Sb Penalty

19.4

2022 actual & contract

As Penalty

$/dmt conc

2022 actual & contract

Hg + Se Penalty

$/dmt conc

2022 actual & contract

SiO2 Penalty

$/dmt conc

2.33

2022 actual & contract

Cd Penalty

$/dmt conc

2.25

2022 actual & contract

F + CL Penalty

$/dmt conc

2022 actual & contract

Total Penalty Unit Cost

$/dmt conc

56.7

4.58

2022 actual & contract

Transport Costs

Transport to smelter

$/wmt

165.55

175.17

165.55

Contract costs $3,124 & 3,305 MXN

Doré fixed transport fee

$/bar

3361.62

ASAHI contract

Doré incremental transport fee

$/thousand dollars in value

0.31

ASAHI contract

Doré bar weight

kg

14

USD / MXN 20.0

Doré bars shipped per shipment

units per shipment

1

 

Royalties

Royalty

%NSR

5%

5%

5%

4%

 

148


Table 12.5 NSR and AuEq Multiplier Values used for Breakeven Cutoff Grade Calculations

Metal (Units)

NSR Multiplier
Value
Arista & Switchback

Gold-Equivalent
Factors
Alta Gracia/Margaritas

Gold ($ /g)

33.9

1.00

Silver ($ /g)

0.43

73.6

Copper ($ /%)

43.5

n/a

Lead ($ /%)

11.1

n/a

Zinc ($ /%)

13.5

n/a

12.8Mineral Reserves

The mineral reserve estimate for the Don David Gold Mine is presented in table 12.6. These Mineral Reserves are contained in the Measured and Indicated Mineral Resources estimated for the deposit.

As of December 31, 2022, Mineral Reserves for the Arista Underground Mine totaled 1,357,000 tonnes grading 1.22 g/t Au, 94 g/t Ag, 0.3 % Cu, 1.0 % Pb and 3.0 % Zn. Contained ounces of Proven and Probable reserves totaled approximately 51,100 gold ounces and 4,097,500 silver ounces.

As of December 31, 2022, Mineral Reserves for the Mirador Underground Mine at the Alta Gracia Project totaled 53,800 tonnes grading 0.30 g/t Au and 184 g/t Ag. Contained ounces of Proven and Probable reserves totaled approximately 522 gold ounces and 314,094 silver ounces.

Proven and Probable reserves for the Arista and Mirador Underground Mines as of December 31, 2022 are summarized in Table 12.6.

Table 12.6 Don David Gold Mine – Summary of Gold, Silver and Base Metal Mineral Reserves at December 31, 2022

Description

Amount

Grades

Cutoff Grade

Metallurgical Recovery (%)

Arista

KTonne

Au (g/t)

Ag (g/t)

Cu (%)

Pb (%)

Zn (%)

$/tonne

Au

Ag

Cu

Pb

Zn

Proven Mineral Reserves

237

2.34

146

0.4

1.6

4.1

80

81.6

90.8

71.2

70.4

84.2

Probable Mineral Reserves

1,120

0.92

83

0.2

0.8

2.8

80

81.6

90.8

71.2

70.4

84.2

Arista Mine Total

1,357

1.17

94

0.3

1.0

3.0

Alta Gracia

KTonne

Au (g/t)

Ag (g/t)

Cu (%)

Pb (%)

Zn (%)

AuEq/tonne

Au

Ag

Cu

Pb

Zn

Proven Mineral Reserves

3

0.85

392

-

-

-

2.35

85.0 

72.0

 -

-

-

Probable Mineral Reserves

51

0.27

169

-

-

-

2.35

85.0 

72.0

-

-

-

Mirador Mine Total

54

0.30

181

-

-

-

 

 

 

Don David Mine Total

1,411

1.14

97

 

 

 

Notes on Mineral Reserves in Tables 12.6:

1. Metal prices used for P & P reserves were $1,650 per ounce of gold, $20.0 per ounce of silver, $3.40 per pound of copper, $0.90 per pound of lead and $1.35 per pound of zinc. See Section 1.9 for a discussion of metal prices used

2. Precious metal gold equivalent is 77.7 silver:1 gold ratio using gold and silver only to calculate AuEq.

3. A breakeven NSR cutoff grade of $80/t was used for estimations of P & P reserves at the Arista Underground Mine. The term “cutoff grade” means the lowest NSR value considered economic to process.

4. No appreciable amounts of base metals are present in the veins identified to-date at the Mirador Underground Mine at the Alta Gracia property. A breakeven cutoff grade of 2.35 g/t AuEq was used for P & P reserves at the Mirador Underground Mine using gold and silver only to calculate AuEq.

5. Mining, processing, and overheads were based on 2022 actual costs for the Don David Gold Mine and consider cost improvements made in the fourth quarter of 2022.

149


6. P & P reserves are diluted and factored for expected mining recovery.

8. An exchange rate of 20 Mexican Pesos (“MXP”) to 1 U.S. dollar is applied to peso-denominated costs

9. Rounding of tonnes, average grades, and contained ounces may result in apparent discrepancies with total rounded tonnes, average grades, and total contained ounces

Factors that may affect the estimates include:

Metal price and exchange rate assumptions
Assumptions used to generate the cutoff grade
Changes in local interpretations of mineralization geometry and continuity of mineralized zones
Changes to geological and mineralization shape and geological and grade continuity assumptions
Changes to geotechnical, mining, dilution, and metallurgical recovery assumptions
Assumptions as to the continued ability to access the site, retain mineral and surface rights titles, maintain environment and other regulatory permits, and maintain the social license to operate.

To the best of the QP’s knowledge, there are no other known environment, legal, title, taxation, socioeconomic, marketing, political or other relevant factors that would materially affect the estimation of Mineral Reserves that are not discussed in this Report.

12.9Reserves Comparison

A comparison between the December 2021 and December 2022 Mineral Reserves inventory was performed and the results are presented in Figures 12.5 and 12.6. The previous year Mineral Reserves are presented in Table 12.7 and the current Mineral Reserve is presented in Table 12.6. For Arista Mine, at 12/31/2021, the total reserves amounted to 1.5 million tonnes, during 2022 half a million tonnes were depleted due to production, approximate 164,000 tonnes were added from the conversion of resources to reserves and approximate 213,000 tonnes were added from the change from cut and fill to the long hole mining method in specific areas of the mine. The final comparison shows that 2022 total reserves is approximate 127,000 tonnes lower than the 2021 total reserves. Alta Gracia Mineral Reserves were unchanged in 2022.

Table 12.7 Don David Gold Mine – Summary of Gold, Silver and Base Metal Mineral Reserves at December 31, 2021

Description

Amount

Grades

Cutoff Grade

Metallurgical Recovery (%)

Arista

KTonne

Au (g/t)

Ag (g/t)

Cu (%)

Pb (%)

Zn (%)

$/tonne

Au

Au

Cu

Pb

Zn

Proven Mineral Reserves

353

2.63

93

0.4

1.9

4.9

88

80.7

92.4

80.0

79.9

81.5

Probable Mineral Reserves

1,131

1.22

61

0.2

1.0

32.8

88

80.7

92.4

80.0

79.9

81.5

Arista Mine Total

1,484

1.55

69

0.3

1.2

3.3

Alta Gracia

KTonne

Au (g/t)

Ag (g/t)

Cu (%)

Pb (%)

Zn (%)

AuEq/tonne

Au

Au

Cu

Pb

Zn

Proven Mineral Reserves

3

0.85

392

-

-

-

2.36

85.0 

72.0

 -

-

-

Probable Mineral Reserves

51

0.27

169

-

-

-

2.36

85.0 

72.0

-

-

-

Mirador Mine Total

54

0.30

181

-

-

-

 

 

 

Don David Mine Total

1,538

1.51

72.77

 

 

 

150


Figure 12.5 Arista Mine Reserves Comparison

Graphic

Figure 12.6 Alta Gracia Mine Reserves Comparison

Graphic

12.10Production Reconciliation

Production reconciliation is the process of comparing, balancing and adjusting production estimates between mine and plant for consistency in reporting. Reserve models are also used for short and long-term mine planning, mining selectivity, dilution, losses and ore allocation records, stockpile records, plant feed records and production results. A comparison can then be made of what is planned versus what is actually mined. DDGM currently maintains records of reserves, mine production and plant processing for tonnage and grade reconciliation.

12.11Opinion of the Qualified Person

In the opinion of the QP responsible for this Section 12 of this Technical Report, Mineral Reserves are reported appropriately with the application of reasonable mining recovery and dilution factors based on operational observations and a transparent breakeven NSR cutoff grade based on actual mining, processing and smelting costs; actual metallurgical recoveries achieved in the plant; and reasonable metal prices.

151


The QP responsible for Section 12 of this Technical Report is of the opinion that the Proven and Probable Mineral Reserve estimate has been undertaken with reasonable care and has been classified in accordance with SEC SK1300. Furthermore, it is their opinion that Mineral Reserves are unlikely to be materially affected by mining, metallurgical, infrastructure, permitting or other factors, as these have all been well established over the past ten years of mining.

152


13MINING METHODS

Mining method selection is critical as it impacts dilution, recoveries, productivity, development, backfilling and ventilation requirements. All mine planning, hydrological, geotechnical assessment, mine services, ventilation and electric power supply evaluations are undertaken by the Mine Technical Services department at DDGM.

13.1Hydrogeology

Based on information generated, collected and interpreted by mine technical staff and various consultants (e.g., SRK 2015), it has been possible to characterize the water encountered at the mine underground workings. The chemical composition of groundwater shows that it is water with a high degree of evolution within a hydrothermal flow system.

The underground water flow direction estimated in the interior of the mine is NW-SE, similar to the regional flow direction determined by CONAGUA in 2009 for the entire aquifer. The main vein structures are the water conductors.

Due to its location, the Arista project is within a barrier zone, which in turn represents the main recharging zone. In its study CONAGUA considers the calcareous formations, that surface mainly to the north of the aquifer, as a potential source of groundwater. However, it is recognized that complementary studies are required to know their extension under the granular materials of the valley and that according to the springs that emerge to the north of the area, they can supply considerable volumes to increase human development (CONAGUA, 2009).  

The system receives recharge by superficial infiltration and lateral flow; however, the majority is upwards from a deep geothermal source, this is observed in the increase in water temperatures and chemical concentrations at depth. The concentration of total dissolved solids varies from 300 ppm in the foothills of the Sierra, to 4,000 ppm in the southern portion of the right bank of the Tehuantepec River.

The original water table at the Arista mine was reached at level 12, approximately 682 meters above sea level, with an average drainage volume of 580 gpm. SRK in 2015 noted the increase in temperature and water flow with the increase in depth of the underground workings.

Based on the above referenced hydrogeological studies, the estimated groundwater inflows to the proposed areas of the underground mine reach a nominal 1,200 gpm. This value has been used for the design of the mine dewatering system which is discussed in Section 13.6.7.

13.2Mine Geotechnical

It is a standard procedure throughout the mine to install systematic ground control, which is carried out using a combination of split sets, mesh, w-straps, shotcrete, and other methods. The type of support varies according to the conditions encountered, but split sets are most common and are complemented as needed with mesh and/or W-straps.

The upper levels of the mine are relatively dry. Water inflows are a factor in the lowest development levels where they are collected, pumped, and distributed to help supply the mine’s needs for water.  

Based on the structural evidence available, the Arista veins have formed in a dilatant jog along a regional fault zone striking at 280°; the veins are a combination of fault-veins and filled extension fractures. The model is based on a paleo-stress axis trend of about 315°; this direction corresponds to the orientation of sigma1 (or sigma 1 max-horiz) at the time of formation (Ross-Brown and Levy, 2012).  

DDGM also uses a rock mass quality classification system for engineering design and rock stability analysis. This system is based on empirical relations between rock mass parameters and engineering applications, such as underground mine workings.

The objectives of rock mass quality classifications are to:

Identify the most significant parameters influencing the behavior of a rock mass.
Divide a particular rock mass formulation into groups of similar behavior – rock mass classes of varying quality.
Provide a basis of understanding the characteristics of each rock mass class.
Relate the experience of rock conditions at one site to the conditions and experience encountered at others.
Derive quantitative data and guidelines for engineering design.

153


Provide common basis for communication between engineers and geologists.

The main benefits of rock mass classifications:

Improving the quality of site investigations by calling for the minimum input data as classification parameters.
Providing quantitative information for design purposes.
Enabling better engineering judgment and more effective communication on a project.

DDGM has also conducted Triaxial shear tests, a common method used to measure the mechanical properties of many deformable solids (e.g., quartz veins and andesite host rock). In 2016 CFE performed in situ stress measurements of the rock at level 22, which is 500 masl or 400 meters below the mine portal entrance. The technique used to do this measurement was Overcoring using a triaxial cell developed by CSIRO. It was determined that the relation between horizontal and vertical stresses (h/v) was 1.5 for the north-south direction and 1.2 for the east-west direction. This data was important to collect for its use in subsequent studies.

In 2017, based on geotech drilling and core logging data, INGEROC consultants calculated GSI, Q, RMR Bieniawski and RMR Laubscher values for rock mass characterization of the Switchback veins system at the Arista underground mine. Numerical models were also developed for stability analysis.

The study concluded that in areas where the veins exceed 10 meters in width, a transversal long hole stoping mining method is recommended. The addition of paste backfill to the mining cycle in 2019 contributed to the safe mining of Switchback through primary and secondary stoping methods.

In 2021, INGEROC consultants reviewed and audited the geotechnical procedures in place at DDGM including the characterization of the rock mass, operational geotechnical control, geotechnical design of stopes and validation of the information used as input for the geotechnical procedures. The study gave recommendations on each point mentioned above and some improvement opportunities which are currently being in development.  

In 2022, Langston and Associates reviewed and audited the geotechnical procedures in place at DDGM including the Ground Control Management Plan, characterization of the rock mass, operational geotechnical practices, The study gave recommendations on each point mentioned above which are currently being developed.

13.3Surface Mining

DDGM declared commercial production at the Arista Mine on July 1, 2010. Mineral production during 2010 consisted of processing Mineral Resources from the open pit located approximately 0.5 km from the mill (Figure 13.1).  

DDGM developed and mined the shallow-dipping accessible portion of the Manto Vein by open pit methods, while the projection of the vein to depth indicated additional underground mine potential. Initially, tonnes and grade minded from the open pit Manto Vein were approximately 345,000 tonnes at an average grade of 4.4 g/t gold and 43 g/t silver.  

Initial mining of the open pit Mineral Resource was essentially completed in 2010. A low-grade stockpile of open pit material estimated at approximately 60,000 tonnes grading 1.4 g/t Au and 19 g/t Ag was processed through the Agitated Leach circuit at the DDGM processing facility during 2016 and 2017. Open pit mining resumed on the Manto Vein in 2017. During 2019, DDGM commenced underground mining of the Manto Vein exposed in the high wall of the open pit. From 2017 through 2020, approximately 157,400 tonnes of Mineral Resource grading 1.7 g/t Au and 40 g/t Ag on the Manto Vein was mined by open pit/underground and processed through the DDGM agitated leach circuit.

154


Figure 13.1 Surface Layout Map for Underground and Open Pit Mines, Process Plant and Tailings Ponds of DDGM’s Arista project

Graphic

13.4Underground Mining

Substantial development was undertaken from 2010-2011 to access the Mineral Resources of the Arista vein system and to provide ancillary access for further exploration and development. In addition, a significant amount of mining on the Arista vein system was achieved to determine the “mineability” of the orebody and to optimize an extraction method(s) for mining the mineralized zones. The principal exploration access and haulage decline ramp were opened at surface positioned along Aire Creek. The portal opening is located at an elevation at 902 (masl) accessing the mineralized area of the Arista vein system. The decline was driven as a spiral with a minus 10 percent grade in the footwall of the mineralized area. Underground mine planning and exploitation is based on a typical vertical separation of mine levels of approximately 20m.

To date, DDGM has advanced the primary decline ramp down to Level 28, approximately 4,400 meters ramp distance from the mine portal. DDGM has also constructed a safety/ventilation decline ramp in conjunction with the primary decline ramp along with various drifts, raises and stopes encompassing approximately 500 m vertically and 1,300 m along strike length.

In 2017, in addition to the Arista underground mine, DDGM completed development of the Mirador Mine at the Alta Gracia Project and began delivering development ore to the Arista processing facility. Two mine portals were developed to provide access to the Mirador vein. Mine site offices and mobile equipment maintenance facilities were established adjacent to the mine portals. Additionally, a diesel power generation plant, compressed air and a mine water pumping stations were developed. Operations at the Mirador Alta Gracia mine were temporarily halted in June 2020.

155


Access to the mining areas is provided mainly by ramps. Mine development headings are either drilled by jumbo or by jackleg. The dimensions of the different development sections are as follows:

Main Ramps: 5. W x 5 H meters
Accesses: 4.5 W x 4 H meters
Sill in Mineral 4.5 W x 4 Hmeters (if wider width of structure)
Raise: 2 x 2 meters
Bore Holes Raise: 3.1 meters diameter

Compressed air for mechanized tool operation is supplied to the mine by compressors which are all located in different areas on surface. The choice of equipment is generally guided by the anticipated vein widths, stoping method, and equipment availability.

Table 13.1 indicates the various mine levels for the Arista Underground Mine, including Switchback, and corresponding elevations shown as meters above sea level (masl). Table 13.2 indicates the mine levels for the Mirador Underground Mine and corresponding elevations (masl).

156


Table 13.1 Arista Underground Mine Levels and Corresponding Elevation

MINE LEVELS

LEVEL

ELEVATION- METERS ABOVE SEA LEVEL (MASL)

Ramp Collar

902

1

884

2

874

3

855.5

4

831.5

5

813.6

6

795.1

7

775.8

8

753.6

9

735.9

10

717.5

11

691.1

12

677.3

13

659.3

14

644.9

15

628.5

16

619.8

17

600.4

18

566.8

19

555.3

20

533.5

21

513.5

22

496.0

23

480.0

24

460.0

25

440.0

26

420.0

27

400.0

28

380.0

Table 13.2 Mirador Underground Mine Levels and Corresponding Elevation

MINE LEVELS

LEVEL

ELEVATION- METERS ABOVE SEA LEVEL (MASL)

1500

1,500

1485

1,485

1470 (Aguacate)

1,470

Conventional drill and blast methods are used to extract the Mineral Resources from the Arista mine at the Arista project.    

157


There are two main mining methods used in the Arista mine: 1) overhand mechanized cut and fill (CAF) and 2) long-hole open stoping (LHOS) with delayed fill. Paste fill, cemented rock fill and uncemented rock fill are applied to long-hole stoping areas in order to increase extraction levels (removal of rib pillars), CAF uses uncemented rock fill as a backfill method.

For the stoping methods, a crosscut from the main ramp intersects the vein, from which an initial drift is excavated perpendicular in both directions along the strike length of the vein. Once the economic limits of the vein have been reached the production cycle starts.  

13.4.1. Overhand Mechanized Cut and Fill (CAF)

A CAF stope is started by means of a short (40 to 60 meter) negative 15 percent access ramp usually in the footwall of the vein to provide access to the bottom of the mining block (Figure 13.2). The ore is then mined in 3-meter horizontal slices using a Jumbo drill (Figure 13.3). The jumbo will drill 4-meter long essentially parallel and horizontal 1-3/4-inch holes that will later be charged with explosives to “breast down” and break the ore.

The length of these mining blocks can vary from 50 to 250 meters in strike length. After the first slice or cut is complete, the void will be filled with loose waste rock to form the floor of the next cut. Access to the second and subsequent cuts is gained from the access ramp by changing its grade to reach the higher elevation.

For CAF stoping, upper holes are sometimes drilled using a jackleg. In this case, geologists will mark up the vein, and the stope is drilled and blasted accordingly. In some cases, the drill holes on the vein are blasted first. After the ore has been mucked, the holes drilled in waste are then blasted to achieve the dimensions required to work in the next production lift.  

Figure 13.2 Three-Dimensional Schematic of the Overhand Mechanized Cut-and-Fill (CAF) Mining Method

Graphic

158


Figure 13.3 Longitudinal View of Cut-and-fill (CAF) Mining Method Using a Jumbo

Graphic

13.4.2. Long Hole Open Stoping (LHOS)

DDGM targets to long-hole open-stoping as its primary long-term stoping method (Figure 13.4).

The mineralized vein is developed with the assistance of an electric hydraulic drill or jumbo. The size of the tunnel is 4.0 meters in height with a minimum width of 3.2 meters to accommodate mining equipment. Ground or rock support is applied in the vein development to match the rock or ground condition as specified by the staff rock mechanic engineer. This artificial support can be spilt set bolts, resin rebar bolts, screen and /or shotcrete. The ore development or drill levels have a 20-meter floor to floor interval. The mineralized vein is broken by means of drilling 3-inch diameter holes from the top level to the bottom levels.  The drill length is approximately 14 meters, depending on the angle or dip of the vein. These drill holes are then charged or loaded with explosives and detonated. The broken rock is then extracted from the bottom level with a 6-yard articulated loader or scoop. For safety reasons, the scoop is operated remotely at a safe distance from the brow of the open stope and any rock that could slough off from the walls. As mining progresses in a bottom-up sequence (lower level first), the lower mining block is filled with paste fill or loose waste development rock, to form the floor of the next stope. The stoping sequence will then be repeated on the mining block above the lower now mined out block.

For long-hole open stoping DDGM utilizes a Stopemaster HX long-hole drilling machine.

159


Figure 13.4 Schematic Vertical Longitudinal Projection of Typical Long-hole stope Design

Graphic

For areas where the orebody is thicker than 10m across strike the stopes are mined on a transversal direction with a primary and secondary extraction sequence. Currently, just a localized area in Switchback has transverse stopes, Figure 13.5 shows the mine design identifying the transverse stopes colored by primary and secondary stopes.

Figure 13.5 Stope design for a transverse mining sequence.

Graphic

160


13.5Mine Production Schedule

Mineral Reserves will sustain a three-year LOM for a mill throughput of approximately 1,400 tpd in the next year and 1,200 tpd in the last 2 years. (Table 13.3). The LOM total production will be approximately 51.1 koz of gold and 4.1 Moz of silver on an average head grade of 1.17 g/t Au and 91.88 g/t Ag. Inferred Mineral Resources are not taken into consideration in the LOM evaluation.

Table 13.3 Don David Mine Life-of-Mine Production Summary

LOM PLAN - DETAILS

UNITS

TOTAL

2023

2024

2025

Lateral Development Meters

Meters

13,232

4,633

5,451

3,148

Lateral Development (m) CAPEX

Meters

5,735

1,652

3,159

924

Lateral Development (m) OPEX

Meters

6,752

2,261

2,267

2,224

Total Vertical Development Meters

Meters

248

69

105

75

Exploration Drift Meters

Meters

746

722

24

-

Waste Tonnes

t

560,826

193,993

226,349

140,485

 

Ore Tonnes

t

1,410,880

503,856

425,332

481,639

Ore Tonnes per Day

1,240

1,382

1,163

1,320

Silver Grade

g/t

97.26

72.73

107.95

113.51

Gold Grade

g/t

1.14

1.42

1.15

0.83

Copper Grade

%

0.25

0.29

0.29

0.20

Lead Grade

%

0.94

1.13

0.87

0.80

Zinc Grade

%

2.88

3.04

2.77

2.80

Contained Metal

Ag (oz)

oz

4,411,586

1,178,098

1,476,190

1,757,301

Au (oz)

oz

51,615

23,064

15,694

12,857

Cu (lb)

lb

7,894,022

3,245,814

2,739,560

1,908,647

Pb (lb)

lb

29,142,214

12,541,400

8,154,820

8,445,994

Zn (lb)

lb

89,563,170

33,762,798

26,003,939

29,796,433

 

Waste Rock Backfill

t

673,998

122,721

228,184

323,094

Pastefill Placed

t

235,411

162,541

58,773

14,097

Note: Above Production Table assumes full depletion of Reserves by end of 2025 and considers both Arista & Alta Gracia. In contrast, the Economic Analysis (Chapter 19) assumes an optimized mine plan in which Arista Reserves are fully depleted by 2025 and Arista Resources (Measured & Indicated only) are converted starting 2025. Alta Gracia Resources (Measured & Indicated only) & Reserves are processed in 2028 per Economic Analysis.

161


Other mine design criteria, dilution and recovery factors and cutoff grades are presented and discussed in detail in Sections 13.4, 13.5, 13.6 and 13.7.

13.6Equipment, Manpower, and Services

On December 31, 2022, DDGM had contracted a total of 565 full-time workers distributed in different department areas (Table 13.4).  Contractors consist of salaried professional staff and members of two local trade unions (Sindicatos): Sección 02 del Sindiato de Trabajadores de la Construcción, Similares y Conexos del Estado de Oaxaca, C.T.M. and Sindicato de Trabajadores de la Construcción, Similares y Conexos del Estado de Oaxaca, C.T.M. The former represents the truck drivers hauling ore and concentrates and the latter is the trade union for the miners, laborers and construction-related workers.

Table 13.4 Full-time, Direct Employees for the Oaxaca Mining Unit

AREAS

TOTALS

Mine

183

Technical Services, Geology-Planning

48

Plant

97

Mine Maintenance

86

Mill Maintenance

38

Safety & Health

16

Projects

8

Environment

10

Logistics

22

Mine Accounting

3

Human Resources & Training

13

Information Technology

3

Community

3

Overhead Oaxaca

15

Commercial

3

Total Operations

548

Exploration

17

Total Oaxaca Mining Unit

565

13.6.1. Mining Equipment

DDGM has its own mining equipment and no underground mining contractors are currently being used. The current mining fleet consists of the following main equipment:

Five Scooptrams of 6yd3 capacity
Four Scooptrams of 2.5yd3 capacity
Four electric hydraulic jumbos
Four electric hydraulic bolter jumbos
Two Stopemaster longhole drills
One top hammer longhole drill

162


Three jacklegs
Six trucks of 17 m3 capacity
Six trucks of 10 m3 capacity
Two scissor lifts
Two loaders
One utility truck (diesel-oil)
One Boom Truck
8 personnel carriers

13.6.2. Mine Manpower

DDGM estimates a total of 565 employees are required for operation related activities in 2023. Efficiency opportunities are being explored to determine if headcount reductions are warranted with similar numbers maintained over the next 2 years. See Table 13.4.

13.6.3. Underground Drilling

The underground mine uses several different drilling techniques and equipment including:

Mechanized drilling for horizontal and decline drifts using electro-hydraulic jumbos
Mechanized drilling for long hole stoping and vertical raises using stope masters and top hammer drills
Drilling with jacklegs for narrow vein mining, conventional support and the construction of short vertical raises
Mechanized bolting with the use of three bolter jumbos
Exploration, infill and ore definition drilling

13.6.4. Ore and Waste Handling

Haulage of ore and waste is done via main and secondary ramps by trucks with a 17m3 and 10m3 capacity. The 10m3 trucks are normally used to haul material from the face to a remuck located in level and the 17m3 truck haul the material from the remuck to surface.

13.6.5. Mine Ventilation

Air requirements at the mine have been analyzed in accordance with local and international best practices and standards. The ventilation at the mine considers the main and auxiliary ventilation systems (for stopes and blind developments).

The current air flow at the Arista Mine enters through the access ramp and designated raise bore holes. It moves down to the lower part of the mine and exhausts through the remaining raise bore holes in the ventilation system. The system encompasses six (6) 2.4-meter diameter and three (3) 3.1-meter diameter raise bore holes from surface to various points in the mine and access ramps. At present, DDGM has four (4) extractor fans at the top of four raise bore holes with a total mine ventilation

163


system capacity of 600,000 cubic feet per minute CFM (Figure 13.6). This capacity considers the total number of people working inside and the diesel equipment being used to achieve the daily production targets.

Figure 13.6 Ventilation Fans and Raise Bore Holes Installed at the Arista Underground Mine

Graphic

The normal ventilation system for the mine must be continually improved to minimize the risk of an underground fire, improve environmental working conditions, and improve production levels. There are three major components to the planned improvements to the ventilation system: 1) purchasing ventilation equipment; 2) increasing electrical power capacity; and 3) increasing the number of raise bore holes dedicated to ventilation in strategic locations. Since 2014, DDGM has engaged SRK as an ongoing consultant for ventilation design support and training of its mine ventilation engineers.

In 2020, SRK conducted a site visit with the objective to assess existing systems and determine options that could improve conditions in the Switchback zone. The recommendations are currently being developed.

164


Figure 13.7 Three-Dimensional View of the Arista Mine Ventilation System

Graphic

13.6.6. Backfill Method

DDGM uses two kinds of backfill; waste rock backfill generated during underground mining and paste fill. Since the introduction of paste back fill in 2019, it totally replaced the use of CRF. All primary stopes use paste fill and waste rock is used on secondary stopes, longitudinal stopes and other stopes that don’t require a free-standing face to mine next to them. (Figure 13.8)

Figure 13.8 Schematic of cemented and uncemented rock filled stope.

Graphic

The paste fill is comprised of a mixture of the concentrator plant tailings, cement, and water. The paste has a solid content of between 60 and 68 % that ensures consistency and a rheology that allows it to be pumped through the underground pipe reticulation system at the Arista mine (Figure 13.9). The added cement helps to dry the mixture and ensure that the fill sets to a specified minimum level of strength within a reasonable timeframe. Thickened tailings coming from the flotation plant are stored in a continuously agitated tank. The pulp has an average density of 1470 g/l, equivalent to a solids content of 50 %. These thickened tailings are filtered in filter press and a cake with a solids content of 86% is produced. Cement is supplied via

165


a 200-tonne silo and represents between 3% to 6% of the dry solids of the tailings depending on the targeted strength in the mix. Water is supplied from the pulp in the agitated tank. Paste design resistance is based on operational requirements and varies between 120 kPa and 300 kPa. It is advisable to wait a minimum of thirty days before mucking to ensure the paste fill can handle the weight of the scoop trams.

Figure 13.9 Schematic showing the components of a backfilled stope and the stress field distribution

Graphic

Figure 13.9: After, Belem, Benzaazoua, 2004

13.6.7. Mine Dewatering System

The pumping system at the Don David Mine is used to avoid the accumulation of water that is encountered underground or generated during drilling activities. Underground water is pumped to the surface by 2 primary, 8 secondary and 14 tertiary pumping pools and stations.

Primary: Pumping stations at levels 11.5 and 19. It uses 400-450 hp pumps and a 12-inch pipeline; the average pumped flow is 4,000 m3 /day.
Secondary: Sumps at levels 5.5, 15, 21, 24, 25, 26.5, 27 and 28. It uses 140 hp pumps and its primary purpose is to retain around 80% of solids contained in the water. The cleaning of these solids is by mud pumps and scooptrams.
Tertiary: This is the pumping of water (pneumatic pumps), from production headings, stopes, drifts and development ramps to the secondary pools. The main function of the tertiary pumping bays is to accumulate the greatest number of solids to avoid them getting into the primary and secondary pumping stages.

166


The pumping station at level 19.5 has 3 decantation pools from which water overflows into the suction pools. Flocculants and coagulants are added to accelerate this process, the decantation pools have an approximate volume of 200 m3 each. The suction pools have an approximate total capacity of 600 m3.

The pumping system and water distribution work as follows:

Surface Sump: Receives water from level 11.5 and supplies water to mine operations, paste plant and flotation plant.
Level 11.5 Sump: Receives water from levels 10, 15 and 19 and supplies water to the pool at level 13.
Level 19 Sump: Receives water from levels 21, 24 and 25.

The Switchback pumping system currently has a 6-inch pipeline to pump water to level 19. The internal area has a 4-inch pipeline to pump water from level 25 to level 19.

The industrial water required by the operation of the mine is recovered from the pumped water to the surface pool. Water returns to the mine through a 4-inch pipeline in the main ramps and a 2-inch pipeline in ore drift to supply the various drilling requirements. (Figure 13.10)

Figure 13.10 Schematic showing the mine dewatering system

Graphic

13.6.8. Maintenance Facilities

The Don David Mine has a well-equipped workshop on surface and a small mobile equipment maintenance and repair shop underground at Level 6.

The workshop on surface is for major, minor, and preventive maintenance. The workshop area is approximately 1,250 m2 in area and includes the following:

Maintenance office
Maintenance area for jumbos and scoops
Washing area for mechanical equipment
Spare parts warehouse
Welding area

167


Utility area
Grease trap
Lunchroom
Sanitary facilities

13.6.9. Power Distribution

The mining unit is fed from the Mitla electrical substation on an overhead distribution line of the Comision Federal de Electricidad (CFE) with a length of 68 km, 3 Phase-4 Wire with a voltage of 34500 volts with an ACSR 266 conductor.

The distribution line reaches a main transformer with a capacity of 10 Mva - 34500/13200 volts. The distribution is carried out in 3 branch circuits of 13200 volts.

Circuit 01 feeds the beneficiation plant with an overhead distribution line of 13200 volts with a trajectory of 2.7 km with an ACSR 266 conductor:

Substation 2000 kva-13200/4160 (1040 hp Mill)
Substation 2000 kva .13200 / 4160 volts (800 hp Mill)
4000 kva substation 13200/480 Volts (Crushing, Flotation, Thickening, Workshops, Laboratory and offices)
750 kva substation 13200/480 volts Tailings Dam
1500 kva substation 13200/480 volts Filtering Area.

Circuit 02 feeds the South ramp sector with an overhead distribution line of 13200 volts with a trajectory of 1 km:

Main substation 2000 kva 13200 -4160 volts
Secondary substation 1000 kva-13200/480 Volts (400 hp Howden fan)
Secondary substation 1500 kva-13 200/480 volts (Paste plant)
Secondary substation 1500 kva 4160/480 Volts (underground mine sector level 17).

Circuit 03 feeds the North ramp sector with an overhead distribution line of 13200 volts with a trajectory of 1.3 km:

Main substation 4000 kva 13200 -4160 volts (located inside mine level 11)
There are 6 substations 1500 kva 4160 / 480 volts type in the underground mine that feed the main pumping stations of level 11, pumping of level 20, Switchback district, level 3, secondary ventilation and secondary pumping.

There are 6 Caterpillar 3516b generators with a total installed capacity of 6.56 MW as backup for a continuous operation.

13.6.10. Other Services and Infrastructure

Explosive storage

The underground explosive storage is comprised of two separate areas that meet the safety and security requirements established by Mexican Federal Regulations. The facilities are designed to store explosives and blasting accessories separately.

Refuge station and mine rescue facilities

Safety is of prime importance at the Don David Mine. A network of vertical manway exits has been built to ensure that if a major incident occurred the workforce can escape. Additionally, a permanent refuge station is located on Level 4 and 2 mobile refuge station is installed at different strategic points of the underground mine.

168


14RECOVERY METHODS

14.1DDGM Processing Facility

DDGM currently mills and processes the Arista and Switchback underground mines ore through the flotation circuit at the DDGM Processing Facility (Figure 14.1). The Arista processing plant was built near the mine site and consists of both a sequential flotation (sulfide) circuit and an agitated cyanide leach (oxide) circuit. The flotation circuit produces three separate saleable concentrate products (gold-copper, silver-lead and zinc) from polymetallic ore extracted from the Arista/Switchback underground mines (Figure 14.2). The Aguila open pit was depleted in May 2021 and is now accepting thickened tailings. The gravity concentrator receives feed material from the cyclone underflow and utilizes the principles of a centrifuge to enhance the gravitational force experienced by feed particles to effect separation based on particle density. In 2014, a Gekko Systems InLine Leach Reactor™ (ILR) and zinc dust precipitation circuit was installed to upgrade the gravity concentrate to doré. Concentrates are sold to various concentrate buyers located in Mexico. DDGM sells its doré to various precious metals refiners and mints, currently Asahi Refining USA, Inc. A flotation circuit was installed at the tail of the zinc flotation circuit in 2022. The new flotation circuit is floating the remaining sulphur associated with gold. Sulphur concentrate recovered from the circuit is leached in the agitated cyanide circuit previously used for oxide leaching (Figure 14.3).

Mining and milling operations at the DDGM property commenced in 2010. Initial production processed ore from the open-pit of the Manto-Vein. Subsequently, after their discovery, a new underground mine was developed to access the Arista and Baja veins composing the heart of the Arista vein system. The Arista mine was developed via a decline and spiral ramps utilizing rubber-tired vehicles and conventional drill and blast methods to extract the ore. Mining methods are mainly overhand mechanized cut and fill and long-hole open stoping with most mining voids backfilled with waste rock. In 2019, a surface paste fill plant was constructed and now in addition to waste rock backfill, a slurry containing about 30% of mill tailings are mixed with cement and pumped back underground. The dried cake filtered tailings is transported overland by conveyor and trucks, deposited, and compacted into a stable, unsaturated tailings residue.

Figure 14.1 The DDGM Processing Facility

Graphic

Schematic flow sheets for the differential flotation circuit and the agitated leach circuit processing plant at the Arista processing plant are shown in Figures 14.2 and 14.3, respectively.

169


In summary, the principal stages of the DDGM Plant are as follows:

Flotation Circuit

Agitated Leach Circuit

Crushing and Milling

Milling of sulphur flotation concentrate

Gravity Concentration

Leaching

Differential Flotation (Cu, Pb, Zn)

Sulphur Flotation

Counter Current Decantation (CCD)

Thickening, filtering and shipping

Merrill Crowe Zinc Precipitation

Bullion Furnace/Doré

During 2022, 493,026 metric tonnes of ore were processed yielding 34,122oz of Au, 1,213,404 oz of Ag, 1,436 metric tonnes of Cu, 6,665 metric tonnes of Pb, and 17,943 metric tonnes of Zn. The average production rate of the DDGM processing plant was 1,465 tpd in 2022. Metallurgical recoveries at the DDGM plant for ore produced from the Arista mine averaged 83.71% for gold, 92% for silver, 76.2% for copper, 75.2% for lead and 83.6% for zinc. Overall production grades for 2022 for the Arista deposit have averaged approximately 2.56 g/t Au, 83.32 g/t Ag, 0.38% Cu, 1.8% Pb and 4.36% Zn.

170


Figure 14.2 Simplified flowsheets for the production circuits of the Arista processing sequential flotation (sulfide) circuit with Knelson Semi-Continuous Concentrator™

Graphic

171


Figure 14.3 Simplified flowsheets for the production circuits of the Arista processing agitated tank leaching, counter current decantation and zinc dust precipitation circuit

Graphic

172


14.2Crushing and Milling

Ore is trucked from the mine and discharged onto ground. Ore is fed in a primary jaw crusher using a front head loader. Crushed ore from the primary crusher is screened onto a double deck screen. The first deck product is crushed by the secondary cone crusher. Crushed material is recirculated to feed the double deck screen. The screen second deck oversized products are crushed by a tertiary cone crusher. The tertiary cone crusher material is also recirculated to the feed of double deck screen. Finally, the double deck fine particle (-9.5mm) is stockpiled before being fed into the ball mills. The maximum crushing rate for this plant is about 110 tonnes per hour. The fine ore is stockpiled before being fed into the crusher and ball mills.

The fine crushed ore is transported via conveyor belts to the flotation plant grinding circuit. Grinding circuit consists of two parallel ball mills. Each mill is in close circuit hydrocyclones, with cyclone overflow reporting to flotation circuit. A portion of the cyclone underflow reports to the gravity circuit, while the remainder of the cyclone underflow and gravity circuit tailing reports to the ball mill for further grinding. One ball mill is 3.2m diameter and 4.29m length driven by 798 kW motor. The second ball mill is 3.2m diameter and 3.68m length driven by 597 kW motor.

Concentrate recovered by the Knelson concentrator is leached in an intensive leach reactor. When leaching is complete, the leached material is combined with a based metal concentrate which corresponds to the grade.

14.3Differential Flotation

Most of the underground ore from the Arista vein system consists of very clean, primary sulfides, which have high recoveries in the differential flotation circuit. The principal economic components are gold, zinc, and silver; however, the ores also contain economically significant amounts of lead and copper. The flotation plant produces three concentrates for sale: a copper concentrate with gold-silver, a lead concentrate with gold-silver, and a zinc concentrate with gold-silver.

Cyclone overflow gravity feed the conditioning tank for reagent additions. Slurry flows to a row of four copper rougher cells followed by 4 copper scavenger cells. Concentrate from copper scavenger cell is pumped back to the copper rougher flotation feed. Concentrate from copper rougher is pumped to the copper 2nd cleaner circuit. Concentrate from copper 2nd cleaner is pumped to the copper 3rd cleaner. Tailing from copper 2nd cleaner gravity flows into the copper 1st cleaner cell. The concentrate from the 1st cleaner is pumped to copper 2nd cleaner and copper 1st cleaner tailing is pumped directly to the lead concentrate thickener due to high lead grade. Concentrate from copper 3rd cleaner is pumped to the concentrate thickener. Thickened copper concentrate is filtered in a pressure filter to produce a final saleable product.

Copper scavenger tailing are feeding the lead circuit rougher. Lead rougher concentrate is pumped to lead 1st cleaner circuit. Lead rougher tailing gravity feeds the lead scavenger cells. Lead scavenger concentrate is pumped back of lead rougher feed and lead scavenger tail is pumped to the zinc circuit. Lead 1st cleaner concentrate is pumped to the lead 2nd cleaner cell while lead 1st cleaner tailing is pumped back to the lead rougher feed. Tailing from lead 2nd cleaner is pumped back to the lead rougher feed. Lead 2nd cleaner concentrate gravity feeds the lead concentrate thickener. Thickened lead concentrate is filtered in a pressure filter to produce a final saleable concentrate.

Tailing from lead scavenger is pumped to the zinc conditioning tank. From zinc conditioning tank, slurry gravity feeds the zinc rougher cell. First 2 rougher cells concentrate is pumped to the zinc 2nd cleaner while the last 2 zinc rougher cells concentrate is pumped to the zinc 1st cleaner cell. Concentrate from the zinc 1st cleaner cell is pumped to the zinc 2nd cleaner cell. Tailing of zinc 1st cleaner cell is pumped to the zinc conditioning tank. Concentrate from zinc 2nd cleaner is pumped to the zinc 3rd cleaner cell. Tailing from zinc 2nd cleaner gravity feeds the zinc 1st cleaner circuit. The zinc 3rd cleaner tailing gravity feeds the zinc 2nd cleaner cell while the zinc 3rd cleaner concentrate is pumped to the zinc concentrate thickener and the thickened zinc concentrate is filtered in the pressure filter to produce a final saleable concentrate.

Tailing from the zinc rougher gravity feeds the first scavenger cell. Concentrate from these cells is pumped to the zinc circuit conditioner tank while the tailing is pumped to the second zinc scavenger cells. Tailing from the second zinc scavenger cell passes through a trash screen prior to be pumped to the sulphur flotation cell.

The three concentrates are stored separately in a shed. Concentrates are bulk shipped on contracted tractor-trailer trucks.

The flotation cells for the DDGM Processing Facility are shown in Figure 14.4.

173


Figure 14.4 Banks of Flotation Cells at the DDGM Processing Facility

Graphic

14.4Agitated Leaching

After trash removal of the tailing second zinc scavenger cell onto the static screen, slurry is pumped into bulk sulphur flotation rougher circuit. Concentrate from the sulphur flotation is regrind into the old oxide circuit ball mill. Regrind ball mill is a closed circuit with hydrocyclone. Hydrocyclone underflow is returning to the mill for additional grinding while hydrocyclone overflow is feeding the pre-aeration tank. Regrind size of 50 microns is targeted for leaching. Leaching is performed using sodium cyanide and lime to control slurry pH. Leaching circuit consists of 5 agitated tanks of 170 m3 of capacities with air injection (Figure 14.5). When leaching is completed, slurry gravity flow through 5 counter current wash clarifiers. Washed solution is pumped to clarifying filter for additional removal of solid in solution. Clear solution is pumped to deaeration tower to decrease the oxygen in solution and zinc powder is added for precipitation. Humidity from precipitated sludge is removed through the press filter. Concentrate then calcinates in the drying oven and is melted in a furnace to be poured in the cascade stand. Gold doré is then produced. Solid tailing from clarifier circuit is pumped to cyanide destruction circuit and pumped back to zinc scavenger cell.

174


Figure 14.5 Agitated Leach Circuit of the DDGM Processing Facility

Graphic

14.5Tailings and Water Management

Tailing from the rougher sulphur flotation is pumped to the tailing thickener. Tailings is pumped from the thickener underflow of the processing plant at ~50% solid. Slurry is distributed into two parallel holding tanks which keeps the pulp mixed while providing temporary storage and continuous supply to both filter presses. The temporary storage mixing tanks also supply the paste plant as required. The two parallel vertical plate and frame filter presses (see Figure 14.7 below) can process 75-82 TPH of solid tailings combined. The process water and rinse water collected at the filter press is recycled back to the processing plant while the cake containing ~14% moisture is deposited onto conveyors and then routed to a single stacker conveyor. The radial stacker conveyor layers the thickened tailings in the depleted open pit area where it naturally dewaters further and is compacted for stability. When the underground mine needs paste backfill, thickened slurry is pumped to paste backfill plant (Figure 14.8) rather than to the dry stack press filter (Figure 14.6).

175


Figure 14.6 DDGM Tailings Filtration Plant

Graphic

Figure 14.7 Diemme Filtration – Aqseptence GHT-F Filter Press

Graphic

176


Figure 14.8 DDGM’s Paste Plant

Graphic

14.6 Laboratory Facilities

DDGM has designed and constructed a laboratory for assaying samples and metallurgical testing (Figure 14.9). The laboratory staff currently consists of 23 employees for sample preparation, assaying and metallurgical testing. The Don David Mine Laboratory prepares about 100 samples per day and assays (Atomic Adsorption and Fire Assay) of greater than 400 samples per day. In addition, the laboratory conducts between 5 and 10 metallurgical tests per day.

Figure 14.9 Don David Mine Laboratory

Graphic

The Don David Gold Mine Laboratory sample preparation consists of the following stages: 

Reception and identification of the samples 

177


Drying 
Primary, secondary, and tertiary crushing to particle about 4 mm 
Homogenization (mixing) 
Sample splitting (Jones splitter)  
Pulverization in Spray rings to 100% <100 mesh sample for analysis  
Sample control and analysis 

The fire assaying procedures employed at the Don David Gold Mine Laboratory are as follows: 

Fusion: Fusion is carried outweighing 5 to 20 grams of sample depending on the source, mixed with lead-based flux, fusion performed at 1050 ° C for 50 minutes.
Cupellation: it starts with cleaning of lead button hammered, then the cups are placed in the oven at 940 ° C, then place the button of lead inside the cups for 45 minutes.
Dissolution: brown button obtained weighed, the next step is dissolved in nitric acid for 25 minutes. After dissolving the silver buttercup washed and calcinations.
The button of gold is weighed on a microbalance. 

X-Ray fluorescence (XRF) is the emission of characteristic "secondary" (or fluorescent) X-rays from a material that has been excited by bombarding with high-energy X-rays or gamma rays. The phenomenon is widely used for elemental analysis and chemical analysis, particularly in the investigation of metals and for research in geochemistry. 

This analysis is performed by mixing the sample with wax, then form a compressed tablet. It is then placed in the auto-sampler Brucker Ranger. The analysis time depends on the origin of the samples; it takes 3 to 5 minutes for reading per sample. 

Atomic absorption spectroscopy (AAS) is a spectroanalytical procedure for the quantitative determination of chemical elements employing the absorption of optical radiation (light) by free atoms in the gaseous state. In analytical chemistry the technique is used for determining the concentration of a particular element (the analyte) in a sample to be analyzed. AAS can be used to determine over 70 different elements either in solution or directly in solid samples. 

DDGM has two atomic absorption units for the analysis of gold, silver and base metals. Samples are analyzed for mainly gold and silver, as well as copper, lead, zinc and arsenic. The analysis is performed with partial digestion in a microwave oven with mixer acids (hydrochloric and nitric). 

DDGM has completed and continues to conduct the following metallurgical tests at the Don David Mine Laboratory: 

Denver flotation cell D-12, including 2, 4 and 6 liter-cells with stirring SUB-a and DR, and laboratory type ball mill. Flotation tests are conducted on ore to improve the processing plant. 
Dynamic tests in cyanide bottle. 
Particle size analysis on wet and dry. 
Determination of specific gravity on drilling cores. 
Sedimentation and flocculation tests. 
Vacuum filtration. 

The Don David Gold Mine Laboratory’s quality controls include the use of a primary or secondary standard sample which is certified for analysis in fire assay, atomic absorption and X-ray fluorescence. These standard samples are analyzed at the end of each month, evaluating the assay results.  

The lab is currently not accredited. Work instructions have been developed for all lab analysis and QAQC controls have been put in place to quantify the confidence level of the analysis.  

178


Duplicate analysis has been established since Jan 2020 with over 523 duplicates performed (30-40 per month). Results are consistent which has built confidence in the Don David Mine Laboratory analysis capability. Figures 14.10 to 14.24 illustrate the details of the duplicate analysis.  

Figure 14.10 Au Duplicate Vs Original Scatter 

Graphic 

Figure 14.11 Au Relative Difference Plot Versus Mean PMM Analysis 

Graphic 

179


Figure 14.12 Au Relative Difference Versus Population of Data 

Graphic 

·80% of the Au analysis fell under 20% relative error. 

Figure 14.13 Ag Duplicate Vs Original Scatter 

Graphic 

180


Figure 14.14 Ag Relative Difference Plot Versus Mean PMM Analysis 

Graphic 

Figure 14.15 Ag Relative Difference Versus Population of Data 

Graphic 

·80% of the Ag analysis fell under 10% relative error. 

181


Figure 14.16 Cu Duplicate Vs Original Scatter 

Graphic 

Figure 14.17 Cu Relative Difference Plot Versus Mean PMM Analysis 

Graphic 

182


Figure 14.18 Cg Relative Difference Versus Population of Data 

Graphic 

·80% of the Cu analysis fell under 9% relative error. 

Figure 14.19 Pb Duplicate Vs Original Scatter 

Graphic 

183


Figure 14.20 Pb Relative Difference Plot Versus Mean PMM Analysis 

Graphic 

Figure 14.21 Pb Relative Difference Versus Population of Data 

Graphic 

·80% of the Pb analysis fell under 10% relative error. 

184


Figure 14.22 Zn Duplicate Vs Original Scatter 

Graphic 

Figure 14.23 Zn Relative Difference Plot Versus Mean PMM Analysis 

Graphic 

185


Figure 14.24 Zn Relative Difference Versus Population of Data 

Graphic 

·80% of the Zn analysis fell under 6% relative error. 

The primary equipment utilized in the Don David Mine Laboratory consists of the following: 

(1) Retsch 500 Jaw crusher (new); (3) Jaw crushers (old)  
(2) Four-rings Pulverizers; (2) Disc Pulverizers 
(10) Porcelain mortars 
Gas furnace (Fusion) 
Electrical furnace (Copelation) 
Micro-balance 
X-Ray fluorescence Spectrometer 
Atomic Adsorption Spectrometer (Perkin Elmer Analyzer 500) 
Atomic absorption Spectrometer (Perkin Elmer Analyzer 900) 
Microwave (Merk 5 CEM) 
Analytical Balance (Mettler Toledo) 

186


15PROJECT INFRASTRUCTURE

15.1Roads

The Don David Gold Mine Project is on paved Mexican Federal Highway No. 190, 115 km from the capital city of Oaxaca. The highway, which is a leg of the Pan American Highway system, runs through the nearby village of San José de Gracía. The road distances from San José de Gracía to the mine and plant sites are 2.4 km and 6.0 km respectively.

The operation has a relatively small surface infrastructure consisting primarily of the flotation and leaching plants, electrical power station, water storage facilities, paste plant, stockpiles, and workshop facilities, all connected by sealed and unsealed roads.

15.2Tailing Disposal Facilities

The Tailings Storage Facility (TSF) is in a valley below and south of the process plant site. The tailings facility was constructed using international standards that exceed Mexican permit requirements. The TSF is formed by two rock filled dams that have been raised once 10 meters using the downstream construction method. The TSF is double lined with the first liner made of a clay and synthetic material that acts as a leak prevention system with the effective absorption equal to ~ 3 meters of clay. The second liner is made of 1.5 mm Linear Low-Density Polyethylene (LLDPE), which was a permitting requirement.  

The TSF is zero discharge with the process water being recycled to the plant. Additional make-up water for the flotation process comes from mine discharge water.

Construction of a filtration plant and dry stack facility was completed in 2022. The filtration plant and existing paste plant (commissioned in October of 2019) will handle 100% of future tailings production.

Figure 15.1 Site Map Including Tailings Storage Facilities

Graphic

187


15.3Mine Waste Stockpiles

The mine currently has one waste stockpile used for storing waste material that could not be effectively disposed of underground. The waste is generated mainly from mine development activities and is not expected to increase significantly over the life of the mine unless some additional infrastructure or new mine areas are incorporated into the Mineral Reserves.

15.4Ore Stockpiles

The Oaxaca Mining Unit maintains small stockpiles underground and at the mine entrance in order to manage continuous ore haulage. Mined ore for processing is also stockpiled on a large patio (capacity 30,000 to 40,000 tonnes) near the crushing plant. The mined ore undergoes a rigorous blending program to ensure a homogeneous feed is sent to the plant.

15.5Concentrate Transportation

As the final products consist of metal concentrates and bullion (doré), and because the property and facilities are easily connected to the paved Pan American highway (and from there to major cities by means of the national paved road system), there is no need for construction of new external processing facilities.  

Tractor trailers that can transport two 26-tonne trailers each are used to transport concentrate. The containers must be made of stainless steel. Each container is registered and weighed at the mine scales before the loading, sampling, and weighing process is performed of the concentrate prior to the unit being sealed and registered. The concentrate is then transported by road to a port in Mexico for subsequent shipping to purchasers in 400, 600 and 1,200 tonne lots for copper, lead, and zinc concentrates, respectively. Concentrate trucks are formed into convoys and escorted by contracted security personnel during the entire trip to the purchaser’s warehouse.

15.6Power Generation

Up until 2018, power was mainly provided by diesel generators at the site. In 2019, DDGM successfully connected a power line to its Don David Gold Mine Project from the Mexican Federal Electricity Commission’s (Comisión Federal de Electricidad or CFE) power grid. Prior to this connection, the Don David Gold Mine Project operated 100% from electricity generated from more expensive and higher emission diesel fuel.

The mining unit is fed from the Mitla electrical substation on an overhead distribution line of the Comision Federal de Electricidad (CFE) with a length of 68 km, 3 Phase-4 Wire with a voltage of 34500 volts with an ACSR 266 conductor.

The distribution line reaches a main transformer with a capacity of 10 Mva - 34500/13200 volts. The distribution is carried out in 3 branch circuits of 13200 volts.

Circuit 01 feeds the beneficiation plant with an overhead distribution line of 13200 volts with a trajectory of 2.7 km with an ACSR 266 conductor:

Substation 2000 kva-13200/4160 (1040 hp Mill)
Substation 2000 kva .13200 / 4160 volts (800 hp Mill)
4000 kva substation 13200/480 Volts (Crushing, Flotation, Thickening, Workshops, Laboratory and offices)
750 kva substation 13200/480 volts Tailings Dam
1500 kva substation 13200/480 volts Filtering Area.

Circuit 02 feeds the South ramp sector with an overhead distribution line of 13200 volts with a trajectory of 1 km:

Main substation 2000 kva 13200 -4160 volts
Secondary substation 1000 kva-13200/480 Volts (400 hp Howden fan)
Secondary substation 1500 kva-13 200/480 volts (Paste plant)
Secondary substation 1500 kva 4160/480 Volts (underground mine sector level 17).

Circuit 03 feeds the North ramp sector with an overhead distribution line of 13200 volts with a trajectory of 1.3 km:

Main substation 4000 kva 13200 -4160 volts (located inside mine level 11)

188


There are 6 substations 1500 kva 4160 / 480 volts type in the underground mine that feed the main pumping stations of level 11, pumping of level 20, Switchback district, level 3, secondary ventilation, and secondary pumping.

There are 6 Caterpillar 3516b generators with a total installed capacity of 6.56 MW as backup for a continuous operation. In 2021, there was an increase in power consumption due to ventilation and dewatering pumps requiring the installation of capacitors that improved and stabilized the power supply. In 2021, DDGM also initiated conversations with CFE for the expansion of the load delivered to further stabilize the energy supply. In 2022 the capacitors were installed and commissioned and CFE expanded the load delivered to attend to the higher demand on site.

15.7Water

DDGM has a permit granted by the Mexican federal water authority, Comisión Nacional del Agua (CONAGUA) for the usage of 150,000 cubic meters annually. However, water requirements to process ore are being primarily sourced from water pumped to the surface from the underground dewatering system. Water in the tailings facility is recycled to the Arista processing plant and the excess water pumped from the underground workings is discharged at the surface into decantation ponds. DDGM has the necessary permits to discharge underground mine water at the surface. Water sampling from rivers and creeks is conducted regularly and sent for analysis to an external laboratory.

189


15.8Offices and Buildings

DDGM has constructed substantial infrastructure to support the DDGM operations. The main administration and offices are in the vicinity of the processing facilities. The mine office is located 2 kilometers to the southeast, near the entrance to the Arista underground mine ramp. Nearly all the administrative personnel and activities are currently conducted from these offices.

Figure 15.2 Site Map Including Process Facilities

Graphic

The underground mine site has a small mobile equipment maintenance and repair shop, a parts and supply warehouse, dining hall and offices and workspace for engineering, geology, and mine administration. Most building construction consists of concrete-block buildings, although the shop structures are steel frame buildings with steel sheet cladding. DDGM has also constructed exploration offices near the lower end of the open pit. These are similar block buildings with patios covered with steel structures, roofed with steel sheets.

DDGM has constructed a good quality housing, recreation, and dining hall facility, called “Tres Palmas’’, in the town of San José de Gracía, which is situated in the Rio Grande River valley (Figure 15.1). Buildings are constructed of concrete blocks and all are designed for the tropical climate. This housing area is mainly for salaried employees and their families, and there are more than 50 employees housed in the facility. In addition, DDGM rents numerous houses in the village of San José de Gracía, as well as a local hotel, where about 30 employees are housed.

190


Mexican government medical services (Servicios de La Secretaría de Salúd) are close by the operation in the villages of El Camerón (first aid), and Nejapa de Madero (hospitalization, surgery, etc.). DDGM has an ambulance at the mine site available to transport injured or sick employees to one of these facilities.

Figure 15.3 Housing, Recreation and Dining Hall Facility for Oaxaca Mining Unit (Tres Palmas) in the Town of San José de Gracia

Graphic

15.9Core Storage Facility

In 2015, DDGM began construction of a permanent core storage facility to store the thousands of meters of diamond drill core collected during past drilling programs (Figure 15.2). The core storage facility is located near the Exploration Office, above the Aguila open pit and near the DDGM Processing Facility.

191


Figure 15.4 Core Storage Facility for the Don David Gold Mine Project

Graphic

15.10Communications Systems

The telecommunications service is rented from Telefonos de México SAB de CV (Telmex); this company provides the Don David Mine with Internet and Telephone services in the same communication channel (optical fiber), with a contracted Business Internet Service synchronous band width of 100 MB, received through router.

These services are then distributed in the LAN by a star-type network linked by Cisco switches; in the case of distribution to the local population (with whom DDGM shares the internet service) and to the mine camp, it is done through Airfiber wireless links in a 2.4 GHZ band, mounted on communication towers.

In the case of the underground mine, IP telephone and network services are distributed through optical fiber to the levels where the operation requires it.

The main communication on the ramp and levels inside the mine is done through a Leaky Feeder radio system, it is a communication system in a VHF band, which is distributed through a special coaxial cable that distributes communication from the base to all wired areas. Due to operational demands, two communication channels are managed, channel 9 exclusively for traffic and channel 8 for operations.

The telephone system is received at the SITE by means of an E1 service, it is connected to an IP switch that distributes the service to 107 extensions.

15.11Opinion of Qualified Person

Infrastructure required to support the LOM is in place and is operational. The filtration plant and dry stack facility was completed in 2022 providing sufficient space for LOM requirements.

192


16MARKET STUDIES AND CONTRACTS

16.1Market Studies

Since 2010, DDGM has produced and sold doré containing gold and silver and metal concentrates that contain gold, silver, copper, lead and zinc from the Arista and Alta Gracia projects of the Don David Gold Mine. Shipments of doré and concentrates are contracted to be sold to various Buyers. Sale prices are obtained based on either world spot or London Metals Exchange market pricing and payment terms are typical within the industry.

This practice is consistent with industry norms and can be used in mine planning and financial analysis for the Don David Gold Mine in the context of this Technical Report.

16.2Contracts

DDGM contracts for services to run the mining operations, construct projects and treat, refine and sell doré and concentrates. The costs of such contracts are accounted for in the capital and operating expenditures depending on the nature of the work performed. Contracts are negotiated and renewed as needed. Contract terms are typical of similar contracts in Mexico that DDGM is familiar with.

On April 23, 2021, a decree that reforms labor outsourcing in Mexico was published in the Federation’s Official Gazette. This new decree amends the outsourcing provisions, whereby operating companies will no longer be able to source their labor resources used to carry out the core business functions from service entities or third-party providers. Under Mexican law, employees are entitled to receive statutory profit sharing (Participacion a los Trabajadores de las Utilidades or “PTU”) payments. The required cash payment to employees in the aggregate is equal to 10% of their employer’s profit subject to PTU, which differs from profit determined under U.S. GAAP. DDGM continues to contract specialized services with registered service providers.

For the 2023 period, DDGM has a contract to refine and sell doré with Asahi Refining USA, Inc., treat and sell zinc concentrates to Metalurgica Me-Mex Penoles, S.A. de C.V. (“Penoles”), to treat and sell copper concentrates to METAGRIS.A DE C.V. (a subsidiary of Glencore or “Glencore”), and to treat and sell lead concentrates to Trafigura Mexico, S.A. de C.V (a subsidiary of Trafigura Group Pte. Ltd. or “Trafigura”).

16.3Concentrate Sales

Concentrates produced at DDGM are transported to our contracted customers on highway trucks operated by Sección 02 del Sindicato de Trabajadores de la Construcción, Similares y Conexos del Estado de Oaxaca, C.T.M. (“C.T.M.”).

The zinc contract with Penoles was awarded in 2020, for the period January 1, 2021 to December 31, 2023. Treatment charges are based on spot and benchmark prices. Penalties are assessed if Cadmium, Silica or Iron exceed an agreed tolerance.

The copper contract with Glenore was awarded in 2020. Terms for treatment and other charges are negotiated annually and most recently for the period January 1, 2023 to December 31, 2023. Penalties are assessed if Selenium, Arsenic, Antimony, Lead and Bismuth exceed an agreed tolerance.

The lead contract with Trafigura was awarded in 2022. Terms for treatment and other charges is for the period January 1, 2023 to December 31, 2023. Penalties are not assessed unless any element is materially outside the typical specifications.

The sales contract for all concentrates is combined with the smelting and trade agreements. Representatives and umpires provide settlement assistance services from time to time. DDGM has arranged financially settled forward contracts for approximately 90% of provisional sales. Pricing is based on the market price one month after delivery to the warehouse (M +1). Rates and charges are within industry norms.

16.4Commodity Price Projections

Since 2010, DDGM has produced and sold doré containing gold and silver and metal concentrates that contain gold, silver, copper, lead and zinc from the Arista and Alta Gracia projects of the Don David Gold Mine. Shipments of doré and concentrates are contracted to be sold to various Buyers. Sale prices are obtained based on either world spot or London Metals Exchange market pricing and payment terms are typical within the industry. This practice is consistent with industry norms and can be used in mine planning and financial analyses for the Don David Gold Mine in the context of this Technical Report.

193


For the purpose of estimating the Mineral Reserves and Mineral Resources in this report, the QP utilized prices based on conservative estimates (“Resource & Reserve Price Deck”) which closely approximates the low price for the metal price for 2022 as per published exchanges. Comex for gold and silver; LME for copper, lead and zinc.

The prices were subsequently compared to the actual 2022 closing spot price, as per published exchange, to ensure the price deck was still considered as reasonably conservative estimates for the Mineral Reserves & Mineral Resources. As shown in Table 16.1, the price used to estimate the Mineral Reserves and Mineral Resources was modestly higher than the low price for each metal for 2022 but was below the closing price of the metal at year-end.

Table 16.1 Mineral Reserves and Mineral Resources Metal Price Assumptions

Metal

Measure

Mineral R&R Price

2022 Low Price

Approximation %

2022 Closing Price

Mineral R&R Price Conservative

Gold Price

Ounce

$1,650

$1,623

+2%

$1,820

Yes

Silver Price

Ounce

$20.00

$17.55

+14%

$23.86

Yes

Copper Price

Pound

$3.40

$3.17

+7%

$3.80

Yes

Lead Price

Pound

$0.90

$0.80

+12%

$1.06

Yes

Zinc Price

Pound

$1.35

$1.22

+10%

$1.37

Yes

For the Economic Analysis, the QP utilized the median consensus prices for each of the five years starting 2023 through 2027 as provided by the Bank of Montreal on December 1, 2022. The median price was based on the price estimates contributed by 38 participating financial institutions. The 2027 consensus was used for the remaining life of mine. The Economic Analysis Price Deck is set forth in Table 16.2 below:

Table 16.2 Economic Analysis Metal Price Assumptions

Metal

Measure

2023

2024

2025

2026

2027

Gold Price

Ounce

$1,750

$1,750

$1,700

$1,700

$1,650

Silver Price

Ounce

$22.00

$22.00

$22.40

$22.18

$21.75

Copper Price

Pound

$3.50

$3.75

$3.75

$3.82

$3.59

Lead Price

Pound

$0.91

$0.92

$0.92

$0.92

$0.92

Zinc Price

Pound

$1.39

$1.30

$1.25

$1.20

$1.20

The actual metal prices can change, either positively or negatively, from both the Resource and Reserve Price Deck and the Economic Analysis Price Deck. If the assumed metal prices are not realized, this could have a negative impact on the operation’s financial outcome. At the same time, higher than predicted metal prices could have a positive impact. Gold equivalencies are determined by taking the Resource and Reserve Price Deck for gold and silver and converting them to a gold equivalent ratio for the period.

16.5Comment on Section 16

The QPs have reviewed the information provided by DDGM on marketing, contracts, concentrate sales and commodity price projections. The QPs note that the information provided is consistent with the source documents used, and that the information is consistent with what is publicly available on industry norms. The information can be used in mine planning and financial analysis for the Don David Gold Mine in the context of this Report.

Metal price assumptions used in the Economic Analysis (refer to Section 19 of this report) are based on the Economic Analysis Price Deck (refer to Section 16.4) for gold, silver, copper, lead and zinc. The actual metal prices can change, either positively or negatively from the Economic Analysis Price Deck. If the assumed metal prices are not realized, this could have a negative impact on the operation’s financial outcome. At the same time, higher than predicted metal prices could have a positive impact. QPs have reviewed the information provided by DDGM on marketing, contracts, concentrate sales and commodity price

194


projections. The QPs note that the information provided is consistent with the source documents used, and that the information is consistent with what is publicly available on industry norms. The information can be used in mine planning and financial analyses for the Don David Gold Mine in the context of this Report.

195


17ENVIRONMENTAL STUDIES, PERMITTING, PLANS, NEGOTIATIONS OR AGREEMENTS WITH LOCAL INDIVIDUALS OR GROUPS

17.1.Environmental Compliance and Considerations

Following the mining, milling and exploration activities, DDGM is subject to all Mexican federal, state, and local laws and regulations governing the protection of the environment, including laws and regulations relating to the protection of air and water quality, hazardous waste management and mine reclamation as well as the protection of endangered or threatened species. Potential areas of environmental consideration for mining companies include but are not limited to acid rock drainage, cyanide containment and handling, contamination of watercourses, dust and noise.

All mining and environmental activities in México are regulated by the Dirección General de Minas (DGM) and by the Secretaría de Medio Ambiente y Recursos Naturales (SEMARNAT), both representing the Mexican Federal Government, under the corresponding laws and regulations. DDGM's mining operations are subject to environmental regulation by SEMARNAT. Regulations governing the advancement of new projects or significant changes to existing projects require an environmental impact statement, known in Mexico as a Manifiesto Impacto Ambiental (MIA). DDGM is also required to submit proof of local community support for a project to obtain final approval.

The DDGM operations in Mexico operate under a unique environmental license (LAU), which covers the environmental impact and risk of atmosphere emissions hazardous waste production and treatment. This environmental license was issued after approval of the Evaluación del Impacto Ambiental (EIA). Also, special permits are issued for certain types of expansions, tailings dams, etc.as required.

DDGM obtained various permits for surface and underground water use and discharge. The permissions are granted by the Comisión Nacional del Agua (CONAGUA), an administrative and technical advisory branch of SEMARNAT. CONAGUA administers national waters, manages, and controls the country's hydrological system, and promotes social development.

DDGM currently operates under the permits and status as indicated in Table 17.1. The document description and code are based on the information contained in the documents registered with the appropriate authority. Table 17.2 defines the codes used to describe the permits outlined in Table 17.1. The El Aire concessions renewal is complete, the documents were registered and DDGM is waiting for renewal confirmation from SEMARNAT. The Alta Gracia project concession is not active at the moment and all permit applications are on hold.

Table 17.1 Don David Mine Environmental Permits and Issuing Agencies

Don David Gold Mine Project

PERMIT NUMBER

DESCRIPTION

CODE

AREA

CONCESSIONS

DATE

EXPIRATION

STATUS

SEMARNAT-SGPA-DIRA- 049-2008

Process plant Environmental Impact permit

AIA

9.4 ha

El Aguila.

2008

2024

Full compliance

SEMARNAT-SGPA-DIRA- 413-2008

SEMARNAT-SGPA-DIRA- 1212-2009

SEMARNAT-SGPA-DIRA-716-2012

SEMARNAT-UGA-1312-2019

SEMARNAT-SGPA-AR- 1246-2008

Process plant Land Use

ACS

9.4 ha

El Aguila.

2008

2024

Renewal in progress

SEMARNAT-SGPA-AR- 0654-2008

Modification permit

SEMARNAT-SGPA-DIRA- 1010/2008

TSF phase I-II Environmental

AIA

12.1 Ha

El Aguila

13/11/2008

2016

Renewal in progress

Impact permit

SEMARNAT-SGPA-AR-0390-2009

Open pit

ACS

9.186 ha

El Aguila

7/6/2012

5/3/2026

Full compliance

SEMARNAT-SGPA-AR-0800-2011

Land Use

 

Modification Permit

196


Don David Gold Mine Project

PERMIT NUMBER

DESCRIPTION

CODE

AREA

CONCESSIONS

DATE

EXPIRATION

STATUS

SEMARNAT-SGPA-DIRA- 1310-2009

Open pit Environmental Impact permit

AIA

10.5297 ha

El Aguila

6/3/2018

5/3/2026

Full compliance

SEMARNAT-SGPA-DIRA- 1423-2011

SEMARNAT-SGPA-DIRA- 474-2010

UG access ramp

AIA

6.3 Ha

El Aire

18/05/2010

2021

Full compliance

SEMARNAT-SGPA-DIRA- 858-2010

Environmental Impact permit.

pending renewal confirmation from SEMARNAT

SEMARNAT-SGPA-AR- 1825/2010

UG access ramp Land Use

ACS

2.44 ha

El Aire

1/11/2010

2021

Full compliance

Modification permit

Renewal in progress

SEMARNAT-SGPA-DIRA- 035-2012

“Tepetatera 4” Environmental

AIA

4.0 Ha

El Aire

11/1/2012

2014

 

Impact permit

Full compliance

 

SEMARNAT-SGPA-UGA-1304-2015

“Tepetatera 5” and Robbins Environmental

AIA

2.1208 Ha

El Aguila

18/09/2015

18/01/24

Full compliance

Impact permit

SEMARNAT-SGPA-DIRA- 152-2010

“El Águila” Environmental Impact Preventive Report

AIP

2,062.5 Ha

El Chacal, el Pilón ,Pitayo 3, and el Pitayo 4.

8/4/2010

NA

Exploration in process

20/EV-0167/01/10

Hazardous waste management permits

GIR

****

El Aguila

2010

2026

Full compliance

20/HR-0142/04/21

20-PMG-I.2005-2016

20-PMM-I-0151-2016

05OAX137811/22FADA13

Underground

DIV

150, 000 m3/year

El Aguila

27/07/2015

30/09/2024

Full compliance

05OAX137811/22FSDA16

water use and treated wastewater discharges permit

SEMARNAT-SGPA-DMIC-039-2017

Environmental License (LAU in Spanish)

LAU

This is a global report of all environmental permits

El Aguila

15/11/2017

NA

Full compliance

20/COW0151/06/21

SEMARNAT.SGPA-DIRA-1514-2014

TSF phase 3 and ampliation

AIA

16.7022 ha

El Aguila

4/10/2017

31/08/2022

Full compliance

SEMARNAT.SGPA-UGA-1685-2017

Environmental

Impact Permit

 

SEMARNAT.SGPA-AR-1781/2014

TSF phase 3 and ampliation

ACS

11.54 ha

El Aguila

3/8/2017

15/08/2018

Full compliance

SEMARNAT.SGPA-AR-1551-2017

Land Use

Modification

 

Permit

SEMARNAT-UGA-1469-2019

Environmental impact

NRIA

1 drilling site

El Aguila

28/10/2019

2024

Exploration in process

No requirement for

“Horno de cal” exploration project

Environmental impact

NRIA

1 drilling site

El Águila

28/10/2019

2024

Exploration in process

197


Don David Gold Mine Project

PERMIT NUMBER

DESCRIPTION

CODE

AREA

CONCESSIONS

DATE

EXPIRATION

STATUS

SEMARNAT-UGA-1470-2019

No requirement for

“Cerro Colorado” exploration project

ALTA GRACIA PROJECT

PERMIT NUMBER

DESCRIPTION

CODE

AREA

CONCESSIONS

DATE

EXPIRATION

STATUS

20/IP-0002/11/10/ SEMARNAT-SGPA-DIRA- 844-2010

Environmental Impact Preventive Report for the Alta Gracia Exploration Area

AIP

67.45 Ha

La Herradura and David Fraction 1.

23/11/2010

NA

Exploration in process

SEMARNAT-SGPA-UGA-2411-2015 SEMARNAT-UGA-1313-2019

Environmental

DIV

1 waste rock dump 651.73 m2 no change in land use

Alta Gracia project

15/02/16

16/07/2018

Full compliance

Impact for Alta Gracia project

13 blasthole

31/03/2021

 

Mining

 

SEMARNAT.SGPA-UGA-AR-1411-2017

Environmental

AIA

0.337 ha

Alta Gracia Project

10/7/2017

14/01/2018

Full compliance

Impact for Tepetatera Alicia

SEMARNAT.SGPA-AR-0682-2017

Environmental

AIA

0.179 ha

Alta Gracia project

27/04/2017

27/04/2018

Full compliance

Impact for exploration project “Camino 10 Alta Gracia”

SEMARNAT-SGPA-DIRA-0318-2017

Environmental impact

NRIA

14 drilling sites

Alta Gracia project

16/06/2017

2024

Exploration in process

No requirement

“Alta Gracia phase II” exploration project

SEMARNAT-SGPA-UGA-0484-2018

Environmental impact

NRIA

3 drilling sites

Alta Gracia project

31/05/2018

2024

Exploration in process

No requirement

“Alta Gracia phase III” exploration project

SEMARNAT-SGPA-UGA-0485-2018

Environmental impact

NRIA

3 drilling sites

Alta Gracia project

31/05/2018

2024

Exploration in process

No requirement

“Alta Gracia Zona Victoria” exploration project

SEMARNAT-UGA-1468-2019

Environmental impact

NRIA

3 drilling sites

Alta Gracia Project

28/10/2019

2024

Exploration in process

No requirement

“Trenes phase II, Barreno Capilla Alta Gracia” exploration project

Table 17.2 Description of Information and Codes for DDGM’s Environmental Documents

Code

Description

AIA

Environmental Impact Authorization

ACS

Land Use Change Authorization.

AIP

Exploration Preventive Report Authorization.

198


ETJ

Technical Justification Study (land use change study)

MIA

Environmental Impact Statement (study for environmental impact valuation)

IP

Preventive Reports (exploration mining claims)

ERA

Environmental Risk Valuation

PPE

Plans, Programs and Studies

PFP

PROFEPA (Documentation related to administrative records we have with Profepa)

GIR

Waste (Information related to integrated waste management)

DIV

Miscellaneous.

NRIA

Environmental Impact No requirement

LAU

Environmental Single License

17.2.Solid Waste Disposal

The process plant, underground mine, and mine camp have individual sewage treatment plants. The treatment systems are biochemical tanks and filtration. The treated water is returned to the soil through an absorption well.

All waste generated in the unit is separated, characterized, and disposed of according to national and international standards in temporary warehouses where a supplier with the corresponding accreditations will oversee its final disposal according to the law. Those wastes with any commercial value are also separated in order to reintegrate them into the production system, seeking to insert them into the circular economy process. This includes some waste generated in the communities, which we also support in the collection and final disposal.

17.3.Water and Air Sampling

DDGM has established strict procedures of operation and monitoring water and air quality following accepted standards.

The process plant, underground mine, and mine camp have individual sewage treatment plants. The treatment systems are biochemical tanks and filtration. The treated water is returned to the soil through an absorption well. This treatment is for service water (toilets, dining room, bedrooms). Discharge is authorized by CONAGUA.

The tailing facilities require primary environmental and operation control. Water in the tailings facility is recycled to the Arista processing plant.

Some water pumped from the underground workings is discharged at the surface into decantation ponds. Special attention is focused on reducing the possibility of an incident regarding any potential contamination. DDGM has established strict protocols including:

Quarterly testing of water into rivers near the tailings dams for pollutants.
Testing of discharge sewage pollutants.
Testing of running water in the intermittent streams within the property for mineral elements and contaminants.
Testing of the combustion gases from laboratory chimneys and foundry and lead exposure to the lab's personnel.

The sampling of surface waters in rivers and creeks is conducted every three months, and underground water sampling is completed every three months. The water samples are sent for analysis to an external laboratory (Laboratorios ABC, Mexico City), which has been accredited by the Mexican Entity of Accreditations. (EMA).

For monitoring of air quality, suspended particulate matter monitoring continues at the unit and during 2022, air quality monitoring was implemented in the communities of San Jose de Gracia and San Juan Guegovache. The objective is to have evidence that the operation does not generate air quality impacts for the community.

199


17.4. Mine Closure Plan

DDGM is required to prepare a mine closure plan for the possible future abandonment of the Arista and Alta Gracia Projects. In compliance with environmental obligations, DDGM is required to consider two levels of care:

Works and actions that are specifically identified in the current environmental regulations, or in case of modifications or new regulations arising and,
Those terms and conditions listed in the permissions, registers, or certificates, as established in the authorization in terms of environmental impact and land use change (CUS), and although not specifically identified in any order, are the result of case-specific analysis.

The environmental authority in all cases, however, makes it clear that individual or project specific conditions are additional to what the legislation requires. In this case, it is necessary to maintain constant reviews and updates of the information related to either new regulations or other legal instruments that affects DDGM, including that Mexican law principle is such that the lack of knowledge does not imply exemption from its obligation.

The environmental study presented here is mainly an exercise in self-environmental evaluation involving monitoring and systematic review of the facilities and business processes, in terms of their environmental practices and procedures, in order to check the level of compliance with both matters governed by the laws, regulations, and existing standards, that affect the good performance and process improvement in the permits that have been granted by SEMARNAT, PROFEPA and CONAGUA.

To be compliant, any mine closure activities should broadly consist of the following:

Prevent erosion in all areas where authorized land use changes involve placing containment structures such as buttresses, retaining walls, rock gabions and balances. There shall be a buffer zone of native vegetation around the perimeter of polygons of various facilities such as Processing Plant, Open Pit Mine, Plant Access Road, Ramp, waste dumps (No.’s 3 & 4, etc..), at least a 4.0 meters width.
Consider within the main points, installing wells to monitor water quality in the pits and tailings dams, in order to analyze whether the runoff from these areas alter the quality of surface water, soil, or subsoil in the rainy season. Perform technical and environmental examinations that determined the location of these wells, likewise, attach the graphic material showing its location relative to mine workings. Integrate the results of the trimestral monitoring of the wells in the Annual Technical Report of Environmental Monitoring, and finally, record the results of these actions in the field logbook including description of activities.
Determine the Ecological Restoration Program plans and actions for the conservation of soil, which must be proposed according to the parameters that the petitioner stated in Soil Management Program and considering the Ecological Restoration Program; must conform to functional and operational integration in space and time to provide continuity-discontinuity of the processes of nature and thus, improve the basic benefit-cost ratio to ensure the achievement of sustainable development.
Maintain the equipment use in good condition in such a way that the emissions are within permissible limits. Maintain the equipment units to prevent spills on the floor, draining or dumping into water bodies present in the area, including waste fats, oils, solvents and any substance or hazardous waste encountered at different stages of the project.

17.4.1 2022 Estimate of Current Closure Costs

For 2022, Golder Consulting has prepared a Mine Closure Plan and Reclamation Budgets. The closure cost estimate includes funds for covering the tailings ponds, waste rock stockpiles (tepetateras), and for securing, and cleaning up the other surface and underground mine facilities. In December 2022, Golder provided an evaluation of the closure costs liabilities that exist at the Arista Mine and Alta Gracia Projects as of the end-of-year 2022 and prepared a schedule for the direct costs of the various tasks in accordance with a mine plan provided by DDGM.

The total estimated closure and reclamation cost for the Arista Mine according to the information provided in 2022 amounts to $10.6 million (excluding taxes). This amount was calculated with the assumptions of the technical information available at the time of the assessment. The total estimated closure and reclamation cost for the Alta Gracia Project is estimated to be 11.3 million Mexican Pesos (MXP), which equates to approximately $0.6 million.

Golder Consulting’s conceptual closure and reclamation cost summaries for the Arista mine and the SRK estimation for Alta Gracia projects are in Tables 17.3 and 17.4.

200


Table 17.3 Conceptual Mine Closure and Reclamation Cost Summary for the Don David Gold Mine Project

DDGM ARO 2022 Closure Costs, as December 2022

Closure Components

Scheduled Closure (2027)

Infrastructural aspects

$2,900,725.00

Mining aspects

$3,903,864.00

General surface reclamation

$256,244.00

Water management

$21,190.00

Sub-Total 1

$7,082,023.00

Post-Closure Aspects

Surface water monitoring

$217,500.00

Groundwater monitoring

$660,000.00

Rehabilitation monitoring (Included in 5.4)

$ -

Rehabilitation Monitoring & Care and maintenance

$421,574.40

Contingencies for post-closure aspects

$267,574.56

Sub-Total 2

$1,605,447.00

Additional Allowances

Preliminary and general

$938,521.90

Contingencies

$938,521.90

Additional studies

$ -

Sub-Total 3

$1,877,044.00

Grand Total
Excl. VAT. (Sub-total 1 +2 +3)

$10,564,514.00

201


Table 17.4 Conceptual Mine Closure and Reclamation Cost Summary for the Alta Gracia Project

ACTIVITY

COST 2022
(MXN)

COMMENTS

1.0 Direct Costs

1.1 Support Facilities Area

Revegetate and maintain disturbed areas
(assuming a period of drought)

14,776

Considering 1 Ha as total area

Slope stabilization (pits, waste dumps, haulage,
and backfill)

187,222

Considering 1 Ha as total area

1.1 Subtotal

201,998

1.2 Haul Road and Ancillary Area

1.2 Subtotal

1,588,963

Assuming 7.914 kilometers of
roads surrounding the WRD

1.0 Total

1,790,961

2.0 Indirect Costs

1-year owner's supervision

3,500,000

Contingency and contractor profit

2,500,000

Permitting support (amendments)

3,500,000

2.0 Total

9,500,000

Assuming indirect costs and
lump sum for 1 year

Grand Total

11,290,961

Notes: One or more EIA approvals specifies a 5-year post-closure monitoring period. The post-closure monitoring effort for Alta Gracia will be covered by Arista.

The estimated costs are currently based on changes on disturbed areas. The volume costs related to earthworks and distances to borrow sources, if any, are not currently considered.

17.5.Ejido Lands and Surface Rights Acquisitions

Surface lands of the Don David Mine mining properties are Ejido lands (agrarian cooperative lands granted by the federal government to groups of Campesinos [farmers] pursuant to Article 27 of the Mexican Constitution of 1917). Prior to January 1, 1994, Ejidos could not transfer Ejido lands into private ownership. Amendments to Article 27 of the Mexican Constitution in 1994 now allow individual property ownership within Ejidos and allow Ejidos to enter into commercial ventures with individuals or entities, including foreign corporations.

The Ejidos have legal status and their own patrimony, they are owners of the lands that were endowed to them by sentence, decrees, or presidential resolution. As well as those that they have acquired by any other title.

The Ejidos operate in accordance with their internal regulations which must be registered in the National Agrarian Registry and must have the general basis for the economic and social organization of the Ejido that they freely adopt, as well as rules for the use of the lands of common use.

The exploitation of land for common use may be adopted by an Ejido when the assembly (supreme organ of the Ejido) so decides, in which case the provisions relating to the way of organizing work and the exploitation of resources must be established in advance.

Mexican legislation recognizes mining as a generally superior land use to agriculture. However, the agrarian law recognizes the rights of the Ejidos and empowers them to enter into contracts and agreements that have as their object the use or enjoyment of third parties for the use of parceled or common use lands, these contracts can have a duration not longer than thirty years extendable.

For the conclusion of these contracts, a representative of the Agrarian Prosecutor's Office must be present, as well as a Public Notary, to guarantee compliance with the contract or agreement that is made.

In case of any breach by any of the parties, the agrarian court will oversee resolving.

202


DDGM has established agreements for the exploration and exploitation of common use lands with the Ejido San Pedro Totolapam and with the Ejido lands that allow current and proposed operations for the modification of the surface when necessary for the exploration activities and mining operations of DDGM.

While Mexican law recognizes mining as a land use generally superior to agricultural, law also recognizes the rights of the Ejidos to compensation in the event mining activity interrupts or discontinues their use of the agricultural lands. Compensation is typically made in the form of a cash payment to the holder of the agricultural rights. The amount of such compensation is generally related to the perceived value of the agricultural rights as negotiated in the first instance between the Ejidos and the owner of the mineral rights. If the parties are unable to reach agreement on the amount of the compensation, the decision will be referred to the government.

DDGM has established surface rights agreements with several neighboring communities with the most significant agreement being with the San Pedro Totolapam Ejido and the individuals impacted by current and proposed operations which allow disturbance of the surface where necessary for DDGM’s exploration activities and mining operations.

17.6.Social or Community Impact

DDGM considers nearby communities as essential stakeholders; as such, the company pays special attention to their problems and needs. A good neighbor and open-door policy characterize the relations with the communities inside and around the area of operations. Our Community Relations department interacts with the local authorities frequently.

DDGM has a policy of social responsibility based on community development. The tactic used to achieve this strategic principle is focused on:

Encouraging sustainable self-development of communities for a positive legacy.
Systematically promoting human rights quality of life conditions that ensure ongoing successful operation of the company in the locality.
Respect for the uses and customs of the communities, as well as the protection of the environment.

DDGM follows internal due diligence with protocols and procedures intended to channel the demands and grievances of the local communities, assess, evaluate, and prioritize their needs. All donations are coordinated by the communities involved and are destined to programs that improve their quality of life. DDGM is interested in maintaining a social license to operate by working together with the communities, providing communication support in resolving problems, promoting good practices in social solidarity through a work plan with the localities, and aiming for sustainability in all its actions.

DDGM works respectfully and in coordination with the established leaders in the surrounding communities, local authorities, educational institutions, and government agencies to achieve sustainable development. The company promotes education, sports, culture, health, and environmental care.

Together with the municipal and state governments, DDGM promotes cultural activities in the communities. The company has a cultural center open to the public where workshops on handicrafts, music, and painting occur. In addition, DDGM encourages the realization of social events (e.g., festivals, theatre plays, and cinema for children and adults), and facilitates the transportation of students to civic and cultural events and sports competitions.

Our community relations department assists with garbage collection services to contribute to environmental sanitation and prevent gastrointestinal diseases and a recycling station. The company also supplies medical services and medicines in cases of emergency or whenever community service is not available.

In 2017, DDGM was awarded the distinction of being a Socially Responsible Company (ESR) by the Mexican Center for Philanthropy (Cemefi) and the Mexican Alliance for Corporate Social Responsibility (AliaRSE). This certifies that the company is an organization committed voluntarily and publicly to social responsibility as part of its culture and business management strategy.

In 2019, DDGM contributed with supplies for the construction and opening of a San Pedro Totolápam Community hospital.

DDGM conducted a vision care campaign in 2019 in coordination with the organization "Manos de Ayuda" (helping hands). The collaboration had as an objective providing low-cost eyeglasses to senior citizens.

DDGM covered the cost of material and labour to run water from a source located in Horno de Cal, to the community of San José de Gracia for the use and benefit of its inhabitants.

203


17.7.Community Actions for Social Welfare and Development

17.7.1. Education

DDGM promotes progress in education, motivating young people to continue with their studies, allocating monthly financial contributions aim at scholarships distributed according to the educational level in San Jose de Gracia and San Pedro Totolapam.

Donation of school furniture to the Primary School of San Juan Guegoyache, Secondary School of San Pedro Totolapam and group of Initial Education of children in San Jose de Gracia.

2022 Scholarship provided for the community are described in the table below.

COMMUNITY

ELEMENTARY SCHOOL

MIDDLE SCHOOL

HIGH SCHOOL

UNIVERSITY

TOTAL

ANNUAL

San José de Gracia

35

9

10

7

61

$ 53,856

San Pedro Totolapam

4

17

17

26

64

$ 48,000

17.7.2. Infrastructure

Social development of the communities where we have a presence is essential for the company, and our social programs are designed to each community's needs.

DDGM participated with an economic contribution and donation of protective mesh equipment for the rehabilitation of the water well, which supplies the municipality of San Pedro Totolapam, as well as part of the development plan of the Municipality, the donation of 200 suburban LED luminaires was made for the benefit of the inhabitants of the community.

DDGM donated an ice machine to the community of San José de Gracia, which was not available in the community, with the objective of generating a diversification of products that the community's water purification plant currently has. The investment was $22,200.
As a result of the rains in 2021, the kindergarten in the community of San Pedro Totolapam suffered the collapse of its perimeter wall, putting the safety of the students at risk, for which $90,000 was invested in the reconstruction of the wall and the adaptation of a system that allows for greater resistance during the rainy season.
The productive project "Totolapam Clothing Workshop" was completed in 2022 and the first production of industrial vests was delivered to DDGM. Models of the rest of the industrial clothing are currently being developed in accordance with current regulations.
The repaving and upgrading of the water network on Calle Laureles in San José de Gracia was completed in conjunction with the workers' union and the community of San José de Gracia with an investment of $217,991.

17.7.3. Cultural and Social Activities

Every year, DDGM carries out social activities for the celebrations of the “Dia de Los Reyes” (Epiphany), Children´s Day and Mother´s Day in host communities, such as San José de Gracia, San Pedro Totolapam, San Juan Guegoyache, Las Margaritas, Santo Tomas de Arriba and San Luis del Rio. In 2022 a total investment of $18,000 were distributed by DDGM in these communities.

DDGM contributes with economic support for the development of some cultural and traditional activities related to the festivities of the Saint Patron in San Jose de Gracia, San Pedro Totolapam and San Juan Guegoyache such as main local festivities with an investment of $7,250.
In San José de Gracia DDGM supported the creation of a mural in the community's main arch with motifs related to the region's biodiversity and its coexistence with mining. The project had an investment of $3,250.
In San Pedro Totolapam, support was provided for the renovation of the exterior painting of the community's Catholic church in the amount of $3,755.

204


In San Juan Guegoyache, DDGM held a human development camp for young people from the community so that they can develop their vision and the support they can provide to their community. The investment was $3,100.
In 2022, the first environmental fair was held in the communities of San José de Gracia and San Pedro Totolapam. In the framework of World Environment Day, this event allowed us to transmit the organization's environmental culture messages and the efforts the company is making to care for the environment. More than 600 people attended the event, which closed with a performance of Guelaguetza, a song referring to the region's natural and cultural resources.

17.7.4. Health

Continuing with the actions for the prevention of the COVID 19 virus, as part of the community assistance actions of 2022, DDGM donated to the Municipality of San Pedro Totolapam material to reinforce preventative actions. Consisting of masks, sanitizing liquid for the sanitization filters placed in each community and antibacterial gel in the order of $3,200.

17.7.5. Employment in Host Communities

The company's commitment to investment in the community is presented below on table 17.5:

Table 17.5 Full-time, Direct Employees for the Oaxaca Mining Unit by Community

No.

Community

Contribution 2021

Contribution 2022

1

Community Assembly

$ 377,634

$ 442,034

2

San José de Gracia Agency

$ 60,000

$ 60,000

3

San Pedro Totolapam Municipio

$ 56,366

$ 55,442

4

San Pedro Totolapam Ejido

$ 187,270

$ 238,173

5

San Juan Guegoyache

$ 71,762

$ 76,730

6

San Lujs del Rio

$ 9,600

$ 6,400

7

Santo Tomás de Arriba

$ 13,000

$ 6,500

TOTAL USD

$ 775,631

$ 894,981

17.8.Opinion of Qualified Person

It is the opinion of the QPs that the appropriate environmental, social and community impact studies have been conducted to date. DDGM has maintained the necessary permits that are prerequisites for construction of the Project infrastructure and the maintenance of mining activities.

205


18CAPITAL AND OPERATING COSTS

The support for capital and operating costs are based on realized costs, quotations, and estimates in 2022 dollars. No inflation factors or changes to exchange rates have been used in the economic projections. The estimated capital and operating costs are to a feasibility level of accuracy (within 15%) and include a contingency of 3%.

18.1.Life-of-Mine Capital Costs

A summary of total estimated capital expenditures for the Don David mine is presented in Table 18.1. There are no growth capital projects currently planned for DDGM. There is growth exploration planned as shown in the table below and discussed in exploration recommendations of this Technical Report. The most significant capital to be incurred at DDGM relates to the underground development which is critical for advancing mining efforts. Concerning sustaining activities, exploration includes drift development, infill drilling, underground and surface exploration. Capital other sustaining includes tailings dam, infrastructure, equipment, and IT costs. Further, Capital other sustaining includes purchase of an ore sorter in 2024 that will allow, with use of optical sensors, the removal of part of the wase included in ore before processing, thus reducing milling operating costs. Concerning mine closure, details or a breakdown of the related costs can be found in Section 17.

The capital costs are based on realized costs as well as vendor and specialist quotations. A 3% contingency has been applied to these estimates to compensate for any unintentional omissions or oversights. Total estimated capital costs for the next six (6) years total $44.9 million and capital costs for the remainder of the life of mine total $48.7 million, including closure cost estimates. An exchange rate of 20 Mexican Pesos (“MXP”) exchange rate to 1 U.S. dollar is applied to peso-denominated costs.

Table 18.1 Don David Mine Life-of-Mine Capital Cost Summary (in thousands)

Description

Type

2023

2024

2025

2026

2027

2028

6YR TOTAL

LOM Total

Capital

Underground Development

3,710

3,700

3,532

2,744

2,244

-

15,931

15,931

Other Sustaining

2,288

3,060

750

500

500

-

7,098

7,098

Non-Sustaining

-

-

-

-

-

-

-

-

Exploration

Sustaining

3,761

1,030

825

825

825

-

7,266

7,266

Non-Sustaining

6,053

1,701

-

-

-

-

7,754

7,754

Sub-Total

Sustaining

9,759

7,790

5,107

4,069

3,569

-

30,294

30,294

Non-Sustaining

6,053

1,701

-

-

-

-

7,754

7,754

Mine Closure

-

-

1,345

2,889

2,461

143

6,839

10,565

Total Capital Costs

15,811

9,491

6,452

6,959

6,030

143

44,887

48,613

18.2.Life-of-Mine Operating Costs

Operating costs were estimated based on evaluating the actual historical and current costs for labour, consumables and established DDGM contracts. The operating costs have a fixed and variable component. Variable components are affected by the volume of ore and waste material mined and volume of ore processed through the processing facilities.

The variable mining costs relate to ore and waste activities such as drilling, blasting, loading, and hauling, ground support, fuel, energy and maintenance. The primary fixed costs are related to labour and machinery rentals.

Processing costs are largely variable and based on actual processing costs incurred historically adjusted for current knowledge on reagent consumption at current prices and understanding of wear and replacement parts.

Overheads primarily relate to current supervisory, administrative support, insurance, community agreements, environmental studies, and compliance matters. Staff numbers are sufficient to efficiently handle the administrative, technical and management functions required for the operations. Provisions for health and safety, security, training, and other regulatory mandated functions are also included.

206


Transportation, refining and treatment charge costs relate to those costs required to sell the dore and copper, lead and zinc concentrates. These sales costs are included as deductions in the NSR calculation.

Labor is allocated to the major cost categories and makes up 26% of total operating costs. Operating and sales costs have been estimates for the next six (6) years in Table 18.2.  

Mining, processing, and overhead costs were based on 2022 actual costs and consider both cost improvements made in the fourth quarter of 2022 and additional cost reduction opportunities identified for the 2023 and 2024 periods. An exchange rate of 20 Mexican Pesos (“MXP”) exchange rate to 1 U.S. dollar is applied to peso-denominated costs.

Table 18.2 Don David Mine Life-of-Mine Cost of Sale Summary (in thousands)

Description

% Costs

Value $ per tonne milled 
(before contingency)

Value $ per tonne milled
(after contingency)

Value $ Cost
(after contingency)

Fixed

Variable

Mining

34%

66%

47

48

$ 128,212

Plant

17%

83%

25

25

$ 67,542

Overheads

42%

58%

19

20

$ 52,319

Total Mine Site Operating Cash Cost

31%

69%

92

94

$ 248,072

Transportation Cost

0%

100%

13

14

$ 36,158

SG&A

27%

73%

8

8

$ 21,903

Royalties

0%

100%

9

9

$ 22,810

Refining & Treatment Charges

0%

100%

17

18

$ 46,442

Total Operating Cash Cost

24%

76%

139

142

$ 375,385

207


19ECONOMIC ANALYSIS

19.1Economic Analysis

Below is a summary of the economic viability for the DDGM Mineral Reserves and economic interest of Mineral Resources, exclusive of inferred material.

The Don David Gold Mine has a six-year life of mine given the Mineral Reserves and Mineral Resources (Measured & Indicated only) as described in this report. Capital and operating costs are based on realized costs, quotations and estimates in 2023 dollars. No inflation factors have been used in economic projections. The analysis assumes metal prices applied as per the Economic Analysis Price Deck, as discussed in Section 16, over the remaining life of mine.

Don David Life-of-Mine gross sales used in the economic analysis is summarized in Table 19.1 and included in Table 19.2.

Table 19.1 Don David Life-of-Mine Gross Sales (dollars in thousands)

Description

2023

2024

2025

2026

2027

2028

TOTAL

Gold payable (oz)

17,753

13,956

10,191

15,564

13,846

2,715

74,027

Gold Price ($/oz)

$1,750

$1,750

$1,700

$1,700

$1,650

$1,650

$1,710

Revenue from Gold ($)

$31,068

$24,423

$17,325

$26,460

$22,847

$4,480

$126,603

Silver payable (oz)

981,042

1,481,810

1,415,884

1,714,420

1,525,186

1,173,082

8,291,424

Silver Price ($/oz)

$22.00

$22.00

$22.40

$22.18

$21.75

$21.75

$22.06

Revenue from Silver ($)

$21,583

$32,600

$31,709

$38,017

$33,173

$25,515

$182,596

Gold Equivalent Ounces

30,086

32,584

28,844

37,928

33,951

18,179

181,572

Cu payable (tonne)

1,157

1,157

716

1,228

1,093

-

5,351

Cu Price ($/lb)

$3.50

$3.75

$3.75

$3.82

$3.59

$3.59

$3.68

Revenue from Cu ($)

$8,924

$9,564

$5,921

$10,337

$8,649

$0

$43,395

Pb payable (tonne)

4,191

2,822

2,867

4,199

3,736

-

17,815

Pb Price ($/lb)

$0.91

$0.92

$0.92

$0.92

$0.92

$0.92

$0.92

Revenue from Pb ($)

$8,408

$5,733

$5,824

$8,532

$7,590

$0

$36,087

Zn payable (tonne)

11,195

10,308

11,572

12,228

10,878

-

56,181

Zn Price ($/lb)

$1.39

$1.30

$1.25

$1.20

$1.20

$1.20

$1.27

Revenue from Zn ($)

$34,306

$29,544

$31,889

$32,349

$28,778

$0

$156,866

0

TOTAL SALES

$104,289

$101,863

$92,669

$115,694

$101,036

$29,995

$545,547

Based on Mineral Reserves and Mineral Resources, excluding inferred material, after-taxes, the net cash flow is $77.4 million, at a discount rate of 8%, the Net Present Value (NPV) is $64.4 million. The following provides the basis of the Don David Mine LOM plan and economics.

A remaining mine life of 6 years as based on current Reserves & Resources (Measured & Indicated)
Conversion of Mineral Resources to ultimately production assumes a 75% rate based on the actual Don David Mine historical conversion rate and utilization of an ore sorter (2024 capital purchase)
Optimized mine that assumes full depletion of Arista Reserves through 2025 and Resource (Measured & Indicated) conversion starting in 2025 and
Alta Gracia Resources (Measured & Indicated) & Reserves processed in 2028  
An average operating and selling cost of $142/t milled (with a 3% contingency)

208


Capital costs of $48.7 million
An exchange rate of 20 Mexican Pesos (“MXP”) exchange rate to 1 U.S. dollar is applied to peso-denominated costs
Analysis does not include any allowance for end of mine salvage value

Table 19.2 Don David Life-of-Mine Cash Flow Forecast (dollars in thousands)

Cash Flow Forecast ($ 000's)

TOTAL

2022

2023

2024

2025

2026

2027

2028

Precious Metal

Gold

126,603

31,068

24,423

17,325

26,460

22,847

4,480

0

 

Silver

182,596

21,583

32,600

31,709

38,017

33,173

25,515

0

Co-Product

Copper

43,395

8,924

9,564

5,921

10,337

8,649

0

0

 

Lead

36,087

8,408

5,733

5,824

8,532

7,590

0

0

 

Zinc

156,866

34,306

29,544

31,889

32,349

28,778

0

0

Net Revenue

545,547

104,289

101,863

92,669

115,694

101,036

29,995

0

Mining

(128,212)

(27,593)

(26,057)

(23,058)

(23,199)

(20,638)

(7,667)

0

 

Plant

(67,542)

(14,536)

(13,727)

(12,147)

(12,221)

(10,872)

(4,039)

0

General & Administration

(52,319)

(11,260)

(10,633)

(9,409)

(9,467)

(8,422)

(3,129)

0

Total - Production Costs

(248,072)

(53,389)

(50,417)

(44,613)

(44,886)

(39,932)

(14,835)

0

Transportation Cost

(36,158)

(7,782)

(7,349)

(6,503)

(6,542)

(5,820)

(2,162)

0

 

SG&A

(21,903)

(4,714)

(4,451)

(3,939)

(3,963)

(3,526)

(1,310)

0

Royalties

(22,810)

(4,181)

(4,083)

(3,715)

(5,140)

(4,492)

(1,200)

0

Refining & Treatment Charges

(46,442)

(9,995)

(9,439)

(8,352)

(8,403)

(7,476)

(2,777)

0

Total - Operating Costs

(375,385)

(80,060)

(75,739)

(67,122)

(68,935)

(61,245)

(22,284)

0

Operating Surplus / (Deficit)

170,162

24,229

26,125

25,547

46,759

39,791

7,711

0

Growth

(7,754)

(6,053)

(1,701)

0

0

0

0

0

 

Sustaining

(30,294)

(9,759)

(7,790)

(5,107)

(4,069)

(3,569)

0

0

Mine Closure

(10,565)

0

0

(1,345)

(2,889)

(2,461)

(143)

(3,725)

Total - Capital Costs

(48,613)

(15,811)

(9,491)

(6,452)

(6,959)

(6,030)

(143)

(3,725)

Working Capital & Other

5,944

2,669

116

683

(3,343)

1,406

6,618

(2,204)

Net Cash Flow Before Tax

127,493

11,087

16,749

19,778

36,457

35,167

14,186

(5,930)

 

Tax

(50,128)

(6,309)

(6,271)

(6,425)

(12,879)

(12,944)

(4,571)

(728)

Net Cash Flow After Tax

77,366

4,779

10,478

13,353

23,578

22,222

9,615

(6,658)

 

 

After-Tax NPV 8%

64,351

4,779

9,702

11,448

18,717

16,334

6,544

(3,172)

A sensitivity analysis was performed to evaluate the resulting financial impact to free cash flow and net present value (at 8% discount) as per shown in the Economic Analysis from the application of lower metal prices, lower resource grades, increased operating & selling costs unit prices and increased capital costs. Table 19.3 summarizes the results of the sensitivity analysis; most scenarios apply a 10% unfavorable change and further consider the resulting financial impact to royalty and tax calculations.

209


Table 19.3 Don David Life-of-Mine Sensitivity Analysis

Sensitivity Scenario

Economic Analysis Value (5 Yr Avg of Price Deck)

Sensitivity Value

Financial Impact
Free Cash Flow
($M)

Financial Impact
Net Present Value @ 8%
($M)

Lower Metal Prices

 

 

 

 

Gold

$1,710/oz

$1,650/lb

($2.7)

($2.5)

Silver

$22/oz

$20/oz

($10.0)

($8.3)

Copper

$3.68/lb

$3.50/lb

($1.3)

($1.1)

Lead

$0.92/lb

$0.85/lb

($1.6)

($1.4)

Zinc

$1.27/lb

$1.20/lb

($5.0)

($4.4)

Lower Resource Grades (10%)

 

 

 

 

Gold

1.27 g/t

1.15 g/t

($3.0)

($2.3)

Silver

126.3 g/t

113.6 g/t

($4.3)

($3.3)

Copper

0.31%

0.28%

($1.2)

($0.9)

Lead

1.18%

1.06%

($1.0)

($0.8)

Zinc

3.30%

2.97%

($3.7)

($2.8)

Increased Operating & Selling Unit Costs (10%)

$130/t milled

$143/t milled

($21.5)

($18.5)

Increased Capital Costs (10%)

$48.6 M

$53.5 M

($4.9)

($4.1)

Note: Operating & Capital costs exclude contingency. Operating & Selling Unit Costs further excludes unit costs relating to Royalties.

19.2Taxes

In Mexico, value added (IVA) taxes are assessed on purchases of materials and services and sales of products. Likewise, businesses owe IVA taxes as the business sells a product and collects IVA taxes from its customers. Businesses are generally entitled to recover the taxes they have paid related to purchases of materials and services, either as a refund or credit to IVA tax payable.

Mining entities in Mexico are subject to two mining duties, in addition to the 30% Mexico corporate income tax: (i) a “special” mining duty of 7.5% of taxable income as defined under Mexican tax law (also referred to as “mining royalty tax”) on extraction activities performed by concession holders, and (ii) the “extraordinary” mining duty of 0.5% on gross revenue from the sale of gold, silver and platinum. The mining royalty tax is generally applicable to earnings before income tax, depreciation, depletion, amortization, and interest. In calculating the mining royalty tax, there are no deductions related to depreciable costs from operational fixed assets, but exploration and prospecting depreciable costs are deductible when incurred. Both duties are tax deductible for income tax purposes. As a result, our effective tax rate applicable to the Company’s Mexican operations is substantially higher than Mexico statutory rate.

The Company periodically transfers funds from its Mexican wholly owned subsidiary to the U.S. in the form of dividends. Mexico requires a 10% withholding tax on dividends on all post-2013 earnings. According to the existing U.S. – Mexico tax treaty, the dividend withholding tax between these countries is limited to 5% if certain requirements are met. The Company determined that it had met such requirements and pays a 5% withholding tax on dividends distributed from Mexico.

210


20ADJACENT PROPERTIES

20.1DDGM Properties

DDGM has consolidated ownership of the area consisting of the Don David Mine. Concessions totaling 55,119 hectares (551 km2) cover numerous old mine workings and exploration targets. This includes the 17 contiguous mining concessions surrounding the Don David Gold Mine Project. These claims have been registered at the Dirección General de Minas under DDGM. According to the legal opinion by DDGM’s legal advisers, these mining concessions are current in legal standing.

Many old mine workings in Oaxaca have been in operation intermittently since the seventeenth century, when many of the Mexican mining districts were discovered, such as Zacatecas, Guanajuato, Fresnillo, San Martín, Taxco, Sombrerete, Tayoltita, etc. Silver and gold production from these areas are unknown.  

Several historic mining districts, including Rey, La Escondida, El Aguila, El Aire, Cerro Colorado, Mirador, Tapada, and other mines, are covered by mining concessions owned by DDGM.

20.2Third-Party Properties

No adjacent operating properties exist within the immediate area surrounding the Don David Gold Mine.

21OTHER RELEVANT DATA AND INFORMATION

The Qualified Persons are not aware of any other relevant data or information that has not been included in this Technical Report.

211


22INTERPRETATION AND CONCLUSIONS

22.1Property Description, Location and Ownership

The Don David Gold Mine located in the southern state of Oaxaca in México is 100% owned by GRC. DDGM acquired its first mining concessions in 2003 and has continued to acquire additional land holdings totaling 55,119 hectares within 29 mining concessions. DDGM has all the corresponding Environmental Impact Studies and permits to continue operating in accordance with Mexican Laws and Regulations. The physiography, climate and topography of the region are well understood and are amenable to the exploration, mining and recovery operations presented in this document.

In the opinion of the QPs:

GRC was provided with legal opinion that supported that the mining concessions held by DDGM for the Don David Gold Mine are valid and that GRC has a legal right to mine the deposit
GRC was provided with legal opinion that supported that the surface rights held by DDGM are in good standing. The surface rights are sufficient in area for the mining operation infrastructure and tailings facilities
GRC was provided with legal opinion that outlined royalty’s payable for the concessions held by DDGM

The information discussed in this section supports the declaration of Mineral Resources. Mineral Reserves and the development of a mine plan with an accompanying economic analysis.

In the opinion of the QP, the existing infrastructure, availability of staff, the existing power, water, and communications facilities, the methods whereby goods are transported to and from the mine site, and any planned modifications or supporting studies are well-established, or the requirements to establish such, are well understood by GRC and support the declaration of Mineral Resources and Mineral Reserves and the proposed mine plan. There are sufficient mineral tenure and surface rights held to support the LOM mining operations.

22.2Geology and Mineralization

The Don David Gold Mine area is dominated by volcanic rocks, of presumed Miocene age, which overlay and intrude into basement rocks consisting of marine sediments. Gold and silver mineralization in this district is related to the volcanic domes and the volcanogenic system and is considered epithermal in character. The DDGM mineralization occurs as structurally controlled epithermal deposits in veins and stockwork zones consisting of concentrations of sulfides containing gold, silver, lead, copper, and zinc, associated with gangue minerals such as quartz, calcite, and other minor elements. Primary sulfide mineralization consists of pyrite, galena, sphalerite, chalcopyrite associated with minor amounts of argentite and silver sulfosalts.

Don David Gold Mine’s exploration efforts have been mainly focused on the Arista Project which contains the Aguila Manto, Arista and Switchback deposits, and includes the significant Arista, Baja and Soledad veins as well as multiple ancillary structures. The principal hosts of mineralization are the Arista and Switchback vein systems, which are known from drilling and underground workings in the Arista Underground mine. The Switchback deposit is located approximately 500 m northeast of the Arista deposit. Both vein systems are associated with andesitic host rocks, rhyolite dikes and structural contacts with the basement sedimentary rocks. The mineralization in these systems is intermediate sulfidation with precious and base metals at economic grades. Both vein systems trend north-westerly, although locally vein orientations can range from north-south to east-west.

A second zone of interest is the Alta Gracia property where low sulfidation epithermal, predominantly silver mineralized, veins are hosted in andesitic and rhyolitic rocks; this property has been investigated by drilling as well as surface and underground mapping of historic and recent workings. The Mirador and Independencia vein systems, which have been mined by DDGM, are one of several predominantly northeast trending vein systems on the property.

Other mineralized zones and properties have been investigated, including some preliminary drilling in areas such as Escondida, Chacal and Salina Blanca on the Arista project, and the Margaritas and Rey properties. The Margaritas and Rey properties are considered to host low sulfidation epithermal veins with volcanic associations.

In the opinion of the QPs, knowledge of the Arista and Alta Gracia Deposits, the settings, lithologies, and structural and alteration controls on mineralization is sufficient to support Mineral Resource estimation.

212


22.3Exploration, Drilling and Sampling

Don David Mine began exploring the Manto deposit in 2003. Two major deposits, the Arista and Switchback vein systems, have been defined and exploration has also identified satellite deposits which have been mined, such as the open pit and Alta Gracia deposits. Don David Mine continues to actively explore a 55 km trend, within which the Arista mine is located close to its south-eastern limit, using techniques that include geophysics (airborne and ground), stream, soil and rock geochemistry, mapping, petrographic and fluid inclusion studies, and drilling. These activities have identified multiple exploration targets. Exploration has focused on the Arista and Alta Gracia zones due to proximity and ease of access to the DDGM processing facilities; however, other projects where more advanced exploration has been undertaken are the Margaritas and Rey properties, the latter close to the north-western limits of the Don David Mine´s 55 km mineralized corridor.

DDGM continues the development of an aggressive exploration program that includes extensive surface and underground drilling, along with underground mine development, such as access ramps, drifts and crosscuts, into the Arista, Switchback and Alta Gracia vein systems. Total exploration drilling (core and RC, including geotechnical holes, but not production drilling) by DDGM through the end of December 2022 amounts to a total of 1,792 drill holes totaling 460,288 meters.

All assaying of exploration samples has been performed by the ALS (ALS Global) group since 2006 at their Vancouver laboratory, with sample preparation performed in the ALS Mexico Guadalajara facility; the ALS laboratories and samples preparation facilities are ISO/IEC 17025:2017 certified. All assay batches are subject to strict QAQC protocols using certified reference materials (standards and blanks), and field and pulp duplicates. Production channel and drill samples are analyzed at the mine site laboratory. Selected production samples are submitted to ALS Global for check assaying. Bulk density measurements are performed on site at the mine site laboratory.

22.3.1. 2022 District Exploration Expenditure

An exploration budget for 2022 was allocated by DDGM to continue drilling and investigating targets within the DDGM properties where the potential for high grade precious metals concentrations have been identified. Table 22.1 shows a summary of actual expenditures for surface and underground exploration at the Project during 2022. This includes underground mine development allocated to exploration. The program was managed by DDGM’s exploration and mining geology staff with support as needed from DDGM operations.

The 2022 district exploration work program included 182 total drill holes 34,829 meters of underground diamond drilling with expenditures totaling $5.8 million. Exploration mine development in 2022 totaled 1,142 meters at a total cost of $3.1 million. Geotechnical and production drill holes are not included in the exploration budget.

Table 22.1 Summary of Exploration Expenditure 2022 Exploration

DESCRIPTION

Surface Exploration

Total Surface Exploration, Admin & Other

$ 1,966,005

Total Surface Infill Drilling

$ 2,840

Total Surface Exploration 1

$ 1,968,845

Surface Drill Meters

0

Surface Drill Cost / Meter

$ 0

Underground Exploration

Total Underground Expansion Drilling

$ 2,315,377

Total Underground Infill Drilling

$ 3,459,431

Total Underground Exploration

$ 5,774,808

Underground Drill Meters

34,892

Underground Drill Cost / Meter

$ 166

Underground Exploration Development

Total Expansion Underground Development

$ 2,219,167

Total Infill Underground Development

$ 838,339

Total Underground Development

$ 3,057,505

Underground Development Meters

1,142

Underground Development Cost / Meter

$ 2,676

Total Exploration Expenditure

$10,801,159

1 Surface Exploration costs are considered as overheads and not as per meter drilling costs

213


The 2022 exploration program covered testing of several readily accessible targets from underground, with dedicated mine exploration development also undertaken to provide access for drill stations. Diamond drilling at the Don David Gold Mine was conducted under two general modes of operation: one by the surface exploration staff (surface exploration, underground expansion and infill drilling and geological and geochemical studies) and the other by the mine exploration staff (production and underground infill drilling). Production drilling was predominantly concerned with definition and extension of the known mineralized zones in order to guide development and mining. Infill drilling was undertaken to upgrade inferred Resources to Reserves and locally improve confidence for mine-planning. Exploration drilling was conducted farther from the active mining area with the goal of expanding the resource limits. Drilling results from both diamond and production programs were used in the Resource and Reserve estimates presented in this report. No surface drilling was undertaken in 2022.

Work on surface exploration prospects also included detailed mapping and geochemical sampling, to identify and better define prospects and drill targets. Work in 2022 focused on the Alta Gracia property.

22.3.2. 2022 Arista Project Area Exploration

The exploration program at the Arista Project during 2022 continued to focus on expanding known mineralization on the Arista, Switchback, and the Three Sisters vein systems at the Arista underground mine. Exploration and development of these vein systems remain the highest exploration priority.

Underground drilling during 2022 continued to explore extensions and infill definition of veins currently in production in the Arista Mine, including the Marena, Sta Helena, Viridiana, Chuy, Veta 3 and Veta 1, Splay 31, Splay 5 and Candelaria veins in the Arista system and Soledad, Selene, Sagrario in the Switchback vein system, as well as Sandy 1 and Sandy 2 veins in the Three Sisters vein system. Production drilling was undertaken in the Switchback system. No surface drilling was undertaken in 2022 and limited surface mapping along the southern flanks of Cerro Colorado was performed.

22.3.3. 2022 Alta Gracia Property Area

Alta Gracia experienced small-scale artisanal mining in the past but with only limited historical exploration. Previous surface sampling and geologic mapping at Alta Gracia has identified several structural targets containing gold and silver mineralization, including three high-grade polymetallic veins that outcrop on the surface near some historic workings. To-date, 179 exploratory core holes for a total of 38,227 meters has been completed at Alta Gracia. Initial drill results were encouraging and warranted continued drilling to test other targets generated from surface sampling and the deeper zones of veins encountered to date. To date, over 49 veins have been identified and modeled at the Alta Gracia Project at or near its Mirador Mine.

In 2022 surface exploration activity focused on the Alta Gracia project, with a 923-hectare soil geochemistry sampling program completed from the Fundicion to Chamizo-Navaja prospects, located to the southeast of the Mirador and Independencia mine workings. Surface mapping was undertaken in conjunction with the soil sampling program, and this work is ongoing with follow-up detailed mapping based on anomalous zones identified by the geochemistry. The new information will be used to guide future surface exploration and drilling programs. The 2022 Alta Gracia exploration program consisted of surface geological mapping along with rock chip sampling in the historic mining areas at Alta Gracia, mainly on the Fundición prospect. Re-evaluation of historic stream sediment geochemistry identified an additional target within the Alta Gracia project. The new information will be used to guide future surface exploration and drilling programs.

22.3.4. Exploration, Drilling and Sampling Conclusions

The QP has the following observations and conclusions regarding exploration conducted at the Property since 2003:

The mineralization style and setting of the Don David Gold Mine area is sufficiently well understood to support Mineral Resource and Mineral Reserve estimation
Exploration methods are consistent with industry practices and are adequate to support continuing exploration and Mineral Resource estimation
Exploration results support DDGM’s interpretation of the geological setting and mineralization
Continuing exploration may identify additional mineralization that could support Mineral Resource estimation.

The QP has the following observations and conclusions regarding drilling conducted at the Property up to 2022:

Data were collected using industry standard practices

214


Drill orientations are appropriate to the orientation of the mineralization for the bulk of the area where Mineral Resources have been estimated (see Section 7.5 and Section 10.9 for representative cross-sections showing geology and mineralization, respectively)
Core logging meets industry standards for exploration of epithermal-style deposits. Geotechnical logging is sufficient to support Mineral Resource estimation
Collar surveys have been performed using industry-standard instrumentation
Downhole surveys performed during the drill programs have been performed using industry-standard instrumentation
Drilling information is sufficient to support Mineral Reserve and Mineral Resource estimates

The QP considers that the drilling and chip channel sampling programs meet industry standards and have been reviewed and confirmed in sufficient detail to permit inclusion of the information in the DDGM database.

The processing team is currently determining what changes would be required to gain lab accreditation status for key analysis.

In the opinion of the QPs, the current QAQC protocols and reports meet industry-standard practice and provide the necessary control to identify potential analytical problems and allow for corrective follow-up and re-analysis when required.

22.4Data Verification

The DDGM staff follow a stringent set of procedures for data storage and validation, performing verification of data on an on-going basis. Preliminary validation of the database was performed by the DDGM database manager in October 2022. The on-site database has a series of automated import, export, and validation tools to minimize potential errors. Any inconsistencies were corrected during the validation process before being handed over for final review and validation. The QP visited the site in March and November 2022 to review data collection, storage and undertake validation. The data verification procedures involved the following:

Inspection of selected drill core to assess the nature of the mineralization and to confirm geological descriptions
Inspection of geology and mineralization in underground workings of the Arista, Switchback and Mirador veins
Verification that collar coordinates coincide with underground workings or the topographic surface
Verification that downhole survey bearing, and inclination values display consistency
Evaluation of minimum and maximum grade values
Investigation of minimum and maximum sample lengths
Randomly selecting assay data from the databases and comparing the stored grades to the original assay certificates
Assessing for inconsistences in spelling or coding (typographic and case sensitivity errors)
Ensuring full data entry and that a specific data type (collar, survey, lithology, and assay) is not missing
Assessing for sample gaps or overlaps

Investigations of all aspects of current and historical data quality indicate that the quality of the information is suitable for Mineral Resource and Mineral Reserve estimation.

22.5Mineral Processing and Metallurgical Testing

Metallurgical testing performed by ALS in 2014, 2018, and more recently in 2020 supports the Don David Gold Mine Project processing methodology. As exploration continues additional metallurgical testing will be required if the constituents of the ore should change.

Deleterious elements in the concentrate products are predominantly non-liberated sulfide and non-sulfide gangue, except for Antimony and Arsenic within the Copper concentrate and Quartz in the lead concentrate.

215


Metallurgical recoveries at the DDGM Processing Facility for ore produced from the Arista mine averaged 76% for gold, 92% for silver, 80% for copper, 79% for lead, and 80% for zinc.

The Don David Gold Mine Project processing facility has sufficient body of metallurgical information comprising of historic testing supported by the studies completed by ALS. The metallurgical samples tested and the ore that is presently treated in the plant is representative of the material included in the LOM plan with respect to grade and metallurgical response.

The team continues to seek process improvements to increase concentrate grade, improve recovery, and reduce cost. The following suggestions are recommended as short- and long-term process improvements and are also supported by ALS report KM652 dated August 2020.  

It is understood that Cu, Pb, and Zn flotation processes as well as overall Au recovery from tailings would benefit from an overall finer grind. Also, the processing team is currently completing two projects to recovery Au from tailings and Zn concentrates through re-grinding and retreatment. A cost benefit analysis will therefore be conducted to determine if regrinding prior to flotation is overall more advantageous due to the potential improvements in floatation which would positively influence the current impact of the deleterious elements.

22.6Mineral Resources

The modeling and estimation of Mineral Resources presented herein is based on technical data and information available as of December 31, 2022. DDGM models and estimates Mineral Resources from available technical information prior to the generation of Mineral Reserves.

A Mineral Resource is a concentration or occurrence of material of intrinsic economic interest in or on the Earth’s crust (a deposit) in such form, grade or quality, and quantity that there are reasonable prospects for eventual economic extraction. The location, quantity, grade, geological characteristics, and continuity of a Mineral Resource are known, estimated or interpreted from specific geological evidence and knowledge. Mineral Resources are sub-divided, in order of increasing geological confidence, into Inferred, Indicated and Measured categories. Portions of a deposit that do not have reasonable prospects for eventual economic extraction must not be included in a Mineral Resource.

Three-dimensional models were constructed by DDGM staff as triangulated irregular network wireframes defining the extent of underground workings and mineralized structures and incorporate all significant vein systems identified to date. A total of 42 individual wireframes were reported for the Arista system, 26 for the Switchback system, and 14 for the Alta Gracia system. Measured, Indicated and Inferred mineral resources exclusive of Mineral Reserves reported for the Don David Gold Mine as of December 31, 2022, are summarized in Section 1, Table 1.5 and Table 1.6.

The QP considers that the drill hole database supplied is suitable for Mineral Resource estimation, and that the drilling program results meet industry standards for drilling and QAQC measures. Drilling results have been reviewed and confirmed in sufficient detail to permit the generation of Measured and Indicated mineral resource estimates. The quality assurance/quality control (QA/QC) program as designed and implemented by DDGM is adequate, with no significant bias, to support the resource database. The geological models are reasonably constructed using available geological information and are appropriate for Mineral Resource estimation. The assumptions, parameters, and methodology used for the Mineral Resource estimate are appropriate for the style of mineralization and proposed mining methods.

22.7Mineral Reserves

The Arista and Alta Gracia Mineral Reserve estimates follow standard industry practices, considering only Measured and Indicated Mineral Resources as only these categories have sufficient geological confidence to be considered Mineral Reserves. Subject to the application of modifying factors, Measured Resources may become Proven Reserves and Indicated Resources may become Probable Reserves. Mineral Reserves are reconciled quarterly against production to validate dilution and recovery factors. The reserve estimate is based on technical data and information available as of December 31, 2022.

Mineral Reserve blocks that meet dilution and cutoff grade requirements, and that are deemed feasible and economic for extraction in a life-of-reserve mine plan, are classified as Proven and Probable, respectively, after further adjustment of tonnage for expected mining recovery. Mining dilution is applied to in situ tonnes depending on the mining method employed.

DDGM uses a breakeven NSR cutoff grade, which considers actual metal prices, total mining, milling and general administration, smelting/refining costs and plant recoveries for Proven and Probable Reserve estimations. The cutoff grade calculation does not include either exploration or capital costs and the average operating costs used for reserve calculations are

216


net of base metal credits and royalty payments. Plant recoveries used are the average of actual recoveries reported by the plant during the twelve months of 2022.

The 2022 breakeven NSR cutoff grade for the Arista underground mine is based on a $80/t NSR using gold, silver, copper, lead and zinc metal prices as per the Resources & Reserves Price Deck to calculate the NSR value. No appreciable amounts of base metals are present in the veins identified to-date at the Alta Gracia property. Therefore, a breakeven cutoff grade using gold and silver only was used for this property. The breakeven cutoff grade used for the Alta Gracia Project, including the Mirador Underground Mine, for Proven and Probable mineral reserves was 2.35 g/t AuEq using gold and silver only to calculate AuEq.

In the opinion of the QP responsible for this Section of this Technical Report, Mineral Reserves are reported appropriately with the application of reasonable mining recovery and dilution factors based on operational observations and a transparent breakeven NSR cutoff grade based on actual mining, processing, and smelting costs; actual metallurgical recoveries achieved in the plant; and reasonable metal prices.

The QP responsible for the Mineral Reserves section of this Technical Report is of the opinion that the Proven and Probable Mineral Reserve estimate has been undertaken with reasonable care and has been classified using the SEC SK1300 Definition Standards. Furthermore, it is their opinion that Mineral Reserves are unlikely to be materially affected by mining, metallurgical, infrastructure, permitting or other factors, as these have all been well established over the past ten years of mining.

22.8Mining Methods

DDGM commenced mining and milling operations at the Don David Gold Mine Project on July 1, 2010. Mineral production during 2010 consisted of processing Mineral Resources from the open pit mine, located approximately 0.5 km from the plant. DDGM developed and mined the shallow-dipping accessible portion of the Manto Vein by open pit methods.

During 2010, DDGM began developing an underground mine to access two veins called the Arista and Baja veins, part of the “Arista vein system”. The underground mine is approximately three km from the plant. In March 2011, DDGM began transitioning from processing the open pit to the underground mineralization. Conventional drill and blast methods are currently used to extract the Proven and Probable reserves from the Arista underground mine. There are two main mining methods used in the Arista underground mine: 1) overhand mechanized cut and fill (CAF) and 2) long-hole open stopping (LHOS) with delayed fill.

Production from the Don David Gold Mine has proven that the project has the grade and continuity required to justify continued development and mining. The known veins and other targets on the Don David Gold Mine are underexplored by drilling. If DDGM maintains its exploration programs, estimation of additional Mineral Resources, or upgrade in Mineral Resources confidence categories, there is good potential for Mineral Reserves to maintain or grow.

This Report concludes that:

The mining methods being used are appropriate for the deposit being mined. The underground mine design, stockpiles, tailings facilities, and equipment fleet selection are appropriate for the operation. The mine plan is based on historical mining and planning methods practiced at the operation for the previous years and presents low risk. The mine plan is appropriately developed to maximize mining efficiencies, based on the current knowledge of geotechnical, hydrological, mining and processing information on the project.
The mine plan is based on historical mining and planning methods practiced at the operation for the previous years, and presents low risk
Inferred Mineral Resources are not included in the mine plan, and were set to waste
The mobile equipment fleet presented is based on the actual present-day mining operations, which is known to achieve the production targets set out in the LOM
All mine infrastructure and supporting facilities meet the needs of the current mine plan and production rate Production from the Don David Gold Mine has proven that the project has the grade and continuity required to justify continued development and mining. The known veins and other targets on the Don David Gold Mine are underexplored by drilling. If DDGM maintains its exploration programs, excellent potential exists for reserves to maintain or grow.

217


As part of day-to-day operations, Don David Mine will continue to undertake reviews of the mine plan and considerations of alternatives to and variations within the plan. Alternative scenarios and reviews may be based on ongoing or future mining considerations, evaluation of different potential input factors and assumptions, and corporate directives.

22.9Recovery Methods

During 2009 and 2010, DDGM constructed a processing plant and infrastructure at the Don David Gold Mine Project. The processing plant has a differential flotation section capable of processing polymetallic ores and producing up to three separate concentrate products for sale, and an agitated leach circuit capable of producing gold and silver doré for sale. The DDGM mill’s flotation circuit and agitated leach processing capacity is a nominal 2,000 tpd.

Process requirements are considered to be well understood, and consistent based on the actual observed conditions in the DDGM processing facilities. There is no indication that the characteristics of the material planned for mining will change and therefore the recovery assumptions applied for future mining are considered as reasonable for the life of mine.

The QP responsible for this section of this Report considers process requirements to be well understood, and consistent based on the actual observed conditions in the processing facilities. There is no indication that the characteristics of the material being mined will change and therefore the recovery assumptions applied for future mining are considered reasonable for the life of mine. The plant is of a conventional design and uses conventional consumables.

22.10Project Infrastructure

All material mine and process infrastructure and supporting facilities are included in the present general layout to ensure that they meet the needs of the mine plan and production rate and notes that:

The Don David Gold Mine is located 114 km, or two hours by road from the city of Oaxaca, the main service center for the operation, with good year-round access.
A flotation tailings impoundment was constructed in a valley just below the process plant site. The impoundment is double lined with the first liner made of a clay and synthetic material that acts as a leak prevention system with the effective absorption equal to ~ 3 meters of clay. The second liner is made of 1.5 mm Linear Low-Density Polyethylene (LLDPE), which was a permitting requirement. The method of subsequent embankment construction to obtain full capacity was down-stream.
Construction of a filtration plant and dry stack facility commenced in September of 2020 with completion in 2022. The filtration plant and existing paste plant (commissioned in October of 2019) will handle 100% of future tailings production.
Up until 2018, power was mainly provided by diesel generators at the site. In 2019, DDGM successfully connected a power line to its Don David Gold Mine Project from the Mexican Federal Electricity Commission’s (Comisión Federal de Electricidad or CFE) power grid. Prior to this connection, the Don David Gold Mine Project operated 100% from electricity generated from more expensive and higher emission diesel fuel. In 2021, there was an increase in power consumption due to ventilation and dewatering pumps requiring the installation of capacitors that improved and stabilized the power supply. In 2021, DDGM also initiated conversations with CFE for the expansion of the load delivered to further stabilizing the energy supply. In 2022, the capacitors were installed and commissioned and CFE expanded the load delivered to attend to the higher demand on site.
Water requirements to process ore is being primarily sourced from water pumped to the surface from the underground dewatering system. Water in the tailings facility is recycled to the Arista processing plant and the excess water pumped from the underground workings is discharged at the surface into decantation ponds. DDGM has the necessary permits to discharge underground mine water at the surface. Water sampling from rivers and creeks is conducted regularly and sent to an external laboratory for testing.
All process buildings and offices for operating the mine have been constructed. Camp facilities are located in the village of San Jose de Gracia.

Infrastructure required to support the LOM plan is in place and is operational.

218


22.11Market Studies and Contracts

Since the operation commenced into commercial production in July 2010, a corporate decision was made to sell the concentrate on the open market. All commercial terms entered between the buyer and DDGM are regarded as confidential but are within standard industry norms.

The information provided by DDMG on marketing, contracts, metal price projections and exchange rate forecasts and notes that the information provided support the assumptions used in this Report and are consistent with the source documents, and that the information is consistent with what is publicly available within industry norms.

The QPs have reviewed the information provided by DDGM on marketing, contracts and concentrate sales. The QPs note that the information provided is consistent with the source documents used, and that the information is consistent with what is publicly available on industry norms. The information can be used in mine planning and financial analyses for the Don David Gold Mine in the context of this Technical Report.

Metal price assumptions used in the Economic Analysis are based on the Economic Analysis Price Deck (refer to Section 16) for gold, silver, copper, lead and zinc. The actual metal prices can change, either positively or negatively from the assumed prices. If the assumed metal prices are not realized, this could have a negative impact on the operation’s financial outcome. At the same time, higher than predicted metal prices could have a positive impact.

22.12Environmental Studies, Permitting, Social and Community Impact

In connection with mining, milling and exploration activities, DDGM is subject to all Mexican federal, state, and local laws and regulations governing the protection of the environment, including laws and regulations relating to protection of air and water quality, hazardous waste management and mine reclamation as well as the protection of endangered or threatened species. Potential areas of environmental consideration for mining companies, including DDGM, include but are not limited to, acid rock drainage, cyanide containment and handling, contamination of water courses, dust, and noise.

All mining and environmental activities in México are regulated by the Dirección General de Minas (DGM) and by the Secretaría de Medio Ambiente y Recursos Naturales (SEMARNAT) from México City, under the corresponding laws and regulations. Mining operations in México operate under a unique environmental license (Licencia Ambiental Unica). This environmental license is issued after approval of the Evaluación del Impacto Ambiental (EIA). As well, special permits are issued for certain new developments such as expansions, tailings dams, etc. DDGM is also required to obtain various permits for surface and underground water use and discharge of waste-water discharge. The permissions are granted by the Comisión Nacional del Agua (CONAGUA), the administrative, technical advisory commission of SEMARNAT. CONAGUA administers national waters, manages, and controls the country's hydrological system, and promotes social development.

DDGM is required to prepare a mine closure plan for the possible future abandonment of the Arista and Alta Gracia Projects. A Mine Closure Plan and Reclamation Budgets have been prepared by Golder. The closure cost estimate includes funds for covering the tailings ponds, waste rock stockpiles, and for securing, and cleaning up the other surface and underground mine facilities. The total estimated closure and reclamation cost for the Don David Gold Mine Project is estimated to be $10.6 million (excluding taxes). The total estimated closure and reclamation cost for the Alta Gracia Project is estimated to be 11.3 million Mexican Pesos (MXP), which equates to approximately $0.6 million.

It is the opinion of the QP that the appropriate environmental, social, and community impact studies have been conducted to date. DDGM has maintained all necessary environmental permits that are prerequisites for construction of Project infrastructure and the maintenance of mining activities. The QP was provided and relayed on legal opinion that supported the mining concessions, surface rights and concessions royalties held by DDGM.

22.13Capital and Operating Costs

The capital and operating costs in this report have been adequately accounted for using the following assumption:

All capital and operating costs have been updated to full-year 2023 US dollars.
A contingency of 3% was applied to both capital and operating costs.
Total Don David Gold Mine LOM capital expenditures are estimated to be US$48.7 million.
Mine closure costs have been included per the Golder Report issued in December 2022.
The operating costs have a fixed and variable component and are estimated at $92/t, before contingency.

219


An exchange rate of 20 Mexican Pesos (“MXP”) exchange rate to 1 U.S. dollar is applied to peso-denominated costs

22.14Economic Analysis

The economic analysis is supportive of current Mineral Resources and Mineral Reserves to feasibility level accuracy. The following assumptions were made to support the economic analysis:

All capital and operating costs have been updated to full-year 2023 US dollars. Costs were based on 2022 actual costs and consider both cost improvements made in the fourth quarter of 2022 and estimates of the 2023 and 2024 periods.
Optimized mine that assumes full depletion of Arista Reserves through 2025 and Resource (Measured & Indicated) conversion starting in 2025
Alta Gracia Resources (Measured & Indicated) & Reserves processed in 2028
An exchange rate of 20 Mexican Pesos (“MXP”) exchange rate to 1 U.S. dollar is applied to peso-denominated costs
Using the assumptions set out in this report, including the metal prices at the Economic Analysis Price Deck, the after-tax net present value at a discount rate of 8% is $64.4 million including a 3% contingency. The cumulative undiscounted after-tax cash flow value is $77.4 million.
Sensitivity Analysis has been performed on gold, silver, copper, lead and zinc prices, resource grades, operating costs, and capital costs to determine the most sensitive variations. Gold and zinc price and less sensitive and to a lesser degree operating costs.

22.15Risks and Opportunities

This Report represents the most accurate interpretation of the Mineral Reserve and Mineral Resource available as of the effective date of this report. The conversion of Mineral Resources to Mineral Reserves was undertaken using industry-recognized methods, and estimated operational costs, capital costs, and plant performance data. This Report has been prepared with the latest information regarding environmental and closure cost requirements.

The Switchback system remains open up- and down-dip and along strike; additional drilling has the potential to add Mineral Resources and Reserves. Drilling has identified the potential for previously unknown mineralization to be added to Mineral Resources and Reserves. These can be expanded by additional exploration drilling.

Improvements in mining efficiency can be obtained by increased infill drilling and improved geotechnical assessment of ground conditions.

The narrow nature of many of the remaining veins are more variable in their mineralization resulting in increased possibility of more erratic mineralization. In places drilling or sampling support may not be appropriate for Resource categorization which was designed for wider more robust veins.

Reconciliation studies up to December 31, 2022 have not been detailed in nature resulting in lack of reconciliation of the Mineral Resource and Mineral Reserve estimates on a mining unit scale. While models appear to have been reliable on a global scale to date, improved analysis is currently being undertaken and may identify issues which will need to be addressed. Ground stability issues can affect the production of Mineral Reserves. Delays to the dry stack tailings filtration plant may affect the ability to adequately store tailings in the short term.

The project implemented new criteria and methodologies with the adoption of SK1300 and NI 43-101 standards for the December 31, 2022 Technical Report. The new methodology focused on geological interpretations, improved grade estimation, better variable anisotropy, inclusion of channel sampling and improved ore control models. This approach creates greater confidence in the reliability of the Mineral Resources and Mineral Reserves.

The project will be adopting new methodologies and systems to improve recoveries and efficiencies. This includes but is not limited to the Gold Recovery project and the continued roll out of a Management Operating System (“MOS”) to improve communication and strategy execution.

220


23.RECOMMENDATIONS

The information set forth in this Report continues to demonstrate that the Don David Gold Mine is a technically and economically viable operation.

Recommendations for the next phase of work have been broken into those related to ongoing exploration activities and those related to additional technical studies focused on operational improvements. Recommended work programs are independent of each other and can be conducted concurrently unless otherwise stated.

23.1.Mineral Processing

Continue utilizing the newly implemented MOS to expand understanding, improve recoveries, and reduce cost. The QP suggests conducting a cost benefit analysis to compare the cost to reduce the overall liberation size versus the projected revenue increases in Au, Ag, Cu, Pb, and Zn recoveries.

23.2.Recovery Methods

Several business improvement initiatives were successfully completed in 2022 to improve recoveries, therefore the team should continue to employ continuous improvement methodologies to further improve recoveries. The team may consider a Design of Experiment (DoE) approach to further expand understanding of the relationship between reagents, operating parameters, head grade, and recovery. There may also be an opportunity to further increase revenue by recovering Au from Cu concentrate.

23.3.Mining Methods

Review of geotechnical standard procedures and geotechnical reports that will facilitate the creation of a geotechnical model that takes all the input parameters and historical information in order to have better control on the ground support requirements and reconciliation. Implementation of best practices in mine planning with the implementation of Deswik software.

23.4.Exploration

Exploration in 2022 followed-up on prospective targets that were generated from previous exploration programs while generating additional targets. Field mapping, geochemical sampling and geophysical surveys have all been successful in identifying anomalous areas that appear worthy of further work including drilling. Exploration recommendations for 2023 will continue from these activities.

23.4.1. Recommended and Proposed District Exploration 2023

DDGM’s 2022 exploration program was successful in identifying zones of interest for follow-up activity and identifying additional Reserves. An increased district exploration budget was requested for 2023, with additional Reserve infill drilling and Resource expansion drilling planned. A budget of $9.8 million has been proposed which will focus primarily deposit expansion and Reserve definition on the Arista mine’s Arista and Switchback and Three Sisters vein systems. The primary long-term goal of this program is to expand known mineralization and discover new areas. Included within this budget are the underground mine developments required to access drill zones.

The proposed exploration program shall focus on exploring the highest priority areas, in order to prepare these areas for an updated Mineral Resource and Reserve report at year-end 2023. Don David Gold Mine exploration budgetary priority targets for 2023 are listed in Table 23.1.

Exploration expenditures may vary from those listed below depending on factors including, but not limited to, metal prices, expenditures, and available cash flows.

221


Table 23.1 Don David Mine Exploration Budget Priority Targets – 2023

DESCRIPTION

US $

Surface Exploration

Total - Surface Arista

$2,349,391

Total - Surface El Rey

$46,200

Total - Surface Alta Gracia

$112,487

Total - Surface Margaritas

$14,511

Total – Surface Trenes

$19,950

Total – Surface Cerro Jabali

$33,479

Total – Surface Rio Grande

$10,443

Total - Prospects

$4,235

$150,278

Total – Surface Capital Projects

$2,740,974

Summary - Surface Exploration

$2,349,391

Underground Exploration

Total - Underground Arista

$148,980

Total - Underground Switchback

$2,655,321

Total – Underground Infill

$2,753,120

Summary - Underground Exploration

$5,557,421

Underground Meter

34,584

Underground Cost per Meter US

$ 161

Exploration Mine Development

Total Underground NE

$498,295

Total Underground Switchback Exploration

$273,000

Total Underground Infill

$743,810

Summary Exploration Mine Development

$1,515,104

Total Exploration & Development Cost

$9,813,500

222


23.4.2. Surface Exploration Program 2023

The 2023 surface exploration program will mainly focus on stream sediment and soil geochemistry programs, to improve target identification in the properties surrounding the Arista property. It is planned to do work on the Alta Gracia, Margaritas-Trenes properties and Cerro Jabali and Rio Grande target areas. Follow-up work will be undertaken on the Alta Gracia Fundicion prospect based on soil sampling geochemistry anomalies. Field work will continue to follow-up on targets identified in 2020 to 2022 and follow-up on existing areas of interest. A small surface exploration program to test targets proximal to the Arista mine. The budget also includes administration, mainly exploration staff salaries, and concession holding costs. The total surface exploration budget for 2023 is $2.7 million.

23.4.3. Underground Exploration Program 2023

The main objective of the Arista underground mine exploration program is to increase reserves on known veins and discover new vein structures. A total of 14,570 meters of expansion drilling in 28 holes and 20,014 meters of infill drilling in 139 holes is planned for 2023 with a budget of $5.6 million (Table 23.1). The drilling program will be conducted from existing underground workings in the Arista mine and from new drilling stations to be constructed for drilling the Northwest (NW) and Southeast zone targets of the Switchback vein system; new stations for the Switchback NW will also be used to target the Three Sisters vein system.

23.4.4. Underground Exploration Mine Development Program 2023

To complement underground exploration drilling, 2023 exploration expenditures shall include underground exploration mine development to provide access to, and platforms for underground exploration drilling. A total of 721 meters of exploration mine development is scheduled for 2023 with a budget of $1.5 million (Table 23.1). The new drill stations will be constructed for drilling of targets in the Central-Southeast and Northeast zones of the Switchback vein system, with the latter also being used for Three Sisters vein system exploration. In addition, access for and construction of drill stations for the infill program are included in the budget.

23.4.5. Additional Recommendations for 2023

The ability of the models to accurately reflect mineralization requires additional evaluation based on more detailed reconciliation studies in conjunction with the mining operations, this may also impact on Resource classification; it is recommended that more detailed reconciliation studies be undertaken.

Continued infill drilling is recommended to be undertaken to better define continuity and widths of mineralization for mine planning, estimation, and inclusion in Mineral Reserves. Expansion drilling should continue to define additional Mineral Resources which may subsequently, with additional drilling, be converted into Mineral Reserves.

Geological modeling of non-mineralized features, such as structural blocks and alteration parameters, of the Arista, Switchback and Alta Gracia deposits, which began in 2022, need additional work and interpretation to assist target identification of additional mineralized structures, such as the recently discovered Three Sisters system.

The density database of the deposit should continue to be expanded to support information provided, this work is on-going. The laboratory should acquire and use a balance suitable for hook-under-balance gravimetric buoyancy bulk density measurement to reduce uncertainty in the measurements obtained.

For in-house sampling, the in-house laboratory should begin a process of ISO accreditation to ensure improved confidence in the results returned from its analysis.

23.5.Mine Closure Plan

A revision of the conceptual closure plan reflects the already offline status of Phase 1 and 2 tailings dam, the Phase 3 tailings dam conclusion of its operation cycle in 2022, and the Alta Gracia Waste Rock Dump (WRD) as out of operation. This effort should include re-calculation of the closure costs estimate including earthwork, borrow material requirements, and other closure related design elements.

23.6 Risks and Opportunities

The project will be adopting new methodologies and systems to improve recoveries and efficiencies. This includes but is not limited to the Gold Recovery project and the continued roll out of a Management Operating System (MOS) to improve communication and strategy execution.

223


24REFERENCES

Brown, F. H. & Devlin, B. D., 2018. Report on Estimates of Reserves and Mineralized Material at the Oaxaca Mining Unit, Oaxaca, Mexico for Gold Resource Corporation; Internal company report, p. 264 pgs.

Brown, F. H., Garcia, J. R., and Devlin, B.D., 2021. Report on the Estimates of Mineral Resources and Mineral Reserves for the Don David Mine, Oaxaca, Mexico for Don David Gold Mexico, S.A. de C.V. (a wholly-owned subsidiary of Gold Resource Corp.), Internal Company report, p. 184 pgs.

Brown, F. H., Garcia, J. R., 2021. NI43-101 Technical Report - DDGM Resource and Reserve Update, p. 259 pgs.

Brown, F. H., Garcia, J. R., Devlin, B. D., and Lester, J. L., 2019. Report on the estimate of mineral resources and mineral reserves for the Oaxaca Mining Unit, Oaxaca, Mexico for Don David Gold Mexico, S.A. de C.V. (a wholly-owned subsidiary of Gold Resource Corp.), Internal Company report, p. 247 pgs.

Brown, F. H., Garcia, J. R., Devlin, B. D., and Lester, J. L., 2020, Report on the estimate of mineral resources and mineral reserves for the Oaxaca Mining Unit, Oaxaca, Mexico for Don David Gold Mexico, S.A. de C.V. (a wholly-owned subsidiary of Gold Resource Corp.), Internal Company report, p. 201 pgs.

Cabrera-Roa, M. A., 2019, Caracterización Mineralógica e Inclusiones Fluidas del Proyecto El Águila, Distrito Tlacolula, Oaxaca; Tésis Que para optar por el grado de maestro en ciencia de la tierra (petrología y geoquímica), Universidad Autonomía de Mexico, p. 136 pgs.

Camprubí, A & Albinson, T, 2007, Epithermal Deposits in México – Update of current knowledge, and an empirical reclassification. In - Geology of México: Celebrating the Centenary of the Geological Society of Mexico, Eds. Alaniz-Álvarez, S.A., Nieto-Samaniego, A.F., Geological Society of America Special Paper 422, pp 377-415.

Corbett, G.J., 2008, Influence of magmatic arc geothermal systems on porphyry-epithermal Au-CuAg exploration models: Terry Leach Symposium, Australian Institute of Geoscientists, Bulletin 48, p. 25-43.

Couture, J-F. 2012 Site Visit Report-Memo La Arista Mine, Oaxaca, Mexico June 2012; SRK Consulting (Canada Inc.), Project/Report 3CA031.000; 7pg.

Devlin, B. D., 2015, Report on Estimates of Reserves and Measured and Indicated Mineralized Material at the El Arista project, Oaxaca, Mexico for Gold Resource Corporation; Internal company report, p. 215 pgs

Devlin, B. D., 2016, Report on Estimates of Reserves and Mineralized Material at the Arista project, Oaxaca, Mexico for Gold Resource Corporation; Internal company report, p. 215 pgs

Devlin, B. D., 2017, Report on Estimates of Reserves and Mineralized Material at the Oaxaca Mining Unit, Oaxaca, Mexico for Gold Resource Corporation; Internal company report, p. 249 pgs

Devlin, B. D. & Alvarado-Chaparro, I., 2013, Report on the Reserve Estimate for the La Arista underground mine at the El Arista project, Oaxaca, Mexico for Gold Resource Corporation; Internal company report, p. 181 pgs

Devlin, B. D. & Alvarado-Chaparro, I., 2014, Report on the Reserve Estimate for the La Arista underground mine at the El Arista project, Oaxaca, Mexico for Gold Resource Corporation; Internal company report, p. 194 pgs

Ellis R. B., 2013, Interpretation of Aeromagnetic and Radiometric Survey for the La Arista Project for Don David Gold Mexico S.A. de C.V. Oaxaca State, Mexico, 20 pp

Ferrusquía-Villafranca, I. and McDowell, F.W., 1991, The Cenozoic sequence of selected areas in southeastern Mexico; its bearing in understanding regional basin development there. In: Convención Sobre la Evolución Geológica de México y Primer Congreso Mexicano de Mineralogía, Pachuca, Hgo., México. Memoria, pp. 45-50.

Hansley, P. 2008 Petrography of Volcanic, Skarn, and Clastic Breccia Samples, Oaxaca, Mexico; Petrographic Consultants International, Inc. (Colorado, USA), 27 pgs.

Hansley, P.  2012 Petrography of Sulfides and Precious Metals, Quartz-Sulfide Veins, La Fortuna Mine [El Arista project], Oaxaca, Mexico; Feb 18, 2012; Petrographic Consultants International, Inc. (Colorado, USA), 72pg.

Hansley, P. 2014 Petrography of 30 Samples for Gold Resource Corporation, December 10, 2014, Petrographic Consultants International, Inc. (Colorado, USA), 61 pgs.

224


Hedenquist, J. W., 2008, Observations on epithermal mineralization at El Aguila and La Arista-El Aire, Oaxaca, Mexico, Report for: Gold Resource Corporation, Hedenquist Consulting, Inc., 26 pgs.

Hedenquist, J. W., 2010, Comments on the epithermal systems in the El Aguila district, Oaxaca, Mexico, Report for: Gold Resource Corporation, Hedenquist Consulting, Inc., 23 pgs.

Hohbach, P. 2018 Brief Report on October 2018 UG Mapping & Structural Geology at the Arista Mine, 30 pgs

Jaacks J. A., 2007 Evaluation of the 2006 stream sediment program at the El Aguila Property, Oaxaca, Mexico; Geochemical Applications International Inc. (Colorado, USA), 25 pp

Jones, D. M., 2008,  Geologic review and investigative mapping at the El Aguila-La Arista project, Oaxaca, Mexico, 18 pgs.

Jones, D. M., 2013,  May 2013 site visit to the El Arista project, Oaxaca, Mexico, Internal company memorandum, 11 pgs.

Kramer, J.B. and Couture, J-F.  2013 Structural Geology Review El Arista project, Oaxaca, Mexico; SRK Consulting (Canada Inc.) Project 3UD012_002; 46 pgs.

Lester, J., 2020,   Distribution and Controls for Ag-Au Mineralization Andesite Hill-Salina Blanca-Rio Grande Area, Oaxaca Mining Unit, DDGM, Internal company report, p. 48 pgs

Lipman, P. 2011 Observations on Regional Volcanic Framework of the El Aguila –La Arista Mine Area, Oaxaca Volcanic Field, Mexico; GEOHAZ Consulting (Colorado and California, USA); 32 pgs.

Lopez L, Noble AC and Jaacks JA, 2012, NI-43-101 Technical Report for Mineral Resources for the El Arista project, Oaxaca State, Mexico; Report # DE-00186, Pincock, Allen and Holt, (Colorado, USA); 150 pp

Meinart, L. D., 2010, Observations on Skarn Potential of the Aguila-Arista district, Oaxaca, Mexico, Compiled for: Dave Reid, Gold Resource Corporation, 13 pgs.

Mendieta G., Talonia U. and Castellanos V., 2016. Informe de la Medicion de Esfuerzos In situ en la Mina Don David Gold, Estado de Oaxaca, Comision Federal de Electricidad (CFE), 23 pgs.

Morán-Zenteno, D. J., Tolson, G., Martínez-Serrano, R. G., Martiny, B., Schaaf, P., Silva-Romo, G., Macías-Romo, C., Alba-Aldave, L., Hernández-Bernal, M. S., Solís-Pichardo, G. N., 1999, Tertiary arcmagmatism of the Sierra Madre del Sur, Mexico, and its transition to the volcanic activity of the Trans-Mexican Volcanic Belt: Journal of South American Earth Sciences, 12, pp 513 – 535.

Miskelly, N., 2003 Progress on International Standards for Reporting of Mineral Resources and Reserves by Norman Miskelly, Chairman, Combined Reserves International Reporting Standards Committee (CRIRSCO) dated September 20, 2003; 22 pgs.

Murillo, G. and Torres R., 1987 Mapa Petrogenetico y Radiometrico de la República Mexicana.  Instituto Mexicano del Petroleo (IMP); Projecto C-120g.

Perez, A., 2021, Findings of Closure Plan Review and FY 2021 Cost Estimate for Asset Retirement Obligation, El Aguila and Alta Gracia Properties, Oaxaca, Mexico, internal report by SRK Consulting, Project #369200.070 (Colorado, USA); 11 pgs.

Perez, A. And Cope L., 2015 Hydrogeological Study, Arista Mine, Dewatering Phase I, Don David Gold, Oaxaca, Mexico; SRK Consulting Mexico; 152 pgs.

Reynolds, J. T., 2011, Memorandum, Survey of Fluid Inclusions Petrography from La Fortuna. Prepared for Mr. David Reid, Gold Resource, December 27.

Ross-Brown, D. and Levy, M.  2012 Preliminary Geotechnical Assessment for Underground Mine Design of the Arista Deposit [Memo], Project# 373200.010, SRK Consulting, Colorado USA; 16 pgs.

Rossi, M. E. and Deutsch, C. V.  2014, Mineral Resource Estimation, Springer, Berlin Heidelberg, Germany; 332 pgs.

Sánchez Rojas, L. E., Aranda Osorio, J. N., Zárate López, J. and Castro Rodríguez, M. G., 2000, [Geologic Map] Carta Geológico-Minera ZAACHILA E14-12, Oaxaca; Scale 1:250,000, Servicio Geologico Mexicano (SGM).

Van Diest, Jess, 2020 Technical Memorandum – Ventilation review DDGM Site Visit; SRK Consulting (USA) Report # 373200.060); 9 pgs.

Villarroel, R. and Bascur, R, 2017, Switchback Mining Study, Project # P-IDR-356-317-17-02-00, INGEROC SPA, 65 pgs.

225


Villarroel, R. and Merino, P, 2021, Auditoria geomecanica operaciones Don David Gold, Oaxaca, Mexico, Project # P-IDR-563-317-21-0, INGEROC SPA, 33 pgs.

Vos, I., Kramer, J. B., and Couture, J-F., 2012 Structural Geology Review of the La Arista Deposit, Oaxaca, Mexico; SRK Consulting (Canada Inc.) Report # 3UD012.001; 38 pgs.

Hansley, P.  2012 Petrography of Sulfides and Precious Metals, Quartz-Sulfide Veins, La Fortuna Mine [El Arista project], Oaxaca, Mexico; Feb 18, 2012; Petrographic Consultants International, Inc. (Colorado, USA), 72pg.

Hansley, P. 2014 Petrography of 30 Samples for Gold Resource Corporation, December 10, 2014, Petrographic Consultants International, Inc. (Colorado, USA), 61 pgs.

Hedenquist, J. W., 2008, Observations on epithermal mineralization at El Aguila and La Arista-El Aire, Oaxaca, Mexico, Report for: Gold Resource Corporation, Hedenquist Consulting, Inc., 26 pgs.

Hedenquist, J. W., 2010, Comments on the epithermal systems in the El Aguila district, Oaxaca, Mexico, Report for: Gold Resource Corporation, Hedenquist Consulting, Inc., 23 pgs.

Hohbach, P. 2018 Brief Report on October 2018 UG Mapping & Structural Geology at the Arista Mine, 30 pgs

Jaacks J. A., 2007 Evaluation of the 2006 stream sediment program at the El Aguila Property, Oaxaca, Mexico; Geochemical Applications International Inc. (Colorado, USA), 25 pp

Jones, D. M., 2008,  Geologic review and investigative mapping at the El Aguila-La Arista project, Oaxaca, Mexico, 18 pgs.

Jones, D. M., 2013,  May 2013 site visit to the El Arista project, Oaxaca, Mexico, Internal company memorandum, 11 pgs.

Kramer, J.B. and Couture, J-F.  2013 Structural Geology Review El Arista project, Oaxaca, Mexico; SRK Consulting (Canada Inc.) Project 3UD012_002; 46 pgs.

Lester, J., 2020,   Distribution and Controls for Ag-Au Mineralization Andesite Hill-Salina Blanca-Rio Grande Area, Oaxaca Mining Unit, DDGM, Internal company report, p. 48 pgs

Lipman, P. 2011 Observations on Regional Volcanic Framework of the El Aguila –La Arista Mine Area, Oaxaca Volcanic Field, Mexico; GEOHAZ Consulting (Colorado and California, USA); 32 pgs.

Lopez L, Noble AC and Jaacks JA, 2012, NI-43-101 Technical Report for Mineral Resources for the El Arista project, Oaxaca State, Mexico; Report # DE-00186, Pincock, Allen and Holt, (Colorado, USA); 150 pp

Meinart, L. D., 2010, Observations on Skarn Potential of the Aguila-Arista district, Oaxaca, Mexico, Compiled for: Dave Reid, Gold Resource Corporation, 13 pgs.

Mendieta G., Talonia U. and Castellanos V., 2016. Informe de la Medicion de Esfuerzos In situ en la Mina Don David Gold, Estado de Oaxaca, Comision Federal de Electricidad (CFE), 23 pgs.

Morán-Zenteno, D. J., Tolson, G., Martínez-Serrano, R. G., Martiny, B., Schaaf, P., Silva-Romo, G., Macías-Romo, C., Alba-Aldave, L., Hernández-Bernal, M. S., Solís-Pichardo, G. N., 1999, Tertiary arcmagmatism of the Sierra Madre del Sur, Mexico, and its transition to the volcanic activity of the Trans-Mexican Volcanic Belt: Journal of South American Earth Sciences, 12, pp 513 – 535.

Miskelly, N., 2003 Progress on International Standards for Reporting of Mineral Resources and Reserves by Norman Miskelly, Chairman, Combined Reserves International Reporting Standards Committee (CRIRSCO) dated September 20, 2003; 22 pgs.

Murillo, G. and Torres R., 1987 Mapa Petrogenetico y Radiometrico de la República Mexicana.  Instituto Mexicano del Petroleo (IMP); Projecto C-120g.

Perez, A., 2021, Findings of Closure Plan Review and FY 2021 Cost Estimate for Asset Retirement Obligation, El Aguila and Alta Gracia Properties, Oaxaca, Mexico, internal report by SRK Consulting, Project #369200.070 (Colorado, USA); 11 pgs.

Perez, A. And Cope L., 2015 Hydrogeological Study, Arista Mine, Dewatering Phase I, Don David Gold, Oaxaca, Mexico; SRK Consulting Mexico; 152 pgs.

Reynolds, J. T., 2011, Memorandum, Survey of Fluid Inclusions Petrography from La Fortuna. Prepared for Mr. David Reid, Gold Resource, December 27.

226


Ross-Brown, D. and Levy, M.  2012 Preliminary Geotechnical Assessment for Underground Mine Design of the Arista Deposit [Memo], Project# 373200.010, SRK Consulting, Colorado USA; 16 pgs.

Rossi, M. E. and Deutsch, C. V.  2014, Mineral Resource Estimation, Springer, Berlin Heidelberg, Germany; 332 pgs.

Sánchez Rojas, L. E., Aranda Osorio, J. N., Zárate López, J. and Castro Rodríguez, M. G., 2000, [Geologic Map] Carta Geológico-Minera ZAACHILA E14-12, Oaxaca; Scale 1:250,000, Servicio Geologico Mexicano (SGM).

Van Diest, Jess, 2020 Technical Memorandum – Ventilation review DDGM Site Visit; SRK Consulting (USA) Report # 373200.060); 9 pgs.

Villarroel, R. and Bascur, R, 2017, Switchback Mining Study, Project # P-IDR-356-317-17-02-00, INGEROC SPA, 65 pgs.

Villarroel, R. and Merino, P, 2021, Auditoria geomecanica operaciones Don David Gold, Oaxaca, Mexico, Project # P-IDR-563-317-21-0, INGEROC SPA, 33 pgs.

Vos, I., Kramer, J. B., and Couture, J-F., 2012 Structural Geology Review of the La Arista Deposit, Oaxaca, Mexico; SRK Consulting (Canada Inc.) Report # 3UD012.001; 38 pgs.

25RELIANCE ON INFORMATION PROVIDED BY THE REGISTRANT

The QPs have relied on input from GRC and qualified independent consulting companies in preparing this report. The QPs’ responsibility was to ensure that this SEC SK1300 Technical Report met the required guidelines and standards considering that certain information reviewed in connection with the preparation hereof was contributed by certain external consultants for GRC. Table 25.1 provides a detailed list of information provided by the registrant for matters discussed in this report.

The information, conclusions, opinions, and estimates contained herein are also based on data, reports, and other information supplied by GRC and other third-party sources, including those referenced in Section 24 “References”.

Table 25.1 Information Provided by Registrant

Category

TRS Section

Reliance

Legal Matters

Section 3 and Section 17

Information and Documentation regarding mineral titles, Surface, land agreements, current permit status, royalties and other agreements provided by Gold Resource Corp

General Information

Section 4 and Section 5

Physical and historical information was provided by Gold Resource Corp., primarily previous technical reports.

Technical Information

Section 17.5

“Findings of Closure Plan Review and FY2021 Cost Estimate for Asset Retirement Obligation, El Aguila and Altagracia Properties” Authored by SRK Consultants and provided by Gold Resource Corp.

Technical Information

Section 18 and 19

Economic analysis and Cost estimates assumptions was provided by Gold Resource Corp.

Technical Information

Section 13.2

“Auditoria Geomecanica Operaciones DDGM” Authored by INGEROC SPA and provided by Gold Resource Corp.

227


26DATE AND SIGNATURE PAGE

This report titled “SK1300 Technical Report Summary on the Don David Gold Mine Project, Oaxaca, Mexico” is current as of December 31, 2022. It was prepared and signed by the below QP’s for their respective sections of the responsibility for the report.

    

Rodrigo Simidu, P. Eng.  (GRC employee)

Date

Sections:

1, 2, 3, 4, 5, 12, 13, 15, 16, 17, 20, 21, 22, 23, 24, 25

Marcelo Zangrandi, B. Geo (AMBA Employee)

Date

Sections:

1, 6, 7, 8, 9, 11, 21, 22, 23, 24, 25

Christian Laroche, P. Eng (GRC Employee)  

Date

Sections:

1, 10, 14, 21, 22, 23, 24, 25

Patrick Frenette, P. Eng (GRC Employee)

Date

Sections:

18,19

228