EX-2.1 2 d461713dex21.htm EX-2.1 EX-2.1

Exhibit 2.1

Execution Version

BUSINESS COMBINATION AGREEMENT

by and among

AURORA TECHNOLOGY ACQUISITION CORP.,

AURORA TECHNOLOGY MERGER SUB CORP.

AND

DIH HOLDING US, INC.

Dated as of February 26, 2023


Table of Contents

 

         Page  

ARTICLE I. DEFINITIONS

     2  

Section 1.01

  Certain Definitions      2  

Section 1.02

  Further Definitions      12  

Section 1.03

  Construction      14  

ARTICLE II. DOMESTICATION

     15  

Section 2.01

  Domestication      15  

Section 2.02

  Plan of Domestication      16  

Section 2.03

  Unit Separation      16  

ARTICLE III. AGREEMENT AND PLAN OF MERGER

     17  

Section 3.01

  The Merger      17  

Section 3.02

  Effective Time; Closing      17  

Section 3.03

  Effect of the Merger      17  

Section 3.04

  Articles of Incorporation; Bylaws      17  

Section 3.05

  Directors and Officers      18  

ARTICLE IV. CONVERSION OF SECURITIES; EXCHANGE OF CERTIFICATES

     18  

Section 4.01

  Conversion of Securities      18  

Section 4.02

  Earnout Provisions      19  

Section 4.03

  Exchange of Certificates      20  

Section 4.04

  Payment of Expenses      22  

Section 4.05

  Dissenters’ Rights      22  

Section 4.06

  Withholding Rights      23  

ARTICLE V. REPRESENTATIONS AND WARRANTIES OF THE COMPANY

     23  

Section 5.01

  Organization and Qualification; Subsidiaries      23  

Section 5.02

  Articles of Incorporation and Bylaws      24  

Section 5.03

  Capitalization      24  

Section 5.04

  Authority Relative to this Agreement      25  

Section 5.05

  No Conflict; Required Filings and Consents      25  

Section 5.06

  Permits; Compliance      26  

Section 5.07

  Financial Statements      26  

Section 5.08

  Absence of Certain Changes or Events      28  

Section 5.09

  Absence of Litigation      28  

Section 5.10

  Employee Benefit Plans      28  

Section 5.11

  Labor and Employment Matters      30  

Section 5.12

  Real Property; Title to Assets      32  

Section 5.13

  Intellectual Property      33  

Section 5.14

  Taxes      36  

Section 5.15

  Environmental Matters      38  

Section 5.16

  Material Contracts      38  

 

-i-


Table of Contents

 

         Page  

Section 5.17

  Insurance      40  

Section 5.18

  Board Approval; Vote Required      41  

Section 5.19

  Certain Business Practices      41  

Section 5.20

  Interested Party Transactions      41  

Section 5.21

  Exchange Act      41  

Section 5.22

  Brokers      42  

Section 5.23

  Compliance with Health Care Laws and Certain Contracts      42  

Section 5.24

  Exclusivity of Representations and Warranties      44  

ARTICLE VI. REPRESENTATIONS AND WARRANTIES OF SPAC AND MERGER SUB

     44  

Section 6.01

  Corporate Organization      44  

Section 6.02

  Memorandum, Articles of Incorporation and Bylaws      45  

Section 6.03

  Capitalization      45  

Section 6.04

  Authority Relative to this Agreement      46  

Section 6.05

  No Conflict; Required Filings and Consents      47  

Section 6.06

  Compliance      47  

Section 6.07

  SEC Filings; Financial Statements; Sarbanes-Oxley      48  

Section 6.08

  Absence of Certain Changes or Events      49  

Section 6.09

  Absence of Litigation      49  

Section 6.10

  Board Approval; Vote Required      50  

Section 6.11

  No Prior Operations of Merger Sub      50  

Section 6.12

  Brokers      50  

Section 6.13

  SPAC Trust Fund      50  

Section 6.14

  Employees      51  

Section 6.15

  Taxes      52  

Section 6.16

  Listing      53  

Section 6.17

  SPAC’s and Merger Sub’s Investigation and Reliance      53  

Section 6.18

  Certain Business Practices      53  

Section 6.19

  Investment Company Act      54  

Section 6.20

  Exclusivity of Representations and Warranties      54  

ARTICLE VII. CONDUCT OF BUSINESS PENDING THE MERGER

     54  

Section 7.01

  Conduct of Business by the Company Pending the Merger      54  

Section 7.02

  Conduct of Business by SPAC and Merger Sub Pending the Merger      57  

Section 7.03

  Claims Against Trust Account      58  

ARTICLE VIII. ADDITIONAL AGREEMENTS

     59  

Section 8.01

  Proxy Statement; Registration Statement      59  

Section 8.02

  SPAC Shareholders’ Meetings; and Merger Sub Stockholder’s Approval      61  

Section 8.03

  Company Stockholders’ Written Consent      61  

Section 8.04

  Access to Information; Confidentiality      61  

 

-ii-


Table of Contents

 

         Page  

Section 8.05

  Employee Benefits Matters      62  

Section 8.06

  Directors’ and Officers’ Indemnification; D&O Tail      63  

Section 8.07

  Notification of Certain Matters      64  

Section 8.08

  Further Action; Reasonable Best Efforts      65  

Section 8.09

  Public Announcements      65  

Section 8.10

  Tax Matters      66  

Section 8.11

  Stock Exchange Listing      67  

Section 8.12

  PCAOB Audited Financials      67  

Section 8.13

  Exclusivity      67  

Section 8.14

  Trust Account      68  

Section 8.15

  Stock Incentive Plan      68  

Section 8.16

  Financing      68  

Section 8.17

  HSR Act.      68  

Section 8.18

  Section 16 Matters      69  

Section 8.19

  Blank Check Company      69  

Section 8.20

  Reorganization      70  

Section 8.21

  SPAC Extension Proposal      70  

ARTICLE IX. CONDITIONS TO THE MERGER

     70  

Section 9.01

  Conditions to the Obligations of Each Party      70  

Section 9.02

  Conditions to the Obligations of SPAC and Merger Sub      71  

Section 9.03

  Conditions to the Obligations of the Company      72  

ARTICLE X. TERMINATION, AMENDMENT AND WAIVER

     73  

Section 10.01

  Termination      73  

Section 10.02

  Effect of Termination      74  

Section 10.03

  Expenses      74  

Section 10.04

  Amendment      74  

Section 10.05

  Waiver      74  

ARTICLE XI. GENERAL PROVISIONS

     75  

Section 11.01

  Notices      75  

Section 11.02

  Nonsurvival of Representations, Warranties and Covenants      75  

Section 11.03

  Severability      76  

Section 11.04

  Entire Agreement; Assignment      76  

Section 11.05

  Parties in Interest      76  

Section 11.06

  Governing Law      76  

Section 11.07

  Waiver of Jury Trial      77  

Section 11.08

  Headings      77  

Section 11.09

  Counterparts      77  

Section 11.10

  Specific Performance      77  

Section 11.11

  Arm’s Length Bargaining; No Presumption Against Drafter      77  

 

-iii-


EXHIBIT A    Stockholder Support Agreement
EXHIBIT B    Sponsor Support Agreement
EXHIBIT C    Registration Rights and Lock-Up Agreement
EXHIBIT D    SPAC Certificate of Incorporation
EXHIBIT E    SPAC Bylaws
EXHIBIT F    Omitted
EXHIBIT G    The Plan of Domestication
EXHIBIT H    Company A&R Articles of Incorporation
EXHIBIT I    SPAC A&R Bylaws
EXHIBIT J    SPAC A&R Certificate of Incorporation
EXHIBIT K    Escrow Agreement
EXHIBIT L    Plan of Reorganization
SCHEDULE A    Company Knowledge Parties
SCHEDULE B    Key Company Stockholders

 

 

-iv-


BUSINESS COMBINATION AGREEMENT

BUSINESS COMBINATION AGREEMENT, dated as of February 26, 2023 (this “Agreement”), by and among Aurora Technology Acquisition Corp., a Cayman Islands exempted company (“SPAC”), Aurora Technology Merger Sub Corp., a Nevada corporation (“Merger Sub”), and DIH Holding US, Inc., a Nevada corporation (the “Company”).

WHEREAS, Merger Sub is a wholly owned direct subsidiary of SPAC;

WHEREAS, prior to the Effective Time and subject to the conditions of this Agreement, SPAC shall migrate to, and domesticate as, a Delaware corporation in accordance with Section 388 of the Delaware General Corporation Law, as amended (the “DGCL”) and the Cayman Islands Companies Act (2021 Revision) (the “Domestication”);

WHEREAS, concurrently with the Domestication, SPAC shall file a certificate of incorporation with the Secretary of State of Delaware and adopt bylaws in the forms attached as Exhibit D and Exhibit E, respectively, with such changes as may be agreed in writing by SPAC and the Company (such certificate of incorporation, the “SPAC Certificate of Incorporation,” and such bylaws, the “SPAC Bylaws”);

WHEREAS, following the Domestication, upon the terms and subject to the conditions of this Agreement and Chapter 92A of the Nevada Revised Statutes (the “NRS”), SPAC and the Company will enter into a business combination transaction pursuant to which Merger Sub will merge with and into the Company (the “Merger”), with the Company surviving the Merger as a wholly owned subsidiary of SPAC;

WHEREAS, the Board of Directors of the Company (the “Company Board”) has unanimously (a) determined that the Merger is fair to, and in the best interests of, the Company and its stockholders and has approved and adopted this Agreement and declared its advisability and approved the Merger and the other Transactions, and (b) recommended the approval and adoption of this Agreement and the Merger by the stockholders of the Company;

WHEREAS, the Board of Directors of SPAC (the “SPAC Board”) has unanimously (a) approved and adopted this Agreement and declared its advisability and the advisability of the Transactions, and (b) recommended the approval and adoption of this Agreement and the Transactions by the shareholders of SPAC;

WHEREAS, the Board of Directors of Merger Sub (the “Merger Sub Board”) has unanimously (a) determined that the Merger is fair to, and in the best interests of, Merger Sub and its sole stockholder and has approved and adopted this Agreement and declared its advisability and approved the Merger and the other Transactions, and (b) recommended the approval and adoption of this Agreement and the Merger by the sole stockholder of Merger Sub;

WHEREAS, SPAC, the Company and the Key Company Stockholders, concurrently with the execution and delivery of this Agreement, and as an inducement for the parties to enter into the Transactions, are entering into the Stockholder Support Agreement, dated as of the date hereof (the “Stockholder Support Agreement”) substantially in the form of Exhibit A, pursuant to which the Key Company Stockholders have agreed, among other things, to upon the terms and subject to the conditions set forth in the Stockholder Support Agreement, to vote all of their shares of Company Common Stock (including by delivery of the Written Consent) in favor of this Agreement, the Merger and the Transactions;

 

1


WHEREAS, the Sponsor, the Company, SPAC and the directors and officers of SPAC, concurrently with the execution and delivery of this Agreement, and as an inducement for the parties to enter into the Transactions, are entering into a sponsor support agreement, dated as of the date hereof (the “Sponsor Support Agreement”) substantially in the form of Exhibit B, pursuant to which the Sponsor has agreed, among other things, upon the terms and subject to the conditions set forth in the Sponsor Support Agreement, to (a) vote all of its SPAC Class B Ordinary Shares in favor of the Transactions and the SPAC Proposals, and (b) abstain from exercising any Redemption Rights in connection with the Transactions;

WHEREAS, in connection with the Closing, SPAC, certain stockholders of the Company and certain shareholders of SPAC shall enter into an amended and restated registration rights agreement of SPAC (the “Registration Rights and Lock-Up Agreement”), substantially in the form attached hereto as Exhibit C;

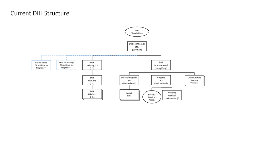
WHEREAS, prior to the Closing the Company shall have completed the Reorganization whereby certain affiliated companies shall become wholly-owned subsidiaries; and

WHEREAS, for United States federal and applicable state income Tax purposes, it is intended that the Merger shall qualify as a reorganization within the meaning of Section 368(a) of the United States Internal Revenue Code of 1986, as amended (the “Code”) and the Treasury Regulations promulgated thereunder and, that the Company, Merger Sub and SPAC are parties to such reorganization within the meaning of Treasury Regulation Section 1.368-2(g) and 1.368-3(a).

NOW, THEREFORE, in consideration of the foregoing and the mutual covenants and agreements herein contained, and intending to be legally bound hereby, the parties hereto hereby agree as follows:

ARTICLE I.

DEFINITIONS

Section 1.01 Certain Definitions. For purposes of this Agreement:

affiliate” of a specified person means a person who, directly or indirectly through one or more intermediaries, controls, is controlled by, or is under common control with, such specified person.

Aggregate Transaction Consideration” means a number of shares of Domesticated SPAC Common Stock equal to the quotient of (a) the Company Equity Value divided by (b) $10.00.

Ancillary Agreements” means the Stockholder Support Agreement, the Sponsor Support Agreement, the Registration Rights and Lock-Up Agreement and all other agreements, certificates and instruments executed and delivered by SPAC, Merger Sub or the Company in connection with the Transactions and specifically contemplated by this Agreement.

 

2


Bayh-Dole Act” means the Patent and Trademark Law Amendments Act, 35 U.S.C. § 200 et seq., as may be amended or succeeded from time to time, and the regulations promulgated thereunder.

Business Data” means all business information and data, excluding Personal Information that is accessed, collected, used, processed, stored, shared, distributed, transferred, disclosed, destroyed, or disposed of by any of the Business Systems, Products or otherwise in the course of the conduct of the business of the Company.

Business Day” means any day on which the principal offices of the SEC in Washington, D.C. are open to accept filings, or, in the case of determining a date when any payment is due, any day on which banks are not required or authorized to close in New York, New York.

Business Systems” means all Software, computer hardware (whether general or special purpose), electronic data processing, information, record keeping, communications, telecommunications, networks, interfaces, platforms, servers, peripherals, and computer systems, including any outsourced systems and processes, that are owned or used in the conduct of the business of the Company.

Change of Control” any transaction or series of transactions the result of which is: (a) the acquisition by any person or “group” (as defined in the Exchange Act) of persons of direct or indirect beneficial ownership of securities representing fifty percent (50%) or more of the combined voting power of the then outstanding securities of SPAC; (b) a merger, consolidation, reorganization or other business combination, however effected, resulting in any person or “group” (as defined in the Exchange Act) acquiring at least fifty percent (50%) of the combined voting power of the then outstanding securities of SPAC or the surviving person outstanding immediately after such combination; or (c) a sale of all or substantially all of the assets of SPAC and the Company’s subsidiaries, taken as a whole.

Company Acquisition Proposal” means (i) any transaction or series of related transactions (other than in connection with the Reorganization) under which any persons, directly or indirectly, (A) acquires or otherwise purchases the Company or any of the Continuing Subsidiaries or (B) all or a material portion of the assets or businesses of the Company and the Continuing Subsidiaries, taken as a whole (in the case of each of clause (A) and (B), whether by merger, consolidation, recapitalization, purchase or issuance of equity securities, tender offer or otherwise), or (ii) any equity or similar investment in the Company or any of the Continuing Subsidiaries.

Company Articles of Incorporation” means the articles of incorporation of the Company dated May 31, 2021, as such may have been amended, supplemented or modified from time to time.

Company Common Stock” means the Company’s common stock, with no par value per share.

Company Equity Value” means $250,000,000.

 

3


Company IP” means, collectively, all Company-Owned IP and Company-Licensed IP.

Company Material Adverse Effect” means any event, circumstance, change or effect that, individually or in the aggregate with all other events, circumstances, changes and effects, (a) is or would reasonably be expected to be materially adverse to the business, condition (financial or otherwise), assets, liabilities or results of operations of the Company and the Continuing Subsidiaries, taken as a whole, or (b) would prevent, materially delay or materially impede the performance by the Company of its obligations under this Agreement or the consummation of the Merger and the other Transactions; provided, however, that none of the following (or the effect of any of the following) shall be deemed to constitute, alone or in combination, or be taken into account in the determination of whether, there has been or will be a Company Material Adverse Effect: (i) any change or proposed change in, or change in the interpretation of, any Law or GAAP; (ii) events or conditions generally affecting the industries or geographic areas in which the Company operates; (iii) any downturn in general economic conditions, including changes in the credit, debt, securities, financial or capital markets (including changes in interest or exchange rates, prices of any security or market index or commodity or any disruption of such markets); (iv) acts of war, sabotage, civil unrest or terrorism, or any escalation or worsening of any such acts of war, sabotage, civil unrest or terrorism, or changes in global, national, regional, state or local political or social conditions; (v) any hurricane, tornado, flood, earthquake, wild fire or other natural disaster, epidemic, disease outbreak, pandemic (including the COVID-19 or SARS-CoV-2 virus or any mutation or variation thereof or related health condition), or acts of God, (vi) any actions taken or not taken by the Company or any Continuing Subsidiary as required by this Agreement, the Reorganization or any Ancillary Agreement, (vii) any effect attributable to the announcement or execution, pendency, negotiation or consummation of the Merger or any of the other Transaction (including the impact thereof on relationships with customers, suppliers, employees or Governmental Authorities), (viii) any failure to meet any projections, forecasts, guidance, estimates, milestones, budgets or financial or operating predictions, provided that this clause (viii) shall not prevent a determination that any change, event, or occurrence underlying such failure has resulted in a Company Material Adverse Effect or (ix) any actions taken, or failures to take action, or such other changes or events, in each case, which SPAC has requested or to which it has consented or which actions are contemplated by this Agreement, except in the cases of clauses (i) through (iii), to the extent that the Company is disproportionately affected thereby as compared to other participants in the industries in which the Company operates.

Company Organizational Documents” means the Company Articles of Incorporation and the bylaws of the Company, as amended, modified or supplemented from time to time.

Company-Licensed IP” means all Intellectual Property rights owned or purported to be owned by a third party and licensed to the Company or any Continuing Subsidiary to which the Company or any Continuing Subsidiary otherwise has a right to use.

Company-Owned IP” means all Intellectual Property rights owned or purported to be owned by the Company or any Continuing Subsidiary.

Confidential Information” means any information, knowledge or data concerning the businesses and affairs of the Company or any Suppliers or customers of the Company or SPAC or its subsidiaries (as applicable) that is not already generally available to the public, including any Intellectual Property rights.

 

4


Continuing Subsidiaries” means those entities that will be direct or indirect subsidiaries of the Company upon completion of the Reorganization, whether or not they are subsidiaries of the Company as of the date of this Agreement.

control” (including the terms “controlled by” and “under common control with”) means the possession, directly or indirectly, or as trustee or executor, of the power to direct or cause the direction of the management and policies of a person, whether through the ownership of voting securities, as trustee or executor, by contract or otherwise.

COVID-19 Measures” means any quarantine, “shelter in place,” “stay at home,” workforce reduction, social distancing, shut down, closure, sequester or any other Law, decree, judgment, injunction or other order, directive, guidelines or recommendations by any Governmental Authority or industry group in connection with or in response to the coronavirus (COVID-19) pandemic, including the Coronavirus Aid, Relief, and Economic Security Act (CARES).

Disabling Devices” means undisclosed Software viruses, time bombs, logic bombs, trojan horses, trap doors, back doors, or other computer instructions, intentional devices or techniques that are designed to threaten, infect, assault, vandalize, defraud, disrupt, damage, disable, maliciously encumber, hack into, incapacitate, infiltrate or slow or shut down a computer system or any component of such computer system, including any such device affecting system security or compromising or disclosing user data in an unauthorized manner.

Environmental Laws” means any United States federal, state or local laws relating to: (a) releases or threatened releases of Hazardous Substances; (b) the manufacture, handling, transport, use, treatment, storage or disposal of Hazardous Substances; or (c) pollution or protection of the environment or natural resources.

ERISA” means the Employee Retirement Income Security Act of 1974, as amended.

ERISA Affiliate” means any entity that together with the Company would be deemed a “single employer” for purposes of Section 4001(b)(1) of ERISA and/or Sections 414(b), (c) and/or (m) of the Code.

Escrow Agent” means the escrow agent identified in the Escrow Agreement.

Escrow Agreement” means an Escrow Agreement, substantially in the form attached hereto as Exhibit K, to be executed by the Escrow Agent and SPAC prior to the Closing.

 

5


Exchange Ratio” means an amount equal to the quotient of (a) the number of shares constituting the Aggregate Transaction Consideration, divided by (b) the sum of (i) the number of issued and outstanding shares of Company Common Stock as of immediately prior to the Effective Time (other than any such shares held in treasury).

Financing” means a private placement or placements of shares of Domesticated SPAC Common Stock or other SPAC securities, pursuant to customary subscription agreement(s) with investor(s), to be consummated substantially simultaneously with the Closing, resulting in proceeds to the Company of at least $20,000,000.

GAAP” means United States generally accepted accounting principles.

Good Clinical Practices” means the then current standards for clinical trials (including all applicable requirements relating to the protection of human subjects), as set forth in the Health Care Laws, and applicable regulations promulgated thereunder, as amended from time to time, and such applicable standards of good clinical practice (including all applicable requirements relating to protection of human subjects) as are required by other organizations and Governmental Authorities in any other countries, in which the Products are sold or intended to be sold.

Good Laboratory Practices” mean the then current standards for conducting nonclinical laboratory studies, as set forth in the Health Care Laws and applicable regulations promulgated thereunder, as amended from time to time, and such applicable standards of good laboratory practices as are required by Governmental Authorities in any other countries in which the Products are sold or intended to be sold.

Good Manufacturing Practices” mean the then current standards for the manufacture, processing, packaging, transportation, handling and holding of drug and biological products, as set forth in the Health Care Laws and applicable regulations promulgated thereunder, as amended from time to time, and such applicable standards of good manufacturing practices as are required by Governmental Authorities in any other countries in which the Products are sold or intended to be sold.

Hazardous Substance(s)” means: (a) those substances defined in or regulated under the following United States federal statutes and their state counterparts, as each may be amended from time to time, and all regulations thereunder: the Hazardous Materials Transportation Act, the Resource Conservation and Recovery Act, the Comprehensive Environmental Response, Compensation and Liability Act, the Clean Water Act, the Safe Drinking Water Act, the Atomic Energy Act, the Federal Insecticide, Fungicide, and Rodenticide Act and the Clean Air Act; (b) petroleum and petroleum products, including crude oil and any fractions thereof; (c) natural gas, synthetic gas, and any mixtures thereof; (d) polychlorinated biphenyls and asbestos; and (e) any substance, material or waste regulated as hazardous or toxic, or as a pollutant or contaminant, by any Governmental Authority pursuant to any Environmental Law due to its deleterious properties.

 

6


Health Care Laws” means any and all Laws of any Governmental Authority pertaining to health regulatory matters applicable to the business of the Company, including (a) the Federal Food, Drug, and Cosmetic Act, 21 U.S.C. §§ 301 et seq., (b) requirements of Law relating to the manufacturing, labeling, packaging, marketing, sale, storage or distribution of drugs or medical devices, including laws governing license requirements for any of the foregoing activities; (c) Laws pertaining to fraud and abuse (including the following Laws: the federal Anti-Kickback Statute (42 U.S.C. § 1320a-7b(b)); the Civil False Claims Act (31 U.S.C. § 3729 et seq.) and the Criminal False Claims Act (18 U.S.C.§ 287); the Stark Law (31 U.S.C.§ 3729 et seq.) Sections 1320a-7, 1320a-7a and 1320a-7b of Title 42 of the United States Code; the Medicare Prescription Drug, Improvement, and Modernization Act of 2003 (Pub. L. No. 108-173)); (d) the coverage and reimbursement provisions of Medicare, Medicaid, TRICARE or Health Care Program; and (e) any other United States and Non-United States Law or regulation of any Governmental Authority which regulates kickbacks, patient or Health Care Program reimbursement, the hiring of employees or acquisition of services or products from those who have been excluded from governmental health care programs or any other aspect of providing health care applicable to the operations of the Company.

HSR Act” means the Hart-Scott-Rodino Antitrust Improvements Act of 1976.

Indebtedness” means an amount equal to, without duplication, (a) indebtedness for borrowed money of the Company, including indebtedness evidenced by any note, bond, debenture, mortgage or other debt instrument or debt security, (b) net obligations of the Company in respect of interest rate swaps, hedges or similar arrangements, including any swaps, hedges or similar arrangements related to foreign exchange, (c) any deferred purchase price liabilities of the Company related to past acquisitions, whether or not represented by a note, earnout or contingent purchase payment or otherwise, (d) obligations of the Company under or in connection with off balance sheet financing arrangements and (e) all obligations of the type referred to in the foregoing clauses of this definition of other persons for the payment of which the Company is responsible or liable, as obligor, guarantor, surety or otherwise, including any guarantee of such obligations. For the avoidance of doubt, trade payables arising in the ordinary course of business shall not be deemed to be Indebtedness.

Intellectual Property” means: (a) patents, patent applications and patent disclosures, together with all reissues, continuations, continuations-in-part, divisionals, revisions, extensions revivals, or reexaminations certificates, post-issuance certificates thereof (“Patents”); (b) trademarks and service marks, trade dress, logos, trade names, corporate names, brands, slogans, and other source identifiers together with all translations, adaptations, derivations, combinations and other variants of the foregoing, and all applications, registrations, and renewals in connection therewith, together with all of the goodwill associated with the foregoing (“Trademarks”); (c) copyrights and registrations and applications for registration, renewals and extensions thereof (“Copyrights”) and other works of authorship (whether or not copyrightable) and moral rights; (d) trade secrets and know-how (including ideas, formulas, compositions, inventions (whether or not patentable or reduced to practice)), customer and supplier lists, improvements, protocols, processes, methods and techniques, research and development information, industry analyses, algorithms, architectures, layouts, drawings, specifications, designs, plans, methodologies, proposals, industrial models, technical data, financial and accounting and all other data, databases, database rights, including rights to use any Personal Information, pricing and cost information, business and marketing plans and proposals, and customer and supplier lists (including lists of prospects) and related information; (e) Internet

 

7


domain names and social media accounts; (f) rights of privacy and publicity; (g) all other intellectual property or proprietary rights of any kind or description; (h) copies and tangible embodiments of any of the foregoing, in whatever form or medium, including Software and Technology; and (i) all legal rights arising from items (a) through (g), including the right to prosecute and perfect such interests and rights to sue, oppose, cancel, interfere, settle and enjoin based upon such interests, including such rights based on past, present and/or future infringement, if any, in connection with any of the foregoing.

Key Company Stockholders” means the persons and entities listed on Schedule B.

knowledge” or “to the knowledge” of a person shall mean in the case of the Company, the actual knowledge of the persons listed on Schedule A after reasonable inquiry, and in the case of SPAC, the actual knowledge of Zachary Wang.

Leased Real Property” means the real property leased by the Company or a Continuing Subsidiary as tenant, together with, to the extent leased by the Company or a Continuing Subsidiary, all buildings and other structures, facilities or improvements located thereon and all easements, licenses, rights and appurtenances of the Company or a Continuing Subsidiary relating to the foregoing.

Lien” means any lien, security interest, mortgage, pledge, adverse claim or other encumbrance of any kind that secures the payment or performance of an obligation (other than those created under applicable securities laws, and not including any license of Intellectual Property).

Merger Sub Organizational Documents” means the articles of incorporation and bylaws of Merger Sub, as amended, modified or supplemented from time to time.

Nasdaq” means The Nasdaq Stock Market LLC.

Order” means any outstanding writ, order, judgment, injunction, decision, determination, award, ruling, subpoena, verdict or decree entered, issued or rendered by any Governmental Authority.

PCAOB” means the Public Company Accounting Oversight Board and any division or subdivision thereof.

Permitted Liens” means: (a) such imperfections of title, easements, encumbrances, Liens or restrictions that do not materially impair the current use of the Company’s or the Continuing Subsidiaries’ assets that are subject thereto; (b) materialmen’s, mechanics’, carriers’, workmen’s, warehousemen’s, repairmen’s, landlord’s and other similar Liens arising in the ordinary course of business, or deposits to obtain the release of such Liens; (c) Liens for Taxes not yet due and payable, or being contested in good faith; (d) zoning, entitlement, conservation restriction and other land use and environmental regulations promulgated by Governmental Authorities, (e) non-exclusive licenses, sublicenses or other rights to Intellectual Property owned by or licensed to the Company or a Continuing Subsidiary granted to any licensee in the ordinary course of business (f) non-monetary Liens, encumbrances and restrictions on real property (including easements, covenants, rights of way and similar restrictions of record) that do not materially interfere with the present uses of such real property, and (g) Liens on leases, subleases, easements, licenses, rights of use, rights to access and rights of way arising from the provisions of such agreements or benefiting or created by any superior estate, right or interest.

 

8


person” means an individual, corporation, partnership, limited partnership, limited liability company, syndicate, person (including a “person” as defined in Section 13(d)(3) of the Exchange Act), trust, association or entity or government, political subdivision, agency or instrumentality of a government.

Personal Information” means (a) information related to an identified or identifiable individual (e.g., name, address telephone number, email address, financial account number, government-issued identifier), (b) any other data used or intended to be used or which allows one to identify, contact, or precisely locate an individual, including any internet protocol address or other persistent identifier, and (c) any other, similar information or data, each to the extent defined as “personal data,” “personal information,” “personally identifiable information” or similar terms by applicable Privacy/Data Security Laws.

Privacy/Data Security Laws” means all laws governing the receipt, collection, use, storage, processing, sharing, disclosure, or transfer of Personal Information or the security of Personal Information or Business Data.

Pro Rata Share” means for each holder of Company Common Stock as of immediately prior to the Effective Time, the quotient expressed as a percentage of (i) the number of shares of Company Common Stock held by such holder as of immediately prior to the Effective Time and (ii) the total number of shares of Company Common Stock outstanding as of immediately prior to the Effective Time.

Product” means any product or product candidate that is being researched, tested, developed, manufactured, licensed, sold, distributed or otherwise made available by or on behalf of the Company or a Continuing Subsidiary, from which the Company or a Continuing Subsidiary has derived previously, is currently deriving or expect to derive, revenue from the sale, lease, licensing or provisioning thereof, including products currently under development by the Company.

Redemption Rights” means the redemption rights provided for in Article 37 of the SPAC Memorandum.

Regulation S-K” means Regulation S-K promulgated under the Securities Act.

Regulation S-X” means Regulation S-X promulgated under the Exchange Act.

Requisite Approval” means the adoption of this Agreement by the affirmative vote of the holders of at least (a) a majority of the outstanding shares of Company Common Stock and (b) all of the Key Company Stockholders.

Software” means all computer software (in object code or source code format), data and databases, and related documentation and materials.

 

9


SPAC Class A Ordinary Shares” means the Class A ordinary shares of SPAC, par value $0.0001 per share.

SPAC Class B Ordinary Shares” means the Class B ordinary shares of SPAC, par value $0.0001 per share.

SPAC Extension” means an extension of the time period for SPAC to consummate a business combination in accordance with the SPAC Memorandum.

SPAC Extension Proposal” means a proposal (if any) that may be submitted by SPAC pursuant to a definitive proxy statement filed by SPAC with the SEC to effect a SPAC Extension.

SPAC Letter Agreement” means the letter agreement dated February 7, 2022, among SPAC, ATAC Sponsor LLC, Maxim Group LLC, and each of the officers and directors of SPAC.

SPAC Material Adverse Effect” means any event, circumstance, change or effect that, individually or in the aggregate with all other events, circumstances, changes and effects, (a) is or would reasonably be expected to be materially adverse to the business, condition (financial or otherwise), assets, liabilities or results of operations of SPAC; or (b) would prevent, materially delay or materially impede the performance by SPAC or Merger Sub of their respective obligations under this Agreement or the consummation of the Merger and the other Transactions; provided, however, that none of the following (or the effect of any of the following) shall be deemed to constitute, alone or in combination, or be taken into account in the determination of whether, there has been or will be an SPAC Material Adverse Effect: (i) any change or proposed change in or change in the interpretation of any Law or GAAP; (ii) events or conditions generally affecting the industries or geographic areas in which SPAC operates; (iii) any downturn in general economic conditions, including changes in the credit, debt, securities, financial or capital markets (including changes in interest or exchange rates, prices of any security or market index or commodity or any disruption of such markets); (iv) acts of war, sabotage, civil unrest or terrorism, or any escalation or worsening of any such acts of war, sabotage, civil unrest or terrorism, or changes in global, national, regional, state or local political or social conditions; (v) any hurricane, tornado, flood, earthquake, wild fire or other natural disaster, epidemic, disease outbreak, pandemic (including COVID-19 or SARS-CoV-2 virus or any mutation or variation thereof or related health condition), or acts of God, (vi) any actions taken or not taken by SPAC as required by this Agreement or any Ancillary Agreement, (vii) any effect attributable to the announcement or execution, pendency, negotiation or consummation of the Merger or any of the other Transaction, or (viii) any actions taken, or failures to take action, or such other changes or events, in each case, which the Company has requested or to which it has consented or which actions are contemplated by this Agreement, except in the cases of clauses (i) through (iii), to the extent that SPAC is disproportionately affected thereby as compared with other participants in the industry in which SPAC operate.

SPAC Memorandum” means the Amended and Restated Memorandum of Association of SPAC dated January 28, 2022, as amended through the date hereof.

SPAC Organizational Documents” means the SPAC Memorandum and Trust Agreement of SPAC, in each case as amended, modified or supplemented from time to time.

 

10


SPAC Right” means the right included within each SPAC Unit pursuant to the terms of the SPAC Rights Agreement that entitles the holder to receive one-tenth of one SPAC Class A Ordinary Share upon completion of an initial business combination.

SPAC Rights Agreement” means that certain rights agreement dated February 7, 2022 by and between SPAC and the Transfer Agent.

SPAC Unit” means a unit consisting of one SPAC Class A Ordinary Share, one SPAC Warrant and one SPAC Right.

SPAC Warrant” means a warrant to purchase one-half (1/2) of one (1) SPAC Class A Ordinary Share at an exercise price of $11.50 per share issued pursuant to the SPAC Warrant Agreement.

SPAC Warrant Agreement” means that certain warrant agreement dated February 7, 2022 by and between SPAC and the Transfer Agent.

Sponsor” means ATAC Sponsor LLC.

subsidiary” or “subsidiaries” of the Company, the Surviving Corporation, SPAC or any other person means an affiliate controlled by such person, directly or indirectly, through one or more intermediaries.

Supplier” means any person that supplies inventory or other materials or personal property, components, or other goods or services that are utilized in or comprise the Products of the Company.

Technology” means all designs, formulas, algorithms, procedures, techniques, methods, processes, concepts, ideas, know-how, programs, Software, models, routines, databases, tools, inventions, creations, improvements and all recordings, graphs, drawings, reports, analyses, other writings, and any other embodiment of the above, in any form, whether or not specifically listed herein.

Trading Days” means days on which Nasdaq is open for trading.

Transaction Documents” means this Agreement, including all Schedules and Exhibits hereto, the Company Disclosure Schedule, the Ancillary Agreements, and all other agreements, certificates and instruments executed and delivered by SPAC, Merger Sub or the Company in connection with the Transactions and specifically contemplated by this Agreement.

Transactions” means the transactions contemplated by this Agreement and the Transaction Documents, including the Merger.

Transfer Agent” means Continental Stock Transfer & Trust Company.

Treasury Regulations” means the United States Treasury regulations issued pursuant to the Code.

 

11


VWAP” means the dollar volume-weighted average price for the Domesticated SPAC Common Stock on the principal securities exchange or securities market on which the Domesticated SPAC Common Stock is then traded during the period beginning at 9:30:01 a.m., New York Time on such day or the first day of such multi-day period (as applicable), and ending at 4:00:00 p.m., New York Time on such day or the last day of such multi-day period (as applicable) as reported by Bloomberg through its “HP” function (set to weighted average) or, if the foregoing does not apply, the dollar weighted-average price of the Domesticated SPAC Common Stock in the over-the-counter market on the electronic bulletin board for such security during the period beginning at 9:30:01 a.m., New York Time on such day or the first day of such multi-day period (as applicable), and ending at 4:00:00 p.m., New York Time on such day or the last day of such multi-day period (as applicable), as reported by Bloomberg, or, if no dollar volume-weighted average price is reported for such security, the average of the highest closing bid price and the lowest closing ask price of any of the market makers for the Domesticated SPAC Common Stock as reported by OTC Markets Group Inc. during such day or multi-day period (as applicable).

Section 1.02 Further Definitions. The following terms have the meaning set forth in the Sections set forth below:

 

Defined Term    Location of Definition
Accelerated Earnout Trigger    Section 4.02(b)(i)
Action    Section 5.09
Agreement    Preamble
Antitrust Laws    Section 8.17(a)
Articles of Merger    Section 3.02(a)
Blue Sky Laws    Section 5.05(b)
Business Combination Proposal    Section 8.13
Cayman Registrar    Section 2.01
Certificate of Domestication    Section 2.01
Change of Control Value    Section 4.02(b)(ii)
Claims    Section 7.03
Closing    Section 3.02(b)
Closing Date    Section 3.02(b)
Code    Recitals
Company    Preamble
Company A&R Articles of Incorporation    Section 3.04(a)
Company Board    Recitals
Company Disclosure Schedule    Article V
Company Permits    Section 5.06
Confidentiality Agreement    Section 8.04(b)
Continuing Employee    Section 8.05(a)
D&O Tail    Section 8.06(c)
Data Security Requirements    Section 5.13(i)
DGCL    Recitals
Dissenting Shares    Section 4.05(a)
Domesticated SPAC Common Stock    Section 2.01
Domesticated SPAC Right    Section 2.01

 

12


Defined Term    Location of Definition
Domesticated SPAC Unit    Section 2.01
Domesticated SPAC Warrant    Section 2.01
Domestication    Recitals
Earnout Period    Section 4.02(a)
Earnout Recipients    Section 4.02(a)
Earnout Shares    Section 4.02(a)
Earnout Triggers    Section 4.02(a)(iv)
Effective Time    Section 3.02(a)
Employment Matters    Section 5.11(a)
Environmental Permits    Section 5.15
Exchange Act    Section 5.21
Exchange Agent    Section 4.03(a)
Exchange Fund    Section 4.03(a)
Financial Statements    Section 5.07(a)
First Earnout Trigger    Section 4.02(a)(i)
Fourth Earnout Trigger    Section 4.02(a)(iv)
Governmental Authority    Section 5.05(b)
Health Care Program    Section 5.23(j)
IRS    Section 5.10(b)
Law    Section 5.05(a)
Lease    Section 5.12(b)
Lease Documents    Section 5.12(b)
Material Contracts    Section 5.16(a)
Merger    Recitals
Merger Sub    Preamble
Merger Sub Board    Recitals
Merger Sub Common Stock    Section 6.03(b)
Outside Date    Section 10.01(b)
Outstanding Company Transaction Expenses    Section 4.04(a)
Outstanding SPAC Transaction Expenses    Section 4.04(b)
PCAOB 2022 Audited Financials    Section 8.12
Plans    Section 5.10(a)
Proxy Statement    Section 8.01(a)
Registered IP    Section 5.13(a)
Registration Rights and Lock-Up Agreement    Recitals
Registration Statement    Section 8.01(a)
Remedies Exceptions    Section 5.04
Reorganization    Section 8.20
Representatives    Section 8.04(a)
Required SPAC Shareholder Approval    Section 6.04
SEC    Section 6.07(a)
Second Earnout Trigger    Section 4.02(a)(ii)
Securities Act    Section 6.07(a)

 

13


Defined Term    Location of Definition
Service Agreements    Section 5.10(a)
SPAC    Preamble
SPAC A&R Certificate of Incorporation    Section 3.04(d)
SPAC Board    Recitals
SPAC Bylaws    Recitals
SPAC Certificate of Incorporation    Section 2.01
SPAC Ordinary Share    Section 2.01
SPAC Proposals    Section 8.01(a)
SPAC SEC Reports    Section 6.07(a)
SPAC Shareholders’ Meeting    Section 8.01(a)
Sponsor Support Agreement    Recitals
Stock Incentive Plan    Section 8.15
Stockholder Support Agreement    Recitals
Surviving Corporation    Section 3.01
Tax    Section 5.14(m)
Tax Return    Section 5.14(m)
Terminating Company Breach    Section 10.01(e)
Terminating SPAC Breach    Section 10.01(f)
Third Earnout Trigger    Section 4.02(a)(iii)
Trust Account    Section 6.13
Trust Agreement    Section 6.13
Trust Fund    Section 6.13
Trustee    Section 6.13
WARN Act    Section 5.11(f)
Written Consent    Section 8.03

Section 1.03 Construction.

(a) Unless the context of this Agreement otherwise requires, (i) words of any gender include each other gender, (ii) words using the singular or plural number also include the plural or singular number, respectively, (iii) the terms “hereof,” “herein,” “hereby,” “hereto” and derivative or similar words refer to this entire Agreement, (iv) the terms “Article,” “Section,” “Schedule” and “Exhibit” refer to the specified Article, Section, Schedule or Exhibit of or to this Agreement, (v) the word “including” means “including without limitation,” (vi) the word “or” shall be disjunctive but not exclusive (and, unless the context otherwise requires, shall be “and/or”), (vii) the word “extent” in the phrase “to the extent” shall mean the degree to which a subject or other thing extends, and such phrase shall not simply mean “if”, (viii) references to agreements and other documents shall be deemed to include all subsequent amendments and other modifications thereto; provided that any such amendment may be executed without the prior consent of the other parties hereto or such consent is obtained, (ix) references to statutes shall include all regulations promulgated thereunder and references to statutes or regulations shall be construed as including all statutory and regulatory provisions consolidating, amending or replacing the statute or regulation, (x) the word “will” shall be construed to have the same meaning and effect as the word “shall” and (xi) references to “dollar”, “dollars” or “$” shall be to the lawful currency of the United States.

 

14


(b) The language used in this Agreement shall be deemed to be the language chosen by the parties to express their mutual intent and no rule of strict construction shall be applied against any party.

(c) Whenever this Agreement refers to a number of days, such number shall refer to calendar days unless Business Days are specified. If any action is to be taken or given on or by a particular calendar day, and such calendar day is not a Business Day, then such action may be deferred until the next Business Day.

(d) All accounting terms used herein and not expressly defined herein shall have the meanings given to them under GAAP.

(e) Whenever this Agreement states that documents or other information have been “made available” or “provided” to SPAC (including words of similar import), such words shall mean that such documents or information referenced shall have been posted in the virtual data room managed by or on behalf of the Company or shall have been transmitted to SPAC, Merger Sub or one or more of their respective Representatives in writing or by electronic transmission, in each case, at least two (2) Business Days prior to the date hereof.

(f) When used herein with respect to the Company or a Continuing Subsidiary, “ordinary course of business” means an action taken, or omitted to be taken, in the ordinary and usual course of the Company’s and its subsidiaries’ business, consistent with past practice.

ARTICLE II.DOMESTICATION

Section 2.01 Domestication.

(a) Subject to receipt of the Required SPAC Shareholder Approval, prior to the Effective Time, SPAC shall cause the Domestication to become effective, including by (a) filing with the Delaware Secretary of State a certificate of domestication with respect to the Domestication, in form and substance reasonably acceptable to the Company and SPAC (the “Certificate of Domestication”), together with the SPAC Certificate of Incorporation, in each case, in accordance with the provisions thereof and Section 388 of the DGCL, (b) completing and making and procuring all those filings required to be made with the Cayman Registrar under the Companies Act (20121 Revision) (the “Cayman Registrar”) in connection with the Domestication, and (c) obtaining a certificate of de-registration from the Cayman Registrar. In accordance with applicable Law. The Certificate of Domestication shall provide that at the effective time of the Domestication, by virtue of the Domestication, and without any action on the part of any shareholders of SPAC, (i) each then issued and outstanding SPAC Class A Ordinary Share and SPAC Class B Ordinary Share (a “SPAC Ordinary Share”) will convert automatically, on a one-for-one basis, into a shares of Class A Common Stock par value $0.0001 and Class B Common Stock par value $0.0001, respectively, (the “Domesticated SPAC Common Stock”); (ii) each then issued and outstanding SPAC Warrant shall convert automatically into a warrant to purchase shares of Domesticated SPAC Common Stock (a “Domesticated SPAC Warrant”), (iii) each then issued and outstanding SPAC Right shall convert automatically into a right to receive shares of Domesticated SPAC Common Stock (a “Domesticated SPAC Right”), and (iv) each then issued and outstanding SPAC Unit shall convert automatically into a unit of SPAC, with each such unit representing one share of Domesticated SPAC Common Stock, one Domesticated SPAC Warrant and one Domesticated SPAC Right (a “Domesticated SPAC Unit”).

 

15


(b) Effective as of the effective time of the Domestication, SPAC shall enter into (i) an amendment to the SPAC Warrant Agreement with the Transfer Agent, in a form to be agreed upon by the parties, to evidence the fact that SPAC shall be a Delaware corporation and that each such SPAC Warrant shall be exercisable for Domesticated SPAC Common Stock rather than SPAC Class A Ordinary Shares, and (ii) an amendment to the SPAC Rights Agreement with the Transfer Agent, in a form to be agreed upon by the parties, to evidence the fact that SPAC shall be a Delaware corporation and that the holder of a SPAC Warrant shall receive one-tenth of one share of Domesticated SPAC Common Stock upon completion of an initial business combination instead of one-tenth of one SPAC Class A Ordinary Share.

(c) For U.S. federal income tax purposes, the Domestication is intended to constitute a “reorganization” within the meaning of Section 368(a) of the Code. SPAC hereby (i) adopts this Agreement as a “plan of reorganization” within the meaning of Section 1.368-2(g) of the United States Treasury Regulations, (ii) agrees to file and retain such information as shall be required under Section 1.368-3 of the United States Treasury Regulations with respect to the Domestication, and (iii) agrees to file all Tax and other informational returns on a basis consistent with such characterization, except if otherwise required by a “determination” within the meaning of Section 1313 of the Code. Notwithstanding the foregoing or anything else to the contrary contained in this Agreement, the parties acknowledge and agree that no party is making any representation or warranty as to the qualification of the Domestication as a reorganization under Section 368 of the Code or as to the effect, if any, that any transaction consummated on, after or prior to the Domestication has or may have on any such reorganization status. Each of the parties acknowledge and agree that each (i) has had the opportunity to obtain independent legal and tax advice with respect to the transactions contemplated by this Agreement, and (ii) is responsible or any adverse Tax consequences that may result if the Domestication is determined not to qualify as a reorganization under Section 368 of the Code.

Section 2.02 Plan of Domestication. The Plan of Domestication attached hereto as Exhibit G shall constitute a plan of domestication for purposes of Section 388 of the DGCL and shall include the corporate acts identified therein and any act or transaction contemplated by the Merger Agreement.

Section 2.03 Unit Separation. In connection with the consummation of the Merger, at the Effective Time without any action on the part of any person, each Domesticated SPAC Unit shall separate automatically into one share of Domesticated SPAC Common Stock, one Domesticated SPAC Warrant and one Domesticated SPAC Right.

 

16


ARTICLE III.

AGREEMENT AND PLAN OF MERGER

Section 3.01 The Merger. Upon the terms and subject to the conditions set forth in Article IX, and in accordance with the NRS, at the Effective Time, Merger Sub shall be merged with and into the Company. As a result of the Merger, the separate corporate existence of Merger Sub shall cease and the Company shall continue as the surviving corporation of the Merger (the “Surviving Corporation”) and a wholly owned subsidiary of SPAC.

Section 3.02 Effective Time; Closing.

(a) As promptly as practicable, but in no event later than three (3) Business Days, after the satisfaction or, if permissible, waiver of the conditions set forth in Article IX (other than those conditions that by their nature are to be satisfied at the Closing, it being understood that the occurrence of the Closing shall remain subject to the satisfaction or, if permissible, waiver of such conditions at the Closing), the parties hereto shall cause the Merger to be consummated by filing of articles of merger (the “Articles of Merger”), in such form as is required by, and executed in accordance with, the relevant provisions of the NRS and mutually agreed by the parties (the date and time of the filing of such Articles of Merger (or such later time as may be agreed by each of the parties hereto and specified in such Articles of Merger) being the “Effective Time”).

(b) Immediately prior to such filing of the Articles of Merger in accordance with Section 3.02(a), a closing (the “Closing”) shall take place remotely by electronic exchange of executed documents for the purpose of confirming the satisfaction or waiver, as the case may be, of the conditions set forth in Article IX and to otherwise consummate the Transactions. The date on which the Closing shall occur is referred to herein as the “Closing Date.” For the avoidance of doubt, the Closing Date shall occur on the day after the effectiveness of the Domestication.

Section 3.03 Effect of the Merger. At the Effective Time, the effect of the Merger shall be as provided in this Agreement and the applicable provisions of the NRS. Without limiting the generality of the foregoing, and subject thereto, at the Effective Time, (a) all the property, rights, privileges, immunities, powers, franchises, licenses and authority of the Company and Merger Sub shall vest in the Surviving Corporation, and (b) all debts, liabilities, obligations, restrictions, disabilities and duties of each of the Company and Merger Sub shall become the debts, liabilities, obligations, restrictions, disabilities and duties of the Surviving Corporation.

Section 3.04 Articles of Incorporation; Bylaws.

(a) Immediately after the Effective Time, the Company Articles of Incorporation, as in effect immediately prior to the Effective Time shall be amended and restated in the form attached hereto as Exhibit H (the “Company A&R Articles of Incorporation”). Upon the Effective Time of the Merger, the Company A&R Articles of Incorporation shall be the articles of incorporation of the Surviving Corporation, until thereafter amended as provided by applicable Law and such certificate of incorporation.

(b) At the Effective Time, the bylaws of the Company, as in effect immediately prior to the Effective Time, shall be the bylaws of the Surviving Corporation until thereafter amended as provided by applicable Law, the articles of incorporation of the Surviving Corporation and such bylaws, as applicable.

 

17


(c) At the Closing, SPAC shall amend and restate, effective as of the Effective Time, the SPAC Bylaws to be as set forth on Exhibit I.

(d) At the Closing, immediately prior to the Effective Time, SPAC shall amend and restate the SPAC Certificate of Incorporation to be as set forth on Exhibit J (the “SPAC A&R Certificate of Incorporation”).

Section 3.05 Directors and Officers.

(a) The initial directors of the Surviving Corporation and the initial officers of the Surviving Corporation shall be individuals to be agreed upon by SPAC and the Company prior to the filing of the Registration Statement, each to hold office in accordance with the certificate of incorporation and bylaws of the Surviving Corporation.

(b) SPAC shall take all requisite lawful action so that the SPAC Board as of immediately following the Effective Time shall consist of individuals to be agreed upon by SPAC and the Company prior to the filing of the Registration Statement, which shall include one individual nominated by SPAC and five individuals nominated by the Company, each to hold office in accordance with the SPAC A&R Certificate of Incorporation and the bylaws of SPAC until such director’s successor is duly elected or appointed and qualified, or until the earlier of his or her death, resignation or removal. SPAC shall take all requisite lawful action so that the officers of SPAC as of immediately following the Effective Time shall be comprised of the individuals to be agreed upon by SPAC and the Company prior to the filing of the Registration Statement, each to hold office in accordance with the SPAC A&R Certificate of Incorporation and the bylaws of SPAC.

ARTICLE IV.

CONVERSION OF SECURITIES; EXCHANGE OF CERTIFICATES

Section 4.01 Conversion of Securities.

(a) At the Effective Time, by virtue of the Merger and without any action on the part of SPAC, Merger Sub, the Company or the holders of any of the following securities:

(i) each share of Company Common Stock issued and outstanding immediately prior to the Effective Time (excluding Dissenting Shares) shall be canceled and converted into the right to receive, the number of shares of Domesticated SPAC Common Stock equal to the Exchange Ratio;

(ii) all shares of Company Common Stock held in the treasury of the Company shall be canceled without any conversion thereof and no payment or distribution shall be made with respect thereto; and

(iii) each share of Merger Sub Common Stock issued and outstanding immediately prior to the Effective Time shall be converted into and exchanged for one (1) validly issued, fully paid and nonassessable share of common stock, par value $0.001 per share, of the Surviving Corporation.

 

18


(b) Fractional Shares. No fraction of a share of Company Common Stock will be issued by virtue of the Merger, and any time that shares of Company Common Stock are distributed to any person pursuant to this Agreement (after aggregating all fractional shares of Company Common Stock that otherwise would be received by such person in connection with such distribution) shall be rounded to the nearest whole number (with 0.5 shares rounded up).

(c) Cancellation of Treasury Stock. Immediately prior to the Effective Time, if there are any shares of SPAC that are owned by SPAC as treasury shares, such shares shall be canceled and extinguished without any distribution or payment in respect thereof.

Section 4.02 Earnout Provisions.

(a) Earnout Shares. At the Closing, in addition to the consideration to be received pursuant to Section 4.01, and as part of the overall consideration payable to the holders of Company Common Stock as of immediately prior to the Effective Time (the “Earnout Recipients”), SPAC shall place 6,000,000 shares of Domesticated SPAC Common Stock (the “Earnout Shares”) into escrow with the Escrow Agent pursuant to the terms of the Escrow Agreement. If, at any time during the period beginning on the Closing Date and expiring at the close of business on the fifth (5th) anniversary of the Closing Date (the “Earnout Period”):

(i) the VWAP of Domesticated SPAC Common Stock shall be equal to or greater than $12.00 for any twenty (20) Trading Days (the “First Earnout Trigger”), SPAC shall instruct the Escrow Agent to deliver 1,000,000 Earnout Shares to the Earnout Recipients, with each Earnout Recipient receiving its Pro Rata Share of such 1,000,000 Earnout Shares;

(ii) the VWAP of Domesticated SPAC Common Stock shall be equal to or greater than $13.50 for any twenty (20) Trading Days (the “Second Earnout Trigger”), SPAC shall instruct the Escrow Agent to deliver an additional 1,333,333 Earnout Shares to the Earnout Recipients, with each Earnout Recipient receiving its Pro Rata Share of such 1,333,333 Earnout Shares;

(iii) the VWAP of Domesticated SPAC Common Stock shall be equal to or greater than $15.00 for any twenty (20) Trading Days (the “Third Earnout Trigger”), SPAC shall instruct the Escrow Agent to deliver an additional 1,666,667 Earnout Shares to the Earnout Recipients, with each Earnout Recipient receiving its Pro Rata Share of such 1,666,667 Earnout Shares;

(iv) the VWAP of Domesticated SPAC Common Stock shall be equal to or greater than $16.50 for any twenty (20) Trading Days (the “Fourth Earnout Trigger” and with the First Earnout Trigger, the Second Earnout Trigger and the Third Earnout Trigger, the “Earnout Triggers”), SPAC shall instruct the Escrow Agent to deliver an additional 2,000,000 Earnout Shares to the Earnout Recipients, with each Earnout Recipient receiving its Pro Rata Share of such 2,000,000 Earnout Shares.

 

19


(b) Change of Control During Earnout Period.

(i) If, during the Earnout Period, (A) there is a Change of Control in which SPAC stockholders have the right to exchange their shares of Domesticated SPAC Common Stock for cash, securities or other property and (B) any Earnout Trigger that has not previously been met has a VWAP that equals or exceeds the Change of Control Value (an “Accelerated Earnout Trigger”), then each Earnout Recipient shall be entitled to receive its Pro Rata Share of the Earnout Shares associated with such Accelerated Earnout Triggers such that the Earnout Recipients shall be eligible to participate in such Change of Control with respect to such Accelerated Earnout Triggers (if any). Any Earnout Shares being held in escrow with respect to any Earnout Triggers which are not Accelerated Earnout Triggers shall be forfeited and returned to SPAC for cancellation immediately prior to the consummation of the Change of Control and shall not participate in the Change of Control.

(ii) For purpose of this Section 4.02(b), the term “Change of Control Value” shall mean the quotient of (A) the total cash, securities or other property (which for any non-cash proceeds, as determined based on the agreed valuation set forth in the applicable definitive agreements for such transaction or, in the absence of such valuation, as determined in good faith by the SPAC Board) to be received for the shares of Domesticated SPAC Common Stock and (B) the sum of (x) the number of outstanding shares of Domesticated SPAC Common Stock immediately prior to the consummation of such Change of Control on a fully diluted basis and (y) the number of shares of Domesticated SPAC Common Stock issuable pursuant to the Accelerated Earnout Triggers.

(c) If any of the Earnout Triggers shall not be achieved during the Earnout Period, then, upon expiration of the Earnout Period, the obligations in this Section 4.02 shall terminate and no longer apply and SPAC shall instruct the Escrow Agent to deliver the Earnout Shares applicable to such unachieved Earnout Triggers to SPAC for cancellation.

(d) The Earnout Shares and the Earnout Triggers shall be adjusted, and additional shares of Domesticated SPAC Common Stock shall be delivered to the Escrow Agent as necessary, to reflect appropriately the effect of any stock split, reverse stock split, stock dividend (including any dividend or distribution of securities convertible into Domesticated SPAC Common Stock), reorganization, recapitalization, reclassification, combination, exchange of shares or other like change with respect to Domesticated SPAC Common Stock, occurring on or after the date hereof and prior to the time any such Earnout Shares are delivered to the former holders of Company Common Stock.

Section 4.03 Exchange of Certificates.

(a) Exchange Agent. On the Closing Date, SPAC shall deposit, or shall cause to be deposited, with a bank or trust company that shall be designated by SPAC and is reasonably satisfactory to the Company (the “Exchange Agent”), it being agreed that the Transfer Agent is satisfactory to all parties, for the benefit of the holders of Company Common Stock, for exchange in accordance with this Article IV, a number of shares of Domesticated SPAC Common Stock sufficient to deliver the Aggregate Transaction Consideration payable pursuant to this Agreement (such shares of Domesticated SPAC Common Stock being hereinafter referred to as the “Exchange Fund”). SPAC shall cause the Exchange Agent pursuant to irrevocable instructions, to pay the Aggregate Transaction Consideration out of the Exchange Fund in accordance with this Agreement.

 

20


(b) Exchange Procedures. As promptly as practicable after the Effective Time, SPAC shall cause the Exchange Agent to deliver to each holder of Company Common Stock, the applicable portion of the Aggregate Transaction Consideration via book-entry issuance pursuant to the provisions of Section 4.01, subject to any adjustments pursuant to Section 4.03(d) and any Tax withholdings pursuant to Section 4.06.

(c) No Further Rights in Company Common Stock. The Aggregate Transaction Consideration payable upon conversion of the Company Common Stock in accordance with the terms hereof shall be deemed to have been paid and issued in full satisfaction of all rights pertaining to such Company Common Stock and there shall be no further registration of transfers on the records of the Surviving Corporation of the shares of Company Common Stock that were outstanding prior to the Effective Time.

(d) Adjustments to Aggregate Transaction Consideration. The Aggregate Transaction Consideration shall be adjusted to reflect appropriately the effect of any stock split, reverse stock split, stock dividend, reorganization, recapitalization, reclassification, combination, exchange of shares or other like change with respect to the SPAC Class A Ordinary Shares prior to the Domestication or the Domesticated SPAC Common Stock after the Domestication occurring on or after the date hereof and prior to the Effective Time to provide the holders of shares of Company Common Stock immediately prior to the Effective Time the same economic effect as contemplated by this Agreement prior to such event, and such items so adjusted shall, from and after the date of such event, be the relevant portion of the Aggregate Transaction Consideration.

(e) Termination of Exchange Fund. Any portion of the Exchange Fund that remains undistributed to the holders of Company Common Stock for one (1) year after the Effective Time shall be delivered to SPAC. Any holders of Company Common Stock who have not theretofore complied with this subsection (e) shall thereafter look only to SPAC for payment of the applicable portion of the Aggregate Transaction Consideration, without interest. Any portion of the Exchange Fund remaining unclaimed by holders of Company Common Stock as of a date which is immediately prior to such time as such amounts would otherwise escheat to or become property of any Governmental Authority shall, to the fullest extent permitted by applicable Law, become the property of SPAC free and clear of any claims or interest of any person previously entitled thereto.

(f) No Liability. None of the Exchange Agent, SPAC or the Surviving Corporation shall be liable to any holder of Company Common Stock (or dividends or distributions with respect thereto) for any such Company Common Stock or cash delivered to a public official pursuant to any applicable abandoned property, escheat or similar Law.

 

21


Section 4.04 Payment of Expenses.

(a) No sooner than five (5) or later than two (2) Business Days prior to the Closing Date, the Company shall provide to SPAC a written report setting forth a list of all of the following fees and expenses incurred by or on behalf of the Company in connection with the preparation, negotiation and execution of this Agreement and the consummation of the Transactions (together with written invoices and wire transfer instructions for the payment thereof), solely to the extent such fees and expenses are incurred and expected to remain unpaid as of the close of business on the Business Day immediately preceding the Closing Date: (i) the fees and disbursements of outside counsel to the Company incurred in connection with the Transactions and (ii) the fees and expenses of any other agents, advisors, consultants, experts, financial advisors and other service providers engaged by the Company in connection with the Transactions (collectively, the “Outstanding Company Transaction Expenses”). On the Closing Date, SPAC shall pay or cause to be paid by wire transfer of immediately available funds all such Outstanding Company Transaction Expenses. For the avoidance of doubt, the Outstanding Company Transaction Expenses shall not include any fees and expenses of the Company’s stockholders.

(b) No sooner than five (5) or later than two (2) Business Days prior to the Closing Date, SPAC shall provide to the Company a written report setting forth a list of all fees, expenses and disbursements incurred by or on behalf of SPAC or Merger Sub for outside counsel, agents, advisors, consultants, experts, financial advisors and other service providers engaged by or on behalf of SPAC or Merger Sub in connection with the Transactions (together with written invoices and wire transfer instructions for the payment thereof) (collectively, the “Outstanding SPAC Transaction Expenses”). On the Closing Date, SPAC shall pay or cause to be paid by wire transfer of immediately available funds all such Outstanding SPAC Transaction Expenses.

Section 4.05 Dissenters Rights.

(a) Notwithstanding any provision of this Agreement to the contrary and to the extent available under the NRS, shares of Company Common Stock that are outstanding immediately prior to the Effective Time and that are held by stockholders of the Company who shall have neither voted in favor of the Merger nor consented thereto in writing and who shall have demanded properly in writing appraisal for such Company Common Stock in accordance with Section 92A.380 of the NRS and otherwise complied with all of the provisions of the NRS relevant to the exercise and perfection of dissenters’ rights (collectively, the “Dissenting Shares”) shall not be converted into, and such stockholders shall have no right to receive, the applicable portion of the Aggregate Transaction Consideration unless and until such stockholder fails to perfect or withdraws or otherwise loses his, her or its right to appraisal and payment under the NRS. Any stockholder of the Company who fails to perfect or who effectively withdraws or otherwise loses his, her or its rights to appraisal of such shares of Company Common Stock under Section 92A.380 of the NRS shall thereupon be deemed to have been converted into, and to have become exchangeable for, as of the Effective Time, the right to receive the applicable portion of the Aggregate Transaction Consideration, without any interest thereon, upon surrender, in the manner provided in Section 4.03(c), of the Certificate or Certificates that formerly evidenced such shares of Company Common Stock (as the case may be).

 

22


(b) Prior to the Closing, the Company shall give SPAC (i) prompt notice of any demands for appraisal received by the Company and any withdrawals of such demands, and (ii) the opportunity to participate in all negotiations and proceedings with respect to demands for appraisal under the NRS. The Company shall not, except with the prior written consent of SPAC (which consent shall not be unreasonably withheld), make any payment with respect to any demands for appraisal or offer to settle or settle any such demands.

Section 4.06 Withholding Rights. Each of the Company and SPAC shall be entitled to deduct and withhold from the consideration otherwise payable pursuant to this Agreement to any holder of Company Common Stock such amounts as it is required to deduct and withhold with respect to the making of such payment under the Code, or any provision of state, local or foreign Tax Law. To the extent that amounts are so withheld by the Company or SPAC, as the case may be, and timely remitted to the appropriate taxing authority, such withheld amounts shall be treated for all purposes of this Agreement as having been paid to the holder of the Company Common Stock (or intended recipients of compensatory payments) in respect of which such deduction and withholding was made by the Company or SPAC, as the case may be.

ARTICLE V.

REPRESENTATIONS AND WARRANTIES OF THE COMPANY

Except as set forth in the Company’s disclosure schedule delivered by Company in connection with this Agreement (the “Company Disclosure Schedule”), the Company hereby represents and warrants to SPAC and Merger Sub as follows:

Section 5.01 Organization and Qualification; Subsidiaries.

(a) The Company is a corporation duly organized, validly existing and in good standing under the laws of the state of Nevada and has the requisite corporate or other organizational power and authority and all necessary governmental approvals to own, lease and operate its properties and to carry on its business as it is now being conducted. The Company is duly qualified or licensed as a foreign corporation to do business, and is in good standing, in each jurisdiction where the character of the properties owned, leased or operated by it or the nature of its business makes such qualification or licensing necessary, except for such failures to be so qualified or licensed and in good standing that would not, individually or in the aggregate, reasonably be expected to have a Company Material Adverse Effect. Each jurisdiction in which the Company is so qualified or licensed is listed in Section 5.01(a) of the Company Disclosure Schedule.

(b) Section 5.01(b) of the Company Disclosure Schedule sets forth a list of each of the Continuing Subsidiaries together with details of their respective jurisdictions of incorporation. Except as disclosed on Section 5.01(b) of the Company Disclosure Schedule, the Company does not directly or indirectly own any equity or similar interest in, or any interest convertible into or exchangeable or exercisable for any equity or similar interest in, any other corporation, partnership, joint venture or business association or other entity. After the

 

23


Reorganization, the Company will not directly or indirectly own any equity or similar interest in, or any interest convertible into or exchangeable or exercisable for any equity or similar interest in, any other corporation, partnership, joint venture or business association or other entity other than the Continuing Subsidiaries.

Section 5.02 Articles of Incorporation and Bylaws. The Company has prior to the date of this Agreement made available to SPAC complete and correct copies of the Company Organizational Documents as amended to date and each of the organizational documents of the Continuing Subsidiaries. The Company Organizational Documents and the organizational documents of the Continuing Subsidiaries are in full force and effect. Neither the Company nor any of the Continuing Subsidiaries is in material violation of any of the provisions of their respective Company Organizational Documents.

Section 5.03 Capitalization.

(a) The authorized capital stock of the Company consists of 10,000 shares of Company Common Stock. As of the date hereof, 10,000 shares of Company Common Stock are issued and outstanding.

(b) Except as set forth in Section 5.03(b) of the Company Disclosure Schedule, (i) there are no options, warrants, preemptive rights, calls, convertible securities, conversion rights or other rights, agreements, arrangements or commitments of any character relating to the issued or unissued capital stock of the Company or obligating the Company to issue or sell any shares of capital stock of, or other equity interests in, the Company, (ii) the Company is not a party to, or otherwise bound by, and the Company has not granted, any equity appreciation rights, participations, phantom equity or similar rights and (iii) to the knowledge of the Company, there are no voting trusts, voting agreements, proxies, shareholder agreements or other agreements with respect to the voting or transfer of the Company Common Stock or any of the equity interests or other securities of the Company.

(c) There are no outstanding contractual obligations of the Company to repurchase, redeem or otherwise acquire any shares of the Company or to provide funds to or make any investment (in the form of a loan, capital contribution or otherwise) in any person.

(d) The stockholders of the Company collectively own directly and beneficially and of record, all of the equity of the Company (which are represented by the issued and outstanding shares of the Company). Except for the shares of the Company Common Stock, no shares or other equity or voting interest of the Company, or options, warrants or other rights to acquire any such shares or other equity or voting interest, of the Company is authorized or issued and outstanding.

(e) All outstanding shares of Company Common Stock have been issued and granted in compliance with (A) applicable securities laws and other applicable laws and (B) any pre-emptive rights and other similar requirements set forth in applicable contracts to which the Company is a party.

 

24


Section 5.04 Authority Relative to this Agreement. The Company has all necessary power and authority to execute and deliver this Agreement and the other Transaction Documents to which it is or will be a party, to perform its obligations hereunder and, subject to receiving the Requisite Approval, to consummate the Transactions. The execution and delivery of this Agreement and the other Transaction Documents to which it is or will be a party by the Company and the consummation by the Company of the Transactions have been duly and validly authorized by all necessary corporate action, and no other corporate proceedings on the part of the Company are necessary to authorize this Agreement and the other Transaction Documents to which it is or will be a party, or to consummate the Transactions (other than, (a) with respect to the Merger, the Requisite Approval, and (b) and the filing and recordation of appropriate merger documents as required by the NRS). Each of this Agreement and the other Transaction Documents to which the Company is or will be a party has been duly and validly executed and delivered by the Company and, assuming the due authorization, execution and delivery by SPAC and Merger Sub, constitutes, or will constitute, as applicable, a legal, valid and binding obligation of the Company, enforceable against the Company in accordance with its terms, except as limited by applicable bankruptcy, insolvency, reorganization, moratorium and other laws of general application affecting enforcement of creditors’ rights generally, by general equitable principles (the “Remedies Exceptions”). No state takeover statute is applicable to the Merger or the other Transactions.

Section 5.05 No Conflict; Required Filings and Consents.

(a) The execution and delivery of this Agreement by the Company does not, and subject to receipt of the filing and recordation of appropriate merger documents as required by the NRS and of the consents, approvals, authorizations or permits, filings and notifications contemplated by Section 5.05(b), the performance of this Agreement by the Company will not (i) conflict with or violate the Company Organizational Documents of the Company, (ii) conflict with or violate any United States or non-United States statute, law, ordinance, regulation, rule, code, executive order, injunction, judgment, decree or other order (“Law”) applicable to the Company or by which any property or asset of the Company is bound or affected, or (iii) result in any breach of or constitute a default (or an event which, with notice or lapse of time or both, would become a default) under, result in any material payment or penalty under, or give to others any right of termination, amendment, acceleration or cancellation of, or result in the creation of a Lien (other than any Permitted Lien) on any material property or asset of the Company pursuant to, any Material Contract, except, with respect to clauses (ii) and (iii), for any such conflicts, violations, breaches, defaults or other occurrences which would not, individually or in the aggregate, reasonably be expected to have Company Material Adverse Effect.

(b) The execution and delivery of this Agreement by the Company does not, and the performance of this Agreement by the Company will not, require any consent, approval, authorization or permit of, or filing with or notification to, any United States federal, state, county or local or non-United States government, governmental, regulatory or administrative authority, agency, instrumentality or commission or any court, tribunal, or judicial or arbitral body (a “Governmental Authority”), except (i) for applicable requirements, if any, of the Exchange Act, state securities or “blue sky” laws (“Blue Sky Laws”) and state takeover laws, and filing and recordation of appropriate merger documents as required by the NRS, or (ii) where the failure to obtain such consents, approvals, authorizations or permits, or to make such filings or notifications, would not have or would not, individually or in the aggregate, reasonably be expected to have a Company Material Adverse Effect.

 

25


Section 5.06 Permits; Compliance. The Company and each of the Continuing Subsidiaries is in possession of all material franchises, grants, authorizations, licenses, permits, easements, variances, exceptions, consents, certificates, approvals and orders of any Governmental Authority necessary for it to own, lease and operate its respective properties or to carry on its respective business as it is now being conducted (the “Company Permits”), except where the failure to have such Company Permits would not, individually or in the aggregate, reasonably be expected to have a Company Material Adverse Effect. No suspension, revocation or cancellation of any of the Company Permits is pending or threatened in writing. The Company is not in default, breach or violation of, (a) any Law applicable to the Company or by which any property or asset of the Company is bound or affected, or (b) any Material Contract or Company Permit, except, in each case, for any such defaults, breaches or violations that would not, individually or in the aggregate, reasonably be expected to be have a Company Material Adverse Effect.

Section 5.07 Financial Statements.

(a) The Company has made available to SPAC true and complete copies of an unaudited balance sheet of the Company and the Continuing Subsidiaries for the years ended March 31, 2021 and 2022, and the related unaudited statements of operations and cash flows of the Company for each of the years then ended, (collectively, the “Financial Statements”). Each of the Financial Statements were prepared in accordance with GAAP applied on a consistent basis throughout the period indicated and fairly presents, in all material respects, the financial position, results of operations and cash flows of the Company as at the date thereof and for the period indicated therein, except as otherwise noted therein including income tax, internally developed software, cash flow reclassification, intercompany and foreign currency translation adjustment amounts which are estimated and subject to change for final audited values and the absence of notes and comply in all material respects with the applicable accounting requirements and with the rules and regulations of the SEC, the Exchange Act and the Securities Act in effect as of the date hereof (including Regulation S-X or Regulation S-K, as applicable).

(b) Except as and to the extent set forth on the Financial Statements, the Company does not have any Indebtedness, liability or obligation of a nature (whether accrued, absolute, contingent or otherwise) required to be reflected on a balance sheet prepared in accordance with GAAP, except for: (i) liabilities that were incurred in the ordinary course of business since the date of such Financial Statements, (ii) obligations for future performance under any contract to which the Company is a party or (iii) liabilities and obligations which are not, individually or in the aggregate, reasonably expected to be material to the Company.

 

26


(c) The Company has established and maintained a system of internal accounting controls. Such internal controls are designed to provide, in all material respects, reasonable assurance that (i) all transactions are executed in accordance with management’s authorization, and (ii) all transactions are recorded as necessary to permit preparation of proper and accurate financial statements in accordance with GAAP and to maintain accountability for the Company’s assets. Since April 1, 2020, (i) neither the Company nor any director, officer, employee, auditor, accountant or Representative of the Company, has received or otherwise had or obtained knowledge of any complaint, allegation, assertion or claim, whether written or, to the knowledge of the Company, oral, regarding the accounting or auditing practices, procedures, methodologies or methods of the Company or its respective internal accounting controls, including any such complaint, allegation, assertion or claim that the Company has engaged in questionable accounting or auditing practices and (ii) there have been no internal investigations regarding accounting or revenue recognition discussed with, reviewed by or initiated at the direction of the chief executive officer, chief financial officer, general counsel, the Company Board or any committee thereof.

(d) To the knowledge of the Company, no employee of the Company or any of the Continuing Subsidiaries has provided or is providing information to any law enforcement agency regarding the commission or possible commission of any crime or the violation or possible violation of any applicable Law. To the knowledge of the Company, no officer, employee or agent of the Company has discharged, demoted, suspended, threatened, harassed or in any other manner discriminated against an employee of the Company in the terms and conditions of employment because of any act of such employee described in 18 U.S.C. sec. 1514A(a).

(e) All accounts receivable of the Company and the Continuing Subsidiaries reflected on the Financial Statements or arising thereafter have arisen from bona fide transactions in the ordinary course of business consistent with past practices and in accordance with GAAP. To the knowledge of the Company, such accounts receivable are not subject to valid defenses, setoffs or counterclaims, other than routine credits granted for errors in ordering, shipping, pricing, discounts, rebates, returns in the ordinary course of business and other similar matters. The Company’s reserve for contractual allowances and doubtful accounts is adequate in all material respects and has been calculated in a manner consistent with past practices. Since the Financial Statements, the Company has not modified or changed in any material respect its sales practices or methods including such practices or methods in accordance with which the Company sells goods, fills orders or records sales.

(f) All accounts payable of the Company reflected on the Financial Statements or arising thereafter are the result of bona fide transactions in the ordinary course of business and have been paid or are not yet due or payable. Since the Financial Statements, the Company has not altered in any material respects its practices for the payment of such accounts payable, including the timing of such payment.

(g) The PCAOB 2022 Audited Financials, when delivered by the Company, shall (i) be true and complete, (ii) be prepared in accordance with GAAP applied on a consistent basis throughout the periods indicated (except as may be indicated in the notes thereto) and (iii) fairly present, in all material respects, the financial position, results of operations and cash flows of the Company as at the date thereof and for the period indicated therein, except as otherwise noted therein.

 

27


(h) There are no outstanding loans or other extensions of credit made by the Company to any executive officer (as defined in Rule 3b-7 under the Exchange Act) or director of the Company. The Company has not taken any action prohibited by Section 402 of the Sarbanes-Oxley Act.

Section 5.08 Absence of Certain Changes or Events. Since the Financial Statements, except as set forth in Section 5.08 of the Company Disclosure Schedule or as expressly contemplated by this Agreement, (a) the Company and each of the Continuing Subsidiaries has conducted its respective businesses in all material respects in the ordinary course and in a manner consistent with past practice, (b) neither the Company nor any of the Continuing Subsidiaries has sold, assigned or otherwise transferred any right, title, or interest in or to any of its material assets (including Intellectual Property and Business Systems) other than non-exclusive licenses or assignments or transfers in the ordinary course of business, (c) there has not been any Company Material Adverse Effect, and (d) the Company has not taken any action that, if taken after the date of this Agreement, would constitute a material breach of any of the covenants set forth in Section 7.01.

Section 5.09 Absence of Litigation. There is no material litigation, suit, claim, action, proceeding or investigation by or before any Governmental Authority (an “Action”) pending or, to the knowledge of the Company, threatened against the Company or any of the Company’s subsidiaries, or any property or asset of the Company or any of the Company’s subsidiaries, before any Governmental Authority. Neither the Company, any of the Company’s subsidiaries nor any material property or asset of the Company or any of the Company’s subsidiaries is subject to any continuing order of, consent decree, settlement agreement or other similar written agreement with, or to the knowledge of the Company, continuing investigation by, any Governmental Authority, or any order, writ, judgment, injunction, decree, determination or award of any Governmental Authority.

Section 5.10 Employee Benefit Plans.

(a) Section 5.10(a) of the Company Disclosure Schedule lists all “employee benefit plans” (as defined in Section 3(3) of ERISA) and all bonus, equity compensation, incentive, deferred compensation, retiree medical or life insurance, supplemental retirement, severance, change in control, fringe benefit, sick paid and vacation and other material employee benefit plans, programs or arrangements, in each case, which are maintained, contributed to or sponsored by the Company or any of the Continuing Subsidiaries for the benefit of any current or former employee, officer, director and/or consultant, or under which the Company or any of the Continuing Subsidiaries has or could reasonably be expected to incur any liability (contingent or otherwise) (collectively, the “Plans”). In addition, all employment and consulting contracts or agreements to which the Company or any of the Continuing Subsidiaries is a party, with respect to which the Company or any of the Continuing Subsidiaries has any severance obligation in excess of $200,000 individually have been made available to SPAC (each, a “Service Agreement”) and set forth on Section 5.10(a) of the Company Disclosure Schedule.

 

28


(b) With respect to each Plan, the Company has made available to SPAC, if applicable, (i) a true and complete copy of the current plan document and all material amendments thereto and each trust or other funding arrangement, (ii) copies of the most recent summary plan description and any summaries of material modifications, (iii) copies of the Internal Revenue Service (“IRS”) Form 5500 annual report and accompanying schedules and nondiscrimination testing results, in each case, for the two (2) most recent plan years, (iv) copies of the most recently received IRS determination, opinion or advisory letter for each such Plan, and (v) any material non-routine correspondence from any Governmental Authority with respect to any Plan within the past three (3) years with respect to which any material liability remains outstanding.

(c) Neither the Company nor any ERISA Affiliate currently sponsors, maintains or contributes to, nor has, within the past six (6) years, sponsored, maintained or been required to contribute to, nor has any liability or obligation (contingent or otherwise) under (i) a multiemployer plan (within the meaning of Section 3(37) or 4001(a)(3) of ERISA), (ii) a single employer pension plan (within the meaning of Section 4001(a)(15) of ERISA) subject to Section 412 of the Code and/or Title IV of ERISA, (iii) a multiple employer plan subject to Section 413(c) of the Code, or (iv) a multiple employer welfare arrangement under ERISA.

(d) Except as set forth in Section 5.10(d) of the Company Disclosure Schedule, the Company is not and will not be obligated, whether under any Plan, Service Agreement or otherwise, to pay separation, severance or termination pay or any transaction or change in control bonus to any current or former employee, director and/or independent contractor directly as a result of any Transaction contemplated by this Agreement, nor will any such Transaction accelerate the time of payment or vesting, or increase the amount, of any material benefit or other compensation due to any individual. The Transactions shall not be the direct or indirect cause of any amount paid or payable by the Company or any of subsidiary of the Company being classified as an “excess parachute payment” under Section 280G of the Code.

(e) None of the Plans nor Service Agreements provides, nor does the Company have or reasonably expect to have any obligation to provide retiree medical benefits to any current or former employee, officer, director or consultant of the Company after termination of employment or service except as may be required under Section 4980B of the Code and Parts 6 and 7 of Title I of ERISA and the regulations thereunder.

(f) Each Plan and each Service Agreement is in compliance, in all material respects, in accordance with its terms and the requirements of all applicable Laws including, without limitation, ERISA and the Code. No Action is pending or, to the knowledge of the Company, threatened with respect to any Plan (other than claims for benefits in the ordinary course) or Service Agreement and, to the knowledge of the Company, no fact or event exists that could reasonably be expected to give rise to any such Action.

(g) Each Plan that is intended to be qualified under Section 401(a) of the Code or Section 401(k) of the Code has (i) timely received a favorable determination letter from the IRS covering all of the provisions applicable to the Plan for which determination letters are currently available that the Plan is so qualified and each trust established in connection with such Plan is exempt from federal income taxation under Section 501(a) of the Code or (ii) is entitled to rely on a favorable opinion letter from the IRS, and to the knowledge of Company, no fact or event has occurred since the date of such determination or opinion letter or letters from the IRS that could reasonably be expected to result in the loss of the qualified status of any such Plan or the exempt status of any such trust.

 

29


(h) There has not been any prohibited transaction (within the meaning of Section 406 of ERISA or Section 4975 of the Code) nor any reportable events (within the meaning of Section 4043 of ERISA) with respect to any Plan that could reasonably be expected to result in material liability to the Company.

(i) All contributions, premiums or payments required to be made with respect to any Plan have been timely made to the extent due or properly accrued on the consolidated financial statements of the Company, except as would not result in material liability to the Company.

(j) The Company and each ERISA Affiliate have each complied in all material respects with the notice and continuation coverage requirements, and all other requirements, of Section 4980B of the Code and Parts 6 and 7 of Title I of ERISA, and the regulations thereunder, with respect to each Plan that is a group health plan within the meaning of Section 5000(b)(1) of the Code.

(k) The Company and each Plan that is a “group health plan” as defined in Section 733(a)(1) of ERISA is and has been in compliance, in all material respects, with the Patient Protection and Affordable Care Act of 2010.

(l) Each Plan and each Service Agreement that constitutes a nonqualified deferred compensation plan subject to Section 409A of the Code has been administered and operated, in all material respects, in compliance with the provisions of Section 409A of the Code and the Treasury Regulations thereunder.

Section 5.11 Labor and Employment Matters.

(a) Except as set forth in Section 5.11(a) of the Company Disclosure Schedule, the Company and each of the Continuing Subsidiaries is and during the past four (4) years has been in compliance, in all material respects, with all applicable Laws governing the employment of labor, including all such laws relating to discrimination or harassment in employment; terms and conditions of employment; termination of employment; wages; overtime classification; hours; meal and rest breaks; occupational safety and health; plant closings; employee whistle-blowing; immigration and employment eligibility verification; employee privacy; defamation; background checks and other consumer reports regarding employees and applicants; employment practices; negligent hiring or retention; affirmative action and other employment-related obligations on federal contractors and subcontractors, as applicable; classification of employees, consultants and independent contractors; labor relations; collective bargaining; unemployment insurance; the collection and payment of withholding and/or social security taxes and any similar tax; employee benefits; and workers’ compensation (collectively, “Employment Matters”).

 

30


(b) Except as would not reasonably be expected to result in a Company Material Adverse Effect, the Company and each of the Continuing Subsidiaries (i) has taken reasonable steps to properly classify and treat all of its employees as “employees” and independent contractors as “independent contractors”; (ii) has taken reasonable steps to properly classify and treat all of its employees as “exempt” or “nonexempt” from overtime requirements under applicable Law; (iii) has maintained legally adequate records regarding the service of all of their employees, including, where required by applicable law, records of hours worked; (iv) is not delinquent in any material payments to, or on behalf of, any current employees or independent contractors for any services or amounts required to be reimbursed or otherwise paid; (v) has withheld, remitted, and reported all material amounts required by law or by agreement to be withheld, remitted, and reported with respect to wages, salaries and other payments to any current independent contractors or employees; and (vi) is not liable for any material payment to any trust or other fund governed by or maintained by or on behalf of any Governmental Authority with respect to unemployment compensation benefits, social security or other benefits or obligations, as applicable, for any current or former independent contractors or employees (other than routine payments to be made in the ordinary course of business and consistent with past practice).

(c) Except as set forth in Section 5.11(c) of the Company Disclosure Schedule, there are no, and in the past two (2) years there have been no material pending or, to the knowledge of the Company, threatened lawsuits, arbitrations, administrative charges, controversies, grievances or claims by any employee against the Company or any of the Continuing Subsidiaries before the National Labor Relations Board, the Equal Employment Opportunity Commission or any other Governmental Authority or arbitration board or panel relating to any Employment Matters.

(d) Except as set forth in Section 5.11(d) of the Company Disclosure Schedule, there are no, and in the past two (2) years there have been no, material pending, or to the knowledge of the Company, threatened investigations or audits by any Governmental Authority relating to any Employment Matters of the Company. The Company is not a party to, and it not otherwise bound by, any consent decree with, or citation by, any Governmental Authority relating to any Employment Matters.

(e) Except as set forth in Section 5.11(e) of the Company Disclosure Schedule, neither the Company nor any of the Continuing Subsidiaries is, and has not been for the past two (2) years, a party to, or bound by, any labor agreement, collective bargaining agreement, work rules or practices, or any other labor-related agreement or arrangement with any labor union, trade union or labor organization. To the knowledge of the Company, there are not any activities of any labor union to organize any such employees. No labor union, trade union, labor organization or group of employees of the Company has made a pending demand (in writing) for recognition or certification, and there are no representation or certification proceedings or petitions seeking a representation proceeding presently pending or threatened in writing to be brought or filed with the National Labor Relations Board or any other labor relations tribunal or authority. In the past two (2) years, there has not been, nor, to the knowledge of the Company, has there been any threat of any strike, slowdown, work stoppage, lockout, concerted refusal to work overtime or other similar labor disruption or dispute against the Company or any of the Continuing Subsidiaries.

(f) Except as would not reasonably be expected to have a Company Material Adverse Effect, neither the Company nor any of the Continuing Subsidiaries has, in the past two years, effectuated (i) a “plant closing” (as defined in the Worker Adjustment and Retraining Notification Act of 1988, as amended, or any similar state or local Laws (“WARN Act”)); or a (ii) “mass layoff” (as defined in the WARN Act) affecting any site of employment or facility of the Company or any of the Continuing Subsidiaries.

 

31


(g) Each employee of the Company or any of the Continuing Subsidiaries that works in the United States is authorized to work in the United States. For each employee of the Company or any of the Continuing Subsidiaries that works in the United States, the Company or the respective Continuing Subsidiary has completed a Form I-9 (Employment Eligibility Verification) for each employee hired after November 6, 1986 and each such Form I-9, to the knowledge of the Company, is correct and complete.

(h) Section 5.11(h) of the Company Disclosure Schedule sets forth a true, correct and complete listing, as of the date specified therein, of the name of each individual employed by the Company or any of the Continuing Subsidiaries, together with such employee’s position or function; annual base salary or wage; status as “exempt” or “nonexempt” for employment classification purposes; accrued leave as of the date specified therein; any incentive or bonus arrangements with respect to such employee; and any severance potentially payable to such employee upon termination of employment. Section 5.11(h) of the Company Disclosure Schedule also sets forth a true, correct and complete listing, as of the date specified therein, of the name of each individual engaged by the Company or any of the Continuing Subsidiaries as an independent contractor, together with such individual’s compensation arrangement with the Company or the Continuing Subsidiary and whether such individual has entered into a written agreement regarding his or her contractor engagement. Except as set forth in Section 5.11(h) of the Company Disclosure Schedule, the employment of each employee of the Company or the Continuing Subsidiary and the engagement of each independent contractor of the Company or the Continuing Subsidiary is terminable at will by the Company without any penalty, liability or severance obligation incurred by the Company.

Section 5.12 Real Property; Title to Assets.

(a) The Company and the Continuing Subsidiaries have not owned and do not presently own any real property.

(b) Section 5.12(b) of the Company Disclosure Schedule lists the street address of each parcel of Leased Real Property, and sets forth a list of each lease, sublease, and license pursuant to which the Company or the Continuing Subsidiaries leases, subleases or licenses and real property (each, a “Lease”), with the name of the lessor and the date of the Lease in connection therewith and each material amendment to any of the foregoing (collectively, the “Lease Documents”). True, correct and complete copies of all Lease Documents have been made available to SPAC. There are no leases, subleases, concessions or other contracts granting to any person other than the Company or the Continuing Subsidiaries has the right to use or occupy any real property, and all such Leases are in full force and effect, are valid and enforceable in accordance with their respective terms, subject to the Remedies Exceptions, and there is not, under any of such Leases, any existing material default or event of default (or event which, with notice or lapse of time, or both, would constitute a default) by the Company or, to the Company’s knowledge, by the other party to such Leases, except as would not, individually or in the aggregate, result in a Company Material Adverse Effect. The Company and the Continuing Subsidiaries have not subleased, sublicensed or otherwise granted to any person any right to use, occupy or possess any portion of the Leased Real Property.

 

32


(c) There are no contractual or legal restrictions that preclude or restrict the ability of the Company or the Continuing Subsidiaries to use any Leased Real Property by such party for the purposes for which it is currently being used, except as would not, individually or in the aggregate, result in a Company Material Adverse Effect. There are no material latent defects or adverse physical conditions affecting the Leased Real Property or the improvements thereon, other than those that would not result in a Company Material Adverse Effect.

(d) The Company or the Continuing Subsidiaries has legal and valid title to, or, in the case of Leased Real Property and assets, valid leasehold or subleasehold interests in, all of its properties and assets, tangible and intangible, real, personal and mixed, used or held for use in its business, free and clear of all Liens other than Permitted Liens, except as would not, individually or in the aggregate, result in a Company Material Adverse Effect.

Section 5.13 Intellectual Property.

(a) Section 5.13(a) of the Company Disclosure Schedule contains a true, correct and complete list of all of the following: (i) registered Patents, Trademarks, domain names and Copyrights and applications for any of the foregoing (“Registered IP”) that have been filed with the applicable Governmental Authority that are owned or purported to be owned, used or held for use by the Company (showing in each, as applicable, the filing date, date of issuance, expiration date and registration or application number, and registrar), (ii) all contracts or agreements to use any Company-Licensed IP, including for the Software, Technology, or Business Systems of any other persons that are material to the Products or manufacture thereof, that are material to the business of the Company as currently conducted (other than (x) unmodified, commercially available, “off-the-shelf” Software or (y) Software, Technology or Business Systems with a replacement cost and/or aggregate annual license and maintenance fees of less than $100,000); and (iii) any material unregistered Trademarks or Copyrights owned or purported to be owned by the Company; and (iv) all contracts as of the date hereof pursuant to which any person has been granted any license or covenant not to sue under, or otherwise received or acquired any right (whether or not currently exercisable) or interest in, any Company-Owned IP. The Company IP specified on Section 5.13(a) of the Company Disclosure Schedule, constitutes all material Intellectual Property rights used in or necessary for the operation of the business of the Company and is sufficient for the conduct of the business as currently conducted and contemplated to be conducted as of the date hereof.

(b) The Company solely and exclusively owns and possesses, free and clear of all Liens (other than Permitted Liens), all right, title and interest in and to the Company-Owned IP and has the right to use pursuant to a valid and enforceable written license, all Company-Licensed IP in the manner currently used and currently contemplated to be used by the Company or any of the Continuing Subsidiaries. All Company-Owned IP that is material to the business of, the Company as currently conducted is, to the knowledge of the Company, valid and enforceable, and to the knowledge of the Company there are no facts or circumstances that would adversely affect such validity and enforceability. No issuance or registration obtained and no application filed by the Company for any Intellectual Property has been cancelled, abandoned, allowed to lapse or not

 

33


renewed, except where the Company has, in its reasonable business judgment, decided to cancel, abandon, allow to lapse or not renew such issuance, registration or application. No loss or expiration of any Company-Owned IP is threatened or pending. Except as specified in Section 5.13(a) of the Company Disclosure Schedule, each Product has not been created pursuant to or subject to, any collaboration or funding agreement with any Governmental Authority or any third party, and is not subject to the requirements of the Bayh-Dole Act or any similar provision of any applicable Law.

(c) The Company has taken and takes commercially reasonable actions to maintain, protect and enforce Intellectual Property rights in the trade secrets and other Confidential Information in its possession or control, including the secrecy, confidentiality and value of its trade secrets and other Confidential Information. The Company has not disclosed any such trade secrets or Confidential Information that is material to the business of the Company to any other person other than pursuant to a written confidentiality agreement under which such other person agrees to maintain the confidentiality and protect such Confidential Information.

(d) (i) There have been no claims properly filed with a Governmental Authority and served on the Company or any of the Company’s subsidiaries, or threatened in writing (including email) to be filed, against the Company or any of the Company’s subsidiaries with any Governmental Authority, by any person (A) contesting the validity, use, ownership, enforceability, patentability or registrability of any of the Registered IP, or (B) alleging any infringement or misappropriation of, or other conflict with, any Intellectual Property rights of other persons (including any material demands or offers to license any Intellectual Property rights from any other person), or (C) claims that any default exists under any license to Company-Licensed IP; (ii) the operation of the business of the Company and the Continuing Subsidiaries as currently conducted or contemplated to be conducted, and the Products, have not and do not infringe, misappropriate or violate, any Intellectual Property rights of other persons or engaged in unfair competition or trade practices under the laws of any jurisdiction in which the Company or the applicable Company subsidiary conducts a substantial amount of its business, and Company has not received any notice from any person asserting or claiming any such infringement, misappropriation or violation, or unfair competition or trade practices; (iii) to the knowledge of the Company, no other person has infringed, misappropriated or violated any of the Company-Owned IP; and (iv) the Company has not received any formal written opinions of counsel regarding any of the foregoing. None of the Company-Owned IP and, to the knowledge of the Company, none of the Company-Licensed IP is subject to any outstanding Order that restricts in any manner the use, sale, transfer, licensing or exploitation thereof by the Company or affects the validity, use or enforceability of any such Company-Owned IP.

(e) All current and past founders, officers, management, employees, consultants, and contractors who have independently or jointly contributed, developed, conceived, contributed to or otherwise participated in the conception, authorship, creation, improvement, modification, reduction to practice, or development of any Registered IP have executed valid, written agreements with the Company, pursuant to which such persons agreed to maintain in confidence all confidential or proprietary information acquired by them in the course of their relationship with the Company or a Continuing Subsidiary and to assign to the Company or the Continuing Subsidiary all of their entire rights, title, and interest in and to any and all Intellectual Property created, conceived or otherwise developed by such person in the course of and related to

 

34


his, her or its relationship with the Company, without further consideration or any restrictions or obligations whatsoever, including on the use or other disposition or ownership of such Registered IP. In each instance where the Company has acquired any Intellectual Property from any person, the Company has obtained a valid and, to the knowledge of the Company, enforceable assignment sufficient to irrevocably transfer all rights in and to such Intellectual Property (including the right to seek past and future damages with respect thereto) to the Company to the maximum extent provided for by, and in accordance with, applicable Laws.

(f) To the knowledge of the Company, no event has occurred or condition or state of facts exists which would form a reasonable basis for product liability related, in whole or in part, to any of the Products, nor is there any complaint, claim, litigation or other suit pending against the Company or any of the Company’s subsidiaries related to product liability for the Products.

(g) The Company owns, leases, licenses, or otherwise has the legal right to use all Business Systems, and such Business Systems are sufficient for the immediate and anticipated future needs of the business of the Company as currently conducted. The Company maintains commercially reasonable disaster recovery and business continuity plans, procedures and facilities, and since April 1, 2020, there has not been any material failure with respect to any of the Products or other Business Systems that has not been remedied or replaced in all material respects. The Company has purchased a sufficient number of seat licenses for its Business Systems, and is not in material breach of any such licenses.

(h) Except as set forth in Section 5.13(h) of the Disclosure Schedule, no open source, public source or freeware Software that is licensed by the Company under terms that require source code for such Software or for Software derived from such Software to be provided or made available to subsequent licensees or sublicensees or any modification or derivative thereof, including, without limitation, any version of any Software licensed pursuant to the GNU general public license or the GNU lesser general public license, is used in, incorporated into, integrated or bundled with the Company-Owned IP. To the extent third party Software is marketed or distributed to customers of the Company or any Continuing Subsidiaries together with the Company-Owned IP, the third party rights have been identified in Section 5.13(h) of the Disclosure Schedule, all necessary licenses have been obtained and complied with, no royalties or payments are due now or in the future and there are no obligations to provide access to any third party to, or permit any third party to copy, modify or distribute, any Company-Owned IP.

(i) The Company currently and previously since April 1, 2020, has complied in all material respects with (i) all applicable Privacy/Data Security Laws, (ii) industry standards to which the Company is legally bound, and (iii) all contractual commitments that the Company has entered into or is otherwise bound with respect to privacy and/or data security of Personal Information and/or Business Data held or processed by or on behalf of the Company (collectively, the “Data Security Requirements”). The Company has implemented reasonable data security safeguards designed to protect the security and integrity of its Business Systems and any Personal Information or Business Data held or processed by, via contractual commitments, or on behalf of the Company, including implementing commercially reasonable procedures designed to prevent unauthorized access and the introduction of Disabling Devices. The Company has not inserted and, to the knowledge of the Company, no other person has inserted or alleged to have inserted

 

35


any Disabling Device in any of the Business Systems. Since April 1, 2020 (x) to the knowledge of the Company, there has been no violation or unauthorized access to or disclosure of any trade secrets, know-how or confidential information of or in the possession of the Company; and (y) neither the Company nor any of the Continuing Subsidiaries has been subject to or received written notice of any audits, proceedings or investigations by any Governmental Authority or any customer, or received any material claims or complaints regarding the collection, dissemination, storage or use of Personal Information, or the violation of any applicable Data Security Requirements.

Section 5.14 Taxes.

(a) The Company and each of the Company’s subsidiaries: (i) has timely filed (taking into account any extension of time within which to file) all material Tax Returns required to be filed by it as of the date hereof and all such filed Tax Returns are complete and accurate in all material respects; (ii) has paid all material Taxes that are shown as due on such filed Tax Returns and any other material Taxes that the Company or the Company’s subsidiaries is otherwise obligated to pay, except with respect to Taxes not yet due or payable or otherwise that are being contested in good faith and are disclosed in Section 5.14(a) of the Company Disclosure Schedule, and no material penalties or charges are due with respect to the late filing of any Tax Return required to be filed by or with respect to it on or before the Effective Time; (iii) with respect to all material Tax Returns filed by it, has not waived any statute of limitations with respect to material Taxes or agreed to any extension of time with respect to a material Tax assessment or deficiency; and (iv) does not have any deficiency, audit, examination, investigation or other proceeding in respect of material Taxes or Tax matters pending or proposed or threatened in writing, for a Tax period which the statute of limitations for assessments remains open.

(b) Neither the Company nor any of the Company’s subsidiaries is a party to, is bound by, or has any obligation under any Tax sharing agreement, Tax indemnification agreement, Tax allocation agreement or similar contract or arrangement (including any agreement, contract or arrangement providing for the sharing or ceding of credits or losses) and has no a potential liability or obligation to any person as a result of or pursuant to any such (i) agreement, contract, arrangement or commitment other than an agreement, contract, arrangement or commitment the primary purpose of which does not relate to Taxes and (ii) which is not entered into with any affiliate or direct or indirect owner of the Company or any subsidiary of the Company.

(c) The Company will not be required to include any material item of income in, or exclude any material item of deduction from, taxable income for any taxable period (or portion thereof) ending after the Closing Date as a result of any: (i) change in method of accounting for a taxable period ending on or prior to the Closing Date under Section 481(c) of the Code (or any corresponding or similar provision of state, local or foreign income Tax Law); (ii) “closing agreement” as described in Section 7121 of the Code (or any corresponding or similar provision of state, local or foreign income Tax Law) executed on or prior to the Closing Date; or (iii) installment sale made on or prior to the Closing Date.

(d) The Company and each of the Continuing Subsidiaries has withheld and paid to the appropriate Tax authority all material Taxes required to have been withheld and paid in connection with amounts paid or owing to any current or former employee, independent contractor, creditor, shareholder or other third party and has complied in all material respects with all applicable laws, rules and regulations relating to the payment and withholding of Taxes.

 

36


(e) Neither the Company nor any of the Continuing Subsidiaries has been a member of an affiliated group filing a consolidated, combined or unitary U.S. federal, state, local or foreign income Tax Return (other than a group of which the Company was the common parent).

(f) Neither the Company nor any of the Company’s subsidiaries has any material liability for the Taxes of any person (other than the Company) under Treasury Regulation Section 1.1502-6 (or any similar provision of state, local or foreign law), or as a transferee or successor.

(g) The Company has no request for a material ruling in respect of Taxes pending between the Company and any Tax authority.

(h) [RESERVED]

(i) Neither the Company nor any of the Continuing Subsidiaries has engaged in or entered into a “listed transaction” within the meaning of Treasury Regulation Section 1.6011-4(b)(2).

(j) Neither the IRS nor any other United States or non-United States taxing authority or agency has asserted in writing with respect to the Company or any of the Continuing Subsidiaries any deficiency or claim for any material Taxes that has not been resolved.

(k) There are no material Tax Liens upon any assets of the Company or any of the Company’s subsidiaries except for Permitted Liens.

(l) To the knowledge of the Company, the Company has not taken any action, nor are there any facts or circumstances, that would reasonably be expected to prevent the Merger from qualifying as a “reorganization” within the meaning of Section 368(a) of the Code and the Treasury Regulations.

(m) As used in this Agreement, (i) the term “Tax” (including, with correlative meaning, the term “Taxes,”) includes all federal, state, local and foreign income, profits, franchise, gross receipts, environmental, capital stock, severances, stamp, payroll, sales, employment, unemployment, disability, use, property, withholding, excise, production, value added, occupancy and other taxes, duties or assessments of any nature whatsoever, together with all interest, penalties and additions imposed with respect to such amounts and any interest in respect of such penalties and additions, and (ii) the term “Tax Return” includes all returns and reports (including elections, declarations, disclosures, schedules, estimates and information returns, as well as attachments thereto and amendments thereof) required to be supplied to a Tax authority relating to Taxes.

 

37


Section 5.15 Environmental Matters. Except as set forth in Section 5.15 of the Company Disclosure Schedule, (a) to the knowledge of the Company, neither the Company nor any of the Company’s subsidiaries is, or has been since April 1, 2020, in violation in any material respect of any applicable Environmental Law; (b) neither the Company nor any of the Company’s subsidiaries has released or caused any release of Hazardous Substances on or from any property currently or formerly owned, leased or operated by it (including, without limitation, soils and surface and ground waters) in violation in any material respect of any Environmental Law or in a manner or quantity which requires reporting, investigation, remediation, monitoring or other response action by the Company or the Company’s subsidiaries pursuant to applicable Environmental Laws; (c) to the knowledge of the Company, neither the Company nor any of the Company’s subsidiaries has transported or disposed of, or arranged for the transportation or disposal of, Hazardous Substances at any real property not owned, operated or leased by it, in violation in any material respect of any Environmental Law or otherwise in a manner or quantity that has resulted or would reasonably be expected to result in a material liability to the Company under any Environmental Law; (d) the Company and each of the Continuing Subsidiaries has all material permits, licenses and other authorizations required of the Company under applicable Environmental Law (“Environmental Permits”); (e) the Company and each of the Continuing Subsidiaries is in compliance in all material respects with the terms and conditions of its Environmental Permits; and (f) the Company has delivered to SPAC true and complete copies of (x) all environmental Phase I reports and other material investigations, studies, audits, tests, reviews or other analyses commenced or conducted by or on behalf of the Company (or by a third-party of which the Company has knowledge) in relation to the current or prior business of the Company, any of the Continuing Subsidiaries or any real property presently or formerly owned, leased, or operated by them (or its or their respective predecessors) that are in possession, custody or control of the Company and (y) any written reports, notices of violation, orders, decrees, injunctions or other arrangements with any Governmental Authority, in the possession, custody or control of the Company, relating to environmental conditions in, on or about, properties currently leased or operated by the Company or any of the Continuing Subsidiaries, or otherwise related to the Company’s compliance with Environmental Laws.

Section 5.16 Material Contracts.

(a) Section 5.16(a) of the Company Disclosure Schedule lists, as of the date of this Agreement, the following types of contracts and agreements to which the Company or any of the Continuing Subsidiaries is a party, excluding for this purpose, any purchase orders submitted by customers (such contracts and agreements as are set forth on Section 5.16(a) of the Company Disclosure Schedule being the “Material Contracts”):

(i) each contract and agreement with consideration paid or payable of more than $500,000, in the aggregate, over the 12-month period ended March 31, 2022;

(ii) each contract and agreement with Suppliers for expenditures paid or payable by the Company of more than $500,000, in the aggregate, over the 12-month period ended March 31, 2022;

 

38


(iii) each contract and agreement with customers that involves consideration payable to the Company of more than $500,000, in the aggregate, over the 12-month period ended March 31, 2022;

(iv) all broker, distributor, dealer, manufacturer’s representative, franchise, agency, sales promotion, market research, marketing consulting and advertising contracts and agreements that are material to the business of the Company;

(v) all Service Agreements and management contracts, including any contracts involving the payment of royalties or other amounts calculated based upon the revenues or income of the Company or the respective Continuing Subsidiary or income or revenues related to any Product of the Company or a Continuing Subsidiary;

(vi) all contracts and agreements evidencing Indebtedness (or any guaranty therefor) for borrowed money, in each case, in excess of $500,000;

(vii) any guaranty, direct or indirect, of any obligation of a third party (other than the Company);

(viii) any change in control, retention, sale bonus or similar agreements;

(ix) any employment or consulting agreements to which the Company or any Continuing Subsidiary is a party and which provides for annual base cash compensation in excess of $200,000;

(x) any contract (x) providing for the grant of any preferential rights of first offer or first refusal to purchase or lease any material asset of the Company or any Continuing Subsidiary or (y) providing for any exclusive right to sell or distribute, or otherwise relating to the sale or distribution of, any product or service of the Company or any Continuing Subsidiary;

(xi) any obligation to make payments, contingent or otherwise, arising out of the prior acquisition of the business, all or substantially all of the assets or stock of other persons;

(xii) all partnership, joint venture or similar agreements that are material to the business of the Company or a Continuing Subsidiary;

(xiii) all contracts and agreements with any Governmental Authority to which the Company or any Continuing Subsidiary is a party, other than any Company Permits;

(xiv) all contracts and agreements that limit, or purport to limit, the ability of the Company or any Continuing Subsidiary to compete in any line of business or with any person or entity or in any geographic area or during any period of time or to hire or retain any person,

 

39


(xv) all leases or master leases of personal property reasonably likely to result in annual payments of $100,000 or more in a 12-month period;

(xvi) all contracts involving use of any Company-Licensed IP required to be listed in Section 5.13(a) of the Company Disclosure Schedule;

(xvii) contracts which involve the license or grant of rights to Company-Owned IP, but excluding any nonexclusive licenses (or sublicenses) of Company-Owned IP granted: (A) to customers or distributors in the ordinary course of business consistent with past practice; (B) to vendors and service providers for the purpose of providing the applicable services to the Company or a Continuing Subsidiary; or (C) in the ordinary course of business for the use of a Trademark of the Company or a Continuing Subsidiary for marketing or similar purposes; and

(xviii) any “material contract” (as such term is defined in Item 601(b)(10) of Regulation S-K) or any other contract that is material to the Company, taken as a whole.

(b) (i) each Material Contract is a legal, valid and binding obligation of the Company and, to the knowledge of the Company, the other parties thereto, and is enforceable in accordance with its terms and the Company is not in material breach or violation of, or material default under, any Material Contract nor has any Material Contract been canceled by the other party; (ii) to the Company’s knowledge, no other party is in material breach or violation of, or material default under, any Material Contract; (iii) the Company has not received any written, or to the knowledge of the Company, oral claim of default under any such Material Contract; and (iv) no party to any Material Contract has exercised termination rights with respect thereto or has indicated in writing that it intends to terminate or materially modify its relationship with the Company. The Company has furnished or made available to SPAC or its legal advisors true and complete copies of all Material Contracts without redaction, including amendments thereto that are material in nature.

Section 5.17 Insurance.

(a) Section 5.17(a) of the Company Disclosure Schedule sets forth, with respect to each material insurance policy under which the Company or a Continuing Subsidiary is an insured, a named insured or otherwise the principal beneficiary of coverage as of the date of this Agreement (i) the names of the insurer, and the principal insured, (ii) the policy number, (iii) the period, scope and amount of coverage and (iv) the premium most recently charged.

(b) With respect to each such insurance policy, except as would not, individually or in the aggregate, reasonably be expected to result in a Company Material Adverse Effect: (i) the policy is legal, valid, binding and enforceable in accordance with its terms (subject to the Remedies Exceptions) and, except for policies that have expired under their terms in the ordinary course, is in full force and effect; (ii) the Company or the respective Continuing Subsidiary is not in material breach or default (including any such breach or default with respect to the payment of premiums or the giving of notice), and no event has occurred which, with notice or the lapse of time, would constitute such a breach or default, or permit termination or modification, under the policy; and (iii) to the knowledge of the Company, no insurer on the policy has been declared insolvent or placed in receivership, conservatorship or liquidation.

 

40


Section 5.18 Board Approval; Vote Required. The Company Board, by resolutions duly adopted by unanimous vote of those voting at a meeting duly called and held and not subsequently rescinded or modified in any way, or by unanimous written consent, has duly (a) determined that this Agreement and the Merger are fair to and in the best interests of the Company and its stockholders, (b) approved this Agreement and the Merger and declared their advisability, and (c) recommended that the stockholders of the Company approve and adopt this Agreement and approve the Merger and directed that this Agreement and the Transactions (including the Merger) be submitted for consideration by the Company’s stockholders. The Requisite Approval is the only vote of the holders of any class or series of capital stock of the Company necessary to adopt this Agreement and approve the Transactions. The Written Consent, if executed and delivered, will qualify as the Requisite Approval and no additional approval or vote from any holders of any class or series of capital stock of the Company will then be necessary to adopt this Agreement and consummate the Transactions.

Section 5.19 Certain Business Practices. Since April 1, 2020, none of the Company nor, to the knowledge of the Company, any directors or officers, agents or employees of the Company, has: (a) used any funds for unlawful contributions, gifts, entertainment or other unlawful expenses related to political activity; (b) made any unlawful payment to foreign or domestic government officials or employees or to foreign or domestic political parties or campaigns or violated any provision of the Foreign Corrupt Practices Act of 1977, as amended; or (c) made any payment in the nature of criminal bribery.

Section 5.20 Interested Party Transactions. Except for employment relationships and the payment of compensation, benefits and expense reimbursements and advances in the ordinary course of business, no director, officer or other affiliate of the Company or any Continuing Subsidiary has, directly or indirectly: (a) an economic interest in any person that has furnished or sold, or furnishes or sells, services or Products that the Company or any Continuing Subsidiary furnishes or sells, or proposes to furnish or sell; (b) an economic interest in any person that purchases from or sells or furnishes to, the Company or any Continuing Subsidiary, any goods or services; (c) a beneficial interest in any contract or agreement disclosed in Section 5.16(a) of the Company Disclosure Schedule; or (d) any contractual or other arrangement with the Company or a Continuing Subsidiary, other than customary indemnity arrangements and customary employment-related agreements and arrangements; provided, however, that ownership of no more than five percent (5%) of the outstanding voting stock of a publicly traded corporation shall not be deemed an “economic interest in any person” for purposes of this Section 5.20. Neither the Company nor any Continuing Subsidiary has, since April 1, 2020, (i) extended or maintained credit, arranged for the extension of credit or renewed an extension of credit in the form of a personal loan to or for any director or executive officer (or equivalent thereof) of the Company or a Continuing Subsidiary, or (ii) materially modified any term of any such extension or maintenance of credit.

Section 5.21 Exchange Act. The Company is not currently (or has not previously been) subject to the requirements of Section 12 of the Securities Exchange Act of 1934, as amended (the “Exchange Act”).

 

41


Section 5.22 Brokers. Except for Maxim Group LLC, no broker, finder or investment banker is entitled to any brokerage, finder’s or other fee or commission in connection with the Transactions based upon arrangements made by or on behalf of the Company.

Section 5.23 Compliance with Health Care Laws and Certain Contracts. Except as set forth on Schedule 5.23 of the Company Disclosure Schedules:

(a) the Company and each of the Company’s subsidiaries, including the conduct of each of their business, is and has been at all times since April 1, 2020 in compliance in all material respects with all applicable Health Care Laws;

(b) all data, information and representations contained in any submission to, or communications with, the FDA by the Company and each subsidiary of the Company were accurate, complete, truthful and non-misleading in all material respects when submitted or communicated to FDA or as subsequently corrected or supplemented and, to the knowledge of the Company, remain so currently;

(c) all clinical, non-clinical, manufacturing and product quality studies and tests conducted in development of the products or services and upon which the Company or any Company’s subsidiary intends to rely in support of any application to the FDA related to product clearance or approval were conducted in substantial compliance with all applicable Laws and all Health Care Laws, including without limitation those related to Good Clinical Practice, Good Laboratory Practice, Good Manufacturing Practices, and the protection of human study subjects;

(d) all required permits, approvals and authorizations for clinical studies of the Company or any Continuing Subsidiary to proceed have been obtained from an appropriate Governmental Authority and an appropriate institutional review board, and to the knowledge of the Company, informed consent, in compliance with applicable Health Care Laws, has been obtained from all subjects enrolled in each such study;

(e) the Company and each Company’s subsidiary has to date developed, tested, manufactured, marketed, promoted and distributed the Products and services in compliance in all material respects with all applicable Health Care Laws and other Laws;

(f) neither the Company nor any Company’s subsidiary has received notice of and there is no Action, proceeding, demand, demand letter, warning letter, untitled letter, FDA Form 483, proceeding or request for information from the FDA or any Governmental Authority concerning noncompliance with Health Care Laws and other Laws with regard to promotion of products or services of the Company or any subsidiary of the Company;

(g) the Company and each Company subsidiary has neither voluntarily nor involuntarily initiated, conducted or issued, or caused to be initiated, conducted or issued, any recall or any field corrective action, market withdrawal or replacement, safety alert, warning, “dear doctor” letter, investigator notice or other notice or action to wholesalers, distributors, retailers, healthcare professionals, consumers or patients relating to an alleged lack of safety, efficacy or regulatory compliance of any Product, nor is the Company currently considering initiating, conducting or issuing any of the foregoing actions with respect to any Product, and the Company has not received any written notice from the FDA or any other Governmental Authority regarding the recall or any other actions described in this Section 5.23(g);

 

42


(h) (A) since April 1, 2020, neither the Company nor any of the Company’s subsidiaries has been charged in or identified as a target or subject of, or threatened to be charged in or subject of, an investigation, audit or inquiry by any Governmental Authority or, to the knowledge of the Company by any other person, under any Health Care Law and (B) neither the Company nor any Company’s subsidiary is currently under investigation or review with respect to any suspected or actual violation of any Health Care Law;

(i) No Governmental Authority, and to the knowledge of the Company, no other person, has made any written claim or commenced any proceeding with respect to any violation of any Health Care Law by the Company or any Company subsidiary or has been given written notice of any potential criminal, civil or administrative violation of any Health Care Law;

(j) neither the Company, any Company subsidiary nor any of their current officers, directors, managers, employees, has engaged or is engaging, in any activities which reasonably may give cause for civil monetary or criminal penalties or mandatory or permissive exclusion from any healthcare program defined in 42 U.S.C. §1320a-7b(f) or any foreign equivalent program (each, a “Health Care Program”); and

(k) neither the Company nor any Company subsidiary, or any of their respective affiliates, officers, directors, or employees has: (i) been debarred, excluded or received notice of action or threat of action with respect to debarment, exclusion or other action under the provisions of 21 U.S.C. §§ 335a, 335b, or 335c, 42 U.S.C. § 1320a-7 or any equivalent provisions in any other applicable jurisdiction; neither the Company nor any Company subsidiary, nor to the knowledge of the Company any of their respective affiliates, officers, directors or employees has (i) made or offered any payment, gratuity or other thing of value that is prohibited by any law to personnel of the FDA or any other Governmental Authority; (ii) made an untrue statement of a material fact or fraudulent statement to the FDA or other Governmental Authority, failed to disclose a material fact required to be disclosed to the FDA or any other Governmental Authority, or in any records and documentation prepared or maintained to comply with applicable Laws, or committed any act, made any statement, or failed to make any statement that, at the time such disclosure in the foregoing in this subsection nor (iii) took any action that could reasonably be expected to provide a basis for the FDA or any other Governmental Authority to invoke its policy respecting “Fraud, Untrue Statements of Material Facts, Bribery, and Illegal Gratuities” set forth in 56 Fed. Reg. 46191 (September 10, 1991) or any similar policy, nor (iv) received written notice of or, been subject to any other material enforcement action involving the FDA or any other similar Governmental Authority, including any suspension, consent decree, notice of criminal investigation, indictment, sentencing memorandum, plea agreement, court order or target or no-target letter, and none of the foregoing are pending or threatened in writing against the Company or any Company subsidiary.

 

43


Section 5.24 Exclusivity of Representations and Warranties. Except as otherwise expressly provided in this Article V (as modified by the Company Disclosure Schedule), the Company hereby expressly disclaims and negates, any other express or implied representation or warranty whatsoever (whether at Law or in equity) with respect to the Company, its affiliates, and any matter relating to any of them, including their affairs, the condition, value or quality of the assets, liabilities, financial condition or results of operations, or with respect to the accuracy or completeness of any other information made available to SPAC, its affiliates or any of their respective Representatives by, or on behalf of, Company, and any such representations or warranties are expressly disclaimed. Without limiting the generality of the foregoing, except as expressly set forth in this Agreement, neither Company nor any other person on behalf of Company has made or makes, any representation or warranty, whether express or implied, with respect to any projections, forecasts, estimates or budgets made available to SPAC, its affiliates or any of their respective Representatives of future revenues, future results of operations (or any component thereof), future cash flows or future financial condition (or any component thereof) of the Company (including the reasonableness of the assumptions underlying any of the foregoing), whether or not included in any management presentation or in any other information made available to SPAC, its affiliates or any of their respective Representatives or any other person, and that any such representations or warranties are expressly disclaimed.

ARTICLE VI.

REPRESENTATIONS AND WARRANTIES OF SPAC AND MERGER SUB

Except as set forth in (a) in SPAC’s disclosure schedule delivered by SPAC in connection with this Agreement (the “SPAC Disclosure Schedule”), or (b) any SPAC SEC Reports filed with or furnished to the SEC prior to the date of this Agreement that are publicly available on the SEC’s Electronic Data Gathering, Analysis and Retrieval system (excluding any risk factor or similar disclosure under the headings “Risk Factors”, “Forward-Looking Statements” or any similar cautionary, predictive or forward-looking sections or statements), SPAC hereby represents and warrants to the Company as follows:

Section 6.01 Corporate Organization.

(a) SPAC is an exempted company limited by shares duly incorporated, validly existing and in good standing under the Laws of the Cayman Islands. Merger Sub is a corporation duly organized, validly existing and in good standing under the laws of the state of Nevada. Each of SPAC and Merger Sub has the requisite corporate power and authority and all necessary governmental approvals to own, lease and operate its properties and to carry on its business as it is now being conducted.

(b) Merger Sub is the only subsidiary of SPAC. Except for Merger Sub, SPAC does not directly or indirectly own any equity or similar interest in, or any interest convertible into or exchangeable or exercisable for any equity or similar interest in, any corporation, partnership, joint venture or business association or other person.

 

44


Section 6.02 Memorandum, Articles of Incorporation and Bylaws. Each of SPAC and Merger Sub has heretofore furnished to the Company complete and correct copies of the SPAC Organizational Documents and the Merger Sub Organizational Documents. The SPAC Organizational Documents and the Merger Sub Organizational Documents are in full force and effect. Neither SPAC nor Merger Sub is in material violation of any of the provisions of the SPAC Organizational Documents and the Merger Sub Organizational Documents.

Section 6.03 Capitalization.

(a) The authorized capital stock of SPAC consists of (i) 500,000,000 SPAC Class A Ordinary Shares, (ii) 50,000,000 SPAC Class B Ordinary Shares, and (iii) 5,000,000 preference shares, par value $0.0001 per share (“SPAC Preferred Stock”). There are (A) 5,973,123 SPAC Class A Ordinary Shares and 5,050,000 SPAC Class B Ordinary Shares that are issued and outstanding, all of which are validly issued, fully paid and non-assessable and not subject to any preemptive rights, (B) no SPAC Class A Ordinary Shares or SPAC Class B Ordinary Shares are held in the treasury of SPAC, (C) 2,020,000 SPAC Class A Ordinary Shares are reserved for future issuance in connection with the SPAC Rights and (D) 13,335,000 SPAC Class A Ordinary Shares are reserved for future issuance in connection with the SPAC Warrants. There are (x) no shares of SPAC Preferred Stock issued and outstanding, (y) 26,670,000 SPAC Warrants issued and outstanding and (z) 20,200,000 SPAC Rights issued and outstanding. Each SPAC Right entitles the holder to receive one-tenth of one SPAC Class A Ordinary Share upon the consummation of the initial business combination. Each SPAC Warrant entitles the holder to purchase one-half of one SPAC Class A Ordinary Share upon exercise.

(b) The authorized capital stock of Merger Sub consists of 100 shares of common stock, no par value per share (the “Merger Sub Common Stock”) of which 100 shares of Merger Sub Common Stock are issued and outstanding. All outstanding shares of Merger Sub Common Stock have been duly authorized, validly issued, fully paid and are non-assessable and are not subject to preemptive rights, and are held by SPAC free and clear of all Liens, other than transfer restrictions under applicable securities laws and the Merger Sub Organizational Documents.

(c) All outstanding SPAC Units, SPAC Class A Ordinary Shares, SPAC Class B Ordinary Shares, SPAC Warrants and SPAC Rights have been issued and granted in compliance with all applicable securities laws and other applicable Laws and were issued free and clear of all Liens other than transfer restrictions under applicable securities laws and the SPAC Organizational Documents.

(d) The Aggregate Transaction Consideration being delivered by SPAC hereunder shall be duly and validly issued, fully paid and nonassessable, and each such share or other security shall be issued free and clear of preemptive rights and all Liens, other than transfer restrictions under applicable securities laws, any of the Ancillary Agreements and the SPAC Organizational Documents. The Aggregate Transaction Consideration will be issued in compliance with all applicable securities Laws and other applicable Laws and without contravention of any other person’s rights therein or with respect thereto.

 

45


(e) Except for securities issued by SPAC as permitted by this Agreement, the SPAC Warrants and the SPAC Rights (including with respect to the SPAC Units), SPAC has not issued any options, warrants, preemptive rights, calls, convertible securities or other rights, agreements, arrangements or commitments of any character relating to the issued or unissued capital stock of SPAC or obligating SPAC to issue or sell any shares of capital stock of, or other equity interests in, SPAC. All shares of SPAC Class A Ordinary Shares and SPAC Class B Ordinary Shares subject to issuance as aforesaid, upon issuance on the terms and conditions specified in the instruments pursuant to which they are issuable, will be duly authorized, validly issued, fully paid and non-assessable. Neither SPAC nor any subsidiary of SPAC is a party to, or otherwise bound by, and neither SPAC nor any subsidiary of SPAC has granted, any equity appreciation rights, participations, phantom equity or similar rights. Except pursuant to the SPAC Letter Agreement and the Sponsor Support Agreement, SPAC is not a party to any voting trusts, voting agreements, proxies, shareholder agreements or other agreements with respect to the voting or transfer of any SPAC Class A Ordinary Shares or any of the equity interests or other securities of SPAC or any of its subsidiaries. Except as set forth in the SPAC Organizational Documents, there are no outstanding contractual obligations of SPAC to repurchase, redeem or otherwise acquire any SPAC Ordinary Shares. There are no outstanding contractual obligations of SPAC to make any investment (in the form of a loan, capital contribution or otherwise) in, any person.

Section 6.04 Authority Relative to this Agreement. Each of SPAC and Merger Sub have all necessary power and authority to execute and deliver this Agreement and the other Transaction Documents to which it is or will be a party, to perform its obligations hereunder and thereunder and, subject to SPAC’s adoption of this Agreement (as the sole stockholder of Merger Sub) after the execution hereof, to consummate the Transactions. The execution and delivery of this Agreement and the other Transaction Documents to which SPAC or Merger Sub is or will be a party by SPAC or Merger Sub, as applicable, and the consummation by each of SPAC and Merger Sub of the Transactions, have been duly and validly authorized by all necessary corporate action, and no other corporate proceedings on the part of SPAC or Merger Sub are necessary to authorize this Agreement and the other Transaction Documents to which it is or will be a party, or to consummate the Transactions (other than (a) with respect to the Merger, SPAC’s adoption of this Agreement (as the sole stockholder of Merger Sub) after the execution hereof and the approval and adoption of this Agreement by the holders of two-thirds of the then-outstanding shares of SPAC Ordinary Shares (the “Required SPAC Shareholder Approval”) and by the holder of a majority of the then-outstanding shares of Merger Sub Common Stock, and the filing and recordation of appropriate merger documents as required by the NRS, and (b) with respect to the issuance of Domesticated SPAC Common Stock and the amendment and restatement of the SPAC Memorandum pursuant to this Agreement, the approval of majority of the then-outstanding shares of SPAC Ordinary Shares). Each of this Agreement and the other Transaction Documents to which SPAC or Merger Sub is or will be a party has been, or will be, has been duly and validly executed and delivered by SPAC and Merger Sub and, assuming due authorization, execution and delivery by the Company, constitutes a legal, valid and binding obligation of SPAC or Merger Sub, enforceable against SPAC or Merger Sub in accordance with its terms subject to the Remedies Exceptions.

 

46


Section 6.05 No Conflict; Required Filings and Consents.

(a) The execution and delivery of this Agreement by each of SPAC and Merger Sub do not, and the performance of this Agreement by each of SPAC and Merger Sub will not, (i) conflict with or violate the SPAC Organizational Documents or the Merger Sub Organizational Documents, (ii) assuming that all consents, approvals, authorizations and other actions described in Section 6.04 have been obtained and all filings and obligations described in Section 6.05(b) have been made, conflict with or violate any Law, rule, regulation, order, judgment or decree applicable to each of SPAC or Merger Sub or by which any of their property or assets is bound or affected, or (iii) result in any breach of, or constitute a default (or an event which, with notice or lapse of time or both, would become a default) under, or give to others any rights of termination, amendment, acceleration or cancellation of, or result in the creation of a Lien on any property or asset of each of SPAC or Merger Sub pursuant to, any note, bond, mortgage, indenture, contract, agreement, lease, license, permit, franchise or other instrument or obligation to which each of SPAC or Merger Sub is a party or by which each of SPAC or Merger Sub or any of their properties or assets is bound or affected, except, with respect to clauses (ii) and (iii), for any such conflicts, violations, breaches, defaults or other occurrences which would not have or reasonably be expected to have an SPAC Material Adverse Effect.

(b) The execution and delivery of this Agreement by each of SPAC and Merger Sub do not, and the performance of this Agreement by each of SPAC and Merger Sub will not, require any consent, approval, authorization or permit of, or filing with or notification to, any Governmental Authority, except (i) for applicable requirements, if any, of the Exchange Act, Blue Sky Laws and state takeover laws and filing and recordation of appropriate merger documents as required by the NRS and (ii) where the failure to obtain such consents, approvals, authorizations or permits, or to make such filings or notifications, would not, individually or in the aggregate, prevent or materially delay consummation of any of the Transactions or otherwise prevent SPAC or Merger Sub from performing its material obligations under this Agreement.

Section 6.06 Compliance. Neither SPAC nor Merger Sub is or has been in conflict with, or in default, breach or violation of, (a) any Law applicable to SPAC or Merger Sub or by which any property or asset of SPAC or Merger Sub is bound or affected, or (b) any note, bond, mortgage, indenture, contract, agreement, lease, license, permit, franchise or other instrument or obligation to which SPAC or Merger Sub is a party or by which SPAC or Merger Sub or any property or asset of SPAC or Merger Sub is bound, except, in each case, for any such conflicts, defaults, breaches or violations that would not have or reasonably be expected to have an SPAC Material Adverse Effect. Each of SPAC and Merger Sub is in possession of all material franchises, grants, authorizations, licenses, permits, easements, variances, exceptions, consents, certificates, approvals and orders of any Governmental Authority necessary for SPAC or Merger Sub to own, lease and operate its properties or to carry on its business as it is now being conducted.

 

47


Section 6.07 SEC Filings; Financial Statements; Sarbanes-Oxley.

(a) SPAC has filed or furnished, as applicable all forms, reports, schedules, statements and other documents, including any exhibits thereto, required to be filed or furnished by it with or to the Securities and Exchange Commission (the “SEC”) since January 25, 2022, together with any amendments, restatements or supplements thereto (collectively, the “SPAC SEC Reports”). SPAC has heretofore furnished to the Company true and correct copies of all amendments and modifications that have not been filed by SPAC with the SEC to all agreements, documents and other instruments that previously had been filed by SPAC with the SEC and are currently in effect. As of their respective dates, the SPAC SEC Reports (i) complied in all material respects with the applicable requirements of the Securities Act of 1933, as amended (the “Securities Act” ), the Exchange Act and the Sarbanes-Oxley Act, and the rules and regulations promulgated thereunder, and (ii) did not, at the time they were filed, or, if amended, as of the date of such amendment, contain any untrue statement of a material fact or omit to state a material fact required to be stated therein or necessary in order to make the statements made therein, in the light of the circumstances under which they were made, not misleading.

(b) To SPAC’s knowledge, each director and executive officer of SPAC has filed with the SEC on a timely basis all documents required with respect to SPAC by Section 16(a) of the Exchange Act and the rules and regulations thereunder.

(c) Each of the financial statements (including, in each case, any notes thereto) contained in the SPAC SEC Reports was prepared in accordance with GAAP (applied on a consistent basis) and Regulation S-X and Regulation S-K, as applicable, throughout the periods indicated (except as may be indicated in the notes thereto or, in the case of unaudited financial statements, as permitted by Form 10-Q of the SEC) and each fairly presents, in all material respects, the financial position, results of operations, changes in stockholders equity and cash flows of SPAC as at the respective dates thereof and for the respective periods indicated therein, (subject, in the case of unaudited statements, to normal and recurring year-end adjustments which have not had, and would not reasonably be expected to individually or in the aggregate be material). SPAC has no off-balance sheet arrangements that are not disclosed in the SPAC SEC Reports. No financial statements other than those of SPAC are required by GAAP to be included in the consolidated financial statements of SPAC.

(d) Except as and to the extent set forth in the SPAC SEC Reports, neither SPAC nor Merger Sub has any liability or obligation of a nature (whether accrued, absolute, contingent or otherwise) required to be reflected on a balance sheet prepared in accordance with GAAP, except for liabilities and obligations arising in the ordinary course of SPAC’s and Merger Sub’s business.

(e) SPAC is in compliance in all material respects with the applicable listing and corporate governance rules and regulations of Nasdaq.

(f) SPAC has established and maintains disclosure controls and procedures (as defined in Rule 13a-15 under the Exchange Act). Such disclosure controls and procedures are designed to ensure that material information relating to SPAC and other material information required to be disclosed by SPAC in the reports and other documents that it files or furnishes under the Exchange Act is recorded, processed, summarized and reported within the time periods specified in the rules and forms of the SEC, and that all such material information is accumulated and communicated to SPAC’s principal executive officer and its principal financial officer as appropriate to allow timely decisions regarding required disclosure and to make the certifications required pursuant to Sections 302 and 906 of the Sarbanes-Oxley Act. Such disclosure controls and procedures are effective in timely alerting SPAC’s principal executive officer and principal financial officer to material information required to be included in SPAC’s periodic reports required under the Exchange Act.

 

48


(g) SPAC maintains systems of internal control over financial reporting that are sufficient to provide reasonable assurance regarding the reliability of financial reporting and the preparation of financial statements for external purposes in accordance with GAAP, including policies and procedures sufficient to provide reasonable assurance: (i) that SPAC maintains records that in reasonable detail accurately and fairly reflect, in all material respects, its transactions and dispositions of assets; (ii) that transactions are recorded as necessary to permit the preparation of financial statements in conformity with GAAP; (iii) that receipts and expenditures are being made only in accordance with authorizations of management and its board of directors; and (iv) regarding prevention or timely detection of unauthorized acquisition, use or disposition of its assets that could have a material effect on its financial statements. SPAC has delivered to the Company a true and complete copy of any disclosure (or, if unwritten, a summary thereof) by any Representative of SPAC to SPAC’s independent auditors relating to any material weaknesses in internal controls and any significant deficiencies in the design or operation of internal controls that would adversely affect the ability of SPAC to record, process, summarize and report financial data. SPAC has no knowledge of any fraud or whistle-blower allegations, whether or not material, that involve management or other employees or consultants who have or had a significant role in the internal control over financial reporting of SPAC. Since December 31, 2021, there have been no material changes in SPAC internal control over financial reporting.

(h) There are no outstanding loans or other extensions of credit made by SPAC to any executive officer (as defined in Rule 3b-7 under the Exchange Act) or director of SPAC. SPAC has not taken any action prohibited by Section 402 of the Sarbanes-Oxley Act.

(i) Neither SPAC (including any employee thereof) nor SPAC’s independent auditors has identified or been made aware of (i) any significant deficiency or material weakness in the system of internal accounting controls utilized by SPAC, (ii) any fraud, whether or not material, that involves SPAC’s management or other employees who have a role in the preparation of financial statements or the internal accounting controls utilized by SPAC or (iii) any claim or allegation regarding any of the foregoing.

(j) As of the date hereof, there are no outstanding SEC comments from the SEC with respect to the SPAC SEC Reports. To the knowledge of SPAC, none of the SPAC SEC Reports filed on or prior to the date hereof is subject to ongoing SEC review or investigation as of the date hereof.

Section 6.08 Absence of Certain Changes or Events. Since the completion of its initial public offering, except as expressly contemplated by this Agreement, (a) SPAC has conducted its business in the ordinary course and in a manner consistent with past practice, and (b) there has not been any SPAC Material Adverse Effect.

Section 6.09 Absence of Litigation. There is no Action pending or, to the knowledge of SPAC, threatened against SPAC, or any property or asset of SPAC or any of its officers and directors, before any Governmental Authority. Neither SPAC nor any material property or asset of SPAC is subject to any continuing order of, consent decree, settlement agreement or other similar written agreement with, or, to the knowledge of SPAC, continuing investigation by, any Governmental Authority.

 

49


Section 6.10 Board Approval; Vote Required.

(a) The SPAC Board, by resolutions duly adopted by a majority vote of those voting at a meeting duly called and held and not subsequently rescinded or modified in any way, has duly (i) determined that this Agreement and the Transactions are fair to and in the best interests of SPAC and its stockholders, (ii) approved this Agreement, the Transactions and the other SPAC Proposals, (iii) recommended that the shareholders of SPAC approve and adopt this Agreement and Merger and the other SPAC Proposals, and directed that this Agreement and the Merger and the other SPAC Proposals, be submitted for consideration by the shareholders of SPAC at the SPAC Shareholders’ Meeting.

(b) The Merger Sub Board, by resolutions duly adopted by written consent and not subsequently rescinded or modified in any way, has duly (i) determined that this Agreement and the Merger are fair to and in the best interests of Merger Sub and its sole stockholder, (ii) approved this Agreement and the Merger and declared their advisability, (iii) recommended that the sole stockholder of Merger Sub approve and adopt this Agreement and approve the Merger and directed that this Agreement and the Transactions be submitted for consideration by the sole stockholder of Merger Sub.

(c) The only vote of the holders of any class or series of capital stock of Merger Sub necessary to approve this Agreement, the Merger and the other Transactions is the affirmative vote of the holders of a majority of the outstanding shares of Merger Sub Common Stock.

Section 6.11 No Prior Operations of Merger Sub. Merger Sub was formed solely for the purpose of engaging in the Transactions and has not engaged in any business activities or conducted any operations or incurred any obligation or liability, other than as contemplated by this Agreement.

Section 6.12 Brokers. No broker, finder or investment banker is entitled to any brokerage, finder’s or other fee or commission in connection with the Transactions based upon arrangements made by or on behalf of SPAC or Merger Sub.

Section 6.13 SPAC Trust Fund. As of the date of this Agreement, SPAC has no less than $58,271,302 in the trust fund established by SPAC for the benefit of its public stockholders (the “Trust Fund”) maintained in a trust account at the Transfer Agent (the “Trust Account”). The monies of such Trust Account are invested in United States Government securities or money market funds meeting certain conditions under Rule 2a-7 promulgated under the Investment Company Act of 1940, as amended, and held in trust by the Transfer Agent (the “Trustee”) pursuant to the Investment Management Trust Agreement, dated as of February 7, 2022, between SPAC and the Trustee (the “Trust Agreement”). The Trust Agreement has not been amended or modified and is valid and in full force and effect and is enforceable in accordance with its terms, subject to the Remedies Exceptions, and no termination, repudiation, rescission, amendment, supplement or modification is contemplated. SPAC has complied in all material respects with the terms of the Trust Agreement and is not in breach thereof or default thereunder and there does not

 

50


exist under the Trust Agreement any event which, with the giving of notice or the lapse of time, would constitute such a breach or default by SPAC or the Trustee. There are no separate contracts, agreements, side letters or other understandings (whether written or unwritten, express or implied): (i) between SPAC and the Trustee that would cause the description of the Trust Agreement in the SPAC SEC Reports to be inaccurate in any material respect; or (ii) to the knowledge of SPAC, that would entitle any person (other than shareholders of SPAC who shall have elected to redeem their shares of Domesticated SPAC Common Stock pursuant to the SPAC Organizational Documents) to any portion of the proceeds in the Trust Account. Prior to the Closing, none of the funds held in the Trust Account may be released except: (A) to pay income and franchise Taxes from any interest income earned in the Trust Account; and (B) upon the exercise of Redemption Rights in accordance with the provisions of the SPAC Organizational Documents. As of the date hereof, there are no Actions pending or, to the knowledge of SPAC, threatened in writing with respect to the Trust Account. Upon consummation of the Merger and notice thereof to the Trustee pursuant to the Trust Agreement, SPAC shall cause the Trustee to, and the Trustee shall thereupon be obligated to, release to SPAC as promptly as practicable, the Trust Funds in accordance with the Trust Agreement at which point the Trust Account shall terminate; provided, however that the liabilities and obligations of SPAC due and owing or incurred at or prior to the Effective Time shall be paid as and when due, including all amounts payable (a) to shareholders of SPAC who shall have exercised their Redemption Rights, (b) with respect to filings, applications and/or other actions taken pursuant to this Agreement required under Law, (c) to the Trustee for fees and costs incurred in accordance with the Trust Agreement; and (d) to third parties (e.g., professionals, printers, etc.) who have rendered services to SPAC in connection with its efforts to effect the Merger (including fees owed by SPAC to Maxim Group LLC, pursuant to that certain Underwriting Agreement, dated February 7, 2022, between Maxim Group LLC and SPAC).

Section 6.14 Employees. Other than any officers as described in the SPAC SEC Reports, SPAC and Merger Sub have never employed any employees. SPAC has no unsatisfied material liability with respect to any employee, officer or director. SPAC and Merger Sub have never and do not currently maintain, sponsor, contribute to or have any direct liability under any employee benefit plan (as defined in Section 3(3) of ERISA), nonqualified deferred compensation plan subject to Section 409A of the Code, bonus, stock option, stock purchase, restricted stock, incentive, deferred compensation, retiree medical or life insurance, supplemental retirement, severance, change in control, fringe benefit, sick pay and vacation plans or arrangements or other employee benefit plans, programs or arrangements. Neither the execution and delivery of this Agreement nor the other Ancillary Agreements nor the consummation of the Transactions will (i) result in any payment (including severance, unemployment compensation, golden parachute, bonus or otherwise) becoming due to any director, officer or employee of SPAC, or (ii) result in the acceleration of the time of payment or vesting of any such benefits. The Transactions shall not be the direct or indirect cause of any amount paid or payable by SPAC, Merger Sub or any affiliate being classified as an “excess parachute payment” under Section 280G of the Code or the imposition of any additional Tax under Section 409A(a)(1)(B) of the Code. There is no contract, agreement, plan or arrangement to which SPAC or Merger Sub is a party which requires payment by any party of a Tax gross-up or Tax reimbursement payment to any person.

 

51


Section 6.15 Taxes.

(a) SPAC and Merger Sub (i) have duly and timely filed (taking into account any extension of time within which to file) all material Tax Returns required to be filed by any of them as of the date hereof and all such filed Tax Returns are complete and accurate in all material respects; (ii) have timely paid all material Taxes that are shown as due on such filed Tax Returns and any other material Taxes that SPAC or Merger Sub are otherwise obligated to pay, except with respect to current Taxes not yet due and payable or otherwise being contested in good faith or that are described in clause (a)(v) below; (iii) with respect to all material Tax Returns filed by or with respect to any of them, have not waived any statute of limitations with respect to material Taxes or agreed to any extension of time with respect to a material Tax assessment or deficiency; and (iv) do not have any deficiency, audit, examination, investigation or other proceeding in respect of a material amount of Taxes or material Tax matters pending or threatened in writing, for a Tax period which the statute of limitations for assessments remains open.

(b) Neither SPAC nor Merger Sub is a party to, is bound by or has an obligation under any Tax sharing agreement, Tax indemnification agreement, Tax allocation agreement or similar contract or arrangement (including any agreement, contract or arrangement providing for the sharing or ceding of credits or losses) or has a potential liability or obligation to any person as a result of or pursuant to any such agreement, contract, arrangement or commitment other than an agreement, contract, arrangement or commitment the primary purpose of which does not relate to Taxes and which is not entered into with any affiliate or direct or indirect owner of SPAC.

(c) None of SPAC or Merger Sub will be required to include any material item of income in, or exclude any material item of deduction from, taxable income for any taxable period (or portion thereof) ending after the Closing Date as a result of any: (i) change in method of accounting for a taxable period ending on or prior to the Closing Date under Section 481(c) of the Code (or any corresponding or similar provision of state, local or foreign income Tax Law); (ii) “closing agreement” as described in Section 7121 of the Code (or any corresponding or similar provision of state, local or foreign income Tax Law) executed on or prior to the Closing Date; or (iii) installment sale made on or prior to the Closing Date.

(d) Neither SPAC nor Merger Sub has been a member of an affiliated group filing a consolidated, combined or unitary U.S. federal, state, local or foreign income Tax Return.

(e) Neither SPAC nor Merger Sub has any material liability for the Taxes of any person under Treasury Regulation section 1.1502-6 (or any similar provision of state, local or foreign Law), as a transferee or successor, by contract, or otherwise.

(f) Neither SPAC nor Merger Sub has any request for a material ruling in respect of Taxes pending between SPAC and/or Merger Sub, on the one hand, and any Tax authority, on the other hand.

(g) Neither SPAC nor Merger Sub has within the last two years distributed stock of another person, or has had its stock distributed by another person, in a transaction that was purported or intended to be governed in whole or in part by Section 355 or Section 361 of the Code.

 

52


(h) Neither SPAC nor Merger Sub has engaged in or entered into a “listed transaction” within the meaning of Treasury Regulation Section 1.6011-4(b)(2).

(i) SPAC and Merger Sub have not taken any action, nor to the knowledge of SPAC are there any facts or circumstances, that would reasonably be expected to prevent the Merger from qualifying as a “reorganization” within the meaning of Section 368(a) of the Code and the Treasury Regulations.

Section 6.16 Listing. The issued and outstanding SPAC Units are registered pursuant to Section 12(b) of the Exchange Act and are listed for trading on Nasdaq under the symbol “ATAKU.” The issued and outstanding SPAC Class A Ordinary Shares are registered pursuant to Section 12(b) of the Exchange Act and are listed for trading on Nasdaq under the symbol “ATAK”. The issued and outstanding SPAC Warrants are registered pursuant to Section 12(b) of the Exchange Act and are listed for trading on Nasdaq under the symbol “ATAKW”. The issued and outstanding SPAC Rights are registered pursuant to Section 12(b) of the Exchange Act and are listed for trading on Nasdaq under the symbol “ATAKR.” In each case, the securities were listed pursuant to Nasdaq Rule 5405. here is no Action pending or threatened in writing against SPAC by Nasdaq or the SEC with respect to any intention by such entity to deregister the SPAC Units, the SPAC Class A Ordinary Shares, SPAC Warrants or SPAC Rights or terminate the listing of SPAC on Nasdaq nor is SPAC aware of any circumstance that might result in such an action. None of SPAC or any of its affiliates has taken any action in an attempt to terminate the registration of the SPAC Units, the SPAC Class A Ordinary Shares, the SPAC Warrants or the SPAC Rights under the Exchange Act.

Section 6.17 SPACs and Merger Subs Investigation and Reliance. Each of SPAC and Merger Sub is a sophisticated purchaser and has made its own independent investigation, review and analysis regarding the Company and the Transactions, which investigation, review and analysis were conducted by SPAC and Merger Sub together with expert advisors, including legal counsel, that they have engaged for such purpose. SPAC, Merger Sub and their Representatives have been provided with full and complete access to the Representatives, properties, offices, plants and other facilities, books and records of the Company and other information that they have requested in connection with their investigation of the Company and the Transactions. Neither SPAC nor Merger Sub is relying on any statement, representation or warranty, oral or written, express or implied, made by the Company or any of its Representatives, except as expressly set forth in Article V (as modified by the Company Disclosure Schedule). Neither the Company nor any of its respective stockholders, affiliates or Representatives shall have any liability to SPAC, Merger Sub or any of their respective stockholders, affiliates or Representatives resulting from the use of any information, documents or materials made available to SPAC or Merger Sub or any of their Representatives, whether orally or in writing, in any confidential information memoranda, “data rooms,” management presentations, due diligence discussions or in any other form in expectation of the Transactions. Neither the Company nor any of its stockholders, affiliates or Representatives is making, directly or indirectly, any representation or warranty with respect to any estimates, projections or forecasts involving the Company.

Section 6.18 Certain Business Practices. None of SPAC, Merger Sub, nor, to SPAC’s knowledge, any directors or officers, agents or employees of SPAC or Merger Sub has: (a) used any funds for unlawful contributions, gifts, entertainment or other unlawful expenses related to political activity; (b) made any unlawful payment to foreign or domestic government officials or employees or to foreign or domestic political parties or campaigns or violated any provision of the Foreign Corrupt Practices Act of 1977, as amended; or (c) made any payment in the nature of criminal bribery.

 

53


Section 6.19 Investment Company Act. Neither SPAC nor Merger Sub is an “investment company” within the meaning of the Investment Company Act of 1940, as amended.

Section 6.20 Takeover Statutes and Charter Provisions. The SPAC Board has taken all action necessary so that this Agreement, the Merger and the Transactions are exempt from any applicable anti-takeover provision of the SPAC Memorandum or any other applicable law.

Section 6.20 Exclusivity of Representations and Warranties. Except as otherwise expressly provided in this Article VI (as modified by the SPAC Disclosure Schedule), SPAC hereby expressly disclaims and negates, any other express or implied representation or warranty whatsoever (whether at Law or in equity) with respect to SPAC, its affiliates, and any matter relating to any of them, including their affairs, the condition, value or quality of the assets, liabilities, financial condition or results of operations, or with respect to the accuracy or completeness of any other information made available to the Company, its affiliates or any of their respective Representatives by, or on behalf of, SPAC, and any such representations or warranties are expressly disclaimed. Without limiting the generality of the foregoing, except as expressly set forth in this Agreement, neither SPAC nor any other person on behalf of SPAC has made or makes, any representation or warranty, whether express or implied, with respect to any projections, forecasts, estimates or budgets made available to the Company, its affiliates or any of their respective Representatives of future revenues, future results of operations (or any component thereof), future cash flows or future financial condition (or any component thereof) of SPAC (including the reasonableness of the assumptions underlying any of the foregoing), whether or not included in any management presentation or in any other information made available to the Company, its affiliates or any of their respective Representatives or any other person, and that any such representations or warranties are expressly disclaimed.

ARTICLE VII.

CONDUCT OF BUSINESS PENDING THE MERGER

Section 7.01 Conduct of Business by the Company Pending the Merger.

(a) The Company agrees that, between the date of this Agreement and the Effective Time or the earlier termination of this Agreement, except as (1) expressly contemplated by any other provision of this Agreement or any Ancillary Agreement or in connection with the Reorganization, (2) set forth in Section 7.01 of the Company Disclosure Schedule, or (3) required by applicable Law (including (x) as may be requested or compelled by any Governmental Authority and (y) COVID-19 Measures), unless SPAC shall otherwise consent in writing (which consent shall not be unreasonably conditioned, withheld or delayed):

 

54


(i) the Company and the Continuing Subsidiaries shall conduct their respective businesses in the ordinary course of business and in a manner consistent with past practice; and

(ii) the Company and the Continuing Subsidiaries shall use their respective commercially reasonable efforts to preserve substantially intact their respective current business organization of the Company, to keep available the services of their respective current officers, key employees and consultants and to preserve the respective current relationships of the Company or the Continuing Subsidiaries with customers, Suppliers and other persons with which the Company or the Continuing Subsidiaries have significant business relations.

(b) By way of amplification and not limitation, except as (1) expressly contemplated by any other provision of this Agreement or any Ancillary Agreement, (2) set forth in Section 7.01 of the Company Disclosure Schedule, (3) as required in connection with the Reorganization, or (4) required by applicable Law (including (x) as may be requested or compelled by any Governmental Authority and (y) COVID-19 Measures), the Company and the Continuing Subsidiaries shall not, between the date of this Agreement and the Effective Time or the earlier termination of this Agreement, directly or indirectly, do any of the following without the prior written consent of SPAC (which consent shall not be unreasonably conditioned, withheld or delayed):

(i) amend or otherwise change their respective governing documents;

(ii) form or create any subsidiaries;

(iii) issue, sell, pledge, dispose of, grant or encumber, or authorize the issuance, sale, pledge, disposition, grant or encumbrance of, (A) any shares of any class of capital stock of the Company or the Continuing Subsidiaries, or any options, warrants, convertible securities or other rights of any kind to acquire any shares of such capital stock, or any other ownership interest (including any phantom interest), of the Company or the Continuing Subsidiaries; or (B) any material assets of the Company or the Continuing Subsidiaries;

(iv) declare, set aside, make or pay any dividend or other distribution, payable in cash, stock, property or otherwise, with respect to any of their respective capital stock;

(v) reclassify, combine, split, subdivide or redeem, or purchase or otherwise acquire, directly or indirectly, any of their respective capital stock, other than redemptions of equity securities from former employees upon the terms set forth in the underlying agreements governing such equity securities;

(vi) (A) acquire (including by merger, consolidation, or acquisition of stock or assets or any other business combination) any corporation, partnership, other business organization or any division thereof in an amount in excess of $500,000; or (B) incur any Indebtedness or issue any debt securities or assume, guarantee or endorse, or otherwise become responsible for, the obligations of any person, or make any loans or advances, or intentionally grant any security interest in any of its assets, in each case, except in the ordinary course of business and consistent with past practice;

 

55


(vii) (A) grant any increase in the compensation, incentives or benefits payable or to become payable to any of their respective directors, officers, employees or consultants as of the date of this Agreement, other than increases in base compensation of and grants of bonuses to employees in the ordinary course of business, (B) enter into any new, or materially amend any existing Service Agreement or severance or termination agreement with any current or former director, officer, employee or consultant whose compensation would exceed, on an annualized basis, $200,000, (C) waive any stock repurchase rights, accelerate or commit to accelerate the funding, payment, or vesting of any compensation or benefits, in each case with respect to any current or former director, officer, employee or consultant or (D) hire or otherwise enter into any new employment, consulting or similar arrangement with any person or terminate any director, officer, employee or consultant provider whose compensation would exceed, on an annualized basis, $200,000;

(viii) other than as required by Law or pursuant to the terms of an agreement entered into prior to the date of this Agreement and reflected on Section 5.10(a) of the Company Disclosure Schedule, grant any severance or termination pay to, any director or officer of the Company or the Continuing Subsidiaries;

(ix) adopt, amend and/or terminate any Plan except (x) as may be required by applicable Law or is necessary in order to consummate the Transactions or (y) in the event of annual renewals of health and welfare programs;

(x) except in the ordinary course of business, make any material tax election, amend a material Tax Return or settle or compromise any material United States federal, state, local or non-United States income tax liability;

(xi) materially amend, or modify or consent to the termination (excluding any expiration in accordance with its terms) of any Material Contract or amend, waive, modify or consent to the termination (excluding any expiration in accordance with its terms) of the Company’s or the Continuing Subsidiaries’ material rights thereunder, in each case in a manner that is adverse to the Company, taken as a whole, except in the ordinary course of business, or waive, delay the exercise of, release or assign any material rights or claims thereunder;

(xii) transfer or exclusively license to any person Company IP or enter into grants to transfer or license to any person future patent rights, other than in the ordinary course of business consistent with past practices;

(xiii) intentionally permit any material item of Company IP to lapse or to be abandoned, invalidated, dedicated to the public, or disclaimed, or otherwise become unenforceable or fail to perform or make any applicable filings, recordings or other similar actions or filings, or fail to pay all required fees and taxes required or advisable to maintain and protect its interest in each and every material item of Company IP;

 

56


(xiv) except as required by law or GAAP, revalue any of the assets of the Company or any Continuing Subsidiary in any material manner or make any material change in accounting methods, principles or practices;

(xv) make capital expenditures in excess of previously budgeted amounts other than in an amount not in excess of the amount set forth on Section 7.01(b)(xv) of the Company Disclosure Schedule, in the aggregate; or

(xvi) enter into any agreement or otherwise make a binding commitment to do any of the foregoing.

Section 7.02 Conduct of Business by SPAC and Merger Sub Pending the Merger. Except as (1) expressly contemplated by any other provision of this Agreement or any Ancillary Agreement (including entering into any subscription agreement in connection with, and the consummation of, the Financing) or in connection with the Domestication or Reorganization, (2) set forth on Section 7.02 of the SPAC Disclosure Schedule or (3) required by applicable Law (including (x) as may be requested or compelled by any Governmental Authority and (y) COVID-19 Measures), SPAC agrees that from the date of this Agreement until the earlier of the termination of this Agreement and the Effective Time, unless the Company shall otherwise consent in writing (which consent shall not be unreasonably withheld, delayed or conditioned), the businesses of SPAC and Merger Sub shall be conducted in the ordinary course of business and in a manner consistent with past practice. By way of amplification and not limitation, except as (A) expressly contemplated by any other provision of this Agreement or any Ancillary Agreement (including entering into any subscription agreement in connection with, and the consummation of, the Financing), (B) set forth on Section 7.02 of the SPAC Disclosure Schedule, or (C) required by applicable Law (including (x) as may be requested or compelled by any Governmental Authority and (y) COVID-19 Measures), neither SPAC nor Merger Sub shall, between the date of this Agreement and the Effective Time or the earlier termination of this Agreement, directly or indirectly, do any of the following without the prior written consent of the Company, which consent shall not be unreasonably withheld, delayed or conditioned:

(a) amend or otherwise change the SPAC Organizational Documents (other than in connection with a SPAC Extension Proposal, if any) or the Merger Sub Organizational Documents or form any subsidiary of SPAC other than Merger Sub;

(b) declare, set aside, make or pay any dividend or other distribution, payable in cash, stock, property or otherwise, with respect to any of its capital stock, other than redemptions from the Trust Fund that are required pursuant to the SPAC Organizational Documents;

(c) reclassify, combine, split, subdivide or redeem, or purchase or otherwise acquire, directly or indirectly, any of the Domesticated SPAC Common Stock or SPAC Warrants except for redemptions from the Trust Fund that are required pursuant to the SPAC Organizational Documents;

(d) issue, sell, pledge, dispose of, grant or encumber, or authorize the issuance, sale, pledge, disposition, grant or encumbrance of, any shares of any class of capital stock or other securities of SPAC or Merger Sub, or any options, warrants, convertible securities or other rights of any kind to acquire any shares of such capital stock, or any other ownership interest (including, without limitation, any phantom interest), of SPAC or Merger Sub, except for the Financing;

 

57


(e) acquire (including by merger, consolidation, or acquisition of stock or assets or any other business combination) any corporation, partnership, other business organization or enter into any strategic joint ventures, partnerships or alliances with any other person;

(f) incur any indebtedness for borrowed money or guarantee any such indebtedness of another person or persons, issue or sell any debt securities or options, warrants, calls or other rights to acquire any debt securities of SPAC, as applicable, enter into any “keep well” or other agreement to maintain any financial statement condition or enter into any arrangement having the economic effect of any of the foregoing, in each case, except (i) in the ordinary course of business consistent with past practice, (ii) for loans from Sponsor to SPAC to pay any required extension fees, and (iii) for working capital loans from Sponsor to SPAC in the aggregate amount of up to $1,500,000;

(g) make any change in any method of financial accounting or financial accounting principles, policies, procedures or practices, except as required by a concurrent amendment in GAAP or applicable Law made subsequent to the date hereof, as agreed to by its independent accountants;

(h) make any material Tax election or settle or compromise any material United States federal, state, local or non-United States income Tax liability, except in the ordinary course consistent with past practice;

(i) liquidate, dissolve, reorganize or otherwise wind up the business and operations of SPAC or Merger Sub;

(j) amend the Trust Agreement or any other agreement related to the Trust Account;

(k) enter into, renew or amend in any material respect any transaction, agreement arrangement or understanding with any (i) present or former executive officer or director of SPAC or Merger Sub, (ii) beneficial owner (within the meaning of Section 13(d) of the Exchange Act) of 5% or more of the capital stock or equity interests of SPAC or (iii) affiliate, “associate” or member of the “immediate family” (as such terms are respectively defined in Rules 12b-2 and 16a-1 of the Exchange Act) of any of the foregoing; or

(l) enter into any agreement or otherwise make a binding commitment to do any of the foregoing.

Section 7.03 Claims Against Trust Account. The Company agrees that, notwithstanding any other provision contained in this Agreement, the Company does not now have, and shall not at any time prior to the Effective Time have, any claim to, or make any claim against, the Trust Fund, regardless of whether such claim arises as a result of, in connection with or relating in any way to, the business relationship between the Company on the one hand, and SPAC on the other hand, this Agreement, or any other agreement or any other matter, and regardless of whether such claim arises based on contract, tort, equity or any other theory of legal liability (any and all such

 

58


claims are collectively referred to in this Section 7.03 as the “Claims”). Notwithstanding any other provision contained in this Agreement, the Company hereby irrevocably waives any Claim they may have, now or in the future and will not seek recourse against the Trust Fund for any reason whatsoever in respect thereof; provided, however, that the foregoing waiver will not limit or prohibit the Company from pursuing a claim against SPAC, Merger Sub or any other person (a) for legal relief against monies or other assets of SPAC or Merger Sub held outside of the Trust Account or for specific performance or other equitable relief in connection with the Transactions or (b) for damages for breach of this Agreement against SPAC (or any successor entity) or Merger Sub in the event this Agreement is terminated for any reason and SPAC consummates a business combination transaction with another party. In the event that the Company commences any action or proceeding against or involving the Trust Fund in violation of the foregoing, SPAC shall be entitled to recover from the Company the associated reasonable legal fees and costs in connection with any such action, in the event SPAC prevails in such action or proceeding.

ARTICLE VIII.

ADDITIONAL AGREEMENTS

Section 8.01 Proxy Statement; Registration Statement.

(a) As promptly as practicable after the delivery of the PCAOB 2022 Audited Financials of this Agreement from the Company to SPAC, (i) SPAC and shall prepare and file with the SEC a registration statement on Form S-4 (together with all amendments thereto and including the proxy statement/prospectus included therein, the “Registration Statement”) in connection with the registration under the Securities Act of the shares of Domesticated SPAC Common Stock (A) to be issued to the stockholders of the Company pursuant to this Agreement and the (B) the Domesticated SPAC Common Stock, the Domesticated SPAC Units, the Domesticated SPAC Warrants and the Domesticated SPAC Rights to be issued upon the conversion of the issued and outstanding SPAC Ordinary Shares, SPAC Units, SPAC Warrants and SPAC Rights, respectively, pursuant to the Domestication. The Registration Statement shall include a proxy statement/prospectus (as amended or supplemented, the “Proxy Statement”) to be sent to the shareholders of SPAC relating to (A) with respect to SPAC’s shareholders, the special meeting of SPAC’s stockholders (the “SPAC Shareholders Meeting”) to be held to consider approval and adoption of (1) this Agreement and the Merger, (2) the Domestication, (3) the issuance of Domesticated SPAC Common Stock as contemplated by this Agreement pursuant to the requirements of Nasdaq, (3) the second amended and restated SPAC Certificate of Incorporation as set forth on Exhibit C, (4) the Stock Incentive Plan and (5) any other proposals the parties deem necessary to effectuate the Transactions (collectively, the “SPAC Proposals”). SPAC and the Company each shall use their reasonable best efforts to (i) cause the Registration Statement when filed with the SEC to comply in all material respects with all legal requirements applicable thereto, (ii) respond as promptly as reasonably practicable to and resolve all comments received from the SEC concerning the Proxy Statement and the Registration Statement, (iii) cause the Registration Statement to be declared effective under the Securities Act as promptly as practicable and (iv) to keep the Registration Statement effective as long as is necessary to consummate the Transactions. Prior to the effective date of the Registration Statement, SPAC shall take all or any action required under any applicable federal or state securities laws in connection with the issuance of shares of Domesticated SPAC Common Stock, in each case to be issued or

 

59


issuable to the stockholders of the Company pursuant to this Agreement. As promptly as practicable after finalization of the Proxy Statement, each of the Company and SPAC shall mail the Proxy Statement to their respective stockholders. Each of SPAC and the Company shall furnish all information concerning it as may reasonably be requested by the other party in connection with such actions and the preparation of the Registration Statement and the Proxy Statement.

(b) No filing of, or amendment or supplement to the Proxy Statement or the Registration Statement will be made by SPAC or the Company without the approval of the other party (such approval not to be unreasonably withheld, conditioned or delayed). For the avoidance of doubt, prior to filing with the SEC, SPAC will make available to the Company drafts of the Registration Statements, Proxy Statement and any other documents to be filed with the SEC, both preliminary and final, and drafts of any amendment or supplement to the Registration Statement, Proxy Statement or such other document and will provide the Company with a reasonable opportunity to comment on such drafts and shall consider such comments in good faith. SPAC and the Company each will advise the other, promptly after they receive notice thereof, of the time when the Registration Statement has become effective or any supplement or amendment has been filed, of the issuance of any stop order, of the suspension of the qualification of the Domesticated SPAC Common Stock to be issued or issuable to the stockholders of the Company in connection with this Agreement for offering or sale in any jurisdiction, or of any request by the SEC for amendment of the Proxy Statement or the Registration Statement or comments thereon and responses thereto or requests by the SEC for additional information. Each of SPAC and the Company shall cooperate and mutually agree upon (such agreement not to be unreasonably withheld or delayed), any response to comments of the SEC or its staff with respect to the Proxy Statement or the Registration Statement and any amendment to the Proxy Statement or the Registration Statement filed in response thereto.

(c) SPAC represents that the information supplied by SPAC for inclusion in the Registration Statement and the Proxy Statement shall not, at (i) the time the Registration Statement is declared effective, (ii) the time the Proxy Statement (or any amendment thereof or supplement thereto) is first mailed to the shareholders of SPAC and the Company, (iii) the time of the SPAC Shareholders’ Meeting, and (iv) the Effective Time, contain any untrue statement of a material fact or fail to state any material fact required to be stated therein or necessary in order to make the statements therein, in light of the circumstances under which they were made, not misleading. If, at any time prior to the Effective Time, any event or circumstance relating to SPAC or Merger Sub, or their respective officers or directors, should be discovered by SPAC which should be set forth in an amendment or a supplement to the Registration Statement or the Proxy Statement, SPAC shall promptly inform the Company. All documents that SPAC is responsible for filing with the SEC in connection with the Merger or the other Transactions will comply as to form and substance in all material respects with the applicable requirements of the Securities Act and the rules and regulations thereunder and the Exchange Act and the rules and regulations thereunder.

(d) The Company represents that the information supplied by the Company for inclusion in the Registration Statement and the Proxy Statement shall not, at (i) the time the Registration Statement is declared effective, (ii) the time the Proxy Statement (or any amendment thereof or supplement thereto) is first mailed to the shareholders of SPAC and the Company, (iii) the time of the SPAC Shareholders’ Meeting, and (iv) the Effective Time, contain any untrue statement of a material fact or fail to state any material fact required to be stated therein or

 

60


necessary in order to make the statements therein, in light of the circumstances under which they were made, not misleading. If, at any time prior to the Effective Time, any event or circumstance relating to the Company, or its officers or directors, should be discovered by the Company which should be set forth in an amendment or a supplement to the Registration Statement or the Proxy Statement, the Company shall promptly inform SPAC.

Section 8.02 SPAC Shareholders Meetings; and Merger Sub Stockholders Approval.

(a) SPAC shall call and hold the SPAC Shareholders’ Meeting as promptly as practicable after the date on which the Registration Statement becomes effective for the purpose of voting solely upon the SPAC Proposals, and SPAC shall use its reasonable best efforts to hold the SPAC Shareholders’ Meeting as soon as practicable after the date on which the Registration Statement becomes effective (but in any event no later than 30 days after the date on which the Proxy Statement is mailed to shareholders of SPAC). SPAC shall use its reasonable best efforts to obtain the approval of the SPAC Proposals at the SPAC Shareholders’ Meeting, including by soliciting from its stockholders proxies as promptly as possible in favor of the SPAC Proposals, and shall take all other action necessary or advisable to secure the required vote or consent of its stockholders. The SPAC Board shall recommend to its stockholders that they approve the SPAC Proposals and shall include such recommendation in the Proxy Statement.

(b) Promptly following the execution of this Agreement, SPAC shall approve and adopt this Agreement and approve the Merger and the other Transactions, as the sole stockholder of Merger Sub.

Section 8.03 Company Stockholders Written Consent. Within two (2) Business Days following the Registration Statement being declared effective, the Company shall deliver to SPAC a written consent, in form and substance reasonably acceptable to SPAC, containing the Requisite Approval in favor of the approval and adoption of this Agreement, the Merger and all other Transactions (the “Written Consent”).

Section 8.04 Access to Information; Confidentiality.

(a) From the date of this Agreement until the Effective Time or the earlier termination of this Agreement, the Company and SPAC shall (and shall cause their respective subsidiaries and instruct their respective Representatives to): (i) provide to the other party (and the other party’s officers, directors, employees, accountants, consultants, legal counsel, agents and other representatives, collectively, “Representatives”) reasonable access during normal business hours and upon reasonable prior notice to the officers, employees, agents, properties, offices and other facilities of such party and its subsidiaries and to the books and records thereof, provided that such access shall not include any unreasonably invasive or intrusive investigations or other testing, sampling or analysis of any properties, facilities or equipment of the Company without the prior written consent of the Company; and (ii) furnish promptly to the other party such information concerning the business, properties, contracts, assets, liabilities, personnel and other aspects of such party and its subsidiaries as the other party or its Representatives may reasonably request. Notwithstanding the foregoing, but without limiting the Company’s obligations under Section 8.08, neither the Company nor SPAC shall be required to provide access to or disclose information to the extent such party has been advised by legal counsel that the access or disclosure would (x)

 

61


violate its obligations of confidentiality or similar legal restrictions with respect to such information, (y) jeopardize the protection of attorney-client privilege or (z) contravene applicable Law (it being agreed that the parties shall use their commercially reasonable efforts to cause such information to be provided in a manner that would not result in such inconsistency, conflict, jeopardy or contravention).

(b) All information obtained by the parties pursuant to this Section 8.04 shall be kept confidential in accordance with the confidentiality agreement previously executed by SPAC and the Company (the “Confidentiality Agreement”).

(c) Notwithstanding anything in this Agreement to the contrary, each party (and its Representatives) may consult any tax advisor regarding the tax treatment and tax structure of the Transactions and may disclose to any other person, without limitation of any kind, the tax treatment and tax structure of the Transactions and all materials (including opinions or other tax analyses) that are provided relating to such treatment or structure, in each case in accordance with the Confidentiality Agreement.

Section 8.05 Employee Benefits Matters.

(a) As of the Closing Date, and for a period of twelve (12) months thereafter (or until termination of employment, if earlier), SPAC shall, or shall cause the Surviving Corporation and each of its subsidiaries, as applicable, to provide to each employee of the Company as of the Closing Date who continues employment with the Company immediately following the Closing, including any such person who is on an FMLA leave or other approved leave of absence (each, a “Continuing Employee”) with (i) an annual base salary or an hourly wage rate, as applicable, that is not less than that provided to such Continuing Employee by the Company immediately prior to the Closing, (ii) paid time off that is substantially comparable to that provided to such Continuing Employee by the Company immediately prior to the Closing, and (iii) employee benefits (other than equity compensation) that are substantially comparable, in the aggregate, to those provided to such Continuing Employee by the Company as of the date hereof.

(b) SPAC shall, or shall cause the Surviving Corporation and each of its subsidiaries, as applicable, to provide the Continuing Employees credit for purposes of eligibility to participate, vesting and determining the level of benefits, as applicable, under any employee benefit plan, program or arrangement established or maintained by the Surviving Corporation or any of its subsidiaries (including, without limitation, any employee benefit plan as defined in Section 3(3) of ERISA and any vacation or other paid time-off program or policy) for service accrued or deemed accrued prior to the Effective Time with the Company; provided, however, that such crediting of service shall not operate to duplicate any benefit or the funding of any such benefit. In addition, SPAC shall use commercially reasonable efforts to (i) cause to be waived any eligibility waiting periods, any evidence of insurability requirements and the application of any pre-existing condition limitations under each of the employee benefit plans established or maintained by the Surviving Corporation or any of its subsidiaries that cover the Continuing Employees or their dependents, and (ii) cause any eligible expenses incurred by any Continuing Employee and his or her covered dependents, during the portion of the plan year in which the Closing occurs, under those health and welfare benefit plans in which

 

62


such Continuing Employee currently participates to be taken into account under those health and welfare benefit plans in which such Continuing Employee participates subsequent to the Closing Date for purposes of satisfying all deductible, coinsurance, and maximum out-of-pocket requirements applicable to such Continuing Employee and his or her covered dependents for the applicable plan year. Following the Closing, Surviving Corporation will honor all accrued but unused vacation and other paid time off of the Continuing Employees that existed immediately prior to the Closing.

(c) SPAC shall, or shall cause the Surviving Corporation to, assume, honor and fulfill all of the Plans in accordance with their terms as in effect immediately prior to the Closing Date, as such Plans may be modified or terminated from time to time in accordance with their terms.

(d) The provisions of this Section 8.05 are solely for the benefit of the parties to the Agreement, and nothing contained in this Agreement, express or implied, shall confer upon any Continuing Employee or legal representative or beneficiary or dependent thereof, or any other person, any rights or remedies of any nature or kind whatsoever under or by reason of this Agreement, whether as a third-party beneficiary or otherwise, including any right to employment or continued employment for any specified period, or level of compensation or benefits. Nothing contained in this Agreement, express or implied, shall constitute an amendment or modification of any employee benefit plan of the Company or shall require the Company, SPAC, the Surviving Corporation and each of its subsidiaries to continue any Plan or other employee benefit arrangements, or prevent their amendment, modification or termination.

Section 8.06 Directors and Officers Indemnification; D&O Tail.

(a) The articles of incorporation and bylaws of the Surviving Corporation shall contain provisions no less favorable with respect to indemnification, advancement or expense reimbursement than are set forth in the Company Articles of Incorporation and the bylaws of the Company, which provisions shall not be amended, repealed or otherwise modified for a period of six years from the Effective Time in any manner that would affect adversely the rights thereunder of individuals who, at or prior to the Effective Time, were directors, officers, employees, fiduciaries or agents of the Company, unless such modification shall be required by applicable Law.

(b) All rights to indemnification, advancement or exculpation now existing in favor of the directors and officers of SPAC, as provided in the SPAC Organizational Documents or otherwise in effect as set forth on Section 8.06 of the SPAC Disclosure Schedule as of immediately prior to the Effective Time, in either case, solely with respect to any matters occurring on or prior to the Effective Time shall survive the transactions contemplated by this Agreement and shall continue in full force and effect from and after the Effective Time for a period of six (6) years. SPAC will perform and discharge, or cause to be performed and discharged, all obligations to provide such indemnity, advancement and exculpation during such six (6)-year period. To the maximum extent permitted by applicable Law, during such six (6)-year period, SPAC shall advance, or caused to be advanced, expenses incurred in connection with such indemnification as provided in the SPAC Organizational Documents or other applicable agreements as in effect immediately prior to the Effective Time. The indemnification, advancement and liability limitation or exculpation provisions of the SPAC Organizational Documents shall not, during such six (6)-year period, be amended, repealed or

 

63


otherwise modified after the Effective Time in any manner that would materially and adversely affect the rights thereunder of individuals who, as of immediately prior to the Effective Time, or at any time prior to such time, were directors or officers of SPAC entitled to be so indemnified, have their liability limited or be exculpated with respect to any matters occurring on or prior to the Effective Time and relating to the fact that such person was a director or officer of SPAC immediately prior to the Effective Time, unless such amendment, repeal or other modification is required by applicable Law.

(c) Each of SPAC and the Surviving Corporation shall purchase (which shall be paid for in full by the Surviving Corporation) and have in place at the Closing a “tail” or “runoff” policy (the “D&O Tail”) providing directors’ and officers’ liability insurance coverage for the benefit of those persons who are covered by the directors’ and officers’ liability insurance policies maintained by the Company or SPAC as of the Closing with respect to matters occurring prior to the Effective Time. The D&O Tail shall provide for terms with respect to coverage, deductibles and amounts that are no less favorable than those of the policy in effect immediately prior to the Effective Time for the benefit of the SPAC’s directors and officers, and shall remain in effect for the six-year period following the Closing.

(d) If SPAC or any of its successors or assigns (i) shall merge or consolidate with or merge into any other corporation or entity and shall not be the surviving or continuing corporation or entity of such consolidation or merger or (ii) shall transfer all or substantially all of their respective properties and assets as an entity in one or a series of related transactions to any person, then in each such case, proper provisions shall be made so that the successors or assigns of SPAC shall assume all of the obligations set forth in this Section 8.06.

(e) The persons entitled to the indemnification, liability limitation, exculpation and insurance set forth in this Section 8.06 are intended to be third-party beneficiaries of this Section 8.06. This Section 8.06 shall survive the consummation of the transactions contemplated by this Agreement and shall be binding on all successors and assigns of SPAC.

Section 8.07 Notification of Certain Matters.

(a) The Company shall give prompt notice to SPAC, and SPAC shall give prompt notice to the Company, of any event which a party becomes aware of between the date of this Agreement and the Closing (or the earlier termination of this Agreement in accordance with Article X), the occurrence, or non-occurrence of which causes or would reasonably be expected to cause any of the conditions set forth in Article IX to fail.

(b) No notification given by the Company under this Section 8.07 shall limit or otherwise affect any of the representations, warranties, covenants or obligations of the Company contained in this Agreement.

 

64


Section 8.08 Further Action; Reasonable Best Efforts.

(a) Upon the terms and subject to the conditions of this Agreement, each of the parties hereto shall use its reasonable best efforts to take, or cause to be taken, appropriate action, and to do, or cause to be done, such things as are necessary, proper or advisable under applicable Laws or otherwise to consummate and make effective the Transactions, including using its reasonable best efforts to obtain all permits, consents, approvals, authorizations, qualifications and orders of Governmental Authorities and parties to contracts with the Company necessary for the consummation of the Transactions and to fulfill the conditions to the Merger. In case, at any time after the Effective Time, any further action is necessary or desirable to carry out the purposes of this Agreement, the proper officers and directors of each party shall use their reasonable best efforts to take all such action.

(b) Each of the parties shall keep each other apprised of the status of matters relating to the Transactions, including promptly notifying the other parties of any communication it or any of its affiliates receives from any Governmental Authority relating to the matters that are the subject of this Agreement and permitting the other parties to review in advance, and to the extent practicable consult about, any proposed communication by such party to any Governmental Authority in connection with the Transactions. No party to this Agreement shall agree to participate in any meeting with any Governmental Authority in respect of any filings, investigation or other inquiry unless it consults with the other parties in advance and, to the extent permitted by such Governmental Authority, gives the other parties the opportunity to attend and participate at such meeting. Subject to the terms of the Confidentiality Agreement, the parties will coordinate and cooperate fully with each other in exchanging such information and providing such assistance as the other parties may reasonably request in connection with the foregoing. Subject to the terms of the Confidentiality Agreement, the parties will provide each other with copies of all material correspondence, filings or communications, including any documents, information and data contained therewith, between them or any of their Representatives, on the one hand, and any Governmental Authority or members of its staff, on the other hand, with respect to this Agreement and the Transactions. No party shall take or cause to be taken any action before any Governmental Authority that is inconsistent with or intended to delay its action on requests for a consent or the consummation of the Transactions.

Section 8.09 Public Announcements. The initial press release relating to this Agreement shall be a joint press release the text of which has been agreed to by each of SPAC and the Company. Thereafter, between the date of this Agreement and the Closing Date (or the earlier termination of this Agreement in accordance with Article X) unless otherwise prohibited by applicable Law or the requirements of Nasdaq, each of SPAC and the Company shall each use its reasonable best efforts to consult with each other before issuing any press release or otherwise making any public statements with respect to this Agreement, the Merger or any of the other Transactions, and shall not issue any such press release or make any such public statement without the prior written consent of the other party; provided, however, that each of SPAC and the Company may make any such announcement or other communication if such announcement or other communication is required by applicable Law or the rules of any stock exchange, in which case the disclosing party shall, to the fullest extent permitted by applicable Law, first allow the other party to review such announcement or communication and the opportunity to comment thereon and the disclosing party shall consider such comments in good faith. Furthermore, nothing contained in this Section 8.09 shall prevent SPAC or the Company and/or its respective affiliates from furnishing customary or other reasonable information concerning the Transactions to their investors and prospective investors.

 

65


Section 8.10 Tax Matters.

(a) SPAC and the Company intend that, for United States federal income Tax purposes, the Merger will qualify as a “reorganization” within the meaning of Section 368(a) of the Code and the Treasury Regulations to which each of SPAC and the Company are to be parties under Section 368(b) of the Code and the Treasury Regulations and this Agreement is intended to be, and is adopted as, a plan of reorganization for purposes of Sections 354, 361 and the 368 of the Code and within the meaning of Treasury Regulations Section 1.368-2(g). None of the Company or SPAC knows of any fact or circumstance, or has taken or will take any action, if such fact, circumstance or action would be reasonably expected to cause the Merger to fail to qualify as a reorganization within the meaning of Section 368(a) of the Code and the Treasury Regulations. The Merger shall be reported by the parties for all Tax purposes in accordance with the foregoing, unless otherwise required by a Governmental Authority as a result of a “determination” within the meaning of Section 1313(a) of the Code. The parties shall cooperate with each other and their respective counsel to document and support the Tax treatment of the Merger as a “reorganization” within the meaning of Section 368(a) of the Code, including providing factual support letters.

(b) Any and all transfer, documentary, sales, use, stamp, registration and other similar Taxes and fees (including any associated penalties and interest) (“Transfer Taxes”) incurred in connection with or arising out of the transactions contemplated by this Agreement shall be borne and paid fifty percent (50%) by the Company and fifty percent (50%) by SPAC. The parties shall cooperate in the execution and delivery of any and all instruments and certificates reasonably necessary to minimize the amount of any Transfer Taxes and to enable any of the foregoing to comply with any Tax Return filing requirements for such Transfer Taxes. The person(s) required by applicable Law to file any necessary Tax Returns and other documentation with respect to any Transfer Taxes shall timely file, or shall cause to be timely filed, with the relevant Governmental Authority each such Tax Return and shall timely pay to the relevant Governmental Authority all Transfer Taxes due and payable thereon (subject to reimbursement in accordance with this Section 8.10(a)). The cost and expense of preparing and filing such Tax Returns and documentation shall be borne fifty percent (50%) by the Company and fifty percent (50%) by SPAC.

(c) If, in connection with the preparation and filing of the Form S-4, the SEC requests or requires a tax opinion be prepared and submitted, SPAC and the Company shall deliver to Loeb & Loeb LLP customary Tax representation letters satisfactory to counsel, dated and executed as of such date as determined reasonably necessary by such counsel and, if required, Loeb & Loeb LLP shall furnish an opinion, subject to customary assumptions and limitations, to the effect that the Merger should qualify as a “reorganization” within the meaning of Section 368(a) of the Code. If the SEC requests or requires a tax opinion be prepared and submitted, SPAC shall deliver to Dentons US LLP customary Tax representation letters satisfactory to counsel, dated and executed as of such date as determined reasonably necessary by such counsel and, if required, Dentons US LLP shall furnish an opinion, subject to customary assumptions and limitations, to the effect that the Domestication should qualify as a “reorganization” within the meaning of Section 368(a) of the Code. Notwithstanding anything to the contrary in this Agreement, Loeb & Loeb LLP shall not be required to provide any opinion to any party regarding the Domestication.

 

66


Section 8.11 Stock Exchange Listing. SPAC will use its reasonable best efforts to cause the Aggregate Transaction Consideration issued in connection with the Transactions to be approved for listing on Nasdaq at Closing. During the period from the date hereof until the Closing, SPAC shall use its reasonable best efforts to keep the SPAC Units, SPAC Class A Ordinary Shares, SPAC Warrants and SPAC Rights listed for trading on Nasdaq.

Section 8.12 PCAOB Audited Financials. Except as set forth on Schedule 8.12, the Company shall use reasonable best efforts to deliver true and complete copies of the audited consolidated balance sheet of the Company as of March 31, 2022 and 2021, and the related audited consolidated statements of income and cash flows of the Company for the years then ended, each audited in accordance with the auditing standards of the PCAOB, together with an unqualified (except with respect to material weaknesses) audit report thereon from the auditor (collectively, the “PCAOB 2022 Audited Financials”) not later than April 30, 2023, which date shall be extended to May 31, 2023 if SPAC and Company mutually determine that Company is required to provide financial information for the twelve month period ending December 31, 2022 in connection with the filing of the Registration Statement.

Section 8.13 Exclusivity.

(a) From and after the date hereof until the Effective Time or, if earlier, the valid termination of this Agreement in accordance with Section 10.01, SPAC shall not take, nor shall it permit any of its affiliates or Representatives to take, whether directly or indirectly, any action to solicit, initiate, continue or engage in discussions or negotiations with, or enter into any agreement with, or encourage, respond, provide information to or commence due diligence with respect to, any person (other than the Company, its stockholders and/or any of their affiliates or Representatives), concerning, relating to or which is intended or is reasonably likely to give rise to or result in, any offer, inquiry, proposal or indication of interest, written or oral relating to any business combination transaction (a “Business Combination Proposal”) other than with the Company, its stockholders and its affiliates and Representatives. SPAC shall, and shall cause its affiliates and Representatives to, immediately cease any and all existing discussions or negotiations with any person conducted prior to the date hereof with respect to, or which is reasonably likely to give rise to or result in, a Business Combination Proposal.

(b) Except as expressly permitted by the terms of this Agreement, from the date of this Agreement until the earlier of the Closing or the termination of this Agreement in accordance with its terms, the Company shall not, and shall cause it and its Representatives not to, directly or indirectly: (i) solicit, initiate, knowingly encourage (including by means of furnishing or disclosing non-public information), knowingly facilitate, discuss or negotiate, directly or indirectly, any inquiry, proposal or offer (written or oral) with respect to a Company Acquisition Proposal; (ii) furnish or disclose any non-public information to any person in connection with, or that could reasonably be expected to lead to, a Company Acquisition Proposal; (iii) enter into any contract or other arrangement or understanding regarding a Company Acquisition Proposal; (iv) prepare or take any steps in connection with a public offering of any equity securities of the Company or any of the Continuing Subsidiaries; or (v) otherwise cooperate in any way with, or assist or participate in, or knowingly facilitate or encourage any effort or attempt by any person to do or seek to do any of the foregoing. The Company agrees to (A) notify SPAC promptly upon receipt of any Company Acquisition Proposal by the Company, and to describe the material terms and conditions of any such Company Acquisition Proposal in reasonable detail (including the identity of the persons making such Company Acquisition Proposal) and (B) keep SPAC reasonably informed on a current basis of any modifications to such offer or information. The Company shall immediately cease and cause to be terminated any and all existing activities, discussions or negotiations with

 

67


any persons (other than SPAC) conducted prior to or as of the date hereof by the Company, and will cause its Representatives to cease and cause to be terminated any and all existing activities, discussions or negotiations, that would reasonably be expected to lead to a Company Acquisition Proposal, and shall, as promptly as practicable, terminate access by each such person and its Representatives to any online or other data rooms containing any non-public information in respect of the Company or any of the Continuing Subsidiaries for the purpose of permitting such persons to evaluate a potential Company Acquisition Proposal.

Section 8.14 Trust Account. As of the Effective Time, the obligations of SPAC to dissolve or liquidate within a specified time period as contained in SPAC’s Certificate of Incorporation will be terminated and SPAC shall have no obligation whatsoever to dissolve and liquidate the assets of SPAC by reason of the consummation of the Merger or otherwise, and no stockholder of SPAC shall be entitled to receive any amount from the Trust Account. At least 48 hours prior to the Effective Time, SPAC shall provide notice to the Trustee in accordance with the Trust Agreement and shall deliver any other documents, opinions or notices required to be delivered to the Trustee pursuant to the Trust Agreement and cause the Trustee prior to the Effective Time to, and the Trustee shall thereupon be obligated to, transfer all funds held in the Trust Account to SPAC (to be held as available cash on the balance sheet of SPAC, and to be used for working capital and other general corporate purposes of the business following the Closing) and thereafter shall cause the Trust Account and the Trust Agreement to terminate.

Section 8.15 Stock Incentive Plan. SPAC shall, prior to the Effective Time, approve and adopt a new equity incentive plan (the “Stock Incentive Plan”) to be effective in connection with the Closing, which shall be in such form as the Company and SPAC shall mutually determine and which shall provide for an aggregate share reserve thereunder equal to ten percent (10%) of the number of shares of Domesticated SPAC Common Stock outstanding on a fully diluted basis.

Section 8.16 Financing. Notwithstanding anything to the contrary in this Agreement, SPAC shall be permitted to enter into customary subscription agreements with one or more financing sources with respect to, and to consummate, the Financing. To the extent SPAC enters into such subscription agreements, SPAC agrees to deliver to the Company true, correct and complete copies of each such subscription agreement and any agreements related thereto (i.e. registration rights agreements) entered into by SPAC with investors party thereto. SPAC agrees that any subscription agreements will provide that the Company is a third party beneficiary thereof and is entitled to enforce such agreements against the investor.

Section 8.17 HSR Act.

(a) To the extent required under any Laws that are designed to prohibit, restrict or regulate actions having the purpose or effect of monopolization or restraint of trade, including the HSR Act (“Antitrust Laws”), each party hereto agrees to promptly (and in connection with any required filings under the HSR Act, no later than ten (10) Business Days after the date of this Agreement) make any required filing or application under Antitrust Laws, as applicable. The parties hereto agree to supply as promptly as reasonably practicable any additional information and documentary material that may be requested pursuant to Antitrust Laws and to take all other actions necessary, proper or advisable to cause the expiration or termination of the applicable waiting periods or obtain required approvals, as applicable under Antitrust Laws as soon as practicable, including by requesting early termination of the waiting period provided for under the HSR Act.

 

68


(b) Each party hereto shall, in connection with its efforts to obtain all requisite approvals and authorizations for the transactions contemplated hereby under any Antitrust Law, use its reasonable best efforts to: (i) cooperate in all respects with each other party or its affiliates in connection with any filing or submission and in connection with any investigation or other inquiry, including any Action initiated by a private person; (ii) keep the other parties reasonably informed of any communication received by such party or its Representatives from, or given by such party or its Representatives to, any Governmental Authority and of any communication received or given in connection with any Action by a private person, in each case regarding any of the transactions contemplated hereby; (iii) permit a Representative of the other parties and their respective outside counsel to review any communication given by it to, and consult with each other in advance of any meeting or conference with, any Governmental Authority or, in connection with any Action by a private person, with any other person, and to the extent permitted by such Governmental Authority or other person, give a Representative or Representatives of the other parties the opportunity to attend and participate in such meetings and conferences; (iv) in the event a party’s Representative is prohibited from participating in or attending any meetings or conferences, the other parties shall keep such party promptly and reasonably apprised with respect thereto; and (v) use reasonable best efforts to cooperate in the filing of any memoranda, white papers, filings, correspondence or other written communications explaining or defending the transactions contemplated hereby, articulating any regulatory or competitive argument or responding to requests or objections made by any Governmental Authority.

(c) party hereto shall take any action that could reasonably be expected to adversely affect or materially delay the approval of any Governmental Authority of any required filings or applications under Antitrust Laws. The parties hereto further covenant and agree, with respect to a threatened or pending preliminary or permanent injunction or other order, decree or ruling or statute, rule, regulation or executive order that would adversely affect the ability of the parties hereto to consummate the transactions contemplated hereby, to use reasonable best efforts to prevent or lift the entry, enactment or promulgation thereof, as the case may be.

Section 8.18 Section 16 Matters. Prior to the Effective Time, SPAC’s Board, or an appropriate committee of “non-employee directors” (as defined in Rule 16b-3 under the Exchange Act) thereof, shall adopt a resolution consistent with the interpretive guidance of the SEC so that the acquisition of Domesticated SPAC Common Stock (including, in each case, securities deliverable upon exercise, vesting or settlement of any derivative securities) pursuant to this Agreement (and the other agreements contemplated hereby), by any person owning securities of the Company who is expected to become a director or officer (as defined under Rule 16a-1(f) under the Exchange Act) of SPAC following the Closing shall be an exempt transaction for purposes of Section 16(b) of the Exchange Act pursuant to Rule 16b-3 thereunder.

Section 8.19 Blank Check Company. In addition to, and not in limitation of, the restrictions set forth in Section 7.02, from the date hereof through the Effective Time, SPAC shall remain a “blank check company” as defined under the Securities Act, shall not conduct any business operations other than in connection with this Agreement and ordinary course operations to maintain its status as a Nasdaq-listed special purpose acquisition company pending the completion of the transactions contemplated hereby.

 

69


Section 8.20 Reorganization. As promptly as possible after the date of this Agreement, and in any event within ninety days of the date of this Agreement, the Company shall take all action as necessary to effect the reorganization described on Exhibit L hereto (the “Reorganization”).

Section 8.21 SPAC Extension Proposal. The Company and SPAC agree that if it is determined by SPAC and the Company that it is probable that the Transactions will not be consummated by August 9, 2023, SPAC shall take all actions necessary to obtain shareholder approval of an amendment to the SPAC Memorandum to extend the deadline by which SPAC must consummate an initial business combination from August 9, 2023 to such later date as shall be agreed to by SPAC and the Company.

ARTICLE IX.

CONDITIONS TO THE MERGER

Section 9.01 Conditions to the Obligations of Each Party. The obligations of the Company, SPAC and Merger Sub to consummate the Transactions, including the Merger, are subject to the satisfaction or waiver (where permissible) at or prior to the Closing of the following conditions:

(a) Written Consent. The Written Consent shall have been delivered to SPAC.

(b) SPAC Shareholders Approval. The SPAC Proposals shall have been approved and adopted by the requisite affirmative vote of the shareholders of SPAC in accordance with the Proxy Statement, the SPAC Organizational Documents, applicable Law and the rules and regulations of Nasdaq.

(c) No Order. No Governmental Authority shall have been enacted, issued, promulgated, enforced or entered any Law, rule, regulation, judgment, decree, executive order or award which is then in effect and has the effect of making the Transactions, including the Merger, illegal or otherwise prohibiting consummation of the Transactions, including the Merger.

(d) Registration Statement. The Registration Statement shall have been declared effective under the Securities Act. No stop order suspending the effectiveness of the Registration Statement shall be in effect, and no proceedings for purposes of suspending the effectiveness of the Registration Statement shall have been initiated or be threatened by the SEC and not withdrawn.

(e) HSR Act. All required filings under the HSR Act, and any other applicable anti-trust laws, shall have been completed and any applicable waiting period, any extensions thereof, and any commitments by the parties not to close before a certain date under a timing agreement entered into with any Governmental Authority shall have expired or otherwise been terminated.

(f) Stock Exchange Listing. The Domesticated SPAC Common Stock comprising the Aggregate Transaction Consideration to be issued pursuant to this Agreement shall have been approved for listing on Nasdaq, subject only to official notice of issuance thereof.

(g) Domestication. The Domestication shall have been completed as provided in Section 2.01 and a time-stamped copy of the certificate issued by the Secretary of State of the State of Delaware in relation thereto shall have been delivered to the Company.

 

70


Section 9.02 Conditions to the Obligations of SPAC and Merger Sub. The obligations of SPAC and Merger Sub to consummate the Transactions, including the Merger, are subject to the satisfaction or waiver (where permissible) at or prior to the Closing of the following additional conditions:

(a) Representations and Warranties. The representations and warranties of the Company contained in Section 5.01 (Organization and Qualification; Subsidiaries), Section 5.04 (Authority Relative to this Agreement), Section 5.08(c) (Absence of Certain Changes or Events) and Section 5.22 (Brokers) shall each be true and correct (without giving any effect to any limitation as to “materiality” or “Company Material Adverse Effect” or any similar limitation set forth therein) in all material respects as of the Closing Date as though made on the Closing Date, except to the extent that any such representation and warranty expressly speaks as of an earlier date, in which case such representation and warranty shall be true and correct in all material respects as of such earlier date. The representations and warranties of the Company contained in Section 5.03 (Capitalization), shall each be true and correct in all respects other than de minimis inaccuracies as of the Closing Date as though made on the Closing Date, except to the extent that any such representation and warranty expressly speaks as of an earlier date, in which case such representation and warranty shall be true and correct as of such earlier date. All other representations and warranties of the Company contained in this Agreement shall be true and correct (without giving any effect to any limitation as to “materiality” or “Company Material Adverse Effect” or any similar limitation set forth therein) in all respects as of the Closing Date, as though made on and as of the Closing Date, except (i) to the extent that any such representation and warranty expressly speaks as of an earlier date, in which case such representation and warranty shall be true and correct as of such earlier date and (ii) where the failure of such representations and warranties to be true and correct (whether as of the Closing Date or such earlier date), taken as a whole, does not result in a Company Material Adverse Effect.

(b) Agreements and Covenants. The Company shall have performed or complied in all material respects with all agreements and covenants required by this Agreement to be performed or complied with by it on or prior to the Effective Time.

(c) Officer Certificate. The Company shall have delivered to SPAC a certificate, dated the date of the Closing, signed by an officer of the Company, certifying as to the satisfaction of the conditions specified in Section 9.02(a), Section 9.02(b) and Section 9.02(d).

(d) Material Adverse Effect. No Company Material Adverse Effect shall have occurred between the date of this Agreement and the Closing Date.

(e) Registration Rights and Lock-Up Agreement. All parties to the Registration Rights and Lock-Up Agreement (other than SPAC and the holders of equity securities of SPAC prior to the Closing contemplated to be party thereto) shall have delivered, or cause to be delivered, to SPAC a copy of the Registration Rights and Lock-Up Agreement duly executed by all such parties.

(f) Reorganization. The Reorganization shall have been completed.

 

71


Section 9.03 Conditions to the Obligations of the Company. The obligations of the Company to consummate the Transactions, including the Merger, are subject to the satisfaction or waiver (where permissible) at or prior to Closing of the following additional conditions:

(a) Representations and Warranties. The representations and warranties of SPAC and Merger Sub contained in Section 6.01 (Corporation Organization), Section 6.04 (Authority Relative to this Agreement), Section 6.08(b) (Absence of Certain Changes or Events) and Section 6.12 (Brokers) shall each be true and correct (without giving any effect to any limitation as to “materiality” or “Company Material Adverse Effect” or any similar limitation set forth therein) in all material respects as of the Closing Date as though made on the Closing Date, except to the extent that any such representation and warranty expressly speaks as of an earlier date, in which case such representation and warranty shall be true and correct in all material respects as of such earlier date. The representations and warranties of SPAC and Merger Sub contained in Section 6.03 (Capitalization) shall each be true and correct in all respects other than de minimis inaccuracies as of the Closing Date as though made on the Closing Date, except to the extent that any such representation and warranty expressly speaks as of an earlier date, in which case such representation and warranty shall be true and correct as of such earlier date. All other representations and warranties of SPAC and Merger Sub contained in this Agreement shall be true and correct (without giving any effect to any limitation as to “materiality” or “SPAC Material Adverse Effect” or any similar limitation set forth therein) in all respects as of the Closing Date, as though made on and as of the Closing Date, except (i) to the extent that any such representation and warranty expressly speaks as of an earlier date, in which case such representation and warranty shall be true and correct as of such earlier date and (ii) where the failure of such representations and warranties to be true and correct (whether as of the Closing Date or such earlier date), taken as a whole, does not result in an SPAC Material Adverse Effect.

(b) Agreements and Covenants. SPAC and Merger Sub shall have performed or complied in all material respects with all agreements and covenants required by this Agreement to be performed or complied with by it on or prior to the Effective Time.

(c) Officer Certificate. SPAC shall have delivered to the Company a certificate, dated the date of the Closing, signed by an officer of SPAC, certifying as to the satisfaction of the conditions specified in Section 9.03(a), Section 9.03(b) and Section 9.03(d).

(d) Material Adverse Effect. No SPAC Material Adverse Effect shall have occurred between the date of this Agreement and the Closing Date.

(e) Registration Rights and Lock-Up Agreement. SPAC and the holders of equity securities of SPAC prior to the Closing contemplated to be party thereto shall have delivered a copy of the Registration Rights and Lock-Up Agreement duly executed by SPAC and the holders of equity securities of SPAC prior to the Closing contemplated to be party thereto.

(f) Resignations. The officers of SPAC and the directors listed on Schedule 9.03(f) hereto shall have executed written resignations effective as of the Effective Time.

 

72


ARTICLE X.

TERMINATION, AMENDMENT AND WAIVER

Section 10.01 Termination. This Agreement may be terminated and the Merger and the other Transactions may be abandoned at any time prior to the Effective Time, notwithstanding any requisite approval and adoption of this Agreement and the Transactions by the stockholders of the Company or SPAC, as follows:

(a) by mutual written consent of SPAC and the Company;

(b) by either SPAC or the Company if the Effective Time shall not have occurred prior to the latest of (A) August 9, 2023, (B) the latest date upon which one or more SPAC Extension Proposals are approved by SPAC shareholders after the date of this Agreement to extend the time period by which an initial business combination by SPAC may be completed, which date shall be no later than March 31, 2024, pursuant to the terms of Section 8.21 (in each case, the “Outside Date”); provided, further, that this Agreement may not be terminated under this Section 10.01(b) by or on behalf of any party that either directly or indirectly through its affiliates is in breach or violation of any representation, warranty, covenant, agreement or obligation contained herein and such breach or violation is the principal cause of the failure of a condition set forth in Article IX on or prior to the Outside Date;

(c) by either SPAC or the Company if any Governmental Authority in the United States shall have enacted, issued, promulgated, enforced or entered any injunction, order, decree or ruling (whether temporary, preliminary or permanent) which has become final and nonappealable and has the effect of making consummation of the Transactions, including the Merger, illegal or otherwise preventing or prohibiting consummation of the Transactions, the Merger;

(d) by either SPAC or the Company if any of the SPAC Proposals shall fail to receive the requisite vote for approval at the SPAC Shareholders’ Meeting or any adjournment thereof;

(e) by SPAC upon a breach of any representation, warranty, covenant or agreement on the part of the Company set forth in this Agreement, or if any representation or warranty of the Company shall have become untrue, in either case such that the conditions set forth in Sections 9.02(a) and 9.02(b) would not be satisfied (“Terminating Company Breach”); provided that SPAC has not waived such Terminating Company Breach and SPAC and Merger Sub are not then in material breach of their representations, warranties, covenants or agreements in this Agreement; provided further that, if such Terminating Company Breach is curable by the Company, SPAC may not terminate this Agreement under this Section 10.01(e) for so long as the Company continues to exercise its reasonable efforts to cure such breach, unless such breach is not cured within thirty (30) days after notice of such breach is provided by SPAC to the Company;

(f) by the Company upon a breach of any representation, warranty, covenant or agreement on the part of SPAC and Merger Sub set forth in this Agreement, or if any representation or warranty of SPAC and Merger Sub shall have become untrue, in either case such that the conditions set forth in Sections 9.03(a) and 9.03(b) would not be satisfied (“Terminating SPAC Breach”); provided that the Company has not waived such Terminating SPAC Breach and the Company is not then in material breach of their representations, warranties, covenants or agreements in this Agreement; provided, however, that, if such Terminating SPAC Breach is curable by SPAC and Merger Sub, the Company may not terminate this Agreement under this Section 10.01(f) for so long as SPAC and Merger Sub continue to exercise their reasonable efforts to cure such breach, unless such breach is not cured within thirty (30) days after notice of such breach is provided by the Company to SPAC;

 

73


(g) by the Company if the SPAC Board shall have publicly withdrawn, modified or changed, in a manner that is adverse to the Company, its recommendation to its stockholders to approve the SPAC Proposals; or

(h) by SPAC if the PCAOB 2022 Audited Financials have not been delivered to SPAC, in form and substance reasonably satisfactory to the SPAC, on or before April 30, 2023, which date shall be extended to May 31, 2023 if SPAC and Company mutually determine that Company is required to provide financial information for the twelve month period ending December 31, 2022 in connection with the filing of the Registration Statement.

Section 10.02 Effect of Termination. In the event of the termination of this Agreement pursuant to Section 10.01, this Agreement shall forthwith become void and the Merger shall be abandoned, except for and subject to the following: (i) Section 7.03 and Article XI shall survive termination of this Agreement, and (ii) there shall be no liability under this Agreement on the part of any party hereto, except as set forth in this Section 10.02, Article XI, and any corresponding definitions set forth in Article I, or in the case of termination subsequent to a willful material breach of this Agreement by a party hereto.

Section 10.03 Expenses. If the Closing occurs, the Outstanding Company Transaction Expenses and Outstanding SPAC Transaction Expenses shall be paid in accordance with Section 4.04. If the Merger and the other Transactions shall not be consummated, all expenses (including the fees and expenses of any outside counsel, agents, advisors, consultants, experts, financial advisors and other service providers) incurred in connection with this Agreement and the Transactions shall be paid by the party incurring such expenses. Notwithstanding the foregoing, SPAC and the Company shall each pay one-half of (a) the filing fee to be paid to the SEC in connection with the Registration Statement, and (b) the filing fees in connection with the filings pursuant to the HSR Act.

Section 10.04 Amendment. This Agreement may be amended in writing by the parties hereto at any time prior to the Effective Time. This Agreement may not be amended except by an instrument in writing signed by each of the parties hereto.

Section 10.05 Waiver. At any time prior to the Effective Time, (a) SPAC may (i) extend the time for the performance of any obligation or other act of the Company, (ii) waive any inaccuracy in the representations and warranties of the Company contained herein or in any document delivered by the Company pursuant hereto and (iii) waive compliance with any agreement of the Company or any condition to SPAC’s obligations contained herein and (b) the Company may (i) extend the time for the performance of any obligation or other act of SPAC or Merger Sub, (ii) waive any inaccuracy in the representations and warranties of SPAC or Merger Sub contained herein or in any document delivered by SPAC and/or Merger pursuant hereto and (iii) waive compliance with any agreement of SPAC or Merger Sub or any condition to the Company’s obligations contained herein. Any such extension or waiver shall be valid if set forth in an instrument in writing signed by the party or parties to be bound thereby.

 

74


ARTICLE XI.

GENERAL PROVISIONS

Section 11.01 Notices. All notices, requests, claims, demands and other communications hereunder shall be in writing and shall be given (and shall be deemed to have been duly given upon receipt) by delivery in person, by email or by registered or certified mail (postage prepaid, return receipt requested) to the respective parties at the following addresses (or at such other address for a party as shall be specified in a notice given in accordance with this Section 11.01):

if to SPAC or Merger Sub:

Aurora Technology Acquisition Corp.

4 Embarcadero Center

Suite 1449

San Francisco, CA 94105

Attention: Zachary Wang

Email: zachary@ascaninvestments.com

with a copy to:

Dentons US LLP

1221 Avenue of the Americas

New York, NY 10020

Attention: Ilan Katz, Esq.

Email: ilan.katz@dentons.com

if to the Company:

DIH Holding USA, Inc.

77 Accord Park Drive; Suite D-1

Norwell, MA 02061

Attn: Jason Chen

Email: jason.chen@dih.com

with a copy to:

Loeb & Loeb LLP

345 Park Avenue

New York, NY

Attention: Mitchell Nussbaum

Email: mnussbaum@loeb.com

Section 11.02 Nonsurvival of Representations, Warranties and Covenants. None of the representations, warranties, covenants, obligations or other agreements in this Agreement or in any certificate, statement or instrument delivered pursuant to this Agreement, including any rights arising out of any breach of such representations, warranties, covenants, obligations, agreements and other provisions, shall survive the Closing and all such representations, warranties, covenants,

 

75


obligations or other agreements shall terminate and expire upon the occurrence of the Closing (and there shall be no liability after the Closing in respect thereof), except for (a) those covenants and agreements contained herein that by their terms expressly apply in whole or in part after the Closing and then only with respect to any breaches occurring after the Closing, (b) this Article XI and (c) any corresponding definitions set forth in Article I.

Section 11.03 Severability. If any term or other provision of this Agreement is invalid, illegal or incapable of being enforced by any rule of law, or public policy, all other conditions and provisions of this Agreement shall nevertheless remain in full force and effect so long as the economic or legal substance of the Transactions is not affected in any manner materially adverse to any party. Upon such determination that any term or other provision is invalid, illegal or incapable of being enforced, the parties hereto shall negotiate in good faith to modify this Agreement so as to effect the original intent of the parties as closely as possible in a mutually acceptable manner in order that the Transactions be consummated as originally contemplated to the fullest extent possible.

Section 11.04 Entire Agreement; Assignment. This Agreement and the Ancillary Agreements and all exhibits, annexes an schedules or documents expressly incorporated into this Agreement constitute the entire agreement among the parties with respect to the subject matter hereof and supersede, except as set forth in Section 8.04(b), all prior agreements and undertakings, both written and oral, among the parties, or any of them, with respect to the subject matter hereof, except for the Confidentiality Agreement. This Agreement shall not be assigned (whether pursuant to a merger, by operation of law or otherwise) by any party without the prior express written consent of the other parties hereto.

Section 11.05 Parties in Interest. This Agreement shall be binding upon and inure solely to the benefit of each party hereto, and nothing in this Agreement, express or implied, is intended to or shall confer upon any other person any right, benefit or remedy of any nature whatsoever under or by reason of this Agreement, other than Section 8.06 (which is intended to be for the benefit of the persons covered thereby and may be enforced by such persons).

Section 11.06 Governing Law. This Agreement shall be governed by, and construed in accordance with, the Laws of the State of Delaware applicable to contracts executed in and to be performed in that State. All Actions arising out of or relating to this Agreement shall be heard and determined exclusively in any Delaware Chancery Court; provided, that if jurisdiction is not then available in the Delaware Chancery Court, then any such legal Action may be brought in any federal court located in the State of Delaware or any other Delaware state court. The parties hereto hereby (a) irrevocably submit to the exclusive jurisdiction of the aforesaid courts for themselves and with respect to their respective properties for the purpose of any Action arising out of or relating to this Agreement brought by any party hereto, and (b) agree not to commence any Action relating thereto except in the courts described above in Delaware, other than Actions in any court of competent jurisdiction to enforce any judgment, decree or award rendered by any such court in Delaware as described herein. Each of the parties further agrees that notice as provided herein shall constitute sufficient service of process and the parties further waive any argument that such service is insufficient. Each of the parties hereby irrevocably and unconditionally waives, and agrees not to assert, by way of motion or as a defense, counterclaim or otherwise, in any Action arising out of or relating to this Agreement or the Transactions, (a) any claim that it is not personally subject

 

76


to the jurisdiction of the courts in Delaware as described herein for any reason, (b) that it or its property is exempt or immune from jurisdiction of any such court or from any legal process commenced in such courts (whether through service of notice, attachment prior to judgment, attachment in aid of execution of judgment, execution of judgment or otherwise) and (c) that (i) the Action in any such court is brought in an inconvenient forum, (ii) the venue of such Action is improper or (iii) this Agreement, or the subject matter hereof, may not be enforced in or by such courts.

Section 11.07 Waiver of Jury Trial. Each of the parties hereto hereby waives to the fullest extent permitted by applicable Law any right it may have to a trial by jury with respect to any litigation directly or indirectly arising out of, under or in connection with this Agreement or the Transactions. Each of the parties hereto (a) certifies that no Representative, agent or attorney of any other party has represented, expressly or otherwise, that such other party would not, in the event of litigation, seek to enforce that foregoing waiver and (b) acknowledges that it and the other party hereto have been induced to enter into this Agreement and the Transactions, as applicable, by, among other things, the mutual waivers and certifications in this Section 11.07.

Section 11.08 Headings. The descriptive headings contained in this Agreement are included for convenience of reference only and shall not affect in any way the meaning or interpretation of this Agreement.

Section 11.09 Counterparts. This Agreement may be executed and delivered (including by facsimile or portable document format (pdf) transmission) in one or more counterparts, and by the different parties hereto in separate counterparts, each of which when executed shall be deemed to be an original but all of which taken together shall constitute one and the same agreement.

Section 11.10 Specific Performance. The parties agree that irreparable damage would occur if any provision of this Agreement were not performed in accordance with the terms hereof, and, accordingly, that the parties shall be entitled to an injunction or injunctions to prevent breaches of this Agreement or to enforce specifically the performance of the terms and provisions hereof (including the parties’ obligation to consummate the Merger) in the Court of Chancery of the State of Delaware or, if that court does not have jurisdiction, any court of the United States located in the State of Delaware without proof of actual damages or otherwise, in addition to any other remedy to which they are entitled at law or in equity as expressly permitted in this Agreement. Each of the parties hereby further waives (a) any defense in any action for specific performance that a remedy at law would be adequate and (b) any requirement under any Law to post security or a bond as a prerequisite to obtaining equitable relief.

Section 11.11 Arms Length Bargaining; No Presumption Against Drafter. This Agreement has been negotiated at arm’s-length by parties of equal bargaining strength, each represented by counsel or having had but declined the opportunity to be represented by counsel and having participated in the drafting of this Agreement. This Agreement creates no fiduciary or other special relationship between the parties, and no such relationship otherwise exists. No presumption in favor of or against any party in the construction or interpretation of this Agreement or any provision hereof shall be made based upon which person might have drafted this Agreement or such provision.

(Signature Page Follows)

 

 

77


IN WITNESS WHEREOF, SPAC, Merger Sub, and the Company have caused this Agreement to be executed as of the date first written above by their respective officers thereunto duly authorized.

 

AURORA TECHNOLOGY ACQUISITION CORP.
By  

/s/ Zachary Wang

Name:

Title:

 

Zachary Wang

Chief Executive Officer

AURORA TECHNOLOGY MERGER SUB CORP.
By  

/s/ Zachary Wang

Name:

Title:

 

Zachary Wang

Chief Executive Officer

DIH HOLDING US, INC.
By  

/s/ Jason Chen

Name:

Title:

 

Jason Chen

Chief Executive Officer

Signature Page to Business Combination Agreement


EXHIBIT A

Stockholder Support Agreement


Exhibit A

STOCKHOLDER SUPPORT AGREEMENT

This Stockholder Support Agreement (this “Agreement”), dated as of February ___, 2023, is being entered into by and among the persons set forth on Schedule I hereto (each, a “Company Stockholder” and, collectively, the “Company Stockholders”), Aurora Technology Acquisition Corp., a Cayman Islands exempted company (“SPAC”), and DIH Holding US, Inc., a Nevada corporation, together with its subsidiaries, affiliates and divisions (the “Company”). Capitalized terms used but not defined herein shall have the respective meanings ascribed to such terms in the Business Combination Agreement (as defined below).

RECITALS

WHEREAS, as of the date hereof, the Company Stockholders are the holders of record and the “beneficial owners” (within the meaning of Rule 13d-3 under the Exchange Act) of such number of shares of Company Common Stock as are indicated opposite each of their names on Schedule I (all such shares of Company Common Stock, together with any shares of Company Common Stock of which ownership of record or the power to vote (including, without limitation, by proxy or power of attorney)) is hereafter acquired by any such Company Stockholder during the period from the date hereof through the Expiration Time (as defined below) are referred to herein as the “Subject Shares”);

WHEREAS, concurrently with the execution and delivery of this Agreement, the Company, SPAC and Aurora Technology Merger Sub Corp., a Nevada corporation and a direct, wholly-owned subsidiary of SPAC (“Merger Sub”), have entered into that certain Business Combination Agreement (as amended, restated, amended and restated, supplemented or otherwise modified from time to time, the “Business Combination Agreement”), dated as of the date hereof, pursuant to which, on the terms and conditions set forth therein, among other transactions, Merger Sub will merge with and into the Company (the “Merger”), with the Company surviving the Merger as a wholly-owned subsidiary of SPAC; and

WHEREAS, as an inducement to SPAC and the Company to enter into the Business Combination Agreement and to consummate the transactions contemplated therein, the parties hereto desire to agree to certain matters as set forth herein.

NOW, THEREFORE, in consideration of the foregoing and the mutual agreements contained herein, and intending to be legally bound hereby, the parties hereto hereby agree as follows:

ARTICLE 1

STOCKHOLDER SUPPORT AGREEMENT; COVENANTS AGREEMENT

1.1. Binding Effect of Business Combination Agreement. Each Company Stockholder hereby acknowledges that he, she or it has read the Business Combination Agreement and this Agreement and has had the opportunity to consult with his, her or its tax and legal advisors. Each Company Stockholder shall be bound by and comply with Sections 8.13 (Exclusivity) in respect of Company Acquisition Proposals and 8.09 (Public Announcements) of the Business Combination Agreement (and any relevant definitions contained in any such Sections) as if (a) such Company Stockholder was an original signatory to the Business Combination Agreement with respect to such provisions, and (b) each reference to the “Company” contained in Section 8.13 of the Business Combination Agreement also referred to each such Company Stockholder.

 

1


1.2. No Transfer. Except pursuant to the terms of the Reorganization, during the period commencing on the date hereof and ending on the earlier of (a) the Effective Time and (b) such date and time as the Business Combination Agreement shall be terminated in accordance with Section 10.01 thereof (the earlier of clauses (a) and (b), the “Expiration Time”), each Company Stockholder shall not (i) sell, offer to sell, contract or agree to sell, hypothecate, pledge, grant any option to purchase (or Lien on), deposit into a voting trust or otherwise dispose of or agree to dispose of, directly or indirectly, file (or participate in the filing of) a registration statement with the SEC (other than the Registration Statement) or establish or increase a put equivalent position or liquidate or decrease a call equivalent position within the meaning of Section 16 of the Exchange Act, with respect to any Subject Shares, (ii) enter into any swap or other arrangement that transfers to another, in whole or in part, any of the economic consequences of ownership of any Subject Shares (clauses (i) and (ii) collectively, a “Transfer”) or (iii) publicly announce any intention to effect any transaction specified in clause (i) or (ii).

1.3. New Shares. In the event that (a) any Subject Shares are issued to a Company Stockholder after the date of this Agreement pursuant to any stock dividend, stock split or sub-division, recapitalization, reclassification, combination or exchange of Subject Shares or otherwise, (b) a Company Stockholder purchases or otherwise acquires beneficial ownership of any Subject Shares after the date of this Agreement (including pursuant to the exercise of any option or other applicable equity award), or (c) a Company Stockholder acquires the right to vote or share in the voting of any Subject Shares after the date of this Agreement (collectively, the “New Securities”), then such New Securities acquired or purchased by such Company Stockholder shall be subject to the terms of this Agreement to the same extent as if they constituted the Subject Shares owned by such Company Stockholder as of the date hereof.

1.4. Company Stockholder Agreements.

(a) Hereafter until the Expiration Time, each Company Stockholder hereby unconditionally and irrevocably agrees that, at any meeting of the stockholders of the Company (or any adjournment or postponement thereof), and in any action by written consent of the stockholders of the Company distributed by the Board of Directors of the Company or otherwise undertaken in connection with or as contemplated by the Business Combination Agreement or the transactions contemplated thereby (which written consent shall be delivered as promptly as reasonably practicable, and in any event within two (2) Business Days following the date that the Registration Statement (as contemplated by the Business Combination Agreement) becomes effective), such Company Stockholder shall, if a meeting is held, appear at the meeting (or any adjournment or postponement thereof), in person or by proxy, or otherwise cause its Subject Shares (to the extent such Subject Shares are entitled to vote on or provide consent with respect to such matter) to be counted as present thereat for purposes of establishing a quorum, and such Company Stockholder shall vote or provide consent (or cause to be voted or consented), in person or by proxy, all of its Subject Shares (to the extent such Subject Shares are entitled to vote on or provide consent with respect to such matter):

 

2


(i) to approve and adopt the Business Combination Agreement, the Ancillary Agreements to which the Company or SPAC is or will be a party and the transactions contemplated thereby, including the Merger, and any other matters necessary or reasonably requested by the Company or SPAC for the consummation thereof;

(ii) in any other circumstances upon which a consent, waiver or other approval may be required under agreement binding the Company in order to implement the Business Combination Agreement or any Ancillary Agreement or any of the transactions contemplated thereby, to vote, consent, waive or approve (or cause to be voted, consented, waived or approved) all of the Subject Shares held by such Company Stockholder in favor thereof;

(iii) against any merger agreement, merger, consolidation, combination, sale of substantial assets, reorganization, recapitalization, dissolution, liquidation or winding up of or by the Company or SPAC (other than the Business Combination Agreement and the transactions contemplated thereby, including the Merger), including any Company Acquisition Proposal; and

(iv) against any proposal, action or agreement that would (A) impede, frustrate, prevent or nullify any provision of this Agreement, the Business Combination Agreement, any Ancillary Agreement or the transactions contemplated hereby or thereby, including the Merger, (B) result in a breach in any respect of any covenant, representation, warranty or any other obligation or agreement of the Company or SPAC under the Business Combination Agreement or any Ancillary Agreement or (C) result in any of the conditions set forth in Article 9 of the Business Combination Agreement not being fulfilled.

(b) Each Company Stockholder hereby agrees that it shall not commit or agree to take any action inconsistent with the provisions of Section1.4(a) of this Agreement.

1.5. Further Assurances. Each Company Stockholder shall take, or cause to be taken, all such further actions and do, or cause to be done, all things reasonably necessary (including under applicable Laws) to effect the actions required to consummate the Merger and the other transactions contemplated by this Agreement and the Business Combination Agreement, in each case, on the terms and subject to the conditions set forth therein and herein, as applicable.

1.6. No Inconsistent Agreement. Each Company Stockholder hereby represents and covenants that such Company Stockholder has not entered into, and shall not enter into, any agreement that would restrict, limit or interfere with the performance of such Company Stockholder’s obligations hereunder.

1.7. No Challenges. Each Company Stockholder agrees not to (a) exercise any appraisal rights or any dissenters’ rights that such Company Stockholder may have (whether under applicable Law or otherwise) or could potentially have or acquire in connection with the Business Combination Agreement and the transactions contemplated by the Business Combination Agreement, including the Merger, or (b) voluntarily commence, join in, facilitate, assist or encourage, and agrees to take all actions necessary to opt out of any class in any class action with respect to, any claim, derivative or otherwise, against SPAC, the Company or Merger Sub or any of their respective successors, directors, sponsors or managers, (i) challenging the validity of, or seeking to enjoin the operation of, any provision of this Agreement or (ii) alleging a breach of any

 

3


fiduciary duty of any Person in connection with the evaluation, negotiation or entry into the Business Combination Agreement or any of the Ancillary Agreements (including this Agreement) or the Merger. Notwithstanding the foregoing, nothing herein shall be deemed to prohibit such Company Stockholder from enforcing such Company Stockholder’s rights under the Business Combination Agreement, this Agreement and the other Ancillary Agreements.

1.8. Consent to Disclosure. Each Company Stockholder hereby consents to the publication and disclosure of such Company Stockholder’s identity and beneficial ownership of Subject Shares in the Registration Statement and any other documents or communications filed with the SEC or provided by SPAC or the Company to any Governmental Authority or to securityholders of the Company or SPAC. Each Company Stockholder will promptly provide any information reasonably requested by SPAC or the Company for any regulatory application or filing made or approval sought in connection with the transactions contemplated by the Business Combination Agreement (including filings with the SEC).

1.9. No Agreement as Director or Officer. Notwithstanding anything to the contrary herein, each Company Stockholder is entering into this Agreement solely in the Company Stockholder’s capacity as record or beneficial owner of Subject Shares and nothing herein is intended to or shall limit or affect any actions taken by any employee, officer, director (or person performing similar functions), partner or other Affiliate of the Company Stockholder, solely in his or her capacity as a director or officer of the Company or other fiduciary capacity for the Company Stockholders.

ARTICLE 2

REPRESENTATIONS AND WARRANTIES

2.1. Representations and Warranties of the Company Stockholders. Each Company Stockholder represents and warrants as of the date hereof to SPAC and the Company (severally and not jointly, and solely with respect to itself, himself or herself and not with respect to any other Company Stockholder) as follows:

(a) Organization; Due Authorization. If such Company Stockholder is not an individual, it is duly organized, validly existing and in good standing under the Laws of the jurisdiction in which it is incorporated, formed, organized or constituted, and the execution, delivery and performance of this Agreement and the consummation of the transactions contemplated hereby are within such Company Stockholder’s corporate, limited liability company or organizational powers and have been duly authorized by all necessary corporate, limited liability company or organizational actions on the part of such Company Stockholder. If such Company Stockholder is an individual, such Company Stockholder has full legal capacity, right and authority to execute and deliver this Agreement and to perform his or her obligations hereunder. This Agreement has been duly executed and delivered by such Company Stockholder and, assuming due authorization, execution and delivery by the other parties to this Agreement, this Agreement constitutes a legally valid and binding obligation of such Company Stockholder, enforceable against such Company Stockholder in accordance with the terms hereof (except as enforceability may be limited by bankruptcy Laws, other similar Laws affecting creditors’ rights and general principles of equity affecting the availability of specific performance and other equitable remedies). If this Agreement is being executed in a representative or fiduciary capacity, the Person signing this Agreement has full power and authority to enter into this Agreement on behalf of the applicable Company Stockholder.

 

4


(b) Ownership. Such Company Stockholder is the record and beneficial owner (as defined in the Securities Act) of, and has good title to, all of such Company Stockholder’s Subject Shares, and there exist no Liens or any other limitation or restriction (including any restriction on the right to vote, sell or otherwise dispose of such Subject Shares (other than transfer restrictions under the Securities Act)) affecting any such Subject Shares, other than Liens (a) pursuant to (i) this Agreement, (ii) the Company’s Governing Documents, (iii) the Business Combination Agreement, or (iv) any applicable securities Laws or (b) that would not, individually or in the aggregate, reasonably be expected to prevent, delay or impair the ability of the Company Stockholder to perform its obligations under this Agreement or the consummation of the transactions contemplated by this Agreement or the Business Combination Agreement. Such Subject Shares of such Company Stockholder are the only shares of Company Common Stock owned of record or beneficially by such Company Stockholder on the date of this Agreement, and none of such Company Stockholder’s Subject Shares are subject to any proxy, voting trust or other agreement or arrangement with respect to the voting of such Subject Shares. Other than as set forth opposite such Company Stockholder’s name on Schedule I, such Company Stockholder does not hold or own any rights to acquire (directly or indirectly) any equity securities of the Company or any equity securities convertible into, or which can be exchanged for, equity securities of the Company.

(c) No Conflicts. The execution and delivery of this Agreement by such Company Stockholder does not, and the performance by such Company Stockholder of his, her or its obligations hereunder will not, (i) if such Company Stockholder is not an individual, conflict with or result in a violation of the organizational documents of such Company Stockholder or (ii) require any consent or approval that has not been given or other action that has not been taken by any Person (including under any contract binding upon such Company Stockholder or such Company Stockholder’s Subject Shares), in each case, to the extent such consent, approval or other action would prevent, enjoin or materially delay the performance by such Company Stockholder of its, his or her obligations under this Agreement.

(d) Litigation. There are no Actions pending against such Company Stockholder, or to the knowledge of such Company Stockholder threatened against such Company Stockholder, before (or, in the case of threatened Actions, that would be before) any arbitrator or any Governmental Authority, which in any manner challenges or seeks to prevent, enjoin or materially delay the performance by such Company Stockholder of its, his or her obligations under this Agreement.

(e) Adequate Information. Such Company Stockholder is a sophisticated stockholder and has adequate information concerning the business and financial condition of the Company and SPAC to make an informed decision regarding this Agreement and the transactions contemplated by the Business Combination Agreement and has independently and without reliance upon the Company or SPAC and based on such information as such Company Stockholder has deemed appropriate, made its own analysis and decision to enter into this Agreement. Such Company Stockholder acknowledges that the Company and SPAC have not made and do not make any representation or warranty, whether express or implied, of any kind or character except as expressly set forth in this Agreement. Such Company Stockholder acknowledges that the agreements contained herein with respect to the Subject Shares held by such Company Stockholder are irrevocable.

 

5


(f) Brokerage Fees. No broker, finder, investment banker or other Person is entitled to any brokerage fee, finders’ fee or other commission in connection with the transactions contemplated by the Business Combination Agreement based upon arrangements made by such Company Stockholder, for which the Company or any of its Affiliates (including SPAC) may become liable.

(g) Acknowledgment. Such Company Stockholder understands and acknowledges that each of SPAC and the Company is entering into the Business Combination Agreement in reliance upon such Company Stockholder’s execution and delivery of this Agreement.

2.2. No Other Representations or Warranties. Except for the representations and warranties made by each Company Stockholder in this ARTICLE 2, no Company Stockholder makes any express or implied representation or warranty to SPAC in connection with this Agreement or the transactions contemplated by this Agreement, and each Company Stockholder expressly disclaims any such other representations or warranties.

ARTICLE 3

MISCELLANEOUS

3.1. Termination. This Agreement and all of its provisions shall terminate and be of no further force or effect upon the earlier of (a) the Expiration Time and (b) the written agreement of the Company, SPAC and each Company Stockholder. Upon such termination of this Agreement, all obligations of the parties under this Agreement will terminate, without any liability or other obligation on the part of any party hereto to any Person in respect hereof or the transactions contemplated hereby, and no party hereto shall have any claim against another (and no person shall have any rights against such party), whether under contract, tort or otherwise, with respect to the subject matter hereof; provided, however, that the termination of this Agreement shall not relieve any party hereto from liability arising in respect of any breach of this Agreement prior to such termination. This ARTICLE 3 shall survive the termination of this Agreement.

3.2. Governing Law and Jurisdiction. This Agreement shall be governed by, and construed in accordance with, the Laws of the State of Delaware applicable to contracts executed in and to be performed in that State. All Actions arising out of or relating to this Agreement shall be heard and determined exclusively in any Delaware Chancery Court; provided, that if jurisdiction is not then available in the Delaware Chancery Court, then any such legal Action may be brought in any federal court located in the State of Delaware or any other Delaware state court. The parties hereto hereby (a) irrevocably submit to the exclusive jurisdiction of the aforesaid courts for themselves and with respect to their respective properties for the purpose of any Action arising out of or relating to this Agreement brought by any party hereto, and (b) agree not to commence any Action relating thereto except in the courts described above in Delaware, other than Actions in any court of competent jurisdiction to enforce any judgment, decree or award rendered by any such court in Delaware as described herein. Each of the parties further agrees that notice as

 

6


provided herein shall constitute sufficient service of process and the parties further waive any argument that such service is insufficient. Each of the parties hereby irrevocably and unconditionally waives, and agrees not to assert, by way of motion or as a defense, counterclaim or otherwise, in any Action arising out of or relating to this Agreement or the Transactions, (a) any claim that it is not personally subject to the jurisdiction of the courts in Delaware as described herein for any reason, (b) that it or its property is exempt or immune from jurisdiction of any such court or from any legal process commenced in such courts (whether through service of notice, attachment prior to judgment, attachment in aid of execution of judgment, execution of judgment or otherwise) and (c) that (i) the Action in any such court is brought in an inconvenient forum, (ii) the venue of such Action is improper or (iii) this Agreement, or the subject matter hereof, may not be enforced in or by such courts.

3.3. WAIVER OF JURY TRIAL. EACH OF THE PARTIES TO THIS AGREEMENT HEREBY WAIVES TO THE FULLEST EXTENT PERMITTED BY APPLICABLE LAW ANY RIGHT IT MAY HAVE TO A TRIAL BY JURY WITH RESPECT TO ANY LITIGATION DIRECTLY OR INDIRECTLY ARISING OUT OF, UNDER OR IN CONNECTION WITH THIS AGREEMENT OR THE TRANSACTIONS. EACH OF THE PARTIES HERETO (A) CERTIFIES THAT NO REPRESENTATIVE, AGENT OR ATTORNEY OF ANY OTHER PARTY HAS REPRESENTED, EXPRESSLY OR OTHERWISE, THAT SUCH OTHER PARTY WOULD NOT, IN THE EVENT OF LITIGATION, SEEK TO ENFORCE THAT FOREGOING WAIVER AND (B) ACKNOWLEDGES THAT IT AND THE OTHER PARTY HERETO HAVE BEEN INDUCED TO ENTER INTO THIS AGREEMENT AND THE TRANSACTIONS, AS APPLICABLE, BY, AMONG OTHER THINGS, THE MUTUAL WAIVERS AND CERTIFICATIONS IN THIS SECTION 3.3.

3.4. Assignment. This Agreement and all of the provisions hereof will be binding upon and inure to the benefit of the parties hereto and their respective heirs, successors and permitted assigns. Neither this Agreement nor any of the rights, interests or obligations hereunder will be assigned (including by operation of law) without the prior written consent of all of the other parties hereto. Any attempted assignment of this Agreement not in accordance with the terms of this Section 3.4 shall be void.

3.5. Specific Performance. The parties hereto agree that irreparable damage, for which monetary damages, even if available, would not be an adequate remedy, would occur in the event that the parties hereto do not perform their respective obligations under the provisions of this Agreement (including failing to take such actions as are required of them hereunder to consummate the transactions contemplated by this Agreement) in accordance with their specific terms or otherwise breach such provisions. It is accordingly agreed that the parties hereto shall be entitled to an injunction or injunctions, specific performance and other equitable relief to prevent breaches of this Agreement and to enforce specifically the terms and provisions of this Agreement and to enforce specifically the terms and provisions of this Agreement, in each case, without posting a bond or undertaking and without proof of damages, and this being in addition to any other remedy to which they are entitled at law or in equity. Each of the parties hereto agrees that it will not oppose the granting of an injunction, specific performance or other equitable relief when expressly available pursuant to the terms of this Agreement on the basis that (a) the other parties hereto have an adequate remedy at law, or (b) an award of specific performance is not an appropriate remedy for any reason at law or in equity.

 

7


3.6. Amendment; Waiver.

(a) This Agreement may not be amended, modified or terminated (other than as provided in Section 3.1), except upon a written agreement executed and delivered by the Company, SPAC and each of the Company Stockholders. Any waiver of any breach of this Agreement extended by SPAC and the Company to a Company Stockholder shall not be construed as a waiver of any rights or remedies of SPAC or the Company with respect to any other Company Stockholder or with respect to any subsequent breach of such Company Stockholder or any other such Company Stockholder. Any waiver of any provisions hereof by any party to this Agreement shall not be deemed a waiver of any other provisions hereof by any such party, nor shall any such waiver be deemed a continuing waiver of any provision hereof by such party.

(b) Notwithstanding the foregoing, Schedule I hereto may be amended by the Company from time to time to add transferees of any Subject Shares in compliance with the terms of this Agreement without the consent of the other parties.

3.7. Severability. Whenever possible, each provision of this Agreement will be interpreted in such a manner as to be effective and valid under applicable Law, but if any term or other provision of this Agreement is held to be invalid, illegal or unenforceable under applicable Law, then all other provisions of this Agreement shall remain in full force and effect. Upon such determination that any term or other provision of this Agreement is invalid, illegal or unenforceable under applicable Law, the parties hereto shall take any actions necessary to render the remaining provisions of this Agreement valid and enforceable to the fullest extent permitted by Law and, to the extent necessary, negotiate in good faith to modify this Agreement so as to effect the original intent of the parties hereto as closely as possible in an acceptable manner in order that the transactions contemplated hereby are consummated as originally contemplated to the greatest extent possible.

3.8. Notices. All notices, requests, claims, demands and other communications hereunder shall be in writing and shall be given (and shall be deemed to have been duly given upon receipt) by delivery in person, by email or by registered or certified mail (postage prepaid, return receipt requested) to the respective parties at the following addresses (or at such other address for a party as shall be specified in a notice given in accordance with this Section 3.8):

 

  (a)

if to SPAC or Merger Sub:

Aurora Technology Acquisition Corp.

4 Embarcadero Center

Suite 1449

San Francisco, CA 94105

Attention: Zachary Wang

Email: zachary@ascaninvestments.com

with a copy to:

Dentons US LLP

1221 Avenue of the Americas

New York, NY 10020

Attention: Ilan Katz, Esq.

Email: ilan.katz@dentons.com

 

8


  (b)

if to the Company:

DIH Holding US, Inc.

77 Accord Park Drive; Suite D-1

Norwell, MA 02061

Attn: Jason Chen

Email: Jason.Chen@dih.com

with a copy to:

Loeb & Loeb LLP

345 Park Avenue

New York, NY

Attention: Mitchell Nussbaum

Email: mnussbaum@loeb.com

 

  (c)

If to a Company Stockholder:

To such Company Stockholder’s address set forth in Schedule I.

3.9. Counterparts. This Agreement may be executed and delivered (including by facsimile or portable document format (pdf) transmission) in one or more counterparts, and by the different parties hereto in separate counterparts, each of which when executed shall be deemed to be an original but all of which taken together shall constitute one and the same agreement.

3.10. Several Liability. The liability of any Company Stockholder hereunder is several (and not joint). Notwithstanding any other provision of this Agreement, in no event will any Company Stockholder be liable for any other Company Stockholder’s breach of such other Company Stockholder’s representations, warranties, covenants, or agreements contained in this Agreement.

3.11. Entire Agreement. This Agreement and the agreements referenced herein constitute the entire agreement among the parties hereto with respect to the subject matter hereof and supersede all prior understandings, agreements, representations or other arrangements, both written and oral, by or among the parties hereto with respect to the subject matter hereof.

3.12. Trust Account Waiver. Each of the Company Stockholders and the Company, on behalf of themselves and each of their respective subsidiaries, and each of their respective agents, representatives and any other person or entity acting on its and their behalf (collectively, “Related Parties”), hereby acknowledges that SPAC has established a trust account (the “Trust Account”) to hold the proceeds of its initial public offering (the “IPO”) and from certain private placements occurring simultaneously with the IPO (in each case, including any interest accrued from time to time thereon) for the benefit of SPAC’s public stockholders and certain other parties. For and in consideration of SPAC entering into this Agreement, and for other good and valuable consideration, the receipt and sufficiency of which are hereby acknowledged, each of the Company

 

9


Stockholders, the Company and SPAC, on behalf of itself and its Related Parties, hereby agrees that it shall not, in connection with this Agreement, seek to enforce any right, title or interest in or to, or initiate any action, claim, suit or proceeding of any kind against, the assets held in the Trust Account or the trustee thereof. SPAC hereby acknowledges that any such claim that any of the Company Stockholders, the Company or their Affiliates may have arising at any time prior to the consummation of the Merger is not waived or released pursuant to this paragraph but may be preserved and initiated against SPAC at any time after the consummation of the Merger, and that nothing in this paragraph shall preclude any claims by any of the Company Stockholders, the Company or any of their Related Parties against (a) SPAC seeking recourse against any assets of SPAC other than the Trust Account, or (b) assets released to SPAC from the Trust Account upon the consummation of the Merger. This Section 3.12 shall survive any expiration or termination of this Agreement.

[THE REMAINDER OF THIS PAGE IS INTENTIONALLY BLANK]

 

10


IN WITNESS WHEREOF, the Company Stockholders, SPAC and the Company have each caused this Stockholder Support Agreement to be duly executed as of the date first written above.

 

COMPANY STOCKHOLDERS:
DIH TECHNOLOGY LIMITED
By:  

 

Name:  
Title:  
COMPANY:
DIH HOLDING US, INC.
By:  

 

Name:  
Title:  
SPAC:
AURORA TECHNOLOGY ACQUISITION CORP.
By:  

 

Name:   Zachary Wang
Title:   Chief Executive Officer

 

11


Schedule I

Company Stockholder Subject Shares

 

Company

Stockholder

  

Address

  

Common Stock

  

Options

 

12


EXHIBIT B

Sponsor Support Agreement


Exhibit B

SPONSOR SUPPORT AGREEMENT

This Sponsor Support Agreement (this “Agreement”), dated as of February 26, 2023, is being entered into by and among ATAC Sponsor LLC, a Delaware limited liability company (the “Sponsor”), the other persons set forth on Schedule I hereto (together with the Sponsor, each, a “SPAC Holder Party” and, collectively, the “SPAC Holder Parties”), Aurora Technology Acquisition Corp., a Cayman Islands exempted company (“SPAC”), and DIH Holding US, Inc., a Nevada corporation, together with its subsidiaries, affiliates and divisions (the “Company”). Capitalized terms used but not defined herein shall have the respective meanings ascribed to such terms in the Business Combination Agreement (as defined below).

RECITALS

WHEREAS, as of the date hereof, the SPAC Holder Parties collectively are the holders of record and the “beneficial owners” (within the meaning of Rule 13d-3 under the Exchange Act) of 5,050,000 SPAC Class B Ordinary Shares (such shares, the “Subject Shares”) and 6,470,000 SPAC Warrants (such warrants, the “Subject Warrants”) in the aggregate as set forth on Schedule I attached hereto;

WHEREAS, concurrently with the execution and delivery of this Agreement, the Company, SPAC and Aurora Technology Merger Sub Corp., a Nevada corporation and a direct, wholly-owned subsidiary of SPAC (“Merger Sub”), have entered into that certain Business Combination Agreement (as amended, restated, amended and restated, supplemented or otherwise modified from time to time, the “Business Combination Agreement”), dated as of the date hereof, pursuant to which, on the terms and conditions set forth therein, among other transactions, Merger Sub will merge with and into the Company (the “Merger”), with the Company surviving the Merger as a wholly-owned subsidiary of SPAC; and

WHEREAS, as an inducement to SPAC and the Company to enter into the Business Combination Agreement and to consummate the transactions contemplated therein, the parties hereto desire to agree to certain matters as set forth herein.

NOW, THEREFORE, in consideration of the foregoing and the mutual agreements contained herein, and intending to be legally bound hereby, the parties hereto hereby agree as follows:

ARTICLE 1

STOCKHOLDER SUPPORT AGREEMENT; COVENANTS AGREEMENT

1.1. Binding Effect of Business Combination Agreement. Each SPAC Holder Party hereby acknowledges that he, she or it has read the Business Combination Agreement and this Agreement and has had the opportunity to consult with his, her or its tax and legal advisors. Each SPAC Holder Party shall be bound by and comply with Sections 8.13 (Exclusivity) and 8.09 (Public Announcements) of the Business Combination Agreement (and any relevant definitions contained in any such Sections) as if (a) such SPAC Holder Party was an original signatory to the Business Combination Agreement with respect to such provisions, and (b) each reference to the “SPAC” contained in Section 8.13 of the Business Combination Agreement also referred to each such SPAC Holder Party.

 

1


1.2. No Transfer. During the period commencing on the date hereof and ending on the earlier of (a) the Effective Time and (b) such date and time as the Business Combination Agreement shall be terminated in accordance with Section 10.01 thereof (the earlier of clauses (a) and (b), the “Expiration Time”), each SPAC Holder Party shall not (i) sell, offer to sell, contract or agree to sell, hypothecate, pledge, grant any option to purchase (or Lien on), deposit into a voting trust or otherwise dispose of or agree to dispose of, directly or indirectly, file (or participate in the filing of) a registration statement with the SEC or establish or increase a put equivalent position or liquidate or decrease a call equivalent position within the meaning of Section 16 of the Exchange Act, with respect to any Subject Shares, (ii) enter into any swap or other arrangement that transfers to another, in whole or in part, any of the economic consequences of ownership of any Subject Shares (clauses (i) and (ii) collectively, a “Transfer”) or (iii) publicly announce any intention to effect any transaction specified in clause (i) or (ii).

1.3. New Shares. In the event that (a) any Subject Shares are issued to a SPAC Holder Party after the date of this Agreement pursuant to any stock dividend, stock split or sub-division, recapitalization, reclassification, combination or exchange of Subject Shares or otherwise, (b) a SPAC Holder Party purchases or otherwise acquires beneficial ownership of any Subject Shares after the date of this Agreement (including pursuant to the exercise of any option or other applicable equity award), or (c) a SPAC Holder Party acquires the right to vote or share in the voting of any Subject Shares after the date of this Agreement (collectively, the “New Securities”), then such New Securities acquired or purchased by such SPAC Holder Party shall be subject to the terms of this Agreement to the same extent as if they constituted the Subject Shares owned by such SPAC Holder Party as of the date hereof.

1.4. SPAC Holder Party Agreements.

(a) Hereafter until the Expiration Time, each SPAC Holder Party hereby unconditionally and irrevocably agrees that, at any meeting of the stockholders of SPAC (or any adjournment or postponement thereof), such SPAC Holder Party shall, if a meeting is held, appear at the meeting (or any adjournment or postponement thereof), in person or by proxy, or otherwise cause its Subject Shares (to the extent such Subject Shares are entitled to vote on or provide consent with respect to such matter) to be counted as present thereat for purposes of establishing a quorum, and such SPAC Holder Party shall vote or provide consent (or cause to be voted or consented), in person or by proxy, all of its Subject Shares (to the extent such Subject Shares are entitled to vote on with respect to such matter):

(i) in favor of, and to approve and adopt, the SPAC Proposals;

(ii) against any Business Combination Proposal or any proposal relating to a Business Combination Proposal, in each case, other than the Merger;

(iii) against any merger agreement, merger, consolidation, combination, sale of substantial assets, reorganization, recapitalization, dissolution, liquidation or winding up of or by SPAC (other than the Business Combination Agreement or the Ancillary Agreements and the Transactions);

 

2


(iv) against any change in the business, management or board of directors of SPAC (other than in connection with the SPAC Proposals or pursuant to the Business Combination Agreement or the Ancillary Agreements or the Transactions); and

(v) against any proposal, action or agreement that would reasonably be expected to (A) impede, frustrate, prevent or nullify any provision of this Sponsor Agreement, the Business Combination Agreement or the Merger, (B) result in a breach or inaccuracy of any covenant, representation, warranty or any other obligation or agreement of SPAC under the Business Combination Agreement, (C) result in a breach or inaccuracy of any covenant, representation, warranty or any other obligation or agreement of any SPAC Holder Party under this Sponsor Agreement, (D) result in any of the conditions set forth in Article IX of the Business Combination Agreement not being fulfilled or (E) change in any manner the dividend policy or capitalization of, including the voting rights of, any class of capital stock or other securities of SPAC (other than, in the case of this clause (E), pursuant to the Business Combination Agreement or the Ancillary Agreements and the Transactions).

(b) During the period commencing on the date hereof and ending upon the termination of this Agreement in accordance with Section 3.1, each SPAC Holder Party hereby agrees that it shall not commit, agree or publicly propose any intention to take any action inconsistent with the foregoing.

(c) The obligations of each SPAC Holder Party hereunder shall apply whether or not the SPAC Board recommends any of the SPAC Proposals and whether or not the SPAC Board changes, withdraws, withholds, qualifies or modifies, or publicly proposes to change, withdraw, withhold, qualify or modify, any such recommendation.

(d) Waiver of Redemption Rights. Each SPAC Holder Party irrevocably and unconditionally hereby agrees that such SPAC Holder Party shall not elect to redeem or otherwise tender or submit for redemption any SPAC Interest (including all of such SPAC Holder Party’s Subject Shares, to the extent applicable) it holds or may hereafter acquire prior to the Effective Time pursuant to or in connection with any exercise of Redemption Rights or otherwise in connection with the Transactions.

1.5. Further Assurances. Each SPAC Holder Party shall take, or cause to be taken, all such further actions and do, or cause to be done, all things reasonably necessary (including under applicable Laws) to effect the actions required to consummate the Merger and the other transactions contemplated by this Agreement and the Business Combination Agreement, in each case, on the terms and subject to the conditions set forth therein and herein, as applicable.

1.6. No Inconsistent Agreement. Each SPAC Holder Party hereby represents and covenants that such SPAC Holder Party has not entered into, and shall not enter into, any agreement that would restrict, limit or interfere with the performance of such SPAC Holder Party’s obligations hereunder.

 

3


1.7. No Challenges. During the period commencing on the date hereof and ending upon the termination of this Sponsor Agreement in accordance with Section 3.1, each SPAC Holder Party agrees not to commence, join in, facilitate, assist or encourage, and agrees to take all actions within its power necessary to opt out of any class in any class action with respect to, any claim, derivative or otherwise against SPAC, Merger Sub, the Company, the Company’s affiliates or any of their respective successors, assigns or directors (except in any case arising out of the fraud of any such parties) (a) challenging the validity of, or seeking to enjoin the operation of, any provision of this Sponsor Agreement or the Business Combination Agreement or (b) alleging a breach of any fiduciary duty of any person in connection with the evaluation, negotiation or entry into the Business Combination Agreement.

1.8. Consent to Disclosure. Each SPAC Holder Party hereby consents to the publication and disclosure of such SPAC Holder Party’s identity and beneficial ownership of Subject Shares in the Registration Statement on Form S-4 and any other documents or communications filed with the SEC or provided by SPAC or the Company to any Governmental Authority or to securityholders of the Company or SPAC. Each SPAC Holder Party will promptly provide any information reasonably requested by SPAC or the Company for any regulatory application or filing made or approval sought in connection with the transactions contemplated by the Business Combination Agreement (including filings with the SEC).

1.9. No Agreement as Director or Officer. Notwithstanding anything to the contrary herein, each SPAC Holder Party is entering into this Agreement solely in the SPAC Holder Party’s capacity as record or beneficial owner of Subject Shares and nothing herein is intended to or shall limit or affect any actions taken by any employee, officer, director (or person performing similar functions), partner or other Affiliate of the SPAC Holder Party, solely in his or her capacity as a director or officer of the SPAC or other fiduciary capacity for the SPAC Holder Party.

ARTICLE 2

REPRESENTATIONS AND WARRANTIES

2.1. Representations and Warranties of each SPAC Holder Party. Each SPAC Holder Party represents and warrants as of the date hereof to SPAC and the Company (severally and not jointly, and solely with respect to itself, himself or herself and not with respect to any other SPAC Holder Party) as follows:

(a) Organization; Due Authorization. If such SPAC Holder Party is not an individual, it is duly organized, validly existing and in good standing under the Laws of the jurisdiction in which it is incorporated, formed, organized or constituted, and the execution, delivery and performance of this Agreement and the consummation of the transactions contemplated hereby are within such SPAC Holder Party’s corporate, limited liability company or organizational powers and have been duly authorized by all necessary corporate, limited liability company or organizational actions on the part of such SPAC Holder Party. If such SPAC Holder Party is an individual, such SPAC Holder Party has full legal capacity, right and authority to execute and deliver this Agreement and to perform his or her obligations hereunder. This Agreement has been duly executed and delivered by such SPAC Holder Party and, assuming due authorization, execution and delivery by the other parties to this Agreement, this Agreement constitutes a legally valid and binding obligation of such SPAC Holder Party, enforceable against

 

4


such SPAC Holder Party in accordance with the terms hereof (except as enforceability may be limited by bankruptcy Laws, other similar Laws affecting creditors’ rights and general principles of equity affecting the availability of specific performance and other equitable remedies). If this Agreement is being executed in a representative or fiduciary capacity, the Person signing this Agreement has full power and authority to enter into this Agreement on behalf of the applicable SPAC Holder Party.

(b) Ownership. Such SPAC Holder Party is the record and beneficial owner (as defined in the Securities Act) of, and has good title to, all of such SPAC Holder Party’s Subject Shares, and there exist no Liens or any other limitation or restriction (including any restriction on the right to vote, sell or otherwise dispose of such Subject Shares (other than transfer restrictions under the Securities Act)) affecting any such Subject Shares, other than Liens (a) pursuant to (i) this Agreement, (ii) the Company’s Governing Documents, (iii) the Business Combination Agreement, or (iv) any applicable securities Laws or (b) that would not, individually or in the aggregate, reasonably be expected to prevent, delay or impair the ability of the SPAC Holder Party to perform its obligations under this Agreement or the consummation of the transactions contemplated by this Agreement or the Business Combination Agreement. Such Subject Shares of such SPAC Holder Party are the only shares of Company Common Stock owned of record or beneficially by such SPAC Holder Party on the date of this Agreement, and none of such SPAC Holder Party’s Subject Shares are subject to any proxy, voting trust or other agreement or arrangement with respect to the voting of such Subject Shares. Other than as set forth opposite such SPAC Holder Party’s name on Schedule I, such SPAC Holder Party does not hold or own any rights to acquire (directly or indirectly) any equity securities of the Company or any equity securities convertible into, or which can be exchanged for, equity securities of the Company.

(c) No Conflicts. The execution and delivery of this Agreement by such SPAC Holder Party does not, and the performance by such SPAC Holder Party of his, her or its obligations hereunder will not, (i) if such SPAC Holder Party is not an individual, conflict with or result in a violation of the organizational documents of such SPAC Holder Party or (ii) require any consent or approval that has not been given or other action that has not been taken by any Person (including under any contract binding upon such SPAC Holder Party or such SPAC Holder Party’s Subject Shares), in each case, to the extent such consent, approval or other action would prevent, enjoin or materially delay the performance by such SPAC Holder Party of its, his or her obligations under this Agreement.

(d) Litigation. There are no Actions pending against such SPAC Holder Party, or to the knowledge of such SPAC Holder Party threatened against such SPAC Holder Party, before (or, in the case of threatened Actions, that would be before) any arbitrator or any Governmental Authority, which in any manner challenges or seeks to prevent, enjoin or materially delay the performance by such SPAC Holder Party of its, his or her obligations under this Agreement.

(e) Adequate Information. Such SPAC Holder Party is a sophisticated stockholder and has adequate information concerning the business and financial condition of the Company and SPAC to make an informed decision regarding this Agreement and the transactions contemplated by the Business Combination Agreement and has independently and without reliance upon the Company or SPAC and based on such information as such SPAC Holder Party has

 

5


deemed appropriate, made its own analysis and decision to enter into this Agreement. Such SPAC Holder Party acknowledges that the Company and SPAC have not made and do not make any representation or warranty, whether express or implied, of any kind or character except as expressly set forth in this Agreement. Such SPAC Holder Party acknowledges that the agreements contained herein with respect to the Subject Shares held by such SPAC Holder Party are irrevocable.

(f) Brokerage Fees. No broker, finder, investment banker or other Person is entitled to any brokerage fee, finders’ fee or other commission in connection with the transactions contemplated by the Business Combination Agreement based upon arrangements made by such SPAC Holder Party, for which the Company or any of its Affiliates (including SPAC) may become liable.

(g) Acknowledgment. Such SPAC Holder Party understands and acknowledges that each of SPAC and the Company is entering into the Business Combination Agreement in reliance upon such SPAC Holder Party’s execution and delivery of this Agreement.

2.2. No Other Representations or Warranties. Except for the representations and warranties made by each SPAC Holder Party in this ARTICLE 2, no SPAC Holder Party makes any express or implied representation or warranty to SPAC in connection with this Agreement or the transactions contemplated by this Agreement, and each SPAC Holder Party expressly disclaims any such other representations or warranties.

ARTICLE 3

MISCELLANEOUS

3.1. Termination. This Agreement and all of its provisions shall terminate and be of no further force or effect upon the earlier of (a) the Expiration Time and (b) the written agreement of the Company, SPAC and each SPAC Holder Party. Upon such termination of this Agreement, all obligations of the parties under this Agreement will terminate, without any liability or other obligation on the part of any party hereto to any Person in respect hereof or the transactions contemplated hereby, and no party hereto shall have any claim against another (and no person shall have any rights against such party), whether under contract, tort or otherwise, with respect to the subject matter hereof; provided, however, that the termination of this Agreement shall not relieve any party hereto from liability arising in respect of any breach of this Agreement prior to such termination. This ARTICLE 3 shall survive the termination of this Agreement.

3.2. Governing Law and Jurisdiction. This Agreement shall be governed by, and construed in accordance with, the Laws of the State of Delaware applicable to contracts executed in and to be performed in that State. All Actions arising out of or relating to this Agreement shall be heard and determined exclusively in any Delaware Chancery Court; provided, that if jurisdiction is not then available in the Delaware Chancery Court, then any such legal Action may be brought in any federal court located in the State of Delaware or any other Delaware state court. The parties hereto hereby (a) irrevocably submit to the exclusive jurisdiction of the aforesaid courts for themselves and with respect to their respective properties for the purpose of any Action arising out of or relating to this Agreement brought by any party hereto, and (b) agree not to commence any Action relating thereto except in the courts described above in Delaware, other than Actions

 

6


in any court of competent jurisdiction to enforce any judgment, decree or award rendered by any such court in Delaware as described herein. Each of the parties further agrees that notice as provided herein shall constitute sufficient service of process and the parties further waive any argument that such service is insufficient. Each of the parties hereby irrevocably and unconditionally waives, and agrees not to assert, by way of motion or as a defense, counterclaim or otherwise, in any Action arising out of or relating to this Agreement or the Transactions, (a) any claim that it is not personally subject to the jurisdiction of the courts in Delaware as described herein for any reason, (b) that it or its property is exempt or immune from jurisdiction of any such court or from any legal process commenced in such courts (whether through service of notice, attachment prior to judgment, attachment in aid of execution of judgment, execution of judgment or otherwise) and (c) that (i) the Action in any such court is brought in an inconvenient forum, (ii) the venue of such Action is improper or (iii) this Agreement, or the subject matter hereof, may not be enforced in or by such courts.

3.3. WAIVER OF JURY TRIAL. EACH OF THE PARTIES TO THIS AGREEMENT HEREBY WAIVES TO THE FULLEST EXTENT PERMITTED BY APPLICABLE LAW ANY RIGHT IT MAY HAVE TO A TRIAL BY JURY WITH RESPECT TO ANY LITIGATION DIRECTLY OR INDIRECTLY ARISING OUT OF, UNDER OR IN CONNECTION WITH THIS AGREEMENT OR THE TRANSACTIONS. EACH OF THE PARTIES HERETO (A) CERTIFIES THAT NO REPRESENTATIVE, AGENT OR ATTORNEY OF ANY OTHER PARTY HAS REPRESENTED, EXPRESSLY OR OTHERWISE, THAT SUCH OTHER PARTY WOULD NOT, IN THE EVENT OF LITIGATION, SEEK TO ENFORCE THAT FOREGOING WAIVER AND (B) ACKNOWLEDGES THAT IT AND THE OTHER PARTY HERETO HAVE BEEN INDUCED TO ENTER INTO THIS AGREEMENT AND THE TRANSACTIONS, AS APPLICABLE, BY, AMONG OTHER THINGS, THE MUTUAL WAIVERS AND CERTIFICATIONS IN THIS SECTION 3.3.

3.4. Assignment. This Agreement and all of the provisions hereof will be binding upon and inure to the benefit of the parties hereto and their respective heirs, successors and permitted assigns. Neither this Agreement nor any of the rights, interests or obligations hereunder will be assigned (including by operation of law) without the prior written consent of all of the other parties hereto. Any attempted assignment of this Agreement not in accordance with the terms of this Section 3.4 shall be void.

3.5. Specific Performance. The parties hereto agree that irreparable damage, for which monetary damages, even if available, would not be an adequate remedy, would occur in the event that the parties hereto do not perform their respective obligations under the provisions of this Agreement (including failing to take such actions as are required of them hereunder to consummate the transactions contemplated by this Agreement) in accordance with their specific terms or otherwise breach such provisions. It is accordingly agreed that the parties hereto shall be entitled to an injunction or injunctions, specific performance and other equitable relief to prevent breaches of this Agreement and to enforce specifically the terms and provisions of this Agreement and to enforce specifically the terms and provisions of this Agreement, in each case, without posting a bond or undertaking and without proof of damages, and this being in addition to any other remedy to which they are entitled at law or in equity. Each of the parties hereto agrees that it will not oppose the granting of an injunction, specific performance or other equitable relief when expressly available pursuant to the terms of this Agreement on the basis that (a) the other parties hereto have an adequate remedy at law, or (b) an award of specific performance is not an appropriate remedy for any reason at law or in equity.

 

7


3.6. Amendment; Waiver.

(a) This Agreement may not be amended, modified or terminated (other than as provided in Section 3.1), except upon a written agreement executed and delivered by the Company, SPAC and each of the SPAC Holder Parties. Any waiver of any breach of this Agreement extended by SPAC and the Company to a SPAC Holder Party shall not be construed as a waiver of any rights or remedies of SPAC or the Company with respect to any other SPAC Holder Party or with respect to any subsequent breach of such SPAC Holder Party or any other such SPAC Holder Party. Any waiver of any provisions hereof by any party to this Agreement shall not be deemed a waiver of any other provisions hereof by any such party, nor shall any such waiver be deemed a continuing waiver of any provision hereof by such party.

(b) Notwithstanding the foregoing, Schedule I hereto may be amended by the Company from time to time to add transferees of any Subject Shares in compliance with the terms of this Agreement without the consent of the other parties.

3.7. Severability. Whenever possible, each provision of this Agreement will be interpreted in such a manner as to be effective and valid under applicable Law, but if any term or other provision of this Agreement is held to be invalid, illegal or unenforceable under applicable Law, then all other provisions of this Agreement shall remain in full force and effect. Upon such determination that any term or other provision of this Agreement is invalid, illegal or unenforceable under applicable Law, the parties hereto shall take any actions necessary to render the remaining provisions of this Agreement valid and enforceable to the fullest extent permitted by Law and, to the extent necessary, negotiate in good faith to modify this Agreement so as to effect the original intent of the parties hereto as closely as possible in an acceptable manner in order that the transactions contemplated hereby are consummated as originally contemplated to the greatest extent possible.

3.8. Notices. All notices, requests, claims, demands and other communications hereunder shall be in writing and shall be given (and shall be deemed to have been duly given upon receipt) by delivery in person, by email or by registered or certified mail (postage prepaid, return receipt requested) to the respective parties at the following addresses (or at such other address for a party as shall be specified in a notice given in accordance with this Section 3.8):

 

  (a)

if to SPAC or Merger Sub:

Aurora Technology Acquisition Corp.

4 Embarcadero Center

Suite 1449

San Francisco, CA 94105

Attention: Zachary Wang

Email: zachary@ascaninvestments.com

 

8


with a copy to:

Dentons US LLP

1221 Avenue of the Americas

New York, NY 10020

Attention: Ilan Katz, Esq.

Email: ilan.katz@dentons.com

 

  (b)

if to the Company:

DIH Holding US, Inc.

77 Accord Park Drive

Norwell, MA 02161

Attn: Jason Chen

Email: Jason.Chen@dih.com

with a copy to:

Loeb & Loeb LLP

345 Park Avenue

New York, NY

Attention: Mitchell Nussbaum

Email: mnussbaum@loeb.com

 

  (c)

If to a SPAC Holder Party:

To such SPAC Holder Party’s address set forth in Schedule I.

3.9. Counterparts. This Agreement may be executed and delivered (including by facsimile or portable document format (pdf) transmission) in one or more counterparts, and by the different parties hereto in separate counterparts, each of which when executed shall be deemed to be an original but all of which taken together shall constitute one and the same agreement.

3.10. Several Liability. The liability of any SPAC Holder Party hereunder is several (and not joint). Notwithstanding any other provision of this Agreement, in no event will any SPAC Holder Party be liable for any other SPAC Holder Party’s breach of such other SPAC Holder Party’s representations, warranties, covenants, or agreements contained in this Agreement.

3.11. Entire Agreement. This Agreement and the agreements referenced herein constitute the entire agreement among the parties hereto with respect to the subject matter hereof and supersede all prior understandings, agreements, representations or other arrangements, both written and oral, by or among the parties hereto with respect to the subject matter hereof.

3.12. Trust Account Waiver. Each of the SPAC Holder Parties and the Company, on behalf of themselves and each of their respective subsidiaries, and each of their respective agents, representatives and any other person or entity acting on its and their behalf (collectively, “Related Parties”), hereby acknowledges that SPAC has established a trust account (the “Trust Account”) to hold the proceeds of its initial public offering (the “IPO”) and from certain private placements occurring simultaneously with the IPO (in each case, including any interest accrued from time to time thereon) for the benefit of SPAC’s public stockholders and certain other parties. For and in

 

9


consideration of SPAC entering into this Agreement, and for other good and valuable consideration, the receipt and sufficiency of which are hereby acknowledged, each of the SPAC Holder Parties, the Company and SPAC, on behalf of itself and its Related Parties, hereby agrees that it shall not, in connection with this Agreement, seek to enforce any right, title or interest in or to, or initiate any action, claim, suit or proceeding of any kind against, the assets held in the Trust Account or the trustee thereof. SPAC hereby acknowledges that any such claim that any of the SPAC Holder Parties, the Company or their Affiliates may have arising at any time prior to the consummation of the Merger is not waived or released pursuant to this paragraph but may be preserved and initiated against SPAC at any time after the consummation of the Merger, and that nothing in this paragraph shall preclude any claims by any of the SPAC Holder Parties, the Company or any of their Related Parties against (a) SPAC seeking recourse against any assets of SPAC other than the Trust Account, or (b) assets released to SPAC from the Trust Account upon the consummation of the Merger. This Section 3.12 shall survive any expiration or termination of this Agreement.

[THE REMAINDER OF THIS PAGE IS INTENTIONALLY BLANK]

 

10


IN WITNESS WHEREOF, the SPAC Holder Parties, SPAC and the Company have each caused this Stockholder Support Agreement to be duly executed as of the date first written above.

 

SPAC HOLDER PARTIES:
ATAC SPONSOR LLC
By: ATAC MANAGER LLC
By:  

         

Name:   Zachary Wang
Title:   Manager
By:  

         

Name:   Cathryn Chen
Title:   Manager
By:  

         

Name:   Yida Gao
Title:   Manager
COMPANY:
DIH HOLDING US, INC.
By:  

         

Name:   Jason Chen
Title:   Chief Executive Officer
SPAC:
AURORA TECHNOLOGY ACQUISITION CORP.
By:  

         

Name:   Zachary Wang
Title:   Chief Executive Officer

 

11


Schedule I

SPAC Holder Party Subject Shares

 

SPAC Holder Party

  

Address

   SPAC Class B
Ordinary Shares
     SPAC
Warrants
 
ATAC Sponsor LLC   

C/O AURORA TECHNOLOGY ACQUISITION CORP.

 

4 Embarcadero Center, Suite 1449, San Francisco, CA 94105

     5,050,000        6,470,000  

 

12


EXHIBIT C

Registration Rights and Lock-Up Agreement


AMENDED AND RESTATED REGISTRATION RIGHTS AGREEMENT

THIS AMENDED AND RESTATED REGISTRATION RIGHTS AGREEMENT (this “Agreement”), dated as of ____________, 2023, is made and entered into by and among, (i) Aurora Technology Acquisition Corp., a Delaware corporation (formerly a Cayman Islands exempted company) (the “Company”), (ii) ATAC Sponsor LLC, a Delaware limited liability company, the sponsor of the Company (the “Sponsor”), (iii) Maxim Group LLC (the “Representative”), (iv) the Sponsor equityholders as set forth on Exhibit A hereto (the “Sponsor Equityholders”), (v) certain equityholders designated on Exhibit B hereto (the “Eligible Equityholders”) and (vi) any other parties listed on the signature pages hereto and any other person or entity who hereafter becomes a party to this Agreement pursuant to Section 6.2 of this Agreement, (each of the Sponsor, Representative, Sponsor Equityholders, Eligible Equityholders, and such other parties listed on the signature page hereto or become a party to this Agreement, individually a “Holder”, and collectively the “Holders”). Capitalized terms used but not otherwise defined in this Agreement shall have the meanings ascribed to such terms in the BCA (as defined below).

RECITALS

WHEREAS, the Company, certain Holders and the Sponsor are parties to that certain Registration Rights Agreement, dated as of February 7, 2022 (the “Prior Agreement”);

WHEREAS, the Company, Aurora Technology Merger Sub Corp., a Nevada corporation (“Merger Sub”), and DIH Holding US, Inc., a Nevada corporation (“DIH”) are party to that certain Business Combination Agreement, dated as of February ___, 2023 (as amended or restated from time to time, the “BCA”), pursuant to which, on the date hereof, Merger Sub merged (the “Merger”) with and into DIH, with DIH surviving the Merger as a wholly owned subsidiary of the Company;

WHEREAS, pursuant to Section 5.5 of the Prior Agreement, no amendment, modification or termination of the Prior Agreement shall be binding upon any party unless executed in writing by such party; and

WHEREAS, in connection with the consummation of the Merger, the parties to the Prior Agreement desire to amend and restate the Prior Agreement in its entirety as set forth herein, and the parties hereto desire to enter into this Agreement pursuant to which the Company shall grant the Holders certain registration rights with respect to the Registrable Securities (as defined below) on the terms and conditions set forth in this Agreement, effective as of the Closing.

NOW, THEREFORE, in consideration of the representations, covenants and agreements contained herein, and certain other good and valuable consideration, the receipt and sufficiency of which are hereby acknowledged, the parties hereto, intending to be legally bound, hereby agree as follows:


ARTICLE I

DEFINITIONS

1.1 Definitions. The terms defined in this Article I shall, for all purposes of this Agreement, have the respective meanings set forth below:

Adverse Disclosure” shall mean any public disclosure of material non-public information, which disclosure, in the good faith judgment of the Chief Executive Officer or Chief Financial Officer of the Company, after consultation with counsel to the Company, (i) would be required to be made in any Registration Statement or Prospectus in order for the applicable Registration Statement or Prospectus not to contain any untrue statement of a material fact or omit to state a material fact necessary to make the statements contained therein (in the case of any prospectus and any preliminary prospectus, in the light of the circumstances under which they were made) not misleading, (ii) would not be required to be made at such time if the Registration Statement were not being filed, declared effective or used, as the case may be, and (iii) the Company has a bona fide business purpose for not making such information public.

Block Trade” shall mean an offering and/or sale of Registrable Securities by any Holder on a block trade or underwritten basis (whether firm commitment or otherwise) without substantial marketing efforts prior to pricing, including, without limitation, a same day trade, overnight trade or similar transaction.

Board” shall mean the Board of Directors of the Company.

Change in Control” shall mean any transfer (whether by tender offer, merger, stock purchase, consolidation or other similar transaction), in one transaction or a series of related transactions, to a person or group of affiliated persons of the Company’s voting securities if, after such transfer, such person or group of affiliated persons would hold more than 50% of outstanding voting securities of the Company (or surviving entity) or would otherwise have the power to control the Board or to direct the operations of the Company.

Class A Common Stock” shall mean the Company’s Class A Common Stock, par value $0.0001 per share.

Class B Common Stock” shall mean the Company’s Class B Common Stock, par value $0.0001 per share.

Commission” shall mean the Securities and Exchange Commission.

Common Stock” shall mean the Class A Common Stock and Class B Common Stock.

Earnout Shares” shall have the meaning ascribed to such term in the BCA.

Exchange Act” shall mean the Securities Exchange Act of 1934, as it may be amended from time to time.

Form S-1” shall mean a registration statement on Form S-1 or any similar long-form registration statement that may be available at such time.

 

2


Form S-3” shall mean a registration statement on Form S-3 or any similar short form registration statement that may be available at such time, and if the Company is a WKSI, such Form S-3 may be an Automatic Shelf Registration Statement.

Founder Shares” shall mean the 5,050,000 shares of Class B Common Stock, issued to the Company’s initial shareholders prior to the Company’s initial public offering.

Holders” shall have the meaning given in the Preamble, for so long as such person or entity holds any Registrable Securities.

Misstatement” shall mean an untrue statement of a material fact or an omission to state a material fact required to be stated in a Registration Statement or Prospectus, or necessary to make the statements in a Registration Statement or Prospectus (in the case of a Prospectus, in the light of the circumstances under which they were made) not misleading.

Permitted Transferees” shall mean any person or entity to whom a Holder of Registrable Securities is permitted to transfer such Registrable Securities prior to the expiration of the Lock-up Period under this Agreement and any other applicable agreement between such Holder and the Company, and to any transferee thereafter.

Private Placement Warrants” shall mean the 6,470,000 warrants issued by the Company in a private placement offering, simultaneously with the consummation of the Company’s initial public offering, with each two warrants entitling the holder thereof to purchase one share of Class A Common Stock at a price of $11.50 per share.

Private Placement Warrant Shares” shall mean the 3,235,000 shares of Class A Common Stock underlying the Private Placement Warrants.

Prospectus” shall mean the prospectus included in any Registration Statement, as supplemented by any and all prospectus supplements and as amended by any and all post-effective amendments and including all material incorporated by reference in such prospectus.

Registrable Security” shall mean the (a) the Earnout Shares, (b) the Founder Shares and the shares of Common Stock issued or issuable upon the conversion of any Founder Shares, (c) the Private Placement Warrants and the Private Placement Warrant Shares, (d) the Working Capital Warrants and any shares of Common Stock issued or issuable upon the exercise of the Working Capital Warrants (e) the Representative’s Shares, and (f) any outstanding share of the Common Stock or any other equity security (including the shares of Common Stock issued or issuable upon the exercise of any other equity security) of the Company held by a Holder as of the date of this Agreement, and (f) any other equity security of the Company issued or issuable with respect to any such share of the Common Stock by way of a stock dividend or stock split or in connection with a combination of shares, recapitalization, merger, consolidation, spin-off, reorganization or similar transaction; providedhowever, that, as to any particular Registrable Security, such securities shall cease to be Registrable Securities upon the earliest occur of: (A) a Registration Statement with respect to the sale of such securities shall have become effective under the Securities Act and such securities shall have been sold, transferred, disposed of or exchanged in

 

3


accordance with such Registration Statement; (B) such securities shall have been otherwise transferred (other than to a Permitted Transferee), new certificates for such securities not bearing (or book entry positions not subject to) a legend restricting further transfer shall have been delivered by the Company and subsequent public distribution of such securities shall not require registration under the Securities Act; (C) such securities shall have ceased to be outstanding; (D) such securities may be sold without registration pursuant to Rule 144 promulgated under the Securities Act (or any successor rule promulgated thereafter by the Commission) (but with no volume or other restrictions or limitations); or (E) such securities have been sold to, or through, a broker, dealer or underwriter in a public distribution or other public securities transaction.

Registration” shall mean a registration effected by preparing and filing a Registration Statement, Prospectus or similar document in compliance with the requirements of the Securities Act, and the applicable rules and regulations promulgated thereunder, and such registration statement becoming effective.

Registration Expenses” shall mean the out-of-pocket expenses of a Registration, including, without limitation, the following:

(A) all registration and filing fees (including fees with respect to filings required to be made with the Financial Industry Regulatory Authority, Inc.) and any securities exchange on which the Common Stock is then listed;

(B) fees and expenses of compliance with securities or blue sky laws (including reasonable fees and disbursements of counsel for the Underwriters in connection with blue sky qualifications of Registrable Securities);

(C) printing, messenger, telephone and delivery expenses;

(D) reasonable fees and disbursements of counsel for the Company;

(E) reasonable fees and disbursements of all independent registered public accountants of the Company incurred specifically in connection with such Registration; and

(F) in an Underwritten Offering, reasonable fees and expenses of one (1) legal counsel selected by the majority-in-interest of the Demanding Holders (not to exceed $[50,000] without the prior written consent of the Company).

Registration Statement” shall mean any registration statement filed by the Company with the Commission that covers the Registrable Securities pursuant to the provisions of this Agreement, including the Prospectus included in such registration statement, amendments (including post-effective amendments) and supplements to such registration statement, and all exhibits to and all material incorporated by reference in such registration statement.

Representative Shares” shall mean the 303,000 shares of Class A Common Stock issued to the Representative upon consummation of the Company’s initial public offering.

Securities Act” shall mean the Securities Act of 1933, as amended from time to time.

 

4


Shelf” shall mean the Form S-1 Shelf, the Form S-3 Shelf (each as defined in Section 2.1.1 of this Agreement) or any subsequent Shelf Registration.

Shelf Registration” shall mean a registration of securities pursuant to a Registration Statement filed with the Commission in accordance with and pursuant to Rule 415 promulgated under the Securities Act (or any successor rule then in effect).

Sponsor” shall mean ATAC Sponsor LLC, a Delaware limited liability company.

Transfer” shall mean the (a) the sale or assignment of, offer to sell, contract or agreement to sell, grant of any option to purchase or otherwise dispose of or agreement to dispose of, directly or indirectly, or establishment or increase of a put equivalent position or liquidation with respect to or decrease of a call equivalent position within the meaning of Section 16 of the Exchange Act with respect to, any security, (b) entry into any swap or other arrangement that transfers to another, in whole or in part, any of the economic consequences of ownership of any security, whether any such transaction is to be settled by delivery of such securities, in cash or otherwise, or (c) public announcement of any intention to effect any transaction specified in clause (a) or (b).

Underwriter” shall mean a securities dealer who purchases any Registrable Securities as principal in an Underwritten Offering and not as part of such dealer’s market-making activities.

Underwritten Registration” or “Underwritten Offering” shall mean a Registration in which securities of the Company are sold to an Underwriter in a firm commitment underwriting for distribution to the public.

WKSI” shall mean a “well-known seasoned issuer” as defined in Rule 405 under the Securities Act.

Working Capital Warrants” shall mean any warrants issued in payment for working capital loans from the Sponsor to the Company.

ARTICLE II

REGISTRATIONS

2.1 Shelf Registration.

2.1.1 Filing. The Company shall as soon as reasonably practicable, but in any event within forty-five (45) calendar days after the Closing Date, use commercially reasonable efforts to file with the Commission a Registration Statement for a Shelf Registration on Form S-1 (theForm S-1 Shelf”) covering, subject to Section 3.4, the public resale of all of the Registrable Securities owned by (i) the Sponsor, (ii) the Sponsor Equityholders, and (iii) the Eligible Equityholders, (collectively, the “Eligible Holders”) (determined as of two (2) business days prior to such filing) on a delayed or continuous basis and shall use its commercially reasonable efforts to cause such Form S-1 Shelf to be declared effective as soon as practicable after the filing thereof, but in no event later than the earlier of (i) the 90th calendar day (or as soon as reasonably practicable if the Commission notifies the Company that it will “review” the Registration Statement) following the Closing Date and (ii) the 10th business day after the date the Company is notified (orally or in writing, whichever is earlier) by the Commission that the Registration

 

5


Statement will not be “reviewed” or will not be subject to further review. Such Form S-1 Shelf shall provide for the resale of the Registrable Securities included therein pursuant to any method or combination of methods legally available to, and requested by, any Holder named therein. The Company shall maintain a Shelf in accordance with the terms hereof, and shall prepare and file with the Commission such amendments, including post-effective amendments, and supplements as may be necessary to keep a Shelf continuously effective, available for use to permit the Holders named therein to sell their Registrable Securities included therein and in compliance with the provisions of the Securities Act until such time as there are no longer any Registrable Securities. Following the filing of a Form S-1 Shelf, the Company shall use its commercially reasonable efforts to convert the Form S-1 Shelf (and any Subsequent Shelf Registration) to a Registration Statement on Form S-3 (theForm S-3 Shelf”) as soon as reasonably practicable after the Company is eligible to use Form S-3. As soon as reasonably practicable following the effective date of a Registration Statement filed pursuant to this Section 2.1.1, the Company shall notify the Holders of the effectiveness of such Registration Statement. The Company’s obligation under this Section 2.1.1 shall, for the avoidance of doubt be subject to Section 3.4 hereto.

2.1.2 Subsequent Shelf Registration. If any Shelf ceases to be effective under the Securities Act for any reason at any time while Registrable Securities are still outstanding, the Company shall, subject to Section 3.4, use its commercially reasonable efforts to as promptly as is reasonably practicable cause such Shelf to again become effective under the Securities Act (including using its commercially reasonable efforts to obtain the prompt withdrawal of any order suspending the effectiveness of such Shelf), and shall use its commercially reasonable efforts to as promptly as is reasonably practicable amend such Shelf in a manner reasonably expected to result in the withdrawal of any order suspending the effectiveness of such Shelf or file an additional registration statement as a Shelf Registration (a “Subsequent Shelf Registration”) registering the resale of all Registrable Securities (determined as of two (2) business days prior to such filing), and pursuant to any method or combination of methods legally available to, and requested by, any Holder named therein. If a Subsequent Shelf Registration is filed, the Company shall use its commercially reasonable efforts to (i) cause such Subsequent Shelf Registration to become effective under the Securities Act as promptly as is reasonably practicable after the filing thereof (it being agreed that the Subsequent Shelf Registration shall be an Automatic Shelf Registration statement (as defined in Rule 405 promulgated under the Securities Act) if the Company is a WKSI at the most recent applicable eligibility determination date) and (ii) keep such Subsequent Shelf Registration continuously effective, available for use to permit the Holders named therein to sell their Registrable Securities included therein and in compliance with the provisions of the Securities Act until such time as there are no longer any Registrable Securities. Any such Subsequent Shelf Registration shall be on Form S-3 to the extent that the Company is eligible to use such form. Otherwise, such Subsequent Shelf Registration shall be on another appropriate form. The Company’s obligation under this Section 2.1.2 shall, for the avoidance of doubt be subject to Section 3.4 hereto.

2.1.3 Requests for Underwritten Shelf Takedowns. Following the expiration of the Lock-Up Period (as defined in Section 4.1 of this Agreement), at any time and from time to time when an effective Shelf is on file with the Commission, (i) Holders of at least a majority in interest of the then outstanding number of Registrable Securities held collectively by the Sponsor or the Sponsor Equityholders (the “Demanding Sponsor Holders”), or (ii) Holders of at least a majority in interest of the then outstanding number of Registrable Securities held collectively by

 

6


the Eligible Equityholders (the “Eligible Equityholder Demanding Holders” and together with the Demanding Sponsor Holders, collectively the “Demanding Holders”, and each individually, a “Demanding Holder”) may request to sell all or any portion of their Registrable Securities in an Underwritten Offering that is registered pursuant to the Shelf (each, an “Underwritten Shelf Takedown”); provided that the Company shall only be obligated to effect an Underwritten Offering if such offering shall include Registrable Securities proposed to be sold by the Demanding Holder(s), either individually or together with other Demanding Holders, with a total offering price reasonably expected to exceed, in the aggregate, $[__] million (the “Minimum Takedown Threshold”). All requests for Underwritten Shelf Takedowns shall be made by giving written notice to the Company, which shall specify the approximate number of Registrable Securities proposed to be sold in the Underwritten Offering. Subject to Section 2.3.4, the Company shall have the right to select the Underwriters for such offering (which shall consist of one or more reputable nationally recognized investment banks), subject to the initial Demanding Holder’s prior approval (which shall not be unreasonably withheld, conditioned or delayed). The Demanding Holder, may demand not more than two (2) Underwritten Offerings pursuant to this Section 2.1.3 in any 12-month period. Notwithstanding anything to the contrary in this Agreement, the Company may affect any Underwritten Offering pursuant to any then effective Registration Statement, including a Form S-3, that is then available for such offering.

2.1.4 Reduction of Underwritten Offering. If the managing Underwriter or Underwriters in an Underwritten Shelf Takedown, in good faith, advises the Company, the Demanding Holders and Holders requesting piggyback rights pursuant to this Agreement with respect to such Underwritten Shelf Takedown (the “Requesting Holders”) (if any) in writing that the dollar amount or number of Registrable Securities that the Demanding Holders and the Requesting Holders (if any) desire to sell, taken together with all other shares of Common Stock or other equity securities that the Company desires to sell and all other shares of Common Stock or other equity securities, if any, as to which a Registration has been requested pursuant to separate written contractual piggyback registration rights held by any other stockholders who desire to sell, exceeds the maximum dollar amount or maximum number of equity securities that can be sold in the Underwritten Offering without adversely affecting the proposed offering price, the timing, the distribution method, or the probability of success of such offering (such maximum dollar amount or maximum number of such securities, as applicable, the “Maximum Number of Securities”), then the Company shall include in such Underwritten Offering, as follows: (i) first, the Registrable Securities of the Demanding Holders and the Requesting Holders (if any) (pro rata based on the respective number of Registrable Securities that each Demanding Holder and Requesting Holder (if any) has requested be included in such Underwritten Registration and the aggregate number of Registrable Securities that the Demanding Holders and Requesting Holders have requested be included in such Underwritten Registration (such proportion is referred to herein as “Pro Rata”)) that can be sold without exceeding the Maximum Number of Securities; (ii) second, to the extent that the Maximum Number of Securities has not been reached under the foregoing clause (i), the shares of Common Stock or other equity securities that the Company desires to sell, which can be sold without exceeding the Maximum Number of Securities; and (iii) third, to the extent that the Maximum Number of Securities has not been reached under the foregoing clauses (i) and (ii), the shares of Common Stock or other equity securities of other persons or entities that the Company is obligated to register in a Registration pursuant to separate written contractual arrangements with such persons and that can be sold without exceeding the Maximum Number of Securities.

 

7


2.1.5 Withdrawal. Prior to the pricing of an Underwritten Shelf Takedown, a majority-in-interest of the Demanding Holders initiating such Underwritten Offering shall have the right to withdraw from a Registration pursuant to such Underwritten Offering for any or no reason whatsoever upon written notification (a “Withdrawal Notice”) to the Company and the Underwriter or Underwriters (if any) of their intention to withdraw from such Underwritten Offering; provided that the Eligible Holders may elect to have the Company continue an Underwritten Offering if the Minimum Takedown Threshold would still be satisfied by the Registrable Securities proposed to be sold in the Underwritten Offering by the Eligible Holders. If withdrawn, a demand for an Underwritten Offering shall constitute a demand for an Underwritten Offering by the withdrawing Demanding Holder for purposes of Section 2.1.3, unless either (i) such Demanding Holder has not previously withdrawn any Underwritten Offering or (ii) such Demanding Holder reimburses the Company for all Registration Expenses with respect to such Underwritten Offering (or, if there is more than one Demanding Holder, a pro rata portion of such Registration Expenses based on the respective number of Registrable Securities that each Demanding Holder has requested be included in such Underwritten Offering); provided that, if the Eligible Holders elect to continue an Underwritten Offering pursuant to the proviso in the immediately preceding sentence, such Underwritten Offering shall instead count as an Underwritten Offering demanded by the Sponsor or the Eligible Holders, as applicable for purposes of Section 2.1.3. Following the receipt of any Withdrawal Notice, the Company shall promptly forward such Withdrawal Notice to any other Holders that had elected to participate in such Underwritten Shelf Takedown. Notwithstanding anything to the contrary in this Agreement, the Company shall be responsible for the Registration Expenses incurred in connection with an Underwritten Shelf Takedown prior to its withdrawal under this Section 2.1.5, other than if a Demanding Holder elects to pay such Registration Expenses pursuant to clause (ii) of the second sentence of this Section 2.1.5.

2.2 Piggyback Registration.

2.2.1 Piggyback Rights. If the Company proposes to file a Registration Statement under the Securities Act with respect to an offering of equity securities, or securities or other obligations exercisable or exchangeable for, or convertible into equity securities, for its own account or for the account of stockholders of the Company (or by the Company and by the stockholders of the Company including, without limitation, pursuant to Section 2.1 hereof), other than a Registration Statement (or any registered offering with respect thereto) (i) filed in connection with any employee stock option or other benefit plan, (ii) for an exchange offer or offering of securities solely to the Company’s existing stockholders, (iii) for an offering of debt that is convertible into equity securities of the Company, (iv) pursuant to a Registration Statement on Form S-4 (or similar form that relates to a transaction subject to Rule 145 under the Securities Act or any successor rule thereto), (v) for a dividend reinvestment plan, or (vi) for a Block Trade, then the Company shall give written notice of such proposed filing to all of the Eligible Holders of Registrable Securities as soon as practicable but not less than ten (10) calendar days before the anticipated filing date of such Registration Statement or, in the case of an Underwritten Offering pursuant to a Shelf Registration, the applicable “red herring” prospectus or prospectus supplement used for marketing such offering, which notice shall (A) describe the amount and type of securities to be included in such offering, the intended method(s) of distribution, and the name of the proposed managing Underwriter or Underwriters, if any, in such offering, and (B) offer to all of the Eligible Holders of Registrable Securities the opportunity to register the sale of such number

 

8


of Registrable Securities as such Eligible Holders may request in writing within five (5) calendar days after receipt of such written notice (such Registration a “Piggyback Registration”). Subject to Section 2.2.2, the Company shall, in good faith, cause such Registrable Securities to be included in such Piggyback Registration and, if applicable, shall use its commercially reasonable efforts to cause the managing Underwriter or Underwriters of a proposed Underwritten Offering to permit the Registrable Securities requested by the Eligible Holders pursuant to this Section 2.2.1 to be included in a Piggyback Registration on the same terms and conditions as any similar securities of the Company included in such registered offering and to permit the sale or other disposition of such Registrable Securities in accordance with the intended method(s) of distribution thereof. All such Eligible Holders proposing to distribute their Registrable Securities through an Underwritten Offering under this Section 2.2.1 shall enter into an underwriting agreement in customary form with the Underwriter(s) selected for such Underwritten Offering by the Company.

2.2.2 Reduction of Piggyback Registration. If the managing Underwriter or Underwriters in an Underwritten Registration that is to be a Piggyback Registration, in good faith, advises the Company and the Eligible Holders of Registrable Securities participating in the Piggyback Registration in writing that the dollar amount or number of shares of Common Stock or other equity securities that the Company desires to sell, taken together with (i) the shares of Common Stock or other equity securities, if any, as to which Registration or a registered offering has been demanded pursuant to separate written contractual arrangements with persons or entities other than the Eligible Holders of Registrable Securities hereunder, (ii) the Registrable Securities as to which registration has been requested pursuant to Section 2.2 hereof, and (iii) the shares of Common Stock or other equity securities, if any, as to which Registration or a registered offering has been requested pursuant to separate written contractual piggyback registration rights of stockholders of the Company other than the Eligible Holders of Registrable Securities, exceeds the Maximum Number of Securities, then:

(a) If the Registration or a registered offering is undertaken for the Company’s account, the Company shall include in any such Registration or a registered offering (A) first, the shares of Common Stock or other equity securities that the Company desires to sell, which can be sold without exceeding the Maximum Number of Securities; (B) second, to the extent that the Maximum Number of Securities has not been reached under the foregoing clause (A), the Registrable Securities of Eligible Holders exercising their rights to register their Registrable Securities pursuant to Section 2.2.1 hereof, Pro Rata, based on the respective number of Registrable Securities that each Eligible Holder has so requested to be included in such Registration or such registered offering, which can be sold without exceeding the Maximum Number of Securities; and (C) third, to the extent that the Maximum Number of Securities has not been reached under the foregoing clauses (A) and (B), the shares of Common Stock or other equity securities, if any, as to which Registration or a registered offering has been requested pursuant to written contractual piggyback registration rights of stockholders of the Company other than the Eligible Holders of Registrable Securities, which can be sold without exceeding the Maximum Number of Securities;

(b) If the Registration or a registered offering is pursuant to a request by persons or entities other than the Eligible Holders of Registrable Securities, then the Company shall include in any such Registration or a registered offering (A) first, the shares of Common Stock or other equity securities, if any, of such requesting persons or entities, other than the

 

9


Eligible Holders of Registrable Securities, which can be sold without exceeding the Maximum Number of Securities; (B) second, to the extent that the Maximum Number of Securities has not been reached under the foregoing clause (A), the Registrable Securities of Holders exercising their rights to register their Registrable Securities pursuant to Section 2.2.1, Pro Rata, based on the respective number of Registrable Securities that each Eligible Holder has so requested to be included in such Registration or such registered offering, which can be sold without exceeding the Maximum Number of Securities; (C) third, to the extent that the Maximum Number of Securities has not been reached under the foregoing clauses (A) and (B), the shares of Common Stock or other equity securities that the Company desires to sell, which can be sold without exceeding the Maximum Number of Securities; and (D) fourth, to the extent that the Maximum Number of Securities has not been reached under the foregoing clauses (A), (B) and (C), the shares of Common Stock or other equity securities, if any, as to which Registration or a registered offering has been requested pursuant to separate written contractual piggyback registration rights of persons or entities other than the Eligible Holders of Registrable Securities hereunder, which can be sold without exceeding the Maximum Number of Securities; and

(c) If the Registration or registered offering is pursuant to a request by Eligible Holder(s) of Registrable Securities pursuant to Section 2.1 hereof, then the Company shall include in any such Registration or registered offering securities in the priority set forth in Section 2.1.4.

2.2.3 Piggyback Registration Withdrawal. Any Eligible Holder of Registrable Securities (other than a Demanding Holder, whose right to withdraw from an Underwritten Shelf Takedown, and related obligations, shall be governed by Section 2.1.5) shall have the right to withdraw from a Piggyback Registration for any or no reason whatsoever upon written notification to the Company and the Underwriter or Underwriters (if any) of his, her or its intention to withdraw from such Piggyback Registration prior to the effectiveness of the Registration Statement filed with the Commission with respect to such Piggyback Registration or, in the case of a Piggyback Registration pursuant to a Shelf Registration, the filing of the applicable “red herring” prospectus or prospectus supplement with respect to such Piggyback Registration used for marketing such transaction. The Company (whether on its own good faith determination or as the result of a request for withdrawal by persons or entities pursuant to separate written contractual obligations) may withdraw a Registration Statement filed with the Commission in connection with a Piggyback Registration at any time prior to the effectiveness of such Registration Statement or abandon the Underwritten Shelf Takedown in connection with a Piggyback Registration at any time prior to the launch of such Underwritten Shelf Takedown. Notwithstanding anything to the contrary in this Agreement, the Company shall be responsible for the Registration Expenses incurred in connection with the Piggyback Registration prior to its withdrawal under this Section 2.2.3.

2.2.4 Unlimited Piggyback Registration Rights. For purposes of clarity, any Piggyback Registration effected pursuant to Section 2.2 hereof shall not be counted as a Registration pursuant to a Underwritten Shelf Takedown effected under Section 2.1 hereof.

 

10


2.3 Block Trades.

2.3.1 Notwithstanding the foregoing, at any time and from time to time when an effective Shelf is on file with the Commission, if a Demanding Holder wishes to engage in a Block Trade, (x) with a total offering price reasonably expected to exceed $[75] million in the aggregate or (y) with respect to all remaining Registrable Securities held by the Demanding Holder, then such Demanding Holder only needs to notify the Company of the Block Trade at least five (5) business days prior to the day such offering is to commence and the Company shall as expeditiously as possible use its commercially reasonable efforts to facilitate such Block Trade; provided that the Demanding Holders representing a majority of the Registrable Securities wishing to engage in the Block Trade shall use commercially reasonable efforts to work with the Company and any Underwriters prior to making such request in order to facilitate preparation of the registration statement, prospectus and other offering documentation related to the Block Trade.

2.3.2 Prior to the filing of the applicable “red herring” prospectus or prospectus supplement used in connection with a Block Trade, a majority-in-interest of the Demanding Holders initiating such Block Trade shall have the right to submit a Withdrawal Notice to the Company and the Underwriter or Underwriters (if any) of their intention to withdraw from such Block Trade. Notwithstanding anything to the contrary in this Agreement, the Company shall be responsible for the Registration Expenses incurred in connection with a Block Trade prior to its withdrawal under this Section 2.3.2.

2.3.3 Notwithstanding anything to the contrary in this Agreement, Section 2.2 hereof shall not apply to a Block Trade initiated by a Demanding Holder pursuant to this Agreement.

2.3.4 The Demanding Holder in a Block Trade shall have the right to select the Underwriters for such Block Trade (which shall consist of one or more reputable nationally recognized investment banks).

2.3.5 The Eligible Holders may each demand no more than one (1) Block Trade pursuant to this Section 2.3 in any twelve (12) month period. For the avoidance of doubt, any Block Trade effected pursuant to this Section 2.3 shall not be counted as a demand for an Underwritten Shelf Takedown pursuant to Section 2.1.3 hereof.

2.4 Restrictions on Registration Rights. If (A) during the period starting with the date sixty (60) calendar days prior to the Company’s good faith estimate of the date of the filing of, and ending on a date one hundred and twenty (120) calendar days after the effective date of, a Company initiated Registration and provided that the Company continues to actively employ, in good faith, all commercially reasonable efforts to cause the applicable Registration Statement to become effective; (B) the Holders have requested an Underwritten Registration and the Company and the Holders are unable to obtain the commitment of underwriters to firmly underwrite the offer; or (C) in the good faith judgment of the Board such Registration would be seriously detrimental to the Company and the Board concludes as a result that it is essential to defer the filing of such Registration Statement at such time, then in each case the Company shall furnish to such Holders a certificate signed by the Chairman of the Board stating that in the good faith judgment of the Board it would be seriously detrimental to the Company for such Registration Statement to be filed in the near future and that it is therefore essential to defer the filing of such Registration Statement. In such event, the Company shall have the right to defer such filing for a period of not more than ninety (90) consecutive days; or more than one hundred and twenty (120) total calendar days, in each case, during any 12-month period.

 

11


ARTICLE III

COMPANY PROCEDURES

3.1 General Procedures. If the Company is required to effect the Registration of Registrable Securities pursuant to this Agreement, the Company shall use its commercially reasonable efforts to effect such Registration to permit the sale of such Registrable Securities in accordance with the intended plan of distribution thereof, and pursuant thereto the Company shall:

3.1.1 prepare and file with the Commission within the time frame required by Section 2.1.1 (to the extent applicable) a Registration Statement with respect to such Registrable Securities and use its commercially reasonable efforts to cause such Registration Statement to become effective and remain effective, until all Registrable Securities covered by such Registration Statement have been sold or have ceased to be Registrable Securities;

3.1.2 prepare and file with the Commission such amendments and post-effective amendments to the Registration Statement, and such supplements to the Prospectus, as may be reasonably requested by (i) the Sponsor or any Holder holding at least 5% of the Registrable Securities or (ii) any Underwriter of Registrable Securities or as may be required by the rules, regulations or instructions applicable to the registration form used by the Company or by the Securities Act or rules and regulations thereunder to keep the Registration Statement effective until all Registrable Securities covered by such Registration Statement are sold in accordance with the intended plan of distribution set forth in such Registration Statement or supplement to the Prospectus or have ceased to be Registrable Securities;

3.1.3 at least five (5) days prior to filing a Registration Statement or Prospectus, or any amendment or supplement thereto (or such shorter period of time as may be (a) necessary in order to comply with the Securities Act, the Exchange Act and the rules and regulations promulgated thereunder or (b) advisable in order to reduce the number of days that sales are suspended pursuant to Section 3.4), furnish without charge to the Underwriters, if any, and each Holder of Registrable Securities included in such Registration, and each such Holder’s legal counsel, copies of such Registration Statement as proposed to be filed, each amendment and supplement to such Registration Statement (in each case including all exhibits thereto and documents incorporated by reference therein), the Prospectus included in such Registration Statement (including each preliminary Prospectus), and such other documents as the Underwriters and each Holder of Registrable Securities included in such Registration or the legal counsel for any such Holders may reasonably request in order to facilitate the disposition of the Registrable Securities owned by such Holders; provided, that the Company shall have no obligation to furnish any documents publicly filed or furnished with the Commission pursuant to the Electronic Data Gathering Analysis and Retrieval System (“EDGAR”) and provided further, the Company shall provide each Holder and their legal counsel with a reasonable opportunity to review such documents and comment thereon, and the Company shall consider in good faith any comments provided by such Holder or their legal counsel;

3.1.4 prior to any public offering of Registrable Securities, use its commercially reasonable efforts to (i) register or qualify the Registrable Securities covered by the Registration Statement under such securities or “blue sky” laws of such jurisdictions in the United States as any Holder of Registrable Securities included in such Registration Statement (in light of their intended

 

12


plan of distribution) may request (or provide evidence reasonably satisfactory to such Holders that the Registrable Securities are exempt from such registration or qualification) and (ii) take such action necessary to cause such Registrable Securities covered by the Registration Statement to be registered with or approved by such other governmental authorities as may be necessary by virtue of the business and operations of the Company and do any and all other acts and things that may be necessary or advisable to enable the Holders of Registrable Securities included in such Registration Statement to consummate the disposition of such Registrable Securities in such jurisdictions; provided, however, that the Company shall not be required to qualify generally to do business in any jurisdiction where it would not otherwise be required to qualify or take any action to which it would be subject to general service of process or taxation in any such jurisdiction where it is not then otherwise so subject;

3.1.5 use its commercially reasonable efforts to cause all Registrable Securities included in any Registration to be listed on such exchanges or otherwise designated for trading in the same manner as similar securities issued by the Company are then listed or designated;

3.1.6 provide a transfer agent or warrant agent, as applicable, and registrar for all such Registrable Securities no later than the effective date of such Registration Statement;

3.1.7 advise each seller of such Registrable Securities, promptly after it shall receive notice or obtain knowledge thereof, of the issuance of any stop order by the Commission suspending the effectiveness of such Registration Statement or the initiation or threatening of any proceeding for such purpose and promptly use its commercially reasonable efforts to prevent the issuance of any stop order or to obtain its withdrawal if such stop order should be issued;

3.1.8 [reserved]

3.1.9 notify the Holders at any time when a Prospectus relating to such Registration Statement is required to be delivered under the Securities Act, of the happening of any event as a result of which the Prospectus included in such Registration Statement, as then in effect, includes a Misstatement, and then to correct such Misstatement as set forth in Section 3.4 hereof;

3.1.10 in the event of an Underwritten Offering, a Block Trade, or sale by a broker, placement agent or sales agent pursuant to such Registration, in each of the cases to the extent customary for a transaction of its type, permit a representative of the Holders (such representative to be selected by a majority of the participating Holders), the Underwriters or other financial institutions facilitating such Underwritten Offering, Block Trade or other sale pursuant to such Registration, if any, and any attorney, consultant or accountant retained by such Holders or Underwriters to participate, at each such person’s or entity’s own expense, in the preparation of the Registration Statement, and cause the Company’s officers, directors and employees to supply all information reasonably requested by any such representative, Underwriter, financial institution, attorney, consultant or accountant in connection with the Registration; provided, however, that such representatives, Underwriters or financial institutions enter into a confidentiality agreement, in form and substance reasonably satisfactory to the Company, prior to the release or disclosure of any such information;

 

13


3.1.11 obtain a “comfort” letter from the Company’s independent registered public accountants in the event of an Underwritten Offering, a Block Trade or sale by a broker, placement agent or sales agent pursuant to such Registration in customary form and covering such matters of the type customarily covered by “comfort” letters for a transaction of its type as the managing Underwriter may reasonably request, and reasonably satisfactory to a majority-in-interest of the participating Holders;

3.1.12 in the event of an Underwritten Offering, a Block Trade or sale by a broker, placement agent or sales agent pursuant to such Registration, on the date the Registrable Securities are delivered for sale pursuant to such Registration, to the extent customary for a transaction of its type, obtain an opinion, dated such date, of counsel representing the Company for the purposes of such Registration, addressed to the participating Holders, the broker, placement agents or sales agent, if any, and the Underwriters, if any, covering such legal matters with respect to the Registration in respect of which such opinion is being given as the participating Holders, broker, placement agents, sales agent, or Underwriter may reasonably request and as are customarily included in such opinions and negative assurance letters;

3.1.13 in the event of any Underwritten Offering, enter into and perform its obligations under an underwriting agreement, in usual and customary form, with the managing Underwriter of such offering;

3.1.14 make available to its security holders, as soon as reasonably practicable, an earnings statement covering the period of at least twelve (12) months beginning with the first day of the Company’s first full calendar quarter after the effective date of the Registration Statement which satisfies the provisions of Section 11(a) of the Securities Act and Rule 158 thereunder (or any successor rule then in effect), and which requirement will be deemed to be satisfied if the Company timely files complete and accurate information on Forms 10-Q, 10-K and 8-K under the Exchange Act and otherwise complies with Rule 158 under the Securities Act;

3.1.15 if the Registration involves the Registration of Registrable Securities involving gross proceeds in excess of $[____], use its commercially reasonable efforts to make available senior executives of the Company to participate in customary “road show” presentations that may be reasonably requested by the Underwriter in such Underwritten Offering; and

3.1.16 otherwise, in good faith, cooperate reasonably with, and take such customary actions as may reasonably be requested by the participating Holders, consistent with the terms of this Agreement, in connection with such Registration.

Notwithstanding the foregoing, the Company shall not be required to provide any documents or information to an Underwriter, broker, sales agent or placement agent if such Underwriter, broker, sales agent or placement agent has not then been named with respect to the applicable Underwritten Offering or other offering involving a registration as an Underwriter, broker, sales agent or placement agent, as applicable.

 

14


3.2 Registration Expenses. Except as otherwise provided herein, the Registration Expenses of all Registrations shall be borne by the Company. It is acknowledged by the Holders that each Holder shall bear, with respect to such Holder’s Registrable Securities being sold, all incremental selling expenses relating to the sale of Registrable Securities, such as Underwriters’ commissions and discounts, brokerage fees, Underwriter marketing costs and, other than as set forth in the definition of “Registration Expenses,” all reasonable fees and expenses of any legal counsel representing the Holders.

3.3 Requirements for Participation in Underwritten Offerings. Notwithstanding anything in this Agreement to the contrary, if any Holder does not provide the Company with its requested Holder Information (as defined in Section 5.1.2), the Company may exclude such Holder’s Registrable Securities from the applicable Registration Statement or Prospectus if the Company determines, based on the advice of counsel, that it is necessary or advisable to include such information in the applicable Registration Statement or Prospectus and such Holder continues thereafter to withhold such information. In addition, no person or entity may participate in any Underwritten Offering or other offering for equity securities of the Company pursuant to a Registration initiated by the Company hereunder unless such person or entity (i) agrees to sell such person’s or entity’s securities on the basis provided in any underwriting arrangements approved by the Company and (ii) completes and executes all customary questionnaires, powers of attorney, indemnities, lock-up agreements, underwriting agreements and other customary documents as may be reasonably required under the terms of such underwriting arrangements. For the avoidance of doubt, the exclusion of a Holder’s Registrable Securities as a result of this Section 3.3 shall not affect the registration of the other Registrable Securities to be included in such Registration.

3.4 Suspension of Sales; Adverse Disclosure.

3.4.1 Upon receipt of written notice from the Company that a Registration Statement or Prospectus contains a Misstatement, each of the Holders shall forthwith discontinue disposition of Registrable Securities until it has received copies of a supplemented or amended Prospectus correcting the Misstatement (it being understood that the Company hereby covenants to prepare and file such supplement or amendment as soon as reasonably practicable after the time of such notice), or until it is advised in writing by the Company that the use of the Prospectus may be resumed.

3.4.2 If the filing, initial effectiveness or continued use of a Registration Statement in respect of any Registration at any time would (a) require the Company to make an Adverse Disclosure, (b) require the inclusion in such Registration Statement of financial statements that are unavailable to the Company for reasons beyond the Company’s control, or (c) in the good faith judgment of the majority of the Board such Registration, be seriously detrimental to the Company and the majority of the Board concludes as a result that it is essential to defer such filing, initial effectiveness or continued use at such time, the Company may, upon giving prompt written notice of such action to the Holders, delay the filing or initial effectiveness of, or suspend use of, such Registration Statement for the shortest period of time, but in no event more than ninety (90) consecutive days, during any 12-month period. In the event the Company exercises its rights under the preceding sentence, the Holders agree to suspend, immediately upon their receipt of the notice referred to above, their use of the Prospectus relating to any Registration in connection with any sale or offer to sell Registrable Securities until such Holder receives written notice from the Company that such sales or offers of Registrable Securities may be resumed, and in each case maintain the confidentiality of such notice and its contents. The Company shall as promptly as reasonably practicable notify the Holders of the expiration of any period during which it exercised its rights under this Section 3.4.

 

15


3.5 Reporting Obligations. As long as any Holder shall own Registrable Securities, the Company, at all times while it shall be a reporting company under the Exchange Act, covenants to file timely (or obtain extensions in respect thereof and file within the applicable grace period) all reports required to be filed by the Company after the date hereof pursuant to Sections 13(a) or 15(d) of the Exchange Act and to promptly furnish the Holders with true and complete copies of all such filings; provided that any documents publicly filed or furnished with the Commission pursuant to EDGAR shall be deemed to have been furnished or delivered to the Holders pursuant to this Section 3.5. The Company further covenants that it shall take such further action as any Holder may reasonably request, all to the extent required from time to time to enable such Holder to sell shares of Common Stock held by such Holder without registration under the Securities Act within the limitation of the exemptions provided by Section 4(a)(1) of the Securities Act or Rule 144 promulgated under the Securities Act (or any successor rule then in effect), including providing any legal opinions. Upon the request of any Holder, the Company shall deliver to such Holder a written certification of a duly authorized officer as to whether it has complied with such requirements.

ARTICLE IV

LOCK-UP

4.1 Lock-up.

4.1.1 Except as permitted by Section 4.2, an Eligible Holder (each, a “Lock-up Party”) shall not Transfer any shares of Common Stock or any security convertible into or exercisable or exchanged for Common Stock beneficially owned or owned of record by such Holder (the “Lock-up”) until the date that is the earlier of (i) one year from the date hereof or (ii) the date on which the Company completes a liquidation, merger, stock exchange, reorganization or other similar transaction that results in all of the Company’s stockholders having the right to exchange their shares of Common Stock for cash, securities or other property (the “Lock-up Period”).

4.2 Exceptions. The provisions of Section 4.1 shall not apply to:

4.2.1 transactions relating to shares of Common Stock or warrants acquired in open market transactions;

4.2.2 Transfers of shares of Common Stock or any security convertible into or exercisable or exchangeable for Common Stock as a bona fide gift or charitable contribution;

4.2.3 Transfers of shares of Common Stock or any security convertible into or exercisable or exchangeable for Common Stock to a trust, family limited partnership or other entity formed for estate planning purposes for the primary benefit of the spouse, domestic partner, parent, sibling, child or grandchild of a Holder or any other person with whom a Holder has a relationship by blood, marriage or adoption not more remote than first cousin and Transfers to any such family member;

 

16


4.2.4 Transfers of shares of Common Stock or any security convertible into or exercisable or exchangeable for Common Stock by will or intestate succession or the laws of descent and distributions upon the death of a Holder (it being understood and agreed that the appointment of one or more executors, administrators or personal representatives of the estate of a Holder shall not be deemed a Transfer hereunder to the extent that such executors, administrators and/or personal representatives comply with the terms of this Article IV on behalf of such estate);

4.2.5 Transfers of shares of Common Stock or any security convertible into or exercisable or exchangeable for Common Stock pursuant to a qualified domestic order or in connection with a divorce settlement;

4.2.6 if a Holder is a corporation, partnership (whether general, limited or otherwise), limited liability company, trust or other business entity, (i) Transfers of shares of Common Stock or any security convertible into or exercisable or exchangeable for Common Stock to another corporation, partnership, limited liability company, trust or other business entity that controls, is controlled by or is under common control or management with a Holder (including, for the avoidance of doubt, where such Holder is a partnership, to its general partner or a successor partnership or fund, or any other funds managed by such partnership), or (ii) Transfers of shares of Common Stock or any security convertible into or exercisable or exchangeable for Common Stock as part of a dividend, distribution, transfer or other disposition of shares of Common Stock to partners, limited liability company members, direct or indirect stockholders or other equity holders of a Holder, including, for the avoidance of doubt, where such Holder is a partnership, to its general partner or a successor partnership, fund or investment vehicle, or any other partnerships, funds or investment vehicles controlled or managed by such partnership;

4.2.7 if the Holder is a trust, Transfers of shares of Common Stock or any security convertible into or exercisable or exchangeable for Common Stock to a trustor or beneficiary of such trust or to the estate of a beneficiary of such trust;

4.2.8 Transfers of shares of Common Stock or any security convertible into or exercisable or exchangeable for Common Stock to the Company’s or the Holder’s officers, directors, members, consultants or their affiliates;

4.2.9 pledges of shares of Common Stock or any security convertible into or exercisable or exchangeable for Common Stock as security or collateral in connection with any borrowing or the incurrence of any indebtedness by any Holder (provided such borrowing or incurrence of indebtedness is secured by a portfolio of assets or equity interests issued by multiple issuers);

4.2.10 Transfers of shares of Common Stock or any security convertible into or exercisable or exchangeable for Common Stock pursuant to a bona fide third-party tender offer, merger, asset acquisition, stock sale, recapitalization, consolidation, business combination or other transaction or series of related transactions involving a Change in Control of the Company, provided that in the event that such tender offer, merger, asset acquisition, stock sale, recapitalization, consolidation, business combination or other such transaction is not completed, the securities subject to this Agreement shall remain subject to this Agreement;

 

17


4.2.11 Transfers of shares of Common Stock or any security convertible into or exercisable or exchangeable for Common Stock to the Company in connection with the liquidation or dissolution of the Company by virtue of the laws of the state of the Company’s organization and the Company’s organizational documents;

4.2.12 the establishment of a trading plan pursuant to Rule 10b5-1 promulgated under the Exchange Act, provided that such plan does not provide for the Transfer of any shares of Common Stock or any security convertible into or exercisable or exchangeable for Common Stock during the Lock-Up Period; and

4.2.13 Transfers of shares of Common Stock or any security convertible into or exercisable or exchangeable for Common Stock to satisfy any U.S. federal, state, or local income tax obligations of the Lock-up Party (or its direct or indirect owners) arising from a change in the U.S. Internal Revenue Code of 1986, as amended (the “Code”), or the U.S. Treasury Regulations promulgated thereunder (the “Regulations”) after the date on which the BCA was executed by the parties, and such change prevents the Merger from qualifying as a “reorganization” pursuant to Section 368 of the Code (and the Merger does not qualify for similar tax-free treatment pursuant to any successor or other provision of the Code or Regulations taking into account such changes), in each case solely and to the extent necessary to cover any tax liability as a direct result of the transaction;

PROVIDED, THAT IN THE CASE OF ANY TRANSFER OR DISTRIBUTION PURSUANT TO SECTIONS 4.2.2 THROUGH 4.2.8 AND 4.2.13, EACH DONEE, DISTRIBUTEE OR OTHER TRANSFEREE SHALL AGREE IN WRITING, IN FORM AND SUBSTANCE REASONABLY SATISFACTORY TO THE COMPANY, TO BE BOUND BY THE PROVISIONS OF THIS AGREEMENT.

4.3 Null and Void. If any Transfer of shares of Common Stock prior to the end of the Lock-up Period is made or attempted contrary to the provisions of this Agreement, such purported Transfer shall be null and void ab initio, and the Company shall refuse to recognize any such purported transferee of the Common Stock as one of its equityholders for any purpose.

4.4 Legend. During the Lock-up Period, each certificate evidencing any Common Stock shall be stamped or otherwise imprinted with a legend in substantially the following form, in addition to any other applicable legends:

“THE SECURITIES REPRESENTED BY THIS CERTIFICATE ARE SUBJECT TO RESTRICTIONS ON TRANSFER SET FORTH IN AN AMENDED AND RESTATED REGISTRATION RIGHTS AGREEMENT, DATED AS OF NOVEMBER 10, 2022 (AS MAY BE AMENDED OR RESTATED FROM TIME TO TIME), A COPY OF WHICH IS ON FILE WITH THE SECRETARY OF THE COMPANY. NO TRANSFER, SALE, ASSIGNMENT, PLEDGE, HYPOTHECATION OR OTHER DISPOSITION OF THE SECURITIES REPRESENTED BY THIS CERTIFICATE MAY BE MADE EXCEPT IN ACCORDANCE WITH THE PROVISIONS OF SUCH AGREEMENT.”

Promptly upon the expiration of the Lock-up Period, the Company shall use commercially reasonable efforts to cause the removal of such legend and, if determined appropriate by the Company, any restrictive legend related to compliance with the federal securities laws from the certificates evidencing the Common Stock.

 

18


ARTICLE V

INDEMNIFICATION AND CONTRIBUTION

5.1 Indemnification.

5.1.1 The Company agrees to indemnify, to the extent permitted by law, each Holder of Registrable Securities, its officers, directors and agents and each person or entity who controls such Holder (within the meaning of the Securities Act) against all losses, claims, damages, liabilities and out-of-pocket expenses (including without limitation actual, reasonable and documented attorneys’ fees) caused by any untrue or alleged untrue statement of material fact contained or incorporated by reference in any Registration Statement, Prospectus or preliminary Prospectus or any amendment thereof or supplement thereto or any omission or alleged omission of a material fact required to be stated therein or necessary to make the statements therein not misleading, except insofar as the same are caused by or contained in any information or affidavit so furnished in writing to the Company by such Holder expressly for use therein. The Company shall indemnify the Underwriters, their officers and directors and each person or entity who controls such Underwriters (within the meaning of the Securities Act) to the same extent as provided in the foregoing with respect to the indemnification of the Holder.

5.1.2 In connection with any Registration Statement in which a Holder of Registrable Securities is participating, such Holder shall furnish (or cause to be furnished) to the Company in writing such information and affidavits as the Company reasonably requests for use in connection with any such Registration Statement or Prospectus (the “Holder Information”) and, to the extent permitted by law, shall indemnify the Company, its directors, officers and agents and each person or entity who controls the Company (within the meaning of the Securities Act) against any losses, claims, damages, liabilities and out-of-pocket expenses (including without limitation actual, reasonable and documented attorneys’ fees) resulting from any untrue or alleged untrue statement of material fact contained in any Registration Statement, Prospectus or preliminary Prospectus or any amendment thereof or supplement thereto or any omission or alleged omission of a material fact required to be stated therein or necessary to make the statements therein not misleading, but only to the extent that such untrue statement is contained in (or not contained in, in the case of an omission) the Holder Information; provided, however, that the obligation to indemnify shall be several, not joint and several, among such Holders of Registrable Securities, and the liability of each such Holder of Registrable Securities shall be in proportion to and limited to the net proceeds received by such Holder from the sale of Registrable Securities pursuant to such Registration Statement. The Holders of Registrable Securities shall indemnify the Underwriters, their officers, directors and each person or entity who controls such Underwriters (within the meaning of the Securities Act) to the same extent as provided in the foregoing with respect to indemnification of the Company.

5.1.3 Any person or entity entitled to indemnification herein shall (i) give prompt written notice to the indemnifying party of any claim with respect to which it seeks indemnification (provided that the failure to give prompt notice shall not impair any person’s or entity’s right to indemnification hereunder to the extent such failure has not materially prejudiced the indemnifying

 

19


party) and (ii) unless in such indemnified party’s reasonable judgment a conflict of interest between such indemnified and indemnifying parties may exist with respect to such claim, permit such indemnifying party to assume the defense of such claim with counsel reasonably satisfactory to the indemnified party. If such defense is assumed, the indemnifying party shall not be subject to any liability for any settlement made by the indemnified party without its consent (but such consent shall not be unreasonably withheld). An indemnifying party who is not entitled to, or elects not to, assume the defense of a claim shall not be obligated to pay the fees and expenses of more than one (1) counsel for all parties indemnified by such indemnifying party with respect to such claim, unless in the reasonable judgment of any indemnified party a conflict of interest may exist between such indemnified party and any other of such indemnified parties with respect to such claim. No indemnifying party shall, without the consent of the indemnified party, consent to the entry of any judgment or enter into any settlement which cannot be settled in all respects by the payment of money (and such money is so paid by the indemnifying party pursuant to the terms of such settlement) or which settlement includes a statement or admission of fault and culpability on the part of such indemnified party or which settlement does not include as an unconditional term thereof the giving by the claimant or plaintiff to such indemnified party of a release from all liability in respect to such claim or litigation.

5.1.4 The indemnification provided for under this Agreement shall remain in full force and effect regardless of any investigation made by or on behalf of the indemnified party or any officer, director or controlling person or entity of such indemnified party and shall survive the transfer of securities. The Company and each Holder of Registrable Securities participating in an offering also agrees to make such provisions as are reasonably requested by any indemnified party for contribution to such party in the event the Company’s or such Holder’s indemnification is unavailable for any reason.

5.1.5 If the indemnification provided under Section 5.1 hereof from the indemnifying party is unavailable or insufficient to hold harmless an indemnified party in respect of any losses, claims, damages, liabilities and out-of-pocket expenses referred to herein, then the indemnifying party, in lieu of indemnifying the indemnified party, shall contribute to the amount paid or payable by the indemnified party as a result of such losses, claims, damages, liabilities and out-of-pocket expenses in such proportion as is appropriate to reflect the relative fault of the indemnifying party and the indemnified party, as well as any other relevant equitable considerations. The relative fault of the indemnifying party and indemnified party shall be determined by reference to, among other things, whether any action in question, including any untrue or alleged untrue statement of a material fact or omission or alleged omission to state a material fact, was made by (or not made by, in the case of an omission), or relates to information supplied by (or not supplied by, in the case of an omission), such indemnifying party or indemnified party, and the indemnifying party’s and indemnified party’s relative intent, knowledge, access to information and opportunity to correct or prevent such action and the benefits received by such indemnified party or indemnifying party; provided, however, that the liability of any Holder under this Section 5.1.5 shall be limited to the amount of the net proceeds received by such Holder in such offering giving rise to such liability. The amount paid or payable by a party as a result of the losses or other liabilities referred to above shall be deemed to include, subject to the limitations set forth in Sections 5.1.1, 5.1.2 and 5.1.3 above, any legal or other fees, charges or out-of-pocket expenses reasonably incurred by such party in connection with any investigation or proceeding. The parties hereto agree that it would not be just and equitable if contribution

 

20


pursuant to this Section 5.1.5 were determined by pro rata allocation or by any other method of allocation, which does not take account of the equitable considerations referred to in this Section 5.1.5. No person or entity guilty of fraudulent misrepresentation (within the meaning of Section 11(f) of the Securities Act) shall be entitled to contribution pursuant to this Section 5.1.5 from any person or entity who was not guilty of such fraudulent misrepresentation.

ARTICLE VI

MISCELLANEOUS

6.1 Notices. Any notice hereunder shall be sent in writing, addressed as specified below, and shall be deemed given: (a) if by hand or recognized courier service, by 4:00PM on a business day, addressee’s day and time, on the date of delivery, and otherwise on the first business day after such delivery; (b) if by fax or email, on the date that transmission is confirmed electronically, if by 4:00PM on a business day, addressee’s day and time, and otherwise on the first business day after the date of such confirmation; or (c) five (5) days after mailing by certified or registered mail, return receipt requested. Notices shall be addressed to the respective parties as follows, or to such other address as a party shall specify to the others in accordance with this Section 6.1: if to the Company, to: DIH Holding US, Inc., 77 Accord Park Drive, Suite D-1, Norwell, MA 02061, Attn: Jason Chen, email: jason.chen@dih.com, with a copy to Loeb & Loeb LLP, 345 Park Avenue, New York, NY10154 , Attn: Mitchell Nussbaum, Esq.; and, if to any Holder, at such Holder’s address or contact information as set forth in the Company’s books and records.

6.2 Assignment; No Third Party Beneficiaries.

6.2.1 This Agreement and the rights, duties and obligations of the Company hereunder may not be assigned or delegated by the Company in whole or in part.

6.2.2 Subject to Section 6.2.4 and Section 6.2.5, this Agreement and the rights, duties and obligations of a Holder hereunder may be assigned in whole or in part to such Holder’s Permitted Transferees; provided that with respect to the Eligible Holders, the rights hereunder that are personal to such Holders may not be assigned or delegated in whole or in part, except that the Sponsor Equityholders shall be permitted to transfer their rights hereunder as the Sponsor Equityholders to one or more of their respective affiliates or any direct or indirect partners, members or equity holders of the Sponsor Equityholders (it being understood that no such transfer shall reduce any rights of the Sponsor Equityholders or such transferees).

6.2.3 This Agreement and the provisions hereof shall be binding upon and shall inure to the benefit of each of the parties and its successors and the permitted assigns of the Holders, which shall include Permitted Transferees.

6.2.4 This Agreement shall not confer any rights or benefits on any persons or entities that are not parties hereto, other than as expressly set forth in this Agreement and Section 6.2 hereof.

 

21


6.2.5 No assignment by any party hereto of such party’s rights, duties and obligations hereunder shall be binding upon or obligate the Company unless and until the Company shall have received (i) written notice of such assignment as provided in Section 6.1 hereof and (ii) the written agreement of the assignee, in a form reasonably satisfactory to the Company, to be bound by the terms and provisions of this Agreement (which may be accomplished by an addendum or certificate of joinder to this Agreement). Any transfer or assignment made other than as provided in this Section 6.2 shall be null and void.

6.3 Counterparts; Facsimile Signatures. This Agreement may be executed in counterparts, each of which shall constitute an original, but all of which shall constitute one agreement. This Agreement shall become effective upon delivery to each party of an executed counterpart or the earlier delivery to each party of original, photocopied, or electronically transmitted signature pages that together (but need not individually) bear the signatures of all other parties.

6.4 Governing Law; Venue. This Agreement shall be construed in accordance with and governed by the laws of the State of Delaware, without giving effect to the conflict of laws principles thereof. Any Action based upon, arising out of or related to this Agreement or the transactions contemplated hereby must be brought in the Court of Chancery of the State of Delaware (or, to the extent such court does not have subject matter jurisdiction, the Superior Court of the State of Delaware), or, if it has or can acquire jurisdiction, in the United States District Court for the District of Delaware, and each of the parties irrevocably (i) submits to the exclusive jurisdiction of each such court in any such proceeding or Action, (ii) waives any objection it may now or hereafter have to personal jurisdiction, venue or to convenience of forum, (iii) agrees that all claims in respect of the proceeding or Action shall be heard and determined only in any such court, and (iv) agrees not to bring any proceeding or Action arising out of or relating to this Agreement or the transactions contemplated hereby in any other court. Nothing herein contained shall be deemed to affect the right of any party to serve process in any manner permitted by Law or to commence Proceedings or otherwise proceed against any other party in any other jurisdiction, in each case, to enforce judgments obtained in any Action brought pursuant to this Section 6.4.

6.5 Waiver of Jury Trial. THE PARTIES TO THIS AGREEMENT HEREBY KNOWINGLY, VOLUNTARILY AND IRREVOCABLY WAIVE ANY RIGHT EACH SUCH PARTY MAY HAVE TO TRIAL BY JURY IN ANY ACTION OF ANY KIND OR NATURE, IN ANY COURT IN WHICH AN ACTION MAY BE COMMENCED, ARISING OUT OF OR IN CONNECTION WITH THIS AGREEMENT OR ANY ADDITIONAL AGREEMENT, OR BY REASON OF ANY OTHER CAUSE OR DISPUTE WHATSOEVER BETWEEN OR AMONG ANY OF THE PARTIES TO THIS AGREEMENT OF ANY KIND OR NATURE. NO PARTY SHALL BE AWARDED PUNITIVE OR OTHER EXEMPLARY DAMAGES RESPECTING ANY DISPUTE ARISING UNDER THIS AGREEMENT OR ANY ADDITIONAL AGREEMENT.

6.6 Amendments and Modifications. Upon the written consent of the Company and the Holders of at least a majority in interest of the Registrable Securities at the time in question, compliance with any of the provisions, covenants and conditions set forth in this Agreement may be waived, or any of such provisions, covenants or conditions may be amended or modified; provided, however, that notwithstanding the foregoing, any amendment hereto or waiver hereof that adversely affects one Holder, solely in its capacity as a holder of the shares of capital stock of the Company, in a manner that is materially different from the other Holders (in such capacity) shall require the consent of the Holder so affected. No course of dealing between

 

22


any Holder or the Company and any other party hereto or any failure or delay on the part of a Holder or the Company in exercising any rights or remedies under this Agreement shall operate as a waiver of any rights or remedies of any Holder or the Company. No single or partial exercise of any rights or remedies under this Agreement by a party shall operate as a waiver or preclude the exercise of any other rights or remedies hereunder or thereunder by such party.

6.7 Other Registration Rights. The Company represents and warrants that no person or entity, other than a Holder of Registrable Securities, has any right to require the Company to register any securities of the Company for sale or to include such securities of the Company in any Registration filed by the Company for the sale of securities for its own account or for the account of any other person or entity. Further, the Company represents and warrants that this Agreement supersedes any other registration rights agreement or agreement with similar terms and conditions and in the event of a conflict between any such agreement or agreements and this Agreement, the terms of this Agreement shall prevail. This Agreement supersedes, and amends and restates in its entirety, the Prior Agreement.

6.8 Term. Following the Closing Date, this Agreement shall terminate upon the earlier of (i) the tenth (10th) anniversary of the date of this Agreement, (ii) the date as of which all of the Registrable Securities have been sold or disposed of or (iii) with respect to any particular Holder, on the date such Holder no longer holds Registrable Securities. The provisions of Section 3.5 and Article IV shall survive any termination.

6.9 Holder Information. Each Holder agrees, if requested in writing, to represent to the Company the total number of Registrable Securities held by such Holder in order for the Company to make determinations hereunder.

6.10 Severability. A determination by a court or other legal authority that any provision that is not of the essence of this Agreement is legally invalid shall not affect the validity or enforceability of any other provision hereof. The parties shall cooperate in good faith to substitute (or cause such court or other legal authority to substitute) for any provision so held to be invalid a valid provision, as alike in substance to such invalid provision as is lawful.

[Signature Pages Follow]

 

23


IN WITNESS WHEREOF, the parties have caused this Amended and Restated Registration Rights Agreement to be executed and delivered by their duly authorized representatives as of the date first written above.

 

Aurora Technology Acquisition Corp.

a Delaware corporation

By:  

 

  Name: Zachary Wang
  Title: Chief Executive Officer
HOLDERS:

ATAC Sponsor LLC

a Delaware limited liability company

By:  

 

  Name: Zachary Wang
  Title: Manager
MAXIM GROUP LLC,
By:  

 

  Name:
  Title:

[Signature pages continue]

[Signature Page to Registration Rights Agreement]


IN WITNESS WHEREOF, the parties have caused this Amended and Restated Registration Rights Agreement to be executed and delivered by their duly authorized representatives as of the date first written above.

 

HOLDER

 

[HOLDER]

By:  

 

  Print Name:
  Title (if applicable):

[Signature Page to Registration Rights Agreement]


EXHIBIT A

Sponsor Equityholders


EXHIBIT B

Eligible Equityholders


EXHIBIT D

SPAC Certificate of Incorporation


CERTIFICATE OF INCORPORATION

OF

AURORA TECHNOLOGY ACQUISITION CORP.

I, the undersigned, for the purposes of incorporating and organizing a corporation under the General Corporation Law of the State of Delaware, do hereby execute this certificate of incorporation and do hereby certify as follows:

FIRST. The name of the corporation is Aurora Technology Acquisition Corp. (the “Corporation”).

SECOND. The address of the Corporation’s registered office in the State of Delaware is [Corporation Trust Center, 1209 Orange Street, City of Wilmington, County of New Castle, State of Delaware 19801]. The name of the Corporation’s registered agent at such address is [The Corporation Trust Company].

THIRD. The purpose of the Corporation is to engage in any lawful act or activity for which corporations may be organized under the General Corporation Law of the State of Delaware (as the same exists or may hereafter be amended, the “DGCL”).

FOURTH.

A. Authorized Stock. The total number of shares of all classes of capital stock that the Corporation is authorized to issue is [•] million ([•]) shares, consisting of:

 

  i.

[•] million ([•]) shares of Class A Common Stock, $[0.0001] par value per share (the “Class A Common Stock”);

 

  ii.

[•] million ([•]) shares of Class B Common Stock, $[0.0001] par value per share (the “Class B Common Stock,” and together with the Class A Common Stock, the “Common Stock”); and

 

  iii.

(ii) [•] million ([•]) shares of Preferred Stock, $[0.00001] par value per share (the “Preferred Stock”).

B. Common Stock. The powers (including voting powers), if any, and the preferences and relative, participating, optional, special or other rights, if any, and the qualifications, limitations or restrictions, if any, of the shares of Common Stock are as follows (references to Sections in this Article FOURTH Part B without reference to this Article FOURTH Part B are to Sections of this Article FOURTH Part B):

1. Voting Rights. Except as otherwise provided in this certificate of incorporation, by applicable law or the rules or regulations of any stock exchange applicable to the Corporation or by or pursuant to the provisions of this Certificate of Incorporation, including, without limitation, Article FOURTH Part C, (a) the holders of shares of Common Stock shall exclusively possess all voting power with respect to the Corporation and (b) each holder of outstanding shares of Common Stock, as such, shall be entitled to one (1) vote for each outstanding share of Common Stock held of record by such holder. The holders of the outstanding shares of Class A Common Stock and Class B Common Stock shall be entitled to vote separately as a class upon any amendment to this Certificate of Incorporation (including by merger, consolidation, reorganization or similar event or otherwise) that would alter or change the powers, preferences, or special rights of a class of stock so as to affect them adversely. The number of authorized shares of Class A Common Stock or Class B Common Stock may be increased or decreased (but not below the number of shares thereof then outstanding) by the affirmative vote of the holders of a majority of the stock of the Corporation entitled to vote generally in an election of directors, without a separate vote of the holders of the Class A Common Stock or Class B Common Stock, irrespective of the provisions of Section 242(b)(2) of the DGCL.

2. Dividend and Distribution Rights. Subject to applicable law and the rights, if any, of the holders of any series of Preferred Stock then outstanding, each holder of outstanding shares of Common Stock, as such, shall be entitled to receive dividends or distributions when, as and if declared thereon by the Board of Directors of the Corporation (the “Board of Directors”) in its discretion.


3. Liquidation, Dissolution or Winding Up. Subject to applicable law and the rights, if any, of the holders of any series of Preferred Stock then outstanding, in the event of any liquidation, dissolution or winding up of the Corporation, the holders of outstanding shares of Common Stock shall be entitled to receive the assets of the Corporation available for distribution to its stockholders, ratably in proportion to the number of outstanding shares of Common Stock held by them. A merger or consolidation of the Corporation with or into any other corporation or other entity, or a sale, lease, exchange or other disposition of all or substantially all of the Corporation’s property and assets (which shall not, in fact, result in the liquidation, dissolution or winding up of the Corporation and the distribution of the Corporation’s property and assets to its stockholders) shall not be deemed to be a liquidation, dissolution or winding up of the Corporation within the meaning of this Section 3.

4. Certificated or Uncertificated Shares of Common Stock. If at any time the Board of Directors shall have adopted a resolution or resolutions providing that shares of Common Stock shall be uncertificated shares, such resolution or resolutions shall not apply to a share of Common Stock represented by a certificate until such certificate is surrendered to the Corporation, and, from and after the effectiveness of such resolution or resolutions as to a share of Common Stock, provisions of this Certificate of Incorporation requiring the delivery of a certificate or certificates representing such shares by the Corporation shall instead require the delivery of the notice contemplated by Section 151(f) of the DGCL.

C. Class B Common Stock Conversion.

1. Rights of Class B Common Stock. Save and except for the conversion rights referred to in this Article FOURTH Part C, and as otherwise set out herein, the rights attaching to all shares of Class A Common Stock and Class B Common Stock shall rank pari passu in all respects, and the Class A Shares and Class B Shares shall vote together as a single class on all matters.

2. Conversion; Conversion Ratio. Shares of Class B Common Stock shall convert into shares of Class A Common Stock shall automatically convert into Class A Shares at the time of the closing of a Business Combination at the rate of one share of Class A Common Stock for each share of Class B Common Stock

D. Rights and Options. The Corporation has the authority to create and issue rights, warrants and options entitling the holders thereof to acquire from the Corporation any shares of its capital stock of any class or classes, with such rights, warrants and options to be evidenced by or in instrument(s) approved by the Board of Directors. The Board of Directors is empowered to set the exercise price, duration, times for exercise and other terms and conditions of such rights, warrants or options; provided, however, that the consideration to be received for any shares of capital stock issuable upon exercise thereof may not be less than the par value thereof.

E. Definitions.

(a) “Business Combination” means the initial acquisition by the Company, whether through a merger, share reconstruction or amalgamation, asset or share acquisition, exchangeable share transaction, contractual control arrangement or other similar type of transaction, with a Target Business.

(b) “Business Combination Agreement” means the Business Combination Agreement, dated as of February___, 2023, by and among Aurora Technology Acquisition Corp., an exempted company incorporated under the laws of the Cayman Islands, Aurora Technology Merger Sub Corp., a Nevada corporation, and DIH Holding USA, Inc., a Nevada corporation, as amended or amended and restated.

F. Series of Preferred Stock. The Board of Directors is hereby expressly authorized, by resolution or resolutions thereof, to provide from time to time out of the unissued shares of Preferred Stock for one or more series of Preferred Stock, and, with respect to each such series, to fix the number of shares constituting such series and the designation of such series, the powers (including voting powers), if any, of the shares of such series and the preferences and relative, participating, optional, special or other rights, if any, and the qualifications, limitations or restrictions, if any, of the shares of such series. The designations, powers (including voting powers), preferences and relative, participating, optional, special and other rights, if any, of each series of Preferred Stock and the qualifications, limitations or restrictions, if any, thereof, may differ from those of any and all other series of Preferred Stock at any time outstanding. Except as may otherwise be provided by applicable law or the rules or regulations of any stock exchange applicable to the Corporation or by or pursuant to the provisions of this Certificate of Incorporation, no holder of any series of Preferred Stock, as such, shall be entitled to any voting powers in respect thereof. The number of authorized shares of Preferred Stock may be increased or decreased (but not below the number of shares thereof then outstanding) by the affirmative vote of the holders of a majority of the voting power of the then outstanding shares of capital stock of the Corporation entitled to vote irrespective of the provisions of Section 242(b)(2) of the DGCL, without the separate vote of the holders of outstanding shares of Preferred Stock voting as a single class.

 

2


FIFTH. Incorporator. The incorporator of the Corporation is _____________, whose mailing address is _________________.

SIXTH. Board of Directors.

1. Management. The business and affairs of the Corporation shall be managed by or under the direction of the Board of Directors. In addition to the powers and duties expressly conferred upon the Board of Directors by the DGCL or by this Certificate of Incorporation or the bylaws of the Corporation, the Board of Directors is hereby empowered to exercise all such powers and do all such acts and things as may be exercised or done by the Corporation.

2. Classified Board. Except for those directors, if any, elected by the holders of any series of Preferred Stock then outstanding pursuant to the provisions of this Certificate of Incorporation (such directors, the “Preferred Directors” and each, a “Preferred Director”), the Board of Directors shall be divided into three (3) classes, as nearly equal in number as possible, designated as Class I, Class II and Class III. The Class I directors shall initially serve until the first annual meeting of stockholders following the effectiveness of this certificate of incorporation of the Corporation in accordance with the DGCL (the “Classification Effective Time”); the Class II directors shall initially serve until the second annual meeting of stockholders following the Classification Effective Time; and the Class III directors shall initially serve until the third annual meeting of stockholders following the Classification Effective Time. Commencing with the first annual meeting of stockholders following the Classification Effective Time, directors of each class the term of which shall then expire shall be elected to hold office for a three (3) year term and until the election and qualification of their respective successors in office, subject to such directors’ respective earlier death, resignation or removal. From and after the Classification Effective Time, in case of any increase or decrease, from time to time, in the number of directors (other than in the number of Preferred Directors), the number of directors in each class shall be apportioned by resolution of the Board of Directors as nearly equal as possible. The Board of Directors is hereby authorized to assign members of the Board of Directors already in office to such classes as of the time such classification becomes effective.

3. Removal of Directors. Except for any Preferred Directors, for so long as the Board of Directors shall be classified as provided in Section 2 of this Article SIXTH, any director or the entire Board of Directors may be removed only for cause, and only by the affirmative vote of the holders of at least a majority of the voting power of the then outstanding shares of capital stock of the Corporation entitled to vote at an election of directors, voting together as a single class.

4. Newly Created Directorships and Vacancies. Subject to applicable law and the rights, if any, of the holders of any class of capital stock of the Corporation then outstanding to elect one or more directors by or pursuant to the provisions of this Certificate of Incorporation (such directors, the “Class Directors” and each, a “Class Director”) or the holders of any series of Preferred Stock then outstanding to elect one or more Preferred Directors, newly created directorships resulting from an increase in the authorized number of directors or any vacancies on the Board of Directors resulting from death, resignation, disqualification, removal or other cause shall be filled solely and exclusively by a majority of the directors then in office, although less than a quorum, or by the sole remaining director. Any director so elected shall hold office until the expiration of the term of office of the director whom he or she has replaced and until his or her successor shall be elected and qualified, subject to such director’s earlier death, resignation, disqualification or removal. No decrease in the number of directors shall shorten the term of any incumbent director.

5. Automatic Increase/Decrease in Authorized Directors. During any period when the holders of any class of capital stock of the Corporation then outstanding have the right to elect one or more Class Directors by or pursuant to the provisions of this Certificate of Incorporation or the holders of any series of Preferred Stock then outstanding have the right to elect one or more Preferred Directors by or pursuant to the provisions of this Certificate of Incorporation, then upon commencement of, and for the duration of, the period during which such right continues:

 

3


(a) the then otherwise total authorized number of directors of the Corporation shall automatically be increased by such specified number of Class Directors and/or Preferred Directors, and the holders of such outstanding class of stock of the Corporation shall be entitled to elect the Class Director or Class Directors and/or the holders of such outstanding series of Preferred Stock shall be entitled to elect the Preferred Director or Preferred Directors; and (b) each such Class Director or Preferred Director shall serve until such director’s successor shall have been duly elected and qualified, or until such director’s right to hold such office terminates by or pursuant to the provisions of this Certificate of Incorporation, whichever occurs earlier, subject to such director’s earlier death, resignation, disqualification or removal. Except as otherwise provided by or pursuant to the provisions of this Certificate of Incorporation, whenever the holders of any outstanding class of stock of the Corporation having the right to elect one or more Class Directors by or pursuant to the provisions of this Certificate of Incorporation or the holders of any outstanding series of Preferred Stock having the right to elect one or more Preferred Directors by or pursuant to the provisions of this Certificate of Incorporation, in either case, are divested of such right by or pursuant to the provisions of this Certificate of Incorporation governing such class or series, as applicable, the term of office of each such director or any director elected to fill any vacancy resulting from the death, resignation, disqualification or removal of such director, shall forthwith terminate and the total authorized number of directors of the Corporation shall automatically be decreased by such specified number of directors.

6. No Written Ballot. Unless and except to the extent that the bylaws of the Corporation shall so require, the election of directors of the Corporation need not be by written ballot.

7. No Cumulative Voting. To the fullest extent permitted by applicable law, cumulative voting shall be eliminated.

8. Special Meetings of Stockholders. Except as otherwise provided by or pursuant to the provisions of this Certificate of Incorporation, special meetings of stockholders for any purpose or purposes (a) may be called solely by, and shall be held at such time and date as determined solely by, either (i) the Chairperson of the Board of Directors, (ii) the Chief Executive Officer of the Corporation, (iii) the President of the Corporation or (iv) the Board of Directors (pursuant to a resolution or resolutions adopted by the Board of Directors) and shall be held at such place, if any, either within or without the State of Delaware, as may be designated by resolution or resolutions of the Board of Directors, and (b) shall be called by the Board of Directors (pursuant to a resolution or resolutions adopted by the Board of Directors) and held as provided in the bylaws of the Corporation upon the written request of the holders of not less than [__] percent ([__]%) of voting power of the outstanding shares of capital stock of the Corporation generally entitled to vote on the nomination, question or business for which such special meeting is requested to be called (each of which nomination, question or business must constitute a proper matter for stockholder action), voting together as a single class, delivered to the Secretary of the Corporation at the principal executive offices of the Corporation in accordance with in the bylaws of the Corporation. Except as provided in the foregoing sentence, special meetings of stockholders may not be called by any other person or persons. Any special meeting of stockholders may be postponed by action of the Board of Directors or by the person calling such meeting (if other than the Board of Directors) at any time in advance of such meeting.

9. Amendment of Bylaws. In furtherance and not in limitation of the powers conferred by the laws of the State of Delaware, the Board of Directors is expressly authorized to make, alter, amend and repeal the bylaws of the Corporation, subject to the power of the stockholders of the Corporation to alter or repeal any bylaw whether adopted by them or otherwise. In addition to any affirmative vote required by or pursuant to the provisions of this Certificate of Incorporation, any bylaw of the Corporation that is to be made, altered, amended or repealed by the stockholders of the Corporation shall receive the affirmative vote of the holders of at least sixty-six and two-thirds percent (6623%) of the voting power of the then outstanding shares of capital stock of the Corporation generally entitled to vote, voting together as a single class.

SEVENTH. Stockholder Action. Except as otherwise provided by or pursuant to the provisions of this Certificate of Incorporation, no action that is required or permitted to be taken by the stockholders of the Corporation at any annual or special meeting of stockholders may be effected by consent of stockholders in lieu of a meeting of stockholders.

 

4


EIGHTH. Exculpation. A director or officer of the Corporation shall not be liable to the Corporation or its stockholders for monetary damages for breach of fiduciary duty as a director or an officer, as applicable, except to the extent such exemption from liability or limitation thereof is not permitted under the DGCL. Any amendment, modification, repeal or elimination of the foregoing sentence shall not adversely affect any right or protection of a director or officer of the Corporation under this Article EIGHTH in respect of any act or omission occurring prior to the time of such amendment, modification, repeal or elimination.

NINTH. Forum for Adjudication of Certain Disputes.

1. Delaware Courts. Unless the Corporation consents in writing to the selection of an alternative forum, the Court of Chancery of the State of Delaware shall be the sole and exclusive forum for (a) any derivative action or proceeding brought on behalf of the Corporation, (b) any action asserting a claim of breach of fiduciary duty owed by any director, officer or employee of the Corporation to the Corporation or the Corporation’s stockholders, (c) any civil action to interpret, apply or enforce any provision of the DGCL, (d) any civil action to interpret, apply, enforce or determine the validity of the provisions of this Certificate of Incorporation or the Corporation’s bylaws or (e) any action asserting a claim governed by the internal affairs doctrine; provided, however, that in the event that the Court of Chancery of the State of Delaware lacks jurisdiction over such action, the sole and exclusive forum for such action shall be another state or federal court located within the State of Delaware, in all cases, subject to the court having personal jurisdiction over the indispensable parties named as defendants. For avoidance of doubt, this Section 1 shall not apply to the resolution of any complaint asserting a cause of action arising under the Securities Act of 1933, as amended (the “Securities Act”).

2. Federal Courts. Unless the Corporation consents in writing to the selection of an alternative forum, the federal district courts of the United States of America shall, to the fullest extent permitted by applicable law, be the sole and exclusive forum for the resolution of any complaint asserting a cause of action arising under the Securities Act.

3. Application. Failure to enforce the provisions of this Article NINTH would cause the Corporation irreparable harm and the Corporation shall, to the fullest extent permitted by applicable law, be entitled to equitable relief, including injunctive relief and specific performance, to enforce the provisions of this Article NINTH. Any person or entity purchasing or otherwise acquiring any interest in shares of stock of the Corporation shall be deemed to have notice of and consented to the provisions of this Article NINTH. For the avoidance of doubt, this Article NINTH shall not apply to any action asserting claims arising under the Securities Exchange Act of 1934, as amended.

TENTH. Amendment. The Corporation reserves the right at any time, and from time to time, to amend, alter, change or repeal any provision contained in this Certificate of Incorporation, and other provisions authorized by the laws of the State of Delaware at the time in force may be added or inserted, in the manner now or hereafter prescribed by applicable law; and all rights, preferences and privileges of whatsoever nature conferred upon stockholders, directors or any other persons whomsoever by and pursuant to this Certificate of Incorporation are granted subject to the rights reserved in this Article TENTH; subject, however, to the requisite votes or consents set forth in Article FOURTH Part B, Article FOURTH Part C and the next sentence. In addition to any affirmative vote required by applicable law and/or this Certificate of Incorporation, the affirmative vote of the holders of at least sixty-six and two-thirds percent (6623%) of the voting power of the then outstanding shares of capital stock of the Corporation generally entitled to vote, voting together as a single class, shall be required to amend, alter, repeal or adopt any provision inconsistent with Articles SIXTH, SEVENTH or EIGHTH or this sentence.

ELEVENTH. Severability. If any provision or provisions (or any part thereof) of this Certificate of Incorporation shall be held to be invalid, illegal or unenforceable as applied to any person, entity or circumstance for any reason whatsoever, then, to the fullest extent permitted by law, (i) the validity, legality and enforceability of such provisions in any other circumstance and of the remaining provisions of this Certificate of Incorporation (including, without limitation, each portion of any paragraph of this Certificate of Incorporation containing any such provision held to be invalid, illegal or unenforceable that is not itself held to be invalid, illegal or unenforceable) and the application of such provision to other persons or entities and circumstances shall not in any way be affected or impaired thereby, and (ii) the provisions of this Certificate of Incorporation (including, without limitation, each portion of any paragraph of this Certificate of Incorporation containing any such provision held to be invalid, illegal or unenforceable) shall be construed so as to permit the Corporation to protect its directors, officers, employees and agents from personal liability in respect of their good faith service or for the benefit of the Corporation to the fullest extent permitted by law.

 

5


[Remainder of Page Intentionally Left Blank]

 

6


The undersigned incorporator hereby acknowledges that the forgoing Certificate of Incorporation is his or her act and deed on this, the __ day of ________________, 2023.

 

 

[NAME]_____________
Incorporator


EXHIBIT E

SPAC Amended and Restated Bylaws


BYLAWS

OF

AURORA TECHNOLOGY ACQUISITION CORP.

ARTICLE I

Meetings of Stockholders

Section 1.1 Annual Meetings. An annual meeting of stockholders shall be held for the election of directors at such date, time and place, if any, either within or without the State of Delaware or solely by means of remote communications, as may be designated by resolution or resolutions of the Board of Directors (the “Board of Directors”) of Aurora Technology Acquisition Corp. (as such name may be changed in accordance with applicable law, the “Corporation”) from time to time. Any annual meeting of stockholders may be postponed by action of the Board of Directors at any time in advance of such meeting.

Section 1.2 Special Meetings. (a) Except as otherwise provided by or pursuant to the provisions of the Corporation’s certificate of incorporation (including any certificate filed with the Secretary of State of the State of Delaware establishing a series of preferred stock of the Corporation) (as the same may be amended or amended and restated, the “Certificate of Incorporation”), special meetings of stockholders for any purpose or purposes (i) may be called solely by, and shall be held at such time and date as determined solely by, either (A) the Chairperson of the Board of Directors, (B) the Chief Executive Officer, (C) the President or (D) the Board of Directors (pursuant to a resolution or resolutions adopted by the Board of Directors), and shall be held at such place, if any, either within or without the State of Delaware, or solely by means of remote communications, as may be designated by resolution or resolutions of the Board of Directors,.

Section 1.3 Notice of Meetings. Whenever stockholders are required or permitted to take any action at a meeting, a notice of the meeting shall be given that shall state the place, if any, date and hour of the meeting, the record date for determining stockholders entitled to vote at the meeting, if such date is different from the record date for determining stockholders entitled to notice of the meeting, and, in the case of a special meeting, the purpose or purposes for which the meeting is called. Unless otherwise provided by applicable law, the Certificate of Incorporation or these Bylaws, the notice of any meeting shall be given not less than ten (10) nor more than sixty (60) days before the date of the meeting to each stockholder entitled to vote at such meeting, as of the record date for determining the stockholders entitled to notice of the meeting.

Section 1.4 Adjournments. Any meeting of stockholders, annual or special, may adjourn from time to time to reconvene at the same or some other place, if any, and notice need not be given of any such adjourned meeting if the time and place, if any, thereof, and the means of remote communications, if any, by which stockholders and proxy holders may be deemed to be present in person or by proxy and vote at such adjourned meeting are (i) announced at the meeting at which the adjournment is taken, (ii) displayed, during the time scheduled for the meeting, on the same electronic network used to enable stockholders and proxy holders to participate in the meeting by means of remote communication or (iii) set forth in the notice of meeting given in accordance with Section 1.3 of these Bylaws. At the adjourned meeting, the Corporation may transact any business which might have been transacted at the original meeting. If the adjournment is for more than thirty (30) days, a notice of the adjourned meeting shall be given to each stockholder of record entitled to vote at the meeting. If after the adjournment a new record date for stockholders entitled to vote is fixed for the adjourned meeting, the Board of Directors shall fix a new record date for notice of such adjourned meeting in accordance with Section 1.8 of these Bylaws, and shall give notice of the adjourned meeting to each stockholder of record entitled to vote at such adjourned meeting as of the record date fixed for notice of such adjourned meeting.

Section 1.5 Quorum. Except as otherwise provided by applicable law, by or pursuant to the provisions of the Certificate of Incorporation or by these Bylaws, at each meeting of stockholders the presence in person or by proxy of the holders of a majority in voting power of the then outstanding shares of capital stock of the Corporation entitled to vote at the meeting shall be necessary and sufficient to constitute a quorum. In the absence of a quorum, the stockholders so present may, by a majority in voting power thereof, adjourn the meeting from time to time in the manner provided in Section 1.4 of these Bylaws until a quorum shall attend. Shares of the Corporation’s capital stock shall neither be entitled to vote nor be counted for quorum purposes if such shares belong to (a) the Corporation, (b) another corporation, if a majority of the shares entitled to vote in the election of directors of such other corporation is


held, directly or indirectly, by the Corporation or (c) any other entity, if a majority of the voting power of such other entity is held, directly or indirectly by the Corporation or if such other entity is otherwise controlled, directly or indirectly, by the Corporation; provided, however, that the foregoing shall not limit the right of the Corporation to vote stock, including but not limited to its own capital stock, held by it in a fiduciary capacity.

Section 1.6 Organization. Meetings of stockholders shall be presided over by the Chairperson of the Board of Directors, if any, or in his or her absence by the Chief Executive Officer, if any, or in his or her absence, by a chairperson designated by the Board of Directors, or in the absence of such designation by a chairperson chosen at the meeting. The Secretary shall act as secretary of the meeting, but in his or her absence the chairperson of the meeting may appoint any person to act as secretary of the meeting.

Section 1.7 Voting; Proxies. Except as otherwise provided by applicable law or by or pursuant to the provisions of the Certificate of Incorporation, each stockholder entitled to vote at any meeting of stockholders shall be entitled to one (1) vote for each share of capital stock of the Corporation held by such stockholder which has voting power upon the matter in question. Each stockholder entitled to vote at a meeting of stockholders or to consent to corporate action without a meeting, if any, may authorize another person or persons to act for such stockholder by proxy, but no such proxy shall be voted or acted upon after three (3) years from its date, unless the proxy provides for a longer period. A proxy shall be irrevocable if it states that it is irrevocable and if, and only as long as, it is coupled with an interest sufficient in law to support an irrevocable power. A stockholder may revoke any proxy which is not irrevocable by attending the meeting and voting in person or by delivering to the Secretary a revocation of the proxy or a new proxy bearing a later date. Voting at meetings of stockholders need not be by written ballot. At all meetings of stockholders for the election of directors (other than Class Directors and/or Preferred Directors (as each term is defined below)), at which a quorum is present, a majority of the votes cast shall be sufficient to elect; provided, however, that at any meeting of stockholders held for the election of directors (other than Class Directors and/or Preferred Directors) at which a quorum is present, and one or more stockholders have (a) nominated one or more individuals to the Board of Directors in compliance with Section 1.13 of these Bylaws, such that the nominees for election to the Board of Directors exceeds the number of open seats, and (b) not withdrawn such Nomination or Nominations on or prior to the tenth (10th) day preceding the date on which the Corporation first gives notice of such meeting to stockholders, a plurality of the votes cast shall be sufficient to elect. When a quorum is present at any meeting of stockholders, all other elections, questions or business presented to the stockholders at such meeting shall be decided by the affirmative vote of a majority of votes cast with respect to any such election, question or business presented to the stockholders unless the election, question or business is one which, by express provision of the Certificate of Incorporation, these Bylaws, the rules or regulations of any stock exchange applicable to the Corporation, any regulation applicable to the Corporation or its securities or the laws of the State of Delaware, a vote of a different number or voting by class or series is required, in which case, such express provision shall govern. For purposes of these Bylaws, a “majority of the votes cast” means that the number of votes cast “for” a nominee, question or business exceeds the number of votes cast “against” such nominee, question or business.

Section 1.8 Fixing Date for Determination of Stockholders of Record. In order that the Corporation may determine the stockholders entitled to notice of any meeting of stockholders or any adjournment thereof, or to consent to corporate action without a meeting (when permitted by or pursuant to the provisions of the Certificate of Incorporation), or entitled to receive payment of any dividend or other distribution or allotment of any rights, or entitled to exercise any rights in respect of any change, conversion or exchange of stock or for the purpose of any other lawful action, the Board of Directors may fix a record date, which record date shall not precede the date upon which the resolution fixing the record date is adopted by the Board of Directors, and which record date: (a) in the case of a determination of stockholders entitled to notice of any meeting of stockholders or any adjournment thereof, shall, unless otherwise required by applicable law, not be more than sixty (60) nor less than ten (10) days before the date of such meeting and, unless the Board of Directors determines, at the time it fixes such record date, that a later date on or before the date of the meeting shall be the date for determining the stockholders entitled to vote at such meeting, the record date for determining the stockholders entitled to notice of such meeting shall also be the record date for determining the stockholders entitled to vote at such meeting; (b) in the case of a determination of stockholders entitled to consent to corporate action without a meeting (when permitted by or pursuant to the provisions of the Certificate of Incorporation), shall not be more than ten (10) days from the date upon which the resolution fixing the record date is adopted by the Board of Directors; and (c) in the case of any other action, shall not be more than sixty (60) days prior to such other action. If no record date is fixed: (i) the record date for determining stockholders entitled to notice of and to vote at a meeting of stockholders shall be at the close of business on the day next preceding the day on which

 

2


notice is given, or, if notice is waived, at the close of business on the day next preceding the day on which the meeting is held; (ii) the record date for determining stockholders entitled to consent to corporate action without a meeting, if any, when no prior action of the Board of Directors is required by applicable law, shall be the first date on which a signed consent setting forth the action taken or proposed to be taken is delivered to the Corporation in accordance with applicable law, or, if prior action by the Board of Directors is required by applicable law, shall be at the close of business on the day on which the Board of Directors adopts the resolution taking such prior action; and (iii) the record date for determining stockholders for any other purpose shall be at the close of business on the day on which the Board of Directors adopts the resolution relating thereto. A determination of stockholders of record entitled to notice of or to vote at a meeting of stockholders shall apply to any adjournment of the meeting; provided, however, that the Board of Directors may fix a new record date for the determination of stockholders entitled to vote at the adjourned meeting, and in such case shall also fix as the record date for the stockholders entitled to notice of such adjourned meeting the same or an earlier date as that fixed for the determination of stockholders entitled to vote in accordance with the foregoing provisions of this Section 1.8 at the adjourned meeting.

Section 1.9 List of Stockholders Entitled to Vote. The Corporation shall prepare, no later than the tenth (10th) day before each meeting of stockholders, a complete list of the stockholders entitled to vote at the meeting; provided, however, if the record date for determining the stockholders entitled to vote is less than ten (10) days before the meeting date, the list shall reflect the stockholders entitled to vote as of the tenth (10th) day before the meeting date, arranged in alphabetical order, and showing the address of each stockholder and the number of shares registered in the name of each stockholder. Nothing contained in this Section 1.9 shall require the Corporation to include electronic mail addresses or other electronic contact information on such list. Such list shall be open to the examination of any stockholder, for any purpose germane to the meeting for a period of ten (10) days ending on the day before the meeting date (a) on a reasonably accessible electronic network; provided that the information required to gain access to such list is provided with the notice of meeting or (b) during ordinary business hours at the principal place of business of the Corporation. Except as otherwise provided by applicable law, the stock ledger shall be the only evidence as to who are the stockholders entitled to examine the list of stockholders required by this Section 1.9 or to vote in person or by proxy at any meeting of stockholders. In the event that the Corporation determines to make the list available on an electronic network, the Corporation may take reasonable steps to ensure that such information is available only to stockholders of the Corporation.

Section 1.10 Action By Consent in Lieu of Meeting. The Certificate of Incorporation provides that except as otherwise permitted by or pursuant to the provisions of the Certificate of Incorporation, no action that is required or permitted to be taken by the stockholders of the Corporation at any annual or special meeting of stockholders may be effected by consent of stockholders in lieu of a meeting of stockholders. When, as permitted by or pursuant to the provisions of the Certificate of Incorporation, action required or permitted to be taken at any annual or special meeting of stockholders is taken without a meeting, without prior notice and without a vote, a consent or consents, setting forth the action so taken, shall be signed by the holders of outstanding shares of capital stock of the Corporation having not less than the minimum number of votes that would be necessary to authorize or take such action at a meeting at which all shares entitled to vote thereon were present and voted and shall be delivered to the Corporation in accordance with applicable law. When, as permitted by or pursuant to the provisions of the Certificate of Incorporation, action required or permitted to be taken at any annual or special meeting of stockholders is taken without a meeting, without prior notice and without a vote, prompt notice of the taking of the corporate action without a meeting by less than unanimous consent shall, to the extent required by applicable law, be given to those stockholders who have not consented and who, if the action had been taken at a meeting, would have been entitled to notice of the meeting if the record date for notice of such meeting had been the date that consents signed by a sufficient number of holders to take the action were delivered to the Corporation.

Section 1.11 Inspectors of Election. The Corporation may, and shall if required by applicable law, in advance of any meeting of stockholders, appoint one or more inspectors of election, who may be employees of the Corporation, to act at the meeting or any adjournment thereof and to make a written report thereof. The Corporation may designate one or more persons as alternate inspectors to replace any inspector who fails to act. In the event that no inspector so appointed or designated is able to act at a meeting of stockholders, the individual presiding over the meeting shall appoint one or more inspectors to act at the meeting. Each inspector, before entering upon the discharge of his or her duties, shall take and sign an oath to execute faithfully the duties of inspector with strict impartiality and according to the best of his or her ability. The inspector or inspectors so appointed or designated shall (a) ascertain the number of shares of capital stock of the Corporation outstanding and the voting power of each such share, (b) determine the

 

3


shares of capital stock of the Corporation represented at the meeting and the validity of proxies and ballots, (c) count all votes and ballots, (d) determine and retain for a reasonable period a record of the disposition of any challenges made to any determination by the inspectors and (e) certify their determination of the number of shares of capital stock of the Corporation represented at the meeting and such inspectors’ count of all votes and ballots. Such certification and report shall specify such other information as may be required by applicable law. In determining the validity and counting of proxies and ballots cast at any meeting of stockholders of the Corporation, the inspectors may consider such information as is permitted by applicable law. No individual who is a candidate for an office at an election may serve as an inspector at such election.

Section 1.12 Conduct of Meetings. The date and time of the opening and the closing of the polls for each election, question or business upon which the stockholders will vote at a meeting of stockholders shall be announced at the meeting by the chairperson of such meeting. The Board of Directors may adopt (by resolution or resolutions) such rules and regulations for the conduct of the meeting of stockholders as it shall deem appropriate. Except to the extent inconsistent with such rules and regulations as adopted by the Board of Directors, the chairperson of any meeting of stockholders shall have the right and authority to convene and to adjourn the meeting, to prescribe such rules, regulations and procedures and to do all such acts as, in the judgment of such individual, are appropriate for the proper conduct of the meeting of stockholders. Such rules, regulations or procedures, whether adopted by the Board of Directors or prescribed by the chairperson of the meeting of stockholders, may include, without limitation, the following: (a) the establishment of an agenda or order of business for the meeting of stockholders; (b) rules and procedures for maintaining order at the meeting of stockholders and the safety of those present; (c) limitations on attendance at or participation in the meeting of stockholders to stockholders of record of the Corporation, their duly authorized and constituted proxies or such other persons as the chairperson of the meeting of stockholders shall determine; (d) restrictions on entry to the meeting of stockholders after the time fixed for the commencement thereof; and (e) limitations on the time allotted to questions or comments by participants. The Board of Directors or, in addition to making any other determinations that may be appropriate to the conduct of the meeting of stockholders, the chairperson of the meeting of stockholders, in each case, shall have the power and duty to determine whether any election, question or business was or was not properly made, proposed or brought before the meeting of stockholders and therefore shall be disregarded and not be considered or transacted at such meeting, and, if the Board of Directors or the chairperson of such meeting, as the case may be, determines that such election, question or business was not properly made, proposed or brought before such meeting and shall be disregarded and not be considered or transacted at such meeting, the chairperson of the meeting shall declare to such meeting that such election, question or business was not properly made, proposed or brought before such meeting and shall be disregarded and not be considered or transacted at such meeting, and any such election, question or business shall not be considered or transacted at such meeting. Unless and to the extent determined by the Board of Directors or the chairperson of the meeting, meetings of stockholders shall not be required to be held in accordance with the rules of parliamentary procedure.

Section 1.13 Notice of Stockholder Business and Nominations.

(a) Annual Meetings of Stockholders. (i) Nominations of one or more individuals for election to the Board of Directors by the stockholders generally entitled to vote (which, for the avoidance of doubt, shall exclude nominations of one or more individuals for election as Class Directors and/or Preferred Directors) (each, a “Nomination,” and more than one, “Nominations”) and the proposal of any question or business other than a Nomination or Nominations to be considered by the stockholders generally entitled to vote (which, for the avoidance of doubt, shall exclude any question or business other than a Nomination or Nominations required by or pursuant to the provisions of the Certificate of Incorporation with respect to the rights of the holders of any class of capital stock of the Corporation then outstanding to be voted on by the holders of such class, voting separately as a single class, or the holders of any series of preferred stock of the Corporation then outstanding to be voted on by the holders of such series, voting separately as a single class) (collectively, “Business”) may be made at an annual meeting of stockholders only (A) pursuant to the Corporation’s notice of meeting (or any supplement thereto); provided, however, that reference in the Corporation’s notice of meeting to the election of directors or the election of members of the Board of Directors shall not include or be deemed to include a Nomination or Nominations, (B) by or at the direction of the Board of Directors or (C) by any stockholder of the Corporation who was a stockholder of record of the Corporation at the time the notice provided for in this Section 1.13 is delivered to the Secretary, who is entitled to vote at the meeting and who complies with the procedures set forth in this Section 1.13.

 

4


(ii) For Nominations or Business to be properly brought before an annual meeting of stockholders by a stockholder pursuant to Section 1.13(a)(i)(C), the stockholder must have given timely notice thereof in writing to the Secretary and any proposed Business must constitute a proper matter for stockholder action. To be timely, a stockholder’s notice shall be delivered to the Secretary at the principal executive offices of the Corporation not later than the close of business on the ninetieth (90th) day nor earlier than the close of business on the one hundred twentieth (120th) day prior to the first anniversary of the preceding year’s annual meeting of stockholders; provided, however, that in the event that the date of the annual meeting is more than thirty (30) days before or more than seventy (70) days after such anniversary date, notice by the stockholder must be so delivered not earlier than the close of business on the one hundred twentieth (120th) day prior to such annual meeting and not later than the close of business on the later of the ninetieth (90th) day prior to such annual meeting or the tenth (10th) day following the day on which public announcement of the date of such meeting is first made by the Corporation. In no event shall the public announcement of an adjournment or postponement of an annual meeting of stockholders of the Corporation commence a new time period (or extend any time period) for the giving of a stockholder’s notice as described above. Such stockholder’s notice shall set forth: (A) as to each Nomination to be made by such stockholder, (1) all information relating to the individual subject to such Nomination that is required to be disclosed in solicitations of proxies for election of directors in an election contest, or is otherwise required, in each case pursuant to and in accordance with Regulation 14A under the Exchange Act, without regard to the application of the Exchange Act to either the Nomination or the Corporation, (2) such individual’s written consent to being named in a proxy statement as a nominee and to serving as director if elected, (3) any direct or indirect compensatory, payment, indemnification or other financial agreement, arrangement or understanding that such individual has, or has had within the past three years, with any person or persons other than the Corporation (including, without limitation, the amount of any payment or payments received or receivable thereunder), in each case in connection with such individual’s nomination or service as a director of the Corporation (such agreement, arrangement or understanding, a “Third-Party Compensation Arrangement”), and (4) a description of any other material relationships between such individual and such individual’s respective affiliates and associates, or others acting in concert with them, on the one hand, and such stockholder giving the notice and the beneficial owner, if any, on whose behalf the Nomination is made, and their respective affiliates and associates, or others acting in concert with them, on the other hand, including, without limitation, all information that would be required to be disclosed pursuant to Item 404 under Regulation S-K if such stockholder, beneficial owner, affiliate or associate were the “registrant” for purposes of such rule and such person were a director or executive officer of such registrant; (B) as to the Business proposed by such stockholder, a brief description of the Business, the text of the proposed Business (including the text of any resolution or resolutions proposed for consideration and in the event that such Business includes a proposal to amend these Bylaws, the text of the proposed amendment), the reason or reasons for conducting such Business at the meeting and any material interest or interests of stockholder and the beneficial owner, if any, on whose behalf the proposal is made; and (C) as to the stockholder giving the notice and the beneficial owner, if any, on whose behalf the Nomination, Nominations or Business is made (1) the name and address of such stockholder, as they appear on the Corporation’s books, and of such beneficial owner, if any, and of their respective affiliates or associates or others acting in concert with them, (2) the class, series and number of shares of capital stock of the Corporation which are owned beneficially and of record by such stockholder and such beneficial owner, if any, (3) a representation that the stockholder is a holder of record of shares of capital stock of the Corporation entitled to vote at such meeting and such stockholder (or a qualified representative) intends to appear in person or by proxy at the meeting to propose such Nomination, Nominations or Business, (4) any agreement, arrangement or understanding between such stockholder, such beneficial owner or their respective affiliates or associates, or others acting in concert with them, on the one hand, and any other person or persons other than the Corporation (including, in each case, the name or names of such person or persons), on the other hand, in connection with such Nomination, Nominations or Business, (5) any (x) agreement, arrangement or understanding (including, without limitation and regardless of the form of settlement, any derivative, long or short positions, profit interests, forwards, futures, swaps, options, warrants, convertible securities, stock appreciation or similar rights, hedging transactions and borrowed or loaned shares) that has been entered into by or on behalf of such stockholder, such beneficial owner or their respective affiliates or associates or others acting in concert with them with respect to the Corporation’s securities (any of the foregoing, a “Derivative Instrument”), including the full notional amount of any securities that, directly or indirectly, underlie any Derivative Instrument, and (y) other agreement, arrangement or understanding that has been made the effect or intent of which is to create or mitigate loss to, manage risk or benefit of share price changes for, or increase or decrease the voting power of, such stockholder, such beneficial owner or their respective affiliates or associates or others acting in concert with them with respect to the Corporation’s securities, (6) any proxy, contract, agreement, arrangement, understanding or relationship pursuant to which such stockholder, such beneficial owner or their respective affiliates or associates or others acting in concert with them has

 

5


a right to vote any shares of any security of the Corporation, (7) any rights to dividends or distributions declared on the Corporation’s securities owned beneficially by such stockholder, such beneficial owner or their respective affiliates or associates or others acting in concert with them that are separated or separable from the underlying security, (8) any proportionate interest in the Corporation’s securities or Derivative Instruments held, directly or indirectly, by a general or limited partnership in which such stockholder, such beneficial owner or their respective affiliates or associates or others acting in concert with them is a general partner or, directly or indirectly, beneficially owns an interest in a general partner of such general or limited partnership, (9) any performance-related fees (other than an asset-based fee) that such stockholder, such beneficial owner or their respective affiliates or associates or others acting in concert with them is entitled to based on any increase or decrease in the value of the Corporation’s securities or Derivative Instruments, including, without limitation, any such interests held by members of the immediate family of such persons sharing the same household, (10) any significant equity interests or any Derivative Instruments in any principal competitor of the Corporation that are held by such stockholder, such beneficial owner or their respective affiliates or associates or others acting in concert with them, (11) any direct or indirect interest of such stockholder, such beneficial owner or their respective affiliates or associates or others acting in concert with them, in any contract to which Corporation, any affiliate of the Corporation or any principal competitor of the Corporation is a party to or is otherwise bound (in each case, including, without limitation, any employment agreement, collective bargaining agreement or consulting agreement), (12) any material pending or threatened action, suit or proceeding in which such stockholder, such beneficial owner or their respective affiliates or associates or others acting in concert with them is a party or material participant in and which involves the Corporation or any of its officers, directors or affiliates, (13) any material relationship between such stockholder, such beneficial owner or their respective affiliates or associates or others acting in concert with them, on the one hand, and the Corporation or any of its officers, directors or affiliates, on the other hand, (14) a representation as to whether such stockholder or such beneficial owner, if any, intends to or is part of a group which intends (x) to deliver by proxy statement and/or form of proxy to holders of at least the percentage of the Corporation’s outstanding shares of capital stock required to approve or adopt the Business or elect the nominee or nominees subject to the Nomination or Nominations and/or (y) to otherwise solicit proxies from stockholders of the Corporation in support of such Nomination, Nominations or Business, (15) any other information relating to such stockholder, such beneficial owner or their respective affiliates or associates or others acting in concert with them, or Nomination, Nominations or Business, that, in each case would be required to be disclosed in a proxy statement or other filing required to be made in connection with the solicitation of proxies in support of such Nomination or Nomination (in a contested election of directors) or Business pursuant to Section 14 of the Exchange Act and (16) such other information relating to any Business as the Corporation may reasonably require to determine whether such Business is a proper matter for stockholder action; provided, however, that if the Business is otherwise subject to Rule 14a-8 (or any successor thereto) promulgated under the Exchange Act (“Rule 14a-8”), the foregoing notice requirements shall be deemed satisfied by a stockholder if the stockholder has notified the Corporation of his, her or its intention to present such Business at an annual meeting of stockholders of the Corporation in compliance with Rule 14a-8, and such Business has been included in a proxy statement that has been prepared by the Corporation to solicit proxies for such annual meeting of stockholders.

(iii) In addition to the requirements of Section 1.13(a)(ii), to be timely, a stockholder’s notice (and any additional information submitted to the Corporation in connection therewith) must further be updated and supplemented (A) if necessary, so that the information provided or required to be provided in such notice is true and correct as of the record date(s) for determining the stockholders entitled to notice of, and to vote at, the annual meeting and as of the date that is ten (10) business days prior to the annual meeting or any adjournment, rescheduling, postponement or other delay thereof and (B) to provide any additional information that the Corporation may reasonably request. Any such update and supplement or additional information (including, if requested pursuant to Section 1.13(a)(ii)(C)(16)) must be delivered to the Secretary at the principal executive offices of the Corporation (A) in the case of a request for additional information, promptly following a request therefor, which response must be delivered to the Secretary at the principal executive offices of the Corporation not later than such reasonable time as is specified in any such request from the Corporation; or (B) in the case of any other update or supplement of any information, not later than five (5) business days after the record date(s) for the meeting (in the case of any update and supplement required to be made as of the record date(s)), and not later than eight (8) business days prior to the date for the meeting or any adjournment, rescheduling, postponement or other delay thereof (in the case of any update or supplement required to be made as of ten (10) business days prior to the meeting or any adjournment, rescheduling, postponement or other delay thereof). In addition, no later than five (5) business days prior to the meeting or any adjournment, rescheduling, postponement or other delay thereof, a stockholder giving notice of a Nomination shall provide the Corporation with reasonable evidence that such stockholder has met the requirements of Rule 14a-19. The

 

6


failure to timely provide any update, supplement, evidence or additional information required by this Section 1.13(a)(iii) shall result in the Nomination, Nominations or Business no longer being eligible for consideration at the meeting. If the stockholder fails to comply with the requirements of Rule 14a-19 (including because the stockholder fails to provide the Corporation with all information required by Rule 14a-19), then the Nomination or Nominations proposed by such stockholder shall be ineligible for election at the meeting. For the avoidance of doubt, the obligation to update and supplement, or provide additional information or evidence, as set forth in this Section 1.13(a)(iii) shall not limit the Corporation’s rights with respect to any deficiencies in any notice provided by a stockholder, extend any applicable deadlines pursuant this Section 1.13 or enable or be deemed to permit a stockholder who has previously submitted notice pursuant to this Section 1.13 to amend or update any Nomination or to submit any new Nomination. No disclosure pursuant to this Section 1.13 shall be required with respect to the ordinary course business activities of any broker, dealer, commercial bank, trust company or other nominee who is the stockholder submitting a notice pursuant to this Section 1.13 solely because such broker, dealer, commercial bank, trust company or other nominee has been directed to prepare and submit the notice required by this Section 1.13 shall on behalf of a beneficial owner.

(iv) Notwithstanding anything in the second sentence of Section 1.13(a)(ii) to the contrary, in the event that the number of directors to be elected to the Board of Directors by the stockholders generally entitled to vote (which, for the avoidance of doubt, shall exclude the Class Directors and/or the Preferred Directors) at an annual meeting of stockholders is increased and there is no public announcement by the Corporation naming the nominees for election to the additional directorships at least one hundred (100) days prior to the first (1st) anniversary of the preceding year’s annual meeting of stockholders, a stockholder’s notice required by this Section 1.13 shall also be considered timely, but only with respect to nominees for election to such additional directorships, if it shall be delivered to the Secretary at the principal executive offices of the Corporation not later than the close of business on the tenth (10th) day following the day on which such public announcement is first made by the Corporation.

(b) Special Meetings of Stockholders. Only such Business shall be conducted at a special meeting of stockholders of the Corporation as shall have been brought before such meeting pursuant to the Corporation’s notice of meeting (or any supplement thereto). Provided that the Board of Directors has determined that directors shall be elected at a special meeting of stockholders of the Corporation, a Nomination or Nominations may be made at a special meeting of stockholders of the Corporation at which one or more directors are to be elected by the stockholders generally entitled to vote (which, for the avoidance of doubt, shall exclude the Class Directors and/or the Preferred Directors) pursuant to the Corporation’s notice of meeting (or any supplement thereto) (provided, however, that reference in the Corporation’s notice of meeting to the election of directors or the election of members of the Board of Directors shall not include or be deemed to include a Nomination or Nominations) (i) by or at the direction of the Board of Directors or (ii) by any stockholder of the Corporation who is a stockholder of record at the time the notice provided for in this Section 1.13 is delivered to the Secretary, who is entitled to vote at the meeting and upon such election and who complies with the notice procedures set forth in this Section 1.13. In the event the Corporation calls a special meeting of stockholders for the purpose of electing one or more directors to the Board of Directors by the stockholders generally entitled to vote (which, for the avoidance of doubt, shall exclude the Class Directors and/or the Preferred Directors), any such stockholder entitled to vote in such election may make Nominations of one or more individuals (as the case may be) for election to such position(s) as specified in the Corporation’s notice of meeting pursuant to Section 1.13(b)(iii), if the stockholder’s notice required by Section 1.13(a)(ii) shall be delivered to the Secretary at the principal executive offices of the Corporation not earlier than the close of business on the one hundred twentieth (120th) day prior to such special meeting and not later than the close of business on the later of the ninetieth (90th) day prior to such special meeting or the tenth (10th) day following the day on which public announcement is first made of the date of such special meeting and of the nominee(s) proposed by the Board of Directors to be elected at such special meeting. In no event shall the public announcement of an adjournment or postponement of a special meeting of stockholders of the Corporation commence a new time period (or extend any time period) for the giving of a stockholder’s notice as described above.

(c) General.

(i) Additional Requirements and Procedures.

(A) To be eligible to be nominated by a stockholder of the Corporation for election pursuant to Section 1.13(a)(i)(C), the individual must provide to the Secretary, in accordance with the applicable time periods prescribed for delivery of notice under this Section 1.13:

 

7


(1) A signed and completed written questionnaire (in the form provided by the Secretary at the written request of the stockholder of the Corporation nominating such individual for election pursuant to Section 1.13(a)(C), which form shall be provided by the Secretary within ten (10) days of receiving such request) containing information regarding such individual’s background and qualifications and such other information as may reasonably be required by the Corporation to determine the eligibility of such individual to serve as a director of the Corporation or to serve as an independent director of the Corporation;

(2) A written representation and undertaking of such individual that, unless previously disclosed to the Corporation, such individual is not, and will not become, a party to any voting agreement, arrangement, commitment, assurance or understanding with any person as to how such individual, if elected as a director of the Corporation, will vote on any issue;

(3) A written representation and undertaking of such individual that, unless previously disclosed to the Corporation, such individual is not, and will not become, a party to any Third-Party Compensation Arrangement;

(4) A written representation and undertaking of such individual that, if elected as a director of the Corporation, such individual would be in compliance, and will continue to comply, with the Corporation’s corporate governance, conflict of interest, confidentiality, stock ownership and trading guidelines, and other policies and guidelines applicable to directors and in effect during such individual’s service as a director of the Corporation (and, if requested by such individual, the Secretary will provide to such individual all such policies and guidelines then in effect); and

(5) A written representation and undertaking of such individual that such individual, if elected as a director of the Corporation, intends to serve a full term on the Board of Directors.

(B) No individual shall be eligible to be nominated by a stockholder of the Corporation for election as a director of the Corporation pursuant to Section 1.13(a)(i)(C), unless nominated and elected in accordance with the procedures set forth in this Section 1.13. No Business proposed by a stockholder shall be conducted at a meeting of stockholders of the Corporation except in accordance with this Section 1.13.

(C) The Board of Directors or the chairperson of the applicable meeting of stockholders shall have the power and duty to determine and declare to the meeting that a Nomination was not made or that Business was not proposed in accordance with the procedures prescribed by this Section 1.13 or that such Nomination or Business was not properly brought before the meeting. If the Board of Directors or the chairperson of the meeting should so determine, then the chairperson of the meeting shall so declare to the meeting and such Nomination or Business shall be disregarded and shall not be transacted, as the case may be.

(D) Notwithstanding anything to the contrary in this Section 1.13, unless otherwise required by applicable law, if the stockholder (or a qualified representative of the stockholder) does not appear in person at the meeting to present a Nomination or other Business, such Nomination or Business shall be disregarded and not be transacted, as the case may be, notwithstanding that proxies in respect of such Nomination or Business may have been received by the Corporation and counted for purposes of determining a quorum. For purposes of this Section 1.13, to be considered a qualified representative of the stockholder, a person must be a duly authorized officer, manager or partner of such stockholder or must be authorized by a writing executed by such stockholder or an electronic transmission delivered by such stockholder to act for such stockholder as proxy at the meeting, and such person must produce such writing or electronic transmission, or a reliable reproduction of the writing or electronic transmission, at the meeting.

(E) Without limiting this Section 1.13, a stockholder must also comply with all applicable requirements of the Exchange Act with respect to the matters set forth in this Section 1.13, it being understood that any references in this Section 1.13 to the Exchange Act are not intended to, and shall not, limit any requirements applicable to Nominations or Business pursuant to this Section 1.13, and that compliance with this Section 1.13 is the exclusive means for a stockholder to make Nominations or propose Business.

 

8


(ii) For purposes of this Section 1.13, “public announcement” shall include disclosure in a press release reported by the Dow Jones News Service, Associated Press or comparable national news service or in a document publicly filed by the Corporation with or publicly furnished by the Corporation to the Securities and Exchange Commission pursuant to Section 13, 14 and 15(d) (or any successor thereto) of the Exchange Act.

(iii) Notwithstanding anything to the contrary in this Section 1.13, the notice requirements set forth in this Section 1.13 with respect to the proposal of any Business shall be deemed to be satisfied by a stockholder if (A) such stockholder has submitted a proposal with respect to such Business to the Corporation in compliance with Rule 14a-8 and (B) such stockholder’s proposed Business has been included in a proxy statement that has been prepared by the Corporation to solicit proxies for the meeting of stockholders. Except as otherwise provided by or pursuant to the Certificate of Incorporation and subject to Rule 14a-8 and other applicable rules and regulations under the Exchange Act, nothing in this Section 1.13 shall be construed to permit any stockholder, or give any stockholder the right, to include or have disseminated or described in the Corporation’s proxy statement any Nomination or Business.

ARTICLE II

Board of Directors

Section 2.1 Number; Qualifications. Subject to applicable law and the rights, if any, of the holders of any class of capital stock of the Corporation then outstanding to elect one or more directors by or pursuant to the provisions of the Certificate of Incorporation (such directors, the “Class Directors” and each, a “Class Director”) or the holders of any series of preferred stock of the Corporation then outstanding to elect directors by or pursuant to the provisions of the Certificate of Incorporation (such directors, the “Preferred Directors” and each, a “Preferred Director”), the Board of Directors shall consist of one or more members, the number thereof to be determined from time to time by resolution or resolutions of the Board of Directors. Directors need not be stockholders.

Section 2.2 Resignation; Newly Created Directorships and Vacancies. Any director may resign at any time upon notice to the Corporation. Subject to the rights, if any, of the holders of any class of stock of the Corporation then outstanding to elect one or more Class Directors or the holders of any series of preferred stock of the Corporation then outstanding to elect one or more Preferred Directors, in each case, by or pursuant to the provisions of the Certificate of Incorporation, newly created directorships resulting from an increase in the authorized number of directors or any vacancies on the Board of Directors resulting from death, resignation, disqualification, removal or other cause, shall be filled solely and exclusively by a majority of the directors then in office, although less than a quorum, or by the sole remaining director. Any director so elected shall hold office until the expiration of the term of office of the director whom he or she has replaced and until his or her successor shall be elected and qualified, subject to such director’s earlier death, resignation, disqualification or removal. No decrease in the number of directors shall shorten the term of any incumbent director.

Section 2.3 Regular Meetings. Regular meetings of the Board of Directors may be held at such places within or without the State of Delaware and at such times as the Board of Directors may from time to time determine.

Section 2.4 Special Meetings. Special meetings of the Board of Directors may be held at any time or place within or without the State of Delaware whenever called by the Chairperson of the Board of Directors, the Chief Executive Officer, the President or by the directors entitled to cast at least half of the votes of the whole Board of Directors. Notice of a special meeting of the Board of Directors shall be given by or at the direction of the person or persons calling the meeting (a) in the case of notice delivered by mail, at least five (5) days before the special meeting, (b) in the case of notice delivered by courier, at least forty-eight (48) hours before the special meeting, or (c) in the case of notice delivered by electronic mail, at least twenty-four (24) hours before the special meeting. Notice need not be given to any director who consents in writing, whether before or after the meeting, or who attends the meeting without protesting prior thereto or at its commencement, the lack of notice to such director.

Section 2.5 Telephonic Meetings Permitted. Members of the Board of Directors, or any committee designated by the Board of Directors, may participate in a meeting thereof by means of conference telephone or other communications equipment by means of which all individuals participating in the meeting can hear each other, and participation in a meeting pursuant to this Section 2.5 shall constitute presence in person at such meeting.

 

9


Section 2.6 Quorum; Vote Required for Action. At all meetings of the Board of Directors the directors entitled to cast a majority of the votes of the whole Board of Directors shall constitute a quorum for the transaction of business. Except in cases in which the Certificate of Incorporation, these Bylaws or applicable law otherwise provides, a majority of the votes entitled to be cast by the directors present at a meeting at which a quorum is present shall be the act of the Board of Directors.

Section 2.7 Organization. Meetings of the Board of Directors shall be presided over by the Chairperson of the Board of Directors, if any, or in his or her absence, by the Chief Executive Officer, if any, or in his or her absence, by the President, if any, or in his or her absence, by a chairperson chosen at the meeting. The Secretary shall act as secretary of the meeting, but in his or her absence the chairperson of the meeting may appoint any individual to act as secretary of the meeting.

Section 2.8 Action by Unanimous Consent of Directors. Unless otherwise restricted by or pursuant to the Certificate of Incorporation or by these Bylaws, (a) any action required or permitted to be taken at any meeting of the Board of Directors, or of any committee thereof, may be taken without a meeting if all members of the Board of Directors or such committee, as the case may be, consent thereto in writing or by electronic transmission, and (b) a consent may be documented, signed and delivered in any manner permitted by Section 116 of the General Corporation Law of the State of Delaware (as the same exists or may hereafter be amended, the “DGCL”). After action is taken, the consent or consents relating thereto shall be filed with the minutes of the proceedings of the Board of Directors, or the committee thereof, in the same paper or electronic form as the minutes are maintained.

ARTICLE III

Committees

Section 3.1 Committees. The Board of Directors may designate one or more committees, each committee to consist of one or more of the directors of the Corporation. The Board of Directors may designate one or more directors as alternate members of any committee, who may replace any absent or disqualified member at any meeting of the committee. In the absence or disqualification of a member of the committee, the member or members thereof present at any meeting and not disqualified from voting, whether or not he, she or they constitute a quorum, may unanimously appoint another member of the Board of Directors to act at the meeting in place of any such absent or disqualified member. Any such committee, to the extent permitted by applicable law and to the extent provided in the resolution of the Board of Directors or these Bylaws, shall have and may exercise all the powers and authority of the Board of Directors in the management of the business and affairs of the Corporation, and may authorize the seal of the

Corporation to be affixed to all papers which may require it. Each committee designated by the Board of Directors shall keep regular minutes of its meetings.

Section 3.2 Committee Rules. Unless the Board of Directors otherwise provides, each committee designated by the Board of Directors may make, alter and repeal rules for the conduct of its business. In the absence of such rules each committee shall conduct its business in the same manner as the Board of Directors conducts its business pursuant to Article II of these Bylaws with such changes in the context of Article II of these Bylaws as are necessary to substitute the committee and its members for the Board of Directors and its members; provided, however, that, except to the extent provided in the resolution of the Board of Directors designating such committee or any amendment or supplement thereof, (a) the time and place of regular meetings of committees may be determined either by resolution of the Board of Directors or by resolution of the committee, (b) special meetings of committees may also be called by resolution of the Board of Directors or the committee and (c) notice of special meetings of committees shall also be given to all alternate members of such committees who shall have the right to attend all meetings of such committees.

Section 3.3 Subcommittees. Unless otherwise provided in the resolution of the Board of Directors designating the committee, a committee may create one (1) or more subcommittees, each subcommittee to consist of one (1) or more members of the committee, and delegate to a subcommittee any or all of the powers and authority of the committee. Except for references to committee and members of committees in this Article III, every reference in these Bylaws to a committee or a member of a committee shall be deemed to include a reference to a subcommittee or member of a subcommittee.

 

10


ARTICLE IV

Officers

Section 4.1 Executive Officers; Election; Qualifications; Term of Office, Resignation; Removal; Vacancies. The Board of Directors shall elect a Chief Executive Officer , a President, a Chief Operating Officer, a Chief Financial Officer and a Secretary, and shall choose a Chairperson of the Board of Directors from among its members. The Board of Directors may also choose one or more Vice Presidents, one or more Assistant Secretaries, a Treasurer and one or more Assistant Treasurers and such other officers as it shall from time to time deem necessary or desirable. Each such officer shall hold office until the first meeting of the Board of Directors after the annual meeting of stockholders next succeeding his or her election, and until his or her successor is elected and qualified or until his or her earlier death, resignation or removal. Any officer may resign at any time upon written notice to the Corporation. Except as otherwise provided by or pursuant to the Certificate of Incorporation, the Board of Directors may remove any officer with or without cause at any time, but such removal shall be without prejudice to the contractual rights of such officer, if any, with the Corporation. Any number of offices may be held by the same person. Any vacancy occurring in any office of the Corporation by death, resignation, removal or otherwise may be filled for the unexpired portion of the term by the Board of Directors at any regular or special meeting.

Section 4.2 Powers and Duties of Executive Officers. The officers of the Corporation shall have such powers and duties in the management of the Corporation as may be prescribed in these Bylaws or a resolution by the Board of Directors and, to the extent not so provided, as generally pertain to their respective offices, subject to the control of the Board of Directors. The Board of Directors may require any officer, agent or employee to give security for the faithful performance of his or her duties.

Section 4.3 Appointing Attorneys and Agents; Voting Securities of Other Entities. Unless otherwise provided by resolution or resolutions adopted by the Board of Directors, the Chairperson of the Board of Directors, the Chief Executive Officer or the President may from time to time appoint an attorney or attorneys or agent or agents of the Corporation, for, in the name and on behalf of the Corporation, to cast the votes which the Corporation may be entitled to cast as the holder of stock or other securities in any other corporation or other entity, any of whose stock or other securities may be held by the Corporation, at meetings of the holders of the stock or other securities of such other corporation or other entity, or to consent, in the name of the Corporation as such holder, to any action by such other corporation or other entity, and may instruct the person or persons so appointed as to the manner of casting such votes or giving such consents, and may execute or cause to be executed for, in the name and on behalf of the Corporation and under its corporate seal or otherwise, all such proxies or other instruments as he or she may deem necessary or proper. Any of the rights set forth in this Section 4.3 which may be delegated to an attorney or agent may also be exercised directly by the Chairperson of the Board of Directors, the Chief Executive Officer or the President.

ARTICLE V

Stock

Section 5.1 Certificates. The shares of capital stock of the Corporation may be represented by certificates or may be issued in uncertificated form in accordance with applicable law as it now exists or hereinafter shall be changed. The Board of Directors may provide by resolution or resolutions that some or all of any or all classes or series of its stock shall be uncertificated shares. Any such resolution shall not apply to shares represented by a certificate until such certificate is surrendered to the Corporation. Every holder of capital stock of the Corporation represented by certificates shall be entitled to have a certificate signed by, or in the name of, the Corporation by any two (2) authorized officers of the Corporation representing the number of shares registered in certificate form. Each of the Chief Executive Officer, the President, the Chief Financial Officer and the Secretary, in addition to any other officers of the Corporation authorized by the Board of Directors (by resolution or resolutions thereof) or these Bylaws, is hereby authorized to sign certificates by, or in the name of, the Corporation. Any or all of the signatures on the certificate may be a facsimile. In case any officer, transfer agent or registrar who has signed or whose facsimile signature has been placed upon a certificate shall have ceased to be such officer, transfer agent, or registrar before such certificate is issued, it may be issued by the Corporation with the same effect as if such person were such officer, transfer agent, or registrar at the date of issue. The Corporation shall not have the power to issue a certificate in bearer form.

Section 5.2 Lost, Stolen or Destroyed Stock Certificates; Issuance of New Certificates or Uncertificated Shares. The Corporation may issue a new certificate of stock or uncertificated shares in the place of any certificate theretofore issued by it, alleged to have been lost, stolen or destroyed, and the Corporation may require the owner of the lost, stolen or destroyed certificate, or such owner’s legal representative, to give the Corporation a bond sufficient to indemnify it against any claim that may be made against it on account of the alleged loss, theft or destruction of any such certificate or the issuance of such new certificate or uncertificated shares.

 

11


Section 5.3 Restrictions. If the Corporation issues any shares that are not registered under the Securities Act of 1933, as amended (the “Securities Act”), and registered or qualified under the applicable state securities laws, such shares may not be transferred without the consent of the Corporation and the certificates evidencing such shares or the notice required by Delaware law, as the case may be, shall contain substantially the following legend (or such other legend adopted by resolution or resolutions of the Board of Directors):

THESE SECURITIES ARE SUBJECT TO RESTRICTIONS ON TRANSFERABILITY SET FORTH IN THE CORPORATION’S BYLAWS (AS THE SAME MAY BE AMENDED OR AMENDED AND RESTATED) AND MAY NOT BE TRANSFERRED EXCEPT AS PERMITTED UNDER THE SECURITIES ACT OF 1933, AS AMENDED, AND THE APPLICABLE STATE SECURITIES LAWS, PURSUANT TO REGISTRATION OR EXEMPTION THEREFROM, WITHOUT THE CONSENT OF THE CORPORATION.

ARTICLE VI

Indemnification

Section 6.1 Right to Indemnification. The Corporation shall indemnify and hold harmless, to the fullest extent permitted by applicable law, any individual (a “Covered Person”) who was or is made or is threatened to be made a party or is otherwise involved in any action, suit or proceeding, whether civil, criminal, administrative or investigative (each, a “proceeding”), by reason of the fact that he or she, or an individual for whom he or she is the legal representative, is or was a director or officer of the Corporation or, while serving as a director or officer of the Corporation, is or was serving at the request of the Corporation as a director, officer, employee, agent or trustee of another corporation or of a partnership, joint venture, trust, enterprise or nonprofit entity, including service with respect to employee benefit plans, its participants or beneficiaries, whether the basis of such proceeding is alleged action in an official capacity as a director, officer, employee, agent or trustee or in any other capacity while serving as a director, officer, employee, agent or trustee, against all liability and loss suffered and expenses (including attorneys’ fees, judgments, fines, ERISA excise taxes or penalties and amounts paid in settlement) actually and reasonably incurred by such Covered Person, if such Covered Person acted in good faith and in a manner such Covered Person reasonably believed to be in or not opposed to the best interests of the Corporation, and, with respect to any criminal proceeding, had no reasonable cause to believe such Covered Person’s conduct was unlawful.

Section 6.2 Prepayment of Expenses. The Corporation shall to the fullest extent not prohibited by applicable law, pay the expenses (including attorneys’ fees) incurred by a Covered Person in defending any proceeding in advance of its final disposition; provided, however, that, to the extent required by applicable law, such payment of expenses in advance of the final disposition of the proceeding shall be made only upon receipt of an undertaking by the Covered Person to repay all amounts advanced if it should be ultimately determined that the Covered Person is not entitled to be indemnified under this Article VI or otherwise.

Section 6.3 Claims. If a claim for indemnification (following the final disposition of such proceeding) or advancement of expenses under this Article VI is not paid in full within thirty (30) days after a written claim therefor by the Covered Person has been received by the Corporation, the Covered Person may file suit to recover the unpaid amount of such claim and, if successful in whole or in part, shall be entitled to be paid the expense (including attorneys’ fees) of prosecuting such claim. In any such action the Corporation shall have the burden of proving that the Covered Person is not entitled to the requested indemnification or advancement of expenses under applicable law.

Section 6.4 Nonexclusivity of Rights. The rights conferred on any Covered Person by this Article VI shall not be exclusive of any other rights which such Covered Person may have or hereafter acquire under any statute, provision of the Certificate of Incorporation, these Bylaws, agreement, vote of stockholders or disinterested directors or otherwise.

 

12


Section 6.5 Other Sources. The Corporation’s obligation, if any, to indemnify or to advance expenses to any Covered Person who was or is serving at its request as a director, officer, employee or agent of another corporation, partnership, joint venture, trust, enterprise or nonprofit entity shall be reduced by any amount such Covered Person may collect as indemnification or advancement of expenses from such other corporation, partnership, joint venture, trust, enterprise or non-profit entity.

Section 6.6 Amendment or Repeal. Any amendment, repeal, modification or elimination of the foregoing provisions of this Article VI shall not adversely affect any right or protection hereunder of any Covered Person in respect of any act or omission occurring prior to the time of such amendment, repeal, modification or elimination.

Section 6.7 Other Indemnification and Prepayment of Expenses. This Article VI shall not limit the right of the Corporation, to the extent and in the manner permitted by applicable law, to indemnify and to advance expenses to persons other than Covered Persons when and as authorized by appropriate corporate action.

Section 6.8 Certain Terms. For purposes of this Article VI: (a) references to “the Corporation” shall include, in addition to the resulting corporation, any constituent corporation (including any constituent of a constituent) absorbed in a consolidation or merger which, if its separate existence had continued, would have had power and authority to indemnify its directors, officers and employees or agents, so that any person who is or was a director, officer, employee or agent of such constituent corporation, or is or was serving at the request of such constituent corporation as a director, officer, employee or agent of another corporation, partnership, joint venture, trust or other enterprise, shall stand in the same position under this Article VI with respect to the resulting or surviving corporation as such person would have with respect to such constituent corporation as if its separate existence had continued; (b) references to “other enterprise” shall include employee benefit plans; (c) reference to “fines” shall include any excise taxes assessed on a person with respect to any employee benefit plan; (d) references to “serving at the request of the Corporation or any of its consolidated subsidiaries” shall include any service as a director, officer, employee or agent of the Corporation which imposes duties on, or involves services by, such director, officer, employee or agent with respect to an employee benefit plan, its participants or beneficiaries; and (e) references to “ERISA” shall mean the Employee Retirement Income Security Act of 1974, as amended.

Section 6.9 Insurance. The Corporation shall have power to purchase and maintain insurance on behalf of any person who is or was a director, officer, employee or agent of the Corporation, or is or was serving at the request of the Corporation as a director, officer, employee or agent of another corporation, partnership, joint venture, trust or other enterprise against any liability asserted against such person and incurred by such person in any such capacity, or arising out of such person’s status as such, whether or not the Corporation would have the power to indemnify such person against such liability under this Section VI or Section 145 of the DGCL.

Section 6.10 Indemnification of Others. Subject to the other provisions of this Article VI, the Corporation shall have power to indemnify any person who was or is a party or is threatened to be made a party to any proceeding, by reason of the fact that the person is or was an employee or agent of the Corporation, or, while serving as an employee or agent of the Corporation, is or was serving at the request of the Corporation at the request of the Corporation as a director, officer, employee, agent or trustee of another corporation or of a partnership, joint venture, trust, enterprise or nonprofit entity, including service with respect to employee benefit plans, its participants or beneficiaries, whether the basis of such proceeding is alleged action in an official capacity as a director, officer, employee, agent or trustee or in any other capacity while serving as a director, officer, employee, agent or trustee, against all liability and loss suffered and expenses (including attorneys’ fees, judgments, fines, ERISA excise taxes or penalties and amounts paid in settlement) actually and reasonably incurred by such person, if such person acted in good faith and in a manner such person reasonably believed to be in or not opposed to the best interests of the Corporation, and, with respect to any criminal proceeding, had no reasonable cause to believe such person’s conduct was unlawful. The Board of Directors shall have the power to delegate to any person or persons identified in subsections (1) through (4) of Section 145(d) of the DGCL the determination of whether employees or agents are entitled to be indemnified pursuant to this Section 6.10 or Sections 145(a) and (b) of the DGCL.

Section 6.11 Limitation on Indemnification. Notwithstanding the foregoing provisions of this Article VI, except as required by Section 6.3, Section 145(c) of the DGCL or the Certificate of Incorporation, the Corporation shall not be obligated to indemnify any Covered Person pursuant to this Article VI in connection with any proceeding (or any part of any proceeding):

 

13


(a) For which payment has actually been made to or on behalf of such Covered Person under any statute, insurance policy, indemnity provision, vote or otherwise, except with respect to any excess beyond the amount paid;

(b) For an accounting or disgorgement of profits pursuant to Section 16(b) of the Exchange Act, or similar provisions of federal, state or local statutory law or common law, if such Covered Person is held liable therefor (including pursuant to any settlement arrangements);

(c) For any reimbursement of the Corporation by such Covered Person of any bonus or other incentive-based or equity-based compensation or of any profits realized by such Covered Person from the sale of securities of the Corporation, as required in each case under the Exchange Act (including any such reimbursements that arise from an accounting restatement of the Corporation pursuant to Section 304 of the Sarbanes-Oxley Act of 2002 (the “Sarbanes-Oxley Act”), or the payment to the Corporation of profits arising from the purchase and sale by such Covered Person of securities in violation of Section 306 of the Sarbanes-Oxley Act), if such Covered Person is held liable therefor (including pursuant to any settlement arrangements);

(d) Initiated by such Covered Person, including any proceeding (or any part of any proceeding) initiated by such Covered Person against the Corporation or its directors, officers, employees, agents or other indemnitees, unless (i) the Board of Directors authorized such proceeding (or the relevant part of such proceeding) prior to its initiation, (ii) the Corporation provides the indemnification, in its sole discretion, pursuant to the powers vested in the Corporation under applicable law, (iii) indemnification is otherwise required to be made under Section 6.3 or (iv) indemnification is otherwise required by applicable law; or

(e) If prohibited by applicable law.

ARTICLE VII

Miscellaneous

Section 7.1 Fiscal Year. The fiscal year of the Corporation shall be determined by resolution or resolutions of the Board of Directors.

Section 7.2 Seal. The corporate seal of the Corporation shall have the name of the Corporation inscribed thereon and shall be in such form as may be approved from time to time by the Board of Directors.

Section 7.3 Manner of Notice. Except as otherwise provided in these Bylaws or permitted by applicable law, notices to directors and stockholders shall be in writing or by electronic transmission and delivered by mail, courier service or electronic mail to the directors or stockholders at their addresses appearing on the records of the Corporation.

Section 7.4 Waiver of Notice of Meetings of Stockholders, Directors and Committees. Any waiver of notice, given by the person entitled to notice, whether before or after the time stated therein, shall be deemed equivalent to notice. Attendance of a person at a meeting shall constitute a waiver of notice of such meeting, except when the person attends a meeting for the express purpose of objecting, at the beginning of the meeting, to the transaction of any business because the meeting is not lawfully called or convened. Neither the business to be transacted at nor the purpose of any regular or special meeting of the stockholders, directors, or members of a committee of directors need be specified in a waiver of notice.

Section 7.5 Form of Records. Any records administered by or on behalf of the Corporation in the regular course of its business, including its stock ledger, books of account, and minute books, may be kept on, or by means of, or be in the form of, any information storage device, method, or one or more electronic networks or databases (including one or more distributed electronic networks or databases); provided that the records so kept can be converted into clearly legible paper form within a reasonable time, and, with respect to the stock ledger, that the records so kept comply with applicable law.

Section 7.6 Dividends. The Board of Directors, subject to applicable law and any restrictions contained in the Certificate of Incorporation, may declare and pay dividends upon the outstanding shares of the Corporation’s capital stock. Dividends may be paid in cash, in property, or in shares of the Corporation’s capital stock, subject to applicable law and any restrictions contained in the Certificate of Incorporation. The Board of Directors may set apart out of any of the funds of the Corporation available for dividends a reserve or reserves for any proper purpose and may abolish any such reserve or reserves.

 

14


Section 7.7 Amendment of Bylaws. These Bylaws may be altered, amended or repealed, and new bylaws made, by the Board of Directors, but the stockholders may make additional bylaws and may alter and repeal any bylaws whether adopted by them or otherwise. In addition to any affirmative vote required by or pursuant to the provisions of the Certificate of Incorporation, any bylaw of the Corporation that is to be made, altered, amended or repealed by the stockholders of the Corporation shall require the affirmative vote of the holders of at least sixty-six and two-thirds percent (6623%) in voting power of the then outstanding shares of capital stock of the Corporation entitled to vote, voting together as a single class.

Section 7.8 Forum for Adjudication of Disputes.

(a) Delaware Courts. Unless the Corporation consents in writing to the selection of an alternative forum, the Court of Chancery of the State of Delaware shall be the sole and exclusive forum for (i) any derivative action or proceeding brought on behalf of the Corporation, (ii) any action asserting a claim of breach of a fiduciary duty owed by any director, officer or employee of the Corporation to the Corporation or the Corporation’s stockholders, (iii) any civil action to interpret, apply or enforce any provision of the DGCL, (iv) any civil action to interpret, apply, enforce or determine the validity of the provisions of the Certificate of Incorporation or these Bylaws or (v) any action asserting a claim governed by the internal affairs doctrine; provided, however, in the event that the Court of Chancery of the State of Delaware lacks jurisdiction over such action, the sole and exclusive forum for such action shall be another state or federal court located within the State of Delaware, in all cases, subject to such court having personal jurisdiction over the indispensable parties named as defendants. For the avoidance of doubt, this Section 7.8(a) shall not apply to the resolution of any complaint asserting a cause of action arising under the Securities Act.

(b) Federal Courts. Unless the Corporation consents in writing to the selection of an alternative forum, the federal district courts of the United States of America shall, to the fullest extent permitted by applicable law, be the sole and exclusive forum for the resolution of any complaint asserting a cause of action arising under the Securities Act.

(c) Application. Failure to enforce the provisions of this Section 7.8 would cause the Corporation irreparable harm and the Corporation shall, to the fullest extent permitted by applicable law, be entitled to equitable relief, including injunctive relief and specific performance, to enforce the provisions of this Section 7.8. Any person purchasing or otherwise acquiring any interest in shares of capital stock of the Corporation shall be deemed to have notice of and consented to the provisions of this Section 7.8. For the avoidance of doubt, this Section 7.8 shall not apply to any action asserting claims arising under the Exchange Act.

Section 7.9 Construction; Definitions. Unless the context requires otherwise, the general provisions, rules of construction, and definitions in the DGCL shall govern the construction of these Bylaws. Without limiting the generality of this Section 7.9, the singular number includes the plural, the plural number includes the singular, and the term “person” includes a corporation, partnership, limited liability company, joint venture, trust or other enterprise, and a natural person. Any reference in these Bylaws to a section of the DGCL shall be deemed to refer to such section as amended from time to time and any successor provisions thereto.

Adopted Effective As of ______________, 2023.

 

15


EXHIBIT G

The Plan of Domestication


Exhibit G

PLAN OF DOMESTICATION

This Plan of Domestication (this “Plan of Domestication”) shall constitute a plan of domestication for purposes of Section 388 of the DGCL and shall include the following corporate acts and any act or transaction contemplated by that certain Business Combination Agreement (the “Business Combination Agreement”) dated as of February ___, 2023, by and among Aurora Technology Acquisition Corp., a Cayman Islands exempted company (which shall migrate to and domesticate as a Delaware corporation prior to the Closing, “Parent”), Aurora Technology Merger Sub Corp., a Nevada corporation and DIH Holding US, Inc., a Nevada corporation. This Plan of Domestication shall be deemed to have been entered into as of ____________, 2023. Capitalized terms used but not otherwise defined herein shall have the meanings ascribed to such terms in the Business Combination Agreement.

The following actions, to be taken concurrently or following the Domestication, shall be authorized by Parent in accordance with its Company Organizational Documents and the Laws of the Cayman Islands in satisfaction of the requirements of Section 388 of the DGCL:

 

  a)

the adoption, approval, and filing of the Parent Certificate of Incorporation with the Secretary of State of the State of Delaware;

 

  b)

the adoption, approval, and filing of the Domesticated Parent Certificate of Designations;

 

  c)

the adoption and effectiveness of the Parent Bylaws;

 

  d)

the election and appointment of the directors of Parent in connection with the Business Combination Agreement; and

 

  e)

the issuance of Domesticated SPAC Units.

In accordance with Business Combination Agreement, Parent shall file the Certificate of Domestication and the Parent Certificate of Incorporation with the Secretary of State of the State of Delaware pursuant to Section 103 and 388 of the DGCL.

 

AURORA TECHNOLOGY ACQUISITION CORP.
By:_______________________________________
Name:
Title:


EXHIBIT H

Company A&R Articles of Incorporation


EXHIBIT I

SPAC A&R Bylaws


AMENDED AND RESTATED BYLAWS

OF

AURORA TECHNOLOGY ACQUISITION CORP.

THESE AMENDED AND RESTATED BYLAWS (“Bylaws”) of Aurora Technology Acquisition Corp., a Delaware corporation (the “Corporation”), are adopted effective as of ______________, 2023.

ARTICLE I

Meetings of Stockholders

Section 1.1 Annual Meetings. An annual meeting of stockholders shall be held for the election of directors at such date, time and place, if any, either within or without the State of Delaware or solely by means of remote communications, as may be designated by resolution or resolutions of the Board of Directors (the “Board of Directors”) of the Corporation from time to time. Any annual meeting of stockholders may be postponed by action of the Board of Directors at any time in advance of such meeting.

Section 1.2 Special Meetings. (a) Except as otherwise provided by or pursuant to the provisions of the Corporation’s certificate of incorporation (including any certificate filed with the Secretary of State of the State of Delaware establishing a series of preferred stock of the Corporation) (as the same may be amended or amended and restated, the “Certificate of Incorporation”), special meetings of stockholders for any purpose or purposes (i) may be called solely by, and shall be held at such time and date as determined solely by, either (A) the Chairperson of the Board of Directors, (B) the Chief Executive Officer, (C) the President or (D) the Board of Directors (pursuant to a resolution or resolutions adopted by the Board of Directors), and shall be held at such place, if any, either within or without the State of Delaware or solely by means of remote communications, as may be designated by resolution or resolutions of the Board of Directors.

Section 1.3 Notice of Meetings. Whenever stockholders are required or permitted to take any action at a meeting, a notice of the meeting shall be given that shall state the place, if any, date and hour of the meeting, the record date for determining stockholders entitled to vote at the meeting, if such date is different from the record date for determining stockholders entitled to notice of the meeting, and, in the case of a special meeting, the purpose or purposes for which the meeting is called. Unless otherwise provided by applicable law, the Certificate of Incorporation or these Bylaws, the notice of any meeting shall be given not less than ten (10) nor more than sixty (60) days before the date of the meeting to each stockholder entitled to vote at such meeting, as of the record date for determining the stockholders entitled to notice of the meeting.

Section 1.4 Adjournments. Any meeting of stockholders, annual or special, may adjourn from time to time to reconvene at the same or some other place, if any, and notice need not be given of any such adjourned meeting if the time and place, if any, thereof, and the means of remote communications, if any, by which stockholders and proxy holders may be deemed to be present in person or by proxy and vote at such adjourned meeting are (i) announced at the meeting at which the adjournment is taken, (ii) displayed, during the time scheduled for the meeting, on the same electronic network used to enable stockholders and proxy holders to participate in the meeting by means of remote communication or (iii) set forth in the notice of meeting given in accordance with Section 1.3 of these Bylaws. At the adjourned meeting, the Corporation may transact any business which might have been transacted at the original meeting. If the adjournment is for more than thirty (30) days, a notice of the adjourned meeting shall be given to each stockholder of record entitled to vote at the meeting. If after the adjournment a new record date for stockholders entitled to vote is fixed for the adjourned meeting, the Board of Directors shall fix a new record date for notice of such adjourned meeting in accordance with Section 1.8 of these Bylaws, and shall give notice of the adjourned meeting to each stockholder of record entitled to vote at such adjourned meeting as of the record date fixed for notice of such adjourned meeting.


Section 1.5 Quorum. Except as otherwise provided by applicable law, by or pursuant to the provisions of the Certificate of Incorporation or by these Bylaws, at each meeting of stockholders the presence in person or by proxy of the holders of a majority in voting power of the then outstanding shares of capital stock of the Corporation entitled to vote at the meeting shall be necessary and sufficient to constitute a quorum. In the absence of a quorum, the stockholders so present may, by a majority in voting power thereof, adjourn the meeting from time to time in the manner provided in Section 1.4 of these Bylaws until a quorum shall attend. Shares of the Corporation’s capital stock shall neither be entitled to vote nor be counted for quorum purposes if such shares belong to (a) the Corporation, (b) another corporation, if a majority of the shares entitled to vote in the election of directors of such other corporation is held, directly or indirectly, by the Corporation or (c) any other entity, if a majority of the voting power of such other entity is held, directly or indirectly by the Corporation or if such other entity is otherwise controlled, directly or indirectly, by the Corporation; provided, however, that the foregoing shall not limit the right of the Corporation to vote stock, including but not limited to its own capital stock, held by it in a fiduciary capacity.

Section 1.6 Organization. Meetings of stockholders shall be presided over by the Chairperson of the Board of Directors, if any, or in his or her absence by the Chief Executive Officer, if any, or in his or her absence, by a chairperson designated by the Board of Directors, or in the absence of such designation by a chairperson chosen at the meeting. The Secretary shall act as secretary of the meeting, but in his or her absence the chairperson of the meeting may appoint any person to act as secretary of the meeting.

Section 1.7 Voting; Proxies. Except as otherwise provided by applicable law or by or pursuant to the provisions of the Certificate of Incorporation, each stockholder entitled to vote at any meeting of stockholders shall be entitled to one (1) vote for each share of capital stock of the Corporation held by such stockholder which has voting power upon the matter in question. Each stockholder entitled to vote at a meeting of stockholders or to consent to corporate action without a meeting, if any, may authorize another person or persons to act for such stockholder by proxy, but no such proxy shall be voted or acted upon after three (3) years from its date, unless the proxy provides for a longer period. A proxy shall be irrevocable if it states that it is irrevocable and if, and only as long as, it is coupled with an interest sufficient in law to support an irrevocable power. A stockholder may revoke any proxy which is not irrevocable by attending the meeting and voting in person or by delivering to the Secretary a revocation of the proxy or a new proxy bearing a later date. Voting at meetings of stockholders need not be by written ballot. At all meetings of stockholders for the election of directors (other than Class Directors and/or Preferred Directors (as each term is defined below)), at which a quorum is present, a majority of the votes cast shall be sufficient to elect; provided, however, that at any meeting of stockholders held for the election of directors (other than Class Directors and/or Preferred Directors) at which a quorum is present, and one or more stockholders have (a) nominated one or more individuals to the Board of Directors in compliance with Section 1.13 of these Bylaws, such that the nominees for election to the Board of Directors exceeds the number of open seats, and (b) not withdrawn such Nomination or Nominations on or prior to the tenth (10th) day preceding the date on which the Corporation first gives notice of such meeting to stockholders, a plurality of the votes cast shall be sufficient to elect. When a quorum is present at any meeting of stockholders, all other elections, questions or business presented to the stockholders at such meeting shall be decided by the affirmative vote of a majority of votes cast with respect to any such election, question or business presented to the stockholders unless the election, question or business is one which, by express provision of the Certificate of Incorporation, these Bylaws, the rules or regulations of any stock exchange applicable to the Corporation, any regulation applicable to the Corporation or its securities or the laws of the State of Delaware, a vote of a different number or voting by class or series is required, in which case, such express provision shall govern. For purposes of these Bylaws, a “majority of the votes cast” means that the number of votes cast “for” a nominee, question or business exceeds the number of votes cast “against” such nominee, question or business.

Section 1.8 Fixing Date for Determination of Stockholders of Record. In order that the Corporation may determine the stockholders entitled to notice of any meeting of stockholders or any adjournment thereof, or to consent to corporate action without a meeting (when permitted by or pursuant to the provisions of the Certificate of Incorporation), or entitled to receive payment of any dividend or other distribution or allotment of any rights, or entitled to exercise any rights in respect of any change, conversion or exchange of stock or for the purpose of any other lawful action, the Board of Directors may fix a record date, which record date shall not precede the date upon which the resolution fixing the record date is adopted by the Board of Directors, and which record date: (a) in the case of a determination of stockholders entitled to notice of any meeting of stockholders or any adjournment thereof, shall, unless otherwise required by applicable law, not be more than sixty (60) nor less than ten (10) days before the date of such meeting and, unless the Board of Directors determines, at the time it fixes such record date, that a later date on

 

2


or before the date of the meeting shall be the date for determining the stockholders entitled to vote at such meeting, the record date for determining the stockholders entitled to notice of such meeting shall also be the record date for determining the stockholders entitled to vote at such meeting; (b) in the case of a determination of stockholders entitled to consent to corporate action without a meeting (when permitted by or pursuant to the provisions of the Certificate of Incorporation), shall not be more than ten (10) days from the date upon which the resolution fixing the record date is adopted by the Board of Directors; and (c) in the case of any other action, shall not be more than sixty (60) days prior to such other action. If no record date is fixed: (i) the record date for determining stockholders entitled to notice of and to vote at a meeting of stockholders shall be at the close of business on the day next preceding the day on which notice is given, or, if notice is waived, at the close of business on the day next preceding the day on which the meeting is held; (ii) the record date for determining stockholders entitled to consent to corporate action without a meeting, if any, when no prior action of the Board of Directors is required by applicable law, shall be the first date on which a signed consent setting forth the action taken or proposed to be taken is delivered to the Corporation in accordance with applicable law, or, if prior action by the Board of Directors is required by applicable law, shall be at the close of business on the day on which the Board of Directors adopts the resolution taking such prior action; and (iii) the record date for determining stockholders for any other purpose shall be at the close of business on the day on which the Board of Directors adopts the resolution relating thereto. A determination of stockholders of record entitled to notice of or to vote at a meeting of stockholders shall apply to any adjournment of the meeting; provided, however, that the Board of Directors may fix a new record date for the determination of stockholders entitled to vote at the adjourned meeting, and in such case shall also fix as the record date for the stockholders entitled to notice of such adjourned meeting the same or an earlier date as that fixed for the determination of stockholders entitled to vote in accordance with the foregoing provisions of this Section 1.8 at the adjourned meeting.

Section 1.9 List of Stockholders Entitled to Vote. The Corporation shall prepare, no later than the tenth (10th) day before each meeting of stockholders, a complete list of the stockholders entitled to vote at the meeting; provided, however, if the record date for determining the stockholders entitled to vote is less than ten (10) days before the meeting date, the list shall reflect the stockholders entitled to vote as of the tenth (10th) day before the meeting date, arranged in alphabetical order, and showing the address of each stockholder and the number of shares registered in the name of each stockholder. Nothing contained in this Section 1.9 shall require the Corporation to include electronic mail addresses or other electronic contact information on such list. Such list shall be open to the examination of any stockholder, for any purpose germane to the meeting for a period of ten (10) days ending on the day before the meeting date (a) on a reasonably accessible electronic network; provided that the information required to gain access to such list is provided with the notice of meeting or (b) during ordinary business hours at the principal place of business of the Corporation. Except as otherwise provided by applicable law, the stock ledger shall be the only evidence as to who are the stockholders entitled to examine the list of stockholders required by this Section 1.9 or to vote in person or by proxy at any meeting of stockholders. In the event that the Corporation determines to make the list available on an electronic network, the Corporation may take reasonable steps to ensure that such information is available only to stockholders of the Corporation.

Section 1.10 Action By Consent in Lieu of Meeting. The Certificate of Incorporation provides that except as otherwise permitted by or pursuant to the provisions of the Certificate of Incorporation, no action that is required or permitted to be taken by the stockholders of the Corporation at any annual or special meeting of stockholders may be effected by consent of stockholders in lieu of a meeting of stockholders. When, as permitted by or pursuant to the provisions of the Certificate of Incorporation, action required or permitted to be taken at any annual or special meeting of stockholders is taken without a meeting, without prior notice and without a vote, a consent or consents, setting forth the action so taken, shall be signed by the holders of outstanding shares of capital stock of the Corporation having not less than the minimum number of votes that would be necessary to authorize or take such action at a meeting at which all shares entitled to vote thereon were present and voted and shall be delivered to the Corporation in accordance with applicable law. When, as permitted by or pursuant to the provisions of the Certificate of Incorporation, action required or permitted to be taken at any annual or special meeting of stockholders is taken without a meeting, without prior notice and without a vote, prompt notice of the taking of the corporate action without a meeting by less than unanimous consent shall, to the extent required by applicable law, be given to those stockholders who have not consented and who, if the action had been taken at a meeting, would have been entitled to notice of the meeting if the record date for notice of such meeting had been the date that consents signed by a sufficient number of holders to take the action were delivered to the Corporation.

 

3


Section 1.11 Inspectors of Election. The Corporation may, and shall if required by applicable law, in advance of any meeting of stockholders, appoint one or more inspectors of election, who may be employees of the Corporation, to act at the meeting or any adjournment thereof and to make a written report thereof. The Corporation may designate one or more persons as alternate inspectors to replace any inspector who fails to act. In the event that no inspector so appointed or designated is able to act at a meeting of stockholders, the individual presiding over the meeting shall appoint one or more inspectors to act at the meeting. Each inspector, before entering upon the discharge of his or her duties, shall take and sign an oath to execute faithfully the duties of inspector with strict impartiality and according to the best of his or her ability. The inspector or inspectors so appointed or designated shall (a) ascertain the number of shares of capital stock of the Corporation outstanding and the voting power of each such share, (b) determine the shares of capital stock of the Corporation represented at the meeting and the validity of proxies and ballots, (c) count all votes and ballots, (d) determine and retain for a reasonable period a record of the disposition of any challenges made to any determination by the inspectors and (e) certify their determination of the number of shares of capital stock of the Corporation represented at the meeting and such inspectors’ count of all votes and ballots. Such certification and report shall specify such other information as may be required by applicable law. In determining the validity and counting of proxies and ballots cast at any meeting of stockholders of the Corporation, the inspectors may consider such information as is permitted by applicable law. No individual who is a candidate for an office at an election may serve as an inspector at such election.

Section 1.12 Conduct of Meetings. The date and time of the opening and the closing of the polls for each election, question or business upon which the stockholders will vote at a meeting of stockholders shall be announced at the meeting by the chairperson of such meeting. The Board of Directors may adopt (by resolution or resolutions) such rules and regulations for the conduct of the meeting of stockholders as it shall deem appropriate. Except to the extent inconsistent with such rules and regulations as adopted by the Board of Directors, the chairperson of any meeting of stockholders shall have the right and authority to convene and to adjourn the meeting, to prescribe such rules, regulations and procedures and to do all such acts as, in the judgment of such individual, are appropriate for the proper conduct of the meeting of stockholders. Such rules, regulations or procedures, whether adopted by the Board of Directors or prescribed by the chairperson of the meeting of stockholders, may include, without limitation, the following: (a) the establishment of an agenda or order of business for the meeting of stockholders; (b) rules and procedures for maintaining order at the meeting of stockholders and the safety of those present; (c) limitations on attendance at or participation in the meeting of stockholders to stockholders of record of the Corporation, their duly authorized and constituted proxies or such other persons as the chairperson of the meeting of stockholders shall determine; (d) restrictions on entry to the meeting of stockholders after the time fixed for the commencement thereof; and (e) limitations on the time allotted to questions or comments by participants. The Board of Directors or, in addition to making any other determinations that may be appropriate to the conduct of the meeting of stockholders, the chairperson of the meeting of stockholders, in each case, shall have the power and duty to determine whether any election, question or business was or was not properly made, proposed or brought before the meeting of stockholders and therefore shall be disregarded and not be considered or transacted at such meeting, and, if the Board of Directors or the chairperson of such meeting, as the case may be, determines that such election, question or business was not properly made, proposed or brought before such meeting and shall be disregarded and not be considered or transacted at such meeting, the chairperson of the meeting shall declare to such meeting that such election, question or business was not properly made, proposed or brought before such meeting and shall be disregarded and not be considered or transacted at such meeting, and any such election, question or business shall not be considered or transacted at such meeting. Unless and to the extent determined by the Board of Directors or the chairperson of the meeting, meetings of stockholders shall not be required to be held in accordance with the rules of parliamentary procedure.

Section 1.13 Notice of Stockholder Business and Nominations.

(a) Annual Meetings of Stockholders. (i) Nominations of one or more individuals for election to the Board of Directors by the stockholders generally entitled to vote (which, for the avoidance of doubt, shall exclude nominations of one or more individuals for election as Class Directors and/or Preferred Directors) (each, a “Nomination,” and more than one, “Nominations”) and the proposal of any question or business other than a Nomination or Nominations to be considered by the stockholders generally entitled to vote (which, for the avoidance of doubt, shall exclude any question or business other than a Nomination or Nominations required by or pursuant to the provisions of the Certificate of Incorporation with respect to the rights of the holders of any class of capital stock of the Corporation then outstanding to be voted on by the holders of such class, voting separately as a single class, or the holders of any series of preferred stock of the Corporation then outstanding to be voted on by the holders of such

 

4


series, voting separately as a single class) (collectively, “Business”) may be made at an annual meeting of stockholders only (A) pursuant to the Corporation’s notice of meeting (or any supplement thereto); provided, however, that reference in the Corporation’s notice of meeting to the election of directors or the election of members of the Board of Directors shall not include or be deemed to include a Nomination or Nominations, (B) by or at the direction of the Board of Directors or (C) by any stockholder of the Corporation who was a stockholder of record of the Corporation at the time the notice provided for in this Section 1.13 is delivered to the Secretary, who is entitled to vote at the meeting and who complies with the procedures set forth in this Section 1.13.

(ii) For Nominations or Business to be properly brought before an annual meeting of stockholders by a stockholder pursuant to Section 1.13(a)(i)(C), the stockholder must have given timely notice thereof in writing to the Secretary and any proposed Business must constitute a proper matter for stockholder action. To be timely, a stockholder’s notice shall be delivered to the Secretary at the principal executive offices of the Corporation not later than the close of business on the ninetieth (90th) day nor earlier than the close of business on the one hundred twentieth (120th) day prior to the first anniversary of the preceding year’s annual meeting of stockholders; provided, however, that in the event that the date of the annual meeting is more than thirty (30) days before or more than seventy (70) days after such anniversary date, notice by the stockholder must be so delivered not earlier than the close of business on the one hundred twentieth (120th) day prior to such annual meeting and not later than the close of business on the later of the ninetieth (90th) day prior to such annual meeting or the tenth (10th) day following the day on which public announcement of the date of such meeting is first made by the Corporation. In no event shall the public announcement of an adjournment or postponement of an annual meeting of stockholders of the Corporation commence a new time period (or extend any time period) for the giving of a stockholder’s notice as described above. Such stockholder’s notice shall set forth: (A) as to each Nomination to be made by such stockholder, (1) all information relating to the individual subject to such Nomination that is required to be disclosed in solicitations of proxies for election of directors in an election contest, or is otherwise required, in each case pursuant to and in accordance with Regulation 14A under the Exchange Act, without regard to the application of the Exchange Act to either the Nomination or the Corporation, (2) such individual’s written consent to being named in a proxy statement as a nominee and to serving as director if elected, (3) any direct or indirect compensatory, payment, indemnification or other financial agreement, arrangement or understanding that such individual has, or has had within the past three years, with any person or persons other than the Corporation (including, without limitation, the amount of any payment or payments received or receivable thereunder), in each case in connection with such individual’s nomination or service as a director of the Corporation (such agreement, arrangement or understanding, a “Third-Party Compensation Arrangement”), and (4) a description of any other material relationships between such individual and such individual’s respective affiliates and associates, or others acting in concert with them, on the one hand, and such stockholder giving the notice and the beneficial owner, if any, on whose behalf the Nomination is made, and their respective affiliates and associates, or others acting in concert with them, on the other hand, including, without limitation, all information that would be required to be disclosed pursuant to Item 404 under Regulation S-K if such stockholder, beneficial owner, affiliate or associate were the “registrant” for purposes of such rule and such person were a director or executive officer of such registrant; (B) as to the Business proposed by such stockholder, a brief description of the Business, the text of the proposed Business (including the text of any resolution or resolutions proposed for consideration and in the event that such Business includes a proposal to amend these Bylaws, the text of the proposed amendment), the reason or reasons for conducting such Business at the meeting and any material interest or interests of stockholder and the beneficial owner, if any, on whose behalf the proposal is made; and (C) as to the stockholder giving the notice and the beneficial owner, if any, on whose behalf the Nomination, Nominations or Business is made (1) the name and address of such stockholder, as they appear on the Corporation’s books, and of such beneficial owner, if any, and of their respective affiliates or associates or others acting in concert with them, (2) the class, series and number of shares of capital stock of the Corporation which are owned beneficially and of record by such stockholder and such beneficial owner, if any, (3) a representation that the stockholder is a holder of record of shares of capital stock of the Corporation entitled to vote at such meeting and such stockholder (or a qualified representative) intends to appear in person or by proxy at the meeting to propose such Nomination, Nominations or Business, (4) any agreement, arrangement or understanding between such stockholder, such beneficial owner or their respective affiliates or associates, or others acting in concert with them, on the one hand, and any other person or persons other than the Corporation (including, in each case, the name or names of such person or persons), on the other hand, in connection with such Nomination, Nominations or Business, (5) any (x) agreement, arrangement or understanding (including, without limitation and regardless of the form of settlement, any derivative, long or short positions, profit interests, forwards, futures, swaps, options, warrants, convertible securities, stock appreciation or similar rights, hedging transactions and borrowed or loaned shares) that has been entered into by or on behalf of such

 

5


stockholder, such beneficial owner or their respective affiliates or associates or others acting in concert with them with respect to the Corporation’s securities (any of the foregoing, a “Derivative Instrument”), including the full notional amount of any securities that, directly or indirectly, underlie any Derivative Instrument, and (y) other agreement, arrangement or understanding that has been made the effect or intent of which is to create or mitigate loss to, manage risk or benefit of share price changes for, or increase or decrease the voting power of, such stockholder, such beneficial owner or their respective affiliates or associates or others acting in concert with them with respect to the Corporation’s securities, (6) any proxy, contract, agreement, arrangement, understanding or relationship pursuant to which such stockholder, such beneficial owner or their respective affiliates or associates or others acting in concert with them has a right to vote any shares of any security of the Corporation, (7) any rights to dividends or distributions declared on the Corporation’s securities owned beneficially by such stockholder, such beneficial owner or their respective affiliates or associates or others acting in concert with them that are separated or separable from the underlying security, (8) any proportionate interest in the Corporation’s securities or Derivative Instruments held, directly or indirectly, by a general or limited partnership in which such stockholder, such beneficial owner or their respective affiliates or associates or others acting in concert with them is a general partner or, directly or indirectly, beneficially owns an interest in a general partner of such general or limited partnership, (9) any performance-related fees (other than an asset-based fee) that such stockholder, such beneficial owner or their respective affiliates or associates or others acting in concert with them is entitled to based on any increase or decrease in the value of the Corporation’s securities or Derivative Instruments, including, without limitation, any such interests held by members of the immediate family of such persons sharing the same household, (10) any significant equity interests or any Derivative Instruments in any principal competitor of the Corporation that are held by such stockholder, such beneficial owner or their respective affiliates or associates or others acting in concert with them, (11) any direct or indirect interest of such stockholder, such beneficial owner or their respective affiliates or associates or others acting in concert with them, in any contract to which Corporation, any affiliate of the Corporation or any principal competitor of the Corporation is a party to or is otherwise bound (in each case, including, without limitation, any employment agreement, collective bargaining agreement or consulting agreement), (12) any material pending or threatened action, suit or proceeding in which such stockholder, such beneficial owner or their respective affiliates or associates or others acting in concert with them is a party or material participant in and which involves the Corporation or any of its officers, directors or affiliates, (13) any material relationship between such stockholder, such beneficial owner or their respective affiliates or associates or others acting in concert with them, on the one hand, and the Corporation or any of its officers, directors or affiliates, on the other hand, (14) a representation as to whether such stockholder or such beneficial owner, if any, intends to or is part of a group which intends (x) to deliver by proxy statement and/or form of proxy to holders of at least the percentage of the Corporation’s outstanding shares of capital stock required to approve or adopt the Business or elect the nominee or nominees subject to the Nomination or Nominations and/or (y) to otherwise solicit proxies from stockholders of the Corporation in support of such Nomination, Nominations or Business, (15) any other information relating to such stockholder, such beneficial owner or their respective affiliates or associates or others acting in concert with them, or Nomination, Nominations or Business, that, in each case would be required to be disclosed in a proxy statement or other filing required to be made in connection with the solicitation of proxies in support of such Nomination or Nomination (in a contested election of directors) or Business pursuant to Section 14 of the Exchange Act and (16) such other information relating to any Business as the Corporation may reasonably require to determine whether such Business is a proper matter for stockholder action; provided, however, that if the Business is otherwise subject to Rule 14a-8 (or any successor thereto) promulgated under the Exchange Act (“Rule 14a-8”), the foregoing notice requirements shall be deemed satisfied by a stockholder if the stockholder has notified the Corporation of his, her or its intention to present such Business at an annual meeting of stockholders of the Corporation in compliance with Rule 14a-8, and such Business has been included in a proxy statement that has been prepared by the Corporation to solicit proxies for such annual meeting of stockholders.

(iii) In addition to the requirements of Section 1.13(a)(ii), to be timely, a stockholder’s notice (and any additional information submitted to the Corporation in connection therewith) must further be updated and supplemented (A) if necessary, so that the information provided or required to be provided in such notice is true and correct as of the record date(s) for determining the stockholders entitled to notice of, and to vote at, the annual meeting and as of the date that is ten (10) business days prior to the annual meeting or any adjournment, rescheduling, postponement or other delay thereof and (B) to provide any additional information that the Corporation may reasonably request. Any such update and supplement or additional information (including, if requested pursuant to Section 1.13(a)(ii)(C)(16)) must be delivered to the Secretary at the principal executive offices of the Corporation (A) in the case of a request for additional information, promptly following a request therefor, which response must be delivered to the Secretary at the principal executive offices of the Corporation not later than such reasonable time as

 

6


is specified in any such request from the Corporation; or (B) in the case of any other update or supplement of any information, not later than five (5) business days after the record date(s) for the meeting (in the case of any update and supplement required to be made as of the record date(s)), and not later than eight (8) business days prior to the date for the meeting or any adjournment, rescheduling, postponement or other delay thereof (in the case of any update or supplement required to be made as of ten (10) business days prior to the meeting or any adjournment, rescheduling, postponement or other delay thereof). In addition, no later than five (5) business days prior to the meeting or any adjournment, rescheduling, postponement or other delay thereof, a stockholder giving notice of a Nomination shall provide the Corporation with reasonable evidence that such stockholder has met the requirements of Rule 14a-19. The failure to timely provide any update, supplement, evidence or additional information required by this Section 1.13(a)(iii) shall result in the Nomination, Nominations or Business no longer being eligible for consideration at the meeting. If the stockholder fails to comply with the requirements of Rule 14a-19 (including because the stockholder fails to provide the Corporation with all information required by Rule 14a-19), then the Nomination or Nominations proposed by such stockholder shall be ineligible for election at the meeting. For the avoidance of doubt, the obligation to update and supplement, or provide additional information or evidence, as set forth in this Section 1.13(a)(iii) shall not limit the Corporation’s rights with respect to any deficiencies in any notice provided by a stockholder, extend any applicable deadlines pursuant this Section 1.13 or enable or be deemed to permit a stockholder who has previously submitted notice pursuant to this Section 1.13 to amend or update any Nomination or to submit any new Nomination. No disclosure pursuant to this Section 1.13 shall be required with respect to the ordinary course business activities of any broker, dealer, commercial bank, trust company or other nominee who is the stockholder submitting a notice pursuant to this Section 1.13 solely because such broker, dealer, commercial bank, trust company or other nominee has been directed to prepare and submit the notice required by this Section 1.13 shall on behalf of a beneficial owner.

(iv) Notwithstanding anything in the second sentence of Section 1.13(a)(ii) to the contrary, in the event that the number of directors to be elected to the Board of Directors by the stockholders generally entitled to vote (which, for the avoidance of doubt, shall exclude the Class Directors and/or the Preferred Directors) at an annual meeting of stockholders is increased and there is no public announcement by the Corporation naming the nominees for election to the additional directorships at least one hundred (100) days prior to the first (1st) anniversary of the preceding year’s annual meeting of stockholders, a stockholder’s notice required by this Section 1.13 shall also be considered timely, but only with respect to nominees for election to such additional directorships, if it shall be delivered to the Secretary at the principal executive offices of the Corporation not later than the close of business on the tenth (10th) day following the day on which such public announcement is first made by the Corporation.

(b) Special Meetings of Stockholders. Only such Business shall be conducted at a special meeting of stockholders of the Corporation as shall have been brought before such meeting pursuant to the Corporation’s notice of meeting (or any supplement thereto). Provided that the Board of Directors has determined that directors shall be elected at a special meeting of stockholders of the Corporation, a Nomination or Nominations may be made at a special meeting of stockholders of the Corporation at which one or more directors are to be elected by the stockholders generally entitled to vote (which, for the avoidance of doubt, shall exclude the Class Directors and/or the Preferred Directors) pursuant to the Corporation’s notice of meeting (or any supplement thereto) (provided, however, that reference in the Corporation’s notice of meeting to the election of directors or the election of members of the Board of Directors shall not include or be deemed to include a Nomination or Nominations) (i) by or at the direction of the Board of Directors or (ii) by any stockholder of the Corporation who is a stockholder of record at the time the notice provided for in this Section 1.13 is delivered to the Secretary, who is entitled to vote at the meeting and upon such election and who complies with the notice procedures set forth in this Section 1.13. In the event the Corporation calls a special meeting of stockholders for the purpose of electing one or more directors to the Board of Directors by the stockholders generally entitled to vote (which, for the avoidance of doubt, shall exclude the Class Directors and/or the Preferred Directors), any such stockholder entitled to vote in such election may make Nominations of one or more individuals (as the case may be) for election to such position(s) as specified in the Corporation’s notice of meeting pursuant to Section 1.13(b)(iii), if the stockholder’s notice required by Section 1.13(a)(ii) shall be delivered to the Secretary at the principal executive offices of the Corporation not earlier than the close of business on the one hundred twentieth (120th) day prior to such special meeting and not later than the close of business on the later of the ninetieth (90th) day prior to such special meeting or the tenth (10th) day following the day on which public announcement is first made of the date of such special meeting and of the nominee(s) proposed by the Board of Directors to be elected at such special meeting. In no event shall the public announcement of an adjournment or postponement of a special meeting of stockholders of the Corporation commence a new time period (or extend any time period) for the giving of a stockholder’s notice as described above.

 

7


(c) General.

(i) Additional Requirements and Procedures.

(A) To be eligible to be nominated by a stockholder of the Corporation for election pursuant to Section 1.13(a)(i)(C), the individual must provide to the Secretary, in accordance with the applicable time periods prescribed for delivery of notice under this Section 1.13:

(1) A signed and completed written questionnaire (in the form provided by the Secretary at the written request of the stockholder of the Corporation nominating such individual for election pursuant to Section 1.13(a)(C), which form shall be provided by the Secretary within ten (10) days of receiving such request) containing information regarding such individual’s background and qualifications and such other information as may reasonably be required by the Corporation to determine the eligibility of such individual to serve as a director of the Corporation or to serve as an independent director of the Corporation;

(2) A written representation and undertaking of such individual that, unless previously disclosed to the Corporation, such individual is not, and will not become, a party to any voting agreement, arrangement, commitment, assurance or understanding with any person as to how such individual, if elected as a director of the Corporation, will vote on any issue;

(3) A written representation and undertaking of such individual that, unless previously disclosed to the Corporation, such individual is not, and will not become, a party to any Third-Party Compensation Arrangement;

(4) A written representation and undertaking of such individual that, if elected as a director of the Corporation, such individual would be in compliance, and will continue to comply, with the Corporation’s corporate governance, conflict of interest, confidentiality, stock ownership and trading guidelines, and other policies and guidelines applicable to directors and in effect during such individual’s service as a director of the Corporation (and, if requested by such individual, the Secretary will provide to such individual all such policies and guidelines then in effect); and

(5) A written representation and undertaking of such individual that such individual, if elected as a director of the Corporation, intends to serve a full term on the Board of Directors.

(B) No individual shall be eligible to be nominated by a stockholder of the Corporation for election as a director of the Corporation pursuant to Section 1.13(a)(i)(C), unless nominated and elected in accordance with the procedures set forth in this Section 1.13. No Business proposed by a stockholder shall be conducted at a meeting of stockholders of the Corporation except in accordance with this Section 1.13.

(C) The Board of Directors or the chairperson of the applicable meeting of stockholders shall have the power and duty to determine and declare to the meeting that a Nomination was not made or that Business was not proposed in accordance with the procedures prescribed by this Section 1.13 or that such Nomination or Business was not properly brought before the meeting. If the Board of Directors or the chairperson of the meeting should so determine, then the chairperson of the meeting shall so declare to the meeting and such Nomination or Business shall be disregarded and shall not be transacted, as the case may be.

(D) Notwithstanding anything to the contrary in this Section 1.13, unless otherwise required by applicable law, if the stockholder (or a qualified representative of the stockholder) does not appear in person at the meeting to present a Nomination or other Business, such Nomination or Business shall be disregarded and not be transacted, as the case may be, notwithstanding that proxies in respect of such Nomination or Business may have been received by the Corporation and counted for purposes of determining a quorum. For purposes of this Section 1.13, to be considered a qualified representative of the stockholder, a person must be a duly authorized officer, manager or partner of such stockholder or must be authorized by a writing executed by such stockholder or an electronic transmission delivered by such stockholder to act for such stockholder as proxy at the meeting, and such person must produce such writing or electronic transmission, or a reliable reproduction of the writing or electronic transmission, at the meeting.

 

8


(E) Without limiting this Section 1.13, a stockholder must also comply with all applicable requirements of the Exchange Act with respect to the matters set forth in this Section 1.13, it being understood that any references in this Section 1.13 to the Exchange Act are not intended to, and shall not, limit any requirements applicable to Nominations or Business pursuant to this Section 1.13, and that compliance with this Section 1.13 is the exclusive means for a stockholder to make Nominations or propose Business.

(ii) For purposes of this Section 1.13, “public announcement” shall include disclosure in a press release reported by the Dow Jones News Service, Associated Press or comparable national news service or in a document publicly filed by the Corporation with or publicly furnished by the Corporation to the Securities and Exchange Commission pursuant to Section 13, 14 and 15(d) (or any successor thereto) of the Exchange Act.

(iii) Notwithstanding anything to the contrary in this Section 1.13, the notice requirements set forth in this Section 1.13 with respect to the proposal of any Business shall be deemed to be satisfied by a stockholder if (A) such stockholder has submitted a proposal with respect to such Business to the Corporation in compliance with Rule 14a-8 and (B) such stockholder’s proposed Business has been included in a proxy statement that has been prepared by the Corporation to solicit proxies for the meeting of stockholders. Except as otherwise provided by or pursuant to the Certificate of Incorporation and subject to Rule 14a-8 and other applicable rules and regulations under the Exchange Act, nothing in this Section 1.13 shall be construed to permit any stockholder, or give any stockholder the right, to include or have disseminated or described in the Corporation’s proxy statement any Nomination or Business.

ARTICLE II

Board of Directors

Section 2.1 Number; Qualifications. Subject to applicable law and the rights, if any, of the holders of any class of capital stock of the Corporation then outstanding to elect one or more directors by or pursuant to the provisions of the Certificate of Incorporation (such directors, the “Class Directors” and each, a “Class Director”) or the holders of any series of preferred stock of the Corporation then outstanding to elect directors by or pursuant to the provisions of the Certificate of Incorporation (such directors, the “Preferred Directors” and each, a “Preferred Director”), the Board of Directors shall consist of one or more members, the number thereof to be determined from time to time by resolution or resolutions of the Board of Directors. Directors need not be stockholders.

Section 2.2 Resignation; Newly Created Directorships and Vacancies. Any director may resign at any time upon notice to the Corporation. Subject to the rights, if any, of the holders of any class of stock of the Corporation then outstanding to elect one or more Class Directors or the holders of any series of preferred stock of the Corporation then outstanding to elect one or more Preferred Directors, in each case, by or pursuant to the provisions of the Certificate of Incorporation, newly created directorships resulting from an increase in the authorized number of directors or any vacancies on the Board of Directors resulting from death, resignation, disqualification, removal or other cause, shall be filled solely and exclusively by a majority of the directors then in office, although less than a quorum, or by the sole remaining director. Any director so elected shall hold office until the expiration of the term of office of the director whom he or she has replaced and until his or her successor shall be elected and qualified, subject to such director’s earlier death, resignation, disqualification or removal. No decrease in the number of directors shall shorten the term of any incumbent director.

Section 2.3 Regular Meetings. Regular meetings of the Board of Directors may be held at such places within or without the State of Delaware and at such times as the Board of Directors may from time to time determine.

Section 2.4 Special Meetings. Special meetings of the Board of Directors may be held at any time or place within or without the State of Delaware whenever called by the Chairperson of the Board of Directors, the Chief Executive Officer, the President or by the directors entitled to cast at least half of the votes of the whole Board of Directors. Notice of a special meeting of the Board of Directors shall be given by or at the direction of the person or persons calling the meeting (a) in the case of notice delivered by mail, at least five (5) days before the special meeting, (b) in the case of notice delivered by courier, at least forty-eight (48) hours before the special meeting, or (c) in the case of notice delivered by electronic mail, at least twenty-four (24) hours before the special meeting. Notice need not be given to any director who consents in writing, whether before or after the meeting, or who attends the meeting without protesting prior thereto or at its commencement, the lack of notice to such director.

 

9


Section 2.5 Telephonic Meetings Permitted. Members of the Board of Directors, or any committee designated by the Board of Directors, may participate in a meeting thereof by means of conference telephone or other communications equipment by means of which all individuals participating in the meeting can hear each other, and participation in a meeting pursuant to this Section 2.5 shall constitute presence in person at such meeting.

Section 2.6 Quorum; Vote Required for Action. At all meetings of the Board of Directors the directors entitled to cast a majority of the votes of the whole Board of Directors shall constitute a quorum for the transaction of business. Except in cases in which the Certificate of Incorporation, these Bylaws or applicable law otherwise provides, a majority of the votes entitled to be cast by the directors present at a meeting at which a quorum is present shall be the act of the Board of Directors.

Section 2.7 Organization. Meetings of the Board of Directors shall be presided over by the Chairperson of the Board of Directors, if any, or in his or her absence, by the Chief Executive Officer, if any, or in his or her absence, by the President, if any, or in his or her absence, by a chairperson chosen at the meeting. The Secretary shall act as secretary of the meeting, but in his or her absence the chairperson of the meeting may appoint any individual to act as secretary of the meeting.

Section 2.8 Action by Unanimous Consent of Directors. Unless otherwise restricted by or pursuant to the Certificate of Incorporation or by these Bylaws, (a) any action required or permitted to be taken at any meeting of the Board of Directors, or of any committee thereof, may be taken without a meeting if all members of the Board of Directors or such committee, as the case may be, consent thereto in writing or by electronic transmission, and (b) a consent may be documented, signed and delivered in any manner permitted by Section 116 of the General Corporation Law of the State of Delaware (as the same exists or may hereafter be amended, the “DGCL”). After action is taken, the consent or consents relating thereto shall be filed with the minutes of the proceedings of the Board of Directors, or the committee thereof, in the same paper or electronic form as the minutes are maintained.

ARTICLE III

Committees

Section 3.1 Committees. The Board of Directors may designate one or more committees, each committee to consist of one or more of the directors of the Corporation. The Board of Directors may designate one or more directors as alternate members of any committee, who may replace any absent or disqualified member at any meeting of the committee. In the absence or disqualification of a member of the committee, the member or members thereof present at any meeting and not disqualified from voting, whether or not he, she or they constitute a quorum, may unanimously appoint another member of the Board of Directors to act at the meeting in place of any such absent or disqualified member. Any such committee, to the extent permitted by applicable law and to the extent provided in the resolution of the Board of Directors or these Bylaws, shall have and may exercise all the powers and authority of the Board of Directors in the management of the business and affairs of the Corporation, and may authorize the seal of the

Corporation to be affixed to all papers which may require it. Each committee designated by the Board of Directors shall keep regular minutes of its meetings.

Section 3.2 Committee Rules. Unless the Board of Directors otherwise provides, each committee designated by the Board of Directors may make, alter and repeal rules for the conduct of its business. In the absence of such rules each committee shall conduct its business in the same manner as the Board of Directors conducts its business pursuant to Article II of these Bylaws with such changes in the context of Article II of these Bylaws as are necessary to substitute the committee and its members for the Board of Directors and its members; provided, however, that, except to the extent provided in the resolution of the Board of Directors designating such committee or any amendment or supplement thereof, (a) the time and place of regular meetings of committees may be determined either by resolution of the Board of Directors or by resolution of the committee, (b) special meetings of committees may also be called by resolution of the Board of Directors or the committee and (c) notice of special meetings of committees shall also be given to all alternate members of such committees who shall have the right to attend all meetings of such committees.

 

10


Section 3.3 Subcommittees. Unless otherwise provided in the resolution of the Board of Directors designating the committee, a committee may create one (1) or more subcommittees, each subcommittee to consist of one (1) or more members of the committee, and delegate to a subcommittee any or all of the powers and authority of the committee. Except for references to committee and members of committees in this Article III, every reference in these Bylaws to a committee or a member of a committee shall be deemed to include a reference to a subcommittee or member of a subcommittee.

ARTICLE IV

Officers

Section 4.1 Executive Officers; Election; Qualifications; Term of Office, Resignation; Removal; Vacancies. The Board of Directors shall elect a Chief Executive Officer, a President, a Chief Operating Officer, a Chief Financial Officer and a Secretary, and shall choose a Chairperson of the Board of Directors from among its members. The Board of Directors may also choose one or more Vice Presidents, one or more Assistant Secretaries, a Treasurer and one or more Assistant Treasurers and such other officers as it shall from time to time deem necessary or desirable. Each such officer shall hold office until the first meeting of the Board of Directors after the annual meeting of stockholders next succeeding his or her election, and until his or her successor is elected and qualified or until his or her earlier death, resignation or removal. Any officer may resign at any time upon written notice to the Corporation. Except as otherwise provided by or pursuant to the Certificate of Incorporation, the Board of Directors may remove any officer with or without cause at any time, but such removal shall be without prejudice to the contractual rights of such officer, if any, with the Corporation. Any number of offices may be held by the same person. Any vacancy occurring in any office of the Corporation by death, resignation, removal or otherwise may be filled for the unexpired portion of the term by the Board of Directors at any regular or special meeting.

Section 4.2 Powers and Duties of Executive Officers. The officers of the Corporation shall have such powers and duties in the management of the Corporation as may be prescribed in these Bylaws or a resolution by the Board of Directors and, to the extent not so provided, as generally pertain to their respective offices, subject to the control of the Board of Directors. The Board of Directors may require any officer, agent or employee to give security for the faithful performance of his or her duties.

Section 4.3 Appointing Attorneys and Agents; Voting Securities of Other Entities. Unless otherwise provided by resolution or resolutions adopted by the Board of Directors, the Chairperson of the Board of Directors, the Chief Executive Officer or the President may from time to time appoint an attorney or attorneys or agent or agents of the Corporation, for, in the name and on behalf of the Corporation, to cast the votes which the Corporation may be entitled to cast as the holder of stock or other securities in any other corporation or other entity, any of whose stock or other securities may be held by the Corporation, at meetings of the holders of the stock or other securities of such other corporation or other entity, or to consent, in the name of the Corporation as such holder, to any action by such other corporation or other entity, and may instruct the person or persons so appointed as to the manner of casting such votes or giving such consents, and may execute or cause to be executed for, in the name and on behalf of the Corporation and under its corporate seal or otherwise, all such proxies or other instruments as he or she may deem necessary or proper. Any of the rights set forth in this Section 4.3 which may be delegated to an attorney or agent may also be exercised directly by the Chairperson of the Board of Directors, the Chief Executive Officer or the President.

ARTICLE V

Stock

Section 5.1 Certificates. The shares of capital stock of the Corporation may be represented by certificates or may be issued in uncertificated form in accordance with applicable law as it now exists or hereinafter shall be changed. The Board of Directors may provide by resolution or resolutions that some or all of any or all classes or series of its stock shall be uncertificated shares. Any such resolution shall not apply to shares represented by a certificate until such certificate is surrendered to the Corporation. Every holder of capital stock of the Corporation represented by certificates shall be entitled to have a certificate signed by, or in the name of, the Corporation by any two (2) authorized officers of the Corporation representing the number of shares registered in certificate form. Each of the Chief Executive Officer, the President, the Chief Financial Officer and the Secretary, in addition to any other officers of the Corporation authorized by the Board of Directors (by resolution or resolutions thereof) or these Bylaws, is hereby

 

11


authorized to sign certificates by, or in the name of, the Corporation. Any or all of the signatures on the certificate may be a facsimile. In case any officer, transfer agent or registrar who has signed or whose facsimile signature has been placed upon a certificate shall have ceased to be such officer, transfer agent, or registrar before such certificate is issued, it may be issued by the Corporation with the same effect as if such person were such officer, transfer agent, or registrar at the date of issue. The Corporation shall not have the power to issue a certificate in bearer form.

Section 5.2 Lost, Stolen or Destroyed Stock Certificates; Issuance of New Certificates or Uncertificated Shares. The Corporation may issue a new certificate of stock or uncertificated shares in the place of any certificate theretofore issued by it, alleged to have been lost, stolen or destroyed, and the Corporation may require the owner of the lost, stolen or destroyed certificate, or such owner’s legal representative, to give the Corporation a bond sufficient to indemnify it against any claim that may be made against it on account of the alleged loss, theft or destruction of any such certificate or the issuance of such new certificate or uncertificated shares.

Section 5.3 Restrictions. If the Corporation issues any shares that are not registered under the Securities Act of 1933, as amended (the “Securities Act”), and registered or qualified under the applicable state securities laws, such shares may not be transferred without the consent of the Corporation and the certificates evidencing such shares or the notice required by Delaware law, as the case may be, shall contain substantially the following legend (or such other legend adopted by resolution or resolutions of the Board of Directors):

THESE SECURITIES ARE SUBJECT TO RESTRICTIONS ON TRANSFERABILITY SET FORTH IN THE CORPORATION’S BYLAWS (AS THE SAME MAY BE AMENDED OR AMENDED AND RESTATED) AND MAY NOT BE TRANSFERRED EXCEPT AS PERMITTED UNDER THE SECURITIES ACT OF 1933, AS AMENDED, AND THE APPLICABLE STATE SECURITIES LAWS, PURSUANT TO REGISTRATION OR EXEMPTION THEREFROM, WITHOUT THE CONSENT OF THE CORPORATION.

ARTICLE VI

Indemnification

Section 6.1 Right to Indemnification. The Corporation shall indemnify and hold harmless, to the fullest extent permitted by applicable law, any individual (a “Covered Person”) who was or is made or is threatened to be made a party or is otherwise involved in any action, suit or proceeding, whether civil, criminal, administrative or investigative (each, a “proceeding”), by reason of the fact that he or she, or an individual for whom he or she is the legal representative, is or was a director or officer of the Corporation or, while serving as a director or officer of the Corporation, is or was serving at the request of the Corporation as a director, officer, employee, agent or trustee of another corporation or of a partnership, joint venture, trust, enterprise or nonprofit entity, including service with respect to employee benefit plans, its participants or beneficiaries, whether the basis of such proceeding is alleged action in an official capacity as a director, officer, employee, agent or trustee or in any other capacity while serving as a director, officer, employee, agent or trustee, against all liability and loss suffered and expenses (including attorneys’ fees, judgments, fines, ERISA excise taxes or penalties and amounts paid in settlement) actually and reasonably incurred by such Covered Person, if such Covered Person acted in good faith and in a manner such Covered Person reasonably believed to be in or not opposed to the best interests of the Corporation, and, with respect to any criminal proceeding, had no reasonable cause to believe such Covered Person’s conduct was unlawful.

Section 6.2 Prepayment of Expenses. The Corporation shall to the fullest extent not prohibited by applicable law, pay the expenses (including attorneys’ fees) incurred by a Covered Person in defending any proceeding in advance of its final disposition; provided, however, that, to the extent required by applicable law, such payment of expenses in advance of the final disposition of the proceeding shall be made only upon receipt of an undertaking by the Covered Person to repay all amounts advanced if it should be ultimately determined that the Covered Person is not entitled to be indemnified under this Article VI or otherwise.

Section 6.3 Claims. If a claim for indemnification (following the final disposition of such proceeding) or advancement of expenses under this Article VI is not paid in full within thirty (30) days after a written claim therefor by the Covered Person has been received by the Corporation, the Covered Person may file suit to recover the unpaid amount of such claim and, if successful in whole or in part, shall be entitled to be paid the expense (including attorneys’ fees) of prosecuting such claim. In any such action the Corporation shall have the burden of proving that the Covered Person is not entitled to the requested indemnification or advancement of expenses under applicable law.

 

12


Section 6.4 Nonexclusivity of Rights. The rights conferred on any Covered Person by this Article VI shall not be exclusive of any other rights which such Covered Person may have or hereafter acquire under any statute, provision of the Certificate of Incorporation, these Bylaws, agreement, vote of stockholders or disinterested directors or otherwise.

Section 6.5 Other Sources. The Corporation’s obligation, if any, to indemnify or to advance expenses to any Covered Person who was or is serving at its request as a director, officer, employee or agent of another corporation, partnership, joint venture, trust, enterprise or nonprofit entity shall be reduced by any amount such Covered Person may collect as indemnification or advancement of expenses from such other corporation, partnership, joint venture, trust, enterprise or non-profit entity.

Section 6.6 Amendment or Repeal. Any amendment, repeal, modification or elimination of the foregoing provisions of this Article VI shall not adversely affect any right or protection hereunder of any Covered Person in respect of any act or omission occurring prior to the time of such amendment, repeal, modification or elimination.

Section 6.7 Other Indemnification and Prepayment of Expenses. This Article VI shall not limit the right of the Corporation, to the extent and in the manner permitted by applicable law, to indemnify and to advance expenses to persons other than Covered Persons when and as authorized by appropriate corporate action.

Section 6.8 Certain Terms. For purposes of this Article VI: (a) references to “the Corporation” shall include, in addition to the resulting corporation, any constituent corporation (including any constituent of a constituent) absorbed in a consolidation or merger which, if its separate existence had continued, would have had power and authority to indemnify its directors, officers and employees or agents, so that any person who is or was a director, officer, employee or agent of such constituent corporation, or is or was serving at the request of such constituent corporation as a director, officer, employee or agent of another corporation, partnership, joint venture, trust or other enterprise, shall stand in the same position under this Article VI with respect to the resulting or surviving corporation as such person would have with respect to such constituent corporation as if its separate existence had continued; (b) references to “other enterprise” shall include employee benefit plans; (c) reference to “fines” shall include any excise taxes assessed on a person with respect to any employee benefit plan; (d) references to “serving at the request of the Corporation or any of its consolidated subsidiaries” shall include any service as a director, officer, employee or agent of the Corporation which imposes duties on, or involves services by, such director, officer, employee or agent with respect to an employee benefit plan, its participants or beneficiaries; and (e) references to “ERISA” shall mean the Employee Retirement Income Security Act of 1974, as amended.

Section 6.9 Insurance. The Corporation shall have power to purchase and maintain insurance on behalf of any person who is or was a director, officer, employee or agent of the Corporation, or is or was serving at the request of the Corporation as a director, officer, employee or agent of another corporation, partnership, joint venture, trust or other enterprise against any liability asserted against such person and incurred by such person in any such capacity, or arising out of such person’s status as such, whether or not the Corporation would have the power to indemnify such person against such liability under this Section VI or Section 145 of the DGCL.

Section 6.10 Indemnification of Others. Subject to the other provisions of this Article VI, the Corporation shall have power to indemnify any person who was or is a party or is threatened to be made a party to any proceeding, by reason of the fact that the person is or was an employee or agent of the Corporation, or, while serving as an employee or agent of the Corporation, is or was serving at the request of the Corporation at the request of the Corporation as a director, officer, employee, agent or trustee of another corporation or of a partnership, joint venture, trust, enterprise or nonprofit entity, including service with respect to employee benefit plans, its participants or beneficiaries, whether the basis of such proceeding is alleged action in an official capacity as a director, officer, employee, agent or trustee or in any other capacity while serving as a director, officer, employee, agent or trustee, against all liability and loss suffered and expenses (including attorneys’ fees, judgments, fines, ERISA excise taxes or penalties and amounts paid in settlement) actually and reasonably incurred by such person, if such person acted in good faith and in a manner such person reasonably believed to be in or not opposed to the best interests of the

 

13


Corporation, and, with respect to any criminal proceeding, had no reasonable cause to believe such person’s conduct was unlawful. The Board of Directors shall have the power to delegate to any person or persons identified in subsections (1) through (4) of Section 145(d) of the DGCL the determination of whether employees or agents are entitled to be indemnified pursuant to this Section 6.10 or Sections 145(a) and (b) of the DGCL.

Section 6.11 Limitation on Indemnification. Notwithstanding the foregoing provisions of this Article VI, except as required by Section 6.3, Section 145(c) of the DGCL or the Certificate of Incorporation, the Corporation shall not be obligated to indemnify any Covered Person pursuant to this Article VI in connection with any proceeding (or any part of any proceeding):

(a) For which payment has actually been made to or on behalf of such Covered Person under any statute, insurance policy, indemnity provision, vote or otherwise, except with respect to any excess beyond the amount paid;

(b) For an accounting or disgorgement of profits pursuant to Section 16(b) of the Exchange Act, or similar provisions of federal, state or local statutory law or common law, if such Covered Person is held liable therefor (including pursuant to any settlement arrangements);

(c) For any reimbursement of the Corporation by such Covered Person of any bonus or other incentive-based or equity-based compensation or of any profits realized by such Covered Person from the sale of securities of the Corporation, as required in each case under the Exchange Act (including any such reimbursements that arise from an accounting restatement of the Corporation pursuant to Section 304 of the Sarbanes-Oxley Act of 2002 (the “Sarbanes-Oxley Act”), or the payment to the Corporation of profits arising from the purchase and sale by such Covered Person of securities in violation of Section 306 of the Sarbanes-Oxley Act), if such Covered Person is held liable therefor (including pursuant to any settlement arrangements);

(d) Initiated by such Covered Person, including any proceeding (or any part of any proceeding) initiated by such Covered Person against the Corporation or its directors, officers, employees, agents or other indemnitees, unless (i) the Board of Directors authorized such proceeding (or the relevant part of such proceeding) prior to its initiation, (ii) the Corporation provides the indemnification, in its sole discretion, pursuant to the powers vested in the Corporation under applicable law, (iii) indemnification is otherwise required to be made under Section 6.3 or (iv) indemnification is otherwise required by applicable law; or

(e) If prohibited by applicable law.

ARTICLE VII

Miscellaneous

Section 7.1 Fiscal Year. The fiscal year of the Corporation shall be determined by resolution or resolutions of the Board of Directors.

Section 7.2 Seal. The corporate seal of the Corporation shall have the name of the Corporation inscribed thereon and shall be in such form as may be approved from time to time by the Board of Directors.

Section 7.3 Manner of Notice. Except as otherwise provided in these Bylaws or permitted by applicable law, notices to directors and stockholders shall be in writing or by electronic transmission and delivered by mail, courier service or electronic mail to the directors or stockholders at their addresses appearing on the records of the Corporation.

Section 7.4 Waiver of Notice of Meetings of Stockholders, Directors and Committees. Any waiver of notice, given by the person entitled to notice, whether before or after the time stated therein, shall be deemed equivalent to notice. Attendance of a person at a meeting shall constitute a waiver of notice of such meeting, except when the person attends a meeting for the express purpose of objecting, at the beginning of the meeting, to the transaction of any business because the meeting is not lawfully called or convened. Neither the business to be transacted at nor the purpose of any regular or special meeting of the stockholders, directors, or members of a committee of directors need be specified in a waiver of notice.

 

14


Section 7.5 Form of Records. Any records administered by or on behalf of the Corporation in the regular course of its business, including its stock ledger, books of account, and minute books, may be kept on, or by means of, or be in the form of, any information storage device, method, or one or more electronic networks or databases (including one or more distributed electronic networks or databases); provided that the records so kept can be converted into clearly legible paper form within a reasonable time, and, with respect to the stock ledger, that the records so kept comply with applicable law.

Section 7.6 Dividends. The Board of Directors, subject to applicable law and any restrictions contained in the Certificate of Incorporation, may declare and pay dividends upon the outstanding shares of the Corporation’s capital stock. Dividends may be paid in cash, in property, or in shares of the Corporation’s capital stock, subject to applicable law and any restrictions contained in the Certificate of Incorporation. The Board of Directors may set apart out of any of the funds of the Corporation available for dividends a reserve or reserves for any proper purpose and may abolish any such reserve or reserves.

Section 7.7 Amendment of Bylaws. These Bylaws may be altered, amended or repealed, and new bylaws made, by the Board of Directors, but the stockholders may make additional bylaws and may alter and repeal any bylaws whether adopted by them or otherwise. In addition to any affirmative vote required by or pursuant to the provisions of the Certificate of Incorporation, any bylaw of the Corporation that is to be made, altered, amended or repealed by the stockholders of the Corporation shall require the affirmative vote of the holders of at least sixty-six and two-thirds percent (6623%) in voting power of the then outstanding shares of capital stock of the Corporation entitled to vote, voting together as a single class.

Section 7.8 Forum for Adjudication of Disputes.

(a) Delaware Courts. Unless the Corporation consents in writing to the selection of an alternative forum, the Court of Chancery of the State of Delaware shall be the sole and exclusive forum for (i) any derivative action or proceeding brought on behalf of the Corporation, (ii) any action asserting a claim of breach of a fiduciary duty owed by any director, officer or employee of the Corporation to the Corporation or the Corporation’s stockholders, (iii) any civil action to interpret, apply or enforce any provision of the DGCL, (iv) any civil action to interpret, apply, enforce or determine the validity of the provisions of the Certificate of Incorporation or these Bylaws or (v) any action asserting a claim governed by the internal affairs doctrine; provided, however, in the event that the Court of Chancery of the State of Delaware lacks jurisdiction over such action, the sole and exclusive forum for such action shall be another state or federal court located within the State of Delaware, in all cases, subject to such court having personal jurisdiction over the indispensable parties named as defendants. For the avoidance of doubt, this Section 7.8(a) shall not apply to the resolution of any complaint asserting a cause of action arising under the Securities Act.

(b) Federal Courts. Unless the Corporation consents in writing to the selection of an alternative forum, the federal district courts of the United States of America shall, to the fullest extent permitted by applicable law, be the sole and exclusive forum for the resolution of any complaint asserting a cause of action arising under the Securities Act.

(c) Application. Failure to enforce the provisions of this Section 7.8 would cause the Corporation irreparable harm and the Corporation shall, to the fullest extent permitted by applicable law, be entitled to equitable relief, including injunctive relief and specific performance, to enforce the provisions of this Section 7.8. Any person purchasing or otherwise acquiring any interest in shares of capital stock of the Corporation shall be deemed to have notice of and consented to the provisions of this Section 7.8. For the avoidance of doubt, this Section 7.8 shall not apply to any action asserting claims arising under the Exchange Act.

Section 7.9 Construction; Definitions. Unless the context requires otherwise, the general provisions, rules of construction, and definitions in the DGCL shall govern the construction of these Bylaws. Without limiting the generality of this Section 7.9, the singular number includes the plural, the plural number includes the singular, and the term “person” includes a corporation, partnership, limited liability company, joint venture, trust or other enterprise, and a natural person. Any reference in these Bylaws to a section of the DGCL shall be deemed to refer to such section as amended from time to time and any successor provisions thereto.

 

15


EXHIBIT J

SPAC A&R Certificate of Incorporation


AMENDED AND RESTATED CERTIFICATE OF INCORPORATION

OF

AURORA TECHNOLOGY ACQUISITION CORP.

Aurora Technology Acquisition Corp., a corporation organized and existing under the laws of the State of Delaware (the “Corporation”), DOES HEREBY CERTIFY AS FOLLOWS:

1. The name of the Corporation is “Aurora Technology Acquisition Corp.”. The original certificate of incorporation of the Corporation was filed with the Secretary of State of the State of Delaware on ____________, 2023 (such original certificate of incorporation, the “Original Certificate”).

2. This Amended and Restated Certificate of Incorporation (the “Amended and Restated Certificate”), which both restates and amends the provisions of the Original Certificate, was duly adopted in accordance with Sections 228, 242 and 245 of the General Corporation Law of the State of Delaware, as amended from time to time (the “DGCL”).

3. This Amended and Restated Certificate shall become effective on the date of filing with Secretary of State of Delaware.

4. This Amended and Restated Certificate is being amended and restated in connection with the transactions contemplated by that certain Business Combination Agreement, dated February ___, 2023 (as may be amended, the “Business Combination Agreement”), by and among the Corporation, DIH Holding US, Inc., a Nevada corporation and Aurora Technology Merger Sub Corp., a Nevada corporation.

5. The text of the Original Certificate is hereby restated and amended in its entirety to read as follows:

FIRST. The name of the corporation is Aurora Technology Acquisition Corp. (the “Corporation”).

SECOND. The address of the Corporation’s registered office in the State of Delaware is [Corporation Trust Center, 1209 Orange Street, City of Wilmington, County of New Castle, State of Delaware 19801]. The name of the Corporation’s registered agent at such address is [The Corporation Trust Company].

THIRD. The purpose of the Corporation is to engage in any lawful act or activity for which corporations may be organized under DGCL.

FOURTH.

A. Authorized Stock. The total number of shares of all classes of capital stock that the Corporation is authorized to issue is [•] million ([•]) shares, consisting of:

 

  i.

[•] million ([•]) shares of Class A Common Stock, $[0.0001] par value per share (the “Common Stock”); and

 

  ii.

(ii) [•] million ([•]) shares of Preferred Stock, $[0.00001] par value per share (the “Preferred Stock”).

B. Common Stock. The powers (including voting powers), if any, and the preferences and relative, participating, optional, special or other rights, if any, and the qualifications, limitations or restrictions, if any, of the shares of Common Stock are as follows (references to Sections in this Article FOURTH Part B without reference to this Article FOURTH Part B are to Sections of this Article FOURTH Part B):

1. Voting Rights. Except as otherwise provided in this certificate of incorporation, by applicable law or the rules or regulations of any stock exchange applicable to the Corporation or by or pursuant to the provisions of this Certificate of Incorporation, (a) the holders of shares of Common Stock shall exclusively possess all voting power with respect to the Corporation and (b) each holder of outstanding shares of Common Stock, as such, shall be entitled to one (1) vote for each outstanding share of Common Stock held of record by such holder.


2. Dividend and Distribution Rights. Subject to applicable law and the rights, if any, of the holders of any series of Preferred Stock then outstanding, each holder of outstanding shares of Common Stock, as such, shall be entitled to receive dividends or distributions when, as and if declared thereon by the Board of Directors of the Corporation (the “Board of Directors”) in its discretion.

3. Liquidation, Dissolution or Winding Up. Subject to applicable law and the rights, if any, of the holders of any series of Preferred Stock then outstanding, in the event of any liquidation, dissolution or winding up of the Corporation, the holders of outstanding shares of Common Stock shall be entitled to receive the assets of the Corporation available for distribution to its stockholders, ratably in proportion to the number of outstanding shares of Common Stock held by them. A merger or consolidation of the Corporation with or into any other corporation or other entity, or a sale, lease, exchange or other disposition of all or substantially all of the Corporation’s property and assets (which shall not, in fact, result in the liquidation, dissolution or winding up of the Corporation and the distribution of the Corporation’s property and assets to its stockholders) shall not be deemed to be a liquidation, dissolution or winding up of the Corporation within the meaning of this Section 3.

4. Certificated or Uncertificated Shares of Common Stock. If at any time the Board of Directors shall have adopted a resolution or resolutions providing that shares of Common Stock shall be uncertificated shares, such resolution or resolutions shall not apply to a share of Common Stock represented by a certificate until such certificate is surrendered to the Corporation, and, from and after the effectiveness of such resolution or resolutions as to a share of Common Stock, provisions of this Certificate of Incorporation requiring the delivery of a certificate or certificates representing such shares by the Corporation shall instead require the delivery of the notice contemplated by Section 151(f) of the DGCL.

C. Series of Preferred Stock. The Board of Directors is hereby expressly authorized, by resolution or resolutions thereof, to provide from time to time out of the unissued shares of Preferred Stock for one or more series of Preferred Stock, and, with respect to each such series, to fix the number of shares constituting such series and the designation of such series, the powers (including voting powers), if any, of the shares of such series and the preferences and relative, participating, optional, special or other rights, if any, and the qualifications, limitations or restrictions, if any, of the shares of such series. The designations, powers (including voting powers), preferences and relative, participating, optional, special and other rights, if any, of each series of Preferred Stock and the qualifications, limitations or restrictions, if any, thereof, may differ from those of any and all other series of Preferred Stock at any time outstanding. Except as may otherwise be provided by applicable law or the rules or regulations of any stock exchange applicable to the Corporation or by or pursuant to the provisions of this Certificate of Incorporation, no holder of any series of Preferred Stock, as such, shall be entitled to any voting powers in respect thereof. The number of authorized shares of Preferred Stock may be increased or decreased (but not below the number of shares thereof then outstanding) by the affirmative vote of the holders of a majority of the voting power of the then outstanding shares of capital stock of the Corporation entitled to vote irrespective of the provisions of Section 242(b)(2) of the DGCL, without the separate vote of the holders of outstanding shares of Preferred Stock voting as a single class.

D. Rights and Options. The Corporation has the authority to create and issue rights, warrants and options entitling the holders thereof to acquire from the Corporation any shares of its capital stock of any class or classes, with such rights, warrants and options to be evidenced by or in instrument(s) approved by the Board of Directors. The Board of Directors is empowered to set the exercise price, duration, times for exercise and other terms and conditions of such rights, warrants or options; provided, however, that the consideration to be received for any shares of capital stock issuable upon exercise thereof may not be less than the par value thereof.

FIFTH. Board of Directors.

1. Management. The business and affairs of the Corporation shall be managed by or under the direction of the Board of Directors. In addition to the powers and duties expressly conferred upon the Board of Directors by the DGCL or by this Certificate of Incorporation or the bylaws of the Corporation, the Board of Directors is hereby empowered to exercise all such powers and do all such acts and things as may be exercised or done by the Corporation.

 

2


2. Classified Board. Except for those directors, if any, elected by the holders of any series of Preferred Stock then outstanding pursuant to the provisions of this Certificate of Incorporation (such directors, the “Preferred Directors” and each, a “Preferred Director”), the Board of Directors shall be divided into three (3) classes, as nearly equal in number as possible, designated as Class I, Class II and Class III. The Class I directors shall initially serve until the first annual meeting of stockholders following the effectiveness of this certificate of incorporation of the Corporation in accordance with the DGCL (the “Classification Effective Time”); the Class II directors shall initially serve until the second annual meeting of stockholders following the Classification Effective Time; and the Class III directors shall initially serve until the third annual meeting of stockholders following the Classification Effective Time. Commencing with the first annual meeting of stockholders following the Classification Effective Time, directors of each class the term of which shall then expire shall be elected to hold office for a three (3) year term and until the election and qualification of their respective successors in office, subject to such directors’ respective earlier death, resignation or removal. From and after the Classification Effective Time, in case of any increase or decrease, from time to time, in the number of directors (other than in the number of Preferred Directors), the number of directors in each class shall be apportioned by resolution of the Board of Directors as nearly equal as possible. The Board of Directors is hereby authorized to assign members of the Board of Directors already in office to such classes as of the time such classification becomes effective.

3. Removal of Directors. Except for any Preferred Directors, for so long as the Board of Directors shall be classified as provided in Section 2 of this Article FIFTH, any director or the entire Board of Directors may be removed only for cause, and only by the affirmative vote of the holders of at least a majority of the voting power of the then outstanding shares of capital stock of the Corporation entitled to vote at an election of directors, voting together as a single class.

4. Newly Created Directorships and Vacancies. Subject to applicable law and the rights, if any, of the holders of any class of capital stock of the Corporation then outstanding to elect one or more directors by or pursuant to the provisions of this Certificate of Incorporation (such directors, the “Class Directors” and each, a “Class Director”) or the holders of any series of Preferred Stock then outstanding to elect one or more Preferred Directors, newly created directorships resulting from an increase in the authorized number of directors or any vacancies on the Board of Directors resulting from death, resignation, disqualification, removal or other cause shall be filled solely and exclusively by a majority of the directors then in office, although less than a quorum, or by the sole remaining director. Any director so elected shall hold office until the expiration of the term of office of the director whom he or she has replaced and until his or her successor shall be elected and qualified, subject to such director’s earlier death, resignation, disqualification or removal. No decrease in the number of directors shall shorten the term of any incumbent director.

5. Automatic Increase/Decrease in Authorized Directors. During any period when the holders of any class of capital stock of the Corporation then outstanding have the right to elect one or more Class Directors by or pursuant to the provisions of this Certificate of Incorporation or the holders of any series of Preferred Stock then outstanding have the right to elect one or more Preferred Directors by or pursuant to the provisions of this Certificate of Incorporation, then upon commencement of, and for the duration of, the period during which such right continues: (a) the then otherwise total authorized number of directors of the Corporation shall automatically be increased by such specified number of Class Directors and/or Preferred Directors, and the holders of such outstanding class of stock of the Corporation shall be entitled to elect the Class Director or Class Directors and/or the holders of such outstanding series of Preferred Stock shall be entitled to elect the Preferred Director or Preferred Directors; and (b) each such Class Director or Preferred Director shall serve until such director’s successor shall have been duly elected and qualified, or until such director’s right to hold such office terminates by or pursuant to the provisions of this Certificate of Incorporation, whichever occurs earlier, subject to such director’s earlier death, resignation, disqualification or removal. Except as otherwise provided by or pursuant to the provisions of this Certificate of Incorporation, whenever the holders of any outstanding class of stock of the Corporation having the right to elect one or more Class Directors by or pursuant to the provisions of this Certificate of Incorporation or the holders of any outstanding series of Preferred Stock having the right to elect one or more Preferred Directors by or pursuant to the provisions of this Certificate of Incorporation, in either case, are divested of such right by or pursuant to the provisions of this Certificate of Incorporation governing such class or series, as applicable, the term of office of each such director or any director elected to fill any vacancy resulting from the death, resignation, disqualification or removal of such director, shall forthwith terminate and the total authorized number of directors of the Corporation shall automatically be decreased by such specified number of directors.

 

3


6. No Written Ballot. Unless and except to the extent that the bylaws of the Corporation shall so require, the election of directors of the Corporation need not be by written ballot.

7. No Cumulative Voting. To the fullest extent permitted by applicable law, cumulative voting shall be eliminated.

8. Special Meetings of Stockholders. Except as otherwise provided by or pursuant to the provisions of this Certificate of Incorporation, special meetings of stockholders for any purpose or purposes (a) may be called solely by, and shall be held at such time and date as determined solely by, either (i) the Chairperson of the Board of Directors, (ii) the Chief Executive Officer of the Corporation, (iii) the President of the Corporation or (iv) the Board of Directors (pursuant to a resolution or resolutions adopted by the Board of Directors) and shall be held at such place, if any, either within or without the State of Delaware, as may be designated by resolution or resolutions of the Board of Directors, and (b) shall be called by the Board of Directors (pursuant to a resolution or resolutions adopted by the Board of Directors) and held as provided in the bylaws of the Corporation upon the written request of the holders of not less than [__] percent ([__]%) of voting power of the outstanding shares of capital stock of the Corporation generally entitled to vote on the nomination, question or business for which such special meeting is requested to be called (each of which nomination, question or business must constitute a proper matter for stockholder action), voting together as a single class, delivered to the Secretary of the Corporation at the principal executive offices of the Corporation in accordance with in the bylaws of the Corporation. Except as provided in the foregoing sentence, special meetings of stockholders may not be called by any other person or persons. Any special meeting of stockholders may be postponed by action of the Board of Directors or by the person calling such meeting (if other than the Board of Directors) at any time in advance of such meeting.

9. Amendment of Bylaws. In furtherance and not in limitation of the powers conferred by the laws of the State of Delaware, the Board of Directors is expressly authorized to make, alter, amend and repeal the bylaws of the Corporation, subject to the power of the stockholders of the Corporation to alter or repeal any bylaw whether adopted by them or otherwise. In addition to any affirmative vote required by or pursuant to the provisions of this Certificate of Incorporation, any bylaw of the Corporation that is to be made, altered, amended or repealed by the stockholders of the Corporation shall receive the affirmative vote of the holders of at least sixty-six and two-thirds percent (6623%) of the voting power of the then outstanding shares of capital stock of the Corporation generally entitled to vote, voting together as a single class.

SIXTH. Stockholder Action. Except as otherwise provided by or pursuant to the provisions of this Certificate of Incorporation, no action that is required or permitted to be taken by the stockholders of the Corporation at any annual or special meeting of stockholders may be effected by consent of stockholders in lieu of a meeting of stockholders.

SEVENTH. Exculpation. A director or officer of the Corporation shall not be liable to the Corporation or its stockholders for monetary damages for breach of fiduciary duty as a director or an officer, as applicable, except to the extent such exemption from liability or limitation thereof is not permitted under the DGCL. Any amendment, modification, repeal or elimination of the foregoing sentence shall not adversely affect any right or protection of a director or officer of the Corporation under this Article SEVENTH in respect of any act or omission occurring prior to the time of such amendment, modification, repeal or elimination.

EIGHTH. Forum for Adjudication of Certain Disputes.

1. Delaware Courts. Unless the Corporation consents in writing to the selection of an alternative forum, the Court of Chancery of the State of Delaware shall be the sole and exclusive forum for (a) any derivative action or proceeding brought on behalf of the Corporation, (b) any action asserting a claim of breach of fiduciary duty owed by any director, officer or employee of the Corporation to the Corporation or the Corporation’s stockholders, (c) any civil action to interpret, apply or enforce any provision of the DGCL, (d) any civil action to interpret, apply, enforce or determine the validity of the provisions of this Certificate of Incorporation or the Corporation’s bylaws or (e) any action asserting a claim governed by the internal affairs doctrine; provided, however, that in the event that the Court of Chancery of the State of Delaware lacks jurisdiction over such action, the sole and exclusive forum for such action shall be another state or federal court located within the State of Delaware, in all cases, subject to the court having personal jurisdiction over the indispensable parties named as defendants. For avoidance of doubt, this Section 1 shall not apply to the resolution of any complaint asserting a cause of action arising under the Securities Act of 1933, as amended (the “Securities Act”).

 

4


2. Federal Courts. Unless the Corporation consents in writing to the selection of an alternative forum, the federal district courts of the United States of America shall, to the fullest extent permitted by applicable law, be the sole and exclusive forum for the resolution of any complaint asserting a cause of action arising under the Securities Act.

3. Application. Failure to enforce the provisions of this Article EIGHTH would cause the Corporation irreparable harm and the Corporation shall, to the fullest extent permitted by applicable law, be entitled to equitable relief, including injunctive relief and specific performance, to enforce the provisions of this Article EIGHTH . Any person or entity purchasing or otherwise acquiring any interest in shares of stock of the Corporation shall be deemed to have notice of and consented to the provisions of this Article EIGHTH . For the avoidance of doubt, this Article EIGHTH shall not apply to any action asserting claims arising under the Securities Exchange Act of 1934, as amended.

NINTH. Amendment. The Corporation reserves the right at any time, and from time to time, to amend, alter, change or repeal any provision contained in this Certificate of Incorporation, and other provisions authorized by the laws of the State of Delaware at the time in force may be added or inserted, in the manner now or hereafter prescribed by applicable law; and all rights, preferences and privileges of whatsoever nature conferred upon stockholders, directors or any other persons whomsoever by and pursuant to this Certificate of Incorporation are granted subject to the rights reserved in this Article NINTH; subject, however, to the requisite votes or consents set forth in Article FOURTH Part B, Article FOURTH Part C and the next sentence. In addition to any affirmative vote required by applicable law and/or this Certificate of Incorporation, the affirmative vote of the holders of at least sixty-six and two-thirds percent (6623%) of the voting power of the then outstanding shares of capital stock of the Corporation generally entitled to vote, voting together as a single class, shall be required to amend, alter, repeal or adopt any provision inconsistent with Articles FIFTH, SIXTH or SEVENTH or this sentence.

TENTH. Severability. If any provision or provisions (or any part thereof) of this Certificate of Incorporation shall be held to be invalid, illegal or unenforceable as applied to any person, entity or circumstance for any reason whatsoever, then, to the fullest extent permitted by law, (i) the validity, legality and enforceability of such provisions in any other circumstance and of the remaining provisions of this Certificate of Incorporation (including, without limitation, each portion of any paragraph of this Certificate of Incorporation containing any such provision held to be invalid, illegal or unenforceable that is not itself held to be invalid, illegal or unenforceable) and the application of such provision to other persons or entities and circumstances shall not in any way be affected or impaired thereby, and (ii) the provisions of this Certificate of Incorporation (including, without limitation, each portion of any paragraph of this Certificate of Incorporation containing any such provision held to be invalid, illegal or unenforceable) shall be construed so as to permit the Corporation to protect its directors, officers, employees and agents from personal liability in respect of their good faith service or for the benefit of the Corporation to the fullest extent permitted by law.

[Remainder of Page Intentionally Left Blank]

 

5


The undersigned incorporator hereby acknowledges that the forgoing Certificate of Incorporation is his or her act and deed on this, the __ day of ________________, 2023.

 

 

[NAME]
Incorporator


EXHIBIT K

Escrow Agreement


EARNOUT ESCROW AGREEMENT

This EARNOUT ESCROW AGREEMENT, dated as of ______________, 2023 (“Agreement”), by and among Aurora Technology Acquisition Corp., a Delaware corporation (formerly a Cayman Islands exempted company) (“SPAC”), DIH Holding US, Inc., a Nevada corporation (the “Company”) and Continental Stock Transfer & Trust Company, a New York corporation (“Escrow Agent”, and together with SPAC, the Company, the “Parties”, and each individually, a “Party”).

WHEREAS, SPAC, the Company, and Aurora Technology Merger Sub Corp., a Nevada corporation (“Merger Sub”), entered into that certain Business Combination Agreement, dated as of February ___, 2023 (the “BCA”; capitalized terms used but not defined in this Agreement shall have the meanings ascribed to such terms in the BCA).

WHEREAS, pursuant to, and in accordance with, the BCA, SPAC has agreed to deposit 6,000,000 shares of Domesticated SPAC Common Stock (the “Earn-Out Shares”) in escrow as hereinafter provided.

WHEREAS, the Company and SPAC desire to constitute and appoint the Escrow Agent as escrow agent hereunder, and Escrow Agent is willing to assume and perform the duties of the escrow agent pursuant to the terms and conditions set forth herein, including but not limited to, acceptance of the Earn-Out Shares, in escrow, to be held and disbursed as hereinafter provided.

NOW THEREFORE,

IT IS AGREED:

1. Appointment of Escrow Agent. SPAC and the Company and hereby appoint the Escrow Agent to act in accordance with and subject to the terms of this Agreement and the Escrow Agent hereby accepts such appointment and agrees to act in accordance with and subject to such terms.

2. Deposit of Earn-Out Shares.

2.1 On the date hereof, the Earn-Out Shares shall be deposited in escrow, to be held and disbursed subject to the terms and conditions of this Agreement and in accord with the provisions set forth in the BCA related to the Earn-Out Shares. The Parties acknowledge that the Earn-Out Shares deposited in escrow will be legended to reflect the deposit of the Earn-Out Shares under this Agreement and the BCA.

2.2 SPAC shall deliver additional shares of Domesticated SPAC Common Stock to the Escrow Agent as necessary, to reflect appropriately the effect of any stock split, reverse stock split, stock dividend (including any dividend or distribution of securities convertible into Domesticated SPAC Common Stock), reorganization, recapitalization, reclassification, combination, exchange of shares or other like change with respect to Domesticated SPAC Common Stock, occurring on or after the date of the BCA and prior to the time any such Earnout Shares are delivered to the former holders of SPAC Ordinary Shares. As used herein, the term “Earn-Out Shares” shall be deemed to include any such additional shares of Domesticated SPAC Common Stock delivered to the Escrow Agent pursuant to this Section 2.2.


3. Disbursement of the Earn-Out Shares. The Escrow Agent shall hold the Earn-Out Shares during the period beginning on the Closing Date and expiring at the close of business on the fifth (5th) anniversary of the Closing Date (the “Earnout Period”) in accordance with the following:

(a) If any of the Earnout Triggers specified in Sections 4.02(a)(i), (ii) (iii) or (iv) of the BCA are achieved, SPAC shall provide written notice to Escrow Agent after the satisfaction of the applicable trigger, in the form of Exhibit A attached hereto and made a part hereof, or in a form and substance satisfactory to the Escrow Agent (the “Release Claim”). The Escrow Agent shall release the number of Earn-Out Shares in accordance with the Release Claim.

(b) If any of the Earnout Triggers shall not be achieved during the Earnout Period, then, upon expiration of the Earnout Period, the obligations in Sections 4.02(a) (i), (ii), (iii) and (iv) of the BCA shall terminate and no longer apply, and SPAC shall instruct the Escrow Agent to deliver the Earnout Shares applicable to such unachieved Earnout Triggers to SPAC for cancellation.

(c) If during the Earnout Period, (A) there is a Change of Control in which SPAC stockholders have the right to exchange their shares of Domesticated SPAC Common Stock for cash, securities or other property and (B) any Earnout Trigger that has not previously been met has a VWAP that equals or exceeds the Change of Control Value (an “Accelerated Earnout Trigger”), then each Earnout Recipient shall be entitled to receive its Pro Rata Share of the Earnout Shares associated with such Accelerated Earnout Triggers such that the Earnout Recipients shall be eligible to participate in such Change of Control with respect to such Accelerated Earnout Triggers (if any). Any Earnout Shares being held in escrow with respect to any Earnout Triggers which are not Accelerated Earnout Triggers shall be forfeited and returned to SPAC for cancellation immediately prior to the consummation of the Change of Control and shall not participate in the Change of Control.

4. Rights of the Earn-Out Beneficiaries in Earn-Out Shares.

4.1 Voting Rights. Except as otherwise provided herein, as long as the Earn-Out Shares are held in escrow pursuant to this Agreement, (i) the Earn-Out beneficiaries shall not have any rights as an equityholder of SPAC in relation to the portion of the Earn-Out Shares allocated to it and (ii) the Escrow Agent shall vote the Earn-Out Shares as directed by SPAC.

4.2 Dividends and Other Distributions in Respect of the Earn-Out Shares. For as long as the Earn-Out Shares are held in escrow pursuant to this Agreement, all dividends payable in cash, in stock or other non-cash property (“Dividends”) shall be delivered to the Escrow Agent to hold in accordance with the terms hereof. As used herein, the term “Earn-Out Shares” shall be deemed to include the Dividends distributed thereon, if any.

4.3 Restrictions on Transfer. During the Escrow Period, the only permitted transfers of the right to receive the Earn-Out Shares will be with SPAC’s prior written consent and such permitted transfers may be implemented only upon the respective transferee’s written agreement to be bound by the terms and conditions of this Agreement.

 

2


5. Concerning the Escrow Agent.

5.1 Good Faith Reliance. The Escrow Agent shall not be liable for any action taken or omitted by it in good faith and in the exercise of its own best judgment, and may rely conclusively and shall be protected in acting upon any order, notice, demand, certificate, opinion or advice of counsel (including counsel chosen by the Escrow Agent), statement, instrument, report or other paper or document (not only as to its due execution and the validity and effectiveness of its provisions, but also as to the truth and acceptability of any information therein contained) which is believed by the Escrow Agent in good faith to be genuine and to be signed or presented by the proper person or persons. The Escrow Agent shall not be bound by any notice or demand, or any waiver, modification, termination or rescission of this Agreement unless evidenced by a writing delivered to the Escrow Agent signed by the proper party or parties and, if the duties or rights of the Escrow Agent are affected, unless it shall have given its prior written consent thereto.

5.2 Indemnification. SPAC shall indemnify and hold harmless the Escrow Agent from and against any expenses, including reasonable counsel fees and disbursements, or loss suffered by the Escrow Agent in connection with any action, suit or other proceeding involving any claim which in any way, directly or indirectly, arises out of or relates to this Agreement, the services of the Escrow Agent hereunder, or the Earn-Out Shares held by it hereunder, other than expenses or losses arising from the gross negligence, fraud or willful misconduct of the Escrow Agent. Promptly after the receipt by the Escrow Agent of notice of any demand or claim or the commencement of any action, suit or proceeding, the Escrow Agent shall notify the other parties hereto in writing. In the event of the receipt of such notice, the Escrow Agent, in its sole discretion, may commence an action in the nature of interpleader in an appropriate court to determine ownership or disposition of the Earn-Out Shares or it may deposit the Earn-Out Shares with the clerk of any appropriate court or it may retain the Earn-Out Shares pending receipt of a final, non- appealable order of a court having jurisdiction over all of the parties hereto directing to whom and under what circumstances the Earn-Out Shares are to be disbursed and delivered. The provisions of this Section 5.2 shall survive in the event the Escrow Agent resigns or is discharged pursuant to Sections 5.5 or 5.6 below.

5.3 Compensation. The Escrow Agent shall be entitled to reasonable compensation from SPAC for all services rendered by it hereunder. The Escrow Agent shall also be entitled to reimbursement from SPAC for all reasonable expenses paid or incurred by it in the administration of its duties hereunder including, but not limited to, all counsel, advisors’ and agents’ fees and disbursements and all taxes or other governmental charges.

5.4 Further Assurances. From time to time on and after the date hereof, SPAC, the Company and SPAC shall deliver or cause to be delivered to the Escrow Agent such further documents and instruments and shall do or cause to be done such further acts as the Escrow Agent shall reasonably request to carry out more effectively the provisions and purposes of this Agreement, to evidence compliance herewith or to assure itself that it is protected in acting hereunder.

 

3


5.5 Resignation. The Escrow Agent may resign at any time and be discharged from its duties as escrow agent hereunder by its giving the other parties hereto written notice and such resignation shall become effective as hereinafter provided. Such resignation shall become effective at such time that the Escrow Agent shall turn the Earn-Out Shares over to a successor escrow agent appointed by SPAC, which appointment will not be unreasonably withheld, conditioned or delayed. If no new escrow agent is so appointed within the sixty (60)-day period following the giving of such notice of resignation, the Escrow Agent may deposit the Earn-Out Shares with any court it reasonably deems appropriate in the State of New York.

5.6 Discharge of Escrow Agent. The Escrow Agent shall resign and be discharged from its duties as escrow agent hereunder if so requested in writing at any time by all of the other parties hereto; provided, however, that such resignation shall become effective only upon the appointment of a successor escrow agent selected by SPAC, which approval will not be unreasonably withheld, conditioned or delayed.

5.7 Liability. Notwithstanding anything herein to the contrary, the Escrow Agent shall not be relieved from liability hereunder for its own gross negligence, fraud or willful misconduct.

6. Miscellaneous.

6.1 Governing Law. This Agreement shall be governed by and construed and enforced in accordance with the laws of the State of New York, without giving effect to conflicts of law principles that would result in the application of the substantive laws of another jurisdiction. The parties hereto consent to the jurisdiction and venue of any state or federal court located in the City of New York, Borough of Manhattan, for purposes of resolving any disputes hereunder. As to any claim, cross-claim, or counterclaim in any way relating to this Agreement, each party waives the right to trial by jury.

6.2 No Third Party Beneficiaries. Nothing in this Agreement, express or implied, is intended to or shall confer upon any other person any right, benefit or remedy of any nature whatsoever under or by reason of this Agreement.

6.3 Entire Agreement. This Agreement contains the entire agreement of the parties hereto with respect to the subject matter hereof and, except as expressly provided herein, may only be changed, amended, or modified by a writing signed by each of the parties hereto.

6.4 Headings. The headings contained in this Agreement are for reference purposes only and shall not affect in any way the meaning or interpretation thereof.

6.5 Binding Effect. This Agreement shall be binding upon and inure to the benefit of the respective parties hereto and their legal representatives, successors and assigns.

6.6 Notices. Any notice, consent or request to be given in connection with any of the terms or provisions of this Agreement shall be in writing and shall be sent by express mail or similar private courier service, by certified mail (return receipt requested), by hand delivery, by email or by facsimile transmission:

 

4


If to SPAC:

Aurora Technology Acquisition Corp.

4 Embarcadero Center

Suite 1449

San Francisco, CA 94105

Attention: Zachary Wang

Email: zachary@ascaninvestments.com

with a copy to:

Dentons US LLP

1221 Avenue of the Americas

New York, NY 10020

Attention: Ilan Katz, Esq.

Email: ilan.katz@dentons.com

if to the Company:

DIH Holding US, Inc.

77 Accord Park Drive; Suite D-1

Norwell, MA 02061

Attn: Jason Chen

Email: Jason.Chen@dih.com

with a copy to:

Loeb & Loeb LLP

345 Park Avenue

New York, NY

Attention: Mitchell Nussbaum

Email: mnussbaum@loeb.com

If to the Escrow Agent, to:

Continental Stock Transfer & Trust Company

1 State Street

New York, New York 10004

Attn: Client Administration Dept.

Email: accountadmin@continentalstock.com

The parties hereto may change the persons and addresses to which the notices or other communications are to be sent by giving written notice to any such change in the manner provided herein for giving notice.

6.7 Counterparts. This Agreement may be executed in several counterparts, each one of which shall constitute an original and may be delivered by email or by facsimile transmission and together shall constitute one instrument.

[Signature Page Follows]

 

5


IN WITNESS WHEREOF, the parties have executed this Agreement as of the date first written above.

 

AURORA TECHNOLOGY ACQUISITION CORP.
By  

 

Name:
Title:
DIH HOLDING USA, INC.
By  

 

Name:
Title:
CONTINENTAL STOCK TRANSFER & TRUST COMPANY
By  

 

Name:
Title:

Signature Page to Earnout

Escrow Agreement


Exhibit A

FORM OF ESCROW RELEASE NOTICE

Date:

Continental Stock Transfer & Trust Company, a New York corporation, as Escrow Agent

Dear Escrow Agent:

In accordance with the terms of Section 3 of the Earnout Escrow Agreement dated as of [__], 2023 (“Agreement”), by and among Aurora Technology Acquisition Corp., a Delaware corporation (“SPAC”), DIH Holding US, Inc., a Nevada corporation (the “Company”) and Continental Stock Transfer & Trust Company, a New York corporation (“Escrow Agent”), SPAC hereby notifies the Escrow Agent of the following:

The VWAP of Domesticated SPAC Common Stock is [$______]. Accordingly, please distribute the number of Escrow Shares to [______________], [the Earnout Recipient] calculated as follows:

[IF:

(i) the VWAP of Domesticated SPAC Common Stock shall be equal to or greater than $12.00 for any twenty (20) Trading Days (the “First Earnout Trigger”), SPAC shall instruct the Escrow Agent to deliver 1,000,000 Earnout Shares to the Earnout Recipients, with each Earnout Recipient receiving its Pro Rata Share of such 1,000,000 Earnout Shares;

(ii) the VWAP of Domesticated SPAC Common Stock shall be equal to or greater than $13.50 for any twenty (20) Trading Days (the “Second Earnout Trigger”), SPAC shall instruct the Escrow Agent to deliver an additional 1,333,333 Earnout Shares to the Earnout Recipients, with each Earnout Recipient receiving its Pro Rata Share of such 1,333,333 Earnout Shares;

(iii) the VWAP of Domesticated SPAC Common Stock shall be equal to or greater than $15.00 for any twenty (20) Trading Days (the “Third Earnout Trigger”), SPAC shall instruct the Escrow Agent to deliver an additional 1,666,667 Earnout Shares to the Earnout Recipients, with each Earnout Recipient receiving its Pro Rata Share of such 1,666,667 Earnout Shares;

(iv) the VWAP of Domesticated SPAC Common Stock shall be equal to or greater than $16.50 for any twenty (20) Trading Days (the “Fourth Earnout Trigger” and with the First Earnout Trigger, the Second Earnout Trigger and the Third Earnout Trigger, the “Earnout Triggers”), SPAC shall instruct the Escrow Agent to deliver an additional 2,000,000 Earnout Shares to the Earnout Recipients, with each Earnout Recipient receiving its Pro Rata Share of such 2,000,000 Earnout Shares.]


Very truly yours,

 

AURORA TECHNOLOGY ACQUISITION CORP.
By  

 

Name:
Title:


EXHIBIT L

Plan of Reorganization


LOGO

Project Horizon: Proposed Step Plan


LOGO

Current DIH Structure DIH Shareholders DIH Technology Ltd. (Cayman) Gorbel Rehab Reha Technology DIH DIH (Acquisition in (Acquisition in Holding US International Progress)** Progress)** (US) (Hong Kong) DIH Motekforce Link Hocoma China & Future US Corp BV AG Strategic (US) (Netherlands) (Switzerland) Ventures DIH US Corp Motek Hocoma Hocoma Medical Subs Medical Subs (Switzerland)* Assets


LOGO

Step 1: DIH International (“DIH HK”) elects to be treated as an entity that is disregarded as separate from DIH Technology Ltd. (“DIH Cayman”) for U.S. federal income tax purposes. DIH Shareholders DIH Technology Ltd. (Cayman) DIH DIH 1. CTB Election Holding US International (US) (Hong Kong) DIH Motekforce Link Hocoma China & Future US Corp BV AG Strategic (US) (Netherlands) (Switzerland) Ventures DIH US Corp Motek Hocoma Hocoma Medical Subs Medical Subs (Switzerland) Assets


LOGO

Step 2: DIH HK distributes Motekforce Link and Hocoma AG to DIH Cayman. In order for this step to occur, the existing pledgees of the shares of Motekforce Link BV and Hocoma AG must agree to release their lien on such shares with the understanding that upon completion of the reorganization but prior to the completion of the business combination (at the end of Step 3), such shares will be repledged to them. DIH Shareholders DIH Technology Ltd. (Cayman) DIH DIH Holding US International 2. Distribution (US) (Hong Kong) DIH Motekforce Link Hocoma China & Future US Corp BV AG Strategic (US) (Netherlands) (Switzerland) Ventures DIH US Corp Motek Hocoma Hocoma Medical Subs Medical Subs (Switzerland) Assets


LOGO

Step 3: DIH Cayman transfers shares of Motekforce Link and Hocoma AG to DIH Holding US in a transaction intended to be a tax-free contribution for U.S. federal income tax purposes. Shares will be re-mortgaged at end of reorganization to be finally released at closing of SPAC in consideration for shares of SPAC common stock. Precise number of shares to be determined. DIH Shareholders DIH Technology Ltd. 3. Contribution (Cayman) DIH Motekforce Link Hocoma DIH Holding US BV AG International (US) (Netherlands) (Switzerland) (Hong Kong) DIH Motek Hocoma China & Future Hocoma Medical US Corp Subs Medical Strategic (US) Assets (Switzerland) Ventures DIH US Corp Subs


LOGO

Step 4: SPAC Merger Sub merges with and into DIH Holding US with DIH Holding US surviving as a wholly-owned subsidiary of SPAC. The merger is Intended to qualify as a tax-free reorganization for U.S. federal income tax purposes. Lien on shares of Motekforce Link BV and Hocoma AG to be released at this point. DIH Sponsor Public Shareholders DIH Technology Ltd. SPAC (US) (Cayman) DIH DIH 4. Merger International Holding US Merger Sub (Hong Kong) (US) China & Future DIH Motekforce Link Hocoma Strategic US Corp BV AG Ventures (US) (Netherlands) (Switzerland) DIH US Corp Motek Hocoma Assets Medical Subs Subs (Switzerland) *Cayman SPAC will domesticate to the US prior to this step.


LOGO

Final DIH Structure DIH Shareholders DIH Technology Sponsor Public Ltd. (Cayman) DIH SPAC International (Hong Kong) (US) China & Future DIH Strategic Holding US Ventures (US) DIH Motekforce Link Hocoma US Corp BV AG (US) (Netherlands) (Switzerland) DIH Motek Hocoma US Corp Assets Medical Subs Subs (Switzerland) DIH Non-SPAC Final Structure DIH SPAC Final Structure


SCHEDULE A

Company Knowledge Parties

Jason Chen

Dr. Patrick Bruno, Chief Market Officer, Head of Hospital & Clinics

Dr. Frans Steenbrink, Head of Research Market

Patrick Trachsler, Head of Global Manufacturing & Supply Chain

Frans Steenbrink, VP Research Solutions


SCHEDULE B

Key Company Stockholders

Jason Chen

DIH Technology Limited